Скачать ГОСТ 32134.14-2013 Совместимость технических средств электромагнитная. Технические средства радиосвязи. Часть 14. Частные требования к аналоговым и цифровым наземным телевизионным радиопередатчикамДата актуализации: 01.01.2021
|
| Обозначение: | ГОСТ 32134.14-2013 |
| Обозначение англ: | GOST 32134.14-2013 |
| Статус: | введен впервые |
| Название рус.: | Совместимость технических средств электромагнитная. Технические средства радиосвязи. Часть 14. Частные требования к аналоговым и цифровым наземным телевизионным радиопередатчикам |
| Название англ.: | Electromagnetic compatibility of technical equipment. Radio communication equipment. Part 14. Specific requirements for analogue and digital terrestrial TV broadcasting service transmitters |
| Дата добавления в базу: | 01.10.2014 |
| Дата актуализации: | 01.01.2021 |
| Дата введения: | 01.01.2014 |
| Область применения: | Стандарт совместно с ГОСТ 32134.14, устанавливает требования электромагнитной совместимости к аналоговым и цифровым радиопередатчикам, возбудителям и связанному с ними вспомогательному оборудованию, предназначенным для применения в радиовещательной службе для передачи телевидения, а также соответствующие методы испытаний. Стандарт не устанавливает требований, относящихся к антенному порту радиопередатчиков и эмиссии излучаемых помех от порта корпуса радиопередатчиков. Такие требования установлены в соответствующих стандартах ETSI, связанных с эффективным использованием радиочастотного спектра, распространяющимся на группы однородной продукции. Стандарт также устанавливает условия испытаний, оценку качества функционирования и критерии качества функционирования для аналоговых и цифровых наземных телевизионных радиопередатчиков и связанного с ними вспомогательного оборудования. |
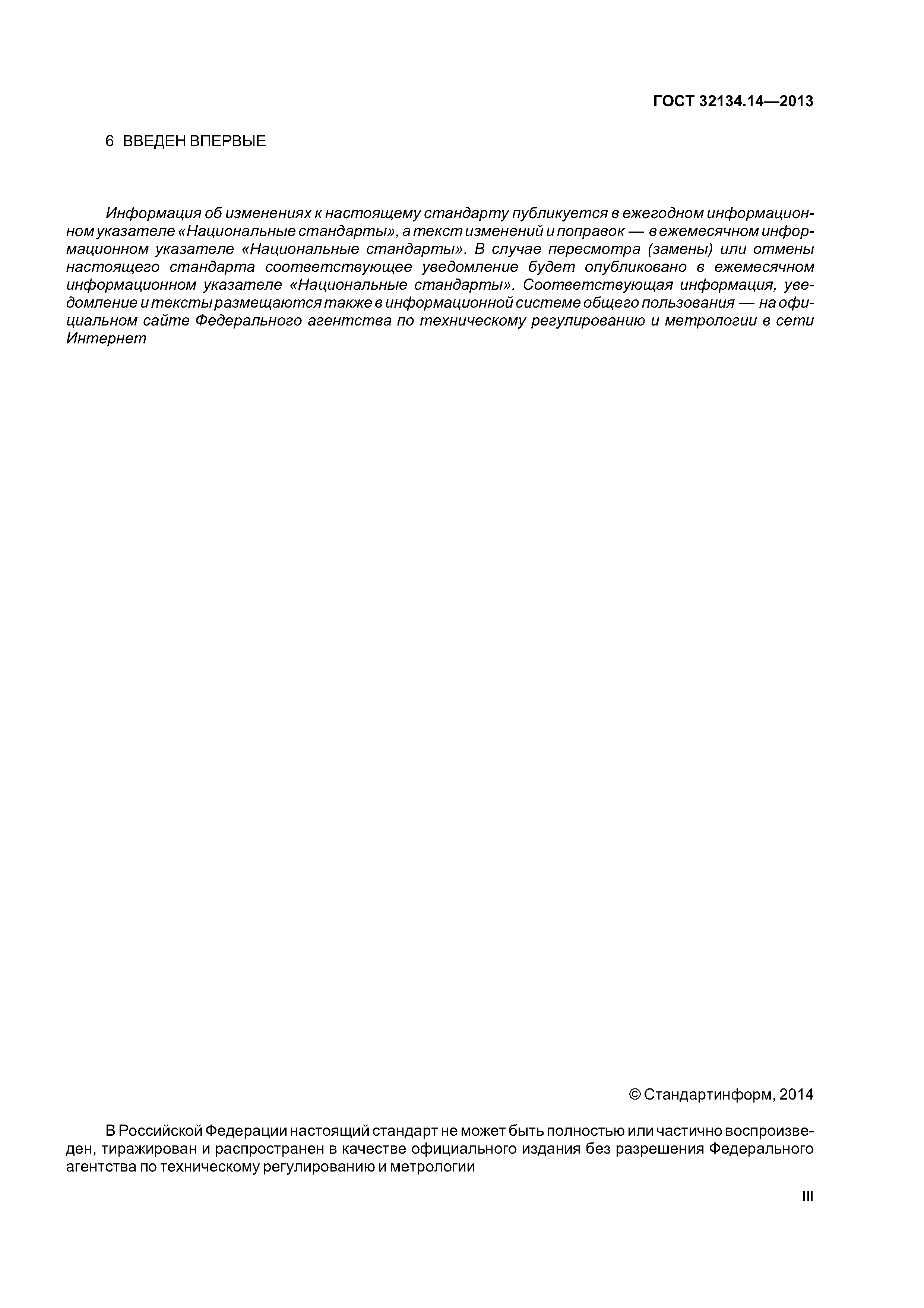
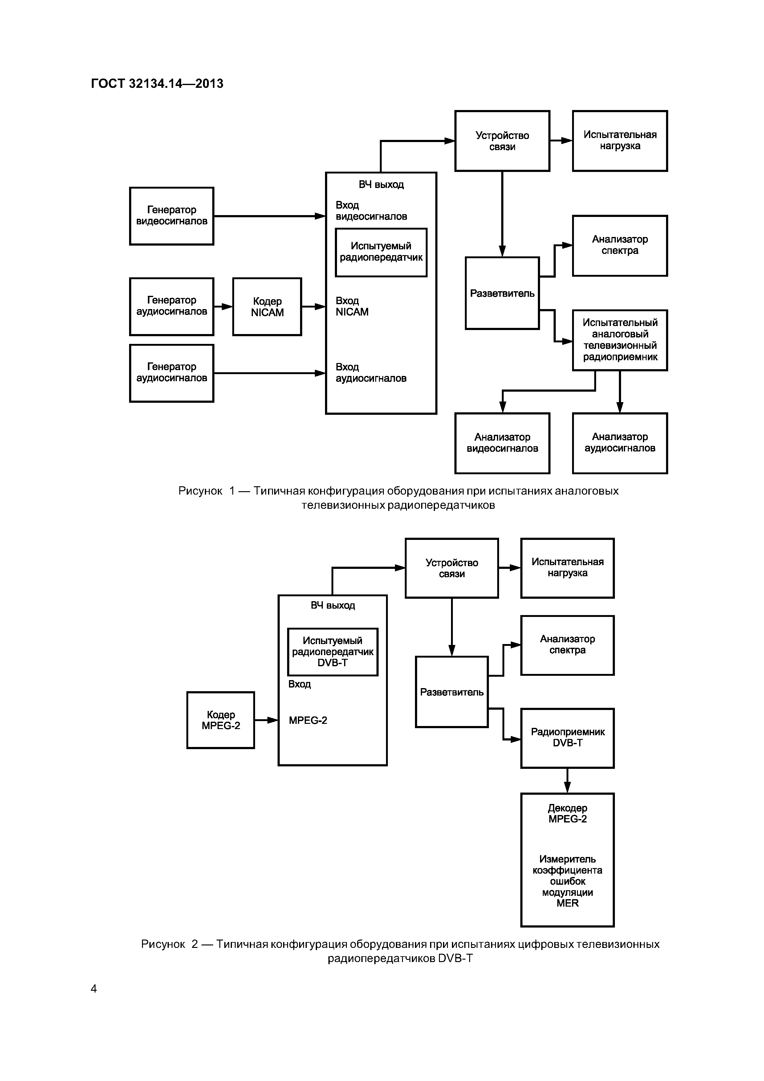
| Оглавление: | 1 Область применения 2 Нормативные ссылки 3 Термины и определения 4 Условия испытаний 4.1 Общие положения 4.2 Подача сигналов при испытаниях 4.3 Ограничения полос частот при испытаниях 4.4 Узкополосные реакции радиоприемников при испытаниях на помехоустойчивость 4.5 Нормальная модуляция при испытаниях 5 Оценка качества функционирования оборудования при испытаниях на помехоустойчивость 5.1 Общие положения 5.2 Оборудование, образующее непрерывно действующую линию связи 5.3 Оборудование, не образующее непрерывно действующей линии связи 5.4 Вспомогательное оборудование 5.5 Классификация оборудования 6 Критерии качества функционирования при испытаниях на помехоустойчивость 6.1 Критерии качества функционирования при воздействии непрерывных помех на радиопередатчики 6.2 Критерии качества функционирования при воздействии помех переходного характера на радиопередатчики 7 Применимость требований ЭМС 7.1 Электромагнитные помехи 7.2 Помехоустойчивость Приложение А (справочное) Сведения о телевизионных радиопередатчиках, на которые распространяются требования настоящего стандарта Приложение ДА (справочное) Перечень межгосударственных стандартов, разработанных на основе частей европейских стандартов серии ЕМ 301 489 Приложение ДБ (справочное) Сведения о соответствии межгосударственных стандартов ссылочным международным и европейскому региональному стандартам Библиография |
| Разработан: | ЗАО НИЦ САМТЭС ТК 30 Электромагнитная совместимость технических средств |
| Утверждён: | 25.03.2013 Межгосударственный Совет по стандартизации, метрологии и сертификации (Inter-Governmental Council on Standardization, Metrology, and Certification 55-П) 22.07.2013 Федеральное агентство по техническому регулированию и метрологии (408-ст) |
| Издан: | Стандартинформ (2014 г. ) |
| Нормативные ссылки: |
|















