Скачать ГОСТ Р 55897-2013 Сети подвижной радиосвязи. Зоны обслуживания. Методы расчетаДата актуализации: 01.01.2021
|
| Обозначение: | ГОСТ Р 55897-2013 |
| Обозначение англ: | GOST R 55897-2013 |
| Статус: | введен впервые |
| Название рус.: | Сети подвижной радиосвязи. Зоны обслуживания. Методы расчета |
| Название англ.: | Radiocommunication networks. Service zones. Calculation methods |
| Дата добавления в базу: | 01.10.2014 |
| Дата актуализации: | 01.01.2021 |
| Дата введения: | 01.07.2014 |
| Область применения: | Стандарт распространяется на беспроводные сети подвижной и фиксированной связи (cети СПС и радиодоступа), работающие в полосах частот от 30 МГц до 10 ГГц. Стандарт устанавливает методы расчета и построения территориальных зон, в которых абонентская станция сети может быть обслужена базовой станцией сети. Методы расчета, установленные в стандарте, применяют на стадиях проектирования сетей подвижной радиосвязи. Методы расчета основаны на применении рекомендаций МСЭ и учитывают топографические, климатические особенности территории, условия распространения радиоволн, технические характеристики оборудования. |
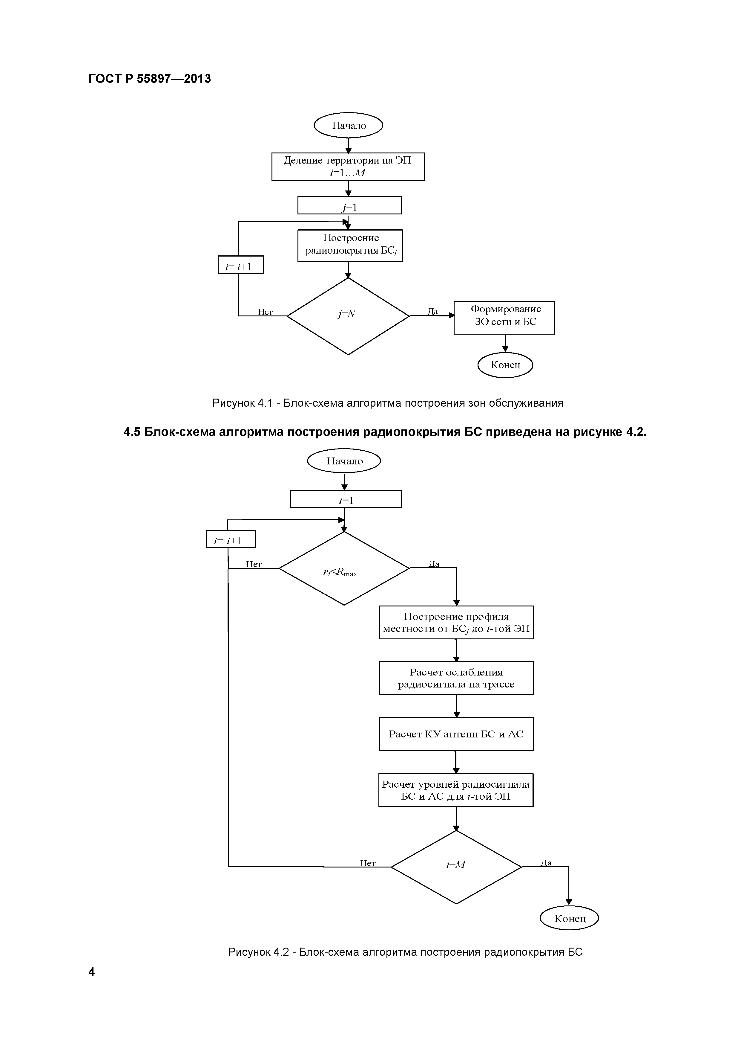
| Оглавление: | 1 Область применения 2 Нормативные ссылки 3 Термины, определения, обозначения и сокращения 4 Исходные данные и блок-схемы алгоритмов расчета 5 Деление территории сети на фрагменты 6 Построение зон радиопокрытия БС и АС 7 Построение зон обслуживания БС и сети в целом 8 Процедура расчета ослабления радиосигнала на трассе Приложение А (рекомендуемое) Выражения для определения геодезических и геометрических характеристик объектов Библиография |
| Разработан: | ФГОБУ ВПО СПбГУ телекоммуникаций им. проф. М.А. Бонч-Бруевича ООО Научно-производственная компания СвязьСервис |
| Утверждён: | 09.12.2013 Федеральное агентство по техническому регулированию и метрологии (2224-ст) |
| Издан: | Стандартинформ (2014 г. ) |
| Нормативные ссылки: |
|















