Скачать ГОСТ Р ИСО 10303-53-2015 Системы автоматизации производства и их интеграция. Представление данных об изделии и обмен этими данными. Часть 53. Интегрированный обобщенный ресурс. Численный анализДата актуализации: 01.01.2021
|
| Обозначение: | ГОСТ Р ИСО 10303-53-2015 |
| Обозначение англ: | GOST R ISO 10303-53-2015 |
| Статус: | введен впервые |
| Название рус.: | Системы автоматизации производства и их интеграция. Представление данных об изделии и обмен этими данными. Часть 53. Интегрированный обобщенный ресурс. Численный анализ |
| Название англ.: | Industrial automation systems and integration. Product data representation and exchange. Part 53. Integrated generic resource. Numerical analysis |
| Дата добавления в базу: | 01.02.2017 |
| Дата актуализации: | 01.01.2021 |
| Дата введения: | 01.10.2016 |
| Область применения: | В стандарте специфицированы конструкции интегрированных обобщенных ресурсов для численных расчетов. В область применения стандарта входят: - расчеты безотносительно области применения; - очевидные для расчетов идеализации определений изделия. В область применения стандарта не входят: - области применения расчетов. |
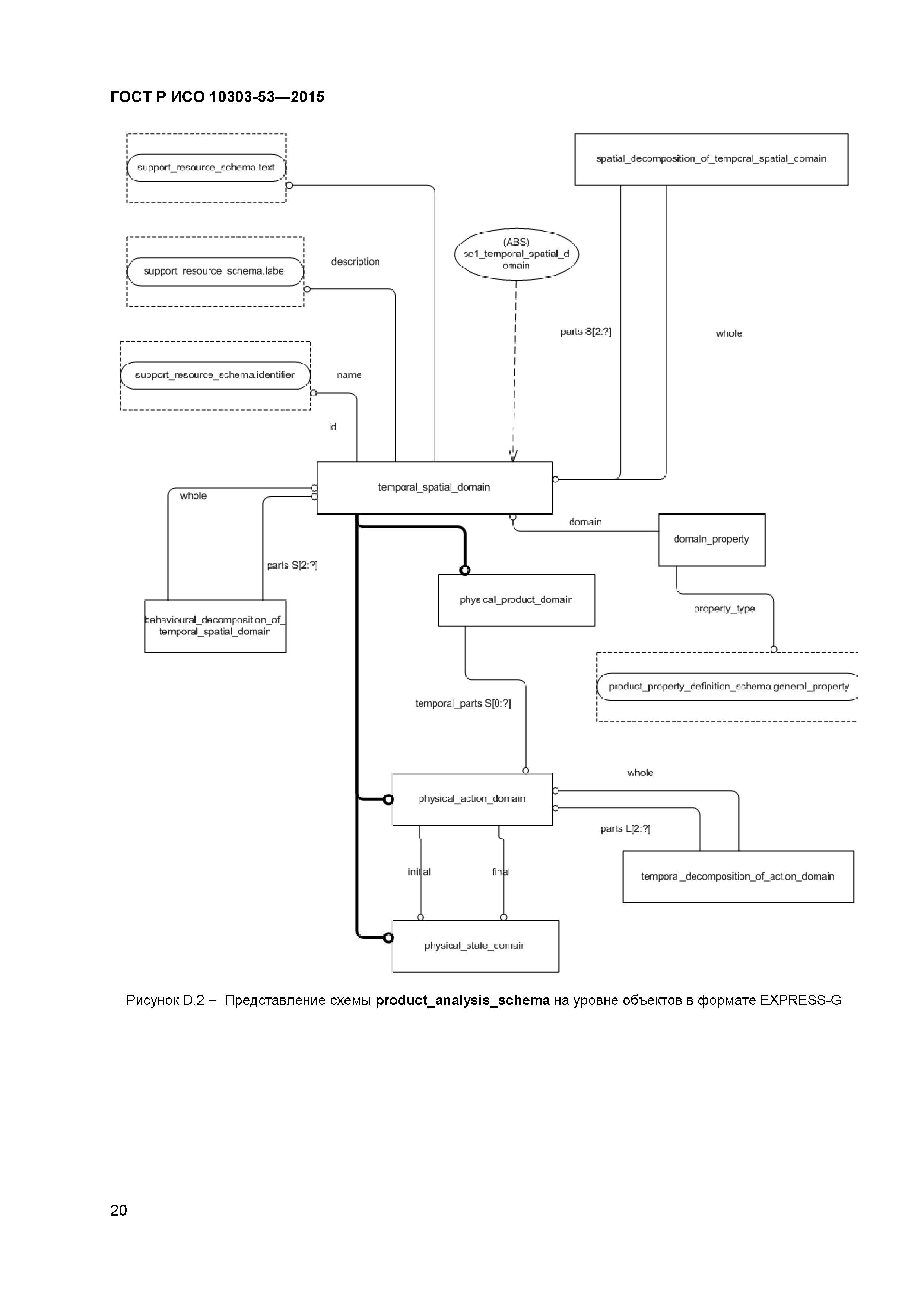
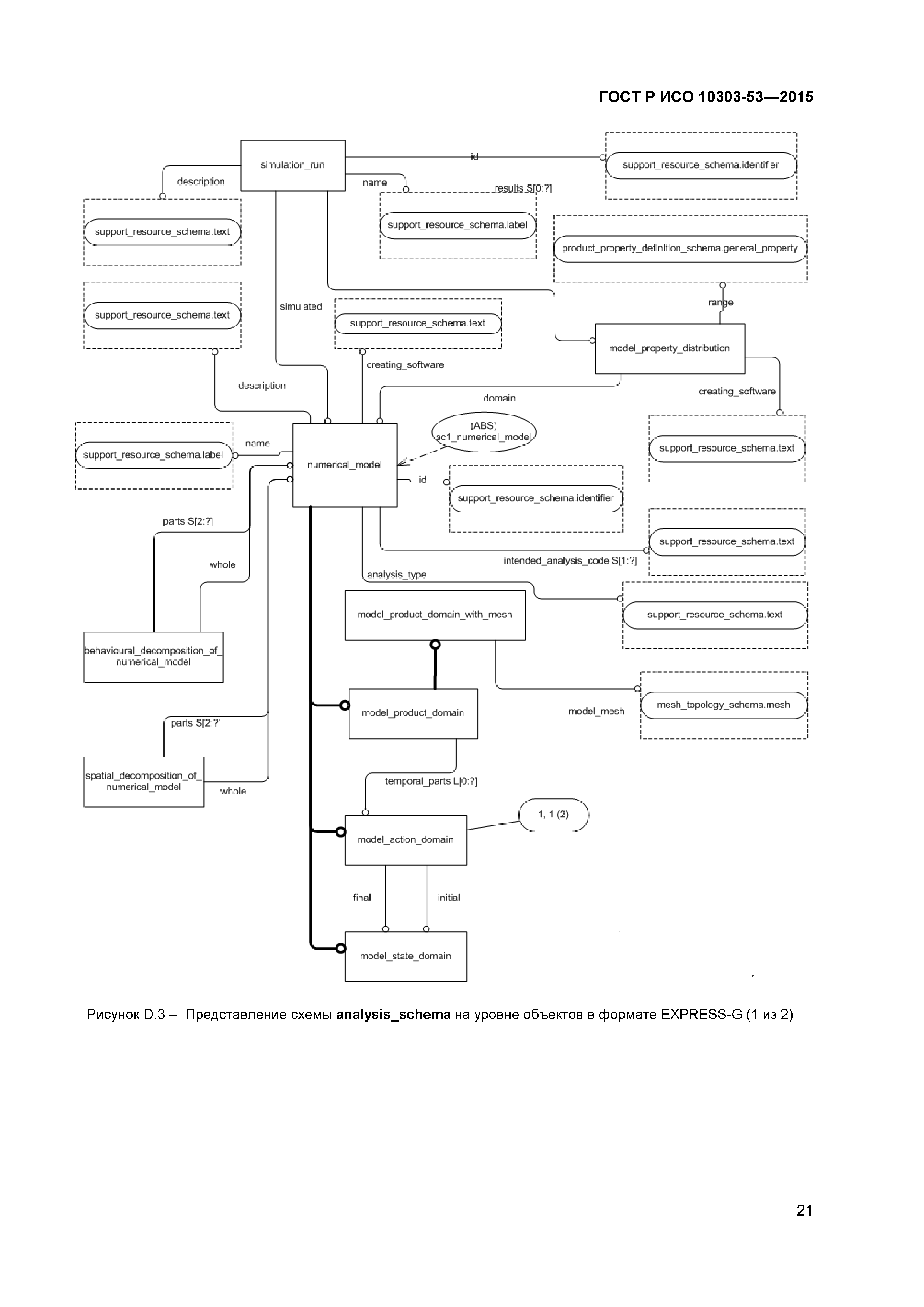
| Оглавление: | 1 Область применения 2 Нормативные ссылки 3 Термины, определения и сокращения 4 Схема Analysis product relationships (связь расчетов с изделием) 5 Схема Product analysis (расчет изделия) 6 Схема Analysis (расчетные данные) Приложение А (обязательное) Сокращенные наименования объектов Приложение В (обязательное) Регистрация информационных объектов Приложение С (справочное) Машинно-интерпретируемые листинги Приложение D (справочное) EXPRESS-G диаграммы Приложение ДА (справочное) Сведения о соответствии ссылочных международных стандартов национальным стандартам Российской Федерации Библиография |
| Разработан: | ООО Корпоративные электронные системы |
| Утверждён: | 21.07.2015 Федеральное агентство по техническому регулированию и метрологии (928-ст) |
| Издан: | Стандартинформ (2016 г. ) |
| Нормативные ссылки: |
|



























