Скачать ГОСТ Р ИСО 10303-58-2015 Системы автоматизации производства и их интеграция. Представление данных об изделии и обмен этими данными. Часть 58. Интегрированный обобщенный ресурс. РискДата актуализации: 01.01.2021
|
| Обозначение: | ГОСТ Р ИСО 10303-58-2015 |
| Обозначение англ: | GOST R ISO 10303-58-2015 |
| Статус: | введен впервые |
| Название рус.: | Системы автоматизации производства и их интеграция. Представление данных об изделии и обмен этими данными. Часть 58. Интегрированный обобщенный ресурс. Риск |
| Название англ.: | Industrial automation systems and integration. Product data representation and exchange. Part 58. Integrated generic resource. Risk |
| Дата добавления в базу: | 01.02.2017 |
| Дата актуализации: | 01.01.2021 |
| Дата введения: | 01.10.2016 |
| Область применения: | Стандарт определяет конструкции интегрированного обобщенного ресурса, описывающего риск. Требования стандарта распространяются на: - идентификацию и представление риска; - представление взаимосвязей между рисками; - идентификацию и представление восприятия риска; - представление взаимосвязей между восприятиями рисков; - представление контекста риска и восприятия риска; - задание и представление вероятности или правдоподобия риска; - представление последствия риска; - представление критерия риска; - представление обработки риска; - представление сравнительного оценивания риска; - представление процесса идентификации риска; - представление источника риска; - представление вторичных эффектов, вызванных последствиями риска; - представление процесса анализа риска; - представление процесса оценки риска; - представление процесса контроля риска; - представление процесса расчета риска; - представление процесса обмена информацией о риске; - представление воздействия риска (при его наличии); - задание элементов, на которые воздействует риск; - задание источника риска; - задание источников действий риска. |
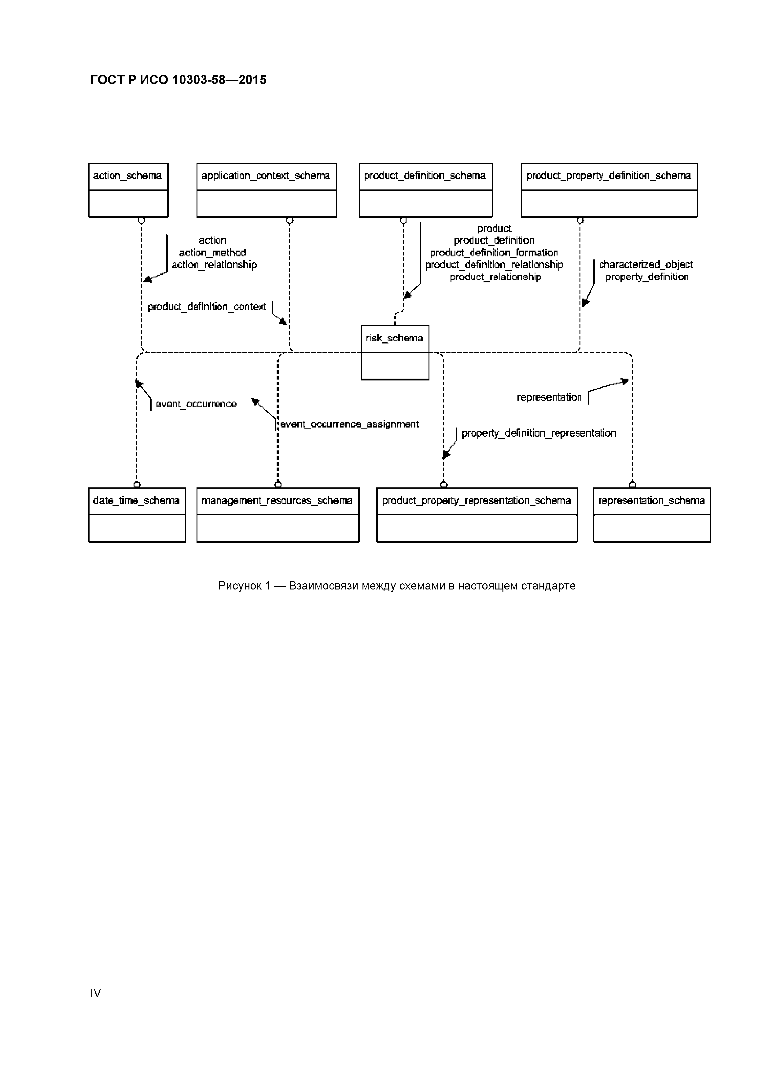
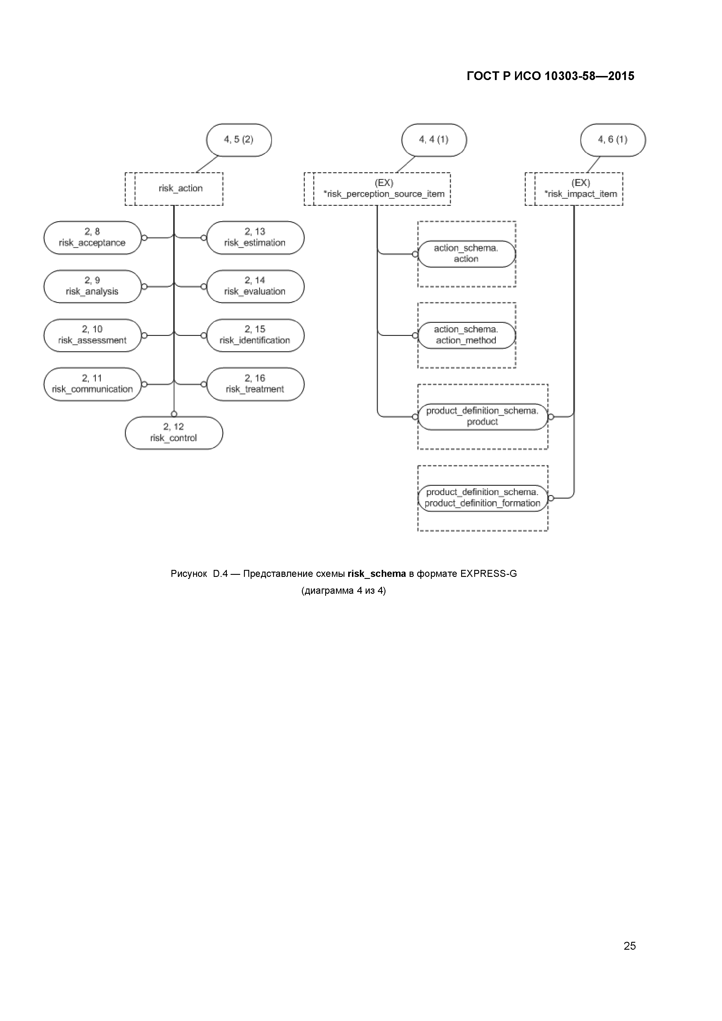
| Оглавление: | 1 Область применения 2 Нормативные ссылки 3 Термин и сокращение 4 Схема risk_schema Приложение А (обязательное) Сокращенные наименования объектов Приложение В (обязательное) Регистрация информационных объектов Приложение С (справочное) Машинно-интерпретируемые листинги Приложение D (справочное) EXPRESS-G диаграммы Приложение ДА (справочное) Сведения о соответствии ссылочных международных стандартов национальным стандартам Российской Федерации Библиография |
| Разработан: | ЦНИИ РТК |
| Утверждён: | 21.07.2015 Федеральное агентство по техническому регулированию и метрологии (931-ст) |
| Издан: | Стандартинформ (2016 г. ) |
| Нормативные ссылки: |
|































