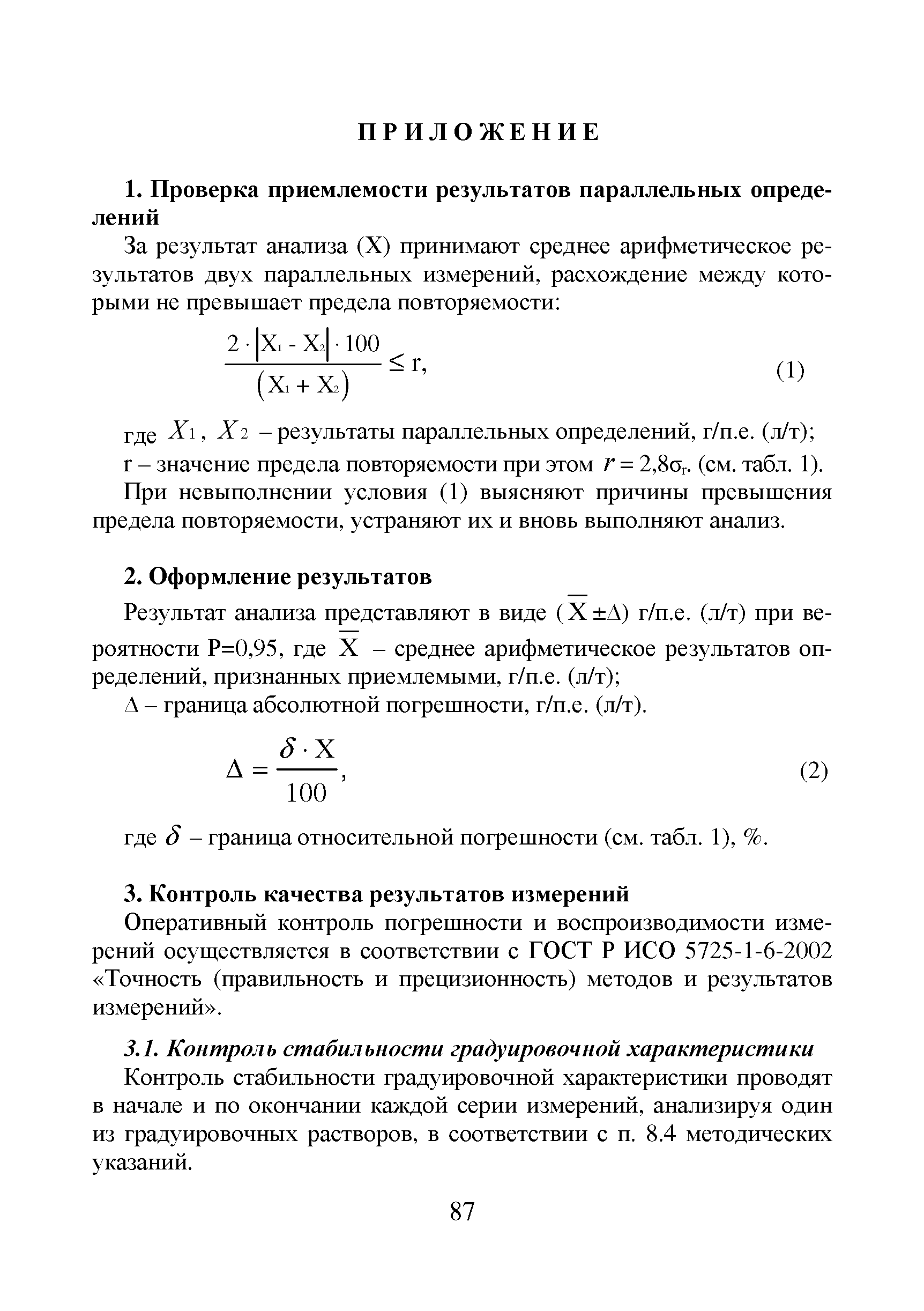
Скачать Методические указания по определению качества протравливания семян зерновых и технических культур пестицидамиДата актуализации: 01.01.2021 |
| Статус: | действует |
| Название рус.: | Методические указания по определению качества протравливания семян зерновых и технических культур пестицидами |
| Название англ.: | Instructional lines for quality assessment of seed treatment of cereals and industrial crops with pesticides |
| Дата добавления в базу: | 12.02.2016 |
| Дата актуализации: | 01.01.2021 |
| Область применения: | В документе представлены методы аналитического контроля качества протравливания семян. Рассмотрены показатели полноты и равномерности обработки семян зерновых культур, подсолнечника и сахарной свеклы современными инсектицидами и фунгицидами. Основу указаний составляют методы количественного определения действующих веществ препаратов, основанные на технике газожидкостной хроматографии. Предназначены для специалистов территориальных филиалов ФГБУ "Россельхозцентр" и Россельхознадзора, научно-исследовательских учреждений. |
| Оглавление: | Введение Методические указания по определению полноты и равномерности предпосевной обработки семян подсолнечника препаратами на основе бифентрина Методические указания по определению полноты протравливания семян подсолнечника препаратами на основе ипродиона Методические указания по определению полноты и равномерности протравливания семян подсолнечника препаратами на основе мефеноксама Методические указания по определению полноты протравливания семян зерновых культур двухкомпонентными препаратами на основе протиоконазола и тебуконазола Методические указания по определению полноты предпосевной обработки дражированных и инкрустированных семян сахарной свеклы препаратами на основе тефлутрина Методические указания по определению полноты предпосевной обработки семян подсолнечника инсектицидными препаратами на основе тиаметоксама Методические указания по определению полноты обработки дражированных и инкрустированных семян сахарной свеклы препаратами на основе тиаметоксама Методические указания по определению полноты предпосевной обработки семян кукурузы препаратами на основе фипронила Методические указания по определению полноты протравливания семян подсолнечника препаратами на основе флутриафола Приложение. Проверка приемлемости результатов |
| Разработан: | ФГБНУ ВНИИЗР |
| Утверждён: | 19.05.2015 Минсельхоз России (Russian Federation Minselkhoz 19) |
| Нормативные ссылки: |
|




























































































