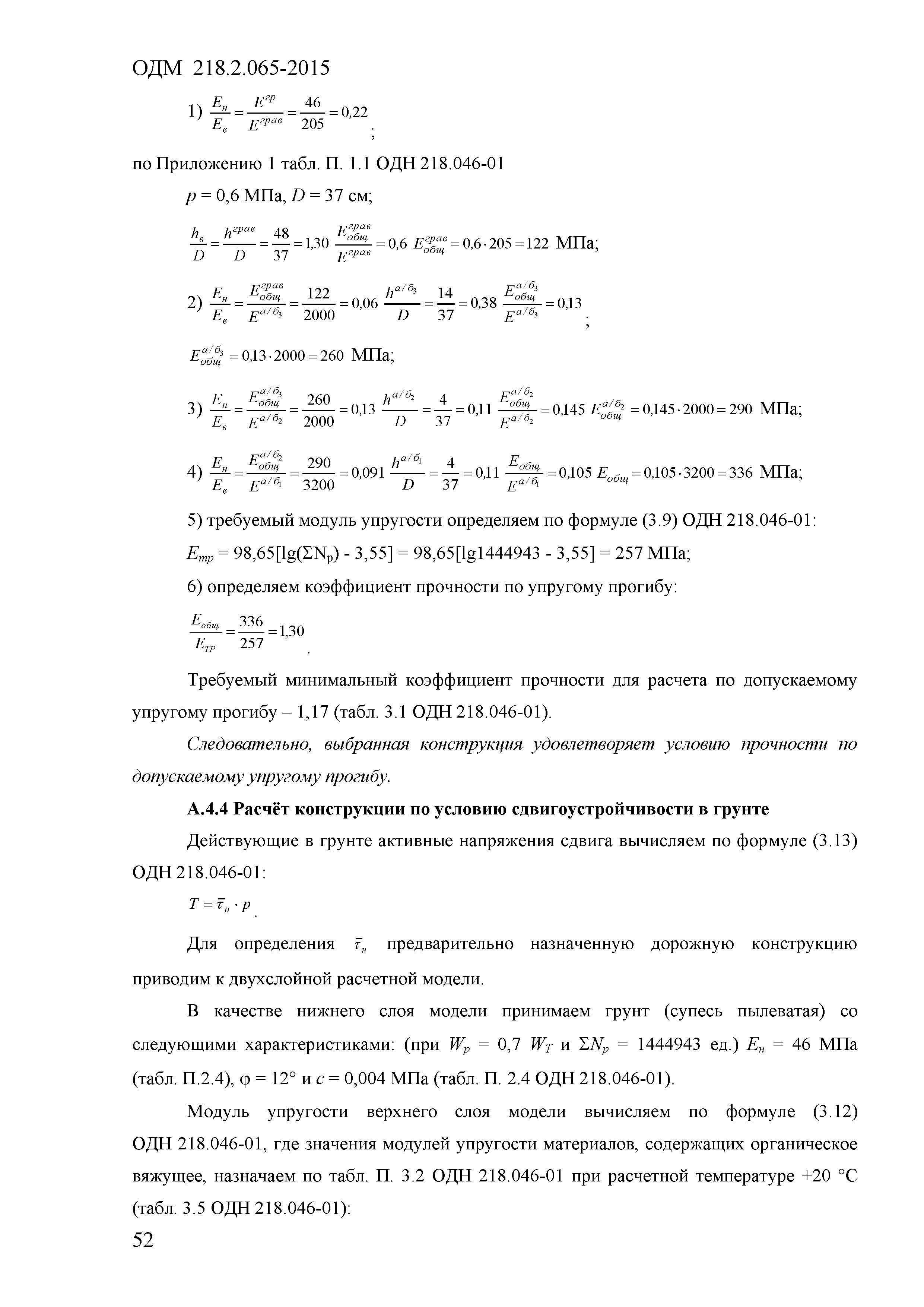
Скачать ОДМ 218.2.065-2015 Методические рекомендации по увеличению межремонтных сроков службы нежестких дорожных одеждДата актуализации: 01.01.2021
|
| Обозначение: | ОДМ 218.2.065-2015 |
| Обозначение англ: | ODM 218.2.065-2015 |
| Статус: | введен впервые |
| Название рус.: | Методические рекомендации по увеличению межремонтных сроков службы нежестких дорожных одежд |
| Дата добавления в базу: | 01.02.2017 |
| Дата актуализации: | 01.01.2021 |
| Область применения: | Документ устанавливает рекомендации по проектированию вновь сооружаемых и новых участков реконструируемых автомобильных дорог, капитального ремонта существующих дорожных одежд. В рекомендациях особое внимание уделено участкам автомобильных дорог, на которых имеется риск заторов при заниженной пропускной способности или на которых транспортные средства систематически замедляют движение и останавливаются. |
| Оглавление: | 1 Область применения 2 Нормативные ссылки 3 Термины и определения 4 Основные положения 5 Конструирование дорожной одежды с асфальтобетонным покрытием повышенной долговечности 6 Расчет асфальтобетонных покрытий повышенной долговечности Библиография Приложение А. Примеры расчета |
| Разработан: | ФАУ РОСДОРНИИ |
| Утверждён: | 27.01.2016 Федеральное дорожное агентство Росавтодор (111-р) |
| Издан: | Росавтодор (2015 г. (сайт)) |
| Нормативные ссылки: |
|































































