Скачать МУ 5234-90 Методические указания по измерению концентраций 2,6-дихлордифениламина в воздухе рабочей зоны методом тонкослойной хроматографииДата актуализации: 01.01.2021
|
| Обозначение: | МУ 5234-90 |
| Обозначение англ: | MU 5234-90 |
| Статус: | справочные материалы, мп, тпр |
| Название рус.: | Методические указания по измерению концентраций 2,6-дихлордифениламина в воздухе рабочей зоны методом тонкослойной хроматографии |
| Дата добавления в базу: | 01.02.2017 |
| Дата актуализации: | 01.01.2021 |
| Область применения: | Методические указания по измерению концентраций вредных веществ в воздухе рабочей зоны предназначены для санитарно-эпидемиологических станций и санитарных лабораторий промышленных предприятий при осуществлении контроля за содержанием вредных веществ в воздухе рабочей зоны, а также научно-исследовательских институтов Министерства здравоохранения СССР и других заинтересованных министерств и ведомств. Методические указания разрабатывают и утверждают с целью обеспечения контроля соответствия фактических концентраций вредных веществ в воздухе рабочей зоны их предельно допустимым концентрациям (ПДК) - санитарно-гигиеническим нормативам, утверждаемым Министерством здравоохранения СССР, оценки эффективности внедрения санитарно-гигиенических мероприятий, установления необходимости использования средств индивидуальной защиты органов дыхания, оценки влияния вредных веществ на состояние здоровья работающих и др. |
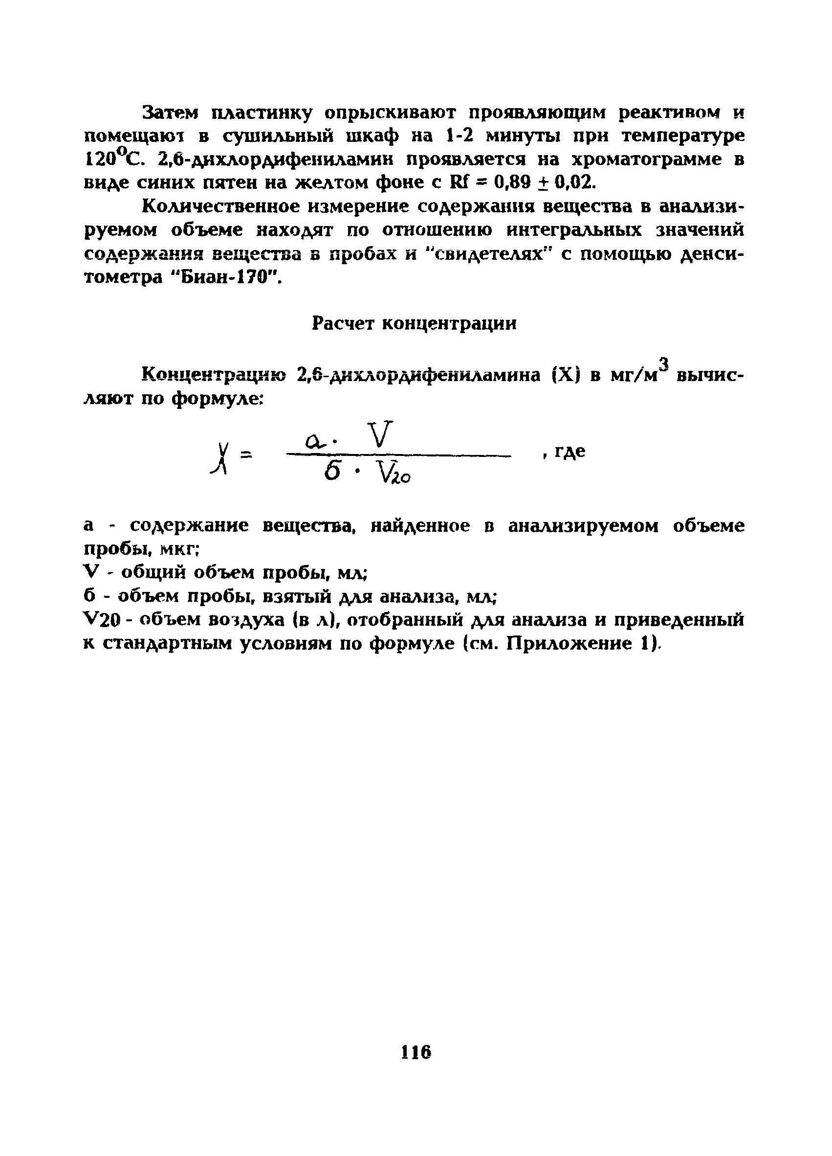
| Оглавление: | Характеристика метода Приборы, аппаратура, посуда Реактивы, растворы и материалы Отбор пробы воздуха Проведение измерения Расчет концентрации |
| Утверждён: | 28.12.1990 Заместитель Главного государственного санитарного врача CCCР (5234-90) |
| Нормативные ссылки: |
|














