Скачать ГОСТ Р ИСО 26162-2016 Системы управления терминологией, базами знаний и контентом. Проектирование, внедрение и поддержка систем управления терминологиейДата актуализации: 01.01.2021
|
| Обозначение: | ГОСТ Р ИСО 26162-2016 |
| Обозначение англ: | GOST R ISO 26162-2016 |
| Статус: | введен впервые |
| Название рус.: | Системы управления терминологией, базами знаний и контентом. Проектирование, внедрение и поддержка систем управления терминологией |
| Название англ.: | Systems to manage terminology, knowledge and content. Design, implementation and maintenance of terminology management systems |
| Дата добавления в базу: | 05.05.2017 |
| Дата актуализации: | 01.01.2021 |
| Дата введения: | 01.09.2017 |
| Область применения: | Стандарт устанавливает критерии проектирования, внедрения и поддержания систем управления терминологией (TMSs). Стандарт предоставляет информацию о содержании обоснования использования TMS, типах и потребностях пользователей системы, разработки и внедрения TMS, а также о задачах по организации и управлению терминологическим сбором данных (TDC). Стандарт содержит рекомендации по выбору и использованию категорий данных для управления терминологией в различных средах. Стандарт предназначен для терминологов, разработчиков программного обеспечения и других лиц, которые вовлечены в процесс разработки или приобретения TMS. |
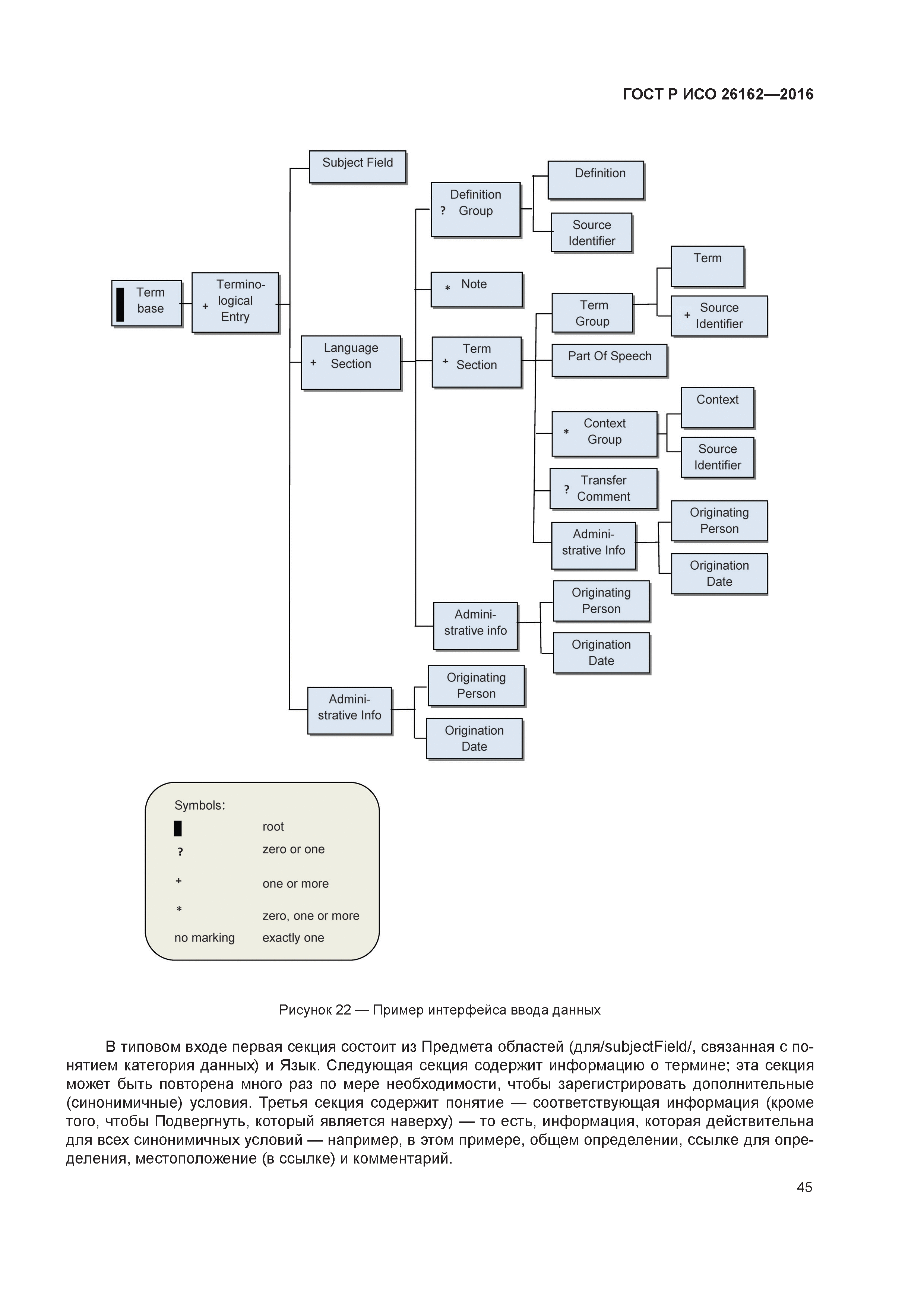
| Оглавление: | 1 Область применения 2 Нормативные ссылки 3 Термины и определения 3.1 Ресурсы 3.2 Категории данных 3.3 Моделирование данных 3.4 Заявления 4 Системы управления терминологией (TMS) 4.1 Общее описание 4.2 Коммерческие и некоммерческие TMS 4.3 Предопределенный или свободно определяемый TMS 4.4 Настольный, клиент-сервер или Сетевой TMS 4.5 Автономный, интегрированный или объединенный TMS 4.6 Одноязычный, двуязычный или многоязычный TMS 4.7 База данных или структурированный текст TMS 4.8 Единственная база данных или многократная база данных TMS 5 Этапы проекта 5.1 Обзор 5.2 Предварительное технико-экономическое обоснование 5.3 Технико-экономическое обоснование 5.4 Анализ случая использования 5.5 Системные требования 5.6 Рентабельность 5.7 Системное проектирование 5.8 Развертывание системы 5.9 Стадии развертывания системы 5.10 Системный тест 5.11 Наполнение ТМЗ, эксплуатация и обслуживание 6 Пользовательско-ориентированный дизайн 6.1 Основные процедуры 6.2 Процедуры пользовательско-ориентированного подхода 6.3 Идентификация пользователей и их потребностей 6.4 Идентификация продуктов продукции 6.5 Выполнение анализа задачи и подготовка случаев использования 6.6 Идентификация потребностей и их приоритетов 6.7 Проведение конкурентоспособной оценки 6.8 Проектирование и оценка прототипа 6.9 Наладка дизайна по отзывам пользователей 6.10 Выполнение бета-оценки 7 Терминологическая категория данных 7.1 Введение в категории данных 7.2 Принципы для отбора и использования категорий данных 7.3 Типы категорий данных 7.4 Структуры ввода данных 7.5 Отбор категорий данных 7.6 Определенные для перевода категории данных 7.7 Предписывающие категории данных 7.8 Связанные с технологическим процессом категории данных 7.9 Стандартизированные названия категории данных и понятия категории данных 8 Моделирование данных 8.1 Терминологическая метамодель 8.2 Данные, моделирующие для ориентации понятия 8.3 Прикладные подходы 8.4 Примеры моделирования данных 8.5 Составление устаревших данных 9 Разработка TMS 10 Развертывания TMS 10.1 Действия развертывания 10.2 Подготовка документации, помощи и образовательных материалов 10.3 Оказание поддержки и обслуживания 10.4 Встреча зависимостей заинтересованной стороны 10.5 Реклама и продвижение TMS 10.6 Поставка TMS 10.7 Обеспечение обучения 10.8 Измерение удовлетворенности пользователей 11 Пользовательские интерфейсы 11.1 Проектирование пользовательского интерфейса 11.2 Показ терминологических категорий данных 11.3 Показ и подготовка терминологических записей 12 Ввод и редактирование данных 12.1 Введение данных вручную 12.2 Импортирование данных 12.3 Редактирование данных 12.4 Утверждение данных 12.5 Автоматическое воспроизведение или изменение данных 12.6 Добавление перекрестных ссылок 12.7 Добавление мультимедийных файлов 13 Функции поиска 13.1 Функции поиска базы данных 13.2 Поиск термина 13.3 Поиск числом понятия или особенностями 13.4 Сложная фильтрация и поиск 13.5 Поиск в текстовых полях 13.6 Просмотр 14 Вывод данных 14.1 Типы вывода данных 14.2 Показ результатов поиска 14.3 Сортировка 14.4 Распечатки 14.5 Экспорт данных в файл 14.6 Экспорт данных для других заявлений 15 Организация и управление TMS 15.1 Создание плана управления 15.2 Важность управления потоком данных 15.3 Изменение модели данных 15.4 Обеспечение защиты информации 15.5 Управление доступом 15.6 Поддержка формата обмена 15.7 Укомплектование персоналом TMS 15.8 Управление затратами и руководящими ресурсами Приложение А (справочное) Тематические исследования: категория данных и моделирование данных Приложение ДА (справочное) Сведения о соответствии ссылочных международных стандартов национальным стандартам Российской Федерации Библиография |
| Разработан: | Автономная некоммерческая организация Институт безопасности труда |
| Утверждён: | 30.11.2016 Росстандарт (1905-ст) |
| Издан: | Стандартинформ (2017 г. ) |
| Нормативные ссылки: |
|









































































