Скачать МУК 4.1.2285-07 Определение остаточных количеств люфенурона в ягодах и соке винограда методом высокоэффективной жидкостной хроматографии

Дата актуализации: 01.01.2021

МУК 4.1.2285-07

Определение остаточных количеств люфенурона в ягодах и соке винограда методом высокоэффективной жидкостной хроматографии

Обозначение: МУК 4.1.2285-07
Обозначение англ: MUK 4.1.2285-07
Статус:введен впервые
Название рус.:Определение остаточных количеств люфенурона в ягодах и соке винограда методом высокоэффективной жидкостной хроматографии
Дата добавления в базу:05.05.2017
Дата актуализации:01.01.2021
Дата введения:10.12.2007
Область применения:Методические указания устанавливают метод высокоэффективной жидкостной хроматографии для определения массовой концентрации люфенурона в ягодах и соке винограда в диапазоне 0,02 - 0,2 мг/кг
Оглавление:1 Метрологические характеристики метода
2 Метод измерений
3 Средства измерений, вспомогательные устройства, реактивы и материалы
   3.1 Средства измерений
   3.2 Реактивы
   3.3 Вспомогательные устройства, материалы
4 Требования безопасности
5 Требования к квалификации операторов
6 Условия измерений
7 Подготовка к выполнению измерений
   7.1 Очистка органических растворителей
   7.2 Подготовка колонки с силикагелем для очистки экстракта
   7.3 Проверка хроматографического поведения люфенурона на колонке с силикагелем
   7.4 Подготовка концентрирующего патрона Диапак С8
   7.5 Подготовка подвижной фазы для ВЭЖХ
   7.6 Кондиционирование хроматографической колонки
   7.7 Приготовление градуировочных растворов
   7.8 Установление градуировочной характеристики
8 Отбор и хранение проб
9. Выполнение определения
   9.1 Экстракция люфенурона
   9.2 Очистка экстракта перераспределением в системе несмешивающихся растворителей
   9.3 Очистка экстракта на колонке с силикагелем
   9.4 Очистка экстракта на концентрирующем патроне Диапак С8
   9.5 Условия хроматографирования
10 Обработка результатов анализа
11 Проверка приемлемости результатов параллельных определений
12 Оформление результатов
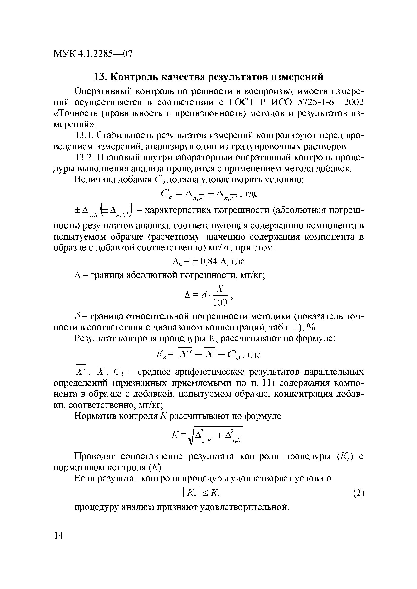
13 Контроль качества результатов измерений
14 Разработчики
Разработан: ВНИИ фитопатологии
Утверждён:28.09.2007 Главный государственный санитарный врач Российской Федерации
Издан: Роспотребнадзор (2009 г. )
Нормативные ссылки:
МУК 4.1.2285-07МУК 4.1.2285-07МУК 4.1.2285-07МУК 4.1.2285-07МУК 4.1.2285-07МУК 4.1.2285-07МУК 4.1.2285-07МУК 4.1.2285-07МУК 4.1.2285-07МУК 4.1.2285-07МУК 4.1.2285-07МУК 4.1.2285-07МУК 4.1.2285-07МУК 4.1.2285-07МУК 4.1.2285-07