Скачать Методическое пособие. Рекомендации по проектированию в общественных зданиях безопасных зон для маломобильных групп населенияДата актуализации: 01.01.2021 |
| Статус: | действует |
| Название рус.: | Методическое пособие. Рекомендации по проектированию в общественных зданиях безопасных зон для маломобильных групп населения |
| Дата добавления в базу: | 05.05.2017 |
| Дата актуализации: | 01.01.2021 |
| Область применения: | Пособие предназначено для проектирования безопасных зон в общественных зданиях и сооружениях. Пособие разработано для разъяснения методологических основ проектирования безопасных зон для маломобильных групп населения в общественных зданиях, кроме зданий специализированных учреждений. Пособие составлено по принципу пояснений к соответствующим пунктам свода правил, имеющим отношение к обеспечению пожарной безопасности маломобильных групп населения (МГН) в части проектирования безопасных зон. Пункт свода правил приводится курсивом с оригинальной нумерацией, далее обычным шрифтом приводятся пояснения и комментарии указанных в пункте требований пожарной безопасности. Пособие разработано для специалистов проектно-изыскательских и строительных организаций, государственных и иных органов экспертизы, согласования, контроля (надзора), учреждений и служб заказчика (инвестора), а также других заинтересованных организаций, чья деятельность связана с обеспечением пожарной безопасности зданий общественного назначения. |
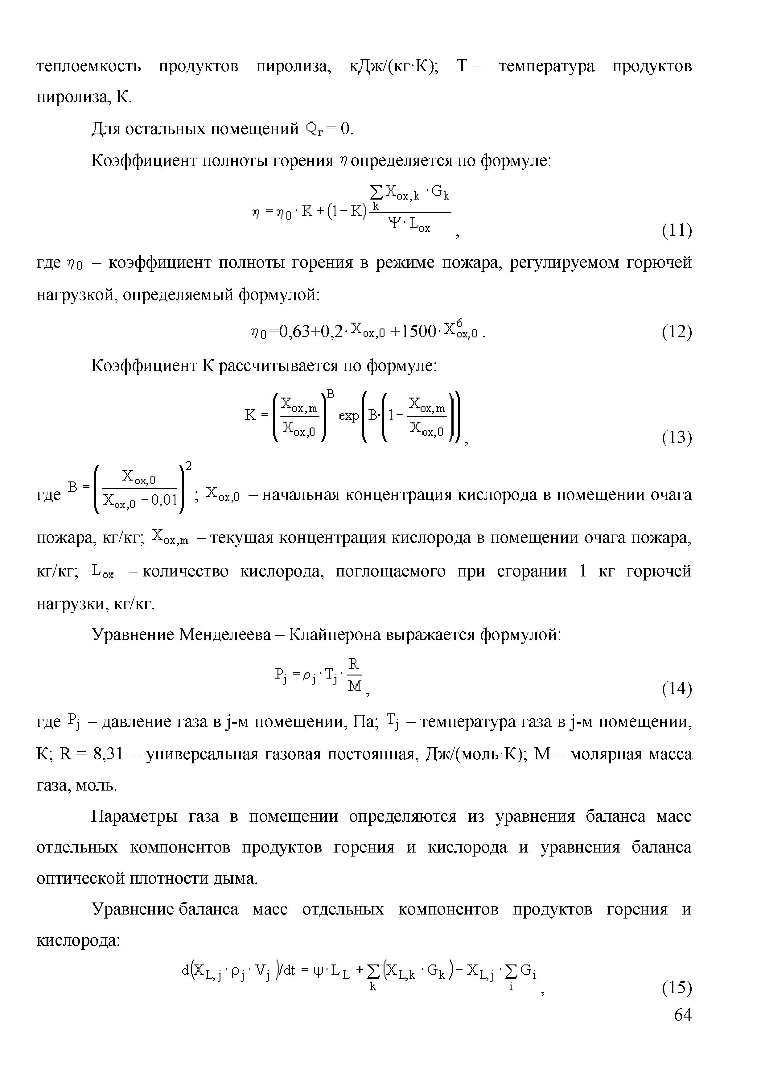
| Оглавление: | Предисловие Введение Обозначения и сокращения 1. Область применения 2. Нормативные ссылки 3. Термины и определения 4. Анализ применения требований свода правил (пояснения и комментарии) 4.1 Общие положения 4.2 Объемно-планировочные и конструктивные решения безопасных зон общественных зданиях 4.3 Инженерно-технические решения безопасных зон в общественных зданиях 4.4 Эвакуация и спасение маломобильных групп населения Приложение А. Расчет времени безопасной эвакуации маломобильных групп населения Приложение Б. Расчет времени спасения маломобильных групп населения Приложение В. Рекомендации по определению расчетной численности людей с ограниченными возможностями Библиография |
| Разработан: | ООО Институт общественных зданий СРО МОАБ |
| Нормативные ссылки: |
|















































































