Скачать ГОСТ Р 57656-2017 Пространственные данные. Метаданные. Часть 2. Расширения для изображений и матричных данныхДата актуализации: 01.01.2021
|
| Обозначение: | ГОСТ Р 57656-2017 |
| Обозначение англ: | GOST R 57656-2017 |
| Статус: | введен впервые |
| Название рус.: | Пространственные данные. Метаданные. Часть 2. Расширения для изображений и матричных данных |
| Название англ.: | Spatial data. Metadata. Part 2. Extensions for imagery and gridded data |
| Дата добавления в базу: | 01.01.2018 |
| Дата актуализации: | 01.01.2021 |
| Дата введения: | 01.06.2018 |
| Область применения: | Стандарт предназначен для расширения ГОСТ Р, устанавливающего общие требования к метаданным на пространственные данные, и определяет схему, необходимую для описания изображений и матричных данных. Это расширение относится к метаданным, необходимым для описания процессов создания пространственных данных из исходных данных, включая свойства системы измерения, численные методы и вычислительные процедуры, используемые в процессе их создания. Метаданные, необходимые для обращения к данным покрытия в целом, в достаточной мере рассмотрены в ГОСТ Р. |
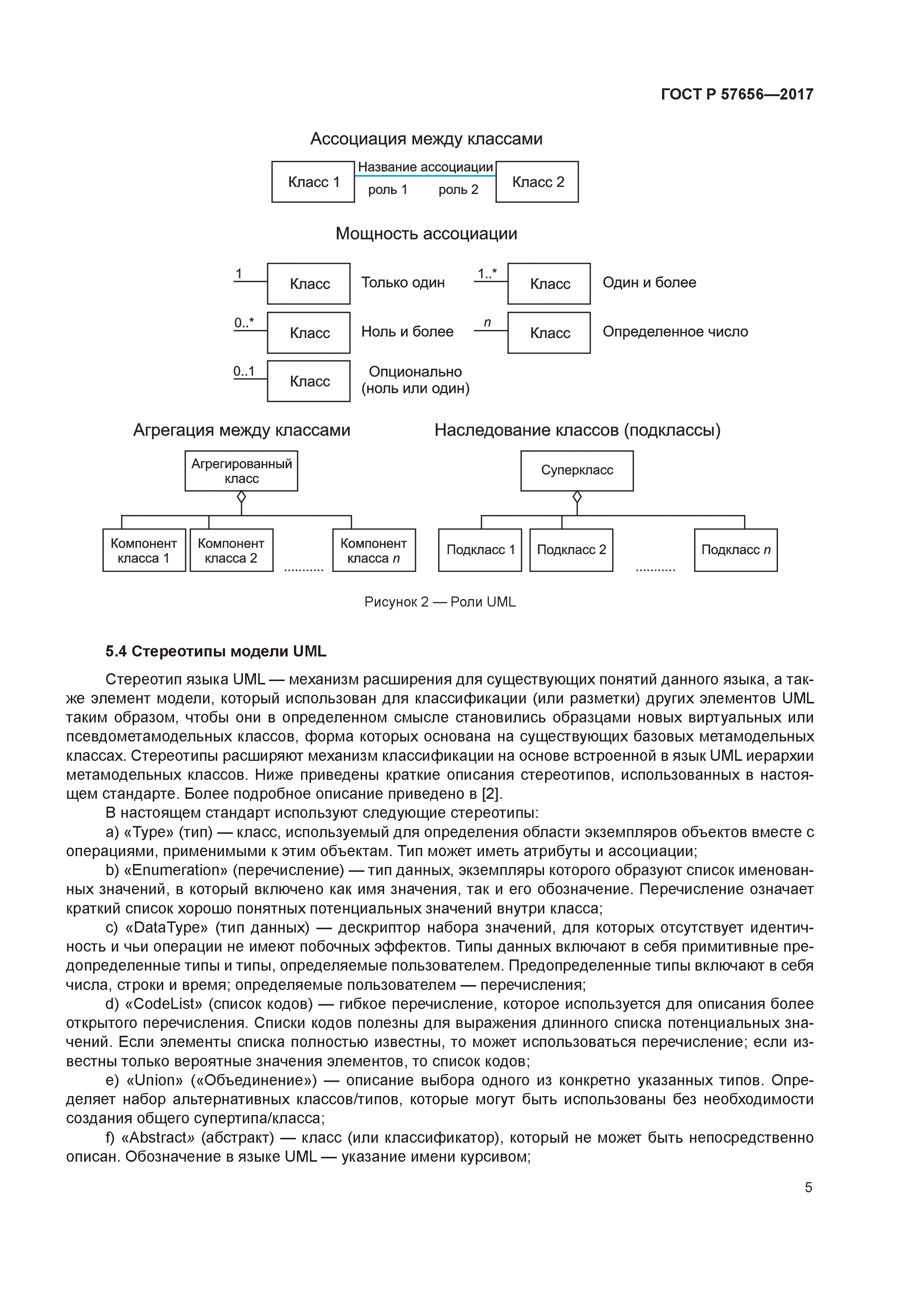
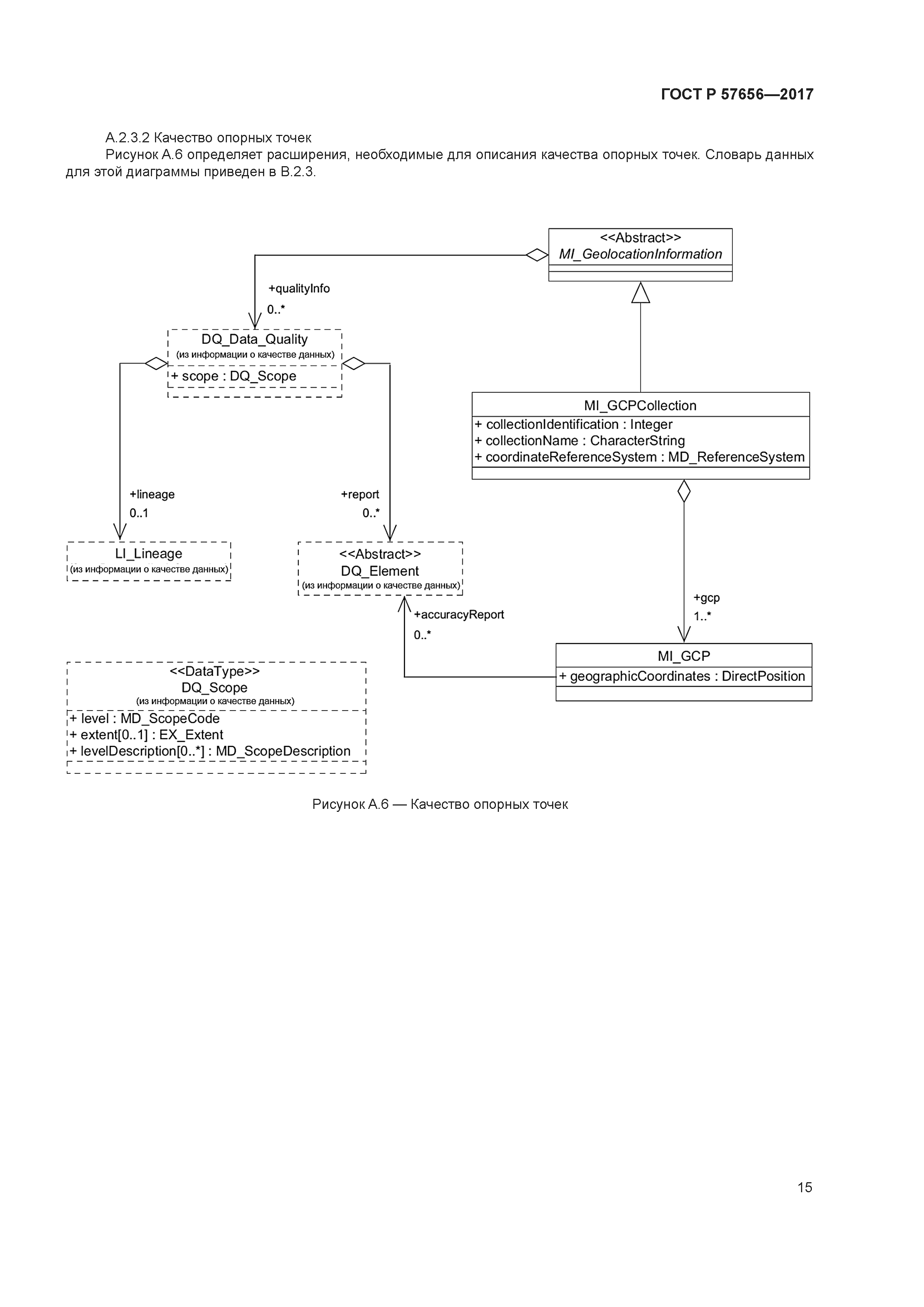
| Оглавление: | 1 Область применения 2 Соответствие 3 Нормативные ссылки 4 Термины и определения 5 Символы и сокращения 5.1 Сокращения 5.2 Обозначения UML 5.3 Отношения модели UML 5.4 Стереотипы модели UML 6 Метаданные для изображений и матричных данных 6.1 Требования к метаданным для изображений и матричных данных 6.2 Пакеты метаданных для изображений и матричных данных 6.3 Диаграммы языка UML 6.4 Словарь данных Приложение А (обязательное) Схемы метаданных для изображений и матричных данных Приложение В (обязательное) Словарь данных для метаданных об изображениях и матричных данных Приложение С (обязательное) Соответствие Приложение ДА (справочное) Сопоставление структуры настоящего стандарта со структурой примененного в нем международного стандарта Приложение ДБ (справочное) Сведения о соответствии ссылочных национальных стандартов международным стандартам, использованным в качестве ссылочных в примененном международном стандарте Библиография |
| Разработан: | ФГБУ Центр геодезии, картографии и ИПД |
| Утверждён: | 12.09.2017 Федеральное агентство по техническому регулированию и метрологии (1074-ст) |
| Издан: | Стандартинформ (2017 г. ) |
| Нормативные ссылки: |

















































