Скачать Методическое пособие. Методические рекомендации по применению СП 35.13330.2011 СНиП 2.05.03-84* Мосты и трубыДата актуализации: 01.01.2021 |
| Статус: | действует |
| Название рус.: | Методическое пособие. Методические рекомендации по применению СП 35.13330.2011 "СНиП 2.05.03-84* "Мосты и трубы" |
| Дата добавления в базу: | 01.01.2019 |
| Дата актуализации: | 01.01.2021 |
| Область применения: | Методические рекомендации к СП 35.13330 «Мосты и трубы» используются при проектировании мостовых железобетонных конструкций, на которые распространяется действие СП 35.13330 |
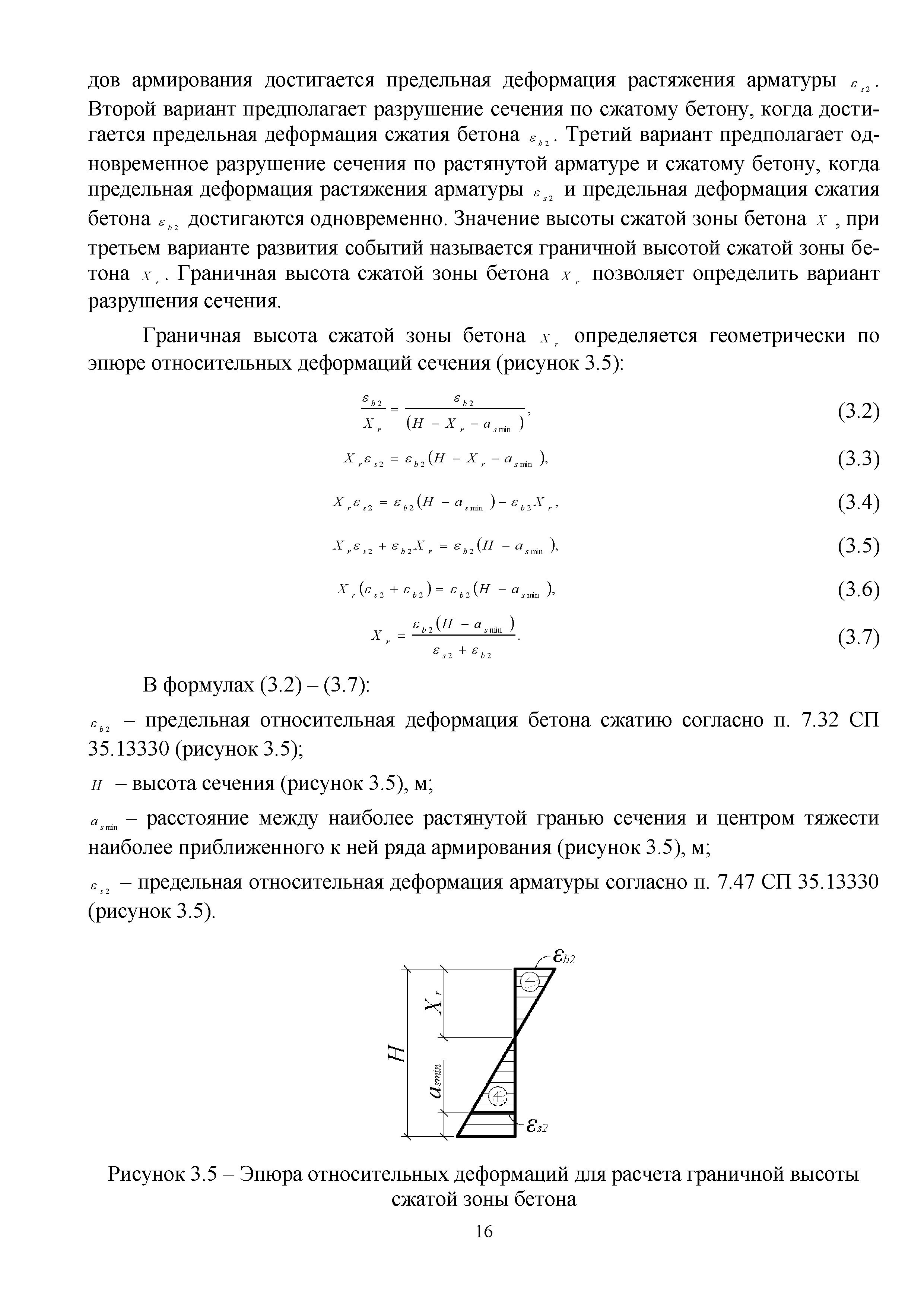
| Оглавление: | Введение 1. Основные положения 1.1. Область применения 1.2. Нормативные ссылки 1.3. Предпосылки 1.4. дополнительные термины, обозначения и определения 2. Общие положения по расчету железобетонных элементов 3. Расчеты изгибаемых элементов 3.1. Расчеты по первой группе предельных состояний 3.1.1. Расчет по прочности 3.1.2. Расчеты по выносливости 3.1.2.1. Расчет геометрических характеристик сечения 3.1.2.2. Расчет по выносливости 3.2 Расчеты по второй группе предельных состояний 3.2.1. Расчеты по образованию трещин 3.2.1.1. Расчет геометрических характеристик сечения 3.2.1.2. Расчет по образованию трещин 3.2.2. Ограничение напряжений в растянутой арматуре 3.2.3. Расчет ширины раскрытия нормальных трещин 4. Расчеты внецентренно сжатых элементов 4.1. Расчеты по первой группе предельных состояний 4.1.1. Расчеты по прочности и устойчивости 4.1.2. Определение расчетного случая 4.1.3. Расчеты по прочности в случае больших эксцентриситетов 4.1.3.1. Расчет коэффициента влияния прогиба по прочности 4.1.3.2. Расчет по прочности в случае больших эксцентриситетов 4.1.4. Расчет по прочности в случае малых эксцентриситетов 4.1.5. Расчеты по устойчивости 4.1.5.1. Расчет коэффициента продольного изгиба 4.1.5.2. Расчет по устойчивости 4.1.6. Расчеты по выносливости 4.1.6.1. Анализ напряженно деформированного состояния сечения 4.1.6.2. Расчет геометрических характеристик сечения 4.1.6.3. Расчет коэффициента влияния прогиба по прочности (не обязательно) 4.1.6.4. Расчет по выносливости 4.1.7. Ограничение сжимающих усилий 4.2. Расчеты по второй группе предельных состояний 4.2.1. Расчеты по образованию трещин 4.2.1.1 Анализ напряженно деформированного состояния сечения 4.2.1.2 Расчет геометрических характеристик сечения 4.2.1.3 Расчет коэффициента влияния прогиба по прочности (не обязательно) 4.2.1.4 Расчет по образованию трещин 4.2.2 Ограничение напряжений в растянутой арматуре 4.2.3 Расчет ширины раскрытия нормальных трещин 5. Расчеты элементов, подверженных воздействию поперечных сил 5.1 Расчеты по первой группе предельных состояний 5.1.1 Проверка прочности по сжатому бетону между наклонными трещинами 5.1.2 Расчет наклонных сечений на действие поперечной силы 5.1.3 Расчет наклонных сечений на действие изгибающих моментов 5.2 Расчеты по второй группе предельных состояний 5.2.1 Расчет по образованию трещин 5.2.2 Расчет ширины раскрытия наклонных трещин 6. Рекомендации по применению требований к материалам, проектированию и конструированию Приложение А. Пример расчета изгибаемого железобетонного элемента круглого сечения А.1. Расчеты по первой группе предельных состояний А.1.1. Расчет по прочности А.1.2. Расчеты по выносливости А.1.2.1. Расчет геометрических характеристик сечения А.1.2.2. Расчет по выносливости А.2. Расчеты по второй группе предельных состояний А.2.1. Расчеты по образованию трещин А.2.1.1. Расчет геометрических характеристик сечения А.2.1.2. Расчеты по образованию трещин А.2.2. Ограничение напряжений в растянутой арматуре А.2.3. Расчет ширины раскрытия нормальных трещин Список литературы |
| Разработан: | ОАО Институт Гипростроймост ЗАО ПромтрансНИИпроект ФАУ Федеральный центр нормирования, стандартизации и оценки соответствия в строительстве ООО НИИ МИГС ООО ИЦМИТ НИЦ Мосты ОАО ЦНИИС |
| Утверждён: | Министерство строительства и жилищно-коммунального хозяйства Российской Федерации |
| Нормативные ссылки: |
|









































































































































































