Скачать Методическое пособие. Статически неопределимые железобетонные конструкции. Диаграммные методы автоматизированного расчета и проектированияДата актуализации: 01.01.2021
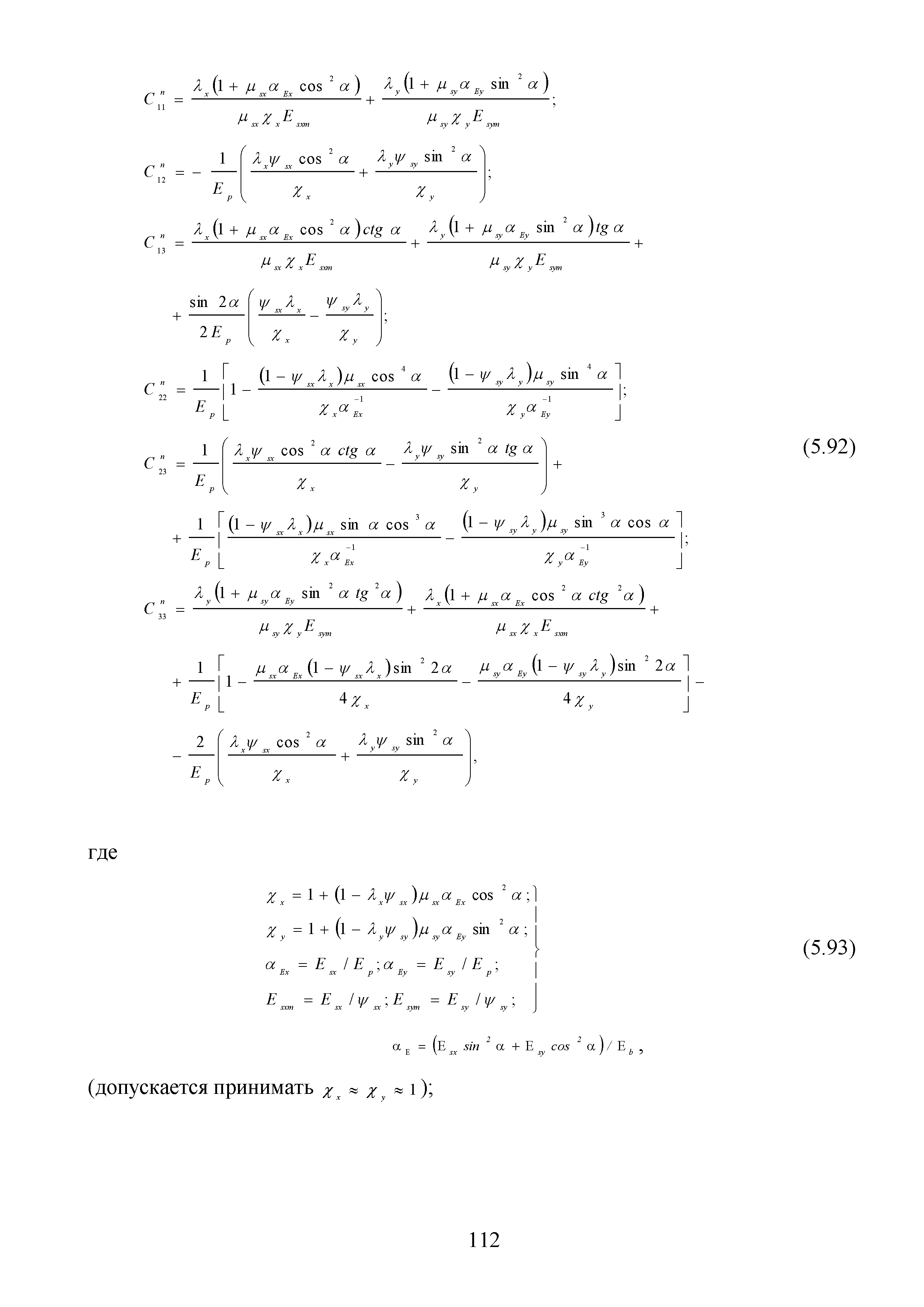
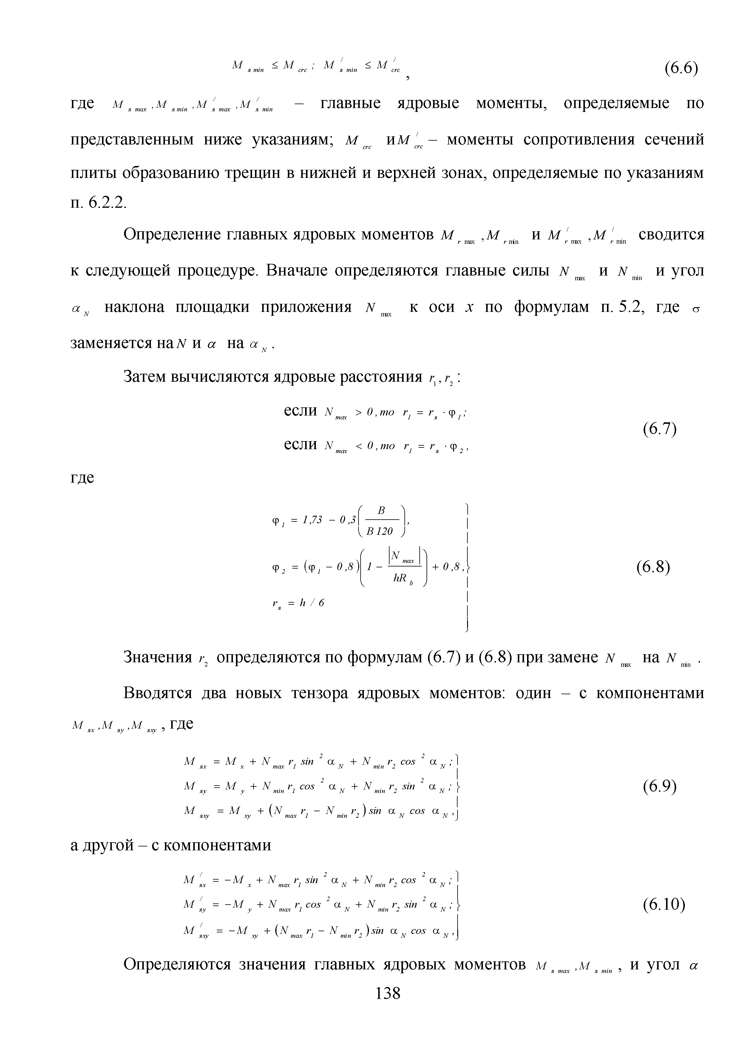
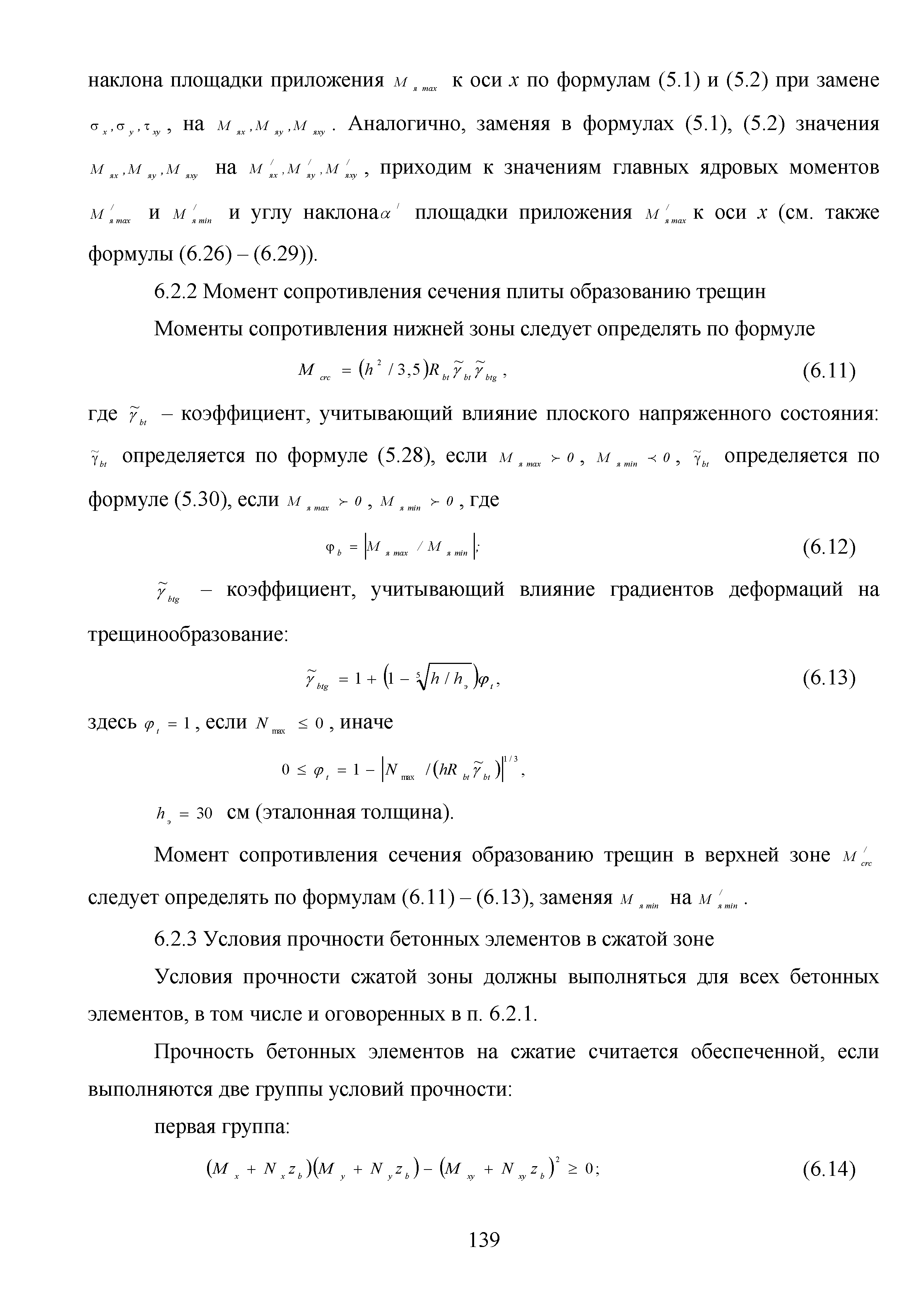
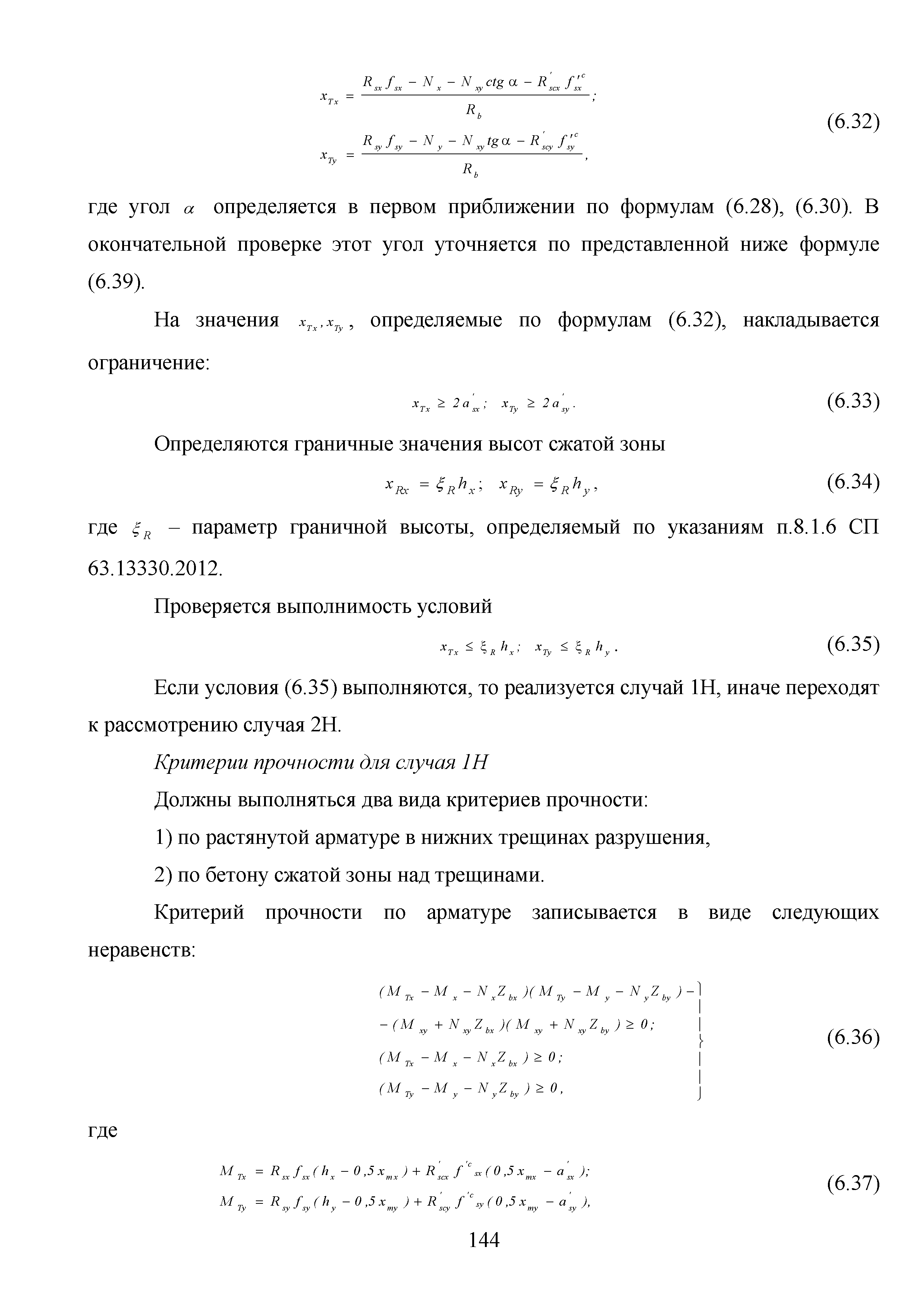
Методическое пособие. Статически неопределимые железобетонные конструкции. Диаграммные методы автоматизированного расчета и проектирования| Статус: | действует | | Название рус.: | Методическое пособие. Статически неопределимые железобетонные конструкции. Диаграммные методы автоматизированного расчета и проектирования | | Дата добавления в базу: | 01.01.2019 | | Дата актуализации: | 01.01.2021 | | Область применения: | Пособие содержит указания по расчету статически непреодолимых сборных, сборно-монолитных и монолитных обычных и предварительно напряженных железобетонных и бетонных конструкций производственных и гражданских зданий и сооружений (многопролетных балок, рам, плоских конструкций, работающих по типу балок-стенок, плит перекрытий, в том числе монолитных сложной фигурации, фундаментных плит и др.) по двум группам предельных состояний с учетом физической нелинейности, анизотропии, образования трещин и других факторов, а также влияние этих факторов на перераспределение усилий, изменение деформаций и трещиностойкость конструкций. | | Оглавление: | Введение 1 Общие положения 2 Общие принципы расчета и проектирования статически неопределимых железобетонных конструкций с учетом нелинейных свойств железобетона 3 Нормативные и расчетные диаграммы деформирования бетона и арматуры 3.1 Диаграммы деформирования бетонов 3.2 Диаграммы деформирования арматуры 3.3 Диаграммы деформирования арматуры в элементах с трещинами 3.4 Диаграммы с учетом длительного действия нагрузки (диаграммы-изохроны) 3.5 Меры ползучести бетона 3.6 Учет влияния повышенных температур 3.7 Учет усадки бетона 3.8 Режимные диаграммы при кратковременном нагружении 3.9 Определение деформаций ползучести бетона при сложных режимах нагружения. Длительный режим загружения 4 Статически неопределимые стержневые конструкции 4.1 Общие положения, расчеты 4.2 Диаграммная модель стержневого элемента в секущих модулях и модулях на конечных приращениях 4.3 Упрощенная диаграммная модель стержневого элемента 4.4 Общая диаграммная модель с учетом предварительного напряжения арматуры и начальных деформаций и напряжений в бетоне 5 Конструкции, работающие в условиях плоского напряженного состояния 5.1 Общие положения и характеристики плоского напряженного состояния (ПНС) 5.2 Расчет плоских бетонных элементов по прочности до трещинообразования 5.3 Расчет прочности железобетонных элементов 5.4 Критерии прочности железобетонных элементов с трещинами 5.5 Общая запись физических соотношений до и после трещинообразования в общем виде и на конечных приращениях 5.6 Определение ширины раскрытия трещин 5.7 Общий алгоритм расчета железобетонной балки-стенки методом конечных элементов 6 Плоскостные конструкции, работающие при совместном действии изгибающих и крутящих моментов, нормальных и касательных сил 6.1 Общие положения 6.2 Критерии прочности для элементов без трещин 6.3 Критерии прочности элементов с трещинами 6.4 Физические соотношения для расчета железобетонных плит по деформациям и трещиностойкости 6.5 Общие методы расчета плоскостных конструкций 7 Расчет конструкции по методу предельного равновесия (МПР) 7.1 Общие положения расчета 7.2 Применение МПР к расчету балочных плит 7.3 Расчет МПР плит, работающих в двух направлениях 7.4 Расчет МПР фундаментных плит под отдельно стоящие сооружения | | Разработан: | ФГБУ Научно-исследовательский институт строительной физики Российской академии архитектуры и строительных наук ФАУ Федеральный центр нормирования, стандартизации и оценки соответствия в строительстве
| | Утверждён: | Министерство строительства и жилищно-коммунального хозяйства Российской Федерации
| | Нормативные ссылки: | |
                                                                                                                                                                                                   
|