Скачать Методические рекомендации по определению расчетных гидрологических характеристик при отсутствии данных гидрометрических наблюденийДата актуализации: 01.01.2021 |
| Статус: | действует |
| Название рус.: | Методические рекомендации по определению расчетных гидрологических характеристик при отсутствии данных гидрометрических наблюдений |
| Дата добавления в базу: | 01.01.2019 |
| Дата актуализации: | 01.01.2021 |
| Область применения: | Рекомендации надлежит использовать при расчете гидрогеологических характеристик для строительного проектирования, а также при подготовке Территориальных строительных норм субъектов Российской Федерации. Рекомендации могут оказаться полезными при обобщении гидрометеорологической информации в пунктах наблюдений Росгидромета, а также в пунктах кратковременных наблюдений, полученных в результате полевых гидрометеорологических изысканий, выполняемых проектно-изыскательскими и научно-исследовательскими организациями при строительном проектировании |
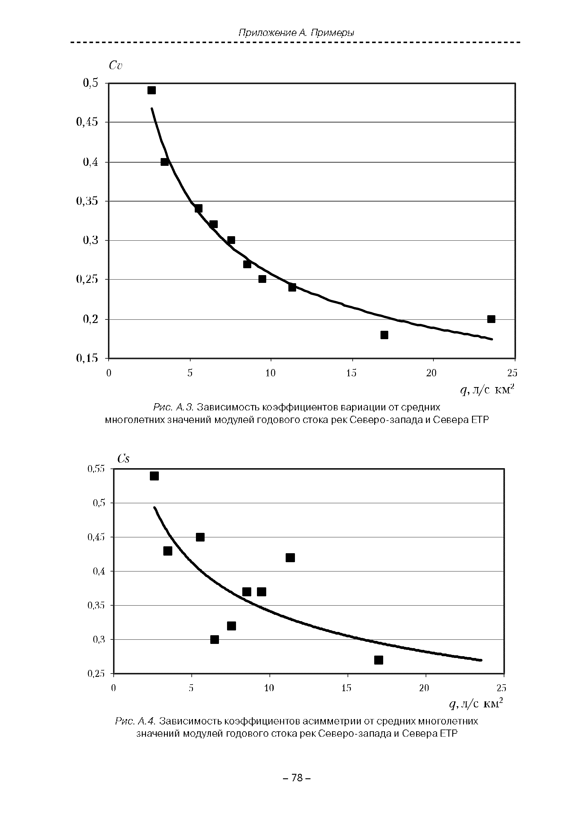
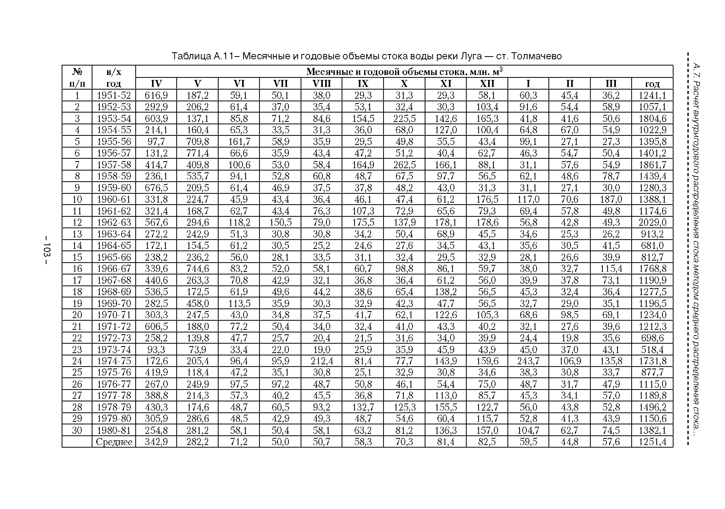
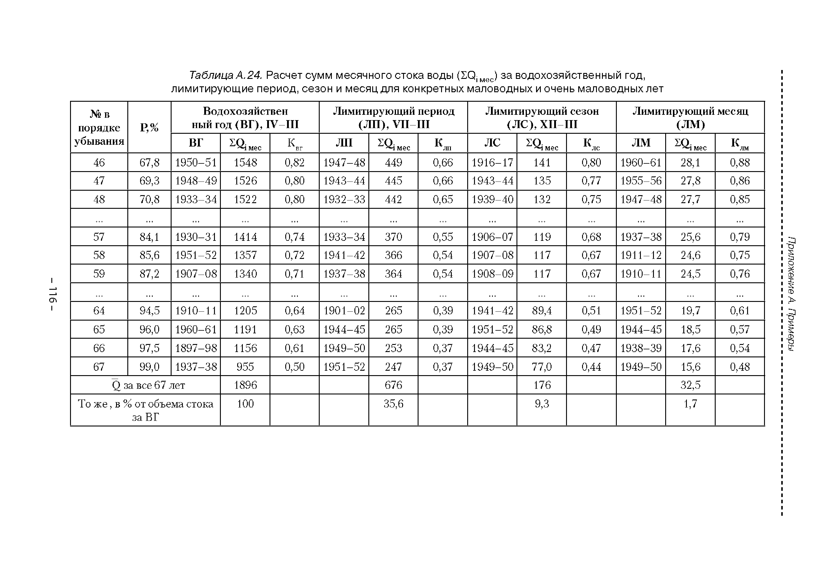
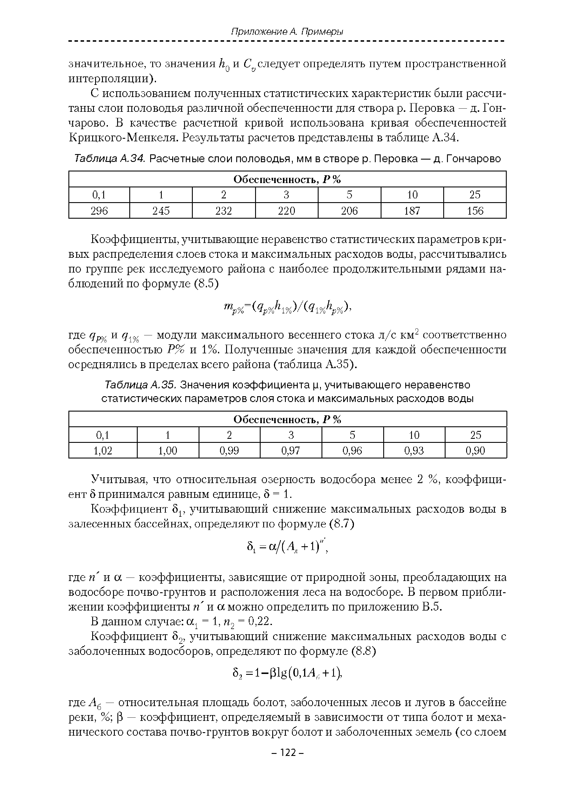
| Оглавление: | Введение 1. Область применения 2. Нормативные ссылки 3. Термины и определения 4. Обозначения и сокращения 5. Общие положения 5.1. Исходная гидрометеорологическая информация 5.2. Оценка качества исходной гидрометеорологической информации 5.3. Оценка качества определения расчетных гидрологических характеристик 5.4. Основные методы определения расчетных гидрогеологических характеристик 6. Годовой сток 6.1. Карты параметров распределения годового стока 6.2. Карты изолиний годового стока за конкретные годы 6.3. Поправочные коэффициенты к картам параметров распределения для малых рек 6.4. Региональные зависимости параметров распределения годового стока от основных факторов 6.5. Определение коэффициентов вариации, асимметрии и автокорреляции 6.6. Определение параметров стока на основе метода оптимальной линейной интерполяции 6.7. Определение значений стока по интерполяции по длине реки 6.8. Расчеты годового стока на основе суммы сезонных компонент 6.9. Учет влияния хозяйственной деятельности 7. Внутригодовое распределение стока 8. Максимальный сток рек 8.1. Весеннее половодье 8.2. Дождевые паводки 8.3. Гидрографы стока воды рек весеннего половодья и дождевых паводков 9. Минимальный сток воды рек 10. Расчет наивысших уровней воды рек 10.1. Полевые изыскания 10.2. Определение расчетных наивысших уровней воды, обусловленных весенним половодьем и дождевыми паводками на реках 10.3. Расчет наивысших зажорных и заторных уровней воды 11. Определение расчетных уровней воды за безледоставный период для установления границ водоохранных зон и прибрежных защитных полос 11.1. Основные положения, регламентирующие порядок определения водоохранных зон и прибрежных защитных полос 11.2. Методика определения береговой линии водных объектов при отсутствии данных наблюдений 12. Определение зон затопления для уровней воды различной обеспеченности Приложение А. Примеры Приложение Б. Таблицы Приложение В. Рекомендации по оценке параметров формул 1-го типа Приложение Г. Порядок уточнения ординат кривых редукции осадков и параметров формулы предельной интенсивности Приложение Д. Пространственная интерполяция гидрогеологических характеристик с использованием ГИС-технологии Список используемых источников |
| Разработан: | ГГИ |
| Утверждён: | 03.03.2009 Методическая комиссия ГУ ГГИ (1) |
| Издан: | Нестор-История (2009 г. ) |
| Нормативные ссылки: |
|
































































































































































































