Скачать ГОСТ Р 50779.82-2018 Статистические методы. Комбинированные системы нуль-приемки и процедуры управления процессом при приемке продукцииДата актуализации: 01.01.2021
|
| Обозначение: | ГОСТ Р 50779.82-2018 |
| Обозначение англ: | GOST R 50779.82-2018 |
| Статус: | взамен |
| Название рус.: | Статистические методы. Комбинированные системы нуль-приемки и процедуры управления процессом при приемке продукции |
| Название англ.: | Statistical methods. Combined accept-zero systems and process control procedures for product acceptance |
| Дата добавления в базу: | 01.01.2019 |
| Дата актуализации: | 01.01.2021 |
| Дата введения: | 01.06.2019 |
| Область применения: | Стандарт устанавливает системы плана нуль-приемки (План с нулевым приемочным числом.) и процедуры планирования и проведения выборочного контроля для оценки качества и проверки соответствия продукции установленным требованиям. Кроме того, стандарт устанавливает требования для альтернативных методов приемки, предложенных поставщиком. Такие альтернативные методы должны быть основаны на установлении и применении внутренней системы менеджмента качества, основанной на предупреждении дефектов, обеспечивающей соответствие продукции требованиям контракта, технических условий и стандартов. Стандарт, если это установлено в контракте, применяется поставщиком и распространяется на его поставщиков и продавцов продукции. Планы качества должны применяться в соответствии с контрактной документацией, а комплектующие могут быть представлены на приемку, только если требования стандарта выполнены. Системы и процедуры выборочного контроля стандарта применимы, если это предусмотрено для оценки соответствия установленным требованиям: a) для готовой продукции; b) компонентов или основных материалов; c) процессов или услуг; d) материалов в процессе производства; e) поставок при хранении; f) процессов технического обслуживания; g) данных или записей; h) процедур, связанных с действиями руководства. |
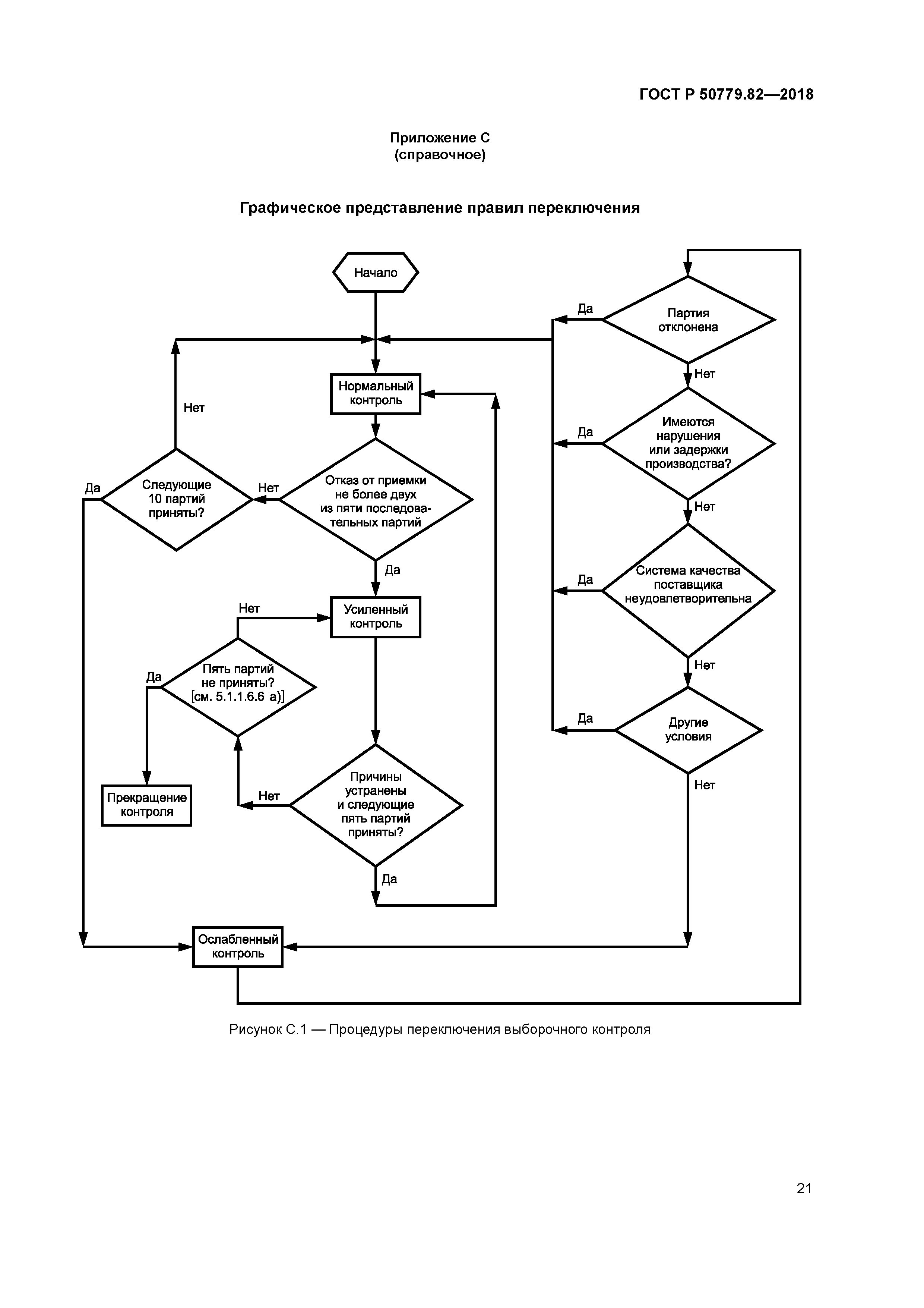
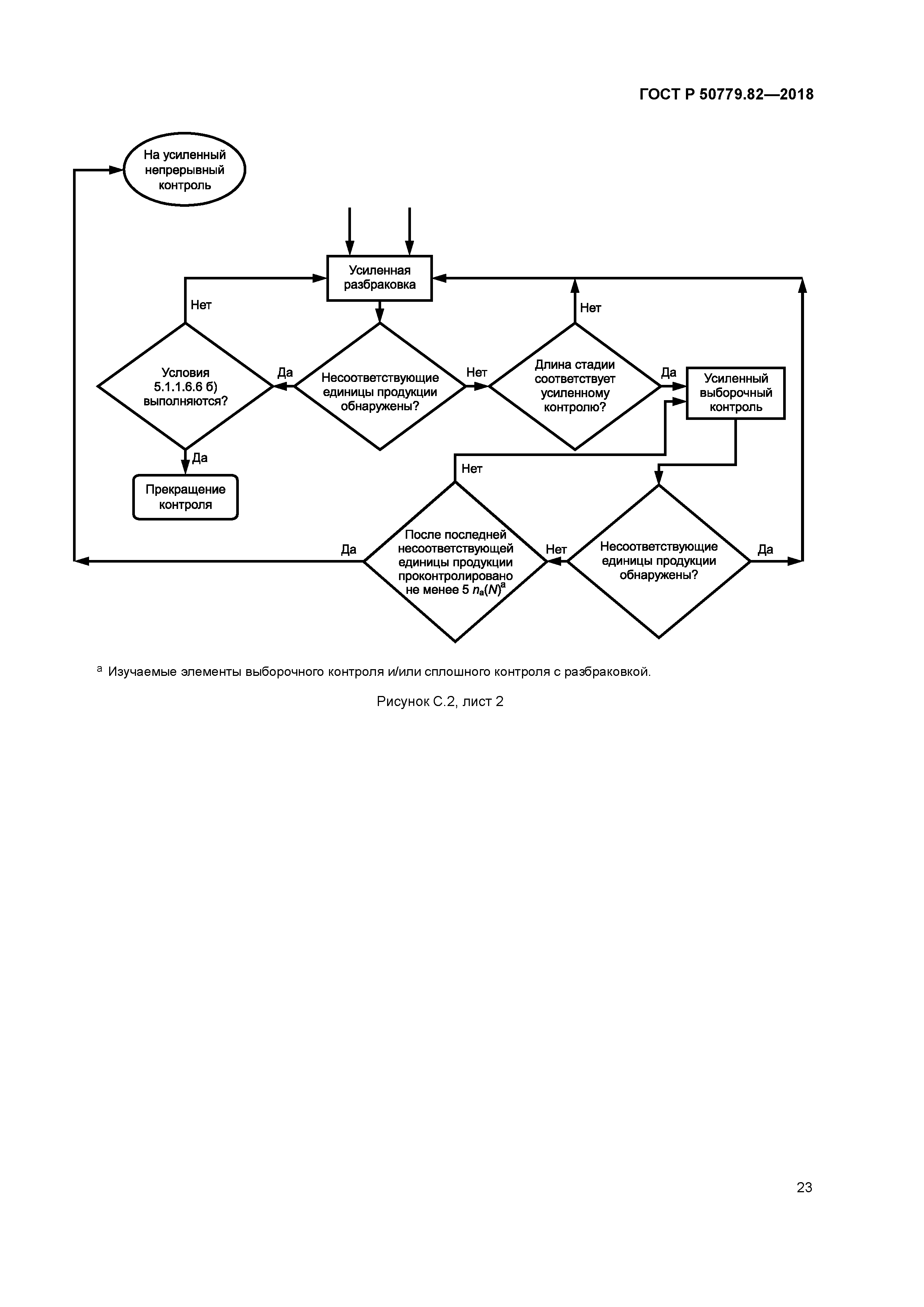
| Оглавление: | 1 Область применения 2 Нормативные ссылки 3 Термины, определения и обозначения 4 Общие требования 5 Детальные требования Приложение A (справочное) Обоснование применения нуль-приемки Приложение B (справочное) Распоряжение партией, не принятой потребителем Приложение C (справочное) Графическое представление правил переключения Приложение D (обязательное) Примеры использования систем выборочного контроля Приложение E (справочное) Расширенные таблицы Приложение ДА (справочное) Сведения о соответствии ссылочных национальных стандартов международным стандартам, использованным в качестве ссылочных в примененном международном стандарте Библиография |
| Разработан: | АО НИЦ КД |
| Утверждён: | 31.07.2018 Федеральное агентство по техническому регулированию и метрологии (441-ст) |
| Издан: | Стандартинформ (2018 г. ) |
| Заменяет собой: | |
| Нормативные ссылки: |
|












































