Скачать МУК 4.1.3475-17 Измерение массовой концентрации тиодиуксусной кислоты в моче методом газовой хромато-масс-спектрометрииДата актуализации: 01.01.2021 МУК 4.1.3475-17
Измерение массовой концентрации тиодиуксусной кислоты в моче методом газовой хромато-масс-спектрометрии| Обозначение: | МУК 4.1.3475-17 | | Обозначение англ: | MUK 4.1.3475-17 | | Статус: | введен впервые | | Название рус.: | Измерение массовой концентрации тиодиуксусной кислоты в моче методом газовой хромато-масс-спектрометрии | | Дата добавления в базу: | 01.01.2019 | | Дата актуализации: | 01.01.2021 | | Область применения: | Методические указания устанавливают порядок применения метода газовой хромато-масс-спектрометрии для измерения массовой концентрации тиодиуксусной кислоты в моче в диапазоне концентраций от 0,1 до 10 мкг/см3.
Методические указания предназначены для применения в санитарно-гигиенических, экологических, лечебных и научных организациях, осуществляющих деятельность в области профпатологии и экологии человека | | Оглавление: | Введение 1. Назначение и область применения 2. Физико-химические и токсикологические свойства 3. Метрологические характеристики методики измерений 4. Метод измерений 5. Средства измерений, вспомогательные устройства, реактивы и материалы 5.1. Средства измерений 5.2. Реактивы 5.3. Вспомогательные устройства и материалы 6. Требования безопасности, охраны окружающей среды 7. Требования к квалификации операторов 8. Требования к условиям измерений 9. Подготовка к выполнению измерений 9.1. Подготовка хромато-масс-спектрометра 9.2. Подготовка посуды 9.3. Приготовление растворов 9.4. Подготовка капиллярной хроматографической колонки 9.5. Приготовление градуировочных растворов 9.6. Установление градуировочной характеристики 9.7. Контроль стабильности градуировочной характеристики 10. Отбор проб 11. Порядок выполнения измерений 12. Обработка и оформление результатов измерений 13. Внутренний контроль качества результатов измерений | | Разработан: | Федеральный центр гигиены и эпидемиологии Роспотребнадзора Нижегородский НИИ гигиены и профпатологии Федеральный научный центр медико-профилактических технологий управления рисками здоровью населения Роспотребнадзора ФГБНУ Восточно-Сибирский институт медико-экологических исследований
| | Утверждён: | 15.06.2017 Главный государственный санитарный врач Российской Федерации
| | Издан: | Роспотребнадзор (2018 г. )
| | Нормативные ссылки: |   ГОСТ 12.0.004-90 «Система стандартов безопасности труда. Организация обучения безопасности труда. Общие положения»  ГОСТ 12.1.004-91 «Система стандартов безопасности труда. Пожарная безопасность. Общие требования»  ГОСТ 12.1.005-88 «Система стандартов безопасности труда. Общие санитарно-гигиенические требования к воздуху рабочей зоны»  ГОСТ 12.1.007-76 «Система стандартов безопасности труда. Вредные вещества. Классификация и общие требования безопасности»  ГОСТ 12.4.009-83 «Система стандартов безопасности труда. Пожарная техника для защиты объектов. Основные виды. Размещение и обслуживание»  ГОСТ Р 1.5-92 «Государственная система стандартизации Российской Федерации. Общие требования к построению, изложению, оформлению и содержанию стандартов»  ГОСТ 6709-72 «Вода дистиллированная. Технические условия»  ПР 50.2.002-94 «Государственная система обеспечения единства измерений. Порядок осуществления государственного метрологического надзора за выпуском, состоянием и применением средств измерений, аттестованными методиками выполнения измерений, эталонами и соблюдением метрологических правил и норм»  ГОСТ Р ИСО 5725-6-2002 «Точность (правильность и прецизионность) методов и результатов измерений. Часть 6. Использование значений точности на практике» ГОСТ 1770-74 «Посуда мерная лабораторная стеклянная. Цилиндры, мензурки, колбы, пробирки. Общие технические условия» ГОСТ 25336-82 «Посуда и оборудование лабораторные стеклянные. Типы, основные параметры и размеры» ГОСТ 4204-77 «Реактивы. Кислота серная. Технические условия» ГОСТ 4220-75 «Реактивы. Калий двухромовокислый. Технические условия»  ГОСТ Р 8.563-96 «Государственная система обеспечения единства измерений. Методики выполнения измерений»  ПБ 03-576-03 «Правила устройства и безопасной эксплуатации сосудов, работающих под давлением» МИ 2335-2003 «Государственная система обеспечения единства измерений. Внутренний контроль качества результатов количественного химического анализа»  ГОСТ Р 53228-2008 «Весы неавтоматического действия. Часть 1. Метрологические и технические требования. Испытания»  ГОСТ Р 12.1.019-2009 «Система стандартов безопасности труда. Электробезопасность. Общие требования и номенклатура видов защиты»  ГОСТ ИСО/МЭК 17025-2009 «Общие требования к компетентности испытательных и калибровочных лабораторий» РМГ 76-2004 «Государственная система обеспечения единства измерений. Внутренний контроль качества результатов количественного химического анализа» ГОСТ OIML R 111-1-2009 «Государственная система обеспечения единства измерений. Гири классов точности E (индекса 1), E (индекса 2), F (индекса 1), F (индекса 2), M (индекса 1), M (индекса 1-2), M (индекса 2), M (индекса 2-3) и M (индекса 3). Часть 1. Метрологические и технические требования»  МУК 4.1.3474-17 «Измерение массовой концентрации тиодигликолевой кислоты в моче методом капиллярной газожидкостной хроматографии»  МУК 4.1.3482-17 «Измерение массовой концентрации витамина К1 в сыворотке крови методом высокоэффективной жидкостной хроматографии (ВЭЖХ)» ТУ 25-1894.003-90 «Секундомеры механические»
|
                
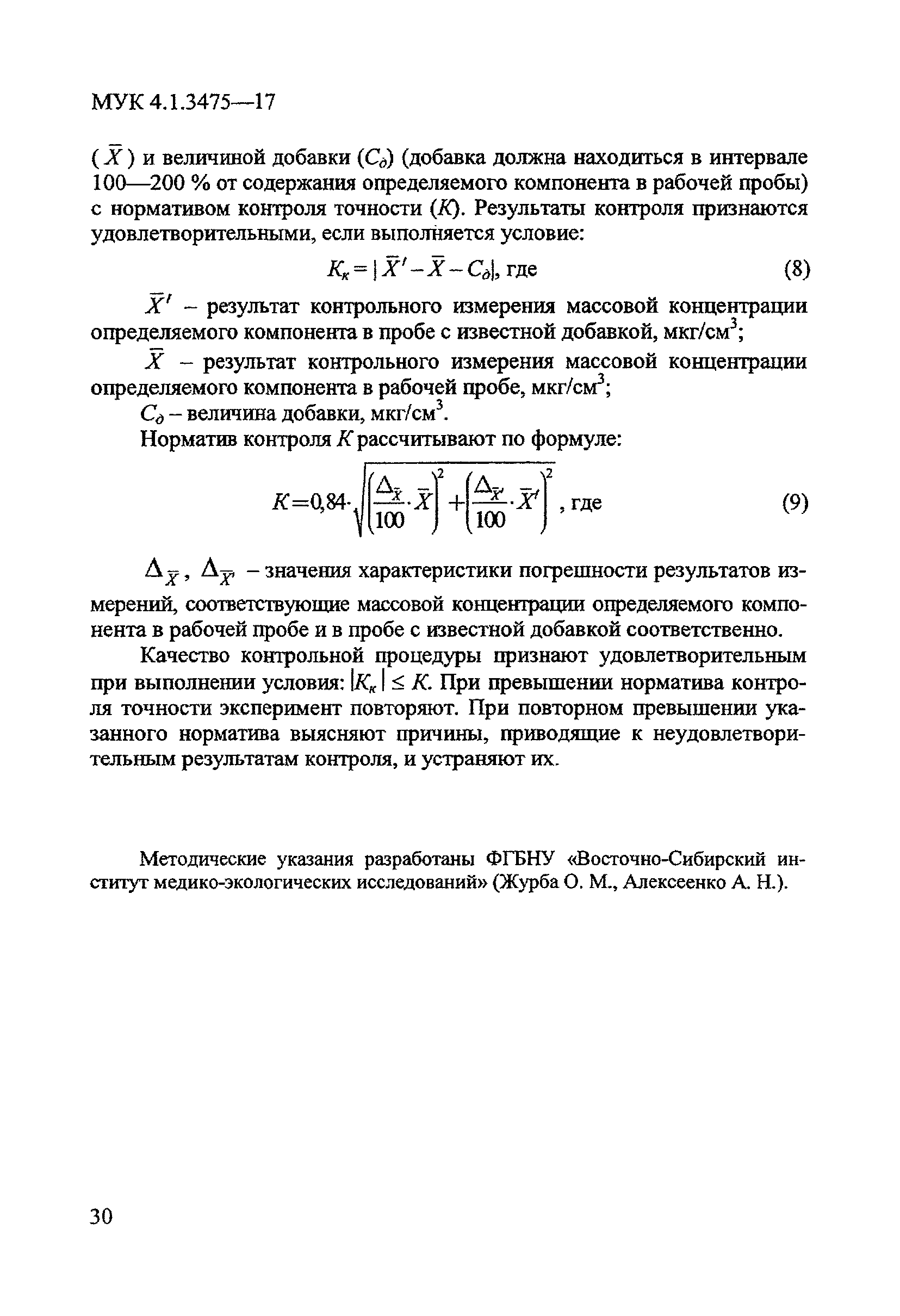
|