Скачать ГОСТ 34332.2-2017 Безопасность функциональная систем, связанных с безопасностью зданий и сооружений. Часть 2. Общие требованияДата актуализации: 01.01.2021
|
| Обозначение: | ГОСТ 34332.2-2017 |
| Обозначение англ: | GOST 34332.2-2017 |
| Статус: | введен впервые |
| Название рус.: | Безопасность функциональная систем, связанных с безопасностью зданий и сооружений. Часть 2. Общие требования |
| Название англ.: | Functional safety of building/construction safety-related systems. Part 2. General requirements |
| Дата добавления в базу: | 01.02.2020 |
| Дата актуализации: | 01.01.2021 |
| Дата введения: | 01.03.2019 |
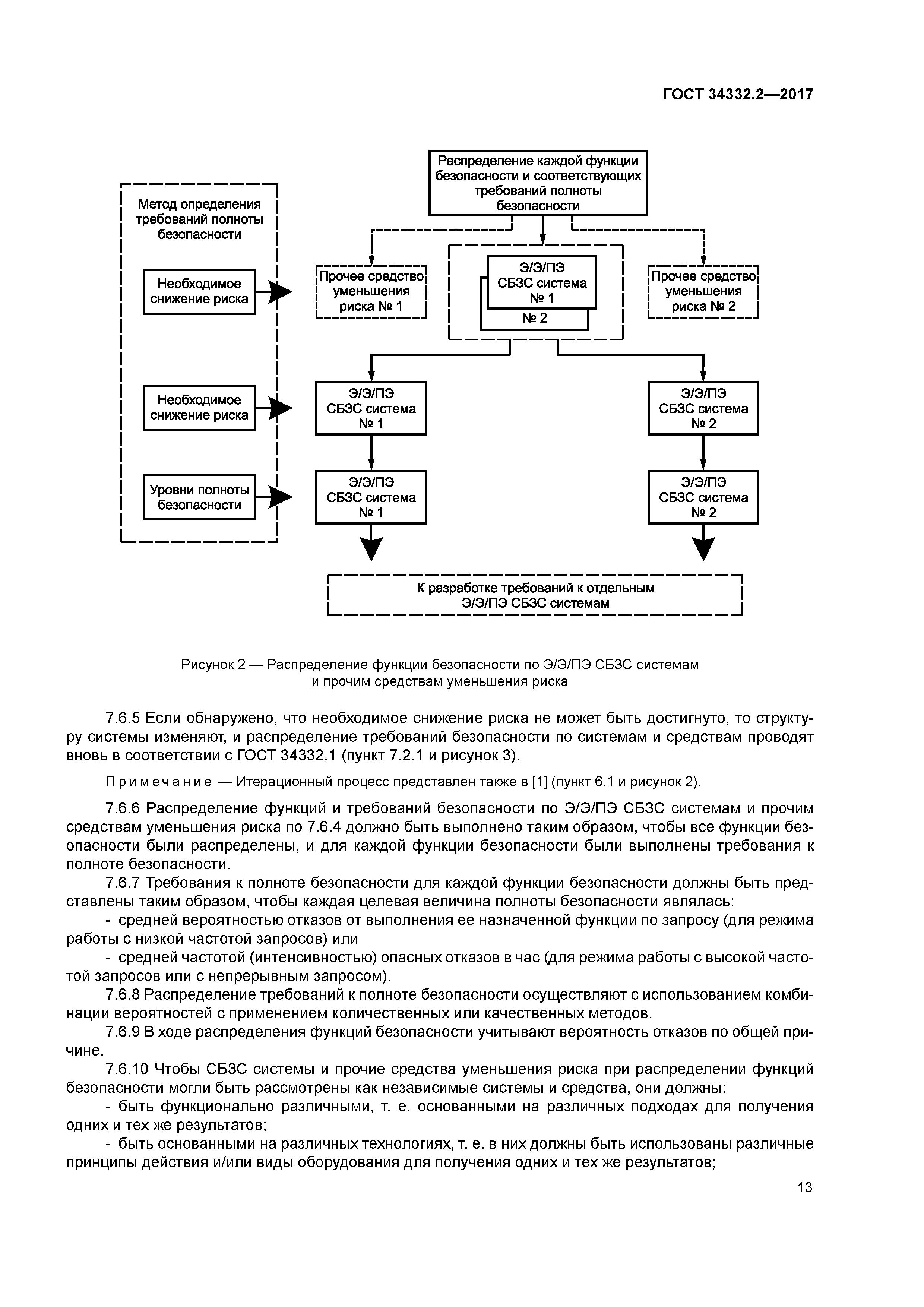
| Область применения: | Стандарт: - устанавливает общие требования к документации, к функциональной безопасности электрических, электронных, программируемых электронных систем (далее - Э/Э/ПЭ), связанных с безопасностью зданий и сооружений (далее - СБЗС систем); - устанавливает общие требования к полному жизненному циклу Э/Э/ПЭ СБЗС систем, отдельным его стадиям и этапам, а также процедурам, применяемым на этих стадиях и этапах; - определяет основные целевые уровни полноты безопасности функций безопасности, которые должны быть реализованы Э/Э/ПЭ СБЗС системами. Стандарт распространяется на Э/Э/ПЭ СБЗС системы, включая комплексные системы безопасности, устанавливаемые или установленные во вновь возводимых или реконструируемых зданиях и сооружениях (именуемых также в стандарте объектами) всех отраслей экономики независимо от форм собственности и ведомственной принадлежности, включая жилые, общественные и производственные здания и сооружения, в том числе на Э/Э/ПЭ СБЗС системы объектов инфраструктуры перерабатывающей промышленности, энергетики, транспорта, гидротехнических и мелиоративных сооружений. Стандарт не распространяется на Э/Э/ПЭ СБЗС систему, которая является единственной одиночной системой, способной осуществить необходимое снижение риска на объекте, и требуемая полнота безопасности этой системы ниже, чем определено УПБ 1 - самым низким уровнем, приведенным в таблицах 1 и 2. |
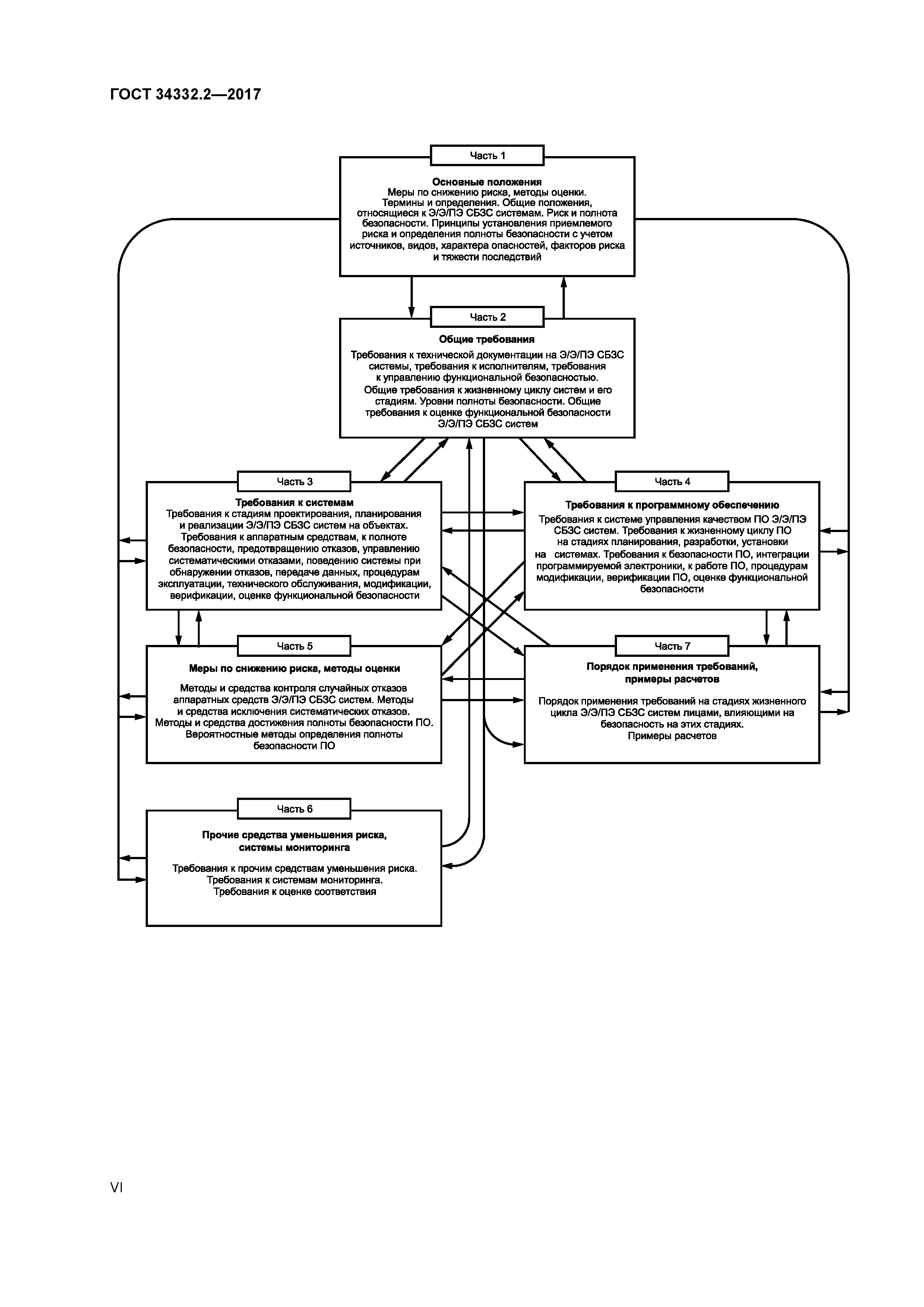
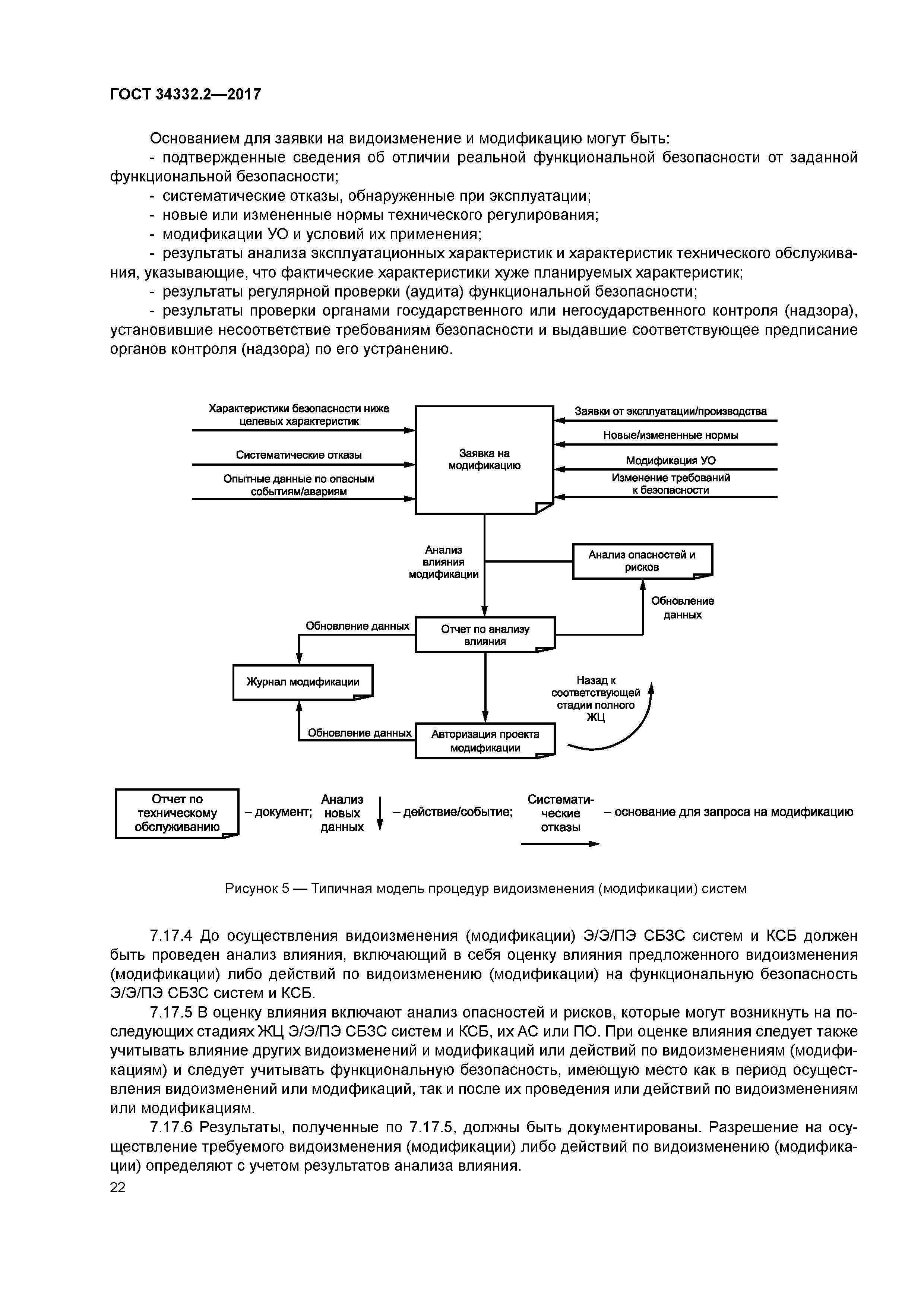
| Оглавление: | 1 Область применения 2 Нормативные ссылки 3 Термины и определения 4 Обозначения и сокращения 5 Требования 6 Управление функциональной безопасностью 7 Полный жизненный цикл 8 Оценка функциональной безопасности Приложение А (справочное) Пример структуры документации Библиография |
| Разработан: | АНО ВАНКБ |
| Утверждён: | 30.11.2017 Межгосударственный Совет по стандартизации, метрологии и сертификации (Inter-Governmental Council on Standardization, Metrology, and Certification 52) 23.10.2018 Федеральное агентство по техническому регулированию и метрологии (830-ст) |
| Издан: | Стандартинформ (2018 г. ) |
| Список изменений: |
|
| Нормативные ссылки: |
|










































Текстовое изменение Поправка от 14.05.2020