Скачать РД 52.04.562-96 Наставление гидрометеорологическим станциям и постам. Выпуск 5. Актинометрические наблюдения. Часть I. Актинометрические наблюдения на станцияхДата актуализации: 01.01.2021
|
| Обозначение: | РД 52.04.562-96 |
| Обозначение англ: | RD 52.04.562-96 |
| Статус: | действует |
| Название рус.: | Наставление гидрометеорологическим станциям и постам. Выпуск 5. Актинометрические наблюдения. Часть I. Актинометрические наблюдения на станциях |
| Дата добавления в базу: | 01.02.2020 |
| Дата актуализации: | 01.01.2021 |
| Область применения: | Наставление определяет основные положения по организации и проведению наземных актинометрических наблюдений на гидрометеорологических станциях Федеральной службы России по гидрометеорологии и мониторингу окружающей среды (Росгидромета). |
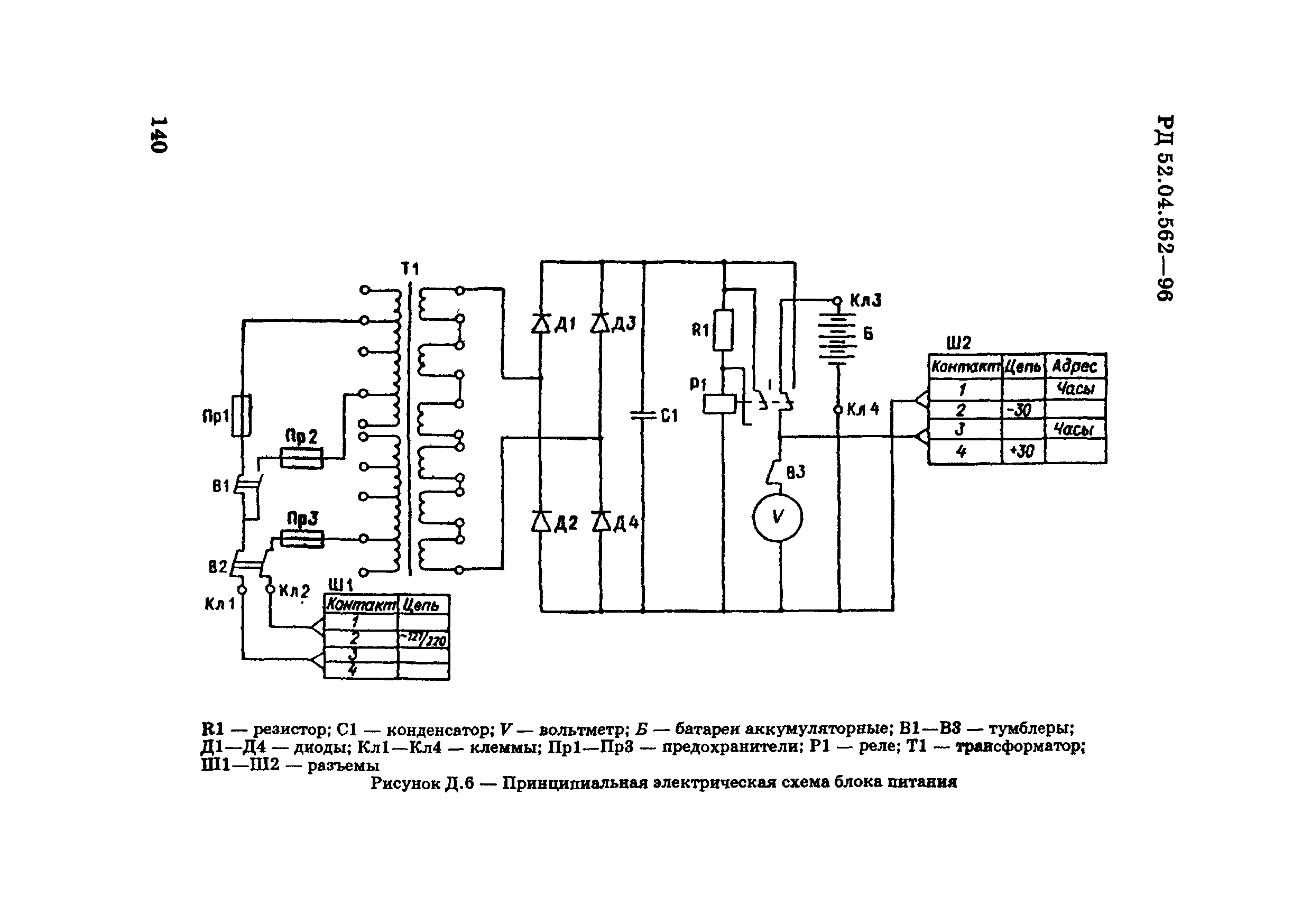
| Оглавление: | Предисловие 1. Область применения 2. Нормативные ссылки 3. Общие положения 4. Погрешности результатов наблюдений 4.1. Общие указания 4.2. Погрешности результатов наблюдений 5. Средства измерений и вспомогательное оборудование, требования к их состоянию и эксплуатационному уходу 5.1. Состав комплектов технических средств для обеспечения различных программ наблюдений 5.2. Контрольные приборы и оборудование 5.3. Требования к состоянию технических средств и эксплуатационному уходу 6. Метод определения характеристик солнечного излучения 7. Выполнение срочных наблюдений 7.1. Общие указания 7.2. Метеорологические параметры и оптические характеристики атмосферы, определяемые при выполнении актинометрических наблюдений 7.3. Условия проведения срочных наблюдений 7.4. Подготовка к выполнению срочного наблюдения 7.5. Проведение измерений при выполнении срочных наблюдений 7.6. Обработка результатов срочных наблюдений 7.7. Контроль рабочих приборов 8. Выполнение непрерывных наблюдений 8.1. Общие указания 8.2. Условия выполнения непрерывных наблюдений 8.3. Проведение регистрации и дополнительных наблюдений 8.4. Проведение измерений при перерывах в работе регистрирующего прибора 8.5. Проведение измерений для определения характеристик прозрачности атмосферы 8.6. Обработка результатов регистрации 8.7. Контроль рабочих приборов 9. Выполнение наблюдений для определения суточных сумм суммарной радиации путем интегрирования 9.1. Общие указания 9.2. Условия проведения наблюдений 9.3. Выполнение наблюдений 9.4. Обработка результатов наблюдений Приложение А (справочное). Понятия об актинометрических величинах и краткие сведения об использовании актинометрической информации Приложение Б (обязательное). Требования к ведению рабочих журналов Приложение В (обязательное). Построение вспомогательных таблиц шкаловых поправок и способы учета зависимости переводного множителя от температуры Приложение Г (обязательное). Указания по заполнению книжки для записи результатов актинометрических наблюдений КМ-12 Приложение Д (справочное). Рекомендации по размещению, установке и вводу в работу технических средств для выполнения актинометрических наблюдений Приложение Ж (справочное). Расходные материалы для производства актинометрических наблюдений Приложение И (обязательное). Основные понятия об измерении времени. Расчет высоты солнца. Расчет характеристик прозрачности атмосферы Приложение К (обязательное). Контроль результатов актинометрических наблюдений Приложение Л (справочное). Расчет суточных и месячных сумм радиации Приложение М (справочное). Приложение Н (справочное). Библиография |
| Разработан: | Главная геофизическая обсерватория им. А.И. Воейкова |
| Утверждён: | 21.05.1996 Федеральная служба России по гидрометеорологии и мониторингу окружающей среды (Russian Federation Federal Service for Hydrometeorology and Environment Monitoring ) |
| Издан: | Росгидромет (1997 г. ) |
| Список изменений: |
|
| Нормативные ссылки: |
|































































































































































































































Текстовое изменение № 1/45-2019 от 06.05.2020


































