Скачать Руководство по проектированию, строительству и эксплуатации полов в помещениях с отрицательными температурами средыДата актуализации: 01.01.2021 |
| Статус: | справочные материалы, мп, тпр |
| Название рус.: | Руководство по проектированию, строительству и эксплуатации полов в помещениях с отрицательными температурами среды |
| Дата добавления в базу: | 01.02.2020 |
| Дата актуализации: | 01.01.2021 |
| Область применения: | Руководство предназначено для инженерно-технических работников, осуществляющих проектирование, строительство и эксплуатацию холодильников. |
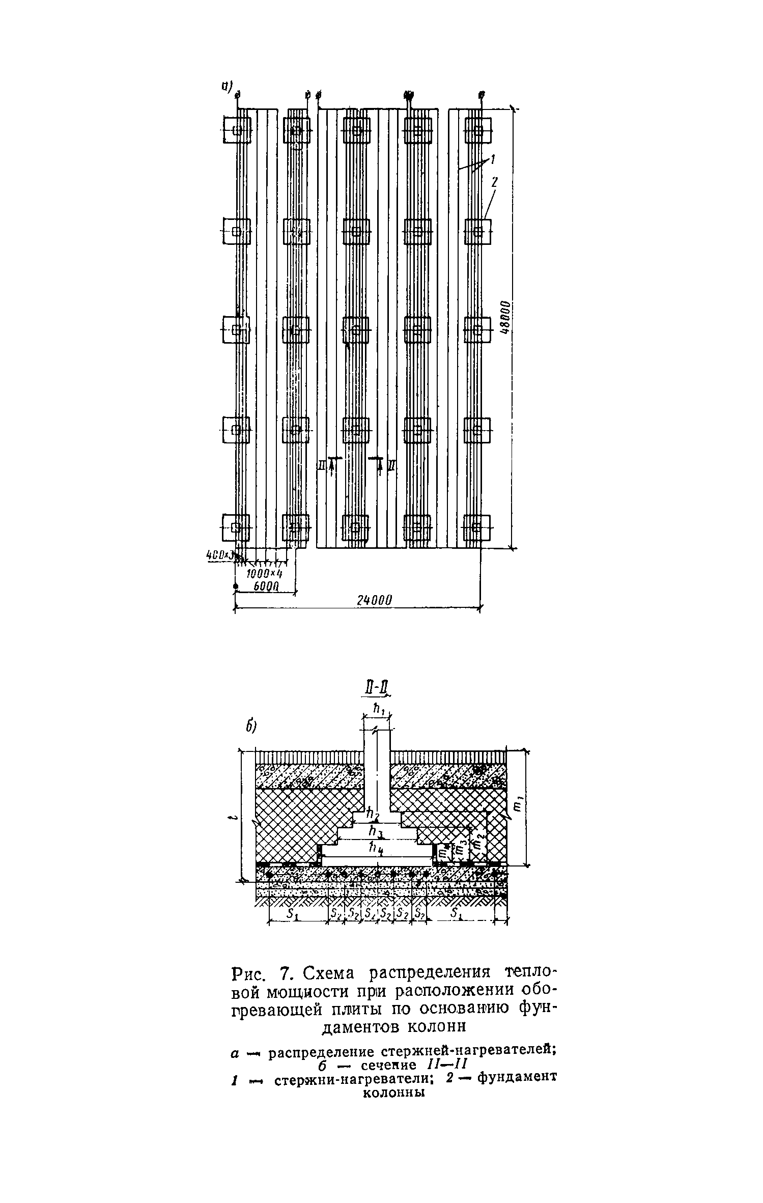
| Оглавление: | 1. Общие положения 2. Конструктивные требования 3. Система электрообогрева 4. Определение тепловой мощности участков электрообогрева 5. Электротехнический расчет системы электрообогрева 6. Требования к монтажу и приемке систем электрообогрева 7. Эксплуатация системы электрообогрева и конструкций зданий холодильников Приложение 1. Определение оптимального коэффициента теплопередачи электрообогреваемых конструкций полов Приложение 2. Определение сопротивления паропроницанию пароизоляционных слоев Приложение 3. Примеры расчета участков электрообогрева с различными вариантами размещения нагревателей и обогревающей плиты Приложение 4. Программа электрических испытаний системы электрообогрева Приложение 5. Журнал ежедневного контроля работы системы электрообогрева полов (форма) |
| Разработан: | ЦНИИпромзданий Госстроя СССР Гипрохолод Министерства торговли СССР |
| Утверждён: | ЦНИИпромзданий Госстроя СССР (TsNIIpromzdaniy, USSR Gosstroy ) |
| Издан: | Стройиздат (1979 г. ) |
| Нормативные ссылки: |
|








































