Скачать ГОСТ Р 58438.1-2019 Структуры данных электронных каталогов продукции для инженерных систем зданий. Часть 1. Понятия, архитектура и модельДата актуализации: 01.01.2021
|
| Обозначение: | ГОСТ Р 58438.1-2019 |
| Обозначение англ: | GOST R 58438.1-2019 |
| Статус: | введен впервые |
| Название рус.: | Структуры данных электронных каталогов продукции для инженерных систем зданий. Часть 1. Понятия, архитектура и модель |
| Название англ.: | Data structures for electronic catalogues for building services. Part 1. Concept, architecture and model |
| Дата добавления в базу: | 01.02.2020 |
| Дата актуализации: | 01.01.2021 |
| Дата введения: | 01.09.2019 |
| Область применения: | Стандарт распространяется на структуры данных для электронных каталогов продуктов и устанавливает требования к автоматической передаче данных о продуктах инженерно-технического обеспечения в информационные модели объекта и модели прикладного программного обеспечения инженерно-технических систем. Стандарт включает в себя метамодель для описания классов продуктов и их свойств, а также метамодель данных о продуктах, которыми обмениваются каталоги продуктов. |
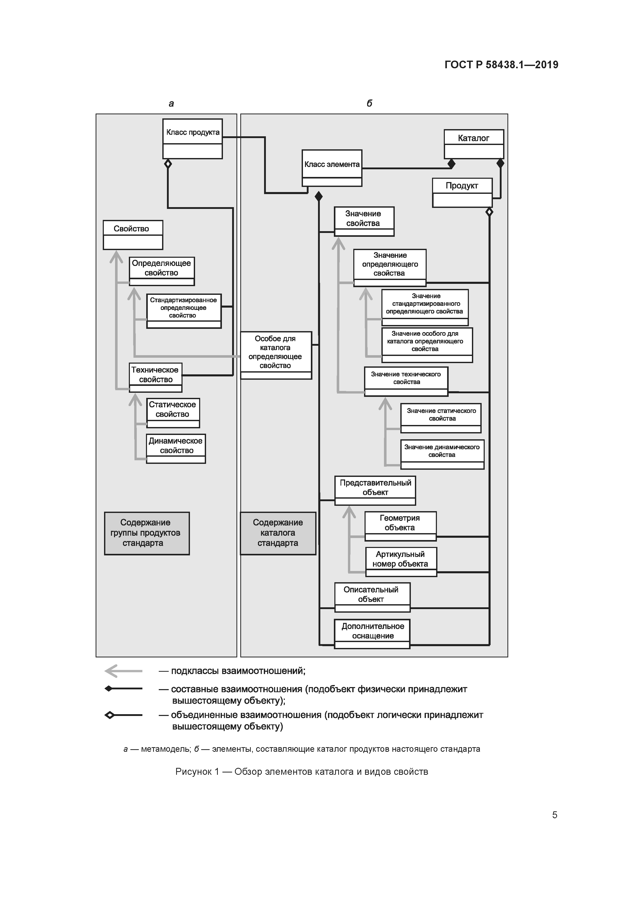
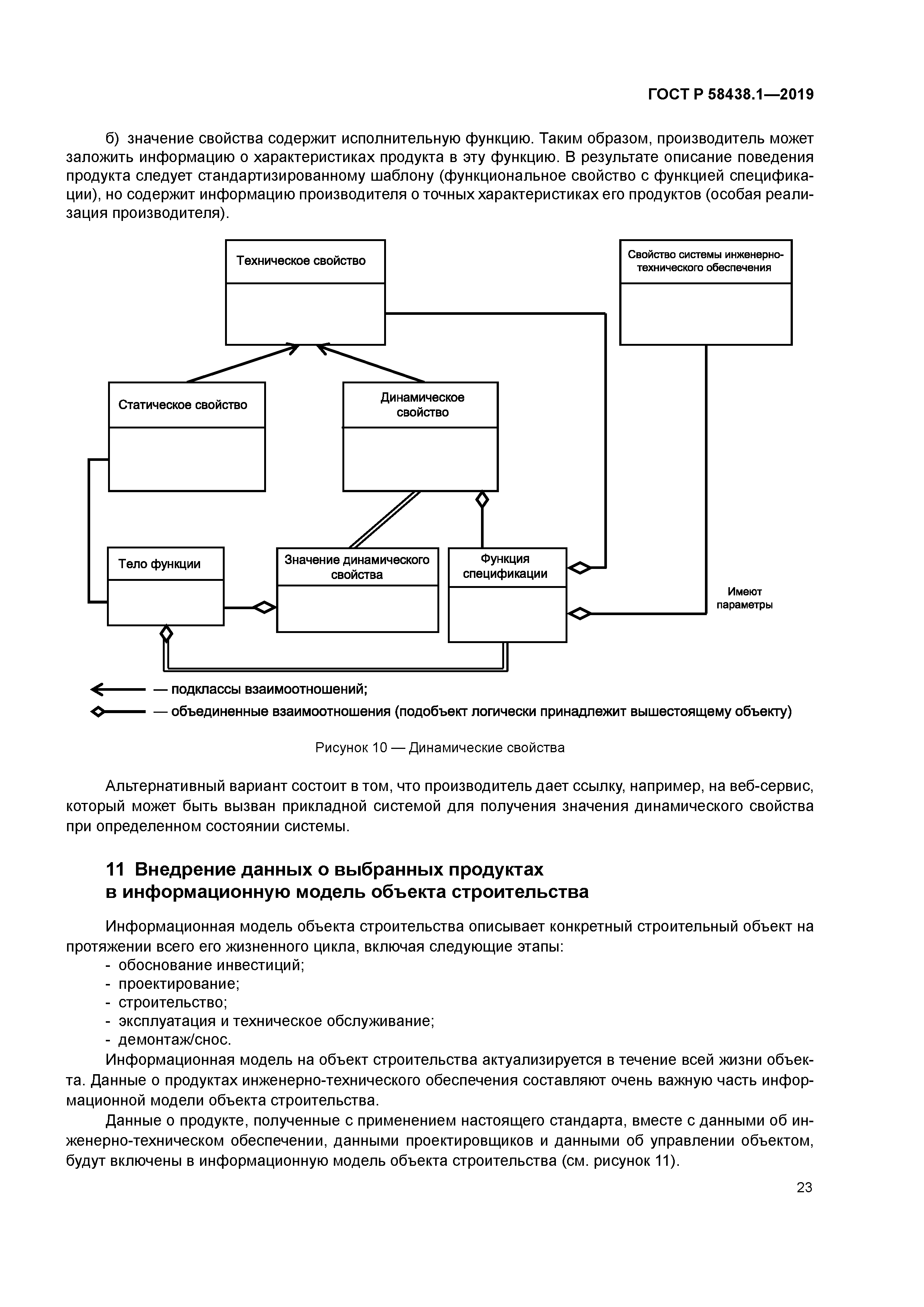
| Оглавление: | 1 Область применения 2 Нормативные ссылки 3 Термины и определения 4 Требования и основные принципы 4.1 Общие положения 4.2 Содержание каталога 4.3 Различие подходов к использованию каталога производителями и пользователями 4.4 Параметрическое представление данных о каталоге 4.5 Динамические технические свойства, описывающие характеристики продукта 4.6 Описательные объекты и объекты представления 4.7 Связь со словарями стандартов 5 Конфигурация и выбор продукта 5.1 Общие положения 5.2 Конфигурация путем ссылки на свойства 5.3 Выбор особых продуктов 5.4 Стандартизированные и особые свойства для каталога 6 Технические свойства 6.1 Общие положения 6.2 Статические свойства 6.3 динамические свойства 7 Дополнительное оснащение и составные продукты 8 Представительные и описательные объекты 8.1 Артикульные номера 8.2 данные о геометрии 8.3 Описание продукта 8.4 Описательные объекты 9 Требования для внедрения стандарта в инженерное программное обеспечение 10 Модель данных 10.1 Свойства 10.2 Определяющие свойства и иерархия определяющих свойств 10.3 Технические свойства 11 Внедрение данных о выбранных продуктах в информационную модель объекта строительства. Библиография |
| Разработан: | ЦНИИСК им. В.А. Кучеренко АО НИЦ Строительство |
| Утверждён: | 02.07.2019 Федеральное агентство по техническому регулированию и метрологии (346-ст) |
| Издан: | Стандартинформ (2019 г. ) |
| Нормативные ссылки: |
|






























