Point-to-point radio communication MF-HF receivers. Parametrs, general technical reguirements and methoods of measuring

ГОСТ Р 52016-2003

ГОСУДАРСТВЕННЫЙ СТАНДАРТ РОССИЙСКОЙ ФЕДЕРАЦИИ

 

ПРИЕМНИКИ МАГИСТРАЛЬНОЙ
РАДИОСВЯЗИ ГЕКТОМЕТРОВОГО-
ДЕКАМЕТРОВОГО ДИАПАЗОНА ВОЛН

Параметры, общие технические требования и
методы измерений

 

 

ГОССТАНДАРТ РОССИИ

Москва

 

Предисловие

1 РАЗРАБОТАН Федеральным государственным унитарным предприятием «Омский научно-исследовательский институт приборостроения» Российского агентства по системам управления

ВНЕСЕН Федеральным государственным унитарным предприятием «Всероссийский научно-исследовательский институт «Эталон» Российского агентства по системам управления

2 ПРИНЯТ И ВВЕДЕН В ДЕЙСТВИЕ Постановлением Госстандарта России от 6 февраля 2003 г. № 47-ст

3 ВВЕДЕН ВПЕРВЫЕ

СОДЕРЖАНИЕ

1 Область применения. 2

2 Нормативные ссылки. 2

3 Определения и сокращения. 3

4 Параметры.. 5

5 Общие технические требования. 7

5.1 Требования назначения. 7

5.2 Требования надежности. 12

5.3 Требования радиоэлектронной защиты.. 12

5.4 Требования стойкости к климатическим и механическим воздействиям.. 12

5.5 Конструктивные требования. 12

5.6 Требования безопасности. 13

5.7 Требования к электропитанию.. 14

5.8 Требования к техническому обслуживанию и ремонту. 14

6 Методы измерений. 14

6.1 Средства измерений и вспомогательные устройства. 14

6.2 Условия измерений. 18

6.3 Порядок подготовки к проведению измерений. 18

6.4 Порядок проведения измерений. 19

7 Транспортирование и хранение. 36

Приложение а. Характеристики и схемы согласующих устройств. 37

Приложение б. Предпочтительные частоты для проведения измерений параметров приемников. 38

Приложение в. Коэффициент шума и соответствующая ему реальная чувствительность приемника в режиме приема излучения класса J3E (3100 Гц) для эквивалентов антенн 75 и 50 Ом.. 39

Приложение г. Формулы, устанавливающие соотношение между чувствительностью и коэффициентом шума приемника. 40

Приложение д. Приставка к осциллографу для измерения краевых искажений. 40

Приложение е. Метод проверки взаимной модуляции между генераторами сигналов и наличия шума на выходе генератора. 42

Приложение ж. Библиография. 42

ГОСТ Р 52016-2003

ГОСУДАРСТВЕННЫЙ СТАНДАРТ РОССИЙСКОЙ ФЕДЕРАЦИИ

ПРИЕМНИКИ МАГИСТРАЛЬНОЙ РАДИОСВЯЗИ ГЕКТОМЕТРОВОГО-ДЕКАМЕТРОВОГО ДИАПАЗОНА ВОЛН

Параметры, общие технические требования и методы измерений

Point-to-point radio communication MF-HF receivers.

Parameters, general technical requirements and methods of measuring

Дата введения 2004-01-01

1 Область применения

Настоящий стандарт распространяется на приемники магистральной радиосвязи гектометрового-декаметрового диапазона волн (далее - приемники), предназначенные для работы в составе стационарных радиостанций и приемных центров, в том числе автоматизированных, и рассчитанные на круглосуточную работу без постоянного присутствия обслуживающего персонала.

Стандарт устанавливает нормы на параметры приемников, общие технические требования и методы их измерений.

2 Нормативные ссылки

В настоящем стандарте использованы ссылки на следующие стандарты:

ГОСТ 12.1.030-81 Система стандартов безопасности труда. Электробезопасность. Защитное заземление, зануление

ГОСТ 12.2.007.0-75 Система стандартов безопасности труда. Изделия электротехнические. Общие требования безопасности

ГОСТ 12.3.019-80 Система стандартов безопасности труда. Испытания и измерения электрические. Общие требования безопасности

ГОСТ 26.003-80 Единая система стандартов приборостроения. Система интерфейса для измерительных устройств с байт-последовательным, бит-параллельным обменом информацией. Требования к совместимости

ГОСТ 27.002-89 Надежность в технике. Основные понятия. Термины и определения

ГОСТ 27.402-95 Надежность в технике. Планы испытаний для контроля средней наработки до отказа (на отказ). Часть 1. Экспоненциальное распределение

ГОСТ 27.410-87 Надежность в технике. Методы контроля показателей надежности и планы контрольных испытаний на надежность

ГОСТ 12997-84 Изделия ГСП. Общие технические условия

ГОСТ 15150-69 Машины, приборы и другие технические изделия. Исполнения для различных климатических районов. Категории, условия эксплуатации, хранения и транспортирования в части воздействия климатических факторов внешней среды

ГОСТ 18145-81 Цепи на стыке С2 аппаратуры передачи данных с оконечным оборудованием при последовательном вводе-выводе данных. Номенклатура и технические требования

ГОСТ 19880-74 Электротехника. Основные понятия. Термины и определения

ГОСТ 21128-83 Системы электроснабжения, сети, источники, преобразователи и приемники электрической энергии. Номинальные напряжения до 1000 В

ГОСТ 22515-77 Связь телеграфная. Термины и определения

ГОСТ 23611-79 Совместимость радиоэлектронных средств электромагнитная. Термины и определения

ГОСТ 24375-80 Радиосвязь. Термины и определения

ГОСТ 28854-90 Интерфейс последовательный радиального типа для автоматизированных систем управления рассредоточенными объектами. Общие технические требования

ГОСТ 30318-95 / ГОСТ Р 50016-92 Совместимость технических средств электромагнитная. Требования к ширине полосы радиочастот и внеполосным излучениям радиопередатчиков. Методы измерений и контроля

ГОСТ 30338-95 / ГОСТ Р 50657-94 Совместимость технических средств электромагнитная. Устройства радиопередающие всех категорий и назначений народнохозяйственного применения. Требования к допустимым отклонениям частоты. Методы измерений и контроля

ГОСТ 30373-95 / ГОСТ Р 50414-92 Совместимость технических средств электромагнитная. Оборудование для испытаний. Камеры экранированные. Классы. Основные параметры, технические требования и методы испытаний

ГОСТ 30429-96 Совместимость технических средств электромагнитная. Радиопомехи индустриальные от оборудования и аппаратуры, устанавливаемых совместно со служебными радиоприемными устройствами гражданского назначения. Нормы и методы испытаний

ГОСТ Р 8.568-97 Государственная система обеспечения единства измерений. Аттестация испытательного оборудования. Основные положения

ГОСТ Р 50799-95 Совместимость технических средств электромагнитная. Устойчивость технических средств радиосвязи к электростатическим разрядам, импульсным помехам и динамическим изменениям напряжения сети электропитания. Требования и методы испытаний

ГОСТ Р 50829-95 Безопасность радиостанций, радиоэлектронной аппаратуры с использованием приемопередающей аппаратуры и их составных частей. Общие требования и методы испытаний

ГОСТ Р 51319-99 Совместимость технических средств электромагнитная. Приборы для измерения индустриальных радиопомех. Технические требования и методы испытаний

ГОСТ Р 51664-2000 Системы и аппаратура автоматического управления каналами радиосвязи. Основные параметры

3 Определения и сокращения

3.1 В настоящем стандарте применяют следующие термины с соответствующими определениями:

3.1.1 автоматическая регулировка усиления: По ГОСТ 24375.

3.1.2 Бод: Единица скорости телеграфирования, соответствующая передаче одной элементарной (минимальной по длительности) телеграфной посылки в секунду.

3.1.3 внешняя помехозащищенность: Свойство препятствовать проникновению в тракт приемника радиопомех, воздействующих на него через корпус и цепи питания (помимо антенного входа).

3.1.4 динамический диапазон по интермодуляции: Минимальное значение одной из двух одинаковых по уровню помех на входе приемника при заданной отстройке, при котором уровень составляющей их интермодуляции равен заданному значению.

3.1.5 динамический диапазон по побочному каналу приема: По ГОСТ 23611.

3.1.6 зеркальная частота: По ГОСТ 24375.

3.1.7 индекс манипуляции сигнала: Отношение сдвига частоты в герцах к скорости манипуляции в бодах.

3.1.8 канал одной боковой полосы: Верхняя или нижняя боковая полоса при однополосном радиоприеме.

3.1.9 квазиплавная настройка: Настройка приемника в диапазоне рабочих частот, осуществляемая, например, одной плавно вращающейся ручкой.

При этом происходит перестройка приемника с минимальным или другим установленным шагом, кратным минимальному шагу сетки частот используемого синтезатора.

Квазиплавная настройка может также осуществляться нажатием одной из двух клавиш, изменяющих направление перестройки приемника по частоте, или при дистанционном управлении с виртуальной панели персонального компьютера с помощью мыши.

3.1.10 класс излучения: По ГОСТ 24375.

3.1.11 коэффициент прямоугольности основного канала приема: Отношение ширины полосы пропускания приемника по уровню минус 60 дБ к ширине полосы пропускания по уровню минус 3 дБ.

3.1.12 краевые искажения, вносимые приемником: Максимальное (независимо от знака) смещение во времени момента переходного состояния, соответствующего возникновению, исчезновению или изменению полярности телеграфной посылки относительно идеального значения момента переходного состояния.

3.1.13 основной канал приема: По ГОСТ 23611.

3.1.14 паразитное отклонение фазы колебания: Переменная составляющая непреднамеренного отклонения фазы квазигармонического колебания от фазы гармонического колебания, частота которого равна среднему значению частоты рассматриваемого колебания.

3.1.15 паразитное отклонение частоты колебания: Переменная составляющая непреднамеренного отклонения мгновенного значения частоты колебания от его среднего значения.

3.1.16 побочный канал приема: По ГОСТ 23611.

3.1.17 пороговая чувствительность приемника: По ГОСТ 24375.

3.1.18 промежуточная частота: По ГОСТ 24375.

3.1.19 работоспособное состояние: По ГОСТ 27.002.

3.1.20 скорость телеграфирования: По ГОСТ 22515.

3.1.21 среднее время восстановления работоспособного состояния: По ГОСТ 27.002.

3.1.22 средняя наработка на отказ: По ГОСТ 27.002.

3.1.23 уровень восприимчивости по блокированию: По ГОСТ 23611.

3.1.24 электродвижущая сила: По ГОСТ 19880.

3.1.25 элементарная телеграфная посылка: По ГОСТ 22515.

3.2 В настоящем стандарте используют следующие сокращения:

АРУ - автоматическая регулировка усиления;

АЧХ - амплитудно-частотная характеристика;

ГВЗ - групповое время замедления;

КОП - канал общего пользования;

КСВ - коэффициент стоячей волны;

ОБП - одна боковая полоса;

ОКП - основной канал приема;

ПОФ - паразитное отклонение фазы;

ПОЧ - паразитное отклонение частоты;

ПКП - побочный канал приема;

ПЧ - промежуточная частота;

РРУ - ручная регулировка усиления;

ТЗ - техническое задание;

ТУ - технические условия;

ТФ - телефонные (каналы);

УПУ - универсальная пробойная установка;

ФНЧ - фильтр нижних частот;

ЭДС - электродвижущая сила.

4 Параметры

4.1 Приемники должны обеспечивать прием радиосигналов в диапазоне рабочих частот от 1,5 до (30 - Fс) МГц. Fc - шаг сетки рабочих частот используемого синтезатора частоты.

По согласованию с заказчиком допускается изготовление приемников с расширенным диапазоном рабочих частот.

Перестройка частоты приемника должна быть дискретной и (или) квазиплавной.

Шаг сетки рабочих частот должен быть 10 Гц. Допускаются варианты исполнения приемников с шагом 1, 100 или 1000 Гц.

4.2 Приемники должны быть предназначены для работы с несимметричным антенным фидером с волновым сопротивлением 75 (50) Ом и (или) симметричным антенным фидером с волновым сопротивлением 200 Ом при КСВ входа приемника не более 3.

Антенны, оканчивающиеся симметричным фидером с волновым сопротивлением 200 Ом, допускается подключать к приемнику с несимметричным входом через симметрирующий трансформатор.

Возможность работы приемника с антенными фидерами других типов должна быть указана в ТУ на приемники конкретных типов.

4.3 Ширина полосы пропускания приемника по ОКП и коэффициент прямоугольности ОКП должны соответствовать данным, указанным в таблице 1. Значения ширины полосы пропускания ОКП и необходимое количество ОКП устанавливают в ТУ на приемники конкретных типов, ТЗ на которые утверждены после 31.12.2001.

Таблица 1 - Ширина полосы пропускания ОКП и коэффициент прямоугольности ОКП

Обозначение полосы пропускания

Ширина полосы пропускания ОКП, Гц, по уровню ослабления

Коэффициент прямоугольности ОКП, не более

3 дБ, номинальное значение

60 дБ, не более

1

±25

±125

5,0

2

±60

±150

2,5

3

±135

±200

1,5

4

±150

±225

5

±300

±450

6

±500

±750

7

±800

±1200

8

±1100

±1650

9

±1200

±1800

10

±1350

±2025

11

±1500

±2250

12

±2000

±2900

13

±3000

±4200

1,4

14

±3400

±4800

15

±4000

±5200

1,3

16

±6000

±7800

17

От +350 до +2700 включ.

От -350 до +3175 включ.

1,5

18

От +150 до +4500 включ.

От -300 до +5355 включ.

1,3

19

От +100 до +6000 включ.

От -200 до +6800 включ.

1,2

20

От +250 до +3000 включ.

От -250 до +3875 включ.

1,5

21

От -250 до -3000 включ.

От +250 до -3875 включ.

22

От +300 до +3400 включ.

От -300 до +4040 включ.

1,4

23

От -300 до -3400 включ.

От +300 до -4040 включ.

Примечания

1 Полоса пропускания указана относительно частоты настройки приемника.

2 Допускаемые отклонения ширины полосы пропускания по уровню ослабления 3 дБ от номинального значения (для полосы пропускания 18 и 19 - по уровню ослабления 6 дБ) устанавливают в ТУ на приемники конкретных типов.

4.4 В зависимости от требований к электрическим параметрам приемники подразделяют на два класса: 1 и 2, нормы для которых должны соответствовать указанным в таблице 2.

Таблица 2 - Электрические параметры приемников

Наименование параметра

Норма для класса

1

2

1 Коэффициент шума, дБ, не более:

- для приемников с повышенной чувствительностью

10, 13*

12, 13*

- для приемников с повышенной избирательностью

15, 16

17

2 Динамический диапазон по ПКП на зеркальных частотах, дБ, не менее

90

70

3 Динамический диапазон по ПКП на промежуточных частотах, дБ, не менее

100

80

4 Динамический диапазон по другим ПКП при отстройке от частоты настройки на ±50 кГц, дБ, не менее

80

5 Уровень восприимчивости по блокированию, дБ · мкВ, не менее:

вне полосы ±20 кГц относительно частоты настройки

120**

100**

- для приемников с повышенной избирательностью:

вне полосы ±5 % относительно частоты настройки

130

120

вне полосы ±10 % относительно частоты настройки

150

130

- для приемников с повышенной чувствительностью:

вне полосы ±5 % относительно частоты настройки

126*

120*

вне полосы ±10 % относительно частоты настройки

130*

126*

6 Динамический диапазон по интермодуляции третьего порядка относительно 1 мкВ при отстройке ближайшей помехи на ±20 кГц, дБ, не менее

90**

80**

7 Диапазон АРУ при изменении уровня выходного сигнала на 6 дБ, дБ, не менее

120

80

8 Диапазон РРУ, дБ, не менее

9 Уровень паразитных излучений, мкВ, не более:

- на эквиваленте антенны 75 Ом

10

20

- на эквиваленте электросети и других выходов (входов) приемника***

По ГОСТ 30429 для аппаратуры групп 1.1.1 и 1.1.2

10 Время перестройки по частоте, выбираемое из ряда, с, не более

0,005; 0,01; 0,05; 0,3

0,01; 0,05; 0,3

11 Ширина полосы частот, Гц, выбираемая из ряда однополосных телефонных каналов:

ТФ-2,35

От 350   до    2700*4

ТФ-2,75

  »   250   »     3000

ТФ-3,1

  »   300   »     3400

ТФ-4,35

  »   150   »     4500*4

ТФ-5,9

  »   100   »     6000

12 Неравномерность АЧХ относительно минимального затухания в полосе пропускания, дБ, не более, для каналов:

ТФ-2,35, ТФ-2,75

3

ТФ-3,1

По таблице 5

3

ТФ-4,35, ТФ-5,9

6

13 Номинальный уровень выходного сигнала в линию каждого телефонного канала, дБ · м

0

14 Пределы регулировки уровня выходного сигнала в линию каждого телефонного канала, дБ · м, не менее

От -20 до +10

15 Ослабление составляющих интермодуляции внутри полосы пропускания канала ОБП, дБ, не менее

50

40

16 Время установления частоты настройки с точностью ±1 · 10-7 после включения приемника, мин, не более

3

5

17 Относительное отклонение частоты настройки приемника от номинального значения в нормальных условиях в течение суток, не более:

- через 1 ч после включения генератора опорной частоты

±5 · 10-9

±2 · 10-8

- долговременная нестабильность частоты (старение):

- за год;

±1 · 10-7

±3,0 · 10-7

- за месяц

±5 · 10-8

±1 · 10-7

- при действии дестабилизирующих факторов (суммарное относительное отклонение)

5 · 10-8

2 · 10-7

18 Среднее квадратическое значение ПОЧ, Гц, не более

2

5

19 Среднее квадратическое значение ПОФ, град, не более

10

20 Линейные переходные искажения, дБ, не более

-60

-56

21 Нелинейные переходные искажения, дБ, не более

-50

22 Сдвиг частот при приеме излучения класса F1B, Гц

200, 400, 500 (допускаются 85, 125, 170, 340, 1000)

23 Сдвиг между смежными частотами при приеме излучения класса F7B, Гц

200, 400 (допускаются 250, 500, 1000, 6000)

24 Сдвиг фаз при приеме излучения класса G1B, град

0 - 180

-

25 Скорость телеграфирования, Бод

50, 100, 200 (допускаются 75, 150, 300, 500, 600, 1000, 1200)

26 Краевые искажения, вносимые приемником, %, не более, при приеме излучения класса:

- F1B для индексов манипуляции:

0,85 - 1,4

±10

1,5 - 2,5

±7

более 2,5

±5

- F7B в синхронном режиме для индексов манипуляции:

менее 2,5

±15

более 2,5

±10

- F7B в асинхронном режиме

±25

- G1B

±10

-

* Нормы устанавливают в обоснованных случаях в ТУ на приемники конкретных типов.

** Для приемников с шириной полосы пропускания по первой ПЧ более ±5 кГц значения отстроек для указанных норм устанавливают по согласованию с заказчиком в ТЗ на разработку приемника.

*** Перечень выходов (входов), подлежащих контролю, устанавливают в ТУ на приемники конкретных типов.

*4 Нормы распространяются для верхней боковой полосы канала ОБП.

Примечания

1 В диапазоне частот 1,5 - 3,0 МГц допускается устанавливать нормы на уровень восприимчивости по блокированию 130 и 150 дБ · мкВ при отстройках ±6 % и ±15 % соответственно.

2 Формирование выходных телеграфных сигналов при демодуляции должно осуществляться методом «без потери стабильности частоты». Допустимое отклонение сдвигов частоты 85, 170 и 340 Гц не должно быть более ±3 %.

5 Общие технические требования

5.1 Требования назначения

5.1.1 Приемники должны изготовляться в соответствии с требованиями настоящего стандарта и ТУ на приемники конкретных типов по рабочим чертежам, утвержденным в установленном порядке.

5.1.2 Приемники должны обеспечивать прием сигналов классов излучений, выбираемых из ряда: А1А, А2А, J2A, J2B, Н2А, А3Е, В8Е, J7B, F1B, F3E, F2C, G1B, J3E, J3C, В7В, F7B, R3E, Н3Е, R3C, R7B, B9W. Классы принимаемых излучений указывают в ТУ на приемники конкретных типов.

Обозначение классов принимаемых излучений - по ГОСТ 30318.

5.1.3 Приемник должен сохранять работоспособность после воздействия на его вход в течение 15 мин высокочастотного немодулированного сигнала с ЭДС 100 В, в том числе и на частоте настройки. Объем контролируемых параметров до и после воздействия устанавливают в ТУ на приемники конкретных типов.

5.1.4 Системы декодирования при приеме излучений классов F1B и F7B должны соответствовать данным, приведенным в таблицах 3 и 4 соответственно.

Таблица 3 - Система декодирования при приеме сигналов класса излучения F1В

Частота принимаемого излучения

Аппараты телеграфные и устройства перфорирующие

Оборудование, использующее код Морзе

Международный телеграфный алфавит № 2

Сигнал с семью знаками*

Передача данных

Телетайп

Верхняя

Пауза

Старт

Без перфорации

А**

В

0

Линия свободна

Посылка

Нижняя

Посылка

Стоп

Перфорация

Z**

Y

1

Линия занята

Пауза

* В радиоканале.

** В проводной цепи.

Таблица 4 - Система декодирования при приеме сигналов класса излучения F7B

Частота принимаемого излучения

Канал радиосвязи 1

Канал радиосвязи 2

Старт-стопный аппарат

Система с автозапросом повторения

Аппарат кода Морзе

Старт-стопный аппарат

Система с автозапросом повторения

Аппарат кода Морзе

f4 (высшая)

А

В

Посылка

А

В

Посылка

f3

Z

Y

Пауза

f2

Z

Y

Пауза

А

В

Посылка

f1 (низшая)

Z

Y

Пауза

Примечания

1 f1 - f4 - частоты излучения, сдвиги между которыми (f4 - f3), (f3 - f2) и (f2 - f1) одинаковы.

2 При приеме сигналов классов излучения F1B и F7B переход с частоты на частоту должен осуществляться без разрыва фазы.

5.1.5 Система декодирования радиосигналов относительной фазовой телеграфии (излучение класса G1B) должна удовлетворять следующим требованиям.

При приеме радиосигнала, в котором фаза последующей посылки изменяется на 180° по сравнению с предыдущей, на телеграфном выходе приемника должно обеспечиваться состояние «посылка» (посылка положительной полярности для электронной регистрирующей и буквопечатающей аппаратуры).

При приеме радиосигнала, в котором фаза последующей посылки остается неизменной по сравнению с предыдущей, на телеграфном выходе приемника должно обеспечиваться состояние «пауза» (нулевая посылка - для электронной регистрирующей аппаратуры и отрицательной полярности - для буквопечатающей аппаратуры).

5.1.6 Приемники классов 1 и 2 должны обеспечивать возможность работы в составе системы автоматического управления каналами радиосвязи, соответствующей требованиям ГОСТ Р 51664.

Параметры стыков сопряжения приемников с устройствами обмена данными и управляющими вычислительными комплексами должны быть указаны в ТУ на приемники конкретных типов. Рекомендуемые варианты стыков: ИРПС по ГОСТ 28854; С2 по ГОСТ 18145 (RS-232C); КОП по ГОСТ 26.003 и (или) RS-485.

Объем дистанционно выполняемых команд в зависимости от условий эксплуатации указывают в ТУ на приемники конкретных типов, выбирая из ряда:

- включение генератора опорной частоты;

- включение приемника;

- установка рабочей частоты;

- установка режима работы, обеспечивающего прием излучения выбранного класса с соответствующими параметрами;

- включение АРУ или РРУ;

- изменение постоянной времени АРУ;

- выбор режима АРУ по спектру сигнала верхней (нижней) боковой полосы;

- выбор степени ослабления сигнала входным аттенюатором;

- регулировка усиления по радио- и (или) промежуточной частоте;

- регулировка усиления по звуковой частоте;

- регулировка частоты тона в режиме приема излучения классов А1А и J2A;

- выдача обобщенной сигнализации об окончании перестройки и исправности основных трактов приемника;

- включение сквозного контроля тракта приема;

- запрос о состоянии информации, записанной в каналы памяти;

- выбор и настройка на канал приема из числа каналов, хранящихся в памяти.

5.1.7 Уровень побочных сигналов от местных генераторов на отдельных пораженных рабочих частотах не должен превышать уровень собственных шумов приемника более чем на 6 дБ при измерении на выходе канала амплитудной телеграфии (А1А) с шириной полосы пропускания 3100 Гц.

Рабочие частоты, на которых превышение над собственными шумами составляет более 6 дБ, должны быть указаны в ТУ на приемники конкретных типов.

5.1.8 Для приемников класса 1 неравномерность АЧХ и характеристики ГВЗ внутри полосы частот канала ТФ-3,1 [(300 - 3400) Гц] в нормальных климатических условиях должны соответствовать значениям, приведенным в таблицах 5 и 6 соответственно.

Таблица 5 - Неравномерность АЧХ внутри полосы частот канала ТФ-3,1

Диапазон частот, Гц

Неравномерность АЧХ, дБ, не более

Диапазон частот, Гц

Неравномерность АЧХ, дБ, не более

От 300        до  500

3,00

Св. 2900    »     3100

2,00

Св. 500       »     600

2,50

   »  3100    »     3200

2,50

   »  600      »     800

2,00

   »  3200    »     3400

3,00

   »  800      »     2900

1,75

Примечание - Неравномерность АЧХ измеряют относительно максимального значения выходного сигнала в полосе пропускания канала.

Таблица 6 - Неравномерность характеристики ГВЗ внутри полосы частот канала ТФ-3,1

Частота, Гц

Неравномерность ГВЗ, мс, не более

Частота, Гц

Неравномерность ГВЗ, мс, не более

300

1,40

2300

0,12

500

0,75

2500

0,16

700

0,48

2800

0,28

800

0,40

2900

0,35

1000

0,28

3000

0,38

1100

0,20

3200

0,58

1500

0,10

3300

0,75

2000

0,10

3400

1,00

Примечание - Неравномерность характеристики ГВЗ измеряют относительно минимального значения времени замедления в полосе пропускания канала.

5.1.9 Для приемников класса 1 неравномерность характеристики ГВЗ внутри полосы частот каналов ТФ-2,35 [(350 - 2700) Гц], ТФ-2,75 [(250 - 3000) Гц], ТФ-4,35 [(150 - 4500) Гц] и ТФ-5,9 [(100 - 6000) Гц] должна соответствовать значениям, приведенным в таблице 7.

Таблица 7 - Неравномерность характеристики ГВЗ внутри полосы частот каналов ТФ-2,35, ТФ-2,75, ТФ-4,35 и ТФ-5,9

Ширина полосы пропускания канала, Гц

Неравномерность характеристики ГВЗ, мс, не более

Диапазон частот, Гц

ТФ-2,35

3

От 350        до  2700

ТФ-2,75

3

От 250        до  600

1

Св. 600       »     2500

3

   »   2500    »     2750

6

   »   2750    »     3000

ТФ-4,35

6

От 150        до  500

2

Св. 500       »     3000

4

   »   3000    »     4500

ТФ-5,9

6

От 100        до  350

3

Св. 350       »     1000

1

   »   1000    »     6000

Примечание - Неравномерность характеристики ГВЗ измеряют относительно минимального значения времени замедления в полосе пропускания канала.

5.1.10 Все приемники при одноканальной однополосной работе (прием сигналов классов излучения J3E, R3E, Н3Е, J3C, R3C, J7B, R7B) должны использовать верхнюю боковую полосу частот (канал А1).

Допускается использовать нижнюю боковую полосу в качестве резерва.

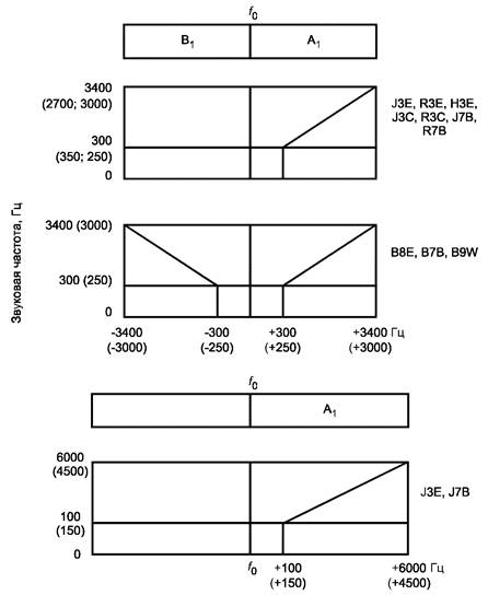
Взаимное расположение каналов при работе одним и двумя однополосными каналами должно соответствовать рисунку 1.

f0 - несущая частота

Рисунок 1

5.1.11 Постоянная времени цепи заряда системы АРУ в пределах диапазона регулирования, указанного в пункте 7 таблицы 2, относительно скачка уровня входного сигнала на 20 дБ должна быть от 1 до 100 мс.

Постоянная времени цепи разряда системы АРУ, переключаемая не менее чем двумя ступенями, должна быть от 0,01 до 10 с.

5.1.12 Приемники классов 1 и 2 должны иметь выходы и входы, выбираемые из нижеприведенного ряда:

- выход сигнала последней промежуточной частоты, местной несущей и других сигналов с параметрами, указанными в ТУ на приемники конкретных типов;

- выход сигнала опорной частоты с напряжением не менее 350 (280) мВ на нагрузке 75 (50) Ом для работы двух приемников от одного генератора опорной частоты;

- выходы сигналов звуковой частоты на симметричные линии (600 ± 60) Ом для телефонных режимов работы по одному - двум каналам;

- выход на электронную регистрирующую аппаратуру со скоростью до 1200 Бод с параметрами на нагрузке (4500 ± 450) Ом:

«посылка» - плюс (10 ± 2,5) В;

«пауза» - минус (0,6 ± 0,5) В;

- выходы телеграфных сигналов на буквопечатающую аппаратуру со скоростью до 200 Бод с параметрами на нагрузке (1000 ± 100) Ом:

«посылка» - плюс  В;

«пауза» - минус  В;

- выход телеграфных сигналов на буквопечатающую аппаратуру со скоростью до 200 Бод с параметрами на нагрузке (530 ± 106) Ом:

«посылка» - (35 ± 15) мА;

«пауза» - 0 мА;

- выходы для дистанционного управления приемником по стыку С2 (RS-232C); ИРПС; КОП и (или) RS-485;

- выход тонального сигнала при приеме излучения класса J2B с номинальным значением уровня выходного сигнала 0 дБ · м на частоте 1700 Гц;

- выход для подключения головных телефонов;

- информационный выход для подключения персонального компьютера с параметрами стыка С2: логическая «1» - минус (5 - 10) В и логический «0» - плюс (5 - 10) В на нагрузке (4000 ± 400) Ом;

- вход сигнала опорной частоты для синхронизации приемника от внешнего источника с напряжением не менее 200 (150) мВ на нагрузке 75 (50) Ом;

- антенный вход с номинальным значением входного сопротивления 75 (50) Ом или 200 Ом через симметрирующий трансформатор.

Перечень выходов и входов, а также наличие инверсии спектра сигнала по внешнему выходу последней промежуточной частоты должны быть указаны в ТУ на приемники конкретных типов.

5.1.13 Для выравнивания характеристик радиоканалов тональной частоты допускается использовать корректоры АЧХ и ГВЗ.

5.1.14 В приемнике допускается обеспечивать регенерацию телеграфных сигналов. Значение краевых искажений регенерированного сигнала должно быть не более ±2 %. Исправляющая способность регенератора должна быть не менее 45 %.

Время вхождения в синхронизм - 20 элементарных посылок (точки).

5.1.15 При приеме сигналов классов излучения F1B, F7B и G1B в приемнике допускается обеспечивать оценку качества принимаемых телеграфных сигналов по значению краевых искажений со следующими градациями:

- «хорошо»....................... краевые искажения менее 10 %

- «удовлетворительно»........ »                  »            »     40 %

- «канала нет»....................... »                  »       более  40 %

Оценка качества принимаемых телеграфных сигналов должна осуществляться за интервал времени, определяемый длительностью не менее 16 элементарных телеграфных посылок.

5.1.16 Помехоустойчивость телеграфных каналов при внутриполосной синусоидальной помехе, превышающей уровень сигнала на 60 дБ, выбирают из ряда: минус 3; минус 4; минус 6 или минус 8 дБ для сдвигов частот, скоростей телеграфирования и скважностей сигнала, установленных в ТУ на приемники конкретных типов.

5.2 Требования надежности

5.2.1 Приемник должен быть рассчитан на непрерывную 24-часовую работу.

5.2.2 Средняя наработка на отказ должна быть не менее 7000 ч.

5.2.3 Среднее время восстановления приемника должно быть не более 15 мин.

5.2.4 Средний срок службы должен быть не менее 15 лет.

5.3 Требования радиоэлектронной защиты

5.3.1 Уровень индустриальных радиопомех (напряженность поля радиопомех), создаваемых приемником, должен соответствовать требованиям ГОСТ 30429 (для аппаратуры групп 1.1.1 и 1.1.2).

5.3.2 Работоспособность приемников должна обеспечиваться в условиях воздействия внешних электромагнитных полей в соответствии с [1].

5.3.3 Помехозащищенность приемников по цепям питания должна быть не менее 80 дБ в диапазоне рабочих частот.

5.3.4 Приемники должны быть устойчивы к электростатическим разрядам, импульсным помехам и динамическим изменениям напряжения сети электропитания по ГОСТ Р 50799 (степень жесткости 1).

5.4 Требования стойкости к климатическим и механическим воздействиям

5.4.1 Работоспособность приемников должна обеспечиваться в условиях климатических воздействий, соответствующих категориям 4, 4.1 и 4.2 исполнения УХЛ или О по ГОСТ 15150.

5.4.2 Отклонение параметров от номинальных значений, указанных в таблице 2, при экстремальных условиях эксплуатации должно быть указано в ТУ на приемники конкретных типов.

Примечание - Экстремальными условиями считают условия одновременного воздействия на приемник предельных рабочих значений климатических факторов и напряжений источника электропитания.

5.4.3 Параметры и технические требования к приемникам должны обеспечиваться после воздействия ударных нагрузок многократного действия, приведенных в таблице 8.

Таблица 8 - Характеристики испытательного режима на воздействие ударных нагрузок

Ускорение, м/с2 (g)

Длительность импульса, мс

Общее число ударов

Число ударов в минуту

147 (15)

5 - 10

2000

Не более 120

98 (10)

8800

5.5 Конструктивные требования

5.5.1 Масса приемников класса 1 должна быть не более 20 кг. Для приемников класса 2 массу указывают в ТУ на приемники конкретных типов.

5.5.2 Объем приемников класса 1 должен быть не более 25 дм3. Для приемников класса 2 объем указывают в ТУ на приемники конкретных типов.

Примечания

1 Нормы, приведенные в 5.5.1 и 5.5.2, даны для приемников без встроенного преселектора.

2 При необходимости, по согласованию с заказчиком, допускается изменение массы и объема приемника в зависимости от варианта конструктивного исполнения.

5.5.3 Лицевые панели и крышки, защитные кожухи и другие части, которые снимаются для настройки и ухода за приемником, должны быть снабжены невыпадающими элементами крепления.

5.5.4 Отдельные составные части приемника должны быть взаимозаменяемыми.

5.5.5 Конструкция приемника должна исключать возможность неправильной сборки, неправильного подключения кабелей во время ремонта и технического обслуживания.

5.5.6 Конструкция приемника должна обеспечивать доступ к его отдельным составным частям во время технического обслуживания и ремонта без демонтажа составных частей.

5.5.7 Дополнительные требования к конструкции устанавливают в ТУ на приемники конкретных типов.

5.6 Требования безопасности

5.6.1 Требованиям безопасности должны отвечать приемники и все вспомогательные устройства, необходимые для их нормальной работы.

Требования безопасности к антенным системам, фидерам и согласующим цепям в настоящем стандарте не устанавливаются.

5.6.2 Конструкция приемника и его составных частей должна соответствовать требованиям ГОСТ 12.2.007.0, [2], а также требованиям безопасности, изложенным в паспортах и руководствах по эксплуатации на приемники конкретных типов.

5.6.3 Требования к организации и проведению испытаний, к помещениям для испытаний, к рабочим местам и средствам защиты работающих и их применению - по ГОСТ 12.3.019, [3].

5.6.4 Требования к обеспечению электробезопасности с помощью защитного заземления, зануления - по ГОСТ 12.1.030.

5.6.5 При питании приемника от сети переменного тока с изолированной нейтралью (нулевым проводом) в нормальном режиме работы значение тока однополюсного короткого замыкания фазы на корпус через сопротивление (1 ± 0,1) кОм не должно быть более 2 мА.

5.6.6 Электрическое сопротивление изоляции цепей питания приемника от сети переменного тока, измеренное мегомметром при испытательном напряжении 500 В, должно быть не менее:

20 МОм - при нормальных климатических условиях;

5 МОм - при повышенной температуре;

1 МОм - при повышенной влажности.

5.6.7 Электрическая изоляция цепей питания приемника от сети переменного тока, изолированных друг от друга и от корпуса, должна обеспечивать электрическую прочность, достаточную для предотвращения пробоя испытательным напряжением переменного тока частотой 50 Гц в течение 1 мин:

1,0 кВ - при нормальных климатических условиях;

0,6 кВ - при повышенной влажности.

Примечание - Значения повышенной температуры и влажности, приведенные в 5.6.6 и 5.6.7, устанавливают в ТУ на приемники конкретных типов.

5.6.8 Электрическое сопротивление между клеммой защитного заземления и каждой доступной прикосновению нетоковедущей частью приемника, которая может оказаться под напряжением, не должно превышать 0,1 Ом.

5.7 Требования к электропитанию

5.7.1 Электропитание приемников должно обеспечиваться от однофазной сети переменного тока с номинальным значением напряжения 220 В по ГОСТ 21128 и частотой сети 50 или 60 Гц.

Допускаемые значения установившихся отклонений напряжения сети - от 22 до минус 33 В и частоты сети - от 47 до 65 Гц.

Приемник должен сохранять работоспособность при кратковременном (до 3 с) отклонении напряжения питания во время переходного процесса от 44 до минус 66 В от номинального значения и частоты сети в пределах ±10 % от номинальных значений.

Искажение синусоидальной формы кривой напряжения электропитания не должно превышать 10 %.

При кратковременном (до 60 с) пропадании электропитания должно сохраняться текущее состояние приемника, заданное до пропадания электропитания, а также информация, хранящаяся в каналах памяти. Требование сохранения текущего состояния приемника при пропадании электропитания на больший период времени должно быть установлено в ТУ на приемники конкретных типов.

Приемник должен иметь возможность подключения к источнику резервного электропитания постоянного тока напряжением  В с автоматическим переходом на резервный источник при пропадании напряжения сети 220 В и возвращением на питание от сети при его появлении.

5.7.2 Питание приемника от источника постоянного тока должно осуществляться по двухпроводному кабелю, при этом контакты «+» и «-» источника питания должны быть изолированы от корпуса приемника.

5.7.3 Потребляемая приемником мощность не должна превышать 50 Вт для приемников класса 1. Для приемников класса 2 потребляемую мощность указывают в ТУ на приемники конкретных типов.

5.8 Требования к техническому обслуживанию и ремонту

5.8.1 Техническое обслуживание и ремонт должны соответствовать требованиям, установленным в эксплуатационной документации на приемники конкретных типов.

5.8.2 Время готовности приемника от момента включения источника питания не должно превышать 3 и 5 мин для приемников классов 1 и 2 соответственно.

При прогретом или внешнем генераторе опорной частоты время готовности приемника не должно превышать 2 с.

5.8.3 Выбранная частота приема должна четко индицироваться на передней панели приемника, устройства дистанционного управления приемником или виртуальной панели управляющего персонального компьютера.

6 Методы измерений

Настоящий стандарт устанавливает методы измерений электрических параметров приемников, область применения которых приведена в разделе 1.

6.1 Средства измерений и вспомогательные устройства

6.1.1 Электрические параметры приемников следует измерять при помощи средств измерений, основные параметры которых приведены в таблице 9.

6.1.2 Для перекрытия диапазонов частот и уровней входных и выходных напряжений, указанных в таблице 9, допускается использовать измерительные приборы нескольких типов.

6.1.3 Вольтметры переменного тока должны обеспечивать измерение среднего квадратического значения напряжения периодических сигналов произвольной формы.

6.1.4 В комплект высокочастотного вольтметра должен входить специальный тройник для проведения измерения в коаксиальных линиях. КСВ тройника с включенным в него пробником вольтметра должен быть не более 1,4 в рабочем диапазоне частот.

6.1.5 Допускается использовать стандартные средства измерений с характеристиками, отличающимися от указанных в таблице 9, при условии обеспечения погрешности измерения параметров, установленных в ТУ на приемники конкретных типов.

6.1.6 Измерительные приборы следует эксплуатировать в условиях, указанных в стандартах или ТУ на эти приборы.

При отличии условий эксплуатации от указанных следует учитывать дополнительную погрешность.

6.1.7 Высокочастотные фильтры, в том числе ФНЧ, предназначенные для дополнительного ослабления гармоник и других побочных колебаний генераторов сигналов, должны иметь ослабление в полосе задерживания не менее 60 дБ, если иное не указано в ТУ на приемники конкретных типов. Следует учитывать поправку на затухание, вносимое фильтром в полосе пропускания.

6.1.8 КСВ согласующих устройств, приведенных в приложении А, в диапазоне частот, указанном в ТУ на приемники конкретных типов, не должен быть более 1,2 по входу (по любому из двух входов) при нагрузке выхода (выхода и другого входа) на номинальные значения нагрузочных сопротивлений.

Таблица 9 - Основные характеристики средств измерений для контроля электрических параметров приемников

Наименование прибора

Основные параметры

Значение параметра

Низкочастотный анализатор спектра

Диапазон частот, кГц

От 0,02 до 200 (600)

Ширина полосы пропускания на уровне минус 3 дБ, Гц, не более

3; 150

Входное напряжение, В

От 0,001 до 10

Входное сопротивление, кОм, не менее

10

Динамический диапазон измерения отношения амплитуд сигналов, дБ, не менее

80

Основная погрешность измерения отношения амплитуд, дБ, не более

±1

Вольтметр переменного тока

Диапазон частот, кГц

От 0,05 до 20

Пределы измерений, В (дБ · В)

От 0,003 до 300 (от -50 до +50)

Входное сопротивление, кОм, не менее

20

Основная погрешность измерения напряжения, %, не более

±2,5

Универсальный вольтметр

Диапазон частот, МГц

От 0,01 до 400

Пределы измерений, В

От 0,1 до 300

Входное сопротивление, кОм, не менее

100

Входная емкость, пФ, не более

7

Основная погрешность измерения напряжения, %, не более

±5

Селективный микровольтметр (измерительный приемник)

Диапазон частот, МГц

От 0,009 до 1000

Пределы измерений, дБ · мкВ

От 0 до 120

Ширина полосы пропускания, кГц

0,2; 1; 3; 9; 120

Входное сопротивление, Ом

50; 75

Основная погрешность измерения в диапазоне частот 0,15 - 300 МГц, дБ, не более

±2

Милливольтметр

Диапазон частот, МГц

От 0,01 до 300

Пределы измерений, В

От 0,003 до 3

Входное сопротивление, кОм, не менее

50

Входная емкость, пФ, не более

1,5

Основная погрешность измерения, %, не более

±5

Эквивалент сети типа 4

По ГОСТ Р 51319

-

Генератор высокочастотных сигналов

Диапазон частот, МГц

От 0,1 до 30

Выходное сопротивление, Ом

50; 75

Выходное некалиброванное напряжение, В

От 0,001 до 100

Виды модуляции: НГ, AM, (А0, А3Е)

-

Уровень побочных колебаний, дБ, не более

-100

Генератор высокочастотных сигналов

Диапазон частот, МГц

От 0,1 до 400

Выходное сопротивление, Ом

50; 75

Выходное калиброванное напряжение на сопротивлении нагрузки 50 Ом, мкВ (дБ · мкВ), не менее

От 0,1 до 2 · 106 (от -20 до +126)

Основная погрешность установки выходного напряжения, дБ, не более

±1,5

Основная погрешность установки частоты, %, не более

±1

Вид модуляции: НГ, AM, ИМ, ЧМ, ОФТ (А0, А3Е, В8Е, J3E, F1B, F3E, F1D, F7B, G1B)

-

Паразитное отклонение частоты, не более

±(1 · 10-6 f0 + 5 Гц)

Спектральная плотность мощности шума при отстройке на 10 (20) кГц, дБ · Гц, не более

-140

Уровень побочных колебаний, дБ, не более

-100

Генератор низкочастотных сигналов

Диапазон частот, кГц

От 0,05 до 20

Пределы регулирования выходного напряжения, В

От 0 до 3

Основная погрешность установки частоты, %, не более

Коэффициент гармоник, %, не более

0,05

Выходное сопротивление, Ом:

- несимметричного выхода

50

- симметричного выхода

600

Генератор шумовых сигналов

Диапазон частот спектра шума, МГц

От 1 до 100

Диапазон значений измеряемого коэффициента шума, дБ

От 1 до 20

Выходное сопротивление, Ом:

- несимметричного выхода

50; 75

- симметричного выхода

200

Основная погрешность установки уровня шумового сигнала, %, не более

±15

Измеритель нелинейных искажений

Диапазон частот, кГц

От 0,05 до 10

Диапазон входных напряжений, В

От 0,1 до 10

Входное сопротивление, кОм, не менее

10

Пределы измерения коэффициента гармоник, %, (дБ)

От 0,1 до 30 (от -60 до -10)

Основная погрешность измерения коэффициента гармоник, %, не более

±(0,1Kт + 0,1)

Измеритель краевых искажений телеграфных сигналов

Пределы измерения краевых искажений, %

От 0,5 до 45

Скорость телеграфирования, Бод

От 2 до 1200

Входное сопротивление, кОм, не менее

25

Основная погрешность измерения, %, не более

±1

Измеритель девиации частоты

Диапазон несущих частот, МГц

От 0,1 до 1

Пределы измерения девиации, Гц, не менее

От 0,5 до 100

Диапазон входных напряжений, мВ

От 1 до 1000

Основная погрешность измерения девиации частоты, %, не более

±10

Входное сопротивление, Ом, не менее

50

Входная емкость, пФ, не более

150

Электронно-счетный частотомер

Диапазон частот, Гц

От 10 до 1 · 108

Минимальный уровень измеряемого напряжения, В

0,05

Входное сопротивление, Ом

50; 75

Погрешность измерения частоты, не более

3 · 108 + единица счета

Нестабильность собственного генератора опорной частоты, не более

±1 · 10-8

Вход сигнала внешнего генератора опорной частоты:

- частота, МГц

5

- напряжение, мВ

500 ± 200

- входное сопротивление, Ом

50

Измеритель разности фаз и амплитуд

Диапазон частот, МГц

От 10-5 до 1

Пределы измерения разности фаз, град

От 0 до 180

Диапазон входных напряжений, В

От 0,1 до 10

Входное сопротивление, МОм, не менее

1

Входная емкость, пФ, не более

15

Основная погрешность измерения в диапазоне частот 20 Гц - 200 кГц, град, не более

±(0,5 + 0,015φk)

Измеритель паразитного отклонения фазы

Диапазон частот, кГц

От 15 до 1500

Пределы измерения ПОФ, град, среднее квадратическое значение

От 0 до 180

Основная погрешность измерения в диапазоне 0° - 15°, град, не более

±0,3

Диапазон входных напряжений, В, не менее

От 0,05 до 0,5

Входное сопротивление, МОм, не менее

1

Входная емкость, пФ, не более

70

Измеритель паразитного отклонения частоты

Диапазон рабочих частот, МГц

От 0,1 до 0,5

Диапазон входных напряжений, В

От 0,5 до 5,0

Диапазон измеряемых значений паразитного отклонения

частоты, Гц

От 0 до 25

Основная погрешность измерения отклонения частоты, Гц, не более

±0,2

Входное сопротивление, кОм, не менее

100

Входная емкость, пФ, не более

70

Универсальный осциллограф

Диапазон частот, МГц

От 0 до 30

Диапазон калиброванных длительностей развертки, мс/см

От 1 до 2000

Диапазон входных напряжений, В

От 0,01 до 10

Входное сопротивление, МОм, не менее

1

Входная емкость, пФ, не более

30

Основная погрешность измерения длительности, %, не более

±10

Наличие внешнего входа запуска развертки

Вертикальная

Горизонтальная

Модулятор яркости

Датчик испытательных телеграфных сигналов

Скорость работы, Бод

От 2 до 1200

Выходное напряжение телеграфных посылок постоянного тока,

В, не менее, на нагрузке 1 кОм ± 100 Ом

±20

Число однотипных независимых выходов

2

Собственные краевые искажения телеграфных сигналов, %, не более

±0,5

Вид испытательного сигнала

Посылка, пауза, 1:1, 1:2, 1:3, 1:6, 2:1, 3:1, 6:1, рекуррентная последовательность импульсов

Мегаомметр

Диапазон измеряемых сопротивлений, Ом

От 2 до 200 · 106

Основная погрешность измерения, %, не более

±1,5

Миллиомметр

Диапазон измеряемых сопротивлений, Ом

От 0,0001 до 100

Основная погрешность измерения, %, не более

±1,5

Универсальная пробойная установка

Пределы изменения испытательного напряжения, В

От 0 до 3000

Мощность силового трансформатора, кВ · А, не менее

1

Основная погрешность измерения испытательного напряжения, %, не более

±15

Примечание - При использовании осциллографа с приставкой для измерения краевых искажений в его комплект должна входить накладная шкала, имеющая 100 радиальных делений.

6.1.9 Вспомогательные устройства, перечисленные в 6.1.7 и 6.1.8, а также приставка к осциллографу для измерения краевых искажений телеграфных сигналов (приложение Д) должны быть аттестованы изготовителем в установленном порядке.

При отсутствии централизованной поставки вспомогательных устройств допускается их изготавливать на предприятиях-изготовителях приемников с аттестацией их в поверочных лабораториях этих предприятий в установленном порядке.

6.1.10 Все применяемые стандартные средства измерений должны иметь сертификат об утверждении типа, должны быть включены в Государственный Реестр, а также поверены. Испытательное оборудование должно быть аттестовано в соответствии с ГОСТ Р 8.568.

6.1.11 При значении допуска на измеряемые физические величины, соизмеримые с погрешностью используемых средств измерений, следует вводить поправку в показания прибора.

6.2 Условия измерений

6.2.1 Параметры приемников следует измерять в нормальных климатических условиях при отклонениях от номинального значения напряжения и частоты электросети, не превышающих ±5 % и ±1 % соответственно.

За нормальные значения климатических условий принимают следующие:

- температура окружающего воздуха - от 288 до 308 К (от 15 до 35 °С);

- относительная влажность воздуха - от 45 % до 80 %;

- атмосферное давление - от 86 до 106 кПа (от 650 до 800 мм рт. ст.).

6.2.2 Параметры приемников при воздействии дестабилизирующих факторов следует измерять теми же методами, что и в нормальных условиях.

Объем контролируемых при этом параметров и допускаемые отклонения должны быть указаны в ТУ на приемники конкретных типов.

6.3 Порядок подготовки к проведению измерений

6.3.1 Если иное не указано в конкретных методиках измерений в 6.4, то параметры приемников следует измерять на рабочих частотах, число, распределение по диапазону или номинальные значения которых должны быть указаны в ТУ на приемники конкретных типов.

При отсутствии указаний в ТУ частоты измерений выбирают по приложению Б.

6.3.2 При наличии внешних помех измерения следует выполнять в экранированном помещении с необходимыми габаритными размерами по ГОСТ 30373, оборудование которого уменьшает влияние помех на результаты измерений не менее чем на 30 дБ.

6.3.3 При наличии помех на измеряемой рабочей частоте допускается выполнять измерения на любых соседних, свободных от помех, частотах рабочего диапазона.

6.3.4 Если в приемнике имеются отдельные узлы, которые требуют для нормальной работы предварительного прогрева (например, генератор опорной частоты), то их следует включить и прогреть в соответствии с ТУ на приемники конкретных типов.

6.3.5 Измерительные приборы должны быть прогреты до начала измерения в течение времени, указанного в технической документации на эти приборы.

6.3.6 Измерительные сигналы следует подавать на вход приемника через эквивалент антенны, представляющий собой безындукционный резистор, номинальное значение сопротивления которого равно 50 (75) Ом, или резистивные согласующие устройства (тройники), электрические принципиальные схемы которых приведены в приложении А.

6.3.7 Выходы приемника по звуковой и промежуточной частотам, а также импульсные выходы следует нагружать экранированными эквивалентами реальных нагрузок.

6.3.8 Номиналы элементов, входящих в эквиваленты антенн, согласующих устройств и нагрузок должны быть подобраны с отклонением не более ±1 %, если иное не указано в ТУ на приемники конкретных типов.

6.3.9 Источники измерительных сигналов, подаваемых на вход приемника, следует присоединять к согласующему устройству таким образом, чтобы обеспечивались требуемые номинальные значения сопротивления нагрузки для генераторов сигналов и сопротивления источника сигнала для измеряемого приемника.

6.3.10 При многосигнальных методах измерения следует обеспечивать развязку генераторов сигналов при помощи резистивных согласующих устройств, ФНЧ или другими методами с целью снижения погрешности результатов измерения, обусловленной возникновением составляющих взаимной модуляции генераторов сигналов.

До начала измерения в соответствии с методами проверки, приведенными в приложении Е, следует убедиться в достаточности принятых мер.

6.3.11 Уровни сигналов, подаваемых в процессе измерения на вход приемника через эквивалент антенны или согласующее устройство, следует оценивать значением ЭДС, выражаемой в микровольтах (милливольтах, вольтах) или в децибелах относительно одного микровольта (дБ · мкВ).

6.3.12 При использовании согласующего устройства с коэффициентом затухания 6 дБ ЭДС входного сигнала приемника численно равна показанию калиброванного аттенюатора выходного напряжения генератора на согласованной нагрузке.

6.3.13 При измерении параметров приемников односигнальным методом в случаях, указанных в ТУ на приемники конкретных типов, допускается подключать генератор сигналов к антенному входу приемника без согласующего устройства (эквивалента антенны) при условии выполнения требования 6.3.9.

ЭДС входного сигнала приемника в этом случае определяют как показание калиброванного аттенюатора выходного напряжения генератора сигналов, умноженное на два.

6.3.14 При использовании согласующих устройств с коэффициентом затухания, отличным от 6 дБ, следует учитывать поправку на значение дополнительного затухания.

6.3.15 Параметры приемника следует измерять при максимальном усилении по звуковой частоте и ручной регулировке усиления по радиочастоте и (или) промежуточной частоте, если в конкретном методе измерения нет иных указаний.

6.3.16 Параметры приемника следует измерять при номинальном уровне выходного сигнала звуковой частоты в линию, равном 0 дБ · м, что соответствует выходному напряжению 0,775 В на нагрузке 600 Ом или мощности 1 мВт.

6.3.17 Отношение сигнал + шум / шум (далее - сигнал / шум) на нагрузке по звуковой частоте должно быть 20 дБ, если иное не указано в ТУ на приемники конкретных типов.

6.3.18 Если другие условия не установлены в настоящем стандарте, то на вход приемника следует подавать немодулированный сигнал с частотой выше частоты настройки приемника на 1000 Гц и выполнять измерения в режиме приема сигнала класса излучения J3E через канал верхней боковой полосы A1 с шириной полосы пропускания 0,3 - 3,4 кГц.

6.3.19 Параметры приемника, не установленные в настоящем стандарте и указанные в ТУ на приемники конкретных типов, следует измерять по методам, приведенным в этих ТУ.

6.4 Порядок проведения измерений

6.4.1 Диапазон рабочих частот приемника (4.1) проверяют по схеме, приведенной на рисунке 2, на частотах настройки, соответствующих началу и концу каждого поддиапазона при включенной АРУ.

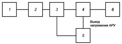
1 - генератор высокочастотных сигналов; 2 - фильтр или аттенюатор (при необходимости); 3 - согласующее устройство (эквивалент антенны); 4 - приемник; 5 - головные телефоны; 6 - эквивалент нагрузки; 7 - вольтметр переменного тока; 8 - электронно-счетный частотомер

Рисунок 2

Приемник настраивают на частоту измерения. Частоту генератора сигналов устанавливают на 1000 Гц выше по отношению к частоте настройки приемника.

На вход приемника подают немодулированный полезный сигнал уровнем 60 дБ · мкВ (1 мВ). Настройке на каждой измеряемой частоте должны соответствовать свечение (отклонение) индикатора настройки, тон порядка 1000 Гц в телефонах (или измеренное значение частоты тона частотомером) и отклонение встроенного индикатора уровня выходного сигнала.

Возможность перестройки приемника через 1, 10, 100 или 1000 Гц контролируют по схеме, приведенной на рисунке 2, с переключением частотомера от генератора сигналов к внешнему выходу последней промежуточной частоты приемника.

Немодулированный полезный сигнал уровнем 60 дБ · мкВ (1 мВ) подают на вход приемника на частоте настройки. Не изменяя частоты генератора, перестраивают приемник через 1, 10, 100 или 1000 Гц и по частотомеру отмечают соответствующее изменение значения частоты по выходу промежуточной частоты.

6.4.2 КСВ несимметричного антенного входа приемника (4.2) контролируют на частотах, указанных в ТУ на приемники конкретных типов, с помощью измерителя комплексных коэффициентов передачи согласно руководству по эксплуатации на используемый прибор.

6.4.3 Коэффициент шума приемника (пункт 1 таблицы 2) измеряют по схеме, приведенной на рисунке 3, с помощью генератора шумового сигнала.

1 - генератор шумовых сигналов; 2 - согласующее устройство (эквивалент антенны); 3 - приемник; 4 - эквивалент нагрузки; 5 - вольтметр переменного тока

Рисунок 3

Измерение выполняют на двух частотах каждого поддиапазона, если иное не указано в ТУ на приемники конкретных типов. Усиление приемника предварительно регулируют до получения собственных шумов на выходе на 20 дБ ниже номинального значения уровня выходного сигнала.

Затем от генератора подают такой уровень шумового сигнала, при котором показания вольтметра увеличиваются на 3 дБ (в 1,41 раза).

Коэффициент шума приемника определяют по показаниям генератора шумового сигнала, если шкала генератора отградуирована в децибелах, или по приложению В, если шкала генератора отградуирована в единицах спектральной плотности мощности шумового сигнала kT0.

Наибольшее из полученных значений в диапазоне частот принимают за коэффициент шума приемника.

6.4.4 Динамический диапазон по ПКП на зеркальных частотах (пункт 2 таблицы 2) измеряют по схеме, приведенной на рисунке 2, для всех преобразований сигнала, имеющихся в приемнике. Приемник настраивают на частоту измерения. От генератора подают немодулированный полезный сигнал уровнем 0 дБ · мкВ (1 мкВ), если иной уровень не указан в ТУ на приемники конкретных типов.

Частоту генератора изменяют до получения максимального уровня выходного сигнала на частоте 1000 Гц, а усиление приемника регулируют до получения номинального значения уровня выходного сигнала.

Генератор перестраивают на частоту зеркальной помехи и повышают уровень сигнала от генератора (и подстраивают его для получения максимального отклика при необходимости) до тех пор, пока уровень выходного сигнала звуковой частоты 1000 Гц не достигнет номинального значения.

Отношение наименьшего уровня сигнала от генератора на зеркальных частотах к уровню полезного сигнала, выраженное в децибелах, определяет динамический диапазон приемника по побочным каналам приема на зеркальных частотах.

6.4.5 Динамический диапазон по ПКП на промежуточных частотах (пункт 3 таблицы 2) измеряют по схеме, приведенной на рисунке 2, для всех промежуточных частот, имеющихся в приемнике.

Приемник настраивают на частоту измерения. От генератора подают немодулированный полезный сигнал уровнем 0 дБ · мкВ (1 мкВ), если иной уровень не указан в ТУ на приемники конкретных типов. Частоту генератора изменяют до получения максимального уровня выходного сигнала на частоте 1000 Гц, а усиление приемника регулируют до получения номинального значения уровня выходного сигнала.

Генератор перестраивают на частоту, равную промежуточной, повышают уровень сигнала от генератора (и подстраивают его для получения максимального отклика при необходимости) до тех пор, пока уровень выходного сигнала приемника на частоте 1000 Гц не достигнет номинального значения.

При измерениях следует убедиться в том, что приемник не настроен на побочное колебание генератора сигналов и при необходимости эти побочные колебания подавляют, используя соответствующий высокочастотный фильтр или ФНЧ.

Если номинальное значение одной или нескольких промежуточных частот приемника совпадают с рабочими частотами принимаемого диапазона, то измерения выполняют при отстройках приемника на значение, указанное в ТУ на приемники конкретных типов.

Отношение наименьшего уровня сигнала от генератора на промежуточной частоте к уровню полезного сигнала, выраженное в децибелах, определяет динамический диапазон приемника по побочному каналу приема на промежуточной частоте.

6.4.6 Динамический диапазон приемника по другим побочным каналам приема (пункт 4 таблицы 2) измеряют по схеме, приведенной на рисунке 2.

Приемник настраивают на частоту измерения. От генератора подают немодулированный полезный сигнал уровнем 0 дБ · мкВ (1 мкВ), если иной уровень не указан в ТУ на приемники конкретных типов. Частоту генератора изменяют до получения максимального уровня выходного сигнала на частоте 1000 Гц, а усиление приемника регулируют до получения номинального значения уровня выходного сигнала.

Затем увеличивают уровень сигнала от генератора до 90 дБ · мкВ (31,6 мВ), если иной уровень не указан в ТУ на приемники конкретных типов, и, перестраивая генератор сигналов от ±50 кГц до ±10 % соответствующего значения частоты настройки приемника, находят частоты, на которых появляется выходное напряжение. Побочные колебания генератора при необходимости подавляют, используя соответствующий высокочастотный фильтр или ФНЧ.

На этих частотах определяют динамический диапазон приемника по другим побочным каналам приема, изменяя уровень сигнала от генератора (и подстраивая его для получения максимального отклика при необходимости) до тех пор, пока уровень выходного сигнала на частоте 1000 Гц не достигнет номинального значения.

Отношение наименьшего уровня сигнала от генератора на обнаруженных частотах побочных каналов приема к уровню полезного сигнала, выраженное в децибелах, определяет динамический диапазон приемника по другим побочным каналам приема (исключая указанные в пунктах 2 и 3 таблицы 2).

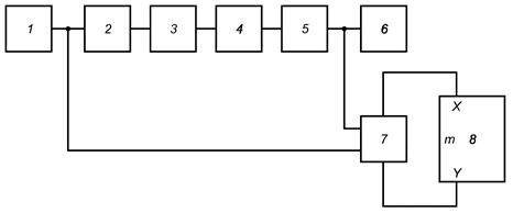
6.4.7 Уровень восприимчивости приемника по блокированию при отстройке помехи относительно частоты полезного сигнала на ±20 кГц (пункт 5 таблицы 2) измеряют по схеме, приведенной на рисунке 4, используя два однотипных генератора сигнала.

1, 2 - генераторы высокочастотных сигналов; 3, 4 - фильтр или аттенюатор (при необходимости); 5 - согласующее устройство (эквивалент антенны); 6 - приемник; 7 - вольтметр переменного тока; 8 - эквивалент нагрузки

Рисунок 4

От генератора сигналов 2 подают немодулированный полезный сигнал уровнем 40 дБ · мкВ (100 мкВ). При выключенном генераторе сигналов 1 частоту генератора сигналов 2 изменяют до получения максимального уровня выходного сигнала на частоте 1000 Гц, а усиление приемника регулируют до получения номинального значения уровня выходного сигнала.

Включают генератор сигналов 1, имитирующий помеху. Частоту помехи устанавливают на 20 кГц выше по отношению к частоте сигнала, а ее уровень увеличивают до тех пор, пока уровень выходного сигнала не изменится на 3 дБ (в 1,41 раза). Затем измерения выполняют при отстройке помехи на 20 кГц ниже частоты сигнала.

Наименьшее из полученных значений уровня помехи, выраженное в децибелах относительно 1 мкВ, определяет допускаемый уровень восприимчивости приемника по блокированию при отстройке помехи относительно сигнала на ±20 кГц.

Уровень восприимчивости по блокированию при отстройке помехи на ±5 % или ±10 % относительно частоты сигнала (пункт 5 таблицы 2) измеряют по схеме, приведенной на рисунке 5.

1 и 2 - генераторы высокочастотных сигналов; 3 - вольтметр универсальный; 4 - согласующее устройство; 5 - приемник; 6 - эквивалент нагрузки; 7 - вольтметр переменного тока

Рисунок 5

При выключенном генераторе 1 от генератора сигналов 2 подают немодулированный полезный сигнал уровнем 100 дБ · мкВ (100 мВ). Частоту генератора сигналов 2 изменяют до получения максимального уровня выходного сигнала приемника на частоте 1000 Гц, а усиление приемника регулируют до получения номинального значения уровня выходного сигнала.

Включают генератор сигналов 1, имитирующий помеху. Частоту помехи устанавливают на 5 % (10) % выше по отношению к частоте сигнала, а ее уровень увеличивают до тех пор, пока сигнал на выходе приемника не изменится на 3 дБ.

Затем измерение выполняют при отстройке помехи на 5 % (10) % ниже частоты сигнала.

Наименьшее из полученных значений уровня помехи, выраженное в децибелах относительно 1 мкВ, принимают за допускаемый уровень восприимчивости приемника по блокированию при заданной отстройке помехи на ±5 % или ±10 %.

Допускается измерять уровень восприимчивости приемника по блокированию при фиксированном значении уровня помехи 130 (150) дБ · мкВ, оценивая значение отстройки по частоте, при которой выходной уровень приемника изменяется на 3 дБ.

Предварительно отстраивают генератор сигналов 1 относительно частоты сигнала на ±25 % или более. Частоту генератора полезного немодулированного сигнала 2 изменяют до получения максимального уровня выходного сигнала на частоте 1000 Гц, а усиление приемника регулируют до получения номинального значения уровня выходного сигнала. Приближая частоту генератора помехи 1 к частоте сигнала, добиваются изменения уровня выходного сигнала приемника на 3 дБ.

В этом случае оценивают значение отстройки помехи относительно сигнала, которое не должно превышать ±5 % или ±10 %.

6.4.8 Динамический диапазон по интермодуляции третьего порядка относительно 1 мкВ (пункт 6 таблицы 2) измеряют по схеме, приведенной на рисунке 4.

При измерении используют два однотипных генератора сигналов.

От генератора 1 подают немодулированный полезный сигнал уровнем 0 дБ · мкВ (1 мкВ). При выключенном генераторе 2 частоту генератора 1 изменяют до получения максимального уровня выходного сигнала на частоте 1000 Гц, а усиление приемника регулируют до получения номинального значения уровня выходного сигнала.

Затем на вход приемника подают немодулированные сигналы помех от генераторов 1 и 2 с одинаковыми уровнями и частотами f1 и f2 в соответствии с таблицей 10.

При измерении динамического диапазона по интермодуляции по наиболее опасным видам комбинации частот 2f1 - f2 и 2f2 - f1 частоту ближайшей помехи устанавливают по отношению к частоте f0 с отстройкой, равной 20 кГц, а частоту другой помехи подстраивают до получения на выходе приемника максимального уровня выходного сигнала при одновременном действии обеих помех.

Таблица 10 - Условия выбора частот для оценки динамического диапазона приемника по интермодуляции

Комбинация частот

Условие выбора частот

f1 + f2 = fп.ч.

f1 = 1/2fп.ч. ± Δf

f1 - f2 = fп.ч.

f2 = f0 ± Δf

f1 + f2 = f0

f1 = 1/2f0 ± Δf

f1 - f2 = f0

f2 = f0 ± Δf

2f1 - f2 = f0

f1 = f0 + Δf; f2 = f0 + 2Δf

2f2 - f1 = f0

f1 = f0 - Δf; f2 = f0 - 2Δf

Примечание - fп.ч. - промежуточная частота приемника;

f0 - частота настройки приемника плюс 1000 Гц;

Δf - значение отстройки, равное 20 кГц, если иное не указано в ТУ на приемники конкретных типов.

Уровни помех от генераторов 1 и 2 повышают одновременно до тех пор, пока уровень выходного сигнала приемника на частоте 1000 Гц не достигнет номинального значения.

Этот уровень выходного сигнала при отключении любой из помех должен уменьшаться по крайней мере на 20 дБ или до уровня шумов на выходе приемника.

Наименьшее из полученных значений уровня помех при заданной отстройке определяет допускаемый динамический диапазон по интермодуляции третьего порядка относительно 1 мкВ в децибелах.

6.4.9 Диапазон АРУ (пункт 7 таблицы 2) измеряют в режиме приема сигналов классов излучения J3E и R3E по схеме, приведенной на рисунке 4.

Приемник устанавливают в режим приема сигналов класса излучения J3E с АРУ по спектру сигнала боковой полосы (А1 или В1).

От генератора сигналов 1 подают немодулированный полезный сигнал, обеспечивающий на выходе приемника на частоте 1000 Гц отношение сигнал / шум, равное 10 дБ. Генератор сигналов 2 должен быть выключен. Регулируя усиление по звуковой частоте, устанавливают номинальный выходной уровень.

Увеличив уровень входного сигнала на 2 дБ, проверяют степень увеличения сигнала на выходе. Если уровень выходного сигнала увеличивается более чем на 1,5 дБ, то, вновь регулируя усиление по звуковой частоте, устанавливают номинальный уровень выходного сигнала и увеличивают сигнал на входе на 2 дБ.

Эту операцию выполняют до тех пор, пока увеличению входного уровня на 2 дБ будет соответствовать увеличение выходного уровня менее чем на 1,5 дБ.

Среднее арифметическое значение результатов измерения двух входных уровней с разностью 2 дБ, которые вызывают изменение выходного уровня менее чем на 1,5 дБ, принимают за порог срабатывания АРУ.

Далее устанавливают уровень генератора сигналов 1, равный порогу срабатывания АРУ. Регулируя усиление по звуковой частоте, устанавливают номинальный уровень выходного сигнала и увеличивают уровень входного сигнала до тех пор, пока выходной уровень не возрастет на 6 дБ.

Отношение уровня входного сигнала, соответствующего изменению выходного сигнала при действии АРУ на 6 дБ, к уровню входного сигнала, соответствующего порогу срабатывания, выраженное в децибелах, определяет диапазон работы АРУ по спектру сигнала верхней боковой полосы (по каналу А1).

Измерения диапазона АРУ при необходимости выполняют по каналу В1, подавая сигнал на вход приемника на 1000 Гц ниже частоты настройки приемника.

После этого переходят к измерению диапазона АРУ по ослабленной несущей, если этот режим АРУ предусмотрен в ТУ на приемники конкретных типов.

Приемник устанавливают в режим приема сигналов класса излучения R3E с АРУ по несущей, ослабленной на 20 дБ. Схема измерения приведена на рисунке 4.

На вход приемника через согласующее устройство подают сигналы от двух генераторов 1 и 2: один на частоте настройки приемника, другой - на частоте, превышающей частоту настройки на 1000 Гц. Соотношение между уровнями сигналов этих генераторов должно быть 20 дБ (1:10).

Изменяя одновременно сигналы обоих генераторов, устанавливают такой уровень выходного сигнала приемника на частоте 1000 Гц, при котором на выходе обеспечивается отношение сигнал / шум, равное 10 дБ. Регулируя усиление по звуковой частоте, устанавливают номинальный выходной уровень.

Далее, увеличивая одновременно уровни сигналов от обоих генераторов ступенями по 2 дБ, определяют порог срабатывания АРУ по методике, приведенной выше для режима приема сигнала класса излучения J3E.

Зафиксировав уровни входных сигналов, соответствующих порогу срабатывания АРУ, устанавливают номинальный выходной уровень.

Увеличивают одновременно уровни сигналов от обоих генераторов до получения выходного уровня, превышающего номинальный на 6 дБ.

Отношение уровня входного сигнала на частоте настройки приемника, соответствующего изменению выходного сигнала на 6 дБ, к уровню входного сигнала, соответствующего порогу срабатывания АРУ, выраженное в децибелах, определяет диапазон работы АРУ по ослабленной несущей частоте.

Допускается измерять диапазон АРУ при установке уровня входного сигнала, превышающего порог срабатывания АРУ на значение, указанное в ТУ на приемники конкретных типов. В этом случае также фиксируют увеличение уровня выходного сигнала приемника, которое не должно превышать 6 дБ.

6.4.10 Диапазон ручной регулировки усиления (пункт 8 таблицы 2) измеряют по схеме, приведенной на рисунке 2.

Приемник настраивают на частоту измерения. Усиление по звуковой частоте в линию устанавливают в максимальное положение. Частоту немодулированного полезного сигнала от генератора устанавливают на 1000 Гц выше частоты настройки приемника. Уровень сигнала от генератора регулируют так, чтобы при максимальном усилении по радио- и (или) промежуточной частоте на выходе приемника обеспечивался максимальный уровень сигнала (пункт 14 таблицы 2).

Далее регулятор усиления по радио- и (или) промежуточной частоте устанавливают в положение минимального усиления. Уровень сигнала от генератора увеличивают до получения того же уровня сигнала на выходе приемника.

Отношение уровней входных сигналов от генератора при минимальном и максимальном усилении приемника, выраженное в децибелах, определяет диапазон РРУ.

Примечание - При наличии антенного аттенюатора дополнительно проверяют диапазон его регулирования.

6.4.11 Уровень паразитных излучений приемника на эквиваленте антенны и эквиваленте электросети (пункт 9 таблицы 2) измеряют по схемам, приведенным на рисунках 6 и 7 соответственно.

1 - селективный микровольтметр; 2 - приемник

Рисунок 6

1 - приемник; 2 - эквивалент сети типа 4 по ГОСТ Р 51319; 3 - селективный микровольтметр

Рисунок 7

Селективный микровольтметр подключают непосредственно к антенному входу приемника и настраивают на частоту, превышающую частоту настройки приемника на номинальное значение первой промежуточной частоты, до получения максимального отклонения стрелки (максимальных показаний цифрового индикатора) измерительного прибора и производят отсчет уровня излучения на эквиваленте антенны.

При измерениях убеждаются, что показания микровольтметра вызваны излучением первого гетеродина. Для этого приемник отстраивают на 20 - 50 кГц и фиксируют уменьшение показания микровольтметра.

Аналогичным образом измеряют излучение на эквиваленте антенны других гетеродинов приемника, в том числе фиксированных, а также прочих источников радиопомех в диапазоне 0,009 - 1000 МГц по методике ГОСТ 30429.

Уровень излучения гетеродинов приемника на эквиваленте электросети измеряют при включении приемника в сеть через эквивалент сети. Приемник устанавливают в режим приема сигналов излучения класса J3E через канал верхней боковой полосы. Селективным микровольтметром измеряют уровни помех на частотах гетеродинов и других вспомогательных частот приемника в диапазоне частот 0,009 - 1000 МГц, добиваясь настройкой селективного микровольтметра максимального показания индикатора уровня.

При измерениях убеждаются, что показания микровольтметра на каждом из проводов эквивалента сети вызваны излучением одного из гетеродинов или другим паразитным излучением приемника.

Паразитные излучения на других входах и выходах приемника контролируют по методикам, установленным в ТУ на приемники конкретных типов.

6.4.12 Время перестройки (пункт 10 таблицы 2) измеряют с помощью измерителя ПОЧ или ПОФ по схеме, приведенной на рисунке 8.

1 - приемник; 2 - измеритель ПОЧ; 3 - универсальный осциллограф; 4 - согласующее устройство (эквивалент антенны); 5 - измеритель ПОФ

Рисунок 8

При измерении времени перестройки с помощью измерителя ПОЧ на антенный вход подают гармоники сигнала частотой, когерентной частоте внутреннего генератора опорной частоты приемника. Входной аттенюатор приемника (или при необходимости дополнительный внешний аттенюатор) устанавливают в положение, обеспечивающее уровень сигнала на выходе промежуточной частоты, достаточный для работы частотного дискриминатора измерителя ПОЧ.

Измеритель ПОЧ подключают к выходу промежуточной частоты приемника, а осциллограф устанавливают в режим усиления постоянного тока с непрерывной разверткой и подключают к низкочастотному выходу измерителя ПОЧ.

Перед началом измерения калибруют осциллограф, определяя коэффициент пропорциональности K между значениями отклонений луча осциллографа и частоты сигнала.

Изменяя частоту настройки приемника на ±10 Гц, добиваются отклонения луча осциллографа по вертикали в пределах крайних отметок линейной части шкалы.

Откалибровав осциллограф, совмещают его луч со средней линией шкалы и устанавливают развертку осциллографа в «ждущий» режим.

Перестраивают приемник с одной рабочей частоты, соответствующей поданной на его вход гармонике, на другую, синхронизируя развертку осциллографа с циклами перестройки приемника.

Окончание перестройки приемника фиксируют в момент достижения изменяющимся значением промежуточной частоты предела, ограниченного интервалом ±5 Гц относительно номинального значения промежуточной частоты, или предела, ограниченного трехкратным значением ПОЧ, в зависимости от того, какое из значений большее.

Аналогичным образом измеряют время перестройки приемника с помощью измерителя ПОФ, содержащего в своем составе фазовый детектор (для приемников, к которым предъявляются требования фазовой стабильности сигнала). Измеритель ПОФ подключают к выходу ПЧ приемника, а осциллограф устанавливают в режим усиления постоянного тока при «ждущей» развертке и подключают к низкочастотному выходу измерителя ПОФ.

Окончание перестройки приемника фиксируют в момент достижения изменяющимся значением фазы сигнала промежуточной частоты предела, ограниченного интервалом ±20° или трехкратным значением ПОФ, в зависимости от того, какое из значений больше.

Допускается измерять время перестройки приемника с одной частоты на другую по времени отсутствия сигнала на выходе промежуточной частоты по калиброванной длительности развертки луча осциллографа, подключенного к выходу промежуточной частоты и установленного в режим непрерывной развертки.

6.4.13 Неравномерность АЧХ однополосных телефонных каналов (пункт 12 таблицы 2 и 5.1.8), ширину полосы пропускания ОКП и коэффициент прямоугольности ОКП (4.3, таблица 1) измеряют по схеме, приведенной на рисунке 2.

При измерении неравномерности АЧХ однополосных каналов приемник настраивают на частоту измерения, указанную в ТУ на приемники конкретных типов, и устанавливают режим РРУ.

От генератора подают немодулированный полезный сигнал уровнем 60 дБ · мкВ (1 мВ).

Частоту генератора перестраивают так, чтобы звуковая частота на выходе измеряемого канала приемника изменялась в заданных пределах, например от 300 до 3400 Гц, и определяют максимальное значение выходного сигнала в полосе пропускания.

На частоте, соответствующей максимальному значению выходного сигнала, регулируют усиление приемника и устанавливают номинальный уровень выходного сигнала при ручной регулировке усиления.

Изменяя частоту генератора относительно частоты настройки приемника в сторону увеличения для канала А1 и уменьшения - для канала В1, фиксируют уровни выходного сигнала на частотах, выбираемых в соответствии с измеряемой шириной полосы пропускания канала из следующего ряда: 75, 100, 150, 200, 250, 300, 350, 450, 550, 650, 800, 1000, 1600, 1900, 2450, 2700, 2800, 2950, 3000, 3050, 3200, 3350, 3400, 3600, 4000, 4500, 5000, 5500, 5800, 6000 и 6500 Гц.

Допускается измерять АЧХ на частотах, выбираемых из ряда, приведенного в приложении Б.

Отношение уровня выходного сигнала на устанавливаемых частотах к максимальному значению уровня выходного сигнала в полосе пропускания, выраженное в децибелах, определяет неравномерность АЧХ измеряемого однополосного телефонного канала.

Для измерения ширины полосы пропускания ОКП и коэффициента прямоугольности ОКП от генератора подают немодулированный полезный сигнал (на частоте настройки - для полос пропускания ОКП 1 - 16 по таблице 1 и выше или ниже частоты настройки на 1000 Гц - для полос пропускания ОКП 17 - 23) с уровнем E0, при котором обеспечивается номинальный уровень выходного сигнала при отношении сигнал / шум 10 дБ.

Увеличивают уровень сигнала от генератора на 3 дБ относительно значения E0 и, поддерживая его постоянным, увеличивают и затем уменьшают его частоту, фиксируя значения частот f1 и f2, при которых выходной уровень сигнала вновь становится равным номинальному значению. Разность частот f1 и f2 определяет ширину полосы пропускания ОКП.

Увеличивают уровень сигнала от генератора на 60 дБ относительно E0 и, поддерживая его постоянным, увеличивают и затем уменьшают его частоту, фиксируя значения частот f3 и f4, при которых выходной уровень сигнала вновь становится равным номинальному значению.

Отношение разности частот f4 и f3 к разности частот f2 и f1 определяет коэффициент прямоугольности ОКП.

Допускается проведение измерений коэффициента прямоугольности ОКП при подключении вольтметра переменного тока к входу демодулятора, если такой вход предусмотрен в ТУ на приемники конкретных типов.

6.4.14 Номинальный уровень выходного сигнала в линию (пункт 13 таблицы 2) измеряют по схеме, приведенной на рисунке 2.

При уровне входного сигнала 0 дБ · мкВ (1 мкВ), поданного через согласующее устройство (эквивалент антенны) с коэффициентом передачи по мощности минус 6 дБ, на симметричном выходе звуковой частоты, нагруженном на эквивалент нагрузки 600 Ом, должен обеспечиваться номинальный уровень выходного сигнала 0,775 В (0 дБ · м). Этот уровень устанавливают ручной регулировкой усиления по радиочастоте и (или) промежуточной частоте, или ручной регулировкой усиления по звуковой частоте при АРУ.

6.4.15 Максимальный уровень выходного сигнала в линию и пределы регулирования (пункт 14 таблицы 2) измеряют по схеме, приведенной на рисунке 4, по методике 6.4.9 при включенной АРУ в режимах приема сигналов классов излучения J3E и R3E.

При подаче входного сигнала с уровнем, превышающим на 10 дБ порог срабатывания АРУ, регулированием усиления по звуковой частоте проверяют возможность установки выходного уровня 10 дБ · м (2,45 В) и минус 20 дБ · м (0,077 В).

6.4.16 Ослабление составляющих интермодуляции внутри полосы пропускания приемника (пункт 15 таблицы 2) измеряют по схеме, приведенной на рисунке 9, на частоте диапазона приемника, указанной в ТУ или выбранной из приложения Б.

Измерения выполняют при включенной АРУ по спектру сигнала боковой полосы по методу двух тонов при уровне каждого входного сигнала 54 дБ · мкВ (500 мкВ), если иной уровень не указан в ТУ на приемники конкретных типов.

Генераторы сигналов 1 и 2 настраивают таким образом, чтобы на выходе приемника в канале верхней (нижней) боковой полосы установились звуковые частоты F1 и F2, равные 1100 и 1700 Гц соответственно.

При выключенном генераторе 2 регулятором усиления по звуковой частоте устанавливают уровень выходного сигнала на частоте F1, равный 1 В.

Затем при выключенном генераторе 1 проверяют, что уровень выходного сигнала на частоте F2 также равен 1 В.

1, 2 - генераторы высокочастотных сигналов; 3 - согласующее устройство (эквивалент антенны); 4 - приемник; 5 - эквивалент нагрузки; 6 - анализатор спектра; 7 - электронно-счетный частотомер

Рисунок 9

Включают оба генератора и низкочастотным анализатором спектра на выходе приемника измеряют комбинационные составляющие второго и третьего порядка, частоты которых определяют по формулам:

F1 + F2 = 2800 Гц; 2F1 - F2 = 500 Гц;

F2 - F1 = 600 Гц; 2F2 - F1 = 2300 Гц.                                          (1)

Отношение уровня комбинационной составляющей, имеющей максимальное значение, к выходному уровню одного из двух тонов, выраженное в децибелах, определяет ослабление составляющих интермодуляции внутри полосы пропускания канала ОБП приемника.

Примечание - Для выравнивания уровней сигналов на частотах F1 и F2 на выходе измеряемого канала допускается изменение уровня сигнала одного из генераторов до 20 %.

6.4.17 Среднее квадратическое значение ПОЧ (пункт 18 таблицы 2) измеряют с помощью измерителя девиации частоты или измерителя ПОЧ.

При использовании измерителя девиации частоты следует руководствоваться указаниями технической документации на этот прибор.

Схема измерения с помощью измерителя ПОЧ приведена на рисунке 10.

1 - согласующее устройство (эквивалент антенны); 2 - приемник; 3 - измеритель ПОЧ; 4 - универсальный осциллограф

Рисунок 10

Измерения выполняют на частотах, кратных частоте опорного генератора. Осциллограф включают в режим усиления постоянного тока.

Перед началом измерения калибруют осциллограф, определяя коэффициент пропорциональности K между значениями отклонения луча осциллографа и частоты сигнала.

Изменяя частоту настройки приемника на ±10 Гц, добиваются отклонения луча осциллографа по вертикали в пределах крайних отметок линейной части шкалы.

Откалибровав осциллограф, совмещают его луч со средней линией шкалы. Фиксируют наибольший размах луча L за счет ПОЧ.

Среднее квадратическое значение ПОЧ Δfср.кв в герцах определяют по формуле

Δfср.кв = 0,35KL.                                                          (2)

6.4.18 Среднее квадратическое значение ПОФ (пункт 19 таблицы 2) измеряют с помощью цифрового измерителя паразитной фазовой модуляции или измерителя ПОФ.

При использовании цифрового измерителя паразитной фазовой модуляции следует руководствоваться указаниями технической документации на этот прибор.

Схема измерения с помощью измерителя ПОФ приведена на рисунке 11.

Измерения выполняют на частотах, кратных частоте опорного генератора. Перед началом измерения калибруют измеритель ПОФ, определяя по круговой развертке осциллографа, имеющего вход для модуляции яркости свечения луча, длину дуги яркостной метки a0 в делениях шкалы круговой развертки.

1 - согласующее устройство (эквивалент антенны); 2 - приемник; 3 - измеритель ПОФ; 4 - универсальный осциллограф

Рисунок 11

Изменяя частоту настройки приемника через 10 МГц, фиксируют на каждой измеряемой частоте длину дуги яркостной метки, удлиняющуюся за счет паразитного отклонения фазы.

Среднее квадратическое значение паразитного отклонения фазы Δφср.кв в угловых градусах определяют по формуле

Δφср.кв = 0,35(a1 - a0)l,                                                      (2)

где a1 - максимальное значение длины засвеченной дуги в диапазоне измеренных частот, отсчитанное по делениям шкалы круговой развертки;

l - цена деления шкалы круговой развертки, град, на одно деление.

6.4.19 Линейные переходные искажения (пункт 20 таблицы 2) измеряют по схеме, приведенной на рисунке 12, при выключенном генераторе 2.

1, 2 - генераторы высокочастотных сигналов; 3 - согласующее устройство (эквивалент антенны); 4 - приемник; 5 - электронно-счетный частотомер; 6, 7 - эквиваленты нагрузки 600 Ом; 8 - низкочастотный анализатор спектра

Рисунок 12

К выходу каждого однополосного канала приемника подключают эквиваленты нагрузки 600 Ом. С генератора 1 подают немодулированный сигнал с уровнем, не вызывающим перегрузки приемника и позволяющим выделить сигнал переходного линейного искажения над уровнем шумов. Измерение выполняют на частоте, указанной в ТУ на приемники конкретных типов.

Приемник устанавливают в режим приема сигналов класса излучения В8Е с ручной регулировкой усиления. Каналы верхней и нижней боковых полос предварительно выравнивают по усилению, затем сигнал от генератора 1 подают в один из однополосных каналов приемника и измеряют его относительный уровень на выходе другого однополосного канала при помощи низкочастотного анализатора спектра.

Измерения выполняют на звуковых частотах, соответствующих нижней и верхней границам полосы пропускания однополосного канала, а также, при необходимости, на частотах, указанных в ТУ на приемники конкретных типов.

Отношение максимального уровня линейных переходных искажений к уровню сигнала на выходе другого канала, выраженное в децибелах, определяет значение ослабления линейных переходных искажений.

6.4.20 Нелинейные переходные искажения (пункт 21 таблицы 2) измеряют по схеме, приведенной на рисунке 12.

К выходу каждого однополосного канала приемника подключают эквиваленты нагрузки 600 Ом. Измерение выполняют на частоте, указанной в ТУ на приемники конкретных типов.

Приемник устанавливают в режим приема излучения класса В8Е с включенной АРУ по спектру сигнала боковой полосы. Выравнивают усиление по каналам подачей сигнала уровнем 6 дБ · мкВ (2 мкВ) на частотах, соответствующих 1000 Гц в канале верхней и нижней боковой полосы. Номинальный уровень выходного сигнала устанавливают регулировкой усиления по звуковой частоте.

Затем от обоих генераторов подают одновременно сигналы с уровнями по 60 дБ · мкВ (1 мВ) на частотах, соответствующих 500 и 2000 Гц на выходе канала верхней боковой полосы. Низкочастотным анализатором спектра, подключенным на выход канала нижней боковой полосы, измеряют уровень нелинейного переходного искажения на частоте 1000 Гц.

Аналогичные измерения выполняют при подаче сигналов обеих частот от генераторов на частотах, соответствующих 500 и 2000 Гц на выходе канала нижней боковой полосы. В этом случае уровень нелинейных переходных искажений измеряют на выходе канала верхней боковой полосы на частоте 1000 Гц.

При измерениях контролируют пропадание уровня переходного искажения при выключении любого из генераторов.

Отношение максимального уровня нелинейного переходного искажения в измеряемом канале к уровню одного из двух одинаковых сигналов на выходе другого канала, выраженное в децибелах, определяет значение ослабления нелинейных переходных искажений.

6.4.21 Измерение сдвига между значениями частот при приеме излучения класса F1B (пункт 22 таблицы 2), сдвига между смежными частотами при приеме излучения класса F7B (пункт 23 таблицы 2), сдвига фаз при приеме излучения класса G1B (пункт 24 таблицы 2) и скоростей телеграфирования (пункт 25 таблицы 2) совмещают с измерением краевых искажений телеграфных сигналов, вносимых приемником (пункт 26 таблицы 2).

Параметры, перечисленные выше в данном пункте, при установленных в ТУ на приемники конкретных типов сдвигах, скоростях телеграфирования и скважности сигнала соответствуют норме, если выполняются требования по краевым искажениям телеграфных сигналов (пункт 26 таблицы 2).

6.4.22 Краевые искажения телеграфных сигналов, вносимых приемником (пункт 26 таблицы 2), измеряют одним из способов, приведенных в 6.4.22.1 - 6.4.22.3.

6.4.22.1 Краевые искажения при помощи измерителя краевых искажений измеряют по схеме, приведенной на рисунке 13.

1 - генератор низкочастотных сигналов; 2 - датчик испытательных телеграфных сигналов; 3 - генератор высокочастотных сигналов; 4 - согласующее устройство (эквивалент антенны); 5 - приемник; 6 - эквивалент нагрузки; 7 - измеритель краевых искажений

Рисунок 13

Предварительно устанавливают на генераторе сигналов 3 режим работы, соответствующий сигналу проверяемого класса излучения (F1В, F7B или G1В), и настраивают его на частоту настройки приемника.

От генератора 1 подают сигнал с уровнем выходного сигнала 3 В и частотой, равной скорости телеграфирования, на датчик испытательных сигналов и измеритель краевых искажений. При измерениях на датчике устанавливают соответствующие скважности телеграфных сигналов для излучений классов:

- F1B - 1:1; 1:2; 1:3; 1:6; 6:1; 3:1; 2:1;

- F7B - по измеряемому каналу (по неизмеряемому каналу) - 1:1 (1:1); 1:1 (1:6); 1:3 (1:6); 1:6 (2:1); 1:6 (3:1); 6:1 (1:2); 6:1 (1:3); 3:1 (6:1); 2:1 (6:1);

- G1B - 1:3; 1:6; 6:1; 3:1.

Допускается также использовать рекуррентную последовательность из 511 импульсов датчика.

Выход датчика испытательных сигналов подключают на вход внешнего запуска генератора высокочастотных сигналов. Манипулированный сигнал с генератора сигналов подают на приемник и измеряют краевые искажения выходного сигнала приемника. При этом уровень сигнала на входе приемника должен быть больше чувствительности приемника на 20 дБ.

6.4.22.2 Краевые искажения измеряют при помощи осциллографа и специальной приставки, формирующей круговую развертку (приложение Д), по схеме, приведенной на рисунке 14.

1 - генератор низкочастотных сигналов; 2 - датчик испытательных телеграфных сигналов; 3 - генератор высокочастотных сигналов; 4 - согласующее устройство (эквивалент антенны); 5 - приемник; 6 - эквивалент нагрузки; 7 - приставка специальная; 8 - осциллограф

Рисунок 14

Краевые искажения отсчитывают по прозрачной круговой шкале, имеющей 100 радиальных делений и наложенной на экран осциллографа.

При скважности 1:1 шкалу осциллографа поворачивают так, чтобы ее нуль был расположен посередине между яркостными отметками передних и задних фронтов измеряемых импульсов. Устанавливая на датчике импульсов заданные скважности в соответствии с требованиями 6.4.22.1, отсчитывают по делениям шкалы наибольшее отклонение от нуля яркостной отметки в любую сторону. Одному делению шкалы соответствует 1 % краевых искажений.

6.4.22.3 Краевые искажения при помощи осциллографа с линейной разверткой измеряют по схеме, приведенной на рисунке 15. Генераторы сигналов 1 и 3 предварительно устанавливают в режимы в соответствии с требованиями 6.4.22.1.

1 - генератор низкочастотных сигналов; 2 - датчик испытательных телеграфных сигналов; 3 - генератор высокочастотных сигналов; 4 - согласующее устройство (эквивалент антенны); 5 - приемник; 6 - эквивалент нагрузки; 7 - осциллограф

Рисунок 15

Прямоугольные импульсы с датчика испытательных сигналов подают одновременно на гнездо внешнего запуска генератора сигналов 3 и на вход внешней синхронизации осциллографа. Телеграфный сигнал с выхода приемника подают на вход Y осциллографа. Перед началом измерений калибруют осциллограф.

При скважности 1:1 изображение импульса на экране осциллографа регуляторами длительности развертки растягивают в пределах крайних отметок линейной части шкалы.

За эталонную длительность импульса принимают среднее значение между длительностями положительной и отрицательной полуволн сигнала (полуволны наблюдают при переключении переключателя синхронизации осциллографа в положение «+» и «-»).

После этого передний фронт положительного импульса устанавливают на нулевую отметку шкалы (средняя вертикальная риска шкалы).

Горизонтальным перемещением луча на осциллографе устанавливают передний и задний фронты на одинаковом расстоянии от нулевой отметки шкалы и в дальнейшем отсчитывают от нее краевые искажения в любую сторону по максимальному отклонению от середины.

6.4.22.4 Краевые искажения телеграфных сигналов при приеме сигналов класса излучения F7B в асинхронном режиме измеряют в соответствии с требованиями 6.4.22.1 - 6.4.22.3. При этом по каждому из каналов передают асинхронные сигналы от двух независимых выходов датчика телеграфных сигналов.

6.4.23 Работоспособность приемника после воздействия на его вход высокочастотного сигнала с ЭДС 100 В (5.1.3) проверяют по схеме, приведенной на рисунке 16.

1 - генератор высокочастотных сигналов; 2 - универсальный вольтметр; 3 - приемник; Rэ - эквивалент антенны мощностью не менее 200 Вт

Рисунок 16

Измерения выполняют в диапазоне рабочих частот приемника на частотах, указанных в ТУ на приемники конкретных типов.

Генератор сигналов 1 и приемник настраивают на измеряемую частоту. Уровень немодулированного сигнала от генератора устанавливают равным 100 В. Приемник выдерживают под действием ЭДС сигнала в течение 15 мин.

До и после отключения сигнала от входа приемника измеряют параметры, указанные в ТУ на приемники конкретных типов.

6.4.24 Неравномерность характеристики ГВЗ (5.1.8, таблица 6 и 5.1.9, таблица 7) измеряют при помощи прибора для измерения ГВЗ в соответствии с его инструкцией по эксплуатации или рассчитывают по фазовой характеристике фильтра основной селекции канала, измеренной при помощи низкочастотного генератора сигналов и фазометра.

6.4.25 Постоянные времени цепей заряда τзар и разряда τразр системы АРУ приемника (5.1.11) измеряют по схеме, приведенной на рисунке 17, на одной частоте диапазона приемника для всех ступеней постоянных времени АРУ.

1 - генератор высокочастотных сигналов; 2 - согласующее устройство (эквивалент антенны); 3 - дискретный аттенюатор; 4 - приемник; 5 - осциллограф; 6 - эквивалент нагрузки

Рисунок 17

Осциллограф устанавливают в ждущий режим и подключают к цепи выхода напряжения АРУ в соответствии с указаниями ТУ на приемники конкретных типов.

При измерении времени заряда системы АРУ от генератора на вход приемника на частоте настройки (для J3E на 1000 Гц выше частоты настройки) подают немодулированный полезный сигнал сначала уровнем 40 дБ · мкВ, затем 60 дБ · мкВ.

Время разряда измеряют сначала уровнем 60 дБ · мкВ, затем 40 дБ · мкВ. Уровни сигнала изменяют дискретным аттенюатором. Начало отсчета постоянной времени исчисляют с момента переключения аттенюатора.

Форма сигнала на экране осциллографа при скачкообразном изменении уровня входного сигнала приведена на рисунке 18.

Постоянную времени цепи заряда определяют числом меток на участке осциллограммы от 0 до 0,63 установившегося значения выходного напряжения АРУ при скачке уровня входного сигнала на 20 дБ, постоянную времени цепи разряда - числом меток на участке осциллограммы от 1 до 0,37.

0 - уровень сигнала 40 дБ · мкВ; 1,00 - уровень сигнала 60 дБ · мкВ, τзар - постоянная времени заряда; τразр - постоянная времени разряда системы АРУ

Рисунок 18

6.4.26 Приемник на непрерывную работу (5.2.1) проверяют в течение 2 сут в нормальных климатических условиях.

В начале испытаний и в конце 2 сут измеряют параметры приемника в объеме, указанном в ТУ на приемники конкретных типов.

В процессе испытаний периодически проверяют работоспособность приемника по системе встроенного контроля.

За время испытаний на непрерывную работу приемник должен работать безотказно. В случае отказа приемника испытание прекращают, производят его ремонт, после чего испытание проводят заново.

6.4.27 Определительные испытания на безотказность (5.2.2) проводят одноступенчатым методом с ограниченным числом отказов или с ограниченной продолжительностью испытаний по ГОСТ 27.402.

Контрольные испытания на безотказность проводят последовательным или одноступенчатым методом по ГОСТ 27.410.

6.4.28 Показатель ремонтопригодности (5.2.3) определяют по ГОСТ 27.410.

6.4.29 Показатель долговечности (5.2.4) определяют по ГОСТ 27.410.

6.4.30 Уровень индустриальных радиопомех (напряженность поля), создаваемых приемником (5.3.1), измеряют методами, указанными в ГОСТ 30429.

6.4.31 Параметры внешней помехозащищенности приемников (5.3.2) и помехозащищенности по цепям питания (5.3.3) измеряют методами, указанными в [1].

6.4.32 Устойчивость приемников к воздействию электростатических разрядов, импульсных помех и динамическим изменениям напряжения сети электропитания (5.3.4) проверяют по ГОСТ Р 50799. Критерий качества функционирования А или В указывают в ТУ на приемники конкретных типов.

6.4.33 Приемники на воздействие ударных нагрузок многократного действия (5.4.3) испытывают в упакованном виде на ударном стенде.

Параметры испытательного режима должны соответствовать данным, приведенным в таблице 8.

Допускается проводить испытания непосредственным транспортированием на автомашине со скоростью 20 - 40 км/ч по булыжным и грунтовым дорогам на расстояние не менее 200 км.

Масса приемника в транспортной упаковке должна составлять 10 % - 30 % грузоподъемности автомашины. При необходимости автомашину следует догружать балластом.

Перед испытанием и по его окончании проводят осмотр приемника и измеряют его параметры, указанные в ТУ на приемники конкретных типов.

Приемник считают выдержавшим испытание, если при внешнем осмотре после испытания не обнаружено механических повреждений и его параметры удовлетворяют требованиям, указанным в ТУ на приемники конкретных типов.

6.4.34 Соответствие приемников требованиям электробезопасности (5.6.1 - 5.6.5) контролируют по методам, указанным в ТУ на приемники конкретных типов, по ГОСТ 12.3.019, ГОСТ 12.1.030, ГОСТ 12.2.007.0, ГОСТ 12997 и ГОСТ Р 50829.

6.4.35 Электрическое сопротивление изоляции (5.6.6) измеряют при выключенном приемнике мегаомметром поочередно между каждым из контактов соединителя для подключения сети переменного тока (или вилки сетевого питания) и клеммой заземления. Показания мегаомметра отсчитывают через 1 мин после подачи измерительного напряжения.

6.4.36 Электрическую прочность изоляции (5.6.7) определяют универсальной пробойной установкой (УПУ) в следующем порядке:

- не подключая приемник к сети питания, устанавливают выключатель источника питания в положение, при котором он включен;

- подключают УПУ между соединенными вместе выводами сетевого питания и клеммой защитного заземления и включают ее;

- увеличивают испытательное напряжение плавно, начиная от 0 до 1000 В (до 600 В при испытании в условиях повышенной влажности), со скоростью, допускающей возможность отсчета значения испытательного напряжения, но не менее 100 В/с. Выдерживают изоляцию под действием испытательного напряжения в течение 1 мин;

- снижают напряжение до 0 В.

Приемник считают выдержавшим испытания на электрическую прочность изоляции, если во время испытания отсутствовали пробой или поверхностный разряд.

6.4.37 Электрическое сопротивление цепи заземления (5.6.8) измеряют миллиомметром между клеммой защитного заземления и каждой доступной прикосновению металлической нетоковедущей частью приемника.

6.4.38 Относительное отклонение частоты настройки приемника (пункты 16 и 17 таблицы 2) контролируют с учетом требований ГОСТ 30338 в объеме и по методам, указанным в ТУ на приемники конкретных типов.

6.4.39 Контроль дистанционного управления (5.1.6), измерение уровня побочных сигналов от местных генераторов на отдельных пораженных частотах рабочего диапазона (5.1.7), краевых искажений регенерированного телеграфного сигнала (5.1.14), оценку качества принимаемых телеграфных сигналов (5.1.15), помехоустойчивости при внутриполосной синусоидальной помехе (5.1.16), времени готовности (5.8.2), испытание приемников при отклонении напряжения электросети (5.7.1), контроль потребляемой приемником мощности (5.7.3), массы приемника (5.5.1), а также испытания стойкости к климатическим воздействиям (5.4.1) проводят в объеме и по методам, указанным в ТУ на приемники конкретных типов.

7 Транспортирование и хранение

7.1 Приемник в упакованном виде должен быть пригоден к транспортированию в крытых железнодорожных вагонах, закрытых трюмах судов и кузовах автомашин, а также авиасредствами. Вид транспортирования должен быть указан в ТУ на приемники конкретных типов.

7.2 Приемники должны храниться в упакованном виде в складских помещениях, защищающих их от воздействия атмосферных осадков, на стеллажах, при отсутствии в воздухе паров кислот, щелочей и других агрессивных примесей.

7.3 В складских помещениях должна обеспечиваться температура от 278 до 313 К (от 5 до 40 °С) при среднегодовом значении относительной влажности не более 70 % при температуре 27 °С.

ПРИЛОЖЕНИЕ А

(рекомендуемое)

Характеристики и схемы согласующих устройств

Таблица А.1

Тип согласующего устройства

Номинальное значение сопротивления, Ом

Электрическая принципиальная схема и значения сопротивлений резисторов согласующего устройства, Ом

Коэффициент передачи по мощности, дБ

ЭДС входного сигнала приемника Ес

источника

нагрузки

СУ50-50-1

50

-6

Ec = Uг

СУ75-75-1

75

СУ50-50-0,1

50

-26

Ес = 0,1Uг

СУ75-75-0,1

75

СУ50-75-0,1

50

75

-27,8

СУ75-50-0,1

75

50

-24

СУ50-50-0,3

50

-16

Ес = 0,3Uг

СУ75-75-0,3

75

СУ75-75-1

75

-6

Ес = Uг

СУ50-50-1

50

СУ50-75-1,27

50

75

-5,7

Ec = 1,27Uг

СУ75-50-0,8

75

50

Ec = 0,8Uг

ПРИЛОЖЕНИЕ Б

(рекомендуемое)

Предпочтительные частоты для проведения измерений параметров приемников

Таблица Б.1

Частота, Гц (кГц, МГц)

Интервал, октава

Частота, Гц (кГц, МГц)

Интервал, октава

Частота, Гц (кГц, МГц)

Интервал, октава

1

1/2

1/3

1/6

1

1/2

1/3

1/6

1

1/2

1/3

1/6

16

×

×

×

×

180

×

×

2000

×

×

×

×

18

×

200

×

×

2240

×

20

×

×

224

×

2500

×

×

22,4

×

×

250

×

×

×

×

2800

×

×

25

×

×

280

×

3150

×

×

28

×

315

×

×

3550

×

31,5

×

×

×

×

355

×

×

4000

×

×

×

×

35,5

×

400

×

×

4500

×

40

×

×

450

×

5000

×

×

45

×

×

500

×

×

×

×

5600

×

×

50

×

×

560

×

6300

×

×

56

×

630

×

×

7100

×

63

×

×

×

×

710

×

×

8000

×

×

×

×

71

×

800

×

×

9000

×

80

×

×

900

×

10000

×

×

90

×

×

1000

×

×

×

×

11200

×

×

100

×

×

1120

×

12500

×

×

112

×

1250

×

×

14000

×

125

×

×

×

×

1400

×

×

16000

×

×

×

×

140

×

1600

×

×

160

×

×

1800

×

Примечания

1 Знаком «×» отмечены частоты соответствующего предпочтительного ряда.

2 Наиболее предпочтительные частоты выделены полужирным шрифтом.

3 Допускается выборочное использование частот.

4 Частоты, значения которых выше или ниже указанных в таблице, получают умножением или делением значений частот предпочтительного ряда на число 1000 в любой целой степени.

ПРИЛОЖЕНИЕ В

(обязательное)

Коэффициент шума и соответствующая ему реальная чувствительность приемника в режиме приема излучения класса J3E (3100 Гц) для эквивалентов антенн 75 и 50 Ом

Таблица В.1

Коэффициент шума (пороговая чувствительность)

Реальная чувствительность, мкВ (ЭДС), для отношения сигнал/шум на выходе, дБ

20

10

разы (0)

дБ

75 Ом

50 Ом

75 Ом

50 Ом

1,32

1,2

0,70

0,57

0,221

0,180

1,35

1,3

0,71

0,58

0,224

0,183

1,41

1,5

0,72

0,59

0,228

0,188

1,51

1,8

0,75

0,61

0,237

0,193

1,58

2,0

0,77

0,63

0,24

0,196

1,99

3,0

0,86

0,70

0,27

0,22

2,51

4,0

0,97

0,79

0,30

0,25

3,16

5,0

1,08

0,88

0,34

0,28

3,98

6,0

1,22

1,00

0,38

0,31

5,01

7,0

1,36

1,11

0,43

0,35

6,31

8,0

1,53

1,25

0,48

0,39

7,94

9,0

1,72

1,40

0,54

0,44

10,0

10,0

1,93

1,58

0,61

0,50

12,6

11,0

2,16

1,77

0,68

0,55

15,8

12,0

2,42

1,98

0,77

0,63

19,9

13,0

2,72

2,22

0,86

0,70

25,1

14,0

3,06

2,50

0,97

0,79

31,6

15,0

3,43

2,80

1,08

0,88

39,8

16,0

3,85

3,14

1,22

1,00

50,1

17,0

4,32

3,53

1,36

1,11

63,1

18,0

4,84

3,95

1,53

1,25

79,4

19,0

5,43

4,43

1,72

1,40

100,0

20,0

6,10

4,98

1,93

1,58

125,9

21,0

6,85

5,59

2,16

1,76

158,5

22,0

7,67

6,26

2,42

1,98

199,5

23,0

8,60

7,02

2,72

2,22

251,2

24,0

9,66

7,89

3,06

250

316,0

25,0

10,85

8,85

3,43

2,80

398,1

26,0

12,17

9,96

3,85

3,14

501,2

27,0

13,65

11,14

4,32

3,52

630,9

28,0

15,32

12,51

4,84

3,95

794,3

29,0

17,19

14,03

5,43

4,43

1000,0

30,0

19,29

15,75

6,10

4,98

ПРИЛОЖЕНИЕ Г

(обязательное)

Формулы, устанавливающие соотношение между чувствительностью и коэффициентом шума приемника

Г.1 При приеме сигналов с амплитудной модуляцией (классы излучений: А1А, А1В, А2А, А2В, Н2А, Н2В, А3Е)

                                                (Г.1)

где E - ЭДС несущей, включенной последовательно с эквивалентным сопротивлением источника, мкВ;

k - постоянная Больцмана, равная 1,37 · 10-23 Дж/К;

T - термодинамическая (абсолютная) температура, К, (T обычно принимают равной 293 K, тогда kT ≈ 400 · 10-23 Дж);

B - ширина эффективной полосы шума, Гц, взятая как меньшая из двух следующих значений: ширина полосы после детектирования или половина ширины полосы до детектирования;

R - эквивалентное сопротивление источника (эквивалента антенны), Ом;

n - отношение сигнала к шуму по мощности на выходе;

F - коэффициент шума (отношение мощностей);

m - коэффициент модуляции (модуляция синусоидальная); для излучений классов А1А, А1В и Н2В принимают m = 1.

Г.2 При приеме сигналов с однополосной амплитудной модуляцией (классы излучений: J3E, Н3Е, R3E)

E2 = 4kTBRnF · 1012,                                                  (Г.2)

где E - ЭДС компонента сигнала боковой полосы, мкВ, включенного последовательно с эквивалентным сопротивлением источника сигнала;

k, Т, B, R, n, F - то же, что и в формуле (Г.1).

Г.3 Коэффициент шума F в децибелах определяют по формуле

F = 10lgF,                                                            (Г.3)

где F - то же, что и в формуле (Г.1).

ПРИЛОЖЕНИЕ Д

(справочное)

Приставка к осциллографу для измерения краевых искажений

Приставка совместно с осциллографом, имеющим внешние входы модулятора яркости вертикальной и горизонтальной разверток, предназначена для измерения краевых искажений телеграфных сигналов.

Приставка состоит из двух частей: узла формирования круговой развертки осциллографа и узла формирования яркостных меток на экране осциллографа.

Схема приставки приведена на рисунке Д.1.

1 - фазовращатель; 2 - формирователь однополярного сигнала; 3 - дифференцирующая цепь; 4 - инвертор; 5 - схема совпадения; 6 - ждущий мультивибратор

Рисунок Д.1

Круговая развертка формируется при помощи фазовращателя на 90°.

От генератора низкочастотных сигналов сигнал с частотой, равной скорости телеграфирования в бодах, подают одновременно на вход Y осциллографа и вход X осциллографа через фазовращатель. В фазовращателе предусматривается регулирование уровня сигнала.

Измеряемый сигнал от приемника поступает на узел формирования яркостных меток, в котором происходит укорочение фронтов входных импульсов. Затем сигнал поступает на дифференцирующую цепь, в которой формируются короткие импульсы от переднего и заднего фронтов измеряемых посылок.

Импульс, сформированный положительным фронтом измеряемого сигнала, через инвертор и импульс, сформированный отрицательным фронтом, поступают на схему сложения и далее на ждущий мультивибратор, который формирует короткие импульсы для подачи на внешний вход модулятора яркости осциллографа (m).

Ждущий мультивибратор обеспечивает регулирование длительности импульсов меток в зависимости от скорости телеграфирования.

Переключатели K1 и K2 обеспечивают раздельное включение (выключение) меток от положительного и отрицательного фронтов импульсов измеряемого сигнала.

Эпюры напряжения в схеме формирования яркостных меток приведены на рисунке Д.2.

1 - входной сигнал; 2 - сигнал после формирователя однополярного сигнала; 3 - сигнал на выходе дифференцирующей цепи; 4 - неинвертируемые положительные импульсы; 5 - сигнал на выходе инвертора; 6 - сигнал на входе мультивибратора; 7 - выходные импульсы

Рисунок Д.2

Краевые искажения измеряют в соответствии с 6.4.22.2.

ПРИЛОЖЕНИЕ Е

(рекомендуемое)

Метод проверки взаимной модуляции между генераторами сигналов и наличия шума на выходе генератора

Е.1 Метод проверки взаимной модуляции между генераторами сигналов

Наличие взаимной модуляции между генераторами сигналов можно проверить следующим образом.

Установить переменный аттенюатор между согласующим устройством (устройством сложения сигналов) и испытуемым приемником.

Увеличивать ослабление аттенюатора ступенями через 1 дБ и выходное напряжение генераторов в той же степени, поддерживая таким образом первоначальный уровень сигнала на входе приемника.

При этом условии составляющие взаимной модуляции, обусловленные приемником, должны оставаться неизменными и, если происходит их увеличение, то это является следствием взаимной модуляции, образующейся в генераторах сигналов.

Е.2 Метод проверки наличия шума на выходе генератора сигналов

Измерение некоторых параметров, например, избирательности по соседнему каналу, может быть недостоверным, если уровень шума генератора сигналов, используемого при измерениях, является слишком высоким.

Влияние шума генератора сигналов на результат измерения в диапазоне частот до 200 МГц может быть проверено путем подключения к генератору кварцевого фильтра, имеющего затухание на частоте соседнего канала не менее 20 дБ.

ПРИЛОЖЕНИЕ Ж

(справочное)

Библиография

[1]     Нормы 22-86 с изменением № 1 «Внешняя помехозащищенность радиоприемников фиксированной и подвижной служб декаметрового диапазона волн. Допустимые значения. Методы измерений», ГКРЧ, М., 1997

[2]     ПУЭ-85. Правила устройства электроустановок

[3]     СанПиН 2.2.4/2.1.8.055-96 Федеральные санитарные правила, нормы и гигиенические нормативы. Физические факторы окружающей среды. Электромагнитные излучения радиочастотного диапазона (ЭМИ РЧ)

 

Ключевые слова: приемники магистральной радиосвязи гектометрового-декаметрового диапазона волн, параметры, общие технические требования, методы измерений