Broadcasting transmitters, fixed AM modulated, ranges of low frequency, mean frequency and high frequency. Main paramwtrs, technical requirements and methods of measurement

ГОСТ Р 51742-2001

ГОСУДАРСТВЕННЫЙ СТАНДАРТ РОССИЙСКОЙ ФЕДЕРАЦИИ

 

ПЕРЕДАТЧИКИ РАДИОВЕЩАТЕЛЬНЫЕ
СТАЦИОНАРНЫЕ С АМПЛИТУДНОЙ
МОДУЛЯЦИЕЙ ДИАПАЗОНОВ НИЗКИХ,
СРЕДНИХ И ВЫСОКИХ ЧАСТОТ

ОСНОВНЫЕ ПАРАМЕТРЫ, ТЕХНИЧЕСКИЕ ТРЕБОВАНИЯ
И МЕТОДЫ ИЗМЕРЕНИЙ

 

 

 

ГОССТАНДАРТ РОССИИ

МОСКВА

 

 

Предисловие

1 РАЗРАБОТАН Самарским отраслевым научно-исследовательским институтом радио (СОНИИР)

ВНЕСЕН Министерством Российской Федерации по связи и информатизации

2 ПРИНЯТ И ВВЕДЕН В ДЕЙСТВИЕ Постановлением Госстандарта России от 25 апреля 2001 г. № 192-ст

3 ВВЕДЕН ВПЕРВЫЕ

СОДЕРЖАНИЕ

1 Область применения. 2

2 Нормативные ссылки. 2

3 Определения и сокращения. 3

4 Основные параметры.. 4

5 Технические требования. 6

5.1 Общие технические требования. 6

5.2 Требования электромагнитной совместимости. 8

5.3 Требования безопасности. 9

5.4 Требования к системам управления и автоматики. 11

5.5 Требования стойкости к климатическим и механическим воздействиям.. 12

5.6 Маркировка. 12

6 Методы измерений. 12

6.1 Общие положения. 12

6.2 Средства измерений и испытательное оборудование. 13

6.3 Проведение измерений. 16

Приложение А Меры по защите средств измерений от внешних радиопомех. 33

Приложение Б Амплитудно-частотная характеристика фильтра, формирующего спектр вещательного сигнала. 36

Приложение В Перечень средств измерений и испытательного оборудования. 37

Приложение Г Рекомендации по измерению параметров передатчиков с симметричным НЧ входом и (или) симметричным ВЧ выходом.. 38

Приложение Д Определение коэффициента гармоник по разности уровней гармонических составляющих. 40

Приложение Е Амплитудно-частотные характеристики псофометра. 40

Приложение Ж Библиография. 41

ГОСТ Р 51742-2001

ГОСУДАРСТВЕННЫЙ СТАНДАРТ РОССИЙСКОЙ ФЕДЕРАЦИИ

ПЕРЕДАТЧИКИ РАДИОВЕЩАТЕЛЬНЫЕ СТАЦИОНАРНЫЕ С АМПЛИТУДНОЙ
МОДУЛЯЦИЕЙ ДИАПАЗОНОВ НИЗКИХ, СРЕДНИХ И ВЫСОКИХ ЧАСТОТ

Основные параметры, технические требования и методы измерений

Broadcasting transmitters, fixed AM modulated, ranges of low frequency, mean frequency and high frequency.
Main parameters, technical requirements and methods of measurement

Дата введения 2002-01-01

1 Область применения

Настоящий стандарт распространяется на стационарные радиовещательные передатчики диапазонов низких частот (НЧ), средних частот (СЧ) с амплитудной модуляцией А3Е* и высоких частот (ВЧ) с амплитудной А3Е и однополосной R3E* модуляциями, рассчитанные на работу без постоянного обслуживающего персонала.

Стандарт устанавливает основные параметры, технические требования и методы измерений основных параметров передатчиков.

Требования настоящего стандарта следует учитывать при разработке, изготовлении и эксплуатации передатчиков.

* А3Е, R3Е - см. 3.2

2 Нормативные ссылки

В настоящем стандарте использованы ссылки на следующие стандарты:

ГОСТ 2.114-95 Единая система конструкторской документации. Технические условия

ГОСТ 2.601-95 Единая система конструкторской документации. Эксплуатационные документы

ГОСТ 12.1.003-83 Система стандартов безопасности труда. Шум. Общие требования безопасности

ГОСТ 12.1.006-84 Система стандартов безопасности труда. Электромагнитные поля радиочастот. Допустимые уровни на рабочих местах и требования к проведению контроля

ГОСТ 12.1.050-86 Система стандартов безопасности труда. Методы измерения шума на рабочих местах

ГОСТ 12.2.007.0-75 Система стандартов безопасности труда. Изделия электротехнические. Общие требования безопасности

ГОСТ 12.3.019-80 Система стандартов безопасности труда. Испытания и измерения электрические. Общие требования безопасности

ГОСТ 27.410-87 Надежность в технике. Методы контроля показателей надежности и планы контрольных испытаний на надежность

ГОСТ 11515-91 Каналы и тракты звукового вещания. Основные параметры качества. Методы измерений

ГОСТ 14777-76 Радиопомехи индустриальные. Термины и определения

ГОСТ 15150-69 Машины, приборы и другие технические изделия. Исполнения для различных климатических районов. Категории, условия эксплуатации, хранения и транспортирования в части воздействия климатических факторов внешней среды

ГОСТ 23611-79 Совместимость радиоэлектронных средств электромагнитная. Термины и определения

ГОСТ 24375-80 Радиосвязь. Термины и определения

ГОСТ 26828-86 Изделия машиностроения и приборостроения. Маркировка

ГОСТ 30318-95/ГОСТ Р 50016-92 Совместимость технических средств электромагнитная. Требования к ширине полосы радиочастот и внеполосным излучениям радиопередатчиков. Методы измерений и контроля

ГОСТ 30338-95/ГОСТ Р 50657-94 Совместимость радиоэлектронных средств электромагнитная. Устройства радиопередающие всех категорий и назначений народнохозяйственного применения. Требования к допустимым отклонениям частоты. Методы измерений и контроля

ГОСТ 30372-95/ГОСТ Р 50397-92 Совместимость технических средств электромагнитная. Термины и определения

ГОСТ 30373-95/ГОСТ Р 50414-95 Совместимость технических средств электромагнитная. Оборудование для испытаний. Камеры экранированные. Классы, основные параметры, технические требования и методы испытаний

ГОСТ 30429-96 Совместимость технических средств электромагнитная. Радиопомехи индустриальные от оборудования и аппаратуры, устанавливаемых совместно со служебными радиоприемными устройствами гражданского назначения. Нормы и методы испытаний

ГОСТ Р 50460-92 Знак соответствия при обязательной сертификации. Форма, размеры и технические требования

ГОСТ Р 50829-95 Безопасность радиостанций, радиоэлектронной аппаратуры с использованием приемопередающей аппаратуры и их составных частей. Общие требования и методы испытаний

ГОСТ Р 50842-95 Совместимость радиоэлектронных средств электромагнитная. Устройства радиопередающие народнохозяйственного применения. Требования к побочным радиоизлучениям. Методы измерения и контроля

ГОСТ Р 51319-99 Совместимость технических средств электромагнитная. Приборы для измерения индустриальных радиопомех. Технические требования и методы испытаний

ГОСТ Р 51320-99 Совместимость технических средств электромагнитная. Радиопомехи индустриальные. Методы испытаний технических средств - источников индустриальных радиопомех

ОСТ 45.02-97 Отраслевая система сертификации. Знак соответствия. Порядок маркирования технических средств электросвязи

ОСТ 45.05-93 Передатчики стационарные радиосвязи, радиовещания и телевидения. Блокировка внутреннего пространства. Общие технические требования. Методы испытаний

3 Определения и сокращения

3.1 В настоящем стандарте применяются термины с соответствующими определениями по ГОСТ 14777; ГОСТ 23611; ГОСТ 24375 и ГОСТ 30372, а также приведенные ниже:

3.1.1 радиопередатчик (далее - передатчик): Устройство для формирования радиочастотного сигнала, подлежащего излучению.

3.1.2 амплитудно-частотная характеристика: Зависимость коэффициента модуляции (передачи) в заданной полосе частот передатчика от частоты модулирующих колебаний.

3.1.3 коэффициент гармоник: Величина, определяемая отношением среднего квадратического напряжения суммы высших гармонических составляющих сигнала модуляции к среднему квадратическому напряжению основной (первой) гармоники этого сигнала.

3.1.4 несущая частота: Частота несущего гармонического электрического колебания, предназначенного для образования радиочастотного модулированного сигнала путем изменения одного или нескольких параметров этого колебания с целью передачи информации.

3.1.5 режим несущей при оптимальной загрузке: Работа передатчика на несущей частоте на согласованную нагрузку без модуляции в режиме работы каскадов передатчика, обеспечивающих заданные в технических условиях (ТУ) на конкретный тип передатчика значений мощности, промышленного коэффициента полезного действия (КПД) и уровня побочных радиоизлучений.

3.1.6 нормальные климатические условия: По ГОСТ 15150.

3.2 В настоящем стандарте применены следующие сокращения:

AM - амплитудная модуляция;

АЧХ - амплитудно-частотная характеристика;

А3Е - двухполосная одноканальная телефония (включая звуковое радиовещание) с амплитудной модуляцией и аналоговой информацией;

ВЧ - высокая частота;

КСВ - коэффициент стоячей волны;

КПД - коэффициент полезного действия;

НЧ - низкая частота;

СЧ - средняя частота;

СИ - средства измерений;

СКЗ - среднее квадратическое значение;

ТУ - технические условия;

ЭМП - электромагнитное поле;

R3E - однополосная одноканальная телефония (включая звуковое радиовещание) с амплитудной модуляцией (несущая ослаблена).

4 Основные параметры

4.1 Номинальную мощность следует выбирать из рядов:

- в диапазонах НЧ и СЧ - 0,2; 0,5; 1; 5; 10; 25; 50; 150; 250; 500; 1000 кВт;

- в диапазоне ВЧ - 5; 10; 20; 50; 100; 250 кВт.

4.2 Допустимое отклонение мощности от номинального значения в диапазоне рабочих частот - в пределах ± 1,0 дБ.

4.3 Диапазоны рабочих частот должны быть следующие:

для   НЧ - от 0,1485 до  0,2835 МГц;

  »     СЧ -   » 0,5265  »   1,6065 МГц;

  »     ВЧ -   » 3,95      »   26,1 МГц.

4.4 Виды модуляции в диапазонах рабочих частот должны быть следующими:

для   НЧ, СЧ - амплитудная А3Е;

  »     ВЧ - амплитудная А3Е и однополосная R3E.

4.5 Номинальные диапазоны модулирующих частот должны быть следующими:

при модуляции А3Е - от 50 до 10000 Гц;

  »            »          R3Е - » 150 » 4500 Гц и

                                      » 100 » 6300 Гц.

4.6 Максимальный коэффициент AM для модулирующих частот до 7000 Гц включ. должен быть 100 %, св. 7000 до 10000 Гц - должен линейно уменьшаться до 70 %.

4.7 Длительно допустимый средний коэффициент AM - не более 75 %.

4.8 Ограничение модуляции на частоте 1000 Гц должно начинаться при коэффициенте AM не менее 97 %.

4.9 Снижение амплитуды несущей передатчика при коэффициенте AM, равном 100 % на частоте 1000 Гц, - не более 5 %.

4.10 Номинальный уровень входного сигнала, при котором коэффициент AM на частоте 1000 Гц должен соответствовать максимальному значению, равен 0 дБ.

4.11 Пределы регулирования уровня входного модулирующего сигнала относительно номинального значения - ± 6 дБ.

4.12 Сопротивление низкочастотного симметричного входа передатчика в пределах диапазона модулирующих частот - (600 ± 60) Ом.

4.13 Коэффициент асимметрии низкочастотного входа - не более минус 46 дБ.

4.14 Неравномерность АЧХ относительно коэффициента модуляции (передачи) на частоте 1000 Гц должна быть в диапазонах модулирующих частот:

до 75 включ. и св. 6600 Гц - в пределах от плюс 0,7 до минус 1,3 дБ;

св. 75 до 6600 Гц включ. - в пределах ± 0,7 дБ.

4.15 Коэффициент мощности передатчика должен быть не менее:

с номинальной мощностью  до 10 кВт включ.  - 85 %;

            »                    »            до 150 кВт    »       - 92 %;

            »                    »            св. 150 кВт   »       - 95 %.

4.16 Коэффициент гармоник Kг должен соответствовать значениям, приведенным в таблице 1.

4.17 Интермодуляционные искажения должны быть не более: при коэффициенте AM 90 % - 10,0 %;

при коэффициенте AM 50 % - 6,0 %.

4.18 Уровень взвешенного (псофометрического) шума - не более минус 60 дБ.

4.19 Уровень невзвешенного (интегрального) шума - не более минус 58 дБ.

4.20 Выходная нагрузка для передатчиков должна соответствовать требованиям, приведенным в таблице 2.

Таблица 1 - Максимально допустимые значения коэффициента гармоник передатчика

Коэффициент AM, %

Значение Kг, %, не более, на частотах

до 100 Гц включ.

св. 100 до 4000 Гц включ.

св. 4000 Гц

10; 90

3,8

2,0

4,0

50

1,5

1,0

2,0

Таблица 2 - Виды и номинальные значения нагрузки для передатчиков

Диапазон

Мощность передатчика, кВт

Вид и номинальное значение нагрузки

КСВ, не более

НЧ, СЧ

От 0,2 до 50 включ.

Несимметричная 75 Ом

1,25

Св. 50 до 250 включ.

Несимметричная 150 Ом

Св. 250

Несимметричная 75 Ом

ВЧ

От 1 до 50 включ.

Несимметричная 50 или 75 Ом

2,4

Симметричная 300 Ом

Св. 50 до 250 включ.

Несимметричная 75 Ом

2,0

Симметричная 300 Ом

4.21 Промышленный КПД передатчиков должен соответствовать значениям, приведенным в таблице 3.

Таблица 3 - Минимально допустимые значения промышленного КПД передатчиков

Диапазон

Мощность передатчика, кВт

КПД, %, не менее

при отсутствии модуляции

при коэффициенте AM, равном

50 %

100 %

НЧ, СЧ

От 50 до 250

65

59

62

500

68

61

65

1000

70

63

67

ВЧ

От 50 до 100

55

50

53

250

60

54

57

Примечания

1 В технически обоснованных случаях допускается разработка, изготовление и эксплуатация передатчиков диапазонов НЧ и СЧ мощностью 2000 кВт и передатчиков диапазона ВЧ мощностью 500 и 1000 кВт.

Параметры указанных передатчиков по промышленному КПД, коэффициенту мощности, наработке на отказ устанавливаются в ТУ на передатчики конкретного типа. Для передатчиков ВЧ диапазона мощностью 500 кВт и выше рекомендуется выходная нагрузка: симметричная 120; 150 Ом или несимметричная 75 Ом (при КСВ не более 1,42). Требования к остальным параметрам - по настоящему стандарту.

2 В технически обоснованных случаях допускается изготовление и эксплуатация передатчиков, работающих в диапазонах НЧ и СЧ на несимметричную нагрузку 60 Ом.

3 Промышленный КПД передатчиков диапазонов НЧ, СЧ, ВЧ мощностью менее 50 кВт, а также допустимые изменения этого коэффициента для передатчиков диапазона ВЧ при работе на отдельных его частотах устанавливаются в ТУ на передатчики конкретных типов.

4 Для передатчиков диапазона НЧ допускается неравномерность АЧХ в диапазоне модулирующих частот от 50 до 75 Гц и от 6600 до 10000 Гц в пределах ± 1,5 дБ.

5 Работа передатчиков в режиме R3E в полосе модулирующих частот от 100 до 6300 Гц разрешается по согласованию с Федеральными регулирующими органами в переходный период (до 2016 г).

6 В технически обоснованных случаях разрешается эксплуатация передатчиков диапазона ВЧ в режиме А3Е с номинальным диапазоном модулирующих частот от 100 до 6300 Гц.

5 Технические требования

5.1 Общие технические требования

5.1.1 Передатчики следует изготавливать в соответствии с требованиями настоящего стандарта и ТУ на передатчики конкретного типа.

Передатчики должны иметь комплект эксплуатационных документов в соответствии с требованиями ГОСТ 2.601.

Пример условного обозначения:

- радиовещательного передатчика диапазона ВЧ номинальной мощностью 250 кВт:

ПВЧ-250 ХХХХ.ХХХХХХ.ХХХ ТУ

- радиовещательного передатчика диапазона СЧ номинальной мощностью 500 кВт, состоящего из двух блоков по 250 кВт, работающих на сложение:

ПСЧ-250 х 2 ХХХХ.ХХХХХХ.ХХХ ТУ

- радиовещательного передатчика диапазона НЧ номинальной мощностью 1000 кВт:

ПНЧ-1000 ХХХХ.ХХХХХХ.ХХХ ТУ

Примечание - Обозначение ТУ на передатчик конкретного типа - по ГОСТ 2.114.

5.1.2 Основные параметры качества тракта передатчика должны соответствовать требованиям ГОСТ 11515.

5.1.3 Параметры передатчиков диапазона ВЧ с однополосной модуляцией R3E должны соответствовать следующим нормам:

- излучаемая боковая полоса - верхняя;

- подавление сигнала несущей относительно пиковой мощности огибающей - (6 ± 0,5) дБ и (12 ± 1) дБ;

- ослабление мешающей боковой полосы (нижней) и продуктов интермодуляции в этой полосе относительно уровня сигнала в полезной (верхней) боковой полосе - не менее 35 дБ;

- уровень нелинейных комбинационных искажений в рабочей полосе частот - не более минус 32 дБ.

Остальные параметры передатчиков диапазона ВЧ в режиме R3E устанавливают в ТУ на передатчик конкретного типа.

5.1.4 С целью повышения энергетических характеристик передатчика в режиме А3Е рекомендуется использовать метод динамической амплитудной модуляции (ДМ). Метод ДМ и особенности измерения передатчиков в этом режиме должны быть приведены в ТУ на передатчик конкретного типа. Использование метода ДМ не должно ухудшать основные параметры передатчика, приведенные в разделе 4 настоящего стандарта.

5.1.5 При отсутствии автоматического регулирования входного сигнала на низкочастотном входе передатчика должен предусматриваться регулятор уровня, обеспечивающий получение максимального коэффициента AM при изменении уровня входного сигнала в пределах допустимых значений.

5.1.6 Наработка на отказ передатчиков должна соответствовать указанной в таблице 4.

Таблица 4 - Минимально допустимая наработка на отказ передатчиков

Мощность передатчика, кВт

Наработка на отказ, ч, не менее, для передатчиков

полупроводниково-ламповых

полупроводниковых

До 1 включ.

3000

6000

5

2600

5000

Св. 5 до 25 включ.

2300

4000

50 и более

2000

-

Планы контроля испытаний на надежность, программы и методики испытаний разрабатывают в соответствии с ГОСТ 27.410.

5.1.7 Среднее время восстановления передатчика - не более 30 мин.

5.1.8 При колебаниях напряжения питающей электросети в пределах ± 5 % и частоты в пределах ± 1 Гц параметры передатчика, за исключением мощности, должны соответствовать требованиям раздела 4.

Пределы изменения мощности при колебаниях напряжения питающей электросети устанавливают в ТУ на передатчик конкретного типа.

5.1.9 При колебаниях напряжения электросети в пределах от минус 15 % до плюс 10 % и частоты в пределах ± 2 Гц передатчик должен работать с обязательным выполнением нормы на допустимое отклонение рабочей частоты от номинального значения. Допускаемые отклонения других параметров устанавливают в ТУ на передатчик конкретного типа.

5.1.10 Передатчики должны содержать элементы связи и направленные ответвители (НО) для подключения контрольно-измерительной аппаратуры.

5.1.11 В передатчиках, предназначенных для работы в сетях синхронного вещания, в состав возбудителя должны входить блок приема точных частот и блок синхронизации, обеспечивающие фазовую синхронизацию его выходного сигнала эталонными сигналами частот, передаваемыми радиостанциями Государственной службы времени и частот.

5.1.12 Возбудители передатчиков должны предусматривать возможность работы от внешнего опорного колебания с частотами 1 МГц и 5 МГц и напряжением (250 ± 50) мВ.

5.1.13 Возбудители передатчиков диапазона ВЧ должны иметь вход для ввода внешней информации на несущей частоте 128 кГц в полосе частот ± 20 кГц напряжением от 50 до 200 мВ.

5.1.14 Передатчики должны содержать встроенную аппаратуру для контроля основных параметров в процессе эксплуатации.

Для передатчиков мощностью 10 кВт и более обязательным является контроль выходной мощности и КСВ. Перечень других контролируемых параметров устанавливают в ТУ на передатчик конкретного типа.

5.1.15 В передатчиках мощностью свыше 50 кВт должна быть предусмотрена система быстродействующей защиты, предназначенная для предотвращения повреждений передатчика при возникновении тех или иных нарушений в его работе, приводящих к перегрузкам, перенапряжениям или коротким замыканиям.

Основные требования к системе быстродействующей защиты (электрическая прочность высоковольтных датчиков, выходное напряжение на исполнительные устройства, время выключения после однократного и двукратного срабатываний устройств защиты и др.) устанавливают в ТУ на передатчик конкретного типа.

5.1.16 Передатчики в режиме вещательной программы должны обеспечивать непрерывную круглосуточную работу.

Периодичность профилактического осмотра передатчиков устанавливают в ТУ на передатчик конкретного типа.

5.1.17 Передатчик должен выдерживать амплитудную модуляцию частотой 1000 Гц с коэффициентом модуляции 100 % в течение 1 ч.

5.2 Требования электромагнитной совместимости

5.2.1 Максимально допустимое относительное отклонение рабочей частоты передатчика от номинального значения в течение одного месяца не должно превышать ± (1 × 10-6).

В технически обоснованных случаях допускается устанавливать по согласованию с заказчиком менее жесткие требования к допустимому отклонению частоты в соответствии с ГОСТ 30338.

Для передатчиков синхронного вещания суточное отклонение рабочей частоты от номинального значения при изменениях температуры, а также напряжения и частоты питающей сети, указанных в настоящем стандарте, без учета влияния прочих дестабилизирующих факторов не должно выходить за пределы ± 0,01 Гц.

5.2.2 Относительный уровень любого побочного радиоколебания, передаваемого передатчиком в антенно-фидерное устройство на частоте побочного радиоизлучения, должен соответствовать требованиям ГОСТ Р 50842 и не превышать минус 60 дБ, но не более 50 мВт.

5.2.3 Номинальное значение контрольной ширины полосы радиочастот в соответствии с требованиями ГОСТ 30318, нормированное на уровне минус 30 дБ относительно заданного (исходного) уровня 0 дБ, должно составлять:

при работе передатчика в режиме А3Е................................................................................... 24 кГц,

при работе передатчика в режиме R3E:

- с полосой модулирующих частот от 0,15 до 4,5 кГц........................................................ 5,2 кГц,

- с полосой модулирующих частот от 0,1 до 6,3 кГц.......................................................... 7,3 кГц.

5.2.4 Ширина полосы частот внеполосных радиоколебаний не должна превышать значений, установленных ГОСТ 30318 и приведенных в таблице 5.

Таблица 5 - Максимально допустимые значения ширины полосы частот внеполосных радиоколебаний

Класс излучения

Диапазон модулирующих частот, кГц

Нормируемый уровень, дБ

Ширина полосы частот внеполосных радиоколебаний, кГц, не более

А3Е

От 0,05 до 10,0

-40

32,0

-45

34,0

-50

46,0

-60

79,0

R3E

От 0,15 до 4,5

-35

6,5

-40

7,5

-50

13,0

-60

24,0

От 0,1 до 6,3

-35

9,0

-40

10,5

-50

18,0

-60

33,0

5.2.5 Индустриальные радиопомехи передатчиков в соответствии с требованиями ГОСТ 30429 должны соответствовать следующим нормам:

1) на квазипиковые и средние значения несимметричного напряжения радиопомех в полосе частот от 0,15 до 100 МГц - указанным на рисунке 1;

2) на квазипиковые значения напряженности поля радиопомех в полосе частот от 0,009 до 1000 МГц - указанным на рисунке 2.

Рисунок 1 - Нормы напряжения радиопомех

Рисунок 2 - Нормы напряженности поля радиопомех

Примечание - Установленные в 5.2.5 требования распространяются на передатчики с рабочим напряжением первичных источников электрической энергии не более 500 В переменного напряжения или 1000 В постоянного.

5.3 Требования безопасности

5.3.1 Требованиям безопасности должны отвечать передатчики и все вспомогательные устройства, необходимые для их нормальной работы.

Требования безопасности к антенным системам, фидерным линиям и согласующим цепям в настоящем стандарте не устанавливаются. Требования безопасности к перечисленному оборудованию устанавливаются стандартами на это оборудование, а также правилами [1].

5.3.2 Передатчики должны отвечать требованиям ГОСТ 12.2.007.0, ГОСТ Р 50829, а также требованиям правил [1], [2], [3].

5.3.3 Все передатчики, кроме указанных в 5.3.4, должны быть снабжены независимыми механической (жезловой или рычажной) и электрической блокировками, а также защитными средствами, обеспечивающими безопасность работы.

5.3.4 В передатчиках с рабочим напряжением не более 1000 В при полной потребляемой мощности не более 5 кВ × А допускается иметь только механическую блокировку.

Объем блокировки транзисторных передатчиков при потребляемой мощности более 5 кВ × А указывают в ТУ на передатчик конкретного типа.

5.3.5 Состав и технические характеристики механической и электрической блокировок передатчиков должны удовлетворять требованиям ОСТ 45.05.

5.3.6 Средняя наработка на отказ механической и электрической блокировок должна быть не менее 10000 циклов.

5.3.7 Передатчики должны иметь релейную или электронную защиту от превышения допускаемых токов и напряжений, а также защитное заземление, выполненные по ТУ на передатчик конкретного типа.

5.3.8 Изоляция цепей электропитания относительно корпуса и между собой в зависимости от номинального напряжения цепи должна выдерживать в течение 1 мин действие испытательного синусоидального напряжения частотой 50 Гц, значения которого указаны в таблице 6.

5.3.9 Минимально допустимое электрическое сопротивление изоляции цепей электропитания номинальным напряжением до 500 В устанавливают в ТУ на передатчик конкретного типа, выбирая, в зависимости от условий испытаний, из рядов рекомендуемых значений, приведенных в таблице 7.

Таблица 6 - Значения испытательного напряжения при проверке изоляции цепей электропитания передатчиков в вольтах

Номинальное напряжение цепи

Испытательное напряжение (среднее квадратическое значение)

                   До 60      включ.

500

Св.   60       » 130      включ.

1000

»       130     » 250           »

1500

»       250     » 660           »

2000

»       660     » 1000         »

3000

»       1000   » 1500         »

4000

»       1500   » 2000         »

5000

»       2000   » 7000         »

2Uномин + 1000

»       7000   » 30000      »

1,3Uномин + 6000

Примечание - Для цепей переменного тока номинальным напряжением считается его среднее квадратическое значение.

Таблица 7 - Минимально допустимое электрическое сопротивление изоляции цепей электропитания передатчиков

Условия испытаний

Минимально допустимое электрическое сопротивление изоляции, МОм

Нормальные

20; 40; 100; 500; 1000

При верхнем значении температуры рабочих условий

5; 10; 20; 50; 200

При верхнем значении относительной влажности рабочих условий

1; 2; 5; 7; 50

Примечание - Для электрических цепей напряжением до 100 В допускается снижать значение минимально допустимого электрического сопротивления, но не ниже 1 МОм.

Минимально допустимое электрическое сопротивление изоляции цепей электропитания номинальным напряжением свыше 500 В определяют умножением значений, указанных в таблице 7, на коэффициент, равный отношению номинального напряжения цепи к 500 В.

5.3.10 Уровень электромагнитных полей радиочастот, создаваемых передатчиком на рабочих местах обслуживающего персонала, должен соответствовать требованиям ГОСТ 12.1.006 и Санитарным правилам и нормам [4].

5.3.11 Уровень звукового давления и уровень звука (акустического шума), создаваемые передатчиком на рабочих местах обслуживающего персонала, должны соответствовать требованиям ГОСТ 12.1.003 и ВСН [5].

5.4 Требования к системам управления и автоматики

5.4.1 В передатчике должны быть предусмотрены следующие виды управления:

- местное ручное и автоматическое управления с лицевой панели передатчика;

- дистанционное управление с выносного пульта или от программного устройства.

5.4.2 Любой вид управления должен предусматривать следующие команды:

- включение и отключение питающих напряжений;

- установку необходимых режимов работы, полосы модулирующих частот, уровня несущего (немодулированного) колебания (для однополосных передатчиков), уровня выходной мощности;

- настройку передатчика на любую из заранее запрограммированных фиксированных частот (до четырех частот - для передатчиков диапазонов НЧ и СЧ, до десяти частот - для передатчиков диапазона ВЧ);

- регулирование уровня входного модулирующего сигнала, в том числе отключение модулирующего сигнала;

- коммутацию рабочих антенн (при необходимости в передатчиках диапазона ВЧ);

- переход на эквивалент антенны.

Примечание - Дополнительные команды по составу местного и дистанционного управлений могут включаться в ТУ на передатчик конкретного типа.

5.4.3 Сопряжение передатчика с устройством дистанционного программного управления рекомендуется проводить с использованием интерфейса RS-232C или RS-485.

5.4.4 При всех видах управления должны обеспечиваться:

- блокировка включения электропитания передатчика при открытых средствах доступа в передатчик или при отсутствии его нормального охлаждения;

- блокировка выполнения ошибочных команд обслуживающего персонала;

- автоматическое отключение передатчика при получении аварийных сигналов от аппаратуры допускового контроля или от датчиков пожарной сигнализации.

5.4.5 Система управления, блокировки и сигнализации должна обеспечивать:

- соблюдение необходимой последовательности операций по включению и отключению напряжений;

- сигнализацию выполняемых операций;

- защиту оборудования и обслуживающего персонала;

- необходимые временные задержки между отдельными операциями и исключение возможности нарушения последовательности выполнения операций;

- автоматическое восстановление установленного режима при кратковременном (до 3 с) отключении питающей электросети.

5.4.6 Система автоматики должна исключать возможность дистанционного управления передатчиком при нахождении его в режиме местного управления.

5.4.7 Система автоматики должна обеспечивать заземление выхода передатчика и антенного фидера при нарушении электрической или механической блокировки.

5.4.8 Система автоматики передатчика, построенного по схеме сложения мощностей нескольких блоков, должна предусматривать отключение вышедшего из строя блока и выдачу сигнала на лицевую панель и (или) пульт управления (программное устройство) об уменьшении выходной мощности.

5.4.9 Время настройки передатчика на любую из заранее подготовленных фиксированных частот и коммутации закрепленной антенны должно быть не более:

для передатчиков с выходной мощностью до 50 кВт включ............ 30 с

  »               »              »        »                   »            до 250 кВт    »                   40 с

  »               »              »        »                   »            св. 250 кВт          60 с

5.4.10 Система автоматической настройки контуров передатчика при необходимости должна обеспечивать автоматическую настройку контуров при их расстройке под влиянием внешних и внутренних дестабилизирующих факторов.

5.4.11 Контроль за управлением передатчиком должен осуществляться по приборам и индикаторам, находящимся на его лицевой панели и (или) пульте управления. При дистанционном программном управлении контроль осуществляется по дисплею программного устройства.

5.5 Требования стойкости к климатическим и механическим воздействиям

5.5.1 Параметры передатчиков не должны отличаться от установленных в настоящем стандарте при следующих климатических воздействиях:

- снижении атмосферного давления до 78 кПа (на высоте до 2000 м над уровнем моря);

- температуре воздуха в аппаратном зале от плюс 5 до плюс 45 °С и влажности до 80 % при 20 °С;

- температуре воздуха, поступающего в систему воздушного охлаждения, от минус 40 до плюс 40 °С;

- температуре охлаждающего воздуха на входе в шкафы оборудования от плюс 5 до плюс 45 °С (с рециркуляцией при температуре наружного воздуха от минус 40 до плюс 10 °С).

5.5.2 Требования к охлаждению передатчиков (виду охлаждения - воздушное, водяное, испарительное или их комбинации; степени очистки воздуха, охлаждающего аппаратуру передатчика; количеству тепла, выделяемого передатчиком непосредственно в аппаратный зал; наличию защитных устройств, обеспечивающих экстренное отключение передатчика при выходе из строя системы охлаждения и др.) устанавливают в ТУ на передатчик конкретного типа.

5.5.3 Передатчики должны выдерживать транспортирование в упакованном виде транспортом любого вида в условиях транспортирования 5 по ГОСТ 15150.

Примечание - Транспортирование воздушным транспортом разрешается только в отапливаемых герметизированных отсеках.

5.5.4 Условия хранения передатчиков должны соответствовать условиям хранения 1 по ГОСТ 15150.

5.6 Маркировка

5.6.1 Маркировка передатчика должна соответствовать требованиям ТУ на передатчик конкретного типа и выполняться по ГОСТ 26828.

5.6.2 Технические требования к знаку соответствия при сертификации передатчиков - по ГОСТ Р 50460 или ОСТ 45.02.

6 Методы измерений

6.1 Общие положения

6.1.1 Все измерения параметров передатчиков проводят в нормальных климатических условиях по ГОСТ 15150:

- температуре окружающего воздуха от 288 до 308 К (от плюс 15 до плюс 35 °С);

- относительной влажности воздуха от 45 до 80 %;

- атмосферном давлении от 84,0 до 106,7 кПа (от 630 до 800 мм рт.ст.).

Отклонение напряжения и частоты питающей электросети от номинальных значений не должно выходить за пределы ± 5 % и ± 1 Гц соответственно.

6.1.2 Параметры передатчиков при воздействии дестабилизирующих факторов следует измерять теми же методами, что и в нормальных условиях. Объем контролируемых при этом параметров и допустимые отклонения должны быть указаны в ТУ на передатчик конкретного типа.

6.1.3 Средства измерений (СИ) и испытательное оборудование следует использовать в условиях и режимах, указанных в технической документации на них.

6.1.4 Измерения и испытания следует проводить с соблюдением требований безопасности, установленных ГОСТ 12.3.019.

6.1.5 Основная погрешность измерений, применяемых при испытаниях СИ, не должна быть более 0,3 от допуска на измеряемый параметр, если не оговорено иное.

6.1.6 Если в передатчике имеются отдельные узлы, которые требуют для нормальной работы предварительного прогрева (например, генератор опорной частоты в возбудителе), то их следует включить и прогреть в соответствии с указаниями ТУ на передатчик конкретного типа.

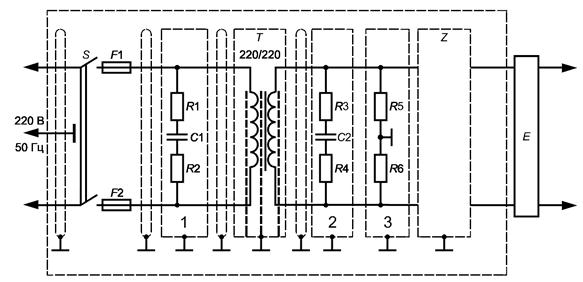
6.1.7 При наличии внешних электромагнитных полей напряженностью более 1 В/м, при необходимости, следует принимать дополнительные меры защиты СИ от помех. Рекомендации по мерам защиты приведены в приложении А.

6.2 Средства измерений и испытательное оборудование

6.2.1 Милливольтметр переменного тока низкочастотный:

- диапазон частот................................................................................................. от 0,01 до 200 кГц

- пределы измерения напряжения (СКЗ)........................................................ от 0,001 до 10 В

- погрешность измерения напряжений........................................................... в пределах ± 1 %

- входное сопротивление.................................................................................... не менее 1 МОм

- входная емкость................................................................................................. не более 30 пФ

6.2.2 Милливольтметр переменного тока высокочастотный:

- диапазон частот................................................................................................. от 0,1 до 100 МГц

- пределы измерения напряжения (СКЗ)........................................................ от 0,01 до 3 В

- коэффициент амплитуды (пикфактор) измеряемых напряжений......... не менее 3

- погрешность измерения напряжений........................................................... в пределах ± 2 %

- входное сопротивление.................................................................................... не менее 50 кОм

- входная емкость................................................................................................. не более 5 пФ

6.2.3 Селективный микровольтметр (измерительный приемник):

- диапазон частот................................................................................................. от 0,1 до 30 МГц

- пределы измерения напряжения.................................................................... от минус 10 до

                                                                                                                                    плюс 137 дБ × мкВ

- погрешность измерения напряжения............................................................ не более 1 дБ

- разрешающая способность по частоте....................................................... 100 Гц

- ширина полосы пропускания......................................................................... 1; 3 кГц

6.2.4 Селективный микровольтметр (измерительный приемник):

- диапазон частот................................................................................................. от 30 до 300 МГц

- пределы измерения напряжения.................................................................... от минус 10 до плюс

                                                                                                                                    137 дБ × мкВ

- погрешность измерения.................................................................................... не более 1,5 дБ

- разрешающая способность по частоте....................................................... 1 кГц

- ширина полосы пропускания......................................................................... 3; 12; 120 кГц

6.2.5 Вольтметр постоянного тока:

- пределы измерения............................................................................................ от 0 до 40 В

- погрешность измерения.................................................................................... в пределах ± 0,5 %

- входное сопротивление.................................................................................... не менее 100 кОм

6.2.6 Генератор сигналов низкочастотный:

- диапазон частот................................................................................................. от 0,02 до 20 кГц

- коэффициент гармоник..................................................................................... не более 0,05 %

- регулирование выходного напряжения....................................................... от 0,001 до 5 В

- выходное сопротивление................................................................................. 600 Ом (симметричное)

6.2.7 Генератор шума:

- рабочая полоса частот.................................................................................... от 0,015 до 50 кГц

- регулирование выходного напряжения....................................................... от 3 × 10-6 до 1,0 В

- выходное сопротивление................................................................................. 50 Ом

6.2.8 Стандарт частоты:

- выходные частоты............................................................................................. 1; 5 МГц

- относительная нестабильность частоты.................................................... не более 1 × 10-10

- погрешность действительного значения частоты.................................... в пределах ± 2 × 10-11

- выходное напряжение на нагрузке Rн = 50 Ом.......................................... не менее 0,5 В

6.2.9 Синтезатор частот:

- диапазон выходных частот............................................................................ от 0,15 до 2,0 МГц

- минимальный шаг сетки част......................................................................... от 0,01 Гц

- напряжение выходного сигнала на нагрузке Rн = 50 Ом........................ не менее 0,3 В

- напряжение внешнего синхронизирующего сигнала.............................. не менее 0,5 В

- частота внешнего синхронизирующего сигнала...................................... 1 МГц

- ослабление спектральных составляющих................................................. не менее 50 дБ

6.2.10 Анализатор спектра высокочастотный:

- диапазон частот................................................................................................. от 0,1 до 100 МГц

- полоса обзора..................................................................................................... от 20 Гц до 20 МГц

- полоса пропускания.......................................................................................... дискретно от 3 Гц до 100 кГц

- погрешность измерения уровней................................................................... в пределах ± 5 %

- динамический диапазон................................................................................... не менее 70 дБ

6.2.11 Анализатор спектра низкочастотный:

- диапазон частот................................................................................................. от 0,02 до 600 кГц

- полоса обзора..................................................................................................... от 0,05 до 200 кГц

- полоса пропускания.......................................................................................... дискретно от 3 Гц до 3 кГц

- погрешность измерения уровней................................................................... в пределах ± 6 %

- динамический диапазон................................................................................... не менее 80 дБ

6.2.12 Измеритель коэффициента амплитудной модуляции (модулометр):

- диапазон рабочих частот................................................................................ от 0,1 до 30 МГц

- диапазон модулирующих частот.................................................................. от 0,03 до 20 кГц

- пределы измерения коэффициента AM........................................................ от 0,1 до 100 %

- основная погрешность измерения коэффициента AM............................. в пределах ± 2 %

- чувствительность............................................................................................... не более 100 мВ

- по выходу демодулированного сигнала:

             уровень шумов и фона............................................................................ не более минус 70 дБ

             коэффициент вносимых нелинейных искажений............................ не более 0,3 %

- неравномерность АЧХ:

             в полосе частот от 0,075 до 6,6 кГц................................................... не более 0,15 дБ

             в полосе частот от 0,05 до 10 кГц....................................................... не более 0,3 дБ

6.2.13 Измеритель нелинейных искажений (ИНИ):

- диапазон частот................................................................................................. от 0,02 до 20 кГц

- диапазон входных напряжений..................................................................... от 0,1 до 100 В

- пределы измерения коэффициента гармоник............................................. от 0,1 до 100 %

             основная погрешность измерения коэффициента гармоник....... в пределах ± 0,1 %

- входное сопротивление.................................................................................... не менее 50 кОм

6.2.14 Псофометр:

- вид АЧХ................................................................................................................. в соответствии с приложением Е

- пределы измерения напряжений.................................................................... от 0,0001 до 10 В (от минус 80

                                                                                                                                    до плюс 20 дБ)

- основная погрешность измерений................................................................. в пределах ± 5 %

6.2.15 Частотомер

- диапазон частот................................................................................................. от 0,1 до 150 МГц

- разрешающая способность отсчета............................................................. в пределах ± 0,2 Гц

- диапазон напряжений входного сигнала.................................................... от 0,1 до 10 В

6.2.16 Компаратор частотный:

- частота входных сигналов 1 или 5 МГц с отклонением

от номинального значения................................................................................ не более 1 × 10-6

- напряжение входных сигналов...................................................................... от 0,5 до 1,5 В

- коэффициент умножения разности частот входных сигналов............. 102; 103

- выходное напряжение на нагрузке Rн = 50 Ом.......................................... не менее 0,5 В

- нестабильность частоты за время усреднения от 100 до 0,01 с........... не более 1 × 10-10

6.2.17 Осциллограф:

- диапазон часто................................................................................................... тот 0 до 50 МГц

- коэффициент развертки.................................................................................... от 5 × 10-8 до 0,1 с/дел.

- коэффициент отклонения по вертикали....................................................... от 0,005 до 2 В/дел.

- погрешность измерения напряжения............................................................ в пределах ± 2 %

6.2.18 Ваттварметр (измеритель потребляемой из сети мощности):

- пределы измерения мощности........................................................................ от 0,2 до 250 кВт

- пределы измерения напряжения.................................................................... от 15 до 600 В

- пределы измерения тока.................................................................................. от 0,1 до 250 А

- частота напряжения контролируемой сети............................................... от 45 до 60 Гц

6.2.19 Аппаратура для измерения мощности калориметрическим методом (эквивалент антенны):

- диапазон частот................................................................................................. от 0,1 до 30 МГц

- мощность, рассеиваемая водоохлаждаемым резистором..................... не менее 1,8Pномин

(где Pномин - номинальная мощность передатчика, кВт)

- КСВ нагрузки...................................................................................................... не более 1,2

- погрешность измерения расхода жидкости............................................... в пределах ± 2,5 %

- пределы измерения температуры жидкости.............................................. от 0 до плюс 50 °С

6.2.20 Ваттметр поглощаемой мощности (калориметрический):

- диапазон частот................................................................................................. от 0,1 до 30 МГц

- диапазон измерения мощности...................................................................... от 0,1 до 6,0 кВт

- погрешность измерения мощности............................................................... в пределах ± 4 %

6.2.21 Элементы связи:

- диапазоны рабочих частот............................................................................. от 0,1 до 1,7 МГц и

                                                                                                                                    »   3,0   » 30,0 МГц

- неравномерность АЧХ в диапазоне:

             модулирующих частот.......................................................................... в пределах ± 0,1 дБ

             рабочих частот........................................................................................ в пределах ± 2,0 дБ

- выходное напряжение на нагрузке Rн = 50 Ом.......................................... не менее 1,0 В

6.2.22 Формирующий фильтр:

- вид АЧХ................................................................................................................. в соответствии с приложением Б

- входное и выходное сопротивление............................................................. 600 Ом

6.2.23 Фильтр узкополосный:

- частота настройки............................................................................................. 1,0 МГц

- полоса пропускания.......................................................................................... ± 10 Гц

- коэффициент передачи на частоте 1 МГц.................................................. не менее 0,85

- затухание при отстройке на ± 20 %.............................................................. не менее 40 дБ

- характеристическое сопротивление............................................................ 50 Ом

- диапазон входных напряжений..................................................................... от 0,5 до 1,5 В

6.2.24 Линейный детектор огибающей:

- диапазон входных частот............................................................................... от 0,1 до 30 МГц

- диапазон входных напряжений..................................................................... от 1 до 10 В

- выходное напряжение на нагрузке Rн = 50 кОм........................................ не менее 1 В

- коэффициент гармоник..................................................................................... не более 0,2 %

- неравномерность АЧХ:

             в полосе частот от 0,05 до 10 кГц....................................................... не более 0,15 дБ

             в полосе частот от 10 до 20 кГц.......................................................... не более 3 дБ

- входное сопротивление.................................................................................... 50 или 75 Ом

- уровень взвешенного шума............................................................................. не более минус 70 дБ

- уровень невзвешенного шума......................................................................... не более минус 70 дБ

- уровень пульсаций напряжения несущей частоты.................................. не более 0,5 %

- выход постоянного тока со следующими характеристиками:

             выходное напряжение на нагрузке Rн = 50 кОм.............................. не менее 1 В

             уровень пульсаций.................................................................................. не более 0,03 %

             нелинейность амплитудной характеристики при изменении..... не более 0,1 дБ

             входного напряжения на ± 15 %

6.2.25 Высокочастотный переключатель:

- диапазон частот................................................................................................. от 0,1 до 30 МГц

- КСВ по напряжению......................................................................................... не более 1,5

- ослабление........................................................................................................... не более 1,5 дБ

6.2.26 Измеритель радиопомех с комплектом антенн........ по ГОСТ Р 51319

6.2.27 Измеритель напряженности электромагнитного поля:

- диапазон частот................................................................................................. от 0,1 до 30 МГц

- пределы измерения напряженности:

             электрического поля............................................................................... от 1 × 10-4 до 0,1 В/м

             магнитного поля....................................................................................... от 2 × 10-4 до 0,1 А/м

- ширина полосы пропускания......................................................................... 8 кГц

- входное сопротивление.................................................................................... 50; 75 Ом

- погрешность измерения.................................................................................... не более 2 дБ

6.2.28 Мегомметр:

- диапазон измерения сопротивления............................................................. от 0 до 20000 МОм

- погрешность измерения.................................................................................... в пределах ± 2,5 %

6.2.29 Пробойная установка (для измерения электрической прочности изоляции):

- мощность установки при испытательном напряжении:

                до 1,5 кВ включ..................................................................................... не менее   0,10 кВ × А

св.   1,5     » 3,0 кВ      »........................................................................................... »       0,25 кВ × А

»      3,0     » 10,0 кВ    »........................................................................................... »       0,50 кВ × А

»      10,0  » 60,0 кВ    »........................................................................................... »       2,50 кВ × А

- погрешность измерения испытательного напряжения............................ в пределах ± 5 %

Примечание - Перечень рекомендуемых СИ и испытательного оборудования приведен в приложении В.

6.3 Проведение измерений

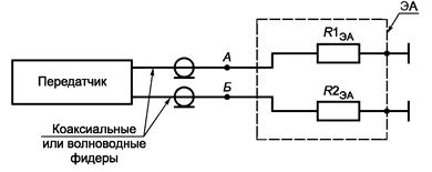
6.3.1 Мощность передатчика и отклонение мощности от номинального значения определяют в соответствии со структурной схемой, приведенной на рисунке 3.

1, 2 - генераторы сигналов НЧ; 3 - передатчик; 4 - эквивалент антенны: R3 - водоохлаждаемый согласованный резистор; Т1, Т2 - термометры воды на выходе и входе системы охлаждения; ИРВ - измеритель расхода воды; 5 - элемент связи; 6 - анализатор спектра ВЧ; 7 - осциллограф; 8 - ваттварметр (измерительный комплект для измерения потребляемой мощности); R1, R2 - резисторы сопротивлением (6,8 ± 0,34) кОм

Рисунок 3 - Схема измерения выходной мощности

В качестве нагрузки передатчика используют согласованный мощный резистор (эквивалент антенны). Для передатчиков с выходной мощностью свыше 6 кВт рекомендуется использовать мощный водоохлаждаемый резистор, входящий в комплект аппаратуры для измерения мощности калориметрическим методом. Для передатчиков с выходной мощностью менее 6 кВт рекомендуется использовать ваттметр поглощаемой мощности или мощный резистор (набор резисторов) с естественным или воздушным охлаждением.

При работе передатчика в двухполосном режиме определяют среднюю мощность передатчика. Передатчик настраивают в режим несущей при оптимальной загрузке.

При использовании водоохлаждаемого резистора мощность передатчика Рвых, кВт, равную мощности, рассеиваемой на резисторе, вычисляют по формуле

Рвых = 4,187ФDТ                                                       (1)

или

                                                     (2)

где Ф - расход воды, л/с;

DТ - разность температур воды на выходе и входе системы охлаждения резистора, °С;

Q - объем прошедшей через систему охлаждения воды, л;

t - время прохождения измеренного объема воды через систему охлаждения, с.

При использовании в качестве эквивалента антенны согласованного мощного резистора с воздушным охлаждением мощность передатчика Рвых, Вт, определяют измерением его выходного напряжения с помощью вольтметра ВЧ (с применением при необходимости делителя напряжения) и затем вычислением по формуле

                                                              (3)

где Uвых - измеренное выходное напряжение передатчика, В;

Rэ.а - сопротивление эквивалента антенны, Ом.

За выходную мощность передатчика, работающего в однополосном режиме, принимают пиковую мощность передатчика, которую определяют следующим образом. Устанавливают передатчик в режим несущей при оптимальной загрузке и калибруют анализатор спектра, устанавливая отклик сигнала на экране анализатора спектра на отметку «0 дБ» (допускается устанавливать отклик сигнала на отметку «минус 10 дБ»). Переводят передатчик в режим R3E с ослаблением уровня несущей на минус 6 или минус 12 дБ.

На низкочастотный вход передатчика подают сигнал частотой F1 от первого генератора сигналов НЧ с уровнем, соответствующим отклику сигнала на экране анализатора, равного минус 12 дБ (или минус 8,5 дБ - при ослаблении уровня несущей на минус 12 дБ). Затем подают сигнал частотой F2 от второго генератора сигналов НЧ с уровнем минус 12 дБ (минус 8,5 дБ), контролируя их равенство по анализатору спектра. По осциллографу контролируют равенство пиковых напряжений огибающей выходного сигнала в режиме несущей и в однополосном режиме.

Определяют среднюю мощность передатчика. Пиковую мощность передатчика в режиме R3E Рпик, кВт, вычисляют (в зависимости от установленного ослабления несущей) по формулам:

при ослаблении минус 6 дБ

Рпик = 2,67Рср;                                                         (4)

при ослаблении минус 12 дБ

Рпик = 2,9Рср,                                                           (5)

где Рср - средняя мощность передатчика, кВт.

Частоты испытательных входных сигналов F1 и F2 выбирают таким образом, чтобы их гармоники, разностный и суммарный сигналы не совпадали по частоте с комбинационными составляющими. Рекомендуются следующие пары частот в зависимости от ширины однополосного канала:

от 150 до 4500 Гц..................................................................................... F1 = 1550 Гц, F2 = 2150 Гц;

от 100 до 6300 Гц..................................................................................... F1 = 2500 Гц, F2 = 3600 Гц.

Отклонение мощности от номинального значения dР, дБ, вычисляют по формуле

                                                        (6)

где Рномин - номинальное значение мощности передатчика, указанное в ТУ на передатчик конкретного типа, кВт;

Рвых - измеренное значение мощности передатчика, кВт.

Примечание - Определение мощности передатчиков, имеющих симметричный выход, проводят в соответствии с рекомендациями, приведенными в приложении Г.

6.3.2 Промышленный КПД передатчика определяют как отношение средней мощности, подаваемой в нагрузку, к общей потребляемой (активной) мощности.

Среднюю и потребляемую мощность передатчика определяют в соответствии со структурной схемой, приведенной на рисунке 3.

Измерение средней мощности проводят по 6.3.1.

Передатчик настраивают в режим несущей частоты при оптимальной загрузке.

При работе передатчика в двухполосном режиме его модулируют синусоидальным сигналом частотой 1000 Гц и измерения проводят:

- при коэффициенте AM, равном 100 % (при отключенном в передатчике ограничителе модуляции);

- при коэффициенте AM, равном 50 %;

- при отсутствии модуляции.

При работе в однополосном режиме передатчик модулируют двухтональным равноамплитудным сигналом (частотами по 6.3.1) до номинальной пиковой мощности.

Мощность, потребляемую передатчиком от сети, определяют по измерительному комплекту или ваттметру. При питании передатчика от однофазного источника переменного тока мощность измеряют одним ваттметром, при подключении к трехфазной системе питания переменного тока - тремя ваттметрами (при отсутствии нейтрального провода может быть использован метод двух ваттметров).

При питании передатчика одновременно от нескольких первичных источников переменного тока общую потребляемую мощность определяют суммированием потребляемых мощностей от каждого источника питания.

Примечание - При расчете потребляемой мощности передатчика должна учитываться мощность, потребляемая системой охлаждения передатчика без устройств очистительной приточной вентиляции, и не должна учитываться мощность, потребляемая системой охлаждения эквивалента нагрузки и внешними СИ.

Промышленный КПД передатчика hпр, %, вычисляют по формуле

                                                          (7)

где Рср - средняя мощность передатчика, кВт;

Р0 - потребляемая мощность передатчика, кВт.

6.3.3 Коэффициент мощности передатчика определяют как отношение потребляемой (активной) мощности к подводимой кажущейся (полной) мощности при номинальном напряжении сети.

Передатчик настраивают в режим несущей при оптимальной загрузке.

Измерения потребляемой и подводимой мощностей передатчика в режиме А3Е при коэффициенте AM, равном 75 %, проводят синусоидальным сигналом частотой 1000 Гц; в режиме R3E при максимальной модуляции - двухтональным равноамплитудным сигналом с частотами, указанными в 6.3.1.

Потребляемую мощность измеряют по методу, приведенному в 6.3.2.

Подводимую мощность вычисляют по результатам измерений средних квадратических значений линейных напряжений и токов первичного источника переменного тока.

При подключении передатчика к однофазной системе электропитания подводимую мощность определяют как произведение напряжения и тока.

При подключении передатчика к трехфазной системе электропитания подводимую мощность определяют следующим образом:

а) при симметричной нагрузке фаз - как произведение линейных значений напряжения и тока, умноженное на ;

б) при несимметричной нагрузке фаз и отсутствии нейтрального провода - как произведение линейного напряжения на сумму линейных токов, деленное на ;

в) при несимметричной нагрузке фаз и при наличии нейтрального провода - как произведение фазного напряжения на сумму линейных токов.

Коэффициент мощности c, %, вычисляют по формуле

                                                              (8)

где Р0 - потребляемая мощность, кВт;

S - подводимая мощность, кВт.

При питании передатчика одновременно от нескольких источников переменного тока коэффициент мощности вычисляют как отношение общей потребляемой мощности к общей подводимой мощности, определяемой суммированием измеренных подводимых мощностей от каждого источника тока.

6.3.4 Уровень нелинейных комбинационных искажений передатчика, работающего в режиме R3E, измеряют методом двух тонов по методике, приведенной в 6.3.1 и аналогичной измерению средней мощности передатчика в этом режиме.

После калибровки анализатора спектра, затем загрузки передатчика двухтональным равноамплитудным сигналом частотами F1 и F2 до номинальной мощности по анализатору спектра измеряют уровень наибольшей комбинационной составляющей 3-го и 5-го порядков относительно отклика одного из испытательных сигналов [то есть спектральные составляющие с частотами (2F1 - F2); (2F2 - Fl); (3F1 - 2F2); (3F2 - 2F1)], который и принимают за уровень нелинейных комбинационных искажений данного передатчика.

Измерение уровня нелинейных комбинационных искажений передатчика, при необходимости, совмещают с измерением его пиковой мощности.

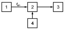
6.3.5 Максимально допустимое относительное отклонение рабочей частоты от номинального значения определяют в соответствии со структурной схемой, приведенной на рисунке 4.

С выхода опорного генератора возбудителя передатчика на один из входов частотного компаратора подают сигнал опорной частоты foп (1 МГц или 5 МГц). На другой вход частотного компаратора подают образцовый сигнал этой же частоты со стандарта частоты. На компараторе коэффициент умножения разности частот K устанавливают равным не менее 100. Частоту выходного колебания измеряют частотомером.

В моменты времени, указанные в технической документации на возбудитель передатчика, проводят многократные измерения частоты возбудителя (не менее десяти). Определяют максимальное fмакс и минимальное fмин значения отклонения частоты за исследуемый временной интервал как среднеарифметические значения при многократных измерениях:

                                                       (9)

                                                       (10)

где N - число измерений.

1 - возбудитель передатчика; 2 - частотный компаратор; 3 - частотомер; 4 - стандарт частоты; fоп - опорная частота

Рисунок 4 - Схема измерения отклонения частоты выходного колебания возбудителя от номинального значения (с использованием частотного компаратора)

Максимальное относительное отклонение частоты Df возбудителя передатчика рассчитывают по формуле

                                                        (11)

где fномин - номинальное значение выходной частоты опорного генератора возбудителя, Гц;

K - установленный коэффициент умножения разности частот компаратора.

Допускается измерение относительного отклонения рабочей частоты от номинального значения проводить в соответствии со структурной схемой, приведенной на рисунке 5, по методике, приведенной в ГОСТ 30338.

Отклонение рабочей частоты от номинального значения для передатчиков синхронного вещания (при наличии выхода опорного генератора возбудителя с частотой 1 или 5 МГц) измеряют в соответствии со структурной схемой, приведенной на рисунке 4.

При отсутствии такого выхода опорного генератора возбудителя измерения проводят в соответствии со структурной схемой, приведенной на рисунке 6, на любой частоте в диапазоне от 0,15 до 0,95 МГц или от 1,05 до 1,6 МГц.

Значения частот гетеродина fг формируемых синтезатором частот, устанавливают в зависимости от контролируемой рабочей частоты передатчика f0 в соответствии с таблицей 8.

Таблица 8 - Значения частот гетеродина при измерениях отклонения рабочей частоты для передатчиков синхронного вещания

Диапазон рабочих частот передатчика, МГц

Значение частоты гетеродина fг, МГц

От 0,15 до 0,85 включ.

1,0 ± f0

От  0,85 до  0,95 включ.

1,0 ± f0

»     1,05 »     1,15      »

От 1,15 до 1,6 включ.

f0 ± 1,0

1 - возбудитель передатчика; 2 - частотомер; 3 - стандарт частоты

Рисунок 5 - Схема измерения отклонения частоты выходного колебания возбудителя от номинального значения (с использованием частотомера)

Значение отклонения измеряемой частоты Dfx, Гц, от присвоенной номинальной частоты f0 вычисляют по формуле

                                                 (12)

где fизм - показание частотомера, Гц;

K - множитель, установленный на компараторе.

1 - передатчик; 2 - эквивалент антенны; 3 - элемент связи; 4 - смеситель; 5 - фильтр узкополосный; 6 - синтезатор частот; 7 - компаратор частотный; 8 - стандарт частоты; 9 - частотомер

Рисунок 6 - Схема измерения отклонения рабочей частоты от номинального значения для передатчиков синхронного вещания

Примечания

1 Указанное отклонение частоты должно обеспечиваться передатчиком независимо от продолжительности его работы при условии периодической корректировки частоты. Периодичность корректировки частоты указывают в ТУ на передатчик конкретного типа.

2 Измерение отклонения частоты в диапазоне ВЧ проводят на частотах от 3,95 до 9,95 МГц.

6.3.6 Максимальный коэффициент AM передатчика и порог ограничения коэффициента AM измеряют в соответствии со структурной схемой, приведенной на рисунке 7.

Передатчик при отключенном ограничителе модуляции настраивают на отдачу номинальной мощности в нагрузку и модулируют синусоидальным сигналом частотой 1000 Гц, напряжением 0,775 В при максимальном затухании входного аттенюатора (входного регулятора). Уменьшают затухание входного аттенюатора до тех пор, пока показания модулометра не будут находиться в пределах от 99 до 100 %. При этом на экране осциллографа могут быть заметны искажения огибающей модулированного колебания.

Включают ограничитель модуляции. Порог ограничения модуляции в соответствии с показаниями модулометра должен находиться в пределах от 97 до 98 %. Дальнейшее уменьшение затухания входного аттенюатора передатчика не должно увеличивать коэффициент AM более 98 %. При этом не должны наблюдаться искажения огибающей модулированного колебания на экране осциллографа.

Работу передатчика при длительно допустимом среднем коэффициенте модуляции проверяют следующим образом.

Передатчик настраивают в режим несущей при оптимальной загрузке и модулируют синусоидальным сигналом частотой 1000 Гц до коэффициента AM, равного 75 %. В этом режиме передатчик должен непрерывно работать в течение времени, указанного в ТУ на передатчик конкретного типа. Во время работы коэффициент AM поддерживают равным 75 %.

В процессе измерений не должно наблюдаться отказов передатчика: короткого замыкания, электрического пробоя, срабатывания перегрузочных реле или других устройств защиты. Температура деталей и компонентов должна находиться в допустимых для этих элементов пределах.

6.3.7 Снижение амплитуды несущей при максимальном коэффициенте AM, равном 100 %, определяют в соответствии со структурной схемой, приведенной на рисунке 7.

Передатчик настраивают в режим несущей при оптимальной загрузке и измеряют амплитуду несущей при отсутствии модуляции на выходе постоянного тока линейного детектора огибающей. Отключают ограничитель модуляции и модулируют передатчик сигналом частотой 1000 Гц до коэффициента AM, равного 100 %, определяемого по осциллографу или модулометру.

1 - генератор сигналов НЧ; 2 - передатчик; 3 - эквивалент антенны; 4 - милливольтметр НЧ; 5 - элемент связи; 6 - осциллограф; 7 - модулометр; 8 - линейный детектор огибающей; 9 - вольтметр постоянного тока

Рисунок 7 - Измерение максимального коэффициента

AM передатчика и порога ограничения коэффициента AM

На выходе постоянного тока линейного детектора огибающей измеряют амплитуду несущей при коэффициенте AM, равном 100 %.

Изменение амплитуды несущей частоты d, %, вычисляют по формулам

                                                 (13)

                                                              (14)

где U0¢, U0 - измеренные значения амплитуды несущей при отсутствии модуляции и при коэффициенте модуляции, равном 100 %, соответственно, В;

b - поправочный коэффициент, учитывающий изменение напряжения первичного источника питания;

Uп, Uп¢ - значение напряжения первичного источника питания при отсутствии модуляции и максимальном коэффициенте AM соответственно, В.

При наличии анализатора спектра ВЧ с высоким разрешением по динамическому диапазону от 0,1 до 0,2 дБ измерение снижения амплитуды несущей d проводят непосредственно на выходе элемента связи с пересчетом получаемых значений из децибел в проценты по формуле

d = (1 - 10Х/20) × 100,                                                    (15)

где X - измеренное значение снижения уровня несущей, дБ.

Допускается измерять амплитуду несущей при отсутствии модуляции и коэффициенте AM, равном 100 %, по осциллографу. При этом амплитуду несущей при коэффициенте AM, равном 100 %, определяют как 0,25 от полного размаха напряжения, а при отсутствии модуляции - как 0,5 от размаха напряжения на экране осциллографа.

Далее проводят вычисления по формуле (13).

6.3.8 Пределы регулирования уровня модулирующего низкочастотного сигнала на входе передатчика относительно номинального значения определяют в соответствии со структурной схемой, приведенной на рисунке 7.

Передатчик настраивают в режим несущей при оптимальной загрузке и модулируют сигналом частотой 1000 Гц до коэффициента AM, равного 100 % (при отключенном ограничителе модуляции в передатчике), при минимальном затухании входного аттенюатора передатчика.

Измеряют милливольтметром напряжение входного сигнала и вычисляют нижнее значение диапазона регулирования аттенюатора Арег, дБ, относительно номинального значения по формуле

                                                     (16)

где Uc - измеренное напряжение входного сигнала, В;

0,775 - номинальное напряжение входного сигнала, соответствующее номинальному уровню 0 дБ, В.

Затем устанавливают максимальное затухание входного аттенюатора передатчика и увеличивают напряжение входного сигнала до получения коэффициента AM, равного 100 %.

Измеряют напряжение входного сигнала и вычисляют верхнее значение диапазона регулирования аттенюатора Арег относительно номинального значения по формуле (16).

У передатчиков с высоким значением максимального затухания входного аттенюатора вместо измерения максимального входного напряжения проверяют возможность установки аттенюатором коэффициента AM, равного 100 %, при входном напряжении 1,55 В, соответствующем верхнему пределу регулирования модулирующего сигнала плюс 6 дБ.

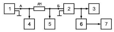
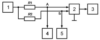
6.3.9 Сопротивление низкочастотного входа передатчика в пределах заданного диапазона модулирующих частот определяют в соответствии со структурной схемой, приведенной на рисунке 8.

1 - генератор сигналов НЧ; 2 - передатчик; 3 - эквивалент антенны; 4, 5 - милливольтметры НЧ; 6 - элемент связи; 7 - модулометр; R1 - резистор сопротивлением (600 ± 3) Ом

Рисунок 8 - Схема измерения сопротивления НЧ входа передатчика

Передатчик настраивают в режим несущей при оптимальной загрузке. Входным аттенюатором передатчика устанавливают минимальное ослабление входного модулирующего сигнала и модулируют передатчик сигналом частотой 1000 Гц до коэффициента AM, равного 50 %.

Измеряют напряжения UA и UБ в точках А (на выходе генератора НЧ) и Б (на входе передатчика) и вычисляют сопротивление низкочастотного входа передатчика Rвх, Ом, по формуле

                                                    (17)

где R1 - сопротивление резистора, включенного последовательно со входом передатчика, Ом;

UА, UБ - измеренные значения напряжений в точках А и Б, мВ.

Аттенюатором устанавливают максимальное ослабление входного модулирующего сигнала, модулируют передатчик до коэффициента AM, равного 50 %, измеряют напряжения UA и UБ и вычисляют Rвх по формуле (17).

Измерения и вычисления повторяют на крайних частотах диапазона модулирующих частот при минимальном и максимальном ослаблении модулирующего сигнала входным аттенюатором передатчика.

Среднее арифметическое всех единичных измерений принимают за фактическое сопротивление низкочастотного входа передатчика.

6.3.10 Коэффициент асимметрии симметричного низкочастотного входа передатчика определяют в соответствии со структурной схемой, приведенной на рисунке 9.

Передатчик настраивают в режим несущей при оптимальной загрузке. На вход передатчика подают синфазный синусоидальный сигнал частотой 1000 Гц и напряжением 0,775 В, установленным по одному из милливольтметров.

Измеряют напряжения UA, UБ в точках А и Б симметричного низкочастотного входа передатчика относительно корпуса и вычисляют коэффициент асимметрии при единичном измерении Kас, дБ, по формуле

                                                   (18)

где UA, UБ - напряжения в точках А и Б симметричного входа относительно корпуса.

1 - генератор сигналов НЧ; 2 - передатчик; 3 - эквивалент антенны; 4, 5 - милливольтметры НЧ; R1, R2 - резисторы сопротивлением (300 ± 0,3) Ом

Рисунок 9 - Схема измерения коэффициента асимметрии симметричного низкочастотного входа передатчика

Измерения и вычисления повторяют при входных напряжениях 1,55 и 0,3 В. Коэффициент асимметрии Kас низкочастотного входа передатчика вычисляют как среднее арифметическое всех единичных измерений.

Измерения и вычисления повторяют на крайних частотах диапазона модулирующих частот.

6.3.11 Неравномерность АЧХ передатчика относительно значения коэффициента AM (передачи) на частоте 1000 Гц определяют: для двухполосных передатчиков - в соответствии со структурной схемой, приведенной на рисунке 10, для однополосных передатчиков - в соответствии со структурной схемой, приведенной на рисунке 11.

1 - генератор сигналов НЧ; 2 - передатчик; 3 - эквивалент антенны; 4 - милливольтметр НЧ; 5 - элемент связи; 6 - модулометр

Рисунок 10 - Схема измерения неравномерности АЧХ двухполосного передатчика

1 - генератор сигналов НЧ; 2 - милливольтметр НЧ; 3 - возбудитель передатчика; 4 - милливольтметр ВЧ; 5 - анализатор спектра ВЧ; R1 - резистор сопротивлением (75 ± 4) Ом

Рисунок 11 - Схема измерения неравномерности АЧХ однополосного передатчика

Передатчик настраивают в режим несущей при оптимальной загрузке.

В двуполосном передатчике отключают все устройства ограничения и компрессии и модулируют передатчик синусоидальным сигналом частотой 1000 Гц до коэффициента AM, равного 50 %. При дальнейших измерениях этот коэффициент AM поддерживают неизменным с помощью регулятора выходного напряжения генератора сигналов НЧ.

Измеряют напряжение выходного сигнала генератора сигналов НЧ на частоте 1000 Гц (U1000). Затем передатчик последовательно модулируют сигналами с частотами: 50, 63, 125, 250, 500, 2000, 4000, 6000, 8000, 10000 Гц. На каждой частоте измеряют выходное напряжение генератора сигналов НЧ (Ui).

Неравномерность АЧХ DS, дБ, вычисляют на каждой модулирующей частоте по формуле

                                                        (19)

где Ui - выходное напряжение генератора сигналов НЧ на i-й частоте, мВ;

U1000 - выходное напряжение генератора сигналов НЧ на частоте 1000 Гц, мВ.

Наибольшее и наименьшее полученные значения DS определяют фактическую неравномерность АЧХ передатчика.

В возбудителе однополосного передатчика отключают автоматическую регулировку выходного напряжения. Устанавливают режим R3E и подают от генератора сигналов НЧ сигнал частотой 1000 Гц с уровнем, соответствующим 0,5 номинального выходного уровня возбудителя. Выходной уровень возбудителя поддерживают постоянным с помощью регулятора выходного напряжения генератора сигналов НЧ. Проводят измерения напряжения на выходе генератора сигналов НЧ.

Измерения проводят на частотах: 100, 150, 250, 500, 1000, 2000, 3000, 4000, 4500, 6300 Гц, попадающих в полосу пропускания однополосного канала.

Неравномерность АЧХ однополосного канала передатчика определяют по формуле (19).

1 - генератор сигналов НЧ; 2 - передатчик; 3 - эквивалент антенны; 4 - милливольтметр НЧ; 5 - элемент связи; 6 - модулометр; 7 - измеритель нелинейных искажений или анализатор спектра НЧ

Рисунок 12 - Схема измерения коэффициента гармоник передатчика

6.3.12 Коэффициент гармоник передатчика измеряют в соответствии со структурной схемой, приведенной на рисунке 12.

Передатчик настраивают в режим несущей при оптимальной загрузке и последовательно модулируют его синусоидальными сигналами с частотами: 63, 125, 250, 500, 1000, 2000 Гц до коэффициентов AM, равных 10, 50 и 90 %. На модулометре устанавливают полосу пропускания НЧ тракта 20 кГц. На каждой частоте и при каждом коэффициенте AM измеряют коэффициент гармоник измерителем нелинейных искажений (ИНИ), подключенным к НЧ выходу модулометра. Если ИНИ не позволяет провести измерения при коэффициенте AM, равном 10 %, то измерения проводят анализатором спектра, подключенным к НЧ выходу модулометра, измеряя все гармонические составляющие сигнала соответствующей частоты, попадающие в полосу частот от 50 до 10000 Гц.

При измерении гармонических составляющих анализатором спектра в децибелах коэффициент гармоник Kг, %, вычисляют по формуле

                                          (20)

где U1, U2, ..., Un - соответственно значения напряжения основного сигнала и его высших гармоник, мВ.

При измерении гармонических составляющих анализатором спектра в децибелах коэффициент гармоник Kг, %, вычисляют по формуле

                                              (21)

где K2, K3, ..., Kп - коэффициенты гармонических составляющих, определенные по разности уровней в децибелах между первой гармоникой и соответствующей высшей гармоникой и пересчитанные в проценты, как указано в приложении Д.

6.3.13 Уровень взвешенного и невзвешенного шума передатчика определяют в соответствии со структурной схемой, приведенной на рисунке 13.

Передатчик настраивают в режим несущей при оптимальной загрузке и модулируют синусоидальным сигналом частотой 1000 Гц до коэффициента AM, равного 100 %. Ограничитель модуляции при этом должен быть отключен. На модулометре устанавливают полосу пропускания тракта НЧ - 20 кГц.

При измерении уровня невзвешенного шума взвешивающие фильтры в псофометре отключают и псофометром измеряют уровень сигнала на выходе линейного детектора огибающей, входящего в состав модулометра. Затем генератор от входа передатчика отключают, подключают вместо него экранированный резистор сопротивлением 600 Ом и снова измеряют напряжение, которое соответствует уровню шума.

Если шум не носит импульсного характера, то допускается использовать в качестве измерителя невзвешенного шума милливольтметр НЧ (СКЗ).

1 - генератор сигналов НЧ; 2 - передатчик; 3 - эквивалент антенны; 4 - милливольтметр НЧ; 5 - элемент связи; 6 - модулометр; 7 - псофометр или милливольтметр НЧ; 8 - экранированный резистор сопротивлением (600 ± 30) Ом; S1 - переключатель

Рисунок 13 - Схема измерения уровня взвешенного и невзвешенного шума

1 - передатчик; 2 - эквивалент антенны; 3 - ВЧ переключатель; 4 - аттенюатор; 5 - измерительный приемник; НО - направленный ответвитель

Рисунок 14 - Схема измерения уровня побочных радиоколебаний

Уровень невзвешенного шума Аш, дБ, вычисляют по формуле

                                                          (22)

где Uc, Uш - измеренные значения напряжения сигнала и шума соответственно, мВ.

Уровень взвешенного шума измеряют аналогично, только в псофометре включают псофометрический фильтр, характеристики которого приведены в приложении Е.

Уровень взвешенного шума Аш, дБ, вычисляют по формуле (22).

6.3.14 Уровень побочных радиоколебаний, передаваемых передатчиком в антенно-фидерное устройство на частотах побочных радиоколебаний, определяют в соответствии со структурной схемой, приведенной на рисунке 14.

Измерения проводят при настройке передатчика в режим несущей при оптимальной загрузке на средней и крайних частотах рабочего диапазона при максимальной мощности, установленной в ТУ на передатчик конкретного типа.

По ГОСТ Р 50842 диапазон частот контроля уровней побочных радиоколебаний должен составлять от 0,5f0 до 8f0 для передатчиков, работающих в диапазонах НЧ, СЧ и ВЧ (где f0 - несущая частота контролируемого передатчика).

Во всем диапазоне частот контроля по возможности используют один вид измерительного приемника (селективного микровольтметра).

Полосу частот пропускания измерительного приемника устанавливают постоянной при измерениях во всем диапазоне частот контроля - 3 кГц.

Значение затухания аттенюатора подбирают так, чтобы его выходное напряжение, подаваемое на измерительный приемник, было в пределах от 0,6 до 1,0 В на верхней частоте рабочего диапазона контролируемого передатчика.

Для установления влияния излучения посторонних источников помех на результаты измерений проверяют достаточность экранирования измерительного тракта при работающем передатчике. Для измерения уровня наведенной помехи устанавливают на измерительном приемнике предел измерения мощности на 10 дБ ниже заданного нижнего предела измерения мощности.

Отключают один из входов ВЧ переключателя от направленных ответвителей, нагружают его на экранированное согласованное сопротивление, затем, перестраивая измерительный приемник в диапазоне частот контроля, отмечают показания его индикатора на частотах, на которых наблюдают прием наведенной помехи.

Уровень наведенных помех должен быть не менее чем на 10 дБ ниже допустимого уровня побочных радиоколебаний. Если это условие не выполняется, необходимо провести дополнительные мероприятия по уменьшению наведенной помехи, например, размещение измерительного приемника и аттенюатора в экранированной камере.

Перестраивая измерительный приемник, измеряют напряжения падающей и отраженной волн на основной и побочных частотах радиоколебаний. Проходящую мощность основного и побочного радиоколебаний в фидере Рпр Вт, определяют по формуле

                                                  (23)

где Uпад, Uотр - измеренные значения напряжений падающей и отраженной волн, В;

K - коэффициент передачи мощности направленного ответвителя, умноженный на коэффициент передачи измерительного тракта на частоте измеряемого радиоколебания;

Rвх - входное сопротивление измерительного приемника, Ом.

Относительный уровень побочных радиоколебаний в фидерном тракте передатчика Ротн, дБ, рассчитывают по формуле

                                                        (24)

где Рп.к - проходящая мощность побочного радиоколебания, Вт;

Ро - проходящая мощность основного радиоколебания, Вт.

Примечания

1 При необходимости дополнительного подавления сигнала основной частоты в измерительный тракт допускается включать режекторный фильтр.

2 Допускается Ротн измерять анализатором спектра, обеспечивающим необходимую точность измерений.

6.3.15 Контрольную ширину полосы радиочастот и ширину полосы частот внеполосных радиоколебаний измеряют в соответствии со структурной схемой, приведенной на рисунке 15, с помощью анализатора спектра ВЧ.

1 - генератор сигналов НЧ; 2 - передатчик; 3 - эквивалент антенны; 4 - формирующий фильтр; 5 - милливольтметр НЧ; 6 - элемент связи; 7 - анализатор спектра ВЧ; 8 - частотомер; 9 - генератор шума; 10 - модулометр; S1 - переключатель

Рисунок 15 - Схема измерения контрольной ширины полосы радиочастот и ширины полосы частот внеполосных радиоколебаний

На анализаторе спектра устанавливают:

- полосу пропускания на уровне минус 3 дБ - не более 0,05Вк,

где Вк - контрольная ширина полосы излучаемых частот в данном режиме работы передатчика;

- полосу обзора - в 3 - 4 раза шире Вк;

- постоянную времени последетекторного фильтра - не менее 0,02 с.

Передатчик настраивают в режим несущей при оптимальной загрузке и модулируют испытательным сигналом следующим образом.

На вход передатчика от генератора сигналов НЧ подают синусоидальный сигнал частотой 300 Гц и уровнем, при котором обеспечивается коэффициент AM, равный 100 %, для двухполосного передатчика (в режиме А3Е) и номинальная пиковая мощность - для однополосного передатчика (в режиме R3E). Фиксируют среднее квадратическое значение напряжения Uген этого сигнала. Отключают генератор сигналов НЧ и подают на вход передатчика через формирующий фильтр с характеристикой, приведенной в приложении Б, шумовой сигнал со средним квадратическим значением напряжения, равным 0,35Uген для двуполосных передатчиков и 0,47Uген - для однополосных передатчиков.

Рисунок 16 - Отсчет контрольной ширины полосы частот на анализаторе спектра с логарифмическим детектором

Проводят калибровку анализатора спектра установкой изображения сигнала на его экране на отметку «0 дБ» (допускается установка изображения сигнала на отметку «минус 10 дБ») по максимальному уровню огибающей спектра сигнала (без учета уровня несущей).

С помощью частотных меток и отсчетных аттенюаторов или по шкале анализатора спектра проводят измерение контрольной ширины полосы частот (Вк) на уровне минус 30 дБ (рисунок 16) и ширины полосы частот внеполосных радиоколебаний передатчика (Вх) на уровнях, указанных в таблице 5.

Более точно отсчет контрольной ширины полосы частот можно проводить с помощью частотомера и анализатора спектра, работающих в режиме ручного управления частотой развертки.

Измеренные значения контрольной ширины полосы радиочастот не должны превышать номинальных значений более чем на 20 %.

6.3.16 Измерение подавления уровня несущей и ослабления нижней мешающей боковой полосы частот однополосного передатчика в режиме R3E проводят в соответствии со структурной схемой, приведенной на рисунке 15.

Устанавливают на передатчике требуемый уровень несущей минус 6 или минус 12 дБ и модулируют передатчик синусоидальным сигналом частотой 1000 Гц до номинальной пиковой мощности.

На анализаторе спектра устанавливают: полосу обзора 20 кГц; полосу пропускания 30 Гц или 100 Гц; отклик сигнала верхней боковой составляющей - на отметку «0 дБ» (допускается отклик сигнала устанавливать на отметку «минус 10 дБ») и измеряют уровень несущей и отклик сигнала в нижней боковой полосе относительно уровня сигнала верхней боковой составляющей.

Измерения повторяют на крайних частотах диапазона модулирующих частот однополосного канала. Наибольшее из измеренных значений сигнала в нижней боковой полосе принимают за фактическое значение ослабления нижней (мешающей) боковой полосы в режиме R3E передатчика.

6.3.17 Интермодуляционные искажения передатчика определяют в соответствии со структурной схемой, приведенной на рисунке 17.

Измерения проводят с использованием двухтонального испытательного сигнала при соотношении амплитуд 4 : 1.

Передатчик настраивают в режим несущей при оптимальной загрузке. На одном генераторе сигналов НЧ устанавливают частоту F1, равную 80 Гц, на другом генераторе - частоту F2, равную 8000 Гц.

Вначале передатчик модулируют сигналом частотой 80 Гц до коэффициента AM, равного 90 % (второй генератор при этом выключают), и измеряют милливольтметром напряжение на входе передатчика U1.

Затем снижают это напряжение на 20 %, отключают первый генератор сигналов НЧ с выходной частотой F1 и включают второй генератор сигналов НЧ с частотой F2.

Изменяя выходное напряжение второго генератора, устанавливают на входе передатчика напряжение, равное 0,2U1, и включают первый генератор. Анализатором спектра, подключенным к выходу элемента связи, измеряют напряжения спектральных составляющих с частотой F2 и комбинационных составляющих от 2-го до 6-го порядков включительно.

1 - генератор сигналов НЧ; 2 - передатчик; 3 - эквивалент антенны; 4 - генератор сигналов НЧ; 5 - элемент связи; 6 - милливольтметр НЧ; 7 - модулометр; 8 - анализатор спектра ВЧ; R1, R2 - резисторы сопротивлением (6,8 ± 0,34) кОм

Рисунок 17 - Схема измерения интермодуляционных искажений передатчика

Коэффициенты интермодуляционных искажений для каждого порядка составляющих вычисляют по формуле

                                           (25)

где Kn - коэффициент интермодуляционных искажений n-гo порядка, %;

,  - суммарная и разностная комбинационные составляющие n-гo порядка (n = q + 1; q = 1, 2, 3, 4, 5), мВ;

 - составляющая первой гармоники сигнала частотой F2, мВ.

При измерении суммарной и разностной комбинационных составляющих относительно сигнала частотой F2 в децибелах коэффициент Kn вычисляют по формуле

                                                 (26)

где ,  - разностная и суммарная комбинационные составляющие n-гo порядка, %.

Пересчет разности уровней комбинационных составляющих и сигнала частотой F2 из децибел в проценты приведен в приложении Д.

Общий коэффициент интермодуляционных искажений Kим.и, %, вычисляют по формуле

                                         (27)

где K2 - K6 - коэффициенты интермодуляционных искажений от 2-го до 6-го порядков, %.

Измерения и вычисления повторяют при коэффициенте AM передатчика, равном 50 %.

6.3.18 Испытания передатчика на соответствие требованиям по индустриальным радиопомехам, обработку и оценку результатов испытаний проводят по ГОСТ 30429.

Примечания

1 При испытаниях передатчика на соответствие требованиям на квазипиковые значения напряженности поля радиопомех:

- в полосе частот от 0,009 до 3,0 МГц измеряют горизонтальную и вертикальную составляющие магнитного поля;

- в полосе частот от 0,06 до 1000 МГц измеряют горизонтальную и вертикальную составляющие электрического поля.

2 Расстояние от передатчика до измерительной антенны при измерении напряженности поля радиопомех должно быть 1 м.

6.3.19 Проверку передатчика на соответствие общим требованиям безопасности проводят по ГОСТ 12.2.007.0 и ГОСТ Р 50829.

6.3.20 Уровень электромагнитных полей (ЭМП) радиочастот, создаваемых передатчиком на рабочих местах обслуживающего персонала, определяют с помощью измерителя напряженности ЭМП следующим образом.

6.3.20.1 Испытания передатчиков проводят в безэховом помещении или экранированной камере первого класса по ГОСТ 30373, с необходимыми габаритными размерами по ГОСТ Р 51320, или на открытой измерительной площадке, отвечающей требованиям ГОСТ Р 51320.

Малогабаритные передатчики (общей массой до 200 кг) размещают на горизонтальной платформе (подставке) высотой 0,8 м, выполненной из диэлектрического материала. Платформа (подставка) должна располагаться на металлическом листе размером не менее 2´2,5 м, закрепленном на полу измерительной площадки (безэхового помещения).

Примечание - При измерениях в экранированной камере платформу устанавливают на пол без металлического листа.

Крупногабаритные передатчики размещают на испытательной площадке способом, указанным в ГОСТ 30429.

Экранированный эквивалент антенны должен размещаться в непосредственной близости от ВЧ выхода передатчика и соединяться с ним коаксиальным кабелем с двойным экранированием или экранированным фидером. Внешний экран кабеля (фидера) должен быть соединен с корпусом передатчика и экраном эквивалента антенны.

Передатчик и эквивалент антенны соединяют с металлическим листом испытательной площадки медной или латунной шиной шириной не менее 0,05 м для уменьшения возможных внешних радиопомех.

Кабель или провод, соединяющий передатчик с питающей сетью или блоком питания, должен быть экранирован, иметь минимальную длину и размещаться как можно ближе к корпусу передатчика и полу.

Примечание - Если выполнение условий расположения эквивалента антенны для крупногабаритных передатчиков связано с техническими трудностями, то допускается иное его расположение, которое должно быть указано в ТУ на передатчик конкретного типа.

6.3.20.2 Испытания передатчиков проводят в режиме несущей при оптимальной загрузке на средней и крайних частотах рабочего диапазона.

В диапазонах НЧ и СЧ измеряют напряженность магнитного H и электрического Е полей, создаваемых передатчиком. В диапазоне ВЧ измеряют напряженность только электрического поля.

Во избежание влияния отражений на результаты измерений необходимо использовать аттестованные направленные измерительные антенны.

Антенну измерителя ЭМП устанавливают перед испытуемым передатчиком таким образом, чтобы она принимала горизонтальную составляющую электрического поля, параллельную одной из сторон корпуса передатчика, на расстоянии 0,5 м от его поверхности и на высоте 0,5 м от пола (опорной поверхности) испытательной площадки (безэхового помещения, экранированной камеры). Измеритель ЭМП размещают не менее чем в двух метрах от антенны (за пределами экранированной камеры). Испытатель, проводящий измерения, также не должен находиться вблизи измерительной антенны при фиксации результатов измерения.

Перемещают антенну измерителя ЭМП вокруг корпуса передатчика (исключая его заднюю сторону) и, не меняя ее ориентации, расстояния от корпуса и высоты над полом, находят максимальное значение составляющей электрического поля Exi. В этой же точке, ориентируя измерительную антенну для приема горизонтальной составляющей электрического поля, перпендикулярной Exi, находят Еyi, затем, ориентируя измерительную антенну для приема вертикальной составляющей электрического поля, находят Ezi.

Суммарную напряженность электрического поля Е в i-й точке рассчитывают по формуле

                                                 (28)

Устанавливают измерительную антенну для приема горизонтальной составляющей электрического поля Еy. Перемещая антенну вокруг корпуса передатчика так же, как и ранее, находят максимальное значение Еyj. В этой же j-й точке, ориентируя антенну соответствующим образом, измеряют Еzj и Ехj. По формуле (28) находят суммарную напряженность электрического поля в j-й точке Еj.

Устанавливают измерительную антенну для приема вертикальной составляющей электрического поля Еz. Перемещая антенну вокруг корпуса передатчика так же, как и ранее, находят максимальное значение Ezk. В этой же k-й точке, ориентируя антенну соответствующим образом, измеряют Exk и Еyk. По формуле (28) находят суммарную напряженность электрического поля в k-й точке Ek.

Аналогичные измерения выполняют на высоте установки измерительной антенны относительно уровня пола 1,0 м и 1,7 м и из полученных девяти значений выбирают наибольшее значение напряженности электрического поля Е.

Аналогичные измерения проводят для определения наибольшего значения напряженности магнитного поля H, создаваемого передатчиком на рабочих местах обслуживающего персонала.

Для диапазонных передатчиков измерения проводят на всех заданных частотах и из полученных значений выбирают наибольшие значения величин Е и H.

Полученные в результате измерений значения напряженности электрического Е, В/м, и магнитного Н, А/м, полей, создаваемых передатчиком, должны соответствовать требованиям ГОСТ 12.1.006.

6.3.21 Испытание электрической прочности и сопротивления изоляции цепей электропитания передатчика следует проводить в следующей последовательности:

- испытание электрической прочности изоляции;

- измерение электрического сопротивления изоляции.

Электрические цепи, подлежащие испытаниям, точки приложения испытательного напряжения и подключения СИ должны быть указаны в ТУ на передатчик конкретного типа.

Испытания следует проводить:

- между гальванически не связанными цепями передатчика;

- между каждой из указанных цепей и доступными для касания металлическими нетоковедущими частями (корпусом, защитным экраном).

Цепи передатчика, испытательное напряжение для которых превышает 2 кВ, подвергают испытаниям на электрическую прочность полным напряжением не более двух раз. Последующие испытания проводят напряжением, составляющим 80 % полного напряжения. Испытания проводят с помощью пробойной установки.

Испытательное напряжение повышают плавно, начиная с нуля до заданного значения, в течение времени, установленного в ТУ на передатчик конкретного типа. Изоляцию выдерживают под испытательным напряжением в течение 1 мин.

Оборудование передатчика считают выдержавшим испытание на электрическую прочность изоляции, если не произошло пробоя или перекрытия изоляции. Появление коронного разряда или шума при испытании не является признаком неудовлетворительных результатов испытаний.

Электрическое сопротивление изоляции цепей электропитания измеряют мегомметром при испытательном напряжении постоянного тока, значение которого выбирают в зависимости от номинального напряжения цепи по таблице 9.

Таблица 9 - Значения испытательного напряжения при измерении электрического сопротивления изоляции цепей электропитания

В вольтах

Номинальное напряжение цепи

Испытательное напряжение постоянного тока

                До   100 включ.

Св.  100   до 250 включ.

Св.   100 »      250     »

»      250     » 500     »

»       250 »      660     »

»      500     » 1000   »

»       660 »      2000   »

»      1000   » 2500   »

6.3.22 Уровень шума, создаваемого передатчиком на рабочих местах обслуживающего персонала, измеряют по ГОСТ 12.1.050.

6.3.23 Испытания передатчика на устойчивость при воздействии климатических факторов внешней среды, транспортировании в упакованном виде и хранении проводят по методикам, приведенным в ТУ на передатчик конкретного типа.

ПРИЛОЖЕНИЕ А

(справочное)

Меры по защите средств измерений от внешних радиопомех

А.1 Общие положения

При проведении измерений вблизи мощных источником радиоизлучений, например на передающем радиоцентре, может оказаться, что СИ должны быть расположены на рабочем месте, где уровни внешних радиопомех, создаваемых работающими передатчиками радиоцентра, превышают уровни невосприимчивости СИ и нарушают их правильное функционирование. Внешние радиопомехи могут оказывать воздействие на СИ как по электрическому полю, так и по проводам питания, сигнальным кабелям и цепям заземления. Для устранения вредного воздействия внешних радиопомех следует применять соответствующие меры защиты от радиопомех:

- распространяющихся по сети электропитания;

- распространяющихся по оболочкам сигнальных кабелей;

- распространяющихся по цепям заземления;

- воздействующих по электрическому полю;

- образующихся вследствие неэквипотенциальности точек заземления СИ и точки подключения соединительных кабелей.

Предлагаемые ниже средства защиты рассчитаны на диапазон частот радиопомех от 0,1 до 30 МГц.

А.2 Защита СИ от радиопомех по сети электропитания

Схема защиты СИ от радиопомех по сети электропитания приведена на рисунке А.1. Разделительный трансформатор Т с коэффициентом трансформации по напряжению 1 : 1 содержит три электростатических экрана, один из которых размещен между первичной и вторичной обмотками, а два других экрана закрывают катушку трансформатора сверху и снизу.

F1, F2 - предохранители; S - переключатель; Z - сетевой помехоподавляющий фильтр; T - разделительный трансформатор; Е - стабилизатор переменного напряжения; 1, 2 - RC-цепи; 3 - R5, R6 - разрядные резисторы сопротивлением 220 кОм; R1, R2, R3, R4 - резисторы сопротивлением 47 Ом; С1 - конденсатор емкостью 0,25 мкФ; С2 - конденсатор емкостью 1,0 мкФ

Рисунок А.1 - Схема защиты СИ от радиопомех по сети электропитания

Электростатические экраны и сердечник трансформатора электрически соединены с заземленным экраном трансформатора. Сетевой помехоподавляющий фильтр Z включен между разделительным трансформатором Т и стабилизатором переменного напряжения Е.

Цепь С1, R1, R2 предназначена для подавления переходных процессов, возникающих в схеме при выключении переключателя сети S. Цепь С2, R3, R4 предназначена для уменьшения добротности контура, образованного индуктивностью рассеяния разделительного трансформатора Т и входной емкостью фильтра Z. Разрядные резисторы R5, R6 обеспечивают снятие остаточного заряда конденсаторов фильтра Z при выключении напряжения сети.

Данная схема защиты обеспечивает вносимое затухание для радиопомех, распространяющихся по сети питания, не менее чем на 90 дБ в диапазоне частот от 0,1 до 30 МГц при применении сетевого фильтра с вносимым затуханием 60 дБ в указанном диапазоне частот.

Примечания

1 Монтаж схемы должен быть выполнен экранированным витым проводом.

2 Экранирование всей схемы должно быть выполнено таким образом, чтобы обеспечивалась непрерывность экрана от входа до выхода схемы.

А.3 Средства индивидуальной защиты СИ от радиопомех

Средства индивидуальной защиты СИ от радиопомех, воздействующих по электрическому полю; радиопомех, распространяющихся по цепям заземления, оболочкам сигнальных кабелей и кабелей заземления; радиопомех, образующихся из-за неэквипотенциальности точек заземления и точек подключения соединительных кабелей, приведены на рисунке А.2.

1 - экранирующий кожух; 2 - заземляющие перемычки для высокочастотных разъемов; 3 - шина заземления экранирующего кожуха; 4 - экранированный кабель питания прибора; 5 - экранированный сигнальный кабель

Рисунок А.2 - Средства индивидуальной защиты СИ от радиопомех

СИ помещают в экранирующий кожух 1, изготовленный из латунной сетки или перфорированного листа латуни, или плакированного медью дюралюминия толщиной от 0,3 до 0,5 мм, таким образом, что открытой остается только лицевая панель СИ.

Корпуса всех ВЧ соединителей, расположенных на лицевой панели СИ, соединяют с экранирующим кожухом прибора посредством заземляющих перемычек 2 из медной фольги толщиной от 0,005 до 0,15 мм и шириной от 20 до 25 мм. Экранирующая оболочка кабеля питания 4 непосредственно соединена с экранирующим кожухом прибора.

Указанные средства индивидуальной защиты обеспечивают повышение эффективности экранирования прибора на 20 - 30 дБ в диапазоне частот от 1 до 30 МГц, обеспечивают защиту от токов радиопомех, протекающих по оболочкам соединительных кабелей и линии заземления.

А.4 Средства групповой защиты СИ от радиопомех

Средства групповой защиты СИ от радиопомех, воздействующих по электрическому полю; радиопомех, распространяющихся по цепям заземления, оболочкам сигнальных кабелей и кабелей заземления; радиопомех, образующихся из-за неэквипотенциальности точки заземления и точек подключения соединительных кабелей, приведены на рисунке А.3.

Обозначение: --- пути прохождения токов радиопомех.

1 - экранирующий шкаф для размещения измерительных приборов; 2 - панель подключения; 3 - шина заземления шкафа; 4 - шина заземления экранирующих кожухов приборов внутри шкафа; 5 - экранированные (в двойном экране) сигнальные высокочастотные и низкочастотные кабели и экранированный кабель питания; 6 - перемычка из коаксиального кабеля; 7 - коаксиальный переход

Рисунок А.3 - Средства групповой защиты СИ от радиопомех

Приборы 1, 2, 3, снабженные средствами индивидуальной защиты от радиопомех, помещают в сварной экранирующий шкаф 1, выполненный из дюралюминия, плакированного медью. Все внешние подключения приборов осуществляются через панель подключения 2, соединенную с контуром ВЧ заземления аппаратного зала посредством шины заземления 3, выполненной из медной ленты шириной от 100 до 150 мм. Экранирующие оболочки всех соединительных кабелей 5 соединены электрически с панелью подключения 2, что обеспечивает замыкание токов радиопомех, протекающих по оболочкам соединительных кабелей, на шину заземления шкафа 3 по кратчайшему пути (пути прохождения токов показаны пунктиром).

Внутри шкафа 1 размещена шина заземления экранирующих кожухов приборов 4 (медная лента шириной от 150 до 200 мм), подключенная к панели подключения 2. Все межприборные соединения и соединения приборов с кабелями, подходящими к панели подключения, осуществляются внутри экранирующего шкафа. Для этого входные и выходные разъемы приборов посредством коротких экранированных перемычек из коаксиального кабеля 6 через коаксиальные переходы 7, установленные на проводящей поверхности экранирующего шкафа, вводятся внутрь экранирующего шкафа.

ПРИЛОЖЕНИЕ Б

(рекомендуемое)

Амплитудно-частотная характеристика фильтра, формирующего спектр вещательного сигнала

Б.1 АЧХ фильтра, формирующего спектр вещательного сигнала, приведена на рисунке Б.1. Допускаемые отклонения АЧХ от приведенной кривой на участке от 0,15 до 1,5 кГц - в пределах ± 1 дБ, на остальных участках - в пределах ± 2 дБ.

Рисунок Б.1 - АЧХ фильтра, формирующего спектр вещательного сигнала

Б.2 При включении данного формирующего фильтра в схему испытаний необходимо обеспечить согласование его характеристического сопротивления по входу и выходу.

ПРИЛОЖЕНИЕ В

(рекомендуемое)

Перечень средств измерений и испытательного оборудования

Таблица В.1

Наименование прибора

Тип прибора

Наименование прибора

Тип прибора

Анализатор спектра ВЧ

С4-74; С4-82; СК4-56; СК4-83; HP 8590

Осциллограф

С1-65А; С1-97

Анализатор спектра НЧ

С4-77; СК4-58; UPA-3

Синтезатор частоты

РЧ6-04; РЧ6-05

Вольтметр универсальный

В7-37

Селективный микровольтметр (измерительный приемник)

ESH-2; ESV

Вольтметр низкочастотный

В7-38; В7-41

Частотомер

Ч3-63; Ч3-64

Вольтметр переменного тока (СКЗ)

В3-48А; В3-57; В3-59; С6-11, СК6-13 (в режиме вольтметра)

Стандарт частоты

Ч1-88

Генератор сигналов НЧ

Г3-118; Г3-123

Измеритель напряженности электромагнитного поля

НФМ-1; ПЗ- 17; HFH-2, HUF

Генератор шума

Г2-57; Г2-59

Ваттметр поглощаемой мощности (калориметрический)

М3-48; МК3-68

Измеритель коэффициента амплитудной модуляции (модулометр)

СК3-45

Псофометр

ИСШ-НЧ; УНП-60; UPGR

Измеритель нелинейных искажений

С6-11; СК6-13

Мегомметр

Ф4101

Комплект измерительный

К505; К506

Установка пробойная

АПУ; УПУ-1М

Примечание - Допускается применение других аналогичных по назначению СИ и испытательного оборудования, обеспечивающих проведение измерений и испытаний в необходимом диапазоне и с точностью, не хуже указанной в настоящем стандарте.

ПРИЛОЖЕНИЕ Г

(рекомендуемое)

Рекомендации по измерению параметров передатчиков с симметричным НЧ входом и (или) симметричным ВЧ выходом

Г.1 Измерение мощности

Измерение мощности передатчиков с симметричным ВЧ выходом проводят аналогично 6.3.1 настоящего стандарта с учетом особенностей подключения симметричного эквивалента антенны, приведенного на рисунке Г.1

ЭА - эквивалент антенны; R1ЭА = R2ЭА = W/2, где W - волновое сопротивление нагрузки, Ом; R1ЭА, R2ЭА - резисторы с естественным или воздушным охлаждением

Рисунок Г.1 - Схема измерения мощности передатчика с симметричным ВЧ выходом

При отсутствии специализированной аппаратуры для определения мощности передатчиков с симметричным выходом измерения проводят раздельно в точках А и Б симметричного выхода и результаты измерений складывают.

Г.2 Измерение качественных показателей на выходе передатчика

Измерение и контроль качественных показателей передатчиков с симметричным выходом, работающих на симметричную антенну, рекомендуется проводить с помощью сумматора противофазных сигналов, снимаемых с обоих проводов двухпроводного коаксиального фидера. Электрическая схема сумматора приведена на рисунке Г.2. Устройство сумматора приведено на рисунке Г.3. Схема его подключения приведена на рисунке Г.4.

1 - кабель коаксиальный типа РК-75-1,5-22; 2 - кабель коаксиальный типа КВФ-37; R1 - резистор сопротивлением 75 Ом; R2 - резистор сопротивлением 37,5 Ом; С1 - конденсатор емкостью 16 пФ

Рисунок Г.2 - Электрическая схема сумматора противофазных сигналов

1 - кабель коаксиальный типа РК-75-1,5-22; 2 - кабель коаксиальный типа КВФ-37; 3 - ферритовое кольцо типа 400НН К38´24´7 - 2 шт.; R1 - резистор сопротивления 75 Ом; R2 - резистор сопротивлением 37,5 Ом; С1 - конденсатор емкостью 16 пФ

Рисунок Г.3 - Устройство сумматора противофазных сигналов

1 - передатчик; 2 - симметричная антенна или ее эквивалент; 3 - двухпроводный коаксиальный симметричный фидер; 4 - сумматор противофазных сигналов; 5 - СИ; HO1, HO2 - направленные ответвители падающих волн

Рисунок Г.4 - Схема подключения сумматора на выходе передатчика

Сумматор построен по мостовой схеме на основе широкополосного трансформатора. Сумматор выделяет противофазные сигналы и подавляет синфазные сигналы.

Коэффициент ослабления синфазных сигналов - не менее 40 дБ в диапазоне частот от 0,1 до 30 МГц.

Г.3 Измерение сопротивления низкочастотного входа

Сопротивление низкочастотного симметричного входа передатчика измеряют по схеме, приведенной на рисунке Г.5. При этом используют генератор сигналов НЧ с симметричным выходом и вольтметр НЧ с «плавающим» входом, то есть имеющим большое сопротивление относительно корпуса по обоим проводам. Подводящие провода и измерительные резисторы R1, R2 рекомендуется экранировать.

1 - генератор сигналов НЧ; 2 - передатчик; 3 - эквивалент антенны; 4, 5 - вольтметры НЧ; R1, R2 - резисторы сопротивлением (300 ± 1,5) Ом

Рисунок Г.5 - Схема измерения сопротивления низкочастотного симметричного входа передатчика

Сопротивление низкочастотного симметричного входа передатчика Rвх, Ом, определяют по формуле

                                             (Г.1)

где R1, R2 - резисторы сопротивлением (300 ± 1,5) Ом;

U1 - напряжение на выходе генератора сигналов НЧ, В;

U2 - напряжение на входе передатчика, В.

ПРИЛОЖЕНИЕ Д

(справочное)

Определение коэффициента гармоник по разности уровней гармонических составляющих

Таблица Д.1

Разность уровней, дБ

Коэффициент n-й гармоники, %

Разность уровней, дБ

Коэффициент n-й гармоники, %

Разность уровней, дБ

Коэффициент n-й гармоники, %

60

0,10

46

0,50

32

2,51

59

0,11

45

0,56

31

2,82

58

0,13

44

0,63

30

3,16

57

0,14

43

0,71

29

3,54

56

0,16

42

0,79

28

3,98

55

0,18

41

0,89

27

4,47

54

0,20

40

1,00

26

5,01

53

0,22

39

1,12

25

5,62

52

0,25

38

1,26

24

6,31

51

0,28

37

1,41

23

7,08

50

0,32

36

1,58

22

7,94

49

0,35

35

1,78

21

8,91

48

0,40

34

2,00

20

10,0

47

0,45

33

2,24

ПРИЛОЖЕНИЕ Е

(справочное)

Амплитудно-частотные характеристики псофометра

Таблица Е.1 - АЧХ псофометра по Рекомендации МККР 468 - 4 [6]

Частота, Гц

Коэффициент передачи, дБ

Частота, Гц

Коэффициент передачи, дБ

Номинальное значение

Предельное отклонение

Номинальное значение

Предельное отклонение

30

-40

-

2000

5,3

± 1,5

50

-34,3

4000

8,2

60

-32,2

5000

8,4

100

-26,1

± 1,5

6000

8,2

200

-17,3

7000

7,3

400

-8,8

8000

5,1

800

-1,9

9000

-0,3

-

10000

-9,7

1000

0

0

13000

-30,0

-

20000

-35,0

Таблица Е.2 - АЧХ псофометра по Рекомендации МККТ Р-53 [7]

Частота, Гц

Коэффициент передачи, дБ

Частота, Гц

Коэффициент передачи, дБ

Номинальное значение

Предельное отклонение

Номинальное значение

Предельное отклонение

31,5

-29,9

± 2,00

6300

+12,2

0

63

-23,9

± 1,40

7100

+12,0

± 0,20

100

-19,8

± 1,00

8000

+11,4

± 0,40

200

-13,8

± 0,85

9000

+10,1

± 0,60

400

-7,8

± 0,70

10000

+8,1

± 0,80

800

-1,9

± 0,55

12500

0

± 1,20

1000

0

± 0,5

14000

-5,3

± 1,40

2000

+5,6

16000

-11,7

± 1,65

3150

+9,0

20000

-2,2

± 2,00

4000

+10,5

5000

+11,7

ПРИЛОЖЕНИЕ Ж

(справочное)

Библиография

[1] ПОТРО-45-002-94 Правила по охране труда на радиопредприятиях. Минсвязи России, 1994

[2] Правила эксплуатации электроустановок потребителей. Главгосэнергонадзор России, 1997

[3] Правила техники безопасности при эксплуатации электроустановок потребителей. Госэнергонадзор России, 1994

[4] СанПиН 2.2.4/2.1.8.055-96 Электромагнитные излучения радиочастотного диапазона (ЭМИ РЧ). Санитарные правила и нормы. Госкомсанэпиднадзор России, 1996

[5] ВСН 601-92 Ведомственные строительные нормы. Допустимые уровни шума на предприятиях связи. Минсвязи России, 1992

[6] МККР 468-4 (1986) Измерение напряжения шума звуковой частоты в звуковом радиовещании

[7] МККТ Р-53 (1986) Измерение напряжения шума звуковой частоты в телефонном канале

 

Ключевые слова: передатчики радиовещательные диапазонов НЧ, СЧ, ВЧ стационарные; основные параметры; технические требования; методы измерений