Special purpose rounds for self-defense tubeless fire-arms (complex "OSA"). General technical requirements. Safety requirements and test methods

ГОСТ Р 51611-2000

ГОСУДАРСТВЕННЫЙ СТАНДАРТ РОССИЙСКОЙ ФЕДЕРАЦИИ

ПАТРОНЫ СПЕЦИАЛЬНЫЕ
ДЛЯ ОГНЕСТРЕЛЬНОГО БЕССТВОЛЬНОГО
ОРУЖИЯ САМООБОРОНЫ
(КОМПЛЕКС «ОСА»)

Общие технические требования

Требования безопасности и методы испытаний

ГОССТАНДАРТ РОССИИ

Москва

Предисловие

1 РАЗРАБОТАН Федеральным научно-производственным центром «НИИ прикладной химии»

ВНЕСЕН Техническим комитетом по стандартизации ТК 384 «Служебное и гражданское оружие и патроны к нему»

2 ПРИНЯТ И ВВЕДЕН В ДЕЙСТВИЕ Постановлением Госстандарта России от 22 мая 2000 г. № 143-ст

3 В настоящем стандарте реализованы положения закона Российской Федерации «Об оружии»

4 ВВЕДЕН ВПЕРВЫЕ

ГОСТ Р 51611-2000

ГОСУДАРСТВЕННЫЙ СТАНДАРТ РОССИЙСКОЙ ФЕДЕРАЦИИ

ПАТРОНЫ СПЕЦИАЛЬНЫЕ ДЛЯ ОГНЕСТРЕЛЬНОГО БЕССТВОЛЬНОГО
ОРУЖИЯ САМООБОРОНЫ (КОМПЛЕКС «ОСА»)

Общие технические требования

Требования безопасности и методы испытаний

Special purpose rounds for self-defense tubeless fire-arms (complex «OSA»).
General technical requirements. Safety requirements and test methods

Дата введения 2001-01-01

1 Область применения

Настоящий стандарт распространяется на патроны травматического и светозвукового действия, предназначенные для стрельбы из бесствольного оружия самообороны (комплекс «ОСА») (далее - оружие) и устанавливает технические требования, требования безопасности и методы испытаний на безопасность.

Стандарт не распространяется на патроны к боевому служебному оружию, а также на экспериментальные патроны, находящиеся в стадии разработки.

Все требования настоящего стандарта являются обязательными.

2 Нормативные ссылки

В настоящем стандарте использованы ссылки на следующие стандарты:

ГОСТ 166-89 (ИСО 3599-76) Штангенциркули. Технические условия

ГОСТ 370-93 Станки вертикально-сверлильные. Нормы точности и жесткости

ГОСТ 427-75 Линейки измерительные металлические. Технические условия

ГОСТ 885-77 Сверла спиральные. Диаметры

ГОСТ 2838-80 Ключи гаечные. Общие технические условия

ГОСТ 3134-78 Уайт-спирит. Технические условия

ГОСТ 4045-75 Тиски слесарные с ручным приводом. Технические условия

ГОСТ 6507-90 Микрометры. Технические условия

ГОСТ 7502-98 Рулетки измерительные металлические. Технические условия

ГОСТ 13109-97 Электрическая энергия. Требования к качеству электрической энергии в электрических сетях общего назначения

ГОСТ 13208-78 Изделия пиротехнические фотоосветительные. Метод фотометрирования

ГОСТ 14192-96 Маркировка грузов

ГОСТ 17168-82 Фильтры электронные октавные и третьоктавные. Общие технические требования и методы испытаний

ГОСТ 17187-81 Шумомеры. Общие технические требования и методы испытаний

ГОСТ 19433-88 Грузы опасные. Классификация и маркировка

ГОСТ 19537-83 Смазка пушечная. Технические условия

ГОСТ 24297-87 Входной контроль продукции. Основные положения

ГОСТ Р 50460-92 Знак соответствия при обязательной сертификации. Форма, размеры и технические требования

ГОСТ Р 51589-2000 Оружие самообороны бесствольное огнестрельное (комплекс «ОСА»). Общие технические требования и методы испытаний

3 Термины и определения

В настоящем стандарте применяют следующие термины с соответствующими определениями:

3.1 патрон травматического действия: Патрон, предназначенный для метания пули, выполненный из эластичного материала и состоящий из гильзы, метательного заряда, электровоспламенителя, а также других элементов, обеспечивающих его работоспособность.

3.2 патрон светозвукового действия: Патрон, предназначенный для создания акустического и светового импульсов и состоящий из гильзы, метательного заряда, электровоспламенителя, светозвукового заряда, а также других элементов, обеспечивающих работоспособность патрона.

3.3 испытательный патрон: Вспомогательный патрон, предназначенный для проверки прочности оружия.

3.4 светозвуковой заряд: Пиротехнический состав, обеспечивающий при сгорании акустический и световой импульсы.

3.5 калибр патрона: Величина, равная номинальному значению максимального наружного диаметра гильзы патрона.

3.6 травматическое действие: Воздействие метаемой пули, способное причинить человеку телесные повреждения различной степени.

3.7 тяжкие телесные повреждения: Телесные повреждения, не опасные для жизни, но вызывающие длительное (более 21 дня) расстройство здоровья или стойкую утрату трудоспособности до 33 %.

3.8 психофизическое воздействие: Воздействие поражающих факторов патрона светозвукового действия, вызывающее кратковременное ослепление и оглушение.

3.9 средний поперечник рассеивания пуль: Среднеарифметическое расстояний между центрами двух наиболее удаленных пробоин на мишенях в каждой группе выстрелов.

3.10 метательный заряд: Порох или пиротехнический состав, образующие продукты сгорания, служащие для метания пули и (или) для воспламенения светозвукового заряда.

3.11 держатель патрона: Часть оружия, предназначенная для размещения, фиксации, удержания и обеспечения задействования патрона.

3.12 Остальные определения - по ГОСТ Р 51589.

4 Общие технические требования

4.1 Основные параметры патронов должны соответствовать параметрам, указанным в таблице 1.

Таблица 1

Параметр

Патрон травматического действия

Патрон светозвукового действия

Максимальная энергетическая экспозиция световой вспышки, Дж/см2

Не определяется

2 · 10-1

Средний поперечник рассеивания пуль в пяти сериях по четыре выстрела на расстоянии 5 м от открытого торца гильзы, м, не более

0,25

Не определяется

Максимальный уровень звукового давления на расстоянии 1 м от открытого торца гильзы, дБ, не более

Не определяется

145

4.2 Длина гильзы не должна превышать ее внутренний диаметр более чем в три раза.

4.3 Вероятность безотказного срабатывания патронов всех типов должна быть не менее 0,95 при доверительной вероятности 0,8.

4.4 Давление разрушения гильзы должно превышать максимальное рабочее давление не менее чем в 1,4 раза.

4.5 Патроны должны сохранять свои свойства и характеристики и быть работоспособными:

4.5.1 после пребывания в атмосфере с относительной влажностью воздуха (93 ± 3) % при температуре (40 ± 3) °С в течение 24 ч;

4.5.2 во время и после воздействия пониженной температуры окружающей среды минус (30 ± 3) °С;

4.5.3 во время и после воздействия повышенной температуры окружающей среды (50 ± 3)°С;

4.5.4 после воздействия на патрон в упакованном виде перегрузок при транспортировании автомобильным, железнодорожным, водным и воздушным транспортом;

4.5.5 во время и после воздействия атмосферных осадков (дождя);

4.5.6 после падения в упаковке, без нее и в составе оружия на деревянную площадку с высоты 1 м.

4.6 Срок годности патронов при соблюдении условий транспортирования и хранения (в отапливаемых складах при температуре от 5 до 40 °С и относительной влажности до 80 %) должен быть не менее трех лет, в том числе вне упаковки в составе оружия - не менее одного года.

5 Требования безопасности

5.1 В патронах травматического действия не допускается использование поддонов и контейнеров, отделяемых при выстреле.

5.2 Воздействие от патрона светозвукового действия при выстреле не должно приводить к органическим и патологическим функциональным нарушениям зрительного и слухового анализаторов человека на расстоянии более 1,0 м от среза гильзы до объекта.

5.3 Патроны должны быть безопасны при эксплуатации после:

а) падения с высоты 2 м на бетонное или стальное основание;

б) многократного (40 раз) заряжания и разряжания в оружие;

в) воздействия разрядов статического электричества.

5.4 При стрельбе из бесствольного оружия не допускается:

- изменение размеров, образование трещин на гильзах или их разрыв;

- прорыв газов через электровоспламенитель;

- заедание гильзы в держателе патрона.

5.5 Воздействие от патрона травматического действия при выстреле не должно причинять тяжкие телесные повреждения на расстоянии 1,0 м и более от среза гильзы до объекта.

5.6 Патроны травматического и светозвукового действия должны иметь заключение о соответствии их нормам воздействия, утвержденным Минздравом России.

Патроны травматического действия предъявляют на медико-биологические испытания с протоколом испытаний по определению начальной скорости полета пули на расстоянии 1 м от среза гильзы.

Данные заключения служат основанием для установления в нормативной документации предельных значений начальной скорости метаемого элемента, энергетической экспозиции и уровня звукового давления.

5.7 Каждый тип патрона должен иметь заключение экспертно-криминалистического центра (ЭКЦ) МВД Российской Федерации о соответствии следующим криминалистическим требованиям:

- наличие товарного знака на торце гильзы;

- соответствие размеров гильзы требованиям 4.2;

- затрудненность переделки патрона;

- возможность выстрела переснаряженного патрона металлическими пулевыми или дробовыми зарядами с удельной энергией более 0,5 Дж/мм2.

6 Требования к сырью, материалам и покупным изделиям

Качество материалов, деталей, покупных изделий, используемых для изготовления патронов, должно быть подтверждено результатами входного контроля в соответствии с ГОСТ 24297.

7 Маркировка и упаковка

7.1 На донной части гильзы маркируют:

- товарный знак или наименование предприятия-изготовителя;

- калибр.

7.2 Патроны должны быть упакованы в первичную упаковку и в транспортировочный ящик. Первичная упаковка должна содержать патроны одного типа.

7.3 На первичной упаковке указывают:

- тип патрона;

- номер партии;

- количество патронов;

- год изготовления;

- знак соответствия по ГОСТ Р 50460;

- клеймо ОТК;

- дату окончания срока годности;

- штрихкод.

7.4 На транспортировочном ящике указывают:

- товарный знак или наименование предприятия-изготовителя;

- тип патрона;

- количество патронов в упаковке;

- год изготовления (две последние цифры);

- номер партии;

- дату окончания срока годности;

- манипуляционные знаки по ГОСТ 14192;

- знак опасности по ГОСТ 19433;

- массу брутто, кг.

7.5 Маркировку допускается наносить любым способом, обеспечивающим четкое изображение и сохранность в течение срока хранения патронов.

8 Порядок проведения и методы испытаний

8.1 Испытания патронов проводят в последовательности и объемах, предусмотренных в нормативной документации (НД) на патрон и в соответствии с 8.2 - 8.16.

8.2 Испытания патронов стрельбой проводят при помощи устройств отстрела.

8.3 Соответствие патронов требованиям 7.1 - 7.5 контролируют визуально.

8.4 Размеры патронов по 4.2 и указанные в НД проверяют универсальным измерительным инструментом по ГОСТ 166 и ГОСТ 6507 или специальным измерительным инструментом, указанным в документации на данный вид патронов.

8.5 Испытаниям стрельбой подвергают патроны, прошедшие испытания по 8.6 - 8.8.

8.6 Стойкость патронов при транспортировании по 4.5.4 проверяют в упаковке предприятия-изготовителя испытаниями на стенде имитации транспортирования (СИТ) при среднеквадратическом ускорении (44,1 ± 4,9) м/с2 в течение (120 ± 5) мин.

8.7 Стойкость к пребыванию во влажной среде по 4.5.1 контролируют в камере влаги (климатической камере) по методу постоянного режима при температуре (40 ± 3) °С и относительной влажности (93 ± 3) % не менее 24 ч. Вода, применяемая для создания заданной влажности в камере, при температуре в пределах (23 ± 3) °С должна иметь показатель рН от 6,0 до 7,0.

8.8 Испытания на воздействие пониженной (повышенной) температуры по 4.5.2 и 4.5.3 проводят в камерах холода (тепла) или климатических камерах.

Испытания проводят при атмосферном давлении и относительной влажности, соответствующих нормальным условиям испытаний, при температурах минус (30 ± 3) °С и плюс (50 ± 3) °С в течение (120 ± 5) мин.

8.9 Уровень звукового давления (таблица 1) измеряют методом, приведенным в приложении А.

8.10 Энергетическую экспозицию световой вспышки определяют методом, приведенным в приложении Б.

8.11 Для контроля патронов на соответствие требованиям 4.5.6 патрон в упаковке, без нее и в составе оружия подвергают десятикратному свободному падению на деревянное основание с высоты 1 м. Испытаниям подвергают по четыре патрона при нормальной температуре. По окончании испытаний патроны подвергают испытаниям стрельбой.

Патроны считают выдержавшими испытания, если в процессе испытаний стрельбой обеспечиваются заданные характеристики в соответствии с таблицей 1.

8.12 Для контроля патронов на безопасность при эксплуатации проводят однократный сброс 6 патронов на бетонное или стальное основание с высоты 2,0 м при нормальной температуре. Патрон считают выдержавшим испытания, если не произошло его срабатывания. По окончании испытаний патроны уничтожают.

8.13 Контроль безопасности патронов при эксплуатации после воздействия разрядов статического электричества - по приложению В.

8.14 Для контроля патронов на соответствие требованиям 4.4 определяют давление разрушения гильзы согласно приложению Д и наибольшее значение давления порохового и пиротехнического заряда патрона согласно приложению Г.

8.15 Испытания по определению среднего поперечника рассеивания пуль патронов травматического действия проводят при закреплении их в устройстве отстрела на расстоянии 5+0,05 м от плоскости мишени. Ось устройства отстрела располагают горизонтально. Средний поперечник рассеивания пуль определяют как среднеарифметическое расстояний между двумя наиболее удаленными точками попадания в пяти сериях - по четыре выстрела в каждой серии.

8.16 Соответствие патронов травматического действия требованиям 5.5 определяют сопоставлением значений начальной скорости полета пули, заданной в НД на патрон и определенной методом, изложенным в приложении Е.

ПРИЛОЖЕНИЕ А
(обязательное)

Метод измерения уровня звукового давления

Метод основан на измерении звукового давления шумомером. Погрешность измерения ±5 дБ.

А.1 Средства испытания и вспомогательные устройства

А.1.1 Шумомера 1-го и 2-го класса по ГОСТ 17187 с октавными (1/3-октавными) электрическими фильтрами по ГОСТ 17168.

А.1.2 Рулетка по ГОСТ 7502.

А.1.3 Устройство отстрела.

А.2 Порядок подготовки к проведению испытаний

А.2.1 Устанавливают патрон светозвукового действия в устройство отстрела. Отклонение расстояния между патроном и микрофоном от указанного в документации не должно превышать ±0,1 м.

А.2.2 Подготавливают шумомер к измерениям в соответствии с инструкцией по эксплуатации.

А.2.2.1 Проверяют положение нулевой точки на шкале прибора и, при необходимости, корректируют положение стрелки индикатора;

А.2.2.2 Калибруют прибор и устанавливают переключатель частотного приведения в диапазон АЮ, а переключатель временного приведения - в положение удерживания импульса.

А.3 Порядок проведения испытаний

А.3.1 Приводят патрон в действие.

А.3.2 Измеряют уровень звукового давления, дБ.

А.3.3 Проводят расчет уровня звукового давления L, дБ, на необходимом расстоянии R, м, по формуле

                                                             (A.1)

где Lr - измеренный уровень звукового давления, дБ;

r - расстояние от микрофона до изделия, м.

ПРИЛОЖЕНИЕ Б
(обязательное)

Метод определения энергетической экспозиции световой вспышки

Энергетическую экспозицию световой вспышки Е, Дж/см2, определяют по формуле

                                                             (Б.1)

где 50,7 - световой коэффициент потока излучения, лм/Вт, рассчитанный из условия, что излучение принято как излучение абсолютно черного тела температурой 3000 °С;

R - расстояние от ослепляемого объекта до вспышки;

Н - освечивание, кд/с, рассчитанное по формуле

                                                                  (Б.2)

где Imax - максимальная сила света, кд, измеряемая по ГОСТ 13208;

tb - длительность вспышки, с.

ПРИЛОЖЕНИЕ В
(обязательное)

Метод испытаний при воздействии разряда статического электричества
на патроны травматического и светозвукового действия

В.1 Оборудование

В.1.1 Диэлектрическая подставка.

В.1.2 Имитатор заряда статического электричества, накапливаемого на человеке, емкостью 200 пФ, с электрическим сопротивлением разряда 500 Ом, потенциалом относительно земли 25 кВ.

В.2 Проведение испытаний

В.2.1 Патрон закрепляют на диэлектрической подставке.

В.2.2 Снимают заряд статического электричества с патрона соединением гильзы патрона с корпусом имитатора заряда статического электричества, накапливаемого на человеке.

В.2.3 Разряжают через сопротивление 500 Ом заряд статического электричества с имитатора на поверхность патрона.

В.2.4 Испытания проводят при заземленном и незаземленном патроне одиночным разрядом.

В.2.5 Подсоединение измерителя потенциала к емкости имитатора осуществляют так, чтобы энергия, выделяющаяся в цепи при разряде, не превышала 1 % энергии, выделяющейся при разряде на патрон заряженного имитатора.

ПРИЛОЖЕНИЕ Г
(рекомендуемое)

Метод определения давления в гильзе патрона

Г.1 Оборудование и материалы

Г.1.1 Устройство для измерения давления с втулкой под датчик давления Т-2000 по НД.

Г.1.2 Аппарат для измерения давления «Нэйва-2к» по НД.

Г.1.3 Датчик давления пьезоэлектрический типа Т-2000 или Т-500 по НД.

Г.1.4 Тиски слесарные с ручным приводом по ГОСТ 4045.

Г.1.5 Осциллограф электронный 09-8 по НД.

Г.1.6 Вольтметр цифровой В7-28 по НД.

Г.1.7 Генератор импульсный МИГ-1к по НД.

Г.1.8 Станок сверлильный по ГОСТ 370.

Г.1.9 Ключ моментальный № 122 по НД.

Г.1.10 Ключи гаечные 8/10 и 9/11 по ГОСТ 2838.

Г.1.11 Мастика термозащитная ВНИИ НП259 по НД.

Г.1.12 Смазка пушечная по ГОСТ 19537.

Г.1.13 Уайт-спирит по ГОСТ 3134.

Г.1.14 Кондукторы для сверления отверстий в патронах № 3-591-98 и № 3-592-98 по НД.

Г.1.15 Сверло по ГОСТ 885 диаметром 4 и 2,4 мм.

Г.2 Подготовка к проведению испытаний

Г.2.1 Протирают устройство для измерения давления салфетками, смоченными уайт-спиритом, и закрепляют его.

Г.2.2 Собирают измерительные линии в соответствии со схемой, приведенной на рисунке Г.1.

Г.2.3 Включают питание приборов в соответствии с техническим описанием на них.

Г.2.4 Устанавливают датчик давления Т-2000 (Т-500) в штуцер устройства для измерения давления. Свободные полости заполняют термозащитной мастикой.

Г.2.5 Калибруют осциллограф С 9-8 и аппарат «Нэйва-2к» вольтметром в соответствии с техническим описанием и инструкцией по эксплуатации.

Г.2.6 Устанавливают патрон в кондуктор № 3-591-98. Сверлят отверстие на торце патрона глубиной 2,0 мм и отверстие на корпусе патрона глубиной 1,0 мм сверлом диаметром 4 мм с углом заточки не менее < 120°, максимальная скорость сверления 300 об/мин.

Вынимают патрон и устанавливают его в кондуктор № 3-592-98, фиксируют патрон по отверстию в торце. Рассверливают отверстие на корпусе на глубину 10 мм сверлом диаметром 2,4 мм с углом заточки не менее < 120°, максимальная скорость сверления 300 об/мин.

Г.2.7 Устанавливают патрон в устройство для измерения давления таким образом, чтобы отверстие в торце патрона совпало со штифтом устройства для измерения давления, что обеспечивает совпадение отверстия в патроне с отверстием втулки.

Г.3 Измерение и обработка результатов

Г.3.1 Производят выстрел подачей напряжения от генератора МИГ-1к в цепь.

Г.3.2 Определяют максимальное отклонение луча Hmax на экране осциллографа.

Г.3.3 Максимальное избыточное давление в патроне Рmax, МПа, определяют по формуле

                                                           (Г.1)

где K(Н) - градуировочный коэффициент, определяемый для каждого канала в соответствии с техническим описанием и инструкцией по эксплуатации на аппарат «Нэйва-2к»;

Hmax - максимальное отклонение луча на экране осциллографа, В.

Г.3.4 Погрешность определения максимального давления данным методом обуславливается погрешностями датчика давления, градуировки, нелинейностью усилителя и должна составлять не более 3 % абсолютного значения максимального давления.

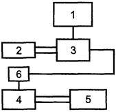
1 - вольтметр; 2 - осциллограф; 3 - аппарат «Нэйва-2к»; 4 - устройство измерения давления;
5 - импульсный генератор МИГЧк; 6 - датчик давления Т-2000

Рисунок Г.1 - Схема установки измерения давления

ПРИЛОЖЕНИЕ Д
(рекомендуемое)

Метод определения прочности гильзы

Д.1 Оборудование и материалы

Д.1.1 Гильза МГИФ 715671.002.

Д.1.2 Пресс гидравлический (типа ЦД-10).

Д.1.3 Резиновый вкладыш, совпадающий по форме с внутренней формой гильзы.

Д.1.4 Поршень, диаметр которого соответствует внутреннему диаметру гильзы.

Д.2 Подготовка и проведение испытания

Д.2.1 Вставляют в гильзу резиновый вкладыш.

Д.2.2 Вставляют в гильзу поршень.

Д.2.3 Устанавливают сборку на гидравлический пресс.

Д.2.4 Нагружают сборку с помощью гидравлического пресса до начала разрушения гильзы и определяют усилие разрушения F(Н).

Д.2.5 Определяют давление разрушения гильзы Р, кгс/см2, по формуле

                                                                (Д.1)

где D - внутренний диаметр гильзы, см;

F - усилие разрушения, Н.

ПРИЛОЖЕНИЕ Е
(рекомендуемое)

Метод определения скорости пули

Е.1 Оборудование и материалы

Е.1.1 Устройство отстрела МГИФ 441439.001.

Е.1.2 Осциллограф запоминающий типа С9-08.

Е.1.3 Источник постоянного тока.

Е.1.4 Электрическая промышленная однофазная сеть напряжением 220 В, частотой 50 Гц, с нормами качества по ГОСТ 13109.

Е.1.5 Линейка измерительная металлическая по ГОСТ 427 ценой деления 1 мм, длиной 1000 мм.

Е.2 Подготовка к проведению испытаний

Е.2.1 Размещают контактную рамку 1 (рисунок Е.1) на расстоянии 0,3 - 0,4 м от устройства отстрела, а контактную рамку 2 на расстоянии 0,5 - 0,8 м от контактной рамки 1.

Е.2.2 Соединяют разъемы Рамка 1 и Рамка 2 с соответствующими разъемами пульта, разъем Питание с источником постоянного тока, входы измерительных каналов А и Б осциллографа подключают к разъемам Канал 1 и Канал 2 пульта в соответствии с рисунком Е.1.

Е.2.3 Включают источник тока, предварительно установив значение выходного напряжения 12 В и ограничив выходной ток значением 50 мА.

Е.2.4 Проверяют исправность контактных рамок и цепей электрических соединений, для чего на пульте нажимают кнопку Контроль 1, при этом светодиоды Пит. 1 и Контр. 1 должны светиться. При отпускании кнопки Контроль 1 светодиод Контр. 1 светиться не должен. Аналогично проверяют вторую контактную рамку. Светодиоды Пит. 1 и Пит. 2 показывают наличие напряжения питания в цепях контактных рамок 1 и 2 соответственно.

Е.2.5 Соединяют через тройник вход внешней синхронизации запоминающего осциллографа с входом А осциллографа.

Е.2.6 Включают осциллограф. Устанавливают двухканальный (А и Б) режим цикл (циклический запуск) и нажатием кнопок Контроль 1 и Контроль 2 проверяют исправность измерительных линий, при этом сигналы на входах А и Б должны изменяться.

Е.2.7 Устанавливают диапазон входных значений сигналов 50 В, время развертки и время опережения в соответствии с документацией на используемое изделие. Измерения проводят в двухканальном режиме и Б). Связь синхронизации - постоянно-переменная (@) по положительному (+) фронту запускающего импульса в ждущем (Z) однократном режиме. Масштаб входа запускающего импульса 1:1.

Е.2.8 Устанавливают однократный запуск осциллографа в состояние готовности и нажимают на пульте кнопку Контроль 1. Ручкой регулировки уровень осциллографа добиваются устойчивого запуска развертки, при этом на экране осциллографа должен происходить переход входного сигнала (по каналу А осциллографа) с нижнего уровня на верхний.

Е.3 Проведение испытаний

Е.3.1 Устанавливают патрон в устройство отстрела.

Е.3.2 Приводят осциллограф в состояние готовности.

Е.3.3 Производят выстрел.

Е.3.4 Измеряют время пролета пули через контактные рамки как разность времен переходов входных сигналов первого и второго каналов с нижнего состояния на верхнее, то есть возникновения напряжений на входах А и Б осциллографа.

Е.3.5 Скорость полета пули v, м/с, на контрольном участке траектории рассчитывают по формуле

                                                                   (E.1)

где L - длина контрольного участка траектории, м,

t - время полета пули, с.

Е.3.6 Кинетическую энергию пули Е, Дж, рассчитывают по формуле

                                                                 (Е.2)

где М - масса пули, кг, выбирают в соответствии с ТД на травматический патрон,

v - скорость полета пули, определение по 3.5 настоящего приложения.

1 - пульт установки, 2 - запоминающий осциллограф,
3 - источник постоянного тока, 4, 5 - контактные рамки

Рисунок Е.1 - Схема установки для определения скорости пули

Е.3.7 Погрешность метода определяют как сумму трех погрешностей

- несовпадения траектории полета пули с базовой линией,

- погрешности измерения интервала времени,

- погрешности, вызванной удлинением проволоки контактных рамок в момент разрыва.

Е.3.8 Суммарная среднеквадратическая погрешность определения кинетической энергии пули с учетом всех трех погрешностей должна составлять 8 %, предельная суммарная погрешность 12 %

Е.3.9 Определение средней кинетической энергии пули

Среднюю кинетическую энергию пули определяют как среднеарифметическое энергий пуль при испытании патронов.

 

 

Ключевые слова: патрон травматического действия, патрон светозвукового действия, калибр патрона, метательный заряд, выстрел, гильза, методы испытаний, сертификация

СОДЕРЖАНИЕ

1 Область применения. 1

2 Нормативные ссылки. 1

3 Термины и определения. 2

4 Общие технические требования. 2

5 Требования безопасности. 2

6 Требования к сырью, материалам и покупным изделиям.. 3

7 Маркировка и упаковка. 3

8 Порядок проведения и методы испытаний. 3

Приложение А (обязательное). Метод измерения уровня звукового давления. 4

Приложение Б (обязательное). Метод определения энергетической экспозиции световой вспышки. 5

Приложение В (обязательное). Метод испытаний при воздействии разряда статического электричества на патроны травматического и светозвукового действия. 5

Приложение Г (рекомендуемое). Метод определения давления в гильзе патрона. 5

М... 5

Приложение Д (рекомендуемое). Метод определения прочности гильзы.. 6

Приложение Е (рекомендуемое). Метод определения скорости пули. 7