|
ФЕДЕРАЛЬНОЕ АГЕНТСТВО |
||
|
|
НАЦИОНАЛЬНЫЙ |
ГОСТ Р ИСО |
Системы
автоматизации производства
и их интеграция
ПРЕДСТАВЛЕНИЕ
ДАННЫХ ОБ ИЗДЕЛИИ
И ОБМЕН ЭТИМИ ДАННЫМИ
Часть 107
Интегрированные
прикладные ресурсы.
Взаимосвязи определений анализа методом
конечных элементов
ISO 10303-107:2006
Industrial automation systems and integration - Product data representation
and exchange - Part 107: Integrated application resource: Finite element
analysis
definition relationships
(IDT)
|
|
Москва |
Предисловие
Цели и принципы стандартизации в Российской Федерации установлены Федеральным законом от 27 декабря 2002 г. № 184-ФЗ «О техническом регулировании», а правила применения национальных стандартов Российской Федерации - ГОСТ Р 1.0-2004 «Стандартизация в Российской Федерации. Основные положения»
Сведения о стандарте
1. ПОДГОТОВЛЕН Государственным научным учреждением «Центральный научно-исследовательский и опытно-конструкторский институт робототехники и технической кибернетики» на основе собственного аутентичного перевода на русский язык стандарта, указанного в пункте 4
2. ВНЕСЕН Техническим комитетом по стандартизации ТК 459 «Информационная поддержка жизненного цикла изделий»
3. УТВЕРЖДЕН И ВВЕДЕН В ДЕЙСТВИЕ Приказом Федерального агентства по техническому регулированию и метрологии от 18 октября 2011 г. № 460-ст
4. Настоящий стандарт идентичен международному стандарту ИСО 10303-107:2006 «Системы автоматизации производства и их интеграция. Представление данных об изделии и обмен этими данными. Часть 107. Интегрированные прикладные ресурсы. Взаимосвязи определений анализа методом конечных элементов» (ISO 10303-107:2006 «Industrial automation systems and integration - Product data representation and exchange - Part 107: Integrated application resource: Finite element analysis definition relationships»).
При применении настоящего стандарта рекомендуется использовать вместо ссылочных международных стандартов соответствующие им национальные стандарты Российской Федерации, сведения о которых приведены в дополнительном приложении ДА
5. ВВЕДЕН ВПЕРВЫЕ
Информация об изменениях к настоящему стандарту публикуется в ежегодно издаваемом информационном указателе «Национальные стандарты», а текст изменений и поправок - в ежемесячно издаваемых информационных указателях «Национальные стандарты». В случае пересмотра (замены) или отмены настоящего стандарта соответствующее уведомление будет опубликовано в ежемесячно издаваемом информационном указателе «Национальные стандарты». Соответствующая информация, уведомление и тексты размещаются также в информационной системе общего пользования - на официальном сайте Федерального агентства по техническому регулированию и метрологии в сети Интернет
СОДЕРЖАНИЕ
Введение
Стандарты комплекса ИСО 10303 распространяются на компьютерное представление информации об изделиях и обмен данными об изделиях. Их целью является обеспечение нейтрального механизма, способного описывать изделия на всем протяжении их жизненного цикла. Этот механизм применим не только для обмена файлами в нейтральном формате, но является также основой для реализации и совместного доступа к базам данных об изделиях и организации архивирования.
Стандарты комплекса ИСО 10303 представляют собой набор отдельно издаваемых стандартов (частей). Стандарты данного комплекса относятся к одной из следующих тематических групп: «Методы описания», «Методы реализации», «Методология и основы аттестационного тестирования», «Интегрированные обобщенные ресурсы», «Интегрированные прикладные ресурсы», «Прикладные протоколы», «Комплекты абстрактных тестов», «Прикладные интерпретированные конструкции» и «Прикладные модули». Настоящий стандарт входит в тематическую группу «Интегрированные прикладные ресурсы» и определяет прикладной ресурс для представления информации и обмена данными об изделиях.
В настоящем стандарте определены следующие схемы:
- product_and_model_relationships_schema;
- action_and_model_relationships_schema;
- state_and_model_relationships_schema;
- property_distribution_and_model_relationships_schema;
- fea_definition_relationships_schema.
Настоящий стандарт обеспечивает средства, связывающие информацию, основанную на анализе методом конечных элементов, с информацией о конструкции и структуре изделия. Настоящий стандарт устанавливает связи между информацией, основанной на методе конечных элементов, установленной в ИСО 10303-104, с одной стороны и информацией, определяющей изделие и его свойства, установленной в ИСО 10303-41, а также информацией о топологии изделия, установленной в ИСО 10303-42, с другой стороны.
Эти связи позволяют осуществлять следующие действия:
- каждый этап анализа методом конечных элементов может быть связан с описанием плана действия, которое моделируется на данном этапе.
Примечание - Данное действие обеспечивает дополнительную информацию о текущем этапе анализа и пути к нему с использованием системы управления данными об изделии (PDM-системы);
- состояние анализа методом конечных элементов может быть связано с описанием проекта состояния изделия, которое рассчитывается с помощью данного анализа.
Примечание - Данное действие обеспечивает дополнительную информацию о состоянии анализа и пути к достижению данного состояния с использованием PDM-системы;
- свойство участка поверхности или кривой может быть связано с проектной спецификацией данного участка.
Примечание - Данное действие обеспечивает дополнительную информацию об участке и его свойствах. Проектная спецификация изменения свойств участка поверхности в зависимости от его расположения может быть определена на основании ИСО 10303-51 и ИСО 10303-50;
- узел, элемент или вид элемента, используемый при анализе методом конечных элементов, может быть связан с топологией изделия.
Примечание - Данное действие обеспечивает непосредственную связь между характеристиками изделия, определяемыми его топологией в CAD-системе, и анализом методом конечных элементов, что позволяет связать результаты анализа с особенностями конструкции.
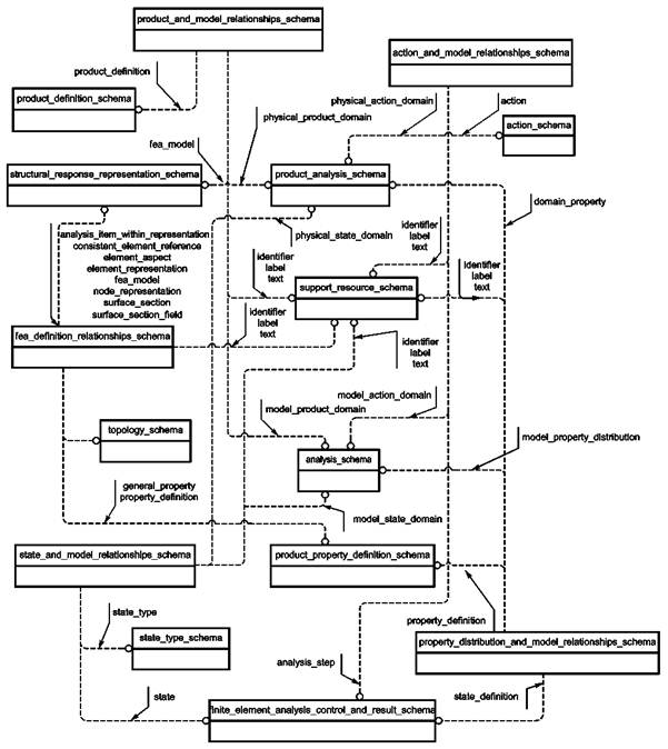
Взаимосвязи схем, установленных в настоящем стандарте, с другими схемами, определяющими интегрированные ресурсы стандартов комплекса ИСО 10303, представлены на рисунке 1 с использованием графической нотации EXPRESS-G языка EXPRESS. Графическая нотация EXPRESS-G определена в ИСО 10303-11, приложение D.
На рисунке 1 показаны следующие схемы, определенные в других стандартах комплекса ИСО 10303:
- action_schema, определенная в ИСО 10303-41;
- analysis_schema, определенная в ИСО 10303-53;
- finite_element_analysis_control_and_result_schema, определенная в ИСО 10303-104;
- product_analysis_schema, определенная в ИСО 10303-53;
- product_definition_schema, определенная в ИСО 10303-41;
- product_property_definition_schema, определенная в ИСО 10303-41;
- state_type_schema, определенная в ИСО 10303-56;
- structural_response_representation_schema, определенная в ИСО 10303-104;
- support_resource_schema, определенная в ИСО 10303-41;
- topology_schema, определенная в ИСО 10303-42.
Все схемы, представленные на рисунке 1, являются компонентами интегрированных ресурсов.
Рисунок 1 - Взаимосвязь между схемами в настоящем стандарте
НАЦИОНАЛЬНЫЙ СТАНДАРТ РОССИЙСКОЙ ФЕДЕРАЦИИ
|
Системы автоматизации производства и их интеграция ПРЕДСТАВЛЕНИЕ ДАННЫХ ОБ ИЗДЕЛИИ И ОБМЕН ЭТИМИ ДАННЫМИ Часть 107 Интегрированные
прикладные ресурсы. Industrial
automation systems and integration. Product data representation and exchange.
Part 107. Integrated |
Дата введения - 2012-08-01
Настоящий стандарт определяет интегрированный прикладной ресурс «Взаимосвязи определений анализа методом конечных элементов».
Требования настоящего стандарта распространяются на:
- связь между множеством этапов анализа методом конечных элементов и планом или спецификацией действия;
- связь между состоянием анализа методом конечных элементов и проектом или спецификацией состояния изделия;
- связь между результатом анализа методом конечных элементов и свойством состояния изделия;
- связь между свойством участка поверхности или кривой в конечноэлементной модели и свойством изделия;
- связь между узлом или элементом конечноэлементной модели и аспектом топологии изделия.
Требования настоящего стандарта не распространяются на:
- идентификацию или описание действия;
- идентификацию или описание изделия или состояния изделия;
- идентификацию или описание свойства;
- топологию изделия;
- конечноэлементную модель изделия.
В настоящем стандарте использованы ссылки на следующие международные стандарты:
ИСО/МЭК 8824-1:2002* Информационные технологии. Абстрактная синтаксическая нотация версии один (АСН.1). Часть 1. Спецификация основной нотации (ISO/IEC 8824-1:2002, Information technology - Abstract Syntax Notation One (ASN.1): Specification of basic notation)
___________
* Заменен. Действует ИСО/МЭК 8824-1:2008. Для однозначного соблюдения требований настоящего стандарта, выраженных в датированных ссылках, рекомендуется использовать только данный ссылочный стандарт.
ИСО 10303-1:1994 Системы автоматизации производства и их интеграция. Представление данных об изделии и обмен этими данными. Часть 1. Общие представления и основополагающие принципы (ISO 10303-1:1994, Industrial automation systems and integration - Product data representation and exchange - Part 1: Overview and fundamental principles)
ИСО 10303-11:2004 Системы автоматизации производства и их интеграция. Представление данных об изделии и обмен этими данными. Часть 11. Методы описания. Справочное руководство по языку EXPRESS (ISO 10303-11:2004, Industrial automation systems and integration - Product data representation and exchange - Part 11: Description methods: The EXPRESS language reference manual)
ИСО 10303-41:2000 Системы автоматизации производства и их интеграция. Представление данных об изделии и обмен этими данными. Часть 41. Интегрированные обобщенные ресурсы. Основы описания и поддержки изделий (ISO 10303-41:2000, Industrial automation systems and integration - Product data representation and exchange - Part 41: Integrated generic resource: Fundamentals of product description and support)
ИСО 10303-42:2003 Системы автоматизации производства и их интеграция. Представление данных об изделии и обмен этими данными. Часть 42. Интегрированные обобщенные ресурсы. Геометрическое и топологическое представление (ISO 10303-42:2003, Industrial automation systems and integration - Product data representation and exchange - Part 42: Integrated generic resource: Geometric and topological representation)
ИСО 10303-50:2002 Системы автоматизации производства и их интеграция. Представление данных об изделии и обмен этими данными. Часть 50. Интегрированные обобщенные ресурсы. Математические выражения (ISO 10303-50:2002, Industrial automation systems and integration - Product data representation and exchange - Part 50: Integrated generic resource: Mathematical constructs)
ИСО 10303-51:2005 Системы автоматизации производства и их интеграция. Представление данных об изделии и обмен этими данными. Часть 51. Интегрированные обобщенные ресурсы. Математическое описание (ISO 10303-50:2002, Industrial automation systems and integration - Product data representation and exchange - Part 51: Integrated generic resource: Mathematical description)
ИСО 10303-53:2011 Системы автоматизации производства и их интеграция. Представление данных об изделии и обмен этими данными. Часть 53. Интегрированные обобщенные ресурсы. Численный анализ (ISO 10303-53, Industrial automation systems and integration - Product data representation and exchange - Part 53: Integrated generic resource: Numerical analysis)
ИСО 10303-56:2005 Системы автоматизации производства и их интеграция. Представление данных об изделии и обмен этими данными. Часть 56. Интегрированные обобщенные ресурсы. Состояние (ISO 10303-56:2005, Industrial automation systems and integration - Product data representation and exchange - Part 56: Integrated generic resource: State)
ИСО 10303-104:2000 Системы автоматизации производства и их интеграция. Представление данных об изделии и обмен этими данными. Часть 104. Интегрированные прикладные ресурсы. Анализ методом конечных элементов (ISO 10303-104:2000, Industrial automation systems and integration - Product data representation and exchange - Part 104: Integrated application resource: Finite element analysis)
В настоящем стандарте применены следующие термины:
- интегрированный ресурс (integrated resource);
- изделие (product).
В настоящем стандарте применены следующие термины:
- определение независимых свойств (independent property definition);
- свойство (property);
- пространство свойств (property space).
3.3. Термин, определенный в ИСО/ТС 10303-104
В настоящем стандарте применен следующий термин:
- этап анализа (analysis step).
Ниже представлен фрагмент EXPRESS-спецификации, с которого начинается описание схемы product_and_model_relationships_schema и в котором определяются необходимые внешние ссылки.
EXPRESS-спецификация:
*)
SCHEMA product_and_model_relationships_schema;
REFERENCE FROM analysis_schema - - ISO 10303-53
(model_product_domain);
REFERENCE FROM product_analysis_schema - - ISO 10303-53
(physical_product_domain);
REFERENCE FROM product_definition_schema - - ISO 10303-41
(product definition);
REFERENCE FROM structural_response_representation_schema - - ISO 10303-104
(fea_model);
REFERENCE FROM support_resource_schema - - ISO 10303-41
(identifier,
label,
text);
(*
Примечания
1. Схемы, ссылки на которые приведены выше, определены в следующих стандартах комплекса ИСО 10303:
|
analysis_schema |
- ИСО 10303-53; |
|
product_analysis_schema |
- ИСО 10303-53; |
|
product_definition_schema |
- ИСО 10303-41; |
|
structural_response_representation_schema |
- ИСО 10303-104; |
|
support_resource_schema |
- ИСО 10303-41. |
2. Графическое представление данной схемы приведено в приложении D.
Схема product_and_model_relationships_schema определяет взаимосвязь между идеализацией изделия как предметной области для анализа и дискретизированной моделью изделия для анализа.
В стандартах комплекса ИСО 10303 различают следующие понятия:
- «описание конструкции изделия».
Примечание - Описание конструкции изделия формулируется на основании ИСО 10303-41;
- «идеализация изделия для анализа».
Примечания
1. Для одного описания конструкции может существовать множество идеализаций для анализа.
2. Идеализации изделия для анализа могут быть сформулированы на основании ИСО 10303-41 или ИСО 10303-53;
- «дискретизированная модель изделия для анализа».
Примечания
1. Идеализация для анализа может иметь множество созданных для нее дискретизированных моделей.
2. Дискретизированная модель изделия для анализа может быть сформулирована на основании ИСО 10303-104 или ИСО 10303-53.
Стандарты комплекса ИСО 10303 позволяют одну идеализацию для анализа и одну дискретизированную модель формулировать разными способами. Настоящий стандарт связывает дискретизированную модель изделия с соответствующей идеализацией независимо от способа их формирования.
Настоящий стандарт также устанавливает, что:
- разные формулировки идеализации изделия для анализа имеют одинаковый смысл;
- разные формулировки дискретизированной модели изделия имеют одинаковый смысл.
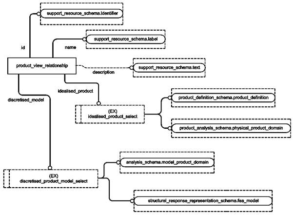
Тип данных discretised_product_model_select является наращиваемым списком альтернативных типов данных. Он обеспечивает механизм для ссылок на экземпляры типов данных, включенных в тип discretised_product_model_select или в его расширения.
Примечание - Список объектных типов данных наращивается в прикладных ресурсах, использующих конструкции данного ресурса.
EXPRESS-спецификация:
*)
TYPE discretised_product_model_select = EXTENSIBLE SELECT
(fea_model,
model_product_domain);
END_TYPE;
(*
Тип данных idealized_product_select является наращиваемым списком альтернативных типов данных. Он обеспечивает механизм для ссылок на экземпляры типов данных, включенных в тип idealized_product_select или в его расширения.
Примечание - Список объектных типов данных наращивается в прикладных ресурсах, использующих конструкции данного ресурса.
EXPRESS-спецификация:
*)
TYPE idealised_product_select = EXTENSIBLE SELECT
(physical_product_domain,
product_definition);
END_TYPE;
(*
Объект product_view_relationship представляет взаимосвязь между идеализацией изделия и дискретизированной моделью для анализа, показывающую, что дискретизированная модель для анализа является моделью идеализированного изделия, созданной для численного анализа.
EXPRESS-спецификация:
*)
ENTITY product_view_relationship;
id: identifier;
name: label;
description: OPTIONAL text;
discretised_model: discretised_product_model_select;
idealised_product: idealised_product_select;
END_ENTITY;
(*
Определения атрибутов
id - идентификатор объекта product_view_relationship.
name - слово, обозначающее объект product_view_relationship.
description - текст, содержащий дополнительную информацию об объекте product_view_relationship. Значение данного атрибута может быть не определено.
discretised_model - модель, созданная для численного анализа.
idealized_product - идеализация изделия, для которой создана дискретизированная модель.
*)
END_SCHEMA; - - product_and_model_relationships_schema
(*
Ниже представлен фрагмент EXPRESS-спецификации, с которого начинается описание схемы action_and_model_relationships_schema и в котором определяются необходимые внешние ссылки.
EXPRESS-спецификация:
*)
SCHEMA action_and_model_relationships_schema;
REFERENCE FROM action_schema - - ISO 10303-41
(action);
REFERENCE FROM analysis_schema - - ISO 10303-53
(model_action_domain);
REFERENCE FROM finite_element_analysis_control_and_result_schema--ISO 10303-104
(analysis_step);
REFERENCE FROM product_analysis_schema - - ISO 10303-53
(physical_action_domain);
REFERENCE FROM support_resource_schema - - ISO 10303-41
(identifier,
label,
text);
(*
Примечания
1. Схемы, ссылки на которые приведены выше, определены в следующих стандартах комплекса ИСО 10303:
|
action_schema |
- ИСО 10303-41; |
|
analysis_schema |
- ИСО 10303-53; |
|
finite_element_analysis_control_and_result_schema |
- ИСО 10303-104; |
|
product_analysis_schema |
- ИСО 10303-53; |
|
support_resource_schema |
- ИСО 10303-41. |
2. Графическое представление данной схемы приведено в приложении D.
Схема action_and_model_relationships_schema определяет взаимосвязь между идеализацией действия как предметной области для анализа и дискретизированной моделью действия для анализа.
В стандартах комплекса ИСО 10303 различают следующие понятия:
- «описание плана действия».
Примечание - Описание плана действия формулируется на основании ИСО 10303-41;
- «идеализация действия для анализа».
Примечания
1. Одно описание плана может иметь множество идеализаций для анализа.
2. Идеализация действия для анализа может быть сформулирована на основании ИСО 10303-41;
- «дискретизированная модель действия для анализа».
Примечания
1. Идеализации для анализа может иметь множество созданных для нее дискретизированных моделей.
2. Дискретизированная модель действия для анализа может быть сформулирована на основании ИСО 10303-104 либо ИСО 10303-53.
Стандарты комплекса ИСО 10303 позволяют одну идеализацию для анализа и одну дискретизированную модель формулировать разными способами. Настоящий стандарт связывает дискретизированную модель действия с соответствующей идеализацией действия независимо от способа их формирования.
Настоящий стандарт также устанавливает, что:
- разные формулировки идеализации действия для анализа имеют одинаковый смысл;
- разные формулировки дискретизированной модели действия имеют одинаковый смысл.
Тип данных discretised_action_model_select является наращиваемым списком альтернативных типов данных. Данный тип обеспечивает механизм для ссылок на экземпляры типов данных, включенных в тип discretised_action_model_select или его расширения.
Примечание - Список объектных типов данных наращивается в прикладных ресурсах, использующих конструкции данного ресурса.
EXPRESS-спецификация:
*)
TYPE discretised_action_model_select = EXTENSIBLE SELECT
(analysis_step,
model_action_domain);
END_TYPE;
(*
Тип данных idealised_action_select является наращиваемым списком альтернативных типов данных. Данный тип обеспечивает механизм для ссылок на экземпляры типов данных, включенных в тип idealised_action_select или его расширения.
Примечание - Список объектных типов данных наращивается в прикладных ресурсах, использующих конструкции данного ресурса.
EXPRESS-спецификация:
*)
TYPE idealised_action_select = EXTENSIBLE SELECT
(action, physical_action_domain);
END_TYPE;
(*
Объект action_view_relationship представляет взаимосвязь между идеализацией действия и моделью дискретизированного действия для анализа, которая показывает, что модель дискретизированного действия для анализа является моделью идеализированного действия, созданной для численного анализа.
EXPRESS-спецификация:
*)
ENTITY action_view_relationship;
id: identifier;
name: label;
description: OPTIONAL text;
discretised_model: discretised_action_model_select;
idealised_action: idealised_action_select;
END_ENTITY;
(*
Определения атрибутов
id - идентификатор объекта action_view_relationship.
name - слова, обозначающие объект action_view_relationship.
description - текст, содержащий дополнительную информацию об объекте action_view_relationship. Значение данного атрибута может быть не определено.
discretised_model - модель, созданная для численного анализа.
idealised action - идеализация действия, для которого создана дискретизированная модель.
Объект same_discretised_action_model представляет взаимосвязь между формулировками дискретизированной модели действия, устанавливающую, что все они имеют одинаковый смысл.
EXPRESS-спецификация:
*)
ENTITY same_discretised_action_model;
id: identifier;
name: label;
description: OPTIONAL text;
equivalent_records: SET[2:?] OF discretised_action_model_select;
END_ENTITY;
(*
Определения атрибутов
id - идентификатор объекта same_discretised_action_model.
name - слова, обозначающие объект same_discretised_action_model.
description - текст, содержащий дополнительную информацию об объекте same_discretised_action_model. Значение данного атрибута может быть не определено.
equivalent_records - формулировки дискретизированной модели действия, имеющие одинаковый смысл.
Объект same_idealised_action представляет взаимосвязь между формулировками идеализации действия для анализа, устанавливающую, что все они имеют одинаковый смысл.
EXPRESS-спецификация:
*)
ENTITY same_idealised_action;
id: identifier;
name: label;
description: OPTIONAL text;
equivalent_records: SET[2:?] OF idealised_action_select;
END_ENTITY;
(*
Определения атрибутов
id - идентификатор объекта same_idealised_action.
name - слова, обозначающие объект same_idealised_action.
description - текст, содержащий дополнительную информацию об объекте same_idealised_action. Значение данного атрибута может быть не определено.
equivalent_records - формулировки идеализированного действия, имеющие одинаковый смысл.
*)
END_SCHEMA; - - action_and_model_relationships_schema
(*
Ниже представлен фрагмент EXPRESS-спецификации, с которого начинается описание схемы state_and_model_relationships_schema и в котором определяются необходимые внешние ссылки.
EXPRESS-спецификация:
*).
SCHEMA state_and_model_relationships_schema;
REFERENCE FROM analysis_schema - - ISO 10303-53
(model_state_domain);
REFERENCE FROM finite_element_analysis_control_and_result_schema - - ISO 10303-104
(state);
REFERENCE FROM product_analysis_schema - - ISO 10303-53
(physical_state_domain);
REFERENCE FROM state_type_schema - - ISO 10303-56
(state_type);
REFERENCE FROM support_resource_schema - - ISO 10303-41
(identifier,
label,
text);
(*
Примечания
1. Схемы, ссылки на которые приведены выше, определены в следующих стандартах комплекса ИСО 10303:
|
analysis_schema |
- ИСО 10303-53; |
|
finite_element_analysis_control_and_result_schema |
- ИСО 10303-104; |
|
product_analysis_schema |
- ИСО 10303-53; |
|
state_type_schema |
- ИСО 10303-56; |
|
support_resource_schema |
- ИСО 10303-41. |
2. Графическое представление данной схемы приведено в приложении D.
Схема state_and_model_relationships_schema определяет взаимосвязь между идеализацией состояния как предметной области для анализа и дискретизированной моделью состояния для анализа.
В стандартах комплекса ИСО 10303 различают следующие понятия:
- «описание проекта состояния».
Примечание - Описание проекта состояния формулируется на основании ИСО 10303-56;
- «идеализация состояния для анализа».
Примечания
1. Одно описание проекта может иметь множество идеализации для анализа.
2. Идеализация состояния для анализа может быть сформулирована на основании ИСО 10303-56 или ИСО 10303-53;
- «дискретизированная модель состояния для анализа».
Примечания
1. Идеализация для анализа может иметь множество созданных для нее дискретизированных моделей.
2. Дискретизированная модель состояния для анализа может быть сформулирована на основании ИСО 10303-104 или ИСО 10303-53.
Стандарты комплекса ИСО 10303 позволяют одну идеализацию для анализа и одну дискретизированную модель формулировать разными способами. Настоящий стандарт связывает дискретизированную модель состояния с соответствующей идеализацией состояния независимо от способа их формирования.
Настоящий стандарт также устанавливает, что:
- разные формулировки идеализации состояния для анализа имеют одинаковый смысл;
- разные формулировки дискретизированной модели состояния имеют одинаковый смысл.
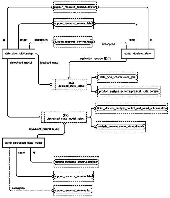
Тип данных discretised_state_model_select является наращиваемым списком альтернативных типов данных. Данный тип обеспечивает механизм для ссылок на экземпляры типов данных, включенных в тип discretised_state_model_select или его расширения.
Примечание - Список объектных типов данных наращивается в прикладных ресурсах, использующих конструкции данного ресурса.
EXPRESS-спецификация:
*)
TYPE discretised_state_model_select = EXTENSIBLE SELECT
(model_state_domain,
state);
END_TYPE;
(*
Тип данных idealized_state_select является наращиваемым списком альтернативных типов данных. Он обеспечивает механизм для ссылок на экземпляры типов данных, включенных в тип idealized_state_select или его расширения.
Примечание - Список объектных типов данных наращивается в прикладных ресурсах, использующих конструкции данного ресурса.
EXPRESS-спецификация:
*)
TYPE idealised_state_select = EXTENSIBLE SELECT
(physical_state_domain,
state_type);
END_TYPE;
(*
Объект same_discretised_state_model представляет дискретизированную модель состояния, созданную для численного анализа.
EXPRESS-спецификация:
*)
ENTITY same_discretised_state_model;
id: identifier;
name: label;
description: OPTIONAL text;
equivalent_records: SET[2:?] OF discretised_state_model_select;
END_ENTITY;
(*
Определения атрибутов
id - идентификатор объекта same_discretised_state_model.
name - слова, обозначающие объект same_discretised_state_model.
description - текст, содержащий дополнительную информацию об объекте same_discretised_state_model. Значение данного атрибута может быть не определено.
equivalent_records - формулировки дискретизированной модели состояния, имеющие одинаковый смысл.
Объект same_idealised_state представляет взаимосвязь между формулировками идеализации состояния для анализа, устанавливающую, что все они имеют одинаковый смысл.
EXPRESS-спецификация:
*)
ENTITY same_idealised_state;
id: identifier;
name: label;
description: OPTIONAL text;
equivalent_records: SET[2:?] OF idealised_state_select;
END_ENTITY;
(*
Определения атрибутов
id - идентификатор объекта same_idealised_state.
name - слова, обозначающие объект same_idealised_state.
description - текст, содержащий дополнительную информацию об объекте same_idealised_state. Значение данного атрибута может быть не определено.
equivalent_records - формулировки идеализированного состояния, имеющие одинаковый смысл.
Объект state_view_relationship представляет взаимосвязь между идеализацией состояния для анализа и дискретизированной моделью состояния для анализа, которая показывает, что дискретизированная модель состояния для анализа является моделью идеализированного состояния, созданной для численного анализа.
EXPRESS-спецификация:
*)
ENTITY state_view_relationship;
id: identifier;
name: label;
description: OPTIONAL text;
discretised_model: discretised_state_model_select;
idealised_state: idealised_state_select;
END_ENTITY;
(*
Определения атрибутов
id - идентификатор объекта state_view_relationship.
name - слова, обозначающие объект state_view_relationship.
description - текст, содержащий дополнительную информацию об объекте state_view_relationship. Значение данного атрибута может быть не определено.
discretised_model - дискретизированная модель состояния, созданная для численного анализа.
Idealized_state - идеализация состояния, для которой создана дискретизированная модель.
*)
END_SCHEMA; - - state_and_model_relationships_schema
(*
Ниже представлен фрагмент EXPRESS-спецификации, с которого начинается описание схемы property_distribution_and_model_relationships_schema и в котором определяются необходимые внешние ссылки.
EXPRESS-спецификация:
*)
SCHEMA property_distribution_and_model_relationships_schema;
REFERENCE FROM analysis_schema - - ISO 10303-53
(model_property_distribution);
REFERENCE FROM finite_element_analysis_control_and_result_schema - - ISO 10303-104 (state_definition);
REFERENCE FROM product_analysis_schema - - ISO 10303-53
(domain_property);
REFERENCE FROM product_property_definition_schema - - ISO 10303-41
(property_definition);
REFERENCE FROM support_resource_schema - - ISO 10303-41
(identifier,
label,
text);
(*
Примечания
1. Схемы, ссылки на которые приведены выше, определены в следующих стандартах комплекса ИСО 10303:
|
analysis_schema |
- ИСО 10303-53; |
|
finite_element_analysis_control_and_result_schema |
- ИСО 10303-104; |
|
product_analysis_schema |
- ИСО 10303-53; |
|
product_property_definition_schema |
- ИСО 10303-41; |
|
support_resource_schema |
- ИСО 10303-41. |
2. Графическое представление данной схемы приведено в приложении D.
Схема property_distribution_and_model_relationships_schema определяет взаимосвязь между законом распределения свойства и дискретизированной моделью распределения свойства для численного анализа.
В стандартах комплекса ИСО 10303 различают следующие понятия:
- «закон распределения свойства в идеализированном изделии, действии или состоянии»;
Примечание - Закон распределения свойства в идеализированном изделии, действии или состоянии может быть сформулирован на основании ИСО 10303-41 или ИСО 10303-53;
- «дискретизированная модель распределения свойства для численного анализа».
Примечания
1. Закон распределения свойства может иметь множество созданных для него дискретизированных моделей.
2. Дискретизированная модель распределения свойства, полученная посредством анализа, может быть сформулирована на основании ИСО 10303-104 или ИСО 10303-53.
Стандарты комплекса ИСО 10303 позволяют один закон распределения свойства и одну дискретизированную модель распределения свойства формулировать разными способами. Настоящий стандарт связывает дискретизированную модель распределения свойства с соответствующим законом распределения независимо от способа их формирования.
Тип данных discretised_distribution_model_select является наращиваемым списком альтернативных типов данных. Данный тип обеспечивает механизм для ссылок на экземпляры типов данных, включенных в тип discretised_distribution_model_select или его расширения.
Примечание - Список объектных типов данных наращивается в прикладных ресурсах, использующих конструкции данного ресурса.
EXPRESS-спецификация:
*)
TYPE discretised_distribution_model_select = EXTENSIBLE SELECT
(model_property_distribution,
state_definition);
END_TYPE;
(*
Тип данных idealized_distribution_select является наращиваемым списком альтернативных типов данных. Он обеспечивает механизм для ссылок на экземпляры типов данных, включенных в тип idealized_distribution_select или его расширения.
Примечание - Список объектных типов данных наращивается в прикладных ресурсах, использующих конструкции данного ресурса.
EXPRESS-спецификация:
*)
TYPE idealised_distribution_select = EXTENSIBLE SELECT
(domain_property,
property_definition);
END_TYPE;
(*
Объект distribution_view_relationship представляет взаимосвязь между законом распределения свойства в идеализации изделия, действия или состояния и дискретизированной моделью распределения свойства, полученной посредством анализа, показывающую, что дискретизированная модель является моделью распределения свойства.
EXPRESS-спецификация:
*)
ENTITY distribution_view_relationship;
id: identifier;
name: label;
description: OPTIONAL text;
discretised_model: discretised_distribution_model_select;
idealized_distribution: idealized_distribution_select;
END_ENTITY;
(*
Определения атрибутов
id - идентификатор объекта distribution_view_relationship.
name - слова, обозначающие объект distribution_view_relationship.
description - текст, содержащий дополнительную информацию об объекте distribution_view_relationship. Значение данного атрибута может быть не определено.
discretised_model - дискретизированная модель распределения, созданная для численного анализа.
idealized_distribution - распределение, для которого создана дискретизированная модель.
Объект same_discretised_distribution_model представляет взаимосвязь между формулировками дискретизированной модели распределения, устанавливающую, что все они имеют одинаковый смысл.
EXPRESS-спецификация:
*)
ENTITY same_discretised_distribution_model;
id: identifier;
name: label;
description: OPTIONAL text;
equivalent_records: SET[1:?] OF discretised_distribution_model_select;
END_ENTITY;
(*
Определения атрибутов
id - идентификатор объекта same_discretised_distribution_model.
name - слова, обозначающие объект same_discretised_distribution_model.
description - текст, содержащий дополнительную информацию об объекте same_discretised_distribution_model. Значение данного атрибута может быть не определено.
equivalent_records - формулировки дискретизированной модели распределения, имеющие одинаковый смысл.
Объект same_idealized_distribution представляет взаимосвязь между формулировками закона распределения свойства в идеализированном изделии, действии или состоянии, устанавливающую, что все они имеют одинаковый смысл.
EXPRESS-спецификация:
*)
ENTITY same_idealised_distribution;
id: identifier;
name: label;
description: OPTIONAL text;
equivalent_records: LIST[2:?] OF idealized_distribution_select;
END_ENTITY;
(*
Определения атрибутов
id - идентификатор объекта same_idealised_distribution.
name - слова, обозначающие объект same_idealised_distribution.
description - текст, содержащий дополнительную информацию об объекте same_idealised_distribution. Значение данного атрибута может быть не определено.
equivalent_records - формулировки закона распределения свойства, имеющие одинаковый смысл.
*)
END_SCHEMA; - - property_distribution_and_model_relationships_schema
(*
Ниже представлен фрагмент EXPRESS-спецификации, с которого начинается описание схемы fea_definition_relationships_schema и в котором определяются необходимые внешние ссылки.
EXPRESS-спецификация:
*)
SCHEMA fea_definition_relationships_schema;
REFERENCE FROM product_property_definition_schema - - ISO 10303-41
(general_property,
property_definition);
REFERENCE FROM structural_response_representation_schema - - ISO 10303-104
(analysis_item_within_representation,
consistent_element_reference,
curve_element_section_definition,
element_aspect,
element_representation,
fea_model,
node_representation,
surface_section,
surface_section_field);
REFERENCE FROM support_resource_schema - - ISO 10303-41
(identifier,
label,
text);
REFERENCE FROM topology_schema; - - ISO 10303-42
(*
Примечания
1. Схемы, ссылки на которые приведены выше, определены в следующих стандартах комплекса ИСО 10303:
|
product_property_definition_schema |
- ИСО 10303-41; |
|
structural_response_representation_schema |
- ИСО 10303-104; |
|
support_resource_schema |
- ИСО 10303-41; |
|
topology_schema |
- ИСО 10303-42. |
2. Графическое представление данной схемы приведено в приложении D.
Схема fea_definition_relationships_schema определяет взаимосвязи между свойством участка оболочки или балки и идеализациями этих определений для анализа методом конечных элементов.
Кроме того, схема fea_definition_relationships_schema определяет взаимосвязи между топологической областью и топологической вершиной с одной стороны и соответствующей конечноэлементной моделью, отдельным конечным элементом или узлом с другой стороны.
Анализ методом конечных элементов основан на идеализации действия, состояния, распределения свойства или участка оболочки или балки. Отдельное действие, состояние, распределение свойства или участок оболочки или балки может иметь множество разных идеализаций, используемых или созданных в разных исследованиях методом конечных элементов.
Примечание - Данная схема обеспечивает связи между определениями понятий из ИСО 10303-41 и их идеализациями для анализа методом конечных элементов из ИСО 10303-104.
Объект element_topological_relationship представляет взаимосвязь между объектами element_representation и topological_representation_item, показывающую, что объект element_representation обладает топологическими взаимосвязями объекта topological_representation_item.
EXPRESS-спецификация:
*)
ENTITY element_topological_relationship;
aspect: element_aspect;
element_ref: element_representation;
item: analysis_item_within_representation;
WHERE
WR1: TOPOLOGY_SCHEMA. TOPOLOGICAL_REPRESENTATION_ITEM IN TYPEOF (item.item);
WR2: consistent_topological_reference (aspect, item.item);
WR3: consistent_element_reference (aspect, element_ref);
END_ENTITY;
(*
Определения атрибутов
aspect - ребро, грань или объем элемента.
element_ref - объект element_representation, связанный с топологией.
item - объект analysis_item_within_representation, указывающий на объект topological_representation_item, с которым связан данный элемент.
Формальные утверждения
WR1 - на объект topological_representation_item должна существовать ссылка.
WR2 - вид элемента должен соотноситься с соответствующим элементом топологического представления. Следовательно, ребра элемента должны соответствовать ребру, а грани элемента - грани топологического представления.
WR3 - вид элемента должен соответствовать типу элемента.
Объект fea_beam_section_idealisation_relationship представляет взаимосвязь между объектом general_property, определяющим статическую работу конструкции в поперечном сечении балки, и объектом curve_element_section_definition, показывающую, что объект curve_element_section_definition является идеализацией объекта general_property для целей анализа.
Примечание - Прикладной протокол или прикладной модуль может распознать, что объект curve_element_section_definition является также объектом general_property при создании подтипа обоих объектов.
EXPRESS-спецификация:
*)
ENTITY fea_beam_section_idealisation_relationship;
id: identifier;
name: label;
description: OPTIONAL text;
idealised: general_property;
idealising: curve_element_section_definition;
END_ENTITY;
(*
Определения атрибутов
id - идентификатор объекта fea_beam_section_idealisation_relationship.
name - слова, обозначающие объект fea_beam_section_idealisation_relationship.
description - текст, содержащий дополнительную информацию об объекте fea_beam_section_idealization_relationship. Значение данного атрибута может быть не определено.
idealised - объект general_property, идеализированный идеализирующим объектом.
idealising - объект curve_element_section_definition, идеализирующий идеализированный объект.
Объект fea_model_topological_relationship представляет взаимосвязь между объектом fea_model и сетчатым каркасом, показывающую, что объект fea_model обладает топологическими взаимосвязями сетчатого каркаса.
EXPRESS-спецификация:
*)
ENTITY fea_model_topological_relationship;
item: analysis_item_within_representation;
model_ref: fea_model;
WHERE
WR1: TOPOLOGICAL_DEFINITION_AND_MESH_SCHEMA.MESH' IN TYPEOF (item.item);
END_ENTITY;
(*
Определения атрибутов
item - объект analysis_item_within_representation, описывающий сетчатый каркас, с которым связана модель.
model_ref - объект fea_model, связанный с сетчатым каркасом.
Формальное утверждение
WR1 - на сетчатый каркас должна существовать ссылка.
Объект fea_shell_section_distribution_idealization_relationship представляет взаимосвязь между объектом property_definition, определяющим изменение статической работы конструкции от точки к точке на оболочке, и объектом surface_section_field, показывающую, что объект surface_section_field является идеализацией объекта property_definition для целей анализа.
Примечание - Прикладной протокол или прикладной модуль может распознать, что объект surface_section_field является также объектом property_definition при создании подтипа обоих объектов.
EXPRESS-спецификация:
*)
ENTITY fea_shell_section_distribution_idealisation_relationship;
id: identifier;
name: label;
description: OPTIONAL text;
idealised: property_definition;
idealising: surface_section_field;
END_ENTITY;
(*
Определения атрибутов
id - идентификатор объекта fea_shell_section_distribution_idealisation_relationship.
name - слово, обозначающее объект fea_shell_section_distribution_idealisation_relationship.
description - текст, содержащий дополнительную информацию об объекте fea_shell_section_distribution_idealisation_relationship. Значение данного атрибута может быть не определено.
idealised - объект property_definition, идеализированный идеализирующим объектом.
idealising - объект surface_section_field, идеализирующий идеализированный объект.
Объект fea_shell_section_idealisation_relationship представляет взаимосвязь между объектом general_property, определяющим статическую работу конструкции в точке на оболочке, и объектом surface_section, показывающую, что объект surface_section является идеализацией объекта general_property для целей анализа.
Примечание - Прикладной протокол или прикладной модуль может распознать, что объект surface_section является также объектом property_definition при создании подтипа обоих объектов.
EXPRESS-спецификация:
*).
ENTITY fea_shell_section_idealisation_relationship;
id: identifier;
name: label;
description: OPTIONAL text;
idealised: general_property;
idealising: surface_section;
END_ENTITY;
(*
Определения атрибутов
id - идентификатор объекта fea_shell_section_idealisation_relationship.
name - слово, обозначающее объект fea_shell_section_idealisation_relationship.
description - текст, содержащий дополнительную информацию об объекте fea_shell_section_idealisation_relationship. Значение данного атрибута может быть не определено.
idealised - объект general_property, идеализированный идеализирующим объектом.
idealising - объект surface_section, идеализирующий идеализированный объект.
Объект node_topological_relationship представляет взаимосвязь между объектом node_representation и объектом analysis_item_within_representation, показывающую, что объект node_representation обладает топологическими взаимосвязями вершины.
EXPRESS-спецификация:
*)
ENTITY node_topological_relationship;
item: analysis_item_within_representation;
node_ref: node_representation;
WHERE
WR1: TOPOLOGY_SCHEMA.VERTEX IN TYPEOF (item.item);
END_ENTITY;
(*
Определения атрибутов
item - объект analysis_item_within_representation, определяющий вершину, с которой связан узел.
node_ref - объект node_representation, связанный с топологией.
Формальное утверждение
WR1 - на вершину должна существовать ссылка.
*)
END_SCHEMA; - - fea_definition_relationships_schema
(*
Сокращенные наименования объектов ИММ
Сокращенные наименования объектов, определенных в схемах настоящего стандарта, приведены в таблице А.1. Требования к использованию сокращенных наименований содержатся в стандартах тематической группы «Методы реализации» комплекса ИСО 10303.
Примечание - Наименования объектов на языке EXPRESS доступны в Интернете по адресу: http://www.tc184-sc4.org/Short_Names/.
Таблица А.1 - Сокращенные наименования объектов
|
Сокращенное наименование |
|
|
action_view_relationship |
ACVWRL |
|
same_discretised_action_model |
SDAM |
|
same_idealised_action |
SMIDAC |
|
element_topological_relationship |
ELTPRL |
|
fea_beam_section_idealisation_relationship |
FBSIR |
|
fea_model_topological_relationship |
FMTO |
|
fea_shell_section_distribution_idealization_relationship |
SSDIR |
|
fea_shell_section_idealisation_relationship |
FSSIR |
|
node_topological_relationship |
NDTPRL |
|
product_view_relationship |
PRVWRL |
|
distribution_view_relationship |
DSVWRL |
|
same_discretised_distribution_model |
SDDM |
|
same_idealized_distribution |
SMIDDS |
|
state_view_relationship |
STVWRL |
|
same_discretised_state_model |
SDSM |
|
same_idealized_state |
SMIDST |
Регистрация информационных объектов
B.1. Обозначение документа
Для обеспечения однозначного обозначения информационного объекта в открытой системе настоящему стандарту присвоен следующий идентификатор объекта:
{iso standard 10303 part (107) version (1)}
Смысл данного обозначения установлен в ИСО/МЭК 8824-1 и описан в ИСО 10303-1.
B.2. Обозначения схем
B.2.1. Обозначение схемы product_and_model_relationships_schema
Для обеспечения однозначного обозначения в открытой информационной системе схеме product_and_model_relationships_schema, установленной в настоящем стандарте, присвоен следующий идентификатор объекта:
{iso standard 10303 part (107) version (1) schema (1) product_and_model_relationships_schema (1)}
Смысл данного обозначения установлен в ИСО/МЭК 8824-1 и описан в ИСО 10303-1.
B.2.2. Обозначение схемы action_and_model_relationships_schema
Для обеспечения однозначного обозначения в открытой информационной системе схеме action_and_model_relationships_schema, установленной в настоящем стандарте, присвоен следующий идентификатор объекта:
{iso standard 10303 part (107) version (1) schema (1) action_and_model_relationships_schema (1)}
Смысл данного обозначения установлен в ИСО/МЭК 8824-1 и описан в ИСО 10303-1.
B.2.3. Обозначение схемы state_and_model_relationships_schema
Для обеспечения однозначного обозначения в открытой информационной системе схеме state_and_model_relationships_schema, установленной в настоящем стандарте, присвоен следующий идентификатор объекта:
{iso standard 10303 part (107) version (1) schema (1) state_and_model_relationships_schema (1)}
Смысл данного обозначения установлен в ИСО/МЭК 8824-1 и описан в ИСО 10303-1.
B.2.4. Обозначение схемы property_distribution_and_model_relationships_schema
Для обеспечения однозначного обозначения в открытой информационной системе схеме property_distribution_and_model_relationships_schema, установленной в настоящем стандарте, присвоен следующий идентификатор объекта:
{iso standard 10303 part (107) version (1) schema (1) property_distribution_and_model_relationships_schema (1)}
Смысл данного обозначения установлен в ИСО/МЭК 8824-1 и описан в ИСО 10303-1.
B.2.5. Обозначение схемы fea_definition_relationships_schema
Для обеспечения однозначного обозначения в открытой информационной системе схеме fea_definition_relationships_schema, установленной в настоящем стандарте, присвоен следующий идентификатор объекта:
{iso standard 10303 part (107) version (1) schema (1) fea_definition_relationships_schema (1)}
Смысл данного обозначения установлен в ИСО/МЭК 8824-1 и описан в ИСО 10303-1.
Машинно-интерпретируемые листинги
В данном приложении приведены ссылки на сайты, на которых находятся листинги наименований объектов на языке EXPRESS и соответствующих сокращенных наименований, установленных или на которые даются ссылки в настоящем стандарте. На этих же сайтах находятся листинги всех EXPRESS-схем, определенных в настоящем стандарте, без комментариев и другого поясняющего текста. Эти листинги доступны в машинно-интерпретируемой форме и могут быть получены по следующим адресам URL:
|
сокращенные наименования: |
http://www.tc184-sc4.org/Short_Names/ |
|
EXPRESS: |
http://www.tc184-sc4.org/EXPRESS/ |
При невозможности доступа к этим сайтам необходимо обратиться в центральный секретариат ИСО или непосредственно в секретариат ИСО ТК 184/ПК4 по адресу электронной почты: sc4sec@tc184-sc4.org.
Примечание - Информация, представленная в машинно-интерпретированном виде по указанным выше адресам URL, является справочной. Обязательным является текст настоящего стандарта.
EXPRESS-G диаграммы ИММ
Диаграммы, приведенные в данном приложении, соответствуют EXPRESS схемам, определенным в настоящем стандарте. В диаграммах использована графическая нотация EXPRESS-G языка EXPRESS. Графическая нотация EXPRESS-G определена в ИСО 10303-11, приложение D.

Рисунок D.1 - Представление схемы product_and_model_relationships_schema в формате EXPRESS-G (диаграмма 1 из 2)

Рисунок D.2 - Представление схемы product_and_model_relationships_schema в формате EXPRESS-G (диаграмма 2 из 2)

Рисунок D.3 - Представление схемы action_and_model_relationships_schema в формате EXPRESS-G (диаграмма 1 из 2)

Рисунок D.4 - Представление схемы action_and_model_relationships_schema в формате EXPRESS-G (диаграмма 2 из 2)

Рисунок D.5 - Представление схемы state_and_model_relationships_schema в формате EXPRESS-G (диаграмма 1 из 2)

Рисунок D.6 - Представление схемы state_and_model_relationships_schema в формате EXPRESS-G (диаграмма 2 из 2)

Рисунок D.7 - Представление схемы property_distribution_and_model_relationships_schema в формате EXPRESS-G (диаграмма 1 из 2)

Рисунок D.8 - Представление схемы property_distribution_and_model_relationships_schema в формате EXPRESS-G (диаграмма 2 из 2)

Рисунок D.9 - Представление схемы fea_definition_relationships_schema в формате EXPRESS-G (диаграмма 1 из 3)

Рисунок D.10 - Представление схемы fea_definition_relationships_schema в формате EXPRESS-G (диаграмма 2 из 3)

Рисунок D.11 - Представление схемы fea_definition_relationships_schema в формате EXPRESS-G (диаграмма 3 из 3)
Сведения о
соответствии ссылочных международных стандартов
ссылочным национальным стандартам Российской Федерации
Таблица ДА.1
|
Обозначение ссылочного международного стандарта |
Степень соответствия |
Обозначение и наименование соответствующего национального стандарта |
|
ИСО/МЭК 8824-1:2002 |
IDT |
ГОСТ Р ИСО/МЭК 8824-1-2001 «Информационная технология. Абстрактная синтаксическая нотация версии один (АСН.1). Часть 1. Спецификация основной нотации» |
|
ИСО 10303-1:1994 |
IDT |
ГОСТ Р ИСО 10303-1-99 «Системы автоматизации производства и их интеграция. Представление данных об изделии и обмен этими данными. Часть 1. Общие представления и основополагающие принципы» |
|
ИСО 10303-11:2004 |
IDT |
ГОСТ Р ИСО 10303-11-2009 «Системы автоматизации производства и их интеграция. Представление данных об изделии и обмен этими данными. Часть 11. Методы описания. Справочное руководство по языку EXPRESS» |
|
ИСО 10303-41:2000 |
IDT |
ГОСТ Р ИСО 10303-41-99 «Системы автоматизации производства и их интеграция. Представление данных об изделии и обмен этими данными. Часть 41. Интегрированные обобщенные ресурсы. Основы описания и поддержки изделий» |
|
ИСО 10303-42:2003 |
- |
* |
|
ИСО 10303-50:2002 |
- |
* |
|
ИСО 10303-51:2005 |
- |
* |
|
ИСО 10303-56:2005 |
- |
* |
|
ИСО 10303-104:2000 |
- |
* |
|
* Соответствующий национальный стандарт отсутствует. До его утверждения рекомендуется использовать перевод на русский язык данного международного стандарта. Перевод данного международного стандарта находится в Федеральном информационном фонде технических регламентов и стандартов. Примечание - В настоящей таблице использовано следующее условное обозначение степени соответствия стандартов: IDT - идентичные стандарты. |
||
|
Ключевые слова: автоматизация производства, средства автоматизации, интеграция систем автоматизации, промышленные изделия, представление данных, обмен данными, интегрированные прикладные ресурсы, метод конечных элементов, взаимосвязи определений |