Главная // Актуальные документы // Актуальные документы (обновление 2025.08.04-2025.08.30) // Методические рекомендацииСПРАВКА
Источник публикации
М., 2025
Примечание к документу
Текст документа приведен в соответствии с публикацией на сайте https://mcx.gov.ru/ по состоянию на 25.04.2025.
Название документа
"Экологическая оценка пестицидов. Методические рекомендации"
"Экологическая оценка пестицидов. Методические рекомендации"
ЭКОЛОГИЧЕСКАЯ ОЦЕНКА ПЕСТИЦИДОВ
МЕТОДИЧЕСКИЕ РЕКОМЕНДАЦИИ
Высокопродуктивному сельскому хозяйству невозможно обойтись без применения химических средств защиты растений, но вместе с тем, пестициды являются одним из наиболее опасных для человека и окружающей среды видов химической продукции. Соблюдение разумного баланса между необходимостью использовать пестициды и возможными негативными последствиями их применения обеспечивает государственное регулирование обращения пестицидов. И одной из наиболее важных процедур такого регулирования является регистрация пестицидов - превентивная мера, которая включает всестороннее изучение пестицидов до их поступления на рынок средств защиты растений. Регистрация в значительной степени гарантирует высокую эффективность и низкие риски пестицидов для человека и окружающей среды при условии, что зарегистрированные пестициды применяются по назначению и в соответствии с рекомендуемыми регламентами.
Процесс регистрации пестицидов достаточно сложен. Он включает организационные процедуры, научные исследования и экспертные оценки, в которых участвуют государственные органы исполнительной власти, заявители, научные организации и специалисты различных профилей и областей знания. Научная часть процесса регистрации пестицидов в соответствии с российским законодательством и сложившейся практикой делится на три сферы: 1) Исследования биологической эффективности пестицида, в результате которых устанавливаются регламенты его применения; 2) Токсиколого-гигиеническая оценка пестицида, включающая изучение вредного воздействия пестицида на человека, разработку гигиенических нормативов и методов определения остаточных количеств в сельскохозяйственной продукции и объектах окружающей среды; 3) Экологическая оценка пестицида, которая содержит данные о возможном загрязнении им окружающей среды, негативном влиянии пестицида на нецелевые организмы дикой природы, соответствующих классах его опасности и рисках, связанных с применением пестицида.
Основой принятия решения о возможности регистрации пестицида и ограничениях его применения, в части касающейся его экологической оценки, является риск-ориентированный подход, для которого используются данные об экотоксичности пестицида и его концентрациях в объектах окружающей среды. Для этого подхода характерны следующие особенности:
- пошаговая оценка экологических рисков с использованием триггеров (критериев), оптимизирующих объем требуемых данных о пестициде (чем выше его опасность и риск, тем больше требуется данных);
- применение математических моделей прогноза концентраций пестицидов в окружающей среде и стандартных сценариев входных данных, дающих возможность охватить максимально широкий диапазон почвенно-климатических условий в Российской Федерации;
- использование вариантов худших случаев и учет неопределенностей, позволяющих повысить защитные функции процедуры оценки рисков.
При создании данного руководства использован мировой и двадцатилетний отечественный опыт работы, отраженный в публикациях авторов по общим [
1 -
5] и частным вопросам регистрации и экологической оценки пестицидов (см.
списки литературы в конце каждого раздела). Разработанные методические рекомендации предназначены организациям и специалистам, осуществляющим регистрацию пестицидов и их послерегистрационный мониторинг в окружающей среде Российской Федерации, экспертам государственной экологической экспертизы, студентам и аспирантам, специализирующимся в экотоксикологии и химии пестицидов в окружающей среде.
Методические рекомендации подготовлены к печати сотрудниками и экспертами факультета почвоведения МГУ имени М.В. Ломоносова (Аптикаев Р.С., Астайкина А.А., Горбатов В.С., Караванова Е.И., Кокорева А.А., Маслов М.Н., Стрелецкий Р.А., Тихонов В.В.); ВНИИ фитопатологии (Горбатов В.С., Колупаева В.Н), ВНИИ ветеринарной санитарии, гигиены и экологии (Луганский С.Н.); Биологического факультета МГУ имени М.В. Ломоносова (Оганесова Е.В.). Редакторы - В.С. Горбатов, Р.С. Аптикаев, А.А. Астайкина, Е.И. Караванова. Координация и информационное обеспечение работ по подготовке методических рекомендаций осуществлены Центром экопестицидных исследований "ЭПИ-центр".
Действующее вещество - компонент пестицидного препарата, обладающий биологической активностью по отношению к вредным организмам или оказывающий влияние на рост и развитие растений.
Коформулянты - вспомогательные инертные вещества и химические продукты в составе пестицидного препарата, предназначенные для улучшения его потребительских качеств и обеспечения безопасности обращения.
Нецелевые организмы - организмы, не являющиеся объектами действия пестицида.
Норматив допустимого воздействия пестицида на окружающую среду - антропогенная нагрузка, соответствующая регламенту применения пестицида и обеспечивающая нормативы качества окружающей среды (низкие экологические риски).
Обращение пестицидов - их производство, применение, реализация, транспортировка, хранение, расфасовка, уничтожение, утилизация и обезвреживание.
Пестициды - действующие вещества и препараты на их основе, которые применяются для борьбы с вредителями, болезнями растений и сорняками, а также для регулирования роста растений, предуборочного удаления листьев и подсушивания растений. Когда говорят о поведении пестицида (его стойкости, подвижности, биоаккумуляции) в окружающей среде, то под термином "пестицид" обычно понимают его действующее вещество. Для такого свойства, как токсичность, термин "пестицид" применим как действующему веществу, так и к препарату.
Подвижность пестицида - способность его действующего вещества переходить из одного объекта окружающей среды в другой.
Препарат - продукт, содержащий действующее вещество и вспомогательные компоненты (коформулянты) и предназначенный для коммерческого применения в качестве пестицида.
Регистрационные испытания - исследования, выполняемые уполномоченными организациями в процессе регистрации пестицида.
Регистрационные требования к данным - перечень данных о пестициде, способы их получения и форма представления.
Регистрация пестицида - процедура утверждения специально уполномоченным федеральным органом исполнительной власти разрешения на обращение пестицида после экспертной оценки сведений о пестициде и результатов регистрационных испытаний, которые устанавливают его эффективность в качестве средства защиты растений и отсутствие неблагоприятного воздействия на человека и окружающую среду.
Регламент применения пестицида - норма применения и количество обработок, а также условия, способы и ограничения его применения.
Сведения о пестициде - информация о пестициде, подготовленная заявителем в соответствии с регистрационными требованиями к данным о пестициде.
Стойкость пестицида - способность его действующего вещества сохраняться в неизменном состоянии в объектах окружающей среды (почве, воде и воздухе).
Экологическая опасность пестицида - способность пестицида загрязнять окружающую среду и наносить вред нецелевым организмам дикой природы.
Экологический риск пестицида - проявление его экологической опасности в конкретных условиях окружающей среды и регламента применения пестицида.
Экотоксичность - способность пестицида наносить вред нецелевым организмам дикой природы.
1.2. Регулирование обращения пестицидов
в Российской Федерации
Регулирование обращения пестицидов в Российской Федерации выполняется в соответствии с Федеральным
законом от 19.07.1997 г. N 109-ФЗ "О безопасном обращении с пестицидами и агрохимикатами"
[6]. Государственное управление в области безопасного обращения с пестицидами осуществляет специально уполномоченный федеральный орган исполнительной власти - Министерство сельского хозяйства Российской Федерации (Минсельхоз России). К его компетенции относится организация регистрационных испытаний, в том числе, по экологической оценке регламентов применения пестицидов.
Результаты регистрационных испытаний подлежат экспертизе, включая государственную экологическую экспертизу проекта технической документации на пестицид. Итогом проведенных испытаний и экспертиз их результатов является государственная регистрация пестицида, проводимая Минсельхозом России (N 109-ФЗ,
Статья 12), и включение пестицида в Государственный
каталог пестицидов и агрохимикатов, разрешенных к применению на территории Российской Федерации.
1.3. Государственная экологическая экспертиза пестицидов
В соответствии со
статьей 10.1 Федерального закона от 19.07.1997 г. N 109-ФЗ "О безопасном обращении с пестицидами и агрохимикатами" проекты технической документации на регистрируемые пестициды подлежат государственной экологической экспертизе (ГЭЭ), которую осуществляет федеральный орган исполнительной власти в области экологической экспертизы (Росприроднадзор). ГЭЭ пестицидов регулируется Федеральным
законом от 23.11.1995 г. N 174-ФЗ "Об экологической экспертизе" с изменениями и дополнениями. Согласно этому закону
(статья 11, п. 14) пестициды являются объектами ГЭЭ федерального уровня. При подготовке экспертных заключений ГЭЭ руководствуется Постановлениями Правительства Российской Федерации от 28 мая 2024 г.
N 694 "Об утверждении Положения о проведении государственной экологической экспертизы" и от 28.11.2024 г.
N 1644 "О порядке проведения оценки воздействия на окружающую среду", а также
Приказом Минсельхоза России от 10.11.2021 г. N 746 "Об утверждении состава проекта документации на пестицид и агрохимикат".
1.4. Пестициды и Технический регламент Евразийского
Экономического Союза "О безопасности химической продукции"
Евразийской экономической комиссией подготовлен и утвержден Технический регламент "О безопасности химической продукции"
(ТР ЕАЭС 041/2017). Он призван обеспечить высокий уровень защиты здоровья человека и охраны окружающей среды и одновременно стимулировать промышленность разрабатывать более безопасную и конкурентно способную химическую продукцию. Технический
регламент содержит правила идентификации и классификации опасности химической продукции, ее маркировки и оформления паспорта безопасности, а также определяет порядок ее регистрации. Уполномоченными органами, ответственными за реализацию технического регламента
ТР ЕАЭС 041/2017 в Российской Федерации и, в конечном итоге, за государственную регистрацию химических веществ, являются Минпромторг России и Роспотребнадзор. Пошаговая стратегия промышленных предприятий для подготовки к вступлению в силу Технического регламента
ТР ЕАЭС 041/2017 в доступной форме описана в Универсальной дорожной карте.
Пестициды, являющиеся объектами регулирования по
109-ФЗ, также относятся к химической продукции. Но, согласно
п. 4 Решения Евразийской экономической комиссии от 3 марта 2017 г. N 19, препаративные формы пестицидов выведены из-под действия Технического регламента
ТР ЕАЭС 041/2017 до дня вступления в силу технического регламента Союза, устанавливающего требования к препаративным формам пестицидов. В отношении такой продукции и процессов их обращения продолжают действовать положения актов органов Союза и законодательство государств - членов Союза. В отличие от препаративных форм, химические вещества, используемые для производства пестицидных препаратов и участвующие в обращении на территории ЕАЭС, являются объектами регулирования Техническим регламентом
ТР ЕАЭС 041/2017.
| | ИС МЕГАНОРМ: примечание. В официальном тексте документа, видимо, допущена опечатка: вместо адреса "https://gisp.gov.ru/cheminv/i" следует читать https://gisp.gov.ru/cheminv/". | |
В настоящее время практически завершена инвентаризация химических веществ, которые войдут в Общий перечень химических веществ ЕАЭС, а затем в Реестр
ТР ЕАЭС 041/2017. По данным Минпромторга России (https://gisp.gov.ru/cheminv/i) к июлю 2020 года промышленными компаниями в российский перечень внесено более 80 тысяч химических веществ. Следующий этап инвентаризации - наполнение Реестра сведениями о химических веществах (физико-химические свойства, показатели токсичности и экотоксичности). На этом этапе предприятия химической и смежных отраслей промышленности, а также импортеры химической продукции, на добровольной основе заявляют сведения о своих химических веществах для включения в Реестр. После окончания инвентаризации все вещества, сведения о которых в Реестре отсутствуют, должны пройти процедуру нотификации новых химических веществ - комплексного исследования опасных свойств и анализа рисков воздействия на здоровье человека и окружающую среду с предоставлением отчета о химической безопасности.
В настоящее время при экологической оценке пестицидов из вышеописанных процедур используются некоторые классификации опасности (см.
Раздел 3), предусмотренные
ТР ЕАЭС 041/2017, учитывающие "Согласованную на глобальном уровне систему классификацию опасности и маркировки химической продукции (СГС)" и оформленные в виде
ГОСТ Р 58473-2019 и
ГОСТ 32424-2013.
1.5. Методы испытаний пестицидов
Только применяя стандартные методы определения физико-химических свойств пестицидов, показателей их поведения в окружающей среде и экотоксичности можно получить воспроизводимые и сравнимые данные для последующей классификации опасности пестицидов и оценки риска их применения. Наиболее широко для этих целей используются руководства Организации Экономического Сотрудничества и Развития (ОЭСР) по испытаниям химикатов. Этой международной организацией подготовлено несколько десятков унифицированных методик, которые рекомендованы регулирующими органами стран ОЭСР для получения сведений о химической продукции, включая пестициды. В настоящее время многие из руководств ОЭСР переведены на русский язык, оформлены в виде межгосударственных стандартов и применяются в качестве национальных стандартов Российской Федерации. В
Приложении 1 приведен список межгосударственных ГОСТов, которые используются для получения данных по экологической оценке пестицидов. Краткое описание этих ГОСТов и соответствующие ссылки на литературные источники приведены в
Разделе 2 "Регистрационные требования к данным о пестициде".
1.6. Экологическая оценка пестицидов
Под экологической оценкой пестицида понимается процедура установления его опасностей и рисков применения. Экологическая опасность пестицида - это способность пестицида загрязнять окружающую среду и наносить вред нецелевым организмам дикой природы. Экологический риск пестицида - вероятность проявления его экологической опасности в реальных условиях окружающей среды и регламента применения пестицидного препарата.
Экологическая опасность пестицидов
Опасность - одно из ключевых понятий в регулировании обращения химической продукции. Пестициды во многом являются типичными представителями химической продукции, выпускаемой в обращение, то есть, как и другая химическая продукция, они подвергаются хранению, перевозке, реализации, применению и утилизации. Поэтому к ним в значительной степени применимо регулирование, предназначенное для химической продукции в целом и, прежде всего, классификации опасности.
При оценке опасностей химикатов (в том числе пестицидов) их распределяют по видам и классам. Вид опасности определяет характер проявления опасного свойства химиката: пожароопасность, взрывоопасность, токсичность для какого-либо вида организмов и т.д. Класс является мерой опасности химиката (вещества или химической продукции в целом).
Основное предназначение классификаций экологической опасности пестицидов - использование для маркировки продукции и паспортов безопасности пестицидов, которые предупреждают о возможных негативных воздействиях на окружающую среду и определяют меры их устранения при неправильном применении пестицидов, их транспортировке, хранении, чрезвычайных ситуациях.
Экологический риск пестицидов
Экологический риск - это "вероятность наступления события, имеющего неблагоприятные последствия для природной среды..." (Федеральный
закон от 10.01.2002 г. N 7-ФЗ "Об охране окружающей среды"). Для пестицидов это понятие можно трактовать как вероятность проявления их экологической опасности (прежде всего, токсичности) в реальных условиях окружающей среды и регламента применения.
Существует два подхода оценки экологического риска пестицидов: вероятностный, который соответствует вышеприведенному классическому определению понятия риска, и детерминированный. Вероятностный подход позволяет учесть вариабельность распределения пестицида в окружающей среде и неопределенности, связанные с ограниченным количеством испытуемых видов организмов. Для оценки вероятностного риска используются распределения экологических показателей (например, концентраций пестицида в воде и его токсичности для гидробионтов), которые охватывают весь их возможный диапазон. Результатом оценки такого риска является рассчитанная вероятность наступления неблагоприятного события при применении пестицида (гибель или угнетение развития нецелевого организма). Существенный недостаток оценки вероятностного риска - слишком большой объем требуемых экспериментальных данных, что ограничивает применение данного подхода в практике экологической оценки пестицидов.
Оценка детерминированного экологического риска пестицидов значительно проще (см.
Раздел 4 "Оценка риска пестицидов для нецелевых организмов"), так как для нее требуются фиксированные значения показателей токсичности (LC
50, EC
50, NOEC, NOEL)) для нецелевых организмов и знание концентраций пестицидов в природных объектах, где эти организмы обитают. Мерой детерминированного риска является отношение токсичность/концентрация. Неопределенность оценки детерминированного риска учитывают с помощью коэффициентов безопасности (запаса). Значения этих коэффициентов варьируют от 5 до 100 в зависимости от точности прогноза или экспериментального определения концентраций пестицидов в природных объектах. Практическим итогом оценки экологических рисков пестицидов является обоснование регламентов с нормами их применения, обеспечивающими безопасность пестицидов для окружающей среды.
1.7. Источники данных о пестицидах
Пестициды относятся к одной из наиболее изученных групп химикатов, применяемых человеком для своих нужд. Повышенное внимание к пестицидам обусловлено их токсичностью для людей, домашних животных, фауны и флоры дикой природы и тем, что они преднамеренно вносятся в окружающую среду. С момента открытия эффективной молекулы, исследования ее свойств, последующей регистрации пестицидных препаратов на ее основе и в процессе обращения накапливается достаточно большой массив данных о пестициде, отличающихся своей доступностью, степенью обобщения и формой изложения. В том или ином виде информация о пестицидах нужна разработчикам и заявителям, государственным регулирующим и контролирующим органам, их потребителям и общественным экологическим организациям.
Практически все данные о пестициде с новым действующим веществом получают в процессе его разработки и регистрации. Перечень этих данных, их объем и степень детализации определяются регистрационными требованиями (см.
Раздел 2), которые устанавливают национальные органы, регулирующие обращение пестицидов. В Российской Федерации эти данные оформляются заявителем в виде "Сведений о пестициде" (
Приложение 1 к Приказу Минсельхоза России от 31.07.2020 г. N 442 "Об утверждении Порядка государственной регистрации пестицидов и агрохимикатов".
Для пестицидных препаратов со "старыми" действующими веществами есть возможность уменьшить количество испытаний, приобретая данные у разработчика пестицида или используя открытые достоверные источники информации, например, постоянно обновляемую компьютерную базу данных свойств пестицидов PPDB (https://sitem.herts.ac.uk/), которая содержит в свободном доступе сведения о физико-химических свойствах, токсичности, экотоксичности, стойкости и подвижности в окружающей среде многих действующих веществ пестицидов. Дополнительные данные о пестицидах можно найти на сайтах Европейского агентства по продовольственной безопасности (EFSA), Всемирной организации здравоохранения (WHO), Агентства США по охране окружающей среды (US EPA), Продовольственной и сельскохозяйственной организации ООН (FAO).
На основании представленных заявителем сведений (включая результаты регистрационных испытаний) эксперты национальных регистрирующих органов дают оценку регистрируемым пестицидам, в том числе, и экологическую. В России она документально оформляется в виде "Экспертного заключения по экологической оценке пестицида и регламентов его применения". Информация о пестициде, необходимая персоналу, который обеспечивает его безопасное обращение, содержится в "Паспорте безопасности химической продукции"
(ГОСТ Р 58475-2019). Потребители пестицидов при выборе и применении пестицидного препарата руководствуются "Государственным
каталогом пестицидов и агрохимикатов, разрешенных к применению на территории Российской Федерации" и инструкцией по применению пестицида.
1.8. Нормирование пестицидов в окружающей среде
Среди нормативов в области охраны окружающей среды (N 7-ФЗ "Об охране окружающей среды",
Статья 21) для пестицидов наиболее применимы нормативы допустимого воздействия (НДВ). По сути, это нормы применения пестицидов (кг/га), разработанные при исследовании их эффективности и последующей экологической оценки регламентов применения (N 109-ФЗ "О безопасном обращении с пестицидами и агрохимикатами",
Статья 9). Соблюдение этих норм и ограничений, которые приведены в инструкциях по применению и в "Государственном
каталоге пестицидов", обеспечивает низкие риски загрязнения пестицидами природных сред и воздействия на нецелевые организмы. Кроме того, показатели НДВ, пересчитанные на единицы концентраций (мг д.в./кг почвы), позволяют использовать их в качестве нормативов для мониторинга пестицидов в почве.
2. Регистрационные требования к данным о пестициде
Гармонизированный перечень требуемых данных о регистрируемых пестицидах - это результат совместных усилий международных организаций (ОЭСР, ФАО и ВОЗ), межгосударственных (ЕС) и национальных органов, регулирующих эффективное и безопасное для человека и окружающей среды применение пестицидов. В Российской Федерации перечень требуемых данных (Сведения о пестициде) утверждается и периодически обновляется Министерством сельского хозяйства. Информация, требуемая для экологической характеристики пестицида, представлена в
разделе 6 "Сведений о пестициде"
(табл. 2.1).
Таблица 2.1
N п/п | Содержание раздела |
1 | Основные сведения |
2 | Сведения по оценке биологической эффективности и безопасности препарата |
3 | Физико-химические свойства действующего вещества, его технического продукта и препаративной формы |
4 | Состав и характеристика препарата |
5 | Токсиколого-гигиеническая характеристика пестицида |
6 | Экологическая характеристика пестицида |
Раздел 6 включает данные о поведении в окружающей среде и экотоксикологии действующего вещества
(Табл. 2.2) и препаративной формы пестицида
(Табл. 2.3). Они позволяют классифицировать опасности пестицида, прогнозировать его концентрации в почве, воде и воздухе и оценивать риски применения пестицидных препаратов для нецелевых организмов, обитающих в этих средах.
Таблица 2.2
Данные о поведении в окружающей среде и экотоксикологии
действующего вещества пестицида, требуемые при его
регистрации в Российской Федерации
6.1 Экологическая характеристика действующего вещества |
6.1.1 Химические вещества |
6.1.1.1 Поведение в окружающей среде |
6.1.1.1.1 Поведение в почве |
6.1.1.1.1 а) пути разложения в почве |
6.1.1.1.1 б) скорость разложения д.в. и основных метаболитов в аэробных лабораторных условиях |
6.1.1.1.1 в) скорость разложения д.в. и основных метаболитов в анаэробных лабораторных условиях |
6.1.1.1.1 г) скорость фотолитического разложения д.в. на поверхности почвы |
6.1.1.1.1 д) полевые исследования: динамика исчезновения, остаточные количества, аккумуляция в почве |
6.1.1.1.1 е) адсорбция и десорбция |
6.1.1.1.1 ж) подвижность в почве: лабораторные колоночные опыты |
6.1.1.1.2 Поведение в воде |
6.1.1.1.2 а) пути и скорость разложения в воде (гидролитическое разложение) |
6.1.1.1.2 б) пути и скорость разложения в воде (фотохимическое разложение) |
6.1.1.1.2 в) пути и скорость разложения в воде (система "вода/донный осадок") |
6.1.1.1.3 Поведение в воздухе |
6.1.1.1.3 а) пути и скорость разложения в воздухе |
6.1.1.1.4 Методики определения остаточных количеств д.в. в почве, воде и воздухе |
6.1.1.2 Экотоксикология |
6.1.1.2.1 Птицы |
6.1.1.2.1 а) острая оральная токсичность |
6.1.1.2.1. б) токсичность при скармливании |
6.1.1.2.1. в) репродуктивная токсичность |
6.1.1.2.2. Водные организмы |
6.1.1.2.2 а) рыбы: острая токсичность; хроническая токсичность |
6.1.1.2.2 б) зоопланктон: острая токсичность; хроническая токсичность |
6.1.1.2.2 в) водоросли: влияние на рост и биомассу |
6.1.1.2.2 г) высшая водная растительность: влияние на рост и биомассу |
6.1.1.2.3 Медоносные пчелы |
6.1.1.2.3 а) острая контактная токсичность |
6.1.1.2.3 б) острая оральная токсичность |
|
6.1.1.2.4 а) острая токсичность |
6.1.1.2.4 б) хроническая токсичность |
6.1.1.2.5 Почвенная мезофауна |
6.1.1.2.5 а) коллемболы (хроническая токсичность) |
6.1.1.2.5 б) хищные почвенные клещи (хроническая токсичность) |
6.1.1.2.6 Почвенные микроорганизмы |
6.1.1.2.6 а) влияние на процессы минерализации углерода |
6.1.1.2.6 б) влияние на процессы трансформации азота |
Таблица 2.3
Данные о поведении в окружающей среде и экотоксикологии
препаративной формы пестицида, требуемые при регистрации
в Российской Федерации
6.2 Экологическая характеристика препаративной формы |
6.2.1 Химические вещества |
6.2.1.1 Поведение в окружающей среде |
6.2.1.1.1 Поведение в почве |
6.2.1.1.1.1 Прогноз поведения действующих веществ (далее д.в.) и их основных метаболитов в почве |
6.2.1.1.2 Прогноз концентраций д.в. и их основных метаболитов в стоке из почв |
6.2.1.1.3 Прогноз концентраций д.в. и их основных метаболитов в поверхностных водах |
6.2.1.1.4 Прогноз поведения д.в. в атмосферном воздухе |
6.2.1.2 Экотоксикология |
6.2.1.2.1 Наземные теплокровные организмы |
6.2.1.2.1.1. Млекопитающие |
6.2.1.2.1.1 а) острая оральная токсичность |
6.2.1.2.1.2 Птицы |
6.2.1.2.1.2 а) острая оральная токсичность |
6.2.1.2.2 Водные организмы |
6.2.1.2.2.1. Рыбы |
6.2.1.2.2.1 а) острая токсичность |
6.2.1.2.2.1 б) хроническая токсичность |
6.2.1.2.2.2. Водные беспозвоночные (дафнии) |
6.2.1.2.2.2 а) острая токсичность |
6.2.1.2.2.2 б) хроническая токсичность |
6.2.1.2.3 Медоносные пчелы |
6.2.1.2.3 а) острая контактная токсичность |
6.2.1.2.3 б) острая оральная токсичность |
6.2.1.2.3 в) фумигантная токсичность |
6.2.1.2.3 г) продолжительность остаточного действия |
6.2.1.2.4 Почвенные организмы |
6.2.1.2.4.1 Дождевые черви |
6.2.1.2.4.1 а) острая токсичность |
6.2.1.2.4.1 б) хроническая токсичность |
6.2.1.2.4.2 Почвенные микроорганизмы |
6.2.1.2.4.2 а) влияние на процессы минерализации углерода |
6.2.1.2.4.2 б) влияние на процессы трансформации азота |
6.2.1.2.4.3. Почвенная мезофауна |
6.2.1.2.4.3. а) хроническая токсичность для коллембол |
6.2.1.2.4.3. б) хроническая токсичность для хищных почвенных клещей |
6.2.1.3. Дополнительные исследования |
6.2.1.3.1 Полевые исследования по изучению скорости разложения стойких д.в. |
6.2.1.3.2 Лизиметрические исследования по изучению миграции д.в. |
6.2.1.3.3 Полевые исследования по воздействию препарата на почвенные организмы |
Необходимо отметить, что для экологической оценки пестицидов также требуются некоторые данные из других разделов сведений о них
(Табл. 2.1):
- из
Раздела 2 (Основные сведения) берутся регламенты (нормы и количество обработок) применения пестицидов, которые необходимы для оценки риска пестицидов и установления нормативов их допустимого воздействия на окружающую среду;
- физико-химические свойства
(Раздел 3), такие как растворимость в воде (S), логарифм коэффициента распределения пестицида между октанолом и водой (lgKow), давление пара (Vp) - значения этих показателей используют в моделях поведения пестицидов в окружающей среде;
- токсиколого-гигиеническая характеристика
(Раздел 5) - острая токсичность для млекопитающих (крыс) - эти данные применяют для оценки воздействия пестицидов на млекопитающих и птиц.
Степень детализации представляемых данных зависит от свойств регистрируемого пестицида, особенностей и условий его применения. Как правило, для более опасных пестицидов с высоким экологическим риском требуется более полная информация (например, результаты не только лабораторных, но и полевых исследований, расширенные экотоксикологические тесты). Подробно требуемые данные, методы их получения и обоснования необходимости проведения тестов представлены в нижеприведенных
Разделах 2.1 и
2.2).
2.1. Экологическая характеристика действующего вещества
2.1.1. Поведение в окружающей среде
2.1.1.1. Поведение в почве
Почва является основным накопителем пестицидов и одновременно барьером на пути их миграции в сопредельные среды (грунтовые и поверхностные воды, воздух, растения). Разложение, сорбция и миграция - три основных процесса поведения пестицидов в почве, определяющих длительность их сохранения в почве и возможность загрязнения ими других объектов окружающей среды.
2.1.1.1.1. Пути и скорость разложения
Пестицид, попадающий в почву, подвергается разложению (благодаря микробиологической деградации, гидролизу, фотолизу), закреплению в почве в виде связанных (неэкстрагируемых) остатков и миграции в сопредельные среды (за счет испарения, вымывания, поверхностного смыва и поглощения растениями). В результате этих процессов концентрация пестицида в почве уменьшается и появляются новые вещества - метаболиты. Основную роль в исчезновении пестицида из почвы обычно играет микробиологическое разложение. Вклад других факторов менее значим, хотя и не исключается полностью, например, для пестицидов, подверженных гидролитическому расщеплению. Стойкость пестицида к разложению в почве - важное свойство, влияющее на уровень его токсичности для почвенных организмов и миграцию в природные воды, атмосферный воздух и растения. Скорость разложения зависит как от свойств пестицида, так и внешних факторов окружающей среды (физико-химические и биологические свойства почвы, ее температура и влажность). Способность к разложению, зависящую от свойств пестицида и почв, изучают в стандартных лабораторных условиях, а его исчезновение из почвы в целом - в полевых опытах. Показателями скорости разложения и исчезновения пестицида из почвы являются соответствующие константы и более удобные производные из них - периоды полуразложения DT50 (лаб) и полуисчезновения - DT50 (поле), а также значения DT90 (лаб) и DT90 (поле), которые соответствуют времени 90% разложения (исчезновения) пестицида в почве.
2.1.1.1.2. Лабораторные исследования
Данные о метаболитах и скорости разложения действующего вещества в лабораторных контролируемых условиях необходимы для всех пестицидных препаратов, которые могут попадать в почву. Стандартные лабораторные условия позволяют сравнивать стойкость различных пестицидов, использовать значения DT50 (лаб) в качестве триггеров (показателей, определяющих принятие того или иного решения в процедуре регистрационных испытаний) и для классификации пестицидов по стойкости в почве.
Процедура определения скорости разложения и путей метаболизма действующего вещества пестицида в почве детально описана в
ГОСТе 32633-14 "Определение аэробной и анаэробной трансформации в почве". Тест проводят в проточной системе или в биометрических колбах, в темноте, при постоянных температуре (20 °C) и влажности почвы, соответствующей потенциалу почвенной влаги pF = 2. Концентрация действующего вещества пестицида в почве должна соответствовать максимально рекомендуемой норме его применения с учетом количества обработок. Для тестирования обычно используют недавно отобранные образцы почв 4-х типов разного гранулометрического состава, с pH 5,5 - 8,0, с содержанием органического углерода 0,5 - 2,5% и микробной биомассы не менее 1% от содержания органического углерода.
Длительность инкубации почв, обработанных действующим веществом пестицида, обычно составляет 120 суток. Через определенные промежутки времени образцы почвы отбирают (число сроков пробоотбора должно быть не менее шести, включая нулевой срок) для определения в ней содержания исследуемого вещества и продуктов его трансформации. Летучие продукты деградации собирают с использованием сорбирующих растворов или твердых сорбентов. Применение молекул пестицида, меченых изотопом углерода 14C, позволяет также измерить скорость минерализации исследуемого вещества путем улавливания выделяющегося 14CO2 и рассчитать материальный баланс пестицида в почве с учетом образования связанных остатков. Метаболиты действующего вещества должны быть идентифицированы, если их содержание составляет более 10% от исходного количества исследуемого действующего вещества в любой момент тестирования.
Показатели DT50 и DT90, характеризующие скорость разложения пестицида, получают из графиков зависимости Ct/C0 (%) от времени t (сутки) или, что более точно, рассчитывают по уравнению кинетики 1-го порядка:
Ct = C0·e-kt,
и соотношений:
DT50 = ln2/k и DT90 = ln10/k,
используя уравнение регрессии между ln Ct/C0 и t,
где C0 - исходное содержание пестицида в почве, мг/кг;
Ct - содержание пестицида в почве в момент времени t, мг/кг;
t - время, сутки;
k - константа скорости разложения, сутки-1;
e - основание натурального логарифма.
Аппроксимация динамики разложения простым уравнением кинетики 1-го порядка считается удовлетворительной, если коэффициент детерминации уравнения регрессии r2 >= 0,7. Если это не так, то рекомендуется использовать другие кинетические модели, например, двухфазную кинетику 1-го порядка.
2.1.1.1.3. Полевые исследования
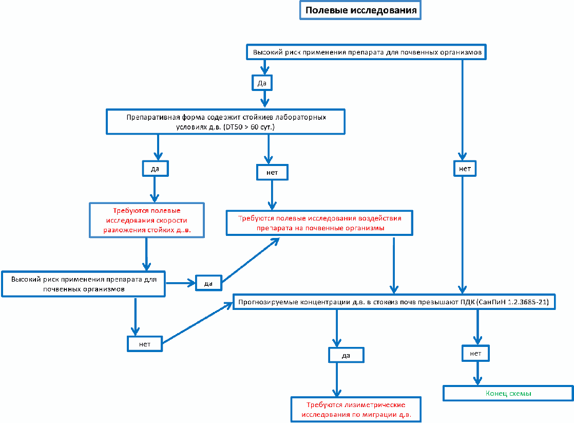
В полевых условиях скорость разложения пестицидов в почве, за редким исключением выше, чем в лаборатории. Более быстрое исчезновение пестицидов в естественных условиях может происходить за счет фотолиза и благодаря влиянию внешних факторов, способствующих их рассеиванию в сопредельные среды. По этим причинам испытания по исчезновению пестицида из почвы в полевых условиях проводят только для стойких действующих веществ с периодом полуразложения в лабораторных условиях DT
50 (лаб) больше 60 суток хотя бы для одной из исследованных в лаборатории почв. Необходимость этих исследований определяется выявленным высоким или средним риском применения конкретной препаративной формы в соответствии с регламентом на почвенные организмы (см.
Разделы 4.5. и
4.6.). Поскольку состав препарата пестицида практически не влияет на способность его действующего вещества сохраняться в почве, то объектом полевых испытаний служит одна из препаративных форм, а результаты испытания могут быть распространены и на другие препараты с тем же действующим веществом.
Полевой деляночный опыт
Полевые испытания по исчезновению пестицида из почвы обычно выполняют в соответствии с общепринятыми руководствами, например, Международного общества по токсикологии и химии окружающей среды (SETAC). Последнее рекомендует проводить опыты в 4-х геолокациях (регионах) на типичных почвах, где в дальнейшем предполагается применение пестицида. Подготовленные делянки без растительности площадью около 100 м2 обрабатывают максимально рекомендуемой нормой применения пестицида с учетом количества обработок. Для обработки почвы используют откалиброванный опрыскиватель и разбавленный водный рабочий раствор препарата пестицида из расчета его расхода 200 - 400 л/га. Смешанные образцы почвы отбирают буром диаметром 2 - 5 см по слоям 0 - 10, 10 - 20 и 20 - 30 см с 10 - 20 точек делянки через 6 временных промежутков, включая нулевой срок. Во время опыта с делянки периодически удаляют сорную растительность и ведут метеонаблюдения (прежде всего, за влажностью и температурой почвы). Образцы почв до анализа хранят при температуре -18 °C. Показатели DT50(поле) и DT90(поле), характеризующие скорость исчезновения пестицида в полевых условиях, рассчитывают, как и для лабораторных опытов, используя уравнение кинетики 1-го порядка.
Полевой колоночный опыт
Более удобной и точной, по сравнению с деляночным опытом, является техника полевого колоночного эксперимента, когда пестицид наносится равномерно по всей площади поверхности колонки (трубы), предварительно забитой в почву. Данная методика позволяет точно дозировать количество внесенного в почву пестицида и исключает его поверхностный смыв, что дает возможность более корректно оценить показатели скорости исчезновения и миграции действующего вещества препарата в почве. Перед началом эксперимента отбирают смешанный образец почвы с глубины 0 - 20 см с того участка, где предполагается проводить опыт. Почву высушивают до воздушно-сухого состояния, измельчают на мельнице и пропускают через сито с диаметром отверстий 2 мм. В одноразовые стаканчики берут навески почвы по 50 г, которые обрабатывают водным раствором препарата с максимально рекомендуемой нормой применения пестицида с учетом количества обработок и площади поперечного сечения колонки (диаметр - 100 мм). Обработанную почву в стаканчиках тщательно перемешивают и переносят в полиэтиленовые пакеты, два из которых помещают в морозильную камеру до последующего анализа (срок 0 суток). На типичном ровном участке поля (без растений) в почву с помощью стальной насадки и молотка забивают трубы из полипропилена (с внутренним диаметром 100 мм, длиной 300 мм) таким образом, чтобы над поверхностью почвы оставался край колонки высотой около 1 см. Колонки размещают друг от друга на расстоянии около 1 м. На выровненную поверхность почвы в колонке равномерно высыпают из полиэтиленовых пакетов обработанную препаратом навеску почвы, слегка ее уплотняют и засыпают сверху 1 см слоем необработанной почвы. Образцы почвы отбирают через 7, 14, 28, 56, 84 суток, выкапывая колонки с помощью лопаты. В лабораторных условиях колонки разделяют на три слоя по 10 см высотой. Образцы слоев взвешивают и отбирают среднюю пробу (100 - 200 грамм) для определения влажности почвы и последующего анализа пестицида.
Учет влияния температуры и влажности почвы на скорость разложения пестицида в полевых условиях
Хотя полевые опыты предполагают более реальные условия изучения поведения пестицидов в почве, они не всегда пригодны для сравнения данных по их стойкости, особенно если опыты были проведены в экстремальных метеоусловиях. Температура и влажность почвы - основные и наиболее вариабельные факторы внешней среды, влияющие на изменение скорости микробиологического и химического разложения пестицида во время проведения полевого опыта. Чтобы нивелировать их влияние, используют процедуру нормализации показателей DT50(поле) и DT90(поле), рассчитывая их новые значения DT50(поле_норм) и DT90(поле_норм) для стандартной температуры (20 °C) и влажности почвы, соответствующей pF = 2. Предложено несколько вариантов нормализации, но все они используют уравнения Аррениуса и Уолкера, описывающие, соответственно, зависимости скорости разложения вещества от температуры и влажности и входящие в состав моделей поведения пестицидов в почве, например, PEARL.
2.1.1.1.4. Сорбция почвой
Сорбция пестицидов почвами, наряду с разложением, является процессом, во многом определяющим их поведение и концентрации в почве и сопредельных средах. От способности почвы сорбировать пестицид зависят его миграционный потенциал и скорость разложения, доступность растениям и почвенным организмам и, как следствие, проявление токсичности пестицида для этих организмов. Количественными показателями сорбции пестицида почвой обычно служат коэффициент распределения Kd или коэффициент сорбции уравнения Фрейндлиха Kf и их значения, нормированные по содержанию органического углерода в почве (Kdoc или Koc, Kfoc). Эти показатели обязательны практически для всех действующих веществ регистрируемых пестицидов. Их используют для сравнения и классификации подвижности пестицидов, а также в качестве входных параметров моделей поведения пестицидов в почве.
Краткое описание метода определения коэффициентов сорбции
Количественно коэффициенты сорбции пестицидов почвами определяют согласно
ГОСТу 33060-2014 "Изучение адсорбции-десорбции замкнутым равновесным методом". Конкретные примеры измерения коэффициентов сорбции пестицидов можно найти в российских публикациях [
6,
7].
Метод определения показателя сорбции пестицидов почвами характеризуется следующими параметрами:
- широкое соотношение почва/раствор (обычно 1:5);
- комнатная температура (20 - 25 °C);
- несколько (не менее пяти) исходных концентраций действующего вещества пестицида в воде, охватывающих интервал в два порядка;
- достаточно быстрое время установления равновесия в распределении пестицида между твердой и жидкой фазами почвы (взбалтывание суспензии обычно не превышает 24 часов);
- тестирование нескольких типов почв с широким диапазоном содержания органического вещества, с разным гранулометрическим составом и pH.
Коэффициент распределения Kd (л/кг) (в случае линейной зависимости между сорбированным количеством пестицида Q (мг/кг) и его равновесной концентрацией в растворе Ce (мг/л)) рассчитывают по формуле:
Kd = Q/Ce
Если эта зависимость не линейна, то в качестве показателя сорбции используют коэффициент Kf, рассчитанный по изотерме Фрейндлиха.
Связь между величиной сорбции и содержанием органического вещества в почве
Многочисленные измерения коэффициентов сорбции показали очень тесную зависимость величины сорбции пестицидов от содержания органического вещества в почве. Особенно это касается неполярных неионогенных молекул большинства пестицидов, которые хорошо сорбируются гидрофобными поверхностями гумусовых веществ почв. Для таких пестицидов коэффициенты сорбции Kdoc или Kfoc нормируют по содержанию органического углерода в почве (Corg, %):
Koc(foc) = Kdoc(Kfoc)·100/Corg
Нормированные коэффициенты сорбции пестицидов Koc(foc) являются универсальными показателями, позволяющими рассчитать их Kd или Kf для любой другой почвы с известным содержанием органического углерода. Значения Koc(foc) для конкретных пестицидов приведены в регистрационных досье, а также (практически для всех действующих веществ) - в наиболее известных базах данных свойств пестицидов (например, в PPDB).
Влияние pH почв на сорбцию пестицидов
Некоторые пестициды являются слабыми кислотами или основаниями. В отличие от неионогенных молекул пестицидов, pH почв может существенно влиять на сорбционную способность таких ионизируемых пестицидов, которые в почве в зависимости от ее pH и pKa/pKb пестицидов представлены не только незаряженными молекулами, но также катионами или анионами. Величина pH определяет соотношение молекулярной и заряженной форм пестицида и заряд компонентов почвенно-поглощающего комплекса, от чего зависит механизм связывания пестицида. При низких значениях pH слабая кислота существует, в основном, в виде нейтральных молекул, поэтому сильно сорбируется органической частью почвы. При высоких значениях pH слабые кислоты находятся, главным образом, в виде анионов, поэтому их сорбция уменьшается. Аналогично происходит со слабыми основаниями, только они при высоких значениях pH существуют в виде нейтральных молекул, а при низких - как катионы.
Для ионизируемых молекул пестицидов возможен расчет так называемых псевдокоэффициентов сорбции, нормированных по содержанию органического углерода, но с поправками на их диссоциацию [
8,
9]. Похожий алгоритм расчета Kf, учитывающий гидрофобный и электростатический механизмы поглощения ионизируемых пестицидов почвами, используется моделью PEARL и позволяет дать более точный прогноз концентраций таких пестицидов в почве.
2.1.1.1.5. Подвижность в почве
Лабораторные колоночные опыты
| | ИС МЕГАНОРМ: примечание. В официальном тексте документа, видимо, допущена опечатка: имеется в виду разд. 2.1.1.1.4, а не 2.1.1.1.е. | |
Лабораторные колоночные опыты используются для сравнительной оценки миграционной способности пестицидов в почве и являются промежуточным звеном между статичными равновесными исследованиями по сорбции их действующих веществ (см.
Раздел 2.1.1.1.е) и лизиметрическими/полевыми экспериментами по миграции пестицидов (см. ниже). Обычно колоночные опыты не обязательны при регистрации пестицидов и рекомендуются только для потенциально подвижных (K
oc < 75 л/кг) и/или нестойких действующих веществ, которые быстро разлагаются в процессе сорбционных экспериментов. Полезной бывает дополнительная информация, получаемая в колоночных опытах с так называемыми "состаренными остатками", которая позволяет судить о подвижности не только действующих веществ пестицидов, но и продуктов их трансформации - метаболитов.
Метод детально описан в
ГОСТе 33043-2014 "Вымывание из почвенных колонок". Колонку из инертного материала заполняют почвой, затем ее насыщают снизу водой и наносят на поверхность почвы раствор тестируемого действующего вещества пестицида или его препарата. Количество вносимого пестицида должно соответствовать максимально рекомендуемой норме его однократного применения. Потом почвенные колонки промывают водным раствором CaCl
2, имитирующим осадки, а вытекающий из колонок фильтрат собирают. По окончании промывки почву из колонки разделяют на несколько слоев и, как и фильтрат, анализируют на наличие тестируемого вещества.
Для колоночных экспериментов используют просеянные через сито 2 мм почвы трех-четырех типов с различными величинами pH, содержания органического углерода и разным гранулометрическим составом. Тест проводят в темноте при комнатной температуре. В качестве искусственных осадков используют 0,01 М раствор CaCl2, который непрерывно наносят на поверхность колонки в количестве, соответствующем 200 мм за 48 часов.
Для опытов с вымыванием состаренных остатков используют один тип почвы. На ее поверхность наносят 2 см слой почвы с состаренными остатками меченого радиометкой тестируемого вещества, которую предварительно инкубируют во влажном состоянии в течение периода полуразложения данного пестицида. Процедура вымывания состаренных остатков аналогична описанной выше.
Количества тестируемого пестицида, его метаболитов и вещества сравнения выражают в процентах от исходно внесенной дозы пестицида для каждого слоя почвы и фракции фильтрата. Показателем подвижности пестицида в колонках служит коэффициент относительной подвижности RMF, равный отношению расстояний миграции в колонке тестируемого пестицида (см) и вещества сравнения с известной подвижностью, например, атразин или монурон, которые относят к пестицидам со средней подвижностью в полевых условиях. Коэффициент RMF помогает оценить необходимость проведения лизиметрических и полевых опытов для пестицидов с высоким потенциалом миграции в грунтовые воды.
Лизиметрические исследования
Лизиметрические исследования пестицидов в почве наиболее приближены к реальным полевым условиям, в которых они применяются и перераспределяются в другие среды и, прежде всего, в грунтовые воды. Лизиметры дают возможность изучать миграцию пестицидов в естественных климатических условиях, в почвах ненарушенного сложения и в микробиологическом состоянии, присущем натурным почвам. Однако из-за трудоемкости и высокой стоимости применение лизиметрического метода ограничивается пестицидами с высоким риском загрязнения грунтовых вод, определяемым по данным прогноза концентраций пестицидов в стоке из почв (см.
Раздел 2.2.1.2). Основанием для проведения лизиметрических опытов является превышение прогнозируемой концентрации в стоке из почв над его предельно допустимой концентрацией в воде водных объектов хозяйственно-питьевого и культурно-бытового водопользования (
СанПин 1.2.3685-21 "Гигиенические нормативы и требования к обеспечению безопасности и (или) безвредности для человека факторов среды обитания") (см.
Раздел 2.2.1.2.3.).
Лизиметр - устройство для сбора почвенного раствора, профильтровавшегося через почву. Оно позволяет собирать пестицид, находящийся в жидкой фазе почвы, для последующего анализа и оценки миграции пестицида за пределы почвенного профиля в грунтовые воды. Обычно лизиметр представляет собой почвенный монолит ненарушенного сложения площадью не менее 0,5 - 1,0 м
2 и глубиной 1 - 1,5 м, помещенный в контейнер из инертного материала, с проницаемым для фильтрата дном и устройством для сбора почвенного раствора. В Российской Федерации ограниченные лизиметрические исследования пестицидов проводятся на больших лизиметрах факультета почвоведения МГУ имени М.В. Ломоносова [
10 -
12].
2.1.1.2. Поведение в воде
Поведение пестицидов в воде отличается не меньшим многообразием процессов (гидролиз, фотолиз, биодеградация, сорбция донным осадком) и влияющих на них факторов, чем в почве.
| | ИС МЕГАНОРМ: примечание. Нумерация разделов дана в соответствии с официальным текстом документа. | |
2.1.1.2.2. Пути и скорость разложения в воде
Концентрация попавшего в водоем пестицида уменьшается за счет гидролиза, фотолитического разложения и биологической трансформации. Вклад этих процессов в водную деградацию пестицида зависит от его физико-химических свойств и условий окружающей среды. Наиболее реалистичным лабораторным тестом является исследование трансформации пестицида в системе вода/донный осадок. Этот тест позволяет получить информацию о скоростях разложения пестицида (DT
50) в воде, донном осадке и в системе вода/донный осадок в целом. Эти данные используются в качестве входных параметров моделей прогноза концентраций пестицида в поверхностных водах (см.
Раздел 2.2.1.3). Каждый из нижеописанных методов также дает возможность исследовать пути деградации (метаболизм) пестицидов в водной среде.
Гидролиз пестицида - это химическая реакция его взаимодействия с водой, при которой происходит абиотическое разложение действующего вещества пестицида с образованием новых соединений (метаболитов). Показателем скорости гидролиза пестицида (DT
50) является время, за которое разлагается 50% тестируемого вещества. Метод определения DT
50 подробно описан в
ГОСТе 32382-2013 "Гидролиз". Скорость гидролиза пестицида определяют в темноте в стерильных водных буферных растворах (pH 4,0, 7,0 и 9,0) при температуре 20 °C или 25 °C. Через определенные промежутки времени буферные растворы анализируют на содержание тестируемого вещества и продуктов гидролиза. DT
50 рассчитывают по уравнению кинетики 1-го порядка. Для удобства идентификации метаболитов рекомендуется использовать тест-вещество с радиоактивной меткой (например,
14C).
2.1.1.2.2.2. Фотохимическое разложение
Данные о фотолизе пестицида в воде необходимы для гидролитически стойких действующих веществ с коэффициентом молярного поглощения более 10 л/моль x см при длине волны >= 295 нм. Процедура изучения фотолиза описана в ГОСТе 32434-2013 "Фотопревращение химических веществ в воде. Прямой фотолиз". В практике регистрации пестицидов она применяется редко ввиду несущественного вклада фотолиза в общий процесс водной деградации пестицидов из-за высокой мутности воды поверхностных водоемов.
2.1.1.2.2.3. Разложение в системе вода/донный осадок
Детальное описание теста приведено в
ГОСТе "Аэробные и анаэробные трансформации в донных отложениях". Испытание проводят в биометрической установке, представляющей собой закрытый стеклянный цилиндр с внутренним диаметром около 10 см и высотой 15 - 20 см, оснащенный мешалкой, устройствами для вентиляции и ловушками CO
2 или CH
4. В установку помещают донный осадок толщиной 2,5 см и слой воды 10 см. Для проведения теста используют два вида свежесобранных донных отложений, отличающихся по содержанию органического углерода и гранулометрическому составу. Воду отбирают из тех же мест, что и донные осадки. Эксперимент проводят в темноте при комнатной температуре, чтобы избежать цветения воды из-за развития водорослей. Для вентиляции при аэробных условиях используют воздух, при анаэробных - азот. Количество биометрических установок должно быть равно количеству пробоотборов (5 - 6) и учитывать контрольный тест и повторности опыта (обычно две). Применяемая для испытаний доза пестицида обычно соответствует его максимально возможной концентрации в воде при непреднамеренной обработке водоема тестируемым пестицидом. Эксперимент продолжают до тех пор, пока разложится не менее 90% исследуемого вещества. После каждого пробоотбора воды и донного осадка определяют в них концентрации пестицида и возможные продукты его деградации (если использовали меченный
14C пестицид). Выходной информацией теста являются периоды полуразложения DT
50 и 90% разложения DT
90 пестицида в воде, донном осадке и в системе вода/донный осадок, которые рассчитывают по уравнению кинетики 1-го порядка.
2.1.1.3. Пути и скорость разложения в воздухе
В атмосферном воздухе основными процессами, определяющими поведение и концентрации пестицидов, являются испарение и фотодеградация. Испарение пестицида - его переход в газовую фазу и атмосферный воздух во время применения, а также с поверхности обработанных пестицидом растений и почвы. Этот процесс следует отличать от воздушного сноса аэрозоля пестицида и последующей его седиментации вблизи обработанного поля. Снос аэрозоля является локальным (максимум - десятки метров) и непродолжительным процессом (несколько минут), тогда как транспорт испаренного пестицида может быть глобальным явлением и достигать тысяч километров. Считается, что снос для преобладающего большинства пестицидов - более значимый фактор их воздушного переноса за пределы обрабатываемого поля, чем миграция пестицидов в виде пара. Несмотря на то, что значимость загрязнения воздуха пестицидами существенно ниже, чем почвы и воды, за последние двадцать лет разработаны критерии оценки опасности загрязнения воздуха пестицидами, определены механизмы их переноса и трансформации, предлагаются модели прогноза концентраций пестицидов в воздухе.
Пути поступления пестицидов в атмосферный воздух
Пестициды могут поступать в атмосферный воздух, испаряясь из аэрозоля, почвы и поверхности листьев растений. Величина испарения пестицида из капель аэрозоля зависит от физико-химических свойств пестицида, регламента и техники его применения, метеоусловий. На испарение пестицида с поверхности почв дополнительно влияют такие процессы, как его сорбция почвой, миграция в нижележащие слои и разложение. Более значимо испарение пестицида с поверхности листьев обработанных растений, которое может в три раза превышать испарение из почвы.
Трансформация пестицидов в воздухе
Для большинства пестицидов основными процессами трансформации в атмосфере являются прямая и непрямая фотодеградация. Прямая фотодеградация - это такой же процесс разложения пестицида, который происходит в воде и почве под действием световой энергии. Непрямой фотолиз - процесс взаимодействия пестицидов с фотолитически генерируемыми радикалами (прежде всего, OH*) на границе атмосферы и тропосферы. Среди реакций непрямого фотолиза преобладают взаимодействия радикала OH* с двойными и тройными связями, а также с ароматическими кольцами молекул пестицидов, что приводит к их разрыву и/или образованию гидроксиароматических соединений. Конечными продуктами непрямого фотолиза пестицидов являются более полярные и растворимые в воде соединения, которые подвергаются дальнейшей деградации вплоть до воды и CO2, сорбируются аэрозолями и вымываются из атмосферы дождем.
Показатель скорости непрямой фотодеградации пестицидов (DT
50), как правило, оценивают, используя подход SAR (Structure Activity Relationships) и соответствующую программу AOP (Atmospheric Oxidation Program), обычно называемую "расчетами Аткинсона"
[13]. Если DT
50 больше двух дней, то пестицид считается фотолитически стойким и способным к дальнему трансграничному переносу.
Характеристики способности пестицидов к испарению
Основной фактор, влияющий на испарение пестицида, - давление пара Vp его действующего вещества. Хотя этот показатель характеризует испарение конденсированного чистого вещества с инертной поверхности, тем не менее, он широко используется для классификации способности пестицидов к испарению в окружающую среду в целом или дифференцированно при оценке испарения пестицидов с поверхности почв и растений
[14]. Значения Vp > 10
-3 Па для почвы и > 10
-5 Па для растений, рекомендуются в качестве триггеров при определении необходимости проведения дополнительных исследований или специальных мероприятий по уменьшению испарения пестицидов (например, заделка пестицида в почву).
Еще одним показателем, характеризующим способность пестицида испаряться, является константа Генри, которая служит мерой летучести действующего вещества из разбавленных водных растворов, что близко к условиям применения и состоянию пестицида в природной обстановке. Константу Генри рассчитывают по формуле:
H = Vp/C,
где Vp - давление пара, Па;
C - концентрация вещества в воде, моль/л.
Чаще пользуются безразмерными значениями константы Генри и в этом случае ее рассчитывают следующим образом:
H = CP/S
Cp = (M·Vp20·293)/(22,4·100000·273),
где Cp - концентрация вещества в паре, г/л;
S - растворимость вещества в воде, г/л;
M - молекулярная масса;
Vp20 - давление пара при 20 °C
2.1.1.4 Методы определения остаточных количеств пестицидов
в почве, воде и воздухе
Методы анализа пестицидов в объектах окружающей среды необходимы для определения показателей их стойкости, подвижности и экотоксичности в процессе разработки и регистрации пестицидов, а также в послерегистрационный период для мониторинга. Ниже кратко описаны основные термины, характеризующие методы анализа пестицидов, особенности валидации этих методов в Российской Федерации и требования, предъявляемые к их метрологическим характеристикам (
ГОСТ Р ИСО 5725-1-2002 "Точность (правильность и прецизионность) методов и результатов измерений").
Термины
Валидация метода - подтверждение его пригодности в соответствии с требуемыми метрологическими характеристиками.
Предел обнаружения - минимальная концентрация или количество вещества в пробе, сигнал которого можно надежно отличить от фонового сигнала матрицы.
Предел определения - наименьшая испытанная концентрация вещества, для которой возможно количественное определение согласно установленным метрологическим характеристикам.
Извлечение (открываемость) - доля вещества, выраженная в процентах, от добавленного к образцу соответствующей матрицы анализируемого вещества известной концентрации.
Градуировка - установление линейной корреляции между откликом прибора и концентрацией анализируемого вещества в образце.
Повторяемость - близость результатов анализа, проведенных в одной лаборатории в идентичных условиях в течение короткого промежутка времени и характеризуемых среднеквадратичным отклонением.
Воспроизводимость - близость независимых результатов анализа, проведенных на идентичных объектах в разных лабораториях и характеризуемых среднеквадратичным отклонением.
Линейность отклика - наличие прямой пропорциональной зависимости аналитического сигнала от концентрации определяемого вещества в образце в пределах диапазона определяемых концентраций.
Диапазон определяемых концентраций - интервал между наибольшей и наименьшей концентрациями вещества в образце, для которого соблюдаются требуемые метрологические характеристики метода.
Специфичность - способность метода однозначно определять анализируемое вещество независимо от других веществ, присутствующих в испытуемом образце.
Особенности валидации методов анализа пестицидов в РФ
В Российской Федерации методы анализа регистрируемых пестицидов проходят процедуры валидации, их оформления и утверждения в виде "Методических указаний (МУК) по определению остаточных количеств пестицидов в продуктах питания, объектах окружающей среды и биологических средах", которые относятся к компетенции Роспотребнадзора (п. 5.1.2.1 "Сведений о пестициде"). Эти же методические указания рекомендуются при экологической оценке пестицидов для определения их остаточных количеств в почве, воде и воздухе.
Требуемые метрологические характеристики методов
Предел определения метода анализа пестицида:
- в почве не должен превышать значения показателей токсичности (LC50, NOEC) для почвенных организмов (обычно не более 0,05 мг/кг);
- в воде поверхностных водоемов не должен быть выше 1/2 его предельно-допустимой концентрации в источниках санитарно-бытового водопользования, которая устанавливается на основании данных его токсиколого-гигиенической характеристики (Раздел 5, п. 5.1.в), а также превышать значения показателя токсичности (LC50, EC50, NOEC) для наиболее чувствительного для данного пестицида вида гидробионтов;
- в воздухе не должен быть выше 1/2 его предельно-допустимой концентрации в атмосферном воздухе, которая устанавливается на основании данных его токсиколого-гигиенической характеристики (Раздел 5 Сведений о пестициде, п. 5.1.б).
Некоторые метрологические параметры методов анализа (повторяемость, извлечение) ухудшаются при низких концентрациях пестицидов в природных объектах. Допустимые значения этих параметров в зависимости от концентраций пестицидов приведены в
Табл. 2.4.
Таблица 2.4
Требуемые метрологические характеристики метода, зависящие
от концентрации пестицида в объектах окружающей среды
Концентрация пестицида в объекте | Повторяемость (коэффициент варьирования), % | Извлечение, % |
< 0,001 мг/кг,л | < 35 | 50 - 120 |
> 0,001 мг/кг,л <= 0,01 мг/кг,л | < 30 | 60 - 120 |
> 0,01 мг/кг,л <= 0,1 мг/кг,л | < 20 | 70 - 120 |
> 0,1 мг/кг,л <= 1 мг/кг,л | < 15 | 70 - 110 |
> 1 мг/кг,л | < 10 | 70 - 110 |
2.1.2. Экотоксикология действующего вещества
Экотоксичность пестицидов - способность пестицидов оказывать неблагоприятное токсическое действие на нецелевые организмы дикой природы. Как правило, тестовыми видами являются наиболее представительные, чувствительные, значимые для экологических систем и нужд человека, а также удобные для лабораторных исследований виды организмов. Перечень индикаторных видов организмов для экотоксикологической характеристики пестицидов, как и методы их тестирования (см.
Приложение 1), гармонизированы на мировом уровне и практически одинаковы во всех развитых странах мира.
Экотоксикологическая характеристика пестицида включает в себя информацию о его острой (краткосрочной) и хронической (долгосрочной) токсичности для индикаторных групп нецелевых организмов - птиц, млекопитающих, водных организмов (рыб, зоопланктона, водорослей, высших водных растений), пчел, почвенных организмов (дождевых червей и микроорганизмов). В какой-то степени значения показателей экотоксичности действующих веществ пестицидов являются константными величинами, так как определены в аккредитованных лабораториях, по единым методикам ОЭСР и ГОСТам и опубликованы в открытых достоверных источниках. Некоторые отличия в экотоксичности одинаковых действующих веществ могут быть связаны с присутствием примесей. Их содержание и токсичность, зависящие от процесса производства действующих веществ, регламентированы и учитываются при оценке риска как одни из факторов неопределенности.
2.1.2.1. Наземные теплокровные животные
Птицы являются важнейшими представителями дикой природы, выполняющими ряд экосистемных функций и услуг. Они участвуют в круговороте химических элементов, служат источниками питания для других видов дикой природы, борются с вредителями (насекомоядные и хищные птицы), распространяют семена и пыльцу растений. Одной из причин уменьшения численности и разнообразия видов птиц за последние десятилетия является применение пестицидов. Их негативное влияние может проявляться в гибели птиц при краткосрочном воздействии и в виде хронических эффектов, таких как нарушение репродуктивной системы. Ниже представлена информация о методах определения токсичности пестицидов для птиц.
Острая пероральная токсичность
В соответствии с регистрационными требованиями и
ГОСТом 33059-2014 "Птицы: тест на острую пероральную токсичность" должны быть представлены данные острой пероральной токсичности пестицида (LD
50, мг д.в./кг веса птицы) для испытуемого вида птиц, рассчитанные на основании их смертности спустя 14 суток после однократного введения в желудок через зонд серии доз действующего вещества пестицида. В качестве тест-объектов используют американскую виргинскую куропатку (
Colinus virginianus) или японского перепела (
Coturnix japonica), реже - крякву, сизого голубя или волнистых попугаев. В
ГОСТе 33059-2014 описано поэтапное определение LD
50, направленное на уменьшение количества тестируемых птиц в экспериментах с гуманной точки зрения. При выборе доз теста предварительно можно руководствоваться данными острой токсичности пестицида для млекопитающих (крыс), но в любом случае максимальная доза пестицида не должна превышать 3330 2000 мг/кг веса птицы.
Токсичность при скармливании
Краткосрочная токсичность пестицида при скармливании птицам оценивается в соответствии с
ГОСТом 33040-2014 "Тест на токсичность при скармливании птицам". Птицам в течение 5 дней скармливают рацион, содержащий тест-вещество в определенном диапазоне концентраций. Начиная с шестого дня, птиц кормят основным рационом без тест-вещества в течение, как минимум, еще трех дней. Ежедневно фиксируют смертность и признаки токсичности. Медианную (среднюю) летальную концентрацию (LC
50) рассчитывают с помощью пробит-анализа, других подходящих статистических методов или графически, размерность выражают в мг д.в./кг корма. В тесте могут использоваться те же виды птиц, что и при определении острой оральной токсичности. Тест не является обязательным, во многих странах практически отказались от этого испытания из-за сложности интерпретации его результатов и необходимости лишать жизни десятки птиц.
Влияние на репродуктивность
Для оценки долгосрочного (хронического) влияния пестицида на птиц используют
ГОСТ 33035-2014 "Птицы: репродукционный тест". Проведение данного теста необходимо для пестицидов, если есть вероятность воздействия их на птиц в период их размножения. В качестве тест-объектов обычно выступают те же виды птиц, что и при определении острой токсичности. Птицы получают корм, содержащий действующее вещество пестицида в разных (обычно в трех) концентрациях, в течение не менее 20 недель. Птиц стимулируют откладывать яйца, изменяя продолжительность светового периода. Яйца, собранные в течение 10 недель, искусственно инкубируют, дожидаются вылупления молодых особей, которые выдерживают в течение 14 дней. Смертность взрослых особей, количество отложенных яиц, разбитые яйца, толщина скорлупы, жизнеспособность, вылупляемость и воздействие на молодых птиц сравнивают с соответствующими показателями в контрольной группе птиц. Основным показателем репродуктивной токсичности пестицида является NOEC - недействующая концентрация, выраженная в мг д.в./кг корма.
Дикие млекопитающие, на которых могут воздействовать пестициды, характеризуются гораздо меньшим видовым разнообразием, чем птицы. В основном, это мышевидные грызуны и землеройки, гораздо реже - зайцы, лисы, ежи, мелкие копытные животные. Причем, некоторые из них (грызуны), сами являются вредителями сельскохозяйственных культур, против которых применяются химические средства защиты растений. Еще одна особенность регистрационных экотоксикологических исследований с млекопитающими - это возможность использования обширных данных испытаний по токсикологии с такими тестовыми животными, как крысы.
Источниками информации о токсичности действующего вещества пестицида для млекопитающих служат данные токсикологических исследований (пункты 5.1.1 и 5.1.14 "Токсиколого-гигиенической характеристики пестицида"), досье регистрантов и достоверных открытых источников.
Острая пероральная токсичность
Основной показатель острой пероральной токсичности пестицида для млекопитающих - доза действующего вещества или препарата пестицида, которая в 50% случаев может вызвать смерть подопытных животных (LD50, мг/кг веса животного). Согласно ГОСТу 32296-2013 "Основные требования к проведению испытаний по оценке острой токсичности при внутрижелудочном поступлении методом фиксированной дозы", она рассчитывается на основании наблюдений смертности животных спустя 14 суток после однократного введения в желудок через зонд серии фиксированных доз пестицида (5, 50, 300 и 2000 мг/кг). В качестве основного тест-объекта используются особи крыс женского пола, которые, как правило, более чувствительны к действию токсикантов, чем особи мужского пола.
Влияние на репродуктивность
При оценке долгосрочного (хронического) влияния пестицида на млекопитающих используются данные исследований репродукционного теста (
ГОСТ Р 56698-2015 "Изучение репродуктивной токсичности на двух поколениях лабораторных животных"). Исследование проводят с техническим продуктом действующего вещества пестицида. Этот тест позволяет получить информацию о воздействии пестицида на состояние и функционирование мужской и женской репродуктивных систем млекопитающих. Наиболее подходящим тестируемым объектом являются крысы. Показатель репродуктивной токсичности - NOAEL (недействующая наблюдаемая доза, мг д.в./кг веса животного).
2.1.2.2. Водные организмы
Одним из возможных негативных последствий применения пестицидов является загрязнение ими поверхностных вод и, как следствие, вредное воздействие на водные организмы (рыб, беспозвоночных, водоросли и высшие водные растения). По сравнению с наземными и почвенными организмами, гидробионты более чувствительны к пестицидам в силу физиологических особенностей и из-за того, что вода является их постоянной средой обитания и менее буферна по отношению к загрязнителям, чем почва. Ниже приведены данные, которые требуются при классификации опасности и оценке риска применения пестицидов для водных организмов.
Острая токсичность
Должны быть представлены данные острой летальной токсичности (показатель LC
50 при экспозиции 96 часов), по крайней мере, для двух видов рыб. Первый вид - обязательный, холодноводный и один из наиболее чувствительных - форель радужная,
Oncorhynchus mykiss. Выбор второго вида, обитающего в теплой воде, более широкий (рекомендуемые виды рыб приведены в
ГОСТ 32473-2013 "Определение острой токсичности для рыб").
Хроническая токсичность
Требуются данные о максимальной недействующей концентрации (NOEC), характеризующей ответные реакции тест-объекта, выходящие за пределы нормы и проявляющиеся в течение относительно длительного периода времени. NOEC необходима для всех действующих веществ за исключением нестойких в воде, которые разлагаются за счет гидролиза более чем на 90% за 24 часа. Можно использовать те же тестовые виды, что и для определения острой токсичности, например, форель радужную. Продолжительность теста - 14 - 28 дней (
ГОСТ 32428-2013 "Определение хронической токсичности для рыб: 14-дневный тест").
Влияние на репродуктивность и развитие
Представляются данные (NOEC, EC
10 и EC
20; продолжительность теста - 21 сутки) по оценке влияния действующего вещества на воспроизводство рыб и их эндокринную систему (
ГОСТ 32368-2013 "Оценка репродуктивной способности рыб"). В соответствии с
ГОСТ 32294-2013 "Определение токсичности для рыб на ранних стадиях развития" дается оценка токсичного воздействия (NOEC, EC
10 и EC
20) пестицида на развитие, рост и поведение рыб на ранних стадиях их развития (икра, личинки, эмбрионы, мальки). Эти два теста являются дополнительными и требуются весьма ограниченно: если LC
50 < 0,1 мг/л; BCF > 1000 и DT
90 в воде > 100 суток. Основные тестовые виды - форель радужная и гольян бычеголовый.
Биоаккумуляция
Показателем, позволяющим оценить возможность и уровень биоаккумуляции пестицида в рыбе, является коэффициент BCF (BioConcentrationFactor), который обычно определяют в проточных условиях в соответствии с
ГОСТ 32538-2013 "Определение биоконцентрации на рыбах в проточных аквариумах". Экспериментальное значение BCF требуется, если коэффициент распределения вещества в системе октанол/вода lgKow больше 3, само вещество не разлагается за счет гидролиза более, чем на 90% за 24 часа, а разложение в системе вода/донный осадок характеризуется показателем DT
90 > 10 суток. Кроме того, так как многими исследованиями установлена тесная корреляция между коэффициентами биоаккумуляции и распределения, то при отсутствии экспериментальных данных допускается оценка коэффициента биоаккумуляции BCF по значениям коэффициента распределения lgKow с использованием уравнения регрессии:
lg BCF = 0,79 lg Kow - 0,40
Острая токсичность
| | ИС МЕГАНОРМ: примечание. В официальном тексте документа, видимо, допущена опечатка: стандарт имеет номер ГОСТ 32628-2014, а не ГОСТ 32367-2020. | |
Обязательно должны быть представлены данные острой токсичности действующего вещества для дафний (
Daphnia magna). Необходимо отметить, что это не полулетальная концентрация LC
50, как для рыб, а полуэффективная - концентрация пестицида EC
50, приводящая к 50% угнетению подвижности (иммобилизации) дафний (
ГОСТ 32536-2013 "Определение острой токсичности для дафний"). Продолжительность теста составляет 48 часов. Если вещество является инсектицидом, то необходима информация о токсичности для еще одного вида водных беспозвоночных, обычно, хирономид (
Chironomus sp) (
ГОСТ 32367-2020 "Определение острой токсичности на
Chironomus sp.").
Хроническая токсичность
| | ИС МЕГАНОРМ: примечание. В официальном тексте документа, видимо, допущена опечатка: стандарт имеет номер ГОСТ 32367-2020, а не ГОСТ 32628-2014. | |
Требуются данные обязательного теста (
ГОСТ 32628-2014 "Угнетение репродуктивной способности Дафнии магна"), основанного на оценке влияния пестицида на выживаемость потомства дафний в течение 21 суток. Устанавливается минимальная концентрация пестицида, при которой наблюдается его статистически значимое воздействие на воспроизводство и смертность родительских особей (LOEC), недействующая концентрация NOEC, а также EC
10 и EC
20.
Влияние на рост
Необходимы данные о токсичности пестицида для одного вида зеленых водорослей - обычно
Pseudokirchneriella subcapitata (он же -
Selenastrum capricornutum). Для гербицидов требуется информация для еще одного вида водорослей из другой таксономической группы. Представляемые данные должны быть основаны на измерении темпа роста водорослей после 72-часовой экспозиции с различными концентрациями пестицида (
ГОСТ 32293-2013 "Испытание водорослей и цианобактерий на задержку роста"). Основные показатели теста, характеризующие снижение скорости роста водорослей, - ErC
50 и ErC
10 (последний рекомендуется использовать вместо NOEC).
2.1.2.2.4. Высшие водные растения
Влияние на рост
Данные о токсичности пестицида при его воздействии на пресноводные растения тестовых видов ряска горбатая
Lemna gibba или ряска малая
Lemna minor (
ГОСТ 32426-2013 "Испытание ряски на угнетение роста") предоставляют, если он является гербицидом или регулятором роста. Основной показатель токсичности пестицида - ErC
50, основанный на измерении темпов роста (реже - EyC
50 - для биомассы), и ErC
10, который рекомендуется использовать вместо NOEC. Продолжительность теста - 7 суток.
2.1.2.3. Медоносные пчелы
Медоносные пчелы (Apis mellifera) - самые полезные насекомые на планете, важные как для ряда отраслей сельского хозяйства, промышленности и медицины, так и для нужд отдельного человека. Опыляя растения, они существенно повышают их урожайность, обеспечивая прибавку до 35% всей мировой растениеводческой продукции и внося тем самым ежегодный вклад в развитие мировой экономики в размере более 150 миллиардов евро. Медоносные пчелы дают уникальные натуральные продукты (мед, воск, пыльцу, маточное молочко, прополис, пчелиный яд), которые широко используются в продовольственной отрасли, медицине, космонавтике. И, наконец, пчелы выполняют важные экологические функции, обеспечивая размножение растений, создавая условия для жизнедеятельности других полезных насекомых, животных и птиц.
Негативное влияние пестицидов (прежде всего, инсектицидов) на пчел часто обусловлено одинаковым механизмом токсичного действия, как на вредных насекомых, так и на пчел. Пестициды нарушают функционирование их нервной системы, процессы линьки и обмена веществ, которые могут привести к гибели не только вредителей, но и пчел. Определение показателей токсичности пестицидов для пчел описано в "Методических рекомендациях по оценке действия и потенциальной опасности пестицидов для медоносных пчел"
[15] и в нижеуказанных
ГОСТах 33039-2014 "Пчелы медоносные: тест на острую контактную токсичность" и
33038-2014 "Пчелы медоносные: тест на острую пероральную токсичность". Данные по острой контактной и пероральной токсичности необходимы для всех действующих веществ регистрируемых пестицидов за исключением тех случаев, когда отсутствует возможность их воздействия на пчел (довсходовое применение гербицидов, закрытые хранилища растительной продукции, родентицидные приманки и т.п.) На основании данных о токсичности действующего вещества пестицида определяют класс его опасности для пчел, а также необходимость и объемы дополнительных исследований, требуемых для регистрации пестицидного препарата.
2.1.2.3.1. Острая контактная токсичность
В соответствии с регистрационными требованиями и
ГОСТом 33039-2014 "Пчелы медоносные: тест на острую контактную токсичность"
[34] должны быть представлены данные острой контактной токсичности действующего вещества пестицида (LD
50, мкг/пчелу) для испытуемой породы/расы пчел, рассчитанные на основании их смертности спустя 24 - 48 - 96 часов после однократного индивидуального нанесения серии доз тестируемого вещества на дорсальную поверхность груди пчелы. Количество доз и повторностей должны удовлетворять статистическим требованиям для определений LD
50 с 95%-ным доверительным интервалом. Обычно для теста требуются 5 доз, представляющих геометрическую прогрессию, для каждой из которых требуется не менее 3 испытуемых групп пчел по 10 особей в каждой. Максимальная доза пестицида не должна превышать 100 мкг/пчелу.
Также допускается вариант исследования группового воздействия пестицида на пчел, когда на матовое стекло, соответствующее размерам дна садка, наносят 1 мл раствора необходимой концентрации пестицида и высушивают на открытом воздухе в естественных условиях. Затем его помещают на дно специального садка (экспозиметра) с пчелами, обеспечивая их принудительный контакт с поверхностью стекла в течение 30 минут, после чего переносят пчел в чистый садок для дальнейших наблюдений смертности и последующего расчета LD50.
2.1.2.3.2. Острая пероральная токсичность
В соответствии с регистрационными требованиями и
ГОСТом 33038-2014 "Пчелы медоносные: тест на острую пероральную токсичность"
[35] должны быть представлены данные острой пероральной токсичности (LD
50, мкг/пчелу) для испытуемой породы/расы пчел, рассчитанные на основании их смертности спустя 48 - 96 часов после однократного группового скармливания тестируемого вещества из общей кормушки. Взрослых рабочих особей медоносных пчел подвергают воздействию серии доз тестируемого вещества в растворе сахарозы. Затем пчелам предлагают аналогичное питание без тестируемого вещества. Смертность регистрируют ежедневно на протяжении, по меньшей мере, 24 - 48 часов и сравнивают с контролем. Поскольку реальная доза, приходящаяся на каждую пчелу, не может быть рассчитана, так как их кормление проводится в группе, то рассчитывают среднюю дозу (общее потребленное количество вещества/число пчел в одной клетке/садке). Количество доз и повторностей аналогичны тесту по острой контактной токсичности.
Также возможен вариант теста с индивидуальным воздействием пестицида на пчел, когда каждой пчеле с помощью стеклянной трубки скармливают 10 или 20 мкл исследуемого раствора. После опытного кормления пчел обеспечивают чистым раствором сахарозы и меняют его ежедневно, если опыт продолжается 48 - 96 часов.
Дождевые черви - доминирующие представители (более 80% по биомассе) почвенных беспозвоночных, которые оказывают большое влияние на плодородие почвы, ее физические и другие важные свойства. В процессе перемещения и жизнедеятельности дождевые черви разрыхляют и перемешивают почву, при прохождении через пищеварительный тракт червей изменяется ее состав, что улучшает воздухо-, водопроницаемость и структуру. Перерабатывая растительные остатки, дождевые черви стимулируют формирование гумуса (ежегодно до 5 т/га), увеличивают доступность растениям элементов минерального питания. Выделения червей способствуют минерализации и трансформации органического вещества, в том числе, через активацию почвенных микроорганизмов-деструкторов. Деятельность дождевых червей способствует повышению базального дыхания, возрастанию содержания нитратов и ионов аммония, увеличению доступного азота (с выделениями червей в почву поступает 20 - 60 кг/га/год азота), растворимого углерода. Таким образом, условия, неблагоприятные для червей, могут оказать значительное негативное влияние на состояние почвы в целом.
Острая (краткосрочная) токсичность пестицидов для дождевых червей проявляется в их гибели, а хроническая (долгосрочная) - в сублетальных эффектах: снижении воспроизводства, изменении размеров и массы, поведенческих реакциях, численности, плотности и биомассы популяции. Рядом исследований показано, что показатели хронического влияния пестицидов на развитие червей более информативны, чем показатели смертности, а сами черви более чувствительны к этому воздействию. Поэтому в некоторых странах (например, в Евросоюзе с 2013 года) при регистрации не требуют данных по острой токсичности, ограничиваясь тестом по оценке сублетальных эффектов. В Российской Федерации рекомендуется использовать оба теста: по острой токсичности (для всех действующих веществ и некоторых препаратов) и выборочно - более трудоемкий тест по сублетальным эффектам для препаратов с высокой вероятностью проявления этого вида токсичности.
Почвенными тест-организмами, наиболее часто используемыми для оценки токсичности пестицидов, являются черви вида Eisenia fetida. Хотя они и не являются типичными для большинства естественных почв, но достаточная чувствительность к химикатам, легкость разведения и короткий период воспроизводства предопределили их выбор в качестве стандартного тестового вида.
Проведение тестов на острую и хроническую токсичность не требуется для пестицидов, обладающих крайне низкой вероятностью контакта с дождевыми червями: выращивание растений в изолированных емкостях, применение пестицидов в закрытых помещениях (зернохранилища, теплицы с изолированным полом), использование препаратов для обработки черенков и древесины, установка приманок для грызунов с последующим их удалением.
2.1.2.4.1. Острая токсичность
Информация по острой токсичности действующего вещества пестицида для дождевых червей используется при классификации опасности и оценке риска его краткосрочного воздействия, а также для определения необходимости проведения теста по хронической токсичности. Должны быть представлены данные острой (краткосрочной) токсичности (показатель LC
50, экспозиция 14 дней) действующего вещества для стандартного тестового вида дождевых червей
Eisenia fetida, полученные в соответствии с
ГОСТом 33036-2014 "Определение острой токсичности для дождевых червей". Для липофильных пестицидов (lgKow > 3) необходимо корректировать полученные значения показателей токсичности, разделив их на 2, так как искусственная почва теста содержит 10% торфа, тогда как типичная натурная почва - обычно не более 5% органического вещества.
2.1.2.4.2. Хроническая токсичность
Основными эффектами, оцениваемыми при длительном (хроническом) воздействии пестицида на дождевых червей, являются изменение массы червей и влияние пестицида на их репродуктивность (
ГОСТ 33042-2014 "Тест на репродуктивность дождевых червей (
Eisenia fetida/Eisenia andredi)"). Массу червей измеряют через 4 недели после начала опыта, а количество образовавшихся коконов и ювенильных червей - спустя 8 недель. На основании этих измерений определяют недействующую концентрацию пестицида NOEC. Этот тест необходим для пестицидов, способных оказывать долговременное воздействие (DT
50 превышает 60 суток и/или количество обработок больше 3-х) и обладающих высоким риском острой токсичности действующего вещества (R < 10, см.
Раздел 4.5).
2.1.2.5. Почвенная мезофауна
Популяции коллембол в почве достигают высокой плотности (до 10
5/м
2). Они являются важной частью трофических цепей, поскольку ими питается большое количество почвенных беспозвоночных. Помимо этого, коллемболы участвуют в переработке органического материала почвы, при этом в кислых почвах их роль в трансформации органики наиболее велика. Так как коллемболы обладают легко проницаемым наружным скелетом, они могут быть более чувствительными к токсикантам, чем другие педобионты. Для пестицидов проводят хронический тест, который выполняют в соответствии с
ГОСТ 32632-2014 "Определение репродуктивной способности коллембол". Показателем токсичности является недействующая концентрация пестицида NOEC.
2.1.2.5.2. Хищные почвенные клещи
Хищные почвенные клещи являются важной частью почвенной биоты поскольку контролируют численность других беспозвоночных, в том числе и вредителей растений, тем самым поддерживая равновесное состояние почвенных ценозов. Исследования хронической токсичности пестицидов проводят в соответствии с
ГОСТ 33643-2015. Методы испытаний химической продукции, представляющей опасность для окружающей среды. "Хищные клещи: репродуктивный тест в почве".
2.1.2.6. Почвенные микроорганизмы
Почвенные микроорганизмы, прежде всего бактерии и грибы, играют важную роль в создании и поддержании плодородия почв. Для почвенной микрофлоры присущи огромное многообразие, сложная структура микробного сообщества, способность одних доминирующих видов при неблагоприятных условиях замещаться другими. Микроорганизмы участвуют в трансформации органического вещества и круговороте питательных элементов в почве, стимулируют рост растений, способствуют разложению ксенобиотиков в почве. Пестициды, воздействуя на микроорганизмы, в той или иной степени могут угнетать эти процессы, способствуя уменьшению плодородия и постепенной деградации почв.
При регистрации пестицидов для оценки их воздействия на почвенные микроорганизмы традиционно используются два интегральных показателя, характеризующих влияние пестицидов на такие важные функции почв, как минерализация углерода и трансформация азота. Однако, многолетний опыт регистрационных испытаний в Российской Федерации и других странах показал, что пестициды в рекомендуемых и даже сильно завышенных нормах применения практически не подавляют утилизацию углерода в почве и слабо влияют на трансформацию азота. Эти факты, например, послужили, поводом с 2013 года отказаться в ЕС от теста по изучению минерализации углерода, оставив в регистрационных испытаниях пестицидов только тест по трансформации азота. Хотя, существует вероятность того, что даже незначительные изменения в структуре или функционировании микробного сообщества, не улавливаемые функциональными тестами, могут уменьшить способность к дальнейшей адаптации или устойчивости микроорганизмов к воздействию пестицидов и других стрессовых факторов. Это указывает на необходимость поиска более чувствительных и информативных методов изучения влияния пестицидов на биоразнообразие почвенных микробных сообществ, включая применение современных молекулярно-генетических и биомаркерных исследований [
16,
17].
В Российской Федерации, как и во многих других странах, для характеристики воздействия пестицидов на почвенные микроорганизмы пока используются нижеприведенные функциональные тесты.
2.1.2.6.1. Влияние на процессы минерализации углерода
Требуются данные о влиянии действующего вещества пестицида на эмиссию диоксида углерода из почвы (мг CO
2/кг почвы в час), полученные в соответствии с
ГОСТом 33041-2014 "Почвенные микроорганизмы: тест на трансформацию углерода". Показателем такого влияния является отклонение эмиссии CO
2 от необработанного пестицидом контроля, выраженное в процентах. Продолжительность эксперимента не менее 28 суток с интервалом пробоотбора 7 суток. Для теста используют две концентрации пестицида: одна соответствует максимально рекомендуемой норме применения пестицида с учетом количества обработок, а другая - десятикратной норме. Почва, используемая в эксперименте, должна быть легкого гранулометрического состава и содержать не более 0,5 - 1,5% органического углерода, что обеспечивает ее низкую сорбционную способность и, как следствие, максимальное воздействие пестицида на микрофлору почвы.
2.1.2.6.2. Влияние на процессы трансформации азота
Необходимо предоставить данные о влиянии действующего вещества пестицида на трансформацию азота в почве, полученные в соответствии с
ГОСТом 32631-2014 "Почвенные микроорганизмы. Испытание на трансформацию азота". Показателем такого влияния пестицида является изменение скорости образования нитратов, выраженное в процентах, по сравнению с необработанной пестицидом контрольной почвой. Условия проведения опыта (свойства почвы, продолжительность, сроки пробоотбора, нормы применения пестицида) те же, что и в вышеприведенном тесте по минерализации углерода.
2.2. Экологическая характеристика препаративной формы
2.2.1. Поведение в окружающей среде
Для подавляющего большинства регистрируемых препаратов обычно достаточно данных о поведении в окружающей среде действующих веществ, входящих в состав этих препаратов. Исключениями являются: 1) очень редко встречающиеся пестицидные препараты пролонгированного действия с замедленным высвобождением действующего вещества и 2) так называемые нанопестициды - новые препаративные формы пестицидов, характеризующиеся особенностями поведения в окружающей среде. Необходимость, объем и содержание регистрационных испытаний таких препаратов определяются на основании экспертной оценки и консультаций с регулирующими органами.
2.2.1.1. Прогноз концентраций действующих веществ и их
основных метаболитов в почве
Данные о концентрациях пестицидов в почве нужны, прежде всего, при оценке риска проявления их токсичности для почвенных организмов, например, дождевых червей. В Российской Федерации для регистрационных целей используются простые аналитические модели и имитационная модель PEARL [
18,
19], разработанная в Европейском Союзе, и российские стандартные сценарии входных данных (почва - климат - культура) для 9-ти сельскохозяйственных регионов России
[20]. При выборе модели для прогноза концентраций пестицидов в почве рекомендуется пошаговый подход: если уровень риска пестицида для почвенных организмов оказывается низким, то достаточно прогноза с использованием аналитических моделей с ограниченным количеством исходных данных. При высоких рисках рекомендуется переход на более сложную и точную имитационную модель PEARL.
2.2.1.1.1. Аналитические модели прогноза концентраций
пестицидов в почве
Для первичной оценки концентраций пестицидов в почве можно использовать аналитические модели, основанные на простых алгебраических расчетах и ограниченном количестве входных параметров. Концентрацию пестицида в почве сразу после его однократного применения (C0, мг/кг) рассчитывают по формуле:

,
где R - норма применения пестицида по действующему веществу, г/га;
f - доля пестицида, перехватываемая растениями;
d - глубина слоя почвы, см;

- плотность почвы, г/см
3.
Предполагается, что плотность почвы равна 1,2 г/см3; глубина слоя почвы, в котором распределен пестицид и где обитает преобладающая часть почвенных организмов - 20 см; доля перехвата культурой - 0 для почвы без растений и 0,5 - для почвы с растениями.
Концентрации пестицида в почве (Ct, мг/кг) в конкретное время t после применения пестицида рассчитывают по уравнению кинетики 1-го порядка:
Ct = C0·exp (-kt),
где k - константа скорости разложения пестицида, равная ln2/DT50, сутки-1;
DT50 - период полуразложения пестицида, сутки.
При многократном применении пестицида его концентрация в почве сразу после n-й обработки (Cn, мг/кг) будет:

,
где fi - доля пестицида, перехватываемая растениями при i-той обработке;
ti - время i-той обработки, сутки;
tn - время n-ной (последней) обработки, сутки.
Концентрацию пестицида в почве при многократной обработке (Ct,n, мг/кг) в конкретное время t после применения пестицида рассчитывают по формуле:
Ct,n = Cn·exp - kt
Средневзвешенные для конкретных периодов времени (от 0 до t дней) концентрации пестицида в почве

рассчитывают следующим образом:
Исходными переменными данными для этих расчетов являются максимальные рекомендуемые норма применения пестицида и количество обработок, минимальные временные интервалы между обработками, период полуразложения в почве DT
50 в лабораторных условиях. Значения остальных показателей фиксированы и приведены выше. Для расчетов вышеуказанных концентраций пестицидов рекомендуется использовать электронные таблицы EXCEL. Необходимо отметить, что за исключением прогноза концентраций сразу после применения пестицида (C
0), остальные расчеты концентраций (C
t, C
t,n,

) весьма консервативны и обычно завышают результаты остаточных количеств пестицидов по сравнению с измеренными данными.
2.2.1.1.2. Прогноз концентраций пестицидов в почве
по модели PEARL
Более адекватными и реалистичными являются прогнозы с использованием имитационных математических моделей, которые позволяют учитывать как влияние внешних факторов на скорость разложения пестицида (свойства почв, температура, влажность), так и другие процессы (испарение, вымывание, поглощение растениями), приводящие к его исчезновению из почвы. Для прогноза остаточных количеств пестицидов в почве наиболее часто применяется модель PEARL [
18,
19]. Она имеет европейский, российский [
21 -
23], китайский
[24] и бразильский
[25] опыт использования и показала удовлетворительное качество прогноза.
2.2.1.1.3. Описание модели PEARL
Модель PEARL описывает поведение пестицида в системе почва-вода-воздух-растение и предназначена, прежде всего, для прогноза концентраций пестицидов в грунтовых водах. Однако, в ней есть блок, позволяющий прогнозировать динамику концентраций пестицида в почве и его распределение по почвенному профилю. PEARL дает более реалистичные прогнозы, чем аналитические модели, и рекомендуется для более высоких уровней пошаговой оценки риска пестицидов для почвенных организмов.
Модель PEARL основана на: 1) уравнении конвективно/дисперсионного транспорта пестицида, включающего его диффузию в газовой фазе; 2) учете двух одновременно протекающих процессов сорбции - мгновенного равновесного и неравновесного, описываемых уравнением Фрейндлиха; 3) механизме разложения пестицида, подчиняющегося кинетике 1-го порядка и зависящего от температуры и влажности почвы; 4) вычислении испарения пестицида из почвы, исходя из предположения о ламинарности воздушного слоя на поверхности почвы; 5) механизме пассивного транспирационного поглощения пестицида корнями растений.
В
Табл. 1 представлены входные параметры модели PEARL. Выходными данными модели, используемыми при оценке риска острой и хронической токсичности пестицида для почвенных организмов, являются соответственно его концентрация в пахотном горизонте почвы сразу после применения (0 дней) и средневзвешенная во времени концентрация за 56 дней. Дополнительно дается прогноз остаточных количеств пестицида спустя год (365 дней) после его применения - эти данные могут использоваться при оценках необходимости мониторинга пестицида в почве.
2.2.1.1.4. Стандартные почвенно-климатические сценарии
Российской Федерации для модели PEARL
Стандартный сценарий PEARL и других аналогичных моделей - это совокупность почвенно-климатических условий и сельскохозяйственных культур, характеризующих определенный регион, и являющийся фиксированным набором входных данных математической модели. Стандартные сценарии позволяют унифицировать почвенно-климатические параметры модели и свести к минимуму влияние субъективных факторов на прогноз концентраций пестицидов в почве и сопредельных средах. Для параметризации модели PEARL по аналогии с европейскими стандартными сценариями были разработаны российские стандартные сценарии девяти сельскохозяйственных регионов Российской Федерации, которые реализованы в качестве входных файлов и баз данных модели PEARL. Эти сценарии охватывают основные типичные сельскохозяйственные регионы России
(Рис. 1) с широким диапазоном свойств почв, климата и сельскохозяйственных культур (
Табл. 2,
3,
4).
| | ИС МЕГАНОРМ: примечание. Нумерация таблиц дана в соответствии с официальным текстом документа. | |
Таблица 1
Входные параметры модели PEARL
Параметр | Комментарии |
Регламент применения пестицида |
Норма применения по действующему веществу, кг/га | Максимальная рекомендуемая норма применения для данной культуры. Если культур несколько, то среди них выбирается максимальная норма применения |
Количество обработок | Максимальное рекомендуемое количество обработок |
Глубина заделки пестицида в почву, см | 0 см при поверхностной обработке; 5 см - при посеве семян, обработанных пестицидом; 20 см - для пропашных культур |
Время между обработками, дни | В соответствии с рекомендуемым регламентом применения пестицида |
Дата применения | В соответствии с рекомендуемой агротехникой выращивания культуры |
Перехват культурой, доля | Вводится пользователем или рассчитывается автоматически моделью в соответствии с обрабатываемой культурой, фазой ее развития и способом применения пестицида |
Свойства действующего вещества пестицида и его значимых метаболитов |
Молярная масса, г/моль | |
Количество образовавшихся метаболитов, молярные доли | |
Растворимость в воде, мг/л | Растворимость в воде при 20 °C |
Давление насыщенного пара, Па | Давление пара при 20 °C |
Константа ионизации, pK | Требуется, если пестицид является кислотой или основанием |
Коэффициент диффузии в воде | По умолчанию берется значение 4,3·10-5 м2/сутки |
Коэффициент диффузии в газе | По умолчанию берется значение 0,43 м2/сутки |
Молярная энтальпия растворения | По умолчанию берется значение 27 кДж/моль |
Молярная энтальпия испарения | По умолчанию берется значение 95 кДж/моль |
Период полуразложения DT50 в почве, сутки | Используются данные лабораторных и/или полевых тестов (в последнем случае желательно брать нормализованные по температуре и влажности почвы значения DT50). Требуется среднее геометрическое значение DT50, рассчитанное по уравнению кинетики 1-го порядка для не менее 4-х почв (в случае его отсутствия берут максимальное значение DT50). |
Энергия активации Аррениуса | Используется для оценки влияния температуры на скорость разложения пестицида. По умолчанию принимается равным 54 кДж/моль. |
Параметр влияния влажности почвы на скорость разложения пестицида | На основании экспериментальных данных установлено, что этот параметр B = 0,7 (среднее безразмерное значение), который используют в модели для всех пестицидов по умолчанию. |
Коэффициент сорбции Фрейндлиха Kfom, л/кг | Коэффициент сорбции пестицида почвой, рассчитанный по изотерме Фрейндлиха и нормированный на содержание органического вещества. Используют среднее геометрическое значение для нескольких почв (если такие данные отсутствуют, то берут минимальное значение Kfom). |
Экспоненциальный коэффициент изотермы сорбции Фрейндлиха 1/n | Обычно берут среднее значение коэффициента 1/n. Если данные отсутствуют, то по умолчанию его принимают равным 0,9. |
Показатель пассивного транспирационного потока пестицида в растении (TSCF) | По умолчанию принимается равным 0,5 для системных пестицидов, способных передвигаться по сосудистой системе растений, и 0 - для несистемных. |
Свойства почвы |
Для каждого почвенного горизонта - содержание гумуса, кг/кг; плотность почвы, кг/м3; pH; содержание песка, пыли и глины, кг/кг; параметры уравнения Ван-Генухтена | Данные по свойствам почв приведены в разделе "Стандартные почвенно-климатические сценарии Российской Федерации" |
Фактор влияния глубины слоя почвы на скорость разложения пестицида | Учитывает влияние микробиологической активности почвы на скорость разложения пестицида. Предполагается, что в слое 0 - 30 см этот фактор максимален и равен 1, в слое 30 - 60 см - 0,5; 60 - 100 см - 0,3; > 100 см - 0,1. |
Метеоданные |
Ежесуточные максимальная и минимальная температура воздуха (°C), осадки (мм), солнечная радиация (кДж/м2), влажность воздуха (кПа), скорость ветра (м/сек) | Данные по климату входят в файлы метеоданных. Их обобщенная характеристика приведена в разделе "Стандартные почвенно-климатические сценарии Российской Федерации" |

Рис. 1 Регионы Российской Федерации, для которых разработаны стандартные сценарии модели PEARL
Таблица 2
Общая характеристика стандартных почвенно-климатических
сценариев РФ
Регион (сценарий) | Тип почвы | Среднегодовое количество осадков, мм | Средняя температура воздуха, °C |
Московская область (Москва) | Дерново-подзолистая | 719 | 6,0 |
Курская область (Курск) | Чернозем типичный | 683 | 6,7 |
Саратовская область (Саратов) | Каштановая | 517 | 7,4 |
Краснодарский край (Краснодар) | Чернозем южный мицеллярно-карбонатный | 737 | 12,2 |
Новосибирская обл. (Новосибирск) | Лугово-черноземная | 504 | 1,3 |
Приморский край (Владивосток) | Луговая дифференцированная | 820 | 5,5 |
Псковская область (Псков) | Дерново-подзолистая | 747 | 5,8 |
Нижегородская обл. (Н. Новгород) | Серая лесная | 695 | 4,0 |
Курганская область (Курган) | Чернозем выщелоченный | 428 | 3,0 |
Метеоданные
Для подготовки входных метеофайлов модели PEARL, характеризующих климат РФ, использованы данные сайтов ВНИИ гидрометеорологической информации - Мирового центра данных и NASA. Эти файлы включают ежесуточные сведения о 6-ти метеорологических показателях - максимальной и минимальной температуре воздуха, осадках, солнечной радиации, влажности воздуха и скорости ветра, за 20 - 26-ти летние периоды с 1988 по 2014 гг. Такие достаточно продолжительные периоды наблюдений позволили выявить для каждого сценария год с метеоусловиями, создающими возможность наиболее длительного сохранения пестицидов в почве, и использовать его в прогнозах концентраций как вариант "реального худшего случая" (см.
Раздел "Тестирование модели PEARL").
Свойства почв
Почвы российских сценариев представлены, прежде всего, тремя детально изученными почвами Московской, Курской и Саратовской областей, которые более двадцати лет используются для проведения регистрационных испытаний пестицидов по оценке их стойкости и подвижности в полевых условиях. В остальных шести сценариях использованы типичные и преобладающие по использованию почвы этих регионов. Их описания и свойства взяты из "Единого государственного реестра почвенных ресурсов России" (www.egrpr.esoil.ru). Краткая характеристика свойств пахотных горизонтов почв девяти российских сценариев приведена в
Табл. 3.
Таблица 3
Свойства пахотных горизонтов почв стандартных сценариев РФ
Сценарий | Гранулометрический состав | Гумус, % | pH | Плотность, кг/м3 |
Песок, % | Пыль, % | Глина, % |
Москва | 13 | 75 | 12 | 2,7 | 6,0 | 1200 |
Курск | 1 | 80 | 19 | 7,6 | 6,5 | 1100 |
Саратов | 2 | 68 | 30 | 3,4 | 7,0 | 1200 |
Краснодар | 1 | 63 | 36 | 5,7 | 7,1 | 1180 |
Новосибирск | 12 | 53 | 35 | 9,2 | 6,3 | 1000 |
Владивосток | 14 | 70 | 16 | 5,6 | 5,7 | 1010 |
Псков | 65 | 32 | 3 | 1,4 | 6,4 | 1300 |
Нижний Новгород | 12 | 65 | 23 | 3,9 | 5,9 | 1260 |
Курган | 12 | 53 | 35 | 11,2 | 7,3 | 1100 |
Сельскохозяйственные культуры
В понятие стандартного сценария также входит набор сельскохозяйственных культур, характерных для данного региона
(Табл. 4), и сведения об их параметрах - сроках посева, фазах развития, глубине корневой зоны (см. Приложение 2,
Табл. 3, где в качестве примера, приведены данные для Московской области).
Таблица 4
Типичные сельскохозяйственные культуры стандартных
сценариев РФ
Культура | Московская обл. | Курская обл. | Саратовская обл. | Краснодарский край | Новосибирская обл. | Приморский край | Псковская обл. | Нижегородская обл. | Курганская обл. |
Зерновые озимые | + | + | + | + | + | + | + | + | + |
Зерновые яровые | + | + | + | + | + | + | + | + | + |
Картофель | + | + | + | + | + | + | + | + | + |
Травы | + | + | + | + | + | + | + | + | + |
Яблоня | + | + | + | + | + | + | | + | + |
Сахарная свекла | | + | + | + | | + | | | + |
Кукуруза | | + | + | + | | + | | | + |
Подсолнечник | | + | + | + | | + | | + | + |
Соя | | | | | | + | | | |
Рапс яровой | + | + | + | | | | | + | + |
Рапс озимый | | | | + | | + | | | |
Морковь | + | + | + | + | + | + | + | + | + |
Лук | + | + | + | + | + | + | | + | + |
2.2.1.1.5. Тестирование и валидация модели PEARL
Основная цель тестирования - оценить вариабельность прогнозов концентраций пестицидов в почвах различных регионов РФ и выявить территории (сценарии) с почвами и климатом, наиболее способствующими их загрязнению пестицидами. Для тестирования модели и ее почвенно-климатических сценариев в качестве переменных входных данных использовали два показателя условных тестовых пестицидов: период полуразложения в почве DT50 и коэффициент сорбции Koc, от которых в основном зависят их концентрации в почве. Значения DT50 составляли 3, 30 и 300 дней и Koc - 10, 100 и 1000 см3/г, а их девять комбинаций охватывали широкий диапазон свойств реальных пестицидов. Остальные свойства были одинаковыми для всех тест-пестицидов: молярная масса - 300 г/моль, растворимость в воде - 1 мг/л, давление пара - 10-7 Па. Регламент применения пестицидов предусматривал норму применения - 1 кг/га, однократную обработку 15 мая, поверхностное опрыскивание, отсутствие сельскохозяйственной культуры. Расчеты, проведенные с использованием метеоданных для 9-ти сценариев и каждого из годов наблюдений, показали, что максимальные концентрации практически всех тест-пестицидов спрогнозированы в почве Новосибирской области. Этот сценарий рекомендуется как вариант самого худшего случая для оценки остаточных количеств пестицидов в почве. Худшие (с персентилем 80%) климатические условия, способствующие загрязнению почв пестицидами, приходятся на 1993 год в Москве, 1999 г. - в Курске, 2002 г. - в Саратове и 2003 г. - в Новосибирске.
Сравнение динамик концентраций шести пестицидов в почвах полевых опытов в 3-х почвенно-климатических зонах России и расчетов по модели PEARL с использованием российских стандартных сценариев показало приемлемое качество прогноза остаточных количеств пестицидов в почвах. Относительная ошибка прогноза концентраций шести пестицидов в среднем не превысила 55%
[23]. Необходимо отметить, что попытки достичь более высокой точности прогноза не имеют реального смысла, так как пространственная вариабельность концентраций пестицидов даже в пределах одного поля может достигать 100%
[26].
2.2.1.2. Прогноз концентраций действующих веществ и их
основных метаболитов в стоке из почв
Для диких животных риск отравления пестицидами из грунтовых вод минимален, и его оценка не требуется. Загрязнение грунтовых вод пестицидами опасно, в первую очередь, для здоровья людей, которые используют грунтовые воды как источники питьевой воды. Безопасная для человека предельно-допустимая концентрация (ПДК) действующего вещества регистрируемого пестицида в воде устанавливается в рамках его токсиколого-гигиенической экспертизы [
18,
19]. Однако, невозможно оценить риск потребления человеком загрязненной воды только по величине ПДК пестицида, так как отсутствуют данные о его концентрациях в воде. Оптимальным решением, особенно для новых пестицидов, является прогноз концентраций пестицидов в грунтовых водах с использованием моделей их поведения в окружающей среде.
2.2.1.2.1. Прогноз концентраций пестицида в грунтовых водах
по модели PEARL
Модель PEARL использует аналогичные входные данные, что и для почв и дает возможность прогнозировать средневзвешенные ежегодные концентрации пестицидов (мкг/л) в водном стоке из почвы на глубине 1 метр. Такая незначительная глубина используется моделью по умолчанию и характеризует вариант худшего случая, характерного для почв с высоким уровнем залегания грунтовых вод.
Для прогноза концентраций пестицидов в грунтовых водах Российской Федерации с помощью модели PEARL используют российские стандартные почвенно-климатические сценарии, аналогичные вышеописанным для почв. Чтобы учесть влияние временной вариабельности погодных условий на величину прогнозируемых концентраций для каждого из сценариев моделирование проводится в течение периода, равного 20 годам метеонаблюдений. Далее модель ранжирует в порядке возрастания выборку из 20 среднегодовых значений концентраций и определяет год метеонаблюдений с концентрацией пестицида, соответствующей 80% персентили (вариант реального худшего случая). Это значение концентрации используется для оценки риска загрязнения грунтовых вод пестицидами.
2.2.1.2.2. Тестирование и валидация модели PEARL
Как и для почв, основная цель тестирования модели - оценить вариабельность прогнозов концентраций пестицидов в грунтовых водах различных регионов РФ и выявить территории (сценарии) с почвами и климатом, наиболее способствующими загрязнению грунтовых вод. Для тестирования модели PEARL и девяти стандартных почвенно-климатических сценариев России были использованы 4 условных пестицида, имеющих диапазоны DT
50 = 20 - 100 суток, Koc = 17 - 172 л/кг с нормой применения 1 кг/га
[27]. Наибольшие средневзвешенные ежегодные концентрации этих пестицидов в стоке (в порядке их убывания) спрогнозированы в четырех регионах Российской Федерации - в Псковской области, Приморском крае, Нижегородской и Московской областях, территории которых считаются наиболее уязвимыми для загрязнения грунтовых вод пестицидами. Стандартные сценарии этих регионов рекомендуются как варианты худших случаев при оценке риска загрязнения грунтовых вод пестицидами, регистрируемыми в России.
Валидация моделей, как правило, включает в себя процесс сравнения расчетов с результатами полевых или лизиметрических экспериментов, ее калибровку (вторичную параметризацию) и последующую проверку работоспособности модели на независимом массиве данных. Для оценки точности прогноза по моделям используют визуальное графическое сравнение экспериментальных и расчетных данных, а также статистические критерии
[27]. Способность моделей (в том числе, PEARL) адекватно предсказывать концентрации пестицидов в стоке гораздо ниже, чем в почвах. Особенно это касается прогнозов максимальных (пиковых) концентраций в стоке, наблюдаемых в макропористых почвах после сильных дождей. Тем не менее, результаты прогнозов могут использоваться для скрининговой оценки риска загрязнения грунтовых вод и принятия решений о необходимости проведения лизиметрических, полевых или мониторинговых исследований.
2.2.1.2.3. Оценка риска загрязнения грунтовых
вод пестицидами
Риск загрязнения грунтовых вод пестицидом оценивают, сравнивая его концентрацию, спрогнозированную в стоке, и безопасную для человека концентрацию в питьевой воде. В Европейском Союзе для любого действующего вещества пестицида и его метаболитов директивно установлена концентрация менее 0,1 мкг/л, которая считается безопасной и служит триггером при оценке необходимости проведения более детальных экспериментальных исследований. В Российской Федерации в зависимости от токсичности пестицида рекомендуется дифференцированный подход к оценке риска загрязнения грунтовых вод. Он основан на сравнении величин прогнозируемых и предельно допустимых концентраций (ПДК) в воде действующих веществ пестицидов, регистрируемых в России
(СанПин 1.2.3685-21).
2.2.1.3. Прогноз концентраций действующих веществ и их
основных метаболитов в поверхностных водах
Чтобы оценить риски пестицидов для водных организмов, необходима информация об их концентрациях в поверхностных водах. Однако данные полевых опытов по определению концентраций новых пестицидов в водоемах малодоступны из-за технической невозможности проведения широкомасштабных регистрационных испытаний такого рода, а регулярные мониторинговые исследования зарегистрированных пестицидов охватывают их узкий круг на ограниченных территориях. Решение этой проблемы - в использовании математических моделей прогноза концентраций пестицидов в воде водных объектов. Такие модели учитывают свойства и регламенты применения пестицидов, а также, в той или иной степени, разнообразие почвенно-климатических условий, водоемов и выращиваемых культур. Математические модели являются основными инструментами прогноза концентраций пестицидов в водной среде в Европейском Союзе, США и применяются в Российской Федерации [
28,
29]. Для прогноза обычно используют пошаговый подход. Если уровень риска пестицида для гидробионтов оказывается низким, то достаточно прогноза с использованием простых расчетов с ограниченным количеством исходных данных (например, STEP1-2 модели FOCUS). При высоких уровнях риска рекомендуется переход на более сложные и точные детерминированные модели (STEP3 комплекса моделей в программной оболочке SWASH).
2.2.1.3.1. Модели и сценарии STEP1-2
STEP1-2 представляют собой простые и универсальные процедуры расчета концентраций пестицида и его метаболитов в воде и донном осадке условного водоема. Они не учитывают особенностей климата, рельефа, свойств почв и сельскохозяйственной культуры и, поэтому, применимы к любой территории, где используются пестициды.
Характеристика условного водоема
Площадь условного поверхностного водоема составляет 1/10 часть площади примыкающего поля, обработанного пестицидом. Глубина водоема - 30 см, слой донного осадка - 5 см, его плотность - 0,8 г/см3, содержание органического углерода - 5%, эффективный для сорбции слой донного осадка - 1 см.
Регламенты применения пестицидов в моделях STEP1-2
Предполагается, что для прогноза по модели STEP1 пестицид применяется однократно (максимальная рекомендуемая норма применения с учетом количества обработок). Модель STEP2 допускает возможность расчетов при многократном применении пестицида с установленными пользователем нормами и интервалами применения.
Пути миграции пестицидов в водоемы и ее количественная оценка
В водоемы пестициды могут попадать за счет следующих процессов, которые в соответствии с их значимостью располагаются в следующем порядке: а) снос потоками воздуха при обработке полей, садов и виноградников; б) эрозионный смыв с поверхности почвы с жидким и твердым стоком; в) миграция с дренажными водами.
Для учета воздушного сноса пестицида в моделях STEP1-2 используются данные специальных таблиц [
30 -
32], устанавливающие долю сноса пестицида на поверхность водоема в зависимости от расстояния до обрабатываемого поля (сада, виноградника). Однако, необходимо иметь в виду, что модели STEP1-2 практически не учитывают влияние буферных (водоохранных) зон на поступление пестицида в водоем, так как их ширина, "зашитая" в алгоритм расчета, составляет всего 1 метр для полевых культур и 3 метра для садов и виноградников.
Вклады эрозионного смыва и дренажа в миграцию пестицида в водоем в моделях STEP1-2 учитываются совместно. На основании имеющихся экспериментальных данных и экспертных оценок предполагается, что они в сумме составляют 10% от примененного количества пестицида (для STEP1) и варьируют от 2% до 5% (для STEP2) в зависимости от сезона и места применения пестицида.
Помимо вышеуказанных приходных статей поступления пестицида в водоем, модель STEP2 учитывает фактор, который ограничивает его попадание в почву и последующую миграцию в поверхностные водоемы. Это - перехват пестицида вегетирующими растениями при их опрыскивании, который может составлять от 0% до 75% в зависимости от вида защищаемой культуры и фазы ее развития
(Приложение 3).
Учет процессов разложения и сорбции пестицидов
Вклады процессов разложения пестицида в почве, воде, донном осадке в динамику его концентраций в этих средах модели рассчитывают по уравнениям кинетики 1-го порядка и соответствующих значений периодов полуразложения DT50. Распределение пестицида между водой и донным осадком учитывается с помощью коэффициента сорбции Koc, предполагая, что для сорбции пестицида доступен 1 см слой донного осадка.
Входные параметры модели STEP2
STEP 1 весьма консервативная модель, излишне (более чем в 100 раз) завышает прогнозируемые концентрации пестицидов в воде по сравнению с реально измеренными показателями и мало используется при регистрации пестицидов. Напротив, STEP2 - основная модель для прогнозов концентраций пестицидов в водоемах, большинство результатов которых удовлетворяют критериям оценки риска пестицидов для гидробионтов. Поэтому, ниже в
Табл. 1 приведены входные параметры только для прогноза по STEP2.
| | ИС МЕГАНОРМ: примечание. Нумерация таблиц дана в соответствии с официальным текстом документа. | |
Таблица 1
Параметр | Комментарии |
Регламент применения пестицида |
Норма применения по действующему веществу, г/га | Максимальная однократная рекомендуемая норма применения для данной культуры |
Количество обработок | |
Время между обработками, сутки | |
Перехват культурой, доля от нормы применения пестицида | Выбирается опция, соответствующая культуре и фазе ее развития во время опрыскивания <1> |
Регион и сезон применения | Для учета миграции пестицида в водоем за счет эрозии/дренажа выбирается регион (север или юг Европы <2>) и сезон обработки (март - май, июнь - сентябрь, октябрь - февраль) |
Способ применения и вид культуры | Для учета влияния культуры на воздушный снос пестицида выбирается один из предложенных 17-ти вариантов культур и способов применения пестицида |
Ширина буферной зоны, метры | По умолчанию моделью используется следующая ширина зон: 1 метр для полевых культур и 3 метра - для садов и виноградников |
Свойства действующего вещества пестицида |
Растворимость в воде, мг/л | Если растворимость пестицида в воде оказывается ниже прогнозируемых концентраций, то моделью в качестве выходных данных берутся значения концентрации, соответствующие его растворимости |
Коэффициент сорбции Koc, л/кг | Коэффициент сорбции пестицида почвой или донным осадком, нормированный на содержание органического углерода <3> |
Период полуразложения DT50 в воде, сутки | Требуются DT 50, рассчитанные по уравнению кинетики 1-го порядка для воды и осадка <3>. Если для последнего они отсутствуют, то для обеих сред допускается использование значения DT 50, полученное для системы вода/осадок |
DT50 в донном осадке, сутки |
DT50 в почве, сутки | Период полуразложения, рассчитанный по уравнению кинетики 1-го порядка <3> |
Молекулярная масса д.в., г/моль | |
Молекулярная масса метаболита, г/моль | |
Максимальный % метаболита в системе вода/осадок | Требуется для экологически значимого метаболита, если его концентрация в воде составляет более 10% от концентрации действующего вещества |
Максимальный % метаболита в почве |
--------------------------------
<2> - Предполагается, что Север Европы соответствует 1-й почвенно-климатической зоне испытаний пестицидов в Российской Федерации, а юг Европы - 2 - 3 зонам РФ.
<3> - Если имеется несколько величин показателей сорбции Koc и разложения пестицида DT
50, то рекомендуется использовать их средние геометрические значения.
Выходные данные модели STEP1-2
Выходными данными STEP1-2 являются актуальные и средневзвешенные по времени концентрации пестицида в воде и донном осадке спустя 1, 2, 4, 7, 14, 21, 28, 42, 50 и 100 суток после его применения. Расчеты концентраций пестицида и графическое представление их динамик осуществляются с помощью электронных таблиц и программы

Visual Basic.
Прогноз концентраций пестицидов в водоемах при наличии водоохранных зон
Основной мерой, уменьшающей возможность попадания пестицидов в поверхностные водоемы, является использование буферных (водоохранных, рыбоохранных) зон, где применение пестицидов запрещено. Их наличие препятствует поступлению пестицидов в водоемы, происходящее за счет воздушного сноса и миграции с поверхностным смывом и дренажными водами. Ширина буферных водоохранных зон устанавливается национальным и региональным законодательством и основываются на соответствующих научных разработках и опыте применения пестицидов вблизи поверхностных водоемов. В странах Европейского Союза ширина буферных зон в зависимости от выращиваемой культуры и вида водоема варьирует от 5 до 50 метров. В Российской Федерации, в отличие от общемировой практики, ширина зон, в которых законодательно запрещено применение пестицидов, - намного больше. В зависимости от вида и размеров водного объекта они варьируют от 30 до 200 метров (для моря - 500 метров) (Федеральный
закон Российской Федерации от 03.06.2006 г. N 74-ФЗ "Водный кодекс Российской Федерации").
Проведенные исследования [
30 -
32] показали тесную связь между шириной буферной зоны и величиной воздушной миграции пестицидов за пределы обрабатываемого поля
(Табл. 2). Похожая картина наблюдается и для поверхностного смыва пестицидов, который уменьшается на 90 - 100% при наличии залуженной буферной зоны шириной 15 - 20 метров
[33]. Нужно отметить, что для получения таких эффектов от применения буферных зон необходимо соблюдение мер надлежащей сельскохозяйственной практики: опрыскивание при рекомендуемых скоростях ветра (< 5 м/сек) и движения трактора (< 6 км/час), расходе рабочей жидкости (300 - 400 л/га), высоте штанги опрыскивателя (до 50 см для полевых культур), залужение прибрежной зоны водоемов и т.п.
Таблица 2
Воздушный снос пестицидов за пределы
Расстояние, м | Снос, % от примененной нормы пестицида |
Полевые культуры | | |
1 | 2,77 | | |
3 | 0,95 | 29,2 - 15,73 | 2,70 - 8,02 |
5 | 0,57 | 19,89 - 8,41 | 1,18 - 3,62 |
10 | 0,29 | 11,81 - 3,60 | 0,39 - 1,23 |
20 | 0,15 | 2,77 - 1,09 | 0,13 - 0,42 |
50 | 0,06 | 0,30 - 0,22 | 0,03 - 0,10 |
100 | 0,03 | 0,06 - 0,06 | 0,009 - 0,03 |
200 | 0,016 | 0,011 - 0,019 | 0,003 - 0,011 |
--------------------------------
<*> - сокращенный и адаптированный вариант таблиц [
30 -
32].
<**> - первое значение соответствует ранней стадии вегетации, второе - поздней.
Однако, модели STEP1-2 практически не учитывают влияние буферной (водоохранной) зоны на снос пестицида в водоем, так как ее ширина, "зашитая" в алгоритм расчета, составляет всего 1 метр для полевых культур и 3 метра для садов и виноградников. Это является одной из основных причин завышения прогнозируемых концентраций в водоемах Российской Федерации, у которых водоохранные зоны, где запрещено применение пестицидов, составляют 30 - 200 метров. Поэтому, рекомендовано внести коррективы в расчеты
(Табл. 3), взяв за основу алгоритмы STEP1-2 и результаты исследований по влиянию ширины буферной зоны на воздушный снос пестицида
(Табл. 2). Для удобства эти расчеты выполняют с помощью электронных таблиц EXCEL.
Таблица 3
Алгоритм расчета концентраций пестицида в воде
условного водоема
N пп | Формула | Обозначения и комментарии |
1 | RN = R·N | R - норма применения по д.в., г/га; RN - норма применения с учетом количества обработок (N), г/га |
2 | RI = RN(1 - I) | R I - концентрация пестицида в почве с учетом доли перехвата растениями - I <1>, г/га |
3 | RD = RI·D/1000 | R D - снос в водоем, мг/м 2; D - % сноса <2> |
4 | RE = RI·E·10/1000 | R E - смыв и дренажный сток в водоем, мг/м 2; E - % от содержания пестицида в почве <3>; 10 - отношение площадей поля и водоема; 1000 - коэффициент пересчета |
5 | | F sorb - фактор распределения пестицида между водой и осадком; H - глубина водоема (30 см); h - слой осадка, сорбирующего пестицид (1 см);  - плотность осадка (0,8 кг/л); C org - содержание органического углерода в осадке (5%); K oc - коэффициент сорбции пестицида осадком, нормированный на C org, л/кг; 100 - коэффициент пересчета |
6 | | Cw (i) - концентрация пестицида в воде водоема через ti суток, мкг/л; DT50 - период полуразложения пестицида в системе вода/осадок, сутки |
7 | где Ctwt=1 = [Cw(0) + Cw(1)]/2 | Ctw(i) - средневзвешенная по времени концентрация пестицида в воде через ti суток, мкг/л; Ctwt=1 - средневзвешенная по времени концентрация пестицида в воде через одни сутки, мкг/л; Cw (0) и Cw (1) - концентрации пестицида в воде через 0 и 1 сутки, соответственно, мкг/л |
--------------------------------
<1> - Доля перехвата пестицида растениями - см.
Приложение 3.
<2> - Процент воздушного сноса пестицида в водоем, зависящий от ширины водоохранной зоны (см.
Табл. 2).
<3> - Предполагается, что поступление пестицида в водоем за счет поверхностного смыва и дренажного стока при ширине водоохранной зоны 30 - 200 метров составляет: для 1-й почвенно-климатической зоны - не более 0,05%, для 2 - 3 зон - не более 0,1% от количества пестицида, попадающего в почву.
2.2.1.3.2. Модели и сценарии STEP3
В отличие от упрощенных расчетов и маловероятных сценариев входных данных STEP1-2, процедура STEP3 использует физически-обоснованные модели поведения пестицидов в системе почва-водоем MACRO, PRZM, TOXSWA и реалистичные сценарии европейских природных условий и сельскохозяйственной практики. В STEP3 удобная для пользователей компьютерная программа-оболочка SWASH объединяет несколько моделей, инструментов, баз данных и позволяет прогнозировать концентрации пестицидов в воде и донном осадке поверхностных водоемов. SWASH выполняет следующие функции: 1) рассчитывает снос пестицидов на поверхность водоемов с помощью калькулятора сноса; 2) подготавливает входные данные моделей MACRO, PRZM, TOXSWA; 3) содержит базы данных десяти европейских сценариев почвенно-климатических условий и рельефа, трех видов водоемов, большого количества сельскохозяйственных культур.
Выходными данными SWASH являются актуальные и средневзвешенные по времени концентрации пестицида в воде и донном осадке водоемов спустя 1, 2, 4, 7, 14, 21, 28, 42, 50 и 100 дней после его применения.
2.2.1.3.3. Европейские сценарии входных данных STEP3
Основой для выбора десяти сценариев "худшего случая" послужили реалистичные комбинации характеристик климата, рельефа и почв на территории Европейского Союза (см. Приложение 4,
Табл. 1), которые влияют на транспорт пестицида в водоемы за счет дренажа (шесть сценариев D1 - D6) и поверхностного смыва (четыре сценария R1 - R4). Определив эти десять гипотетических сочетаний, специалистами проекта FOCUS были выбраны реально существующие места, соответствующие этим комбинациям. Эти места достаточно репрезентативны для ЕС и равномерно распределены по его территории. Например, с севера на юг (от Швеции до Португалии) предлагаются 6 сценариев. Среди всех сценариев стоит выделить два с максимально худшими наборами характеристик, способствующими миграции пестицидов в водоемы с дренажными водами (D2) и поверхностным стоком (R2).
Метеоданные
Для моделей необходимы ежедневные репрезентативные климатические данные сценариев по осадкам, температуре, эвапотранспирации и некоторым другим показателям. Репрезентативность обеспечивается длительным 20-летним периодом метеонаблюдений (с 1975 по 1994 годы) из которых, чтобы сократить время расчетов, для каждого европейского сценария выбраны медианные годы - либо по количеству осадков (дренажные сценарии D) или по гидрологическим потокам (сценарии по смыву R).
Почвы
Набор почв, используемых в сценариях STEP3, отражает широкий диапазон их свойств (Приложение 4,
Табл. 1), которые могут влиять на миграцию пестицидов в водоемы. Так, например, глинистая трещиноватая почва с доминирующим водным потоком по крупным порам (сценарий D2) будет существенно способствовать передвижению пестицида в нижележащие горизонты почв и дренажные воды. Другим экстремальным вариантом является песчаная почва (сценарий D3), из которой пестицид может вымываться сплошным фронтальным потоком воды. Низкое содержание органического углерода в склоновых почвах (сценарии R1, R3, R4) часто является причиной, усугубляющей их эрозию и смыв пестицидов в водоемы. Остальные почвы (за исключением специфичной террасной почвы сценария R2) предполагаются менее экстремальными вариантами, но дополняют общую представительную картину почв Европейского Союза.
Сельскохозяйственные культуры
От вида обрабатываемой культуры, фазы ее развития зависят количественные характеристики перехвата пестицида вегетирующими растениями и его воздушного сноса на поверхность водоема. Глубина и распределение корневой системы растений влияют на водный баланс почвы и косвенно на величины дренажного и эрозионного потоков. Каждый из десяти сценариев позволяет выбрать сельскохозяйственную культуру или их группу, типичную для выращивания на данной территории. Всего с учетом всех сценариев и культур имеется возможность рассмотреть и дать соответствующие прогнозы для 115 их сочетаний.
Водоемы
Проектом FOCUS предлагаются три вида гипотетических водоемов: дренажная канава, пруд и водоток:
- дренажная канава - водоем с небольшой скоростью потока, размером 100 м x 1 м с минимальной глубиной 0,3 м, который с одной стороны примыкает к полю, обработанному пестицидом, размером 100 м x 100 м. Площадь соседних дренируемых полей, которые не обработаны пестицидом, равна 2 га;
- пруд (запруда) - стационарный водоем размером 30 м x 30 м, глубиной 1 м и общей площадью водосбора 3 га. Площадь примыкающего поля, обработанного пестицидом - 0,45 га;
- водоток имеет такие же размеры, как и дренажная канава, но с большей площадью водосбора - 100 га и примыкающим к нему 1 га поля, обработанным пестицидом.
- характеристики донного осадка водоемов и твердой фазы водной суспензии: слой донного осадка - 5 см, содержание органического углерода - 5%, плотность - 800 кг/м3, пористость - 60%, содержание твердой фазы водной суспензии - 15 мг/л.
Сопоставимость сценариев ЕС и почвенно-климатических условий РФ
Сценарии STEP3 охватывают широкий диапазон природных условий и агрономической практики Западной Европы. По ряду показателей среди сценариев STEP3 можно найти аналоги территорий в Европейской части Российской Федерации (см. Приложение 4,
Табл. 2). По экспертной оценке двумя парами аналогов по дренажным сценариям могут быть: D2, Швеция, Lanna - РФ, Московская область; D5, Франция, La Jailliere - РФ, Краснодарский край и по эрозионному сценарию - пара: R1, Германия, Weiherbach - РФ, Краснодарский край.
2.2.1.3.4. Входные параметры свойств пестицида
и регламента его применения
В отличие от вышеописанных сценариев STEP3, которые "зашиты" в оболочку SWASH и не могут изменяться, данные о свойствах пестицида и регламенте его применения вводятся пользователем
(Табл. 4). Источниками этой информации служат регистрационное досье пестицида и достоверные данные открытых публикаций.
Таблица 4
Параметр | Комментарии |
Регламент применения пестицида |
Норма применения по действующему веществу | Максимальная рекомендуемая норма применения для данной культуры в г/га, за исключением модели PRZM, где единицей нормы применения является кг/га |
Количество обработок | Максимальное рекомендуемое количество обработок |
Время между обработками, сутки | В соответствии с рекомендуемым регламентом |
Дата применения | Для выбора даты применения пестицида модели MACRO и PRZM используют встроенный алгоритм специального инструмента - PAT (Pesticide Application Timer), который рассчитывает дату применения пестицида |
Перехват культурой, % | Рассчитывается автоматически в соответствии с обрабатываемой культурой, фазой ее развития и способом применения пестицида |
Свойства действующего вещества пестицида |
Молекулярная масса, г/моль | Используется, если отсутствуют данные по константе Генри |
Растворимость в воде, мг/л | Указывается температура, при которой растворимость была определена. Если она отличается от 20 °C, то растворимость автоматически пересчитывается на эту температуру с использованием данных по молярной энтальпии растворения (по умолчанию берется ее значение 27000 дж/моль) |
Давление пара, Па | Необходимо для расчета константы Генри и последующей оценки испарения пестицида из воды |
Коэффициент диффузии в воде | По умолчанию берется значение 4,3·10-5 м2/сутки |
Коэффициент диффузии в газе | По умолчанию берется значение 0,43 м2/сутки |
Период полуразложения DT50 в почве, сутки | Требуется геометрическое среднее значение DT50, рассчитанное по уравнению кинетики 1-го порядка для не менее 4-х почв. Используются данные лабораторного и/или полевого тестов. |
Коэффициент сорбции Kfoc, л/кг | Коэффициент сорбции пестицида почвой, рассчитанный по изотерме Фрейндлиха и нормированный на содержание органического углерода. Используется среднее геометрическое значение для нескольких почв. |
Период полуразложения DT50 в воде, сутки | Требуются DT50, рассчитанные по уравнению кинетики 1-го порядка для воды и осадка. Если для последнего они отсутствуют, то для обеих сред допускается использование значения DT50, полученное для системы вода/осадок в целом. |
Период полуразложения DT50 в донном осадке, сутки |
2.2.1.3.5. Сравнение прогнозов STEP2 и STEP3
и их реалистичность
Модель STEP2 осуществляет прогноз концентраций с маловероятными условиями "экстремального худшего случая". Прогноз по STEP3 представляет собой вариант "реального худшего случая". Поэтому, следовало ожидать, что данные прогнозов по STEP2 будут выше, чем по STEP3. Действительно, на примере прогноза максимальных концентраций в воде шести гипотетических пестицидов было показано, что в 323 из 336 (96% случаев) комбинаций расчетов прогнозируемые по STEP2 концентрации были выше, чем при использовании STEP3. Рассчитанное медианное значение концентраций, прогнозируемых по STEP2, было в 8,3 раза больше, чем для STEP3.
Слабым местом моделей STEP является их верификация - сравнение данных прогноза с реально измеренными концентрациями пестицидов в водоемах. Она пока ограничена несколькими исследованиями, в которых спрогнозированные концентрации иногда оказывались ниже измеренных, ухудшая таким образом "защитные функции" моделей. Так, например, STEP2 в 2% (выборка n = 327) и 14% (n = 77) случаев недооценила концентрации фунгицидов и инсектицидов, соответственно, по сравнению с данными их мониторинга в ЕС, хотя в целом медианные значения прогнозируемых по STEP2 концентраций тех же пестицидов были существенно выше измеренных - в 50 и 35 раз, соответственно. Прогнозы по STEP3 показали более высокую недооцененность фактических концентраций пестицидов в воде: для инсектицидов она наблюдалась в 23% случаев, фунгицидов - в 15%. Значения медиан, прогнозируемых по STEP3 концентраций для обоих видов пестицидов, превышали фактические более чем в 10 раз.
Рекомендации
В качестве основных инструментов прогноза концентраций пестицидов в поверхностных водах рекомендуется для регистрационных целей использовать модель STEP2 и/или предлагаемый и реализованный в EXCEL алгоритм расчета, учитывающий наличие водоохранных зон, где применение пестицидов запрещено Водным
кодексом Российской Федерации. Дополнительными инструментами для этих целей могут также служить модели, входящие в оболочку SWASH, и те европейские сценарии STEP3, которые сопоставимы с почвенно-климатическими условиями регионов России.
2.2.1.4. Прогноз концентраций действующего вещества
в воздухе
За последние 20 - 30 лет разработано достаточно много моделей поведения пестицидов в воздушной среде, описывающих по отдельности и в целом процессы их эмиссии, переноса, трансформации и осаждения. Среди них наиболее известна модель поведения пестицидов в почве и грунтовых водах PEARL, в которой имеется блок прогноза эмиссии пестицидов с поверхности почвы и растений в атмосферный воздух. Однако ни одна из моделей пока не рекомендована регулирующими органами для прогноза потерь пестицидов в воздух. Основные причины невостребованности таких моделей - меньшая значимость загрязнения воздуха пестицидами (по сравнению с почвой и водой) и отсутствие достаточного количества экспериментальных данных, подтверждающих точность прогнозов моделей.
Для грубой оценки миграции пестицидов из почвы в воздух довольно часто используют метод Лаймена и др.
[34], в соответствии с которым константу скорости испарения (k
v, сутки
-1) рассчитывают по формуле:
kv = 4,4·107(Vp/Koc·S),
где:
Vp - давление пара, мм. рт. ст;
Koc - коэффициент сорбции почвой, мл/г;
S - растворимость в воде, мг/л.
Потери пестицида (L) в атмосферу в процентах от его примененного количества за первые 24 часа составят:
L = (1 - (exp - kv))·100
2.2.2. Экотоксикология препаративной формы
Пестицидный препарат - это коммерческий продукт, представляющий собой смесь одного или более действующих веществ и вспомогательных компонентов (коформулянтов), не обладающих прямым биоцидным действием. Следует ожидать усиления токсичности смесевых препаратов за счет аддитивности действия двух и более действующих веществ. Другой механизм совместного действия - синергизм действующих веществ в смесевых пестицидах - довольно редкое явление. Так, например, при исследовании экотоксичности 194 бинарных смесей пестицидов он обнаружился только в 7% случаев
[35]. При регистрации смесевых препаратов требуются данные об их экотоксичности, полученные в лабораторных условиях (методы см. в
Разделе 6.2.1.2) или, для некоторых организмов, расчетным путем (например, по уравнению Финни).
Коформулянты улучшают растворимость, стабильность, проникновение в растения действующих веществ, создают оптимальные условия для хранения и транспортировки пестицидных препаратов. Хотя коформулянты способствуют повышению эффективности действующих веществ и уменьшению норм их применения, некоторые из них (например, органические растворители) могут напрямую или косвенно негативно влиять на нецелевые виды организмов. Поэтому для препаративных форм, содержащих органические растворители, особенно для концентратов эмульсий (КЭ), при регистрации необходимы данные об их экотоксичности.
Ниже приведены обоснования необходимости предоставления данных по экотоксикологии препаративных форм пестицидов для конкретных групп организмов с учетом требований, изложенных в
Приложении 1 к Приказу Минсельхоза России от 31 июля 2020 г. N 442. Предварительную оценку необходимости проведения экотоксикологических исследований препаратов можно также дать с помощью соответствующих схем принятия решений (
Приложения 5 -
9). При проведении лабораторных экотоксикологических тестов препаратов используются те же методы тестирования, что и для действующих веществ (см.
Раздел 2.1.2.).
2.2.2.1. Наземные теплокровные организмы
Для классификации опасности и оценки риска применения препарата необходимы данные острой пероральной токсичности LD
50 препаративной формы пестицида для тестового вида млекопитающих, как правило, крыс. Источниками информации о токсичности препаративной формы пестицида для млекопитающих обычно служат досье заявителей и результаты токсикологических исследований препарата (
пункт 5.2.1 "Токсиколого-гигиенической характеристики пестицида"), для которых эти данные являются обязательными.
Данные об острой пероральной токсичности пестицидного препарата требуются, если он содержит более одного действующего вещества с LD
50 < 500 мг/кг, а его препаративной формой является концентрат эмульсии (КЭ). Тест проводят для одного вида птиц в соответствии с
ГОСТом 33059-2014 "Птицы: тест на острую пероральную токсичность".
2.2.2.2. Водные организмы
Некоторые компоненты пестицидных препаратов могут быть сами токсичны для водных организмов или существенно влиять на проявление токсичности их действующих веществ. Поэтому, если не удается предсказать токсичность препарата на основании данных о токсичности его компонентов (включая действующее вещество) и/или использовать данные по токсичности аналогичных препаративных форм, то требуется проведение нижеуказанных тестов.
а) Острая токсичность
Тест необходим для всех регистрируемых препаратов и выполняется в соответствии с
ГОСТом 32473-2013 "Определение острой токсичности для рыб".
б) Хроническая токсичность
Тест на хроническую токсичность (
ГОСТ 32428-2013 "Определение хронической токсичности для рыб: 14-дневный тест") требуется для чрезвычайно токсичных препаратов, (LC
50 < 1 мг/л), содержащих среднестойкие/стойкие в водной среде (система вода-донный осадок) (DT
50 > 14 суток) действующие вещества.
2.2.2.2.2. Водные беспозвоночные (дафнии)
а) Острая токсичность
Тест необходим для всех регистрируемых препаратов и выполняется в соответствии с
ГОСТом 32536-2013 "Определение острой токсичности для дафний".
б) Хроническая токсичность
Тест на хроническую токсичность (ГОСТ 32367-2013 "Угнетение репродуктивной способности Дафнии магна") требуется для чрезвычайно токсичных препаратов (EC50 < 1 мг/л), содержащих среднестойкие/стойкие в водной среде (система вода-донный осадок) (DT50 > 14 суток) действующие вещества.
2.2.2.2.3. Одноклеточные водоросли
а) Влияние на рост и биомассу
Тест необходим для всех регистрируемых препаратов и выполняется в соответствии с
ГОСТ 32293-2013 "Испытание водорослей и цианобактерий на задержку роста".
2.2.2.2.4. Высшие водные растения
а) Влияние на рост и биомассу
Тест требуется для гербицидов, регуляторов роста растений, десикантов, а также других препаратов, чрезвычайно токсичных для водорослей (EC
50 < 1 мг/л). Тест выполняется в соответствии с
ГОСТ 32426-2013 "Испытание ряски на угнетение роста".
2.2.2.3. Медоносные пчелы
Процедуры испытаний по определению токсичности пестицидных препаратов для пчел аналогичны вышеописанным тестам для действующих веществ. Данные тестов необходимы для большинства регистрируемых препаратов за исключением тех, которые применяются в условиях защищенного грунта, для обработки семян и в виде гранул, вносимых в почву.
а) Острая контактная токсичность
Тест выполняется согласно
ГОСТу 33039-2014 "Пчелы медоносные: тест на острую контактную токсичность" и необходим: для препаратов с д.в. с LD
50 < 100 мкг/пчела (согласно
п. 2.1.2.3.1.); при отсутствии данных об острой контактной токсичности действующих веществ; для препаратов в форме концентрата эмульсии (КЭ);
б) Острая пероральная токсичность
Тест выполняется согласно
ГОСТу 33038-2014 "Пчелы медоносные: тест на острую пероральную токсичность" и необходим: для препаратов с д.в. с LD
50 < 100 мкг/пчела (согласно
п. 2.1.2.3.2.); при отсутствии данных об острой пероральной токсичности действующих веществ; для препаратов в форме концентрата эмульсии (КЭ).
в) Фумигантная токсичность
Испытание требуется для препаратов с показателями контактной и пероральной токсичности LD
50 < 10 мкг/пчелу, содержащими летучие действующие вещества с давлением насыщенных паров более 5 мПа при 20 °C. Тест проводят в соответствии с "Методическими рекомендациями по оценке действия и потенциальной опасности пестицидов для медоносных пчел"
[15].
г) Продолжительность остаточного действия
Тест проводится для препаратов, применяемых в период цветения, если показатели их острой контактной или пероральной токсичности LD
50 < 10 мкг/пчелу. Тест выполняют в соответствии с "Методическими рекомендациями по оценке действия и потенциальной опасности пестицидов для медоносных пчел"
[15].
2.2.2.4. Почвенные организмы
2.2.2.4.1. Дождевые черви
а) Острая токсичность
Данные требуются: для препаратов, содержащих два и более д.в.; для инсектицидов; для препаратов с высоко- и чрезвычайно токсичными д.в. (LC
50 <= 10 мг/кг); для препаратов в форме концентрата эмульсии (КЭ); при отсутствии данных о токсичности д.в. для червей, а также для всех препаратов в случае высокого риска применения для дождевых червей (R < 10, см.
Раздел 4.5). Исследования выполняют в соответствии с
ГОСТ 33036-2014 "Определение острой токсичности для дождевых червей".
Хроническая токсичность
Требуется для препаратов, содержащих два и более д.в.; для инсектицидов; для средне-, высоко- и чрезвычайно токсичных препаратов (LC
50 <= 100 мг/кг); для препаратов в форме концентрата эмульсии (КЭ); для препаратов содержащих д.в. с показателем репродуктивной токсичности NOEC <= 1 мг/кг, а также для всех препаратов в случае высокого риска применения для дождевых червей (R < 10, см.
Раздел 4.5). Исследования выполняют в соответствии с
ГОСТ 33042-2014 "Тест на репродуктивность дождевых червей (
Eisenia fetida/Eisenia andrei)".
2.2.2.4.2. Почвенные микроорганизмы
Исследования выполняют в соответствии с
ГОСТами 33041-2014 "Почвенные микроорганизмы: тест на трансформацию углерода" и
32631-2014 "Почвенные микроорганизмы. Испытание на трансформацию азота". Данные требуются только для препаратов, содержащих более чем одно действующее вещество. В остальных случаях при оценке риска применения препаратов используются соответствующие данные для действующих веществ.
2.2.2.4.3. Почвенная мезофауна
а) Коллемболы
Для препаратов проводят такой же тест, как и для действующих веществ (
ГОСТ 32632-2014 "Определение репродуктивной способности коллембол"). Он необходим в тех случаях, когда показатели токсичности препарата для дождевых червей составляют LC
50 <= 100 мг/кг и/или NOEC <= 10 мг/кг.
б) Хищные почвенные клещи
Исследования токсичности пестицидов требуется для акарицидов и проводятся в соответствии с
ГОСТом 33643-2015 "Хищные клещи: репродуктивный тест в почве". По результатам теста определяют недействующую концентрацию пестицида NOEC.
3. Оценка экологических опасностей пестицидов
и их классификации
Приведенные ниже классификации позволяют систематизировать и сделать более наглядными данные по поведению пестицидов в окружающей среде, их экотоксичности и используются для оценки опасности и маркировки пестицидов.
Тенденция последнего десятилетия - замена существующих национальных классификаций опасности химикатов глобальными правилами и рекомендациями ООН. В настоящее время вышла Шестая редакция "Согласованной на глобальном уровне системы классификации опасности и маркировки химической продукции (СГС)", которая является гармонизированной общемировой позицией по классификациям многих видов опасностей химикатов. Этот документ рекомендован ООН для внедрения в национальные системы регулирования обращения химической продукции и, как результат, классификации опасности СГС уже вошли в российские нормативные документы -
ГОСТы 32419-2022 и
32424-2013. Экологический раздел в СГС и соответствующем
ГОСТе 32424-2013 представлен классификациями острой и хронической опасности химикатов для водных организмов. Критерии и классификации опасности для наземных организмов в настоящее время разрабатываются или находятся в стадии обсуждения и согласования.
Классификация
(Табл. 3.1), которая уже около двадцати лет применяется для регистрационных целей в России
[36], основана на показателях DT
50(лаб) и DT
90(лаб), полученных в лаборатории, но также допускается ее применение для нормализованных полевых данных DT
50(поле_норм) и DT
90(поле_норм).
Таблица 3.1
Классификация пестицидов по стойкости в почве
Класс стойкости | Характеристика стойкости | Критерии стойкости |
DT50(лаб), сутки | DT90(лаб), сутки |
1 | Нестойкий | < 7 | < 21 |
2 | Малостойкий | 7 - 21 | 21 - 70 |
3 | Среднестойкий | 22 - 60 | 71 - 200 |
4 | Стойкий | 61 - 120 | 201 - 400 |
5 | Очень стойкий | > 120 | > 400 |
Градации ее классов в целом совпадают с российской гигиенической классификацией опасности пестицидов по их стойкости в почве, критерием для которой является время 90% разложения пестицида DT
90 [37], хотя более традиционным показателем является период полуразложения DT
50. Некоторые градации классов используются как триггеры для принятия решений при регистрации пестицидов. Так, для стойких пестицидов (DT
50(лаб) > 60 суток) возникает необходимость проведения испытаний по их исчезновению в полевых условиях (в том числе, в почвах Российской Федерации).
Наиболее широко используемой для регистрационных целей является классификация
[36], в которой в качестве критерия подвижности пестицида в почве служит коэффициент сорбции пестицида, нормированный на содержание органического углерода в почве - Kd
oc или Kf
oc (Табл. 3.2).
Таблица 3.2
Классификация пестицидов по их подвижности в почве
Класс подвижности | Характеристика подвижности | Коэффициент сорбции Kdoc/Kfoc, л/кг |
1 | Очень подвижный | < 15 |
2 | Подвижный | 15 - 74 |
3 | Среднеподвижный | 75 - 499 |
4 | Малоподвижный | 500 - 4000 |
5 | Неподвижный | > 4000 |
3.3. Относительная мобильность в почве
Коэффициент RMF (см.
Раздел 2.1.1.1.5) используется для классификации относительной мобильности пестицидов в почве
(Табл. 3.3) и помогает оценить необходимость проведения лизиметрических и полевых опытов для пестицидов с высоким потенциалом миграции в грунтовые воды.
Таблица 3.3
Классификация относительной мобильности пестицидов в почве
Класс относительной мобильности | Характеристика относительной мобильности | Коэффициент относительной мобильности RMF |
1 | Немобильный | < 0,15 |
2 | Слабо мобильный | 0,15 - 0,80 |
3 | Умеренно мобильный | 0,80 - 1,30 |
4 | Довольно мобильный | 1,30 - 2,50 |
5 | Мобильный | 2,50 - 5,00 |
6 | Очень мобильный | > 5,00 |
Для классификации стойкости пестицида в системе вода/донный осадок рекомендуется использовать те же классы, что и для почв
(Табл. 3.1). Данные по стойкости пестицида только в водной фазе можно характеризовать классами, приведенными в
Табл. 3.4.
Таблица 3.4
Классификация пестицидов по стойкости в воде
Класс стойкости | Характеристика стойкости | Период полуразложения DT50, сутки |
1 | Нестойкий | < 1 |
2 | Малостойкий | 1 - 14 |
3 | Среднестойкий | 14 - 30 |
4 | Стойкий | > 30 |
Основной фактор, влияющий на испарение пестицидов, - давление пара Vp его действующего вещества. Этот показатель используется для классификации способности пестицидов к испарению в окружающую среду (летучести) в целом или дифференцированно
(Табл. 3.5) при оценке испарения пестицидов из почв и растений.
Таблица 3.5
Классификация пестицидов по летучести
Класс летучести | Характеристика летучести | Давление пара Vp, Па при 20 °C |
Все объекты | Почва | Растения |
1 | Летучий | > 10-1 | > 10-1 | > 10-3 |
2 | Среднелетучий | 10-1 - 10-5 | 10-1 - 10-3 | 10-3 - 10-5 |
3 | Слаболетучий | < 10-5 | < 10-3 | < 10-5 |
Хотя указание классов опасности пестицидов для птиц не обязательно при их маркировке, они удобны для сравнительной оценки пестицидов. Для этой цели подобные классификации используются в США, Канаде, странах Южной Америки и рекомендованы к применению в Российской Федерации. Ниже в
Табл. 3.6 приведена классификация опасности пестицидов для птиц по их острой токсичности, которая используется в России
[36].
Таблица 3.6
Классификация опасности пестицидов для птиц
по острой токсичности
Класс опасности | Характеристика опасности | LD50, мг/кг |
1 | Чрезвычайно токсичный | <= 10 |
Высокотоксичный | > 10 - <= 50 |
2 | Среднетоксичный | > 50 - <= 500 |
3 | Слаботоксичный | > 500 - <= 2000 |
Не классифицируется | Практически не токсичный | > 2000 |
При классификации опасности пестицидов для млекопитающих используют
ГОСТ 32419-2013 "Классификация опасности химической продукции. Общие требования"
(Табл. 3.7), основанный на "Согласованной на глобальном уровне системе классификации опасности и маркировки химической продукции (СГС)".
Таблица 3.7
Классификация опасности пестицидов для млекопитающих
Класс опасности | Характеристика опасности | LD50, мг/кг |
1 | Чрезвычайно токсичный | <= 5 |
2 | Очень высокотоксичный | > 5 - <= 50 |
3 | Высокотоксичный | > 50 - <= 300 |
4 | Среднетоксичный | > 300 - <= 2000 |
5 | Слаботоксичный | > 2000 - <= 5000 |
Не классифицируется | Практически не токсичный | > 5000 |
При классификации и описании характеристик опасности пестицидов для водных организмов используют два государственных стандарта:
ГОСТ 32419-2013 "Классификация опасности химической продукции. Общие требования" и
ГОСТ 31340-2013 "Предупредительная маркировка химической продукции". Оба ГОСТа подготовлены на основе международного документа "Согласованной на глобальном уровне системе классификации опасности и маркировки химической продукции (СГС)". В обобщенном и адаптированном для пестицидов виде классификации опасности их острой и хронической токсичности для гидробионтов представлены в
Табл. 3.8а и
3.8б.
Таблица 3.8а
Классификация опасности пестицидов по острой токсичности
для гидробионтов
LC50/EC50, мг/л | Класс | Краткая характеристика опасности | Символ | Сигнальное слово |
<= 1,0 | 1 | Чрезвычайно токсично для водных организмов | | Осторожно |
> 1,0 - <= 10 | 2 | Токсично для водных организмов | Нет | Нет |
> 10 - <= 100 | 3 | Вредно для водных организмов | Нет | Нет |
> 100 | Нет | Нет | Нет | Нет |
Таблица 3.8б
Классификация опасности пестицидов по хронической
токсичности для гидробионтов
NOEC, мг/л | Класс | Характеристика опасности | Символ | Сигнальное слово |
Пестициды, способные к быстрому разложению <*> |
<= 0,01 | 1а | Чрезвычайно токсично для водных организмов с долгосрочными последствиями | | Осторожно |
> 0,01 - <= 0,1 | 2а | Токсично для водных организмов с долгосрочными последствиями | | Нет |
> 0,1 - <= 1,0 | 3а | Вредно для водных организмов с долгосрочными последствиями | Нет | Нет |
> 1,0 | Нет | Нет | Нет | Нет |
Пестициды, не способные к быстрому разложению <**> |
<= 0,1 | 1б | Чрезвычайно токсично для водных организмов с долгосрочными последствиями | | Осторожно |
> 0,1 - <= 1,0 | 2б | Токсично для водных организмов с долгосрочными последствиями | | Нет |
> 1,0 | Нет | Нет | Нет | Нет |
--------------------------------
<*> - Биоразложение в воде > 70% в течение 28 суток или гидролиз - DT
50 < 16 суток
<**> - Биоразложение в воде < 70% в течение 28 суток или гидролиз - DT
50 > 16 суток
При определении класса опасности пестицида для пчел принимают во внимание наименьшую из величин LD
50 острого контактного и перорального воздействия действующего вещества пестицида
(Табл. 3.9).
Таблица 3.9
Классификация опасности пестицидов для пчел
Класс опасности | Характеристика опасности | LD50, мкг/пчелу |
1 | Чрезвычайно токсичный | <= 0,1 |
Высокотоксичный | > 0,1 - <= 1,0 |
2 | Среднетоксичный | > 1,0 - <= 10,0 |
3 | Слаботоксичный | > 10 - <= 100 |
Не классифицируется | Практически не токсичный | > 100 |
Международно-принятые классификации опасности химикатов для тестовых видов наземных организмов, включая дождевых червей, еще находятся в стадии обсуждения и согласования. В переходный период при оценке опасности пестицидов для дождевых червей рекомендуется использовать нижеприведенную классификацию по острой токсичности
(Табл. 3.10) [36].
Таблица 3.10
Классификация опасности пестицидов для дождевых червей
Класс опасности | Характеристика опасности | LC50, мг/кг |
1 | Чрезвычайно токсичный | <= 1 |
Высокотоксичный | > 1 - <= 10 |
2 | Среднетоксичный | > 10 - <= 100 |
3 | Слаботоксичный | > 100 - <= 1000 |
Не классифицируется | Практически не токсичный | > 1000 |
4. Оценка экологических рисков пестицида
для нецелевых организмов
При оценке экологических рисков пестицида применяется детерминированный подход, для которого требуются знание его токсичности (LC50, NOEC) для нецелевых организмов и данные прогноза концентраций в природных объектах, где эти организмы обитают или находят корм. Показателем риска для каждого из нецелевых организмов являются отношения токсичность/концентрация (за исключением медоносных пчел). Для учета неопределенности оценки рисков используются факторы безопасности (коэффициенты запаса), которые также служат критериями (триггерами), обосновывающими возможность регистрации пестицида.
Оценка уровня воздействия пестицидов на птиц осложнена тем, что она требует учитывать не только различные пути поступления пестицидов в организмы птиц, но и рассматривать особенности их поведения и питания. Для упрощения процедуры оценки риска предполагается, что он в основном связан с пероральным потреблением пищи (растительной массы, семян, фруктов, насекомых, мелких беспозвоночных) и применением специфичных форм пестицидных препаратов (гранулы, приманки). Остальные возможные пути поступления пестицидов в организмы птиц с водой, воздухом, почвой и при прямом контакте гораздо менее значимы и не учитываются в прогнозах риска.
Риск острой токсичности пестицидов для птиц
Критерием риска острой токсичности пестицида для птиц является отношение показателя острой токсичности LD
50 к его ежедневному поглощению тем или иным индикаторным видом птиц (DDD). Значение LD
50 определяют в соответствии с вышеописанным
ГОСТом 33059-2014.
Ежедневное поглощение пестицида индикаторным видом птиц (DDD, мг/кг веса птицы/сутки) рассчитывают по следующему уравнению
[38]:
DDD = FIR/BW·RUD·AV·PT·R·MAF,
где
FIR - количество пищи, потребляемой индикаторным видом, г/сутки;
BW - вес птицы, г;
RUD - концентрация пестицида в пище птиц после его применения в дозировке 1 кг/га, мг/кг;
AV - фактор избегаемости птицами данного вида пищи (0 или 1);
PT - доля обрабатываемой культуры в рационе питания птицы (от 0 до 1);
R - норма применения пестицида по действующему веществу, кг/га;
MAF - безразмерный фактор, который учитывает количество обработок, интервалы времени между ними и скорость разложения пестицида в пище птиц
[38]).
На начальных уровнях оценки риска для удобства расчетов DDD множители AV и PT (они равны единице), FIR, BW и RUD (это табличные данные), можно объединить в обобщенный показатель SV (shortcut values), значения которого для всех индикаторных видов птиц приведены в Приложении A Руководства EFSA
[38]. В этом случае ежедневное поглощение пестицида птицами при оценке острого риска рассчитывают по более простой формуле:
DDDостр = SVостр·R·MAF
Если пищей птиц являются семена, обработанные пестицидом, то для расчета их ежедневного поглощения используют уравнение:
DDDсемена = SV(или FIR/BW)·Rсемена,
где Rсемена - норма применения пестицида мг/кг семян.
Когда LD50/DDD >= 10, то риск считается низким и дальнейшая детализация его оценки не требуется. В противном случае для снижения неопределенности оценки риска используют более достоверные и детальные данные для расчета DDD.
Стандартные сценарии для расчета ежедневного поглощения пестицида птицами
Для расчета DDD используют два уровня стандартных сценариев. Первый - для скрининговой оценки, представляющий собой вариант худшего случая, с минимальными исходными данными (5 групп культур, 4 индикаторных вида птиц) и максимальными значениями SV, характеризующими поглощение пестицида птицами
(Табл. 4.1). Если при использовании этого сценария риск пестицида оказывается низким, то дальнейшую его оценку не проводят. В противном случае прибегают ко второму, более детальному сценарию, который выбирают из 233 комбинаций, включающих 21 группу сельскохозяйственных культур на различных стадиях развития и 24 индикаторных вида птиц, входящих в 8 групп птиц по их видам их корма и размерам
[38]. Если этот сценарий не обеспечивает низкого риска, тогда для учета неопределенности его оценки используют нижеописанные приемы.
Таблица 4.1
Значения параметров SV для скрининговой оценки риска
Группа культур | Индикаторная группа птиц и типичный представитель | SVостр | SVхрон |
Пашня, пары | Мелкие зерноядные (коноплянка) | 24,7 | 11,4 |
Пастбища | Крупные травоядные (гусь) | 30,5 | 16,2 |
Сады и декоративные культуры | Мелкие насекомоядные (трясогузка) | 46,8 | 18,2 |
Виноградники | Мелкие всеядные (лесной жаворонок) | 95,3 | 38,9 |
Зерновые, овощи, картофель, сахарная свекла, подсолнечник, луковичные, кукуруза, рапс | Мелкие всеядные (лесной жаворонок) | 158,8 | 64,8 |
Семена зерновых культур | Мелкие зерноядные (коноплянка) | 0,38 | 0,38 |
Особые случаи воздействия пестицидов на птиц
Нестандартное негативное воздействие пестицидов на птиц может быть связано с применением специфичных препаративных форм, например - гранул, которые зерноядные птицы по ошибке могут воспринимать как корм. Для грубой скрининговой оценки предполагается, что птицы питаются исключительно гранулами и, поэтому, для расчета ежедневного поглощения пестицида (DDD
гранулы) используют те же подходы, что и для обработанных пестицидами семян. Если необходимы более точные данные, то применяют уравнение
[38]:
DDDгранулы = 620·GN/(100 + GN)·GC,
где GN - количество гранул на обработанной площади;
GC - содержание д.в. в одной грануле.
Неопределенность оценки риска и ее учет
Неопределенность оценки риска пестицидов для птиц может быть обусловлена, как экстраполяцией ограниченного числа данных лабораторных тестов по токсичности (LD
50 и NOAEL) на другие индикаторные виды, так и с ошибками расчетов ежедневного поглощения птицами пестицидов с пищей (DDD). Безотносительно к причине неопределенности, ее учитывают, используя "фактор безопасности" (коэффициент запаса, триггер), который равен 10 для острого риска и 5 - для хронического. Дополнительно имеется возможность уменьшить неопределенность оценки риска, связанную с показателем DDD
[38], уточнив:
- концентрацию пестицида в пище птиц после его применения (RUD);
- значение фактора избегаемости птицами данного вида пищи (AV);
- долю обрабатываемой культуры в рационе питания птиц (PT).
В некоторых сложных случаях, когда еще остается угроза высокого риска, используют данные специальных полевых опытов (например, радио-треккинг) и/или мониторинговых наблюдений по учету гибели и состояния здоровья птиц.
Управление рисками
Для понижения риска пестицидов для птиц предлагаются специальные меры:
- обязательная заделка в почву семян, обработанных пестицидами, сразу после их применения;
- введение в состав препаративной формы протравителей семян и гранул красителя, обычно синего цвета, которого избегают птицы;
- точечное или рядковое опрыскивание вегетирующих культур (без особого ущерба для эффективности пестицидов);
- ограничение применения пестицидов с риском хронического воздействия во время периода размножения птиц.
Процедура оценки риска пестицидов для млекопитающих практически полностью аналогична той, которую используют для птиц. Различия - только в стандартных сценариях для расчета ежедневного поглощения пестицида млекопитающими (DDD). Данные, необходимые для скрининговой оценки риска, представлены в
Табл. 4.2. Если требуется более точная оценка риска, то выбирают более реалистичный сценарий из 290 комбинаций данных, включающие 20 групп сельскохозяйственных культур на различных стадиях развития и 7 индикаторных видов животных, входящих в 5 групп млекопитающих по размерам и видам их корма
[38].
Таблица 4.2
Значения параметров SV для скрининговой оценки риска
Группа культур | Индикаторная группа млекопитающих и типичный представитель | SVостр | SVхрон |
Пашня, пары | Мелкие зерноядные (мышь лесная) | 14,4 | 6,6 |
Плодовые кустарники | Мелкие травоядные (полевки) | 81,9 | 43,4 |
Зерновые, луковичные, рапс, картофель, корнеплодные и стеблевые овощи, земляника, сахарная свекла, подсолнечник | Мелкие травоядные (полевки) | 118,4 | 48,3 |
Пастбища, плодовые и листовые овощи, кукуруза, декоративные культуры, виноградники | Мелкие травоядные (полевки) | 136,4 | 72,3 |
Семена протравленные | Мелкие зерноядные (полевки) | 0,24 | 0,24 |
Показатели риска пестицидов для гидробионтов
При подготовке данного раздела использованы материалы публикаций, которые нашли применение в международной
[39] и отечественной [
40,
41] практике регулирования обращения пестицидов. Оценка риска пестицида для гидробионтов основана на сравнении токсичности и концентрации действующего вещества пестицида в воде (чем токсичнее пестицид и больше его концентрация в воде, тем выше риск). Количественно риск пестицида для гидробионтов характеризуют отношением показателя токсичности действующего вещества к его прогнозируемой концентрации в воде (токсичность/концентрация). Риск острой токсичности пестицида для рыб и дафний рассчитывают по формуле:
Rостр = LC50(EC50)/Cмакс,
где LC50 (96 часов) и EC50 (48 часов) - показатели токсичности для рыб и дафний, соответственно, Cмакс - максимально-возможная концентрация пестицида в воде. Риск хронической токсичности пестицида для рыб и дафний рассчитывают следующим образом:
Rхрон = NOEC/Cсрвз
где NOEC - неэффективная наблюдаемая концентрация пестицида, Cсрвз - средневзвешенная за 21 сутки прогнозируемая концентрация пестицида в воде.
Тесты с водорослями и высшими водными растениями относят к хроническим исследованиям, так как они охватывают полные жизненные циклы или их большую часть. Тем не менее, основным показателем токсичности для этих организмов является EC50, который и используется при оценке риска пестицидов для этих организмов:
R = EC50/Cмакс,
где в качестве конкретного EC50 обычно рекомендуется значение ErC50 - для водорослей после 72-часовой экспозиции, а для макрофитов - после 7-ми суточного теста.
Если токсичность препарата (в пересчете на действующее вещество) выше, чем у действующего вещества, то для оценки риска берутся показатели токсичности действующего вещества в составе препарата. Для обобщенной оценки риска пестицида для гидробионтов используют показатель его токсичности для наиболее чувствительного вида всех таксономических групп.
Концентрации пестицидов в воде (максимальная C
макс и средневзвешенная по времени C
срвз) прогнозируют с помощью математических моделей STEP и соответствующих сценариев входных данных, которые учитывают свойства пестицидов, регламенты их применения и особенности почвенно-климатических условий. От модели STEP1 к STEP4 увеличиваются реалистичность описания процессов поведения пестицидов в водных системах, объем входных данных и, в конечном итоге, точность прогноза концентраций пестицидов в воде. При выборе конкретной модели прогноза STEP и сценариев их входных данных используют пошаговую процедуру оценки риска
(Табл. 4.3), в основу которой положен принцип: чем выше риск, тем более точный прогноз концентраций пестицида требуется.
Таблица 4.3
Пошаговая процедура оценки риска пестицидов для гидробионтов
Категория риска | Риск (токсичность/концентрация) | Модель прогноза концентраций | Особенности входных данных моделей STEP |
Острый | Хронический |
Низкий | > 100 | > 10 | STEP1-2 | Сценарий "худшего случая" |
Средний (приемлемый) | <= 100 - >= 10 | <= 10 - >= 1 | STEP3 | Сценарий "реального худшего случая" |
Высокий | < 10 | < 1 | STEP4 | Наличие водоохранной зоны |
Риски острой и хронической токсичности пестицидов характеризуют тремя категориями, отличающимися одна от другой десятикратным шагом. Если риск средний или высокий, то экспертами принимаются решения о необходимости предоставления дополнительных материалов по токсичности пестицида для большего количества видов гидробионтов, улучшению качества прогноза концентраций по моделям с более реалистичными сценариями, использованию натурных экспериментов с микро/мезокосмами, ограничениям применения в водоохранных зонах и необходимости послерегистрационного мониторинга.
Неопределенность оценки риска и ее учет
Неопределенности в оценке риска пестицидов для гидробионтов в основном обусловлены: 1) ошибками прогноза концентраций пестицидов в воде поверхностных водоемов; 2) ограниченным количеством тестируемых видов гидробионтов; 3) переносом данных лабораторных опытов на полевые условия; 4) отличием токсичности действующих веществ и препаративных форм пестицидов. Количественно такие неопределенности учитывают с помощью факторов безопасности (коэффициентов запаса), полагая, что фактические риски острой и хронической токсичности могут быть в 100 и 10 раз, соответственно, выше расчетных.
Управление рисками
Основной мерой, уменьшающей риск применения пестицидов для гидробионтов, является наличие буферных (водоохранных, рыбоохранных) зон, где применение пестицидов запрещено. Эти зоны препятствует поступлению пестицидов в водоемы, происходящее за счет воздушного сноса и миграции с поверхностным и дренажным стоком. Размеры буферных (водоохранных) зон устанавливаются национальным и региональным законодательством и основываются на соответствующих научных разработках и опыте применения пестицидов вблизи поверхностных водоемов.
В Российской Федерации, в отличие от общемировой практики, ширина водоохранных (рыбоохранных) зон, в которых запрещено применение пестицидов, намного больше. В зависимости от вида и размеров водного объекта они варьируют от 30 до 200 метров (для моря - 500 метров) (Федеральный
закон Российской Федерации от 03.06.2006 г. N 74-ФЗ "Водный кодекс Российской Федерации"). Такая ширина водоохранных зон заведомо практически исключает возможность загрязнения пестицидами поверхностных водоемов и их негативного влияния на водные организмы.
| | ИС МЕГАНОРМ: примечание. В официальном тексте документа, видимо, допущена опечатка: имеется в виду таблица 4.4, а не 4. | |
Риск пестицида для пчел (коэффициент риска КР или QR) определяют по соотношению максимально рекомендуемой нормы применения пестицида по действующему веществу (г/га) и наименьшего из значений LD
50 (мкг/пчелу) при контактном и пероральном воздействии. Использование показателя КР обосновано многочисленными полевыми опытами и показано, если значение КР < 50, то применение пестицида не приводит к значимому токсичному действию на пчел [
15,
43,
44]. В Российской Федерации выделяют три категории риска пестицидов для пчел
(Табл. 4), на основании которых вводят ограничения их применения
(Табл. 4.4). Риск применения пестицидного препарата, содержащего смесь действующих веществ, оценивают по максимальной норме применения препаративной формы и ее токсичности.
Таблица 4.4
Категории риска пестицидов для пчел
Категория риска | Коэффициент риска КР |
Высокий | > 50 |
Средний | >= 25 - <= 50 |
Низкий | < 25 |
Управление рисками (ограничения применения)
| | ИС МЕГАНОРМ: примечание. В официальном тексте документа, видимо, допущена опечатка: имеется в виду таблица 4.5, а не 5. | |
Представленный ниже комплекс ограничений применения пестицидов
(Табл. 5) является превентивной мерой, позволяющей, с одной стороны, защитить пчел от токсичного воздействия пестицидов, а, с другой стороны, дающей возможность гибко применять пестициды с различными уровнем риска для этих полезных насекомых.
Таблица 4.5
Ограничения применения пестицидов в зависимости от категории
их риска для медоносных пчел
Категория риска - Высокий (КР > 50) |
- добавление репеллентов или изменение регламента применения (сроков, культур, кратности обработок и т.д.); - недопустимость обработки полей, засоренных цветущими сорняками (> 3 растений на 1 м2); - скашивание цветущих сорняков по периметру обрабатываемого поля на расстояние возможного сноса пестицида; - проведение обработки растений вечером после захода солнца; |
- при скорости ветра | <= 1 - 2 м/с | (авиаобработка: <= 0 - 1 км) |
- погранично-защитная зона для пчел | >= 4 - 5 км | (авиаобработка: >= 5 - 6 км) |
- ограничение лета пчел >= 4 - 6 суток или удаление семей пчел из зоны обработки на срок более 6 суток. |
Категория риска - Средний (КР >= 25 - <= 50) |
- скашивание цветущих сорняков по периметру обрабатываемого поля на расстояние возможного сноса пестицида; - проведение обработки растений вечером после захода солнца; |
- при скорости ветра | <= 2 - 3 м/с | (авиаобработка: <= 1 - 2 км) |
- погранично-защитная зона для пчел | >= 3 - 4 км | (авиаобработка: >= 4 - 5 км) |
- ограничение лета пчел | >= 2 - 3 суток | |
Категория риска - Низкий (КР < 25) |
- проведение обработки растений ранним утром или вечером после захода солнца; |
- при скорости ветра | <= 4 - 5 м/с | (авиаобработка: <= 2 - 3 км) |
- погранично-защитная зона для пчел | >= 2 - 3 км | (авиаобработка: >= 3 - 4 км) |
- ограничения лета пчел: |
для инсектицидов | >= 36 - 48 часов | |
для других пестицидов | >= 20 - 24 часов | |
Для оценки риска применения пестицидов использованы подходы Европейской и Средиземноморской Организации Защиты Растений (EPPO)
[44], которые апробированы в Российской Федерации
[45]. Количественно риск пестицида для дождевых червей характеризуют отношением показателя токсичности действующего вещества (или препарата в пересчете на действующее вещество) к его прогнозируемой концентрации в почве. Риск острой токсичности R
остр рассчитывают по формуле:
Rостр = LC50/Cмакс,
где
- LC50 - показатель острой токсичности для дождевых червей;
- Cмакс - максимальная концентрация пестицида в почве (при однократном применении пестицида Cмакс = C0 - концентрации в момент применения пестицида). Риск острой токсичности считается низким, если Rостр больше 10.
Риск хронической токсичности (наличие сублетальных эффектов) Rхрон пестицида рассчитывают следующим образом:
Rхрон = NOEC/Cсрвз,
где
- NOEC - неэффективная наблюдаемая концентрация пестицида;
- C
срвз - средневзвешенная за 56 суток концентрация пестицида в почве (соответствует продолжительности опыта по хронической токсичности пестицидов для дождевых червей, см.
Раздел 6.1.1.2.4).
Хронический риск - низкий, если значение Rхрон > 5. Если риски острой и хронической токсичности не относятся к низким, то необходимо:
- провести дополнительные экотоксикологические исследования (на других, желательно естественно живущих, видах дождевых червей);
- усовершенствовать прогноз концентраций пестицида в почве;
- провести испытания по оценке токсичности пестицида в полевых условиях.
Оценивая риск применения пестицида в полевых условиях, нужно принимать во внимание угнетаемые виды дождевых червей, вероятный уровень эффектов и восстановление популяции в течение 1 года. Если эффекты менее 30 - 50% от контроля, то риск пестицида для дождевых червей считается низким; когда эффекты более 50% с восстановлением в течение года, то риск - средний; при эффектах более 50% без восстановления - риск высокий.
Управление рисками
Пестицид рекомендуется к регистрации без каких-либо ограничений применения, если он характеризуется низким риском для дождевых червей. Для среднего и высокого риска необходимо попытаться минимизировать отрицательные эффекты пестицида на червей путем изменения регламента его применения. Норма применения пестицида и количество обработок могут быть уменьшены, а интервалы между обработками увеличены, но при условии сохранения эффективности пестицида. Возможно снижение риска за счет уменьшения площади обрабатываемой поверхности, например, при полосном внесении пестицида вместо сплошной обработки поля. Для стойких пестицидов можно рекомендовать запрет на ежегодное применение на одном и том же поле. Пестицид не рекомендуется для регистрации, если выявлено, что риск не может быть уменьшен до низкого уровня даже после введения ограничительных мер.
4.6. Почвенные микроорганизмы
Показателями, которые используются при оценке риска пестицида для почвенной микрофлоры, являются: 1) величины отклонения значений эмиссии углекислого газа и скорости образования нитратов, выраженные в процентах от контроля; 2) продолжительность негативного воздействия пестицида. Согласно адаптированным рекомендациям EPPO
[46], выделяют три категории риска, если отклонения составляют:
< 25% через 28 суток после начала опыта, то риск - низкий;
< 25% через 29 - 100 суток, то риск - средний;
> 25% через 100 и более суток, то риск - высокий.
| Горбатов В.С., Матвеев Ю.М., Кононова Т.В. Экологическая оценка пестицидов: источники и формы информации // АгроXXI. 2008. N 1 - 3. С. 7 - 9. |
2) | Горбатов В.С. О стратегии регулирования обращения пестицидов в Российской Федерации. Сборник материалов Всероссийской научно-практической конференции "Требования безопасности к пестицидам и агрохимикатам". Орел: Изд-во Орел ГАУ, 2009. С. 30 - 37. |
3) | Кононова Т.В., Горбатов В.С. ОЭСР и регулирование обращения пестицидов // Защита и карантин растений. 2011. N 4. С. 7 - 9. |
4) | Горбатов В.С., Кокорева А.А., Колупаева В.Н., Кононова Т.В. О реформе нормативно-методического обеспечения регистрации пестицидов в Российской Федерации (на примере их экологической оценки). Сборник материалов Международной научно-практической конференции "Проблемы регистрации и использования пестицидов в Украине". Киев: ЦП Компринт, 2012. С. 8 - 12. |
| Горбатов В.С. Новые тенденции экологической оценки пестицидов при их регистрации в Российской Федерации. Экологическое нормирование и управление качеством почв и земель. Москва: НИА-Природа, 2013. С. 193 - 195. |
| Горбатов В.С., Котоврасов П.И., Спиридонов Ю.Я., Шестаков В.Г. Количественные закономерности сорбции хлорсульфурона почвами // Почвоведение. 1990. N 6. С. 117 - 121. |
| Потапов И.С., Горбатов В.С. Количественные закономерности сорбции имидаклоприда почвами // Агрохимический вестник. 2010. N 3. С. 35 - 37. |
| Nicholls P.H., Evans A.A. Sorption of ionisable organic compounds by field soils. Part 1: Acids. // Pesticide Science. 1991. V. 33. P. 319 - 330. |
| Nicholls P.H., Evans A.A. Sorption of ionisable organic compounds by field soils. Part 2: Cations, bases, zwitterions // Pesticide Science. 1991. V. 33. P. 331 - 345. |
| Шеин Е.В., Кокорева А.А., Горбатов В.С., Умарова А.Б., Колупаева В.Н., Перевертин К.А. Оценка чувствительности, настройка и сравнение математических моделей миграции пестицидов в почве по данным лизиметрического эксперимента // Почвоведение. 2009. N 7, С. 826 - 835. |
11) | Леонова А.А., Шеин Е.В., Горбатов В.С. Миграция гербицида метрибузина в почве: лизиметрические исследования и моделирование // Почвоведение. 2003. N 6. С. 745 - 753. |
| Kolupaeva V.N., Gorbatov V.S., Kokoreva A.A. Comparison of PEARL and MACRO_DB simulation in the unsaturated zone using lysimeter experiment data. Proceedings of XIII Symposium of Pesticide Chemistry. Piacenza, 2007. P. 497 - 505. |
| Atkinson R., Guicherit R., Hites, R A., Palm, W.-U., Seiber, J.N. and de Voogt, P. Transformation of pesticides in the atmosphere: a state of the art // Water, Air and Soil Pollut. 1999. V. 115. P. 219 - 243. |
| Unsworth, J.B., Wauchope, R.D., Klein, A.W. Dorn, E., Zeeh, B., Yeh, S.M., Akerblim, M., Racke, K.D. and Rubin, B. Significance of long range transport of pesticides in the atmosphere // Pure Appl. Chem. 1999. V. 71. P. 1359 - 1383. |
| Методические рекомендации по оценке действия и потенциальной опасности пестицидов для медоносных пчел. М.: РАСХН, ВНИИВСГЭ, 2001. 23 с. |
| Астайкина А.А., Стрелецкий Р.А., Маслов М.Н., Белов А.А., Горбатов В.С., Степанов А.Л. // Влияние пестицидной нагрузки на микробное сообщество агродерново-подзолистой почвы. Почвоведение. 2020. N 5. С. 639 - 650. |
| Streletskii R., Astaykina A., Krasnov G., Gorbatov V. Changes in bacterial and fungal community of soil under treatment of pesticides // Agronomy-Basel. 2022. V. 12. no 1. P. 1 - 23. |
| Van den Berg F., Tiktak A., Boesten J.J.T.I. & van der Linden A.M.A. PEARL model for pesticide behaviour and emissions in soil-plant systems; Description of processes. The Statutory Research Tasks Unit for Nature & the Environment (WOT Natuur&Milieu). WOt-technical report 61. 2016. 134 p. |
| EFSA Guidance Document for predicting environmental concentrations of active substances of plant protection products and transformation products of these active substances in soil // EFSA Journal. 2017. 15(10):4982. 115 p. |
| Колупаева В.Н., Кокорева А.А., Горбатов В.С. Стандартные российские сценарии моделей поведения пестицидов в окружающей среде. Сборник материалов Международной научно-практической конференции "Проблемы регистрации и использования пестицидов в Украине". Киев: ЦП "Компринт", 2012. С. 47 - 48. |
| Колупаева В.Н., Горбатов В.С., Шеин Е.В., Леонова А.А. Использование имитационной модели PEARL для оценки миграции метрибузина в почве // Почвоведение. 2006. N 6. С. 667 - 673. |
22) | Kolupaeva V.N., Gorbatov V.S., Kokoreva A.A. Comparison of PEARL and MACRO_DB simulations in the unsaturated zone using lysimeter experiment data. Environmental Fate and Ecological Effects of Pesticides. Proceeding of XIII Symposium in Pesticide Chemistry. Piacenza, Italy. 2007. P. 497 - 502. |
| Колупаева В.Н., Горбатов В.С., Астайкина А.А. Прогноз концентраций пестицидов в почвах с помощью математической модели PEARL и его использование при оценке риска применения для почвенных организмов // Агрохимия. 2017. N 2. С. 34 - 39. |
| TerHorst M.M.S., Wipfler E.L., Adriaanse P.I., Boesten J.J.T.,I., Fait G., Li Wenjuan, Tao Chuanjiang. Chinese scenarios for groundwater leaching and aquatic exposure. Development of scenarios for environmental risk assessment procedures of pesticides in China. Alterra report 2559. Wageningen. 2014. 164 p. |
| Scorza  , R.P., Canesin, F.H., Seabra F.A.S. & Comunello, E. Statistically based approach to select worst-case groundwater scenarios for environmental risk assessment of pesticides in Brazil // Ecotoxicol. Environ. Contam. 2018. V. 13. N 1. P. 63 - 71. |
| Горбатов В.С., Колупаева В.Н., Спиридонов Ю.Я., Шестаков В.Г. Пространственная вариабельность остаточных количеств хлорсульфурона в дерново-подзолистой почве // Почвоведение. 1993. N 6. С. 112 - 115. |
| Kolupaeva V., Gorbatov V., Nuhina I. Assessment of Russian regions vulnerability to groundwater pollution with pesticides. ECOBALTICA "FEB" 2020. IOP Conf. Series: Earth and Environmental Science. 2020. 578. 012037. 6 p. |
| Горбатов В.С., Кононова А.А. Использование математических моделей прогноза концентраций пестицидов в поверхностных водах // Агрохимический вестник. 2010. N 1. С. 27 - 30. |
| Горбатов В.С., Астайкина А.А., Аптикаев Р.С., Тихонов В.В. Сравнительная оценка опасности и риска пестицидов для водных организмов // Агрохимия. 2019. N 11 С. 17 - 26. |
| Rautmann D., Streloke M., Winkler R. New basic drift values in the authorization procedure for plant protection products. In: Workshop on Risk Assessment and Risk Mitigation Measures in the Context of the Authorization of Plant Protection Products (WORMM) 27 - 29 Sept 1999. Biologischen Bundesanstalt fur Land- und Forstwirtschaft, Heft 383, Brainschweig. P. 131 - 141. |
31) | Ganzelmeier H., et al. Studies on spray drift of plant protection products. Mitteilungen aus der Biologischen Bundesanstalt fur Land- und Forstwirtschaft. Berlin-Dahlem, Heft. 1995. V. 305. 111 p. |
| Ganzelmeier H., Rautmann D. Drift, drift reducing sprayers and sprayer testing. Asp. Appl. Biol. 2000. 57:1. P. 1 - 10. |
| FOCUS (2007). "Landscape And Mitigation Factors In Aquatic Risk Assessment. Volume 2. Detailed Technical Reviews". Report of the FOCUS Working Group on Landscape and Mitigation Factors in Ecological Risk Assessment, EC Document Reference SANCO/10422/2005. 436 p. |
| Lyman W.J., Rosenblatt D.H., Reehl W.J. Handbook of Chemical Property Estimation Methods: Environmental Behavior of Organic Compounds. American Chemical Society, 1990. |
| Ceedergreen N. Quantifying synergy: a systematic review of mixture toxicity studies within environmental toxicology // PLos ONE. 2014. v. 9. e96580. |
| Методы оценки экологической опасности пестицидов при их регистрации. Руководство по классификациям экологической опасности пестицидов. Ред. Горбатов В.С. Большие Вяземы: РАСХН, ГНУ ВНИИФ, 2010. 17 с. |
| Гигиеническая классификация пестицидов по степени опасности. Методические рекомендации N 2001/26. М.: Минздрав России. ФНЦГ имени Ф.Ф. Эрисмана, 2001. 18 с. |
| EFSA Guidance Document on Risk Assessment for Birds & Mammals // EFSA Journal. 7(12): 1438. 2009. 139 p. |
| Linking Aquatic Exposure and Effects. Risk Assessment of Pesticides. Editors Theo C.M. Brock et al. CRC Press, 2007. 410 p. |
| Горбатов В.С., Филенко О.Ф., Медянкина М.В., Кононова Т.В., Оганесова Е.В. Водная экотоксикология пестицидов и современные тенденции регулирования их обращения // Вода Magazine. 2013. N 5. С. 10 - 14. |
| Горбатов В.С., Астайкина А.А., Аптикаев Р.С., Тихонов В.В. Сравнительная оценка опасности и риска пестицидов для водных организмов // Агрохимия. 2019. N 11. С. 17 - 26. |
42) | Mineau P., Harding K.M., Whiteside M., Fletcher M.R., Garthwaite D. & Knopper L.D. Using reports of bee mortality in the field to calibrate laboratory derived pesticide risk indices // Environmental Entomology. 2008. 37(2). P. 546 - 554. |
| Oomen P.A. Risk assessment and risk management of pesticide effects on non-target arthropods in Europe. In: Proceedings of the 1998 Brighton Crop Protection Conference, Pests and Diseases, BCPC, Alton (GB), 1998. P. 591 - 598. |
| Environmental risk assessment scheme for plant protection products. Chapter 8: Soil organisms and function // Bulletin OEPP/EPPO. 2003. V. 33, P. 195 - 209 |
| Колупаева В.Н, Горбатов В.С., Астайкина А.А. Прогноз концентраций пестицидов в почвах с помощью математической модели PEARL и его использование при оценке риска применения пестицидов для почвенных организмов // Агрохимия. 2017. N 2. С. 34 - 39. |
| Environmental risk assessment scheme for plant protection products. Chapter 8: Soil organisms and function // Bulletin OEPP/EPPO. 2003. V. 33. P. 195 - 209. |
МЕЖГОСУДАРСТВЕННЫЕ СТАНДАРТЫ МЕТОДОВ ИСПЫТАНИЙ ХИМИЧЕСКОЙ
ПРОДУКЦИИ, ПРЕДСТАВЛЯЮЩЕЙ ОПАСНОСТЬ ДЛЯ ОКРУЖАЮЩЕЙ СРЕДЫ
Физико-химические свойства
ГОСТ 33060-2014 "Изучение адсорбции-десорбции замкнутым равновесным методом" (OECD Test N 106)
ГОСТ 32291-2013 "Определение коэффициента распределения н-октанол/вода методом медленного перемешивания" (OECD Test N 123)
Показатели поведения в окружающей среде
ГОСТ 32538-2013 "Определение биоконцентрации на рыбах в проточных аквариумах" (OECD Test N 305)
ГОСТ 32633-2014 "Определение аэробной и анаэробной трансформации в почве" (OECD Test N 307)
ГОСТ 32432-2013 "Аэробная и анаэробная трансформация в донных отложениях" (OECD Test N 308)
ГОСТ 32434-2013 "Фотопревращение химических веществ в воде. Прямой фотолиз" (OECD Test N 316)
Показатели экотоксичности
ГОСТ 32293-2013 "Испытание водорослей и цианобактерий на задержку роста" (OECD Test N 201)
ГОСТ 32536-2013 "Определение острой токсичности для дафний" (OECD Test N 202)
ГОСТ 32428-2013 "Определение хронической токсичности для рыб: 14-дневный тест" (OECD Test N 204)
ГОСТ 33040-2014 "Тест на токсичность при скармливании птицам" (OECD Test N 205)
ГОСТ 33036-2014 "Определение острой токсичности для дождевых червей" (OECD Test N 207)
ГОСТ 32294-2013 "Определение токсичности для рыб на ранних стадиях развития" (OECD Test N 210)
ГОСТ 32367-2013 "Угнетение репродуктивной способности Дафнии магна" (OECD Test N 211)
ГОСТ 32628-2014 "Определение острой токсичности на
Chironomus sp. (OECD Test N 235)
ГОСТ 33038-2014 "Пчелы медоносные: тест на острую пероральную токсичность" (OECD Test N 213)
ГОСТ 33039-2014 "Пчелы медоносные: тест на острую контактную токсичность" (OECD Test N 214)
ГОСТ 32631-2014 "Почвенные микроорганизмы: испытание на трансформацию азота" (OECD Test N 216)
ГОСТ 33041-2014 "Почвенные микроорганизмы: тест на трансформацию углерода" (OECD Test N 217)
ГОСТ 33042-2014 "Тест на репродуктивность дождевых червей (
Eisenia fetida/Eisenia andrei)" (OECD Test N 222)
ГОСТ 33059-2014 "Птицы: тест на острую пероральную токсичность" (OECD Test N 223)
ГОСТ 32632-2014. "Определение репродуктивной способности коллембол" (OECD Test N 232)
ГОСТ 33643-2015. "Хищные клещи: репродуктивный тест в почве" (OECD Test N 226)
ПРИМЕР РОССИЙСКОГО СТАНДАРТНОГО СЦЕНАРИЯ МОДЕЛИ PEARL
(МОСКОВСКАЯ ОБЛАСТЬ)
Таблица 1
Физико-химические свойства дерново-подзолистой почвы
Горизонт | Глубина, см | Песок, 0,05 - 2,0 мм | Пыль, 0,002 - 0,05 мм | Глина, < 0,002 мм | Орг. в-во, % | pH | Плотность, кг/м3 |
A1A2 | 0 - 20 | 13 | 75 | 12 | 2,7 | 6,0 | 1200 |
A2 | 20 - 40 | 11 | 78 | 11 | 1,5 | 5,5 | 1400 |
A2B | 40 - 60 | 10 | 74 | 16 | 0,9 | 5,0 | 1600 |
B1 | 60 - 100 | 35 | 37 | 28 | 0,6 | 5,0 | 1600 |
C | 100 - 150 | 49 | 34 | 17 | 0,0 | 5,6 | 1600 |
Таблица 2
Гидрофизические свойства дерново-подзолистой почвы
Горизонт | Глубина, |  , м 3/м 3 |  , м 3/м 3 | K, см/сут |  , см -1 | | n |
A1A2 | 0 - 20 | 0,0008 | 0,4754 | 1,03 | 0,1222 | -0,255 | 1,1338 |
A2 | 20 - 40 | 0,0008 | 0,4128 | 0,99 | 0,0286 | -0,136 | 1,2033 |
A2B | 40 - 60 | 0,0001 | 0,3600 | 6,83 | 0,0080 | -0,230 | 1,2900 |
B1 | 60 - 100 | 0,0001 | 0,4300 | 1,04 | 0,0096 | -0,750 | 1,2600 |
C | 100 - 150 | 0,0001 | 0,4271 | 1,00 | 0,0180 | -0,070 | 1,2601 |

- остаточная влажность;

- объемная влажность полного насыщения;
K - коэффициент гидравлической проводимости;

- величина, обратная давлению входа воздуха (параметр уравнения Ван-Генухтена);

- параметр уравнения Ван-Генухтена, отражающий связность пор;
n - параметр уравнения Ван-Генухтена, отражающий распределение пор по размерам
Таблица 3
Параметры сельскохозяйственных культур
С/х культура | Стадия развития культуры | | Дата | Глубина корневой зоны, м |
Посев | Прорастание | Созревание | Уборка урожая |
Яблоня | многолетний | 25 мая | 25 июля | 25 августа | 4 | 25 июля | 1 |
Травы/люцерна | многолетний | 25 мая 26 июня | 25 июня 25 августа | 25 июня 25 августа | 5 | 25 июня 25 августа | 0,5 |
Картофель | 15 мая | 7 июня | 20 августа | 20 сентября | 4 | 5 июля | 0,6 |
Озимая пшеница | 21 августа | 7 сентября | 10 июня | 25 июля | 7,5 | 30 июня | 0,8 |
Яровая пшеница | 15 апреля | 25 апреля | 20 июля | 20 августа | 5 | 1 августа | 0,6 |
--------------------------------
<*> - LAI индекс листовой поверхности - безразмерная величина, характеризующая растительный покров. Он определяется как односторонняя площадь зеленых листьев на единицу площади поверхности почвы (LAI = площадь листьев/площадь почвы, м
2/м
2) в лиственных пологах. LAI представляет собой комплексную переменную, которая относится не только к размеру кроны, но и к ее плотности, а также к углу, под которым листья ориентированы по отношению друг к другу и к источникам света.
ПЕРЕХВАТ ПЕСТИЦИДА СЕЛЬСКОХОЗЯЙСТВЕННОЙ КУЛЬТУРОЙ,
ДОЛЯ ОТ НОРМЫ ПРИМЕНЕНИЯ <*>
--------------------------------
<*> - адаптированная таблица из Руководства STEP1-2
[1]
Культура | Нет полога культуры | Минимальное смыкание полога | Промежуточное смыкание полога | Максимальное смыкание полога |
Зерновые | 0 | 0,25 | 0,5 | 0,70 |
Травы/люцерна | 0 | 0,4 | 0,6 | 0,75 |
Хмель | 0 | 0,2 | 0,5 | 0,70 |
Бобовые | 0 | 0,25 | 0,5 | 0,70 |
Кукуруза | 0 | 0,25 | 0,5 | 0,75 |
Рапс | 0 | 0,4 | 0,7 | 0,75 |
Фруктовые сады | 0 | 0,2 | 0,4 | 0,70 |
Картофель | 0 | 0,15 | 0,5 | 0,70 |
Соя | 0 | 0,2 | 0,5 | 0,75 |
Сахарная свекла | 0 | 0,2 | 0,7 | 0,75 |
Подсолнечник | 0 | 0,2 | 0,5 | 0,75 |
Табак | 0 | 0,2 | 0,7 | 0,75 |
Овощи луковичные | 0 | 0,1 | 0,25 | 0,40 |
Овощи листовые | 0 | 0,25 | 0,4 | 0,70 |
Овощи корневые | 0 | 0,25 | 0,5 | 0,70 |
Виноград | 0 | 0,4 | 0,5 | 0,70 |
Обработанные семена | 0 | 0 | 0 | 0 |
Краткая характеристика стандартных сценариев ЕС
для модели STEP3
Сценарий, страна | Средняя ежегодная температура, °C | Средние ежегодные осадки, мм | Орг. углерод, % | Характеристика гран. состава почвы | Уклон, % |
D1, Швеция | 6,1 | 556 | 2,0 | Пылеватая глина | 0 - 0,5 |
D2, Великобритания | 9,7 | 642 | 3,3 | Глина | 0,5 - 2 |
D3, Нидерланды | 9,9 | 747 | 2,3 | Песок | 0 - 0,5 |
D4, Дания | 8,2 | 659 | 1,4 | Суглинок | 0,5 - 2 |
D5, Франция (север) | 11,8 | 651 | 2,1 | Суглинок | 2 - 4 |
D6, Греция | 16,7 | 683 | 1,2 | Тяжелый суглинок | 0 - 0,5 |
R1, Германия | 10,0 | 744 | 1,2 | Пылеватый суглинок | 3 |
R2, Португалия | 14,8 | 1402 | 4,0 | Опесчаненный суглинок | 20 |
R3, Италия | 13,6 | 682 | 1,0 | Тяжелый суглинок | 10 |
R4, Франция (юг) | 14,0 | 756 | 0,6 | Опесчаненный тяжелый суглинок | 5 |
Краткая характеристика почвенно-климатических условий
европейской части РФ (российские аналоги
сценариев D1, D5 и R1 модели STEP3)
Регион, почва | Средняя ежегодная температура, °C | Средние ежегодные осадки, мм | Орг. углерод, % | Характеристика гранулометрического состава почвы |
Московская область, дерново-подзолистая (сценарий D1) | 6,0 | 719 | 1,6 | Пылеватый суглинок |
Краснодарский край, чернозем выщелоченный (сценарии D5 и R1) | 12,2 | 737 | 3,3 | Пылеватая глина |