Главная // Актуальные документы // Актуальные документы (обновление 2024.12.02-2025.01.05) // ГОСТ (Государственный стандарт)СПРАВКА
Источник публикации
М.: ФГБУ "Институт стандартизации", 2024
Примечание к документу
Документ
вводится в действие с 01.07.2025 с правом досрочного применения.
Название документа
"ГОСТ IEC 62026-2-2022. Межгосударственный стандарт. Аппаратура распределения и управления низковольтная. Интерфейсы между контроллерами и устройствами. Часть 2. Интерфейс исполнительных устройств и датчиков"
(введен в действие Приказом Росстандарта от 29.07.2024 N 972-ст)
"ГОСТ IEC 62026-2-2022. Межгосударственный стандарт. Аппаратура распределения и управления низковольтная. Интерфейсы между контроллерами и устройствами. Часть 2. Интерфейс исполнительных устройств и датчиков"
(введен в действие Приказом Росстандарта от 29.07.2024 N 972-ст)
по техническому регулированию
и метрологии
от 29 июля 2024 г. N 972-ст
МЕЖГОСУДАРСТВЕННЫЙ СТАНДАРТ
АППАРАТУРА РАСПРЕДЕЛЕНИЯ И УПРАВЛЕНИЯ НИЗКОВОЛЬТНАЯ
ИНТЕРФЕЙСЫ МЕЖДУ КОНТРОЛЛЕРАМИ И УСТРОЙСТВАМИ
ЧАСТЬ 2
ИНТЕРФЕЙС ИСПОЛНИТЕЛЬНЫХ УСТРОЙСТВ И ДАТЧИКОВ
Low-voltage switchgear and controlgear. Controller-device
interfaces. Part 2. Actuator sensor interface
(IEC 62026-2:2008+Amd1:2019 CSV, IDT)
ГОСТ IEC 62026-2-2022
Дата введения
1 июля 2025 года
с правом досрочного применения
Цели, основные принципы и общие правила проведения работ по межгосударственной стандартизации установлены
ГОСТ 1.0 "Межгосударственная система стандартизации. Основные положения" и
ГОСТ 1.2 "Межгосударственная система стандартизации. Стандарты межгосударственные, правила и рекомендации по межгосударственной стандартизации. Правила разработки, принятия, обновления и отмены"
1 ПОДГОТОВЛЕН Научно-производственным республиканским унитарным предприятием "Белорусский государственный институт стандартизации и сертификации" (БелГИСС) на основе собственного перевода на русский язык англоязычной версии стандарта, указанного в
пункте 5
2 ВНЕСЕН Государственным комитетом по стандартизации Республики Беларусь
3 ПРИНЯТ Межгосударственным советом по стандартизации, метрологии и сертификации (протокол от 16 мая 2022 г. N 151-П)
За принятие проголосовали:
Краткое наименование страны по МК (ИСО 3166) 004-97 | Код страны по МК (ИСО 3166) 004-97 | Сокращенное наименование национального органа по стандартизации |
Армения | AM | ЗАО "Национальный орган по стандартизации и метрологии" Республики Армения |
Беларусь | BY | Госстандарт Республики Беларусь |
Киргизия | KG | Кыргызстандарт |
Россия | RU | Росстандарт |
Узбекистан | UZ | Узбекское агентство по техническому регулированию |
4
Приказом Федерального агентства по техническому регулированию и метрологии от 29 июля 2024 г. N 972-ст межгосударственный стандарт ГОСТ IEC 62026-2-2022 введен в действие в качестве национального стандарта Российской Федерации с 1 июля 2025 г. с правом досрочного применения
5 Настоящий стандарт идентичен международному стандарту IEC 62026-2:2008+AMD1:2019 CSV "Аппаратура распределения и управления низковольтная. Интерфейсы между контроллерами и приборами (CDIs). Часть 2. Интерфейс исполнительных устройств и датчиков (AS-i)" ("Low-voltage switchgear and controlgear - Controller-device interfaces (CDIs) - Part 2: Actuator sensor interface (AS-i)", IDT).
Международный стандарт разработан подкомитетом 17B "Низковольтная аппаратура распределения и управления" Технического комитета 17 "Аппаратура распределения и управления" Международной электротехнической комиссии (IEC).
При применении настоящего стандарта рекомендуется использовать вместо ссылочных международных стандартов соответствующие им межгосударственные стандарты, сведения о которых приведены в дополнительном
приложении ДА
6 ВВЕДЕН ВПЕРВЫЕ
Информация о введении в действие (прекращении действия) настоящего стандарта и изменений к нему на территории указанных выше государств публикуется в указателях национальных стандартов, издаваемых в этих государствах, а также в сети Интернет на сайтах соответствующих национальных органов по стандартизации.
В случае пересмотра, изменений или отмены настоящего стандарта соответствующая информация будет опубликована на официальном интернет-сайте Межгосударственного совета по стандартизации, метрологии и сертификации в каталоге "Межгосударственные стандарты"
Настоящий межгосударственный стандарт представляет собой прямое применение международного стандарта IEC 62026-2:2008 "Аппаратура распределения и управления низковольтная. Интерфейсы между контроллерами и устройствами (CDI). Часть 2. Приводной сенсорный интерфейс (AS-i)", который в свою очередь входит в серию стандартов IEC 62026 для интерфейсов между контроллерами и управляемым ими низковольтным оборудованием или устройствами (Controller-device interfaces - CDIs).
IEC 62026-2:2008 дополняет специальными требованиями для конкретных CDI общие и основополагающие положения, содержащиеся в части 1 данной серии документов Международной организации по стандартизации IEC 62026-1:2007 "Аппаратура распределения и управления низковольтная. Интерфейсы между контроллерами и устройствами (CDI). Часть 1. Общие правила".
IEC 62026-2:2008 определят методы связи между отдельным устройством управления и переключающими элементами и устанавливает систему взаимодействия компонентов с указанными интерфейсами связи. Полная система называется "Интерфейс датчика привода (AS-i)". Данный стандарт описывает метод подключения переключающих элементов, таких как низковольтные распределительные устройства и устройства управления, стандартизованный в соответствии с IEC 60947, и управляющих устройств. Также метод может применяться для подключения других устройств и элементов, применяемых в комплексах оборудования и технических средств, объединенных и взаимодействующих в рамках систем управления и автоматизации производства и технологических процессов.
Настоящий стандарт взаимосвязан с Техническим регламентом Таможенного союза
ТР ТС 004/2011 "О безопасности низковольтного оборудования".
Соответствие взаимосвязанному межгосударственному стандарту обеспечивает выполнение основополагающих технических требований, установленных в Техническом регламенте Таможенного союза
ТР ТС 004/2011 "О безопасности низковольтного оборудования".
Настоящий стандарт определяет метод связи между отдельным устройством управления и переключающими элементами и устанавливает систему взаимодействия компонентов с указанными интерфейсами связи. Полная система носит название "Интерфейс датчика привода" (Actuator Sensor interface, далее - AS-i).
Стандарт описывает метод подключения переключающих элементов, таких как низковольтные распределительные устройства и устройства управления, стандартизованных в соответствии с IEC 60947, и управляющих устройств. Данный метод может также применяться для подключения других устройств и элементов.
Если в настоящем стандарте описаны входы и выходы (I/O), то это рассматривается применительно к ведущему устройству, тогда как для подчиненных устройств они имеют противоположное значение.
Целью настоящего стандарта является определение следующих требований к устройствам цепи управления и коммутационным элементам:
- требования к системе передачи и интерфейсам между ведомым, ведущим и электромеханическими структурами;
- требования к полной функциональной совместимости различных устройств в любой сети при соблюдении этого стандарта;
- требования к взаимозаменяемости устройств в сети при выполнении профилей настоящего стандарта;
- нормальные условия эксплуатации ведомых, электромеханических устройств и ведущего устройства;
- конструктивные и эксплуатационные требования;
- испытания для проверки соответствия требованиям.
В настоящем стандарте использованы нормативные ссылки на следующие стандарты [для датированных ссылок применяют только указанное издание ссылочного стандарта, для недатированных - последнее издание (включая все изменения)]:
IEC 60068-2-6, Environmental testing - Part 2-6: Tests - Test Fc: Vibration (sinusoidal) [Экологические испытания. Часть 2-6. Испытания. Тест Fc: Вибрация (синусоидальная)]
IEC 60068-2-27, Environmental testing - Part 2-27: Tests - Test Ea and guidance: Shock (Экологические испытания - Часть 2-27: Испытания - Испытание Ea и руководство: Ударная нагрузка)
IEC 60204-1:2016, Safety of machinery - Electrical equipment of machines - Part 1: General requirements (Безопасность машин. Электрооборудование машин. Часть 1. Общие требования)
IEC 60227-2:1997 <1>, Polyvinyl chloride insulated cables of rated voltages up to and including 450/750 V - Part 2: Test methods (Кабели с поливинилхлоридной изоляцией на номинальное напряжение до 450/750 В включительно. Часть 2. Методы испытаний)
--------------------------------
<1> Заменен на IEC 63294:2021. Однако для однозначного соблюдения требования настоящего стандарта, выраженного в датированной ссылке, рекомендуется использовать только указанное в этой ссылке издание.
Amendment 1 (2003) (Поправка 1 (2003))
IEC 60228:2004 <2>, Conductors of insulated cables (Проводники изолированных кабелей)
--------------------------------
<2> Заменен на IEC 60228:2023. Однако для однозначного соблюдения требования настоящего стандарта, выраженного в датированной ссылке, рекомендуется использовать только указанное в этой ссылке издание.
IEC 60304:1982, Standard colours for insulation for low-frequency cables and wires (Стандартные цвета изоляции низкочастотных кабелей и проводов)
IEC 60352-6:1997 <3>, Solderless connections - Part 6: Insulation piercing connections - General requirements, test methods and practical guidance (Беспаечные соединения. Часть 6. Соединения с прокалыванием изоляции. Общие положения, требования, методы испытаний и практическое руководство)
--------------------------------
<3> Заменен на IEC 60352-6:2022. Однако для однозначного соблюдения требования настоящего стандарта, выраженного в датированной ссылке, рекомендуется использовать только указанное в этой ссылке издание.
IEC 60364-4-41, Low-voltage electrical installations - Part 4-41: Protection for safety - Protection against electric shock (Электроустановки низкого напряжения. Часть 4-41. Защита в целях безопасности. Защита от поражения электрическим током)
IEC 60529, Degrees of protection provided by enclosures (IP code) [Степени защиты, обеспечиваемые корпусами (код IP)]
IEC 60947-1:2007 <4>, Low-voltage switchgear and controlgear - Part 1: General rules (Низковольтные распределительные устройства и устройства управления. Часть 1. Общие правила)
--------------------------------
<4> Заменен на IEC 60947-1:2020. Однако для однозначного соблюдения требования настоящего стандарта, выраженного в датированной ссылке, рекомендуется использовать только указанное в этой ссылке издание.
Amendment 1 (2010) (Изменение 1 (2010))
IEC 60947-4-1:2018 <5>, Low-voltage switchgear and controlgear - Part 4-1: Contactors and motor-starters - Electromechanical contactors and motor-starters (Низковольтные распределительные устройства и устройства управления. Часть 4-1. Контакторы и пускатели двигателей - электромеханические контакторы и пускатели двигателей)
--------------------------------
<5> Заменен на IEC 60947-4-1:2023. Однако для однозначного соблюдения требования настоящего стандарта, выраженного в датированной ссылке, рекомендуется использовать только указанное в этой ссылке издание.
IEC 60947-4-2:2011 <6>, Low-voltage switchgear and controlgear - Part 4-2: Contactors and motor-starters - AC semiconductor motor controllers and starters (Низковольтные распределительные устройства и устройства управления. Часть 4-2. Контакторы и пускатели двигателей - полупроводниковые контроллеры и пускатели двигателей переменного тока)
--------------------------------
<6> Заменен на IEC 60947-4-2:2020. Однако для однозначного соблюдения требования настоящего стандарта, выраженного в датированной ссылке, рекомендуется использовать только указанное в этой ссылке издание.
IEC 60947-5-2:2007 <7>, Low-voltage switchgear and controlgear - Part 5-2: Control circuit devices and switching elements - Proximity switches (Низковольтные распределительные устройства и устройства управления. Часть 5-2. Устройства цепи управления и переключающие элементы. Бесконтактные переключатели)
--------------------------------
<7> Заменен на IEC 60947-5-2:2019. Однако для однозначного соблюдения требования настоящего стандарта, выраженного в датированной ссылке, рекомендуется использовать только указанное в этой ссылке издание.
Amendment 1 (2012) (Изменение 1 (2012))
IEC 61000-4-2:2008, Electromagnetic compatibility (EMC) - Part 4-2: Testing and measurement techniques - Electrostatic discharge immunity test (Электромагнитная совместимость (ЭМС) - Часть 4-2. Методы испытаний и измерений - Испытание на устойчивость к электростатическому разряду)
IEC 61000-4-3:2006 <8>, Electromagnetic compatibility (EMC) - Part 4-3: Testing and measurement techniques - Radiated, radio-frequency, electromagnetic field immunity test (Электромагнитная совместимость (ЭМС). Часть 4-3. Методы испытаний и измерений. Испытание на устойчивость к излучаемым радиочастотным электромагнитным полям)
--------------------------------
<8> Заменен на IEC 61000-4-3:2020. Однако для однозначного соблюдения требования настоящего стандарта, выраженного в датированной ссылке, рекомендуется использовать только указанное в этой ссылке издание.
Amendment 1 (2007) (Изменение 1 (2007))
Amendment 2 (2010) (Изменение 1 (2010))
IEC 61000-4-4:2012, Electromagnetic compatibility (EMC) - Part 4-4: Testing and measurement techniques - Electrical fast transient/burst immunity test (Электромагнитная совместимость (ЭМС). Часть 4-4. Методы испытаний и измерений. Испытание на невосприимчивость к быстрым переходным процессам/импульсным помехам)
IEC 61000-4-6:2013 <1>, Electromagnetic compatibility (EMC) - Part 4-6: Testing and measurement techniques - Immunity to conducted disturbances, induced by radio-frequency fields (Электромагнитная совместимость (ЭМС). Часть 4-6. Методы испытаний и измерений. Устойчивость к кондуктивным помехам, вызванным радиочастотными полями)
--------------------------------
<1> Заменен на IEC 61000-4-6:2023. Однако для однозначного соблюдения требования настоящего стандарта, выраженного в датированной ссылке, рекомендуется использовать только указанное в этой ссылке издание.
IEC 61131-2, Industrial-process measurement and control - Programmable controllers - Part 2: Equipment requirements and tests (Измерение и управление производственными процессами. Программируемые контроллеры. Часть 2. Требования к оборудованию и испытания)
IEC 61140, Protection against electric shock - Common aspects for installation and equipment (Защита от поражения электрическим током. Общие аспекты установки и оборудования)
IEC 61508 (все части), Functional safety of electrical/electronic/programmable electronic safety-related systems (Функциональная безопасность электрических/электронных/программируемых электронных систем, связанных с безопасностью)
IEC 61800-2, Adjustable speed electrical power drive systems - Part 2: General requirements - Rating specifications for low - voltage adjustable frequency speed a.c. power drive systems (Системы электрических силовых приводов с регулируемой скоростью. Часть 2. Общие требования. Номинальные характеристики для низкого напряжения с регулируемой частотой вращения переменного тока системы силового привода)
IEC 61915 (все части), Low-voltage switchgear and controlgear - Device profiles for networked industrial devices (Низковольтные распределительные устройства и устройства управления. Профили устройств для сетевых промышленных устройств)
IEC 62026-1:2007 <2>, Low-voltage switchgear and controlgear - Controller-device interfaces (CDIs) - Part 1: General rules (Низковольтные распределительные устройства и устройства управления. Интерфейсы контроллер-устройство (CDI). Часть 1. Общие правила)
--------------------------------
<2> Заменен на IEC 62026-1:2019. Однако для однозначного соблюдения требования настоящего стандарта, выраженного в датированной ссылке, рекомендуется использовать только указанное в этой ссылке издание.
CISPR 11:2015, Industrial, scientific and medical (ISM) equipment - Radio-frequency disturbance characteristics - Limits and methods of measurement (Промышленное, научное и медицинское (ISM) оборудование. Характеристики радиочастотных помех. Пределы и методы измерения)
Amendment 1 (2016) (Изменение 1 (2016))
3 Термины, определения, сокращения и обозначения
Для целей настоящего стандарта применяют термины, определения, символы и сокращения, приведенные в IEC 62026-1, а также следующие.
3.1 Термины и определения
3.1.1 активное ведомое устройство (active slave): Ведомое устройство, подключенное к линии AS-i и способное правильно обмениваться данными.
3.1.2 интерфейс датчика привода; AS-i (Actuator Sensor interface; AS-i): Набор интерфейсов и метод последовательной связи для подключения низковольтных распределительных устройств и устройств управления, а также других простых полевых устройств с контроллером.
3.1.3 адрес (address): Числовой параметр из адресного пространства ведомых устройств AS-i, который указывает узел сети AS-i.
Примечание - Адрес 0 зарезервирован для ведомых устройств, которым не назначен адрес.
3.1.4 присвоение адреса (address assignment): Замена существующего адреса ведомого устройства AS-i на новый адрес.
3.1.5 образ аналоговых входных данных; AIDI (Analogue Input Data Image; AIDI): Входные данные, хранящиеся в ведущем устройстве, содержащие самые последние фактические копии полученных данных со входов всех активных ведомых устройств с использованием комбинированных типов транзакций от 1 до 5.
3.1.6 образ аналоговых выходных данных; AODI (Analogue Output Data Image; AODI): Выходные данные, хранящиеся в ведущем устройстве, для циклической передачи активным ведомым устройствам с выходами с использованием комбинированных типов транзакций от 1 до 5.
3.1.7 цикл AS-i (AS-i cycle): Набор до 33 транзакций.
Примечание 1 - В случае обнаруженного сбоя связи цикл может включать в себя повторную передачу одного сообщения.
Примечание 2 - В случае режима расширенной адресации потребуется два цикла для передачи данных всех ведомых устройств, которые находятся в режиме расширенной адресации.
3.1.8 вход AS-i (AS-i input): Физический (аппаратный, машинный) или логический ведомый порт для поступления входных параметров из процесса.
3.1.9 линия AS-i (AS-i line): Двухпроводная линия для передачи информации и питания на ведомые устройства AS-i и ведущее устройство AS-i.
3.1.10 AS-i-мастер (AS-i master): Блок на линии AS-i, который управляет связью между ведомыми устройствами и контроллером.
3.1.11 сеть AS-i (AS-i network): Сеть, состоящая из схемы управления AS-i, интерфейсов и переключающих элементов, например ведущего устройства, ведомых устройств, источника питания, кабеля, разветвителей и повторителей.
3.1.12 AS-i выход (AS-i output): Физический или логический ведомый порт, обеспечивающий вывод для процесса.
3.1.13 блок питания AS-i (AS-i power supply): Специальный источник питания, сочетающий в себе источник питания постоянного тока и схему симметрирования и развязки, необходимые в сети AS-i.
3.1.14 AS-i ведомое устройство (AS-i slave): Физические и логические средства для подключения прикладных устройств (привод, датчик или другие компоненты) к линии AS-i.
Примечание 1 - Ведомое устройство (ведомый) может быть автономным устройством или частью другого устройства.
3.1.15 битовый интервал TBit (bit time): Продолжительность передачи одного бита.
3.1.16 данные конфигурации; CD (configuration data; CD): Характеристика конфигурации ввода/вывода и идентификационный код (дополнительные расширенные идентификационные коды) конкретного ведомого устройства.
3.1.17 образ данных конфигурации; CDI (configuration data image; CDI): Образ данных конфигурации всех ведомых устройств, хранящихся в ведущем устройстве AS-i.
3.1.18 контроллер (controller): Вычислительный узел (хост-компьютер) или оператор мастера, например: программируемый логический контроллер, персональный компьютер, шлюз или человек-оператор.
3.1.19 интерфейс контроллера (controller interface): Логический интерфейс между мастером и контроллером.
3.1.20 этап обмена данными (data exchange phase): Период времени, в течение которого мастер отправляет выходные данные ведомым и получает от них входные данные.
3.1.21 схема [цепь] развязки (decoupling circuit): Часть источника питания AS-i постоянным током для развязки источника и физической передачи данных в сети AS-i.
3.1.22 фаза обнаружения (detection phase): Период времени, когда система управления мастера (ведущего) пытается найти всех ведомых, которые подключены и работают.
Примечание - Все найденные ведомые устройства перечислены в списке обнаруженных ведомых устройств (LDS - list of detected slaves).
3.1.23 детектор замыкания на землю (earth-fault detector): Специальное устройство контроля изоляции, соответствующее требованиям системы передачи AS-i, которое позволяет обнаруживать асимметричное ухудшение изоляции между сетью AS-i и землей.
3.1.24 контроль исполнения (execution control): Управляющая функция (мастер-функция), которая управляет обменом сообщениями и предоставляет несколько функций интерфейсу контроллера.
3.1.25 расширенный режим адресации (extended addressing mode): Удваивание максимального количества ведомых устройств с 31 (адреса в диапазоне от 1 до 31) до 62 (адреса в диапазоне от 1A/1B до 31A/31B).
3.1.26 полевые устройства (field devices): Элементы, подключенные к ведомому AS-i-устройству, например: исполнительные механизмы, датчики, кнопки, световые индикаторы и т.д.
Примечание - Интеллектуальные полевые устройства также включают в себя встроенную схему AS-i.
3.1.27 конфигурация входа/выхода; код входа/выхода; I/O-код (I/O-configuration; I/O-code): Набор из четырех битов, который определяет направление потока данных на портах ввода/вывода подчиненных (ведомых) устройств.
3.1.28 идентификационный код; ID-код (identification code; ID-code): Набор из четырех битов, который определяет тип ведомого устройства для данной конфигурации входа/выхода (опционно: расширенные ID-коды, состоящие из дополнительных 2 x 4 бит).
3.1.29 образ входных данных; IDI (input data image; IDI): Хранящиеся в мастере входные данные, полученные от ведомых.
3.1.30 перечень активных ведомых устройств; LAS (list of active slaves; LAS): Перечень всех ведомых устройств в AS-i линии, которые активированы и способны правильно обмениваться данными с ведущим (мастером).
Примечание - Перечень доступен в мастере.
3.1.31 перечень обнаруженных ведомых устройств; LDS (list of detected slaves; LDS): Перечень всех ведомых устройств, фактически обнаруженных мастером.
Примечание - Перечень доступен в мастере.
3.1.32 перечень периферийных неисправностей; LPF (list of peripheral faults; LPF): Перечень всех ведомых устройств с битом периферийной неисправности, установленным в "1".
Примечание - Перечень доступен в мастере.
3.1.33 перечень прогнозируемых ведомых устройств; LPS (list of projected slaves; LPS): Перечень всех настроенных ведомых устройств интерфейсной системы в качестве целевой конфигурации.
Примечание - Перечень доступен в главном устройстве и включает данные конфигурации (CD) всех сконфигурированных ведомых устройств.
3.1.34 ведущее устройство (master): Блок управления на линии AS-i, который последовательно обменивается данными с ведомыми устройствами.
3.1.35 мастер-пауза; пауза ведущего (master pause): Время между последним битом главного запроса и первым битом ведомого ответа, измеренное на главных портах.
3.1.36 мастер-запрос (master request): Данные, параметр или функция, отправленные от ведущего к одному ведомому (исключение: широковещательная или многоадресная передача всем абонентам сети).
Примечание - Содержимое мастер-запроса - это данные (которые должны быть перемещены на выходные порты ведомого устройства), параметры или команда.
3.1.37 энергонезависимо сохраненные данные (non-volatile stored data): Данные, которые остаются неизменными после отключения электроэнергии.
3.1.38 адрес операции (operation address): Адрес ведомого устройства AS-i, отличный от нулевого адреса.
3.1.39 ограничение выходного тока; ILim (output current limit): Выходной ток источника питания, который не должен быть превышен при любых условиях окружающей среды и нагрузки.
3.1.40 образ выходных данных; ODI (output data image): Выходные данные, хранящиеся в ведущем устройстве, для передачи на ведомые устройства AS-i.
3.1.41 образ параметра; PI (parameter image): Параметры (наборы по 4 бита), которые определяют функциональность всех ведомых устройств в сети AS-i.
3.1.42 p-ошибка (p-fault): Инструмент в ведомом устройстве для сигнализации ведущему периферийных неисправностей.
Примечание - В случае периферийного сбоя и Read_Status_Request ведущего ответ ведомого будет "1" в бите S1.
3.1.43 повторитель (repeater): Устройство, которое регенерирует сигнал AS-i и обеспечивает гальваническую развязку между частями сети AS-i, давая возможность увеличить длину сети свыше 100 м.
3.1.44 разряд выбора (select bit): Бит в запросе мастера, используемый в расширенном адресном режиме, чтобы различать A-ведомого и B-ведомого.
3.1.45 пауза отправки (send pause): Период после получения ответа ведомого, в течение которого не происходит никакой последующей передачи.
3.1.46 ведомое устройство; ведомый (slave): Сетевое устройство или часть другого устройства, которое обеспечивает интерфейс для линии AS-i и связывается с ведущим устройством.
3.1.47 пауза ведомого (slave pause): Измеренное на основных портах время между последним битом ответа ведомого устройства и началом отправки первого бита следующего запроса ведущего.
3.1.48 ответ [отклик] ведомого (slave response): Сообщение от ведомого к ведущему после того, как мастер-запрос был получен и обработан без ошибок.
Примечание - Содержимое такого ответа представляет собой данные или результат выполнения команды.
3.1.49 схема симметризации (symmetrizing circuit): Часть источника питания AS-i для согласования физической передачи данных в сети AS-i.
3.1.50 транзакция (transaction): Одиночное событие (действие), включающее в себя мастер-запрос ведущего (мастера) и ответ ведомого в пределах мастер-паузы.
Примечание - Различают одиночную транзакцию, как определено выше, и комбинированные транзакции различных типов. Последние объединены в серию из нескольких отдельных транзакций, в которых информационное содержание связано четко определенным образом.
3.1.51 управление передачей (transmission control): Мастер-функция, которая управляет передачей данных, паузами передачи и повторными передачами в случае сбоев (например, сбои передачи, отсутствие ответа от ведомого, получение недопустимого ответа и т.д.).
3.1.52 энергозависимо сохраненные данные (volatile stored data): Данные, которые могут измениться после отключения электропитания.
3.1.53 нулевой адрес (zero address): Специальный адрес, зарезервированный для онлайн-назначения нового адреса ведомому AS-i.
3.2 Обозначения и сокращения
БСНН - система безопасного сверхнизкого напряжения;
ЗСНН - система защитного сверхнизкого напряжения;
ЭМС - электромагнитная совместимость;
AIDI - образ данных аналогового входа (Analogue Input Data Image);
AODI - образ данных аналогового выхода (Analogue Output Data Image);
APF - сбой питания AS-i (AS-i power failure);
APM - альтернативная импульсная модуляция (Alternating pulse modulation);
APO - включение питания AS-i (AS-i power ON);
AS-i - интерфейс датчика привода (Actuator Sensor interface);
ASI+ - положительный потенциал сети AS-i (positive potential of the AS-i network);
ASI- - отрицательный потенциал сети AS-i (negative potential of the AS-i network);
CB - контрольный разряд (control bit);
CD - данные конфигурации (configuration data);
CDI - образ данных конфигурации (configuration data image);
EB - конечный бит (end bit);
IDI - образ входных данных (input data image);
Ie - номинальный ток источника питания AS-i (rated current of AS-i power supply);
Ilim - ограничение тока источника питания AS-i (current limit of AS-i power supply);
LAS - перечень активных ведомых устройств (list of active slaves);
LDS - перечень обнаруженных ведомых устройств (list of detected slaves);
LPF - перечень ведомых устройств, которые сигнализируют о состоянии периферийной неисправности (list of slaves that signal peripheral fault condition);
LPS - перечень проектируемых ведомых устройств (list of projected slaves);
MAN - Код Манчестер II (Manchester II code);
ODI - образ выходных данных (output data image);
PB - бит контроля по четности (parity bit);
PCD - постоянные данные конфигурации (permanent configuration data);
PI - образ параметра (parameter image);
PICS - заявление о соответствии реализации протокола (Protocol Implementation Conformance Statement);
PP - постоянный параметр (permanent parameter);
PSK - модуляция с фазовым сдвигом (phase shift keying);
SEL - разряд выбора, используемый для расширенной адресации (Select Bit used for extended addressing);
ST - стартовый бит (start bit);
TBit - длительность (передачи) бита (bit time);
TS - статус транзакции (transaction status);
00Hex - шестнадцатеричное представление значений, например 1FHex = 31, FHex = 15 (hexadecimal representation of values, for example 1FHex = 31, FHex = 15);
00Bin - двоичное представление значений, например 1 100Bin = 12, 0110Bin = 6 (binary representation of values, for example 1 100Bin = 12, 0110Bin = 6).
4.1 Общие положения
Система интерфейса датчика привода будет применяться в основном на самом нижнем уровне многоуровневой иерархии автоматизации. AS-i концентрируется на типичных требованиях к соединению двоичных элементов с управляющим устройством. Таким образом, AS-i отвечает требованиям в области машиностроения и строительства заводов, где важны обработка в реальном времени, экономичное проектирование, установка, эксплуатация, техническое обслуживание и сервис.
AS-i может использоваться как интерфейс, физически интегрированный в исполнительные механизмы, датчики или другие устройства и сами элементы, открывая возможность для "интеллектуальных" бинарных исполнительных механизмов, датчиков или других устройств и элементов. AS-i может также использоваться в отдельных модулях, обеспечивающих интерфейс для, как правило, четырех обычных исполнительных механизмов, датчиков или других устройств и элементов, уже имеющихся на рынке.
Чтобы соединить это множество приводов, датчиков или других устройств и элементов с управляющим устройством, AS-i встроен в структуру из двух разных блоков, которые имеют три интерфейса, как показано на
рисунке 1.
Рисунок 1 - Компоненты и интерфейсы AS-i
Логически система AS-i представляет собой систему связи "ведущий - ведомый", состоящую из одного ведущего и до 31 ведомого (62 с расширенной адресацией). Ведущее устройство отправляет данные и параметры конкретному ведомому устройству. Ведомое устройство передает данные на выходные порты или обрабатывает запрошенную процедуру (например, Reset_Slave) и возвращает входные данные или результат успешной обработанной процедуры мастеру, соответственно.
Концепция AS-i не зависит от конкретного типа исполнительных механизмов, датчиков или других устройств и элементов. Она определяет механизмы и все компоненты для связи с управляющим устройством и предлагает электромеханические конструкции для техники, стандартизованной по принципу "включай и работай" (plug and play technique) для очень простого инсталлирования исполнительных механизмов, датчиков или других устройств и элементов в сети AS-i.
В приложениях определены ведущие и ведомые профили общих типов исполнительных механизмов, датчиков или других устройств и элементов, которые часто будут использоваться в системах AS-i.
4.2 Компоненты и интерфейсы
Система AS-i состоит из компонентов и интерфейсов, показанных на
рисунке 1.
4.2.1 Компоненты
Ведомый AS-i - это устройство, к которому ведущее устройство может получить доступ через линию AS-i для обмена данными, параметризации и мониторинга. Ведомый имеет четко определенное логическое и функциональное поведение. Он немедленно отвечает ответом ведомого на конкретный запрос от мастера (ведущего устройства) и гарантирует, что неисправность подключенного исполнительного механизма, датчика, другого устройства или самого ведомого не нарушит связь между ведущим и другими ведомыми в сети.
Примечание 1 - Техническое содержание ведомого AS-i имеет логическую природу, но также охватывает физические требования для передачи данных через сеть AS-i. Конкретная реализация ведомого зависит от производственных потребностей и целевого назначения. Как следствие, в настоящем стандарте не определяется, например, конкретная схема распайки интегрированного ведомого чипа.
Ведущий или мастер AS-i - устройство, которое организует и контролирует сеть и планирует обмен данными, параметрами и командами с ведомыми AS-i через линию AS-i. Мастер имеет четко определенное логическое и функциональное поведение. Он отправляет запросы ведущего ведомым AS-i и немедленно получает от них ответы.
Примечание 2 - Техническое содержание ведущего AS-i в основном логично по своей природе, но также охватывает физические требования к передаче данных через сеть AS-i. Конкретная реализация мастера зависит от его имплементации. "Профили мастера" в
приложении B определяют минимальные наборы функций и команд различных типов ведущих устройств.
Источник питания AS-i обеспечивает питание сети AS-i и включает схему развязки.
Повторитель AS-i - устройство, которое регенерирует сигнал AS-i и обеспечивает гальваническую развязку между частями сети AS-i, чтобы длина сети могла превышать 100 м.
Линия AS-i обеспечивает сигнальные и силовые соединения между устройствами AS-i.
4.2.2 Логические интерфейсы
Интерфейс 1 - интерфейс ведомого предназначен для соединения AS-i ведомого с исполнительными механизмами, датчиками или другими устройствами и элементами. Он характеризуется несколькими портами, которые определяют поведение входа, выхода или двунаправленного входа/выхода, а также поведение параметризации ведомого AS-i, синхронизацию сигналов и источника питания для исполнительных механизмов, датчиков или других устройств и элементов.
Примечание 1 - Это только концепция интерфейса 1. Его конкретное представление зависит в основном от реализации. В
приложении A приведены лишь некоторые профили ведомых.
Интерфейс 2 - интерфейс, который обеспечивает все логические, физические и механические требования для обмена данными и распределения питания. Он включает в себя передачу закодированной информации, транзакций AS-i, механических и электрических требований к сети и источнику питания AS-i.
Примечание 2 - Интерфейс 2 по своей природе является конкретным. Он включает в себя структуру шин. Требования к интерфейсу 2 определены в этом стандарте для обеспечения возможности взаимодействия всех компонентов.
Интерфейс 3 - интерфейс между контроллером и мастером (ведущим) AS-i, который обеспечивает все функции, используемые контроллером для доступа к мастеру AS-i для отправки и получения данных от ведомых, отправки циклических команд ведомому, для установки или получения указателей (флагов) и значений для нескольких списков в мастере. Этот интерфейс позволяет контроллеру управлять поведением ведущего и, как следствие, поведением системы AS-i. Поддерживаемые функции классически "что-то устанавливают" в мастере, "получают некоторую информацию" от мастера.
Примечание 3 - Это только концепция. Конкретное представление интерфейса зависит от реализации. Во многом это зависит от особенностей конкретной системы управления.
4.2.3 Физические интерфейсы
Интерфейс A - определяет физическое соединение между полевым устройством и схемой ведомого AS-i, включая физический интерфейс, уровни сигналов и требования к питанию, если таковые имеются.
Интерфейс B - определяет физическое соединение схемы ведомого AS-i с линией AS-i, включая физический интерфейс (механический/электрический), характеристики сигнала и требования к питанию.
Интерфейс C - определяет физическое соединение схемы мастера AS-i с линией AS-i, включая физический интерфейс (механический/электрический), характеристики сигнала и требования к питанию.
Интерфейс D - определение физического интерфейса выходит за рамки настоящего стандарта и должно быть предоставлено изготовителем.
Интерфейс E - определяет физическое подключение источника питания AS-i к линии AS-i, включая схему развязки сигналов.
Интерфейс F - определяет физический интерфейс между полевым устройством и внешним вспомогательным источником питания, если таковой имеется.
5 Технические характеристики
5.1 Общие положения
Система AS-i определяет цифровую, последовательную, многоточечную передачу данных ведущего устройства с приводами и датчиками или другими устройствами, включая источник питания. Данные и энергия передаются по одному и тому же двухпроводному кабелю.
Система AS-i соответствует классу защиты III (ЗСНН) согласно IEC 61140 (см. 8.2).
Поэтому все компоненты должны отвечать соответствующим требованиям.
Система передачи AS-i обеспечивает связь между 62 ведомыми устройствами AS-i и одним ведущим устройством AS-i, т.е. представляет собой интерфейс 2 между ведущим и ведомыми устройствами (см.
рисунок 1). Ведущее устройство AS-i должно вызвать отдельные ведомые устройства и немедленно получить их ответы.
Подпункты 5.2 -
5.4 определяют физические требования, а
5.5 -
5.7 - логические требования этой системы передачи (сообщения, которыми следует обмениваться).
Дополнительные требования, специфичные для среды передачи (см.
8.1), источника питания (см.
8.2), повторителя и других компонентов (см.
8.3), для ведомого устройства (см.
8.4) и ведущего устройства (см.
8.5), определены ниже.
5.2 Характеристики сигнала
Характеристики передаваемого сигнала и модуляции определены в настоящем подпункте.
5.2.1 Кодирование передачи
Рисунок 2 - Кодирование передачи
Примечание - Поскольку информационный сигнал накладывается на напряжение питания постоянного тока, необходимо использовать модуляцию, не содержащую часть напряжения постоянного тока. Передача асинхронная. Чтобы упростить синхронизацию ведомого, в поток сигналов данных включена последовательная информация о синхронизации.
Все сообщения закодированы в формате Manchester II. Каждое сообщение включает начальный и конечный бит. Состояние ожидания обозначается цифрой "1". "0" кодируется половинным временем бита с высоким уровнем, за которым следует время половинного бита низкого уровня. "1" кодируется половинным временем бита низкого уровня, за которым следует время половинного бита высокого уровня.
Модуляция должна быть реализована с помощью переменной импульсной модуляции (APM) с формой волны сигнала sin2. Нарастающий фронт формата Manchester II должен быть представлен как положительный, а спадающий - как отрицательный импульс.
Кодирование и декодирование передачи показано на
рисунке 2.
5.2.2 Скорость передачи
Длительность передачи бита
TBit определена как 6 мкс. Таким образом, частота битовой последовательности должна составлять

.
5.2.3 Требования к передатчику
Передатчик (трансмиттер), как в ведущем, так и в ведомом, должен быть реализован как приемник втекающего тока. Токовый сигнал накладывается на питающее напряжение постоянного тока сети AS-i. Спадающий фронт сигнала, закодированного по программе Manchester II, должен вызвать следующий ток:

.
Нарастающий фронт вызовет ток:

.
Амплитуда тока модуляции Isend должна быть в пределах от 55 до 68 мА.
Максимальное отклонение от номинального времени передачи битов должно быть меньше или равно +/- 0,1% для ведущего и +/- 0,2% для ведомого.
5.2.4 Требования к приемнику (ресиверу)
Вместе с развязывающими индуктивностями схемы развязки в источнике питания форма сигнала тока отправки, как определено в
5.2.3, приведет к отрицательному (положительному) импульсу напряжения на каждом нарастающем (спадающем) фронте. Форма импульсов в идеале будет следующей:

,
где Usend = const ~= 2 В.
Примечание 1 - В реальной системе AS-i спадающий фронт импульсов сглаживается из-за характеристик схемы развязки. Кроме того, на амплитуды и форму сигнала будут влиять физические свойства линии AS-i. Поэтому приемники должны иметь возможность обнаруживать более сложный спектр импульсов.
Приемник должен иметь возможность принимать и декодировать сообщение, как описано ниже (см.
рисунок 3).
Рисунок 3 - Требования к приемнику
Максимальная амплитуда импульса сообщения Umax может варьироваться от 1,5 до 4 В.
Примечание 2 - Различия в амплитуде Umax между последовательными запросами мастера не будут изменяться в одной конфигурации. Показаны крайние значения в различных конфигурациях и положениях ведомого устройства на линии AS-i. В постоянной конфигурации отношение Umax между ответами двух ведомых в разных местах линии составляет до 1:1,5.
Амплитуда действующего импульса в сообщении может варьироваться от 65% до 100% от максимальной амплитуды Umax.
Примечание 3 - Для ведомых устройств в соответствии с предыдущими версиями IEC 62026-2 оно может варьироваться от 80% до 100%.
Действующие импульсы начинаются во временном окне

по отношению к начальному импульсу
Uinit. Эти импульсы должны быть приняты приемником.
Импульсы вне окна

не должны приниматься приемником.
Импульсы (шум, звон) до 30% от Umax не должны мешать приему сообщения.
Примечание 4 - Отклонения импульсов от -0,8 мкс до +1,6 мкс могут возникать из-за комбинации различных эффектов, например емкостной нагрузки на линии AS-i, отклонений от частоты генератора в передатчике и приемнике.
5.3 Электропитание и распределение данных
5.3.1 Общие положения
Одновременная передача данных и питания по линии AS-i требует технических средств для развязки данных и питания.
Блок питания AS-i должен обеспечивать питание напряжением постоянного тока для всей сети. С другой стороны, он должен реализовывать стабилизацию (кондиционинг) физической передачи данных в системе. Эта функция включает в себя симметризацию, формирование и адаптацию сигналов передачи в соответствии с требованиями к сигналам, определенными в
5.2. Цепь адаптации, кроме того, будет называться цепью развязки.
Хотя функции этих компонентов независимы, их полезно комбинировать по практическим соображениям.
Комбинация источника питания постоянного тока, схемы симметризации и схемы развязки называются источником питания AS-i.
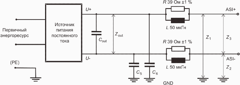
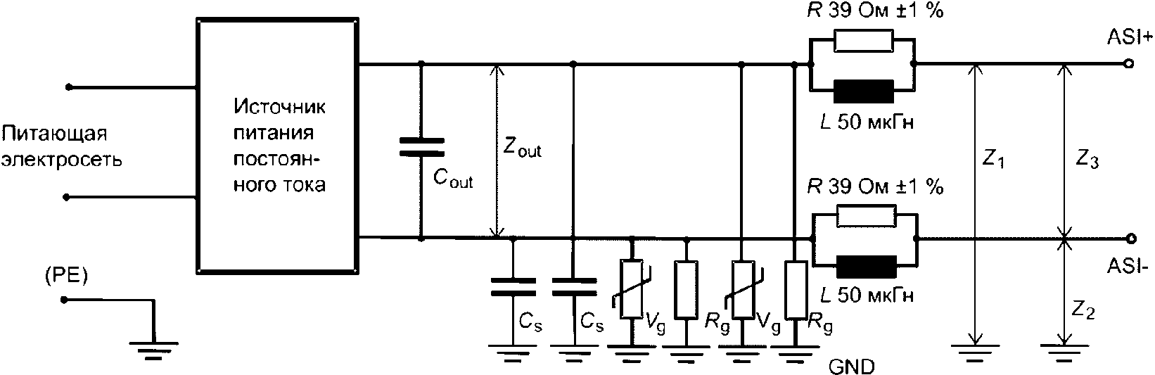
Рисунок 4 - Блок питания AS-i
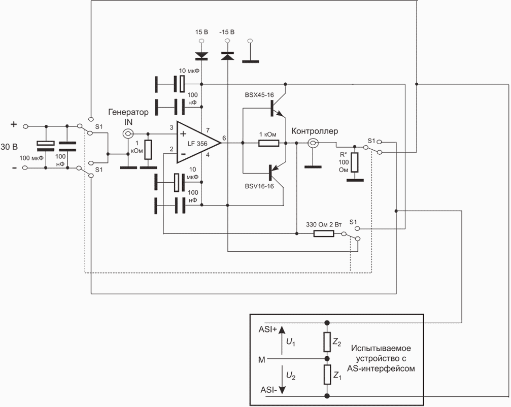
5.3.2 Требования к источнику питания AS-i
Требования к источникам питания AS-i приведены в
таблице 1.
Таблица 1
Технические характеристики блока питания AS-i
Характеристика | Требования |
Выходное напряжение при ASI+/ASI- (во всем диапазоне нагрузок) | UASI от 29,5 В до 31,6 В постоянного тока |
Номинальный выходной ток | Ie, указанный изготовителем |
Дополнительный ток для соответствия нагрузкам при подключении дополнительных ведомых во время нормальной работы | Ia = 0,4 А (12,5 мА для каждого стандартного ведомого/6,5 мА для каждого ведомого в режиме расширенной адресации) |
Ограничение тока | Ilim > Ie + Ia |
Амплитудный шум в текущем диапазоне (измеренный в ASI+/ASI-) | Размах в 50 мВ между пиками в диапазоне от 10 до 500 кГц (видимая на осциллографе полоса шума) |
Низкочастотная пульсация (кроме перегрузки) | Размах в 300 мВ в диапазоне частот от 0 до 10 кГц |
Задержка включения питания | <= 2 с после достижения 5 В на выходных терминалах |
Примечание - Любое регулирование входа и изменения нагрузки не должно влиять на связь по линии AS-i. Передача AS-i не должна влиять на источник питания. Суммарное влияние на линию AS-i не должно превышать значение размаха в 50 мВ или 300 мВ, как указано в
таблице 1.
5.3.3 Поведение при запуске
В течение 2 с после первого достижения 5 В уровень напряжения должен достичь максимального значения стартового напряжения мастера (26,5 В). Промежуток времени между минимальным стартовым напряжением мастера (22,5 - 1 В, см.
8.5.2.1) и минимальным уровнем напряжения AS-i (29,5 В) должен быть менее 1 с. Уровень напряжения должен постоянно увеличиваться с 5 В до нормального рабочего напряжения (от 29,5 до 31,6 В).
Примечание - Второе требование важно, потому что мастер начинает работать, если напряжение превышает его начальное напряжение (22,5 +/- 1) В.
Во время запуска источник питания должен обеспечивать повышенный ток, чтобы соответствовать процессу нагрузки в системе. Эта дополнительная нагрузка будет эквивалентна емкости 15 мФ. Начиная с уровня напряжения 5 В, источник питания должен выдавать номинальный выходной ток Ie плюс дополнительный ток для нагрузки вышеупомянутой емкости 15 мФ для соблюдения временных ограничений.
5.3.4 Схема симметризации и развязки
Схема симметризации и развязки обеспечивает несколько функций системы передачи AS-i:
- обеспечение источником питания постоянного тока линии AS-i;
- формирование сигнала;
- оконечное сопротивление (для физической линии);
- симметризация линии AS-i относительно земли;
- подавление синфазных помех.
Эквивалентная развязывающая сеть состоит из двух индуктивностей и двух резисторов, а также симметричных конденсаторов CS, как показано на
рисунке 5.
Рисунок 5 - Эквивалентная схема схемы симметризации
и развязки
Конденсаторы симметрии Cs должны быть расположены как можно ближе к цепи развязки.
Эти емкости обеспечивают симметрию ASI+/ASI- относительно земли. Для Cs рекомендуются равные значения не менее 100 нФ.
Таблица 2
Технические характеристики схемы симметризации и развязки
Характеристика | Требования |
Индуктивность между ASI+ и ASI- | 100 мкГн +/- 10% (от IL = 0 до ILmax) |
Короткое замыкание/перегрузка | Может применяться в течение бесконечного времени, не вызывая дефектов в цепи развязки |
Симметрия ASI +/- относительно земли | 0,98 <= |Z1|/|Z2| <= 1,02 в диапазоне частот от 10 до 300 кГц и во всем диапазоне нагрузок |
Импеданс источника | |Zout| < 0,5 Ом в диапазоне от 10 до 300 кГц |
Импеданс развязки Cs | |Zs| < 5 Ом в диапазоне выше 300 кГц |
5.4 Топология AS-i и другие компоненты
5.4.1 Линия AS-i (минимальные требования)
Среда передачи AS-i может быть любым кабелем, экранированным или неэкранированным, для которого должны обеспечиваться следующие характеристики для полного рабочего диапазона:
на частоте 167 кГц:
R': < 90 мОм/м;
C': < 80 пФ/м;
Z: от 70 до 140 Ом;
G': <= 5 мкСм/м;
L': от 400 до 1 300 нГн/м;
t': <= 8,3 нс/м.
Рекомендуемое сечение - 2 x 1,5 мм2.
Для коротких магистральных линий без дальнейших разветвлений допустимы кабели с другими характеристиками, если падение напряжения постоянного тока на этих линиях не влияет на работу подключенных устройств.
Рисунок 6 - Модель среды передачи AS-i
Примечание 1 - Характеристический импеданс Z линии передачи определяется ее распределенными константами R', L', C', G' и используемой частотой следующей зависимости:

.
Распределенные константы могут быть измерены на короткой электрической длине линии передачи с разомкнутым (G', C') и закороченным (R', L') концом соответственно. Дополнительные ограничения Z и времени задержки распространения t' являются результатом исключения таких комбинаций распределенных констант, которые могут привести к нежелательным высоким или низким значениям характеристического импеданса.
Примечание 2 - Любой кабель, который соответствует приведенным выше данным, может использоваться в качестве линии AS-i. Тем не менее несколько требований и допусков настоящего стандарта предназначены для обеспечения полного падения напряжения (постоянного тока) в передающей среде AS-i до 3 В. Рекомендуется использовать достаточное поперечное сечение проводника, чтобы не было чрезмерно высокого падения напряжения. Если в качестве AS-i-линии будет использоваться кабель, который не соответствует вышеуказанным данным, это может повлиять на общую длину 100 м для всей сети.
Примечание 3 - Задержка распространения сигнала по линии AS-i определяется по формуле

и обычно составляет 0,6 мкс/100 м в одном направлении.
5.4.2 Топология AS-i
Топология AS-i представляет собой древовидную структуру. Общая длина линии AS-i не должна превышать 100 м. Эта длина рассчитывается как сумма всех магистральных линий.
В сети не должно быть подключения к земле, кроме терминала заземления источника питания.
Примечание - AS-i был разработан как симметричная система. Чем лучше симметрия, тем лучше подавление нежелательного излучения компонентов сигнала AS-i и ниже генерация шума, соответствующего AS-i, даже если система относительно большая и распределенная. Это важно, потому что сеть неэкранирована и может действовать, как антенна.
Во время нормальной работы не должно происходить падения напряжения более 3 В между источником питания и любой точкой сети, если возможное более высокое падение напряжения не указано в документации на конкретное ведомое устройство.
5.4.3 Повторитель AS-i
Общая длина линии AS-i ограничена 100 м. Повторитель AS-i регенерирует сигнал AS-i и обеспечивает гальваническую развязку между частями сети AS-i так, что возможна длина сети более 100 м.
Из-за ограничений по времени не разрешается подключать более двух репитеров последовательно.
Однако можно использовать несколько репитеров параллельно, если они подключены к разным ветвям древовидной структуры сети.
5.4.4 Детектор замыкания на землю AS-i
В соответствии с IEC 60204-1 нарушения изоляции заземления в любой цепи управления не должны вызывать непреднамеренный запуск и потенциально опасные действия оборудования или препятствия для его остановки. Чтобы выполнить это требование, IEC 60204-1 указывает, что цепи управления, не подключенные к цепи защитного заземления, должны быть снабжены устройством контроля изоляции, которое указывает на замыкание на землю либо автоматически прерывает цепь после обнаружения замыкания или сообщает о замыкании на землю, чтобы инициировать сигнализацию на оборудовании.
Если сеть AS-i используют для управления потенциально опасными действиями оборудования и применяют IEC 60204-1, то необходимо установить устройство контроля изоляции. Если сеть AS-i состоит из отдельных частей, изолированных друг от друга, то для каждой изолированной части сети следует использовать устройство контроля изоляции.
Устройство контроля изоляции, используемое в сетях AS-i, должно соответствовать требованиям системы передачи AS-i. Подробности приведены в
8.3.2.
5.5.1 Принципы связи
Система AS-i - это система связи "ведущий - ведомый", состоящая из ведущего до 31 ведомого (62 с расширенной адресацией). Каждое ведомое устройство должно иметь уникальный адрес в диапазоне от 1 до 31 (от 1A/1B до 31A/31B с расширенной адресацией). Этот адрес называется рабочим адресом. Рабочий адрес операции должен храниться в энергонезависимой памяти. Только ведомые устройства с рабочим адресом должны отвечать на запросы данных и параметров от ведущего устройства.
Нулевой адрес используется при изменении адреса ведомого устройства. Обычно нулевой адрес сохраняется в энергозависимом состоянии, за исключением новых заводских ведомых устройств. Подробнее см.
8.4.
Одна транзакция состоит из запроса мастера и ответа ведомого. Комбинированная транзакция состоит из нескольких отдельных транзакций.
5.5.2 Управление передачей
Обмен данными между одним ведущим устройством и 31 (62 с расширенной адресацией) ведомым устройством осуществляется путем обработки транзакций (см.
рисунок 7). Транзакция начинается с мастер-запроса. Ведущее устройство ожидает ответа от ведомого в течение определенного времени. Если ведущее устройство не получает действительного ответа от ведомого в течение этого времени, то оно должно интерпретировать это как отрицательный ответ. Мастер может повторно передать запрос. После получения действительного ответа мастер должен начать следующую транзакцию после истечения паузы отправки.
Ведомое устройство не должно отвечать, если оно обнаруживает ошибочный запрос ведущего или если ведущее устройство выдает неподдерживаемый запрос. Ведомый не должен давать отрицательный ответ.
5.5.3 Временные ограничения
Все требования по временным диапазонам, указанные ниже, относятся к сигналам на линии AS-i в местах расположения терминалов (клемм) ведущего.
Пример того, как измерить мастер-паузу, показан на
рисунках 8 и
9. Остальные паузы должны измеряться соответственно. И мастер-запрос, и ответ ведомого начинаются с нуля в качестве первого бита. Из-за формата Manchester II этот стартовый бит приводит только к отрицательному импульсу напряжения во второй половине первого битового времени.
Примечание 1 - Каждый приемник производит выборку импульсов напряжения с определенным пороговым значением. Как следствие, из-за аналоговых фильтров начало внутренних битовых времен может отличаться от показанных на
рисунке 9.
Примечание 2 - Пауза ведущего контролируется ведомым устройством, а пауза ведомого - ведущим устройством. Эти имена, хотя и нелогичны, сохранены по историческим причинам.
Рисунок 8 - Мастер-пауза и пауза ведомого с точки зрения
ведущего и ведомого
Рисунок 9 - Схема мастер-паузы
Транзакция разделена на два действия (мастер-запрос и ответ ведомого) и два временных интервала (мастер-пауза и пауза отправки). Тайм-аут ответа ведомого контролирует возможное отсутствие ответа ведомого:
1. Мастер-запрос: отправка сообщения от ведущего к одному ведомому и ожидание от него ответа.
2. Мастер-пауза: промежуток времени, когда ведомое устройство обрабатывает запрошенную функцию, создает данные ответа и начинает отправлять ответ ведущему. Если ведомое устройство отвечает на запрос ведущего, то оно должно начать свой ответ в течение периода от 2 до 5 бит после окончания запроса мастера. Ведущее устройство должно иметь возможность принять начало ответа ведомого в течение периода от 12 до 63 мкс после окончания его запроса.
Примечание 3 - Для оптимального подавления шума главный приемник AS-i должен быть выключен во время основной паузы на >= 1,5 бита.
3. Ответ ведомого: отправка мастеру данных ведомого или результата команды.
4. Пауза ведомого: после получения ответа ведомого должен быть минимальный период, в течение которого последующая передача не должна происходить. Продолжительность этой паузы должна быть от 1,5 до 2 бит. Ведомое устройство должно быть способно начать прием запроса ведущего после паузы ведомого длительностью 6 мкс.
5. Пауза отправки: после получения ответа ведомого должен быть минимальный период, в течение которого последующая передача не происходит. Во время нормальной работы время этой паузы должно составлять одну паузу ведомого устройства в случае более 30 транзакций за цикл AS-i. В случае 30 или менее транзакций в цикле AS-i пауза отправки может быть продлена максимум до 500 мкс; но в этом случае время цикла AS-i не должно превышать 5 мс, включая этапы управления и включения.
6. Время ожидания ответа ведомого: в случае отсутствия ответа от ведомого в течение определенного интервала времени (тайм-аут ответа ведомого) ведущий должен завершить транзакцию или повторить передачу. Это промежуток времени должен составлять 11 битовых интервалов

.
Примечание 4 - Это относится к задержке распространения по линии и возможному использованию повторителей.
Таймер тайм-аута ответа ведомого должен запускаться в конце передачи мастер-запроса.
Примечание 5 - В течение тайм-аута мастер ожидает начала ответного сообщения от ведомого устройства. По истечении этого времени функция передачи определяет отсутствие ответа ведомого.
7. Время задержки для повторителя: максимальное время задержки для повторителя должно быть меньше или равно 7 мкс для каждого направления.
Примечание 6 - Мастер-пауза должна быть не более (см.
время ожидания ответа от ведомого). В случае двух последовательно соединенных повторителей появляется асинхронное ведомое устройство за вторым повторителем и время задержки распространения по линии длиной 300 м составляет около 5 мкс. Максимальное время задержки для одного повторителя составляет 7 мкс для каждого направления. Время задержки повторителя следует измерять как время между определенным импульсом входящего напряжения и соответствующим импульсом выходного напряжения на другой линии.
Примечание 7 - С доступными в текущий момент компонентами заявленное время цикла AS-i должно быть рассчитано следующим образом:
при n = 33 | |
n x мастер-запрос | = n x (14 бит) | = n x 84 мкс | = | 2772 мкс |
+ n x мастер-пауза | = n x (3 бита) | = n x 16 мкс (синхронизация ведомого) | = | 528 мкс |
+ n x ответ ведомого | = n x (7 бит) | = n x 42 мкс | = | 1386 мкс |
+ n x пауза отправки | = n x (2 бита) | = n x 12 мкс (мин.) | = | 396 мкс |
= | Tцикла | = n x (26 бит) | = n x 154 мкс (мин.) | = | 5082 мкс |
где n - количество всех запросов AS-i во время обмена данными в цикле AS-i и на этапе включения с учетом одного повторения. При нормальной работе n будет числом активных ведомых устройств плюс 2. На этот расчет не влияет использование до 62 ведомых в режиме расширенной адресации.
5.6 Одиночные транзакции AS-i
5.6.1 Общие положения, касающиеся транзакций
Четыре отдельных типа транзакций поддерживают обмен данными, параметризацию, управление сетью и диагностику. Все запросы главного устройства и все ответы ведомого устройства имеют одинаковую структуру и одинаковую длину 14 бит (мастер) и 7 бит (ведомый) соответственно.
Мастер может быть в состоянии отправить все или некоторые из основных запросов, перечисленных в
таблицах 4 и
5, чтобы начать транзакцию. Любое ведомое устройство должно иметь возможность обрабатывать и отвечать на все эти запросы ведущего устройства, за исключением, возможно, запроса Address_Assignment и запроса R1 (см.
приложение B, основные профили AS-i).
5.6.2 Мастер-запросы
Установлены следующие типы мастер-запросов:
Data_Exchange - служит для доставки и/или приема битовой комбинации к/от вывода/ввода данных ведомого устройства;
Write_Parameter - служит для доставки и/или приема битовой комбинации в/из параметрических портов ведомого устройства;
Address_Assignment - служит для назначения энергонезависимого адреса (0 ... 31 для стандартного режима адресации/0,1A/1B, .. 31A/31B для расширенного режима адресации) ведомому устройству с нулевым адресом;
Commands - служат для различных функций, таких как сброс, чтение конфигурации и чтение состояния ведомого устройства.
Сводка всех запросов ведущего приведена в
таблицах 4 и
5. Все другие возможные коды (еще не используемые в настоящем стандарте) зарезервированы и не должны применяться ни в одной ведущей или ведомой имплементации, используемой для сетей AS-i.
5.6.3 Структура и перечень основных запросов
Запросы, отправленные ведущим и полученные ведомым, состоят из шести следующих элементов:
Стартовый бит | Управляющий бит | Адрес | Информация | Бит четности | Конечный бит |
Стартовый бит = 0
Управляющий бит:
ST | SB | A4 | A3 | A2 | A1 | A0 | 14 | 13 | 12 | 11 | 10 | PB | EB |
| | 5 бит для адреса | | 5 бит для информации | |
Рисунок 10 - Структура главного запроса
Таблица 3
Битовые строки мастер-запросов
Битовая строка | Описание | Комментарии |
ST: | Стартовый бит | Всегда определяет начало главного запроса: ST = 0 |
CB: | Бит управления | Определяет тип запроса в информационной ячейке; 0 = передача данных/параметров/присвоение адреса; 1 = передача команды |
A4, A0: | Адрес (5 бит) | Для адресации перечисленных ведомых устройств 00Hex = нулевой адрес; 01Hex . . 1FHex = ведомые устройства с 1 по 31 |
14..10 | Информация | Эти 5 бит содержат информацию, которая должна быть передана ведомому устройству для каждого типа запроса. Отдельные биты описываются соответствующим типом вызова. Для расширенной адресации I3 используется как расширение адреса (Sel-бит) для адресации A- и B-ведомых устройств. Определение Sel-бит: Sel = 0 A-ведомый; Sel = 1 B-ведомый |
PB: | Бит четности | Часть проверки правильности запроса ведущего на ведомом. Правильное сообщение имеет четность. 0 = четное количество символов "1" в (CB, A4..A0, I4..I0) 1 = нечетное количество символов "1" в (CB, A4..A0, I4..I0) |
EB: | Конечный бит | Всегда определяет конец главного запроса: EB = 1 |
Таблица 4
Запросы мастера (стандартный режим адресации)
Data_Exchange | ST | CB | | I4 | I3 | I2 | I1 | I0 | | EB | |
=0 | =0 | A4 | A3 | A2 | A1 | A0 | =0 | D3 | D2 | D1 | D0 | PB | =1 |
| | 5 Bit Address | | | 5 Bit Information | | |
|
Write_Parameter | ST | CB | | I4 | I3 | I2 | I1 | I0 | | EB |
=0 | =0 | A4 | A3 | A2 | A1 | A0 | =1 | P3 | P2 | P1 | P0 | PB | =1 |
| | 5 Bit Address | | | 5 Bit Information | | |
|
Address_Assignment | ST | CB | | I4 | I3 | I2 | I1 | I0 | | EB |
=0 | =0 | =0 | =0 | =0 | =0 | =0 | A4 | A3 | A2 | A1 | A0 | PB | =1 |
| | 5 Bit Address | | | 5 Bit Information | | |
|
Write_Extended_ID-Code_1 | ST | CB | | I4 | I3 | I2 | I1 | I0 | | EB |
=0 | =1 | =0 | =0 | =0 | =0 | =0 | =0 | ID3 | ID2 | ID1 | ID0 | PB | =1 |
| | 5 Bit Address | | | 5 Bit Information | | |
|
Delete_Address | ST | CB | | I4 | I3 | I2 | I1 | I0 | | EB |
=0 | =1 | A4 | A3 | A2 | A1 | A0 | =0 | =0 | =0 | =0 | =0 | PB | =1 |
| | 5 Bit Address | | | 5 Bit Information | | |
|
Reset_Slave | ST | CB | | I4 | I3 | I2 | I1 | I0 | | EB | |
=0 | =1 | A4 | A3 | A2 | A1 | A0 | =1 | =1 | =1 | =0 | =0 | PB | =1 |
| | 5 Bit Address | | | 5 Bit Information | | |
|
Read_I/O-Configuration | ST | CB | | I4 | I3 | I2 | I1 | I0 | | EB |
=0 | =1 | A4 | A3 | A2 | A1 | A0 | =1 | =0 | =0 | =0 | =0 | PB | =1 |
| | 5 Bit Address | | | 5 Bit Information | | |
|
Read_ID-Code | ST | CB | | I4 | I3 | I2 | I1 | I0 | | EB |
=0 | =1 | A4 | A3 | A2 | A1 | A0 | =1 | =0 | =0 | =0 | =1 | PB | =1 |
| | 5 Bit Address | | | 5 Bit Information | | |
|
Read_Extended_ID-Code_1 | ST | CB | | I4 | I3 | I2 | I1 | I0 | | EB |
=0 | =1 | A4 | A3 | A2 | A1 | A0 | =1 | =0 | =0 | =1 | =0 | PB | =1 |
| | 5 Bit Address | | | 5 Bit Information | | |
|
Read_Extended_ID-Code_2 | ST | CB | | I4 | I3 | I2 | I1 | I0 | | EB |
=0 | =1 | A4 | A3 | A2 | A1 | A0 | =1 | =0 | =0 | =1 | =1 | PB | =1 |
| | 5 Bit Address | | | 5 Bit Information | | |
|
Read_Status | ST | CB | | I4 | I3 | I2 | I1 | I0 | | EB | |
=0 | =1 | A4 | A3 | A2 | A1 | A0 | =1 | =1 | =1 | =1 | =0 | PB | =1 |
| | 5 Bit Address | | | 5 Bit Information | | |
|
R1 | ST | CB | | I4 | I3 | I2 | I1 | I0 | | EB |
=0 | =1 | A4 | A3 | A2 | A1 | A0 | =1 | =1 | =1 | =1 | =1 | PB | =1 |
| | 5 Bit Address | | | 5 Bit Information | | |
|
Broadcast | ST | CB | | I4 | I3 | I2 | I1 | I0 | | EB |
=0 | =1 | =1 | =1 | =1 | =1 | =1 | =1 | =0 | =1 | =0 | =1 | PB | =1 |
| | 5 Bit Address | | | 5 Bit Information | | |
Таблица 5
Мастер-запросы в режиме расширенной адресации
Data_Exchange | ST | CB | | I4 | I3 | I2 | I1 | I0 | | EB | |
=0 | =0 | A4 | A3 | A2 | A1 | A0 | =0 | | D2 | D1 | D0 | PB | =1 |
| | 5 Bit Address | | | 5 Bit Information | | |
|
Write_Parameter | ST | CB | | I4 | I3 | I2 | I1 | I0 | | EB |
=0 | =0 | A4 | A3 | A2 | A1 | A0 | =1 | | P2 | P1 | P0 | PB | =1 |
| | 5 Bit Address | | | 5 Bit Information | | |
|
Address_Assignment | ST | CB | | I4 | I3 | I2 | I1 | I0 | | EB |
=0 | =0 | =0 | =0 | =0 | =0 | =0 | A4 | A3 | A2 | A1 | A0 | PB | =1 |
| | 5 Bit Address | | | 5 Bit Information | | |
|
Write_Extended_ID-Code_1 | ST | CB | | I4 | I3 | I2 | I1 | I0 | | EB |
=0 | =1 | =0 | =0 | =0 | =0 | =0 | =0 | ID3 | ID2 | ID1 | ID0 | PB | =1 |
| | 5 Bit Address | | | 5 Bit Information | | |
|
Delete_Address | ST | CB | | I4 | I3 | I2 | I1 | I0 | | EB |
=0 | =1 | A4 | A3 | A2 | A1 | A0 | =0 | Sel | =0 | =0 | =0 | PB | =1 |
| | 5 Bit Address | | | 5 Bit Information | | |
| |
Reset_Slave | ST | CB | | I4 | I3 | I2 | I1 | I0 | | EB |
=0 | =1 | A4 | A3 | A2 | A1 | A0 | =1 | | =1 | =0 | =0 | PB | =1 |
| | 5 Bit Address | | | 5 Bit Information | | |
|
Read_I/O-Configuration | ST | CB | | I4 | I3 | I2 | I1 | I0 | | EB |
=0 | =1 | A4 | A3 | A2 | A1 | A0 | =1 | Sel | =0 | =0 | =0 | PB | =1 |
| | 5 Bit Address | | | 5 Bit Information | | |
|
Read_ID-Code | ST | CB | | I4 | I3 | I2 | I1 | I0 | | EB |
=0 | =1 | A4 | A3 | A2 | A1 | A0 | =1 | Sel | =0 | =0 | =1 | PB | =1 |
| | 5 Bit Address | | | 5 Bit Information | | |
|
Read_Extended_ID-Code_1 | ST | CB | | I4 | I3 | I2 | I1 | I0 | | EB |
=0 | =1 | A4 | A3 | A2 | A1 | A0 | =1 | Sel | =0 | =1 | =0 | PB | =1 |
| | 5 Bit Address | | | 5 Bit Information | | |
|
Read_Extended_ID-Code_2 | ST | CB | | I4 | I3 | I2 | I1 | I0 | | EB |
=0 | =1 | A4 | A3 | A2 | A1 | A0 | =1 | Sel | =0 | =1 | =1 | PB | =1 |
| | 5 Bit Address | | | 5 Bit Information | | |
|
Read_Status | ST | CB | | I4 | I3 | I2 | I1 | I0 | | EB | |
=0 | =1 | A4 | A3 | A2 | A1 | A0 | =1 | | =1 | =1 | =0 | PB | =1 |
| | 5 Bit Address | | | 5 Bit Information | | |
|
R1 | ST | CB | | I4 | I3 | I2 | I1 | I0 | | EB |
=0 | =1 | A4 | A3 | A2 | A1 | A0 | =1 | | =1 | =1 | =1 | PB | =1 |
| | 5 Bit Address | | | 5 Bit Information | | |
|
Broadcast | ST | CB | | I4 | I3 | I2 | I1 | I0 | | EB |
=0 | =1 | =1 | =1 | =1 | =1 | =1 | =1 | =0 | =1 | =0 | =1 | PB | =1 |
| | 5 Bit Address | | | 5 Bit Information | | |
| | ИС МЕГАНОРМ: примечание. Примечание дано в соответствии с официальным текстом документа. | |
Примечание - Sel обозначает бит выбора, Sel - инвертированный бит выбора.
5.6.4 Структура и перечень ответов ведомых
Ответы, отправленные ведомым устройством, не имеют контрольного бита и адреса и состоят из 4 элементов, как показано ниже на
рисунке 11 и в
таблице 6:
Start bit=0 |
ST | I3 | I2 | I1 | I0 | PB | EB |
|  4 Bit Information  | | |
Parity bit |
End bit=1 |
Рисунок 11 - Структура ответа ведомого
Таблица 6
Битовые строки ответов ведомого устройства
Битовая строка | Описание | Комментарии |
ST: | Стартовый бит | Всегда определяет начало ответа ведомого: ST = 0 |
13..10 | Информация | Эти 4 бита содержат информацию, которая должна быть передана мастеру при каждом типе ответа. Отдельные биты описываются соответствующим типом вызова |
PB: | Бит четности | Часть проверки правильности ответа ведомого. Правильное сообщение имеет четность. 0 = четное количество символов "1" в (I3..I0) 1 = нечетное количество символов "1" в (I3..I0) |
EB: | Конечный бит | Всегда определяет конец ответа ведомого: EB = 1 |
5.6.5 Индивидуальные разовые транзакции
5.6.5.1 Обмен данными
"Data_Exchange Request" должен использоваться ведущим для передачи 4 бит данных (I3..I0) (3 бита данных плюс Sel-Bit в случае расширенного режима адресации) в регистр выходных данных ведомого и для получения 4 бит данных из входов ведомого (относительно поведения портов ввода/вывода ведомого устройства см. B
8.4).
Запрос на обмен данными должен иметь структуру, приведенную на
рисунке 12:
ST | CB | | I4 | I3 | I2 | I1 | I0 | | EB |
=0 | =0 | A4 | A3 | A2 | A1 | A0 | =0 | D3 | D2 | D1 | D0 | PB | =1 |
| | 5 Bit Address | | | 5 Bit Information | | |
ST | CB | | I4 | I3 | I2 | I1 | I0 | | EB |
=0 | =0 | A4 | A3 | A2 | A1 | A0 | =0 | | D2 | D1 | D0 | PB | =1 |
| | 5 Bit Address | | | 5 Bit Information | | |
Рисунок 12 - Структура запроса на обмен данными
(вверху: стандартный адресный режим;
внизу: расширенный режим адресации)
Биты A4, A0 должны содержать адрес операции (1..31).
Ответ ведомого должен иметь структуру, показанную на
рисунке 13.
ST | I3 | I2 | I1 | I0 | | EB |
=0 | D3 | D2 | D1 | D0 | PB | =1 |
|  4 Bit Information  | |
Рисунок 13 - Структура ответа ведомого (Data_Exchange)
Если ведомое устройство не активно, то ответ генерироваться не будет.
5.6.5.2 Write_Parameter (запись параметров)
"Write_Parameter_Request" должен использоваться ведущим для передачи 4 бит параметров (I3..I0) в регистр вывода параметров ведомого устройства и для получения 4 бита данных со входов параметров ведомого (для получения информации о параметрах портов ввода/вывода ведомого устройства см.
8.4).
Структура Write_Parameter_Request приведена на
рисунке 14.
ST | CB | | I4 | I3 | I2 | I1 | I0 | | EB |
=0 | =0 | A4 | A3 | A2 | A1 | A0 | =1 | P3 | P2 | P1 | P0 | PB | =1 |
| | 5 Bit Address | | | 5 Bit Information | | |
ST | CB | | I4 | I3 | I2 | I1 | I0 | | EB |
=0 | =0 | A4 | A3 | A2 | A1 | A0 | =1 | | P2 | P1 | P0 | PB | =1 |
| | 5 Bit Address | | | 5 Bit Information | | |
Рисунок 14 - Структура запроса Write_Parameter
(вверху: стандартный режим адресации;
внизу: расширенный режим адресации)
Биты A4..A0 должны содержать адрес операции (1..31).
Ответ ведомого должен иметь структуру, приведенную на
рисунке 15.
ST | I3 | I2 | I1 | I0 | | EB |
=0 | P3 | P2 | P1 | P0 | PB | =1 |
|  4 Bit Information  | |
Рисунок 15 - Структура ответа ведомого (Write_Parameter)
Запрос Write_Parameter может повлиять на состояние ведомого оборудования (подробнее см.
8.4).
| | ИС МЕГАНОРМ: примечание. В официальном тексте документа, видимо, допущена опечатка: один и тот же абзац приведен дважды. | |
Запрос Write_Parameter может повлиять на состояние ведомого оборудования (подробнее см.
8.4).
5.6.5.3 Назначение адреса (Address_Assignment)
"Запрос Address_Assignment" должен использоваться ведущим, чтобы заставить ведомое устройство сохранять данный адрес (I4..I0) в энергонезависимой памяти и использовать этот адрес при ответе на запросы ведущего.
Запрос Address_Assignment должен иметь структуру, указанную на
рисунке 16:
ST | CB | | I4 | I3 | I2 | I1 | I0 | | EB |
=0 | =0 | =0 | =0 | =0 | =0 | =0 | A4 | A3 | A2 | A1 | A0 | PB | =1 |
| | 5 Bit Address | | | 5 Bit Information | | |
Рисунок 16 - Структура запроса Address_Assignment
Биты A4..A0 должны содержать нулевой адрес (00Hex).
Ответ ведомого должен иметь структуру, показанную на
рисунке 17:
ST | I3 | I2 | I1 | I0 | | EB |
=0 | =0 | =1 | =1 | =0 | PB | =1 |
|  4 Bit Information  | |
Рисунок 17 - Структура ответа ведомого (Address_Assignment)
После успешного присвоения Address_Assignment ведомое устройство должно ответить по новому адресу.
5.6.5.4 Write_Extended_ID-Code_1 (запись расширенного ID-кода)
Запрос "Write_Extended_ID-Code_1" является управляющим (командным) запросом и должен использоваться ведущим для записи полубайта переменного ID-кода ведомого устройства с адресом, равным нулю (= 0).
Запрос "Write_Extended_ID-Code_1" должен иметь структуру, приведенную на
рисунке 18.
ST | CB | | I4 | I3 | I2 | I1 | I0 | | EB |
=0 | =1 | =0 | =0 | =0 | =0 | =0 | =0 | ID3 | ID2 | ID1 | ID0 | PB | =1 |
| | 5 Bit Address | | | 5 Bit Information | | |
Рисунок 18 - Структура запроса Write_Extended_ID-Code_1
В целях обеспечения совместимости с предыдущими версиями настоящего стандарта ответ ведомого устройства на эту команду не является обязательным. После успешной команды "Write_Extended_ID-Code_1" ответ ведомого должен иметь структуру, приведенную на
рисунке 19.
ST | I3 | I2 | I1 | I0 | | EB |
=0 | =0 | =0 | =0 | =0 | PB | =1 |
|  4 Bit Information  | |
Рисунок 19 - Структура ответа ведомого
(Write_Extended_ID-Code_1)
Полубайт нового ID-кода должен храниться в энергонезависимой памяти.
В режиме расширенной адресации изготовителю разрешено блокировать доступ пользователя для записи к расширенному ID-коду 1. Это позволяет различать более конкретные продукты. Изготовитель должен установить все биты заблокированного расширенного идентификационного кода 1 на "1" или так, как это определено в профиле. Некоторые ID-Code 1 могут быть зафиксированы в определенных профилях. В случае ID_Code2 = FHex и ID_Code1 = FHex, ID-Code 1 может быть заблокирован изготовителем.
Примечание 1 - Если ведомое устройство находится в процессе сохранения нового полубайта ID-кода в энергонезависимой памяти (обрабатывая запрос "Write_Extended_ID-Code_1"), то новый запрос "Write_Extended_ID-Code_1" не должен выдаваться ведущим. В противном случае результат процесса хранения был бы неопределенным.
Примечание 2 - Если ведомое устройство используется в режиме расширенного адреса, то ID3 используется как SEL для выбора адресов A и B. В этом режиме программируемая пользователем часть расширенного ID-Code_1 (ID2..ID0) ограничена диапазоном от 0 до 7.
"Reset_Slave" (запрос на сброс (переустановку) ведомого) является управляющим запросом (командой) и должен использоваться мастером для сброса (переустановки) конкретного ведомого.
"Reset_Slave" должен иметь структуру, приведенную на
рисунке 20:
ST | CB | | I4 | I3 | I2 | I1 | I0 | | EB |
=0 | =1 | A4 | A3 | A2 | A1 | A0 | =1 | =1 | =1 | =0 | =0 | PB | =1 |
| | 5 Bit Address | | | 5 Bit Information | | |
ST | CB | | I4 | I3 | I2 | I1 | I0 | | EB |
=0 | =1 | A4 | A3 | A2 | A1 | A0 | =1 | Sel | =1 | =0 | =0 | PB | =1 |
| | 5 Bit Address | | | 5 Bit Information | | |
Рисунок 20 - Структура запроса Reset_Slave
(вверху: стандартный режим адресации;
внизу: расширенный режим адресации)
Ответ ведомого должен иметь структуру, приведенную на
рисунке 21.
ST | I3 | I2 | I1 | I0 | | EB |
=0 | =0 | =1 | =1 | =0 | PB | =1 |
|  4 Bit Information  | |
Рисунок 21 - Структура ответа ведомого (Reset_Slave)
Запрос Reset_Slave влияет на конечное оборудование ведомого устройства (подробнее см.
8.4).
5.6.5.6 Delete_Address
Запрос "Delete_Address" (удалить адрес) - это командный запрос, который должен использоваться ведущим для удаления рабочего адреса определенного ведомого.
Команда "Delete_Address" должна иметь структуру, приведенную на
рисунке 22.
ST | CB | | I4 | I3 | I2 | I1 | I0 | | EB |
=0 | =1 | A4 | A3 | A2 | A1 | A0 | =0 | =0 | =0 | =0 | =0 | PB | =1 |
| | 5 Bit Address | | | 5 Bit Information | | |
ST | CB | | I4 | I3 | I2 | I1 | I0 | | EB |
=0 | =1 | A4 | A3 | A2 | A1 | A0 | =0 | | =0 | =0 | =0 | PB | =1 |
| | 5 Bit Address | | | 5 Bit Information | | |
Рисунок 22 - Структура запроса Delete_Address
(вверху: стандартный режим адресации;
внизу: расширенный режим адресации)
Ответ ведомого должен иметь структуру, приведенную на
рисунке 23.
ST | I3 | I2 | I1 | I0 | | EB |
=0 | =0 | =0 | =0 | =0 | PB | =1 |
|  4 Bit Information  | |
Рисунок 23 - Структура ответа ведомого (Delete_Address)
После успешной команды "Delete_Address" ведомое устройство должно ответить нулевым адресом. Этот запрос не заставляет ведомое устройство сохранять адрес в энергонезависимой памяти.
Запрос Delete_Address не влияет на конечный автомат ведомого устройства.
Примечание 1 - Запрос "Delete_Address" к ведомому устройству с нулевым адресом идентичен запросу "Write_Extended_ID-Code_1" (см.
5.6.5.4).
Примечание 2 - Если ведомое устройство находится в процессе сохранения своего адреса в энергонезависимой памяти (обрабатывая запрос "Address_Assignment"), то запрос "Delete_Address" не должен выдаваться ведущим. Результат процесса хранения будет неопределенным.
5.6.5.7 "Read_I/O_Configuration"
Запрос "Read_I/O_Configuration" (прочитать конфигурацию входа/выхода) - это командный запрос, который должен использоваться мастером (ведущим устройством) для чтения конфигурации входа/выхода конкретного ведомого устройства.
Запрос "Read_I/O_Configuration" должен иметь структуру, указанную на
рисунке 24.
ST | CB | | I4 | I3 | I2 | I1 | I0 | | EB |
=0 | =1 | A4 | A3 | A2 | A1 | A0 | =1 | =0 | =0 | =0 | =0 | PB | =1 |
| | 5 Bit Address | | | 5 Bit Information | | |
ST | CB | | I4 | I3 | I2 | I1 | I0 | | EB |
=0 | =1 | A4 | A3 | A2 | A1 | A0 | =1 | Sel | =0 | =0 | =0 | PB | =1 |
| | 5 Bit Address | | | 5 Bit Information | | |
Рисунок 24 - Структура запроса Read_I/O_Configuration
(вверху: стандартный режим адресации;
внизу: расширенный режим адресации)
Ответ подчиненного устройства должен содержать код ввода/вывода и иметь структуру, указанную на
рисунке 25.
ST | I3 | I2 | I1 | I0 | | EB |
=0 | =I3 | =I2 | =I1 | =I0 | PB | =1 |
|  4 Bit Information  | |
Рисунок 25 - Структура ответа подчиненного устройства
(Read_I/O_Configuration)
Биты входных/выходных данных сконфигурированы так, чтобы функционировать только как ввод, только как вывод, как двунаправленный ввод/вывод или как три состояния. Эта конфигурация зависит от среды и требуемой функциональности. Как следствие, она фиксирована для каждого конкретного ведомого устройства. Определено 16 различных конфигураций, как показано в
таблице 7. Они идентифицируются ID-кодом, который должен храниться в энергонезависимой памяти ведомого устройства.
Кодировка конфигурации ввода/вывода приведена в
таблице 7.
Примечание 1 - Примеры конфигурации ввода/вывода включают:
- 4-битные входные данные для передачи сигналов переключения 4 двоичных датчиков;
- 4-битные выходные данные для активации четырех приводов;
- 2-битный выход плюс 2-битный вход для активации и контроля двойного рабочего привода (например, двунаправленного пневматического клапана, который также передает сигналы датчика, указывающие конечные положения).
Таблица 7
Коды входа/выхода (IN = вход; OUT = выход; TRI = с тремя
состояниями; I/O = вход и выход или двунаправленный (B))
ID-код (код входа/выхода) | Конфигурация входа/выхода |
D0 | D1 | D2 | D3 |
0Hex | IN | IN | IN | IN |
1Hex | IN | IN | IN | OUT |
2Hex | IN | IN | IN | I/O |
3Hex | IN | IN | OUT | OUT |
4Hex | IN | IN | I/O | I/O |
5Hex | IN | OUT | OUT | OUT |
6Hex | I/O | I/O | I/O | I/O |
7Hex | I/O | I/O | I/O | I/O |
8Hex | I/O | OUT | OUT | OUT |
9Hex | OUT | OUT | OUT | IN |
AHex | OUT | OUT | OUT | I/O |
BHex | OUT | OUT | IN | IN |
CHex | OUT | OUT | I/O | I/O |
DHex | OUT | IN | IN | IN |
EHex | OUT | I/O | I/O | I/O |
FHex | RTI | RTI | RTI | RTI |
Примечание 2 - В предыдущих версиях IEC 62026-2 код ввода/вывода 6Hex был определен как IN I/O I/O I/O.
5.6.5.8 "Read_Identification_Code"
Запрос "Read_Identification_Code" (чтение ID-кода) - это командный запрос, который должен использоваться ведущим устройством для считывания идентификационного кода конкретного ведомого устройства.
Запрос "Read_Identification" должен иметь структуру, указанную на
рисунке 26:
ST | CB | | I4 | I3 | I2 | I1 | I0 | | EB |
=0 | =1 | A4 | A3 | A2 | A1 | A0 | =1 | =0 | =0 | =0 | =1 | PB | =1 |
| | 5 Bit Address | | | 5 Bit Information | | |
ST | CB | | I4 | I3 | I2 | I1 | I0 | | EB |
=0 | =1 | A4 | A3 | A2 | A1 | A0 | =1 | Sel | =0 | =0 | =1 | PB | =1 |
| | 5 Bit Address | | | 5 Bit Information | | |
Рисунок 26 - Структура запроса Read_Identification_Code
(вверху: стандартный режим адресации;
внизу: расширенный режим адресации)
Ответ ведомого должен содержать ID-код и иметь структуру, указанную на
рисунке 27.
ST | I3 | I2 | I1 | I0 | | EB |
=0 | =I3 | =I2 | =I1 | =I0 | PB | =1 |
|  4 Bit Information  | |
Рисунок 27 - Структура ответа ведомого
(Read_Identification_Code)
Если ID-код ведомого "AHex", то ведомое устройство использует расширенный режим адресации.
Если ID-код ведомого "BHex", то ведомое устройство передает безопасные сигналы.
5.6.5.9 "Read_Extended_ID-Code_1/2"
Запросы "Read_Extended_ID-Code_1/2" (чтение расширенного идентификационного кода 1/2) - это два управляющих (командных) запроса, которые должны использоваться ведущим, чтобы прочитать содержимое расширенного (необязательного) регистра ID-кода конкретного ведомого устройства. Эти команды необязательны.
Командный запрос "Read_Extended_ID-Code_1/2" должен иметь структуру, указанную на
рисунке 28.
ID-Code_1: | ST | CB | | I4 | I3 | I2 | I1 | I0 | | EB |
=0 | =1 | A4 | A3 | A2 | A1 | A0 | =1 | =0 | =0 | =1 | =0 | PB | =1 |
| | 5 Bit Address | | | 5 Bit Information | | |
ID-Code_2: | ST | CB | | I4 | I3 | I2 | I1 | I0 | | EB |
=0 | =1 | A4 | A3 | A2 | A1 | A0 | =1 | =0 | =0 | =1 | =1 | PB | =1 |
| | 5 Bit Address | | | 5 Bit Information | | |
ID-Code_1: | ST | CB | | I4 | I3 | I2 | I1 | I0 | | EB |
=0 | =1 | A4 | A3 | A2 | A1 | A0 | =1 | Sel | =0 | =1 | =0 | PB | =1 |
| | 5 Bit Address | | | 5 Bit Information | | |
ID-Code_2: | ST | CB | | I4 | I3 | I2 | I1 | I0 | | EB |
=0 | =1 | A4 | A3 | A2 | A1 | A0 | =1 | Sel | =0 | =1 | =1 | PB | =1 |
| | 5 Bit Address | | | 5 Bit Information | | |
Рисунок 28 - Структура запроса "Read_Extended_ID-Code_1/2"
(вверху два кода: стандартный режим адресации;
внизу: расширенный режим адресации)
Ответ ведомого должен иметь структуру, указанную на
рисунке 29.
ST | I3 | I2 | I1 | I0 | | EB |
=0 | =I3 | =I2 | =I1 | =I0 | PB | =1 |
|  4 Bit Information  | |
Рисунок 29 - Структура ответа ведомого на запрос
"Read_Extended_ID-Code_1/2"
Примечание - Если ведомое устройство используется в режиме расширенного адреса, то I3 в ответе ведомого на "Read_Extended_ID-Code_1" используется как SEL для отображения адреса A/B. В этом режиме расширенный идентификационный код 1 (I2 ... I0) ограничен диапазоном от 0 до 7.
5.6.5.10 "Read_Status"
Запрос "Read_Status" (чтение статуса) - это командный запрос, который должен использоваться ведущим для чтения состояния определенного ведомого устройства.
Запрос Read_Status должен иметь структуру, указанную на
рисунке 30.
ST | CB | | I4 | I3 | I2 | I1 | I0 | | EB |
=0 | =1 | A4 | A3 | A2 | A1 | A0 | =1 | =1 | =1 | =1 | =0 | PB | =1 |
| | 5 Bit Address | | | 5 Bit Information | | |
ST | CB | | I4 | I3 | I2 | I1 | I0 | | EB |
=0 | =1 | A4 | A3 | A2 | A1 | A0 | =1 | | =1 | =1 | =0 | PB | =1 |
| | 5 Bit Address | | | 5 Bit Information | | |
Рисунок 30 - Структура запроса "Read_Status"
(вверху: стандартный режим адресации;
внизу: расширенный режим адресации).
Ответ ведомого должен иметь структуру, указанную на
рисунке 31.
ST | I3 | I2 | I1 | I0 | | EB |
=0 | =S3 | =S2 | =S1 | =S0 | PB | =1 |
|  4 Bit Information  | | |
Рисунок 31 - Структура ответа ведомого (Read_Status)
5.6.5.11 R1
"R1" - это управляющий (командный) запрос, который зарезервирован и не является обязательным.
Данная команда будет закодирована в информационной части мастер-запроса как 1F
Hex. Запрос на повторное обслуживание должен иметь структуру, указанную на
рисунке 32.
ST | CB | | I4 | I3 | I2 | I1 | I0 | | EB |
=0 | =1 | A4 | A3 | A2 | A1 | A0 | =1 | =1 | =1 | =1 | =1 | PB | =1 |
| | 5 Bit Address | | | 5 Bit Information | | |
ST | CB | | I4 | I3 | I2 | I1 | I0 | | EB |
=0 | =1 | A4 | A3 | A2 | A1 | A0 | =1 | | =1 | =1 | =1 | PB | =1 |
| | 5 Bit Address | | | 5 Bit Information | | |
Рисунок 32 - Структура запроса R1 (вверху: стандартный
режим адресации; внизу: расширенный режим адресации)
Ответ ведомого может иметь структуру, указанную на
рисунке 33.
ST | I3 | I2 | I1 | I0 | | EB |
=0 | =S3 | =S2 | =S1 | =S0 | PB | =1 |
|  4 Bit Information  | |
Рисунок 33 - Структура ответа ведомого (R1)
Примечание - По причинам совместимости ответ ведомого может включать в себя содержимое регистра состояния. Эта команда обозначалась как "Read_Reset_Status" в первых реализациях системы (до версии 2.0 международного стандарта IEC 62026-2). Не рекомендуется использовать команду в новых разработках.
5.6.5.12 Broadcast (Reset)
"Broadcast (Reset)" (широковещательная рассылка (сброс)) - это командный запрос ко всем абонентам сети, который не является обязательным.
Запрос "Broadcast (Reset)" должен иметь структуру, указанную на
рисунке 34.
ST | CB | | I4 | I3 | I2 | I1 | I0 | | EB |
=0 | =1 | =1 | =1 | =1 | =1 | =1 | =1 | =0 | =1 | =0 | =1 | PB | =1 |
| | 5 Bit Address | | | 5 Bit Information | | |
Рисунок 34 - Структура запроса Broadcast (Reset)
Ведомые должны отреагировать сбросом. На этот запрос не должно быть ответа ведомого устройства.
Примечание 1 - В сети эта команда может использоваться ведущим устройством для сброса всех ведомых устройств, которые реализуют команду. Таким образом, он используется для выполнения действия, аналогичного аварийной остановке. Как и запрос "Reset_Slave", "Broadcast (Reset)" влияет на конечное оборудование ведомого (подробнее см.
8.4).
Примечание 2 - Для будущего расширения системы информационная часть 15Hex зарезервирована для широковещательных команд.
5.7 Комбинированные транзакции AS-i
5.7.1 Общие положения
Отдельные транзакции AS-i содержат максимум 4 бита информации. Если необходимо передать более 4 бит согласованной информации, то необходимо установить дополнительный набор правил для управления передачей данных. Существует несколько наборов правил, доступных для различных типов приложений (например, однонаправленная передача слова для аналоговых датчиков или исполнительных механизмов, полнодуплексный обмен данными для интеллектуальных ведомых устройств и т.д.). Они определены в следующих параграфах.
Для идентификации ведомых устройств, способных обмениваться данными посредством комбинированных транзакций, используются ID-коды (см.
5.6.5.8) или расширенные ID-коды (см.
5.6.5.9). Мастера, которые могут обмениваться данными посредством комбинированных транзакций, идентифицируются их мастер-профилями (см.
приложение B).
В
таблице 8 перечислены все определенные в настоящее время типы комбинированных транзакций.
Таблица 8
Перечень комбинированных типов транзакций
Тип комбинированной транзакции | Профиль ведомого | Профиль мастера | Примечания |
Тип 1 | S-7.1 | Не поддерживается | Для новых разработок рекомендуется использовать S-7.3 |
Тип 1 | S-7.2 | Не поддерживается | Для новых разработок рекомендуется использовать S-7.4 |
Тип 1 | | M3 | 16-битные входы или выходы |
Тип 1 | | M3 | Комплексные полевые устройства |
Тип 2 | S-7.5.5 | M4 | Комбинированные полевые устройства |
Тип 2 | S-7.A.5 | M4 | Комбинированные полевые устройства |
Тип 2 | S-B.A.5 | M4 | Полевые устройства последовательной связи |
Тип 3 | S-7.A.7 | M4 | 4I/4O в расширенном адресном режиме |
Тип 3 | S-7.A.A | M4 | 8I/8O в расширенном адресном режиме |
Тип 4 | S-7.A.8 | M4 | 16-битные входы в режиме расширенного адреса |
Тип 4 | S-7.A.9 | M4 | Двойные 16-битные входы в режиме расширенного адреса |
Тип 5 | S-6.0 | M4 | Высокоскоростные 16-битные входы и выходы |
Безопасность AS-i | S-0.B | Любой | Ведомые устройства входа безопасности AS-i |
Безопасность AS-i | S-7.B | Любой | Ведомые устройства безопасности AS-i со стандартными выходами |
5.7.2 Комбинированная транзакция типа 1
Комбинированный механизм транзакции типа 1 обрабатывается в соответствии с методом, приведенным ниже. Он использует стандартные механизмы передачи данных AS-i для создания полудуплексного канала передачи данных для передачи байтов между ведущим и ведомым с профилями, приведенными в
таблице 8.
Примечание - Комбинированная транзакция типа 1 может использоваться для аналоговых датчиков и исполнительных механизмов. Замена интерфейсов 4 мА на 20 мА для сканеров и дисплеев с максимум 8 символами. В дальнейшем ее можно использовать для сложных полевых устройств с переменными параметрами. Замена интерфейсов от 4 до 20 мА с обменом параметрами.
5.7.2.1 Определение битов данных ввода/вывода и параметров
Описание битов данных ввода/вывода (отдельная транзакция "Data_Exchange") приведено на
рисунке 35.
| I3 | I2 | I1 | I0 | |
| D3 | D2 | D1 | D0 | |
|  4 Bit Information  | |
Бит | Тип | Описание |
D3 | I/O | Управляющий бит для передачи (сдвига, переноса) данных ("триггер-бит") |
D2 | I/O | Самый старший бит данных тройки данных |
D1 | I/O | Бит данных тройки данных |
D0 | I/O | Наименьший значащий бит данных тройки данных |
Рисунок 35 - Определение битов данных ввода/вывода
в комбинированной транзакции типа 1
Описание битов параметра (одиночная транзакция "Write_Parameter") приведено на
рисунке 36. Это определение действительно только для профиля ведомого S-7.4. Подробнее см.
приложение A.
| I3 | I2 | I1 | I0 | |
| P3 | P2 | P1 | P0 | |
|  4 Bit Information  | |
Px (hex) | P3 | P2 | P1 | P0 | Описание |
F | 1 | 1 | 1 | 1 | Нормальный цикл данных |
E | 1 | 1 | 1 | 0 | Нормальный цикл данных (необязательно) |
D | 1 | 1 | 0 | 1 | Считать строку идентификатора |
C | 1 | 1 | 0 | 0 | Прочитать диагностику |
B | 1 | 0 | 1 | 1 | Считывание строки параметров |
A | 1 | 0 | 1 | 0 | Запись строки параметров |
0 | 0 | 0 | 0 | 0 | Используется для генерации неравных ответов ведомого |
Рисунок 36 - Определение битов параметров
в комбинированной транзакции типа 1
Если параметрами выбирается "Нормальный цикл данных", то направление передачи данных определяется расширенным кодом ID2, как указано в
5.7.2.2. Его нельзя изменить во время работы. Ведущее устройство действует как источник данных в случае аналогового выхода и как приемник данных в случае аналогового входа.
Если параметрами выбираются "Считать строку идентификатора", "Считать диагностику" или "Считать строку параметров", то ведомое устройство действует как источник данных, а ведущее устройство действует как приемник данных. Если параметрами выбирается "Запись строки параметра", то ведущее устройство действует как источник данных, а ведомое устройство - как приемник данных.
Примечание - Из-за такого определения битов данных и параметров комбинированный тип транзакции 1 может использоваться только со стандартным режимом адресации.
5.7.2.2 Описание направления передачи данных и количества каналов
Направление передачи данных и количество каналов данных определяются расширенным кодом ID2 (единичная транзакция "Read_ID2-Code"), хранящимся в ведомом устройстве (подробности см. в
приложении A).
Примечание - Для ведомых устройств AS-i, которые не поддерживают расширенные коды ID1/ID2, ведущему устройству AS-i следует принять значение по умолчанию расширенный ID2 = FHex. Это соответствует аналоговому входу ведомого устройства с 4 каналами. Допускается реализация менее 4 каналов с расширенным кодом ID2 = FHex. В этом случае ведомые отправляют данные только для реализованных каналов. Мастер должен пометить входные значения неиспользуемых каналов в своем образе аналоговых входных данных как недопустимые. Ведомые, поддерживающие расширенные коды ID1/ID2, не должны использовать расширенное значение по умолчанию ID2 = FHex.
Если ведомое устройство определено как источник данных, а ведущее (мастер) - как приемник данных, то передача данных контролируется мастером так, как показано в
таблице 9. Ведущее устройство выдает запрос, состоящий из 3-битной команды, как показано. Ведомое устройство отвечает в той же или в одной из следующих сообщений "Data_Exchange" с 3-битными данными.
Если ведущее устройство определено как источник данных, а ведомое устройство - как приемник данных, передача данных управляется ведомым устройством аналогично тому, как показано в
таблице 10. Ведомое устройство выдает запрос, состоящий из 3-битной команды, как показано. Мастер отвечает в одной из следующих телеграмм "Обмен_данными" с 3-битными данными.
Независимо от направления передачи данных, бит управления K ("триггер-бит") инвертируется мастером каждый раз, когда изменяется содержимое битов команды или данных.
Таблица 9
Передача данных от ведомого к ведущему
в комбинированной транзакции типа 1
Мастер (запрос) | | Ведомый (ответ) | Примечания |
K 1 1 1 | > | K D2  D0 | |
K 1 1 0 | > | K D2  D0 | |
K 1 0 1 | > | K D2  D0 | |
K 1 0 0 | > | K D2  D0 | |
K 0 1 1 | > | K D2  D0 | |
K 0 1 0 | > | K D2  D0 | |
K 0 0 1 | > | K D2  D0 | |
K 0 0 0 | > | K D2  V | |
Примечание 1 - Данные в этой
таблице показаны на уровне контроллера. По линии AS-i будут передаваться мастер-запросы в инверсионной форме (см.
5.6.5.4).
Запрос "K111" также служит командой "защелкнуть" (заблокировать). После получения этой команды биты данных всей последовательности не должны обновляться источником данных до завершения всей последовательности. Это обеспечивает согласованность данных.
Таблица 10
Передача данных от ведущего устройства к ведомому
в комбинированной транзакции типа 1
Мастер (запрос) | | Ведомый (ответ) | Примечания |
K X X X | > |  1 1 1 | |
K D2 D1 D0 | > |  1 1 0 | |
K D2 D1 D0 | > |  1 0 1 | |
K D2 D1 D0 | > |  1 0 1 | |
K D2 D1 D0 | > |  0 1 0 | |
K D2 D1 D0 | > |  0 0 1 | |
K D2 D1 D0 | > |  0 0 0 | |
K D2 D1 V | > |  1 1 1 | Начало следующего цикла (или "K000", если транзакции должны быть завершены) |
Примечание 2 - Данные в этой
таблице показаны на уровне контроллера. По линии AS-i главные запросы будут передаваться в инвертированном виде (см.
5.6.5.4).
Передача начинается с запроса "K111". Он заканчивается запросом "K000". Эти два повторных запроса являются обязательными. Если необходимо передать менее 23 бит, то запросы, начинающиеся с "K110", могут быть опущены. Длина данных и определение отдельных битов приведены в профилях ведомых устройств (подробности см. в
приложении A) или в документации изготовителя.
Последний бит последовательности - это действительный бит "V". Если установлена 1, то последовательность была передана правильно и полученные данные помечены как действительные.
5.7.2.4 Время отклика ведомого
5.7.2.4.1 Ведомые устройства ввода данных
Если ведущее устройство обращается к новой тройке данных входного ведомого устройства (т.е. бит переключения данных изменился), то ведомое устройство должно ответить новым значением в течение 250 мкс, что обеспечивает возможность расчета максимального времени передачи данных.
5.7.2.4.2 Выходные данные ведомых
После получения команды "K111" мастер изменяет бит переключения (триггер-бит) и отправляет новые данные. Ведомое устройство должно ответить новой тройкой данных команды в течение 250 мкс. Эта последовательность продолжается до тех пор, пока ведомое устройство не обратится к последней тройке данных, а мастер не ответит тройкой данных, содержащей бит достоверности "V".
Затем ведомое устройство может ждать максимум 3 с, пока не начнет новую последовательность с "K111". В документации изготовителя должна быть указана максимальная временная задержка, которую ведомое устройство будет ожидать до начала нового цикла передачи данных. Этот элемент должен называться "макс. задержка между двумя последовательными циклами передачи данных".
5.7.2.5 Считывание идентификатора, считывание диагностики, считывание и запись параметров
Если нормальный цикл передачи данных должен быть прерван для вставки идентификатора считывания, считывания диагностики и считывания параметра, то ведущее устройство должно соблюдать последовательность, показанную на
рисунке 37 (только профили ведомого устройства S-7.2 и S-7.4).
Примечание - Время ожидания 500 мс необходимо, потому что запрос Write_Parameter ациклически выдается мастером. Время ожидания 1 мс необходимо ведомому устройству для выполнения внутреннего процесса переключения.
Рисунок 37 - Последовательность функций для чтения
идентификатора, чтения диагностики, чтения параметра
в комбинированной транзакции типа 1
После первого вызова "Write_Parameter (xxxx) to Slave" мастер не должен изменять четыре выходных бита. Когда время ожидания превышает 1 мс, ведущее устройство должно изменить триггер-бит (бит переключения) D3 и в то же время установить биты D2, D1 и D0 на "111" (уровень хоста).
Если нормальный цикл передачи данных должен быть прерван для вставки параметра записи, то ведущее устройство должно следовать последовательности, показанной на
рисунке 38, а ведомое устройство должно следовать последовательности, показанной на
рисунке 39 (только профили ведомого S-7.2 и S-7.4).
Рисунок 38 - Последовательность функций для записи
параметра в комбинированной транзакции типа 1
Рисунок 39 - Поведение ведомого устройства, получающего
от мастера полную строку параметров в комбинированной
транзакции типа 1
5.7.2.6.1 Включение
Переданные данные помечают как недействительные с помощью бита достоверности до тех пор, пока после включения питания не будет завершена полная и безошибочная широковещательная передача данных.
5.7.2.6.2 Неправильная последовательность троек данных
Источник данных проверяет, чтобы тройки данных вызывались приемниками данных в правильной последовательности. Если это не так, он помечает данные как ошибочные с помощью действительного бита. Он также может отвечать на другие команды с помощью "K000", пока не начнется новый цикл.
5.7.2.6.3 Данные различной длины
Источник данных проверяет, чтобы данные передавались широковещательно (циклически) и с постоянной длиной. Если длина данных изменяется во время работы, то данные помечают как ошибочные с помощью бита достоверности до тех пор, пока новый цикл не будет завершен правильно.
5.7.2.6.4 Распознавание фазы подтверждения
После прерывания обмена данными между ведущим устройством AS-i и ведомым устройством AS-i для входных данных ведущего устройства AS-i устанавливается значение "0Hex". Чтобы гарантировать, что это не приведет к неправильной интерпретации данных, соответствующие значения должны быть помечены как ошибочные с помощью бита достоверности.
5.7.2.6.5 Тайм-аут переключения битов
Если оба коммуникационных партнера ждут изменения бита управления K, то рекомендуется контролировать период переключения и делать тайм-аут через 1 с. Когда истечет тайм-аут, ведущий и/или ведомый должны пометить переданные данные как ошибочные. Если ведомое устройство контролирует тайм-аут триггер-бита, то это должно быть указано в документации изготовителя.
5.7.3 Комбинированная транзакция типа 2
Механизм комбинированной транзакции типа 2 обрабатывается в соответствии со стандартом, приведенным ниже. Он использует стандартные механизмы передачи данных AS-i для создания полнодуплексного последовательного канала передачи данных между ведущим и ведомым устройствами с профилями, перечисленными в
таблице 8.
Примечание - Комбинированная транзакция типа 2 может использоваться для аналоговых датчиков, исполнительных механизмов и полевых устройств с переменными параметрами, для датчиков, исполнительных механизмов и полевых устройств, как аналоговых, так и цифровых, для дисплеев, содержащих более 8 символов, для замены интерфейсов от 4 до 20 мА с обменом параметрами.
5.7.3.1 Определение битов данных ввода/вывода и параметров
Определение битов данных ввода/вывода (отдельная транзакция "Data_Exchange") приведено на
рисунке 40.
| I3 | I2 | I1 | I0 | |
| D3 | D2 | D1 | D0 | |
|  4 Bit Information  | |
Биты | Тип | Описание |
D3 | I | Прием последовательных данных |
D2 | I | Прием последовательных синхроимпульсов |
D1 | O | Отправка последовательных данных |
D0 | O | Отправка последовательных синхроимпульсов |
Рисунок 40 - Определение битов данных ввода/вывода
в комбинированной транзакции типа 2
Биты параметра AS-i (отдельная транзакция "Write_Parameter") не используются для комбинированной транзакции типа 2. Они могут быть определены в соответствующих профилях ведомого устройства.
Примечание - Благодаря такому определению битов данных комбинированная транзакция типа 2 может использоваться со стандартным адресным режимом и/или с расширенным адресным режимом. Биты входных данных D0 и D1 и биты выходных данных D2 (и D3, если используется стандартный режим адресации) не требуются для комбинированной транзакции типа 2 и могут использоваться для дополнительной нормальной передачи битовой информации.
Комбинация последовательных синхроимпульсов (тактовых сигналов) и битов последовательных данных определяется, как указано в
таблице 11.
Таблица 11
Определение последовательных синхроимпульсов (тактовых
сигналов) и данных в комбинированной транзакции типа 2
Тактовые сигналы | Последовательные данные | Описание |
0 | 0 | Бит данных: 0 |
0 | 1 | Бит данных: 1 |
1 | 0 | Разделитель/генератор тактовых импульсов |
1 | 1 | Неактивен/нет данных |
5.7.3.2 Передача данных
Передача данных регулируется приведенными ниже правилами.
Если нет данных для передачи между ведущим и ведомым (оба канала данных работают в режиме ожидания), то обе стороны непрерывно передают срочные сообщения "SEP" и "IDLE". Ведущий начинает передачу, а ведомый отвечает той же информацией:
Таблица 12
Передача данных в комбинированной транзакции типа 2
Запрос мастера | Отклик ведомого | |
Тактовые сигналы (D0 Out) | Последовательные данные (D1 Out) | Тактовые сигналы (D2 In) | Последовательные данные (D3 In) | |
1 | 0 | 1 | 0 | Разделитель/генератор тактовых импульсов |
1 | 1 | 1 | 1 | Неактивен/нет данных |
В этом состоянии ведомое устройство всегда должно отображать информацию, полученную от ведущего. Ведущий должен послать следующее срочное альтернативное сообщение только после того, как он получит правильный эхосигнал для последнего сообщения от ведомого.
Осциллограф, подключенный к соответствующим входам и выходам ведомого устройства, обычно показывает изображение, приведенное на
рисунке 41.
Рисунок 41 - Типичные сигналы комбинированной транзакции
типа 2, видимые на осциллографе (оба канала данных работают
в режиме ожидания)
Ошибка тайм-аута (ошибка из-за превышения времени ожидания) обнаруживается, если ведущее или ведомое устройство не получает ожидаемую информацию от другой стороны в течение времени 100 мс.
Если ведущий хочет передать данные ведомому устройству, то он должен заменить свое неактивное (пустое) сообщение соответствующим сообщением с данными. Если ведомое устройство хочет передать данные ведущему, то оно должно заменить свое неактивное сообщение (сообщение ожидания) соответствующим сообщением с данными. Обмен сообщением разделителя/таймера (генератора тактовых импульсов) между сообщениями с данными или неактивными сообщениями остается неизменным.
Старший бит передается первым. Информационные данные могут иметь любую длину. Две разные последовательности данных должны разделяться как минимум одним сообщением ожидания.
Осциллограф, подключенный к соответствующим входам и выходам ведомого устройства, например, покажет изображение, приведенное на
рисунке 42.
Рисунок 42 - Типичные сигналы комбинированной транзакции
типа 2 (ведущее устройство передает байт 10101011Bin,
ведомое устройство передает 01110101Bin)
5.7.3.3 Время отклика ведомого
Когда ведущий передает новую информацию (т.е. статус последовательных синхроимпульсов изменяется), то ведомое устройство должно ответить новой информацией не позднее, чем в текущем или следующем цикле. Это гарантирует, что можно рассчитать максимальное время передачи данных.
5.7.3.4 Обработка исключений
5.7.3.4.1 Включение электропитания
Пользовательские данные в мастере помечают как недействительные до тех пор, пока не будет выполнена полная и безошибочная передача данных.
5.7.3.4.2 Прерывание трафика (передачи) данных
Когда мастер с интегрированной поддержкой комбинированной транзакции типа 2 обнаруживает, что ведомое устройство соответствующего профиля больше не находится в LAS, то оно помечает соответствующие входные значения всех каналов этого ведомого как недопустимые и устанавливает для них значения по умолчанию, если применимо.
Ведомое устройство, поддерживающее комбинированную транзакцию типа 2, должно реализовать функцию таймера контрольной системы (сторожевого таймера) для отслеживания прерываний трафика данных. В случае прерывания передачи данных, обнаруженного сторожевым таймером, должны быть предприняты следующие действия:
- входное ведомое устройство должно установить для своих выходов значения по умолчанию (если применимо);
- ведомые переустанавливают свое конечное оборудование, т.е. они больше не отвечают на сообщения с данными, пока не получат новое сообщение с параметрами от ведущего устройства AS-i;
- ошибка тайм-аута обнаруживается, если ведомое устройство не получает ожидаемую информацию от ведущего в течение 100 мс.
5.7.3.4.3 Прерывание/ошибка передачи данных
Мастер и ведомое устройство должны проверять входящие данные на предмет нарушения правил кодирования.
Если мастер со встроенной поддержкой комбинированной транзакции типа 2 обнаруживает, что ведомое устройство не соблюдает правила последовательной передачи данных (например, тайм-аут), он немедленно прерывает эту передачу данных, помечает все данные как недопустимые и возвращается в состояние "начало последовательная связь".
Когда ведомое устройство обнаруживает, что ведущее устройство не соблюдает правила последовательной передачи данных (например, тайм-аут), оно немедленно прерывает последовательную передачу данных, устанавливает выходы на значения по умолчанию и возвращается в состояние start serial communication ("начать последовательную связь").
5.7.4 Комбинированная транзакция типа 3
Механизм комбинированной транзакции типа 3 обрабатывается в соответствии с требованиями, приведенными ниже. Он использует стандартные механизмы передачи данных AS-i для создания полнодуплексного 4-битного или 8-битного канала передачи данных между мастером и ведомым устройством в режиме расширенного адреса с профилями, приведенными в
таблице 8.
Примечание - Комбинированные транзакции типа 3 предназначены для использования в клавиатурах, сигнальных постах, терминалах клапанов и тому подобных устройствах. Кроме того, они могут использоваться для 8-битных датчиков, исполнительных механизмов и полевых устройств.
5.7.4.1 Передача данных 4I/4O
Описание битов данных ввода/вывода (одиночная транзакция "Data_Exchange") для передачи данных 4I/4O приведено на
рисунке 43.
| I3 | I2 | I1 | I0 | |
| D3 | D2 | D1 | D0 | |
|  4 Bit Information  | |
Биты | Тип | Описание |
D3 | I | Бит данных DI3 |
D2 | I | Бит данных DI2 |
D1 | I | Бит данных DI1 |
D0 | I | Бит данных DI0 |
D3 | O | Бит выбора |
D2 | O | Выходной мультиплексный бит |
D1 | O | Бит данных DO1, DO3 |
D0 | O | Бит данных DO0, DO2 |
Рисунок 43 - Определение (описание) битов данных
ввода/вывода в комбинированной транзакции типа 3 (4I/4O)
4 выходных бита передаются широковещательно (циклически) в 2 группы. Если информационный бит D2 (выходной мультиплексный бит) = 1 (уровень ASI), то DO0 и DO1 передаются ведомому устройству, если информационный бит D2 = 0 (уровень ASI), то D2 и D3 передаются ведомому устройству в запросе на обмен данными. Ведомое устройство должно повторно собрать две группы данных в 4 соответствующих порта вывода (Out 1 - Out 4) в зависимости от информационного бита D2.
Чтобы гарантировать, что обе группы выходных данных постоянно обновляются, чередование бита D2 должно контролироваться ведомым устройством. Если нет смены бита D2 по крайней мере каждые 300 мс (после активации ведомого), то ведомое устройство должно прекратить связь и переключить все выходы в состояние ВЫКЛ (протокол "сторожевой таймер").
Примечание - В случае задействования протокола "сторожевого таймера" рекомендуется прекратить обмен данными.
Биты параметра AS-i (одиночная транзакция "Write_Parameter") не используются для комбинированной транзакции типа 3. Они могут быть определены в соответствующих профилях ведомого устройства.
Данные передаются в IDI и из ODI ведущего.
5.7.4.2 Передача данных 8I/8O
5.7.4.2.1 Определение битов данных и параметров
Определение битов данных ввода/вывода (одиночная транзакция "Data_Exchange") для передачи данных 8I/8O приведено на рисунке 44 (см.
перечисления a) и
b) соответственно).
| I3 | I2 | I1 | I0 | |
| D3 | D2 | D1 | D0 | |
|  4 Bit Information  | |
Биты | Тип | Описание |
D3 | I | Входной мультиплексный бит 1 |
D2 | I | Входной мультиплексный бит 2 |
D1 | I | Бит данных DI1, DI3, DI5, DI7 |
D0 | I | Бит данных DI0, DI2, DI4, DI6 |
D3 | O | Бит выбора |
D2 | O | Инвертированный входной мультиплексный бит 0 из предыдущей передачи данных |
D1 | O | Бит данных DO1, DO3, DO5, DO7 |
D0 | O | Бит данных DO0, DO2, DO4, DO6 |
a) Определение битов данных ввода/вывода в комбинированной
транзакции типа 3 (8I/8O)
b) Диаграмма состояний ведомого для комбинированной
транзакции типа 3 (8I/8O)
Рисунок 44 - Определение и диаграмма состояний ведомого
для комбинированной транзакции типа 3
8 входных битов передаются циклически в 4 группы по 2 бита данных в каждой. Каждой группе назначены входные мультиплексные биты DI2 и DI3, данные - это биты D0 и D1. Если мультиплексные биты равны 00Bin, то входные биты DI6, DI7 передаются ведущему, а он отправляет выходные биты DO6, DO7 в следующем сообщении с данными. Если мультиплексные биты - 01Bin, то входные биты DI4, DI5 передаются ведущему, и он отправляет выходные биты DO4, DO5 в следующем сообщении с данными. Если мультиплексные биты равны 10Bin, то входные биты DI2, DI3 передаются ведущему, а ведущий отправляет выходные биты DO2, DO3 в следующем сообщении с данными. Если биты мультиплексирования равны 11Bin, то входные биты DI0, DI1 передаются ведущему устройству, а оно отправляет выходные биты DO0, DO1 в следующем сообщении с данными.
Для безопасности передачи требуется структура "клиент/сервер". Ведомое устройство AS-i действует как сервер и предоставляет входные мультиплексные биты. Ведущее устройство AS-i действует как клиент и отображает инвертированный бит входного мультиплексирования DO2 для подтверждения передачи данных. С битами данных DO0 и DO1 мастер передает соответствующие выходные биты.
Мультиплексные биты 00Bin обозначают начало последовательности передачи. Если требуется согласованный вывод данных, то мастер должен обновить выходной байт только перед отправкой выходных битов DO6, DO7.
Чтобы гарантировать, что все группы данных постоянно обновляются, смена (преобразование, чередование) бита D2 должна контролироваться ведомым и ведущим. Если нет чередования бита D2 по крайней мере каждые 300 мс (после активации ведомого), то ведомое устройство должно прекратить связь и переключить все выходы в состояние ВЫКЛ (протокол сторожевой таймер). В этом случае ведущее устройство должно сигнализировать о недействительности входных данных контроллеру с "битом достоверности", установленным на 0.
Примечание - В случае события сторожевого таймера протокола рекомендуется прекратить обмен данными.
Биты параметра AS-i (одиночная транзакция "Write_Parameter") не используются для комбинированной транзакции типа 3. Они могут быть определены в соответствующих профилях ведомого устройства.
Данные передаются в AIDI (старший байт канала 0 для ведомого A и старший байт канала 2 для ведомого B) и из AODI ведущего устройства.
5.7.4.2.2 Время отклика
Ведомое устройство начинает последовательность передачи данных, отправляя "0 0 DI7 DI6". После получения этой информации мастер должен ответить инвертированным битом DO2 менее чем за 10 мс. Ведомое устройство должно ответить на измененный бит DO2 новыми данными в течение 250 мкс. Затем последовательность продолжается до тех пор, пока не будут отправлены DO1 и DO0, и цикл повторяется. Это гарантирует, что можно рассчитать максимальное время передачи данных.
5.7.4.2.3 Обработка исключений
5.7.4.2.3.1 Включение электропитания
Пользовательские данные в мастере помечают как недействительные до тех пор, пока не будет выполнена полная и безошибочная передача данных.
5.7.4.2.3.2 Прерывание трафика данных
Если мастер с интегрированной поддержкой комбинированной транзакции типа 3 обнаруживает, что ведомое устройство соответствующего профиля больше не находится в LAS, то он помечает соответствующие входные значения всех каналов этого ведомого как недопустимые и устанавливает для них значения по умолчанию (если применимо).
Если ведущее устройство обнаруживает неправильную последовательность или отсутствие изменения входных битов мультиплексирования, то оно должно прекратить отражать инвертированный бит DI2 и передать "011Bin" на уровне ASI. Все входные биты и бит достоверности должны быть установлены в 0.
5.7.5 Комбинированная транзакция типа 4
Механизм комбинированной транзакции типа 4 обрабатывается в соответствии с требованиями, приведенными ниже. Он использует стандартные механизмы передачи данных AS-i для создания одно- или двухканального 16-битного канала передачи данных от ведомого устройства к ведущему в режиме расширенного адреса с профилями, приведенными в
таблице 8.
Примечание - Комбинированная транзакция типа 4 предназначена для использования в одноканальных или двухканальных 16-битных датчиках; замена интерфейсов контуров управления - с 4 на 20 мА.
5.7.5.1 Определение битов данных и параметров
Определение битов данных ввода/вывода (одиночная транзакция "Data_Exchange") для передачи данных приведено на
рисунке 45.
| I3 | I2 | I1 | I0 | |
| D3 | D2 | D1 | D0 | |
|  4 Bit Information  | |
Биты | Тип | Описание |
D3 | I | Бит данных DI3, DI7, DI11, DI15 |
D2 | I | Бит данных DI2, DI6, DI10, DI14 |
D1 | I | Бит данных DI1, DI5, DI9, DI13 |
D0 | I | Бит данных DI0, DI4, DI8, DI12 |
D3 | O | Бит выбора |
D2 | O | Бит выбора канала (только профиль S-7.A.9) |
D1 | O | Бит выбора полубайта 1 |
D0 | O | Бит выбора полубайта 0 |
Рисунок 45 - Определение битов данных ввода/вывода
в комбинированной транзакции типа 4
16 входных битов передаются широковещательно (циклически) в 4 группы по 4 бита данных в каждой. Каждой группе мастером присваиваются биты выбора полубайта DO1 и DO0. Если биты выбора полубайта равны 00Bin, то входные биты с DI12 по DI15 передаются ведущему устройству. Если мультиплексные биты - 01Bin, тогда входные биты с DI8 по DI11 передаются ведущему устройству. Если биты выбора полубайта равны 10Bin, то входные биты с DI4 по DI7 передаются ведущему устройству. Если биты мультиплексирования равны 11Bin, то входные биты с DI0 по DI3 передаются ведущему устройству.
Если должны быть переданы только 12 битов, то ведущее устройство может опустить мультиплексную битовую комбинацию 11Bin, чтобы ускорить чистую передачу данных. Если необходимо передать только 8 битов, то комбинации мультиплексных битов 11Bin и 10Bin могут быть опущены.
Биты параметра AS-i (одиночная транзакция "Write_Parameter") не используются для комбинированной транзакции типа 4. Они могут быть определены в соответствующих профилях ведомого устройства.
Широковещательные (циклические) входные данные A-Slave копируются в каналы 0 и 1 AIDI соответствующего адреса ведомого устройства. Широковещательные входные данные B-Slave копируются в каналы 2 и 3. В случае однобайтовых данных используется старший байт AIDI.
5.7.5.2 Передача (трафик) данных
Запрос с битами выбора полубайта, установленными на 00Bin, также служит командой блокировки (защелкивания). После получения этой команды биты данных всей последовательности не должны обновляться источником данных до завершения всей последовательности. Это гарантирует последовательность данных.
5.7.5.3 Время отклика ведомого
Если ведущее устройство передает новую информацию о выборе, то ведомое устройство должно ответить запрошенной информацией в том же сообщении. Это гарантирует, что можно рассчитать максимальное время передачи данных.
5.7.5.4 Обработка исключений
5.7.5.4.1 Включение электропитания
Пользовательские данные в мастере помечают как недействительные до тех пор, пока не будет выполнена полная и безошибочная передача данных.
5.7.5.4.2 Прерывание передачи данных
Если мастер со встроенной поддержкой комбинированной транзакции типа 4 обнаруживает, что ведомое устройство соответствующего профиля не предоставляет согласованных данных или больше не находится в LAS, то он отмечает соответствующие входные значения всех каналов этого ведомого устройства как недопустимые и устанавливает их значения по умолчанию (если применимо).
Ведомое устройство, поддерживающее комбинированную транзакцию типа 4, должно реализовать функцию сторожевого таймера для отслеживания прерываний трафика данных после активации ведомого. В случае прерывания передачи данных, обнаруженного сторожевым таймером, должны быть предприняты следующие действия:
- ведомый переустанавливает (сбрасывает) свое конечное оборудование, т.е. он больше не отвечает на сообщения с данными, пока не получит новое сообщение с параметрами от ведущего устройства AS-i.
5.7.6 Комбинированная транзакция типа 5
Комбинированный механизм транзакции типа 5 обрабатывается в соответствии с требованиями, приведенными ниже. Он использует стандартные механизмы передачи данных AS-i для создания быстрого 8, 12 или 16-битного полнодуплексного канала передачи данных от ведущего устройства к ведомому, используя 2, 3 или 4 стандартных адреса с профилями, приведенными в
таблице 8.
Примечание 1 - Комбинированная транзакция типа 5 предназначена для использования в высокоскоростных 16-битных датчиках, исполнительных механизмах и полевых устройствах; замена интерфейсов - от 4 до 20 мА для контуров управления.
Ведомое устройство, поддерживающее комбинированную транзакцию типа 5, может рассматриваться как одно физическое ведомое устройство. Это ведомое устройство занимает младший адрес в группе из 2, 3 или 4 последовательных адресов. Следующие 1, 2 или 3 адреса в возрастающем порядке не должны использоваться каким-либо другим физическим ведомым устройством, поскольку они также заняты физическим ведомым устройством, поддерживающим этот тип транзакции.
Примечание 2 - Изменение адреса ведомого устройства этого типа может не работать так же, как с другими ведомыми устройствами. В частности, автоматическое назначение адреса (см.
5.6.5.4) потребует особого внимания пользователя, поскольку настоящий стандарт не содержит процедур автоадресации для ведомых устройств, поддерживающих тип транзакции 5.
5.7.6.1 Определение количества каналов
Количество каналов данных и тип данных определяется расширенным кодом ID2 (единичная транзакция "Read_ID2-Code"), хранящимся в ведомом устройстве (подробности см. в
приложении A). Применяются определения, приведенные в
таблице 13.
Таблица 13
Определение кода ID2 в комбинированной транзакции типа 5
ID2Hex I3 I2 I1 I0 Definition
ID2Hex | I3 | I2 | I1 | I0 | Определение (описание) |
2 | 0 | 0 | 1 | 0 | Самый низкий адрес 8-битного прозрачного ведомого устройства |
3 | 0 | 0 | 1 | 1 | Самый низкий адрес 12-битного прозрачного ведомого устройства |
4 | 0 | 1 | 0 | 0 | Самый низкий адрес 16-битного прозрачного ведомого устройства |
5 | 0 | 1 | 0 | 1 | Наивысший адрес группы ведомых комбинированной транзакции типа 5 |
6 | 0 | 1 | 1 | 0 | Второй адрес 12-битного ведомого, третий адрес 16-битного ведомого |
7 | 0 | 1 | 1 | 1 | Второй адрес 16-битного ведомого устройства |
A | 1 | 0 | 1 | 0 | Наименьший адрес 8-битного аналогового ведомого устройства |
B | 1 | 0 | 1 | 1 | Наименьший адрес 12-битного аналогового ведомого устройства |
C | 1 | | 0 | 0 | Самый низкий адрес 16-битного аналогового ведомого устройства |
5.7.6.2 Определение битов данных ввода/вывода и параметров
Нет специального определения битов данных ввода/вывода (одиночная транзакция "Data_Exchange") и битов параметров (одиночная транзакция "Write_Parameter") для передачи данных в соответствии с этим комбинированным типом транзакции.
Биты данных ведомого устройства с наименьшим адресом - это биты данных с D0 по D3. Биты данных ведомого устройства с наивысшим адресом - это биты данных с D12 по D15. Если в соответствии с этим комбинированным типом транзакции должны быть переданы только 12 битов, то старший адрес может быть опущен.
Если должны быть переданы только 8 битов, то два старших адреса могут быть опущены.
Биты параметра AS-i (одиночная транзакция "Write_Parameter") не используются для комбинированной транзакции 5 типа. Они могут быть определены в соответствующих профилях ведомого устройства.
5.7.6.3 Передача данных
Ведущий и ведомый должны поддерживать согласованность передаваемых данных для всех адресов, которые участвуют в комбинированной транзакции типа 5 в течение одного цикла AS-i.
Данные передаются из AODI и в AIDI ведомого устройства с наименьшим адресом.
Ведомые устройства должны принимать выходные данные только в том случае, если данные для всех адресов, которые участвуют в комбинированной транзакции типа 5, были получены успешно.
Мастер должен принимать входные данные и копировать их в образ аналоговых входных данных (AIDI) только в том случае, если данные со всех адресов, участвующих в комбинированной транзакции типа 5, были получены успешно.
5.7.6.4 Время отклика ведомого
Если ведущее устройство передает выходную информацию, то ведомое устройство должно ответить соответствующей входной информацией в том же сообщении. Это гарантирует возможность расчета максимального времени передачи данных.
5.7.6.5 Обработка исключений
5.7.6.5.1 Ошибка конфигурации
Если адреса ведомых устройств, которые участвуют в комбинированной транзакции типа 5, не настроены способом, определенным выше, то мастер должен рассматривать каждый адрес ведомого устройства как двоичный ведомый. Затем выходные данные берутся из ODI, входные данные передаются в IDI. Образ аналоговых входных данных (AIDI) устанавливается на 0000Hex в случае прозрачного ведомого устройства или на 7FFFHex во всех остальных случаях.
Кроме того, для этого канала сбрасывается бит достоверности мастера.
5.7.6.5.2 Включение электропитания
Ведомое устройство должно лишь начать отвечать на запросы мастера об обмене данными до тех пор, пока оно не сможет предоставить согласованные данные. Если это невозможно (например, по временным причинам), то ведомое устройство может предоставить значения по умолчанию.
Ведомый и мастер должны обновлять свои полученные данные только после того, как они успешно получили полную последовательность данных для всех адресов, которые участвуют в комбинированной транзакции типа 5.
5.7.6.5.3 Тайм-аут мастера
Если мастер не получает действительные данные для всех адресов, которые участвуют в комбинированной транзакции типа 5, то он должен сохранить последнее допустимое значение.
Если новое допустимое значение не получено в течение более 20 мс, то мастер может установить значение по умолчанию в AIDI и сбросить (переустановить) бит достоверности. Если новое допустимое значение не получено в течение более 100 мс, то ведущее устройство должно установить значение по умолчанию в AIDI и сбросить (переустановить) бит достоверности.
5.7.6.5.4 Тайм-аут ведомого
Если ведомый не получает достоверные данные для всех адресов, участвующих в комбинированной транзакции типа 5 в течение одного цикла, или достоверные данные с интервалом менее 380 мкс между двумя последовательными адресами, то в этом случае должно сохраняться последнее достоверное значение.
Если новое допустимое значение не было получено в течение более 40 мс, то ведомое устройство может установить отказоустойчивое значение для своего выхода. Если новое допустимое значение не было получено в течение более 100 мс, то ведомое устройство должно установить на своем выходе безопасное значение. Значение отказоустойчивости (например, минимальная мощность, последнее значение или максимальная мощность) должно быть указано в документации изготовителя.
5.7.7 Комбинированная транзакция для передачи сигнала, связанного с безопасностью
Комбинированная транзакция для механизма передачи сигналов, связанных с безопасностью, обрабатывается в соответствии с требованиями, приведенными ниже. Используются стандартные механизмы передачи данных AS-i для создания однобитового или двухбитового (в зависимости от требуемой полноты безопасности) информационного канала безопасности между ведомыми устройствами безопасности с профилями, приведенными в
таблице 8, и блоком управления безопасностью.
Связанная с безопасностью передача сигналов и стандартная передача данных могут осуществляться в одной и той же сети. Информация, относящаяся к безопасности, состоит только из одного или двух битов на ведомое устройство (например, выход из защитного светового барьера, включение устройства аварийной остановки). Между датчиком и системой передачи помещается блок кодирования, который преобразует сетевую информацию в последовательность из 8 наборов информации по 4 бита (динамическое кодирование). На стороне приемника блок управления, связанный с безопасностью, интерпретирует сигнал. Он сравнивает принятые коды с хранящимися внутри справочными кодами. На основании этого можно определить состояние ведомого устройства и системы передачи. Блок управления, связанный с безопасностью, может быть частью главного устройства. В качестве альтернативы это может быть отдельное устройство, называемое монитором безопасности.
Примечание 1 - В настоящее время реализована только передача сигнала, связанного с безопасностью, от ведомого устройства к блоку управления, связанному с безопасностью.
Примечание 2 - При использовании безопасной передачи сигнала на AS-i следует принимать во внимание ссылку на IEC 61508 для стандартов безопасности продукции или общие ссылки на стандарты безопасности.
5.7.7.1 Входные ведомые устройства, связанные с безопасностью
Если связанный с безопасностью вход ведомого устройства имеет два состояния переключения, то эти состояния напрямую управляют 4 битами информации, передаваемой от ведомого устройства к ведущему. Если вход ведомого устройства находится в состоянии "ВКЛ" (например, не затронут периметр защитного светового барьера, защитная дверь закрыта), то это состояние сигнализируется передачей последовательности из 8 наборов информации по 4 бита. Каждый цикл AS-i передает следующий набор из 4 битов информации. Если было передано 8 циклов, то отправлена полная последовательность. В 9 цикле снова переносится первый набор. Если вход ведомого устройства находится в состоянии "ВЫКЛ", то отправляется информация "0Hex".
Если связанный с безопасностью вход ведомого устройства имеет два входа (например, резервные контакты), каждый из двух контактов действует независимо друг от друга на два бита из 4 битов информации. В
таблице 14 показаны 4 возможных состояния входов:
Таблица 14
Входные состояния, связанные с безопасностью входных ведомых
Контакт 1 | Контакт 2 | Данные D0...D3 | Значение |
ВКЛ | ВКЛ | X X X X | Вход в состоянии "ВКЛ" |
ВКЛ | ВЫКЛ | X X 0 0 | Вход в состоянии "ВЫКЛ", только один контакт разомкнут |
ВЫКЛ | ВКЛ | 0 0 X X | Вход в состоянии "ВЫКЛ", только один контакт разомкнут |
ВЫКЛ | ВЫКЛ | 0 0 0 0 | Вход в состоянии "ВЫКЛ", оба контакта разомкнуты |
Примечание - "X" - значение бита из кодовой последовательности. |
Канал данных от связанного с безопасностью входного ведомого устройства к блоку управления безопасностью постоянно контролируется методом динамического кодирования. Конструкцией ведомого устройства должно быть обеспечено выполнение требований IEC 61508.
Только ведомые устройства со стандартным режимом адресации должны использоваться в качестве связанных с безопасностью ведомых устройств ввода.
5.7.7.2 Правила кодирования
Биты данных D0...D3 в ответе ведомого образуют полубайт кода. 8 кодовых полубайтов образуют кодовую последовательность.
Правила группировки кодовой последовательности:
S1: последовательность состоит из восьми 4-битных значений, где каждый полубайт кода отличается друг от друга;
S2: значения 0000
Bin и 1111
Bin не существуют в последовательности;
S3: в последовательности существует ровно одно значение 0001Bin, 0010Bin или 0011Bin;
S4: в последовательности существует ровно одно значение 0100Bin, 1000Bin или 1100Bin;
S5: между двумя значениями с установленным только 1 битом находятся как минимум 2 значения с двумя или тремя установленными битами;
S6: значение 0000Bin указывает выключенное состояние датчика;
S7: значение 1111Bin зарезервировано для будущих расширений;
S8: пошаговое выполнение последовательности задерживается на 200 - 900 мкс после запроса данных.
Следование
правилам S1 и
S2 приводит к дополнительным требованиям.
SA1: во всех 8 полубайтах кода последовательности бит данных никогда не является постоянным 0 или 1.
SA2: во всех 8 полубайтах кода последовательности два бита данных никогда не бывают полностью равными.
Последовательность полубайтов кода постоянно сохраняется в ведомом устройстве или в соответствующем внешнем устройстве (например, оптическое передающее устройство).
Примечание - Через 200 - 900 мкс после приема запроса данных от мастера ведомое устройство должно переключиться с одного полубайта кода на следующий. Минимальное время задержки 200 мкс предназначено для однократного повторения обмена данными, если ответ ведомого не был правильно получен ведущим. Блок управления, связанный с безопасностью, требует минимум 6 ASi-сообщений (900 мкс (5 ведомых + фаза_управления)) для внутренней обработки. Эти 900 мкс контролируются блоком управления, связанным с безопасностью, и в противном случае могут использоваться внутри связанного с безопасностью ведомого устройства для обработки критических условий синхронизации.
В сети AS-i разрешены только разные кодовые последовательности.
Согласно этим правилам доступно более 900 000 различных кодовых последовательностей. Правильность кодовой последовательности должна контролироваться блоком управления безопасностью.
5.8 Обнаружение ошибок AS-i
Любой запрос ведущего и ответ ведомого на линии AS-i должны проверяться приемниками ведомого или ведущего соответственно на следующие возможные ошибки передачи:
"Start_bit_error" - начальный импульс после паузы должен иметь отрицательную полярность. Этот импульс является эталоном для битового декодирования. Первый обнаруженный бит должен иметь значение 0. Нарушение этого правила фиксируется как start_bit_error;
"Alternating_error" - два последовательных импульса должны иметь разную полярность. За отрицательным импульсом должен следовать положительный импульс, и наоборот. Нарушение этого правила определяется как alternating_error;
"No_information_error" - в любом запросе или ответе импульсы (положительной или отрицательной полярности) должны обнаруживаться в периоды (n x 3 мкс + 1,0 мкс - 0,5 мкс) после начального импульса запроса или ответа, где n = 1 ... 26 для главного запроса и n = 1 ... 12 для ответа ведомого. Нарушение этого правила определяется как no_information_error;
"Parity_error" - сумма всех информационных битов запроса или ответа (исключая начальный и конечный биты, включая бит четности) должна быть четной. Нарушение этого правила определяется как parity_error;
"End_bit_error" - импульс, который должен быть обнаружен через n x 6 мкс после стартового импульса, должен иметь положительную полярность, где n = 13 (78 мкс) для запроса ведущего и n = 6 (36 мкс) для ответа ведомого. Этот стоп-импульс завершает запрос или ответ. Нарушение этого правила определяется как end_bit_error;
"Length_error" - должен быть обработан контроль длины. Если в течение первого битового времени после конечного импульса мастер-запроса (эквивалентно 15-му битовому времени) для синхронизированных ведомых (в течение первых трех битовых времен для несинхронизированных ведомых, эквивалентно битовым временам от 15 до 17) или во время первого времени в битах после конечного импульса ответа ведомого (эквивалентно 8-му битовому времени) обнаруживается сигнал, отличный от паузы, то должна быть обнаружена ошибка Length_error.
Если возникает хотя бы одна из этих ошибок, то запрос или ответ должны рассматриваться как недействительные.
Мастер должен уметь обнаруживать и обрабатывать следующие ошибки связи:
- отсутствует ответ ведомого;
- ошибка в ответе ведомого.
Любое ведомое устройство должно уметь обнаруживать и обрабатывать ошибку в мастер-запросе.
6.1 Инструкции по установке, эксплуатации и техническому обслуживанию
Применяют IEC 62026-1 (пункт 6.1).
6.2 Профили
Применяют подраздел 6.2 IEC 62026-1 со следующими дополнениями.
Все компоненты AS-i должны быть помечены или должны включать в инструкции по эксплуатации компонентов идентификацию поддерживаемого профиля (профилей).
Ведущие и ведомые должны иметь маркировку, указанную в соответствующем приложении.
Маркировка должна быть нестираемой и легкочитаемой, и ее нельзя наносить на части, обычно съемные во время эксплуатации.
6.3 Маркировка
Применяют подраздел 6.3 IEC 62026-1 со следующими дополнениями.
6.3.1 Основные номинальные значения
Изготовители должны указать текущие показатели.
6.3.2 Идентификация подключения и проводки
В
таблице 15 даны определения соединений и проводки.
Таблица 15
Идентификация соединений и проводки
Физический интерфейс | Тип | Функция | Цвет провода | Номер терминала |
B, C, E | AS-i линия | AS-i (+) | Коричневый | 1 |
AS-i (-) | Синий | 3 |
A | Входной порт (с разъемами согласно IEC 60947-5-2 (приложение D)) | Источник питания (+) | | 1 |
Входные данные 1 | |
Источник питания (-) | 3 |
Входные данные 2 | |
A | Твердотельный входной порт (с терминалами) | Электропитание (+) (4x) | | 11...41 |
Входные данные (4x) | 12/14...42/44 |
Электропитание (-) (4x) | 13...43 |
A | Твердотельный выходной порт (с разъемами в соответствии с IEC 60947-5-2 (приложение D)) | Электропитание (+) (npn) (4x) | | 1 |
Блок питания (-) (pnp) (4x) | 3 |
Выход, параметр и т.д. (4x) | 4 |
A | Реле выходного порта | Переключающий контакт | | 1 |
Нормально замкнутый контакт (NC) | 2 |
Нормально открытый контакт (NO) | 4 |
A | Твердотельный выходной порт (с терминалами) | Электропитание (+) (npn) (4x) | | 11 ... 41 |
Блок питания (-) (pnp) (4x) | 13 ... 43 |
Бит выходных данных (4x) | 14 ... 44 |
F | Дополнительный порт питания | Доп. мощность (+) | | 1 |
Доп. мощность (-) | 3 |
B + F | Линия AS-i + порт вспомогательного питания <c> | AS-i (+) | Коричневый | 1 |
AS-i (-) | Синий | 3 |
Uaux (+) | Черный | 4 |
(-) | Белый | 2 |
| Желто-зеленый | 5 |
<a> Цвета проводов для бесконтактных переключателей должны соответствовать IEC 60947-5-2:2007/AMD1:2012 (таблица 3). <b> Если используется только один вход на разъем, то контакты 2 и 4 разъема должны быть перемкнуты внутри. <c> Если для обоих напряжений используется один и тот же разъем или кабель, то вспомогательный источник питания должен быть типа БСНН или ЗСНН. |
6.3.3 Стандартный кабель AS-i
Стандартный кабель AS-i должен быть окрашен в желтый цвет, а провода "+" и "-" должны быть четко обозначены. Если для идентификации полюсов используются цвета, то они должны быть: коричневый для плюса и синий для минуса.
6.3.4 Блок питания AS-i
Подключение источника питания AS-i должно соответствовать
таблице 16, если это однофазный источник питания переменного тока. Эта маркировка обязательна.
Таблица 16
Маркировка блока питания AS-i
Стороны блока питания | Маркировка | Требования |
Первичный контур | L | Фаза |
| N | Нейтраль |
| PE | Защитное заземление |
Вторичный контур (интерфейс E) | ASI + | Положительная линия AS-i |
| ASI - | Отрицательная линия AS-i |
| | Заземление и/или экран оборудования |
6.3.5 Ведомое устройство AS-i
Степень защиты IP ведомого устройства должна быть указана в документации в соответствии с IEC 60947-1 (приложение C).
6.3.6 Мастер AS-i
Тип изоляции между портами AS-i на ведущем устройстве и контроллере должен быть указан изготовителем.
7 Нормальные условия эксплуатации, монтажа и транспортирования
7.1 Нормальные условия эксплуатации
Применяется 7.2 IEC 62026-1 со следующими дополнениями.
7.1.1 Температура окружающего воздуха
Компоненты AS-i должны работать при температуре окружающей среды от -5 °C до +40 °C, если не указано иное, например, в сочетании с конкретным типом привода или датчика. Рабочие характеристики должны поддерживаться в допустимом диапазоне температур окружающей среды.
7.1.2 Высота над уровнем моря
Применяется IEC 60947-1 (пункт 6.1.2).
7.2 Условия при транспортировании и хранении
Между пользователем и изготовителем должно быть заключено специальное соглашение, если условия во время транспортирования и хранения, например условия температуры и влажности, отличаются от условий, определенных в
7.1. Если не указано иное, то следующий диапазон температур применяют во время транспортирования и хранения от -25 °C до +55 °C и кратковременно (не более 24 ч) до +70 °C.
7.3 Монтаж
Установочные размеры и условия компонентов AS-i должны быть указаны в других частях IEC 62026-2 или (если они не указаны) в документации изготовителя.
8 Требования к конструкции и техническим характеристикам
Среда передачи AS-i должна соответствовать требованиям, приведенным в
5.4.1. Кроме того, следующие требования к конструкции и характеристикам применяются, как указано или рекомендовано.
8.1.1 Стандартный кабель AS-i
Для легкой и быстрой установки в полевых условиях рекомендуется использовать соединение с прокалыванием изоляции (IEC 60352-6). Это зависит от стандартного кабеля AS-i. Его внутренние и внешние геометрические размеры показаны на
рисунке 46.
Размеры в миллиметрах
Рисунок 46 - Стандартный кабель AS-i для полевой установки
Стандартный кабель AS-i для полевой установки должен отвечать следующим техническим требованиям:
- сечение жилы: 2 x 1,5 мм2;
- сопротивление жилы: 13,7 Ом/км согласно IEC 60227-2;
- сопротивление изоляции жил: 1011 Ом·см по IEC 60227-2;
- диапазон температур: от -25 °C до +85 °C (стационарная установка), от -10 °C до +85 °C (подвижная установка);
- структура жилы: очень тонкопроволочная витая в соответствии с IEC 60228, класс 6, скрутки должны быть лужеными;
- изгиб скрутки проволок: от 20 до 40 мм;
- радиус изгиба (в направлении y) минимум

(стационарная установка) и минимум 6 x D = 24 мм (подвижная установка);
- внутреннее трение: изоляция жилы не должна склеиваться с оболочкой кабеля;
- твердость изоляционного материала оболочки кабеля: макс. 90 по Шору А; твердость изоляции проводника не должна превышать твердость оболочки кабеля;
- воспламеняемость: метод FH, кат. FH 2-25;
- номинальное напряжение: 300 В;
- испытательное напряжение изоляции: 1,5 кВ;
- цвет оболочки кабеля: аналог желтого RAL 1012 согласно IEC 60304;
- химическая стойкость согласно техническим данным изготовителя;
- маркировка: положительный и отрицательный проводники должны быть четко обозначены; если используются цвета, они должны указывать: коричневый - плюс, синий - минус.
8.1.2 Кабель монтажных шкафов AS-i
Для простой и быстрой установки для IP20 (например, внутри распределительных шкафов) рекомендуется использовать соединение с прокалыванием изоляции (см. IEC 60352-6). Это зависит от стандартного кабеля AS-i, показанного на
рисунке 47.
Размеры в миллиметрах
Рисунок 47 - Кабель шкафа AS-i
Стандартный кабель AS-i для сред IP20 должен отвечать следующим техническим требованиям:
- сечение жилы: 2 x 0,8 мм2 (AWG 18);
- сопротивление жилы: 22,5 Ом/км согласно IEC 60227-2;
- сопротивление изоляции жил: 1011 Ом·см по IEC 60227-2;
- диапазон температур: от -5 °C до +80 °C;
- конструкция проводников: два многожильных луженых медных проводника 7 x 0,4 вплотную друг к другу;
- поворот проволок: 20 на 40 мм;
- твердость изоляционного материала макс. 90 по Шору А;
- номинальное напряжение: 300 В;
- испытательное напряжение изоляции: 1,5 кВ;
- химическая стойкость - согласно техническим данным изготовителя;
- цвет оболочки кабеля: аналог желтого RAL 1012 согласно IEC 60304;
- маркировка: положительный и отрицательный проводники должны быть четко обозначены; если используются цвета, они должны указывать: коричневый - плюс, синий - минус.
8.1.3 Вспомогательный источник питания
Ведомые устройства AS-i могут получать питание от вспомогательного источника питания (см.
8.4.4.9). Если для этой цели используется плоский кабель, аналогичный стандартному кабелю AS-i в соответствии с
8.1.1, он должен соответствовать следующим требованиям:
- рабочее напряжение: <= 30 В постоянного тока;
- цвет оболочки кабеля: аналог черного RAL 9005 согласно IEC 60304.
8.1.4 Подключение к линии AS-i
Любые контакты между частями линии AS-i должны соответствовать следующим требованиям, независимо от того, используется ли обычная технология или технология с прорезанием (пробиванием) изоляции:
- циклы контактирования: 5 раз в минуту (если соединения разъемные);
- класс защиты по IEC 60529 согласно техническим данным изготовителя;
- контактное сопротивление макс. 6 мОм согласно IEC 60352-6;
- минимальный допустимый ток на соединении: согласно техническим данным изготовителя;
- номинальное напряжение от 10 до 48 В постоянного тока;
- диапазон температур от -25 °C до +70 °C;
- устойчивость к удару согласно IEC 60068-2-27;
- устойчивость к вибрации: согласно IEC 60068-2-6;
- разгрузка от натяжения в соответствии с IEC 60947-5-2 (приложение C).
8.1.5 Расположение контактов разъемов M12 и M8
Если штекеры и розетки M12 (4-контактные) или M8 (3-контактные) в соответствии с IEC 60947-5-2 (приложение D) используются для соединения линии AS-i или вспомогательных линий питания, то необходимо соблюдать следующие правила.
Примечание - Для получения информации о подключении периферийных элементов к ведомым см. профили ведомых устройств в
приложении A.
Если штекер 12 или 8 мм используется только для соединения линии AS-i, то вилка для ввода энергии и розетка для вывода энергии должны иметь следующие контакты:
- контакт 1 для ASI+;
- контакт 2 не используется (отсутствует для разъема 8 мм);
- контакт 3 для ASI-;
- контакт 4 не используется.
Если для подключения только вспомогательного источника питания используется штекер 12 или 8 мм, то вилка должна быть вилкой для ввода энергии и розеткой для вывода энергии со следующими контактами:
- контакт 1 = (+) вспомогательное питание;
- контакт 2 не используется (недоступно для разъема 8 мм);
- контакт 3 = (-) вспомогательное питание;
- контакт 4 не используется.
Если 12-миллиметровая вилка используется как для соединения линии AS-i, так и для подключения вспомогательного источника питания, то вилка для ввода энергии и розетка для вывода энергии должны иметь следующие контакты:
- контакт 1 для ASI+;
- контакт 2 для вспомогательного источника питания (-);
- контакт 3 для ASI-;
- контакт 4 для вспомогательного источника питания (+).
8.1.6 Профили и электромеханический интерфейс
В настоящем стандарте не определены дополнительные ограничения для метода сопряжения линии AS-i с различными компонентами, кроме указанных в
8.1.4. Все датчики, приводы или другие устройства и элементы, которые соответствуют только указанным ограничениям при контакте с системой AS-i, заявлены как соответствующие электромеханическому профилю.
Сеть питания и развязки AS-i должна соответствовать требованиям, приведенным в
5.3.2.
Кроме того, применяются приведенные ниже требования к конструкции и характеристикам.
8.2.1 Условия окружающей среды и электромагнитная совместимость
Класс защиты системы согласно IEC 61140 требует источника питания, обеспечивающего защитное сверхнизкое напряжение (БСНН). Все необходимые испытания со стороны линии электропередачи будут заявлены изготовителем в соответствии с обозначенными условиями эксплуатации.
Передача данных по сети AS-i не должна ухудшать работу источника питания.
Таблица 17
Условия окружающей среды (минимальные условия)
Класс защиты | III (БСНН) |
ЭМС при быстрых переходных процессах (пачках) | IEC 61000-4-4: нормальная работа (см. 9.3) |
Для нормальной работы всех компонентов в системе AS-i напряжение, измеренное на выводах источника питания, должно находиться в диапазоне от 29,5 до 31,6 В. Как следствие, напряжение, создаваемое источником питания в период импульса (всплеска), должно оставаться в пределах этого диапазона для обеспечения критериев качества A и B (см. также
9.3).
Электрическая изоляция линии AS-i от заземления машины вызывает необходимость предотвращения накопления статического электричества. Использование заземления обязательно (см.
рисунок 48).
Источник питания AS-i должен быть установлен таким образом, чтобы он не подвергался воздействию импульсов напряжения на выходе.
8.2.2 Запуск, перегрузка и индикация
Источник питания должен быть защищен от короткого замыкания и перегрузки. Короткое замыкание или перегрузка могут длиться бесконечно долго и не должны вызывать повреждение источника питания. После устранения перегрузки питание AS-i может автоматически восстановиться.
По желанию может быть указано состояние перегрузки. Если это используется, то пониженное напряжение или перегрузка по току должны сигнализироваться красным светодиодом либо не должен гореть зеленый светодиод готовности к подаче электропитания.
По истечении времени запуска обнаруживается состояние перегрузки, при котором уровень напряжения AS-i не достигает нижнего предельного значения либо ток нагрузки превышает предельный ток
UASI < UASI min или IL > ILIM.
По достижении в первый раз уровня напряжения 5 В он должен подняться до максимального стартового напряжения мастера (26,5 В). Интервал времени между минимальным стартовым напряжением мастера (22,5 В - 1 В, см.
8.5) и номинальным уровнем напряжения AS-i (29,5 В) должен быть менее 1 с.
Уровень напряжения должен достичь максимального значения стартового напряжения ведущего (26,5 В) в течение 2 с после достижения в первый раз уровня в 5 В. Интервал времени между минимальным стартовым напряжением мастера (22,5 В - 1 В, см.
8.5) и номинальным уровнем напряжения AS-i (29,5 В) должен быть менее 1 с.
Уровень напряжения должен постоянно увеличиваться с 5 В до нормального рабочего напряжения (от 29,5 до 31,6 В).
Примечание 1 - Второе требование важно, потому что мастер начинает работать, если напряжение превышает его начальное напряжение (22,5 +/- 1) В.
Во время запуска источник питания должен обеспечивать повышенный ток, чтобы соответствовать процессу нарастания нагрузки в системе. Эта дополнительная нагрузка будет равна емкости 15 мФ.
Примечание 2 - Для каждого подключенного ведомого устройства предполагается максимальная емкость 470 мкФ (31 x 470 мкФ ~= 15 мФ). Если используется расширенная адресация, то предполагается максимальная емкость 240 мкФ для каждого ведомого устройства (62 x 240 мкФ ~= 15 мФ). Что касается обмена данными, то все эти емкости индивидуально блокируются в соответствующих ведомых устройствах.
Начиная с уровня напряжения 5 В источник питания должен выдавать номинальный выходной ток Ie плюс дополнительный ток для нагрузки вышеупомянутой емкости 15 мФ для соблюдения временных ограничений.
Номинальный выходной ток Ie и предел тока должны быть указаны изготовителем.
8.2.3 Порты, напряжения и токи
Клеммные разъемы ASI+, ASI- и заземления должны иметь возможность подключения проводников сечением от 0,75 до 2,5 мм2.
Таблица 18
Общие требования к источнику питания AS-i
Уровень сетевого напряжения | UN |
Нижний предел напряжения | UNmin |
Напряжение сети, допуски (и частота) | Согласно обозначенным условиям эксплуатации |
Прерывания питания | Прерывания питания на первичной стороне в течение 10 мс в состоянии постоянного нижнего предельного напряжения UNmin (равно UN - 15%) не должны нарушать нормальную работу источника питания |
Класс защиты | 3 (защитное сверхнизкое напряжение) |
Примечание - Отсутствие влияния означает, что напряжение между ASI+/ASI никогда не выходит за пределы диапазона от 29,5 до 31,6 В. |
8.2.4 Схема симметризации и развязки
Эквивалентная схема симметризации и развязки состоит из двух индуктивностей и двух резисторов, а также конденсаторов симметрии C
s, как показано на
рисунке 48.
Рисунок 48 - Эквивалентная схема цепи развязки
Конденсаторы симметрии Cs должны быть расположены как можно ближе к цепи развязки.
Эти емкости обеспечивают симметрию ASI+/ASI- относительно земли. Рекомендуются равные значения не менее 100 нФ.
Примечание 1 - Рекомендуется также заземлить резисторы Rg (рекомендуемое значение 1 МОм) и варисторы Vg, чтобы предотвратить появление статического напряжения.
Несмотря на то что можно спроектировать схему, как показано на
рисунке 48, требования к симметрии могут быть лучше обеспечены с помощью трансформатора. Схема развязки с использованием трансформатора показана на
рисунке 49.
Рисунок 49 - Схема развязки с помощью трансформатора
Обе индуктивности должны быть спроектированы как бифилярные, но не компенсирующие поток обмоток на общем сердечнике.
Примечание 2 - AS-i проектируется как симметричная система. Чем лучше симметрия, тем лучше подавление нежелательного излучения компонентов AS-i, а также возникновение шума, соответствующего AS-i, даже если система относительно большая и распределенная. Это важно, потому что сеть не экранирована и может действовать как антенна.
8.3 Повторитель AS-i и другие компоненты
8.3.1 Повторитель AS-i
Повторитель AS-i должен регенерировать (а не только усиливать) и передавать сигналы AS-i двунаправленно.
Максимальное время задержки сигнала повторителя (ретранслятора) должно быть меньше или равно 7 мкс для каждого направления.
Повторитель должен обеспечивать гальваническую развязку между двумя частями сети AS-i. Минимальное испытательное напряжение должно быть указано изготовителем.
8.3.2 Детектор замыкания на землю AS-i
Диапазон напряжения питания детектора замыкания на землю AS-i должен быть указан изготовителем. Рекомендуется указать диапазон напряжения питания от 26,5 до 31,6 В. Если детектор замыкания на землю AS-i использует вспомогательное напряжение, то он должен соответствовать тем же требованиям, что и ведомое устройство AS-i, которое питается от вспомогательного источника.
Ток, потребляемый детектором замыкания на землю AS-i, должен быть указан в документации изготовителя. Эквивалентный импеданс и симметрия должны находиться в тех же пределах, что и для стандартного ведомого устройства AS-i.
Изготовитель должен указать диапазон импеданса, который может быть обнаружен датчиком замыкания на землю между ASI+ и заземлением и ASI- и заземлением. Он должен соответствовать требованиям к обнаружению замыкания на землю согласно IEC 60204-1.
Изготовитель должен указать максимальное время реакции от момента замыкания на землю до переключения выхода детектора замыкания на землю.
8.4 Ведомое устройство AS-i
8.4.1 Обзор
Ведомое устройство AS-i представляет собой любое физическое и логическое средство для подключения приложения (исполнительного механизма, датчика или любых других устройств и элементов) к линии AS-i, а также для приема и отправки сообщений по линии AS-i, как указано в
разделе 5.
В 8.4 описаны элементы ведомого устройства, его функции и общие требования к нему.
8.4.2 Элементы ведомого устройства
8.4.2.1 Ведомый порт
Ведомое устройство должно иметь как минимум два физических порта ASI+ и ASI-, то есть интерфейс 2, для подключения ведомого устройства к линии AS-i.
Другие порты образуют интерфейс 1 для электронного устройства, которое взаимодействует с контроллером, может быть физически реализовано в электронной схеме и, таким образом, стать доступным с помощью простых физических средств (физические порты). Но эти порты также могут быть скрыты, например, в объединенной интегральной схеме для ведомого устройства AS-i и подключенного устройства. В этом случае порты называются логическими и интерфейс 1 не должен быть доступен с помощью физических средств. Как физические, так и логические порты могут быть обязательными или необязательными в соответствии с
таблицей 19.
Таблица 19
Физические и логические порты ведомого устройства AS-i
| Физические порты | Логические порты |
ASI+/- | Обязательный | - |
D0 - D3 | Необязательный | Обязательный |
0 - D3 | Необязательный | Обязательный |
Строб данных | Необязательный | Необязательный |
Строб параметров | Необязательный | - |
Сброс (перезапуск) | Необязательный | - |
Электропитание | Необязательный | Необязательный |
Другое | Необязательный | Необязательный |
Порты (если они существуют) выполняют следующие функции:
ASI+/ASI-: Данные порты образуют электрическое соединение сети AS-i с интерфейсом 2. Они обязательны. Подробнее о сигналах и электромеханике см.
раздел 5.
D0 ... D3: Эти порты должны быть настроены как порты ввода или вывода данных или двунаправленные порты, как описано в
8.4.2.2.
Data (данные): Если реализованы порты ввода/вывода данных, то четыре информационных бита I0 ... I3 данных сообщения (как описано в
5.6.5.) соответствуют уровням портов ввода/вывода данных. Входной сигнал с ВЫСОКИМ уровнем на порте Dx должен приводить к "1" соответствующего бита данных Ix в информационном элементе ответа ведомого, а НИЗКИЙ уровень к "0". "1" в битах данных с I0 по I3 в информационном элементе главного запроса должна приводить к ВЫСОКОМУ уровню на соответствующем выходном порте, "0" к низкому уровню.
Примечание 1 - Выходные порты должны иметь ВЫСОКИЙ уровень по умолчанию (например, после включения или после сброса). Уровни выхода инвертируются в мастере AS-i.
Bidirectional ports (двунаправленные порты): Если реализованы порты ввода/вывода данных и если они могут использоваться для двунаправленной передачи данных, то должны передаваться сначала выходные данные, а затем входные (см.
рисунок 50).
Рисунок 50 - Типовая временная диаграмма
для двунаправленного ввода/вывода (D1, D3 - уровень
напряжения на соответствующем порте данных)
P0 ... P3: Если реализованы порты вывода параметров P0 ... P3, то данные вывода параметров главного запроса (как описано в
5.6.5.2) соответствуют уровню портов вывода параметров. "1" в бите параметра Ix в информационном элементе главного запроса "Write_parameter" должна приводить к ВЫСОКОМУ уровню на соответствующем выходном порте Px параметра, от "0" к низкому уровню. ВЫСОКИЙ уровень на порте Px должен отражаться "1" соответствующего бита данных Ix в информационном элементе ответа ведомого, низкий уровень - "0".
Примечание 2 - Порты параметров должны иметь ВЫСОКИЙ уровень в качестве значений по умолчанию после включения питания или после сброса.
Порт СБРОС (ПЕРЕЗАПУСК): предназначен для выполнения сброса (переустановки) ведомого устройства извне.
Строб данных: служит для сигнализации достоверности данных.
Строб параметров: строб параметра служит для сигнализации достоверности параметра.
Электропитание: порт питания энергией от линии AS-i подключенного прикладного устройства.
8.4.2.2 Конфигурация ввода/вывода, идентификационные коды и профили ведомых устройств
Каждое ведомое устройство должно обязательно иметь конфигурацию ввода/вывода, идентификационный код (ID-код) и, возможно, два расширенных идентификационных кода (коды ID1 и ID2) для дальнейшего различения ведомых устройств с одинаковой конфигурацией ввода/вывода. Должны быть реализованы либо оба, ID1 и ID2, либо ни один из них. Каждый из трех идентификационных кодов (ID, ID1 и ID2) должен иметь 4 бита (16 различных возможностей). Если они реализованы, то должны быть доступны для чтения мастеру. Значения ID и ID2 для конкретного ведомого устройства зависят от реализации. Как следствие, они сохранены в ведомом устройстве изготовителем и не подлежат изменению каким-либо образом.
В режиме расширенного адреса (ID_Code = AHex) изготовителю разрешено блокировать доступ пользователя к "Extended_ID_Code_1".
Значение ID1 может быть установлено пользователем системы с помощью команды "Write_Extended_IDCode_1". Он также должен храниться в энергонезависимой памяти.
Комбинация конфигурации ввода/вывода и идентификационных кодов ID и ID2 конкретного ведомого устройства характеризует его "профиль ведомого" (см.
приложение A). Любое ведомое устройство, которое не представляет точно конкретный профиль ведомого, должно иметь ID-код E
Hex или F
Hex (свободные профили, см.
приложение A).
Комбинация конфигурации ввода/вывода и идентификационных кодов ID и ID2 конкретного ведомого устройства характеризует его "профиль ведомого" (см.
приложение A). Любое подчиненное устройство, которое не представляет в точности конкретный профиль подчиненного устройства, должно иметь ID-код E
Hex или F
Hex (свободные профили, см.
приложение A).
При поставке изделия изготовитель должен установить расширенный идентификационный код на ID1 = F
Hex (стандартный режим адресации) или на ID1 = 7
Hex (расширенный режим адресации), соответственно. В случае заблокированного ID1 изготовитель должен установить ID1 равным значению, которое определено в Профилях ведомых устройств (см.
приложение A).
Изготовитель должен указать фактический профиль ведомого устройства в документации на продукт в форме S - [I/O-code]. [ID-code]. [ID2-code].
Примечание 1 - Определение профилей ведомых имеет целью повысить взаимозаменяемость исполнительных механизмов и датчиков, с одной стороны, и, имея свободные профили, обеспечить высокую степень гибкости системы, с другой стороны.
Примечание 2 - Профили S-0.A ... S-E.A используются для режима расширенного адреса.
Примечание 3 - Профиль ведомых устройств, в которых не реализованы дополнительные расширенные идентификационные коды ID1/2, может быть обозначен в форме S - [I/O-code]. [ID-code] вместо S - [I/O-code]. [ID-код].F.
Примечание 4 - Блокирование ID_Code_1 в режиме расширенного адреса позволяет идентифицировать более конкретные изделия с помощью механизма чтения конфигурации ввода/вывода и ID_Codes.
8.4.2.3 Энергонезависимая память
Энергонезависимая память ведомого устройства должна содержать конфигурацию ввода/вывода и коды ID.
Энергонезависимая память также должна содержать адрес ведомого устройства. Он может быть реализован в виде электронной памяти, переключателями или фиксированными назначениями.
В случае ручного или фиксированного присвоения адреса ведомого устройства нулевой адрес не должен выбираться.
Адрес должен быть сохранен таким образом, чтобы любой другой адрес, кроме адреса, предназначенного для сохранения, никогда не мог стать правильным адресом ведомого устройства. Для прерванного назначения адреса будет разрешен старый либо нулевой адрес.
8.4.2.4 Регистры и флаги (метки, сигнализаторы)
Ведомое устройство должно иметь следующие внутренние регистры и флаги. Это энергозависимые ячейки памяти, их содержимое будет потеряно в случае сбоя питания.
Адресный регистр (5 бит): | содержит адрес ведомого регистра; |
Регистр I/O_Code (4 бита): | содержит информацию о том, какой порт данных настроен как выход, вход, двунаправленный вход/выход или как трехсторонний регистр; |
Регистр ID_Code (4 бита): | содержит идентификационный код расширенного регистра ID_Code ведомого устройства (8 бит); |
Extended ID_Code register (8 бит): | расширенный регистр ID_Code содержит необязательный расширенный идентификационный код ведомого. |
Примечание 1 - Расширенный идентификационный код является необязательным. В качестве другого варианта первый полубайт может быть изменен мастером с помощью запроса "Write_Extended_ID_Code_1" в случае если доступ для записи не заблокирован изготовителем. Расширенный ID-код обрабатывается так же, как 4-битный стандартный ID-код.
Регистр Data_Output (4 бита): | содержит последнюю выходную информацию, переданную через запрос "Data_exchange". После включения или сброса значения по умолчанию 1 должны быть записаны в выходной регистр; |
Регистр Data_Input (4 бита): | необязательный, необходим только для режима синхронного ввода-вывода данных; |
Регистр Parameter_Output (4 bits): | содержит последнюю информацию о выходе, переданную через запрос "Write_parameter". После включения или сброса значения по умолчанию 1 должны быть помещены в выходной регистр параметра; |
Регистр приема: | содержит последний полученный главный запрос (начальный и конечный бит опущены); |
Регистр передачи: | содержит ответ ведомого перед передачей; |
Регистр состояния (4 бита): | содержит четыре бита для статуса ведомого. Эти четыре бита независимы друг от друга и должны иметь следующий состав: адрес/расширенный ID-код 1 хранится в энергозависимой памяти: |
S0: | 0 | адрес/ID1-код постоянный; |
1 | энергозависимый адрес/ID1-код. |
Примечание 2 - Адрес и расширенный ID_code 1 могут быть изменены независимо, поэтому бит S0 должен обрабатываться после каждой процедуры сохранения.
| периферийное неисправное состояние: |
S1: | 0 | сбой периферии не обнаружен; |
1 | сбой периферии обнаружен; |
не определено: |
S2: | 0 | не определено; |
1 | не определено; |
неопределенная ошибка чтения энергонезависимой памяти: |
S3: | 0 | нет ошибки чтения энергонезависимой памяти; |
1 | ошибка чтения энергонезависимой памяти. |
Реализация S1 в качестве состояния сбоя периферии является обязательной (внутри AS-i ASIC), если была выбрана опция реализации расширенных кодов ID1/ID2. В противном случае это необязательно. |
Примечание 3 - Информация, содержащаяся в регистре состояния, может использоваться для диагностических целей или для ведущего, чтобы определить, какие действия могут быть предприняты для восстановления после состояния отказа.
Sync_flag: | флаг синхронизации должен указывать на синхронизацию ведомого устройства с запросами ведущего. |
Data_Exchange_Disable_flag: | флаг отключения обмена данными устанавливается с помощью RESET и сбрасывается первым полученным запросом "Write_Parameter". Флаг указывает на невозможность обмена данными. |
8.4.2.5 Сторожевой таймер
Функция сторожевого таймера может быть реализована либо внутри, в ведомой схеме между портами ASI+/- и другими портами, либо снаружи в подключенном устройстве ("за" интерфейсом 1).
Сторожевой таймер, если он активирован, устанавливает для выходов ведомого устройства значения по умолчанию.
Сторожевой таймер должен быть повторно запущен (т.е. оставаться в неактивном состоянии) успешно полученным запросом Data_Exchange и (необязательно) успешно принятым запросом Write_Parameter.
Минимальное время сторожевого таймера должно быть не менее 40 мс, а максимальное - не более 100 с.
Примечание - Рекомендуется, чтобы сторожевой таймер выполнял сброс ведомого устройства, если он активирован.
8.4.3 Функции ведомого устройства
8.4.3.1 Диаграмма состояний ведомого устройства
Ведомое устройство должно выполнять основные функции, приведенные на
рисунке 51.
Рисунок 51 - Диаграмма основных состояний
ведомого устройства AS-i
После включения питания или после сброса ведомого устройства через порт "RESET" или после получения запроса "Reset_AS-i_Slave" ведомое устройство должно быть установлено в состояние "INIT" (инициализировать).
В состоянии "INIT" выполняются следующие функции:
- загрузка регистров Data_Output и Parameter_Output со значениями по умолчанию FHex;
- перемещение содержимого регистров вывода данных и вывода параметров в соответствующие порты;
- сброс (переустановка) регистра состояния на 0Hex;
- загрузка адреса, конфигурации входа/выхода и идентификационных кодов из энергонезависимой памяти в соответствующие регистры;
- установка флага Data_Exchange_Disable в "TRUE" - логическое значение "истина" (для сброса см.
8.4.3.3);
- переход в состояние "ASYNC" (асинхронно).
В состоянии "ASYNC" выполняются следующие функции:
- сброс флага синхронизации;
- опрос входящего потока данных и обнаружение паузы;
- при обнаружении паузы изменение состояния на "RECEIVING" (прием), (см.
5.5.3).
В состоянии "RECEIVING" выполняются следующие функции:
- дождаться стартового бита и загрузить мастер-запрос в регистр приема;
- выполнить все процедуры проверки ошибок (см.
8.4.3.4);
- проверить мастер-паузу (если идет от ASYNC);
- если обнаружена какая-либо ошибка, то необходимо изменить состояние на "ASYNC", иначе на "DECODING" (декодирование).
В состоянии "DECODING" выполняются следующие функции:
- сравнение полученного адреса с адресным регистром; если нет равенства, то следует изменить состояние на "WAIT" (ожидание);
- привести анализ информации; если запрос неизвестен, то следует изменить состояние на "SYNC" (синхронизация, согласование);
- если установлен флаг data_exchange_disable и мастер запрашивает "Data_Exchange", то изменить состояние на "SYNC";
- выполнить запрошенную задачу (см.
8.4.3.3) и загрузить соответствующий ответ в регистр передачи;
- изменить состояние на "TRANSMIT" ("передача").
В состоянии "WAIT" ведомое устройство выполняет следующие функции:
- ожидание обнаруживаемого сигнала (с момента получения ответа другого ведомого);
- если сигнал не был обнаружен, то следует дождаться окончания времени ответа (длительность должна быть в битовом интервале от 7 до 9 битов);
- если сигнал был обнаружен, то следует дождаться окончания ответа ведомого;
- изменить состояние на "SYNC".
Примечание 1 - Ведомое устройство должно принять поздний ответ другого ведомого и не должно спутать его с запросом ведущего, но в то же время оно должно ожидать новый запрос ведущего перед началом повторного запроса. С указанными выше ограничениями на время окончания отклика каждое ведомое устройство остается синхронизированным, если в системе установлено не более одного повторителя (ретранслятора) подряд. Если в ряду два повторителя, то ответ ведомого, который приходит из-за второго повторителя, поступит позже чем через 54 мкс, а следующий ведомый не является синхронным, если он находится перед первым повторителем, но главный запрос будет принят правильно.
В состоянии "TRANSMIT" ("передача") ведомое устройство должно выполнять следующие функции:
- дождаться окончания основной паузы (основная пауза составляет минимум 2 битовых разряда, если установлен флаг Sync, и максимум 5 битовых разрядов, если флаг Sync сброшен);
- отправить ответ ведомому;
- если был получен запрос "Reset_Slave", то изменить состояние на "INIT", иначе на "SYNC".
Примечание 2 - Если установлен флаг Sync, то рекомендуется реализовать мастер-паузу продолжительностью от 2 до 3 битов, даже в ведомых устройствах, которые реализованы не с ведомой ASIC, а с микропроцессором, например, чтобы избежать проблем топологии с двумя повторителями в ряд и кабелем с большим временем задержки распространения относительно тайм-аута ответа ведомого.
В состоянии "SYNC" ведомое устройство должно выполнять следующие функции:
- установить флаг синхронизации;
- опрашивать входящий поток данных и обнаруживать паузу;
- при обнаружении паузы изменить состояние на "RECEIVING" (прием).
8.4.3.2 Режим синхронного входа/выхода данных
Как определено в настоящем стандарте AS-i, ведущее устройство последовательно опрашивает сетевых ведомых, повышая их адреса от наименьшего до наибольшего. Как следствие, операции ввода и вывода данных обычно выполняются в разное время на разных ведомых устройствах. Для поддержки приложений, которые требуют одновременных операций ввода-вывода данных на определенном количестве ведомых устройств в сети, предоставляется режим синхронного ввода-вывода данных. Режим синхронного ввода-вывода не является обязательным.
Идея состоит в том, чтобы обмениваться данными в обычном цикле, но иметь дополнительное триггерное событие, которое перемещает данные из регистра Output_Data на выход и данные выборки из входов. Изменение вызова Data_Exchange с самого высокого адреса на самый низкий определяет это событие запуска.
После активации выборки входных данных, а также действия по управлению выходными данными перемещаются в разное время, синхронизированное с циклом опроса сети AS-i. Тем не менее принципы связи между ведущим и ведомым остаются неизменными по сравнению с обычной работой.
| | ИС МЕГАНОРМ: примечание. В официальном тексте документа, видимо, допущена опечатка: один и тот же абзац приведен дважды. | |
После активации выборка входных данных, а также действия по управлению выходными данными перемещаются в разное время, синхронизированное с циклом опроса сети AS-i. Тем не менее принципы связи между ведущим и ведомым остаются неизменными по сравнению с обычной работой.
Применяются следующие правила:
- вход/выход данных запускается вызовом Data_Exchange ведомому устройству с наименьшим адресом ведомого в сети. Основываясь на том факте, что ведущее устройство вызывает ведомых последовательно, по мере возрастания их адресов, ведомое устройство AS-i считает условие запуска истинным, если адрес ведомого устройства полученного вызова Data_Exchange меньше, чем адрес ведомого устройства предыдущего (правильно полученного) вызова Data_Exchange;
- вход/выход данных запускается только в том случае, если ведомое устройство (правильно) получило данные в течение последнего цикла. Если ведомое устройство не получило данные (т.е. из-за ошибки связи), то выходные данные не изменяются (принцип "arm+fire" - взрыватель). Однако входные данные всегда выбираются при осуществлении запуска;
- если ведомое устройство с наименьшим адресом в сети работает в режиме синхронного входа-выхода данных, то оно откладывает выходное событие для полученных данных на полный цикл AS-i. Это сделано для того, чтобы все выходные данные определенного образа цикла были вместе.
Примечание - Чтобы сделать эту функцию полезной, ведущее устройство должно генерировать образ цикла вывода данных один раз перед началом каждого цикла AS-i. Образ получен из входных данных предыдущего цикла(ов) и других событий управления. После запуска цикла AS-i изображение больше не должно меняться. Если A- и B-ведомые установлены параллельно по одному адресу, то мастер должен адресовать все A-ведомые устройства в одном цикле и все B-ведомые устройства в другом цикле;
- входные данные, выбранные на ведомом устройстве с наименьшим адресом ведомого в сети, отправляются обратно ведущему устройству без какой-либо задержки. Как следствие, образ цикла входных данных полностью захватывается в конце цикла AS-i, как и в сетях без каких-либо ведомых режима синхронного ввода-вывода. Другими словами, точка выборки входных данных просто переместилась в начало цикла AS-i для всех ведомых устройств в режиме ввода/вывода синхронных данных;
- первый вызов Data_Exchange, полученный конкретным ведомым устройством после активации порта данных (флаг Data_Exchange_Disable был сброшен вызовом Write_Parameter), обрабатывается как в обычной операции. Это необходимо для сбора достоверных входных данных для первого отклика ведомого и для максимально быстрой активации выходов;
- операция ввода-вывода данных повторяется вместе с циклом ввода-вывода других ведомых устройств режима синхронного ввода-вывода данных в сети при общем событии запуска. Тем самым конкретное ведомое устройство полностью перешло в режим синхронного ввода-вывода данных;
- чтобы избежать общего подавления ввода-вывода данных в особом случае, когда только одно ведомое устройство видно ведущему (т.е. при использовании портативного устройства программирования), режим синхронного ввода-вывода данных временно отключается, когда ведомое устройство получает три последовательных вызова Data_Exchange на свой собственный адрес ведомого устройства. Ведомое устройство возобновляет работу в режиме синхронного ввода-вывода данных, если обнаружен вызов Data_Exchange на другой адрес ведомого.
В состоянии "DECODING" (декодирование) ведомое устройство должно выполнять задачи в зависимости от конкретного запроса мастера (см.
таблицы 4 и
5).
8.4.3.3.1 Функция "Data_Exchange"
При выполнении запроса Data_Exchange в несинхронном режиме ведомое устройство (с адресом /= 0) перемещает полученный выходной битовый шаблон I0 ... I3 в соответствующие порты вывода данных и должно сигнализировать о действительности этих битов данных на выходе строба данных (если реализовано) импульсом 1 длительностью 1 Тбит.
Примечание - В случае использования ведомой интегральной схемы (ИС), которая имеет мультиплексированные порты ввода/вывода, порты данных ведомого устройства функционируют как входы или выходы или как двунаправленные входы/выходы, когда установлена I/O-конфигурация. Таким образом, запрограммированная I/O-конфигурация и четыре бита данных, переданных в мастер-запросе, определяют битовую комбинацию, которая перемещается на выходные порты.
После того как полученные данные были перемещены в порты вывода данных, ведомое устройство должно загрузить битовую комбинацию входных портов в регистр передачи.
При выполнении запроса Data_Exchange в синхронном режиме ведомое устройство (с адресом, не равным нулю - /= 0) перемещает полученный выходной битовый шаблон I0 ... I3 в соответствующий регистр Data_Output.
После того как полученные данные были перемещены в регистр Data_Output, ведомое устройство должно загрузить регистр Data_Input в регистр передачи.
8.4.3.3.2 Функция "Write_Parameter" (параметр записи)
При выполнении запроса Write_Parameter ведомое устройство (с адресом /= 0) должно переместить полученную комбинацию битов I0 ... I3 в соответствующие порты вывода параметров и должно сигнализировать о достоверности этих параметров на порте строба параметра (если реализовано) импульсом длительностью 1 Тбит.
После того как принятые параметры были перемещены в порты параметров, ведомое устройство должно загрузить битовую комбинацию портов параметров в регистр передачи и установить флаг Data_Exchange_Disable в значение "FALSE" (ложно).
Примечание 1 - Разрешается использовать порты параметров так же, как определено для порта данных. В частности, ввод и вывод параметров независимы.
Примечание 2 - Первый вызов параметра после POWER-ON (включение электропитания) или RESET (сброс, переустановка) активирует ведомое устройство. До этого момента все выходы ведомого должны быть в состоянии по умолчанию. Отключение обмена данными перед первым успешным запросом Write_Parameter после каждого RESET гарантирует, что ведомое устройство всегда будет иметь ожидаемую параметризацию, даже после незаметного RESET из-за кратковременного сбоя питания.
8.4.3.3.3 Функция "Address_Assignment" (присвоение адреса)
При выполнении запроса Address_Assignment ведомое устройство (с адресом = 0) должно переместить полученную комбинацию битов I0 ... I4 в регистр адреса.
Если ведомый ответил, то ведомое устройство сигнализирует мастеру (ведущему), что Address_Assignment был обработан без ошибок. В случае положительного Address_Assignment ведомое устройство должно немедленно ответить битовой комбинацией "0110Bin" в ответе ведомого.
Адрес должен храниться в энергонезависимой памяти.
Если адрес можно перепрограммировать, то процедура сохранения данных в энергонезависимой памяти должна занимать менее 500 мс. Во время этой процедуры бит S0 регистра состояния устанавливается на высокий уровень.
Примечание - Мастер (ведущее устройство) может выполнить запрос "Read_Status_request", чтобы определить, завершил ли ведомый процесс сохранения.
Если ведущее устройство AS-i не получило допустимого ответа ведомого, то оно должно определить, был ли процесс Address_Assignment успешным или нет, с помощью соответствующих мастер-запросов.
После допустимого Address_Assignment ведомое устройство должно ответить новым адресом.
8.4.3.3.4 Функция "Write_Extended_ID-Code_1" (запись расширенного ID-кода 1)
Дополнительный расширенный ID-код (ID1) является переменным и может быть установлен мастером. При выполнении запроса Write_Extended_ID-Code_1 ведомое устройство (с адресом = 0) должно переместить полученный битовый патерн (шаблон) I0 ... I3 в соответствующий внутренний регистр ID-кода и начать процесс сохранения в энергонезависимой памяти.
Процедура сохранения данных в энергонезависимой памяти должна занимать менее 500 мс. В ее ходе бит S0 регистра состояния устанавливается на высокий уровень.
После того как полученный битовый шаблон был загружен в соответствующий регистр, ведомое устройство должно немедленно ответить битовой комбинацией "0000Bin" в ответе ведомого.
Если доступ для записи в Extended_ID_Code_1 заблокирован изготовителем, то ведомое устройство должно показать следующие реакции при получении запроса Write_Extended_ID_Code_1:
- ведомое устройство должно ответить на запрос "запись ID1" с помощью битовой комбинации "0000Bin", если информация об идентификаторе ID1 в ведомом устройстве идентична информации запроса "запись ID1";
- ведомое устройство не должно отвечать на запрос "запись ID1", если информация об идентификаторе ID1 в ведомом устройстве отличается от информации запроса "запись ID1".
8.4.3.3.5 Функция "Reset_Slave" (сброс/переустановка ведомого)
Данная команда запускает процедуру, которая также выполняется при включении питания или при активации внешнего Reset_input (сброса внешнего входа).
Эта процедура выполняет следующие функции:
- загрузить регистры Data_Output и Parameter_Output со значениями по умолчанию FHex;
- сбросить регистр состояния на 0Hex;
- загрузить адрес, I/O_Configuration и ID_Code из энергонезависимой памяти в соответствующие регистры;
- установить флаг Data_Exchange_Disable в TRUE;
- битовый шаблон "0110Bin" должен быть указан в ответе ведомого.
Таким образом, с помощью этой команды можно переназначить предыдущий рабочий адрес после выдачи запросов на "Delete_address" (например, в целях тестирования).
Обработка Reset_Slave должна занять менее 3 мс. В это время ведомое устройство не может отвечать на любые другие запросы, отправленные ведущим.
8.4.3.3.6 Функция "Delete_Address" (удаление адреса)
Удаление адреса операции должно быть выполнено путем перезаписи адреса операции, хранящегося во внутреннем адресном регистре ведомого устройства, нулевым адресом. Нулевой адрес не должен храниться в энергонезависимой памяти. Таким образом, удаление рабочего адреса является временным только до тех пор, пока не будет получен следующий запрос "Address_Assignment" или "Reset_Slave", либо не будет активирован вход slave_reset-input, либо не произойдет сбой питания.
В случае положительного Delete_Address ведомое устройство должно немедленно ответить битовой комбинацией "0000Bin" в ответе ведомого.
После достоверного Address_Assignment ведомое устройство должно ответить новым адресом.
Примечание - Если ведомое устройство находится в процессе сохранения своего адреса в энергонезависимой памяти (обрабатывая запрос "Address_Assignment"), запрос "Delete_Address" не должен выдаваться ведущим. Результат процесса хранения будет неопределенным.
8.4.3.3.7 Функция "Read_I/O_Configuration" (чтение конфигурации входа-выхода)
Фактический код входа-выхода ведомого устройства должен быть немедленно считан с ведомого устройства и передан мастеру в ответе ведомого.
Существует четыре типа конфигурации 4-битных портов ввода/вывода (см.
таблицу 7):
- нет конфигурации;
- ввод;
- вывод;
- только двунаправленный ввод/вывод.
В ответе Read_I/O_Configuration ведомое устройство должно ответить на фактическую конфигурацию ввода/вывода портов ввода/вывода. Конфигурация ввода/вывода относится только ко входам и выходам данных ведомых портов.
8.4.3.3.8 Функция "Read_Identification_Code" (считывание ID-кода)
Идентификационный код ведомого должен быть немедленно считан с ведомого и передан ведущему в ответе ведомого.
8.4.3.3.9 Функция "Read_Extended_ID-Code_1/2" (считывание расширенного ID-кода 1/2)
Необязательный расширенный идентификационный код ведомого должен быть немедленно считан с ведомого устройства и передан в его ответе ведущему.
8.4.3.3.10 Функция "Read_Status" (считывание состояния)
Текущее состояние ведомого должно быть немедленно получено от ведомого и передано ведущему в ответе ведомого. Фактические значения статуса от S1 до S3 должны оставаться неизменными.
Изменение состояния S0 (H-> L) должно быть приемлемым не позднее чем через 2 мс после запроса Read_status.
Обновленный статус S0 можно прочитать с помощью дополнительного запроса Read_status.
Примечание - Read_Status_Request может использоваться ведомой схемой для обновления флагов состояния. Новый статус может быть прочитан новым Read_Status_Request, который следует как минимум через 2 мс после первого Read_Status_Request.
8.4.3.3.11 Функция R1
Зарезервирована.
8.4.3.3.12 Функция широковещательной рассылки (Reset)
Эта команда (управляющий запрос) инициирует ту же процедуру, которая выполняется при включении питания или когда активирован внешний Reset_input (вход сброса) или выдается запрос "Reset_Slave" (см.
5.6.5.5).
Однако на этот управляющий запрос не должно быть ответа ведомого устройства.
8.4.3.3.13 Функция ведомого устройства с профилями от S - 0.A до S - F.A
Ведомые устройства с конфигурацией ввода-вывода, установленной на "0, 1, ... F", и ID-кодом, установленным на "A
Hex", находятся в "режиме расширенного адреса" и всегда должны интерпретировать информационный бит I3 в соответствии с
таблицей 5 в качестве дополнительного бита выбора "Sel" в следующих запросах:
- Data_Exchange
- Write_Parameter
- Delete_Address
- Reset_Slave
- Read_I/O_Configuration
- Read_ID-Code
- Read_Status
- Read_Extended_ID-Code_1/2
Только запросы Address_Assignment, Write_Extended_ID-Code_1 и Broadcast (Reset) интерпретируются как обычно. Ведомые, использующие эти профили, могут получать максимум 3 бита выходных данных и только информацию о параметрах (вместо 4 бита).
Бит I3 расширенного кода ID1 интерпретируется как дополнительный бит выбора "Sel", когда выбираются эти профили ведомых. Он может быть изменен мастером с помощью запроса "Write_Extended_IDCode_1" (см.
5.6.5.4).
Ведомые устройства с одним из этих профилей могут быть подключены к AS-i-сети парами. Таким образом, в одной сети могут работать максимум 62 ведомых устройства с этими профилями. Для обеспечения совместимости с ведущими, не поддерживающими режим расширенного адреса, ведомое устройство с дополнительным битом выбора "Sel", установленным в "0", работает как ведомое устройство с любым другим профилем. Поэтому интерпретация бита выбора "Sel" в некоторых запросах ведущего инвертируется (подробности см. в
таблице 5). Ведомое устройство с профилем от S 0.A до S F.A и "Sel", установленным в "1", не будет отвечать на запросы команд ведущего, не поддерживающего этот профиль.
Как следствие, использование идентификационного кода "AHex" ограничено ведомыми устройствами, которые имеют возможность работать парами в сети. Ведомые с энергонезависимым адресом "00Hex" и ID-кодом "AHex" не должны программироваться как "B-ведомые".
Использование этих ведомых профилей подлежит назначению органом по стандартизации ассоциации AS-i (см.
приложение A).
Примечание - Ведомые устройства, использующие этот профиль, должны соответствовать требованиям к полному сопротивлению, отличным от стандартных ведомых устройств (см.
8.4.4.4).
8.4.3.4.1 Ошибки связи
Ведомое устройство должно быть способно обнаруживать ошибки связи в состоянии "RECEIVING" (см.
5.8).
8.4.3.4.2 Ошибки ведомых устройств
Если ведомое устройство имеет один из следующих внутренних отказов, то связь между ведущим и другими ведомыми не будет нарушена. Ведомое устройство может быть отключено от линии AS-i, например, с помощью предохранителя. Этот процесс не должен быть обратимым, по крайней мере до сброса при включении питания.
- Если из-за внутренней неисправности ведомого устройства ведомое устройство должно пытаться передать данные дольше 1 мс, то ведомое устройство должно быть отключено от линии шины с помощью возможности самопрерывания ("Jabber inhibit" - блокировка бессмысленных (сбойных) данных). Этот процесс должен быть сброшен только с помощью Power-On-Reset.
- Если ведомое устройство получает запрос ведущего, который не проходит схему обнаружения ошибок из-за обнаруженной ошибки в транзакции, то оно не должно отправлять ответ ведомого.
Примечание 1 - Такое поведение является обязательным, поскольку ошибка могла произойти в разделе адреса мастер-запроса, и принимающее ведомое устройство может не быть адресатом. Таким образом можно избежать множественных ответов на один мастер-запрос.
- Если во время процедуры RESET (состояние "INIT") ведомый считывает свой адрес из энергонезависимой памяти и обнаруживает ошибку чтения, то он должен загрузить нулевой адрес в свой адресный регистр и установить бит S3 регистра состояния в HIGH (высокий уровень).
Примечание 2 - Может случиться, что произойдет сбой электропитания в процессе записи адреса ведомого устройства в энергонезависимую память. В этом случае сохраненный адрес может оказаться недействительным. Мастер способен выйти из этого состояния, повторив запрос "Address_assignment".
- Если во время процедуры сброса (состояние "INIT") ведомое устройство считывает свою конфигурацию ввода-вывода и идентификационный код из энергонезависимой памяти и обнаруживает ошибку чтения, то оно должно загрузить FHex в оба соответствующих регистра и установить бит S3 регистра состояния на HIGH.
- Если ведомое устройство обнаруживает периферийную неисправность (например, перегрузку источника питания), то оно может отключить питание. Чтобы сигнализировать об этом состоянии, бит S1 регистра состояния должен быть установлен в HIGH. Это дополнительная функция.
8.4.3.4.3 Сетевые ошибки
Отсутствие связи может быть обработано ведомым устройством с помощью функции сторожевого таймера (подробности см.
8.4.2.5). Другие сетевые ошибки обрабатываются мастером (см.
8.5.2.2).
Примечание - Ошибки в подключенном устройстве могут обрабатываться устройством, и о них можно сообщать контроллеру, например, посредством связи по сети во время следующего обмена данными. Другой возможный способ сообщить об ошибке устройства - сбросить ведомого. Тогда ведомое устройство больше не будет отвечать на запросы данных, поэтому ведущее устройство сообщит об ошибке конфигурации.
8.4.4 Общие технические требования
8.4.4.1 Напряжение
Ведомый и устройство AS-i должны быть способны работать с любым напряжением постоянного тока, подаваемым в порты ASI+ и ASI- и находящимся в диапазоне от 31,6 до 26,5 В, или с любым более низким напряжением, указанным изготовителем в документации на изделие. Сам ведомый должен обмениваться данными с ведущим при напряжении 18,5 и 31,6 В постоянного тока.
Если напряжение питания AS-i (измеренное между ASI+ и ASI- ведомого устройства) падает ниже предела 18,5 В постоянного тока, то нет необходимости обрабатывать мастер-запрос.
Внутренний сброс не производится, если напряжение падает ниже 18,5 В постоянного тока менее чем на 1 мс, но подключенное устройство может вызвать сброс (переустановку), если напряжение упадет ниже заданного предела.
Если ASI+ и ASI- подключены к сети AS-i инверсно (например, из-за неправильного монтажа), то ведомое устройство не должно быть повреждено, а связь между ведущим и другими ведомыми сети не должна нарушаться.
Максимум общего потребления тока (в диапазоне от 0 до 31,6 В напряжения постоянного тока на ведомом устройстве) должен быть указан изготовителем. В нормальных условиях эксплуатации допускается появление шума с размахом не более 20 мВ между линиями AS-i в диапазоне частот от 10 до 500 кГц, возникающего при нарастании тока ведомого устройства. Переключение приводных механизмов из выключенного состояния во включенное и наоборот считается нормальным рабочим состоянием. Подключение или отключение ведомого устройства во время монтажа ("life insertion") или короткое замыкание на внешних портах ведомого устройства считаются нестандартными условиями эксплуатации.
Из соображений пусковой нагрузки в ведомом устройстве допускается максимальная емкость 470 мкФ. Если используется расширенная адресация, то максимальная емкость ограничивается 240 мкФ.
Условия перегрузки и короткого замыкания на внешних портах ведомого устройства не должны нарушать связь между мастером и другими ведомыми в сети. В условиях перегрузки или короткого замыкания на всех клеммах ведомого устройства общее потребление тока на линии AS-i не должно превышать общего потребления тока, указанного в документации изготовителя, плюс 150 мА.
8.4.4.3 Время задержки до готовности
В течение 1 с после подачи 26,5 В напряжения постоянного тока (Umin источника питания AS-i минус падение напряжения 3 В) на порты ASI+ и ASI- ведомое устройство должно обменяться данными с мастером.
Значение напряжения постоянного тока в 26,5 В также должно быть достигнуто в течение 1 с при ограничении по максимальному общему потребляемому току (как указано в документации изготовителя) плюс 12,5 мА (6,5 мА для ведомых устройств с расширенным адресом).
Входное сопротивление ведомого устройства, измеренное между клеммами ASI+ и ASI- в нормальных условиях эксплуатации, когда ведомое устройство установлено на заземленной металлической пластине, должно соответствовать ограничениям эквивалентной схемы ведомого устройства. Пределы приведены в
таблице 20.
Во время испытания все части должны быть заземлены. Эквивалентная схема показана на
рисунке 52.
Чтобы определить значения R, L и C эквивалентной схемы, значения |Z| должны быть измерены на нескольких частотах в диапазоне от 50 до 300 кГц. Затем модель R-L-C подбирается к измеренным значениям |Z| с использованием алгоритма, который определяет наилучшее соответствие, то есть минимум суммы квадратов относительных ошибок.
Для получения дополнительной информации см. "Требования к тестированию ведомого устройства".
Полное сопротивление относительно земли, измеренное между ASI+ или ASI- и землей, когда все металлические части ведомого устройства (кроме электрических портов) должны быть заземлены, не должно быть ниже 1 МОм при постоянном токе.
Импеданс относительно земли, измеренный между ASI+ или ASI- и землей при заземлении всех металлических частей ведомого устройства (кроме электрических портов), не должен быть ниже 1 МОм при постоянном токе.
Рисунок 52 - Эквивалентная схема ведомого устройства
для диапазона частот от 50 до 300 кГц
Таблица 20
Нормы для
R, L и
C эквивалентной схемы ведомого устройства
| R | L | C |
Допустимые значения (стандартное ведомое устройство) | > 8 кОм | > 9 мГн | < 100 пФ |
Допустимые значения (стандартное ведомое устройство) | > 8 кОм | 6 ... 9 мГн | < 70 пФ + (L - 6 мГн)·10 пФ/мГн |
Допустимые значения (ведомое устройство с профилем S - X.A) | > 13,5 кОм | > 13,5 мГн | < 50 пФ |
Допустимые значения (ведомое устройство с профилем S - X.A) | > 13,5 кОм | 12 ... 13,5 мГн | < 35 пФ + (L - 12 мГн)·10 пФ/мГн |
Расчетные значения
R, L и
C должны соответствовать значениям, приведенным в
таблице 20.
Для обеспечения высокой помехоустойчивости рекомендуется минимизировать разницу обоих импедансов (ASI+ и ASI- относительно земли) в диапазоне частот, в котором ожидается шум.
В диапазоне частот от 50 до 300 кГц частное |Z1|/|Z2| этих импедансов (Z1, Z2) должно соответствовать:
- 0,90 <= |Z1|/|Z2| <= 1,10 или
- |Z1|/|Z2| < 0,90 или 1,10 < |Z1|/|Z2| и компенсация с C3 < 30 пФ для ведомых устройств в стандартном адресном режиме или
- |Z1|/|Z2| < 0,90 или 1,10 < |Z1|/|Z2| и компенсация с C3 < 15 пФ для ведомых устройств в расширенном адресном режиме.
Точка измерения M может быть вспомогательным источником питания для датчика, если ведомое устройство имеет внешние порты (см.
рисунок 53).
Рисунок 53 - Ведомое устройство с C3 для компенсации Z1 = Z2
Если нет внешнего порта, эта точка измерения M может быть следующей:
- металлический корпус ведомого со встраиванием AS-i-IC;
- металл, на котором монтируется ведомое устройство со встраиванием AS-i-IC (см.
9.5.5).
Если ведомое устройство может быть подключено к внешним компонентам (например, стандартным индуктивным бесконтактным переключателям, подключенным к модулю) и если они могут влиять на полное сопротивление относительно земли, то пределы должны быть указаны в документации изготовителя на ведомое устройство. Если ограничения не указаны, то допускается подключение реактивного сопротивления, адекватного емкости в 100 нФ, параллельно к 10 МОм к любому из внешних портов ведомого модуля (кроме ASI+, ASI-) и заземления. Это не должно влиять на измеренный импеданс относительно земли, как указано выше, таким образом, чтобы не соблюдались указанные пределы.
8.4.4.6 Электрическая и механическая защита
Класс защиты ведомого устройства согласно IEC 61140 должен позволять его подключение к системам с защитным сверхнизким напряжением (ЗСНН).
Степень защиты IP ведомого устройства в соответствии с IEC 60529 должна быть указана изготовителем.
8.4.4.7 Индикация состояния
Индикация состояния на ведомом устройстве необязательна. Если используется какая-либо индикация состояния (например, светодиод), то она должна применяться следующим образом (см.
рисунок 54):
- желтый индикатор указывает "состояние переключения". Этот индикатор должен быть активен, когда соответствующий бит Data_Exchange или бит параметра установлен на низкий уровень (если порт является выходным портом). Если порт является входным портом, то индикатор должен быть активен, когда соответствующий бит Data_Exchange установлен в HIGH;
- зеленый индикатор указывает на то, что питание включено. Он должен иметь маркировку "POWER" или "PWR", если он указывает напряжение на линии AS-i. Он должен иметь маркировку "AUX", если он указывает на вспомогательное напряжение;
- красный индикатор указывает на "неисправность". Этот индикатор должен активироваться, когда ведомое устройство обнаруживает сбой периферии или сбой при отсутствии обмена данными. Он должен быть помечен как "НЕИСПРАВНОСТЬ";
- индикатор НЕИСПРАВНОСТИ должен быть в устойчивом состоянии, чтобы отображать "Ошибку обмена данными", и должен мигать с частотой приблизительно от 1 до 3 Гц, чтобы отображать "сбой периферии".
Примечание 1 - Состояние "Нет ошибки обмена данными" может возникнуть, если ведущее устройство находится в режиме STOP, ведомое устройство имеет нулевой адрес, ведомое устройство имеет адрес, которого нет в LPS, ведомое устройство имеет неправильную I/O/ID-конфигурацию или ведомое устройство обнаружило внутреннюю аппаратную неисправность. Ошибка "Нет обмена данными" приведет к индикации "Ошибка конфигурации" на ведущем устройстве.
Примечание 2 - Состояние "периферийного сбоя" может возникнуть, если перегрузка, короткое замыкание или разомкнутая цепь на выходе, замыкание на землю, неинтерпретируемые данные (например, в случае передачи аналоговых данных) или любой другой периферийный сбой обнаружены ведомым. Индикация "сбой периферии" будет соответствовать необязательному биту S1 регистра состояния (см.
8.4.2.4) и приведет к индикации "сбой периферии" на ведущем устройстве;
- если одновременно возникает более одной неисправности, то отображается только неисправность с наивысшим приоритетом. Наивысший приоритет имеет "неисправность периферии";
- если на ведомом устройстве ограничено пространство, то допускается альтернативная индикация с помощью двухцветного светодиода, помеченного "POWER/FAULT" или "PWR/FAULT", и следующие сигналы:
- питание включено: зеленый, устойчивое состояние;
- нет обмена данными: красный, устойчивое состояние;
- периферийная неисправность: красный/зеленый, попеременное мигание;
- для расширенной индикации состояния можно дополнительно использовать индикатор "включено" в мигающем режиме для отображения дополнительной информации о виде неисправности. В этом случае светодиод должен иметь маркировку "AS-i". Подробности должны быть описаны в документации изготовителя.
Симптом | Флаги мастера | Индикация ведомого (стандартный) | Индикация ведомого (стандартный) | Возможная причина |
КОНФИГУРАЦИЯ | обычн. | двойной светодиод | обычн. | двойной светодиод |
ОШИБКА | НОРМ. |
Работа в норме | сброс | сброс | | | | | Все в норме |
Нет обмена данными | установка | сброс | | | | | Мастер в режиме СТОП Ведомого нет в LPS Сбой в IO/ID ведомого Сброс активации ведомого |
Нет обмена данными (адрес = 0) | установка | сброс | | альтернатива | адрес ведомого = 0 |
Сбой на периферии | сброс | установка | | альтернатива | альтернатива | альтернатива | должен определить изготовитель |
Серьезный сбой и сброс периферии | установка | неопределенность | | | должен определить изготовитель |
Рисунок 54 - Индикация состояния на ведомых устройствах
(К. - красный индикатор; З. - зеленый; К/З - красный
или зеленый; К/Ж - красный или желтый)
В случае расширенной индикации состояния определяются следующие сигналы:
- питание включено: зеленый, устойчивое состояние;
- без обмена данными: зеленый и красный, стабильное состояние;
- адрес = 0: красный, устойчивое состояние; зеленый, мигающий;
- периферийная неисправность: красный/зеленый, попеременное мигание;
- серьезная неисправность периферии со сбросом: красный, мигающий; устойчивое зеленое свечение.
Если используется двухцветный светодиод, то применяют маркировку "AS-i/FAULT" и определяется следующее:
- питание включено: зеленый, устойчивое состояние;
- нет обмена данными: красный, устойчивое состояние;
- адрес = 0: красный/желтый, попеременно мигающий (см.
примечание);
- периферийная неисправность: красный/зеленый, попеременное мигание;
- серьезная неисправность периферии со сбросом: красный мигающий.
Примечание 3 - Двухцветный светодиод (красный/зеленый) загорается желтым оттенком, если оба светодиода активированы одновременно. Вот что имеется в виду в данном случае;
- прочие функции должны быть обозначены другими индикаторами, которые могут иметь любой цвет или любой цвет в мигающем режиме. Эти индикаторы должны быть отмечены таким образом, чтобы их нельзя было спутать с индикаторами, определенными выше.
8.4.4.8 Требования к приемнику и передатчику
Ведомое устройство должно иметь возможность принимать и декодировать сообщение, как описано в
5.2.
Ведомое устройство должно иметь возможность передавать свою информацию с помощью токового сигнала, наложенного на сигнал напряжения постоянного тока сети AS-i, как указано в
5.2.
8.4.4.9 Ведомые устройства с дополнительным источником питания
Ведомые устройства AS-i могут получать питание от вспомогательного источника питания. В этом случае должны выполняться следующие дополнительные условия:
Линия AS-i должна быть изолирована от любого внешнего напряжения, кроме ЗСНН, в соответствии с IEC 60364-4-41, чего можно достичь одним из следующих способов:
Само вспомогательное напряжение - это ЗСНН.
Изоляция внутри ведомого устройства эквивалентна защите, обеспечиваемой ЗСНН. В этом случае вспомогательное напряжение может быть напряжением, отличным от ЗСНН.
Характеристики и требования безопасности для вспомогательного источника питания должны быть указаны изготовителем.
Если в соответствии с
8.1.1 для соединения вспомогательного источника питания с ведомым устройством используется стандартный кабель AS-i, то его внешняя оболочка должна быть любого цвета, кроме желтого. Точки подключения линии AS-i и вспомогательного источника питания должны быть четко обозначены на устройстве. Достаточно цветовой индикации. Если маркировка сделана с помощью букв, то идентификационное обозначение должно быть "POWER" или "PWR" (для линии AS-i) и "AUX" (для вспомогательного питания).
Примечание - Причинами использования вспомогательного источника питания могут являться:
a) потребляемая мощность, если ведомое устройство не может соответствовать требованиям
8.4.4.2;
b) превышение пределов питания AS-i;
c) скорость нарастания тока, превышающая установленные пределы;
d) аварийная остановка.
8.5.1 Обзор
Ведущее устройство AS-i предоставляет все средства для обмена данными между контроллером и ведомыми устройствами в системе AS-i (см.
рисунок 1).
В настоящем стандарте описано ведущее устройство, которое опрашивает всех ведомых в широковещательном (циклическом) порядке. Максимальное количество ведомых устройств (MAX_SL) определяется в соответствующих основных профилях. Мастер работает прозрачно и никоим образом не интерпретирует данные ведомого устройства, если интерпретация не требуется для комбинированных типов транзакций. Помимо циклического обмена данными с подключенными ведомыми устройствами он организует и контролирует сеть и поддерживает контроллер диагностическими данными.
| | ИС МЕГАНОРМ: примечание. В официальном тексте документа, видимо, допущена опечатка: п. 8.5.3 отсутствует. | |
В
8.5.2 определены конкретные физические требования ведущего, а в 8.5.3 - логические требования для управления всеми сообщениями, которыми необходимо обмениваться.
Интерфейс между AS-i-мастер и контроллером (т.е. интерфейс программируемого логического контроллера или ПЛК) зависит от физических и логических характеристик различных контроллеров.
Мастер имеет многоуровневую структуру, которая состоит из двух функциональных частей, как показано на
рисунке 55.
Рисунок 55 - Структура мастера AS-i
Интерфейс контроллера | Действует как логический интерфейс между мастером и контроллером. Контроллер использует функции, предоставляемые интерфейсом контроллера, для связи с системой AS-i. Он должен отвечать за инициализацию ведущего устройства и системы AS-i, циклический обмен данными, ациклические команды и функции управления исполнением. |
Управление передачей | Отвечает за физическую передачу главного запроса, а также за автоматическую повторную передачу запросов в случае сбоя. Ведущее устройство AS-i должно отправлять и получать соответственно (т.е. запрос и ответ), как определено в 5.6.3. |
Примечание - Контроллер и интерфейс контроллера не входят в сферу применения настоящего стандарта.
8.5.2 Основные требования к передаче
Следующее ниже описание содержит основные специальные требования для системы передачи, которые не являются частью самой системы передачи.
Примечание - Система передачи AS-i описана в
разделе 5.
8.5.2.1 Линейный интерфейс
Мастер должен соответствовать стандартам передачи данных, приведенным в
5.2, до тех пор, пока нет конкретных определений, описанных ниже.
В целях защиты линия AS-i должна быть изолирована от всех других источников питания, не относящихся к ЗСНН в соответствии с IEC 61140. Изоляция должна быть реализована, в частности, для источника питания контроллера, а также для всех других источников питания, которые косвенно связаны с контроллером.
Следующие требования должны применяться к мастеру:
- при нормальных условиях эксплуатации текущая скорость нарастания напряжения ведущего устройства не должна создавать помехи на линии AS-i с размахом более 50 мВ в диапазоне частот от 10 до 500 кГц;
- изготовитель должен указать в своей документации меры предосторожности, необходимые для обеспечения ЗСНН состояния системы AS-i;
- после включения рабочее напряжение на главных выводах (ASI+ и ASI-) должно достигнуть 26,5 В постоянного тока (т.е. Umin источника питания AS-i) в течение не менее 1 с. Это значение должно быть достигнуто при ограничении максимального общего потребления тока (как указано в документации) плюс 12,5 мА;
- если главные терминалы (ASI+ и ASI-) инверсно подключены к сети AS-i (например, из-за неправильного монтажа), то мастер не должен быть поврежден каким-либо образом.
Примечание 1 - Эти требования предназначены для обеспечения определенного поведения при включении определенной функции сети AS-i даже при некоторых условиях неисправности и симметрии линии AS-i, чтобы обеспечить оптимальную помехоустойчивость;
Рисунок 56 - Импедансы мастера
- значения для
C,
R и
L согласно эквивалентной схеме (см.
рисунок 57) должны быть рассчитаны, как описано для ведомых устройств в
8.4.4.4;
Таблица 21
Пределы для R, L и C эквивалентной схемы ведущего устройства
R | L | C |
> 5 кОм | > 3 мГн | < 400 пФ |
Рисунок 57 - Эквивалентная схема задающего устройства
для частот в диапазоне от 50 до 300 кГц
- полное сопротивление относительно земли, измеренное между ASI+ (Z1) или ASI- (Z2) и землей или источником питания контроллера, когда ведущее устройство (и контроллер) установлены на заземленной металлической пластине, не должно быть ниже 250 кОм при постоянном токе. Во время испытания все металлические части мастера и контроллера должны быть заземлены;
- для обеспечения высокой помехоустойчивости рекомендуется минимизировать разницу обоих импедансов (ASI+ и ASI- относительно земли) в пределах диапазона частот, в котором ожидается шум. В диапазоне частот от 50 до 300 кГц разница

этих импедансов (Z1, Z2) (см.
рисунок 56) должна соответствовать тем же требованиям симметрии, которые определены для ведомых устройств (см.
8.4.4.5).
Примечание 2 - Для повышения помехоустойчивости системы дифференциальное сопротивление должно быть как можно ниже;
- сигнал AS-i Power On (APO) должен быть установлен, пока напряжение постоянного тока на линии AS-i не ниже порогового значения (22,5 +/- 1) В. Должен быть произведен сброс, если напряжение ниже этого порога в течение более чем 2,0 мс. Сброс не должен происходить, если напряжение ниже этого порога в течение более чем 0,7 мс.
8.5.2.3 Требования к приемнику и передатчику
Передатчик ведущего должен соответствовать техническим характеристикам передатчика, приведенным в
5.2.3 в диапазоне напряжений на линии AS-i от 16,5 до 31,6 В постоянного тока.
Примечание - Этот диапазон напряжения гарантирует, что ведомое устройство может получить запрос Reset_Slave в случаях, когда напряжение на линии AS-i низкое.
Ведущее устройство должно иметь возможность принимать и декодировать ответ ведомого, как указано в
5.2.4.
8.5.2.4 Управление передачей
Управление передачей предусматривает меры для отправки одного запроса от ведущего к одному ведомому устройству и получения ответа от ведомого. В конкретный момент времени управление передачей обрабатывает один и только один запрос. После завершения транзакции следующая передача может быть обработана системой управления передачей. В случае сбоя система управления передачей должна обработать не более одной повторной передачи. Схема управления передачей приведена на
рисунке 58.
Рисунок 58 - Конечное оборудование управления передачей
8.5.2.5 Обнаружение ошибок
Система управления передачей мастера должна быть в состоянии обнаружить следующие ошибки:
a) Отсутствие ответов ведомого
Нет ответа ведомого, если, например, соответствующий ведомый:
- не подключен к линии AS-i;
- не имеет приемлемого адреса;
- обнаружил сбой в полученном мастер-запросе;
- имеет дефект ресивера (приемника);
- больше не может отвечать из-за неисправности или сброса;
- до запроса не получил параметр на обмен данными после включения или сброса.
Ведущее устройство отвечает за определение превышения допустимого времени ответа (тайм-аут ответа ведомого).
b) Отказ в ответах ведомого
Искаженный отклик ведомого возникает, например, когда:
- несколько ведомых передают одновременно;
- возникают помехи при подаче электропитания от внешней энергетической сети.
При получении ответа ведомого устройство управления передачей должно иметь возможность оценить все ошибки передачи, описанные в
5.8.
Примечание - При реализации соответствующих функций мастер может распознать и сообщить об отказе Slave Response Failure, например, в контроллер в виде отдельного сообщения. Эти функции выходят за рамки настоящего стандарта.
8.6 Электромагнитная совместимость (ЭМС)
8.6.1 Общие положения
Рабочие характеристики системы AS-i должны поддерживаться на соответствующих уровнях электромагнитной совместимости (ЭМС).
Все испытания на помехоустойчивость и эмиссию помех являются типовыми испытаниями и должны проводиться в репрезентативных условиях, как рабочих, так и окружающих, с использованием рекомендованных методов подключения, включая все оборудование, необходимое для связи и передачи данных по линии AS-i.
Это требование может быть выполнено за счет использования одного ведущего, одного ведомого и одного источника питания.
Для линии AS-i должен использоваться кабель длиной 100 м, если иное не указано в инструкциях по испытаниям.
Тестируемое устройство AS-i должно иметь все основные детали конструкции того типа, который оно представляет, а также должно быть новым и чистым.
Техническое обслуживание или замена деталей в ходе или после цикла испытаний не разрешается.
8.6.2 Помехоустойчивость
Применяется IEC 62026-1 (пункт 8.2.1) со следующими изменениями.
Результаты испытаний должны быть указаны с использованием следующих критериев качества:
- A. Нормальное функционирование в пределах установленных требований при статистическом максимуме на 30 транзакций в одно нарушенное сообщение на один запрос ведущего цикла связи или ответ ведомого.
- B. Во время испытаний может произойти временная потеря передачи данных, после чего устройство с AS-интерфейсом должно продолжать работать по назначению. Изменение фактического рабочего состояния или сохраненных данных не допускается.
8.6.2.1 Электростатические разряды
8.6.2.2 Электромагнитные поля радиочастотного диапазона
8.6.2.3 Кондуктивные радиочастотные помехи
Это испытание должно проводиться при напряжении 3 В в соответствии с IEC 61000-4-6 с применением
критерия качества A.
Примечание - Условия эксплуатации этих устройств, использующих источник питания AS-i с развязывающей сетью, считаются хорошо защищенными от кондуктивных радиочастотных помех; поэтому тестирования с напряжением 3 В достаточно.
8.6.2.4 Быстрые переходные электрические процессы/импульсы (броски)
Минимальное испытательное напряжение должно составлять 1 кВ с
критерием качества A и 2 кВ с
критерием эффективности B. Оба испытательных напряжения должны подаваться с частотой повторения 5 кГц с помощью емкостных клещей связи.
8.6.2.5 Импульсы перенапряжения
Устройства AS-i не должны тестироваться на устойчивость к импульсам перенапряжения.
Считается, что рабочая среда этих устройств хорошо защищена от перенапряжения, вызванного ударами молнии.
8.6.2.6 Провалы напряжения
Внутренний сброс не производится, если напряжение падает ниже 18,5 В постоянного тока менее чем на 1 мс, но подключенное устройство может вызвать сброс, если напряжение упадет ниже заданного предела. Это значение действительно только для ведомых устройств. Требования к мастеру установлены в
8.5.2.2.
Применяют IEC 62026-1 (пункт 8.2.2) со следующими дополнениями.
Измерение должно производиться в рабочем режиме, включая условия заземления, обеспечивающие наибольшее излучение в исследуемой полосе частот, что соответствует нормальному применению.
Каждое измерение должно выполняться в определенных и воспроизводимых условиях.
9.1 Виды испытаний
9.1.1 Общие положения
Применяют IEC 62026-1 (раздел 9) и IEC 60947-1 (подраздел 8.1) со следующими изменениями.
В настоящем подпункте определены требования к испытаниям для логических, электрических и механических характеристик. Эти требования к тестированию определяют те положения, которые не были явно установлены в предыдущих подпунктах, например расстояние между ведущим и ведомым устройствами AS-i во время конкретного испытания.
Испытания разделены на три части:
- логическое тестирование (например, поведение ведомого устройства после получения сообщения);
- электрические испытания (например, проверка сигналов и ограничений по времени);
- механические испытания (например, размеры стандартного кабеля AS-i).
Если требования к AS-i реализованы как неотъемлемая часть изделия, например как конкретный привод, то логические испытания во многом зависят от поведения изделия. Чтобы проверить соответствие части AS-i настоящему стандарту, необходимо принять во внимание конкретную среду, в которую интегрирована AS-i.
Соответствие настоящему стандарту не обязательно означает соответствие специальному стандарту всего оборудования, в которое интегрирована AS-i. Испытание специальных областей применения функций AS-i выходит за рамки настоящего стандарта.
Если изготовитель заявляет о соответствии ведомого устройства AS-i данному стандарту, то должно быть отмечено, что это означает соответствие только частей, относящихся к AS-i. Соответствие, например, датчика не зависит от проверки соответствия AS-i.
Рисунок 59 - Интерфейсы AS-i
Система тестирования должна проверять только правильность ответа, отправленного ведомым устройством. Поскольку интерфейс 1 является концептуальным по своей природе, то конкретное представление интерфейса зависит главным образом от среды, в которой он используется. Логические тесты должны быть ограничены тестом ведомого устройства AS-i, рассматриваемого как черный ящик.
Все измерения электрических и механических испытаний должны иметь точность +/- 1%, если не указано иное.
9.1.2 Типовые испытания
Типовые испытания предназначены для проверки соответствия настоящему стандарту.
Они включают:
- испытание системы передачи (см.
9.2);
- испытание источника питания AS-i (см.
9.3);
- испытание повторителя AS-i и других компонентов (см.
9.4);
- ведомого устройства AS-i (см.
9.5);
- испытание мастера AS-i (см.
9.6).
Испытания на ЭМС сети AS-i должны проводиться в соответствии с
9.5.9.
9.2 Испытание среды передачи
Испытания среды передачи включают испытание стандартного кабеля AS-i, кабеля для кабельной сети AS-i или любого другого кабеля, предназначенного для использования в сети AS-i.
Размеры и другие механические свойства стандартного кабеля AS-i или кабеля шкафа AS-i должны быть проверены в соответствии с
рисунками 46 и
47 и другими техническими данными, приведенными в
8.1.
Электрические свойства должны быть проверены в соответствии с данными, приведенными в
5.4.1.
9.3 Испытание источника питания AS-i
9.3.1 Импеданс
9.3.1.1 Общие положения
Инструкция по тестированию позволяет проверить полное сопротивление источника питания AS-i "в рабочем состоянии" в лабораторных условиях на основе метода компенсации (мостовая схема). Определяется не абсолютный импеданс, а только соблюдение или превышение требуемого предела допуска.
9.3.1.2 Испытательная цепь
На
рисунке 60 показана необходимая схема измерения.
Рисунок 60 - Испытательная схема для измерения импеданса
На частотах измерения 50 и 300 кГц эталонная индуктивность должна иметь значение 100 мкГн +/- 0,5%, которое может быть реализовано посредством двух индуктивностей или отбором (среди индуктивностей с меньшей точностью).
На
рисунке 61 показана схема используемого регулируемого токового зеркала (токового стока), а на
рисунке 62 - принципиальная схема индикатора. Отображающее устройство (см.
рисунок 63) для определения минимума тока может быть реализовано, например, с помощью 10-значной управляемой цепочки светодиодов и микросхемы (ИС) управления индикацией LM3914N (разрешение: 250 мВ на светодиод). На частотах измерения 50 и 300 кГц эталонная индуктивность должна иметь значение 100 мкГн +/- 0,5%. Это может быть реализовано с помощью двух индуктивностей или путем выравнивания. Рекомендуемая конструкция - катушка индуктивности без сердечника.
Рисунок 61 - Регулируемое токовое зеркало
(испытательная схема: NT_MODSENKE)
Рисунок 62 - Индикатор (схема испытаний NT_IMPSYM)
Рисунок 63 - Дисплей (часть схемы испытаний NT_IMPSYM)
9.3.1.3 Измерительное и испытательное оборудование для источника питания ASI
Комплект оборудования должен включать:
- генератор синусоидальных сигналов;
- измеритель тока;
- осциллограф с токовым пробником;
- регулируемое токовое зеркало (измерительная схема: NT_MODSENKE, см.
рисунок 61);
- индикатор (гальванически развязанный пиковый детектор согласно
рисунку 62, тестовая схема: NT_IMPSYM);
- эталонный импеданс (100 мкГн +/- 0,5% || 78 Ом +/- 1%).
9.3.1.4 Процедуры испытаний
Необходимо предпринять следующие шаги:
1. Собрать схему измерения в соответствии с
рисунком 60 с учетом дополнительных резистивных нагрузок (0,1 А в
UASI, а также
IE) нетестируемого выходного напряжения для нестандартных источников питания AS-i.
2. С помощью регулируемого токового зеркала отрегулировать выходные токи 0,1 А или
IE, соответственно и амплитуду модуляции токового зеркала размахом 75 мА +/- 10% (проверить с помощью осциллографа) на частоте 50 кГц.
3. Уравнять мостовую схему на потенциометре (диапазон: от -10% до +10%), одновременно проверяя минимальное значение, отображаемое на индикаторе.
4. Повторить
пункты 2 и
3 на частоте 300 кГц.
9.3.1.5 Оценка результатов
С помощью мостовой схемы в центре
рисунка 60 проверяют на потенциометре P1 (диапазон настройки +/- 10%, соответствующий требуемому пределу допуска для импеданса) возможность регулировки до минимума значений индикатора с учетом дополнительных нагрузок для нестандартных источников питания AS-i при обоих выходных токах (0,1 А и
IE) и на частотах измерения (50 и 300 кГц, амплитуда модуляции с размахом 75 мА).
9.3.2 Симметрия
9.3.2.1 Общие положения
Инструкция по испытаниям позволяет проверить симметрию источника питания AS-i "в рабочем состоянии" в лабораторных условиях на основе метода компенсации (мостовая схема). Проверяется соблюдение или превышение требуемого предела допуска.
9.3.2.2 Схема испытаний
Необходимая схема испытаний показана на
рисунке 64.
Рисунок 64 - Испытательная установка для измерения симметрии
Цепи используемого регулируемого токового зеркала и индикатора соответствуют таковым в инструкции по испытанию импеданса для источников питания AS-i.
9.3.2.3 Измерительное и испытательное оборудование
Комплект оборудования должен включать:
- генератор синусоидальных сигналов;
- измеритель тока;
- осциллограф с токовым пробником;
- регулируемое токовое зеркало (тестовая схема: NT_MODSENKE,
рисунок 61);
- индикатор (гальванически развязанный пиковый детектор согласно
рисункам 62 и
63, тестовая схема: NT_IMPSYM).
9.3.2.4 Процедуры испытаний
Необходимо предпринять следующие шаги:
1. Собрать схему измерения в соответствии с
рисунком 64 с учетом дополнительных резистивных нагрузок (0,1 А в UASI, а также
IE) нетестируемого выходного напряжения, для нестандартных источников питания AS-i.
2. С помощью регулируемого токового зеркала отрегулировать выходные токи 0,1 А или
IE, соответственно и амплитуду модуляции токового зеркала размахом 300 мА +/- 10% (проверить с помощью осциллографа) на частоте 50 кГц.
3. Уравнять мостовую схему на потенциометре (диапазон: от -2% до +2%), одновременно проверяя минимальное значение, отображаемое на индикаторе.
4. Повторить
пункты 2 и
3 на разных частотах до 300 кГц.
9.3.2.5 Оценка результатов
С помощью мостовой схемы в центральной части
рисунка 64 проверить потенциометром P1 (диапазон регулировки +/- 2%, соответствующий требуемому пределу допуска для симметрии) возможность настройки индикатора на минимум при обоих выходных токах (0,1 А и
IE) и на всех частотах измерения (от 50 до 300 кГц, амплитуда модуляции с размахом 300 мА).
9.3.3 Уровень шума
Инструкция по тестированию позволяет проверить уровень шума источника питания AS-i в установившемся режиме в указанном диапазоне номинальной нагрузки 0,1 А ... IE в лабораторных условиях. Проверяется соблюдение требуемого предела допуска.
9.3.3.2 Схема испытаний
Необходимая схема испытаний показана на
рисунке 65. Для сдвоенных или комбинированных источников питания нагрузите источник питания, который не тестируется, с помощью резистивной нагрузки сначала током 0,1 А, а затем
IE/
Imax. Используя регулируемое токовое зеркало, см.
9.3.3.1 (инструкция по тестированию: импеданс), измените выходной ток проверяемого источника питания в диапазоне от 0,1 А до
IE, определяемый с помощью осциллографа в рабочем режиме. Включите обнаружение пиков с предельной частотой > 10 МГц, напряжение шума между соединениями ASI+ и ASI- на источнике питания в диапазоне частот от 0 Гц (постоянный ток) до 500 кГц. Проводите измерения на осциллографе с помощью изолирующего трансформатора, чтобы избежать замыкания на землю, или от батареи. Для измерения разделите частотный диапазон на 2 частичных диапазона (от 0 Гц до 10 кГц и от 10 кГц до 500 кГц), используя фильтры. На
рисунках 66 и
67 показаны схемы используемых фильтров.
Включите режим обнаружения пиков с предельной частотой > 10 МГц, напряжение шума между соединениями ASI+ и ASI- на источнике питания должно быть в диапазоне частот от 0 Гц (постоянный ток) до 500 кГц.
Работайте с осциллографом, используя питание от батареи или изолирующего трансформатора, чтобы избежать замыкания на землю. Для измерения разделите частотный диапазон на 2 поддиапазона (от 0 Гц до 10 кГц и от 10 кГц до 500 кГц), вставив фильтры. На
рисунках 66 и
67 показаны схемы используемых фильтров. Измерение должно производиться с точностью до 5%.
Рисунок 65 - Схема испытания на уровень шума
(фильтр нижних частот от 0 Гц до 10 кГц)
Рисунок 67 - Фильтр B (полосовой фильтр от 10 до 500 кГц)
9.3.3.3 Измерительное и испытательное оборудование
Комплект оборудования должен включать следующее:
- измеритель тока;
- осциллограф;
- разделительный трансформатор или аккумулятор для осциллографа;
- регулируемое токовое зеркало (тестовая схема: NT_MODSENKE,
рисунок 61);
- фильтры A и B;
- резистивную нагрузку.
9.3.3.4 Процедуры испытаний
Необходимо предпринять следующие шаги:
1. Сформировать схему измерения в соответствии с
рисунком 60.
2. Для двойных или комбинированных источников питания отрегулировать источник питания, который не тестируется, с резистивной нагрузкой, сначала 0,1 А, а затем IE/Imax.
3. С помощью регулируемого токового зеркала изменять выходной ток проверяемого источника питания в диапазоне от 0,1 А до IE в качестве "линейной функции" без модуляции.
4. При этом поочередно проверить уровень шума между ASI+ и ASI- в обоих частотных диапазонах, используя фильтр A (от 0 Гц до 10 кГц) и фильтр B (от 10 до 500 кГц) во всем диапазоне выходного тока.
9.3.3.5 Оценка результатов
Излучение шума между ASI+ и ASI- во всем диапазоне выходного тока в диапазоне частот от 0 Гц до 10 кГц не должно превышать размаха в 300 мВ, а также в диапазоне частот от 10 до 500 кГц размаха в 50 мВ.
9.3.4 Поведение при включении
9.3.4.1 Общие положения
Инструкция по тестированию позволяет проверить поведение при включении (время готовности к работе) источника питания AS-i при максимальной нагрузке IE в лабораторных условиях. Проверяют, соблюдаются ли требуемые пределы допуска.
9.3.4.2 Схема испытаний
На
рисунке 68 показана необходимая схема испытаний. Определите время нарастания напряжения на клеммах AS-i с помощью осциллографа после включения источника питания под нагрузкой (15 мФ и
IE согласно документации) в соответствии с
рисунком 68. Для сдвоенных источников питания каждый выход AS-i должен быть подключен к нагрузке в 15 мФ и токовому зеркалу. Нагрузите выход блока питания AS-i, который не тестируется в каждом случае, через токовое зеркало током 0,1 А или
IE. Для комбинированных источников питания нагрузите выход вспомогательной мощности резистивной нагрузкой (0,1 А или максимальная нагрузка (
Imax) согласно документации). Измерение должно производиться с точностью до 5%.
Рисунок 68 - Схема проверки поведения при запуске
9.3.4.3 Измерительное и испытательное оборудование
Комплект оборудования должен включать следующее:
- измеритель тока;
- осциллограф;
- регулируемое токовое зеркало (NT_MODSENKE);
- конденсатор электролитический 15 мФ;
- нагрузочный резистор RL.
9.3.4.4 Процедуры испытаний
Необходимо выполнить следующие действия:
1. Сформировать схему измерений в соответствии с
рисунком 60.
2. Отрегулировать токовое зеркало на включенном источнике питания AS-i, который будет тестироваться в стационарном состоянии, в соответствии с выходным током IE тестового образца.
3. Подключить непроверенную ветвь источника питания к двойным или комбинированным источникам питания с током 0,1 А, а во втором тесте с максимальной нагрузкой (токовым зеркалом или RL).
4. Выключить источник питания.
5. Включить источник питания и записать форму напряжения AS-i.
9.3.4.5 Оценка результатов
Напряжение AS-i должно повыситься в течение 2 с от 5 до 26,5 В (минимальное напряжение мастера 23,5 В плюс максимальное падение напряжения в сети 3 В). Кроме того, разница во времени между появлением уровней 21,5 и 29,5 В не должна превышать 1 с. Повышение напряжения должно быть непрерывным.
9.4 Испытания повторителя AS-i и других компонентов
9.4.1 Импеданс
9.4.1.1 Общие положения
Это испытание проводят для определения импеданса тестового образца в "рабочем состоянии".
9.4.1.2 Схема испытаний
На
рисунке 69, a) показана испытательная схема для измерения импеданса с помощью анализатора импеданса. В качестве альтернативы на
рисунке 69, b) показана обычная испытательная схема с осциллографом.
b) осциллограф, токовый пробник и генератор
синусоидальной волны
Рисунок 69 - Установка для измерения импеданса
Работа испытуемого образца в положении переключателя "Измерение" намеренно асимметрична, т.е. металлические части испытуемого образца не должны быть заземлены. С помощью переключателя S1 (см.
рисунок 69, b)) можно подключать заземление (положение переключателя на рисунке: ASI- - заземление). Измерить входной переменный ток с помощью токового зонда (пробника). Длина линии AS-i между испытательным образцом и измерительной цепью должна быть не более 20 см.
Величина входного сопротивления рассчитывается следующим образом: |Z| = |U~|/|I~|
9.4.1.3 Измерительное и испытательное оборудование
Комплект оборудования должен включать следующее:
a) с анализатором импеданса:
- блок питания;
- анализатор импеданса на постоянном токе;
b) с осциллографом (альтернатива):
- блок питания;
- генератор синусоидального сигнала;
- токовый зонд (токовый пробник);
- осциллограф;
c) для сопротивления на постоянном токе:
- измеритель сопротивления на постоянном токе (мост Уитсона).
9.4.1.4 Процедуры испытаний
Необходимо выполнить следующие действия:
импеданс:
a) с анализатором импеданса:
- подключить тестовый образец к анализатору импеданса через блок постоянного тока;
- измерить входной импеданс для частот 50, 100, 125, 150, 175, 200, 250 и 300 кГц. Если на одной из испытательных частот испытуемый образец имеет резонансную частоту, то испытательную частоту следует изменять на +/- 10 кГц;
b) с осциллографом:
- подать в AS-i напряжение постоянного тока с наложенным сигналом переменного тока U~ при Ri <= 1 Ом. Измерить это напряжение переменного тока и результирующий переменный ток, протекающий через исследуемый образец;
- переключатель S1 установить в положение "ASI-заземлено" (центральная часть
рисунка 69, b));
- измерить переменный ток I~ при размахе U~ = 6 В для частот 50, 100, 125, 150, 175, 200, 250 и 300 кГц. Если на одной из частот испытаний испытательный образец имеет резонансную частоту, то частота испытания должна быть изменена на +/- 10 кГц;
c) сопротивление на постоянном токе:
- измерить сопротивление на постоянном токе между ASI+, ASI- и всеми металлическими частями испытуемого образца, кроме внешних соединений. Условия измерения: R >= 1 МОм.
9.4.1.5 Оценка
9.4.1.5.1 Входной импеданс
Воспроизведите входной импеданс |Z| с помощью эквивалентной схемы из параллельной цепи R, L и C. |Z| рассчитывается следующим образом:
В
таблице 20 (см. 8.4.4.4) указаны предельные значения формы волны импеданса для эквивалента ведомого устройства.
Предельные значения эквивалентов ведомого устройства в соответствии с документацией вычисляются на основе последовательной цепи (< 1 эквивалентного ведомого) или параллельной цепи (> 1 эквивалентного ведомого) эквивалентных схем.
Измеренные эквиваленты ведомого устройства (форма волны импеданса) должны быть выше, чем эквиваленты ведомого устройства, указанные в документации изготовителя.
9.4.1.5.2 Сопротивление постоянному току
Сопротивление на постоянном токе между ASI+, ASI- и всеми металлическими частями испытательного образца, за исключением внешних соединений, должно быть >= 250 кОм.
9.4.2 Симметрия
9.4.2.1 Общие положения
При этом испытании определяется симметрия компонента AS-i без отдельной связи при работе.
9.4.2.2 Схема испытаний
На
рисунке 70 показана схема испытаний для измерения симметрии.
Рисунок 70 - Схема испытаний для измерения симметрии
Парциальные импедансы Z1 и Z2 соответственно образуют в точке измерения M (заземляющее соединение) делитель напряжения.
В ненагруженном состоянии через Z1 и Z2 протекают идентичные токи.
При асимметрии в 10% получаются следующие результаты:

напряжение между
M и заземленными ASI+ на заземленной плите;

напряжение между
M и заземленными ASI- на заземленной плите.
9.4.2.2.1 Детализация схемы испытаний
1: гальваническая связь между ASI+ (ASI-) и точкой измерения M (сопротивление постоянному току <= 250 кОм)
Рисунок 71 - Схема испытаний (часть 1)
2: электрическая изоляция между ASI+ (ASI-) и точкой измерения M (сопротивление постоянному току > 250 кОм)
Рисунок 72 - Схема испытаний (часть 2)
Рисунок 73 - Полосовой фильтр (10 ... 500 кГц)
9.4.2.3 Измерительное и испытательное оборудование
Комплект оборудования должен включать следующее:
- мастер AS-i;
- осциллограф;
- пробник на полевом транзисторе с выходным сопротивлением 50 Ом;
- полосовой фильтр;
- ВЧ-вольтметр;
- конденсатор CS на 30 пФ.
9.4.2.4 Процедуры испытаний
Необходимо обеспечить и выполнить следующее:
- схема измерения должна соответствовать установке измерения импеданса (см.
рисунок 69, b));
- измерить в соответствии с
рисунками 70 -
72 падение напряжения
U1 между ASI+ и M и
U2 между ASI- и M, используя пробник на полевом транзисторе (
Ri = 1 МОм || 2 пФ) с емкостной связью
Ck >= 1 нФ и ВЧ-вольтметр (диапазон частот до 300 кГц,
Ri = 10 МОм || 30 пФ). Чтобы компенсировать емкость зонда, учитывайте дополнительную емкость, равную C
FET. Подключите пробник на полевом транзисторе (FET) с выходным сопротивлением 50 Ом. Любая погрешность измерения ВЧ-вольтметра в более высоком диапазоне частот устраняется формированием отношения |
U1|/|
U2|;
- напряжение измерения 2,0 СКЗ (среднеквадратичное действующее напряжение);
- внешний конденсатор для проверки симметрии CS = 30 пФ;
- процедура проверки симметрии должна выполняться на частотах 50, 100, 150, 200, 250 и 300 кГц.
9.4.2.5 Оценка
Проверка симметрии считается пройденной, если процедура проверки (см.
рисунок 74) завершается заключением "Симметрия в норме" или на каждой проверочной частоте.
Рисунок 74 - Порядок проверки симметрии
9.4.3 Сосуществование в сетях AS-i
9.4.3.1 Общие положения
Целью работы в эталонной сети является определение того, может ли детектор утечки на землю AS-i или другой компонент без отдельной связи нарушить безошибочную работу связи в сети AS-i.
9.4.3.2 Схема испытаний
На
рисунке 75 показана тестовая схема (схема расположения) для проверки функциональной совместимости детекторов утечки тока на землю и других компонентов без отдельной связи в сетях AS-i.
Рисунок 75 - Схема тестирования на совместимость
в сетях AS-i
Для повторителя применяют модифицированные схемы испытаний согласно
рисункам 76 и
77.
Эталонная сеть AS-i состоит из кабеля AS-i длиной 120 м (тип EPDM), к которому подключаются (на главном узле):
- мастер AS-i;
- блок питания AS-i.
Через каждые 4 м, начиная с 2 м от главного узла, следует подключить ведомое устройство (30 ведомых). На расстоянии 1 м от главного узла находится точка измерения 1, на расстоянии 120 м от главного узла находится точка измерения 2, между которыми один за другим подключаются тестовые образцы.
9.4.3.2.1 Условия испытаний
Все компоненты, подключенные к сети, должны быть сертифицированными компонентами AS-i. По возможности используйте разные типы ведомых устройств. Если сертифицированных изделий нет, то можно использовать продукцию, соответствующую установленным требованиям.
Между ведущим устройством, источником питания, ведомыми устройствами и линией AS-i допустимы короткие соединительные линии (макс. 30 см).
Оцените частоту ошибок, то есть количество сообщений AS-i, зарегистрированных как ошибки связи по отношению к общему количеству сообщений AS-i.
Если в течение периода наблюдения ведущий удаляет ведомого из LAS, то следует прервать испытание с результатом "не пройдено".
Минимальное время наблюдения: 1 мин (минимум 10 000 запросов на ведомое устройство).
9.4.3.2.2 Модифицированная схема испытаний повторителя
На основе эталонной сети в соответствии с
рисунком 75 для повторителя должны быть проведены следующие дополнительные испытания:
a) повторитель с одним ведомым устройством и источником питания, подключенным к контрольной точке 1 согласно
рисункам 75 и
76;
b) повторитель с одним ведомым устройством и источником питания, подключенным к контрольной точке 2 согласно
рисункам 75 и
76;
c) повторитель с ведущим устройством и источником питания, подключенным к контрольной точке 1 согласно
рисункам 75 и
77. Ведущее устройство в сети, определенной на
рисунке 75, удаляется для этого теста.
Рисунок 76 - Дополнительная испытательная схема 1
для повторителя
Рисунок 77 - Дополнительная испытательная схема 2
для повторителя
9.4.3.3 Измерительное и испытательное оборудование
Комплект оборудования должен включать следующее:
- мастер AS-i с тестовым программным обеспечением (далее - ПО);
- персональный компьютер (далее - ПК);
- 31 стандартное ведомое устройство (альтернативно: 31 пара ведомых устройств A/B или смешанные стандартные ведомые устройства и ведомые устройства A/B со всеми возможными адресами);
- один или два блока питания AS-i.
9.4.3.4 Процедуры испытаний
Необходимо выполнить следующие действия:
a) используя эталонную сеть без тестируемого образца, измерить коэффициент ошибок 1 (общее количество коэффициентов ошибок ведомых устройств с 1 по 31, относящихся к суммарному числу вызовов, сделанных каждым ведомым устройством);
b) подключить тестируемый образец к точке измерения 1. Измерить частоту ошибок 2, вызванную тестируемым образцом (общее количество ошибок ведомых устройств N 1 - 31, относящееся к общему количеству вызовов, сделанных конкретным ведомым устройством);
c) подключить тестируемый образец к точке измерения 2. Измерить частоту ошибки 3, вызванную тестируемым образцом (измерение аналогично
пункту 2);
d) повторить
шаги 2 и
3 с обратным подключением испытуемого образца;
e) для повторителя: модифицировать испытательные схемы и провести испытания таким же образом.
9.4.4 Оценка
Для всех измерений допустима только одна ошибка за время испытания (не менее 1 мин).
9.5 Испытания ведомого устройства AS-i
9.5.1 Логическое поведение, потребление тока и проверка общего потребления тока в условиях короткого замыкания на ведомых устройствах с внешними портами
9.5.1.1 Общие положения
Этими испытаниями определяется профиль ведомого устройства AS-i и некоторые дополнительные требования, указанные в профилях ведомого, пределы рабочего напряжения, измерение максимального тока, потребляемого ведомым устройством AS-i, а также проверка общего потребления тока в условиях короткого замыкания в тех ведомых устройствах, которые имеют внешние порты входа или выхода.
9.5.1.2 Схема испытаний
Ведомое устройство должно быть подключено к тестовой системе, как показано на
рисунках 78 и
79:
Рисунок 78 - Испытательная схема
Рисунок 79 - Схема развязки испытательной схемы
9.5.1.3 Измерительное и испытательное оборудование
Комплект оборудования должен включать следующее:
- регулируемый источник питания;
- цепь развязки;
- AS-i мастер;
- осциллограф;
- мультиметры (многоцелевые электроизмерительные приборы);
- переменные резисторы;
- ПК.
9.5.1.4 Процедуры испытаний
Необходимо выполнить следующие действия:
- ведущий должен выдать код ввода/вывода, ID-код, код ID2 и легкодоступные сообщения, как описано в определенных профилях ведомого устройства (см.
приложение A) или в документации (для свободных профилей, например, ID = F
Hex или ID = A
Hex; ID2 = E
Hex). Правильность отклика ведомого должна быть проверена при следующих напряжениях: 31,6, 26,5 В и минимальное напряжение, указанное изготовителем, при котором ведомое устройство все еще работает;
- напряжение должно измеряться рядом с ведомым устройством. Если внешние нагрузки ведомого устройства питаются от линии AS-i, они должны быть подключены с максимальным током, разрешенным в соответствии с документацией (порты ввода/вывода: входы высокий или низкий. Выходы высокий или низкий; Uout с Imax);
- ток в линии AS-i должен быть измерен при обмене данными со всеми сообщениями в логическом тесте, начиная с U = 31,6 В до минимального напряжения, указанного изготовителем, при котором ведомое устройство все еще работает правильно.
Если ток нагрузки на внешних портах берется из линии AS-i, то ток необходимо увеличивать и измерять непрерывно до короткого замыкания.
9.5.1.5 Оценка результатов испытаний
Испытания прошли успешно, если:
- ведомый (ведомое устройство) работает при всех проверенных напряжениях;
- ведомое устройство обменивается данными при всех проверенных напряжениях;
- ответы ведомого соответствуют заявленному профилю ведомого;
- действие светодиодов соответствует настоящему стандарту;
- сила тока не превышает максимальную величину, указанную изготовителем;
- в условиях перегрузки или короткого замыкания на всех выводах ведомого устройства общее потребление тока от линии AS-i не превышает общего потребления тока, заявленного изготовителем, плюс 150 мА.
9.5.2 Уровень шума
9.5.2.1 Общие положения
Этим испытанием определяют эмиссию в сеть AS-i от ведомого устройства AS-i в установившемся режиме его работы.
9.5.2.2 Схема испытаний
Испытание должно проводиться с ведомым устройством AS-i, подключенным к испытательной цепи, как показано на
рисунке 80. Входы и/или выходы ведомого устройства AS-i должны быть подключены к их номинальной нагрузке. Если ведомое устройство обычно отключает некоторые нагрузки во время испытания из-за своей функции сторожевого таймера, то изготовитель должен предоставить специально подготовленное для правильного измерения ведомое устройство, например, деактивированное сторожевое устройство.
Рисунок 80 - Схема испытаний
Цепь развязки, показанная на
рисунке 80, должна иметь те же характеристики, что и схема на
рисунке 81.
Рисунок 81 - Цепь развязки схемы испытаний
Эквивалент 10-метровой линии AS-i, показанной на
рисунке 80, должен иметь те же характеристики, что и схема, показанная на
рисунке 82.
R = 0,125 Ом
L = 1,25 мкГн
C = 700 пФ
Рисунок 82 - Схема испытаний
(эквивалент 10-метровой линии AS-i)
Полосовой фильтр, показанный на
рисунке 80, должен иметь те же характеристики, что и схема, показанная на
рисунке 83.
Рисунок 83 - Испытательная схема
(полоса пропускания от 10 до 500 кГц)
9.5.2.3 Измерительное и испытательное оборудование
Комплект оборудования должен включать следующее:
- регулируемый источник питания;
- цепь развязки;
- эквивалент 10-метровой линии AS-i;
- полосовой фильтр;
- осциллограф;
- FET-пробник;
- полное сопротивление линии 50 Ом;
- ПК;
- необязательно: мастер AS-i.
9.5.2.4 Процедуры испытаний
Необходимо выполнить следующие действия:
a) если параметр и/или комбинация битов данных ведомого влияет на генерируемый им шум, то следует установить комбинацию с максимальным шумом ведущего. Сторожевой таймер должен быть отключен при этом испытании, если выходные данные влияют на шумовые характеристики;
b) после настройки ведомого отключите ведущее устройство от линии AS-i;
c) эмиссия шума должна определяться с ведомым AS-i, подключенным между UASI = Umin и 31,6 В (Umin, как определено в документации) и без ведомого устройства.
9.5.2.5 Оценка результатов испытаний
Разница излучаемых помех между ASI+ и ASI-, измеренная с ведомым, подключенным к линии AS-i, и без него, не должна выходить за пределы размаха в 20 мВ.
9.5.3 Поведение при подаче электропитания
9.5.3.1 Общие положения
Этим испытанием определяется поведение ведомого устройства AS-i при включении питания в сети AS-i.
9.5.3.2 Схема испытаний
Все входы или выходы ведомых устройств AS-i должны быть подключены к своей номинальной нагрузке. Испытание с источником постоянного тока I (величина силы тока, указанная изготовителем +12,5 мА для стандартных ведомых устройств или +6,5 мА для ведомых устройств A/B в режиме расширенного адреса). Мониторинг связи невозможен, поскольку текущий источник препятствует общению.
Испытание должно выполняться с ведомым устройством AS-i, подключенным к испытательной цепи, как показано на
рисунках 84 и
85.
Рисунок 84 - Испытательная схема
Рисунок 85 - Источник постоянного тока
9.5.3.3 Измерительное и испытательное оборудование
Комплект оборудования должен включать следующее:
- регулируемый источник питания;
- осциллограф;
- источник постоянного тока.
9.5.3.4 Процедуры испытаний
Необходимо выполнить следующие действия:
- время t1 от подключения ведомого устройства AS-i к линии AS-i до момента достижения минимального напряжения 26,5 В;
- если ведомое устройство имеет внешние выходные порты, то состояние этих портов должно контролироваться.
9.5.3.5 Оценка результатов испытаний
Время t1 должно быть меньше или равно 1 с.
Если ведомое устройство имеет внешние выходные порты, то значения этих портов по умолчанию должны сохраняться в течение всей процедуры включения.
9.5.4 Импеданс
9.5.4.1 Общие положения
Этот тест определяет импеданс ведомого устройства AS-i во время работы.
9.5.4.2 Схема испытаний
Испытание должно выполняться с ведомым устройством AS-i, подключенным к испытательной схеме, показанной на
рисунке 86.
a) испытания с анализатором импеданса
b) испытания с генератором, осциллографом
и пробником на полевом транзисторе
Рисунок 86 - Схема испытаний
Если ведомое устройство обычно отключает некоторые нагрузки во время испытания из-за функции сторожевого таймера, то изготовитель должен предоставить специально подготовленное ведомое устройство для надлежащего измерения.
9.5.4.3 Процедуры испытаний
9.5.4.3.1 Процедуры испытаний с анализатором импеданса (см.
рисунок 86, a))
Необходимо выполнить следующие действия:
a) переключатель S1 включить, а переключатель S3 выключить;
b) в соответствии с документацией изготовителя установить комбинацию битов данных и параметров в тот вариант, когда значение импеданса и асимметрии являются минимальными;
c) перевести переключатель S3 в положение "ВКЛ." (ON);
d) установите переключатель S1 в положение "ВЫКЛ." (OFF);
e) замкнуть переключатель S2, если ведомое устройство использует питание от линии AS-i для питания номинальной нагрузки IL;
f) определение Z (или Rp, Lp, Cp, если применимо) с размахом в 6 В при 50, 100, 125, 150, 175, 200, 250 и 300 кГц. Если на одной из тестовых частот ведомое устройство имеет резонансную частоту, тестовая частота должна быть изменена до +/- 10 кГц.
9.5.4.3.2 Процедура испытания с токовым пробником и осциллографом (см.
рисунок 86, b))
Установка запитывается от стандартного источника постоянного тока. ASI+ или ASI- могут быть подключены к земле с помощью переключателя 1. Синусоидальный сигнал переменного тока при внутреннем сопротивлении Ri <= 1 Ом должен накладываться на напряжение постоянного тока AS-i. Переменный ток и напряжение переменного тока должны определяться на разных частотах.
Переключатель S1 позволяет подавать на ведомое устройство AS-i сигнал от ведущего (для переключения ведомого в желаемое состояние) или синусоидальный переменный сигнал для определения импеданса. Для ведомых устройств с внешними портами переключатель (коммутатор) S2 допускает максимальную нагрузку IL от линии AS-i в соответствии с документацией изготовителя.
Расстояние между ведомым устройством AS-i и ведущим устройством AS-i должно составлять 20 см. Сопротивление постоянному току между ASI+, ASI- и всеми металлическими частями ведомого устройства (за исключением внешних соединений) должно быть >= 1 МОм.
Необходимо выполнить следующие действия:
a) перевести переключатель (коммутатор) S1/S2 в положение: "Передача данных";
b) установить комбинацию битов данных и параметров в соответствии с документацией изготовителя в то состояние, при котором значения импеданса и симметрия являются минимальными;
c) установить переключатель (коммутатор) S1/S2 в положение "Измерение импеданса";
d) замкнуть переключатель (коммутатор) S3, если ведомое устройство использует питание от линии AS-i для питания номинальной нагрузки IL;
e) определить |Z| с размахом в 6 В при 50, 100, 125, 150, 175, 200, 250 и 300 кГц. Если на одной из испытательных частот ведомое устройство имеет резонансную частоту, то испытательная частота должна быть изменена в пределах +/- 10 кГц.
9.5.4.4 Оценка результатов испытаний
Сопротивление постоянному току между ASI+, ASI- и всеми металлическими частями ведомого устройства (за исключением внешних соединений) должно быть >= 1 МОм.
Величины этих сопротивлений должны находиться в рамках предельно допустимых значений, приведенных в настоящем стандарте для ведомых устройств с ID-кодом = AHex и ID-кодом /= AHex, соответственно.
9.5.5.1 Общие положения
Этот тест определяет симметрию ведомого устройства AS-i во время работы.
9.5.5.2 Схема испытаний
Испытание должно проводиться с ведомым устройством AS-i, подключенным к испытательной цепи, имеющей те же характеристики, что и испытательная схема, показанная на
рисунке 87.
Если ведомое устройство обычно отключает некоторые нагрузки во время испытания из-за функции сторожевого таймера, то изготовитель должен предоставить специально подготовленное ведомое устройство для надлежащего измерения.
Рисунок 87 - Схема испытаний
Примечание - Для ведомых устройств AS-i с внешними подключениями точкой измерения M должен быть источник питания с гальванической развязкой. Для ведомых устройств AS-i без гальванически связанных внешних подключений точкой измерения M должен быть их металлический корпус. Для ведомых устройств AS-i с изоляционным корпусом и без гальванически связанных внешних подключений точкой измерения M может быть металлическая часть, на которой установлен пластиковый корпус.
1: гальваническая связь между ASI+ (ASI-) и точкой измерения M (сопротивление постоянному току <= 1 МОм)
Рисунок 88 - Схема испытаний (часть 1)
2: электрическая изоляция между ASI+ (ASI-) и точкой измерения M (сопротивление постоянному току > 1 МОм)
Рисунок 89 - Схема испытаний (часть 2)
9.5.5.3 Измерительное и испытательное оборудование
Комплект оборудования должен включать следующее:
- AS-i мастер;
- осциллограф;
- пробник на полевом транзисторе;
- ВЧ-вольтметр;
- конденсатор CS емкостью 30 пФ/15 пФ (соответственно стандартные ведомые устройства/ведомые устройства A/B).
9.5.5.4 Процедуры испытаний
Необходимо обеспечить и выполнить следующее:
a) напряжение 2,0 В (среднеквадратичное действующее напряжение);
b) внешний конденсатор для проверки симметрии CS емкостью 30 пФ для стандартных ведомых и 15 пФ для ведомых устройств с расширенным режимом адресации;
c) процедура проверки симметрии должна выполняться при сочетании данных и параметров с минимальным импедансом и симметрией наихудшего случая;
d) процедура проверки симметрии должна выполняться на частотах 50, 100, 150, 200, 250 и 300 кГц.
9.5.5.5 Оценка
Проверка симметрии считается пройденной, если процедура проверки (см.
рисунок 90) завершается заключением "Симметрия в норме" для каждой частоты проверки.
Рисунок 90 - Порядок проверки симметрии
9.5.6 Взаимодействие в сетях AS-i
9.5.6.1 Общие положения
Этот тест определяет возможность взаимодействия ведомого устройства в сетях AS-i.
9.5.6.2 Схема испытаний
Испытания должны выполняться в сети AS-i, как показано на
рисунке 91. Используемое ведущее устройство должно иметь возможность связываться в режиме расширенного адреса. Ведомые устройства 2 - 31 должны быть стандартными ведомыми (ID /= A
Hex), парами ведомых устройств в режиме расширенного адреса (A-/B-ведомые устройства с ID = A
Hex) или комбинацией стандартных ведомых устройств и пар ведомых устройств в режиме расширенного адреса. Все компоненты должны быть подключены непосредственно к основной линии AS-i. Если это невозможно, то максимальная длина ответвлений должна быть менее 30 см. Все компоненты в сети AS-i должны быть сертифицированы.
Рисунок 91 - Схема испытаний сети AS-i
Испытываемое ведомое устройство должно быть подключено сначала в тестовой точке 1 (TP1) сети, а затем в тестовой точке 2 (TP2). Если тестируемое ведомое устройство имеет ID-код "AHex", то должны использоваться две выборки в качестве A-/B-ведомых устройств на TP1 и TP2 соответственно.
Должна быть обеспечена возможность переключения тестируемого ведомого устройства и некоторых других ведомых устройств в сети извне (для функций датчика) и от ведущего устройства (для функций привода). Тестируемое ведомое устройство с внешними портами должно быть подключено к его номинальной нагрузке.
Для целей мониторинга в ведущем устройстве AS-i должно использоваться тестовое программное обеспечение, которое позволяет подсчитывать каждое отдельное повторение сообщения.
9.5.6.3 Измерительное и испытательное оборудование
Комплект оборудования должен включать следующее:
- AS-i мастер;
- блок питания AS-i;
- ПК с тестовым ПО;
- рефератная (образцовая) сеть.
9.5.6.4 Процедуры испытаний
Необходимо обеспечить и выполнить следующее:
a) частота ошибок тестируемого ведомого:
- измерить частоту ошибок тестируемого ведомого в TP1 и TP2,
- измерить коэффициент ошибок ведомых 2 - 31.
Измерить частоту ошибок ведомых 2 - 31 при следующих условиях:
b) частота ошибок сети AS-i после подключения тестируемого ведомого устройства с неправильной полярностью;
c) частота ошибок сети AS-i после короткого замыкания внешних соединений ведомых (если применимо);
d) частота ошибок сети AS-i с током перегрузки на внешних соединениях ведомых (если применимо).
Испытания a) должны проводиться минимум с 10 переключениями легкодоступных функций тестируемого ведомого устройства. Минимальная продолжительность
испытаний a) -
d) должна составлять 1 мин.
9.5.6.5 Оценка результатов испытаний
Частота ошибок при
испытании a) должна быть меньше или равна 1 ошибке на 10 переключений. Частота ошибок при
испытаниях от b) до
d) меньше или равна 1 ошибке в минуту.
9.5.7 Дополнительный тест для ведомых, связанных с безопасностью (профиль S-X.B)
9.5.7.1 Общие положения
Этот тест проверяет правильность реализованной таблицы кодов безопасности.
9.5.7.2 Схема испытаний
На
рисунке 92 показана принципиальная схема тестирования.
Рисунок 92 - Схема проверки для ведомых устройств, связанных
с безопасностью
9.5.7.3 Измерительное и испытательное оборудование
Комплект оборудования должен включать следующее:
- блок питания AS-i;
- AS-i мастер;
- монитор шины AS-i (анализатор);
- монитор безопасности AS-i;
- ПК с тестовым ПО.
9.5.7.4 Процедуры испытаний
Необходимо обеспечить и выполнить следующее:
Характеристики ведомого устройства в части соответствия таблице кодов безопасности проверяются с помощью монитора (анализатора) шины и путем внесения этой кодовой таблицы в систему распознавания монитора безопасности.
9.5.7.5 Оценка результатов испытаний
Все испытания должны соответствовать настоящему стандарту.
Должно быть обеспечено подключение анализатора безопасности.
В случае неисправности к протоколу испытаний прилагается распечатка записи анализатора.
9.5.8 Дополнительные испытания для ведомых, поддерживающих комбинированные транзакции
Эти испытания должны подтвердить, что обмен данными, требования к синхронизации и обработка ошибок соответствуют требованиям
5.7.
9.5.9 Проверка электромагнитной совместимости
9.5.9.1 Условия испытаний
Если не указано иное, то испытания должны проводиться на всех устройствах AS-i, упомянутых в настоящем стандарте, при температуре окружающего воздуха (23 +/- 5) °C.
Испытания проводят при следующих условиях:
a) устройство AS-i, установленное на открытом воздухе, должно быть подключено к линии AS-i и на него должно подаваться его номинальное рабочее напряжение Ue. Терминалы (клеммы) и соединители, если таковые имеются, должны быть подключены к предполагаемым датчикам или приводам в соответствии с инструкциями изготовителя. Длина любых соединительных проводов для внешних датчиков или приводов должна составлять не менее 2 м. Для устройств, не имеющих встроенных кабелей, тип используемого кабеля должен быть указан изготовителем и записан в протоколе испытаний;
b) испытание проводят:
для датчиков:
1) с целью установить в такое положение, при котором переключающий элемент находится в выключенном состоянии;
2) с целью установить в такое положение, при котором переключающий элемент находится во включенном состоянии;
для приводов:
1) с исполнительным механизмом во включенном состоянии;
2) с исполнительным механизмом в выключенном состоянии;
для удаленного ввода/вывода:
1) с активированными входами/выходами;
2) с отключенными входами/выходами.
Для мастера - согласно
9.6 без повторения какого-либо сообщения в случае неисправности.
Примечание - Мастер должен иметь средства для обнаружения нарушенных сообщений.
Для испытания по
8.6.2.4 применяются следующие дополнительные условия монтажа.
Металлические корпуса устройств AS-i, если таковые имеются, должны быть подключены к базовой заземляющей пластине.
Устройства AS-i с неметаллическими корпусами должны быть установлены на металлической пластине, которая должна быть подключена к базовой заземляющей пластине.
Метод подключения к эталонной заземляющей пластине должен соответствовать инструкциям изготовителя, если таковые имеются, и должен быть записан в протоколе испытаний.
9.5.9.2 Устойчивость к электростатическому разряду (ESD)
Испытание проводят в соответствии с IEC 61000-4-2 и
8.6.2.1 и должно быть повторено десять раз в каждой точке измерения с минимальным интервалом времени между импульсами 1 с.
9.5.9.3 Устойчивость к излучаемым радиочастотным электромагнитным полям
Испытание проводят в соответствии с IEC 61000-4-3 и
8.6.2.2.
9.5.9.4 Устойчивость к быстрым переходным процессам
Испытание следует проводить в соответствии с IEC 61000-4-4 и
8.6.2.4, при этом все соединительные провода помещаются в зажим емкостной связи. Испытательное напряжение для портов вспомогательного питания должно подаваться через соединительную сеть.
9.5.9.5 Требования к излучениям
Испытание проводят в соответствии с CISPR 11, группа 1, класс A и
8.6.3.
Испытания должны проводиться в соответствии с классификацией оборудования, приведенной в разделе 5 CISPR 11:2015, CISPR 11:2015/AMD1:2016 для устройств группы 1, класса A, и в соответствии с
8.6.3. Уровни тестирования, указанные в разделе 6 CISPR 11:2015, CISPR 11:2015/AMD1:2016, должны применяться вместе с методами тестирования, указанными в разделе 7 CISPR 11:2015, CISPR 11:2015/AMD1:2016.
9.5.9.6 Результаты испытаний и отчет об испытаниях
Результаты испытаний должны быть задокументированы в подробном отчете об испытаниях (протоколе испытаний). В этом документе должны быть представлены цель, результаты и вся соответствующая информация об испытаниях. Отчет об испытаниях должен содержать идентификацию испытуемого устройства AS-i, включая схему кабелей, необходимое вспомогательное оборудование и целевое положение, если таковое имеется. Следует указать любое отклонение от плана испытаний.
Если модельный ряд устройств AS-i изготовлен по единому принципу, сходной конструкции с использованием одного и того же типа компонентов, то испытания могут проводиться на репрезентативных образцах.
Кроме того, на основании первых результатов испытательная лаборатория может ограничить проверяемый частотный диапазон для испытаний излучения или проводимости. Сведения о фактически использованных частотных диапазонах должны быть отражены в отчете (протоколе испытаний).
9.6 Испытания мастера AS-i
9.6.1 Потребление тока
9.6.1.1 Общие положения
Требования к испытаниям позволяют измерять потребление тока ведущим устройством AS-i.
Эти требования становятся неактуальными, если мастер имеет встроенный блок питания AS-i.
Однако в этом случае должны быть дополнительно проведены испытания по всем требованиям, предъявляемым к источникам питания AS-i.
Изготовитель должен предоставить следующую информацию:
a) актуальная техническая документация;
b) используемый профиль.
9.6.1.2 Испытательная цепь
На
рисунке 93 приведена необходимая схема испытаний.
Рисунок 93 - Схема проверки потребления тока
На
рисунке 94 приведена схема развязки и положение амперметра. В этом положении можно измерить средний ток.
Рисунок 94 - Развязка сети, амперметр и источник питания
9.6.1.3 Измерительное и испытательное оборудование
Комплект оборудования должен включать следующее:
- эталонная сеть AS-i;
- сеть развязки данных AS-i;
- амперметр;
- вольтметр;
- осциллограф;
- регулируемый источник питания.
9.6.1.4 Процедуры испытаний
Необходимо обеспечить и выполнить следующее:
a) собрать испытательную схему согласно
рисунку 93;
b) задействовать проверяемое ведущее устройство в нормальном режиме;
c) проверить основные функции при следующем напряжении постоянного тока на линии AS-i: 31,6 В, 26,5 В, 23,5 В, 21,5 В и снова при 23,5 В;
d) проверьте максимальное потребление тока.
9.6.1.5 Оценка
Максимальное потребление тока не должно превышать значения, указанного в документации.
Результаты функциональных испытаний при предельных значениях рабочего напряжения должны соответствовать данным, указанным в документации, то есть мастер должен работать при напряжении постоянного тока на линии AS-i 31,6 В, 26,5 В и 23,5 В, но не должно быть никаких действий мастера при 21,5 В. Работа мастера наблюдается посредством осциллографа непосредственно на линии AS-i.
9.6.2 Излучение шума
9.6.2.1 Общие положения
Данное руководство по испытаниям позволяет измерять уровень шума ведущего устройства AS-i в состоянии сбоя питания в сети AS-i.
9.6.2.2 Схема испытаний
На
рисунке 95 показана необходимая испытательная схема.
Рисунок 95 - Излучение шума тестовой схемы AS-i мастер
Рисунок 96 - Схема развязки
Изменение потребления тока ведущим устройством должно вызывать на линии AS-i шумовые помехи с величиной размаха напряжения не более 50 мВ в диапазоне частот от 10 до 500 кГц. Напряжение на линии AS-i измеряется с помощью осциллографа через полосовой фильтр (см.
рисунок 97). Осциллограф должен работать в режиме огибающей кривой с включенным детектированием пиков и предельной частотой > 10 МГц. Пробник на полевом транзисторе должен иметь выходное сопротивление 50 Ом и подключаться к полосовому фильтру через линейное сопротивление 50 Ом на 1 Вт. Испытательная цепь должна быть экранирована от внешних помех так, чтобы измеренное максимальное напряжение шума без ведущего устройства было менее 15 мВ. Для этого длина кабеля между ведущим и эквивалентной линией AS-i (см.
рисунок 98) должна быть не более 20 см. Мастер должен функционировать в состоянии сбоя питания (напряжение постоянного тока на линии AS-i 21 В).
Рисунок 97 - Полоса пропускания от 10 до 500 кГц
R = 0,125 Ом
L = 1,25 мкГн
C = 700 пФ
Рисунок 98 - Эквивалентная схема 10-метровой линии AS-i
9.6.2.3 Измерительное и испытательное оборудование
Комплект оборудования должен включать следующее:
- регулируемый источник питания;
- осциллограф с пробником на полевом транзисторе;
- импеданс линии 50 Ом/1 Вт;
- цепь развязки;
- схема, эквивалентная 10-метровой линии AS-i;
- полосовой фильтр.
9.6.2.4 Процедуры испытаний
Необходимо обеспечить и выполнить следующее:
a) подать напряжение 21 В на линию AS-i;
b) измерить напряжение шума без ведущего с помощью осциллографа в течение 60 с;
c) подключить ведущее устройство;
d) проверить состояние отключения питания ведущего устройства;
e) измерить напряжение шума с мастером на линии AS-i с помощью осциллографа в течение 60 с.
9.6.2.5 Оценка
Напряжение шума на линии AS-i не должно увеличиваться мастером более чем на 50 мВ (пиковая амплитуда или размах) в состоянии сбоя питания.
9.6.3 Измерение импеданса
9.6.3.1 Общие положения
Измерение импеданса ведущего устройства должно выполняться в "состоянии готовности" в рабочих условиях.
Сигнал переменного тока U~ с Ri <= 20 Ом должен быть наложен на напряжение постоянного тока AS-i. Это напряжение переменного тока и результирующий переменный ток I~ мастера должны быть измерены.
9.6.3.2 Схема испытаний
На
рисунке 99 показана схема испытаний импеданса. Функционирование мастера в положении переключателя "тест" было намеренно приведено к асимметричному режиму, т.е. металлические части мастера не должны быть заземлены. Переключатель S1 позволяет отключать заземление напряжения переменного тока (показано положение переключателя: линия AS-i заземлена).
Входной переменный ток I~ измеряется датчиком тока. Входной импеданс рассчитывается следующим образом:
|Z| = |U~|/|I~|
Расстояние до мастера AS-i должно быть 20 см.
Напряжение постоянного тока должно быть установлено на 21 В, чтобы перевести ведущее устройство в автономное состояние.
a) измерение анализатором импеданса
b) измерение генератором синусоидального сигнала, токовым
пробником и осциллографом по схеме испытаний (IMP_SYM)
Рисунок 99 - Измерение импеданса испытательной цепи
9.6.3.3 Измерительное и испытательное оборудование
9.6.3.3.1 Для 6.3.1 (измерение импеданса)
Комплект оборудования должен включать следующее:
- регулируемый источник питания;
альтернативно:
- генератор синусоидального сигнала;
- токовый зонд;
- осциллограф;
9.6.3.3.2 Для 6.3.1.6 (сопротивление постоянному току)
Комплект оборудования должен включать следующее:
- измеритель сопротивления (мост Уитстона).
9.6.3.3.3 Для точки 6.3.2 (измерение симметрии)
Комплект оборудования должен включать следующее:
- пробник на полевом транзисторе с выходным сопротивлением 50 Ом;
- полное сопротивление линии (50 Ом/1 Вт);
- ВЧ-вольтметр;
- полосовой фильтр;
- схема испытаний (IMP_SYM), приведенная на
рисунке 100.
Рисунок 100 - Подключение мастера для измерения симметрии
9.6.3.4 Процедуры испытаний
Необходимо обеспечить и выполнить следующее:
a) процедура испытания с анализатором импеданса, как показано на
рисунке 99, a):
Определение Z (или Rp, Lp, Cp, если применимо) с размахом 6 В при 50 кГц, 100 кГц, 125 кГц, 150 кГц, 175 кГц, 200 кГц, 250 кГц и 300 кГц. Если на одной из испытательных частот ведущее устройство входит в резонанс, то величину испытательной частоты следует изменить в диапазоне +/- 10 кГц.
b) процедура тестирования с тестовой схемой IMP_SYM, как показано на
рисунке 99, b):
1) переключатель S1 установить в положение "ASI- заземлено";
2) определить переменный ток I при размахе U = 6 В;
3) измерение проводят, как описано в
8.5.2.1.
9.6.3.5 Оценка импеданса
Оценка должна выполняться, как описано в
8.5.2.1. Не должны превышаться установленные там предельные значения.
9.6.3.6 Оценка сопротивления постоянному току
Сопротивление постоянному току между ASI+, ASI- и всеми металлическими частями ведущего устройства, за исключением внешних соединений, должно быть >= 250 кОм.
Парциальные импедансы Z1 и Z2 соответственно образуют делитель напряжения в точке измерения M.
Этой точкой измерения может быть металлический корпус или металлическая монтажная пластина. Точка измерения должна быть подключена к внешним источникам питания мастера или контроллера соответственно.
В ненагруженном состоянии через Z1 и Z2 протекают идентичные токи.
Для асимметрии 10% означает:

- напряжение между M и заземленными ASI+;

- напряжение между M и заземленными ASI-.
| | ИС МЕГАНОРМ: примечание. Нумерация пунктов дана в соответствии с официальным текстом документа. | |
9.6.4.2 Схема испытаний
Рисунок 101 - Схема измерения симметрии
ведущего устройства AS-i
Рисунок 102 - Полоса пропускания от 10 до 500 кГц
Испытательная схема соответствует схеме измерения импеданса (см.
рисунок 99, b)).
В испытательной схеме, показанной на
рисунке 100, падения напряжения
U1 между ASI+ и точкой M, а также
U2 между ASI- и M определяются с помощью пробника на полевом транзисторе (
Ri = 1 МОм // 2 пФ) с емкостной связью Ck >= 1 нФ на переменном токе при выходном сопротивлении 50 Ом, линейном сопротивлении 50 Ом/1 Вт между пробником на полевом транзисторе и полосовым фильтром и ВЧ-вольтметром (диапазон частот до 300 кГц,
Ri = 10 МОм // 30 пФ). В схеме необходимо учитывать емкость пробника на полевом транзисторе
CFET для компенсации емкости зонда.
Посредством калибровки C3 может быть достигнуто равенство | | = |U2| = UE/2, а емкости C1 и C2 могут быть определены независимо от Z.
Возможная погрешность измерения ВЧ-вольтметра в более высоких диапазонах частот устраняется за счет отношения |U1|/|U2|.
9.6.4.3 Процедуры испытаний
a) Установить измеряемое среднеквадратичное напряжение 2,0 В, которое отображается на измерительном устройстве при частоте 150 кГц;
b) определить |U1| и |U2| на частотах 50 кГц, 100 кГц, 150 кГц, 200 кГц, 250 кГц и 300 кГц без C3;
c) проверить условие:

.
Если это условие выполняется на всех частотах, то испытание симметрии считается пройденным.
Если данное условие не выполняется, то необходимо добавить CS (3 или 4) между AS+ и M или ASI- и M. Емкость внешнего конденсатора для проверки симметрии CS равна 30 пФ для всех ведущих устройств;
d) проверка симметрии должна выполняться на частотах 50, 100, 150, 200, 250 и 300 кГц.
9.6.4.4 Оценка
Проверка симметрии считается пройденной, если процедура проверки (см.
рисунок 103) завершается с заключением "Симметрия в норме" для каждой частоты проверки.
Рисунок 103 - Порядок проверки симметрии
9.6.5 Инструкция по испытаниям: работа при подаче электропитания
9.6.5.1 Общие положения
При тестировании функционирования в период подачи электропитания необходимо проверить время задержки включения tE ведущего устройства AS-i и потребляемый им ток. Настройки осциллографа можно увидеть на осциллограммах.
Ведущие устройства AS-i со встроенным источником питания AS-i должны иметь доступ к внутреннему питающему напряжению, которое может быть отключено при испытании, чтобы дать возможность подключить внешний источник питания AS-i.
9.6.5.2 Измерительное и испытательное оборудование
Комплект оборудования должен включать следующее:
- блок питания AS-i;
- регулируемый источник питания;
- амперметр;
- осциллограф;
- источник постоянного тока (KONST_I).
9.6.5.3 Задержка включения
9.6.5.3.1 Общие положения
Флаг офлайн мастера сброшен (нормальная работа). В исходном состоянии мастер не подключен к линии AS-i (переключатель S разомкнут). Мастер должен связаться с ведомыми не раньше чем через 1 секунду после того, как сработает переключатель S. Осциллограф должен запускаться по нарастающему фронту напряжения питания на линии AS-i. Начало обмена данными отображается на осциллографе с помощью детектирования пиков и связи на постоянном токе.
9.6.5.3.2 Схема испытаний
Рисунок 104 - Схема испытаний задержки включения
Рисунок 105 - Осциллограмма задержки включения (пример)
9.6.5.3.3 Оценка
Время tE следует определять по осциллограмме. Оно должно быть менее 1,00 с.
9.6.5.4 Потребление тока
9.6.5.4.1 Общие положения
Если мастер запитан током (см. схему на
рисунке 106), соответствующим общему потребляемому току, указанному в документации +12,5 мА (устанавливается с точностью +/- 2,5 мА), то мастер должен достигнуть рабочего напряжения 26,5 В в течение 1 с после включения переключателя S, как указано на
рисунке 107. Конечное значение рабочего напряжения, которое достигается, должно быть 30 В на выходе схемы с установленным постоянным током.
9.6.5.4.2 Схема испытаний
Рисунок 106 - Блок-схема измерения тока, потребляемого
AS-i-мастером
Рисунок 107 - Источник постоянного тока
с триггерным выходом (KONST_I)
Рисунок 108 - Осциллограмма потребления тока (пример)
9.6.5.4.3 Оценка
Время
t следует определять по осциллограмме на
рисунке 108. Оно должно быть меньше 1 с.
9.6.6 Логическое поведение при запуске
9.6.6.1 Общие положения
Данные положения по испытаниям служат для проверки логического функционирования ведущего устройства во время запуска, а также в защищенном режиме и режиме конфигурации. Для этого мастер должен оперировать в сети AS-i. Схема и процедура тестирования одинаковы для стандартного мастера и расширенного мастера. При оценке учитываются различные реакции.
9.6.6.2 Измерительное и испытательное оборудование
Комплект оборудования должен включать следующее:
- AS-i-мастер;
- блок питания AS-i;
- ведомые устройства AS-i (количество зависит от схемы испытаний или логического тестового ведомого устройства);
- монитор шины AS-i.
9.6.6.3 Схема испытаний
Рисунок 109 - Испытательная схема для проверки
работы при запуске
На
рисунке 109 показана схема испытаний логического функционирования ведущего устройства AS-i во время запуска. Требуемые ведомые устройства должны быть подключены к сети AS-i при соответствующих настройках согласно процедуре испытаний. Обмен данными должен контролироваться через монитор шины.
9.6.6.4 Процедуры испытаний
9.6.6.4.1 Защищенная операция и прогнозируемые параметры = 0xF
a) Проверка функционирования при запуске без ошибок
Следующие ведомые устройства находятся в сети и правильно прогнозируются:
- стандартные адреса: 1, 2, 4, 6, 7, 9, 10, 12, 15, 17, 20, 22, 24, 26, 27, 28, 29, 30, 31;
- A-адреса: 3A, 5A, 13A, 16A, 21A, 25A;
- B-адреса B: 5B, 8B, 14B, 16B, 23B, 25B (адреса B проецируются только для расширенной адресации мастера).
b) Проверка функционирования при запуске, как в
перечислении a), но с отсутствующим ведомым устройством 10.
c) Проверка функционирования при запуске, как в
перечислении a), но с неправильным идентификационным кодом ведомого 10.
d) Проверка функционирования при запуске, как в
перечислении a), но с неправильной конфигурацией входа/выхода ведомого 10.
e) Проверка функционирования при запуске, как в
перечислении a), но с дополнительным ведомым устройством 0.
f) Проверка функционирования при запуске, как в
перечислении a), но с дополнительным ведомым устройством 18.
g) Проверка функционирования при запуске, как в
перечислении b), но с дополнительным ведомым 0 с правильными данными конфигурации для отсутствующего ведомого устройства 10.
h) Проверка функционирования при запуске, как в
перечислении a), но с дополнительным ведомым устройством 10, которое отвечает на "Read_ID_Code" (считывание идентификационного кода) с ошибкой четности.
i) Проверка функционирования при запуске, как в
перечислении a), но с отключением питания в фазе активации.
Следующие два пункта проверяются только для расширенного мастера:
j) Проверка функционирования при запуске, как в
перечислении a), но с неправильным дополнительным кодом ID1 ведомого устройства 5A.
k) Проверка функционирования при запуске, как в
перечислении a), но с отсутствующим ведомым 16B и дополнительным ведомым устройством 0 (бит I3 кода доп. ID1 равен 0) с правильными данными конфигурации ведомого 16B.
Последовательность сообщений должна проверяться через монитор шины.
Контроллер должен выводить флаги в соответствии с PICS.
9.6.6.4.2 Режим конфигурации
Все проверки по
9.6.6.4.1 также должны выполняться в режиме конфигурации.
9.6.6.5 Оценка
Стандартный мастер должен обмениваться данными со всеми стандартными ведомыми и со всеми ведомыми A. Ведущий с расширенной адресацией должен обмениваться данными со всеми ведомыми устройствами.
Все проверки должны выполняться в соответствии с основными требованиями к AS-i.
В случае ошибок прилагается распечатка записей мониторинга.
9.6.7 Логическое функционирование при нормальной работе
9.6.7.1 Общие положения
Эти инструкции предназначены для проверки логического функционирования ведущего устройства при нормальной работе.
Схемы и процедуры испытаний одинаковы для стандартного ведущего и расширенного ведущего. При оценке учитываются различные реакции.
9.6.7.2 Измерительное и испытательное оборудование
Комплект оборудования должен включать следующее:
- AS-i-мастер;
- блок питания AS-i;
- ведомые устройства AS-i (количество зависит от схемы испытаний или логического тестового ведомого);
- монитор шины AS-i.
9.6.7.3 Схема испытаний
Рисунок 110 - Схема испытаний для проверки функционирования
в нормальном режиме
На
рисунке 110 показана тестовая схема для проверки логического функционирования ведомого устройства AS-i в нормальном режиме. Требуемые ведомые устройства должны быть подключены к сети AS-i с соответствующими настройками согласно схеме испытаний. Обмен данными должен контролироваться через монитор шины.
9.6.7.4 Процедуры испытаний
Должны быть выполнены следующие шаги.
Защищенный режим, прогнозируемые параметры Fhex
a) Проверить безошибочность функционирования.
В сети находятся те же ведомые устройства, что указаны в
9.6.6.4.1.
Обмен данными активен.
b) Проверить функционирование, как в
перечислении a), но ведомое устройство 10 показывает ошибки 1, 2, 3, 4, 5, 6 ... и т.д., а затем полный отказ.
c) Проверить функционирование, как в
перечислении a), но с дополнительным ведомым устройством 18, которое не прогнозируется.
d) Проверить функционирование, в
перечислении a), но с отсутствующим ведомым устройством 10.
e) Проверить функционирование, когда ведомое устройство 10 вставлено с данными, ранее спроецированными ведущим.
f) Проверить функционирование при вставке ведомого 10 с измененной конфигурацией.
g) Проверить автоматическую адресацию: исходное состояние как в
перечислении a), удалить вспомогательное устройство 10, то есть: Config=NOK, защищенный режим, Auto Prog Avail, Auto Prog, нормальная работа.
h) Вставить ведомое устройство 0 с конфигурацией удаленного ведомого устройства 10.
i) Вставить ведомое устройство 0 с неправильной конфигурацией (т.е. с профилем, отличным от профиля перемещенного ведомого устройства).
j) То же, что и в
перечислении e), и дополнительно удалить ведомое устройство 6.
k) Вставить ведомое устройство 0 с правильной конфигурацией ведомого устройства 10.
l) Как в
перечислении e) и вставить ведомое устройство 0 с неправильной конфигурацией.
Следующие два пункта проверяются только для расширенного мастера:
m) Проверить поведение, как в
перечислении a), но ведомое устройство 16B показывает 1, 2, 3, 4, 5, 6 ... последующие ошибки передачи, затем полный отказ.
n) Проверить начальное состояние автоматической адресации: спроецируйте ведомые устройства на
a), удалить ведомое устройство 8B, т.е. конфигурация не в норме (Config = NOK), защищенный режим, Auto Prog Avail, Auto Prog, нормальный режим работы.
o) Вставить ведомое устройство 0 с конфигурацией удаленного ведомого устройства 8B.
p) Вставить ведомое устройство 0 с неправильной конфигурацией (т.е. с профилем, отличным от профиля удаленного ведомого устройства).
q) То же, что и в
перечислении g), и дополнительно удалить ведомое устройство 5A.
9.6.7.5 Оценка
Стандартный ведущий должен связываться со всеми стандартными ведомыми и со всеми ведомыми устройствами A. Обмен данными должен происходить с этими ведомыми устройствами в каждом цикле AS-i.
Расширенный ведущий должен связываться со всеми ведомыми устройствами и обмениваться с ними данными, как описано в
8.5.
Все проверки должны соответствовать требованиям, установленным для AS-i.
В случае ошибок прилагается распечатка записей мониторинга.
9.6.8 Время срабатывания (реакции)
9.6.8.1 Общие положения
Данные положения о тестировании предназначены для проверки, сохраняется ли время цикла в 5 мс при полном дополнении сети AS-i или функционировании мастера только с одним ведомым (сокращенное время цикла или вставка фиктивных сообщений).
9.6.8.2 Измерительное и испытательное оборудование
Комплект оборудования должен включать следующее:
- AS-i мастер;
- блок питания AS-i;
- эталонная сеть AS-i (количество ведомых в зависимости от схемы испытаний);
- монитор шины AS-i.
9.6.8.3 Схема испытаний
Рисунок 111 - Схема испытаний
На
рисунке 111 показана схема испытаний для проверки времени реакции (отклика) ведущего устройства AS-i. Необходимые ведомые устройства должны быть подключены к сети AS-i в зависимости от требований, показанных на схеме испытаний. Связь по линии AS-i должна контролироваться через монитор шины AS-i.
9.6.8.4 Процедуры испытаний
Необходимо обеспечить и выполнить перечисленное ниже.
Время реакции ведущего (цикл AS-i) должно быть проверено в следующих условиях:
- 28 стандартных ведомых устройств и 3 пары ведомых устройств A/B в LAS;
- отсутствует одно стандартное ведомое устройство, выполнение функции автоматической адресации;
- отсутствует одно ведомое устройство B, выполнение функции автоматической адресации (только для расширенного ведущего);
- 1 стандартный ведомый в LAS.
9.6.8.5 Оценка
Время реакции мастера должно оцениваться через монитор шины на соответствие настоящему стандарту и требованиям документации на изделие. Ведущее устройство должно начать запрос после ответа ведомого в диапазоне от 8 до 14 мкс.
9.6.9 Дополнительные испытания для ведущих, которые поддерживают комбинированные транзакции
В разработке.
(обязательное)
В данном приложении содержится конкретная информация об определении профилей для ведомых устройств AS-i. В нем объясняется концепция профилей и указываются особенности отдельных профилей ведомых устройств.
A.1 Введение
Система AS-i поддерживает обмен четырьмя битами данных входа/выхода и четырьмя битами параметров между ведущим и отдельными ведомыми устройствами. Для каждого ведомого существует шестнадцать различных конфигураций для битов данных входа/выхода, то есть биты могут быть определены как входные, выходные, двунаправленные или, если они не настроены, биты с тремя состояниями. Более того, два конкретных ведомых устройства с одинаковой конфигурацией входа/выхода могут иметь разные значения битов данных и параметров.
Для облегчения прикладного использования AS-i определяет профили для ведомых устройств. Профили ведомых устройств определяют использование данных и значений параметров для наиболее распространенных приложений и присваивают им определенные значения.
Профиль ведомого устройства содержит все дополнительные определения и ограничения, необходимые для ведомого в указанном приложении.
Профиль ведомого устройства содержит четко определенные и фиксированные данные:
- конфигурация входа/выхода (O/I-код) со значениями данных ввода/вывода и значений параметров;
- идентификационный код (ID-код);
- определение значений высокого и низкого (HIGH или LOW) уровней O/I-данных и параметров;
- перечень минимальных требований к физической реализации.
Установка ведомых устройств в соответствии с их конкретными профилями может поддерживаться стандартными функциональными блоками (если они есть) в контроллере. Замена ведомого устройства другим с таким же профилем ведомым не требует изменений в прикладном программном обеспечении, при условии, что физические характеристики старого и заменяющего ведомого идентичны для конкретного применения.
Идентификационный код ведомого устройства используется для распознавания различных профилей ведомого устройства с одним и тем же O/I-кодом. Он хранится в ведомом устройстве в энергонезависимом и необратимом формате.
A.2 Термины и определения, используемые в привязке к приложению A
A.2.1 бит данных ввода/вывода (I/O data bit): 4 бита данных входа/выхода, широковещательная (циклическая) передача которых между ведущим и ведомым поддерживается системой AS-i.
A.2.2 бит параметра (parameter bit): 4 бита параметров, ациклическую передачу которых между ведущим и ведомым поддерживает система AS-i.
A.2.3 тип входа/выхода (O/I-тип) (O/I type): Входной, выходной, двунаправленный или с тремя состояниями тип настройки каждого бита данных ввода/вывода ведомого устройства.
A.2.4 код входа/выхода (O/I-код) (O/I code): 4 бита данных входа/выхода, идентифицирующих 16 различных конфигураций входа/выхода, допускаемых системой AS-i.
A.2.5 ID и ID2 коды (ID and ID2 codes): Идентификационный код (ID-код) и расширенный (идентификационный) код ID2 (если применимо), идентифицирующие профиль ведомого, которому соответствует ведомое устройство определенной конфигурации входа/выхода.
A.2.6 уровень контроллера (controller level): Представление логического уровня (0/1) входов или выходов на интерфейсе между мастером AS-i и контроллером.
A.2.7 уровень AS-i (AS-i level): Логический уровень (низкий/высокий) в системе AS-i.
Примечание - Логический уровень для битов входа/выхода, инвертирующийся на входах ведущего устройства AS-i, т.е. для битов входа/выхода уровень AS-i инвертируется по отношению к уровню контроллера.
A.2.8 уровни по умолчанию (default levels): Значения по умолчанию для уровней ASI битов данных входа/выхода битов параметров.
Примечание - Эти уровни являются высокими.
A.2.9
физический сигнал (physical signal): Термин присутствует в понятиях "обнаружен физический сигнал" и "физический сигнал не обнаружен", использующихся в некоторых профилях ведомых устройств.
Примечание - В данном контексте "обнаруженный физический сигнал" определяется для нескольких различных групп двоичных датчиков:
- для фотоэлектрических и ультразвуковых датчиков: свет или звук обнаруживаются на детектирующем элементе в пределах указанного диапазона геометрии, интенсивности или временного промежутка;
- для индуктивных или емкостных датчиков: частота или амплитуда внутреннего генератора изменяется из-за присутствия объекта в указанном диапазоне;
- для датчиков давления: реле определяет более высокий из двух диапазонов давления;
- для датчиков расхода: переключатель определяет более высокий из двух значений расхода;
- для датчиков уровня: датчик определяет наличие/уровень среды.
A.3 Обзор: существующие профили ведомых устройств
A.3.1 Общие правила
Могут использоваться только профили ведомых устройств, определенные в настоящем стандарте. Все остальные профили ведомых зарезервированы для использования в будущем.
Профили не различают режим синхронного ввода/вывода данных и режим несинхронного ввода/вывода данных. Если эта функция может быть активирована с помощью вызова параметров P2 = 0, то она должна использоваться для активации режима ввода/вывода синхронных данных.
Примечание - Если произошла ошибка при передаче кодов из энергонезависимой памяти в энергозависимую, то коды I/O = FHex и ID = FHex сохраняются в энергозависимой памяти ведомого устройства.
A.3.2 Таблица ведомых профилей для стандартных ведомых устройств
Обзор определенных на данный момент профилей ведомых устройств и их комбинаций, конфигураций (код ввода/вывода) и идентификаций профиля (идентификационный код) приведен в
таблицах A.1 и
A.2. Подробные описания ведомых профилей приведены в следующих подпунктах.
Таблица A.1
Обзор существующих ведомых профилей
для стандартных ведомых устройств
Таблица A.2
Перечень существующих профилей для стандартных
ведомых устройств
Наименование профиля | IO | ID | Подраздел |
Удаленный ввод/вывод (X = 0 ... E, кроме 9, B, D) | X | 0 | |
Свободные профили для стандартных ведомых (X = 0 ... E) | X | F | |
Удаленный ввод/вывод с двойными сигналами (X = 0, 3, 8) | X | 1 | |
Датчики безопасности | 0 | B | |
Одиночный датчик с расширенным контролем | 1 | 1 | |
Высокоскоростное ведомое устройство для комбинированной транзакции типа 5 | 6 | 0 | |
Комбинированная транзакция типа 1 (аналоговый профиль) | 7 | 1 | |
Расширенный профиль для комбинированных транзакций типа 1 (внешний аналоговый) | 7 | 2 | |
Ведомый профиль для комбинированной транзакции типа 1 (интегрированный аналоговый профиль) | 7 | 3 | |
Расширенный ведомый профиль для комбинированной транзакции типа 1 (расширенный интегрированный аналоговый профиль) | 7 | 4 | |
Ведомые аналоговые и цифровые с поддержкой комбинированной транзакции типа 2 | 7 | 5 | |
Датчики безопасности с небезопасными выходами | 7 | B | |
Устройства управления двигателем (электромеханические) | 7 | D | |
Устройства управления двигателем (полупроводниковые) | 7 | E | |
Двойной привод с обратной связью | B | 1 | |
Одиночный привод с мониторингом | D | 1 | |
A.3.3 Таблица профилей ведомых устройств с расширенной адресацией
Ведомые устройства с данными профилями должны поддерживать связь в режиме расширенной адресации в соответствии с настоящим стандартом.
O/I-код может иметь любое значение от 0Hex до EHex, за исключением I/O = 2 и I/O = A.
Примечание - Поскольку ID = A имеет специальную функцию, позволяющую использовать A/B-ведомые, то свободные профили для A/B-ведомых могут быть помечены только ID2 (S-X.A.E).
Обзор определенных на данный момент профилей ведомых устройств, их комбинаций конфигурации (код IO) и идентификации профиля (код ID2) приведен в
таблицах A.3 и
A.4. Подробные определения ведомых профилей даны в следующих подпунктах.
Таблица A.3
Обзор существующих профилей ведомых устройств
с расширенным адресом
Таблица A.4
Перечень существующих профилей для ведомых
в режиме расширенного адреса (ID = A)
Наименование профиля | IO | ID | Подраздел |
Удаленный ввод/вывод (X = 0 ... E, кроме 2 и A) | X | 0 | |
Свободные профили для ведомых устройств с расширенной адресацией | X | E | |
Удаленные входы/выходы с двойными сигналами (X = 0, 3, 7, 8, B) | X | 2 | |
Одиночный датчик с расширенным контролем | 3 | 1 | |
Аналоговые и цифровые ведомые с поддержкой комбинированной транзакции типа 2 | 2 | 7 | |
4I/4O в режиме расширенной адресации | 7 | 7 | |
Ведомый профиль для комбинированной транзакции типа 4 (один канал) | 7 | 8 | |
Ведомый профиль для комбинированной транзакции типа 4 (двухканальный) | 7 | 9 | |
8I/8O в режиме расширенной адресации | 7 | A | |
Ведомый с поддержкой комбинированной транзакции типа 2 | B | 5 | |
A.3.4 Подпрофили
Подпрофили могут быть определены для каждого существующего профиля S-x.x с использованием ID2 для описания более подробных и строго фиксированных профилей от S-x.x.0 до S-x.x.D. Кроме того, ID2 используется, чтобы указать, имеет или нет ведомое устройство в своем составе ведомую интегральную схему (ИС), которая обеспечивает дополнительные функции ID1, ID2, широковещательную (циркулярную) передачу и индикацию периферийных сбоев для интерфейса AS версии 2.1 и выше.
В настоящее время зафиксированы следующие коды ID2:
ID2-значения в соответствии с профилями в
A.4.2 -
A.4.4.
ID2 = FHex для всех ведомых устройств в соответствии с таблицей I/O-ID, если они могут быть реализованы с помощью ИС, не имеющих возможности ID1/ID2 (ИС в соответствии с требованиями до 2.1), или они предназначены для замены более старого ведомого устройства без возможности ID2. Это не зависит от того, является ли ИС, используемая для реализации, интегральной микросхемой, соответствующей предыдущим версиям данных требований, или ИС отвечает настоящей версии.
Примечание - В этих случаях "бит периферийной неисправности" не будет интерпретироваться мастером.
ID2 = EHex для всех ведомых устройств в соответствии с таблицей I/O-ID, которые могут быть реализованы в своих функциях только с ведомым устройством, имеющим новые возможности C.S. 2.1 (например, обработка периферийных сбоев) и которые не соответствуют условиям на других ID2-кодах (свободный подпрофиль для "новых ведомых").
Как правило, расширенный идентификационный код 1 настраивается пользователем и поэтому не определяется в следующих подпунктах. Изготовитель должен установить на "1" все биты расширенного идентификационного кода 1. В режиме расширенной адресации изготовителю разрешено блокировать доступ пользователя к расширенному идентификационному коду 1 в целях записи. Это позволяет различать более конкретные изделия. Изготовитель должен установить все биты заблокированного расширенного идентификационного кода 1 на "1" или как это определено в профиле. Некоторые коды ID1 могут быть зафиксированы в определенных профилях. В случае ID_Code2 = FHex и ID_Code1 = FHex, ID_Code1 может быть заблокирован изготовителем.
A.4 Ведомые профили для стандартных ведомых устройств
A.4.1 Свободные профили (S-X.F)
A.4.1.1 S-X.F - Определение
Ведомые устройства со свободными профилями - это все ведомые устройства, которые не имеют отношения к описанию определенного профиля. Например, это ведомые устройства со специальными коммуникационными функциями, функциями или физическими реализациями для одного уникального приложения. Тем не менее такие ведомые устройства должны соответствовать всем документированным требованиям к AS-i.
A.4.1.2 S-X.F - Коды
Код входа/выхода может иметь любое значение от 0Hex до EHex.
Идентификационный код должен быть FHex.
Если код ID2 существует на ведомом устройстве, то он должен быть E
Hex или F
Hex в соответствии с
A.4.1.4.
Примечание - Поскольку ID = AHex имеет специальную функцию, позволяющую использовать A/B-ведомые, свободные профили для них могут быть помечены только как ID2 (S-X.A.E).
A.4.1.3 S-X.F - Перечень данных и параметров ввода/вывода
Конкретный перечень для данных ввода/вывода и значений параметров не определен.
A.4.1.4 S-X.F - Дополнительные требования
Для этих ведомых устройств нет дополнительных ограничений.
A.4.2 Удаленный вход/выход (S-X.0)
A.4.2.1 S-X.0 - Определение
Эти профили собирают все ведомые устройства AS-i, которые используются в качестве удаленных портов входа/выхода без какого-либо конкретного значения битов данных ввода/вывода. Каждый бит данных ввода/вывода представляет собой отдельный бит удаленного входа/выхода, и между отдельными битами нет особой связи. Порты удаленного входа/выхода могут использоваться для подключения, например, обычных исполнительных механизмов, 2- и 3-проводных датчиков и других устройств и элементов сети AS-i. Эти профили предлагают пользователю свободный доступ к данным входа/выхода на интерфейсе 1 между устройством AS-i и ведомым устройством AS-i, как это описано в документации на AS-i.
Устройства удаленного входа/выхода могут также иметь порты для подачи энергии от линии AS-i.
Примечание - Профили S-X.0 следует также назначать кнопкам с лампами или без них, если в устройстве не используются параметры.
A.4.2.2 S-X.0 - Коды
Код входа/выхода может иметь любое значение от 0Hex до EHex, кроме 9Hex, BHex и DHex.
Идентификационный код должен быть 0Hex.
A.4.2.3 S-X.0 - Перечень данных входа/выхода
Краткий перечень битов данных входа/выхода приведен ниже:
Бит | Тип | Значение | Уровень контроллера | Уровень AS-i | Описание уровня |
D0 | - | Удаленный вход/выход | 0 | - | - |
1 | - | - |
D1 | - | Удаленный вход/выход | 0 | - | - |
1 | - | - |
D2 | - | Удаленный вход/выход | 0 | - | - |
1 | - | - |
D3 | - | Удаленный вход/выход | 0 | - | - |
1 | - | - |
Для D0 - D3 специального перечня не существует. Нет также специального значения битов данных входа/выхода. Каждый бит данных входа/выхода является отдельным битом удаленного входа/выхода, и между отдельными битами нет особой связи.
A.4.2.4 S-X.0 - Перечень и описание параметров
Перечень битов параметров кратко описывается следующим образом:
Бит | Тип | Значение | Уровень контроллера | Уровень AS-i | Описание уровня |
D0 | Параметр | Функция сторожевого таймера | 0 | Низкий | Сторожевой таймер отключен |
1 | Высокий | Сторожевой таймер включен |
P1 | Параметр | Входной фильтр | 0 | Низкий | Входной фильтр включен |
1 | Высокий | Входной фильтр отключен |
P2 | Параметр | Синхронизированный вход/выход данных | 0 | Низкий | Синхронизированный I/O данных включен |
1 | Высокий | Синхронизированный I/O данных отключен |
P3 | Параметр | Будет определено | 0 | Низкий | Будет определено |
1 | Высокий | Будет определено |
Характеристики P3 будут определены позже. На данный момент этот параметр не используется.
P0 должен использоваться только для отключения функции сторожевого устройства, контролирующей непрерывность коммуникационной активности ведомого устройства.
Параметр P1 может использоваться для включения входного фильтра, который подавляет входные импульсы во всех входных каналах.
Чтобы ведомое устройство соответствовало этому профилю, биты параметров P0, P1 и P2 не могут использоваться.
A.4.2.5 S-X.0 - Порты и разъемы
A.4.2.5.1 S-X.0 - Порт на линию AS-i
Для подключения ведомого устройства к линии AS-i (ASI+/ASI-) имеются два контакта. Для реализации подключений нет никаких ограничений кроме документированных требований (технических условий).
A.4.2.5.2 S-X.0 - Порт входных данных
Если для соединения используется штекер 12 или 8 мм в соответствии с приложением D к IEC 60947-5-2, то штекер должен быть гнездовым со следующими контактами:
- контакт 1: (+) питание;
- контакт 2: бит входных данных;
- контакт 3: (-) питание;
- контакт 4: бит входных данных.
Если имеются контакты 2 и 4, то контакты 2 и 4 такой вилки 12 или 8 мм должны быть электрически перемкнуты. Перемычка должна быть такой, чтобы ее нельзя было удалить с помощью простого инструмента.
A.4.2.5.3 S-X.0 - Порт выходных данных
Если для соединения используется штекер 12 или 8 мм в соответствии с приложением D к IEC 60947-5-2, то для активных контактов (включая силовые, например для приводов) штекер должен быть гнездовым со следующей цоколевкой:
- контакт 1: (+) питание в случае npn-логики;
- контакт 2: не подключен;
- контакт 3: (-) питание в случае pnp-логики;
- контакт 3: выход, параметр и т.д.
С другой стороны, для пассивного контакта (например, контактов реле) вилка должна быть вилкой со следующими контактами:
- контакт 1: переключающий контакт;
- контакт 2: нормально закрытый (NC) контакт;
- контакт 4: нормально открытый (NO) контакт.
A.4.2.5.4 S-X.0 - Порт питания
Если для подключения вспомогательной энергии или энергии от линии AS-i используется штекер 12 или 8 мм, вилка должна быть вилкой для ввода энергии и розеткой для вывода энергии со следующими контактами:
- контакт 1: (+) питание;
- контакт 2: не используется;
- контакт 3: (-) питание;
- контакт 4: не используется.
A.4.2.6 S-X.0 - Маркировка
Порты удаленного входа/выхода должны иметь на корпусе четкую уникальную идентификацию доступных портов, такую как биты данных входа/выхода и питание от системы AS-i, а также четкую идентификацию pnp- или npn-логики, используемой для портов.
Порты для 4 битов данных входа/выхода с D0 по D3 должны быть помечены номерами от 1 до 4. В общем случае для уникальной идентификации портов может использоваться одна буква, например: I - для входных данных, O - для выходных данных и т.д. Должны использоваться только прописные буквы. Буквы A, B и P зарезервированы для антивалентных входов/выходов, двунаправленных входов/выходов и выводов параметров соответственно.
A.4.2.7 S-X.0 - Дополнительные требования
Для pnp-логики уровни напряжения и токи на удаленных I/O-портах должны соответствовать IEC 61131-2. Для npn-логики, соответственно, должен использоваться тот же IEC 61131-2.
Значение временной задержки для сигнала ввода/вывода между поступлением в удаленный O/I-порт и доступностью на линии AS-i должно быть менее 5 мс для входных данных и 20 мс для выходных данных. Фактическое значение выдержки времени должно быть указано в документации на изделие.
В качестве опции удаленные I/O-порты могут иметь встроенную функцию сторожевого устройства, контролирующую непрерывность связи. Однако такая сторожевая функция не должна иметь время отклика менее 40 мс. В документации на изделие должно быть указано, содержат ли удаленные I/O-порты функцию сторожевого устройства или нет.
Примечание - Для удаленных I/O-портов с дополнительным источником питания доступность, перегрузка или короткое замыкание вспомогательного электропитания могут контролироваться электронными средствами. Если данная функция контроля используется, то она должна быть реализована либо с помощью функции локального сброса ведомого устройства, которая запрещает обмен данными с ведущим, и/или путем установки бита сбоя периферийного устройства. Использование этой функции монитора в удаленные I/O-порты должно быть указано в документации на изделие.
A.4.3 Удаленные входы/выходы с двойными сигналами (S-0.1, S-3.1, S-8.1)
A.4.3.1 S-X.1 - Определение
Этот ведомый профиль включает приложения одного или двух двоичных датчиков или исполнительных механизмов, каждый из которых имеет два сигнала данных. Ведомый профиль предлагает возможность использовать одну функцию мониторинга для каждого датчика или исполнительного механизма, такую как, например, предупреждение, сообщение об отказе, сигнал неисправности и т.д. Ведомый профиль включает также удаленные устройства входа/выхода для подключения обычных аналоговых выходных датчиков к линии AS-i или Y-кабели для входов и выходов.
A.4.3.2 S-X.1 - Коды
I/O-код должен быть 0Hex, 3Hex и 8Hex.
Идентификационный код (ID-код) должен быть 1Hex.
A.4.3.3 S-X.1 - Перечень I/O-данных ввода/вывода
A.4.3.3.1 X = 0 (4 входа)
Перечень битов I/O-данных кратко характеризуется ниже.
Бит | Тип | Значение | Уровень контроллера | Уровень AS-i | |
D0 | Вход | Датчик 1 | 0 | Низкий | Физический сигнал не обнаружен |
1 | Высокий | Физический сигнал обнаружен |
D1 | Вход | Сигнал монитора 1 | 0 | Низкий | Сигнал предупреждения/отказ |
1 | Высокий | Нормальное функционирование |
D2 | Вход | Датчик 2 | 0 | Низкий | Физический сигнал не обнаружен |
1 | Высокий | Физический сигнал обнаружен |
D3 | Вход | Сигнал монитора 2 | 0 | Низкий | Сигнал предупреждения/отказ |
1 | Высокий | Нормальное функционирование |
D0 и D2 должны использоваться только в качестве входных сигналов от переключающих элементов датчика 1 и 2, соответственно,
термин "физический сигнал" в
графе "описание уровня" определен в разделе A.2. Если ведомое устройство является удаленным I/O-портом, к которому могут быть подключены два датчика, то понятия "обнаружен физический сигнал" и "физический сигнал не обнаружен" следует заменить на "переключающий элемент во (внешнем) датчике закрыт" и "переключающий элемент во (внешнем) датчике разомкнут" соответственно. D1 и D3 должны использоваться только в качестве контрольного сигнала для датчиков 1 и 2 соответственно. Сигналы монитора могут указывать, например, что соответствующий датчик имеет ограниченные функциональные возможности, находится в критическом состоянии или неисправен, выдает предупреждение, нуждается в проверке и т.д.
Сигналы контроля D1 и D3 также могут быть антивалентны сигналам датчиков D0 и D2 соответственно. Тогда перечень и описание битов данных будут следующими:
Бит | Тип | Значение | Уровень контроллера | Уровень AS-i | Описание уровня |
D0 | Вход | Датчик 1 | 0 | Низкий | Физический сигнал не обнаружен |
1 | Высокий | Физический сигнал обнаружен |
D1 | Вход | Датчик 1 | 0 | Низкий | Физический сигнал обнаружен |
1 | Высокий | Физический сигнал не обнаружен |
D2 | Вход | Датчик 2 | 0 | Низкий | Физический сигнал не обнаружен |
1 | Высокий | Физический сигнал обнаружен |
D3 | Вход | Датчик 2 | 0 | Низкий | Физический сигнал обнаружен |
1 | Высокий | Физический сигнал не обнаружен |
A.4.3.3.2 X = 3 (2 входа/2 выхода) или X = 8 (4 выхода)
Если ведомое устройство является удаленным I/O-портом ввода/вывода, к которому могут быть подключены датчики/приводы, то перечень и описание битов данных должны быть следующими:
Бит | Тип | Значение | Уровень контроллера | Уровень AS-i | Описание уровня |
D0 | - | Удаленный I/O | 0 | - | - |
1 | - | - |
D1 | - | Удаленный I/O | 0 | - | - |
1 | - | - |
D2 | - | Удаленный I/O | 0 | - | - |
1 | - | - |
D3 | - | Удаленный I/O | 0 | - | - |
1 | - | - |
Для D0 - D3 не существует специального структурированного набора, но в общем порту или разъеме допускается только комбинация D0/D1 или D2/D3. Нет особого значения битов I/O-данных. Каждое из таких данных является отдельным битом удаленного I/O, и нет никакой связи между отдельными битами.
A.4.3.4 S-X.1 - Перечень параметров
Структурированный набор битов параметров кратко характеризуется следующим образом:
Бит | Тип | Значение | Уровень контроллера | Уровень AS-i | Описание уровня |
P0 | Параметр | Функция сторожевого таймера | 0 | Низкий | Сторожевой таймер отключен |
1 | Высокий | Сторожевой таймер включен |
P1 | Параметр | Входной фильтр | 0 | Низкий | Входной фильтр включен |
1 | Высокий | Входной фильтр отключен |
P2 | Параметр | Режим синхронизированного входа/выхода данных | 0 | Низкий | Режим синхронизированного входа/выхода данных включен |
1 | Высокий | Режим синхронизированного входа/выхода данных отключен |
P3 | Параметр | Будет определено | 0 | Низкий | Будет определено |
1 | Высокий | Будет определено |
Значение P3 не определено и зарезервировано для использования в будущем.
Параметр P1 может использоваться для включения входного фильтра, который подавляет входные импульсы во всех входных каналах.
Чтобы ведомое устройство соответствовало этому профилю ведомого, биты параметров P0, P1 и P2 не могут использоваться.
A.4.3.5 S-X.1 - Порты и разъемы
A.4.3.5.1 S-X.1 - Порт к линии AS-i
Есть два контакта для подключения ведомого устройства к линии AS-i (ASI+/ASI-). На их реализацию кроме документированных требований (технических условий) нет никаких ограничений.
A.4.3.5.2 S-X.1 - Порт входных данных
Если для соединения используется штекер 12 или 8 мм в соответствии с приложением D IEC 60947-5-2, то штекер должен быть гнездовым со следующими контактами:
- контакт 1: (+) питание;
- контакт 2: бит входных данных D1 или D3;
- контакт 3: (-) питание;
- контакт 4: бит входных данных D0 или D2.
Примечание - Разрешены только комбинации D0/D1 или D2/D3.
Допускается добавление к каждому штекерному разъему еще одного для обеспечения более универсальных возможностей подключения. Такой вилке должна соответствовать штепсельная розетка со следующим набором контактов:
- контакт 1: (+) питание;
- контакт 2: не используется;
- контакт 3: (-) питание;
- контакт 4: бит входных данных D1 или D3.
A.4.3.5.3 S-X.1 - Порт выходных данных
Если для соединения используется штекерный разъем 12 или 8 мм в соответствии с приложением D к IEC 60947-5-2, то для активного выхода (включая силовой, например, для провода) разъем должен быть со штекерной розеткой, имеющей следующий набор контактов:
- контакт 1: (+) питание в случае npn-логики;
- контакт 2: выход D1 или D3;
- контакт 3: (-) питание в случае pnp-логики;
- контакт 4: выход D0 или D2.
Примечание - Разрешены только комбинации D0/D1 или D2/D3.
Допускается добавление к каждому штекерному разъему еще одного для обеспечения более универсальных возможностей подключения. Такому разъему должна соответствовать штепсельная розетка со следующим набором контактов:
- контакт 1: (+) питание;
- контакт 2: не используется;
- контакт 3: (-) питание;
- контакт 4: выход D1 или D3.
A.4.3.5.4 S-X.1 - Порт для вспомогательного электропитания
Если для подключения вспомогательного электропитания или энергии от линии AS-i используется штекерный разъем на 12 или 8 мм, то он должен иметь вилку для ввода энергии и розетку для вывода энергии со следующим набором контактов:
- контакт 1: (+) питание;
- контакт 2: не используется;
- контакт 3: (-) питание;
- контакт 4: не используется.
A.4.3.6 S-X.1 - Маркировка
Расположенные на корпусе оборудования удаленные I/O-порты должны иметь четкую уникальную идентификацию доступных портов, такую как биты I/O-данных и источник питания от системы AS-i, а также четкую идентификацию pnp- или npn-логики, используемой в портах.
Порты для 4 битов I/O-данных с D0 по D3 должны быть помечены номерами от 1 до 4. В общем, для уникальной идентификации портов может использоваться одна буква, например: I - для входных данных, O - для выходных данных и т.д. Должны использоваться только прописные буквы. Буквы A, B и P зарезервированы для антивалентных входов/выходов, двунаправленных I/O и выходов параметров соответственно.
A.4.3.7 S-X.1 - Дополнительные требования
Для pnp-логики уровни напряжения и токи на портах удаленного I/O-устройства должны соответствовать IEC 61131-2.
Значение временной задержки для сигнала ввода/вывода между поступлением в порт удаленного I/O-устройства и доступностью на линии AS-i должно быть менее 5 мс для входных данных и 20 мс для выходных. Фактическое значение задержки времени должно быть указано в документации на изделие.
В качестве опции выходные удаленные I/O-порты могут иметь встроенную функцию сторожевого устройства, контролирующую непрерывность связи. Однако такая функция не должна иметь время отклика менее 40 мс. В документации на изделие должно быть указано, содержат ли удаленные I/O-порты функцию сторожевого устройства или нет.
Примечание - Для удаленных I/O-портов со вспомогательным источником энергии доступность, перегрузку, короткое замыкание и т.д. вспомогательного электропитания можно контролировать с помощью электронных средств. Если такая функция контроля используется, то ее следует реализовать либо с помощью функции локального сброса ведомого устройства, которая запрещает обмен данными с ведущим устройством, и/или с помощью бита сбоя периферии. Применимость этой функции мониторинга удаленных I/O-портов должна быть указана в документации на изделие.
A.4.4 Одиночный датчик с расширенным контролем (S-1.1)
A.4.4.1 S-1.1 - Определение
В данном профиле собраны области применения одинарных бинарных датчиков с расширенными функциональными возможностями, т.е. профиль предлагает возможность использования различных функций контроля и управления датчиком и позволяет представить датчик в параметрическом виде в двоичном виде.
A.4.4.2 S-1.1 - Коды
I/O-код должен быть 1Hex. ID-код должен быть 1Hex.
A.4.4.3 S-1.1 - Перечень (структурированный набор) I/O-данных
Перечень (структурированный набор) битов I/O-данных характеризуется следующим образом:
Бит | Тип | Значение | Уровень контроллера | Уровень AS-i | |
D0 | Вход | Функция датчика | 0 | Низкий | Физический сигнал не обнаружен |
1 | Высокий | Физический сигнал обнаружен |
D1 | Вход | Сигнал предупреждения | 0 | Низкий | Предупреждение включен |
1 | Высокий | Предупреждение выключен |
D2 | Вход | Доступность | 0 | Низкий | Не доступно |
1 | Высокий | Доступно |
D3 | Выход | Тестирование | 0 | Высокий | Тест-функция не активна |
1 | Низкий | Тест-функция активирована |
D0 должен использоваться только как вход для состояния переключающего элемента в датчике.
Термин "физический сигнал" в
графе "описание уровня" определен в разделе A.2. Если ведомое устройство является портом удаленного I/O-вывода, к которому могут быть подключены два датчика, тогда понятия "обнаружен физический сигнал" и "физический сигнал не обнаружен" следует заменить на "переключающий элемент во (внешнем) датчике включен" и "переключающий элемент во (внешнем) датчике разомкнут" соответственно.
D1 должен использоваться только как предупреждающий сигнал. Это означает, что датчик работает, но имеет ограниченные функциональные возможности или нуждается в проверке.
D2 должен контролировать только доступность датчика. Этот бит может сигнализировать о выходе из строя устройства.
D3 должен начать только функциональное испытание датчика.
Чтобы ведомое устройство соответствовало данному профилю, биты данных с D1 по D3 не должны использоваться. Мастер-запрос на неиспользуемые биты данных всегда должен давать высокий уровень AS-i.
A.4.4.4 S-1.1 - Перечень (структурированный набор) параметров
A.4.4.4.1 S-1.1 - Индукционные датчики приближения
Для индукционных бесконтактных переключателей перечень (структурированный набор) битов параметров характеризуется следующим образом:
Бит | Тип | Значение | Уровень контроллера | Уровень AS-i | Описание уровня |
P0 | Параметр | Таймер | 0 | Низкий | Функция таймера включена |
1 | Высокий | Функция таймера выключена |
P1 | Параметр | Инверсия D0 | 0 | Низкий | Инверсия D0 |
1 | Высокий | D0 согласно документации |
P2 | Параметр | Дистанция срабатывания | 0 | Низкий | Малое расстояние |
1 | Высокий | Большое расстояние |
P3 | Параметр | Специальная функция | 0 | Низкий | Специальная функция |
1 | Высокий | Базовая функция |
P0 следует использовать только для активации функции таймера.
P1 должен использоваться только для инвертирования определения уровня D0.
P2 должен использоваться только для выбора между двумя различными диапазонами датчика, например между одинарной и двойной дистанцией срабатывания.
P3 должен использоваться только для настройки специальной функции датчика. Такой функцией может быть, например, специальный режим, обучение, сброс датчика и т.д.
Чтобы ведомое устройство соответствовало этому профилю, не должны использоваться биты параметров от P0 до P3.
A.4.4.4.2 S-1.1 - Фотоэлектрические датчики приближения
Для фотоэлектрических бесконтактных переключателей перечень (структурированный набор) битов параметров характеризуется следующим образом:
Бит | Тип | Значение | Уровень контроллера | Уровень AS-i | Описание уровня |
P0 | Параметр | Рабочая частота | 0 | Низкий | Низкая рабочая частота |
1 | Высокий | Высокая рабочая частота |
P1 | Параметр | Инверсия D0 | 0 | Низкий | Инверсия D0 |
1 | Высокий | D0 согласно документации |
P2 | Параметр | Таймер | 0 | Низкий | Функция таймера включена |
1 | Высокий | Функция таймера выключена |
P3 | Параметр | Специальная функция | 0 | Низкий | Специальная функция |
1 | Высокий | Базовая функция |
P0 следует использовать только для изменения рабочей частоты датчика.
P1 должен использоваться только для инвертирования определения уровня D0.
P2 следует использовать только для активации функции таймера.
P3 должен использоваться только для настройки специальной функции датчика. Такой функцией может быть, например, специальный режим, обучение, сброс датчика и т.д.
Чтобы ведомое устройство соответствовало этому профилю, биты параметров от P0 до P3 не должны использоваться.
Мастер-запрос на неиспользуемые биты параметров всегда должен давать высокий уровень AS-i.
A.4.4.4.3 S-1.1 - Другие датчики
Для других датчиков перечень (структурированный набор) от P0 до P3 будет определен позже. В настоящий момент этот профиль может применяться, но параметры от P0 до P3 не должны использоваться.
Чтобы ведомое устройство соответствовало этому профилю, не должны использоваться биты параметров от P0 до P3. Мастер-запрос на неиспользуемые биты параметров всегда должен давать высокий уровень AS-i.
A.4.4.5 S-1.1 - Дополнительные требования
Подробные функции отдельных битов данных и битов параметров, используемых для конкретного датчика, должны быть описаны в документации на датчик.
A.4.5 Устройства управления двигателем (S-7.D и S-7.E)
A.4.5.1 S-7.D/E - Определение
Данный профиль ведомого применяют к устройствам для управления одним двигателем.
Такие устройства разделены на две группы и описаны ниже.
A.4.5.2 S-7.D - Электромеханические устройства управления двигателем
Электромеханические контакторы и пускатели двигателей (IEC 60947-4-1):
- прямое включение (полное напряжение) переменного тока устройства управления двигателем (нереверсивного или реверсивного);
- пониженное напряжение переменного тока пускателя:
- пускатели со звезды на треугольник;
- пускатели частичной обмотки;
- пускатели автотрансформаторов;
- комбинированные пускатели;
- защищенные пускатели.
Примечание - Пускатели или защищенные пускатели, оснащенные твердотельными реле перегрузки, следует рассматривать как электромеханические пускатели (см. IEC 60947-4-1).
A.4.5.3 S-7.E - Полупроводниковые устройства управления двигателями
Полупроводниковые контроллеры двигателей и пускатели (см. IEC 60947-4-2):
- полупроводниковые пускатели двигателей прямого действия;
- полупроводниковые пускатели двигателей плавного пуска.
Низкое напряжение регулируемой частоты переменного тока системы силового привода (как определено в IEC 61800-2):
- простые приводы, управляемые предварительно заданными скоростями;
- и т.д.
Примечание - Когда пускатель двигателя является гибридным (полупроводниковым и электромеханическим), он рассматривается как полупроводниковый пускатель (см. IEC 60947-4-2 (пункт 3.1.2)).
Данный профиль позволяет подключать к пускателю дополнительные устройства, например датчики или лампы, для децентрализованных приложений.
A.4.5.4 Глоссарий S-7.D/E
В дополнение к определениям, данным в настоящем стандарте и
разделе A.2, применяются следующие определения:
Определение | Номер |
Контакт "a" - установить контакт | |
Контакт "b" - разорвать контакт | |
Полупроводниковый контроллер двигателя переменного тока | |
Вспомогательный контакт | |
Комбинированный стартер | |
Контактор (механический) | |
Контакт управления | |
Прямой пускатель | |
Перегрузка по току | |
Перегрузка | |
Защищенный стартер | |
Пускатель пониженного напряжения | |
Реле (электрическое) | |
Расцепитель (механического коммутационного аппарата) | |
Реверсивный стартер | |
Полупроводниковый контроллер двигателя прямого подключения (DOL) (характеристика 3) | |
Полупроводниковый контроллер двигателя (характеристика 1) | |
Полупроводниковый стартер двигателя | |
Полупроводниковый контроллер плавного пуска двигателя (характеристика 2) | |
Полупроводниковое коммутационное устройство | |
Короткое замыкание | |
Стартер | |
Расцепление (операция) | |
Номер:
1
контактор (механический) (contactor (mechanical)): Контактное коммутационное устройство, имеющее только одно положение покоя, приводимое в действие не вручную, способное включать, проводить и отключать электрические токи в нормальных условиях электрической цепи, включающих условия рабочей перегрузки (IEC 60947-1 (пункт 2.2.12)).
2
пускатель (starter): Комбинация всех средств коммутации, необходимых для запуска и остановки электродвигателя, в сочетании с надлежащей защитой от перегрузок (IEC 60947-1 (пункт 2.2.15)).
3
защищенный пускатель (protected starter): Комбинация из пускателя, коммутационного аппарата с ручным управлением и аппарата для защиты от коротких замыканий, смонтированных и соединенных по инструкции изготовителя (IEC 60947-4-1 (пункт 3.2.8)).
4
комбинированный пускатель (combination starter): Комбинация из пускателя, коммутационного аппарата с ручным управлением и внешним управлением, аппарата для защиты от коротких замыканий, смонтированных и соединенных в специальном корпусе. Коммутационные устройства и устройства защиты от короткого замыкания могут представлять собой комбинированный блок предохранителей, выключатель с предохранителями или автоматический выключатель с функцией отключения или без нее (IEC 60947-4-1 (пункт 3.2.7)).
5
пускатель прямого действия (direct on line starter): Пускатель, который подключает напряжение от линейной сети на клеммы электродвигателя за один шаг (IEC 60947-4-1 (пункт 3.2.2)).
6
реверсивный пускатель (reversing starter): Пускатель, предназначенный для изменения направления вращения двигателя путем переключения обмоток без обязательной остановки двигателя (IEC 60947-4-1 (пункт 3.2.3)).
7
пускатель на пониженном напряжении (reduced voltage starter): Пускатель, предназначенный для подачи сетевого напряжения на выводы двигателя двумя или более ступенями или путем постепенного повышения напряжения на выводах (IEC 60947-4-1 (пункт 3.2.5)).
8
полупроводниковый коммутационный аппарат (semiconductor switching device): Коммутационный аппарат, предназначенный для включения и/или отключения тока в электрической цепи посредством воздействия на регулируемую проводимость полупроводника (IEC 60947-1 (пункт 2.2.15)).
9
полупроводниковый контроллер двигателя переменного тока (AC semiconductor motor controller): Полупроводниковый коммутационный аппарат, предназначенный для выполнения функции пуска и отключения двигателя.
Примечание - Поскольку в полупроводниковом контроллере двигателя в выключенном состоянии могут существовать опасные уровни токов утечки, клеммы нагрузки следует рассматривать как постоянно находящиеся под напряжением (IEC 60947-4-2 (пункт 3.1.1.1)).
10
полупроводниковый контроллер двигателя (характеристика 1) (semiconductor motor controller (form 1)): Полупроводниковый контроллер переменного тока, в котором пусковая функция может заключать в себе любой метод пуска, указанный изготовителем, и который обеспечивает функции управления, сочетающие в себе комбинацию маневрирования, управления ускорением, ходом или управления замедлением двигателя переменного тока. Кроме этого, контроллер может обеспечивать состояние полного включения (IEC 60947-4-2 (пункт 3.1.1.1 1)).
11
полупроводниковый контроллер плавного пуска (характеристики 2) (semiconductor softstart motor controller (form 2)): Полупроводниковый контроллер переменного тока специальной характеристики, в котором пусковая функция ограничивается изменением напряжения и/или тока и может включать управление ускорением, а дополнительная функция управления ограничивается полным включением. (IEC 60947-4-2 (пункт 3.1.1.1.2)).
12
полупроводниковый контроллер прямого действия (характеристики 3) (semiconductor direct on line (DOL) motor controller (form 3)): Полупроводниковый контроллер переменного тока специальной характеристики, в котором пусковая функция ограничивается исключительно методом пуска от полного напряжения, а дополнительная функция ограничивается полным включением (IEC 60947-4-2 (пункт 3.1.1.1.3)).
13
полупроводниковый пускатель двигателя (semiconductor motor starter): Полупроводниковый контроллер переменного тока с подходящей защитой от перегрузок, рассчитанный как один аппарат (IEC 60947-4-2 (пункт 3.1.1.2)).
14
сверхток (over-current): Ток, превышающий номинальный (IEC 60947-1 (пункт 2.1.4)).
15
короткое замыкание (short circuit): Случайный или преднамеренный проводящий путь между двумя или более проводящими частями, принуждающий разность электрических потенциалов между этими проводящими частями становиться равной или приближаться к нулю (IEC 60947-1 (пункт 2.1.5)).
16
перегрузка (overload): Режим работы неповрежденной электрической цепи, вызывающей сверхток (IEC 60947-1 (пункт 2.1.7)).
17
расцепление (операция) (tripping (operation)): Размыкание контактного коммутационного аппарата, инициированное реле или расцепителем (IEC 60947-1 (пункт 2.4.22)).
18
реле (электрическое) (relay (electrical)): Аппарат, предназначенный для создания резких заданных изменений в одной или нескольких электрических выходных цепях, когда выполняются определенные условия в электрических выходных цепях, управляемых этим аппаратом (IEC 60947-1 (пункт 2.3.14)).
19
расцепитель (контактного коммуникационного устройства) (release (of a mechanical switching device)): Устройство, механически присоединенное к контактному коммутационному устройству, которое освобождает удерживающее приспособление и допускает размыкание или замыкание коммутационного устройства (IEC 60947-1 (пункт 2.3.15)).
20
контакт управления (control contact): Контакт, входящий в цепь управления контактного коммутационного устройства и механически приводимый в действие этим устройством (IEC 60947-1 (пункт 2.3.9)).
21
вспомогательный контакт (auxiliary contact): Контакт, входящий во вспомогательную цепь и механически приводимый в действие этим устройством (IEC 60947-1 (пункт 2.3.10)).
22
контакт "a"; замыкающий контакт ("a" contact - make contact): Контакт управления или вспомогательный контакт, который замкнут, когда главные контакты коммутационного устройства замкнуты, и разомкнут, когда они разомкнуты (IEC 60947-1 (пункт 2.3.12)).
23
контакт "b"; размыкающий контакт ("b" contact - break contact): Контакт управления или вспомогательный контакт, который разомкнут, когда главные контакты коммутационного устройства замкнуты, и замкнут, когда они разомкнуты (IEC 60947-1 (пункт 2.3.13)).
A.4.5.5 S-7.D/E - Перечень выходов (команды от контроллера к устройству)
A.4.5.5.1 S-7.D/E - Вращение двигателя в прямом направлении (Run forward)
Если используется основная команда Run forward для двигателя (движение, в данном случае вращение, в прямом направлении или вперед), то это должен быть выход D0.
Бит | Тип контроллера | Значение | Уровень контроллера | Уровень AS-i | Описание уровня |
D0 | Выход | Run forward | 0 | Высокий | Останов двигателя, вращавшегося в прямом направлении |
1 | Низкий | Вращение двигателя в прямом направлении |
A.4.5.5.2 S-7.D/E - Реверс (Run reverse)
В режиме реверса выходы D0 и D1 должны использоваться только как команды запуска для двигателя: D0 в прямом направлении и D1 в противоположном. Эти команды являются обязательными для реверсоров.
D0 должен соответствовать прямому подключению сетевого напряжения к клеммам двигателя, D1 - обратному подключению.
Перечень (структурированный набор) команд запуска характеризуется следующим образом:
Бит | Тип контроллера | Значение | Уровень контроллера | Уровень AS-i | Описание уровня |
D0 | Выход | Run forward | 0 | Высокий | Останов двигателя в прямом направлении |
1 | Низкий | Вращение двигателя в прямом направлении |
D1 | Выход | Run reverse | 0 | Высокий | Останов двигателя в реверсном направлении |
1 | Низкий | Вращение двигателя в реверсном направлении |
D0-D1 выход на уровне контроллера | D1 выход на уровне контроллера | D0 выход на уровне контроллера | Пояснения |
0 | 0 | 0 | Останов |
1 | 0 | 1 | Вращение в прямом направлении |
2 | 1 | 0 | Вращение в реверсном направлении |
Если D0 и D1 имеют уровень контроллера 1 одновременно, то поведение устройства зависит от изделия.
Это может:
- стоп;
переход к останову или:
- остаться в прежнем состоянии;
- быть переустановленным (сброшенным) (см. команду сброса);
- другое поведение в зависимости от изделия.
A.4.5.5.3 S-7.D/E - Тормоз
Если используется команда торможения, то это должно быть D2.
Когда пускатель приводит в действие два двигателя, то эту команду можно использовать для одновременного приведения в действие двух тормозов.
Бит | Тип контроллера | Значение | Уровень контроллера | Уровень AS-i | Описание уровня |
D0 | Выход | Тормоз | 0 | Высокий | Контакт тормоза неактивен, двигатель заблокирован |
1 | Низкий | Контакт тормоза активен, двигатель свободен |
A.4.5.5.4 S-7.D/E - Сброс ошибки (неисправности)
С помощью этой команды выполняется удаленный сброс устройства с контроллера.
Эта команда может использоваться для сброса (перезапуска):
- расцепителя перегрузки (полупроводниковое реле перегрузки);
- сохраненного внешнего сигнала неисправности (этот сигнал может быть доступен посредством специальной информации);
- сохраненной несоответствующей локальной операции;
- любой другой появившейся неисправности в зависимости от типа пускателя.
Во время команды сброса неисправностей устройство может перейти в предварительно определенное состояние сброса.
Если используется команда сброс отказа, то она должна быть D3.
Бит | Тип контроллера | Значение | Уровень контроллера | Уровень AS-i | Описание уровня |
D3 | Выход | Сброс ошибки | 0 | Высокий | Сброс не активирован |
1 | Низкий | Сброс активирован |
Если требуется команда сброса неисправности, а команда D3 для этой цели недоступна, то может использоваться комбинация D0 и D1.
D0-D1 выход на уровне контроллера | D1 выход на уровне контроллера | D0 выход на уровне контроллера | Пояснения |
0 | 0 | 0 | Останов |
1 | 0 | 1 | Вращение в прямом направлении |
2 | 1 | 0 | Вращение в реверсном направлении |
3 | 1 | 1 | Сброс ошибки (отказа) |
Когда доступен D3, рекомендуется использовать его вместо комбинации D0 и D1.
A.4.5.5.5 S-7.D/E - Специальные команды
Использование выходов D2 и D3 не ограничивается упомянутым выше. Они могут применяться для специальных команд, например:
- управление вспомогательной лампой;
- вспомогательный привод (например, кулачковый);
- и т.д.
A.4.5.5.6 S-7.D/E - Перечень входов (управляющий сигнал от устройства к контроллеру)
A.4.5.5.7 S-7.D/E - Готовность
Вход D0 должен использоваться только для индикации неисправности или отсутствия состояния, чтобы разрешить команду, поступающую от контроллера. Этот управляющий сигнал является обязательным.
Неисправности описаны ниже.
Недостающее условие для запуска может заключаться в следующем:
- локальное отключение питания (например, для комбинированного пускателя);
- местное управление;
- и т.д.
Бит | Тип контроллера | Значение | Уровень контроллера | Уровень AS-i | Описание уровня |
D0 | Вход | Готовность | 0 | Высокий | Нет готовности или сбой |
1 | Низкий | Готовность |
A.4.5.5.8 S-7.D/E - Функционирование (работа)
Вход D1 должен использоваться только для сигнала функционирования (работы) от устройства. Этот управляющий сигнал является обязательным.
В реверсивном режиме индикация работы должна быть активной во всех аспектах, независимо от того, используется сигнал управления направлением или нет.
Поскольку для получения этого рабочего сигнала могут использоваться различные технологии (замыкающий или размыкающий вспомогательный контакт, контроль напряжения и/или тока), эта информация зависит от типа устройства, что точно определено в подпрофиле (см.
A.4.2.5.2 или
A.4.2.5.3).
Если устройство представляет собой электромеханический пускатель, то в рабочей информации указывается, включен или выключен пускатель. Это не обязательно означает, что двигатель работает (например, в случае потери мощности, не обнаруженной пускателем).
Если устройство представляет собой привод с двигателем на переменном токе, то информация о его работе обычно означает, что привод подает ток на двигатель.
Бит | Тип контроллера | Значение | Уровень контроллера | Уровень AS-i | Описание уровня |
D1 | Вход | Работа | 0 | Высокий | Пускатель не активирован |
1 | Низкий | Пускатель активирован |
Если устройство представляет собой электромеханический пускатель, оборудованный вспомогательным контактом размыкания, то интерфейс ведомого устройства AS-i должен инвертировать сигнал, чтобы текущая информация напрямую использовалась контроллером.
Бит | Тип контроллера | Значение | Уровень контроллера | Уровень AS-i | Описание уровня |
D1 | Вход | Работа | 0 | Низкий | Двигатель не вращается или двигатель остановлен на холостом ходу до остановки |
1 | Высокий | Двигатель работает (ускорение, регулирование заданной скорости, замедления...) |
Примечание - Если пускатель находится в режиме ручного управления, он не готов (поскольку команда от контроллера не действует). В этом случае информация о работе может указывать на то, что привод активирован из-за локальной принудительной команды на включение.
A.4.5.5.9 S-7.D/E - Неисправность
Если используется сигнал управления неисправностью, то он должен быть D2.
Неисправность может состоять из следующего:
- реакция защитного устройства, вызвавшего срабатывание отключения (перегрузка по току, перегрев двигателя, обрыв фазы, дисбаланс фаз, недогрузка и т.д.);
- внутренняя неисправность устройства управления двигателем (перегрев пускателя, оплавление переключателя, необходимость ввода в эксплуатацию, неудачный тест при включении и т.д.);
- неисправность периферии (перегрузка источника питания, потеря питания и т.д.);
- и т.д.
Предупреждающая индикация не вызывает неисправности.
Если устройство представляет собой электромеханический пускатель, оборудованный вспомогательным контактом размыкания, то интерфейс ведомого устройства AS-i должен инвертировать сигнал, чтобы информация о неисправности использовалась непосредственно контроллером.
Бит | Тип контроллера | Значение | Уровень контроллера | Уровень AS-i | Описание уровня |
D1 | Вход | Неисправность | 0 | -высокий-низкий | Неисправности нет |
1 | -низкий-высокий | Неисправность |
A.4.5.5.10 S-7.D/E - Предупреждение
Если используется предупреждающая индикация, то это должны быть параметры D3 или диагностики.
Предупреждающая индикация может состоять из:
- индикации перегрузки по току или перегрева двигателя, что может привести к отключению, если долго;
- и т.д.
Бит | Тип контроллера | Значение | Уровень контроллера | Уровень AS-i | Описание уровня |
D3 | Вход | Предупреждение | 0 | -высокий-низкий | Предупреждения нет |
1 | -низкий-высокий | Предупреждение |
A.4.5.5.11 S-7.D/E - Направление
Если используется указатель направления, то это должен быть D3.
Эта информация действительна только тогда, когда устройство работает.
Бит | Тип контроллера | Значение | Уровень контроллера | Уровень AS-i | Описание уровня |
D3 | Вход | Направление | 0 | -высокий-низкий | Прямое вращение |
1 | -низкий-высокий | Реверс |
Работа D1 входа уровня контроллера | Направление D3 входа уровня контроллера | Пояснения |
0 | 0 | Не вращается (останов) |
1 | 0 | Вращение в прямом направлении |
1 | 1 | Вращение в реверсном направлении |
0 | 1 | Не используется |
A.4.5.5.12 S-7.D/E - Специальная информация
Использование D2 и D3 не ограничивается упомянутыми выше случаями. Его можно использовать для мониторинга.
Специальная функция, связанная с типом устройства, например:
- сигнал от дополнительного датчика;
- местное/дистанционное управление;
- индикация отключения при коротком замыкании (дифференциация с отключением по перегрузке);
- и т.д.
Если устройство управления двигателем находится в дистанционном режиме, то оно принимает команды от контроллера через шину.
Если устройство управления двигателем находится в локальном режиме, то контроллер не может управлять устройством.
Выбор локального режима/удаленного режима обычно выполняется:
- переключателем, подключенным (проводом) к устройству;
- клавиатурой, расположенной на устройстве;
- и т.д.
Допускается сочетание сигналов неисправности и предупреждения, чтобы отличить отключение от перегрузки от отключения из-за короткого замыкания. Должно быть:
Входы (уровень контроллера) | Пояснения |
D2 | D3 |
0 | 0 | Нет сбоя и предупреждения |
0 | 1 | Предупреждение о перегрузке |
1 | 0 | Отключение при перегрузке |
1 | 1 | Отключение при коротком замыкании |
A.4.5.5.13 S-7.D/E - Перечень (структурированный набор) параметров
Использование параметров необязательно.
Для соответствия ведомого устройства профилю устройства управления двигателем не должны использоваться биты параметров от P0 до P3. Мастер-запрос на неиспользуемые биты параметров всегда должен давать высокий уровень AS-i (уровень контроллера 1).
A.4.5.5.14 S-7.D/E - Сторожевой таймер
Если параметр используется для включения функции сторожевого таймера, контролирующей непрерывность коммуникационной активности ведомого устройства, то это должен быть параметр P0.
Бит | Тип | Значение | Уровень контроллера | Уровень AS-i | Описание уровня |
P0 | Параметр | Охранная функция | 0 | Низкий | Сторожевой таймер отключен |
1 | Высокий | Сторожевой таймер включен |
Функция сторожевого таймера должна быть реализована таким образом, чтобы она имела время отклика более 40 мс и устанавливала исполнительные механизмы в неактивное или предопределенное состояние (аварийное положение).
Если сторожевой таймер отключен, то при возникновении сбоя связи сохраняется последняя команда.
Значение контроллера по умолчанию для параметров ведомых устройств равно 1, что соответствует включенному сторожевому таймеру. Таким образом, если конкретная конфигурация параметров не выполняется (например, мастер с профилем M0), устройство будет в безопасной конфигурации для большинства приложений.
A.4.5.5.15 S-7.D/E - Резервный (аварийный) режим
Если резервный режим может быть настроен с помощью параметра, то это должен быть параметр P1. Значение контроллера по умолчанию для параметра P1 равно 1, что соответствует резервному режиму.
Бит | Тип | Значение | Уровень контроллера | Уровень AS-i | Описание уровня |
P0 | Параметр | Охранная функция | 0 | Низкий | Сторожевой таймер отключен |
1 | Высокий | Сторожевой таймер включен |
P1 | Параметр | Резервный режим | 0 | Низкий | Резервная позиция для запуска |
1 | Высокий | Резервная позиция для остановки |
Если нет возможности настроить резервное положение запуска (P2, P3, переключатели или другие), то оно должно быть перенаправлено.
A.4.5.5.16 S-7.D/E - Расширенная диагностика
Опционально может быть реализована расширенная функция диагностики, что описано ниже.
Когда устройство управления двигателем или двигатель не в порядке, то это обозначается следующим образом:
- сигнал готовности (обязательно);
- сигнал неисправности (опционально);
- предупреждающий сигнал (опционально);
контроллер может получить более подробную информацию с помощью расширенной процедуры диагностики на основе входных параметров.
Неисправность и предупреждение кодируются, как указано в таблице ниже. Использование любого, еще не определенного значения не допускается.
Входы (уровень контроллера) | Пояснения |
P0 | P1 | P2 | P3 |
0 | 0 | 0 | 0 | Нет сбоя и предупреждения |
0 | 0 | 0 | 1 | Предупреждение о перегрузке |
0 | 0 | 1 | 0 | Отключение при перегрузке |
0 | 0 | 1 | 1 | Отключение при коротком замыкании |
0 | 1 | 0 | 0 | Выключен (главный выключатель питания) |
0 | 1 | 0 | 1 | Местное управление (местный/дистанционный переключатель) |
A.4.5.5.17 S-7.D/E - Коды
I/O-код должен быть 7Hex.
Идентификационный код должен быть:
- DHex - для устройств управления электромеханическими двигателями;
- EHex - для полупроводниковых устройств управления двигателями.
Примечание - Устройства управления двигателем необходимо разделить как минимум на два класса, поскольку электромеханические устройства управления двигателем обеспечивают функцию изоляции, а полупроводниковые устройства управления двигателем - нет. Таким образом, для пользователя может быть опасно обмениваться продуктами из разных классов. Различие по идентификационному коду позволяет контроллеру обнаруживать опасные операции по техническому обслуживанию.
Профили для простых устройств, таких как базовые устройства прямого пуска или реверсивные устройства, очень похожи в этих двух классах. Но для более сложных устройств требуются совершенно другие команды и управляющие сигналы. Например, двухскоростной пускатель для двух двигателей с раздельной обмоткой не будет определяться как привод с регулируемой скоростью.
Чтобы добиться максимальной взаимозаменяемости, обеспечиваемой расширенным кодом ID2, должны быть ограничены дополнительные команды и сигналы управления D3. Это можно сделать, только если эти параметры относятся к ограниченному классу. Коды ID2 приведены в таблицах ниже.
A.4.5.5.18 S-7.D/E - Минимальные требования к профилю управления двигателем
Для выполнения профиля управления двигателем требуется минимальный набор входов/выходов. Использование специальных данных осуществляется в виде открытых (подпрофиль 0) или определенных во вспомогательном профиле.
Перечень (структурированный набор) минимального набора битов данных ввода/вывода характеризуется следующим образом:
Бит | Тип контроллера | Значение | Уровень контроллера | Уровень AS-i | Описание уровня | |
D0 | Выход | Команда запуска 1 | 0 | Высокий | Выключить двигатель 1 | Обязательно |
1 | Низкий | Включить двигатель 1 |
D1 | Выход | Команда запуска 2 | 0 | Высокий | Выключить двигатель 2 | Опционно |
1 | Низкий | Включить двигатель 2 |
D3 | Выход | Специальная команда 1 | 0 | Высокий | Специальная команда 1 выкл. | Опционно |
1 | Низкий | Специальная команда 1 вкл. |
D3 | Выход | Специальная команда 2 | 0 | Высокий | Специальная команда 2 выкл. | Опционно |
1 | Низкий | Специальная команда 2 вкл. |
Бит | Тип контроллера | Значение | Уровень контроллера | Уровень AS-i | Описание уровня | |
D0 | Выход | Готовность | 0 | Низкий | Выключить двигатель 1 | Обязательно |
1 | Высокий | Включить двигатель 1 |
D1 | Выход | Работа | 0 | Низкий | Выключить двигатель 2 | Обязательно |
1 | Высокий | Включить двигатель 2 |
D3 | Выход | Специальная информация 1 | 0 | Низкий | Специальная команда 1 выкл. | Опционно |
1 | Высокий | Специальная команда 1 вкл. |
D3 | Выход | Специальная информация 2 | 0 | Низкий | Специальная команда 2 выкл. | Опционно |
1 | Высокий | Специальная команда 2 вкл. |
В зависимости от типа устройства управления двигателем команды пуска могут быть разными. Но если они перечислены, то должны быть следующими:
Тип устройства управления двигателем | D0 команда работа 1 | D1 команда работа 2 |
Прямой пускатель | Вращение в прямом направлении | |
Реверс | Вращение в прямом направлении | Реверсное вращение |
2-скоростной пускатель | Скорость вращений 1 | Скорость вращений 2 |
Двойной пускатель | Работа пускателя 1 | Работа пускателя 2 |
Использование параметров свободное.
A.4.5.6 S-7.D - Профили для устройств управления электромеханическими двигателями
A.4.5.6.1 S-7.D - Каталог профилей
Таблица A.5
Каталог профилей S-7.D
IO-код | ID-код | Расширенный ID-код 2 | Определение (описание) |
7 | D | 0 | Открытый субпрофиль устройства управления двигателем |
7 | D | 1 | Электромеханический пускатель прямого действия |
7 | D | 2 | Электромеханическое реверсное устройство |
7 | D | 3 | Электромеханический пускатель прямого действия с тормозом |
7 | D | 4 | Электромеханический реверс с тормозом |
7 | D | 5 | Электромеханический пускатель прямого действия со вспомогательным устройством |
7 | D | 6 | Электромеханический реверс со вспомогательным устройством |
7 | D | От 7 до D | Зарезервировано |
A.4.5.6.2 S-7.D - Обзор данных
Таблица A.6
Обзор данных профилей S-7.D
Код профиля | Определение профиля | Перечень (структурированный набор) входа/выхода |
Выход | Вход |
D0 | D1 | D2 | D3 | D0 | D1 | D2 | D3 |
7.D.0 | Открытый субпрофиль устройства управления двигателем | Команда запуск 1 | Команда запуск 1 | Свободно | Свободно | Готовность | Готовность | Свободно | Свободно |
7.D.1 | Электромеханический пускатель прямого действия | Запуск в прямом направлении | Не используется | Не использ. | Свободно | Готовность | Готовность | Сбой | Свободно |
7.D.2 | Электромеханическое реверсное устройство | Запуск в прямом направлении | Запуск реверса | Не использ. | Свободно | Готовность | Готовность | Сбой | Свободно |
7.D.3 | Электромеханический пускатель прямого действия с тормозом | Вращаться вперед | Не используется | Тормоз | Свободно | Готовность | Готовность | Сбой | Свободно |
7.D.4 | Электромеханический реверс с тормозом | Вращаться вперед | Реверс | Тормоз | Свободно | Готовность | Готовность | Сбой | Свободно |
7.D.5 | Электромеханический пускатель прямого действия со вспомогательным устройством | Вращаться вперед | Не используется | Резервный привод | Свободно | Готовность | Готовность | Сигнал датчика | Свободно |
7.D.6 | Электромеханический реверс со вспомогательным устройством | Вращаться вперед | Реверс | Резервный привод | Свободно | Готовность | Готовность | Сигнал датчика | Свободно |
Использование параметров свободное.
A.4.5.6.3 S-7.D - Подпрофили для устройств управления электромеханическими двигателями
A.4.5.6.4 S-7.D.0 - Открытый подпрофиль устройства управления электромеханическим двигателем
Код расширенного профиля 7.D.0
Бит | Тип контроллера | Значение | Уровень контроллера | Уровень AS-i | Описание уровня | |
D0 | Выход | Команда запуска 1 | 0 | Высокий | Выключить двигатель 1 | Обязательно |
1 | Низкий | Включить двигатель 1 |
D1 | Выход | Команда запуска 2 | 0 | Высокий | Выключить двигатель 2 | Опционно |
1 | Низкий | Включить двигатель 2 |
D2 | Выход | Специальная команда 1 | | | | Опционно |
| | |
D3 | Выход | Специальная команда 2 | | | | Опционно |
| | |
Бит | Тип контроллера | Значение | Уровень контроллера | Уровень AS-i | Описание уровня | |
D0 | Выход | Готовность | 0 | Высокий | Выключить двигатель 1 | Обязательно |
1 | Низкий | Включить двигатель 1 |
D1 | Выход | Работа | 0 | Высокий | Выключить двигатель 2 | Опционно |
1 | Низкий | Включить двигатель 2 |
D2 | Выход | Специальная информация 1 | | | | Опционно |
| | |
D3 | Выход | Специальная информация 2 | | | | Опционно |
| | |
Бит | Тип | Значение | Уровень контроллера | Уровень AS-i | Описание уровня | |
P0 | Параметр | Специальный параметр 1 | | | | Опционно |
P1 | Параметр | Специальный параметр 2 | | | | Опционно |
P3 | Параметр | Специальная информация 3 | | | | Опционно |
P3 | Параметр | Специальная информация 4 | | | | Опционно |
A.4.5.6.5 S-7.D.1. Электромеханический пускатель прямого действия
Код расширенного профиля 7.D.1
Бит | Тип контроллера | Значение | Уровень контроллера | Уровень AS-i | Описание уровня | |
D0 | Выход | Вращение вперед | 0 | Низкий | Останов двигателя | Обязательно |
1 | Высокий | Работа двигателя |
D1 | Выход | Не используется | | | | Обязательно |
| | |
D2 | Выход | Не используется | | | | Обязательно |
| | |
D3 | Выход | Специальная команда (сброс сбоя) | | | | Опционно |
| | |
Бит | Тип контроллера | Значение | Уровень контроллера | Уровень AS-i | Описание уровня | |
D0 | Выход | Готовность | 0 | Низкий | Нет готовности или сбой | Обязательно |
1 | Высокий | Готовность |
D1 | Выход | Работа | 0 | Низкий | Привод не активирован | Обязательно |
1 | Высокий | Привод активирован |
D2 | Выход | Сбой | 0 | Высокий | Нет сбоя | Обязательно |
1 | Низкий | Сбой |
D3 | Выход | Специальная информация 2 (предупреждение) | | | | Опционно |
| | |
Бит | Тип | Значение | Уровень контроллера | Уровень AS-i | Описание уровня | |
P0 | Параметр | Специальный параметр 1 | | | | Опционно |
P1 | Параметр | Специальный параметр 2 | | | | Опционно |
P2 | Параметр | Специальная информация 3 | | | | Опционно |
P3 | Параметр | Специальная информация 4 | | | | Опционно |
A.4.5.6.6 S-7.D.2. Электромеханический реверсор
Код расширенного профиля 7.D.2
Бит | Тип контроллера | Значение | Уровень контроллера | Уровень AS-i | Описание уровня | |
D0 | Выход | Вращение вперед | 0 | Низкий | Останов прямого вращения двигателя | Обязательно |
1 | Высокий | Вращение двигателя в прямом направлении |
D1 | Выход | Реверс | 0 | Низкий | Останов реверса | Обязательно |
1 | Высокий | Реверсное вращение двигателя |
D2 | Выход | Не используется | | | | Обязательно |
| | |
D3 | Выход | Специальная команда (сброс сбоя) | | | | Опционно |
| | | | | | |
Бит | Тип контроллера | Значение | Уровень контроллера | Уровень AS-i | Описание уровня | |
D0 | Вход | Готовность | 0 | Низкий | Нет готовности или сбой | Обязательно |
1 | Высокий | Готовность |
D1 | Вход | Вращение | 0 | Низкий | Привод не активен | Обязательно |
1 | Высокий | Привод активен |
D2 | Вход | Сбой | 0 | Высокий | Нет сбоя | Обязательно |
1 | Низкий | Сбой |
D3 | Вход | Специальная информация (предупреждение) | | | | Опционно |
| | |
Бит | Тип | Значение | Уровень контроллера | Уровень AS-i | Описание уровня | |
P0 | Параметр | Специальный параметр 1 | | | | Опционно |
| | |
P1 | Параметр | Специальный параметр 2 | | | | Опционно |
| | |
P2 | Параметр | Специальный параметр 3 | | | | Опционно |
| | |
P3 | Параметр | Специальный параметр 4 | | | | Опционно |
| | |
A.4.5.6.7 S-7.D.3. Электромеханический пускатель прямого запуска с тормозом
Код расширенного профиля 7.D.3
Бит | Тип контроллера | Значение | Уровень контроллера | Уровень AS-i | Описание уровня | |
D0 | Выход | Старт прямого вращения | 0 | Высокий | Останов мотора | Обязательно |
1 | Низкий | Пуск мотора |
D1 | Выход | Не используется | | | | Обязательно |
| | |
D2 | Выход | Тормоз | 0 | Высокий | Блокировка мотора | Обязательно |
1 | Низкий | Мотор разблокирован |
D3 | Выход | Специальная команда (сброс сбоя) | | | | Опционно |
| | |
Бит | Тип контроллера | Значение | Уровень контроллера | Уровень AS-i | Описание уровня | |
D0 | Вход | Готовность | 0 | Низкий | Нет готовности или сбой | Обязательно |
1 | Высокий | Готовность |
D1 | Вход | Вращение | 0 | Низкий | Привод не активен | |
1 | Высокий | Привод активен |
D2 | Вход | Сбой | 0 | Высокий | Блокировка мотора | Обязательно |
1 | Низкий | Мотор разблокирован |
D3 | Вход | Специальная информация (Внимание!) | | | | Опционно |
| | |
Бит | Тип | Значение | Уровень контроллера | Уровень AS-i | Описание уровня | |
P0 | Параметр | Специальный параметр 1 | | | | Опционно |
| | |
P1 | Параметр | Специальный параметр 2 | | | | Опционно |
| | |
P2 | Параметр | Специальный параметр 3 | | | | Опционно |
| | |
P3 | Параметр | Специальный параметр 4 | | | | Опционно |
| | |
A.4.5.6.8 S-7.D.4. Электромеханический реверс с тормозом
Код расширенного профиля 7.D.4
Бит | Тип контроллера | Значение | Уровень контроллера | Уровень AS-i | Описание уровня | |
D0 | Выход | Старт прямого вращения | 0 | Высокий | Стоп прямого вращения мотора | Обязательно |
1 | Низкий | Пуск прямого вращения мотора |
D1 | Выход | Старт реверса | 0 | Высокий | Стоп реверса мотора | Обязательно |
1 | Низкий | Пуск реверса мотора |
D2 | Выход | Тормоз | 0 | Высокий | Блокировка мотора | Обязательно |
1 | Низкий | Мотор разблокирован |
D3 | Выход | Специальная команда (сброс сбоя) | | | | Опционно |
| | |
Бит | Тип контроллера | Значение | Уровень контроллера | Уровень AS-i | Описание уровня | |
D0 | Вход | Готовность | 0 | Низкий | Нет готовности или сбой | Обязательно |
1 | Высокий | Готовность |
D1 | Вход | Вращение | 0 | Низкий | Привод не активен | Обязательно |
1 | Высокий | Привод активен |
D2 | Вход | Сбой | 0 | Высокий | Нет сбоя | Обязательно |
1 | Низкий | Сбой |
D3 | Вход | Специальная информация (Внимание!) | | | | Опционно |
| | |
Бит | Тип | Значение | Уровень контроллера | Уровень AS-i | Описание уровня | |
P0 | Параметр | Специальный параметр 1 | | | | Опционно |
| | |
P1 | Параметр | Специальный параметр 2 | | | | Опционно |
| | |
P2 | Параметр | Специальный параметр 3 | | | | Опционно |
| | |
P3 | Параметр | Специальный параметр 4 | | | | Опционно |
| | |
A.4.5.6.9 S-7.D.5. Электромеханический пускатель прямого вращения со вспомогательными устройствами
Расширенный код профиля 7.D.5
Бит | Тип контроллера | Значение | Уровень контроллера | Уровень AS-i | Описание уровня | |
D0 | Выход | Старт прямого вращения | 0 | Высокий | Стоп мотора | Обязательно |
1 | Низкий | Пуск мотора |
D1 | Выход | Не используется | | | | Обязательно |
| | |
D2 | Выход | Вспомогательный привод 1 | 0 | Высокий | Установить вспомогательный привод 1 в неактивное состояние | Обязательно |
1 | Низкий | Установить вспомогательный привод 1 в активное состояние |
D3 | Выход | Специальная команда (вспомогательный привод 2) | | | | Опционно |
| | |
Бит | Тип контроллера | Значение | Уровень контроллера | Уровень AS-i | Описание уровня | |
D0 | Вход | Готовность | 0 | Низкий | Нет готовности или сбой | Обязательно |
1 | Высокий | Готовность |
D1 | Вход | Вращение | 0 | Низкий | Привод не активен | Обязательно |
1 | Высокий | Привод активен |
D2 | Вход | Сигнал датчика 1 | 0 | Высокий | Нет сбоя | Обязательно |
1 | Низкий | Сбой |
D3 | Вход | Специальная информация (сигнал датчика 2) | | | | Опционно |
| | |
Бит | Тип | Значение | Уровень контроллера | Уровень AS-i | Описание уровня | |
P0 | Параметр | Специальный параметр 1 | | | | Опционно |
| | |
P1 | Параметр | Специальный параметр 2 | | | | Опционно |
| | |
P2 | Параметр | Специальный параметр 3 | | | | Опционно |
| | |
P3 | Параметр | Специальный параметр 4 | | | | Опционно |
| | |
A.4.5.6.10 S-7.D.6. Электромеханический реверсор со вспомогательными устройствами
Код расширенного профиля 7.D.6
Бит | Тип контроллера | Значение | Уровень контроллера | Уровень AS-i | Описание уровня | |
D0 | Выход | Старт прямого вращения | 0 | Высокий | Стоп прямого вращения мотора | Обязательно |
1 | Низкий | Пуск прямого вращения мотора |
D1 | Выход | Старт реверса | 0 | Высокий | Стоп реверса мотора | Обязательно |
1 | Низкий | Пуск реверса мотора |
D2 | Выход | Вспомогательный привод 1 | 0 | Высокий | Установить вспомогательный привод 1 в неактивное состояние | Обязательно |
1 | Низкий | Установить вспомогательный привод 1 в активное состояние |
D3 | Выход | Специальная команда (вспомогательный привод 2) | | | | Опционно |
| | |
Бит | Тип контроллера | Значение | Уровень контроллера | Уровень AS-i | Описание уровня | |
D0 | Вход | Готовность | 0 | Низкий | Нет готовности или сбой | Обязательно |
1 | Высокий | Готовность |
D1 | Вход | Вращение | 0 | Низкий | Привод не активен | Обязательно |
1 | Высокий | Привод активен |
D2 | Вход | Сигнал датчика 1 | 0 | Высокий | Датчик сигнала 1 не обнаружен | Обязательно |
1 | Низкий | Датчик сигнала 1 обнаружен |
D3 | Вход | Специальная информация (сигнал датчика 2) | | | | Опционно |
| | |
Бит | Тип | Значение | Уровень контроллера | Уровень AS-i | Описание уровня | |
P0 | Параметр | Специальный параметр 1 | | | | Опционно |
| | |
P1 | Параметр | Специальный параметр 2 | | | | Опционно |
| | |
P2 | Параметр | Специальный параметр 3 | | | | Опционно |
| | |
P3 | Параметр | Специальный параметр 4 | | | | Опционно |
A.4.5.7 S-7.E - Профили для полупроводниковых устройств управления двигателями
A.4.5.7.1 S-7.E - Каталог профилей
Таблица A.7
IO-код | ID-код | Расширенный ID-код 2 | Определение (описание) |
7 | E | 0 | Открытый субпрофиль устройства управления двигателем |
7 | E | 1 | Полупроводниковый пускатель прямого действия |
7 | E | 2 | Полупроводниковое реверсное устройство |
7 | E | 3 | Полупроводниковый пускатель прямого действия с тормозом |
7 | E | 4 | Полупроводниковый реверс с тормозом |
7 | E | 5 | Полупроводниковый пускатель прямого действия со вспомогательным устройством |
7 | E | 6 | Полупроводниковый реверс со вспомогательным устройством |
7 | E | От 7 до D | Зарезервировано |
A.4.5.7.2 S-7.E - Обзор данных
Таблица A.8
Обзор данных профилей S-7.E
Код профиля | Определение профиля | Перечень (структурированный набор) входа/выхода |
Выход | Вход |
D0 | D1 | D2 | D3 | D0 | D1 | D2 | D3 |
7.E.0 | Открытый субпрофиль полупроводникового устройства управления двигателем | Команда запуск 1 | Команда запуск 1 | Свободно | Свободно | Готовность | Готовность | Свободно | Свободно |
7.E.1 | Полупроводниковый пускатель прямого действия | Запуск в прямом направлении | Не используется | Не используется | Свободно | Готовность | Готовность | Сбой | Свободно |
7.E.2 | Полупроводниковое реверсное устройство | Запуск в прямом направлении | Запуск реверса | Не используется | Свободно | Готовность | Готовность | Сбой | Свободно |
7.E.3 | Полупроводниковый пускатель прямого действия с тормозом | Вращаться вперед | Не используется | Тормоз | Свободно | Готовность | Готовность | Сбой | Свободно |
7.E.4 | Полупроводниковый реверс с тормозом | Вращаться вперед | Реверс | Тормоз | Свободно | Готовность | Готовность | Сбой | Свободно |
7.E.5 | Полупроводниковый пускатель прямого действия со вспомогательным устройством | Вращаться вперед | Не используется | Резервный привод | Свободно | Готовность | Готовность | Сигнал датчика | Свободно |
7.E.6 | Полупроводниковый реверс со вспомогательным устройством | Вращаться вперед | Реверс | Резервный привод | Свободно | Готовность | Готовность | Сигнал датчика | Свободно |
Использование параметров свободное.
A.4.5.7.3 S-7.E - Подпрофили
A.4.5.7.4 S-7.E.0 Полупроводниковое устройство управления двигателем, открытый субпрофиль
Расширенный код профиля 7.E.0
Бит | Тип контроллера | Значение | Уровень контроллера | Уровень AS-i | Описание уровня | |
D0 | Выход | Команда запуска 1 | 0 | Высокий | Команда мотор выкл. 1 | Обязательно |
1 | Низкий | Команда мотор вкл. 1 |
D1 | Выход | Команда запуска 2 | 0 | Высокий | Команда мотор выкл. 2 | Опционно |
1 | Низкий | Команда мотор вкл. 2 |
D3 | Выход | Специальная команда 1 | | | | Опционно |
| | |
D3 | Выход | Специальная команда 2 | | | | Опционно |
| | |
Бит | Тип контроллера | Значение | Уровень контроллера | Уровень AS-i | Описание уровня | |
D0 | Вход | Готовность | 0 | Низкий | Нет готовности или сбой | Обязательно |
1 | Высокий | Готовность |
D1 | Вход | Вращение | 0 | Низкий | Привод не активен | Обязательно |
1 | Высокий | Привод активен |
D3 | Вход | Специальная информация 1 | | | | Опционно |
| | |
D3 | Вход | Специальная информация 2 | | | | Опционно |
| | |
Бит | Тип | Значение | Уровень контроллера | Уровень AS-i | Описание уровня | |
P0 | Параметр | Специальный параметр 1 | | | | Опционно |
| | |
P0 | Параметр | Специальный параметр 2 | | | | Опционно |
| | |
P0 | Параметр | Специальный параметр 3 | | | | Опционно |
| | |
P0 | Параметр | Специальный параметр 4 | | | | Опционно |
A.4.5.7.5 S-7.E.1 Полупроводниковый пускатель прямого запуска
Расширенный код профиля 7.E.1
Бит | Тип контроллера | Значение | Уровень контроллера | Уровень AS-i | Описание уровня | |
D0 | Выход | Пуск прямого вращения | 0 | Высокий | Стоп мотора | Обязательно |
1 | Низкий | Пуск мотора |
D1 | Выход | Не используется | | | | Обязательно |
| | |
D2 | Выход | Не используется | | | | Обязательно |
| | |
D3 | Выход | Специальная команда (сброс сбоя) | | | | Опционно |
| | |
Бит | Тип контроллера | Значение | Уровень контроллера | Уровень AS-i | Описание уровня | |
D0 | Вход | Готовность | 0 | Низкий | Нет готовности или сбой | Обязательно |
1 | Высокий | Готовность |
D1 | Вход | Вращение | 0 | Низкий | Привод не активен | Обязательно |
1 | Высокий | Привод активен |
D2 | Вход | Сбой | 0 | Высокий | Нет сбоя | Обязательно |
1 | Низкий | Сбой |
D3 | Вход | Спец. информация (Внимание!) | | | | Опционно |
| | |
Бит | Тип | Значение | Уровень контроллера | Уровень AS-i | Описание уровня | |
P0 | Параметр | Специальный параметр 1 | | | | Опционно |
| | |
P1 | Параметр | Специальный параметр 2 | | | | Опционно |
| | |
P2 | Параметр | Специальный параметр 3 | | | | Опционно |
| | |
P3 | Параметр | Специальный параметр 4 | | | | Опционно |
A.4.5.7.6 S-7.E.2 Полупроводниковый реверсор
Расширенный код профиля 7.E.2
Бит | Тип контроллера | Значение | Уровень контроллера | Уровень AS-i | Описание уровня | |
D0 | Выход | Пуск прямого вращения | 0 | Высокий | Стоп прямого вращения мотора | Обязательно |
1 | Низкий | Пуск прямого вращения мотора |
D1 | Выход | Пуск реверса | 0 | Высокий | Стоп реверса мотора | Обязательно |
1 | Низкий | Пуск реверса мотора |
D2 | Выход | Не используется | | | | Обязательно |
| | |
D3 | Выход | Специальная команда (сброс сбоя 2) | | | | Опционно |
| | |
Бит | Тип контроллера | Значение | Уровень контроллера | Уровень AS-i | Описание уровня | |
D0 | Вход | Готовность | 0 | Низкий | Нет готовности или сбой | Обязательно |
1 | Высокий | Готовность |
D1 | Вход | Вращение | 0 | Низкий | Привод не активен | Обязательно |
1 | Высокий | Привод активен |
D2 | Вход | Сбой | 0 | Высокий | Нет сбоя | Обязательно |
1 | Низкий | Сбой |
D3 | Вход | Специальная информация (Внимание!) | | | | Опционно |
| | |
Бит | Тип | Значение | Уровень контроллера | Уровень AS-i | Описание уровня | |
P0 | Параметр | Специальный параметр 1 | | | | Опционно |
| | |
P1 | Параметр | Специальный параметр 2 | | | | Опционно |
| | |
P2 | Параметр | Специальный параметр 3 | | | | Опционно |
| | |
P3 | Параметр | Специальный параметр 4 | | | | Опционно |
A.4.5.7.7 S-7.E.3 Полупроводниковый пускатель прямого запуска с тормозом
Расширенный код профиля 7.E.3
Бит | Тип контроллера | Значение | Уровень контроллера | Уровень AS-i | Описание уровня | |
D0 | Выход | Пуск прямого вращения | 0 | Высокий | Стоп прямого вращения мотора | Обязательно |
1 | Низкий | Пуск прямого вращения мотора |
D1 | Выход | Не используется | | Высокий | Стоп реверса мотора | Обязательно |
| Низкий | Пуск реверса мотора |
D2 | Выход | Тормоз | 0 | Высокий | Мотор заблокирован | Обязательно |
1 | Низкий | Мотор разблокирован |
D3 | Выход | Специальная команда (сброс сбоя 2) | | | | Опционно |
| | |
Бит | Тип контроллера | Значение | Уровень контроллера | Уровень AS-i | Описание уровня | |
D0 | Вход | Готовность | 0 | Низкий | Нет готовности или сбой | Обязательно |
1 | Высокий | Готовность |
D1 | Вход | Вращение | 0 | Низкий | Привод не активен | Обязательно |
1 | Высокий | Привод активен |
D2 | Вход | Сбой | 0 | Высокий | Нет сбоя | Обязательно |
1 | Низкий | Сбой |
D3 | Вход | Специальная информация (Внимание!) | | | | Опционно |
| | |
Бит | Тип | Значение | Уровень контроллера | Уровень AS-i | Описание уровня | |
P0 | Параметр | Специальный параметр 1 | | | | Опционно |
| | |
P1 | Параметр | Специальный параметр 2 | | | | Опционно |
| | |
P2 | Параметр | Специальный параметр 3 | | | | Опционно |
| | |
P3 | Параметр | Специальный параметр 4 | | | | Опционно |
A.4.5.7.8 S-7.E.4 Полупроводниковый реверсор с тормозом
Расширенный код профиля 7.E.4
Бит | Тип контроллера | Значение | Уровень контроллера | Уровень AS-i | Описание уровня | |
D0 | Выход | Пуск прямого вращения | 0 | Высокий | Стоп прямого вращения мотора | Обязательно |
1 | Низкий | Пуск прямого вращения мотора |
D1 | Выход | Пуск реверса | 0 | Высокий | Стоп реверса мотора | Обязательно |
1 | Низкий | Пуск реверса мотора |
D2 | Выход | Тормоз | 0 | Высокий | Мотор заблокирован | Обязательно |
1 | Низкий | Мотор разблокирован |
D3 | Выход | Специальная команда (сброс сбоя) | | | | Опционно |
| | |
Бит | Тип контроллера | Значение | Уровень контроллера | Уровень AS-i | Описание уровня | |
D0 | Вход | Готовность | 0 | Низкий | Нет готовности или сбой | Обязательно |
1 | Высокий | Готовность |
D1 | Вход | Вращение | 0 | Низкий | Привод не активен | Обязательно |
1 | Высокий | Привод активен |
D2 | Вход | Сбой | 0 | Высокий | Нет сбоя | Обязательно |
1 | Низкий | Сбой |
D3 | Вход | Специальная информация (Внимание!) | | | | Опционно |
| | |
Бит | Тип | Значение | Уровень контроллера | Уровень AS-i | Описание уровня | |
P0 | Параметр | Специальный параметр 1 | | | | Опционно |
| | |
P1 | Параметр | Специальный параметр 2 | | | | Опционно |
| | |
P2 | Параметр | Специальный параметр 3 | | | | Опционно |
| | |
P3 | Параметр | Специальный параметр 4 | | | | Опционно |
A.4.5.7.9 S-7.E.5 Полупроводниковый пускатель прямого действия со вспомогательными устройствами
Расширенный код профиля 7.E.5
Бит | Тип контроллера | Значение | Уровень контроллера | Уровень AS-i | Описание уровня | |
D0 | Выход | Пуск прямого вращения | 0 | Высокий | Стоп прямого вращения мотора | Обязательно |
1 | Низкий | Пуск прямого вращения мотора |
D1 | Выход | Не используется | 0 | Высокий | Стоп реверса мотора | Обязательно |
1 | Низкий | Пуск реверса мотора |
D2 | Выход | Вспомогательный привод 1 | 0 | Высокий | Мотор заблокирован | Обязательно |
1 | Низкий | Мотор разблокирован |
D3 | Выход | Специальная команда (вспомогательный привод 2) | | | | Опционно |
| | |
Бит | Тип контроллера | Значение | Уровень контроллера | Уровень AS-i | Описание уровня | |
D0 | Вход | Готовность | 0 | Низкий | Нет готовности или сбой | Обязательно |
1 | Высокий | Готовность |
D1 | Вход | Вращение | 0 | Низкий | Привод не активен | Обязательно |
1 | Высокий | Привод активен |
D3 | Вход | Сигнал датчика 1 | 0 | Высокий | Сигнал датчика 1 не зафиксирован | Обязательно |
1 | Низкий | Сигнал датчика 1 зафиксирован |
D3 | Вход | Специальная информация (сигнал датчика 2) | | | | Опционно |
| | |
Бит | Тип | Значение | Уровень контроллера | Уровень AS-i | Описание уровня | |
P0 | Параметр | Специальный параметр 1 | | | | Опционно |
| | |
P0 | Параметр | Специальный параметр 2 | | | | Опционно |
| | |
P0 | Параметр | Специальный параметр 3 | | | | Опционно |
| | |
P0 | Параметр | Специальный параметр 4 | | | | Опционно |
A.4.5.7.10 S-7.E.6 Полупроводниковый реверсор со вспомогательными устройствами
Расширенный код профиля 7.E.6
Бит | Тип контроллера | Значение | Уровень контроллера | Уровень AS-i | Описание уровня | |
D0 | Выход | Пуск прямого вращения | 0 | Высокий | Стоп прямого вращения мотора | Обязательно |
1 | Низкий | Пуск прямого вращения мотора |
D1 | Выход | Пуск реверса | 0 | Высокий | Стоп реверса мотора | Обязательно |
1 | Низкий | Пуск реверса мотора |
D3 | Выход | Вспомогательный привод 1 | 0 | Высокий | Установить вспомогательный привод 1 в неактивное состояние | Обязательно |
1 | Низкий | Установить вспомогательный привод 1 в активное состояние |
D3 | Выход | Специальная команда (вспомогательный привод 2) | | | | Опционно |
| | |
Бит | Тип контроллера | Значение | Уровень контроллера | Уровень AS-i | Описание уровня | |
D0 | Вход | Готовность | 0 | Низкий | Нет готовности или сбой | Обязательно |
1 | Высокий | Готовность |
D1 | Вход | Вращение | 0 | Низкий | Привод не активен | Обязательно |
1 | Высокий | Привод активен |
D3 | Вход | Сигнал датчика 1 | 0 | Высокий | Сигнал датчика 1 не зафиксирован | Обязательно |
1 | Низкий | Сигнал датчика 1 зафиксирован |
D3 | Вход | Специальная информация (сигнал датчика 2) | | | | Опционно |
| | |
Бит | Тип | Значение | Уровень контроллера | Уровень AS-i | Описание уровня | |
P0 | Параметр | Специальный параметр 1 | | | | Опционно |
| | |
P0 | Параметр | Специальный параметр 2 | | | | Опционно |
| | |
P0 | Параметр | Специальный параметр 3 | | | | Опционно |
| | |
P0 | Параметр | Специальный параметр 4 | | | | Опционно |
A.4.6 Двойной привод с обратной связью (S-B.1)
A.4.6.1 S-B.1 - Определение
Этот ведомый профиль включает в себя приложения двойных приводов с сигналами обратной связи, таких как, например, двухсторонние пневматические или гидравлические цилиндры, двухсторонние двигатели и т.д. Фактическое положение или движение привода указывается двумя сигналами обратной связи.
A.4.6.2 S-B.1 - Коды
Код ввода/вывода должен быть BHex.
Идентификационный код должен быть 1Hex.
A.4.6.3 S-B.1 - Перечень I/O-данных
Перечень (структурированный набор) битов I/O-данных характеризуется следующим образом:
Бит | Тип | Значение | Уровень контроллера | Уровень AS-i | Описание уровня |
D0 | Выход | Командный привод 1 | 0 | Высокий | Установить привод 1 в неактивное состояние |
1 | Низкий | Установить привод 1 в активное состояние |
D1 | Выход | Командный привод 2 | 0 | Высокий | Установить привод 2 в неактивное состояние |
1 | Низкий | Установить привод 2 в активное состояние |
D2 | Вход | Отзыв от 1 | 0 | Низкий | Привод 1 не активен |
1 | Высокий | Привод 1 активен |
D3 | Вход | Отзыв от 2 | 0 | Низкий | Привод 2 не активен |
1 | Высокий | Привод 2 активен |
D0 и D2 должны использоваться только как командные выходы для исполнительных механизмов 1 и 2 соответственно.
D2 и D3 должны использоваться только для сигналов обратной связи исполнительных механизмов 1 и 2 соответственно. Сигнал обратной связи, указывающий на активный привод, всегда означает, что привод находится в действии/движении или достиг определенного состояния/положения.
A.4.6.4 S-B.1 - Перечень параметров
Перечень (структурированный набор) битов параметров характеризуется следующим образом:
Бит | Тип | Значение | Уровень контроллера | Уровень AS-i | Описание уровня |
P0 | Параметр | Сторожевая функция | 0 | Низкий | Сторожевой таймер отключен |
1 | Высокий | Сторожевой таймер включен |
P1 | Параметр | Взаимное соединение 1 и 2 | 0 | Низкий | 1 и 2 соединены |
1 | Высокий | Нет соединения |
P2 | Параметр | Удаленный сброс | 0 | Низкий | Старт удаленного сброса |
1 | Высокий | Нормальное действие |
P3 | Параметр | Специальная функция | 0 | Низкий | Специальная функция |
1 | Высокий | Базовая функция |
P0 должен использоваться только для отключения функции сторожевого таймера, контролирующей непрерывность коммуникационной активности ведомого устройства.
P1 должен использоваться только для активации блокировки исполнительных механизмов 1 и 2. Если P1 находится в рабочем состоянии и установлен на свой низкий уровень AS-i, то запрещается активировать оба исполнительных механизма одновременно. Одновременное включение обоих исполнительных механизмов должно привести к отключению их обоих.
P2 должен использоваться только как дистанционный сброс. Дистанционный сброс может, например, перезапустить привод из состояния ошибки, установить привод в определенное начальное состояние/положение и т.д.
P3 следует использовать только для активации специальных функций, таких как, например, таймер, ускорение, проверка и т.д.
Чтобы ведомое устройство соответствовало этому профилю, не должны использоваться биты параметров от P0 до P3.
A.4.6.5 S-B.1 - Дополнительные требования
Подробная функция отдельных битов данных и битов параметров должна быть описана в документации по продукту.
A.4.7 Одиночный привод с контролем (S-D.1)
A.4.7.1 S-D.1 - Определение
Этот профиль ведомого включает в себя приложения отдельных приводов с расширенными функциями контроля, например, для фидеров двигателей и т.д. Состояние привода может контролироваться с помощью до трех битов информации.
A.4.7.2 S-D.1 - Коды
I/O-код должен быть DHex.
Идентификационный код должен быть 1Hex.
A.4.7.3 S-D.1 - Перечень I/O-данных
Перечень (структурированный набор) битов I/O-данных характеризуется следующим образом:
Бит | Тип | Значение | Уровень контроллера | Уровень AS-i | Описание уровня |
D0 | Выход | Команда | 0 | Высокий | Установить привод в неактивное состояние |
1 | Низкий | Установить привод в активное состояние |
D1 | Вход | Отклик (реакция) | 0 | Низкий | Привод в неактивном состоянии |
1 | Высокий | Привод в активном состоянии |
D2 | Вход | Сбой | 0 | Низкий | Сбой |
1 | Высокий | Нет сбоя |
D3 | Вход | Доступность | 0 | Низкий | Нет доступности |
1 | Высокий | Доступно |
D0 должен использоваться только как командный выход для привода.
D1 должен использоваться только для сигналов отклика (реакции, обратной связи) привода. Сигнал отклика, указывающий на активный привод, всегда означает, что привод находится в действии/движении или достиг определенного состояния/положения.
D2 должен использоваться только для индикации состояния неисправности. Сообщения об ошибках (сбоях) являются реакцией устройства защиты и могут указывать, например, на перегрузку, перегрев, перегрузку по току, отключение двигателя и т.д.
D3 должен контролировать только доступность привода.
A.4.7.4 S-D.1 - Перечень параметров
Перечень (структурированный набор) битов параметров характеризуется следующим образом:
Бит | Тип | Значение | Уровень контроллера | Уровень AS-i | Описание уровня |
P0 | Параметр | Сторожевая функция | 0 | Низкий | Сторожевой таймер отключен |
1 | Высокий | Сторожевой таймер включен |
P1 | Параметр | Таймер | 0 | Низкий | 1 и 2 соединены |
1 | Высокий | Нет соединения |
P2 | Параметр | Удаленный сброс | 0 | Низкий | Старт удаленного сброса |
1 | Высокий | Нормальное действие |
P3 | Параметр | Специальная функция | 0 | Низкий | Специальная функция |
1 | Высокий | Базовая функция |
P0 должен использоваться только для отключения функции сторожевого таймера, контролирующей непрерывность коммуникационной активности ведомого устройства.
P1 должен использоваться только для активации функции таймера в приводе.
P2 должен использоваться только как дистанционный сброс. Дистанционный сброс может, например, перезапустить привод из состояния сбоя (ошибки), установить привод в определенное начальное состояние/положение и т.д.
P3 должен использоваться только для активации специальных функций, таких как, например, ускорение, тестирование и т.д.
Чтобы ведомое устройство соответствовало этому профилю, биты параметров от P0 до P3 не должны использоваться.
A.4.7.5 S-D.1 - Дополнительные требования
Подробная функция отдельных битов данных и битов параметров должна быть описана в документации на изделие.
A.5 Профили ведомых устройств для ведомых устройств в режиме расширенной адресации (S-X.A)
A.5.1 Свободные профили в режиме расширенной адресации (S-X.A.E)
A.5.1.1 S-X.A.E - Определение
Ведомые устройства со свободными профилями - это все ведомые, которые не используют определенных профилей, описанных в настоящем стандарте. Например, это ведомые устройства со специальными коммуникационными функциями, функциями или физическими реализациями для одного уникального приложения. Тем не менее такие ведомые устройства должны соответствовать всем требованиям AS-i.
A.5.1.2 S-X.A.E - Коды
I/O-код может иметь любое значение от 0Hex до EHex, кроме 2Hex и AHex.
ID-код должен быть AHex.
| | ИС МЕГАНОРМ: примечание. В официальном тексте документа, видимо, допущена опечатка: имеется в виду п. A.4.1.4, а не 4.1.4. | |
Если на ведомом устройстве существует код ID2, он должен быть E
Hex в соответствии с
4.1.4.
Примечание - Так как ID = AHex имеет специальную функцию, позволяющую использовать A/B-ведомые, то свободные профили для A/B-ведомых могут быть отмечены только ID2.
A.5.1.3 S-X.A.E - Перечень данных и I/O-параметров
Конкретный перечень для I/O-данных и значений параметров не определен.
A.5.1.4 S-X.A.E - Дополнительные требования
Для данных ведомых устройств нет дополнительных ограничений.
A.5.2 Удаленный вход/выход в режиме расширенной адресации (S-X.A.0)
A.5.2.1 S-X.A.0 - Определение
Данные подпрофили применимы ко всем ведомым устройствам AS-i для расширенных возможностей адресации, которые используются в качестве удаленных I/O-портов без определенного значения битов I/O-данных. Каждый бит I/O-данных является отдельным битом удаленного ввода/вывода, и между отдельными битами нет особой связи. Порты удаленного I/O могут использоваться для подключения к сети AS-i, например, обычных исполнительных механизмов, 2- и 3-проводных датчиков и других устройств и элементов. Эти профили предлагают пользователю свободный доступ к I/O-данным на интерфейсе 1 между устройством AS-i и ведомым устройством AS-i, как это описано в настоящем стандарте. Устройства удаленного входа/входа могут также иметь порты для подачи энергии от линии AS-i.
Примечание - Профили S-X.A.0 следует также задавать кнопкам с лампами или без них.
A.5.2.2 S-X.A.0 - Коды
I/O-код может иметь любое значение от 0Hex до EHex, кроме 2Hex и AHex.
ID-код должен быть AHex.
Код ID2 должен быть 0Hex.
A.5.2.3 S-X.A.0 - Перечень данных ввода/вывода
Перечень (структурированный набор) битов I/O-данных характеризуется следующим образом:
Бит | Тип | Значение | Уровень контроллера | Уровень AS-i | Описание уровня |
D0 | - | Удаленные I/O | 0 | - | - |
1 | - | - |
D1 | - | Удаленные I/O | 0 | - | - |
1 | - | - |
D2 | - | Удаленные I/O | 0 | - | - |
1 | - | - |
D3 | - | Удаленный вход | 0 | - | - |
1 | - | - |
Для D0 - D3 специального перечня не существует. Нет особого значения битов I/O-данных. Каждый бит данных входа/выхода является отдельным битом удаленного I/O, и между отдельными битами нет особой связи.
D3 недоступен в качестве выхода.
A.5.2.4 S-X.A.0 - Перечень параметров
Перечень (структурированный набор) битов параметров характеризуется следующим образом:
Бит | Тип | Значение | Уровень контроллера | Уровень AS-i | Описание уровня |
P0 | Параметр | Сторожевая функция | 0 | Низкий | Сторожевой таймер отключен |
1 | Высокий | Сторожевой таймер включен |
P1 | Параметр | Входной фильтр | 0 | Низкий | Входной фильтр вкл. |
1 | Высокий | Входной фильтр выкл. |
P2 | Параметр | Режим синхронизации I/O-данных | 0 | Низкий | Режим синхронизации I/O-данных выкл. |
1 | Высокий | Режим синхронизации I/O-данных вкл. |
P3 | Параметр | Специальная функция | | | |
| | |
P0 должен использоваться только для отключения функции сторожевого таймера, контролирующей непрерывность коммуникационной активности ведомого устройства.
Минимальное время сторожевого таймера должно быть равно или больше 40 мс, а максимальное время сторожевого таймера должно быть меньше или равно 100 мс для отключения активации приводов/выходов.
Параметр P1 может использоваться для включения входного фильтра, который подавляет входные импульсы во всех входных каналах.
Чтобы ведомое устройство соответствовало данному профилю, биты параметров P0, P1 и P2 не должны использоваться.
A.5.2.5 S-X.A.0 - Порты и разъемы
A.5.2.5.1 S-X.A.0 - Порт на линии AS-i
Есть два контакта для подключения ведомого устройства к линии AS-i (ASI+/ASI-). На их реализацию помимо требований нет никаких ограничений.
A.5.2.5.2 S-X.A.0 - Порт входных данных
Если для соединения используется штекерный разъем на 12 или 8 мм в соответствии с IEC 60947-5-2 (приложение D), то этот разъем должен иметь следующий набор контактов:
- контакт 1: (+) питание;
- контакт 2: бит входных данных;
- контакт 3: (-) питание;
- контакт 4: бит входных данных.
Если в штекерном разъеме на 12 или 8 мм имеются контакты 2 и 4, то они должны быть электрически шунтированы. Соединение должно быть таким, чтобы его нельзя было удалить с применением простого инструмента.
A.5.2.5.3 S-X.A.0 - Порт выходных данных
Если для соединения используется штекерный разъем на 12 или 8 мм в соответствии с IEC 60947-5-2 (приложение D), то для активного выхода (включая, например, электропитание привода) разъем должен иметь следующий набор контактов:
- контакт 1: (+) питание в случае npn-логики;
- контакт 2: не подключен;
- контакт 3: (-) питание в случае pnp-логики;
- контакт 4: выход, параметр и т.д.
С другой стороны, для выхода с внешним питанием (например, контактов реле) штыревой разъем должен иметь следующие контакты:
- контакт 1: переключающий контакт;
- контакт 2: нормально закрытый (NC - normally closed) контакт;
- контакт 4: нормально открытый (NO - normally open) контакт.
A.5.2.5.4 S-X.A.0 - Порт питания
Если для подключения вспомогательной энергии или энергии от линии AS-i используется штекерный разъем на 12 или 8 мм, то он должен иметь следующий набор контактов:
- контакт 1: (+) питание;
- контакт 2: не используется;
- контакт 3: (-) питание;
- контакт 4: не используется.
A.5.2.6 S-X.A.0 - Маркировка
На корпусе оборудования удаленные I/O-порты должны иметь четкую уникальную идентификацию доступных портов, такую как биты I/O-данных и питание от системы AS-i, а также четкую идентификацию pnp- или npn-логики, используемую в портах.
Порты для 4 битов I/O-данных ввода с D0 по D3 должны быть помечены номерами от 1 до 4. В общем, для уникальной идентификации портов может использоваться одна буква, например: I - для входных данных, O - для выходных данных и т.д. Должны использоваться только прописные буквы. Буквы A, B и P зарезервированы для антивалентных I/O, двунаправленных I/O и выходов параметров соответственно.
A.5.2.7 S-X.A.0 - Дополнительные требования
Для pnp-логики уровни напряжения и токи на портах удаленного I/O-устройства должны соответствовать порту входа IEC 61131-2. Для npn-логики должен использоваться также IEC 61131-2.
Значение временной задержки для I/O-сигнала между изменением состояния порта удаленного I/O-устройства и доступностью на линии AS-i должно быть менее 5 мс для входных данных и 20 мс для выходных данных. Фактическое значение выдержки времени должно быть указано в документации на изделие.
В качестве опции порты вывода удаленного входа/выхода могут иметь встроенную функцию сторожевого таймера, контролирующую непрерывность связи. Однако такая функция сторожевого таймера не должна иметь время отклика менее 40 мс. В документации на изделие должно быть указано, содержат ли удаленные I/O-порты функцию сторожевого таймера.
Примечание - Для портов удаленного входа/выхода с дополнительным источником энергии доступность, перегрузка, короткое замыкание и т.д. вспомогательной энергии можно контролировать с помощью электронных средств. Если такая функция контроля используется, она должна быть реализована либо с помощью функции локального сброса ведомого устройства, которая запрещает обмен данными с ведущим, и/или с помощью бита сбоя периферии. Использование этой функции монитора в портах удаленного ввода/вывода должно быть указано в документации по продукту.
Для удаленных I/O-портов с дополнительным источником энергии доступность, перегрузка или короткое замыкание вспомогательной энергии могут контролироваться с помощью электронных средств. Если такая функция контроля используется, то она должна быть реализована либо с помощью функции локального сброса ведомого, которая запрещает обмен данными с ведущим устройством, и/или с помощью бита сбоя периферии. Использование этой функции монитора в портах удаленного входа/выхода должно быть указано в документации на изделие.
A.5.3 Одиночный датчик с расширенным контролем (S-3.A.1)
A.5.3.1 S-3.A.1 - Определение
Данный профиль применим с одинарными двоичными датчиками с расширенными функциональными возможностями, то есть для использования различных функций контроля и управления датчиком, а также возможности двоичной параметризации датчика.
A.5.3.2 S-3.A.1 - Коды
I/O-конфигурация должна быть 3Hex.
ID-код должен быть AHex.
ID-код 2 должен быть 1Hex.
A.5.3.3 S-3.A.1 - Перечень I/O-данных
Перечень (структурированный набор) битов I/O-данных характеризуется следующим образом:
Бит | Тип | Значение | Уровень контроллера | Уровень AS-i | |
D0 | Вход | Функция датчика | 0 | Низкий | Физический сигнал не обнаружен |
1 | Высокий | Физический сигнал обнаружен |
D1 | Вход | Предупреждение (Внимание!) | 0 | Низкий | Предупреждение выключено |
1 | Высокий | Предупреждение включено |
D2 | Выход | Удаленные I/O | 0 | Высокий | Функция тестирования не активна |
1 | Низкий | Функция тестирования активна |
D3 | - | Удаленный вход | 0 | - | - |
1 | - | - |
D0 должен использоваться только как вход для состояния переключающего элемента в датчике,
термин "физический сигнал" в
графе "определение уровня" описан в разделе A.2.
D1 следует использовать только как предупреждающий сигнал. Это указывает на то, что датчик работает, но имеет ограниченные функциональные возможности или требует проверки.
D2 должен начать функциональное испытание только для датчика.
Необходимо контролировать доступность датчика. Об отказе устройства следует сигнализировать через бит периферийной ошибки в регистре состояния.
Чтобы ведомое устройство соответствовало данному профилю, биты данных с D1 по D2 не должны находиться в рабочем состоянии. Мастер-запрос на неиспользуемые биты входных данных всегда должен давать высокий уровень AS-i.
A.5.3.4 S-3.A.1 - Перечень параметров
A.5.3.4.1 S-3.A.1 - Индуктивные датчики приближения
Для индуктивных бесконтактных переключателей перечень (структурированный набор) битов параметров характеризуется следующим образом:
Бит | Тип | Значение | Уровень контроллера | Уровень AS-i | Описание уровня |
P0 | Параметр | Таймер | 0 | Низкий | Функция таймера включена |
1 | Высокий | Функция таймера выключена |
P1 | Параметр | Инверсия D0 | 0 | Низкий | Инверсия D0 |
1 | Высокий | D0 как установлено |
P2 | Параметр | Специальная функция | 0 | Низкий | Специальная функция |
1 | Высокий | Базовая функция |
P3 | - | Вне доступа | | | |
| | |
P0 следует использовать только для активации функции таймера.
P1 должен использоваться только для инвертирования установленного уровня D0.
P2 следует использовать только для настройки специальной функции датчика. Такой функцией может быть, например, специальный режим, обучение, сброс датчика и т.д.
Для того чтобы ведомое устройство соответствовало данному профилю, необязательно использовать биты параметров от P0 до P2.
A.5.3.4.2 S-3.A.1 - Фотоэлектрические датчики приближения
Для фотоэлектрических бесконтактных переключателей перечень (структурированный набор) битов параметров характеризуется следующим образом:
Бит | Тип | Значение | Уровень контроллера | Уровень AS-i | Описание уровня |
P0 | Параметр | Рабочая частота | 0 | Низкий | Высокая рабочая частота |
1 | Высокий | Низкая рабочая частота |
P1 | Параметр | Инверсия D0 | 0 | Низкий | Инверсия D0 |
1 | Высокий | D0 как установлено |
P2 | Параметр | Специальная функция | 0 | Низкий | Специальная функция |
1 | Высокий | Базовая функция |
P3 | - | Вне доступа | | | |
| | |
P0 следует использовать только для изменения рабочей частоты датчика.
P1 должен использоваться только для инвертирования установленного уровня D0.
P2 следует использовать только для настройки специальной функции датчика. Такой функцией может быть, например, специальный режим, обучение, сброс датчика и т.д.
Для того чтобы ведомое устройство соответствовало этому профилю, необязательно использовать биты параметров от P0 до P2.
A.5.3.4.3 S-3.A.1 - Переключатель уровня
Для переключателей уровня перечень (структурированный набор) битов параметров характеризуется следующим образом:
Бит | Тип | Значение | Уровень контроллера | Уровень AS-i | Описание уровня |
P0 | Параметр | Время задержки | 0 | Низкий | Функция задержки включена |
1 | Высокий | Функция задержки выключена |
P1 | Параметр | Чувствительность 1 | 0 | Низкий | Низкая чувствительность 1 |
1 | Высокий | Высокая чувствительность 1 |
P2 | Параметр | Чувствительность 2 | 0 | Низкий | Низкая чувствительность 2 |
1 | Высокий | Высокая чувствительность 2 |
P3 | - | Вне доступа | | | |
| | |
P0 следует использовать только для включения или выключения функции таймера датчика.
P1 и P2 должны использоваться только для настройки чувствительности переключателя уровня в соответствии со следующим порядком:
P2 | P1 | Уровень чувствительности |
0 | 0 | Самая низкая чувствительность |
0 | 1 | Низкая чувствительность |
1 | 0 | Высокая чувствительность |
1 | 1 | Самая высокая чувствительность |
Чтобы ведомое устройство соответствовало этому профилю, биты параметров с P0 по P2 не могут использоваться.
A.5.3.4.4 S-3.A.1 - Другие датчики
Для других датчиков перечень (структурированный набор) от P0 до P2 находится на рассмотрении. В настоящий момент этот профиль может применяться, но параметры от P0 до P2 не должны использоваться.
A.5.3.5 S-3.A.1 - Дополнительные требования
Данные функции относятся к отдельным битам данных, битам неисправности периферии и битам параметров, используемых для конкретного датчика. Они должны быть описаны в документации на изделие.
A.5.4 Удаленный I/O с двойными сигналами в режиме расширенной адресации (S-0.A.2, S-3.A.2, S-7.A.2, S-8.A.2, S-B.A.2)
A.5.4.1 S-X.A.2 - Определение
Данные профили ведомых используют возможности расширенной адресации и включают приложения одного или двух двоичных датчиков или приводов, каждый из которых имеет два сигнала данных. Профили ведомых предусматривают возможность использовать одну функцию мониторинга для каждого датчика или привода, например, такую как предупреждение, сообщение об отказе, сигнал неисправности и т.д. Профили ведомых включают также устройства удаленного входа/выхода для подключения обычных датчиков с антивалентным выходом к линии AS-i или раздельное соединение (Y) для входов и выходов.
A.5.4.2 S-X.A.2 - Коды
I/O-код должен быть 0Hex, 3Hex, 7Hex, 8Hex и BHex.
ID-код должен быть AHex.
ID2-код должен быть 2Hex.
A.5.4.3 S-X.A.2 - Перечень I/O-данных
A.5.4.3.1 X = 0 (4 входа)
Перечень (структурированный набор) битов I/O-данных характеризуется следующим образом:
Бит | Тип | Значение | Уровень контроллера | Уровень AS-i | |
D0 | Вход | Датчик 1 | 0 | Низкий | Физический сигнал не обнаружен |
1 | Высокий | Физический сигнал обнаружен |
D1 | Вход | Сигнал монитора 1 | 0 | Низкий | Предупреждение/неисправность |
1 | Высокий | Нормальная работа |
D2 | Вход | Датчик 2 | 0 | Низкий | Физический сигнал не обнаружен |
1 | Высокий | Физический сигнал обнаружен |
D3 | Вход | Сигнал монитора 2 | 0 | Низкий | Предупреждение/неисправность |
1 | Высокий | Нормальная работа |
D0 и D2 должны использоваться только для входных сигналов от переключающих элементов датчика 1 и 2, соответственно,
термин "физический сигнал" в
графе "описание уровня" определен в разделе A.2. Если ведомое устройство является удаленным I/O-портом, к которому могут быть подключены два датчика, то понятия "обнаружен физический сигнал" и "физический сигнал не обнаружен" следует заменить на "переключающий элемент (внешнего) датчика замкнут" и "переключающий элемент в (внешнем) датчике разомкнут" соответственно.
D1 и D3 должны использоваться только для контрольного сигнала датчиков 1 и 2 соответственно. Сигналы мониторинга могут указывать, например, когда соответствующий датчик имеет ограниченные функциональные возможности, находится в критическом состоянии или неисправен, выдает предупреждение, нуждается в проверке и т.д.
Контрольные сигналы D1 и D3 также могут быть антивалентными для сигналов функции датчика D0 и D2 соответственно. Тогда перечень (структурированный набор) битов данных будет следующим:
Бит | Тип | Значение | Уровень контроллера | Уровень AS-i | Описание уровня |
D0 | Вход | Датчик 1 | 0 | Низкий | Физический сигнал не обнаружен |
1 | Высокий | Физический сигнал обнаружен |
D1 | Вход | Датчик 1 | 0 | Низкий | Физический сигнал обнаружен |
1 | Высокий | Физический сигнал не обнаружен |
D2 | Вход | Датчик 2 | 0 | Низкий | Физический сигнал не обнаружен |
1 | Высокий | Физический сигнал обнаружен |
D3 | Вход | Датчик 2 | 0 | Низкий | Физический сигнал обнаружен |
1 | Высокий | Физический сигнал не обнаружен |
A.5.4.3.2 X = 3, 7, 8, B
Если ведомое устройство является удаленным I/D-портом, к которому могут быть подключены датчики/приводы, то перечень (структурированный набор) битов данных должен быть следующим:
Бит | Тип | Значение | Уровень контроллера | Уровень AS-i | Описание уровня |
D0 | - | Удаленный I/O | 0 | - | - |
1 | - | - |
D1 | - | Удаленный I/O | 0 | - | - |
1 | - | - |
D2 | - | Удаленный I/O | 0 | - | - |
1 | - | - |
D3 | - | Удаленный I | 0 | - | - |
1 | - | - |
Для D0 - D3 не существует специального перечня (структурированного набора), но в общем порту или разъеме допускается только комбинация D0/D1 или D2/D3. Нет конкретного значения битов I/O-данных. Каждый бит I/O-данных является отдельным битом удаленного I/O, и между отдельными битами нет никакой связи.
D3 недоступен в качестве выхода.
A.5.4.4 S-X.A.2 - Перечень параметров
Перечень (структурированный набор) битов параметров характеризуется следующим образом:
Бит | Тип | Значение | Уровень контроллера | Уровень AS-i | Описание уровня |
P0 | Параметр | Сторожевая функция | 0 | Низкий | Сторожевая функция выключена |
1 | Высокий | Сторожевая функция включена |
P1 | Параметр | Входной фильтр | 0 | Низкий | Входной фильтр включен |
1 | Высокий | Входной фильтр выключен |
P2 | Параметр | Режим синхронных I/O-данных | 0 | Низкий | Режим синхронных I/O-данных вкл. |
1 | Высокий | Режим синхронных I/O-данных выкл. |
P3 | - | Вне доступа | | | |
| | |
P0 должен использоваться только для отключения функции сторожевого таймера, контролирующей непрерывность коммуникационной активности ведомого устройства.
Минимальное время сторожевого таймера должно быть равно или больше 40 мс, а максимальное время сторожевого таймера для отключения приводов/выходов должно быть меньше или равно 100 мс.
Параметр P1 может использоваться для включения входного фильтра, который подавляет входные импульсы во всех входных каналах.
Чтобы ведомое устройство соответствовало этому профилю ведомого, биты параметров P0, P1 и P2 не могут использоваться.
A.5.4.5 S-X.A.2 - Порты и разъемы
A.5.4.5.1 S-X.A.2 - Порт на линии AS-i
Имеются два контакта для подключения ведомого устройства к линии AS-i (ASI+/ASI-). На их реализацию помимо требований нет никаких ограничений.
A.5.4.5.2 S-X.A.2 - I/O-порт
Если для соединения используется штекерный разъем на 12 или 8 мм в соответствии с IEC 60947-5-2 (приложение D), то этот разъем должен иметь следующий набор контактов:
- контакт 1: (+) питание;
- контакт 2: бит входных данных D1 или D3;
- контакт 3: (-) питание;
- контакт 4: бит входных данных D0 или D2.
Примечание - Разрешены только комбинации D0/D1 или D2/D3.
Допускается добавление к каждой вилке второй вилки для обеспечения более универсальных возможностей подключения. Эта вилка должна быть розеткой со следующими выводами:
- контакт 1 = (+) питание;
- контакт 2 = не используется;
- контакт 3 = (-) питание;
- контакт 4 = бит входных данных D1 или D3.
A.5.4.5.3 S-X.A.2 - Порт выходных данных
Если для соединения используется штекер 12 или 8 мм в соответствии с IEC 60947-5-2 (приложение D), то для активного контакта (включая энергию, например, привода) штекер должен быть гнездовым со следующей цоколевкой:
- контакт 1 = (+) питание в случае npn-логики;
- контакт 2 = выход D1;
- контакт 3 = (-) питание в случае pnp-логики;
- контакт 4 = выход D0 или D2.
Примечание - Разрешены только комбинации D0/D1.
Допускается добавление к каждому штекерному разъему еще одного для обеспечения более универсальных возможностей подключения. Этот разъем должен иметь следующую цоколевку:
- контакт 1: (+) питание;
- контакт 2: не используется;
- контакт 3: (-) питание;
- контакт 4: выход D1.
A.5.4.5.4 S-X.A.2 - Порт питания
Если для подключения вспомогательной энергии или энергии от линии AS-i используется штекерный разъем на 12 или 8 мм, то он должен иметь следующий набор контактов:
- контакт 1: (+) питание;
- контакт 2: не используется;
- контакт 3: (-) питание;
- контакт 4: не используется.
A.5.4.6 S-X.A.2 - Маркировка
На корпусе оборудования удаленные I/D-порты должны иметь четкую уникальную идентификацию доступных портов, такую как биты I/D-данных и питание от системы AS-i, а также четкую идентификацию pnp- или npn-логики, используемой в портах.
Порты для 4 битов I/D-данных с D0 по D3 должны быть помечены номерами от 1 до 4. В общем, для уникальной идентификации портов может использоваться одна буква, например: I - для входных данных, O - для выходных данных и т.д. Должны использоваться только прописные буквы. Буквы A, B и P зарезервированы для антивалентных входов/выходов, двунаправленных входов/выходов и выходов параметров соответственно.
A.5.4.7 S-X.A.2 - Дополнительные требования
Для pnp-логики уровни напряжения и токи в портах удаленного I/D-устройства должны соответствовать требованиям к входному порту из IEC 61131-2. Для входа npn-логики также должен использоваться IEC 61131-2.
Значение временной задержки для I/O-сигнала между поступлением в порт удаленного I/D-устройства и его доступностью на линии AS-i должно быть менее 5 мс для входных данных и 20 мс для выходных данных. Фактическое значение задержки времени должно быть указано в документации на изделие.
В качестве опции порты удаленного I/D могут иметь встроенную функцию сторожевого таймера, контролирующую непрерывность связи. Однако такая функция сторожевого таймера не должна иметь время отклика менее 40 мс. В документации на изделие должно быть указано, содержат ли удаленные I/D-порты функцию сторожевого таймера.
Примечание - Для портов удаленного I/D с дополнительным источником энергии доступность, перегрузка, уменьшение и т.д. в части вспомогательной энергии может контролироваться электронными средствами. Если такая функция контроля используется, то ее следует реализовать либо с помощью функции локального сброса ведомого устройства, которая запрещает обмен данными с ведущим устройством, и/или с помощью бита сбоя периферии. О применимости этой функции монитора в портах удаленного I/O должно быть указано в документации на изделии.
A.6 Ведомые профили для ведомых устройств с поддержкой комбинированных транзакций
A.6.1 Профиль ведомого устройства для комбинированной транзакции типа 1 (S-7.1, аналоговый профиль)
Примечание - Этот профиль был заменен профилем S-7.3. Не рекомендуется S-7.1 для новых разработок.
A.6.2 Расширенный профиль ведомого устройства для комбинированной транзакции типа 1 (S-7.2, расширенный аналоговый профиль)
Примечание - Этот профиль был заменен профилем S-7.4. Не рекомендуется использовать S-7.2 в новых разработках.
A.6.3 Профиль ведомого устройства для комбинированной транзакции типа 1 (S-7.3, интегрированный аналоговый профиль)
A.6.3.1 S-7.3 - Общие положения
Профиль ведомого устройства S-7.3 специально разработан для поддержки передачи аналоговых значений во встроенном программном обеспечении мастеров AS-i. Кроме того, он позволяет обмениваться данными в виде цифровых двухбайтовых значений с датчиками и приводами. Профиль S-7.3 позволяет мастеру AS-i представлять данные аналоговых датчиков AS-i так же, как в случае обычных модулей аналогового входа/выхода. Для этого он определяет длину данных и формат передаваемых аналоговых величин.
Профиль использует комбинированный тип транзакции 1, как указано в
5.7.2 для передачи данных.
Примечание - Фиксированный формат данных позволяет быстро и легко передавать значения аналоговых величин на контроллер или от него в том же формате данных, как и для обычных аналоговых плат входа/выхода. Фиксированная длина данных имеет то преимущество, что пользователю не нужно настраивать длину данных для каждого ведомого устройства. Кроме того, упрощается обработка ошибок и реализация алгоритмов. Основным преимуществом интеграции передачи аналоговых значений во встроенное ПО мастера AS-i является увеличение скорости передачи данных и более простое управление для пользователя.
A.6.3.2 S-7.3 - Коды
I/O-код должен быть 7Hex.
Идентификационный код должен быть 3Hex.
Расширенный идентификационный код 2 должен использоваться, как показано на
рисунке A.1.
| I3 | I2 | I1 | I0 | |
| I3 | I2 | I1 | I0 | |
|  4 Bit Information  | |
I3 | I2 | I1 | I0 | Определение (описание) | Ограничения |
X | X | 0 | 0 | Ведомый с одним каналом | |
X | X | 0 | 1 | Ведомый с двумя каналами | |
X | X | 1 | 0 | Ведомый с четырьмя каналами | |
1 | 1 | 1 | 1 | Ведомый с четырьмя каналами | Только для ведомых устройств, которые не поддерживают расширенный код ID1/2 |
X | | X | X | Режим транспарентности | |
X | 1 | X | X | Передача аналоговых величин | |
0 | X | X | X | Выход ведомого | |
1 | X | X | X | Вход ведомого | |
Рисунок A.1 - Определение битов расширенного кода
ID2 для S-7.3
A.6.3.3 S-7.3 - Перечень I/O-данных и параметров
Перечень (структурированный набор) битов I/O-данных приведен в
5.7.2.1. Использование битов параметров является необязательным, что должно быть указано в документации на изделие.
A.6.3.4 S-7.3 - Порты и разъемы
A.6.3.4.1 S-7.3 - Порт на линии AS-i
Есть два контакта для подключения ведомого устройства к линии AS-i (ASI+/ASI-). На их реализацию помимо требований нет никаких ограничений.
A.6.3.4.2 S-7.3 - Порт входных данных
Если для соединения используется 12-мм штекерный разъем, то согласно IEC 60947-5-2 (приложение D) он должен иметь следующий набор контактов:
вход напряжения/тока:
- контакт 1: (+) питание;
- контакт 2: положительный вход тока/напряжения;
- контакт 3: (-) питание;
- контакт 4: отрицательный вход тока/напряжения;
- контакт 5: функциональное заземление (опция);
сопротивления входа, например датчика температуры Pt100:
- контакт 1: положительный токовый выход;
- контакт 2: вход положительного напряжения;
- контакт 3: отрицательный токовый выход;
- контакт 4: вход отрицательного напряжения;
- контакт 5: функциональное заземление (опция).
A.6.3.4.3 S-7.3 - Порт выходных данных
Если для соединения используется штекерный разъем на 12 мм в соответствии с IEC 60947-5-2 (приложение D), то для активного выхода (включая силовой, например, для привода) разъем должен иметь следующий набор контактов:
- контакт 1: положительный выход тока/напряжения;
- контакт 2: не подключен;
- контакт 3: выход отрицательного тока/напряжения;
- контакт 4: выход, параметр и т.д.
- контакт 5: функциональное заземление (опция).
A.6.3.4.4 S-7.3 - Порт питания
Если для подключения вспомогательной энергии или энергии от линии AS-i используется штекерный разъем на 12 или 8 мм, то набор контактов этого разъема должен быть следующим:
- контакт 1: (+) питание;
- контакт 2: не используется;
- контакт 3: (-) питание;
- контакт 4: не используется.
A.6.3.5 S-7.3 - Дополнительные требования
Данные передаются частями по 3 бита плюс управляющий бит K, как указано в
5.7.2.3. Верхняя строка обозначает информацию, отправленную из приемника данных, нижняя строка - соответствующий ответ от источника данных.
| Информационные данные пользователя | Биты добав. инф. |
1 | 1 | 1 | 1 | 0 | 1 | 1 | 0 | 0 | 0 | 1 | 1 | 0 | 1 | 0 | 0 | 0 | 1 | 0 | 0 | 0 |
E3 | E2 | E1 | D16 | D15 | D14 | D13 | D12 | D11 | D10 | D9 | D8 | D7 | D6 | D5 | D4 | D3 | D2 | D1 | O | V |
Примечание - Данные в этой
таблице показаны на уровне контроллера. На линии AS-i мастер-запросы будут передаваться в инвертированном виде.
I/O-данные передаются от ведомого устройства к ведущему AS-i, а от ведущего устройства AS-i к ведомому в виде двоичного числа, представленного дополнительным значением до двух. Поскольку старший бит D16 этого числа также является знаковым битом (для аналоговых величин), то дополнительный знаковый бит не требуется.
Ширина данных фиксирована и составляет 16 битов данных D1 ... D16, три бита мультиплексирования E1 ... E3 и O, V.
Последовательность всегда начинается с битов мультиплексирования и заканчивается битами дополнительной информации (слева направо, как показано выше). Запрос данных "K110" опускается.
E3, E2, E1 указывают адрес входного/выходного канала данных в виде двоичного числа. Если ведомое устройство имеет более одного канала, то I/O-данные каналов передаются широковещательно (циклически), а соответствующий номер канала назначается через E3, E2, E1.
Биты дополнительной информации имеют следующее значение (уровень контроллера):
- O: переполнение (0 означает значение в диапазоне измерения, 1 означает значение вне диапазона);
- V: допустимость (1 означает допустимое значение, 0 - недопустимое значение).
Максимальное количество каналов ограничено четырьмя. Переполнение используется для ведомых устройств аналогового ввода, а также может использоваться для транспарентных входов ведомых устройств. Для выходов ведомых устройств мастер AS-i всегда устанавливает бит переполнения в ноль.
A.6.3.6 AS-7.3 - Представление данных
Ведомые устройства профиля S-7.3 могут передавать аналоговые значения или цифровые двухбайтовые значения (прозрачный режим). Представление данных и их обработка различны для этих двух типов ведомых устройств.
A.6.3.6.1 S-7.3 - Ведомые устройства с прозрачным режимом
Ведомые устройства с прозрачным режимом могут быть входными или выходными ведомыми. Они передают цифровые двухбайтовые значения от мастер AS-i или к нему. Эти значения могут быть, например, значениями счетчиков или цифровыми входами/выходами.
Для прозрачных значений нет нижнего/верхнего предела диапазона или состояния вне диапазона.
A.6.3.6.2 Значение по умолчанию для прозрачных ведомых устройств ввода
Мастер AS-i устанавливает для входных данных прозрачного входного канала значение по умолчанию 0000Hex: когда реализуется одно из следующих условий:
- после инициализации ведущего устройства AS-i для этого канала не была осуществлена допустимая передача данных в соответствии с профилем S-7.3;
- ведомое устройство отсутствует в списке активных ведомых устройств (LAS);
- ведущее устройство AS-i обнаружило ошибку бита переключения для этого ведомого входа (см.
5.7.2.6);
- последняя передача данных по этому каналу была завершена с правильным битом, установленным в "0".
Тем самым контроллер получает информацию о том, что измеренное значение недействительно.
A.6.3.6.3 S-7.3 - Аналоговые ведомые устройства
Данные ведомых устройств аналогового ввода/вывода S-7.3 представлены как два дополнительных значения с фиксированной длиной данных в 16 бит. Для датчиков/приводов, которым требуется меньшее разрешение, младшие значащие биты заполняются нулями, например:
| | ИС МЕГАНОРМ: примечание. Здесь и далее в таблицах ячейки, выделенные серой "заливкой" в официальном тексте документа, в электронной версии документа обозначены символом "&". | |
Бит данных # | D16 | D15 | D14 | D13 | D12 | D11 | D10 | D9 | D8 | D7 | D6 | D5 | D4 | D3 | D2 | D1 |
16-битное аналоговое значение | 0 | 1 | 0 | 0 | 0 | 1 | 1 | 0 | 0 | 1 | 1 | 1 | 0 | 0 | 1 | 1 |
12-битное аналоговое значение | 0 | 1 | 0 | 0 | 0 | 1 | 1 | 0 | 0 | 1 | 1 | 1 | & 0 | & 0 | & 0 | & 0 |
8-битное аналоговое значение | 0 | 1 | 0 | 0 | 0 | 1 | 1 | 0 | & 0 | & 0 | & 0 | & 0 | & 0 | & 0 | & 0 | & 0 |
Поскольку данные представлены как два дополнительных значения, то бит D16 представляет знаковый бит.
A.6.3.6.4 Диапазон измерения аналоговых ведомых устройств
Пример диапазона значений ведомого аналогового входа:
Измеренные значения | Диапазон | Примечания |
Десятичные | Шестнадцатеричные |
32 767 | 7FFFHex | Вне диапазона | Установлен бит переполнения |
32 511 ... 27 649 | 7FFFHex ... 6C01Hex | Превышение диапазона (необязательно) | Аналоговое значение по-прежнему действует, но поскольку оно выходит за пределы номинального диапазона, то может иметь более широкий допуск, чем в номинальном диапазоне |
27 648 ... -27 648 | 6C00Hex ... 9 400Hex | Номинальный диапазон | Значение измерения соответствует указанному допуску |
-27 649 ... -32 512 | 93FFHex ... 8 100Hex | Ниже диапазона (необязательно) | Аналоговое значение по-прежнему действует, но поскольку оно выходит за пределы номинального диапазона, то может иметь более широкий допуск, чем в номинальном диапазоне |
-32 768 | 8 000Hex | Вне диапазона | Установлен бит переполнения |
Возможный диапазон измерения - от 8001Hex до 7FFEHex. Превышения диапазона, значения ниже диапазона и пределы номинального диапазона зависят от конкретной реализации ведомого устройства. Также могут быть варианты, которые используют весь возможный номинальный диапазон от 8001Hex до 7FFEHex и не реализуются ниже и выше диапазона.
8001Hex всегда представляет собой недостаточное заполнение, 7FFEHex - это всегда состояние переполнения.
Бит переполнения показывает, что измеренное значение недействительно (переполнение или потеря значимости).
A.6.3.6.5 Значение по умолчанию для аналоговых входов ведомых
Мастер AS-i устанавливает для входных данных аналогового входного канала по умолчанию значение 7FFFHex, если реализуется одно из следующих условий:
- после инициализации ведущего устройства AS-i для этого канала не было выполнено ни одной допустимой передачи данных в соответствии с профилем S-7.3;
- ведомое устройство отсутствует в списке активных ведомых устройств (LAS);
- ведущее устройство AS-i обнаружило ошибку бита переключения для этого ведомого входа (см.
5.7.2.6);
- последняя передача данных по этому каналу была завершена с приемлемым битом, установленным в "0";
- установлен бит переполнения.
Таким образом, контроллер получает сообщение, что значение недействительно.
A.6.4 Расширенный профиль ведомого устройства для комбинированной транзакции типа 1 (S-7.4, Расширенный интегрированный аналоговый профиль)
A.6.4.1 S-7.4 - Общие положения
Профиль ведомого устройства S-7.4 использует тот же механизм передачи данных, что и профиль S-7.3 для аналоговых ведомых устройств. Кроме того, он определяет ведомое устройство с четырехбитным режимом (4I/4O). Профиль S-7.4 специально разработан для интегрированной поддержки в мастера AS-i. В дополнение к профилю S-7.3 он предлагает расширенные функции, среди прочего, для загрузки наборов параметров в ведомое устройство для работы более сложных ведомых устройств.
Он использует комбинированный тип транзакции 1, как указано в
5.7.2, для передачи данных.
Примечание - Расширенные функции определяются идентично функциям в профиле S-7.2.
Передача и динамический отклик контролируются посредством операторского управления функциями контроллера (вызовы главного интерфейса AS) в самом контроллере или посредством главного устройства с расширенным набором функций.
A.6.4.2 S-7.4 - Коды
I/O-код должен быть 7Hex.
Идентификационный код должен быть 4Hex.
Расширенный идентификационный код 2 должен использоваться, как показано на
рисунке A.2:
| I3 | I2 | I1 | I0 | |
| I3 | I2 | I1 | I0 | |
|  4 Bit Information  | |
I3 | I2 | I1 | I0 | Определение (описание) | Ограничения |
X | 1 | 0 | 0 | Ведомый с одним каналом | |
X | 1 | 0 | 1 | Ведомый с двумя каналами | |
X | 1 | 1 | 0 | Ведомый с четырьмя каналами | |
1 | 1 | 1 | 1 | Ведомый с четырьмя каналами | Только для ведомых устройств, которые не поддерживают расширенный код ID1/2 |
0 | 0 | 0 | 0 | 4-битный режим (4I/4O) | |
0 | 1 | X | X | Выход ведомого | |
1 | 1 | X | X | Вход ведомого | |
Рисунок A.2 - Определение битов расширенного кода
ID2 для S-7.4
A.6.4.3 S-7.4 - перечень I/O-данных и битов параметров
Перечень (структурированный набор) битов данных ввода/вывода и битов параметров приведен в
5.7.2.1. Реализация функций, назначенных полубайтам параметров F
Hex и D
Hex, является обязательной, остальные - необязательными и должны быть указаны в документации изготовителя.
A.6.4.4 S-7.4 - Порты и разъемы
A.6.4.4.1 S-7.4 - Порт на линии AS-i
Имеется два контакта для подключения ведомого устройства к линии AS-i (ASI+/ASI-). На их реализацию помимо требований нет никаких ограничений.
A.6.4.4.2 S-7.4 - Порт входных данных
Если для соединения используется разъем на 12 мм в соответствии с IEC 60947-5-2 (приложение D), то этот разъем должен иметь следующую цоколевку:
Вход напряжения/тока:
- контакт 1: (+) питание;
- контакт 2: положительный вход тока/напряжения;
- контакт 3: (-) электропитание;
- контакт 4: отрицательный вход тока/напряжения;
- контакт 5: функциональное заземление (опция).
Вход сопротивления, например, Pt100:
- контакт 1: положительный токовый выход;
- контакт 2: вход положительного напряжения;
- контакт 3: отрицательный токовый выход;
- контакт 4: вход отрицательного напряжения;
- контакт 5: функциональное заземление (опция).
A.6.4.4.3 S-7.4 - Порт выходных данных
Если для соединения используется разъем на 12 мм в соответствии с IEC 60947-5-2 (приложение D), то для активного выхода (включая, например, электропитание для привода) этот разъем должен иметь следующую цоколевку:
- контакт 1: положительный выход тока/напряжения;
- контакт 2: не подключен;
- контакт 3: выход отрицательного тока/напряжения;
- контакт 4: выход, параметр и т.д.;
- контакт 5: функциональное заземление (опция).
A.6.4.4.4 S-7.4 - порт питания
Если для подключения вспомогательной энергии или энергии от линии AS-i используется штекерный разъем на 12 или 8 мм, то этот разъем должен иметь следующую цоколевку:
- контакт 1: (+) питание;
- контакт 2: не используется;
- контакт 3: (-) питание;
- контакт 4: не используется.
A.6.4.5 S-7.4 - Дополнительные требования
Данные передаются частями по 3 бита плюс управляющий бит K, как указано в
5.7.2.3. Верхняя строка обозначает информацию, отправленную из приемника данных, нижняя строка - соответствующий отклик от источника данных.
| Информационные данные пользователя | Биты добавочной информации |
| | | | | | |
1 | 1 | 1 | 1 | 0 | 1 | 1 | 0 | 0 | 0 | 1 | 1 | 0 | 1 | 0 | 0 | 0 | 1 | 0 | 0 | 0 |
E3 | E2 | E1 | D16 | D15 | D14 | D13 | D12 | D11 | D10 | D9 | D8 | D7 | D6 | D5 | D4 | D3 | D2 | D1 | O | V |
Примечание - Данные в этой
таблице показаны на уровне контроллера. По линии AS-i мастер-запросы будут передаваться в инвертированном виде.
Измеряемые переменные передаются с ведомого на ведущее устройство AS-i и от мастера AS-i к ведомому в виде двоичного числа, представленного дополнительным значением до двух. Поскольку старший бит D16 этого числа также является битом знака (для аналоговых значений), то дополнительный бит знака не требуется.
Ширина данных фиксирована и составляет 16 битов данных D1 ... D16, три бита мультиплексирования E1 ... E3 и O, V. Последовательность всегда начинается с битов мультиплексирования и заканчивается битами дополнительной информации (слева направо, как показано выше). Запрос данных "K110" опускается.
E3, E2, E1 указывают адрес (измерительный канал) в виде двоичного числа. Если ведомое устройство измеряет переменную на нескольких каналах, измеренные значения каналов передаются широковещательно (циклически), и соответствующий номер канала назначается через E3, E2, E1.
Биты дополнительной информации имеют следующее значение (уровень контроллера):
- O: переполнение (0 означает значение в диапазоне измерения, 1 означает значение вне диапазона);
- V: действительный (1 означает приемлемое значение, 0 означает недопустимое значение).
Максимальное количество каналов ограничено до 4. Переполнение используется для аналоговых входов ведомых. Для ведомых выходов AS-i мастер всегда устанавливает бит переполнения в ноль.
A.6.4.6 S-7.4 - Представление данных
Ведомые устройства профиля S-7.4 могут передавать аналоговые значения, цифровые двухбайтовые значения (прозрачный режим) или данные 4I/4O. Представление данных и обработка данных различны для этих трех типов ведомых устройств.
A.6.4.6.1 S-7.4 - Ведомые устройства с прозрачным режимом
Ведомые устройства с прозрачным режимом могут быть входными или выходными ведомыми. Они передают цифровые двухбайтовые значения из/в AIDI/AODI мастера AS-i. Эти значения могут быть, например, значениями счетчиков или цифровыми входами/выходами.
Для прозрачных значений нет нижнего/верхнего диапазона или вне диапазона.
A.6.4.6.2 Значение по умолчанию для прозрачных входов ведомых устройств
Мастер AS-i устанавливает входные данные для прозрачного входного канала на значение по умолчанию 0000Hex, когда реализуется одно из следующих условий:
- после инициализации ведущего устройства AS-i для этого канала не было выполнено ни одной допустимой передачи данных в соответствии с профилем S-7.4;
- ведомое устройство отсутствует в списке активных ведомых (LAS);
- ведущее устройство AS-i обнаружило ошибку бита переключения для этого входа ведомого (см.
5.7.2.6);
- последняя передача данных для этого канала была завершена с приемлемым битом, установленным в "0".
Таким образом, контроллер получает сообщение, что измеренное значение неприемлемо.
A.6.4.6.3 S-7.4 - Аналоговые ведомые устройства
Данные ведомых устройств аналогового ввода/вывода S-7.4 представлены как два дополнительных значения с фиксированной длиной данных в 16 бит. Для датчиков/приводов, которым требуется меньшее разрешение, наименее значимые биты заполняются нулями, например:
Бит данных # | D16 | D15 | D14 | D13 | D12 | D11 | D10 | D9 | D8 | D7 | D6 | D5 | D4 | D3 | D2 | D1 |
16-битное аналоговое значение | 0 | 1 | 0 | 0 | 0 | 1 | 1 | 0 | 0 | 1 | 1 | 1 | 0 | 0 | 1 | 1 |
12-битное аналоговое значение | 0 | 1 | 0 | 0 | 0 | 1 | 1 | 0 | 0 | 1 | 1 | 1 | & 0 | & 0 | & 0 | & 0 |
8-битное аналоговое значение | 0 | 1 | 0 | 0 | 0 | 1 | 1 | 0 | & 0 | & 0 | & 0 | & 0 | & 0 | & 0 | & 0 | & 0 |
Поскольку данные представлены как два дополнительных значения, бит D16 представляет бит знака.
A.6.4.6.4 Диапазон измерения аналоговых ведомых устройств
Пример диапазона значений ведомого аналогового входа:
Измеренные значения | Диапазон | Примечания |
Десятичные | Шестнадцатеричные |
32767 | 7FFFHex | Вне диапазона | Установлен бит переполнения |
32511 ... 27649 | 7FFFHex ... 6C01Hex | Превышение диапазона (необязательно) | Аналоговое значение по-прежнему действует, но поскольку оно выходит за пределы номинального диапазона, то может иметь более широкий допуск, чем в номинальном диапазоне |
27648 ... -27648 | 6C00Hex ... 9400Hex | Номинальный диапазон | Значение измерения соответствует указанному допуску |
-27649 ... -32512 | 93FFHex ... 8100Hex | Ниже диапазона (необязательно) | Аналоговое значение по-прежнему действует, но поскольку оно выходит за пределы номинального диапазона, то может иметь более широкий допуск, чем в номинальном диапазоне |
-32768 | 8000Hex | Вне диапазона | Установлен бит переполнения |
Возможный диапазон измерения - от 8 001Hex до 7FFEHex.
Пределы номинального диапазона, а также значения выше и ниже диапазона зависят от конкретной реализации ведомого устройства. Также могут быть варианты, которые используют весь возможный номинальный диапазон от 8001Hex до 7FFEHex и не реализуются ниже и выше диапазона.
8000Hex всегда представляет собой недостаточное заполнение, 7FFFHex всегда представляет состояние переполнения.
Бит переполнения показывает, что измеренное значение неприемлемо (переполнение или потеря значимости).
A.6.4.6.5 Значение по умолчанию для входов аналоговых ведомых устройств
Мастер AS-i устанавливает для входных данных аналогового входного канала значение по умолчанию 7FFFHex, когда реализуется одно из следующих условий:
- после инициализации ведущего устройства AS-i не была осуществлена допустимая передача данных в соответствии с профилем S-7.4 для этого канала M;
- ведомое устройство отсутствует в списке активных ведомых устройств (LAS);
- ведущее устройство AS-i обнаружило ошибку бита переключения для входа этого ведомого (см.
5.7.2.6);
- последняя передача данных по этому каналу была завершена с приемлемым битом, установленным в "0";
- установлен бит переполнения.
Таким образом, контроллер получает сообщение, что измеренное значение недопустимо.
A.6.4.6.6 S-7.4 - Ведомые устройства с 4-битным режимом
Обмен данными ведомых устройств S-7.4 4I/4O осуществляется с помощью IDI и ODI ведущего устройства. Значение битов данных должно быть указано в документации изготовителя.
A.6.4.7 S-7.4 - Идентификация ведомых устройств
В профиле S-7.4 возможны три типа ведомых устройств:
- аналоговые ведомые устройства (вход/выход);
- ведомые устройства, передающие 16-битные цифровые значения (прозрачный режим);
- ведомые устройства с 4-битным режимом (4I/4O).
Тип определяется полем E-типа в строке идентификатора ведомого устройства.
A.6.4.7.1 S-7.4 - Аналоговые ведомые устройства (E-type = 1)
Для аналоговых ведомых устройств в соответствии с профилем S-7.4 передача аналоговых данных осуществляется так же, как передача данных аналоговых ведомых устройств профиля S-7.3 (см.
A.4.4.3). E-тип в строке идентификатора этого ведомого устройства должен быть установлен на значение 1 (см. ниже).
Кроме того, аналоговые ведомые устройства профиля S-7.4 поддерживают расширенные функции, такие как чтение строки идентификатора и т.д. (см. ниже).
A.6.4.7.2 S-7.4 - Ведомые устройства в прозрачном режиме (E-тип 2)
Вместо передачи аналоговых значений с профилем S-7.4 можно дополнительно передавать цифровые 16-битные входные или выходные значения. В этом случае для E-типа в строке идентификатора этого ведомого устройства должно быть установлено значение 2 (см. ниже).
A.6.4.7.3 S-7.4 - Ведомые устройства с 4-битным режимом (E-тип 3)
Ведомые устройства, принадлежащие к этому типу, способны предлагать все функции S-7.4. Однако при передаче данных пользовательской информации они не используют тройную передачу, описанную в соответствии с S-7.3, а вместо этого, как и в случае обычного ведомого устройства 4I/4O, данные пользовательской информации передаются с максимальной шириной 4 бита. Этот тип в основном встречается в ведомых устройствах, которые обмениваются только до 4 бит цифровой информации при нормальной работе. За счет передачи наборов параметров возможны расширенные настройки и расширенный набор функций.
Если ведомое устройство с 4-битным режимом отсутствует в списке активных ведомых устройств (LAS), то ведущее устройство AS-i устанавливает соответствующее входное значение в своем образе входного процесса 0Hex.
A.6.4.8 S-7.4 - Считывание ID и диагностики, чтение и запись параметра
Если нормальный цикл передачи данных должен быть прерван для вставки считывания ID и диагностики, считывания или записи параметра, то ведущее и ведомое устройства должны соблюдать последовательность, описанную в
5.7.2.5.
A.6.4.8.1 S-7.4 - Считывание строки идентификатора ведомого устройства
С помощью этой функции строка идентификатора считывается мастером из ведомого устройства.
Используемые структуры данных определены ниже. Максимальная длина строки идентификатора в профиле S-7.4 ограничена 219 байтами. Рекомендуется ограничить длину строки идентификатора 33 байтами, чтобы упростить обработку в мастере AS-i.
Примечание - Эта функция идентична соответствующей функции профиля S-7.2.
Для ведомого устройства S-7.4.0 (4I/4O) мастер должен гарантировать, что двоичный выход приемлем сразу после ответа параметра "1111Bin", если вызов дополнительного параметра "1110Bin" (конец связи) не используется.
Для ведомого устройства S-7.4.0 (4I/4O) мастер должен изменить данные на двоичный выход не позднее чем через 30 мс, после того как ответ параметра будет "1111Bin", если вызов дополнительного параметра "1110Bin" (конец связи) не используется.
В случае ведомого устройства 7.4.0 (4I/4O) и при отсутствии вызова параметра "1110Bin" или при отсутствии ответа от ведомого на вызов параметра "1110Bin" ведомое устройство не должно использовать выходные данные ведущего устройства в течение 60 мс после ответа ведомого "1111Bin" на запрос параметра "1111Bin".
Если был вызов параметра "1110Bin", на который ведомое устройство ответило "1110Bin" в течение 1 мс, то выходные данные ведущего устройства приемлемы сразу после вызова параметра "1111Bin".
Ведомое устройство должно ответить на первый запрос данных после того, как оно ответило на запрос параметра "1111Bin" с помощью "1111Bin" с приемлемыми входными данными.
Блок идентификации (строка идентификатора), который может быть считан с ведомого устройства, предоставляет информацию о его рабочем поведении.

reserved bits
Рисунок A.3 - Структура данных строки идентификатора (S-7.4)
A.6.4.8.2 S-7.4 - Описание объектов в строке идентификатора
MUX
MUX (мультиплексор) показывает количество мультиплексированных каналов ведомого устройства. Количество каналов всегда должно быть установлено как "Число = число MUX + 1".
Имя объекта | id_mux | |
Длина объекта | 3 бита | |
Диапазон значений | 0 - 3 | |
Содержание | 0 | Ведомый имеет один канал |
| 1 | Ведомый имеет 2 канала |
| 2 | Ведомый имеет 3 канала |
| 3 | Ведомый имеет 4 канала |
E-тип
E-тип определяет конструктивный вариант ведомого устройства в зависимости от его функционального поведения и структурирования пользовательских информационных данных. Его применяют для классификации ведомых устройств S-7.4.
Имя объекта | id_e_type | |
Длина объекта | 5 бит | |
Диапазон значений | 0 - 31 | |
Содержание | 1 | Передача аналоговых значений |
| 2 | Передача 16-битных цифровых значений |
| 3 | Четырехбитный режим (операция 4I/4O) |
| 0; 4 - 31 | Зарезервировано для более поздних приложений |
I/O
Этот бит указывает, предлагает ли ведомое устройство выходы или входы во время передачи данных пользователя.
Имя объекта | id_io | |
Длина объекта | 1 бит | |
Диапазон значений | 0 - 1 | |
Содержание | 0 | Передача данных пользователя от ведомого к контроллеру (вход) |
| 1 | Передача информационных данных пользователя от контроллера к ведомому (выход) |
2D
Этот бит указывает, поддерживается ли двойная передача данных. Следует обратить внимание на то, что ведомые устройства S-7.4 поддерживают только однократную передачу данных.
Имя объекта | id_2d | |
Длина объекта | 1 бит | |
Диапазон значений | 0 - 1 | |
Содержание | 0 | Одна передача данных |
DT_START
Указывает, с какой тройки данных должна начинаться нормальная передача данных (тройная последовательность). В профиле S-7.4 длина данных фиксирована и составляет 16 бит данных и OV.
Имя объекта | id_dt_start | |
Длина объекта | 3 бита | |
Диапазон значений | 5 | |
Содержание | 5 | От D16 + OV |
DT_COUNT
Указывает, какое количество троек может быть передано во время обычной передачи данных после троек начала DT. В профиле S-7.4 количество DT зафиксировано на 5.
Имя объекта | id_dt_count | |
Длина объекта | 3 бита | |
Диапазон значений | 5 | |
Содержание | 5 | Количество переданных троек (без последней тройки с D1, O, V) |
EDT_READ
Зарезервировано для будущих расширений. Будет присвоен 0 до окончательного определения.
Имя объекта | id_edt_read | |
Длина объекта | 3 бита | |
Диапазон значений | 0 | |
Содержание | 0 | Функция недоступна |
EDT_WRITE
Зарезервировано для будущих расширений. Будет присвоен 0 до окончательного определения.
Имя объекта | id_edt_write | |
Длина объекта | 3 бита | |
Диапазон значений | 0 | |
Содержание | 0 | Функция недоступна |
X bits
Эти зарезервированные биты в настоящее время не используются и не должны использоваться иначе.
Имя объекта | id_x | |
Длина объекта | 1 бит | |
Диапазон значений | 0 | Зарезервировано |
Содержание | 0 | Постоянно установлено на 0 |
DIAG
Этот бит указывает, предлагает ли ведомое устройство возможность чтения диагностической строки.
Имя объекта | id_diag | |
Длина объекта | 1 бит | |
Диапазон значений | 0 - 1 | |
Содержание | 0 | Функция недоступна; переключение параметров не должно использоваться |
| 1 | Диагностическая строка доступна |
F - следующие биты
Этот бит указывает, имеет ли передаваемая строка дополнительную тройную последовательность для чтения.
Имя объекта | id_f | |
Длина объекта | 1 бит | |
Диапазон значений | 0 - 1 | |
Содержание | 0 | Нет дальнейшей тройной последовательности; конец строки |
| 1 | Доступна дополнительная тройная последовательность; строка еще не закончилась |
V - биты достоверности
Этот бит указывает, была ли ранее переданная тройная последовательность достоверной или содержала ошибки. В случае ошибки вся последовательность должна быть отброшена.
Имя объекта | id_v | |
Длина объекта | 1 бит | |
Диапазон значений | 0 - 1 | |
Содержание | 0 | Тройная последовательность недостоверна |
| 1 | Тройная последовательность достоверна |
Чтение количества байтов параметра
Этот байт указывает, сколько байтов параметров ведомое устройство предоставляет для доступа на чтение и является верхним пределом. Фактическое число во время передачи строки определяется следующим битом (Follow bit).
Имя объекта | id_p_count_read | |
Длина объекта | 8 бит | |
Диапазон значений | 0 - 219 | |
Содержание | 0 | Функция недоступна; переключение параметров не должно использоваться |
| N | Количество байтов параметра, которые можно прочитать |
Записать количество байтов параметра
Этот байт указывает, сколько байтов параметров ведомое устройство предоставляет для доступа на запись, и является верхним пределом. Фактическое число во время передачи строки определяется следящим битом.
Имя объекта | id_p_count_write | |
Длина объекта | 8 бит | |
Диапазон значений | 0 - 219 | |
Содержание | 0 | Функция недоступна; переключение параметров не должно использоваться |
| N | Количество байтов параметров, которые можно записать |
Код изготовителя
Этот байт содержит код изготовителя (Vendor ID - идентификатор поставщика). Идентификатор поставщика не должен быть равен 0. Он назначается уполномоченным органом. Код должен быть указан в документации ведомого устройства.
Имя объекта | id_p_count_vendor | |
Длина объекта | 8 бит | |
Диапазон значений | 0 - 244 | |
Содержание | 0 | Зарезервировано |
| 1 - 254 | Код для компаний-членов |
| 255 | Код группы для всех нечленов |
Идентификатор устройства
Эти байты содержат идентификатор устройства, который соответствующие изготовители могут присваивать сами. За управление идентификатором устройства и определение его значения отвечает изготовитель. Код указан в документации на ведомое устройство.
Имя объекта | id_p_count_device | |
Длина объекта | 14 бит ... | |
Диапазон значений | 0 - ... | |
Содержание | N | Определяется изготовителем |
A.6.4.8.3 S-7.4 - Считывание диагностической строки из ведомого
Строка диагностики, которую можно считать с ведомого устройства, предлагает диагностическую информацию для поддержки подробного поиска и устранения неисправностей.
Примечание - Эта функция идентична соответствующей функции, определенной в профиле S-7.2.
Максимальная длина диагностической строки в профиле S-7.4 ограничена 220 байтами пользовательских данных (т.е. длина диагностической строки составляет 330 байтов). Рекомендуется ограничить диагностическую строку до 32 байтов пользовательских данных, чтобы упростить обработку в мастере AS-i.
A.6.4.8.4 S-7.4 - Структура данных диагностической строки
Строка диагностики, которую можно считать с ведомого устройства, предлагает диагностическую информацию для поддержки подробного поиска и устранения неисправностей. Поскольку содержимое этой строки в значительной степени зависит от соответствующего ведомого устройства и его функций, то определяется только внешняя структура строки.
Структурирование и значения содержащихся в нем объектов зависят от соответствующего ведомого устройства и приведены в его описании.

reserved bits
Рисунок A.4 - Структура данных диагностической
строки (S-7.4)
A.6.4.8.5 S-7.4 - Описание объектов в диагностической строке
X-биты
Эти зарезервированные биты в настоящее время не используются и не должны использоваться иначе.
Имя объекта | id_x | |
Длина объекта | 1 бит | |
Диапазон значений | 0 | Зарезервировано |
Содержание | 0 | Постоянно установлено на 0 |
F - следующий бит
Этот бит указывает, имеет ли передаваемая строка еще одну тройную последовательность для чтения.
Имя объекта | id_f | |
Длина объекта | 1 бит | |
Диапазон значений | 0 - 1 | |
Содержание | 0 | Нет дальнейшей тройной последовательности; конец строки |
| 1 | Доступна дополнительная тройная последовательность; строка еще не закончилась |
V - бит достоверности
Этот бит указывает, была ли ранее переданная тройная последовательность достоверной или содержала ошибки. В случае ошибки вся последовательность должна быть отброшена.
Имя объекта | id_v | |
Длина объекта | 1 бит | |
Диапазон значений | 0 - 1 | |
Содержание | 0 | Тройная последовательность недостоверна |
| 1 | Тройная последовательность достоверна |
A.6.4.8.6 S-7.4 - Считывание строки параметров
С помощью этой функции строка параметров считывается ведущим из ведомого устройства.
Используемые структуры данных определены ниже. Максимальная длина строки идентификатора в профиле S-7.4 ограничена 220 байтами. Рекомендуется ограничить длину строки идентификатора 32 байтами, чтобы упростить обработку в мастере AS-i.
A.6.4.8.7 S-7.4 - Структура данных строки параметров
Строка параметров, которая может быть считана из записи в ведомое устройство, содержит рабочую информацию и рабочие настройки для ведомого устройства. Поскольку содержимое этой строки очень сильно зависит от соответствующего ведомого устройства и его функций, то определяется только внешняя структура строки. Структура содержащихся в нем объектов и их значения зависят от соответствующего ведомого устройства и приведены в его описании.

reserved bits
Рисунок A.5 - Структура данных строки параметров (S-7.4)
A.6.4.8.8 S-7.4 - Описание объектов в строке параметров
X-биты
Эти зарезервированные биты в настоящее время не используются и не должны использоваться иначе.
Имя объекта | id_x | |
Длина объекта | 1 бит | |
Диапазон значений | 0 | Зарезервировано |
Содержание | 0 | Постоянно установлено на 0 |
F - следующие биты
Этот бит указывает, имеет ли передаваемая строка еще одну тройную последовательность для чтения.
Имя объекта | id_f | |
Длина объекта | 1 бит | |
Диапазон значений | 0 - 1 | |
Содержание | 0 | Нет дальнейшей тройной последовательности; конец строки |
| 1 | Доступна дополнительная тройная последовательность; строка еще не закончилась |
V - биты достоверности
Этот бит указывает, была ли ранее переданная тройная последовательность достоверной или содержала ошибки. В случае ошибки вся последовательность должна быть отброшена.
Имя объекта | id_v | |
Длина объекта | 1 бит | |
Диапазон значений | 0 - 1 | |
Содержание | 0 | Тройная последовательность недостоверна |
| 1 | Тройная последовательность достоверна |
A.6.4.8.9 S-7.4 - Запись строки параметров
Эта функция используется для записи полной строки параметров от ведущего к ведомому. Перенос строки завершен ведомым устройством. Подробнее см.
5.7.2.3 и
таблицу 10.
Максимальная длина строки параметров в профиле S-7.4 ограничена 220 байтами. Рекомендуется ограничить длину строки параметров 32 байтами, чтобы упростить обработку в мастере AS-i.
Следует обратить внимание на то, что строка параметров хранится в энергонезависимой памяти в ведомых устройствах S-7.4.
Для ведомого устройства S-7.4.0 (4I/4O) ведущее устройство должно гарантировать, что двоичный выход действителен сразу после ответа параметра "1111Bin", если используется вызов необязательного параметра "1110Bin" (конец связи).
Для ведомого устройства S-7.4.0 (4I/4O) ведущее устройство должно изменить данные на двоичный выход не позднее чем через 30 мс после того, как ответ параметра будет "1111Bin", если оптимальный вызов параметра "1110Bin" (конец связи) не используется.
В случае ведомого устройства 7.4.0 (4I/4O) и при отсутствии вызова параметра "1110Bin" или при отсутствии ответа на вызов параметра "1110Bin" ведомое устройство не должно использовать выходные данные ведущего устройства в течение 60 мс после ответа на запрос параметра "1111Bin" с помощью "1111Bin".
Если был вызов параметра "1110Bin", на который ведомое устройство ответило "1110Bin" в течение 1 мс, то выходные данные ведущего устройства достоверны сразу после вызова параметра "1111Bin". Ведомое устройство должно ответить на первый запрос данных после того, как оно ответило на запрос параметра "1111Bin" с "111Bin" с достоверными входными данными.
A.6.4.9 Обработка ошибок
Если ведущее устройство AS-i переключается с обычного цикла данных на расширенные функции (чтение строки идентификатора, считывание диагностики, чтение/запись строки параметров), то мастер AS-i может немедленно прервать нормальный цикл данных, что означает, что нет необходимости, чтобы мастер завершил текущую тройную передачу аналогового значения. Ведомое устройство обнаруживает сообщение с параметрами и должно повторно синхронизировать свой механизм тройной передачи.
A.6.5 Профили ведомых для комбинированной транзакции типа 2 (S-7.5.5, S-7.A.5, S-B.A.5)
A.6.5.1 Общие положения
Профили S-7.A.5 и S-7.5.5 предназначены для комбинированных полевых устройств, т.е. ведомых AS-i, которые имеют цифровые входы/выходы, а также последовательные входы/выходы. Цифровые входы и/или выходы могут использоваться для передачи сигналов переключения (аналогично профилю S-1.1). Последовательный интерфейс может использоваться для обмена данными об идентификации устройства, сложной конфигурации и параметрах, подробной диагностической информацией и данными цифрового ввода и/или вывода (аналогично профилю S-7.4).
Профиль S-B.A.5 предназначен для последовательных полевых устройств, которые имеют только последовательные входы/выходы.
Последовательный интерфейс представляет собой полнодуплексный канал данных с минимальной пропускной способностью прибл. 100 бод в каждом направлении для стандартных ведомых устройств и 50 бод для ведомых устройств в режиме расширенного адреса.
С помощью этого профиля будет возможно поддерживать интеграцию ведомых устройств AS-i в приложения FDT/DTM (инструмент полевого устройства/диспетчер типов устройств) и в среды OPC (связывание и внедрение объектов для управления процессами).
Ведомые устройства с профилем S-7.A.5 или S-B.A.5 должны быть способны работать в режиме расширенной адресации. Ведомые с профилем S-7.5.5 должны быть способны работать в стандартном режиме адресации в соответствии с настоящим стандартом. При этом используется комбинированный тип транзакции 2, как указано в
5.7.3, для передачи данных.
A.6.5.2 Коды
Следующие кодовые комбинации должны поддерживать комбинированный тип транзакции 2:
- комбинированное полевое устройство в стандартном адресном режиме: код ввода/вывода 7Hex, ID-код 5Hex, код ID2 5Hex;
- комбинированное полевое устройство в расширенном адресном режиме: код ввода/вывода 7Hex, код ID AHex, код ID2 5Hex;
- полевое устройство последовательной связи в расширенном адресном режиме: код ввода/вывода BHex, код ID AHex, код ID2 5Hex.
A.6.5.3 Определение битов данных ввода/вывода и параметров
Значение I/O-битов:
Бит | Тип | Значение | Уровень контроллера | Уровень AS-i | Описание уровня |
D0 | Вход | Цифровые данные на входе | 0 | Низкий | (недоступно в S-B.A.5) |
1 | Высокий | |
D1 | Вход | Цифровые данные на входе | 0 | Низкий | (недоступно в S-B.A.5) |
1 | Высокий | |
D2 | Вход | Тактовые импульсы на входе | 0 | Низкий | Бит данных достоверен |
1 | Высокий | Бит данных недостоверен |
D3 | Вход | Прием последовательных данных | 0 | Низкий | Информационный бит от ведомого к ведущему: 0 |
1 | Высокий | Информационный бит от ведомого к ведущему: 1 |
D0 | Выход | Тактовые импульсы на выходе | 0 | Высокий | Бит данных недостоверен |
1 | Низкий | Бит данных достоверен |
D1 | Выход | Отправка последовательных данных | 0 | Высокий | Информационный бит от ведомого к ведущему: 0 |
1 | Низкий | Информационный бит от ведомого к ведущему: 1 |
D2 | Выход | Цифровые данные на выходе | 0 | Высокий | (недоступно в S-B.A.5) |
1 | Низкий | |
D3 | Выход | Цифровые данные на выходе | 0 | Высокий | (недоступно в S-B.A.5 и S-7.A.5) |
1 | Низкий | |
Для входов D0 и D1 и выходов D2 и D3 специального перечня не существует. В этом профиле нет конкретного значения этих битов ввода/вывода. Каждый из этих битов I/O-данных является отдельным битом удаленного I/O, и между отдельными битами нет особой связи.
Входы D2, D3 и выходы D0, D1 используются как полнодуплексные каналы последовательной передачи данных в соответствии с требованиями, приведенными ниже.
Рекомендуется использовать биты параметров в соответствии со следующим образцом:
Бит | Тип | Значение | Уровень контроллера | Уровень AS-i | Описание уровня |
P0 | Параметр на выходе | Сторожевая функция (сторожевой таймер) | 0 | Низкий | Сторожевая функция выключена |
1 | Высокий | Сторожевая функция включена |
P1 | Параметр на выходе | Входной фильтр | 0 | Низкий | Входной фильтр включен |
1 | Высокий | Входной фильтр выключен |
P2 | Параметр на выходе | ... | 0 | Низкий | |
1 | Высокий | |
P3 | Выход | ... | 0 | Низкий | (недоступно в S-B.A.5 и S-7.A.5) |
1 | Высокий | |
Выходной параметр P0 должен использоваться только для отключения функции сторожевого таймера, контролирующей непрерывность коммуникационной активности ведомого устройства. Сторожевой таймер должен использоваться для определения поведения выходов (цифровых и/или аналоговых) в случае прерывания связи: если сторожевой таймер включен, то выходы должны перейти в состояние по умолчанию; если сторожевой таймер отключен, то выходы должны оставаться в соответствующем состоянии.
Выходной параметр P1 должен использоваться только для включения входного фильтра (цифровых и/или аналоговых входов).
Параметры P0 и/или P1 не могут использоваться, чтобы ведомое устройство соответствовало этому профилю ведомого устройства.
A.6.5.4 Структура данных и объекты
Данные, передаваемые с этим типом транзакции, являются побайтовыми. Информация о данных начинается с байта команды/ответа, за которым может следовать один или несколько байтов данных:
Если тип данных имеет длину более одного байта, то старший байт отправляется первым.
Таблица A.9
Команды для комбинированной транзакции типа 2
Код | Команда/отклик (ответ) | Данные |
0Dec | Получить циклические данные от ведомого | Следуют 1 ... 8 байтов данных (обязательно, только если данные существуют) |
1Dec | Поместить циклические данные в ведомое устройство | Следуют 1 ... 8 байтов данных (обязательно, только если данные существуют) |
16Dec | Ациклический стандартный запрос службы чтения | Далее следует индекс, длина |
80Dec | Ациклический стандартный ответ службы чтения | Следуют данные |
144Dec | Ациклический стандартный ответ службы чтения не в порядке | Следует стандартный код ошибки |
18Dec | Ациклический запрос службы чтения, зависящий от поставщика | Далее следует индекс, длина |
82Dec | Ациклический ответ службы чтения, зависящий от поставщика | Следуют данные |
146Dec | Ациклический ответ службы чтения, специфичный для поставщика, не в порядке | Следует стандартный код ошибки |
17Dec | Запрос службы ациклической стандартной записи | Далее следует индекс, длина и данные |
81Dec | Ациклический стандартный ответ службы записи | |
145Dec | Ациклический стандартный ответ службы записи не в порядке | Следует стандартный код ошибки |
83Dec | Ациклический запрос службы записи, специфичный для поставщика | Далее следует индекс, длина и данные |
147Dec | Ациклический ответ службы записи, зависящий от поставщика, не в порядке | Следует стандартный код ошибки |
Чтобы ведомое устройство соответствовало этому профилю ведомого устройства, команды, кроме определенных выше, могут быть не реализованы. Дальнейшие команды находятся на рассмотрении.
Каждый запрос на услугу должен подтверждаться соответствующим ответом. Циклические данные отправляются без подтверждения. Запрещается открывать более одного неподтвержденного запроса одновременно.
После начала связи ведущее устройство должно сначала прочитать ID-объект и настроить изображение аналоговых входных данных и изображение аналоговых выходных данных в соответствии с информацией, приведенной в байте 4 объекта ID. Циклические входные данные A-ведомого копируются в канал 0 и 1 из соответствующих адресов ведомого устройства и циклических входных данных B-ведомого устройства в канал 2 и 3. Данные каналов 0 и 1 об образах данных аналогового выхода передаются A-ведомому, а данные каналов 2 и 3 - B-ведомому. В случае однобайтовых данных используется старший байт образа аналоговых входных/выходных данных.
Службы ациклического чтения и записи используют структуру данных, приведенную в
таблицах A.10 -
A.13.
Таблица A.10
Запрос сервиса ациклической записи (тип 2)
Байт | Биты: (0 - 7 для байтовых конструкций; 0 - 15 для словарных конструкций) |
| 7 | 6 | 5 | 4 | 3 | 2 | 1 | 0 |
0 | Код |
1 | Индекс |
2 | Длина (1...(x - 2)) |
3...x | Данные |
Таблица A.11
Запрос сервиса ациклического чтения (тип 2)
Байт | Биты: (0 - 7 для байтовых конструкций; 0 - 15 для словарных конструкций) |
| 7 | 6 | 5 | 4 | 3 | 2 | 1 | 0 |
0 | Код |
1 | Индекс |
2 | Длина (1...(x - 2)) |
Таблица A.12
Ответ сервиса ациклической записи (тип 2)
Байт | Биты: (0 - 7 для байтовых конструкций; 0 - 15 для словарных конструкций) |
| 7 | 6 | 5 | 4 | 3 | 2 | 1 | 0 |
0 | Код |
Таблица A.13
Ответ сервиса ациклического чтения (тип 2)
Байт | Биты: (0 - 7 для байтовых конструкций; 0 - 15 для словарных конструкций) |
| 7 | 6 | 5 | 4 | 3 | 2 | 1 | 0 |
0 | Код |
1...x | Индекс |
Примечание 1 - Для переменной x рекомендуется использовать значения, меньшие или равные 32.
Состояние тайм-аута возникает, когда между концом запроса на обслуживание и началом соответствующего ответа проходит время более 1 с. В таком случае мастер должен сообщить об этом состоянии контроллеру. Если ведомое устройство получает второй запрос, не ответив на первый, то оно должно прервать свою ациклическую последовательную связь.
Тайм-аут для циклической передачи данных не задан. Это позволяет как ведущему, так и ведомому устройству передавать данные циклически или по событию. Если ведущее и/или ведомое устройство передает только событие передачи данных, они должны передать свои данные, по крайней мере один раз после считывания ID-объекта для инициализации образа аналоговых входных данных ведущего и/или выходных данных ведомого.
Информация о длине должна обрабатываться ведущим и ведомым следующим образом: если ведущее устройство запрашивает длину данных, превышающую длину, определенную в ведомом, то ведомое устройство может вернуть максимальное количество определенных байтов и затем завершить передачу. Если ведущее устройство запрашивает меньше байтов, чем определено на ведомом устройстве, то ведомое устройство должно отправить столько байтов, сколько было запрошено, а затем завершить передачу.
Таблица A.14
Перечень индекса 0 (обязательный): ID объекта (R)
Байт | Биты: (0 - 7 для байтовых конструкций; 0 - 15 для словарных конструкций) |
| 15 | 14 | 13 | 12 | 11 | 10 | 9 | 8 |
| 7 | 6 | 5 | 4 | 3 | 2 | 1 | 0 |
0 | ID поставщика (высокий) |
1 | ID поставщика (низкий) |
2 | ID устройства (высокий) |
3 | ID устройства (низкий) |
4 | 0: аналоговый выход; 1: прозрачный выход | 000Bin: нет выхода 001Bin: 1 байт выход 010Bin: выход 1 слова 011Bin: выход 2 слов 100Bin: выход 3 слов 101Bin: выход 4 слов 110Bin - 111Bin: зарезервировано | 0: аналоговый вход; 1: прозрачный вход | 000Bin: нет входа 001Bin: 1 байт на входе 010Bin: ввод 1 слова 011Bin: ввод 2 слов 100Bin: ввод 3 слов 101Bin: ввод 4 слов 110Bin - 111Bin: зарезервировано |
От 5 до 31 | Определяет поставщик |
Примечание 2 - Для профилей S-7.A.5 и S-B.A.5 идентификаторы для 3 или 4 слов не должны использоваться.
Примечание 3 - Если выбран аналоговый вход и/или аналоговый выход, то вход и/или выход должны состоять из 1 слова в формате INT по соображениям совместимости с профилями S-7.3 и S-7.4.
Таблица A.15
Перечень индекса 1 (обязательный): объект диагностики (R)
Байт | Биты: (0 - 7 для байтовых конструкций; 0 - 15 для словарных конструкций) |
| 7 | 6 | 5 | 4 | 3 | 2 | 1 | 0 |
0 | Стандартный код диагностики |
От 5 до 31 | Определяет поставщик |
Идентификатор поставщика не может быть равен 0 и присваивается уполномоченным органом. Идентификатор изделия и данные, определяемые поставщиком (например, серийный номер устройства), присваиваются изготовителем.
Идентификатором поставщика вместе с идентификатором изделия определяется профиль устройства. Он в свою очередь определяет формат, длину и содержание всей информации, которой можно обмениваться между устройством и сетью, а также поведение устройства.
Стандартный код ошибки определяется следующим образом:
Код ошибки | Значение |
0 | Нет ошибки |
1 | Недопустимый индекс |
2 | Недопустимая длина |
3 | Запрос не выполнен |
4 | Занят (запрос не был выполнен полностью в установленные сроки; повторить попытку позже) |
Стандартный диагностический код определяется следующим образом:
Диагностический код | Значение |
0 | Нет ошибки |
255 | Общая ошибка |
Код диагностики, определенный поставщиком, не является обязательным.
Ведомым устройствам не разрешается предоставлять какие-либо ациклические услуги без предварительного запроса мастера. Если ведомое устройство хочет передать диагностические данные, то оно может установить флаг Peripheral Fault (периферийный сбой). Затем контроллер должен отправить запрос сервису ациклического чтения для диагностики объекта.
Рекомендуется определять профили устройств в соответствии с IEC 61915.
A.6.5.5 Дополнительные требования
Если "комбинированное полевое устройство" является входным модулем общего назначения и использует разъемы M12 в соответствии с IEC 60947-5-2 (приложение D), то рекомендуется использовать разъемы со следующей цоколевкой:
- контакт 1: (+) питание;
- контакт 2: аналоговый вход (напряжение или ток);
- контакт 3: (-) питание;
- контакт 4: двоичный вход;
- контакт 5: заземление (необязательно).
A.6.6 Профили ведомых устройств для комбинированной транзакции типа 3 (S-7.A.7, S-7.A.A)
A.6.6.1 Общие положения
A.6.6.1.1 S-7.A.7
Профиль ведомого устройства S-7.A.7 предназначен для ведомых устройств 4I/4O в режиме расширенной адресации.
Он использует комбинированный тип транзакции 3, как указано в
5.7.4, для передачи данных.
A.6.6.1.2 S-7.A.A
Профиль ведомого устройства S-7.A.A предназначен для ведомых устройств 8I/8O в режиме расширенной адресации.
Он использует комбинированный тип транзакции 3, как указано в
5.7.4, для передачи данных.
A.6.6.2 Коды
Конфигурация ввода/вывода должна быть 7Hex.
Идентификационный код должен быть AHex.
Расширенный код ID2 должен быть 7Hex в случае ведомого устройства 4I/4O и AHex в случае ведомого устройства 8I/8O.
Расширенный код ID1 должен быть 7Hex (фиксированное значение) в случае ведомого устройства 4I/4O. Расширенный код ID1 должен быть 7Hex (фиксированное значение) в случае ведомого устройства 8I/8O с несогласованными входными и выходными данными. Расширенный код ID1 должен быть 6Hex (фиксированное значение) в случае ведомого устройства 8I/8O с согласованными входными и выходными данными.
Примечание - Фиксированное значение кода ID1 позволяет более детально расширять этот профиль.
A.6.6.3 Перечень битов данных ввода/вывода
A.6.6.3.1 S-7.A.7
Значение битов ввода/вывода:
Бит | Тип | Значение | Уровень контроллера | Уровень AS-i | Описание уровня |
D3 | Вход | Удаленный вход | 0 | Низкий | |
1 | Высокий | |
D2 | Вход | Удаленный вход | 0 | Низкий | |
1 | Высокий | |
D1 | Вход | Удаленный вход | 0 | Низкий | |
1 | Высокий | |
D0 | Вход | Удаленный вход | 0 | Низкий | |
1 | Высокий | |
D3 | Выход | (используется для расширенного адреса) | | | |
D2 | Выход | Вых. мультиплексный бит D0/D1 | D2/D3 | 0 | Высокий | Переданы значения D0/D1 |
1 | Низкий | Переданы значения D2/D3 |
D1 | Выход | D1, если D2 = 1 D3, если D2 = 0 | 0 | Высокий | |
1 | Низкий | |
D0 | Выход | D0, если D2 = 1 D2, если D2 = 0 | 0 | Высокий | |
1 | Низкий | |
В портах ведомого устройства для D0 - D3 нет специального перечня. В данном профиле нет конкретного значения этих битов ввода-вывода. Каждый из этих битов I/O-данных является отдельным битом удаленного I/O, и между отдельными битами нет особой связи.
Для получения дополнительной информации см. документацию изготовителя. Продолжительность периода обновления выходных данных должна быть указана в документации. В зависимости от реализации на ведомом устройстве все четыре выхода могут работать одновременно или не одновременно. Тип реализации должен быть указан в документации изготовителя.
A.6.6.3.2 S-7.A.A
Значение I/O-битов:
Бит | Тип | Значение | Уровень контроллера | Уровень AS-i | Описание уровня |
D3 | Вход | Удаленный вход | 0 | Низкий | |
1 | Высокий | |
D2 | Вход | Удаленный вход | 0 | Низкий | |
1 | Высокий | |
D1 | Вход | Удаленный вход | 0 | Низкий | |
1 | Высокий | |
D0 | Вход | Удаленный вход | 0 | Низкий | |
1 | Высокий | |
D3 | Выход | (используется для расширенного адреса) | | | |
D2 | Выход | Инвертированный входной мультиплексный бит 0 предыдущей передачи данных | 0 | Высокий | |
1 | Низкий | |
D1 | Выход | Удаленный выход | 0 | Высокий | |
1 | Низкий | |
D0 | Выход | Удаленный выход | 0 | Высокий | |
1 | Низкий | |
В портах ведомого устройства для D0 - D7 нет специального перечня. В данном профиле нет конкретного значения этих I/O-битов. Каждый из них является отдельным битом удаленного I/O, и между отдельными битами нет особой связи.
В случае прерывания связи или других ошибок данные должны быть установлены по умолчанию 00Hex.
Для получения дополнительной информации см. документацию изготовителя. Продолжительность периода обновления входов и выходов должна быть указана в документации. В зависимости от реализации на ведомом устройстве все восемь выходов могут работать одновременно или не одновременно. Тип приспособления должен быть указан в документации изготовителя.
A.6.6.4 Перечень параметров
Рекомендуется использовать биты параметров следующим образом:
Бит | Тип | Значение | Уровень контроллера | Уровень AS-i | Описание уровня |
P0 | Параметр | Сторожевая функция (сторожевой таймер) | 0 | Низкий | Сторожевая функция выключена |
1 | Высокий | Сторожевая функция включена |
P1 | Параметр | Входной фильтр | 0 | Низкий | Входной фильтр включен |
1 | Высокий | Входной фильтр выключен |
P2 | Параметр | - | 0 | Низкий | |
1 | Высокий | |
P3 | Параметр | Не доступно | | | |
| | |
Значение P2 будет определено позже.
P0 должен использоваться только для отключения функции сторожевого таймера, контролирующей непрерывность обмена данными и чередование информационного бита I2 ведомого устройства.
Минимальное время сторожевого таймера (коммуникационная активность) должно быть равно или больше 40 мс, а максимальное время сторожевого таймера должно быть меньше или равно 100 мс, чтобы приводы/выходы были отключены.
Параметр P1 может использоваться для включения входного фильтра, который подавляет входные импульсы во всех входных каналах.
Для того чтобы ведомое устройство соответствовало этому профилю, необязательно использовать биты параметров от P0 до P2.
A.6.6.5 Порты и разъемы
A.6.6.5.1 Порт на линии AS-i
Есть два контакта для подключения ведомого устройства к линии AS-i (ASI+/ASI-). На их реализацию кроме технических условий нет никаких ограничений.
A.6.6.5.2 Порт входных данных
Если для соединения используется штекерный разъем на 12 или 8 мм в соответствии с IEC 60947-5-2 (приложение D), рекомендуется использовать разъем со следующей цоколевкой:
- контакт 1: (+) питание;
- контакт 2: бит входных данных;
- контакт 3: (-) питание;
- контакт 4: бит входных данных.
Если имеются контакты 2 и 4, то рекомендуется зашунтировать эти контакты 2 и 4. Шунт рекомендуется применить таким образом, чтобы его нельзя было удалить с помощью простых инструментов.
A.6.6.5.3 Порт выходных данных
Если для соединения используется штекерный разъем на 12 или 8 мм в соответствии с IEC 60947-5-2 (приложение D), то для активного выхода (включая энергию, например, для привода) рекомендуется использовать разъем со следующей цоколевкой:
- контакт 1: (+) питание в случае npn-логики;
- контакт 2: не подключен;
- контакт 3: (-) питание в случае pnp-логики;
- контакт 4: выход, параметр и т.д.
С другой стороны, для пассивного выхода (например, контактов реле) рекомендуется использовать разъем со следующими контактами:
- контакт 1: переключающий контакт;
- контакт 2: нормально закрытый (NC) контакт;
- контакт 4: нормально открытый (NO) контакт.
A.6.6.5.4 Порт питания
Если для подключения вспомогательной энергии или энергии от линии AS-i используется штекерный разъем на 12 или 8 мм, то рекомендуется использовать для такого разъема следующую цоколевку:
- контакт 1: (+) питание;
- контакт 2: не используется;
- контакт 3: (-) питание;
- контакт 4: не используется.
A.6.6.6 Маркировка
На корпусе порты удаленного I/O должны иметь четкую уникальную идентификацию доступных портов, такую как биты I/O-данных и питание от системы AS-i, а также четкую идентификацию pnp- или npn-логики, которая используется для портов.
Порты для 4 битов I/O-данных с D0 по D3 рекомендуется помечать цифрами от 1 до 4. В общем, для однозначной идентификации портов может использоваться одна буква, например: I - для входных данных, O - для выходных данных и т.д. Должны использоваться только прописные буквы. Буквы A, B и P зарезервированы для антивалентных входов/выходов, двунаправленных входов/выходов и выходов параметров соответственно.
A.6.6.7 Дополнительные требования
В случае pnp-логики рекомендуется, чтобы уровни напряжения и токи на портах удаленного устройства I/O соответствовали входному порту согласно IEC 61131-2. Для npn-логики должен использоваться тот же IEC 61131-2.
Рекомендуется, чтобы значение временной задержки для I/O-сигнала между поступлением в порт удаленного устройства I/O и доступностью на линии AS-i было менее 5 мс для входных данных (для 4I/4O ведомых) или 40 мс (для ведомых устройств 8I/8O) и 40 мс для выходных данных. Фактическое значение времени задержки должно быть указано в документации на изделие.
В качестве опции порты выхода удаленного I/O могут иметь встроенную функцию сторожевого таймера, контролирующую непрерывность связи. Однако такая функция сторожевого таймера не должна иметь время отклика менее 40 мс. В документации по продукту должно быть указано, содержат ли удаленные I/O-порты функцию сторожевого таймера или нет.
Примечание - Для портов удаленного I/O со вспомогательным источником энергии доступность, перегрузка, короткое замыкание и т.д. вспомогательной энергии можно контролировать с помощью электронных средств. Если такая функция контроля используется, то она должна быть реализована либо с помощью функции локального сброса ведомого устройства, которая запрещает обмен данными с ведущим, и/или с помощью бита сбоя периферии. Использование этой функции монитора в портах удаленного I/O должно быть указано в документации по продукту.
A.6.7 Профили ведомых устройств для комбинированной транзакции типа 4 (S-7.A.8, S-7.A.9)
A.6.7.1 Общие положения
Этот профиль предлагает возможность передачи до 16 бит данных от ведомого устройства в режиме расширенной адресации ведущему устройству. Один выходной бит может использоваться как двоичный выход ведомого устройства или для переключения между двумя входными каналами. Он использует комбинированный тип транзакции 4, как указано в
5.7.5, для передачи данных.
Расширенный код ID1 определяет формат и длину данных.
A.6.7.2 Коды
Код ввода/вывода должен быть 7Hex.
Идентификационный код должен быть AHex.
Код ID2 должен быть 8Hex для одноканального ведомого устройства с 1-битным цифровым выходом и 9Hex для двухканального ведомого устройства.
Расширенный идентификационный код 1 должен использоваться, как показано на
рисунке A.6.
| S-7.A.8: | S-7.A.9: |
ID1 (Hex) | Определение | Определение |
0 | Запрещено | Ведомый передает 14-битное аналоговое значение(я) |
1 | Запрещено | Ведомый передает 14-битное аналоговое значение(я) |
2 | Запрещено | Ведомый передает 14-битное аналоговое значение(я) |
3 | Ведомый передает 8-битные прозрачные данные | Ведомый передает 14-битное аналоговое значение(я) |
4 | Ведомый передает 12-битные прозрачные данные | Ведомый передает 14-битное аналоговое значение(я) |
5 | Ведомый передает 16-битные прозрачные данные | Ведомый передает 14-битное аналоговое значение(я) |
6 | Ведомый передает 12-битные прозрачные данные | Ведомый передает 12-битное аналоговое значение(я) |
7 | Ведомый передает 14-битные прозрачные данные | Ведомый передает 14-битное аналоговое значение(я) |
Рисунок A.6 - Определение битов расширенного
кода ID1 для S-7.A.8 и S-7.A.9
ID-код 1 зафиксирован в S-7.A.8 и может определяться пользователем в S-7.A.9.
A.6.7.3 Перечень I/O-данных и параметров
Перечень (структурированный набор) битов данных ввода/вывода и битов параметров приведен в
5.7.5.1. Использование битов параметров не является обязательным и должно быть указано в документации на изделие.
A.6.7.4 Порты и разъемы
Если для соединения используется 12-мм разъем в соответствии с IEC 60947-5-2 (приложение D), то для такого разъема рекомендуется следующая цоколевка:
Вход напряжения/тока:
- контакт 1: (+) питание;
- контакт 2: положительный вход тока/напряжения;
- контакт 3: (-) питание;
- контакт 4: отрицательный вход тока/напряжения;
- контакт 5: функциональное заземление (опция).
Вход сопротивления, например, Pt100:
- контакт 1: положительный токовый выход;
- контакт 2: вход положительного напряжения;
- контакт 3: отрицательный токовый выход;
- контакт 4: вход отрицательного напряжения;
- контакт 5: функциональное заземление (опция).
1-битный цифровой порт (только S-7.A.8):
- контакт 1: (+) питание в случае npn-логики;
- контакт 2: не подключен;
- контакт 3: (-) питание в случае pnp-логики;
- контакт 4: выход;
- контакт 5: функциональное заземление (опция).
Комбинированный порт (только S-7.A.8):
- контакт 1: (+) питание;
- контакт 2: аналоговый вход (напряжение, ток или температура);
- контакт 3: (-) питание;
- контакт 4: выход;
- контакт 5: функциональное заземление (опция).
A.6.7.5 Дополнительные требования
Ведомые устройства, поддерживающие комбинированную транзакцию типа 4, могут передавать аналоговые или цифровые значения (прозрачный режим). Представление данных и обработка данных различны для этих двух типов ведомых устройств.
A.6.7.5.1 Ведомые устройства с прозрачным режимом
Ведомые устройства с прозрачным режимом передают мастеру AS-i цифровые значения длиной 8, 12 или 16 бит. Эти значения могут быть, например, значениями счетчиков или цифровыми входами. Непереданные биты заполняются мастером 0.
Например:
Бит данных # | D16 | D15 | D14 | D13 | D12 | D11 | D10 | D9 | D8 | D7 | D6 | D5 | D4 | D3 | D2 | D1 |
16-битное прозрачное | 0 | 1 | 0 | 0 | 0 | 0 | 1 | 1 | 0 | 1 | 1 | 1 | 0 | 1 | 1 | 1 |
12-битное прозрачное | 0 | 1 | 0 | 0 | 0 | 0 | 1 | 1 | 0 | 1 | 1 | 1 | 0 | & 0 | & 0 | & 0 |
8-битное прозрачное | 0 | 1 | 0 | 0 | 0 | 0 | 1 | 1 | 0 | & 0 | & 0 | & 0 | & 0 | & 0 | & 0 | & 0 |
Для прозрачных значений нет нижнего/верхнего диапазона или вне диапазона.
A.6.7.5.2 Значение по умолчанию для прозрачных ведомых устройств ввода
Мастер AS-i устанавливает для входных данных прозрачного входного канала значение по умолчанию 0Hex, когда возникает одно из следующих условий:
- после инициализации ведущего устройства AS-i для этого канала не было выполнено ни одной допустимой передачи данных в соответствии с типом комбинированной транзакции 4;
- ведомое устройство отсутствует в списке активных ведомых устройств (LAS).
Если применимо, то мастер сигнализирует контроллеру через действительный бит, что измеренное значение недействительно.
A.6.7.5.3 Аналоговые ведомые устройства
Данные ведомых устройств аналогового входа представлены как два дополнительных значения с фиксированной длиной 12 или 14 бит данных. Для датчиков, которым требуется меньшее разрешение, наименее значимые полубайты не передаются. Они заполняются мастером 0.
Например:
Бит данных # | D15 | D14 | D13 | D12 | D11 | D10 | D9 | D8 | D7 | D6 | D5 | D4 | D3 | D2 | D1 | D0 |
14-битное аналоговое значение | 0 | 1 | 0 | 0 | 0 | 1 | 1 | 0 | 0 | 1 | 1 | 1 | 0 | 0 | & 0 | & 0 |
12-битное аналоговое значение | 0 | 1 | 0 | 0 | 0 | 1 | 1 | 0 | 0 | 1 | 1 | 1 | & 0 | & 0 | & 0 | & 0 |
Поскольку данные представлены как два дополнительных значения, то бит D15 представляет бит знака.
Если расширенный идентификационный код 1 установлен на 7Hex, то аналоговые данные передаются в 4 последовательных циклах. Бит D1 в последнем цикле содержит бит переполнения, а бит D0 - бит состояния.
Если расширенный идентификационный код 1 установлен на 6Hex, то аналоговые данные передаются в 3 последовательных циклах. Ведущее устройство должно запрашивать бит переполнения и бит состояния в четвертом цикле, только если сигналы данных ведомого устройства переполнены (7FFHex) или недостаточны (800Hex).
Биты дополнительной информации имеют следующее значение:
Бит | Значение | Уровень контроллера | Уровень AS-i | Описание уровня |
D1 | Переполнение | 0 | Низкий | Значение в пределах диапазона измерения |
1 | Высокий | Значение вне диапазона измерения |
D0 | Статус | 0 | Низкий | Статус не в порядке |
1 | Высокий | Статус в норме |
A.6.7.5.4 Диапазон измерения аналоговых ведомых устройств
Примеры диапазона значений аналогового входа ведомого устройства приведены ниже.
Устройство (контроллер, 16 бит) | Устройство (ведомый, 12 бит) | Диапазон | Примечания |
Десятичные | Шестнадцатеричные | Десятичные | Шестнадцатеричные |
32767 | 7FFFHex | 2047 | 7FFHex | Вне диапазона | Установлен бит переполнения |
32736 ... -327752 | 7FE0Hex ... 8010Hex | 2046 ... -2047 | 7FEHex ... 801Hex | Номинальный диапазон | Значение измерения соответствует указанному допуску |
-32768 | 8000Hex | -32048 | 800Hex | Вне диапазона | Установлен бит переполнения |
800Hex всегда обозначает недостаточное заполнение, а 7FFHex - состояние переполнения.
Устройство (контроллер, 16 бит) | Устройство (ведомый, 12 бит) | Диапазон | Примечания |
Десятичные | Шестнадцатеричные | Десятичные | Шестнадцатеричные |
32767 | 7FFFHex | 8191 | 7FFFHex | Вне диапазона | Установлен бит переполнения |
32760 ... -327764 | 7FE8Hex ... 8004Hex | 8190 ... -8191 | 7FFEHex ... 2001Hex | Номинальный диапазон | Значение измерения соответствует указанному допуску |
-32768 | 8000Hex | -8192 | 20000Hex | Вне диапазона | Установлен бит переполнения |
800Hex всегда обозначает недостаточное заполнение, а 7FFHex - состояние переполнения.
Бит переполнения показывает, что измеренное значение недействительно (переполнение или потеря значимости).
A.6.7.5.5 Значение по умолчанию для аналоговых входов ведомых устройств
Мастер AS-i устанавливает для входных данных аналогового входного канала значение по умолчанию 7FFFHex, если реализуется одно из следующих условий:
- после инициализации ведущего устройства AS-i для этого канала не было выполнено ни одной допустимой передачи данных в соответствии с типом комбинированной транзакции 4;
- ведомое устройство отсутствует в списке активных ведомых устройств (LAS);
- последняя передача данных по этому каналу была завершена с правильным битом, установленным в "0";
- установлен бит переполнения.
Таким образом, он указывает контроллеру, что измеренное значение недействительно.
A.6.8 Профили ведомых устройств для комбинированной транзакции типа 5 (S-6.0.X)
A.6.8.1 Общие положения
Данный профиль описывает метод высокоскоростной передачи 8-, 12- или 16-битных двунаправленных согласованных данных с использованием 2, 3 или 4 последовательных адресов ведомых устройств.
Используется комбинированный тип транзакции 5, как указано в
5.7.6, для передачи данных.
Примечание - Изменение адреса ведомого данного типа может не работать так же, как с другими ведомыми устройствами. В частности, автоматическое назначение адреса потребует особого внимания пользователя, поскольку настоящий стандарт не содержит процедур автоматической адресации для ведомых, поддерживающих транзакции типа 5.
A.6.8.2 Коды
I/O-конфигурация должна быть 6Hex для адресов всех ведомых группы.
ID-код должен быть 0Hex для адресов всех ведомых группы.
Расширенный идентификационный код 2 устанавливается в соответствии с
таблицей 13.
Возможные комбинации I/O-конфигурации и ID-кодов приведены ниже:
| Адрес n "физического ведомого" | Адрес n + 1 | Адрес n + 2 | Адрес n + 3 |
16-битные данные | S-6.0.4/S-6.0.C | S-6.0.7 | S-6.0.6 | S-6.0.5 |
16-битные данные | S-6.0.3/S-6.0.B | S-6.0.6 | S-6.0.5 | & |
8-битные данные | S-6.0.2/S-6.0.A | S-6.0.5 | & | & |
A.6.8.3 Перечень битов I/O-данных и битов параметров
Перечень (структурированный набор) битов I/O-данных и битов параметров приведен в
5.7.6.2. Использование битов параметров не является обязательным и должно быть указано в документации на изделие.
A.6.8.4 Порты и разъемы
A.6.8.4.1 S-6.0 - Порт входных данных
Если для соединения используется 12-миллиметровая вилка в соответствии с IEC 60947-5-2 (приложение D), то разъем должен иметь следующий набор контактов:
Вход напряжения/тока:
- контакт 1: (+) питание;
- контакт 2: положительный вход тока/напряжения;
- контакт 3: (-) питание;
- контакт 4: отрицательный вход тока/напряжения;
- контакт 5: функциональное заземление (опция).
Вход сопротивления, например, Pt100:
- контакт 1: положительный токовый выход;
- контакт 2: вход положительного напряжения;
- контакт 3: отрицательный токовый выход;
- контакт 4: вход отрицательного напряжения;
- контакт 5: рабочее (функциональное) заземление (опция).
A.6.8.4.2 S-6.0 - Порт выходных данных
Если для соединения используется 12-миллиметровая вилка в соответствии с IEC 60947-5-2 (приложение D), то для активного выхода (включая электропитание, например, для привода) штекерный разъем должен иметь следующий набор контактов:
- контакт 1: выход положительного тока/напряжения;
- контакт 2: не подключен;
- контакт 3: выход отрицательного тока/напряжения;
- контакт 4: выход, параметр и т.д.;
- контакт 5: рабочее (функциональное) заземление (опция).
A.6.8.4.3 S-6.0 - Порт электропитания
Если для подключения вспомогательной мощности или энергии от линии AS-i используется штекерный разъем на 12 или 8 мм, то он должен иметь следующий набор контактов:
- контакт 1: (+) питание;
- контакт 2: не используется;
- контакт 3: (-) питание;
- контакт 4: не используется.
A.6.8.5 Дополнительные требования
Биты данных до 4 последовательных адресов ведомого устройства расположены следующим образом:
Бит данных # в AIDI/AODI | D15 | D14 | D13 | D12 | D11 | D10 | D9 | D8 | D7 | D6 | D5 | D4 | D3 | D2 | D1 | D0 |
16 бит | Адрес ведомого | n+3 | n+3 | n+3 | n+3 | n+2 | n+3 | n+2 | n+2 | n+1 | n+1 | n+1 | n+1 | n | n | n | n |
Бит данных ведомого | D3 | D2 | D1 | D0 | D3 | D2 | D1 | D0 | D3 | D2 | D1 | D0 | D3 | D2 | D1 | D0 |
16 бит | Адрес ведомого | n+2 | n+2 | n+2 | n+2 | n+1 | n+1 | n+1 | n+1 | n | n | n | n | | | | |
Бит данных ведомого | D3 | D2 | D1 | D0 | D3 | D2 | D1 | D0 | D3 | D2 | D1 | D0 | & 0 | & 0 | & 0 | & 0 |
16 бит | Адрес ведомого | n+1 | n+1 | n+1 | n+1 | n | n | n | n | | | | | | | | |
Бит данных ведомого | D3 | D2 | D1 | D0 | D3 | D2 | D1 | D0 | & 0 | & 0 | & 0 | & 0 | & 0 | & 0 | & 0 | & 0 |
Если применимо, то слово "данных" заполняется "0" в младших разрядах, которые не передаются.
A.6.8.6 S-6.0 - Представление данных
Ведомые устройства профиля S-6.0 могут передавать аналоговые или цифровые значения (прозрачный режим) длиной 8, 12 или 16 бит. Представление данных и их обработка различны для этих двух типов ведомых устройств.
A.6.8.6.1 S-6.0 - Ведомые устройства с прозрачным режимом
Ведомые устройства с прозрачным режимом передают цифровые значения длиной 8, 12 или 16 бит от мастера и к мастеру AS-i. Эти значения могут быть, например, значениями счетчиков или цифровыми входами/выходами.
Для прозрачных значений нет нижнего/верхнего диапазона или состояния вне диапазона.
A.6.8.6.2 Значение по умолчанию для прозрачных ведомых устройств
Значение по умолчанию прозрачных ведомых устройств в образе аналоговых входных данных ведущего - 0000Hex. Значение по умолчанию прозрачных ведомых в образе данных аналогового вывода ведущего - 0000Hex.
A.6.8.6.3 S-6.0 - Аналоговые ведомые устройства
Данные ведомых устройств аналогового I/O S-6.0 представлены как два дополнительных значения с фиксированной длиной 8, 12 или 16 бит данных. Для датчиков с меньшим разрешением младшие биты заполняются нулями. Ниже приведен пример:
Бит данных # | D15 | D14 | D13 | D12 | D11 | D10 | D9 | D8 | D7 | D6 | D5 | D4 | D3 | D2 | D1 | D0 |
16-битное аналоговое значение | 0 | 1 | 0 | 0 | 0 | 1 | 1 | 0 | 0 | 1 | 1 | 1 | 0 | 0 | 1 | 1 |
12-битное аналоговое значение | 0 | 1 | 0 | 0 | 0 | 1 | 1 | 0 | 0 | 1 | 1 | 1 | & 0 | & 0 | & 0 | & 0 |
8-битное аналоговое значение | 0 | 1 | 0 | 0 | 0 | 1 | 1 | 0 | & 0 | & 0 | & 0 | & 0 | & 0 | & 0 | & 0 | & 0 |
Поскольку данные представлены как два дополнительных значения, то бит D15 представляет собой бит знака.
A.6.8.6.4 Диапазон измерения аналоговых ведомых устройств
Возможный диапазон измеренных значений от 8 001Hex до 7FFEHex. Пределы номинального диапазона, его превышение и занижение зависят от конкретной реализации ведомого устройства.
8 000Hex всегда означает потерю значимости. 7FFFHex всегда представляет состояние переполнения и не должно использоваться как обычное значение. Если ведомое устройство имеет длину данных только 8 или 12 бит, то значения переполнения 7FHex или 7FFHex преобразуются в 7FFFHex, а также для согласования с форматами данных других комбинированных типов транзакций. Если ведомое устройство имеет длину данных только 8 или 12 бит, то значения потери достоверности заполняются 0.
A.6.8.6.5 Значение по умолчанию для аналоговых ведомых устройств
В случае аналогового ведомого устройства 7FFFHex является значением по умолчанию в образе аналоговых входных данных (AIDI). Значение по умолчанию для образа выходных аналоговых данных (AODI) всегда 0000Hex.
A.6.9 Ведомые устройства, связанные с безопасностью (S-0.B, S-7.B)
A.6.9.1 S-X.B - Общие положения
Данный профиль описывает ведомые устройства, связанные с безопасностью AS-i.
Он использует комбинированную транзакцию для связанных с безопасностью ведомых, как указано в
5.7.7, для передачи данных.
Примечание - Следует принимать во внимание ссылку на IEC 61508 для стандартов на продукцию, относящуюся к безопасности, или общие ссылки на стандарты безопасности.
A.6.9.2 S-X.B - Коды
Конфигурация I/O должна быть 0Hex для входов, связанных с безопасностью, или 7Hex для входов, связанных с безопасностью, и стандартных выходов.
Идентификационный код должен быть BHex.
Код ID2 должен быть 0Hex для входов, связанных с безопасностью для механических переключателей.
Код ID2 должен быть 1Hex для входов, связанных с безопасностью электронных устройств (зарезервировано).
Использование кода ID2 необязательно.
A.6.9.3 S-X.B - Перечень I/O-данных
Перечень (структурированный набор) битов входных данных, связанных с безопасностью, характеризуется следующим образом:
Вход | Состояние | Значение | Уровень As-i | Примечание (например, механические переключатели) |
Канал 1 | Протекание тока | Рабочее состояние | Определенная серия из 8 различных кодовых полубайтов | Оба контакта замкнуты |
Канал 2 | Протекание тока |
Канал 1 | Ток не течет | Нерабочее состояние (сбой) | D0, D1 = 0 | Контакт 1 замкнут |
Канал 2 | Протекание тока | D2, D3 = X | Контакт 2 разомкнут |
Канал 1 | Протекание тока | Нерабочее состояние (сбой) | D0, D1 = X | Контакт 1 разомкнут |
Канал 2 | Ток не течет | D2, D3 = 0 | Контакт 2 замкнут |
Канал 1 | Ток не течет | Нерабочее состояние | D0 ... D1 = 0 | Оба контакта разомкнуты |
Канал 2 | Ток не течет |
"X" означает "половину" полубайта код. |
Перечень (структурированный набор) стандартных выходных битов данных характеризуется следующим образом:
Бит | Тип | Значение | Уровень контроллера | Уровень AS-i | Описание уровня |
D3 | - | Удаленный выход | 0 | Высокий | - |
1 | Низкий | - |
D2 | - | Удаленный выход | 0 | Высокий | - |
1 | Низкий | - |
D1 | - | Удаленный выход | 0 | Высокий | - |
1 | Низкий | - |
D0 | - | Удаленный выход | 0 | Высокий | - |
1 | Низкий | - |
Для D0 - D3 специального перечня не существует. Нет особого значения битов выходных данных. Каждый бит таких данных является отдельным битом удаленного выхода, и между отдельными битами нет особой связи.
Об отказе устройства можно сигнализировать через бит сбоя периферии регистра состояния.
A.6.9.4 S-X.B - Перечень параметров
Использование параметров в этом профиле необязательно, если иное не определено в подпрофилях.
Если используются параметры, то все специальные функции, которыми управляли эти параметры, должны быть отключены по умолчанию (биты параметра P0..3 = 1).
A.6.9.5 S-X.B - Порты и разъемы
A.6.9.5.1 S-X.B - Порт на линии AS-i
Применяются два контакта для подключения ведомого устройства к линии AS-i (ASI+/ASI-). На их реализацию кроме технических условий нет никаких ограничений.
A.6.9.5.2 S-X.B - Порт входных данных
Если ID-код ID2 = 0Hex и для соединения используется штекерный разъем на 12 мм (с 4 - 5 контактами) или на 8 мм (4-контактный) в соответствии с IEC 60947-5-2 (приложение D), то эти разъемы должны иметь следующий набор контактов:
подключение механических переключателей (NC), [ID2 = 0Hex]:
- контакт 1: канал 1;
- контакт 2: канал 1;
- контакт 3: канал 2 (опционально);
- контакт 4 = канал 2 (опционально);
- контакт 5: земля (необязательно).
О доступности дополнительного порта необходимо указать в документации.
Примечание - К портам модуля могут быть подключены устройства, связанные с безопасностью, со схемой контактов, приведенной на
рисунке A.7.
Рисунок A.7 - Подключение механических переключателей
A.6.9.6 S-X.B - Маркировка
На корпусе удаленный входной порт, связанный с безопасностью, должен иметь четкую уникальную идентификацию этого профиля.
A.6.9.7 S-X.B - Дополнительные требования
Значение временной задержки для входного сигнала между изменением состояния порта удаленного устройства ввода, связанного с безопасностью, и доступностью на линии AS-i должно быть менее 5 мс для входных данных, если имеет место переход из включенного состояния в выключенное.
Подробная функция бита неисправности периферии должна быть описана в документации на устройство. Максимально возможный уровень полноты безопасности согласно IEC 61508 должен быть описан в документации на изделие.
Примечание - Безопасная передача данных гарантируется только в сочетании с блоком управления, связанным с безопасностью. Блок управления, связанный с безопасностью, контролирует правильность поведения ведущего устройства AS-i (т.е. линейная адресация от наименьшего к высшему адресу). Это означает, что при будущих изменениях настоящего стандарта необходимо учитывать поведение блока управления, связанного с безопасностью.
(обязательное)
B.1 Стандартные мастера (ведущие устройства)
Стандартные мастера отличаются от расширенных мастеров тем, что они поддерживают до 31 стандартного или A-подчиненного устройства.
B.1.1 Критерии приемлемости ведомых для стандартных мастеров (ведущих)
Стандартные ведущие устройства поддерживают до 31 стандартного ведомого устройства AS-i или A-ведомого. B-ведомые не будут работать со стандартными мастерами. Не разрешается подключать B-ведомые к стандартным мастерам.
B.1.2 Профили для стандартных мастеров (M0, M1, M2)
Для стандартных мастеров доступны следующие профили:
Идентификатор профиля | Наименование | Примечание |
M0 | Минимальный стандартный мастер | Только для I/O-данных |
M1 | Полный стандартный мастер | I/O-данные, параметры и другие функции |
M2 | Сокращенный стандартный мастер | I/O-данные и минимум параметрических функций |
B.1.3 Определение типов данных стандартного мастера
В этом подразделе подробно описаны определения данных для стандартных мастеров.
B.1.3.1 Данные
Max_Data
Max_Data определяет максимальное количество элементов данных в изображении данных (входных и выходных). Образ данных стандартного ведущего устройства обеспечивает полные входные и выходные данные 31 ведомого устройства. Следовательно, Max_Data равно 31.
Max_Data = 31
Входные данные (вход ведомого)
Тип ведомого | Тип данных | Бит 3 | Бит 2 | Бит 1 | Бит 0 |
Стандартный и расширенный ведомые: | Входные ведомого | D3 | D2 | D1 | D0 |
Выходные данные (выход ведомого)
Тип ведомого | Тип данных | Бит 3 | Бит 2 | Бит 1 | Бит 0 |
Стандартный ведомый | | | | | |
IO = x/ID /= A | Выходные ведомого | D3 | D2 | D1 | D0 |
Расширенный ведомый | | | | | |
IO = x/ID = A | Выходные ведомого | Sel = 0 | D2(A) | D1(A) | D0(A) |
x - безразличное состояние. |
Примечание - Для ведомого устройства с расширенным адресным режимом (ID = AHex) при D3 = 1 происходит обращение к B-ведомому, что вызывает ошибку и поэтому недопустимо.
B.1.3.2 Адреса (Addr, Addr_wS0)
Тип данных | Биты адреса | Диапазон значений |
Addr | A4 A3 A2 A1 A0 | 0 <= i <= 31 |
Addr_wS0 | A4 A3 A2 A1 A0 | 0 <= i <= 31 |
B.1.3.3 Параметр (Param)
Тип ведомого | Тип данных | I3 | I2 | I1 | I0 |
Стандартный ведомый | Параметр | P3 | P2 | P1 | P0 |
A-ведомый | Параметр | /Sel = 1 | P2(A) | P1(A) | P0(A) |
В.1.3.4 Данные конфигурации (Config_Data)
Max_Slaves
Max_Slaves определяет максимальное количество ведомых устройств, доступных в системе AS-i. Стандартный ведущий поддерживает 31 ведомое устройство. Следовательно, Max_Slaves равно 31.
Max_Slaves = 31
Тип ведомого | Тип данных | ID-код | IO-код |
| | Бит 3 | Бит 0 | Бит 3 | Бит 0 |
Стандартный ведомый | Config_Data | ID3 | ID0 | IO3 | IO0 |
Расширенный ведомый | Config_Data | ID3 | ID0 | IO3 | IO0 |
Необязательно стандартный ведущий может поддерживать расширенные ID-коды 1 и 2, как определено в
5.6.3.
B.1.3.5 Списки подчиненных (List, List_wS0)
Тип данных | Бит 3................Бит 1 | Бит 0 |
List | S31.................S1 | - |
List_wS0 | S31.................S1 | S0 |
| | |
B.1.3.6 Информация 5 (Info5)
Тип данных | I4 | I3 | I2 | I1 | I0 | Команда |
Info5 | 1 | 0 | 0 | 0 | 0 | Read_IO_Configuration |
| 1 | 0 | 0 | 0 | 1 | Read_ID_Code |
| 1 | 1 | 1 | 1 | 0 | Read_Status |
B.2 Расширенные мастера
Расширенные мастера (расширенные ведущие устройства) поддерживают до 31 стандартного ведомого AS-i или A или до 62 ведомых устройств с расширенным режимом адресации или любой их комбинацией. Ведомые с расширенным режимом адресации могут быть A- или B-ведомыми.
B.2.1 Критерии приемлемости ведомых для расширенных мастеров
Возможные комбинации ведомых устройств на одном единственном подчиненном адресе приведены ниже:
Тип ведомого | Примечание |
Стандартный ведомый | Единственный стандартный ведомый на один адрес |
IO = x/ID /= A | |
Расширенный ведомый: ID = A | |
A-ведомый | B-ведомый | Один A-ведомый |
IO = x | - | Один B-ведомый |
- | IO = x | Одна пара A/B-ведомых |
IO = x | IO = x | |
"-" - недоступно; "x" - не имеет значения. Другие возможности не допускаются. |
B.2.2 Профили для расширенных мастеров (M3, M4)
Расширенные мастера могут иметь следующие профили:
Идентификатор профиля | Наименование | Примечание |
M3 | Полный расширенный мастер | I/O-данные и параметры и все другие функции на интерфейсе контроллера и поддержка комбинированного типа транзакции 1 |
M4 | Версия 3 расширенного мастера | Функции M3 плюс поддержка комбинированного типа транзакции 2, 3, 4 и 5 |
Примечание - Чтобы избежать изменений в существующем образе процесса (например, адаптированного из стандартных мастеров) предлагается следующее правило для настройки системы AS-i: Если количество ведомых меньше 32, то рекомендуется не использовать B-ведомые. Рекомендуется сначала заполнить систему стандартными ведомыми и/или A-ведомыми, а затем использовать B-ведомые. Никакой дополнительный образ процесса не требуется, если не подключен B-ведомый. Стандартные и A-ведомые появятся в образе процесса расширенного мастера так же, как они отображаются в образе процесса стандартного ведущего устройства. B-ведомые будут находиться в дополнительном ("расширенном") образе данных процесса, который доступен только на расширенном мастере.
B.2.3 Определение типов данных расширенного мастера
B.2.3.1 Определение данных
Этот подраздел содержит подробные определения данных для расширенных мастеров.
Max_Data
Max_Data определяет максимальное количество элементов данных в образе данных (входных и выходных). Образ данных расширенного ведущего обеспечивает полные входные и выходные данные 31 стандартного ведомого/A-ведомого и 31 B-ведомого.
Представление и отображение образа I/O-данных ведомого устройства определяется реализацией ведущего, а также моделью данных и интерфейса системы контроллера. Как следствие, это не описывается в данном подразделе.
Max_Data = 62
Входные данные (вход ведомого)
Тип ведомого | Тип данных | Бит 3 | Бит 2 | Бит 1 | Бит 0 |
Стандартный и расширенный ведомые (A- и B-ведомые) | Выходные ведомого | D3 | D2 | D1 | D0 |
Выходные данные (slave_out)
Тип ведомого | Тип данных | Бит 3 | Бит 2 | Бит 1 | Бит 0 | |
Стандартный ведомый | | | | | |
IO = x/ID /= A | Выходные ведомого | D3 | D2 | D1 | D0 | Часть A образа |
Стандартный и расширенный ведомые (A- и B-ведомые) | Выходные ведомого | Sel = 0 | D2(A) | D1(A) | D0(A) | |
Стандартный и расширенный ведомые (A- и B-ведомые) | Выходные ведомого | Sel = 1 | D2(B) | D1(B) | D0(B) | Часть B образа |
"x" - не имеет значения. | | | | | |
Примечание - Бит выбора для A-/B-ведомых устанавливается внутри ведущего устройства AS-i. Его значение в образе выходных данных замаскировано.
B.2.3.2 Адреса (Addr, Addr_wS0)
Тип данных | Биты адреса | Диапазон значений | I3 | Диапазон значений |
| | | | A | B |
Addr | A4 A3 A2 A1 A0 | 0 <= i <= 31 | Sel | 0 | 1 |
Addr_wS0 | A4 A3 A2 A1 A0 | 0 <= i <= 31 | Sel | 0 | 1 |
B.2.3.3 Параметр (Param)
Тип ведомого | Тип данных | I3 | I2 | I1 | I0 |
Стандартный ведомый | Param | P3 | P2 | P1 | P0 |
A-ведомый | Param | /Sel = 1 | P2(A) | P1(A) | P0(A) |
A-ведомый | Param | /Sel = 0 | P2(B) | P1(B) | P0(B) |
Примечание - Бит выбора для A-/B-ведомых устанавливается внутри ведущего устройства AS-i. Его значение в образе параметра PI и постоянном параметре PP замаскировано.
B.2.3.4 Данные конфигурации (Config_Data)
Max_Slaves
Max_Slaves определяет максимальное количество ведомых устройств, доступных в системе AS-i.
Расширенный мастер поддерживает 62 ведомых. Следовательно, Max_Slaves равно 62.
Max_Slaves = 62
Тип ведомого | Тип данных | ID-код | IO-код | Ext. ID - Code_1 | Ext. ID - Code_2 |
| | Бит 3 ... Бит 0 | Бит 3 .... Бит 0 | Бит 3 .... Бит 0 | Бит 3 .... Бит 0 |
Стандартный ведомый | Config_Data | ID3 ... ID0 | IO3 ... IO0 | ExID1.3..ExID1.0 | ExID2.3..ExID2.0 |
Расширенный ведомый | Config_Data | ID3 ... ID0 | IO3 ... IO0 | ExID1.3..ExID1.0 | ExID2.3..ExID2.0 |
"Ext." - расширенная адресация (extended). |
B.2.3.5 Заявление о соответствии реализации протокола AS-i (PICS)
Тип данных | Бит 63 ... Бит 33 | Бит 32 | Бит 31 .... S 1 | Бит 0 |
Список | S 63 ... S 33 | - | S 31 .... S 1 | - |
Список_wS0 | S 63 ... S 33 | - | S 31 .... S 1 | S0 |
"-" - недоступно Sx: бит соответствует ведомому x. |
B.2.3.6 Строка (String)
Тип данных "String" - это массив байтов без явной структуры.
B.3 Реализация профилей/PICS (заявление о соответствии реализации протокола)
B.3.1 Реализация различных профилей
Все профили предназначены для определения функциональности ведущего устройства AS-i на интерфейсе пользователя.
Названия функций в списке присвоения профилям имеют вид программных вызовов. Это не означает, что разрешены только программные вызовы, а делается для того, чтобы у всех функций была идентичная структура имен, к которым пользователь может получить доступ через свой интерфейс.
Реализация функции в пользовательском интерфейсе в соответствии с конкретным профилем зависит от типа ведущего устройства AS-i. Допускается выполнение любых функций, например, переключателями и сигнальными лампами (например, светодиодами) на передней панели ведущего устройства AS-i, если это возможно, или программными вызовами, которые доступны для пользовательских приложений с контроллера к мастеру AS-i.
B.3.2 Поведение в соответствии с профилями
Для любого ведущего устройства AS-i обязательно наличие четко определенного поведения при запуске, работе и выключении, как описано в настоящем стандарте.
Также всем мастерам рекомендуется сообщать об ошибках мастера AS-i. В качестве минимального требования должен быть доступен флаг "Config_OK" (конфигурация в норме). Этот флаг может быть объединен с другой информацией о состоянии или ошибке. Флаг Config_OK не может быть оценен в режиме конфигурации, если он объединен с другими флагами.
Если имеется несколько интерфейсов контроллера, например передняя панель с переключателями и световыми индикаторами, совмещенная с интерфейсом программных вызовов, то флаг ошибки должен быть доступен на всех интерфейсах контроллера ведущего устройства AS-i.
B.3.3 Перечень функций и назначение профиля
В прилагаемом списке будут отображаться наименования (имена), результаты и функциональные возможности функций в быстром доступе. Они описываются в виде программных вызовов. Функции пронумерованы по возрастанию.
Ниже приведены полный перечень функций и назначение профиля.
A | Функция или запрос на интерфейсе контроллера | Передача данных/функций | Профили |
M0 | M1 | M2 | M3 | M4 |
1 | Image, Status = Read_IDI () | IDI  Controller | M | M | M | M | M |
2 | Status = Write_ODI (Image) | Controller  ODI | M | M | M | M | M |
3 | Status = Set_Permanent_Parameter (S_Addr, S_Param) | Controller  PP[x] | O | M | O | M | M |
4 | S_Param, Status = Get_Permanent_Parameter (S_Addr) | PP[x]  Controller | O | M | O | M | M |
5 | Status, RS_Param = Write_Parameter (S_Addr, S_Param) | Contr  Slave[x] | O | M | M | M | M |
6 | Status, S_Param = Read_Parameter (S_Addr) | Pa[x]  Controller | O | M | O | M | M |
7 | Status = Store_Actual_Parameters () | Pa  Pp | O | M | M | M | M |
8 | Status = Set_Permanent_Configuration (S_Addr, S_Config) | Contr  PCD[x] | O | M | O | M | M |
9 | Status, S_Config = Get_Permanent_Configuration (S_Addr) | PCD[x]  Contr | O | M | O | M | M |
10 | Status = Store_Actual_Configuration () | CDI  PCD | M | M | M | M | M |
11 | Status, S_Config = Read_Actual_Configuration (S_Addr) | CDI[x]  Controller | O | M | O | M | M |
12 | Status = Set_LPS (S_List) | Controller  LPS | O | M | O | M | M |
13 | Status, S_List = Get_LPS () | LPS  Controller | O | M | O | M | M |
14 | Status, S_List = Get_LAS () | LAS  Controller | O | M | O | M | M |
15 | Status, S_List = Get_LDS () | LDS  Controller | O | M | O | M | M |
16.0 | Status, Flags = Get_Flags () | Flags  Controller | O | M | O | M | M |
16.1 | Status, Flag = Get_Flag_Config_OK () | Flag  Controller | M | M | M | M | M |
16.2 | Status, Flag = Get_Flag_LDS.0 () | Flag  Controller | O | M | O | M | M |
16.3 | Status, Flag = Get_Flag_Auto_Address_Assign () | Flag  Controller | O | M | O | M | M |
16.4 | Status, Flag = Get_Flag_Auto_Prog_Available () | Flag  Controller | O | M | O | M | M |
16.5 | Status, Flag = Get_Flag_Configuration_Active () | Flag  Controller | O | M | O | M | M |
16.6 | Status, Flag = Get_Flag_Normal_Operation_Active () | Flag  Controller | O | M | O | M | M |
16.7 | Status, Flag = Get_Flag_APF () | Flag  Controller | O | M | O | M | M |
16.8 | Status, Flag = Get_Flag_Offline_Ready () | Flag  Controller | O | M | O | M | M |
16.9 | Status, Flag = Get_Flag_Periphery_OK () | Flag  Controller | O | O | O | M | M |
17 | Status = Set_Operation_Mode (Mode) | Contr  OM-Flag | M | M | M | M | M |
18 | Status = Set_Offline_Mode (Mode) | Contr  Offline-Flag | O | M | O | M | M |
19 | Status = Activate_Data_Exchange (Mode) | Contr  DE-Flag | O | O | O | O | O |
20 | Status = Change_Slave_Address (S_Addr1, S_Addr2) | Controller  Slave | O | M | O | M | M |
21.1 | Status = Set_Auto_Address_Enable (Mode) | Controller  AE-Bit | O | O | O | O | O |
21.2 | Mode = Get_Auto_Address_Enable () | AE-Bit  Controller | O | O | O | O | O |
| Status, Resp = Cmd_Reset_AS-i_Slave (S_Addr, RESET) | Controller  Slave | O | O | O | O | O |
22.2 | Status, Resp = Cmd_Read_IO_Configuration (S_Addr, CONF) | Controller  Slave | O | O | O | O | O |
22.3 | Status, Resp = Cmd_Read_Identification_Code (S_Addr, IDCOD) | Controller  Slave | O | O | O | O | O |
22.4 | Status, Resp = Cmd_Read_Status (S_Addr, STAT) | Controller  Slave | O | O | O | O | O |
22.5 | Status, Resp = Cmd_Read_Reset_Status (S_Addr, STATRES) | Controller  Slave | O | O | O | F | F |
22.6 | Status, Resp = Cmd_Read_Ext_ID-Code_1 (S_Addr, IDCOD1) | Controller  Slave | O | O | O | O | O |
| Status, Resp = Cmd_Read_Ext_ID-Code_2 (S_Addr, IDCOD2) | Controller  Slave | O | O | O | O | O |
23 | Status, S_List = Get_LPF() | LPF  Controller | O | O | O | M | M |
24 | Status = Write_Extended_ID-Code_1(S_Ext_ID-Code_1) | Contr  Slave 0 | O | O | O | M | M |
25 | AImage, Status = Read_AIDI() | AIDI  Controller | O | O | O | M | M |
26 | Status = Write_AODI(AImage) | Controller  AODI | O | O | O | M | M |
27 | String, Status = Read_ParamStr(S_Addr) | ParamStr  Contr | O | O | O | O | M |
28 | Status = Write_ParamStr(S_Addr, String) | Contr  ParamStr | O | O | O | O | M |
29 | String, Status = Read_DiagStr(S_Addr) | DiagStr  Contr | O | O | O | O | M |
30 | String, Status = Read_IdentStr(S_Addr) | IdentStr  Contr | O | O | O | O | M |
B | Функция на интерфейсе ведомого | | Профили |
M0 | M1 | M2 | M3 | M4 |
1 | Support of extended address mode | | F | F | F | M | M |
2 | Support of Combined transaction type 1 integrated (S-7.3 only) | | O | O | O | M* | M |
3 | Full support of Combined transaction type 1 integrated | | O | O | O | M* | M |
4 | Support of Combined transaction type 2 integrated | | O | O | O | O | M |
5 | Support of Combined transaction type 3 integrated | | O | O | O | O | M |
6 | Support of Combined transaction type 4 integrated | | O | O | O | O | M |
7 | Support of Combined transaction type 5 integrated | | O | O | O | O | M |
M - обязательно; O - не обязательно; F - запрещено. |
Примечание 1 -
Функции с 22.1 по
22.7 используют функцию управления выполнением "Exe-cute_Command (Addr, Info)".
Примечание 2 - M* - интегрированная поддержка комбинированной транзакции типа 1 является необязательной, если каждый контроллер, который может использоваться с этим конкретным мастером AS-i не может использовать данные КОМБИНИРОВАННОЙ транзакции типа 1 из-за технических и производственных причин.
B.3.4 Интегрированная поддержка комбинированных транзакций
Интегрированная поддержка комбинированных транзакций должна соответствовать требованиям, приведенным в
5.7. Для ведомых устройств, которые поддерживают комбинированные транзакции типа 1 и/или типа 2 - 5, мастер генерирует отдельный образ данных аналогового входа и/или аналогового вывода (AIDI и/или AODI).
Соответствующие биты в изображении I/O-данных (IDI/ODI) не должны использоваться в этом случае.
Мастер со встроенной поддержкой комбинированных транзакций типа 1 и/или типа 2 - 5 должен разрешить максимум 124 аналоговых входных и 124 аналоговых выходных канала (это соответствует 31 аналоговому ведомому устройству с четырьмя каналами в каждом).
B.3.5 Заявление о соответствии реализации протокола AS-i (PICS)
Для всех мастеров, поставленных заказчику, в документацию на изделие должно быть включено заявление о соответствии реализации протокола (PICS) согласно назначению профиля.
PICS описывает соответствие между функциями, определенными в настоящем стандарте, и функциями, доступными в контроллере или пользовательском интерфейсе.
B.3.6 Заявленное время цикла AS-i
Декларирование "заявленного времени цикла AS-i" является частью PICS и должно быть включено в документацию на изделие. Оно должно позволять рассчитывать время цикла в зависимости от количества активированных ведомых устройств.
Пример - Время цикла AS-i:
- до 19 активированных ведомых: | 3 мс; |
- от 20 до 31 активного ведомого: | (1 + количество активных ведомых) x 154 мкс. |
Примечание - Если пара ведомых A и B активирована на одном и том же адресе, то в данном примере они считаются одним ведомым устройством. Доступ к парам A- и B-ведомых осуществляется в каждом втором цикле AS-.
B.3.7 Время передачи аналоговых данных
В документации должно быть указано максимальное время полной передачи аналогового значения в соответствии с типом комбинированной транзакции с 1 по 5 в наихудших условиях.
B.3.8 Совместимость с режимом ввода/вывода синхронных данных
В документации должна быть указана совместимость ведущего устройства с режимом ввода/вывода синхронных данных.
(справочное)
СВЕДЕНИЯ О СООТВЕТСТВИИ ССЫЛОЧНЫХ МЕЖДУНАРОДНЫХ СТАНДАРТОВ
МЕЖГОСУДАРСТВЕННЫМ СТАНДАРТАМ
Таблица ДА.1
Обозначение ссылочного международного стандарта | Степень соответствия | Обозначение и наименование соответствующего межгосударственного стандарта |
IEC 60068-2-6 | - | |
IEC 60068-2-27 | - | |
IEC 60204-1:2016 | - | |
IEC 60227-2:1997 | IDT | ГОСТ IEC 60227-2-2012 "Кабели с поливинилхлоридной изоляцией на номинальное напряжение до 450/750 В включительно. Часть 2. Методы испытаний" |
IEC 60228:2004 | MOD | ГОСТ 22483-2021 (IEC 60228:2004) "Жилы токопроводящие для кабелей, проводов и шнуров" |
IEC 60304:1982 | - | |
IEC 60352-6:1997 | - | |
IEC 60364-4-41 | - | |
IEC 60529 | MOD | ГОСТ 14254-2015 (IEC 60529:2013) "Степени защиты, обеспечиваемые оболочками (Код IP)" |
IEC 60947-1:2007 | IDT | |
IEC 60947-4-1:2018 | IDT | ГОСТ IEC 60947-4-1-2021 "Аппаратура распределения и управления низковольтная. Часть 4-1. Контакторы и пускатели. Электромеханические контакторы и пускатели" |
IEC 60947-4-2:2011 | IDT | ГОСТ IEC 60947-4-2-2017 "Аппаратура распределения и управления низковольтные. Часть 4-2. Контакторы и пускатели электродвигателей. Полупроводниковые контроллеры и пускатели для электродвигателей переменного тока" |
IEC 60947-5-2:2007 | IDT | ГОСТ IEC 60947-5-2-2012 "Аппаратура распределения и управления низковольтная. Часть 5-2. Аппараты и коммутационные элементы цепей управления. Бесконтактные датчики" |
IEC 61000-4-2:2008 | MOD | ГОСТ 30804.4.2-2013 (IEC 61000-4-2:2008) "Совместимость технических средств электромагнитная. Устойчивость к электростатическим разрядам. Требования и методы испытаний" |
--------------------------------
<1> Действует
ГОСТ 28203-89 (МЭК 68-2-6-82) "Основные методы испытаний на воздействие внешних факторов. Часть 2. Испытания. Испытание Fc и руководство: Вибрация (синусоидальная)".
<2> Действует
ГОСТ 28213-89 (МЭК 68-2-27-87) "Основные методы испытаний на воздействие внешних факторов. Часть 2. Испытания. Испытание Ea и руководство: Одиночный удар".
<3> В Российской Федерации действует
ГОСТ Р МЭК 60204-1-2007 "Безопасность машин. Электрооборудование машин и механизмов. Часть 1. Общие требования" (IEC 60204-1:2005).
<4> В Российской Федерации действует
ГОСТ Р 50571.4.41-2022/МЭК 60364-4-41:2017 "Электроустановки низковольтные. Часть 4-41. Защита для обеспечения безопасности. Защита от поражения электрическим током".
Окончание таблицы ДА.1
Обозначение ссылочного международного стандарта | Степень соответствия | Обозначение и наименование соответствующего межгосударственного стандарта |
IEC 61000-4-3:2006 | MOD | ГОСТ 30804.4.3-2013 (IEC 61000-4-3:2006) "Совместимость технических средств электромагнитная. Устойчивость к радиочастотному электромагнитному полю. Требования и методы испытаний" |
IEC 61000-4-4:2012 | IDT | ГОСТ IEC 61000-4-4-2016 "Электромагнитная совместимость (ЭМС). Часть 4-4. Методы испытаний и измерений. Испытание на устойчивость к электрическим быстрым переходным процессам (пачкам)" |
IEC 61000-4-6:2013 | - | |
IEC 61131-2 | IDT | ГОСТ IEC 61131-2-2012 "Контроллеры программируемые. Часть 2. Требования к оборудованию и испытания" (IEC 61131-2:2007) |
IEC 61140 | - | |
IEC 61508 (все части) | - | |
IEC 61800-2 | IDT | ГОСТ IEC 61800-2-2018 "Системы силовых электроприводов с регулируемой скоростью. Часть 2. Общие требования. Номинальные технические характеристики низковольтных систем силовых электроприводов переменного тока с регулируемой скоростью" (IEC 61800-2:2015) |
IEC 61915-1 | - | |
IEC 61915-2 | IDT | ГОСТ IEC 61915-2-2016 "Устройства комплектные низковольтные распределительные и устройства управления. Параметры приборные совокупные для сетевых промышленных устройств. Часть 2. Параметры корневые приборные для пускателей и подобного оборудования" (IEC 61915-2:2011) |
IEC 62026-1:2007 | IDT | ГОСТ IEC 62026-1-2015 "Аппаратура распределения и управления низковольтная. Интерфейсы между контроллерами и приборами (CDI). Часть 1. Общие правила" |
CISPR 11:2015 | IDT | ГОСТ CISPR 11-2017 "Электромагнитная совместимость. Оборудование промышленное, научное и медицинское. Характеристики радиочастотных помех. Нормы и методы испытаний" |
<*> Соответствующий межгосударственный стандарт отсутствует. До его принятия рекомендуется использовать перевод на русский язык данного международного стандарта. Примечание - В настоящей таблице использованы следующие условные обозначения степени соответствия стандартов: - IDT - идентичные стандарты; - MOD - модифицированные стандарты. |
--------------------------------
<1> В Российской Федерации действует
ГОСТ Р 51317.4.6-99 (МЭК 61000-4-6-96) "Совместимость технических средств электромагнитная. Устойчивость к кондуктивным помехам, наведенным радиочастотными электромагнитными полями. Требования и методы испытаний".
<2> В Российской Федерации действует
ГОСТ Р 58698-2019 (МЭК 61140:2016) "Защита от поражения электрическим током. Общие положения для электроустановок и электрооборудования".
<3> Действует
ГОСТ IEC 61508-3-2018 "Функциональная безопасность систем электрических, электронных, программируемых электронных, связанных с безопасностью. Часть 3. Требования к программному обеспечению", идентичный IEC 61508-3:2010.
УДК 621.3:006.354 | | IDT |
Ключевые слова: интерфейс, мастер (ведущий), ведомый, привод, контроллер, повторитель, сеть, данные, запрос, ответ, команда, функция, запись, считывание, достоверность, мониторинг, сбой, сброс |