Главная // Актуальные документы // Актуальные документы (обновление 01.02.2026 по 01.03.2026) // ГОСТ (Государственный стандарт)
СПРАВКА
Источник публикации
М.: Стандартинформ, 2015
Примечание к документу
Документ включен в Перечень международных и региональных (межгосударственных) стандартов, а в случае их отсутствия - национальных (государственных) стандартов, в результате применения которых на добровольной основе обеспечивается соблюдение требований технического регламента Таможенного союза "О безопасности оборудования для работы во взрывоопасных средах" (ТР ТС 012/2011) и в Перечень международных и региональных (межгосударственных) стандартов, а в случае их отсутствия - национальных (государственных) стандартов, содержащих правила и методы исследований (испытаний) и измерений, в том числе правила отбора образцов, необходимые для применения и исполнения требований технического регламента Таможенного союза "О безопасности оборудования для работы во взрывоопасных средах" (ТР ТС 012/2011) и осуществления оценки соответствия объектов технического регулирования (Решение Коллегии Евразийской экономической комиссии от 01.12.2020 N 158).

Документ включен в Перечень стандартов, в результате применения которых на добровольной основе обеспечивается соблюдение требований технического регламента Таможенного союза "О безопасности оборудования для работы во взрывоопасных средах" (ТР ТС 012/2011) и в Перечень стандартов, содержащих правила и методы исследований (испытаний) и измерений, в том числе правила отбора образцов, необходимые для применения и исполнения требований технического регламента Таможенного союза "О безопасности оборудования для работы во взрывоопасных средах" (ТР ТС 012/2011) и осуществления оценки соответствия объектов технического регулирования (Решение Комиссии Таможенного союза от 18.10.2011 N 825).

Текст данного документа приведен с учетом поправки, опубликованной в "ИУС", N 6, 2019.

Документ введен в действие с 15.02.2015.
Название документа
"ГОСТ IEC 60079-29-3-2013. Межгосударственный стандарт. Взрывоопасные среды. Часть 29-3. Газоанализаторы. Руководство по функциональной безопасности стационарных газоаналитических систем"
(введен в действие Приказом Росстандарта от 22.11.2013 N 1734-ст)

"ГОСТ IEC 60079-29-3-2013. Межгосударственный стандарт. Взрывоопасные среды. Часть 29-3. Газоанализаторы. Руководство по функциональной безопасности стационарных газоаналитических систем"
(введен в действие Приказом Росстандарта от 22.11.2013 N 1734-ст)


Содержание


Введен в действие
Приказом Федерального
агентства по техническому
регулированию и метрологии
от 22 ноября 2013 г. N 1734-ст
МЕЖГОСУДАРСТВЕННЫЙ СТАНДАРТ
ВЗРЫВООПАСНЫЕ СРЕДЫ
ЧАСТЬ 29-3
ГАЗОАНАЛИЗАТОРЫ.
РУКОВОДСТВО ПО ФУНКЦИОНАЛЬНОЙ БЕЗОПАСНОСТИ
СТАЦИОНАРНЫХ ГАЗОАНАЛИТИЧЕСКИХ СИСТЕМ
Explosive atmospheres. Part 29-3. Gas detectors.
Guidance on functional safety of fixed gas detection systems
(prIEC 60079-29-3, IDT)
ГОСТ IEC 60079-29-3-2013
МКС 29.260.20
Дата введения
15 февраля 2015 года
Предисловие
Цели, основные принципы и порядок проведения работ по межгосударственной стандартизации установлены ГОСТ 1.0-92 "Межгосударственная система стандартизации. Основные положения" и ГОСТ 1.2-2009 "Межгосударственная система стандартизации. Стандарты межгосударственные, правила и рекомендации по межгосударственной стандартизации. Правила разработки, принятия, применения, обновления и отмены"
Сведения о стандарте
1 ПОДГОТОВЛЕН Федеральным государственным унитарным предприятием "Смоленское производственное объединение "Аналитприбор" (ФГУП "СПО "Аналитприбор") на основе собственного аутентичного перевода на русский язык проекта международного стандарта, указанного в пункте 5
2 ВНЕСЕН Федеральным агентством по техническому регулированию и метрологии (Росстандарт)
3 ПРИНЯТ Межгосударственным советом по стандартизации, метрологии и сертификации (протокол от 27 сентября 2013 г. N 59-П)
За принятие проголосовали:
Краткое наименование страны по МК (ИСО 3166) 004-97
Код страны по МК (ИСО 3166) 004-97
Сокращенное наименование национального органа по стандартизации
Армения
AM
Минэкономразвития Республики Армения
Беларусь
BY
Госстандарт Республики Беларусь
Киргизия
KG
Кыргызстандарт
Казахстан
KZ
Госстандарт Республики Казахстан
Молдова
MD
Молдова-Стандарт
Россия
RU
Росстандарт
Таджикистан
TJ
Таджикстандарт
Украина
UA
Минэкономразвития Украины
Узбекистан
UZ
Узстандарт
4 Приказом Федерального агентства по техническому регулированию и метрологии от 22 ноября 2013 г. N 1734-ст межгосударственный стандарт ГОСТ IEC 60079-29-3-2013 введен в действие в качестве национального стандарта Российской Федерации с 15 февраля 2015 г.
5 Настоящий стандарт идентичен проекту первого издания международного стандарта IEC 60079-29-3 Explosive atmospheres - Part 29-3: Gas detectors - Guidance on functional safety of fixed gas detection systems (Взрывоопасные среды - Часть 29-3. Газоанализаторы - Руководство по функциональной безопасности стационарных газоаналитических систем).
Перевод с английского языка (en).
Степень соответствия - идентичная (IDT).
При применении настоящего стандарта рекомендуется использовать вместо ссылочных международных стандартов соответствующие им межгосударственные стандарты, сведения о которых приведены в дополнительном приложении ДА
6 ВВЕДЕН ВПЕРВЫЕ
Информация об изменениях к настоящему стандарту публикуется в ежегодном информационном указателе "Национальные стандарты", а текст изменений и поправок - в ежемесячном информационном указателе "Национальные стандарты". В случае пересмотра (замены) или отмены настоящего стандарта соответствующее уведомление будет опубликовано в ежемесячном информационном указателе "Национальные стандарты". Соответствующая информация, уведомление и тексты размещаются также в информационной системе общего пользования - на официальном сайте Федерального агентства по техническому регулированию и метрологии в сети Интернет
Введение
Стационарные газоаналитические системы используются на протяжении многих лет для выполнения функций безопасности. Как любая измерительная система, стационарная газоаналитическая система, как правило, включает в себя одно- или многоканальные газоанализаторы (входные устройства), блок управления и одно- или многоканальные оконечные (выходные) устройства. В состав стационарной газоаналитической системы может быть дополнительно включено периферийное оборудование, например, устройства отбора пробы или устройства подготовки пробы. Если стационарная газоаналитическая система, включая соответствующее периферийное оборудование, эффективно используется для выполнения функций безопасности, важно, чтобы вся система соответствовала определенным минимальным требованиям и заданным характеристикам.
Важно понимать, что количество точек измерений и их надлежащее расположение, их избыточность, проведение регулярного технического обслуживания (особенно проверка чувствительности или градуировка) и другие особенности газового анализа (такие как конструкция устройств отбора пробы) оказывают намного большее влияние на полноту безопасности системы в целом, чем уровень полноты безопасности (SIL) любого функционального блока. Приведенное положение, тем не менее, не исключает требований к полноте безопасности для функции безопасности каждого функционального блока.
В настоящем стандарте рассматриваются минимальные требования и характеристики стационарных газоаналитических систем, являющихся электрическими/электронными/программируемыми электронными системами (E/E/PES), предназначенными для использования как в целях снижения риска, так и в качестве дополнительной системы защиты.
Настоящий стандарт не применяется к переносным газоанализаторам или к стационарным газоаналитическим системам, для которых не установлена цель снижения риска, тем не менее, он может быть полезен, так как основан на практическом опыте работы с такими приборами и системами.
Понятие "газоаналитическая система" в рамках настоящего стандарта является основополагающим и применяется как к автономным стационарным газоанализаторам, оснащенным встроенными цепями сигнализации и переключения внешних исполнительных устройств, так и к сложным функционально законченным стационарным газоаналитическим системам (см. приложение A).
В настоящем стандарте учтена возможная сложность цепочки поставок, с которой могут столкнуться изготовитель газоаналитического оборудования, продавец или системный интегратор и которая включает следующие примеры, но не ограничивается ими:
- применение функционально законченных газоанализаторов, которые интегрируются в общую систему безопасности изготовителем газоаналитического оборудования, продавцом или системным интегратором;
- разработка и применение стационарных газоаналитических подсистем, включая необходимое периферийное оборудование, которое интегрируется в общую систему безопасности изготовителем газоаналитического оборудования, продавцом или системным интегратором;
- разработка и применение стационарной газоаналитической системы, включающей периферийное оборудование, которая сама является функционально законченной системой безопасности.
Примечание - Требования IEC 61508 (части 1 - 3) применимы при разработке газоанализаторов, контроллеров и устройств вывода (оконечных элементов). Руководство по разработке периферийного оборудования приведено в настоящем стандарте.
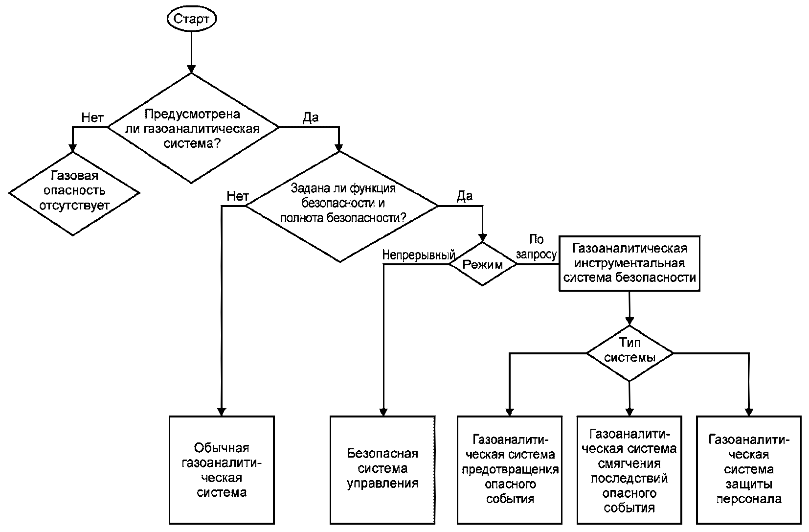
Перед использованием настоящего стандарта важно понять и классифицировать цель применения стационарной газоаналитической системы. Существуют три основные цели применения:
- в качестве системы предотвращения опасного события - как функционально законченная система или отдельная подсистема с четко определенными функцией безопасности и полнотой безопасности;
- в качестве системы, предназначенной для смягчения последствий опасного события, - как функционально законченная или отдельная система с четко определенными функцией безопасности и полнотой безопасности;
- в качестве дополнительной системы защиты - охватывает те стационарные газоаналитические системы или отдельные подсистемы, которые работают параллельно (выполняя второстепенные функции) с основной системой обеспечения безопасности. При этом запрос на стационарную газоаналитическую систему или отдельную подсистему выдается только тогда, когда происходит сбой в основной системе обеспечения безопасности или на другом уровне защиты.
Примечание - Дополнительная газоаналитическая система защиты ни при каких условиях не должна учитываться в декларации устойчивости аппаратных средств к отказам (HFT) общей системы обеспечения безопасности.
Стационарная газоаналитическая система может эксплуатироваться несколько раз в год, в зависимости от конкретного применения, поэтому в настоящем стандарте принято, что частота обращений к системе соответствует режиму работы с низкой частотой запросов. В спецификации требований к безопасности может быть указано, например "от 1 до 10 запросов в год".
Рассмотрение сложных стационарных газоаналитических систем, к которым предъявляются специальные требования, может облегчить разделение системы на функциональные блоки. Функциональные блоки могут быть различной сложности; функциональный блок может быть как простым газоанализатором, так и набором связанных между собой устройств, образующих периферийное оборудование. Каждый функциональный блок следует оценивать независимо в соответствии с настоящим стандартом и (или) серией стандартов IEC 61508 на начальном этапе проектирования для того, чтобы показатели безопасности изначально были заложены в его конструкцию.
Примечание - Основные элементы подсистемы (системы), такие как газоанализатор, логический контроллер и т.п., следует проектировать с учетом положений IEC 61508 (части 1 - 3).
Следующим этапом является составление из таких функциональных блоков в соответствии с настоящим стандартом функционально законченной стационарной газоаналитической системы. Проводить повторную оценку при использовании функциональных блоков в различных конфигурациях не требуется, достаточно оценить только конкретную их комбинацию.
Настоящий стандарт разработан на основе модели жизненного цикла систем безопасности, подробно описанной в IEC 61508. В настоящем стандарте приведена дополнительная и вспомогательная информация, связанная с отдельными стадиями жизненного цикла систем безопасности, а также приведены те требования к управлению функциональной безопасностью, которые должны соблюдать все лица или компании, вовлеченные в цепочку поставок стационарной газоаналитической системы.
Примечание - Управление функциональной безопасностью применяется ко всем стадиям жизненного цикла систем безопасности независимо от того, что поставляется - изделие, подсистема, услуги по снабжению или услуги по обслуживанию системы.
В настоящем стандарте при рассмотрении уровней полноты безопасности не принимаются во внимание расположение газовых датчиков и вопросы доставки анализируемой газовой (парогазовой) смеси к точке измерений (эти две темы рассмотрены в IEC 60079-29-2).
В таблице приведено соответствие между разделами настоящего стандарта и типичными задачами.
Таблица 1
Типичные виды работ и относящиеся к ним разделы
К какому персоналу или виду деятельности применяется
Определения
Соответствие настоящему стандарту
Характерные особенности газового анализа
Управление функциональной безопасностью
Общие требования
Особые требования к газоаналитическим системам
Универсальные логические контроллеры
Приемочные испытания у изготовителя
Монтаж и ввод в эксплуатацию
Подтверждение соответствия системы
Эксплуатация и техническое обслуживание
Модификация системы
Вывод системы из эксплуатации
Документация
Раздел
Консультант
-
О
-
О
-
-
-
-
-
-
-
-
-
-
Подрядчик
-
О
-
О
-
-
-
-
-
-
-
-
-
-
Продавец
-
О
-
О
-
-
-
-
-
-
-
-
-
-
Системный интегратор
-
О
-
О
-
-
-
-
-
-
-
-
-
-
Изготовитель
-
О
-
О
-
-
-
-
-
-
-
-
-
-
Примечание - У каждой вышеперечисленной категории есть персонал в нескольких нижеперечисленных категориях.
Общее руководство
П
П
П
-
П
П
П
П
П
П
Р
Р
П
П
Конструирование/руководство
О
П
О
-
О
О
О
П
П
П
Р
О
Р
Р
Системное проектирование/руководство
О
П
О
-
О
О
О
О
Р
Р
П
О
Р
Р
Монтаж системы/руководство
Р
П
Р
-
П
Р
П
П
О
Р
П
Р
Р
Р
Ввод в эксплуатацию/ руководство
Р
П
Р
-
Р
Р
П
П
О
Р
П
Р
Р
Р
Эксплуатация/руководство
Р
П
Р
-
Р
Р
П
П
Р
Р
О
О
О
Р
Контроль качества/руководство
Р
П
О
-
О
О
П
О
Р
О
П
Р
П
О
Обучение персонала
О
П
О
-
О
О
Р
П
П
П
О
П
П
Р
Техническое обслуживание
П
П
Р
-
П
Р
П
Р
П
О
О
О
О
О
Указана степень значимости глав для ознакомления: "О" - основной раздел, "Р" - рекомендуется, "П" - полезно, "-" - не применяется.
Примечания:
1 Следует руководствоваться приложением B в отношении жизненного цикла газоаналитического оборудования.
2 Конечный пользователь, обслуживающая организация и сертифицирующий орган должны ознакомиться со всеми частями IEC 61508.
1 Область применения
Настоящий стандарт содержит указания по разработке и вводу в действие стационарных газоаналитических систем (включая связанное газоаналитическое и периферийное оборудование), предназначенных для определения горючих газов (паров) и кислорода в применениях, связанных с безопасностью в соответствии с IEC 61508 и IEC 61511. Настоящий стандарт также применим к газоаналитическим системам, предназначенным для определения токсичных газов.
Примечание - В настоящем стандарте указание "следует" применяется к тем требованиям, выполнение которых безусловно необходимо для достижения желаемого результата.
В других частях настоящего стандарта и применимых региональных, национальных и международных стандартах установлены отдельные технические требования к газоанализаторам и их блокам управления (логическим контроллерам). В этих стандартах, известных как стандарты по метрологии, приведены требования к точности результатов измерений, техническим характеристикам газоаналитических систем, за исключением требований к полноте безопасности по отношению к выполняемой прибором или системой функции безопасности. Полнота безопасности рассматривается в настоящем стандарте.
Примечание - Законодательством может быть установлено требование к органам по сертификации по подтверждению соответствия характеристик газоаналитического оборудования для определения горючих газов, паров, токсичных газов и (или) кислорода, используемых в применениях, затрагивающих жизненный цикл систем безопасности.
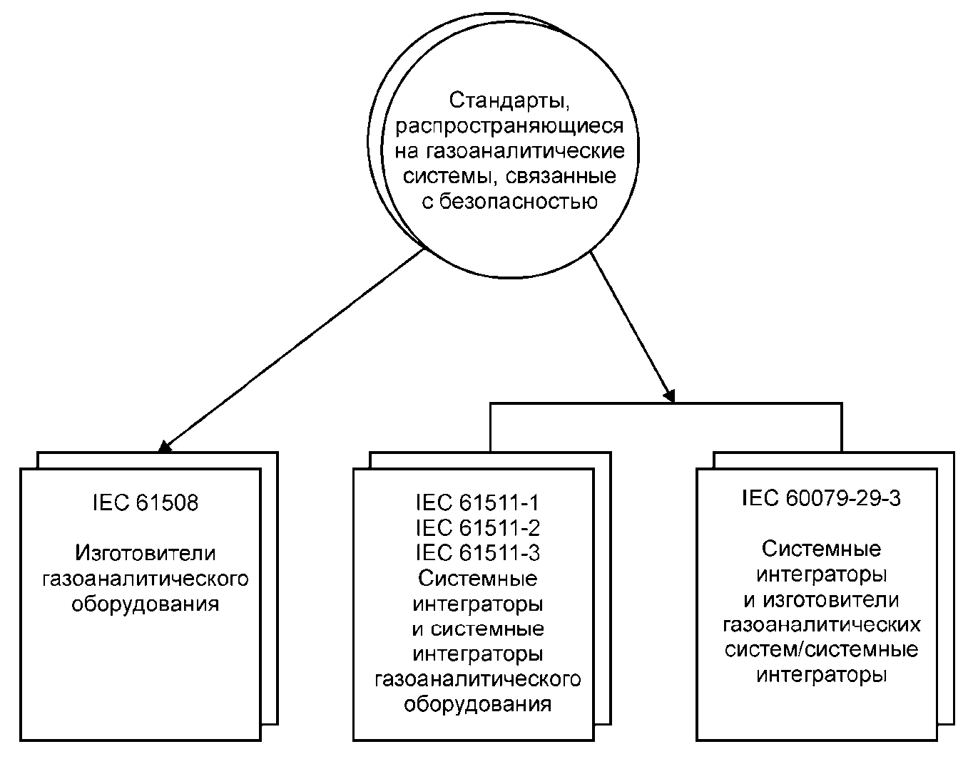
В настоящем стандарте рассмотрены вопросы, связанные с безопасностью стационарных газоаналитических систем (включая связанное газоаналитическое и (или) периферийное оборудование) на основе структуры и основных принципов, которые определены IEC 61508, и введены специальные требования, относящиеся к стационарным газоаналитическим системам.
Рисунок 1 - Стандарты, распространяющиеся
на газоаналитические системы, связанные с безопасностью
В настоящем стандарте не рассматривается уровень полноты безопасности SIL4. Не следует применять газоаналитические системы для снижения высокого риска.
Примечание - В результате анализа рисков для стационарной газоаналитической системы очень редко может быть выбран уровень полноты безопасности выше SIL2.
Настоящий стандарт применяется для стационарных газоаналитических систем, которые могут состоять из следующих аппаратных функциональных блоков:
- газовый датчик (измерительный преобразователь);
- блок управления (логический контроллер);
- устройство отбора пробы (одноканальное или с переключением каналов);
- устройство подготовки пробы;
- устройство автоматической градуировки по газовым смесям;
- модуль вывода (если не является частью блока управления).
2 Нормативные ссылки
Для применения настоящего стандарта необходимы следующие ссылочные документы. Для недатированных ссылок применяют последнее издание ссылочного документа (включая все его изменения).
IEC 61508-1 Functional safety of electrical/electronic/programmable electronic safety-related systems - Part 1: General requirements (Функциональная безопасность систем электрических/электронных/программируемых электронных, связанных с безопасностью. Часть 1. Общие требования)
IEC 61508-2 Functional safety of electrical/electronic/programmable electronic safety-related systems - Part 2: Requirements for electrical/electronic/programmable electronic safety-related systems (Функциональная безопасность систем электрических/электронных/программируемых электронных, связанных с безопасностью. Часть 2. Требования к системам)
IEC 61508-3 Functional safety of electrical/electronic/programmable electronic safety-related systems - Part 3: Software requirements (Функциональная безопасность систем электрических/электронных/программируемых электронных, связанных с безопасностью. Часть 3. Требования к программному обеспечению)
IEC 61508-4 Functional safety of electrical/electronic/programmable electronic safety-related systems - Part 4: Definitions and abbreviations (Функциональная безопасность систем электрических/электронных/программируемых электронных, связанных с безопасностью. Часть 4. Термины и определения)
IEC 61508-5 Functional safety of electrical/electronic/programmable electronic safety-related systems - Part 5: Examples of methods for the determination of safety integrity levels (Функциональная безопасность систем электрических/электронных, программируемых электронных, связанных с безопасностью. Часть 5. Рекомендации по применению методов определения уровней полноты безопасности)
IEC 61508-6 Functional safety of electrical/electronic/programmable electronic safety-related systems - Part 6: Guidelines on the application of IEC 61508-2 and IEC 61508-3 (Функциональная безопасность систем электрических/электронных/программируемых электронных, связанных с безопасностью. Часть 6. Руководство по применению IEC 61508-2 и IEC 61508-3)
IEC 61508-7 Functional safety of electrical/electronic/programmable electronic safety-related systems - Part 7: Overview of techniques and measures (Функциональная безопасность систем электрических/электронных/программируемых электронных, связанных с безопасностью. Часть 7. Методы и средства)
IEC 61511-1 Functional safety - Safety instrumented systems for the process industry sector - Part 1: Framework, definitions, system, hardware and software requirements (Функциональная безопасность. Инструментальные системы безопасности для перерабатывающих отраслей промышленности. Часть 1. Структура, терминология, требования к системам, техническому и программному обеспечению)
IEC 61511-2, Functional safety - Safety instrumented systems for the process industry sector - Part 2: Guidelines for the application of IEC 61511-1 (Функциональная безопасность. Инструментальные системы безопасности для перерабатывающих отраслей промышленности. Часть 2. Руководящие указания по применению IEC 61511-1)
IEC 61511-3, Functional safety - Safety instrumented systems for the process industry sector - Part 3: Guidance for the determination of the required safety integrity levels (Функциональная безопасность. Инструментальные системы безопасности для перерабатывающих отраслей промышленности. Часть 3. Руководство по определению требуемого уровня полноты безопасности)
IEC 60079-29-1, Explosive Atmospheres - Part 29-1: Gas detectors - Performance requirements of detectors for flammable gases (Взрывоопасные среды. Часть 29-1. Газоанализаторы. Общие технические требования и методы испытаний газоанализаторов горючих газов)
IEC 60079-29-2, Explosive Atmospheres - Part 29-2: Gas detectors - Selection, installation, use and maintenance of detectors for flammable gases and oxygen (Взрывоопасные среды. Часть 29-2. Газоанализаторы. Требования к выбору, монтажу, применению и техническому обслуживанию газоанализаторов горючих газов и кислорода)
IEC 60079-29-4, Explosive Atmospheres - Part 29-4: Gas detectors - Performance requirements of open path detectors for flammable gases (Взрывоопасные среды. Часть 29-4. Газоанализаторы. Общие технические требования и методы испытаний газоанализаторов горючих газов с открытым оптическим каналом)
3 Термины и определения
В настоящем стандарте применены следующие термины с соответствующими определениями:
3.1 дополнительная система защиты (additional safe guarding system): Стационарная газоаналитическая система или отдельная подсистема, которая работает параллельно (выполняя второстепенные функции) с основной системой обеспечения безопасности. При этом запрос в стационарную газоаналитическую систему или отдельную подсистему выдается только при возникновении неисправности в основной системе обеспечения безопасности или на другом уровне защиты.
3.2 связанное газоаналитическое оборудование (associated gas detection equipment): Оборудование, являющееся частью законченной стационарной газоаналитической системы и значимое по отношению к реализуемой этой системой функции безопасности.
Примечание - Примеры связанного газоаналитического оборудования - пробоотборник, газовый коммутатор.
3.3 опасный отказ (dangerous failure): Отказ, который может привести систему, связанную с безопасностью, в опасное состояние или в состояние ошибки при выполнении функции.
Примечания
1 Реализация опасных последствий отказа зависит от канальной архитектуры системы: в системах с многоканальной архитектурой, предназначенных для повышения безопасности, опасный отказ аппаратуры с меньшей вероятностью приведет к итоговому опасному состоянию или состоянию отказа при выполнении функции.
2 Пример опасного отказа - отказ чувствительного элемента датчика.
3.4 сигнал неисправности (fault signal): Звуковой, световой или сигнал другого типа, отличающийся от аварийного и извещающий прямо или косвенно о неудовлетворительной работе оборудования.
3.5 функциональный блок (functional unit): Объект аппаратного и (или) программного обеспечения, способный к выполнению определенного назначения.
3.6 аппаратный модуль (hardware module): Объект аппаратного обеспечения, предназначенный для выполнения функций в соответствии с определенным назначением, например, передатчик или блок управления.
3.7 точка измерений (measuring point): Место расположения датчика газоанализатора.
3.8 периферийное оборудование (peripheral equipment): Оборудование, являющееся частью законченной стационарной газоаналитической системы, но, как правило, несущественное по отношению к реализуемой этой системой функции безопасности.
Примечание - Пример устройств, не оказывающих влияния на функцию безопасности, реализуемую системой - устройства хранения данных.
3.9 контрольная проверка (proof test): Периодическая проверка, выполняемая для обнаружения скрытых отказов в системе, связанной с безопасностью, и для того, чтобы при необходимости система могла быть восстановлена настолько близко к "исходному" состоянию, насколько это возможно в данных условиях.
Примечание - Эффективность контрольной проверки зависит от того, насколько близко к "исходному" состоянию восстанавливается система. Для того, чтобы контрольная проверка была абсолютно эффективна, она должна обнаруживать 100% опасных отказов. Хотя на практике достигнуть 100% обнаружения опасных отказов не просто, если только это не E/E/PE-система, связанная с безопасностью, имеющая низкую сложность, однако такая цель должна стоять. По крайней мере, все выполняемые функции безопасности должны проверяться в соответствии со спецификацией требований к безопасности E/E/PE-систем. При использовании отдельных каналов эти проверки выполняются для каждого канала отдельно.
3.10 безопасный отказ (safe failure): Отказ, который не переводит систему, связанную с безопасностью, в опасное состояние или в состояние отказа при выполнении функции.
Примечание - Пример безопасного отказа - отказ в цепях фильтров, обеспечивающих электромагнитную совместимость оборудования. Такой отказ не оказывает влияния на нормальную работу оборудования, но может явиться причиной случайной выдачи ложной аварийной сигнализации при воздействии на оборудование электромагнитных помех.
3.11 безопасное состояние (safe state): Состояние управляемого оборудования (EUC), в котором достигается безопасность.
Примечание - При переходе от потенциально опасного состояния к конечному, безопасному состоянию EUC может пройти через несколько промежуточных безопасных состояний. Для некоторых ситуаций безопасное состояние существует только до тех пор, пока EUC остается под непрерывным управлением. Такое непрерывное управление может продолжаться в течение короткого или неопределенного периода времени.
3.12 пробоотборная линия (sample line): Специально предназначенная труба или трубка, которая соединяет точку отбора пробы с газоанализатором в одно- или многоточечных системах пробоотбора.
3.13 точка отбора пробы (sample point): Вход пробоотборной линии, через который проба отбирается на газоанализатор.
Примечание - Технические средства точки отбора пробы включают, как правило, фильтр тонкой очистки или иное устройство аналогичного назначения.
3.14 специальный режим (special state): Все режимы работы газоаналитического оборудования, кроме режима измерений, например, режим прогрева, режим градуировки, состояние неисправности.
4 Требования
4.1 Общие положения
Для достижения целей, поставленных в разделах 5 - 13, необходимо обеспечить соответствие приведенным требованиям по указанным критериям.
4.2 Интенсивность запросов
Стационарная газоаналитическая система в соответствии с конкретным применением может эксплуатироваться несколько раз в год, поэтому в настоящем стандарте принято, что в спецификации требований к безопасности указана интенсивность запросов, соответствующая режиму работы системы "по запросу" (с низкой частотой запросов), например, "от 1 до 10 запросов в год".
5 Характерные особенности газового анализа
5.1 Цели
Цель данного раздела - определить характерные особенности, свойственные стационарным газоаналитическим системам, и сравнить их с другими датчиками, измерительными управляющими системами и исполнительными механизмами.
5.2 Особенности
5.2.1 Общие положения
Стационарные газоаналитические системы во многом отличаются от обычных измерительных систем. На этапе разработки и проектирования любой стационарной газоаналитической системы необходимо понять ее особенности и (или) особые требования к ней, связанные с газовым анализом. В последующих пунктах такие особенности подробно описаны.
Примечание - Для учета требований к выбору, монтажу, применению и техническому обслуживанию газоанализаторов горючих газов и кислорода следует применять IEC 60079-29-2, в котором приведены сведения, дополняющие раздел 8 настоящего стандарта.
5.2.2 Размещение датчика
Газоаналитические системы зависимы от устройств транспортирования, предназначенных для доставки пробы от места утечки газа (пара) к датчику. Это отличает такие системы от отдельных приборов, обеспечивающих безопасность технологического процесса, таких как датчики давления и температуры, которые имеют непосредственный контакт с этим процессом.
Выбор мест расположения точек отбора пробы в настоящем стандарте не рассматривается. Тем не менее расположение таких точек может оказывать влияние на работу любой стационарной газоаналитической системы независимо от того, связана она с безопасностью или нет.
Примечания
1 Указания по выбору мест размещения датчиков приведены в IEC 60079-29-2. В указанном стандарте предполагается, что определяемый газ или пар подведен к датчику.
2 Классификация взрывоопасных зон установлена в IEC 60079-10-1 [1].
3 Указания по оценке эффективности газоаналитических систем приведены в ISA-TR84.00.07 [2].
5.2.3 Фильтрующие элементы датчика (пассивные)
Газовые датчики могут быть снабжены пассивным фильтрующим элементом, защищающим газопроницаемую мембрану датчика от пыли, грязи или влаги, или могут иметь в своем составе пористый металлический диск - огнепреградитель, спеченный из металлического порошка, для выполнения требований взрывозащиты. Для всех видов пассивных фильтрующих элементов характерен опасный необнаруженный отказ (например, такой как закупорка), поэтому требуются плановые осмотры или контрольные проверки.
Функция безопасности, определенная для точки измерений по отношению к использованию таких пассивных фильтров, должна включать контроль времени установления показаний, при превышении приемлемого значения которого следует провести контрольную проверку.
5.2.4 Фильтрующие элементы датчика (активные)
Газовые датчики могут иметь в своем составе активный фильтрующий элемент для приведения к определенному состоянию (кондиционирования) анализируемой газовой или парогазовой смеси. Такие активные фильтры должны быть рекомендованы изготовителем и иметь определенный срок службы. Для всех фильтров данного типа характерны опасные необнаруженные отказы (такие как закупорка, насыщение, пассивация), поэтому необходимы плановые осмотры или контрольные проверки.
Газовые датчики могут иметь в своем составе каталитический фильтр. Такие фильтры не имеют определенного срока службы, тем не менее, они подвержены тем же воздействиям, что и пассивные фильтры. С такими фильтрами необходимо обращаться так же как с пассивными фильтрами, дополнительно учитывая влияние окружающей среды на материал катализатора. Для всех фильтров данного типа характерен необнаруженный отказ, поэтому необходим плановый осмотр или контрольная проверка.
5.2.5 Принципы измерений
Принцип измерений любого датчика должен быть оценен с точки зрения пригодности его для конкретного применения. В зависимости от принципа измерений использование датчиков в конкретных условиях применения может привести к:
- отравлению - неспособности определять целевой компонент;
- пассивированию - потере чувствительности и неспособности определять целевой компонент;
- насыщению - выдаче недостоверных результатов измерений;
- старению - расходованию ресурса датчика и, следовательно, к потере чувствительности и неспособности определять целевой компонент;
- высыханию - изменению чувствительности датчика или точности измерений;
- увлажнению - изменению чувствительности датчика или точности измерений;
- эффекту засыпания - неспособности определять малые изменения содержания целевого компонента;
- оптической интерференции - неспособности определять целевой компонент или выдаче недостоверных показаний вследствие перекрытия полос поглощения целевого и иных присутствующих в анализируемой среде компонентов;
- перекрытию оптического пути - неспособности определять целевой компонент.
Некоторые из вышеперечисленных состояний датчиков можно определить с помощью диагностики, в этом случае отказ следует рассматривать как "опасный обнаруживаемый". Другие состояния датчиков нельзя определить с помощью диагностики, такие отказы следует рассматривать как "опасные необнаруживаемые" и, следовательно, требующие проведения плановых осмотров или контрольных проверок (градуировок) датчиков.
5.2.6 Отравление или неблагоприятная химическая реакция
Некоторые типы датчиков отказывают по общей причине; так, вещества, содержащиеся в атмосфере, могут пассивировать или отравлять определенные виды датчиков (например, каталитические), тогда как электрохимические датчики могут повреждаться в результате прохождения неблагоприятных химических реакций.
Датчикам, в которых применяются подобные технологии, свойственен опасный необнаруженный отказ (связанный с конкретным применением), пока при диагностике датчика не выявлена потеря чувствительности. Если отравление и (или) неблагоприятные химические реакции не могут быть исключены для конкретного применения, то требуется проведение плановых осмотров или контрольных проверок (градуировок) датчика.
5.2.7 Ресурс датчиков ((млн-1·ч) или (%·ч))
Для конкретных типов датчиков может быть установлен определенный ресурс, выражаемый в млн-1·ч или %·ч. Датчикам, для которых установлены ограничения по ресурсу, свойственен опасный необнаруженный отказ и, следовательно, требуется проведение плановых осмотров или контрольных проверок (градуировок) датчика до тех пор, пока при диагностике датчика не будет установлено его предельное состояние.
5.2.8 Отрицательные показания газовых датчиков
В отличие от других измерений, выполняемых в технологических процессах, показания газовых датчиков не могут быть отрицательными.
Примечание - Отрицательный сигнал датчика может быть вызван дрейфом нуля измерительного преобразователя или влиянием неопределяемых компонентов.
5.2.9 Оценка опасности и риска
Газы и пары являются источником множества опасностей. Они могут быть горючими или токсичными, или обладать обоими свойствами. Содержание кислорода может быть избыточным или недостаточным. Любая оценка опасности или риска должна рассматривать все опасные факторы, связанные с газами и парами, включая кратковременные и долговременные воздействия. Для учета распространения газа или пара необходимо моделирование с учетом их относительной плотности.
Примечание - Подробные рекомендации приведены в IEC 60079-29-2.
5.2.10 Эффективность предупредительных действий и действий для смягчения последствий опасного события
Газоаналитическое оборудование может реализовывать как предупредительные функции, так и функцию смягчения последствий опасного события. Функция газоаналитического оборудования по смягчению последствий опасного события, приведенная в действие, может быть недостаточно эффективна. Определение эффективности функций по смягчению последствий опасного события не рассматривается в настоящем стандарте, поскольку эти функции многочисленны и специфичны для конкретной производственной деятельности и персонала.
5.2.11 Чувствительность к неопределяемым компонентам
Большинство типов газовых датчиков чувствительны к неопределяемым компонентам, что может приводить как к увеличению, так и к уменьшению показаний газоанализатора. В общем случае, наличие чувствительности датчика к неопределяемым компонентам может привести к выдаче ложной аварийной сигнализации или к несрабатыванию сигнализации в тех случаях, когда она должна сработать. Следовательно, необходимо уделять особое внимание газам и парам, которые могут присутствовать в анализируемой среде при конкретном применении.
5.2.12 Специальные режимы
Газоаналитические системы используют сигналы перехода в специальные режимы для индикации состояния отдельных точек измерений, контуров управления или всей системы. Специальный режим может служить признаком:
- пуска точки измерений, контура управления или системы в целом;
- останова/перехода в режим ручного управления точки измерений, контура управления или системы;
- градуировки точки измерений, контура управления или системы;
- другого состояния системы, не позволяющего системе перейти в режим измерений содержания определяемого компонента.
О переходе системы в специальный режим должен оповещать переключающийся контакт реле или выходной сигнал, предназначенный для дистанционной передачи. Использование сигналов перехода в специальные режимы должно быть четко определено в функции безопасности, установленной для системы, при этом не всегда необходимо инициировать переход в "безопасное состояние" при возникновении условий специального режима.
Примечание - Требование о выдаче сигналов при переходе в специальные режимы приведено в IEC 60079-29-1.
5.2.13 Стандарты, устанавливающие требования к метрологическим характеристикам
Соответствие стандартам, устанавливающим требования к метрологическим характеристикам, необходимо для всех уровней полноты безопасности.
Примечание - К стандартам, устанавливающим требования к метрологическим характеристикам, относятся IEC 60079-29-1 и IEC 60079-29-4. При необходимости могут применяться и другие стандарты, например, стандарты, устанавливающие требования к газоанализаторам токсичных газов и кислорода.
5.2.14 Обработка сигналов неисправности
Обработка сигналов неисправности должна быть четко определена в функции безопасности, установленной для системы. В отличие от систем управления технологическими процессами в стационарной газоаналитической системе могут отсутствовать выходные сигналы, необходимые для запуска процедуры аварийной остановки/эвакуации при возникновении неисправности.
5.2.15 Индикация превышения верхнего предела диапазона измерений
При использовании в газоанализаторах сенсоров, основанных на термокаталитическом принципе измерений, необходимо обеспечить однозначность показаний газоанализатора при содержании определяемого компонента в анализируемой среде, превышающем верхний предел диапазона измерений.
Примечание - Указанное требование приведено в IEC 60079-29-1.
5.2.16 Градуировка по поверочному компоненту
Если целевой компонент не доступен для градуировки газоанализатора, возможно использование для градуировки поверочного компонента, отличного от целевого. Градуировка по поверочному компоненту, отличному от целевого, может привести к меньшей точности измерений и не обеспечить требуемое время срабатывания. Такой способ градуировки должен быть рекомендован изготовителем и четко оговорен в прилагаемом к системе руководстве по безопасности, которое должно содержать подробное описание влияния градуировки на функцию безопасности системы, если в результате изменяются время срабатывания или точность измерений.
5.2.17 Максимальное и минимальное значения порогов аварийной сигнализации
Для конкретного применения может быть рекомендовано не устанавливать значения порогов аварийной сигнализации выше определенной величины, выраженной, например, в процентах от диапазона измерений.
Для предотвращения аварийных остановок, вызванных дрейфом измерительного преобразователя датчика, следует оговорить минимально возможное значение порогов аварийной сигнализации.
6 Управление функциональной безопасностью
6.1 Цели
Цель настоящего раздела - установить минимальные требования к управлению функциональной безопасностью, которым должно соответствовать должностное лицо, подразделение или организация в целом при выполнении ими своих обязанностей на каждой стадии жизненного цикла стационарной газоаналитической системы.
6.2 Требования
Система управления функциональной безопасностью должна действовать на каждой стадии жизненного цикла стационарной газоаналитической системы. В системе управления функциональной безопасностью следует учесть следующие аспекты:
- функцию безопасности и уровень полноты безопасности;
- особенности конкретного применения или конкретной конструкции;
- количество организаций, вовлеченных в полный жизненный цикл;
- сферу поставок комплектующих изделий и материалов.
Примечание - Жесткость требований системы управления функциональной безопасностью может изменяться в зависимости от установленного уровня полноты безопасности.
Каждое должностное лицо, подразделение или организация в целом, вовлеченные в одну или несколько стадий жизненного цикла стационарной газоаналитической системы, должны четко определить управленческую и техническую деятельность на тех стадиях, за которые они несут ответственность, в целях достижения и поддержания требуемого уровня полноты безопасности и функции безопасности стационарной газоаналитической системы.
Каждое должностное лицо, подразделение или организация в целом, несущие ответственность за исполнение и пересмотр каждой стадии жизненного цикла систем безопасности, должны быть идентифицированы и проинформированы в письменной форме о назначенных им обязанностях.
Каждое должностное лицо, подразделение или организация в целом, вовлеченные в деятельность по жизненному циклу систем безопасности, должны быть компетентны для осуществления действий, за которые они несут ответственность. Особое внимание следует обратить на следующие аспекты:
- знание и опыт применения региональных, национальных и международных стандартов, относящихся к газоаналитическому оборудованию и стационарным газоаналитическим системам;
- знание и опыт использования стационарных газоаналитических систем совместно с системами противоаварийной защиты;
- знание и опыт применения, эксплуатации и технического обслуживания стационарных газоаналитических систем.
Каждое должностное лицо, подразделение или организация в целом, вовлеченные в одну или несколько стадий жизненного цикла стационарной газоаналитической системы, должны планировать обеспечение безопасности, определяя действия, которые требуется выполнить для достижения и поддержания заданной функции безопасности и полноты обеспечения безопасности. План обеспечения безопасности следует корректировать при необходимости.
Каждое должностное лицо, подразделение или организация в целом, имеющие отношение к анализу опасностей и рисков, связанных со стационарной газоаналитической системой, должны определить все воздействия, связанные с утечкой газа, как кратковременные, так и долговременные и скрытые.
Изготовитель стационарной газоаналитической системы, подсистемы или газоанализаторов несет ответственность за аспекты, связанные с размещением своей продукции на рынке. Ответственность должна распространяться не только на разработку, конструирование и изготовление, но также на информацию, которая необходима для использования стационарной газоаналитической системы, подсистемы или газоанализатора по назначению.
Самостоятельный анализ требуется для достижения всех уровней полноты безопасности, и степень самостоятельности должна возрастать с увеличением уровня полноты безопасности. В таблице 1, приведенной ниже, приведены рекомендации по управлению функциональной безопасностью в части строгого соблюдения требований, относящихся к определенным уровням полноты безопасности. В случае если составляющим систему отдельным контурам управления присвоены различные уровни полноты безопасности, то уровень требований к полной стационарной газоаналитической системе должен соответствовать наибольшему уровню полноты безопасности.
Таблица 1
Требования к управлению функциональной безопасностью
(см. IEC 61508-1)
Вид деятельности
SIL не присвоен
SIL1
SIL2
SIL3
Поставщик газоанализатора
С
С
НР
О
Поставщик подсистемы
С
НР
О
О
Поставщик газоаналитической системы
С
О
О
О
Системный интегратор
С
О
О
О
Примечание - "С" - справочный характер, "НР" - настоятельно рекомендуемые, "О" - обязательные.
6.3 Компетентность
Компетентность - способность взять на себя ответственность и выполнять действия в соответствии с общепризнанным стандартом на регулярной основе. Компетентность - это комбинация практических и интеллектуальных навыков, опыта и знаний. Все организации, вовлеченные в одну или несколько стадий жизненного цикла стационарной газоаналитической системы, должны реализовать схему управления компетентностью. Такая схема управления компетентностью должна обеспечивать подтверждение компетентности всех должностных лиц, ответственных за выполнение порученных действий. При рассмотрении компетентности должностных лиц следует обращать внимание, как минимум, на следующие аспекты:
- инженерные знания, подготовку и опыт, соответствующие стадии жизненного цикла, за которую они несут ответственность;
- инженерные знания, подготовку и опыт, соответствующие применяемой технологии (включая программное обеспечение);
- инженерные знания, подготовку и опыт, соответствующие сложности и новизне проектируемой стационарной газоаналитической системы;
- инженерные знания, подготовку и опыт, соответствующие области применения или использованию по назначению стационарной газоаналитической системы;
- знания законодательных нормативных документов и требований руководящих документов по безопасности;
- компетентное руководство и лидерские качества, соответствующие их роли в жизненном цикле систем безопасности;
- знания и навыки применения региональных, национальных и международных стандартов, включая перечисленные в разделе 2 настоящего стандарта, распространяющиеся на стационарные газоаналитические системы, инструментальные системы безопасности и соответствующие системы управления качеством;
- понимание возможных последствий возникновения отказа;
- практическую подготовку в области газового анализа и навыки реагирования в аварийных ситуациях в условиях взрывоопасной зоны, чтобы гарантировать, что их действия не уменьшат эффективность газоаналитической системы и не создадут в дальнейшем проблем с производственной безопасностью на предприятии;
- предыдущий опыт и его значимость для выполнения текущих служебных обязанностей;
- подготовку и компетентность в области оценки уровня полноты безопасности систем управления.
Чем выше уровни полноты безопасности, тем более строгие требования должны предъявляться к профессиональным качествам и оценке компетентности должностных лиц.
Подготовка, опыт и квалификация всех должностных лиц, задействованных на любой стадии жизненного цикла стационарной газоаналитической системы, должны быть подтверждены документально.
7 Общие требования
7.1 Цели
Цель настоящего раздела - определить общие требования к стационарной газоаналитической системе.
7.2 Требования
7.2.1 Введение
Конструкция стационарной газоаналитической системы должна соответствовать утвержденной спецификации требований к безопасности, составленной с учетом всех требований настоящего раздела.
Стационарная газоаналитическая система должна быть сконструирована таким образом, чтобы обеспечить удобство эксплуатации, диагностики и ремонта.
В отличие от систем обеспечения безопасности стационарную газоаналитическую систему при возникновении специального режима или при срабатывании аварийной газовой сигнализации допускается не переводить в безопасное состояние.
7.2.2 Функции безопасности и функции, не связанные с безопасностью
В стационарной газоаналитической системе могут быть реализованы как функции безопасности, так и функции, не связанные с безопасностью. В спецификации требований к безопасности должны быть четко определены те функции стационарной газоаналитической системы, для которых установлен уровень полноты безопасности. Если в стационарной газоаналитической системе реализованы как функции безопасности, так и функции, не связанные с безопасностью, то все аппаратные средства и программное обеспечение, которые в нормальном режиме работы или при возникновении отказа могут оказывать отрицательное воздействие на функцию безопасности, должны соответствовать самому высокому уровню полноты безопасности.
Примечание - Во всех возможных случаях функции безопасности следует отделять от функций, не связанных с безопасностью.
7.2.3 Функции безопасности с различными уровнями полноты безопасности
Если в стационарной газоаналитической системе реализованы функции безопасности с различными уровнями полноты безопасности, то все аппаратные средства и программное обеспечение должны соответствовать самому высокому уровню полноты безопасности, кроме случаев, когда может быть доказано, что функция безопасности с самым низким уровнем полноты безопасности не оказывает отрицательного воздействия на функцию безопасности с более высокими уровнями полноты безопасности.
7.2.4 Действия при возникновении опасного отказа
Требования:
Все уровни полноты безопасности:
Обнаружение опасного отказа (при диагностической проверке, контрольной проверке или другими средствами) в стационарной газоаналитической системе (с избыточностью или без нее) в соответствии со спецификацией требований к безопасности должно приводить к запуску:
a) определенных действий для достижения безопасного состояния; или
b) определенных действий, при которых неисправность привлечет внимание оператора, который может в ручном режиме приступить к действиям для достижения безопасного состояния; или
c) определенных действий, при которых неисправность привлечет внимание оператора, который вручную или автоматически может начать действия по ремонту, чтобы функция безопасности была восстановлена в течение установленного среднего времени восстановления (MTTR); или
d) совокупности действий (a), (b) или (c).
В спецификации требований к безопасности должна быть четко указана приемлемость аварийных отключений или простоя системы при обнаружении неисправности.
При невозможности провести ремонт или восстановление функции безопасности в течение среднего времени восстановления (MTTR) ответственность за принятие дополнительных мер по снижению риска несет пользователь. Дополнительные меры по снижению риска должны быть подробно описаны в спецификации требований к безопасности.
7.2.5 Действия при возникновении безопасного отказа
Требования:
Все уровни полноты безопасности:
Обнаружение безопасного отказа (при диагностической проверке, контрольной проверке или другими средствами) в стационарной газоаналитической системе (с избыточностью или без нее) в соответствии со спецификацией требований к безопасности должно приводить к запуску:
a) определенных действий, при которых неисправность привлечет внимание оператора, который вручную или автоматически может начать действия по ремонту; или
b) определенных действий, при которых неисправность привлечет внимание оператора, который может в ручном режиме приступить к действиям для достижения безопасного состояния; или
c) определенных действий для достижения безопасного состояния; или
d) совокупности действий (a), (b) или (c).
7.2.6 Действия при возникновении специального режима
Требования:
Все уровни полноты безопасности:
Переход в специальные режимы в отличие от состояния неисправности, происходит целенаправленно. Действия, которые необходимо предпринять, различны для каждого конкретного применения и должны быть приведены в руководстве по функциональной безопасности.
Обнаружение специального режима в отличие от состояния неисправности, в стационарной газоаналитической системе (с избыточностью или без нее) в соответствии со спецификацией требований к безопасности должно приводить к запуску:
a) определенных действий, при которых специальный режим привлечет внимание оператора, который устранит причину перехода в специальный режим и восстановит функцию безопасности или предпримет меры, чтобы функция безопасности была восстановлена в течение установленного среднего времени восстановления; или
b) определенных действий, при которых специальный режим привлечет внимание оператора, который начнет действия по достижению безопасного состояния; или
c) определенных действий для достижения безопасного состояния; или
d) совокупности действий (a), (b) или (c).
7.2.7 Источник питания
7.2.7.1 Характеристики
Характеристики источников питания не включают в показатели функциональной безопасности, если при проектировании стационарной газоаналитической системы предусмотрено использование источников питания, имеющих отказобезопасные выходы.
Если отказобезопасные источники питания не применяются, то показатели надежности системы электропитания должны быть включены в показатели функциональной безопасности стационарных газоаналитических систем.
7.2.7.2 Требования
Все уровни полноты безопасности:
Для систем, в которых резервирование источника питания не применяется, следует предусмотреть выдачу сигнала неисправности при отказе источника питания.
Для систем, использующих основной и резервный источники питания, следует обеспечить сохранение функции безопасности на время переключения электропитания от основного источника к резервному. При отказе в любом из источников питания следует предусмотреть выдачу сигнала неисправности.
Для систем, использующих источник бесперебойного питания (ИБП), следует обеспечить сохранение функции безопасности на время переключения электропитания от сети переменного тока к ИБП. Следует предусмотреть индикацию отсутствия напряжения в сети электропитания и переключения стационарной газоаналитической системы на питание от ИБП. В функции безопасности системы следует предусмотреть оперативные меры, которые необходимо предпринять после перехода стационарной газоаналитической системы на электропитание от ИБП, в связи с ограниченной длительностью такого электропитания из-за разряда аккумуляторной батареи ИБП. При отказе ИБП следует предусмотреть выдачу сигнала неисправности.
В стационарной газоаналитической системе следует предусмотреть средства контроля источника питания постоянного тока. Если напряжение питания постоянного тока повышается или понижается относительно заранее установленных пределов, следует выдать сигнал перехода в специальный режим.
7.2.8 Газоанализатор
Требования:
Все уровни полноты безопасности:
Газоанализаторы и датчики являются типовыми изделиями, продаваемыми изготовителями, поэтому их следует разрабатывать с учетом положений IEC 61508, части 1 - 3.
Метрологические характеристики газоанализаторов и датчиков должны удовлетворять требованиям соответствующих стандартов.
7.2.9 Блок управления газоанализатором (логический контроллер)
Требования:
Все уровни полноты безопасности:
Блоки управления газоанализаторами (логические контроллеры) являются типовыми изделиями, продаваемыми изготовителями, поэтому оригинальные компоненты, включая соответствующее программное обеспечение, следует разрабатывать с учетом положений IEC 61508, части 1 - 3.
Метрологические характеристики блоков управления газоанализаторами (логических контроллеров) должны соответствовать требованиям соответствующих стандартов.
7.2.10 Оконечный элемент (исполнительный механизм)
Требования:
Все уровни полноты безопасности:
Оконечные элементы (исполнительные механизмы) являются типовыми изделиями, продаваемыми изготовителями, поэтому их следует разрабатывать с учетом положений IEC 61508, части 1 - 3.
Совместное использование газоанализатора (датчика), логического контроллера и оконечного элемента должно соответствовать положениям настоящего стандарта.
Примечание - Если SIL-совместимые исполнительные механизмы не доступны, допускается применение обычных исполнительных механизмов при условии их дополнительного контроля внешними SIL-совместимыми диагностическими компонентами. Например, контроль положения затвора шарового клапана с помощью дополнительных устройств, поставляемых по отдельному заказу.
7.2.11 Устройства отображения информации
7.2.11.1 Характеристики
Для отображения информации в нормальном режиме работы, при возникновении аварийной ситуации, для индикации специальных режимов, отображения состава оборудования, операций, проводимых при техническом обслуживании стационарной газоаналитической системы, используется табло. Табло могут отличаться сложностью.
В некоторых стационарных газоаналитических системах табло могут не применяться.
7.2.11.2 Требования
Все уровни полноты безопасности:
Все сообщения на табло должны восприниматься однозначно и могут содержать следующую информацию:
- результаты измерений содержания определяемых компонентов и единицы измерений;
- состояние сигнализации;
- выход измеренного значения за пределы установленного диапазона;
- вход в специальный режим;
- данные по составу оборудования системы;
- результаты диагностики;
- сведения по специальным режимам или отказам периферийного оборудования.
Следует обеспечить возможность установки приоритетов вывода вышеуказанных сообщений на табло, что должно быть отражено в документации.
Все табло должны соответствовать требованиям соответствующих стандартов по метрологии.
Дополнительные требования для уровня SIL2:
Средства самотестирования элементов отображения должны быть доступны пользователю по запросу и обеспечивать возможность самостоятельной оценки пользователем результатов самотестирования.
Дополнительные требования для уровня SIL3:
Всю отображаемую на табло информацию, используемую для аварийного ручного вмешательства в работу системы, следует дублировать.
7.2.12 Выходные устройства коммутации
7.2.12.1 Характеристики
Выходные устройства коммутации предназначены для выдачи аварийных сигналов и сигналов перехода в специальные режимы, а также могут служить для запуска мер безопасности во внешнем относительно стационарной газоаналитической системы оборудовании.
7.2.12.2 Требования
Все уровни полноты безопасности:
Выходные устройства коммутации должны включаться при срабатывании аварийной газовой сигнализации или при входе в специальные режимы вне зависимости от характера сигнализации или режима - одиночный, групповой или с мажоритарной выборкой.
Отказы выходных устройств коммутации должны быть безопасными.
Все выходные устройства коммутации должны подвергаться регулярным контрольным проверкам. Периодичность контрольных проверок должна быть подробно описана в плане технического обслуживания.
Состав выходных устройств коммутации, срабатывающих при аварийной газовой сигнализации и переходе в специальные режимы, определяется конкретным заказом; при этом должны быть соблюдены условия безопасного отказа, чтобы не произошло случайного срабатывания устройств коммутации при аварийном отключении питания.
Состав и функции всех выходных устройств коммутации должны быть установлены в спецификации требований к безопасности.
Все виды сигнализации должны оставаться включенными до тех пор, пока не предприняты специальные меры для ручного сброса сигнализации, если иное не оговорено спецификацией требований к безопасности.
Все выходные устройства коммутации должны быть работоспособны при полной нагрузке.
В спецификации требований к безопасности следует задать максимальное количество выходных устройств коммутации в рамках полной системы (подсистемы, мажоритарной группы, одно- или многоконтурной системы регулирования), которые предназначены только или преимущественно для целей технического обслуживания.
Дополнительные требования для уровня SIL2:
При работе системы необходимо контролировать исправность выходных устройств коммутации и (или) катушек реле. Контролю подлежат наличие нагрузки в цепях аварийной сигнализации, целостность кабельных соединений и катушки реле.
Дополнительные требования для уровня SIL3:
Выходные устройства коммутации должны быть избыточны и независимы (различные электронные модули).
7.2.13 Протоколы устройств вывода данных
7.2.13.1 Характеристики
Безопасные протоколы устройств вывода данных могут являться неотъемлемой частью функции безопасности. Протоколы устройств вывода данных, не являющиеся безопасными и не являющиеся частью функции безопасности, могут использоваться только для визуализации, сохранения событий, анализа тенденций и других подобных целей.
7.2.13.2 Требования
Безопасные протоколы устройств вывода данных должны соответствовать IEC 61508. Протоколы устройств вывода данных, не являющиеся безопасными, не должны оказывать отрицательного влияния на функцию безопасности стационарной газоаналитической системы.
7.2.14 Протоколы устройств ввода данных
7.2.14.1 Характеристики
Безопасные протоколы устройств ввода данных могут являться неотъемлемой частью функции безопасности. Протоколы устройств ввода данных, не являющиеся безопасными, могут использоваться только для визуализации, сохранения событий, анализа тенденций и других подобных целей.
7.2.14.2 Требования
Безопасные протоколы устройств ввода данных должны соответствовать IEC 61508. Протоколы устройств ввода данных, не являющиеся безопасными, не должны оказывать отрицательного влияния на функцию безопасности стационарной газоаналитической системы.
7.2.15 Архитектура системы, величина безопасных отказов (SFF) и средней вероятности отказа выполнения функции по запросу (PFD)
Ограничительные требования к архитектуре систем, приведенные в IEC 61508, относятся и к стационарным газоаналитическим системам. Этим требованиям должны соответствовать каждый газоанализатор, подсистема и система в целом.
Для стационарной газоаналитической системы применяются значения величин безопасных отказов, приведенные в IEC 61508. Величины безопасных отказов для всех функциональных блоков, входящих в отдельный контур безопасности газоаналитической системы, также должны соответствовать указанным архитектурным ограничениям.
К стационарным газоаналитическим системам применяется характеристика средней вероятности отказа выполнения функции по запросу (PFD), приведенная в IEC 61508. Суммарное значение PFD отдельных контуров безопасности газоаналитической системы должно соответствовать цели обеспечения полноты безопасности, определенной в спецификации требований к безопасности.
8 Особые требования, предъявляемые к газоаналитическим системам
8.1 Цели
Первая цель настоящего раздела - определить, каким образом привести в соответствие особые требования, предъявляемые к стационарным газоаналитическим системам, с требованиями, предъявляемыми к системам обеспечения безопасности.
Вторая цель настоящего раздела - определить, каким образом достичь соответствия требованиям настоящего стандарта для связанного газоаналитического оборудования, значимого по отношению к реализуемой системой функции безопасности и обеспечивающего работу стационарной газоаналитической системы. Связанное газоаналитическое оборудование включает в себя:
- газовые пробоотборники;
- газовые распределители;
- блоки управления газовыми распределителями;
- устройства автоматической градуировки по газовым смесям.
8.2 Требования
8.2.1 Введение
В системах, использующих принудительный отбор пробы, побудители расхода, устройства контроля расхода и устройства окончательной подготовки (кондиционирования) пробы, а также газовые распределители, как правило, должны быть включены изготовителем в состав системы. В состав системы также могут входить компоненты для предварительной подготовки пробы, устанавливаемые возле точки отбора. Однако на общую полноту безопасности в значительной степени влияют выбор, установка и техническое обслуживание элементов пробоотбора, в особенности расположение пробоотборных трубок и место размещения пробоотборников и устройств пробоподготовки. Указания по выбору таких устройств и требования к ним приведены в IEC 60079-29-2. Проектирование в данной области является узко специализированной задачей, при этом необходимо принять дополнительные меры для соответствия IEC 61508.
8.2.2 Отбор газовой пробы
8.2.2.1 Характеристики
Комплект устройств для принудительного отбора пробы состоит из пробоотборной линии, побудителя расхода пробы, регулятора расхода (регулирующего клапана в пробоотборной или в байпасной линии), а также датчика расхода пробы в линии или иного устройства, контролирующего доставку пробы к датчику.
8.2.2.2 Требования
Все уровни полноты безопасности:
Комплект устройств для принудительного отбора пробы должен быть спроектирован таким образом, чтобы можно было обнаружить снижение или прекращение расхода пробы. Следует либо предотвратить утечку пробы из пробоотборной линии и проникновение в линию атмосферного воздуха, либо предусмотреть возможность обнаружения таких фактов с выдачей соответствующего уведомления.
Необходимо регулярно проводить проверки всех точек отбора пробы, пробоотборных линий, побудителей расхода, фильтров и других элементов пробоотбора.
Периодичность контроля определяется условиями конкретного применения, заданным уровнем полноты безопасности и условиями окружающей среды.
Уровни полноты безопасности SIL1 и SIL2:
Контроль расхода пробы следует проводить возле датчика (нижний предел и, при необходимости, верхний). Необходимо контролировать расход при несоответствии технических характеристик системы, например, в части времени установления показаний. Следует использовать как минимум два контрольно-измерительных прибора. Это могут быть датчик расхода и датчик давления/разрежения, место расположения которых в пробоотборной линии следует выбирать с учетом возможных проблем. Если используется газовый распределитель (мультиплексор), то контрольно-измерительные приборы следует разместить между клапанами распределителя и датчиком, что позволит выявить отказ, связанный с изменением расхода, в любой из мультиплексированных линий отбора пробы.
Элементы диагностирования должны применяться с учетом интенсивности их отказов в соответствии с данными по анализу отказов, их последствий и диагностике (FMEDA), но не в соответствии с присвоенным им уровнем полноты безопасности.
Дополнительные требования для уровня SIL3:
Следует обеспечить защищенный и герметичный монтаж пробоотборных линий вплоть до самого датчика и контроль расхода пробы.
Под "защищенным" монтажом подразумевается такой монтаж, при котором маловероятна утечка в результате механических повреждений, например, трубки пробоотборных линий могут быть изготовлены из нержавеющей стали или иного материала, совместимого с пробой. Следует воздержаться от применения гибких трубок, однако при необходимости их применения следует защитить их, дополнительно поместив в металлическую трубу, металлорукав или отдельный кожух, закрытый во время эксплуатации.
Под "герметичным" монтажом подразумевается использование при монтаже пробоотборной линии сварных соединений или обжимных фитинговых соединений.
Элементы диагностирования должны применяться с учетом интенсивности их отказов в соответствии с данными по анализу отказов, их последствий и диагностике (FMEDA), но не в соответствии с присвоенным им уровнем полноты безопасности.
8.2.3 Газовый распределитель
8.2.3.1 Характеристики
Газовый распределитель содержит устройство переключения пробоотборных линий и может включать линии продувки (байпасные линии).
При последовательном переключении пробоотборных линий проба от выбранной точки отбора через газовый распределитель будет подаваться на датчик.
Предварительная продувка линии транспортирования - это процесс, обеспечивающий заполнение пробоотборной линии "свежей" пробой перед тем, как эта линия будет выбрана газовым распределителем. Для предварительной продувки требуется дополнительный побудитель расхода, чтобы прокачивать пробу в той линии, которая должна быть выбрана следующей, или во всех линиях, проба из которых не подается на датчик в данный момент. Такой подход сокращает время, затраченное на измерение в каждой точке отбора.
Применение газового распределителя предполагает контроль расхода и переключения пробоотборных линий.
8.2.3.2 Требования
Все уровни полноты безопасности:
Контроль расхода пробы следует проводить для каждой пробоотборной линии возле датчика и возле точки отбора пробы (нижний предел и, при необходимости, верхний). Изменения параметров расхода пробы, приводящие к несоответствию технических характеристик системы, например, в части времени установления показаний, должны быть обнаружены с выдачей индикации или сигнала для дистанционной передачи.
Принятие защитных мер от проникновения в линию атмосферного воздуха и предотвращение закупорки пробоотборных линий должно быть правилом пробоотбора.
Помимо мер защиты против закупорки пробоотборной линии и разбавления пробы в линии из-за утечек следует также обеспечить, чтобы проба, доставляемая к датчику, не была разбавлена пробой из другой линии транспортирования.
Дополнительные требования для уровня SIL2:
В блоке управления газовым распределителем сигналы датчиков расхода от всех точек измерений должны непрерывно обрабатываться. Контролировать поток следует только в проботборной линии, выбранной для доставки пробы или предварительной продувки. Различение состояний "есть расход" и "нет расхода", реализуемое в однопороговом устройстве, является достаточным.
Дополнительные требования для уровня SIL3:
Различение состояний "есть расход" и "нет расхода" следует обеспечить с помощью применения двух раздельных однопороговых устройств (с пороговыми значениями вблизи нуля и вблизи номинального значения расхода). Следует предусмотреть обнаружение малого расхода как в пробоотборной линии, выбранной для доставки пробы на газоанализатор, так и в неиспользуемой в данный момент линии, наличие расхода в которой может быть вызвано утечкой.
Необходимо регулярно проводить проверки всех точек отбора пробы, пробоотборных линий, побудителей расхода, фильтров, клапанов и других элементов пробоподготовки. Периодичность контроля зависит от области применения, уровня полноты безопасности и условий окружающей среды.
8.2.4 Блок управления газовым распределителем
8.2.4.1 Характеристики
С помощью блока управления газовым распределителем выбирается точка отбора, из которой проба поступает на датчик, таким образом, результаты измерений будут однозначно связаны с выбранной точкой отбора. Использование блока управления газовым распределителем позволяет также инициировать в стационарной газоаналитической системе аварийные действия, вызванные специальными режимами или отказами газового пробоотборника, газового распределителя или блока управления газовым распределителем.
В самом простом случае используется циклический опрос точек отбора пробы, тем не менее, иногда необходима более сложная последовательность опроса, например последовательность опроса, управляемая событиями.
8.2.4.2 Требования
Все уровни полноты безопасности:
В блоке управления газовым распределителем следует обеспечить контроль надлежащего переключения линий транспортирования путем оценки признаков состояния блока. При несоответствующих признаках состояния блока следует выдавать сообщение об отказе.
При последовательности опроса, управляемой событиями, наибольшее увеличение периода опроса для невыбранных точек отбора пробы не должно превышать заданного интервала времени, установленного для конкретного применения. Если период опроса превысил установленный максимальный период, следует выдать сообщение об отказе.
Блок управления газовым распределителем, включающий в свой состав датчики расхода (давления), блок логической обработки, блок выдачи аварийной сигнализации и перехода в специальные режимы, определяет отдельную функцию безопасности подсистемы, что необходимо для достижения максимального уровня полноты безопасности системы, включающей газовый распределитель.
8.2.5 Устройства пробоподготовки
8.2.5.1 Характеристики
Набор устройств пробоподготовки при принудительном отборе пробы может состоять из одного или нескольких устройств, таких, как пробоотборный зонд, механический фильтр, химический фильтр, устройство подогрева пробоотборной линии, устройство охлаждения пробы, конденсатосборник и осушитель пробы.
8.2.5.2 Требования
Набор устройств пробоподготовки предполагает наличие газового пробоотборника, а следовательно, выполнение требований подраздела, посвященного отбору газовой пробы.
Все уровни полноты безопасности:
В руководстве по безопасности должны быть приведены указания для пользователя по расчету допустимого срока эксплуатации устройств с ограниченной наработкой (например, устройства, в которых используются загрязняющиеся со временем фильтры). Такие элементы необходимо заменять до того, как закончится их установленная наработка. В руководство по безопасности функционального блока или газоаналитической системы в целом необходимо включать технические требования к применяемым устройствам пробоподготовки. Например, должен быть указан диапазон рабочих температур, в котором необходимо использовать устройство подогрева или устройство охлаждения пробы.
Дополнительные требования для уровня SIL2:
Работоспособность каждого отдельного устройства, необходимого для выполнения функций безопасности, должна быть подвергнута:
- в зависимости от режима работы регулярным осмотрам, основанным на рекомендациях изготовителя с учетом конкретных условий эксплуатации;
или
- соответствующей диагностике работающего оборудования (мониторингу), обеспечивающей надлежащий контроль работы устройства (например, мониторинг максимальной температуры электрического охладителя пробы). Элементы диагностирования следует применять с учетом интенсивности их отказов в соответствии с данными по анализу отказов, их последствий и диагностике, но не в соответствии с присвоенным им уровнем полноты безопасности.
Дополнительные требования для уровня SIL3:
- необходимо обеспечить достаточность диагностики работающего оборудования (мониторинга), позволяющую гарантировать надлежащую его работу (например, мониторинг изменения температуры в электрическом охладителе пробы).
Примечание - Как правило, SIL3 невозможно достигнуть, не применив дублирования канала измерений в целом, начиная от точки отбора пробы до датчика включительно. Элементы диагностирования следует применять с учетом интенсивности их отказов в соответствии с данными по анализу отказов, их последствий и диагностике, но не в соответствии с присвоенным им уровнем полноты безопасности.
8.2.6 Диффузионный отбор пробы
8.2.6.1 Характеристики
При диффузионном отборе пробы применяются такие устройства, как механические фильтры или химические преобразователи, например металлокерамические диски, гидрофобные барьеры, бумажные диски и т.д. Наработка многих типов механических фильтров и химических преобразователей ограничена вследствие насыщения или постепенного ухудшения характеристик.
8.2.6.2 Требования
Все уровни полноты безопасности:
В руководстве по безопасности должны быть приведены указания для пользователя по расчету допустимого срока эксплуатации устройств с ограниченной наработкой (например, загрязнение механического фильтра вследствие воздействия пыли). Такие элементы необходимо заменять или очищать до того, как закончится их установленная наработка. Срок замены (очистки) должен быть установлен на основе рекомендаций изготовителя с учетом конкретных условий эксплуатации.
Какой бы тип механического фильтра или металлокерамического диска ни применялся в качестве диффузионного барьера, при монтаже датчика необходимо гарантировать, что вода или другая жидкость не сможет войти в контакт с таким барьером и закупорить его поры, прекратив доступ к чувствительному элементу определяемого компонента - газа или пара. Если изготовителем рекомендованы для этой цели типовые приспособления, то должны быть определены ограничения по их применению.
Дополнительные требования для уровня SIL2:
Работоспособность всех устройств, необходимых для выполнения функций безопасности, необходимо регулярно подтверждать либо осмотрами, либо соответствующей диагностикой работающего оборудования (например, автоматической градуировкой).
Дополнительные требования для уровня SIL3:
Уровень SIL3 недостижим для отдельных функциональных блоков, кроме случая, когда отказы, выражающиеся в предотвращении доступа анализируемой среды к датчику, маловероятны. В таком случае дополнительные к уровню SIL2 требования не предъявляются.
8.2.7 Автоматическая градуировка
8.2.7.1 Характеристики
Функциональный блок для автоматической градуировки состоит из: средств градуировки (например, баллона с газовой смесью, генератора газовых смесей, кюветы с газовой смесью); линий подачи газовой смеси; побудителя расхода; регулятора расхода (например, байпаса или регулирующего клапана); устройства подачи газовой смеси на датчик (например, градуировочная маска или проточная кювета) и датчика расхода.
Применение автоматической градуировки предполагает наличие блока управления автоматической градуировкой.
8.2.7.2 Требования
Все уровни полноты безопасности:
Для предотвращения ложного срабатывания аварийной сигнализации до начала автоматической градуировки необходим переход в специальный режим. Во время подачи газовой смеси необходимо убедиться, что показания газоанализатора достоверны, т.е. принадлежат области возможных значений чувствительности к конкретному определяемому компоненту. После успешно завершенной градуировки следует сразу же выйти из соответствующего специального режима. Если провести градуировку не удалось, необходимо по истечении заданного времени выйти из соответствующего специального режима, сохранить данные предыдущей градуировки и выдать сообщение о причине отказа в градуировке. Все эти функции должны реализовываться или отдельным блоком управления автоматической градуировкой, или непосредственно стационарной газоаналитической системой.
Градуировка считается успешно проведенной, если:
- расход газовой смеси при проведении градуировки находится в допустимых пределах;
- время установления показаний при проверке нулевых показаний или чувствительности соответствует установленным требованиям;
- отклонения показаний, полученных после корректировки, от показаний, зафиксированных непосредственно перед корректировкой, не превышают установленных значений; и
- показания, зафиксированные непосредственно перед корректировкой, не выходят за пределы допустимых показаний, рекомендованных изготовителем, после которых градуировка не допускается.
Следует принять дополнительные меры для предотвращения загрязнения газовых смесей, используемых для градуировки, вследствие утечек из других пробоотборных линий при применении газового распределителя, как было указано ранее.
Все результаты автоматических градуировок должны сохраняться в блоке управления автоматической градуировкой или в стационарной газоаналитической системе в целом.
Автоматическая градуировка не отменяет необходимости проведения плановых проверок стационарной газоаналитической системы. Плановые проверки должны проводиться в соответствии с планом технического обслуживания.
8.2.8 Блок управления автоматической градуировкой
8.2.8.1 Характеристики
С помощью блока управления автоматической градуировкой выбирается датчик, подлежащий градуировке, а также обеспечиваются вход в специальный режим "градуировка", управление градуировкой и выход из специального режима по окончании градуировки.
Запуск процедуры градуировки может осуществляться автоматически по расписанию, заданному в блоке управления (например, градуировка в определенное время), по запросу пользователя или по запросу от стационарной газоаналитической системы.
8.2.8.2 Требования
Все уровни полноты безопасности:
Автоматическую градуировку следует проводить только для тех точек измерений, которые находятся в режиме измерений и по которым отсутствует срабатывание аварийной сигнализации.
Помимо выбора точек измерений, подлежащих градуировке, блок управления должен контролировать процесс градуировки и оценивать ее результаты. С помощью блока обеспечиваются корректный вход в специальный режим градуировки, проведение градуировки и выход из специального режима. Замену данных (коэффициентов) предыдущей градуировки следует проводить только после успешного завершения текущей градуировки.
Все результаты проведенной градуировки следует автоматически регистрировать, включая интервал времени между градуировками, дату и время градуировки.
Дополнительные оперативные меры следует предпринять на месте, чтобы убедиться, что газовые смеси, используемые при автоматической градуировке:
- имеют запас по сроку годности;
- являются аттестованными газовыми смесями (с указанным, при необходимости, содержанием кислорода);
- содержание определяемого компонента в газовой смеси превышает максимально возможное значение порога аварийной сигнализации, установленное в стационарной газоаналитической системе.
Примечание - Обычно для градуировки применяют газовые смеси с содержанием определяемого компонента, составляющим 50% диапазона измерений.
9 Универсальные логические контроллеры
9.1 Цели
Цель настоящего раздела - определить, как универсальные логические контроллеры, предназначенные для применения в блоках управления, могут применяться в стационарной газоаналитической системе (подсистеме).
9.2 Требования
9.2.1 Метрологические характеристики
Для любого типа логического контроллера следует, как минимум, показать соответствие его характеристик метрологическим характеристикам стационарных газоаналитических систем и наличие соответствующего уровня полноты безопасности.
9.2.2 Логическое программирование
При логическом программировании контроллера следует обеспечить контроль всех специальных режимов и отказов, возникающих в стационарных газоаналитических системах, в соответствии с настоящим стандартом и применимыми стандартами по метрологии (см. IEC 60079-29-1 и IEC 60079-29-4).
Примечание - Указания по программированию универсальных логических контроллеров приведены в IEC 61511.
Следует уделить особое внимание компетентности специалистов, занятых применением универсальных логических контроллеров в стационарных газоаналитических системах (см. раздел 7 настоящего стандарта).
10 Приемочные испытания у изготовителя
10.1 Цели
Цель настоящего раздела - определить минимальные требования, включая необходимые документы, которые следует учитывать изготовителю на этапе приемочных испытаний.
10.2 Требования
10.2.1 Планирование
Необходимость проведения приемочных испытаний должна быть определена на этапе разработки, проектирования или при планировании поставки и должна включать проработку, по крайней мере, следующих вопросов:
- виды проверок, которые следует провести;
- критерии оценки результатов проверок (годен/не годен), включая условия прекращения испытаний при возникновении однократного или многократных отказов в ходе испытаний;
- порядок записи данных и результатов испытаний, а также версии аппаратных средств и программного обеспечения оборудования, которое подверглось испытаниям;
- порядок проведения корректирующих действий;
- порядок внесения изменений и модификации системы;
- порядок разрешения спорных ситуаций;
- требования к минимальному составу системы, представленной на испытания;
- зависимость от оборудования, поставляемого третьей стороной, и сопряжение с ним;
- необходимое испытательное оборудование, имеющее действующие свидетельства о поверке или об аттестации;
- аттестованные газовые смеси для испытаний, имеющие действующие паспорта;
- компетентность испытателей и членов комиссии по проведению испытаний;
- места для размещения и меры предосторожности при работе с горючими или токсичными газовыми смесями;
- описание функционального тестирования системы методом "черного ящика";
- исключения.
Примечания
1 Приемочные испытания обычно применяются для подсистем и систем, но не для отдельных газоанализаторов, если иное не оговорено в контракте на поставку оборудования.
2 Поскольку системный интегратор несет ответственность за систему в целом, то планирование приемочных испытаний также возлагается на системного интегратора, если не установлен иной порядок.
10.2.2 Выполнение
Приемочные испытания должны проводиться в соответствии с планом приемочных испытаний.
Перед проведением приемочных испытаний всю представляемую на испытания документацию необходимо проверить:
- на комплектность;
- на полноту внесенных изменений;
- на наличие необходимых разрешительных документов.
Если при проведении приемочных испытаний произошел отказ, следует определить и задокументировать причину отказа. На основании анализа причин отказа необходимо:
- устранить отказ и повторить испытания; или
- проигнорировать отказ и закончить испытания системы; или
- если отказ оказывает влияние на систему в целом, то следует прервать испытания, выполнить ремонт и согласовать дату повторных испытаний; или
- завершить часть испытаний и составить дополнение к плану приемочных испытаний.
Если во время приемочных испытаний в систему были внесены изменения или проведена модификация, эти изменения должны быть проанализированы с точки зрения их влияния на функциональную безопасность для определения:
- степени влияния на каждую функцию безопасности;
- необходимого объема повторных проверок.
11 Монтаж и ввод в эксплуатацию
11.1 Цели
Цель настоящего раздела - определить минимальные требования, включая необходимые документы, которые следует учитывать на этапах монтажа и ввода в эксплуатацию.
11.2 Требования
11.2.1 Планирование
Способы монтажа и порядок ввода в эксплуатацию должны быть определены на этапе проектирования стационарной газоаналитической системы и должны включать, как минимум, следующие положения:
- описание действий по монтажу;
- особые меры предосторожности, которые необходимо соблюдать при проведении монтажных работ (в соответствии с рекомендациями изготовителей оборудования);
- должностные лица, подразделения и организации, ответственные за действия по монтажу;
- меры предосторожности, которые необходимо соблюдать при проведении монтажа в опасной зоне;
- проверки правильности электрического монтажа, которые необходимо провести до подачи на систему электропитания;
- виды проверок, которые следует провести до пуска системы;
- критерии оценки результатов проверок (годен/не годен), включая условия прекращения испытаний при возникновении однократного или многократных отказов входе испытаний;
- порядок записи данных и результатов испытаний, а также версии аппаратных средств и программного обеспечения оборудования, которое подверглось испытаниям;
- порядок проведения корректирующих действий;
- порядок внесения изменений и модификации системы;
- порядок разрешения спорных ситуаций;
- необходимое испытательное оборудование, имеющее действующие свидетельства о поверке или об аттестации;
- аттестованные газовые смеси для испытаний, имеющие действующие паспорта;
- компетентность испытателей и членов комиссии по проведению испытаний;
- меры предосторожности при работе с горючими или токсичными газовыми смесями;
- исключения.
11.2.2 Выполнение
Монтаж должен проводиться в соответствии с планом монтажа. Ввод в эксплуатацию должен проводиться в соответствии с планом ввода в эксплуатацию. До начала монтажных работ и ввода в эксплуатацию всю документацию необходимо проверить:
- на комплектность;
- на полноту внесенных изменений;
- на наличие необходимых разрешительных документов на проведение монтажных работ и ввод в эксплуатацию.
Если при вводе системы в эксплуатацию произошел отказ, следует определить и документально зафиксировать причину отказа. На основании анализа причин отказа следует принять решение:
- устранить отказ и продолжить работы по вводу в эксплуатацию; или
- проигнорировать отказ и завершить работы по вводу в эксплуатацию; или
- если отказ оказывает влияние на систему в целом, то следует прервать работы по вводу в эксплуатацию, выполнить ремонт и согласовать дату продолжения работ; или
- завершить часть работ и запланировать дополнительные действия по завершению ввода системы в эксплуатацию.
Если в ходе пусконаладочных работ в систему внесены изменения, эти изменения должны быть проанализированы с точки зрения влияния на функциональную безопасность, чтобы определить:
- степень влияния на каждую функцию безопасности; и
- необходимый объем повторных проверок.
Все изменения в системе должны быть оформлены документально.
12 Подтверждение соответствия <1>
--------------------------------
<1> Более известно как приемка системы.
12.1 Цели
Цель настоящего раздела - определить минимальные требования, включая необходимую документацию, которыми следует руководствоваться на стадии подтверждения соответствия.
Примечание - В ходе подтверждения соответствия рассматривают систему в целом и правильность интеграции в систему компонентов различных изготовителей.
12.2 Требования
12.2.1 Планирование
Необходимость испытаний для подтверждения соответствия системы должна быть определена на этапе проектирования стационарной газоаналитической системы. Эти испытания должны, как минимум, включать:
- методы подтверждения соответствия, позволяющие убедиться, что смонтированная стационарная газоаналитическая система выполняет функцию безопасности, установленную в спецификации требований к безопасности;
- методы подтверждения соответствия, позволяющие убедиться, что смонтированная стационарная газоаналитическая система работает надлежащим образом при:
- нормальной эксплуатации;
- нарушении нормальной эксплуатации;
- в специальных режимах;
- при возникновении отказа;
- методы, позволяющие убедиться, что изменения, внесенные в систему на этапе приемочных испытаний у изготовителя, монтажа и ввода в эксплуатацию, не повлияли на функцию безопасности системы;
- компетентность лиц, проводящих проверку соответствия, и членов комиссии по проведению испытаний; и
- порядок записи данных и результатов испытаний, а также версии аппаратных средств и программного обеспечения оборудования, которое подверглось испытаниям.
12.2.2 Выполнение
Подтверждение соответствия должно проводиться в соответствии с планом испытания для подтверждения соответствия.
Перед началом испытаний всю документацию необходимо проверить:
- на комплектность;
- на полноту внесенных изменений;
- на наличие необходимых разрешительных документов, как минимум, касающихся конструкции и монтажа системы.
Если при подтверждении соответствия системы произошел отказ, следует определить и документировать причину отказа. На основании анализа причин отказа следует принять решение:
- устранить отказ и повторить подтверждение соответствия в полном объеме; или
- проигнорировать отказ и завершить подтверждение соответствия; или
- если отказ оказывает влияние на систему в целом, необходимо прервать подтверждение соответствия, выполнить ремонт и согласовать дату продолжения работ; или
- завершить часть испытаний и запланировать дополнительный объем проверок по подтверждению соответствия системы.
Если в ходе подтверждения соответствия в систему внесены изменения или проведена модификация системы, эти изменения должны быть проанализированы с точки зрения их влияния на функциональную безопасность для определения:
- степени влияния на каждую функцию безопасности;
- необходимого объема повторных проверок.
До тех пор, пока все технические требования, проверяемые при проведении приемки системы, не будут подтверждены на соответствие спецификации требований к безопасности, стационарная газоаналитическая система не может считаться пригодной к эксплуатации.
13 Эксплуатация и техническое обслуживание
13.1 Цели
Цель настоящего раздела - определить минимальные требования (включая требования к необходимым регламентным работам при эксплуатации системы и контрольным проверкам), которым необходимо следовать на стадии эксплуатации и технического обслуживания системы.
13.2 Требования
13.2.1 Планирование
Необходимость в планировании эксплуатации и технического обслуживания должна быть установлена на стадии проектирования стационарной газоаналитической системы. При планировании следует, как минимум, учесть:
- подробное документирование показателей работы системы во время нормальной эксплуатации, включая специальные режимы и отказы;
- количество запросов на выполнение системой функции безопасности;
- любое ненадлежащее использование или аномальную работу системы;
- данные об условиях окружающей среды в каждой точке измерений;
- периодичность планового технического обслуживания системы;
- максимальное количество подсистем, связанных с безопасностью, которые могут быть отключены при проведении технического обслуживания;
- дополнительные оперативные меры, которые необходимо предпринять при проведении технического обслуживания;
- подробную документацию по техническому обслуживанию, включающую сведения об основных неисправностях, необходимых корректирующих действиях, указания по ремонту, использованию запасных частей и расходных материалов, а также сведения о характеристиках системы, изменения которых с течением времени могут повлиять на функцию безопасности;
- подробное описание результатов контрольных проверок; и
- подробное описание корректирующих действий, предпринятых при отрицательном результате контрольных проверок.
13.2.2 Выполнение
Эксплуатация стационарной газоаналитической системы должна осуществляться в соответствии с руководством по безопасности системы и руководством по эксплуатации отдельных видов оборудования.
Лица, непосредственно занятые эксплуатацией, отвечающие за эксплуатацию, а также занимающиеся техническим обслуживанием стационарной газоаналитической системы, должны обладать необходимой компетентностью и полномочиями для выполнения соответствующих операций.
Примечание - Требования к компетентности приведены в 6.3 настоящего стандарта.
Обслуживание стационарной газоаналитической системы следует проводить в соответствии с планом технического обслуживания. Разрешается использовать только те запасные части и расходные материалы, которые перечислены в руководстве по функциональной безопасности системы или в руководстве по техническому обслуживанию отдельных видов оборудования.
Контрольные проверки системы следует проводить в соответствии с руководством по функциональной безопасности системы.
Все действия следует подробно документировать.
14 Модификация системы
14.1 Цели
Цель настоящего раздела - определить минимальные требования, в том числе к документации, которые должны быть выполнены на стадии модификации системы.
14.2 Требования
14.2.1 Планирование
Любые действия по модификации стационарной газоаналитической системы должны быть предварительно спланированы, согласованы и разрешены в установленном порядке. В плане работ по модификации следует отразить допустимый уровень безопасности при проведении модификации и по ее окончании.
При планировании модификации системы следует учесть:
- анализ воздействия на систему планируемых изменений;
- сохранение функции безопасности стационарной газоаналитической системы и полноты безопасности в ходе модификации системы;
- дополнительные меры, которые следует предпринять для поддержания уровня полноты безопасности;
- требования к оборудованию во взрывоопасных зонах (в соответствии с документацией по обеспечению взрывозащищенности);
- методы подтверждения соответствия того, что модификация выполнена надлежащим образом и все связанные функции системы (не подвергшиеся модификации) не затронуты проведенной модификацией;
- планирование на случай непредвиденных обстоятельств, если планируемая модификация системы не будет завершена в установленные сроки, или не может быть завершена, или в случае возникновения обстоятельств непреодолимой силы;
- подробные требования к компетентности должностных лиц, осуществляющих модификацию;
- процедуры управления документацией;
- подготовку персонала после окончания модификации, в том числе указания по необходимым регламентным работам, перечень запасных частей и порядок работы.
14.2.2 Выполнение
Запрещаются любые действия по модификации без соответствующего разрешения, оформленного в установленном порядке.
Все работы по модификации должны быть предварительно документально оформлены, согласованы и утверждены в установленном порядке. Проведение работ по модификации должно производиться в соответствии с утвержденным планом, документацией и инструкциями.
Любое отклонение от плана модификации должно быть санкционировано, и, при необходимости, должен быть повторно проведен анализ воздействия на систему планируемых изменений. Если в результате анализа воздействия будет установлен неприемлемый уровень риска, то модификацию следует прекратить и далее руководствоваться планом действий на случай непредвиденных обстоятельств.
По завершении модификации подсистемы или системы в целом следует подтвердить соответствие функции безопасности.
15 Вывод системы из эксплуатации
15.1 Цели
Цель настоящего раздела - определить минимальные требования, в том числе к документации, которые должны быть выполнены на стадии вывода системы из эксплуатации.
15.2 Требования
15.2.1 Планирование
Любые действия по выводу стационарной газоаналитической системы или ее части из эксплуатации должны быть предварительно спланированы, согласованы и разрешены в установленном порядке. В плане работ по выводу из эксплуатации следует отразить допустимый уровень безопасности при проведении работ и по завершении вывода из эксплуатации.
При планировании вывода из эксплуатации системы или ее части следует учесть:
- анализ воздействия на систему планируемых изменений;
- при необходимости, меры по сохранению функции (функций) безопасности стационарной газоаналитической системы и уровня полноты безопасности в ходе вывода из эксплуатации;
- дополнительные меры, которые следует предпринять для поддержания уровня полноты безопасности в ходе вывода из эксплуатации;
- требования к оборудованию во взрывоопасных зонах;
- подтверждение соответствия оставшейся части системы, если часть исходной системы должна быть выведена из эксплуатации;
- планирование на случай непредвиденных обстоятельств, если планируемый вывод системы из эксплуатации не будет завершен в установленные сроки, или не может быть завершен, или в случае возникновения обстоятельств непреодолимой силы;
- подробные требования к компетентности должностных лиц, которые будут осуществлять вывод из эксплуатации;
- процедуры управления документацией;
- подготовку персонала по завершении вывода из эксплуатации, в том числе любые изменения в действующем порядке работы с системой.
15.2.2 Выполнение
Запрещаются любые действия по выводу системы из эксплуатации без соответствующего разрешения, оформленного в установленном порядке.
Все этапы работ по выводу системы из эксплуатации должны быть предварительно документально оформлены, согласованы и утверждены в установленном порядке. Работы следует проводить в соответствии с утвержденным планом.
Любое отклонение от плана работ по выводу из эксплуатации должно быть санкционировано, и, при необходимости, следует повторно провести анализ воздействия на систему планируемых изменений. Если в результате анализа воздействия будет установлен неприемлемый уровень риска, то вывод из эксплуатации следует прекратить и далее руководствоваться планом действий на случай непредвиденных обстоятельств.
После вывода из эксплуатации подсистема или система в целом должна быть надлежащим образом демонтирована.
После вывода системы из эксплуатации весь имевший отношение к эксплуатации системы персонал должен быть переподготовлен.
16 Документация
16.1 Цели
Цель настоящего раздела - определить минимальные требования к сопроводительной документации, не зависящие от стадии жизненного цикла.
16.2 Требования
Все виды документов, включая руководства по эксплуатации отдельных видов оборудования, руководства по безопасности, электрические схемы, перечни запасных частей, спецификации и т.д., должны:
- соответствовать назначению и области применения;
- быть точными и легкими для понимания;
- отражать все изменения, внесенные в оборудование.
Примечание - Как правило, документация поставляется системным интегратором.
Все папки с документацией, поставляемые вместе со стационарной газоаналитической системой, должны:
- быть пронумерованы и отражать все изменения, внесенные в оборудование;
- быть структурированы для обеспечения легкой доступности информации;
- содержать информацию по каждой стадии жизненного цикла;
- содержать все материалы приемочных испытаний у изготовителя, ввода в эксплуатацию и подтверждения соответствия;
- содержать указания по техническому обслуживанию в комплекте с тестовыми программами и бланками для записи результатов;
- содержать указания по проведению контрольных проверок в комплекте с тестовыми программами и бланками для записи результатов;
- содержать перечень рекомендуемых запасных частей.
В руководство по функциональной безопасности системы в целом следует включить, как минимум, следующие положения:
- описание функции безопасности и полноты безопасности подсистем, связанных с безопасностью;
- ограничения по использованию, включая расходные материалы, например фильтры;
- порядок работы;
- порядок технического обслуживания;
- руководство по поиску неисправностей;
- порядок замены запасных частей.
Сертификаты на оборудование должны включать предусмотренные приложения.
Поставленная с системой документация должна ясно отражать все изменения, внесенные в систему, включая модификацию аппаратных средств и версии программного обеспечения, как на отдельные виды оборудования, так и на систему в целом.
Приложение A
(справочное)
ТИПИЧНЫЕ ПРИМЕНЕНИЯ
A.1 Типичные применения газоанализаторов с диффузионным способом отбора пробы
Оборудование - в соответствии с IEC 61508.
Применение - в соответствии с настоящим стандартом.
A.1.1 Применение 1
Технические требования к газоанализаторам - в соответствии с IEC 60079-29-1, IEC 60079-29-4 или другими стандартами, устанавливающими требования к газоанализаторам токсичных газов и (или) кислорода.
Данный пример иллюстрирует использование только стационарного газоанализатора (датчика), который обычно интегрируется в распределенную систему управления или систему аварийного отключения (см. рисунок A.1). При этом контроллер системы выполняет логические задачи и инициирует выполнение действий в соответствии с функцией безопасности.
Рисунок A.1 - Газоаналитические подсистемы,
связанные с безопасностью
Газоанализатор в данном применении сконструирован и изготовлен в соответствии с IEC 61508. Поставка, использование по назначению, взаимодействие с системой и эксплуатация - в соответствии с настоящим стандартом.
A.1.2 Применение 2
Данный пример иллюстрирует использование только стационарного газоанализатора (датчика), который выполняет логические задачи и инициирует выполнение действий в соответствии с функцией безопасности (см. рисунок A.1).
Газоанализатор в данном применении спроектирован и изготовлен в соответствии с IEC 61508. Поставка, использование по назначению, взаимодействие с системой и эксплуатация - в соответствии с настоящим стандартом.
A.1.3 Применение 3
Данный пример иллюстрирует использование стационарной газоаналитической системы, которая действует как подсистема, интегрированная в более крупную систему - распределенную систему управления или систему аварийного отключения (см. рисунок A.1). При этом контроллер системы выполняет заключительные логические задачи и инициирует выполнение действий в соответствии с функцией безопасности.
Стационарная газоаналитическая подсистема спроектирована и изготовлена в соответствии с IEC 61508. Поставка, использование по назначению, взаимодействие с системой и эксплуатация - в соответствии с настоящим стандартом.
A.1.4 Применение 4
Данный пример иллюстрирует использование функционально законченной стационарной газоаналитической системы, которая действует как общая система обеспечения безопасности (см. рисунок A.1).
Газоаналитическая система для данного применения спроектирована и изготовлена в соответствии с IEC 61508. Поставка, использование по назначению и эксплуатация - в соответствии с настоящим стандартом.
A.2 Типичные применения газоанализаторов с принудительным способом отбора пробы
A.2.1 Одноканальный отбор пробы
Для создания одноканального отбора пробы необходимы три основных устройства дополнительно к газоанализатору (см. рисунок A.2). Это такие устройства, как:
a) точка отбора пробы, как правило, включающая фильтр твердых частиц или иное устройство, выполняющее эту функцию;
b) индикатор расхода, в котором предусмотрена возможность выдачи одного или двух сигналов отказа (низкий расход/высокий расход);
c) побудитель расхода.
Примечание - Побудитель расхода может быть электромеханическим насосом, воздушным эжектором или иным устройством, предназначенным для перекачки газовой пробы.
Рисунок A.2 - Типичные конфигурации пробоотборных линий
Все устройства связаны единой линией транспортирования. Необходимо тщательно выбирать материал линии транспортирования, так как некоторые материалы могут быть нестойкими к воздействию отдельных компонентов пробы или поглощать отдельные компоненты, искажая пробу. В состав оборудования при одноканальном отборе пробы могут включаться устройства подготовки (кондиционирования) пробы (на рисунке не показаны).
A.2.2 Многоканальный отбор пробы
Для создания многоканального отбора пробы необходимы четыре основных устройства дополнительно к газоанализатору (см. рисунок A.2). Это такие устройства, как:
a) фильтр твердых частиц или иное устройство, выполняющее эту функцию, которым оснащена точка отбора пробы;
b) многоходовый клапан и блок управления переключением клапана;
c) индикатор расхода, в котором предусмотрена возможность выдачи одного или двух сигналов отказа (низкий расход/высокий расход) в пробоотборной линии и аналогичный индикатор в линии предварительной продувки;
d) побудитель расхода.
Примечание - Побудитель расхода может быть электромеханическим насосом, воздушным эжектором или иным устройством, предназначенным для перекачки пробы. Следует предусмотреть отдельный побудитель расхода для обеспечения предварительной продувки пробоотборных линий.
Все устройства связаны линиями отбора пробы и предварительной продувки. Необходимо тщательно выбирать материал линий транспортирования, так как некоторые материалы могут быть нестойкими к воздействию отдельных компонентов пробы или поглощать отдельные компоненты, искажая пробу. В состав оборудования при многоканальном отборе пробы могут включаться устройства подготовки (кондиционирования) пробы (на рисунке не показаны). Блок управления переключением клапанов должен быть связан с блоком управления газоаналитической системой, чтобы обеспечить однозначное соответствие анализируемой пробы и выбранной точки отбора в соответствии с логикой работы блока управления газоаналитической системой.
Приложение B
(справочное)
СООТВЕТСТВИЕ РАЗДЕЛОВ СТАНДАРТОВ
ПО ФУНКЦИОНАЛЬНОЙ БЕЗОПАСНОСТИ
Таблица B.1
IEC 60079-29-3
Соответствующие разделы
Раздел
Наименование раздела
IEC 61508-1
IEC 61511
1
Область применения
1
1
2
Нормативные ссылки
2
2
3
Термины и определения
3
3
4
Требования
4
4
5
Характерные особенности газового анализа
6
Управление функциональной безопасностью
6
5
7
Общие требования
7.10
11
8
Особые требования, предъявляемые к газоаналитическим системам
7.10
11
9
Универсальные логические контроллеры
7.10
12
10
Приемочные испытания у изготовителя
7.18
13
11
Монтаж и ввод в эксплуатацию
7.9; 7.13
14
12
Подтверждение соответствия
7.8; 7.14
15
13
Эксплуатация и техническое обслуживание
7.7; 7.15
16
14
Модификация системы
7.16
17
15
Вывод системы из эксплуатации
7.17
18
16
Документация
5
19
<*> Соответствующий раздел отсутствует.
Приложение C
(справочное)
ПРЕОБРАЗОВАНИЕ ОБЩИХ ТРЕБОВАНИЙ ФУНКЦИОНАЛЬНОЙ БЕЗОПАСНОСТИ
ПРИ ПРИМЕНЕНИИ ИХ К СТАЦИОНАРНЫМ ГАЗОАНАЛИТИЧЕСКИМ СИСТЕМАМ
C.1 Преобразование требований
C.1.1 Общие положения
Настоящее приложение служит для установления соответствия требований основополагающей серии стандартов (IEC 61508), других применимых стандартов (IEC 61511) и прочих стандартов по безопасности с требованиями к стационарным газоаналитическим системам, установленным в настоящем стандарте.
В подпункте "Общее требование" приведены общие принципы функциональной безопасности. В подпункте "Преобразование" приведена трактовка общих требований применительно к стационарным газоаналитическим системам.
Для оборудования, не рассматриваемого в настоящем стандарте, следует придерживаться основных принципов настоящего приложения при выработке особых требований к такому оборудованию.
Кроме того, таблицы, приведенные в IEC 61508-2 и IEC 61508-3 совместно с настоящим приложением, следует использовать для определения уровня полноты безопасности такого оборудования.
C.1.2 Уровень полноты безопасности SIL1
C.1.2.1 Общее требование
Оборудование, реализующее функцию безопасности, должно быть спроектировано, изготовлено и внедрено в соответствии с системой обеспечения безопасности, включающей требования к верификации, оценке функциональной безопасности и компетентности. Расчет доли безопасных отказов требуется только для сложных модулей (как указано в IEC 61508-2).
Предотвращение отказов достигается выбором компонентов, например применением проверенных компонентов. Важные для безопасности части системы следует регулярно проверять. Возникновение отказа может привести к потере функции безопасности.
C.1.2.2 Преобразование
Система должна быть сертифицирована в соответствии с IEC 60079-29-1 и IEC 60079-29-4 или другими стандартами, содержащими требования к метрологическим характеристикам, и должна подвергаться техническому обслуживанию в соответствии с инструкциями изготовителя. В дополнение к требованиям стандартов по метрологии должны быть установлены требования функциональной безопасности к выходным аварийным сигналам, источнику питания и условиям перехода в специальные режимы. Необходимо проводить проверку данных, вводимых пользователем, на соответствие области возможных значений, так, например, установка пороговых значений аварийной сигнализации должна быть возможна только в пределах диапазона измерений.
Все оборудование должно быть отлажено таким образом, чтобы при нарушениях электропитания, переходе в специальные режимы или выходе из строя инициировался переход в безопасное состояние. Переход в безопасное состояние может быть автоматическим или ручным в зависимости от конкретной аварийной ситуации.
Оборудование, в котором выполнение требований к функции безопасности обеспечивается с помощью программного обеспечения, должно соответствовать требованиям IEC 61508-3 для уровня полноты безопасности SIL1.
C.1.3 Уровень полноты безопасности SIL2
C.1.3.1 Общее требование
Для простого оборудования допустима доля безопасных отказов от 60% до 90%, если отказоустойчивость аппаратных средств равна нулю (IEC 61508-2). Для сложного оборудования доля безопасных отказов должна быть от 60% до 90%, если отказоустойчивость аппаратных средств равна 1, или от 90% до 99%, если отказоустойчивость аппаратных средств равна нулю (IEC 61508-2).
В состав оборудования следует включать средства для периодической проверки работоспособности тех его функций, которые необходимы для выполнения функции безопасности стационарной газоаналитической системы в целом.
C.1.3.2 Преобразование
Дополнительно к требованиям для уровня полноты безопасности SIL1 следует обеспечить самодиагностику аппаратных средств и программного обеспечения при каждом включении системы и по команде оператора. План технического обслуживания должен включать проверку всех составных частей системы, связанных с безопасностью. В условиях конкретного применения могут потребоваться дополнительные оперативные меры, например сокращение интервалов между градуировками или замена фильтров при жестких условиях эксплуатации. При автоматическом переходе стационарной газоаналитической системы в специальные режимы, которые возможны при нормальной эксплуатации, следует обеспечить соответствующие индикацию и сигнализацию. Необходимо предусмотреть возможность проверки всех введенных параметров во время работы системы.
Оборудование, в котором выполнение требований к функции безопасности обеспечивается с помощью программного обеспечения, должно соответствовать требованиям IEC 61508-3 для уровня полноты безопасности SIL2.
C.1.4 Уровень полноты безопасности SIL3
C.1.4.1 Общее требование
Для простого оборудования допускается доля безопасных отказов от 60% до 90%, если отказоустойчивость аппаратных средств равна 1, или от 90% до 99%, если отказоустойчивость аппаратных средств равна нулю (IEC 61508-2). Для сложного оборудования доля безопасных отказов должна быть от 90% до 99%, если отказоустойчивость аппаратных средств равна 1, или не менее 99%, если отказоустойчивость аппаратных средств равна нулю (IEC 61508-2).
Возникновение единичного отказа не должно привести к потере функции безопасности. Накопление необнаруженных отказов может привести к потере функции безопасности, потому что не все возможные отказы будут обнаружены.
C.1.4.2 Преобразование
Дополнительно к требованиям для уровня полноты безопасности SIL2 составные части газоаналитической системы, связанные с безопасностью, включая выходные сигналы, должны быть спроектированы таким образом, чтобы единичный отказ не приводил к потере функции безопасности. При практической возможности обнаружения единичного отказа он должен быть обнаружен.
Оборудование, в котором выполнение требований к функции безопасности обеспечивается с помощью программного обеспечения, должно соответствовать требованиям IEC 61508-3 для уровня полноты безопасности SIL3.
Приложение ДА
(справочное)
СВЕДЕНИЯ О СООТВЕТСТВИИ МЕЖГОСУДАРСТВЕННЫХ СТАНДАРТОВ
ССЫЛОЧНЫМ МЕЖДУНАРОДНЫМ (РЕГИОНАЛЬНЫМ) СТАНДАРТАМ
Таблица ДА.1
Обозначение и наименование ссылочного международного стандарта
Степень соответствия
Обозначение и наименование соответствующего межгосударственного стандарта
IEC 61508-1 Функциональная безопасность систем электрических/электронных/программируемых электронных, связанных с безопасностью. Часть 1. Общие требования
-
IEC 61508-2 Функциональная безопасность систем электрических/электронных/программируемых электронных, связанных с безопасностью. Часть 2. Требования к системам
-
IEC 61508-3 Функциональная безопасность систем электрических/электронных/программируемых электронных, связанных с безопасностью. Часть 3. Требования к программному обеспечению
-
IEC 61508-4 Функциональная безопасность систем электрических/электронных/программируемых электронных, связанных с безопасностью. Часть 4. Термины и определения
-
IEC 61508-5 Функциональная безопасность систем электрических/электронных/программируемых электронных, связанных с безопасностью. Часть 5. Рекомендации по применению методов определения уровней полноты безопасности
-
IEC 61508-6 Функциональная безопасность систем электрических/электронных/программируемых электронных, связанных с безопасностью. Часть 6. Руководство по применению IEC 61508-2 и IEC 61508-3
-
IEC 61508-7 Функциональная безопасность систем электрических/электронных/программируемых электронных, связанных с безопасностью. Часть 7. Методы и средства
-
IEC 61511-1 Функциональная безопасность. Инструментальные системы безопасности для перерабатывающих отраслей промышленности. Часть 1. Структура, терминология, требования к системам, техническому и программному обеспечению
-
IEC 61511-2 Функциональная безопасность. Инструментальные системы безопасности для перерабатывающих отраслей промышленности. Часть 2. Руководящие указания по применению IEC 61511-1
-
IEC 61511-3 Функциональная безопасность. Инструментальные системы безопасности для перерабатывающих отраслей промышленности. Часть 3. Руководство по определению требуемого уровня полноты безопасности
-
IEC 60079-29-1 Взрывоопасные среды. Часть 29-1. Газоанализаторы. Общие технические требования и методы испытаний газоанализаторов горючих газов
IDT
ГОСТ IEC 60079-29-1-2013 Взрывоопасные среды. Часть 29-1. Газоанализаторы. Требования к эксплуатационным характеристикам газоанализаторов горючих газов
IEC 60079-29-2 Взрывоопасные среды. Часть 29-2. Газоанализаторы. Требования к выбору, монтажу, применению и техническому обслуживанию газоанализаторов горючих газов и кислорода
IDT
ГОСТ IEC 60079-29-2-2013 Взрывоопасные среды. Часть 29-2. Газоанализаторы. Требования к выбору, монтажу, применению и техническому обслуживанию газоанализаторов горючих газов и кислорода
IEC 60079-29-4 Взрывоопасные среды. Часть 29-4. Газоанализаторы. Общие технические требования и методы испытаний газоанализаторов горючих газов с открытым оптическим каналом
-
<*> Соответствующий межгосударственный стандарт отсутствует. До его утверждения рекомендуется использовать перевод на русский язык данного международного стандарта. Перевод данного международного стандарта находится в Федеральном информационном фонде технических регламентов и стандартов.
Примечание - В настоящей таблице использовано следующее условное обозначение степени соответствия стандартов:
- IDT - идентичные стандарты.
БИБЛИОГРАФИЯ
[1]
ISA-TR84.00.07
Guidance on the Evaluation of Fire, Combustible Gas and Toxic Gas System Effectiveness
[2]
IEC 60079-10-1
Взрывоопасные среды. Часть 10-1. Классификация зон. Взрывоопасные газовые среды
УДК 621.3.002:05-213.34:006.354
МКС 29.260.20
IDT
Ключевые слова: функциональная безопасность, стационарная газоаналитическая система, уровень полноты безопасности, функция безопасности, стадии жизненного цикла газоаналитической системы, жизненный цикл безопасности, пробоотборная линия, подготовка пробы, связанное газоаналитическое оборудование, интенсивность запросов, специальный режим, ввод в эксплуатацию, приемочные испытания, подтверждение соответствия