Главная // Актуальные документы // Актуальные документы (обновление 2025.02.03-2025.03.01) // ГОСТ Р (Государственный стандарт)СПРАВКА
Источник публикации
М.: ФГБУ "Институт стандартизации", 2024
Примечание к документу
Документ
введен в действие с 01.01.2025.
Название документа
"ГОСТ Р 71540-2024 (ИСО/МЭК 5392:2024). Национальный стандарт Российской Федерации. Искусственный интеллект. Эталонная архитектура инженерии знаний"
(утв. и введен в действие Приказом Росстандарта от 28.10.2024 N 1540-ст)
"ГОСТ Р 71540-2024 (ИСО/МЭК 5392:2024). Национальный стандарт Российской Федерации. Искусственный интеллект. Эталонная архитектура инженерии знаний"
(утв. и введен в действие Приказом Росстандарта от 28.10.2024 N 1540-ст)
Утвержден и введен в действие
агентства по техническому
регулированию и метрологии
от 28 октября 2024 г. N 1540-ст
НАЦИОНАЛЬНЫЙ СТАНДАРТ РОССИЙСКОЙ ФЕДЕРАЦИИ
ИСКУССТВЕННЫЙ ИНТЕЛЛЕКТ
ЭТАЛОННАЯ АРХИТЕКТУРА ИНЖЕНЕРИИ ЗНАНИЙ
Artificial intelligence.
Reference architecture of knowledge engineering
(ISO/IEC 5392:2024, MOD)
ГОСТ Р 71540-2024
(ИСО/МЭК 5392:2024)
Дата введения
1 января 2025 года
1 ПОДГОТОВЛЕН Научно-образовательным центром компетенций в области цифровой экономики Федерального государственного бюджетного образовательного учреждения высшего образования "Московский государственный университет имени М.В. Ломоносова" (МГУ имени М.В. Ломоносова) и Обществом с ограниченной ответственностью "Институт развития информационного общества" (ИРИО) на основе собственного перевода на русский язык англоязычной версии стандарта, указанного в
пункте 4
2 ВНЕСЕН Техническим комитетом по стандартизации ТК 164 "Искусственный интеллект"
3 УТВЕРЖДЕН И ВВЕДЕН В ДЕЙСТВИЕ
Приказом Федерального агентства по техническому регулированию и метрологии от 28 октября 2024 г. N 1540-ст
4 Настоящий стандарт является модифицированным по отношению к международному стандарту ИСО/МЭК 5392:2024 "Информационная технология. Искусственный интеллект. Эталонная архитектура инженерии знаний" (ISO/IEC 5392:2024 "Information technology - Artificial intelligence - Reference architecture of knowledge engineering", MOD). При этом дополнительные слова (фразы, показатели, ссылки), включенные в текст стандарта для учета потребностей национальной экономики Российской Федерации и/или особенностей российской национальной стандартизации, выделены полужирным курсивом, а объяснения причин их включения приведены в сносках.
Сведения о соответствии ссылочных национальных стандартов международным стандартам, использованным в качестве ссылочных в примененном международном стандарте, приведены в дополнительном
приложении ДА
5 ВВЕДЕН ВПЕРВЫЕ
| | ИС МЕГАНОРМ: примечание. В официальном тексте документа, видимо, допущена опечатка: имеется в виду "www.rst.gov.ru", а не "www.rst.gost.ru". | |
Правила применения настоящего стандарта установлены в статье 26 Федерального закона от 29 июня 2015 г. N 162-ФЗ "О стандартизации в Российской Федерации". Информация об изменениях к настоящему стандарту публикуется в ежегодном (по состоянию на 1 января текущего года) информационном указателе "Национальные стандарты", а официальный текст изменений и поправок - в ежемесячном информационном указателе "Национальные стандарты". В случае пересмотра (замены) или отмены настоящего стандарта соответствующее уведомление будет опубликовано в ближайшем выпуске ежемесячного информационного указателя "Национальные стандарты". Соответствующая информация, уведомление и тексты размещаются также в информационной системе общего пользования - на официальном сайте Федерального агентства по техническому регулированию и метрологии в сети Интернет (www.rst.gost.ru)
Приложения искусственного интеллекта, принцип работы которых основан в том числе на знаниях, все чаще привлекают внимание. В инженерии знаний знания автоматически или полуавтоматически приобретаются из источников информации, которая, в свою очередь, генерируется путем обработки крупномасштабных разнородных данных, полученных из множества источников. Знания интегрируются в системы, основанные на знаниях, и используются для предоставления интеллектуальных услуг на основе знаний. Одной из целей инженерии знаний является представление человеческих знаний (например, в таких отраслях, как финансы, медицинское обслуживание, транспорт и промышленное производство и других) и их трансформация в машинные знания с использованием представлений, как понятных людям, так и применимым в системах искусственного интеллекта (ИИ). На данный момент инженерия знаний наряду с большими данными, глубоким обучением, обработкой естественного языка и т.д. стала одной из основных движущих сил развития ИИ.
Ключевые технологии инженерии знаний включают представление знаний, моделирование знаний, приобретение знаний, хранение знаний, слияние знаний, вычисление знаний, сопровождение знаний, визуализацию знаний и т.д. Кроме того, было разработано множество продуктов и решений для платформ управления знаниями, позволяющих повысить гибкость внедрения инженерии знаний в организациях. Распределенные системы инженерии знаний могут быть интегрированы и развернуты на основе процессов обмена знаниями и сопровождения знаний, осуществляющихся между системами. Распределенные автономные системы агентов и их взаимодействие в системе систем может дополнительно порождать необходимое интеллектуальное и основанное на знаниях поведение для совместной работы и сотрудничества.
Среда описания ресурсов (RDF)
[1], схема среды описания ресурсов (RDFS)
[2] и ее расширение RDFS-PLUS, язык веб-онтологий (OWL)
[3], протокол и язык запросов в формате RDF (SPARQL)
[4] и связанные с онтологиями теории и стандарты [
5 -
7] обеспечивают прочный фундамент из инструментов и теорий для представления и моделирования знаний. Также были разработаны и другие связанные с инженерией знаний стандарты.
Инженерия знаний успешно применяется во многих отраслях, включая выявление финансового мошенничества, удаленную эксплуатацию и техническое обслуживание оборудования, анализ профилей пользователей и рекомендации по продуктам, отслеживание и прогнозирование направлений исследований, интеллектуальный кредитный анализ, судебные споры и предварительный разбор дел на основе аналогичных случаев, интеллектуальное распространение новостей, интеллектуальная компьютерная диагностика и лечение и т.д. Многие организации рассматривают платформы или системы, основанные на инженерии знаний как важную инфраструктуру знаний. Однако словари инженерии знаний, основные конструктивные компоненты инженерии знаний, процессы инженерии знаний и их отношения еще четко не определены. Это вызывает недопонимание и ненужные расходы на коммуникацию между поставщиками данных, фундаментальных технологий, алгоритмов, а также системных интеграторов и других заинтересованных сторон в системах инженерии знаний.
Чтобы облегчить сотрудничество между заинтересованными сторонами инженерии знаний, характеристики и приложения инженерии знаний могут быть всесторонне описаны и классифицированы. Предполагается, что настоящий стандарт будет использоваться в качестве руководства по построению систем инженерии знаний.
Настоящий стандарт определяет эталонную архитектуру инженерии знаний в области искусственного интеллекта. Эталонная архитектура описывает роли в рамках инженерии знаний, действия, конструктивные уровни, компоненты и их отношения между собой и другими системами с точки зрения системного пользователя и функциональных представлений. Настоящий стандарт также содержит общий словарь инженерии знаний с определениями терминов инженерии знаний.
В настоящем стандарте использованы нормативные ссылки на следующий стандарт:
ГОСТ Р 71476-2024 (ИСО/МЭК 22989:2022) Искусственный интеллект. Концепции и терминология искусственного интеллекта
Примечание - При пользовании настоящим стандартом целесообразно проверить действие ссылочных стандартов в информационной системе общего пользования - на официальном сайте Федерального агентства по техническому регулированию и метрологии в сети Интернет или по ежегодному информационному указателю "Национальные стандарты", который опубликован по состоянию на 1 января текущего года, и по выпускам ежемесячного информационного указателя "Национальные стандарты" за текущий год. Если заменен ссылочный стандарт, на который дана недатированная ссылка, то рекомендуется использовать действующую версию этого стандарта с учетом всех внесенных в данную версию изменений. Если заменен ссылочный стандарт, на который дана датированная ссылка, то рекомендуется использовать версию этого стандарта с указанным выше годом утверждения (принятия). Если после утверждения настоящего стандарта в ссылочный стандарт, на который дана датированная ссылка, внесено изменение, затрагивающее положение, на которое дана ссылка, то это положение рекомендуется применять без учета данного изменения. Если ссылочный стандарт отменен без замены, то положение, в котором дана ссылка на него, рекомендуется применять в части, не затрагивающей эту ссылку.
3 Термины и определения <*>
--------------------------------
<*> Термины в данном разделе приведены в алфавитном порядке.
ИСО и МЭК поддерживают терминологические базы данных для использования в стандартизации, расположенные по следующим адресам:
- платформа ИСО для онлайн-просмотра материалов по стандартам (Online Browsing Platform, OBP) доступна по адресу https://www.iso.org/obp/ui
- база данных МЭК "Электропедия" (IEC Electropedia) доступна по адресу http://www.electropedia.org/
В настоящем стандарте применены термины по
ГОСТ Р 71476, а также следующие термины с соответствующими определениями:
3.1 архитектура (architecture): Основные понятия или свойства сущности в ее окружении и руководящие принципы реализации и развития этой сущности и связанных с нею процессов жизненного цикла.
Примечание - См. [8], пункт 3.2.
3.2 архитектурное представление (architecture view): Совокупность информации, включающая часть описания архитектуры.
Примечания
1 С точки зрения информации или данных решаются вопросы, связанные с информацией, сформулированные с помощью информационного представления. Оно содержит компоненты представления, концептуальную модель данных, модель управления данными и модель доступа к данным, а также взаимоотношения, связывающие эти компоненты вместе.
3.3 атрибут (attribute): Значение определенной характеристики сущности.
Примечание - Атрибут "Объект X имеет массу 5 кг". Здесь "масса" - это характеристика, а "5 кг" - это значение, и ни то, ни другое по отдельности атрибутами не являются.
3.4
безопасность (safety): Отсутствие недопустимого риска. [ГОСТ Р 57149-2016/ISO/IEC Guide 51:2014, пункт 3.14] |
3.5 визуализация знаний (knowledge visualization): Процесс, который визуально представляет знания для поддержки человеческого понимания.
3.6 вычисление знаний (knowledge computing): Процесс получения новых знаний на основе существующих знаний и их взаимосвязей.
3.7 граф знаний (knowledge graph): Графическое представление структурированных знаний о понятиях и отношениях между ними.
Примечания
1 Граф знаний может содержать онтологию и данные, относящиеся к онтологии.
2 Граф знаний может быть представлен в виде набора триплетов, где каждый триплет (голова, хвост, связь) обозначает тот факт, что связь существует между головной сущностью и хвостовой сущностью.
данные (data): Представление информации в формальном виде, пригодном для передачи, интерпретации или обработки. Примечание - Данные могут быть обработаны автоматически или вручную. |
3.9 деятельность (activity): Заданная последовательность или совокупность задач.
Примечание - См. [9], пункт 3.3.8.
3.10
доступность (availability): Свойство, определяющее возможность использования объекта авторизованным субъектом по запросу. |
3.11 жизненный цикл (life cycle): Развитие системы, продукции, услуги, проекта или другой создаваемой человеком сущности от замысла до вывода из эксплуатации.
Примечание - См.
[10], пункт 4.1.23.
3.12 инженерия знаний; ИЗ (knowledge engineering, KE): Дисциплина, рассматривающая приобретение знаний от специалистов в области знаний и из других источников знаний и включение их в базу знаний.
Примечания
1 Термин "инженерия знаний" иногда относят к конкретному умению проектировать, создавать и поддерживать системы, основанные на знаниях.
2 См. [11], пункт 28.01.07. В данный пункт были внесены следующие изменения: заменены примечания.
3.13
| | ИС МЕГАНОРМ: примечание. В официальном тексте документа, видимо, допущена опечатка: имеется в виду ГОСТ Р ИСО/МЭК 20547-3-2024, а не ГОСТ Р ИСО/МЭК 20547-3:2020. | |
информация (information): Данные (3.8), которые обрабатываются, организуются и коррелируются для получения выходного значения. Примечание - Информация касается фактов, концепций, объектов, событий, идей, процессов и т.д. [ГОСТ Р ИСО/МЭК 20547-3:2020, пункт 3.3] |
3.14 концептуальная модель (conceptual model): Описание общих концепций и их взаимосвязей, в частности, для облегчения обмена информацией между сторонами в рамках конкретной предметной области.
Примечание - См. [12], пункт 3.6. Данный пункт был изменен.
3.15 моделирование знаний (knowledge modelling): Процесс, который устанавливает и поддерживает работоспособность концептуальной модели базы знаний.
3.16
достоверность (reliability): Свойство соответствия предусмотренному поведению и результатам. |
3.17 обмен знаниями (knowledge exchange): Процесс передачи, совместного использования и слияния знаний из нескольких баз знаний.
3.18 обработка данных (data processing): Любая операция или совокупность операций, совершаемых с данными <*>.
--------------------------------
<*> Считаем целесообразным привести данный пункт в новой редакции, которая исключает синонимичное использование понятий "обработка данных" и "автоматизированная обработка данных", а также гармонизирована с Федеральным
законом от 27 июля 2006 г. N 152-ФЗ "О персональных данных".
3.19 онтология (ontology): Совокупность терминов, выражений отношения и связанных с ними определений на естественном языке вместе с одной или несколькими формальными теориями, предназначенными для отражения заданных интерпретаций этих определений.
Примечания
1 Справочные материалы об источниках, обосновании и интерпретации этого определения представлены в
[5], приложение C.
3.20 подотчетность (accountability): Обязанность отчитываться <**>.
--------------------------------
<**> В оригинале настоящего стандарта сделана ссылка на ИСО/МЭК 38500:2015, который на данный момент отменен и заменен на ИСО/МЭК 38500:2024. Последний, в свою очередь, на данный момент не имеет официального перевода на русский язык. Поэтому данный пункт изложен в приведенной редакции без ссылок на другие стандарты.
3.21 подотчетный (accountable): Обязанный отчитываться о действиях, решениях и работоспособности <***>.
--------------------------------
3.22 понятие (concept): Единица знаний, отличающаяся уникальной комбинацией характеристик.
3.23 правило (rule): Утверждение в форме условно-действующего предложения, описывающее логические выводы, которые в определенной форме можно сделать из суждения.
Примечание - Правило может быть построено в форме операторов "ЕСЛИ-ТО", где часть "ЕСЛИ" определяет контекст, а часть "ТО" содержит утверждение, которое применимо, если контекст истинен или присутствует.
3.24
представление знаний (knowledge representation): Процесс или результат кодирования знаний для передачи или хранения в базе знаний. Примечание - По аналогии: знания соотносятся с представлениями знаний, а те, в свою очередь, с инженерией знаний, так же как данные соотносятся с наборами кодов, а те, в свою очередь, с инженерией данных. |
--------------------------------
<*> Считаем целесообразным в данной словарной статье сослаться на национальный
ГОСТ 33707-2016, гармонизированный с международным стандартом ИСО/МЭК 2382:2015, ссылка на который была сделана в оригинале настоящего стандарта, и оставить примечание из оригинала настоящего стандарта.
3.25
приобретение знаний (knowledge acquisition): Процесс определения местонахождения, сбора и уточнения знаний, а также преобразование их к виду, который может в дальнейшем обрабатываться системой, основанной на знаниях. Примечание - Приобретение знаний обычно предполагает привлечение инженерии знаний, оно также является важным элементом машинного обучения. |
--------------------------------
<**> Считаем целесообразным повторить данную терминологическую статью из национального стандарта, гармонизированного с международным стандартом ИСО/МЭК 2382:2015, ссылка на который была сделана в оригинале настоящего стандарта.
3.26 процесс инженерии знаний (knowledge engineering process): Множество действий, с помощью которых приобретают знания от экспертов предметной области и из других источников знаний и включают их в базу знаний.
3.27 связь (relation): Ассоциация между сущностями.
Примечание - См. [13], пункт 3.3.2.29.
3.28 система инженерии знаний (knowledge engineering system): Система, которая приобретает знания от экспертов предметной области и из других источников знаний и включает их в базу знаний.
3.29 слияние знаний (knowledge fusion): Процесс объединения, комбинирования и интеграции знаний из различных ресурсов в согласованную форму.
3.30 структурированное знание (structured knowledge): Знание, которое организовано на основе заранее определенного (применимого) набора правил.
3.31 сущность (entity): Объект окружения или предметной области (объекты и события реального мира, абстрактные понятия, документы и т.д.).
Примечание - В случае графа знаний описания сущностей образуют сеть и обеспечивают контекст для каждой следующей интерпретации сущности.
3.32 схема (schema): Формальное описание модели.
Примечание - См. [14], пункт 4.1.34.
3.33 хранение знаний (knowledge storage): Процесс проектирования методов хранения, основанных на типах представления знаний, используемой аппаратной и программной инфраструктуры для хранения, кодирования и создания индексов знаний.
OWL - язык веб-онтологий (Web Ontology Language)
RDF - среда описания ресурсов (resource description framework)
RDFS - схема среды описания ресурсов (resource description framework schema)
SHACL - язык ограничения форм (shapes constraint language)
SKOS - простая система организации знаний (simple knowledge organization system)
SPARQL - языковая спецификация и протокол для запросов и обработки связанных данных в формате RDF (SPARQL protocol and RDF query language)
URI - унифицированный идентификатор ресурса (uniform resource identifier)
URL - унифицированный указатель ресурса (uniform resource locator)
W3C - Консорциум Всемирной паутины (World Wide Web Consortium, W3C)
5 Представления об инженерии знаний
Инженерия знаний пытается имитировать суждения и поведение человека-эксперта в данной предметной области. С ростом в последние годы популярности систем, основанных на знаниях, возникла потребность во всестороннем подходе к построению таких систем, сходным с методологиями, используемыми в программной инженерии. Инженерия знаний включает в себя приобретение знаний от экспертов в предметной области, из доступных данных и других источников знаний и включение их в базу знаний. Кроме того, быстрое развитие больших данных, облачных вычислений, обработки естественного языка, компьютерного зрения и т.д. улучшило возможности сбора и обработки данных, что также побуждает организации и людей прилагать больше усилий к разработке наукоемких приложений, основанных на дисциплине инженерии знаний. Инженерия знаний зародилась в конце 1980-х годов и имеет богатую историю развития, среди достижений которой: создание формата обмена знаниями
[15], формирование языка запросов и манипулирования знаниями
[16] (проект Knowledge Sharing Effort, начало 1990-х), поддержка процессов анализа и проектирования систем, основанных на знаниях (Knowledge Based Systems Analysis and Design Support, KADS, начало 1990-х) или развитие обобщенной методологии COMMON KADS (середина 1990-х), построение онтологии и основанной на ней базы знаний Cyc
[17] (продолжается).
5.2 Важные компоненты инженерии знаний
Важные компоненты инженерии знаний включают понятия:
- внедрение;
- инфраструктура;
- система;
- ограничение функционирования системы;
- требование;
- данные;
- знание;
- конструирование;
- оперирование знаниями.
Эти понятия могут быть структурированы, декомпозированы и взаимосвязаны следующим образом:
- система искусственного интеллекта, связанная с процессом инженерии знаний или системой ИЗ, поддерживается посредством процесса построения инженерии знаний, который основан на данных и информации, процессе оперирования знаниями и фундаментальных инфраструктурах с учетом ограничений функционирования системы;
- в систему ИЗ передаются ограничения функционирования системы, вытекающие, например, из вариантов использования и требований к производительности;
- знания приобретаются в процессах конструирования и оперирования знаниями посредством извлечения информации из исходных данных, включая структурированные, полуструктурированные и неструктурированные данные;
- после разработки системы ИЗ инициируется процесс внедрения, включающий интеграцию, развертывание и продвижение системы ИЗ.
Более подробно это показано на рисунке 1.
| - взаимосвязь между входными и выходными данными; | | - объект; |
| - поддерживающий отношения; | | - элемент объекта; |
| - взаимосвязь включения; | | - процесс |
Рисунок 1 - Важные компоненты инженерии знаний
5.3 Взаимоотношения между инженерией знаний и системами искусственного интеллекта
Согласно функциональному представлению системы ИИ, приведенному в
ГОСТ Р 71476, эти системы используют существующую информацию или результаты предыдущего обучения для построения модели, которая аппроксимирует поведение окружения, чтобы делать прогнозы в отношении будущего поведения.
Благодаря обучающим данным и непрерывному обучению с участием включенного в контур человека модель машинного обучения можно курировать и регулярно оценивать, обновлять и одобрять. Инженерия знаний предоставляет дополнительные возможности для сбора данных, обработки данных для извлечения информации, а также для хранения и обмена данными, информацией или знаниями.
Система ИИ с инженерией знаний может приобретать знания непосредственно из информации, извлеченной из данных, и в дальнейшем создавать базу знаний. В процессе обработки данных знания из базы знаний могут применяться для проверки и сопровождения этого процесса. В то же время, базу знаний можно поддерживать, обновлять и проверять путем:
- вычисления или выведения новых знаний на основе существующих знаний;
- пересмотра и обновления знаний с последующим одобрением инженером в процессе их курирования или включения в уже существующие знания;
- открытия новых знаний в процессе обработки данных и информации.
Кроме того, знания из базы знаний могут быть использованы, чтобы:
- управлять входными данными, например, передавать сведения о формате данных, устранять ошибки в данных, дополнять отношения между данными;
- контролировать и объяснять процесс обучения или результат обучения;
- участвовать в процессе обучения в качестве обучающего набора.
В построенной базе знаний системы ИИ есть два типа знаний:
- знания о методах, в том числе о моделях машинного обучения и других моделях, основанных на подходах, которые включают в себя управление данными и субъективный опыт, полученный от эксперта;
- знания о предметной области в виде понятий, отношений, сущностей, извлеченные из текстов, видео и т.д., полученные из входных данных или информации, а также из основополагающих закономерностей, отражаемых, например, в физических или биологических моделях. Знание о содержании может быть использовано для контроля и объяснения процесса и результатов обучения, а также для помощи в улучшении качества входных данных и информации. В то же время знание о содержании может быть использовано для улучшения процесса понимания, самих человеческих знаний и интуиции, а также может быть передано другим системам ИИ или повлиять на них.
Функциональное представление системы ИИ воспроизведено в верхней части рисунка 2, а связь инженерии знаний с системами ИИ показана в нижней части рисунка 2.
а) Функциональное представление системы ИИ
б) Функциональное представление системы ИИ с ИЗ

- влияние инженерии знаний
Рисунок 2 - Взаимоотношения между ИЗ и системами ИИ
Примечания
1 Переработано на основе функционального представления системы ИИ из
ГОСТ Р 71476-2024,
рисунок 5. База знаний добавляется в систему ИИ, а модель задается как тип знаний о методах. Добавлен процесс приобретения, обновления и сопровождения знаний. Человеческие знания добавлены во входные данные. Приобретенные знания также могут оказывать влияние на знания человека. Кроме того, результаты курируются экспертом и добавляются в знания, которые можно передавать дальше.
2 Пунктирные линии, показанные в легенде, представляют воздействие инженерии знаний на систему ИИ.
3 Линия непрерывного обучения является триггером процесса обучения.
Компоненты системы ИИ и влияние инженерии знаний представлены в таблице 1. Влияние инженерии знаний на системы ИИ показано в
таблице 2.
Таблица 1
Компоненты системы ИИ и влияние инженерии знаний
Компоненты системы ИИ | Система ИИ | Влияние ИЗ |
Составляющие системы ИИ | Обучение (опционально) | X | |
Знания | X | |
Часть знаний | Знание содержания | | X |
Часть знаний | Знание методов | | X |
Обработка | X | |
Взаимоотношения с системой ИИ | Осуществляемые человеком выбор проектных решений, проектирование, разработка и надзор | X | |
Обучающие данные (опционально) | X | |
Входные данные (эксплуатационные данные, информация) | X | |
Результат (предсказания, действия) | X | |
Результат (знания, которые можно передать, практические идеи) | | X |
Таблица 2
Влияние инженерии знаний на системы ИИ
Действие в инженерии знаний | Описание | Затрагиваемые составляющие |
Надзирать и объяснять | Знания собираются и используются в качестве входных данных для обучения | Знания, обучение |
Обновлять, верифицировать и управлять | Знания обновляются, верифицируются и управляются | Знание методов, знание содержания |
Приобретать | Знания приобретаются из входных данных | Входные данные, знания |
Стратегически управлять | Знания используются для стратегического управления входными данными | Знания |
Сопровождать | Знания сопровождаются | Обработка, знания |
Применять и инспектировать | Знания используются (инспектируются) и применяются | Знания, обработка |
Воздействовать на методы | Знание содержания влияет на знание методов | Знание методов, знание содержания |
Воздействовать на содержание | Знание методов влияет на знание содержания | Знание методов, знание содержания |
Примечание - Каждая запись в таблице соответствует стрелке воздействия на
рисунке 2.
6 Заинтересованные стороны инженерии знаний
Распределенные услуги и их предоставление могут лежать в основе инженерии знаний. Роли заинтересованных сторон инженерии знаний можно разделить на следующие категории:
- поставщики данных собирают и предоставляют данные, которые можно использовать для приобретения знаний (см.
8.2.1);
- поставщики основополагающих технологий предоставляют базовые системы или инструменты и технологии для инженерии знаний (см.
8.2.2);
- поставщики алгоритмов предоставляют необходимые алгоритмы для инженерии знаний (см.
8.2.3);
- системные интеграторы интегрируют инструменты, технологии, алгоритмы, данные для инженерии знаний (см.
8.2.4);
- сервис-провайдеры знаний предоставляют услуги на основе знаний с использованием построенных систем инженерии знаний или баз (см.
8.2.5);
- специалисты по применению знаний используют инженерию знаний и услуги на основе знаний (см.
8.2.6);
- партнеры по экосистеме знаний поддерживают разработку и применение систем инженерии знаний (см.
8.2.7).
Сторона может играть более одной роли заинтересованного лица инженерии знаний в любой момент времени. Играя роль заинтересованного лица инженерии знаний, сторона может ограничиться исполнением одной или нескольких подролей. Подроли - это подмножество действий в инженерии знаний для данной роли. На рисунке 3 представлены отношения между ролями заинтересованных сторон инженерии знаний.
Рисунок 3 - Роли заинтересованных сторон инженерии знаний
Роли заинтересованных сторон инженерии знаний могут быть сопоставлены с ролями заинтересованных сторон искусственного интеллекта из
ГОСТ Р 71476, как показано в таблице 3.
Таблица 3
Взаимоотношения между ролями заинтересованных сторон
искусственного интеллекта и ролями инженерии знаний
Роли заинтересованных сторон ИИ | Роли заинтересованных сторон ИЗ | Взаимоотношения |
Поставщик ИИ | Поставщик платформы ИИ | Сервис-провайдер знаний | Поставщик платформы управления знаниями будет предоставлять услуги на основе знаний или продукты на основе системы ИЗ через платформу |
Поставщик продукта или услуги ИИ | Поставщик платформы управления знаниями |
Клиент ИИ | Специалисты по применению знаний | Специалист по применению знаний использует услуги системы ИЗ. Эта роль аналогична роли клиента ИИ в ролях заинтересованных сторон ИИ, которые используют продукт или услугу ИИ либо напрямую, либо путем их предоставления пользователям ИИ |
Производитель ИИ | Системный интегратор | Системный интегратор, поставщик алгоритмов и поставщик основополагающих технологий сотрудничают друг с другом и несут ответственность за разработку системы ИЗ. Эти роли аналогичны роли производителя ИИ, который разрабатывает продукты ИИ или предоставляет услуги ИИ |
Поставщик алгоритмов |
Поставщик основополагающих технологий |
Партнер ИИ | Системный интегратор ИИ | Сервис-провайдер знаний | Системный интегратор отвечает за интеграцию инструментов, технологий, алгоритмов и данных для инженерии знаний. Эта роль аналогична роли системного интегратора ИИ, который занимается интеграцией компонентов ИИ в более крупные системы, потенциально также включая компоненты, не относящиеся к ИИ |
Системный интегратор |
Поставщик данных | Поставщик данных | Поставщик данных отвечает за сбор и предоставление данных. Эта роль аналогична роли поставщика данных для ИИ, который занимается предоставлением данных, используемых продуктами или услугами ИИ |
Партнер ИИ | Аудитор ИИ | Партнер по экосистеме знаний | Куратор инженерии знаний отвечает за контроль процесса конструирования и применения баз знаний. Эта роль аналогична роли аудитора ИИ, который занимается проверкой организаций, производящих, предоставляющих или использующих системы ИИ, для оценки соответствия стандартам, политикам или юридическим требованиям |
Куратор инженерии знаний |
Примечание - Службы охраны и безопасности, услуги по эксплуатации и техническому обслуживанию, услуги по оценке и сертификации также оказывают влияние на применение инженерии знаний. Таким образом, по сравнению с ролями заинтересованных сторон в области ИИ роль партнера по экосистеме знаний включает еще три подроли: поставщик услуг безопасности, поставщик услуг эксплуатации и технического обслуживания, поставщик услуг оценки и сертификации.
7 Аспекты, представляющие интерес для заинтересованных сторон инженерии знаний
7.1 Безопасность и защищенность
Системы инженерии знаний должны обеспечивать, чтобы модели знаний и приобретенные знания не могли быть подделаны или раскрыты. Такие системы также могут обеспечивать безопасность и защищенность конфиденциальных знаний и данных. Можно выделить такие аспекты обеспечения безопасности и защищенности инженерии знаний, как обеспечение целостности, прозрачности, защиты персональных данных, конфиденциальности, управляемости, корректируемости и справедливости.
Целостность: система ИЗ имеет несколько аспектов целостности, включая концептуальную целостность, целостность данных, соответствие информации всем явно указанным правилам и предотвращение несанкционированного изменения или уничтожения знаний.
Примечание - В рамках обеспечения целостности данных записи включают ряд базовых элементов, таких как описание сути происшедшего, соответствующее предопределенным критериям приемлемости; хронологическая информация, т.е. отметка даты и времени; неотредактированные первичные данные.
Прозрачность: система ИЗ делает знания, модели или онтологии, алгоритмы, вычислительные методы, процессы обеспечения качества и обучающие данные доступными для проверки.
Защита персональных данных: система ИЗ должна обеспечивать права физических лиц на контроль сбора, записи, систематизации, накопления, хранения, уточнения (обновления, изменения), обработки, извлечения, использования, передачи (распространения, предоставления, доступа), обезличивания, блокирования, удаления, уничтожения и раскрытия их информации.
Конфиденциальность: система ИЗ должна обеспечивать, чтобы знания не были переданы неуполномоченным лицам ни на одной из стадий жизненного цикла знаний, в том числе обеспечивать конфиденциальность приобретенных знаний, вычисленных знаний и сведений о поведении системы ИЗ.
Управляемость: на основе предоставленного надежного механизма агент может управлять системой ИЗ, включая обеспечение проверяемости и предсказуемости знаний в системе ИЗ и поведение системы ИЗ.
Корректируемость: система ИЗ должна иметь возможность корректировать ошибки знаний, которые приобретены и сохранены в базе знаний.
Система инженерии знаний должна противостоять помехам и восстанавливаться после сбоев, перечень которых может быть предусмотрен заранее и т.д. Надежность системы инженерии знаний можно охарактеризовать такими показателями, как отказоустойчивость и переносимость.
Отказоустойчивость. При возникновении аномальных помех или входных данных, таких как потеря связи или подключения между распределенными подсистемами, а также сбой инфраструктуры, система ИЗ может поддерживать соответствующий сниженный уровень производительности в случае внешних помех или неблагоприятных условий окружающей среды. Отказоустойчивость требует, чтобы система ИЗ или ее распределенные подсистемы принимали надежные превентивные меры для предотвращения риска, т.е. для минимизации непреднамеренных и случайных травм и предотвращения неприемлемого вреда здоровью.
Переносимость. Система ИЗ может быть перенесена из одной централизованной или распределенной аппаратной или программной среды в другую. Знания в системе должны быть сохранены и объединены с другими знаниями, которые могут существовать в новой среде.
Полнота. Система ИЗ должна быть пригодна для целевого применения, для которого она предназначена, и, следовательно, должна быть полной по отношению к ней. Система ИЗ является полной, если система может сделать все возможные выводы.
Непротиворечивость. В системе ИЗ должны отсутствовать аномалии и явные противоречия. Система ИЗ считается непротиворечивой, если в ней отсутствуют противоречивые знания.
Система инженерии знаний может быть работоспособной и доступной при требуемых условиях и в пределах заданного диапазона времени. Доступность инженерии знаний можно охарактеризовать такими показателями, как робастность и совместимость.
Робастность: при любых обстоятельствах система ИЗ должна поддерживать приемлемый уровень производительности.
Совместимость: система ИЗ может иметь возможность обмениваться информацией между компонентами и с другими системами и использовать такую информацию.
7.4 Качество конструирования
Каждый этап построения базы знаний должен иметь четкие требования к оценке качества, чтобы гарантировать общее качество конструирования. Качество конструирования системы инженерии знаний может характеризоваться через:
- оценку функциональности;
- оценку эффективности;
- пользовательскую оценку;
- оценку защищенности;
- операционную и аудиторскую оценку.
Примечание - Это описано в
[18].
Для базы знаний и приложений на ее основе могут поддерживаться возможности:
- правильно представлять знания о первичных и связанных сущностях и описывающих их атрибутах и методах;
- корректно действовать и реагировать на запросы;
- исправлять и курировать содержание базы знаний и приложений - под наблюдением экспертов из предметной области - реагируя на изменения предметной области или окружения.
7.6 Уменьшение предвзятости
Система инженерии знаний может в значительной степени полагаться на экспертов-людей, которые являются источником знаний. Следовательно, система ИЗ должна быть разработана таким образом, чтобы свести к минимуму предвзятость человека. Кроме того, система может эффективно использовать различные практики, инструменты и методы, чтобы также выявлять внутреннюю предвзятость в используемых наборах данных. Дополнительную информацию о снижении уровня предвзятости, связанной с человеческим фактором, можно найти в описании когнитивной предвзятости человека в
[19], а степени прозрачности и объяснимости -
[20].
8 Эталонная архитектура инженерии знаний
В этом разделе представлен обзор архитектурных подходов, применяемых в системах инженерии знаний. Такие системы могут быть описаны с использованием различных точек зрения на архитектуру, включая представление пользователя, функциональное представление, представление о внедрении и представление о развертывании. В настоящем стандарте основное содержание сосредоточено на представлении пользователя и функциональном представлении. Преобразование между архитектурными представлениями и взаимосвязь между представлением пользователя и функциональным представлением приведены в
[21].
Каждое представление описывается следующим образом:
a) представление пользователя описывает экосистему инженерии знаний с действиями в инженерии знаний, ролями и подролями. Действия, роли и подроли описываются следующим образом:
1) действия: действия в инженерии знаний имеют цель и обеспечивают один или несколько результатов. Действия осуществляются с использованием функциональных компонентов;
2) роли и подроли: роль представляет собой набор действий в инженерии знаний, которые служат общей цели. Подроль - это подмножество действий в инженерии знаний для данной роли. Различные подроли могут совместно использовать действия в инженерии знаний, связанные с данной ролью;
b) функциональное представление описывает архитектурные уровни и классы функциональных компонентов на этих уровнях, которые реализуют действия ролей и подролей, описанных в представлении пользователя. Компоненты системы ИЗ в функциональном представлении влияют на действия и связанные с ними роли в представлении пользователя (например, производительность). Во время внедрения и развертывания системы ИЗ выявленные проблемы и обновленные требования к системе ИЗ могут повлиять на ее функциональные компоненты;
c) представление о внедрении описывает функции, необходимые для внедрения инженерии знаний;
d) представление о развертывании описывает, как функции инженерии знаний технически реализованы в уже существующих компонентах инфраструктуры или в новых компонентах, которые должны быть добавлены в инфраструктуру. Во время внедрения и развертывания системы ИЗ выявленные проблемы и обновленные требования к системе ИЗ могут повлиять на ее функциональные компоненты.
8.2 Представление пользователя об инженерии знаний
8.2.1.1 Роль
Поставщик данных отвечает за сбор и предоставление данных, которые можно использовать для приобретения из них знаний. В подролях поставщика данных может выступать человек-эксперт, поставщик набора данных, сервер маркировки данных, регулятор данных и т.д.
8.2.1.2 Действия
Действия поставщика данных включают:
- предоставление экспертных знаний;
- сбор данных;
- преобразование данных;
- очистку данных;
- курирование данных;
- защиту и хранение данных;
- архивирование данных в соответствии с политикой управления данными;
- аннотирование данных;
- проверку на полноту;
- проверку на предвзятость.
8.2.2 Поставщик основополагающих технологий
8.2.2.1 Роль
Поставщик основополагающих технологий отвечает за предоставление базовых систем или инструментов и технологий для поддержки построения инженерии знаний.
Примечание - Инструменты с открытым исходным кодом могут поддерживать представление знаний, моделирование знаний, хранение знаний и другие стадии жизненного цикла инженерии знаний, которые включены в основные системы или инструменты.
8.2.2.2 Действия
Деятельность поставщика основополагающих технологий включает:
- исследование и проектирование среды разработки с базовыми инструментами, технологическими продуктами или решениями;
- проектирование путей реализации инструментов и технологических продуктов или решений;
- тестирование инструментов и технологических продуктов или решений;
- обновление инструментов и технологических продуктов или решений;
- сопровождение и оказание технической поддержки по предоставленным инструментам, продуктам и решениям.
8.2.3 Поставщик алгоритмов
8.2.3.1 Роль
Поставщик алгоритмов отвечает за предоставление необходимых алгоритмов для построения инженерии знаний.
Примечание - Алгоритмы включают алгоритмы машинного обучения, поддерживающие изучение представления знаний, алгоритмы обработки естественного языка, алгоритмы, поддерживающие приобретение знаний, и другие алгоритмы, поддерживающие процесс построения инженерии знаний.
8.2.3.2 Действия
Деятельность поставщика алгоритмов включает:
- исследование и проектирование среды разработки алгоритмов;
- проектирование путей реализации алгоритмов;
- тестирование алгоритмов;
- обновление алгоритмов.
8.2.4 Системный интегратор
8.2.4.1 Роль
Системный интегратор отвечает за интеграцию инструментов, технологий, алгоритмов и данных для построения инженерии знаний.
8.2.4.2 Действия
Действия системного интегратора включают:
- закрепление знаний;
- проектирование структуры баз знаний;
- проектирование распределенной структуры системы ИЗ;
- интеграцию распределенных подсистем;
- построение модели знаний или онтологий;
- построение баз знаний;
- сопровождение и управление базами знаний;
- оценку и обеспечение качества баз знаний;
- обновление знаний;
- поддержание обратной связи с заинтересованными сторонами по результатам применения системы ИЗ.
8.2.5 Сервис-провайдер знаний
8.2.5.1 Роль
Сервис-провайдер знаний отвечает за предоставление услуг на основе знаний с использованием созданных баз знаний. Роль сервис-провайдера знаний включает в себя подроль интегратора услуг на основе знаний, поставщика платформы управления знаниями и т.д.
8.2.5.2 Действия
Действия сервис-провайдера знаний включают:
- анализ и моделирование спроса на услуги;
- интеграцию баз знаний;
- интеграцию приложений инженерии знаний;
- обмен знаниями между базами знаний;
- возможность упаковки баз знаний;
- проектирование и разработка платформы управления знаниями;
- тестирование платформы управления знаниями и предоставление соответствующих результатов, показателей и метрик;
- интерпретацию вновь генерируемых знаний;
- сопровождение платформы управления знаниями.
8.2.6 Специалист по применению знаний
8.2.6.1 Роль
Специалист по применению знаний отвечает за применение инженерии знаний и предоставление услуг на основе знаний. К подролям специалиста по применению знаний относятся онтолог, потребитель знаний, оценщик знаний, поставщик знаний, анализатор спроса и т.д.
8.2.6.2 Действия
Деятельность специалиста по применению знаний включает в себя:
- построение онтологий знаний и сервисов в соответствии с вариантами использования и предметной областью;
- управление приложениями;
- использование приложений;
- управление контентом;
- оценку и тестирование производительности;
- подтверждение и вывод запросов.
8.2.7 Партнер по экосистеме знаний
8.2.7.1 Роль
Роль партнера по экосистеме знаний включает в себя поддержку разработки и применения инженерии знаний. Подроли партнера по экосистеме знаний включают поставщика услуг по защите и безопасности, поставщика услуг по эксплуатации и техническому обслуживанию, поставщика услуг по оценке и сертификации, куратора инженерии знаний и т.д.
8.2.7.2 Действия
Деятельность партнеров по экосистеме знаний включает в себя:
- стратегическое управление данными и знаниями;
- курирование процесса конструирования и применения баз знаний;
- гарантирование конфиденциальности знаний;
- предоставление вычислительной и сетевой инфраструктуры;
- поддержание работоспособности системы ИЗ.
8.3 Функциональное представление инженерии знаний
8.3.1 Функциональная архитектура инженерии знаний
Функциональная архитектура инженерии знаний описывает ее в терминах высокоуровневого набора слоев функциональных компонентов. Слои представляют собой наборы функциональных компонентов с аналогичными возможностями, которые требуются для выполнения действий инженерии знаний, описанных в
8.2, для различных ролей и подролей, задействованных в спецификации и реализации архитектуры инженерии знаний.
Функциональная архитектура описывает функциональные компоненты в терминах многослойной архитектуры, в которой определенные типы функций сгруппированы в каждый слой, как показано на рисунке 4. В
таблице 4 показано соотношение между
рисунками 2 и 4. В
приложении A приведены примеры основных инструментов инженерии знаний.
Приложение B иллюстрирует текущую деятельность по стандартизации, связанную с инженерией знаний. В
приложении E показана архитектура решений, интегрирующая
[8].

- входящие данные, информация или знания от одного компонента к другому компоненту;

- взаимный обмен данными, информацией или знаниями между компонентами
Рисунок 4 - Функциональная архитектура инженерии знаний
Таблица 4
Функциональное представление системы ИИ с инженерией знаний | Функциональная архитектура инженерии знаний |
Слой | Компонент |
Приобретение знаний | Слой конструирования инженерии знаний | Представление знаний |
Моделирование знаний |
Структурирование знаний |
Приобретение знаний |
Выявление конфликтов знаний и составление отчетов |
Хранение знаний |
Слияние знаний |
База знаний | Слой платформы инженерии знаний | База или центр знаний |
Непрерывное обучение | Слой платформы инженерии знаний | Обогащение знаний |
Обновление знаний, верификация знаний и управление знаниями | Многослойные функции | Тестирование и оценка |
Слой конструирования инженерии знаний | Вычисление знаний |
Визуализация знаний |
Надзор и объяснение процесса и результатов обучения | Слой применения инженерии знаний | Отраслевые приложения |
Приложения общего назначения |
Применение и проверка знаний в процессе обработки данных и информации | Слой инфраструктуры инженерии знаний | Структура глубокого обучения |
Слой применения инженерии знаний | Промышленные приложения |
Приложения общего назначения |
Сопровождение знаний | Многослойные функции | Оперирование знаниями и их сопровождение |
Распределенное управление |
Стратегическое управление данными и информацией | Слой конструирования инженерии знаний | Представление знаний |
Структурирование знаний |
Оценка качества данных |
Слой платформы инженерии знаний | Интерпретация знаний |
Выведение знания и практических идей, которые могут быть переданы | Слой платформы инженерии знаний | Обмен знаниями |
Выведение прогнозов и действий | Слой применения инженерии знаний | Промышленные приложения |
Приложения общего назначения |
8.3.2 Слой инфраструктуры инженерии знаний
Слой инфраструктуры инженерии знаний - это место, где находятся ресурсы. Он включает в себя необходимую аппаратную и программную инфраструктуру для конструирования, реализации и применения инженерии знаний, в том числе инструменты сбора данных, платформу или инструменты конструирования инженерии знаний (например, программное обеспечение или инструменты с открытым исходным кодом для обработки знаний), базу данных, хранилище, среду разработки программного обеспечения с открытым исходным кодом, среду разработки для глубокого обучения, вычислительное оборудование, сети, инструменты оценки тестирования, библиотеку программного обеспечения с открытым исходным кодом и т.д.
8.3.3 Слой конструирования инженерии знаний
Слой конструирования инженерии знаний предоставляет среду разработки или соответствующие компоненты для приобретения, обработки и анализа знаний и, в конечном счете, для создания базы знаний. Специалисты по применению знаний и поставщики данных вводят данные и знания предметной области в этот слой, который является необработанным источником знаний. Данные могут быть из библиотек с открытым исходным кодом, корпоративных данных или общедоступных данных. В то же время реализация функций компонентов, включая представление знаний, моделирование знаний, структурирование знаний, оценку качества данных, приобретение знаний, хранение знаний, объединение знаний, визуализацию знаний, вычисление знаний и т.д., поддерживается слоем инфраструктуры инженерии знаний. Например, обучение представлению знаний зависит от структуры и алгоритмов машинного обучения.
8.3.4 Слой платформы инженерии знаний
Слой платформы инженерии знаний предоставляет собой базу или центр знаний и компоненты для обмена знаниями с другими базами знаний. База знаний строится на слое конструирования инженерии знаний и может быть отнесена к различным видам в зависимости от формы ее минимального элемента знаний. База знаний может быть основана на графах знаний или на структуре представления с помощью триплетов. Это включает в себя онтологии и наборы данных (например, создание экземпляров онтологий).
Онтологии и наборы данных используются для различных задач по обработке и управлению информацией
[22]. Обогащение знаний включает в себя адаптивные модели для непрерывной интерпретации новых знаний, чтобы улучшить граф знаний и повысить качество ответа на запрос. Сконструированная база знаний может интегрировать другие базы знаний посредством обмена знаниями и интерпретации знаний.
Примечание - Платформа инженерии знаний может поддерживать следующие сценарии приложений:
- расширенные (семантические) приложения, такие как поиск, просмотр, персонализация, рекомендации, реклама и обобщение;
- улучшение интеграции данных, включая данные различных модальностей и из различных источников, с помощью алгоритмов, таких как обучение с подкреплением и алгоритмы машинного обучения без учителя;
- расширение возможностей методов машинного обучения и обработки естественного языка;
- улучшение автоматизации и поддержка разумного человекоподобного поведения и действий, которые могут включать в себя разговоры или ответы на вопросы и роботов.
8.3.5 Слой применения инженерии знаний
Слой применения инженерии знаний предоставляет приложения общего назначения инженерии знаний и отраслевые приложения, такие как умные финансы, умная медицина, умное производство, умное сельское хозяйство, социальные сети. Эти функции реализуются через интерфейсы со слоем платформы инженерии знаний, слоем конструирования инженерии знаний, с поставщиком услуг на основе знаний и системным интегратором.
Приложение C иллюстрирует характеристики типичных приложений инженерии знаний.
8.3.6 Многослойные функции
Многослойные функции включают в себя ряд функциональных компонентов, которые взаимодействуют с функциональными компонентами слоя инфраструктуры инженерии знаний, слоя конструирования инженерии знаний, слоя платформы инженерии знаний и слоя применения инженерии знаний для обеспечения дополнительных возможностей, включая, помимо прочего:
- возможности оперирования знаниями и сопровождения знаний;
- возможности тестирования и оценки;
- возможности интеграции;
- управление распределением;
- возможности управления и сопровождения системы, которые могут учитывать весь жизненный цикл инженерии знаний.
Приложение D описывает различные стадии жизненного цикла инженерии знаний.
8.4 Архитектура распространения инженерии знаний
8.4.1 Общие положения
Может быть несколько сценариев развертывания в зависимости от сложности задачи инженерии знаний. Система инженерии знаний и ее компоненты могут быть интегрированы в различных архитектурах: облачных вычислений, отдельных устройств или шлюзов. Чтобы создавать приложения на устройствах с ограниченными ресурсами, необходимо выделить и использовать только то, что необходимо встроить в приложение, учитывая имеющиеся ограничения.
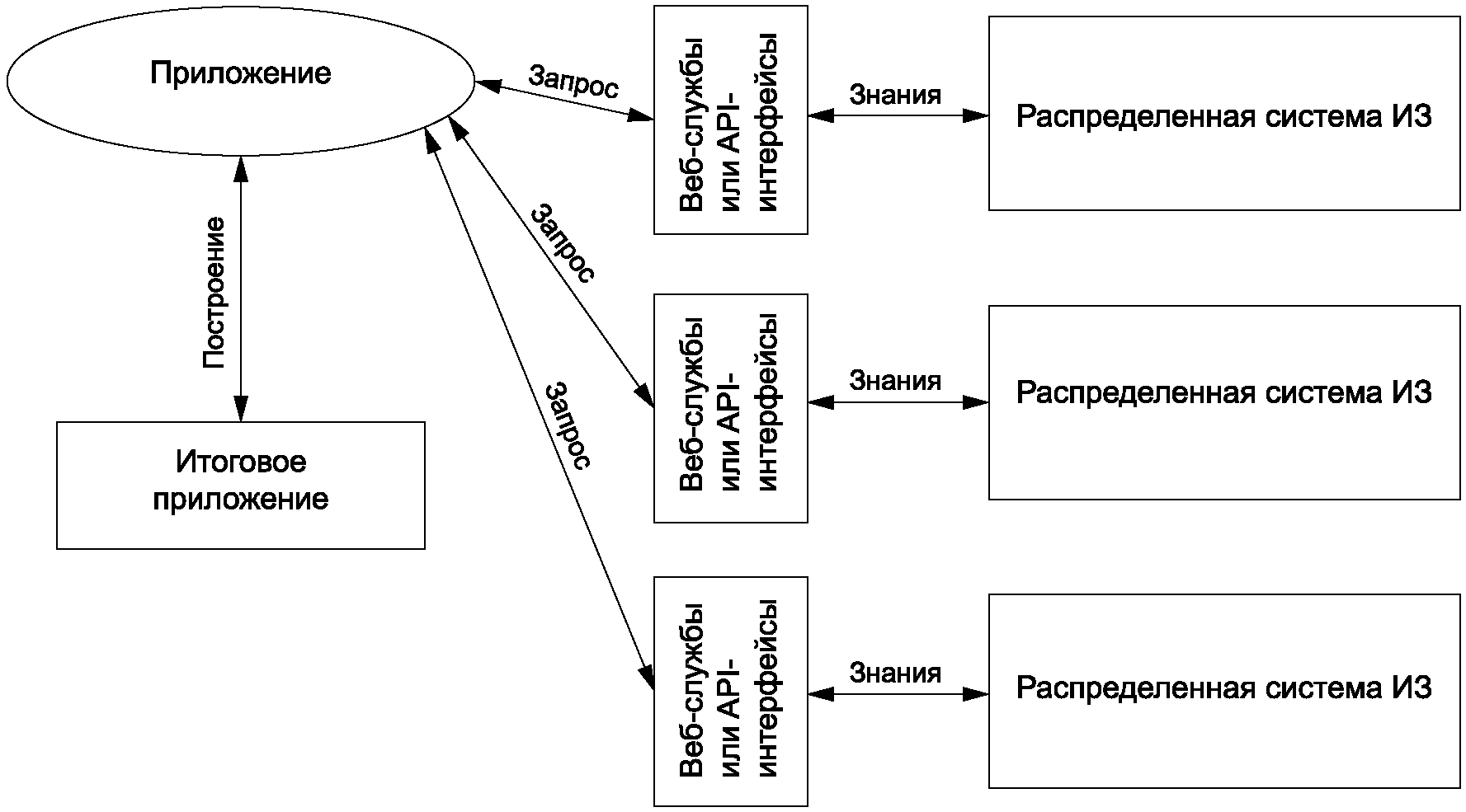
Систему инженерии знаний можно адаптировать к устройствам с ограниченными ресурсами путем выделения подмножества компонентов, необходимых для создания приложений. Архитектура распространения системы ИЗ с использованием веб-служб или интерфейсов прикладного программирования показана на рисунке 5.
Рисунок 5 - Архитектура распространения инженерии знаний
8.4.2 Распределенная архитектура с семантическими веб-сервисами
Распределенная архитектура позволяет сервисам взаимодействовать друг с другом на основе единого языка описания данных. Сервисы могут взаимодействовать друг с другом с помощью семантических веб-сервисов
[23].
Использование семантических веб-сервисов упрощает интероперабельность знаний предметной области. Семантические веб-сервисы и конечные точки SPARQL обеспечивают открытый доступ к данным и их высокоуровневую абстракцию через веб-сервисы. На рисунке 6 показано, как федеративные запросы позволяют запрашивать распределенные семантические данные, применяемые к интернету вещей. Устройство "X" + Домен "Y" означает, что конкретное устройство интернета вещей находится в домене, а X и Y представляют их номера. Пунктирные линии означают связь через семантические веб-сервисы устройств, а сплошные линии означают связь через конечные точки устройств.

- связь через семантические веб-сервисы устройств

- связь через конечные точки устройств
Рисунок 6 - Запрос распределенных данных RDF
применительно к интернету вещей
Приложение инженерии знаний в реальности может состоять из нескольких распределенных систем ИЗ, как показано на
рисунке 5. На
рисунке 7 показана архитектура приложения, которое может использовать чат-боты или веб-сайт, чтобы позволить своим клиентам бронировать билеты на поездки или мероприятия и т.д. Приложению, которое способно масштабироваться для обслуживания тысяч клиентов, потенциально может потребоваться несколько систем ИЗ, поддерживающих определенные функции.
Например, клиентское приложение может быть чат-ботом или веб-чатом, который может принимать голос и текст в качестве входных данных от клиента и развертывать модели искусственного интеллекта или машинного обучения, которые преобразуют речь в текст, переводят с одного языка на другой и т.д. Каждая из этих моделей обучается и разрабатывается в отдельной системе и регулярно обновляется или улучшается в клиентском приложении через слой служб интеграции.
Точно так же классификация намерений в службах интеграции может быть моделью обработки естественного языка, которая определяет конкретное намерение клиента и перенаправляет на определенные операционные службы или на ручную передачу для поддержки, если намерение не обнаружено системой. Каждая из этих распределенных систем ИЗ слабо проинтегрирована в целостную систему, поэтому ею можно управлять или обновлять, масштабировать и развертывать независимо.
На рисунке 7 показана предлагаемая распределенная архитектура.

- распределенные системы;

- обмен данными между системами;

- база данных
Рисунок 7 - Пример распределенной архитектуры
9 Ключевые технологии инженерии знаний и вычислительные методы
Представление знаний сосредоточено на проектировании и конструировании символьных систем, правил, структур или других методологий, используемых для выражения знаний в форме, которая может восприниматься и обрабатываться программным обеспечением.
Представление знаний предполагает наличие следующих возможностей:
- отображение представлений знаний (графов знаний, правил и т.д.) полностью и точно;
- поддержка выражения различных типов знаний на любом уровне детализации, таких как свойства объектов, правила, события, ограничения, формулы и аксиомы;
- поддержка выражения знаний в предметной области или части этой предметной области как во всей полноте, так и в законченном виде;
- легкость восприятия компьютерами и людьми;
- поддержка сопровождения выражения знаний;
- поддержка разработки и реализации алгоритмов, связанных с рассуждениями и вычислениями знаний на основе различных форм представления знаний;
- прослеживаемость того, как были извлечены знания;
- поддержание различных версий одного и того же объекта знаний в зависимости от того, какие данные использовались для его извлечения.
9.1.2 Качество представления знаний
Для разработки и поддержания работоспособности высококачественного представления знаний необходимо предъявлять определенные требования к разработке высококачественных онтологий и наборов данных. Примеры лучших практик разработки онтологии показаны в таблице 5.
Таблица 5
Лучшие практики разработки онтологий:
контрольный список правил
[24]
Номер правила | Описание | Уровень сложности |
Правило 1 | Нахождение хорошего имени для онтологии | * |
Правило 2 | Нахождение хорошего пространства имен для онтологии | ** |
Правило 3 | Распространение вашей онтологии онлайн | ** |
Правило 4 | Добавление метаданных онтологии | ** |
Правило 5 | Определение версий онтологии, лицензии и метаданных для создателей/владельцев, например owl:versionIRI, owl:versionInfo, dcterms:license, dcterms:creator, vaem:hasOwner | * |
Правило 6 | Добавление элементов rdfs:label, rdfs:comment, skos:definition для каждого понятия и свойства | * |
Правило 7 | Обозначение начала всех классов с заглавной буквы, а свойств - со строчной | * |
Правило 8 | Размещение вашей онтологии в каталогах онтологий | ** |
Правило 9 | Повторное использование и связывание онтологий | *** |
Правило 10 | Использование разыменовываемого URI: скопировать и вставить URL-адрес пространства имен вашей онтологии в веб-браузер, чтобы получить код | ** |
Правило 11 | Проверка валидатора синтаксиса | * |
Правило 12 | Добавление документации по онтологии | * |
Правило 13 | Добавление визуализации онтологии | * |
Правило 14 | Улучшение дизайна онтологий | *** |
Правило 15 | Улучшение разыменования URI и согласование содержания | *** |
Правило 16 | Загрузка онтологий с помощью редакторов онтологий | ** |
Правило 17 | Регистрация вашей онтологии в каталогах префиксов | * |
Примечания
1 "*" означает самый низкий уровень сложности, "**" означает более высокий уровень сложности, "***" означает самый высокий уровень сложности.
2 "rdfs:", "owl:", "skos:" означает определение понятия, свойства или сущности посредством языка RDF, OWL, SKOS, и т.д.
Моделирование знаний направлено на создание концептуальной модели архитектуры базы знаний.
Концептуальная модель требует следующих возможностей:
- поддержка процесса конструирования концептуальной модели или онтологии для сценариев применения или предметных областей, включая необходимые концепты, отношения между различными концептами, свойства концептов, правила и ограничения;
- поддержка преобразования концептуальной модели или онтологии в соответствующий формат данных, который может быть как читаемым, так и обрабатываемым компьютером;
- поддержка возможности легко редактировать, пересматривать и обновлять концептуальную модель или онтологию экспертами предметной области или возможности сопровождать систему, например, через визуальный интерфейс.
Приобретение знаний направлено на извлечение структурированных знаний из информации, сгенерированной путем обработки данных.
Приобретение знаний требует следующих возможностей:
- поддержка приобретения структурированных знаний из структурированных данных, полуструктурированных данных и неструктурированных данных, таких как медиа, текст и изображения;
- поддержка приобретения знаний из разных источников;
- поддержка извлечения ключевых концептов из онтологий;
- поддержка отображения приобретенных знаний на соответствующие концепции, свойства концепций и отношения в спроектированных концептуальных моделях;
- поддержка обнаружения и разрешения конфликтов.
Хранение знаний ориентировано на разработку базового метода хранения на основе типов представления знаний с использованием аппаратной и программной инфраструктуры для хранения, кодирования и создания индексов знаний.
Для хранения знаний необходимы следующие возможности:
- поддержка полного и точного хранения знаний;
- поддержка хранения знаний для различных моделей развертывания, таких как распределенное или локальное хранилище;
- поддержка хранения метаданных, которые могут включать в себя журналы аудита, правила или логику и применяемые рассуждения.
Слияние знаний направлено на объединение, комбинирование и интеграцию знаний из разных ресурсов в более согласованную форму. Слияние знаний может включать следующие возможности:
- интеграция знаний из разных ресурсов знаний в единую базу знаний;
- объединение различных концептуальных моделей или онтологий путем сопоставления схожих концептов и разработки отображений, позволяющих импортировать экземпляры концептов или связывать их между базами знаний;
- средства поддержания согласованности и точности знаний и соответствующих им концептов, отношений, свойств в объединенной концептуальной модели или онтологии после слияния;
- поддержка прослеживаемости того, как было проведено слияние.
Вычисление знаний сосредоточено на обнаружении и формировании новых знаний, предоставлении и выводе возможностей на основе сконструированной базы знаний, которая включает в себя статистику и извлечение знаний, рассуждения о знаниях и т.д.
Вычисление знаний требует следующих возможностей:
- поддержка ведения статистики и ознакомления со структурой и характеристиками существующих знаний в библиотеке знаний;
- поддержка исследования сложных взаимосвязей между существующими знаниями в библиотеке знаний;
- поддержка обнаружения неявных знаний в существующих знаниях в библиотеке знаний.
Примечание - В некоторых сценариях, связанных с интернетом вещей, алгоритмы вычисления знаний могут быть разработаны на основе определенных типов отношений и типов объектов из
[25].
Визуализация знаний - это процесс, который визуально представляет знания для поддержки человеческого понимания.
Визуализация знаний предполагает использование стандартизированного представления для обеспечения интероперабельности. Для этого требуются следующие возможности для пользователей:
- поддержка визуального представления знаний с любым уровнем детализации;
- поддержка визуального представления знаний в форме, необходимой для анализа базы знаний в ручном или полуавтоматическом режиме.
Сопровождение знаний
необходимо для реализации представления знаний (см. 9.1.1) и требует следующих возможностей:
- поддержка обновления существующих знаний до новой версии путем изменения источников входных данных, времени, верхнеуровневых концептов базовых операций или бизнес-правил;
- поддержка управления разными версиями знаний;
- поддержка дополнения пропущенных знаний на основе существующих знаний в соответствии с аксиомами, правилами, здравым смыслом и т.д.;
- поддержка восстановления любых знаний, которые были удалены или неправильно обработаны.
Обмен знаниями направлен на передачу, совместное использование и слияние знаний из многочисленных баз знаний различных организаций.
Обмен знаниями требует следующих возможностей:
- поддержка обмена полным содержанием определенных знаний;
- поддержка индикации права на обладание знаниями, участвующими в обмене;
- поддержка обмена статистикой или сведениями о вычислениях некоторых знаний с учетом ограничений безопасности, защищенности и конфиденциальности.
10 Основные поддерживающие технологии и цифровая инфраструктура инженерии знаний
10.1 Основные поддерживающие технологии
10.1.1 Машинное обучение
Машинное обучение является важной поддерживающей технологией для приобретения знаний, объединения знаний, моделирования знаний, вычислений знаний и т.д. с помощью алгоритмов, основанных на обучении без учителя, обучении с подкреплением и т.д. Например, сложные рассуждения могут быть реализованы на основе правил, нейронных сетей и т.д. Кроме того, алгоритмы на основе машинного обучения можно использовать для приобретения знаний из изображений, видео и других данных.
10.1.2 Обработка естественного языка
Знания, извлекаемые в процессе инженерии знаний, часто рассредоточены по многочисленным документам и/или аудиофайлам. Обработка естественного языка может автоматически идентифицировать и приобретать элементы знаний из этих источников. Кроме того, существующие знания в системе инженерии знаний могут быть переданы людям посредством ответов на вопросы, автоматической генерации контента и других формах услуг на основе знаний, связанных с обработкой естественного языка.
10.1.3 Обработка речи
Речь является важным входным ресурсом для приобретения знаний. Речь может включать в себя информацию, которую человек хочет выразить, а может отражать эмоциональную информацию или информацию об окружении.
10.2 Цифровая инфраструктура
10.2.1 Большие данные
Непрерывное конструирование инженерии знаний и приложения инженерии знаний нуждаются в сборе, передаче и распределении больших объемов данных. В то же время собранные данные могут различаться по источникам, форматам, качеству данных и т.д. Таким образом, данные необходимо систематизировать, очищать и преобразовывать, чтобы поддерживать последующее приобретение знаний. Системы больших данных могут оказывать базовую поддержку этим процессам через цифровую инфраструктуру.
10.2.2 Облачные вычисления
Распределенные вычисления - важная модель развертывания систем инженерии знаний. Облачные вычисления могут обеспечить поддержку через распределенное хранилище, крупномасштабные параллельные вычисления, инструменты визуализации, обученные модели ИИ и т.д. Например, вычислительные возможности с использованием облачных вычислений могут помочь повысить эффективность сложных вычислений знаний, а распределенное хранилище на основе сервисов облачных вычислений может поддерживать масштабирование систем ИЗ. Облачные вычисления дополнительно обеспечивают возможность масштабирования ресурсов и предоставления по запросу высокопроизводительных ресурсов и крупномасштабных средств хранения. Системы ИЗ могут использовать эту возможность для обеспечения того, чтобы потребление ресурсов сокращалось или увеличивалось в соответствии с требованиями, вместо того чтобы выделять ресурсы и обеспечивать их наличие на постоянной основе.
(справочное)
ПРИМЕРЫ БАЗОВЫХ ИНСТРУМЕНТОВ ИНЖЕНЕРИИ ЗНАНИЙ
A.1 Инструмент визуализации онтологии WebVOWL
WebVOWL - это инструмент для визуализации онтологий, которые используются в графах знаний.
A.2 Инструмент редактирования онтологии 

- это бесплатный редактор онтологий с открытым исходным кодом и платформа для создания интеллектуальных систем.
-

допускает расширения и предоставляет среду plug-and-play (подключай и работай), что делает его гибкой основой для быстрого прототипирования и разработки приложений.
-

поддерживает язык веб-онтологий OWL 2 и спецификации RDF.
-

поддерживает создание, визуализацию и манипулирование онтологиями, которые затем можно интегрировать с другими системами.
(справочное)
ТЕХНИЧЕСКИЕ ХАРАКТЕРИСТИКИ, ОТНОСЯЩИЕСЯ К ИНЖЕНЕРИИ ЗНАНИЙ
Деятельность по стандартизации инженерии знаний включает в себя следующее:
- Рекомендация Консорциума Всемирной паутины "Среда описания ресурсов (RDF)"
[1]: Используется для представления ресурсов и их ассоциаций во Всемирной паутине. RDF может поддерживать представление знаний при конструировании инженерии знаний;
- Рекомендация Консорциума Всемирной паутины "Схема среды описания ресурсов (RDFS)"
[2]: Используется для предоставления словаря моделирования данных RDF. Схема RDF является расширением базового словаря RDF и основным компонентом, используемым для описания онтологической информации. Она может поддерживать моделирование знаний при конструировании инженерии знаний;
- Рекомендация Консорциума Всемирной паутины "Веб-язык онтологий (OWL)"
[3]: Используется для описания онтологической информации, включая определения иерархии классов и атрибутов отношений;
- Рекомендация Консорциума Всемирной паутины "Протокол SPARQL и язык запросов RDF (SPARQL)"
[4]: Определяет язык запросов и протокол сбора данных, созданный для RDF на основе модели данных RDF, разработанной W3C. Однако их можно использовать для любого информационного ресурса, который может быть представлен с помощью RDF. Они также могут поддерживать хранение знаний при конструировании инженерии знаний;
- Рекомендация Консорциума Всемирной паутины "Простая система организации знаний (Simple knowledge organization system, SKOS)"
[26]: Используется для выражения описания контролируемого структурированного списка слов, включая список слов, таксономию, систему таблиц названий. Она может поддерживать моделирование знаний при конструировании инженерии знаний;
- Рекомендация Консорциума Всемирной паутины "Язык ограничений форм (Shapes constraint language, SHACL)"
[27]: Определяет язык для проверки графов RDF на соответствие набору условий. Эти условия предоставляются в виде фигур и других конструкций, выраженных в виде RDF-графа. Он может поддерживать представление знаний и вычисление знаний при конструировании инженерии знаний;
- Стандарт
[28] устанавливает 15 основных элементов метаданных для межотраслевого описания ресурсов;
- Стандарт
[5] определяет необходимые характеристики высокоуровневой онтологии, не связанной с конкретными предметными областями, которая может использоваться в тандеме с онтологиями предметных областей на более низких уровнях для поддержки обмена, поиска, обнаружения, интеграции и анализа данных;
- Стандарт
[6] определяет структуру семантической интероперабельности географической информации. Эта структура определяет высокоуровневую модель компонентов, необходимых для обработки семантики в стандартах географической информации ИСО с применением онтологий;
- Стандарт
[7] определяет серию интерфейсов, позволяющих разным системам поддерживать интероперабельность при управлении репозиториями изображений. Он также определяет общие правила, регулирующие использование метаданных в JPSearch, и задает спецификацию, которая: предоставляет правила представления описаний метаданных изображений, состоящие из определения схемы метаданных JPSearch Core; предоставляет правила публикации машиночитаемых переводов между терминами метаданных, принадлежащими проприетарным схемам метаданных, и терминами метаданных в схеме метаданных JPSearch Core; предоставляет правила регистрации и запроса схем метаданных и правил их трансляции, или ссылки на них;
- Стандарт
[29] описывает метод создания онтологий для контекста с использованием концепций
[30]. Большинство онтологий в основном состоят из классов (концепций), свойств, отношений между классами и экземплярами (объектами или индивидами);
- Стандарт
[31] определяет вопросы практической реализации на языках RDF и OWL высокоуровневой онтологии (см.
[32]) и методологии использования шаблонов (см.
[33]), включая реализацию моделей для справочных данных (см.
[34],
[35]) и для метаданных.
(справочное)
ХАРАКТЕРИСТИКИ ТИПИЧНЫХ ПРИЛОЖЕНИЙ ИНЖЕНЕРИИ ЗНАНИЙ
Типичные приложения инженерии знаний включают ответы на вопросы, рекомендации, поддержание разговора, автоматическую генерацию контента, экспертные системы, системы принятия решений, сохранение и формализацию знаний, независимый обмен данными между программными компонентами и системами и т.д. Характеристики типичного приложения инженерии знаний описаны в таблице C.1.
Таблица C.1
Характеристики типичных приложений ИЗ
Типичное приложение ИЗ | Описание |
Ответы на вопросы | Традиционная система вопросов и ответов использует конфигурацию пар "вопрос-ответ" для реализации различных сценариев "вопрос-ответ". Применяя инженерию знаний и обработку естественного языка, вопрос можно проанализировать более глубоко, чтобы найти взаимосвязь основного элемента вопроса и возможных скрытых значений. В то же время соответствующий ответ может быть более точным и гибким в зависимости от содержания базы знаний |
Рекомендации | Анализируя поведение, интересы, требования и другую информацию пользователя, приложение инженерии знаний для рекомендаций выдает персонализированные рекомендации, наиболее связанные с реальными или более глубокими проблемами пользователя, посредством поиска и рассуждений в базе знаний. Например, меры по устранению неполадок могут быть рекомендованы на основе конкретного сценария и описания сбоя |
Разговор | Выполнение разговорной задачи неотделимо от знаний. Как для семантического понимания, так и для управления разговором можно применять библиотеку знаний для получения более естественных и дружественных настроек услуги на основе знаний, которая может удовлетворить потребности пользователя и выполнить конкретные задачи посредством многократного взаимодействия человека с компьютером |
Автоматическая генерация контента | Объединив существующие модели или алгоритмы генерации текста на основе данных и знаний, текстовую информацию можно основывать на существующих знаниях, чтобы повысить ее правильность и точность. Кроме того, применяя здравый смысл и необходимые отраслевые знания, можно в определенной степени избежать риска больших отклонений для читателя |
Экспертные системы | Экспертная система - это система искусственного интеллекта, которая инкапсулирует актуальные знания человека-эксперта и позволяет неспециалистам использовать эти знания для поиска решений проблем. Экспертная система состоит из базы знаний и возможностей обработки знаний, а также некоторой формы пользовательского интерфейса. База знаний хранит специфические знания о предметной области и может содержать как фактическую, так и эвристическую информацию. Дополнительную информацию об экспертных системах см. в [36] |
Системы поддержки принятия решений | В некоторых сферах деятельности, таких как промышленное производство, медицина или финансы, системы принятия решений, основанные на инженерии знаний, могут применять быстрый поиск и вывод из базы знаний во взаимосвязи с входными данными, чтобы найти тенденции, аномалии и общие черты. Кроме того, система поддержки принятия решений может использовать приобретенные знания для дополнительных решений. Например, подобные системы можно использовать для выявления финансовых махинаций, удаленного управления и обслуживания оборудования, отслеживания и прогнозирования направлений научных исследований, компьютерной диагностики и лечения |
Сохранение и формализация знаний | Традиционно знания хранятся в виде текста, изображений, баз данных, видео и особенно в сознании экспертов или бизнес-аналитиков. Структурированные знания в больших масштабах можно получить и приобрести из этих различных источников посредством конструирования базы инженерии знаний. Кроме того, приобретенные знания могут быть формализованы на основе выбранной онтологии и сохранены в базе инженерии знаний |
Независимая связь между программными компонентами и системами | Система ИЗ реализует универсальное и специализированное выражение и хранение знаний. Это обеспечивает основу для обмена знаниями между различными системами ИЗ, которые могут включать больше семантической информации или информации, связанной со сценариями применения. Напротив, традиционная внутрисистемная коммуникация опирается на большое количество предустановленных и фиксированных информационных моделей, которые могут просто обмениваться конкретной информацией |
Примечание - Принимая решение о развертывании того или иного приложения инженерии знаний, рекомендуется всегда помнить, что оно может быть использовано для вредоносной, неэтичной или преступной деятельности. Например, "Рекомендации" можно использовать для навязчивой целевой рекламы, а "Системы поддержки принятия решений" - для увеличения неравенства между различными социальными группами.
(справочное)
ЖИЗНЕННЫЙ ЦИКЛ ИНЖЕНЕРИИ ЗНАНИЙ
Жизненный цикл инженерии знаний можно описать на основе жизненного цикла знаний и жизненного цикла системы ИЗ. Жизненный цикл знаний может включать стадии представления знаний, моделирования знаний, приобретения знаний, хранения знаний, слияния знаний, вычислений знаний, применения и сопровождения знаний и т.д.
Жизненный цикл системы ИЗ может включать начальную стадию, проектирования схемы, разработки и верификации функций, интеграции и развертывания системы, эксплуатации и продвижения, сопровождения и повторной оценки, вывода из эксплуатации и т.д. в зависимости от жизненного цикла системы ИИ, как описано в
ГОСТ Р 71476 и
[18].
На разных стадиях жизненного цикла системы ИЗ возникают разные аспекты в отношении компонентов жизненного цикла знаний. Процесс для системы ИЗ показан на рисунке D.1.

- последовательность каждого блока;

- переход от одной стадии к следующей стадии
Рисунок D.1 - Жизненный цикл инженерии знаний
На каждой стадии аспекты, представляющие интерес для заинтересованных сторон, описываются следующим образом:
- на начальной стадии заинтересованные стороны анализируют сценарии и потребности в вычислениях и применении знаний, а также определяют соответствующие требования к производительности. При этом необходимо уточнить входные данные создаваемой системы ИЗ и связанных с ней системы обеспечения и системы ведения дел. При необходимости заинтересованные стороны могут выдвигать требования к управлению данными;
- на стадии проектирования схемы заинтересованные стороны анализируют и деконструируют режим представления знаний, структуру модели знаний, требования к приобретению знаний, структуры хранения знаний, ограничения при слиянии знаний и другие связанные схемы в соответствии с результатами начальной стадии. Затем заинтересованные стороны укомплектовывают полную схему для системы ИЗ;
- на стадии разработки и верификации функций заинтересованные стороны завершают разработку или обучение каждого модуля системы ИЗ согласно спроектированной схеме. В то же время заинтересованные стороны проверяют и корректируют функции и производительность каждого модуля на основных данных;
- на стадии интеграции и развертывания системы заинтересованные стороны интегрируют систему сопровождения и систему ведения дел, связанную с функциями системы ИЗ и сценариями применения. В то же время заинтересованные стороны завершают конструирование базы знаний в соответствии с приобретенными данными, экспертными знаниями в предметной области, отраслевыми знаниями и здравым смыслом и, наконец, осуществляют фактическое развертывание и совместную отладку на площадке, где будет эксплуатироваться система;
- на стадии эксплуатации и продвижения заинтересованные стороны на основе развернутой системы ИЗ проводят комплексное обучение персонала, связанного с управлением и применением системы. В то же самое время заинтересованные стороны осуществляют постоянное продвижение системы ИЗ внутри организации или в отрасли для повышения ее производительности и сервисных возможностей;
- на стадии сопровождения и повторной оценки заинтересованные стороны корректируют и улучшают модель знаний, представление знаний, возможности вычисления знаний и функциональность применения знаний при долгосрочном использовании системы ИЗ. Кроме того, заинтересованные стороны обеспечивают эффективность и применимость системы в жизненном цикле приложения;
- на стадии вывода из эксплуатации заинтересованные стороны проводят всестороннюю оценку системы ИЗ, учитывая стоимость и техническую сложность обеспечения в будущем эксплуатационных и функциональных характеристик системы для удовлетворения потребностей пользователей. Необходимость вывода системы ИЗ из эксплуатации также может быть вызвана некоторыми этическими или социальными опасениями, связанными с ее дальнейшим использованием, требованиями национального законодательства и т.д. На этой стадии заинтересованные стороны принимают решение, проводить ли существенную модернизацию системы ИЗ или же выводить ее из эксплуатации.
(справочное)
ПОСТРОЕНИЕ АРХИТЕКТУРЫ РЕШЕНИЙ НА ОСНОВЕ СТАНДАРТА [8]
E.1 Контекст описания архитектуры согласно [8]
Стандарт
[8] определяет два термина: рассматриваемый объект и окружение:
- рассматриваемый объект представляет собой содержание описания архитектуры;
- окружение объекта представляет собой контекст, определяющий окружающие вещи, условия или воздействия на этот объект.
Окружение является "контейнером" для всех возможных заинтересованных сторон и рассмотрений. На рисунке E.1 показан рассматриваемый объект с окружением, в которое входят среда разработки, тестовая среда и операционная среда.
Рисунок E.1 - Пример рассматриваемого
объекта с тремя средами
E.2 Руководство по эталонной архитектуре
Согласно
[8], спецификация эталонной архитектуры включает следующие общие представления:
- базовое представление: соответствующая модель отражает основные характеристики, применимые ко всему множеству рассматриваемых объектов предметной области;
- представление о деятельности: соответствующая модель отражает цели деятельности, что позволяет сформулировать функциональные и нефункциональные требования;
- пользовательское представление: соответствующая модель пользователя фиксирует ожидаемое взаимодействие пользователей с рассматриваемым объектом;
- функциональное представление: соответствующая функциональная модель отражает возможности, которые необходимо реализовать для достижения ожидаемых взаимодействий и достижения целей деятельности;
- представление о конструировании: соответствующая модель конструирования предоставляет шаблоны для использования в архитектуре решения для рассматриваемого объекта и предоставляет рекомендации по интеграции таких шаблонов с помощью отношений конструирования.
E.3 Примеры архитектуры решений
E.3.1 Пример умной производственной системы
В этом примере показано, как можно использовать данный стандарт при построении архитектуры решения для умного производства. Представляют интерес три рассматриваемых объекта:
- объект умного производства (Д0);
- объект системы ИИ (Д1), который используется Д0;
- объект инженерии знаний (Д2).
- умная производственная система (Д0), которая включает в себя систему ИИ (Д1) и ее окружение знаний;
- система ИИ (Д1) имеет окружение, которое включает окружение инженерии знаний и окружение знаний;
- объект инженерии знаний, который включает в себя систему ИИ (Д1) со своим окружением знаний, а также окружение инженерии знаний.
Рисунок E.2 - Три рассматриваемых объекта
E.3.2 Функциональное представление умной производственной системы
Модель эталонной архитектуры индустрии 4.0 (RAMI 4.0)
[37] показывает представление умного производства на основе жизненного цикла и потока создания ценности, уровней иерархии и слоев.
E.3.3 Функциональное представление системы искусственного интеллекта
На рисунке E.3 показано функциональное представление системы ИИ на основе
ГОСТ Р 71476.
Рисунок E.3 - Функциональный вид системы ИИ
E.3.4 Пользовательское и функциональное представления системы инженерии знаний
На
рисунках 4 и E.4 показано пользовательское и функциональное представление системы ИЗ.

- входящие данные, информация или знания от одного компонента к другому компоненту;

- взаимный обмен данными, информацией или знаниями между компонентами
Рисунок E.4 - Функциональное представление системы ИЗ
E.3.5 Соответствие между пользовательским и функциональным представлением системы инженерии знаний
На рисунке E.5 показано соответствие между функциональным представлением системы ИИ и системой ИЗ с использованием двухмерного представления.

- процесс;

- дополнительный элемент в системе ИЗ;

- влияние ИЗ
Рисунок E.5 - Соответствие между системой ИИ и системой ИЗ
(двумерное представление)
На рисунке E.6 показано соответствие между функциональным представлением системы ИИ и системой ИЗ с использованием трехмерного представления.

- процесс;

- элемент системы;

- отображение взаимосвязи между системами
Рисунок E.6 - Соответствие между системой ИИ и системой ИЗ
(трехмерное представление)
E.3.6 Комплексное представление
На рисунке E.7 показано комплексное представление, объединяющее умное производство, систему ИИ и систему ИЗ.
| - процесс; | | - отображение взаимосвязи между системами; |
| - элемент системы; | | - интегральные отношения между архитектурами |
Рисунок E.7 - Архитектура итогового комплексного решения
(справочное)
СВЕДЕНИЯ О СООТВЕТСТВИИ ССЫЛОЧНЫХ НАЦИОНАЛЬНЫХ СТАНДАРТОВ
МЕЖДУНАРОДНЫМ СТАНДАРТАМ, ИСПОЛЬЗОВАННЫМ В КАЧЕСТВЕ
ССЫЛОЧНЫХ В ПРИМЕНЕННОМ МЕЖДУНАРОДНОМ СТАНДАРТЕ
Таблица ДА.1
Обозначение ссылочного национального стандарта | Степень соответствия | Обозначение и наименование ссылочного международного стандарта |
(ISO/IEC 22989:2022) | MOD | ISO/IEC 22989:2022 "Искусственный интеллект. Концепции и терминология искусственного интеллекта" |
Примечание - В настоящей таблице использовано следующее условное обозначение степени соответствия стандарта: - MOD - модифицированный стандарт. |
| W3C, RDF 1.1 XML Syntax. Available from: https://www.w3.org/TR/rdf-syntax-grammar/ |
| W3C, RDF Schema 1.1. Available from: https://www.w3.org/TR/rdf-schema/ |
| W3C, Web Ontology Language Overview (Second Edition). Available from: https://www.w3.org/TR/owl2-overview/ |
| W3C, SPARQL 1.1. Available from: https://www.w3.org/TR/sparql11-overview/ |
| ИСО/МЭК 21838-1:2021, Информационные технологии. Онтологии высшего уровня (TLO). Часть 1. Требования (Information technology - Top-level ontologies (TLO) - Part 1: Requirements) |
| ISO/TS 19150-1:2012, Географическая информация. Онтология. Часть 1. Структура (Geographic information - Ontology - Part 1: Framework) |
| ИСО/МЭК 24800-2:2011, Информационные технологии. Поиск JP. Часть 2. Регистрация, идентификация и менеджмент схем и онтология (Information technology - JPSearch - Part 2: Registration, identification and management of schema and ontology) |
| ISO/IEC/IEEE 42010:2022, Программное обеспечение, системы и предприятие. Описание архитектуры (Software, systems and enterprise - Architecture description) |
| ИСО/МЭК 22123-1:2023, Информационная технология. Облачные вычисления. Часть 1. Словарь (Information technology - Cloud computing - Part 1: Vocabulary) |
| ISO/IEC/IEEE 15288:2023, Системная и программная инженерия. Процессы жизненного цикла системы (Systems and software engineering - System life cycle processes) |
| ИСО/МЭК 2382:2015, Информационные технологии. Словарь (Information technology - Vocabulary) |
| ISO/TS 18864:2017, Информатизация здоровья. Метрики качества детализированных клинических моделей (Health informatics - Quality metrics for detailed clinical models) |
| ИСО/МЭК 15938-5:2003, Информационные технологии. Интерфейс описания содержимого мультимедиа. Часть 5. Схемы описания мультимедиа (Information technology - Multimedia content description interface Part 5: Multimedia description schemes) |
| ИСО 19101-1:2014, Географическая информация. Эталонная модель. Часть 1. Основные принципы (Geographic information - Reference model - Part 1: Fundamentals) |
| Genesereth, Michael; Fikes, Richard. Knowledge Interchange Format Version 3.0 Reference Manual. California: Stanford University, 2014 |
| Tim Finin, Richard Fritzson, Don McKay, and Robin McEntire. 1994. KQML as an agent communication language. Proceedings of the third international conference on Information and knowledge management (CIKM '94). 1994, 456 - 463. |
| Matuszek Cynthia, John Cabral, M. Witbrock and John DeOliveira. An Introduction to the Syntax and Content of Cyc. AAAI Spring Symposium: Formalizing and Compiling Background Knowledge and Its Applications to Knowledge Representation and Question Answering. 2006 |
| ISO/IEC TS 25058:2024, Системная и программная инженерия. Требования и оценка качества систем и программной продукции (SQuaRE). Руководство по оценке качества систем искусственного интеллекта (Systems and software engineering - Systems and software Quality Requirements and Evaluation (SQuaRE) - Guidance for quality evaluation of artificial intelligence (AI) systems) |
| ISO/IEC TR 24027:2021, Информационные технологии. Искусственный интеллект (ИИ). Смещенность в системах ИИ и при принятии решений с помощью ИИ (Information technology - Artificial intelligence (AI) - Bias in AI systems and AI aided decision making) |
| ISO/IEC TR 24028:2020, Информационная технология. Искусственный интеллект. Обзор достоверности систем искусственного интеллекта (Information technology - Artificial intelligence - Overview of trustworthiness in artificial intelligence) |
| ИСО/МЭК 20547-3:2020, Информационные технологии. Эталонная архитектура больших данных. Часть 3. Эталонная архитектура (Information technology - Big data reference architecture - Part 3: Reference architecture) |
| Sheth A., Padhee S., and Gyrard A. Knowledge Graphs and Knowledge Networks: The Story in Brief. IEEE Internet Computing, 2019, 23(4), 67 - 75 |
| McIlraith Sheila A. McIlraith, Tran Cao Son, and Honglei Zeng. 2001. Semantic Web Services. IEEE Intelligent Systems. 2001, 16(2), 46 - 53 |
| Gyrard Amelie, Ghislain Auguste Atemezing, Martin Serrano. PerfectO: An Online Toolkit for Improving Quality, Accessibility, and Classification of Domain-based Ontologies. Semantic IoT: Theory and Applications Interoperability, Provenance and Beyond. 2021 |
| ИСО/МЭК 21823-3:2021, Интернет вещей. Совместимость систем Интернета вещей. Часть 3. Семантическая совместимость (Internet of things (IoT) - Interoperability for IoT systems - Part 3: Semantic interoperability) |
| W3C, Simple Knowledge Organization System Reference. Available from: https://www.w3.org/TR/skos-reference/ |
| W3C, Shapes constraint language (SHACL). Available from: https://www.w3.org/TR/shacl/ |
| ИСО 15836-1:2017, Информация и документация. Набор элементов метаданных "Дублинское ядро". Часть 1. Ядерные элементы (Information and documentation - The Dublin Core metadata element set - Part 1: Core elements) |
| ИСО/МЭК/TR 20943-6:2013, Информационные технологии. Методы достижения непротиворечивости содержания при регистрации метаданных. Часть 6. Схема генерирования онтологий (Information technology - Procedures for achieving metadata registry content consistency - Part 6: Framework for generating ontologies) |
| ИСО/МЭК 11179-34:2024, Информационная технология. Регистры метаданных (РМД). Часть 34. Метамодель для регистрации вычислимых данных (Information technology - Metadata registries (MDR) - Part 34: Metamodel for computable data registration) |
| ISO/TS 15926-8:2011, Системы промышленной автоматизации и интеграция. Интеграция данных жизненного цикла перерабатывающих предприятий, включая нефтяные и газовые производственные предприятия. Часть 8. Практические методы интеграции распределенных систем: практическая реализация сетевого языка онтологий (OWL) (Industrial automation systems and integration - Integration of life-cycle data for process plants including oil and gas production facilities - Part 8: Implementation methods for the integration of distributed systems: Web Ontology Language (OWL) implementation) |
| ИСО 15926-2:2003, Системы промышленной автоматизации и интеграция. Интеграция данных жизненного цикла для перерабатывающих предприятий, включая нефтяные и газовые производственные предприятия. Часть 2. Модель данных (Industrial automation systems and integration - Integration of life cycle data for process plants including oil and gas production facilities - Part 2: Data model) |
| ISO/TS 15926-7:2011, Системы промышленной автоматизации и интеграция. Интеграция данных жизненного цикла перерабатывающих предприятий, включая нефтяные и газовые производственные предприятия. Часть 7. Практические методы интеграции распределенных систем: методология шаблонов (Industrial automation systems and integration - Integration of life-cycle data for process plants including oil and gas production facilities - Part 7: Implementation methods for the integration of distributed systems: Template methodology) |
| ISO/TS 15926-3:2009, Системы промышленной автоматизации и интеграция. Интеграция данных жизненного цикла для перерабатывающих предприятий, включая нефтяные и газовые производственные предприятия. Часть 3. Справочные данные, касающиеся геометрии и топологии (Industrial automation systems and integration - Integration of life-cycle data for process plants including oil and gas production facilities - Part 3: Reference data for geometry and topology) |
| ISO/TS 15926-4:2019, Системы промышленной автоматизации и интеграция. Интеграция данных жизненного цикла перерабатывающих предприятий, включая нефтяные и газовые производственные предприятия. Часть 4. Основные справочные данные (Industrial automation systems and integration - Integration of life-cycle data for process plants including oil and gas production facilities - Part 4: Initial reference data) |
| ИСО/МЭК 22989:2022, Информационные технологии. Искусственный интеллект. Концепции и терминология искусственного интеллекта (Information technology - Artificial intelligence - Artificial intelligence concepts and terminology) |
| DIN SPEC 91345:2016-04, Модель эталонной архитектуры индустрии 4.0 (RAMI 4.0) (Reference architecture model Industry 4.0 (RAMI4.0)) |
УДК 004.01:004.8 | |
Ключевые слова: информационные технологии, искусственный интеллект, эталонная архитектура, инженерия знаний |