Главная // Актуальные документы // Приказ
СПРАВКА
Источник публикации
М.: ФГБУ "Институт стандартизации", 2024
Примечание к документу
Документ введен в действие с 01.02.2024.
Название документа
"Р 1323565.1.049-2023. Рекомендации по стандартизации. Информационная модель электроэнергетики. Рекомендации по разработке и применению профилей информационной модели и профилей информационного обмена и построению диаграмм классов"
(утв. и введены в действие Приказом Росстандарта от 27.12.2023 N 1677-ст)

"Р 1323565.1.049-2023. Рекомендации по стандартизации. Информационная модель электроэнергетики. Рекомендации по разработке и применению профилей информационной модели и профилей информационного обмена и построению диаграмм классов"
(утв. и введены в действие Приказом Росстандарта от 27.12.2023 N 1677-ст)


Содержание


Утверждены и введены в действие
Приказом Федерального агентства
по техническому регулированию
и метрологии
от 27 декабря 2023 г. N 1677-ст
РЕКОМЕНДАЦИИ ПО СТАНДАРТИЗАЦИИ
ИНФОРМАЦИОННАЯ МОДЕЛЬ ЭЛЕКТРОЭНЕРГЕТИКИ
РЕКОМЕНДАЦИИ ПО РАЗРАБОТКЕ И ПРИМЕНЕНИЮ ПРОФИЛЕЙ
ИНФОРМАЦИОННОЙ МОДЕЛИ И ПРОФИЛЕЙ ИНФОРМАЦИОННОГО
ОБМЕНА И ПОСТРОЕНИЮ ДИАГРАММ КЛАССОВ
Information model of electric power
industry. Recommendations for the development and usage
of information model profiles and information exchange
profiles and the construction of class diagrams
Р 1323565.1.049-2023
ОКС 27.010
Дата введения
1 февраля 2024 года
Предисловие
1 РАЗРАБОТАНЫ Акционерным обществом "Системный оператор Единой энергетической системы" (АО "СО ЕЭС")
2 ВНЕСЕНЫ Техническим комитетом по стандартизации ТК 016 "Электроэнергетика"
3 УТВЕРЖДЕНЫ И ВВЕДЕНЫ В ДЕЙСТВИЕ Приказом Федерального агентства по техническому регулированию и метрологии от 27 декабря 2023 г. N 1677-ст
4 ВВЕДЕНЫ ВПЕРВЫЕ
Правила применения настоящих рекомендаций установлены в статье 26 Федерального закона от 29 июня 2015 г. N 162-ФЗ "О стандартизации в Российской Федерации". Информация об изменениях к настоящим рекомендациям публикуется в ежегодном (по состоянию на 1 января текущего года) информационном указателе "Национальные стандарты", а официальный текст изменений и поправок - в ежемесячном информационном указателе "Национальные стандарты". В случае пересмотра (замены) или отмены настоящих рекомендаций соответствующее уведомление будет опубликовано в ближайшем выпуске ежемесячного информационного указателя "Национальные стандарты". Соответствующая информация, уведомление и тексты размещаются также в информационной системе общего пользования - на официальном сайте Федерального агентства по техническому регулированию и метрологии в сети Интернет (www.rst.gov.ru)
Введение
Настоящие рекомендации разработаны для серии национальных стандартов ГОСТ Р 58651 "Единая энергетическая система и изолированно работающие энергосистемы. Информационная модель электроэнергетики".
Настоящие рекомендации содержат информацию организационного и методического характера, касающуюся проведения работ по стандартизации и применению данной серии национальных стандартов, в том числе диаграмм классов, перечисленных в указанной серии национальных стандартов. Также настоящие рекомендации содержат каноническую модель серии ГОСТ Р 58651 в цифровом формате XMI, соответствующую ГОСТ Р 58651.2 - ГОСТ Р 58651.5.
1 Область применения
Настоящие рекомендации распространяются на участвующие в автоматизированном информационном обмене органы государственной власти Российской Федерации, осуществляющие государственное регулирование и контроль в электроэнергетике, субъектов электроэнергетики, потребителей электрической энергии, проектные и научные организации, а также разработчиков программного обеспечения для электроэнергетической отрасли.
2 Нормативные ссылки
В настоящих рекомендациях использованы нормативные ссылки на следующие стандарты:
ГОСТ Р 58651.1 Единая энергетическая система и изолированно работающие энергосистемы. Информационная модель электроэнергетики. Основные положения
ГОСТ Р 58651.2 Единая энергетическая система и изолированно работающие энергосистемы. Информационная модель электроэнергетики. Базисный профиль информационной модели
ГОСТ Р 58651.3 Единая энергетическая система и изолированно работающие энергосистемы. Информационная модель электроэнергетики. Профиль информационной модели линий электропередачи и электросетевого оборудования напряжением 110 - 750 кВ
ГОСТ Р 58651.4 Единая энергетическая система и изолированно работающие энергосистемы. Информационная модель электроэнергетики. Профиль информационной модели генерирующего оборудования
ГОСТ Р 58651.5 Единая энергетическая система и изолированно работающие энергосистемы. Информационная модель электроэнергетики. Профиль информационной модели коммерческого учета электрической энергии
ГОСТ Р ИСО/МЭК 9834-8 Информационная технология. Взаимосвязь открытых систем. Процедуры работы уполномоченных по регистрации ВОС. Часть 8. Создание, регистрация универсально уникальных идентификаторов (УУИд) и их использование в качестве компонентов идентификатора объекта АСН.1
Примечание - При пользовании настоящими рекомендациями целесообразно проверить действие ссылочных стандартов в информационной системе общего пользования - на официальном сайте Федерального агентства по техническому регулированию и метрологии в сети Интернет или по ежегодному информационному указателю "Национальные стандарты", который опубликован по состоянию на 1 января текущего года, и по выпускам ежемесячного информационного указателя "Национальные стандарты" за текущий год. Если заменен ссылочный стандарт, на который дана недатированная ссылка, то рекомендуется использовать действующую версию этого стандарта с учетом всех внесенных в данную версию изменений. Если заменен ссылочный стандарт, на который дана датированная ссылка, то рекомендуется использовать действующую версию этого стандарта с указанным выше годом утверждения (принятия). Если после утверждения настоящих рекомендаций в ссылочный стандарт, на который дана датированная ссылка, внесено изменение, затрагивающее положение, на которое дана ссылка, то это положение рекомендуется применять без учета данного изменения. Если ссылочный стандарт отменен без замены, то положение, в котором дана ссылка на него, рекомендуется применять в части, не затрагивающей эту ссылку.
3 Термины, определения и сокращения
3.1 В настоящих рекомендациях применены термины по ГОСТ Р 58651.1 и правилам [1].
3.2 В настоящих рекомендациях применены следующие сокращения:
OWL - язык описания онтологий для семантической паутины (Web Ontology Language);
UML - единый язык моделирования (Unified Modeling Language);
W3C - Консорциум Всемирной паутины (The World Wide Web Consortium);
XMI - стандарт OMG <1> для обмена метаданными с помощью языка XML <2> (XML Metadata Interchange);
--------------------------------
<1> OMG (Object Management Group) - консорциум (рабочая группа), занимающийся разработкой и продвижением объектно-ориентированных технологий и стандартов.
<2> XML (eXtensible Markup Language) - расширяемый язык разметки.
XSD - язык описания структуры XML-документа (XML Schema Definition).
4 Структура серии стандартов и методология разработки и применения профилей информационного обмена
4.1 Методология разработки и применения профилей информационной модели и профилей информационного обмена
Профили информационной модели должны разрабатываться на основе стандартов CIM <3> (см. [2], [3]) и дополняться расширениями с учетом требований совокупности бизнес-процессов, для которых выполняется разработка. Совокупность профилей информационной модели, описанных в серии ГОСТ Р 58651, образует собой каноническую модель данных. На основе канонической модели формируется профиль информационного обмена, объем которого определяется требованиями конкретной интеграционной задачи (см. рисунок 1). Для создания и верификации информационной модели используется машиночитаемая версия профиля информационного обмена (синтаксический профиль информационного обмена).
--------------------------------
<3> Здесь и далее CIM (Common Information Model) - серия стандартов [3], определяющая представление основных объектов и понятий в электроэнергетике в виде совокупности классов, атрибутов и ассоциаций между ними, предназначенная для упрощения интеграции автоматизированных систем, связанных с различными аспектами работы энергосистемы.
Рисунок 1 - Взаимосвязь между канонической
моделью, профилями информационного обмена и наборами
данных, используемых при информационном обмене
Серия ГОСТ Р 58651 определяет необходимое и достаточное подмножество классов, атрибутов и связей канонической модели [4] - [6] и ее расширения, специфичные для отечественной электроэнергетики. Каждый последующий стандарт серии ГОСТ Р 58651 не дублирует классы, атрибуты и ассоциации, введенные в предыдущих стандартах этой серии, но ссылается на них.
С учетом требований конкретной интеграционной задачи на значения и состав атрибутов и ассоциаций классов, входящих в профиль информационного обмена, допускается устанавливать дополнительные ограничения относительно профиля информационной модели. При этом допустимы следующие изменения:
- изменение десятичных множителей единиц измерений атрибутов;
- ввод требований к обязательности отдельных атрибутов;
- необязательные ассоциации могут становиться обязательными;
- множественность ассоциаций может изменяться в сторону сужения диапазона возможного количества объектов, связанных ассоциацией;
- абстрактный класс конца ассоциации может быть ограничен в части возможности ассоциации с основными классами, являющимися его потомками;
- строковые атрибуты могут быть ограничены по длине, составу и порядку символов.
В профиле информационного обмена не должны содержаться классы, атрибуты и ассоциации, которые отсутствуют в профиле информационной модели.
4.2 Смысловые определения классов, их атрибутов и ассоциаций
При описании профилей информационной модели и профилей информационного обмена указываются смысловые определения (назначения) классов, их атрибутов и ассоциаций, которые дают общее представление об их назначении.
Смысловые определения (назначения) атрибутов и ассоциаций абстрактных классов должны быть представлены в общем виде с возможностью их последующего уточнения в зависимости от наследуемого основного класса, к которому относится атрибут или ассоциация, а также в зависимости от конкретного профиля информационного обмена и решаемой задачи. Например, смысловое определение атрибута name абстрактного класса IdentifiedObject определено в ГОСТ Р 58651.2 как "Наименование объекта информационной модели". Для объектов диспетчеризации (например, основного класса Line) атрибут name будет содержать диспетчерское наименование, а для организаций (основного класса Organisation) атрибут name будет содержать официальное наименование организации согласно ее уставу.
4.3 Представление профилей информационного обмена
Для описания профилей информационного обмена допускается использование следующих синтаксических моделей:
- синтаксическая модель, описанная в [7] в форме RDF схемы с дополнительными расширениями, которая предполагает передачу данных в RDF формате CIMXML [8]. Также допустимо применять формат OWL, который является стандартом W3C, не требующим дополнительных расширений;
- синтаксическая модель в виде XML схемы (XSD), описанной в [9] и в виде схемы текстового формата обмена данными.
Применяемая в конкретном деловом процессе синтаксическая модель, а также соответствующий ей формат устанавливаются требованиями, предъявляемыми к соответствующему деловому процессу.
Текстовое описание профилей информационного обмена в соответствии с ГОСТ Р 58651.1 выполняется в табличной форме, содержащей только основные классы, их атрибуты и ассоциации с учетом ограничений. Табличное представление профилей информационного обмена позволяет описывать индивидуальные ограничения для атрибутов и ассоциаций, определенных в родительских классах.
5 Рекомендации по разработке профилей информационной модели и профилей информационного обмена
5.1 Наименования классов, их атрибутов и их ассоциаций
При разработке профилей информационной модели и профилей информационного обмена для английских наименований классов и атрибутов в приоритетном порядке используются термины, определенные или аналогичные определенным в серии ГОСТ Р 58651, CIM, в случае отсутствия в данных стандартах - термины, определенные в серии стандартов [10].
Смысловое определение атрибутов и ассоциаций абстрактных классов профиля информационной модели должно соответствовать абстрактной сущности соответствующего класса. Следует избегать применения терминов и определений, относящихся к специфической технологической задаче.
Наименования классов и ассоциаций должны соответствовать нотации Pascal. Наименования атрибутов должны соответствовать нотации Camel.
5.2 Описание ассоциаций в профилях информационной модели и профилях информационного обмена
В профилях информационной модели ассоциации и агрегации должны быть двунаправленными.
В профилях информационного обмена ассоциации, агрегации и композиции достаточно описывать однонаправленными. В этом случае должна использоваться связь, обладающая наименьшей кратностью. Например, cim:Equipment.EquipmentContainer, а не cim:EquipmentContainer.Equipments. Для связей "многие ко многим" должно использоваться основное направление. Например, cim:SynchronousMachine.ReactiveCapabilityCurves, а не cim: ReactiveCapabilityCurve.SynchronousMachines.
5.3 UML-диаграммы классов профилей информационной модели
При разработке профилей информационной модели в составе стандартов должны приводиться соответствующие UML-диаграммы классов. Диаграммы классов описываются в приложении к соответствующему стандарту.
В первую очередь приводится(ятся) UML-диаграмма(ы) наследования классов соответствующего профиля информационной модели, включая родительские и определенные в других профилях информационной модели. При необходимости диаграмма наследования классов может быть разделена на несколько частей. Диаграмма наследования классов не включает описание атрибутов для представленных на ней классов, а также наименования ассоциаций.
На диаграмме наследования классы, входящие в профили других информационных моделей, должны отличаться по цвету от классов настоящего профиля.
Во вторую очередь приводятся диаграммы классов, атрибуты и ассоциации которых описаны в соответствующих разделах профиля, включая родительские классы. Такие диаграммы должны содержать в себе взаимосвязанную совокупность классов, объединенных по принципу принадлежности к одной сущности (например, диаграмма классов модели трансформатора, диаграмма классов модели синхронного генератора), включая их атрибуты и взаимные ассоциации.
На диаграммах классов отдельным цветом должны выделяться перечисляемые и составные классы.
Диаграммы классов должны иметь компоновку для размещения на листе формата A4 в книжной ориентации (при наличии возможности).
При необходимости, до диаграммы классов или после нее приводятся необходимые разъяснения по моделированию отдельных видов оборудования и иных сущностей. Необходимые иллюстрации к разъяснениям нумеруются сквозной нумерацией вместе с диаграммами.
5.4 UML-диаграммы классов профилей информационного обмена
Если разработка профилей информационного обмена проводится в составе стандартов, то в приложении к проекту стандарта должны приводиться соответствующие UML-диаграммы классов.
Диаграммы классов профиля информационного обмена должны содержать в себе взаимосвязанную совокупность классов, объединенных по принципу принадлежности к одной сущности (например, диаграмма классов модели трансформатора, диаграмма классов модели синхронного генератора). Атрибуты и ассоциации отображенных классов должны быть отображены на диаграмме классов.
Следует также приводить диаграмму(ы) классов, описывающую(ие) общую взаимосвязь входящих в профиль информационного обмена моделей оборудования, устройств и иных сущностей.
Классы, отображаемые на диаграммах, входящие в профиль информационного обмена разделяются на конкретные и абстрактные. К абстрактным классам относятся классы, которые не будут иметь экземпляров при обмене данными с использованием этого профиля информационного обмена и должны иметь признак Abstract. На диаграммах классов для абстрактных классов должен применяться шрифт курсив.
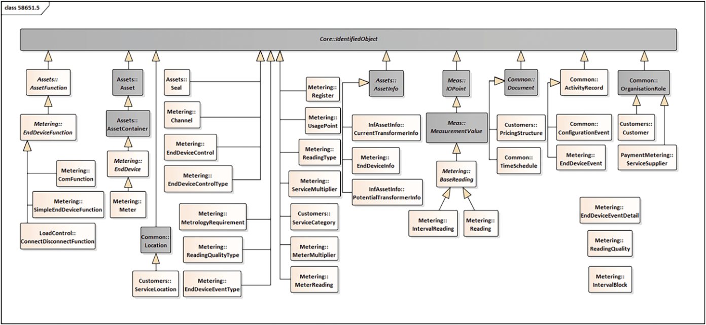
6 Диаграммы классов
Пример диаграмм классов для ГОСТ Р 58651.2 - ГОСТ Р 58651.5 и пояснения к ним представлены в приложении А.
Полный состав диаграмм классов представлен в приложении Б в составе канонической модели серии ГОСТ Р 58651 в цифровом формате [11].
Приложение А
(справочное)
ДИАГРАММЫ КЛАССОВ ИНФОРМАЦИОННОЙ МОДЕЛИ ЭЛЕКТРОЭНЕРГЕТИКИ
А.1 Диаграммы классов базисного профиля
На рисунке А.1 представлена диаграмма наследования классов базисного профиля.
Рисунок А.1 - Диаграмма наследования классов
базисного профиля
Большинство классов CIM являются наследниками от класса IdentifiedObject, содержащего атрибуты name и mRID.
Атрибут name позволяет присвоить объектам информационной модели наименования, понятные человеку. Для объектов диспетчеризации атрибут name соответствует диспетчерскому наименованию, для остальных объектов атрибут name должен заполняться в соответствии с подходами, описанными в профиле информационного обмена, либо в отдельных методических документах. Атрибут name не используется для идентификации объектов при информационном обмене.
В дополнение к атрибуту name у класса IdentifiedObject присутствуют атрибуты aliasName (дополнительное наименование идентифицируемого объекта) и description (описание объекта информационной модели), позволяющие сформировать полноценное описание объекта.
Также в профиле информационной модели присутствует расширяемая модель наименований, обеспечиваемая классами Name и NameType. Указанные классы могут быть использованы в том случае, если атрибутов name, aliasName и description недостаточно, например, в случаях, когда требуется обеспечить разные наименования одного и того же объекта в интегрируемых информационных системах.
Для однозначной идентификации объектов информационной модели предусмотрен атрибут mRID, который является уникальным для каждого объекта. В соответствии с требованиями ГОСТ Р 58651.1 уникальность обеспечивается использованием нотации UUID по ГОСТ Р ИСО/МЭК 9834-8.
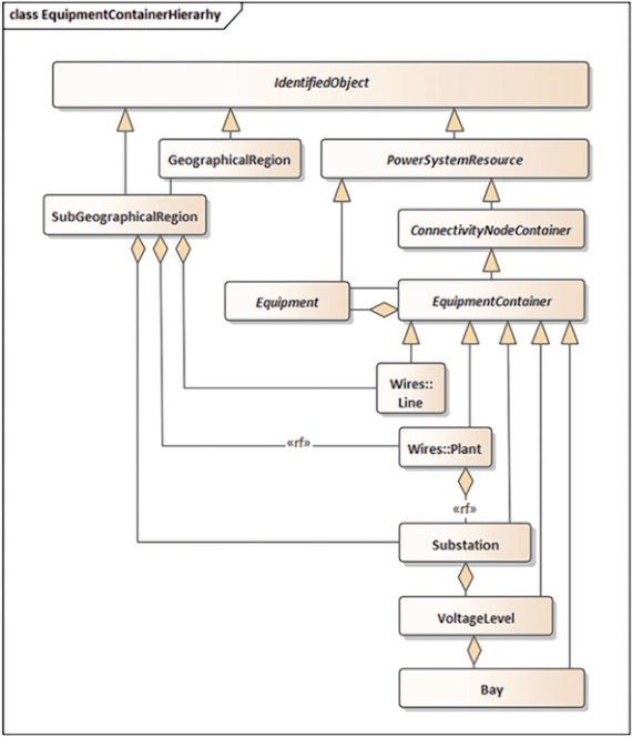
А.2 Вложенность и иерархия энергообъектов и оборудования
На рисунке А.2 представлена UML-диаграмма, отражающая концепцию контейнеров оборудования, необходимую для того, чтобы сформировать иерархию энергообъектов и оборудования.
Рисунок А.2 - Диаграмма классов, описывающих иерархию
контейнеров оборудования
CIM представляет собой гибкую модель, в которой отсутствуют жесткие ограничения к каким контейнерам оборудования (EquipmentContainer) следует относить конкретные единицы оборудования (Equipment). Электростанции (Plant), подстанции (Substation), линии переменного тока (Line), распределительные устройства (VoltageLevel), ячейки распределительных устройств (Bay) представляют собой контейнеры оборудования (EquipmentContainer) и могут быть ассоциированы со всеми наследниками класса Equipment. При этом соблюдается иерархия между контейнерами оборудования, как показано на рисунке А.2, а дополнительные ограничения вводятся на этапе формирования профиля информационного обмена.
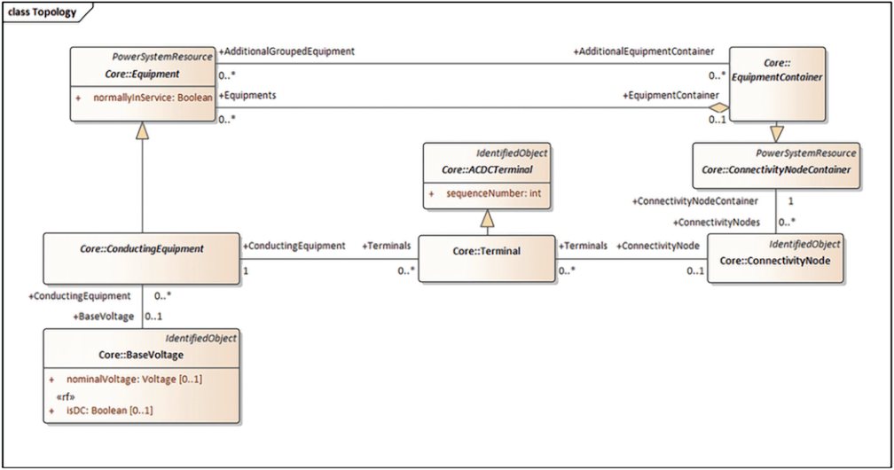
А.3 Топология
Топология описывается с использованием классов Terminal (полюс электропроводящего оборудования) и ConnectivityNode (соединительный узел). Каждая единица электропроводящего оборудования (ConductingEquipment) имеет от одного до нескольких полюсов.
Такое токопроводящее оборудования как участок линии переменного тока (ACLineSegment), перемычка (Jumper), выключатель (Breaker), разъединитель (Disconnector), предохранитель с плавкой вставкой (Fuse), выключатель нагрузки (LoadBreakSwitch), продольное компенсирующее устройство (SeriesCompensator) имеют два полюса (Terminal). Силовой трансформатор (PowerTransformer) имеет количество полюсов, равное количеству электрических выводов (PowerTransformerEnd), как правило, два или три. Остальное токопроводящее оборудование, как правило, имеет один полюс, например, заземляющий разъединитель (GroundDisconnector), секция шин (BusbarSection), синхронная машина (SynchronousMachine).
Каждый из полюсов электропроводящего оборудования (Terminal) может быть подключен только к одному соединительному узлу (ConnectivityNode), который, в свою очередь, представляет собой точку подключения полюсов электропроводящего оборудования (Terminal) с нулевым сопротивлением. К одному соединительному узлу (ConnectivityNode) может быть подключено неограниченное количество полюсов электропроводящего оборудования (Terminal).
Каждый соединительный узел (ConnectivityNode) принадлежит контейнеру соединительных узлов (ConnectivityNodeContainer), а каждая единица оборудования принадлежит контейнеру оборудования (EquipmentContainer), унаследованному от контейнера соединительных узлов (ConnectivityNodeContainer).
На рисунке А.3 представлена UML-диаграмма, отражающая основные классы, используемые для описания топологии.
Рисунок А.3 - Диаграмма классов, моделирующих топологию
Вспомогательное оборудование (AuxiliaryEquipment) не имеет собственного полюса (Terminal) и ассоциируется с полюсом (Terminal) электропроводящего оборудования (ConductingEquipment). При этом принадлежность к полюсу электропроводящего оборудования (Terminal) обозначает только место электрического подключения вспомогательного оборудования (AuxiliaryEquipment), а его расположение определяется по принадлежности к контейнеру оборудования (EquipmentContainer). Например, высокочастотный заградитель (WaveTrap) может быть ассоциирован с полюсом участка линии переменного тока (ACLineSegment), но располагаться в ячейке распределительного устройства (Bay).
На рисунке А.4 представлен пример участка электрической сети, содержащего три подстанции и линию электропередачи с отпайкой.
Примечание - Оборудование подстанций 2 и 3 не показано с целью упрощения.
Рисунок А.4 - Пример участка схемы электрической сети
На рисунке А.5 представлен пример модели участка электрической сети с указанием элементов, формирующих топологию.
Рисунок А.5 - Пример модели участка электрической сети
с указанием элементов, формирующих топологию
А.4 Диаграммы классов профиля информационной модели линий электропередачи и электросетевого оборудования напряжением 110 - 750 кВ
На рисунке А.6 представлена диаграмма наследования классов профиля информационной модели линий электропередачи и электросетевого оборудования напряжением 110 - 750 кВ.
Рисунок А.6 - Диаграмма наследования классов профиля
информационной модели линий электропередачи
и электросетевого оборудования напряжением 110 - 750 кВ
На рисунке А.7 представлена диаграмма классов для описания технических параметров оборудования.
Рисунок А.7 - Диаграмма наследования
технических параметров оборудования
На рисунке А.8 представлена диаграмма классов для модели линии электропередачи переменного тока.
Рисунок А.8 - Диаграмма классов для модели
линии электропередачи переменного тока
В ГОСТ Р 58651.3 выполнено расширение модели линии электропередачи переменного тока относительно [4] в части добавления класса ACLineSeriesSection. Данное расширение предназначено для совмещения двух уровней детализации - неоднородного участка линии переменного тока (ACLineSegment), который помимо электрических параметров, формирует своими полюсами (Terminal) топологическую связность электрической сети, а также однородной части неоднородного участка линии переменного тока (ACLineSeriesSection), предназначенного исключительно для описания параметров и не участвующего в формировании топологии.
На рисунках А.8 - А.13 и А.15 - А.17 приведены атрибуты и тип данных атрибута, например, "b0ch: Susceptance", где Susceptance - означает, что атрибут b0ch имеет тип данных реактивной проводимости. Описание типов данных приведено в канонической модели серии ГОСТ Р 58651 в цифровом формате (см. приложение Б).
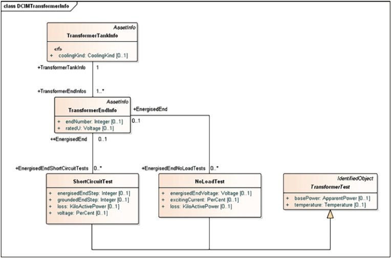
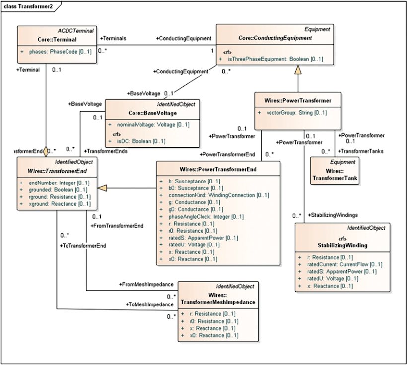
Профиль информационной модели линий электропередачи и электросетевого оборудования напряжением 110 - 750 кВ содержит также модель, необходимую для описания силовых трансформаторов (см. рисунки А.9, А.10). Относительно базисного профиля добавлены атрибуты, характеризующие электрические параметры, классы, необходимые для моделирования опытов холостого хода и короткого замыкания, а также модель компенсационной обмотки, отсутствующая в международных стандартах на CIM.
Рисунок А.9 - Диаграмма классов для модели
силовых трансформаторов
Рисунок А.10 - Диаграмма классов для модели
опытов холостого хода и короткого замыкания
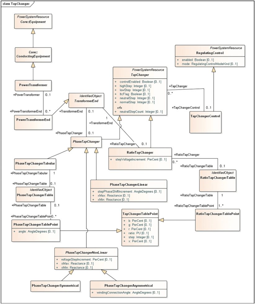
В ГОСТ Р 58651.3 также добавлена подробная модель устройств регулирования силовых трансформаторов (см. рисунок А.11).
Рисунок А.11 - Диаграмма классов для модели
устройств регулирования силовых трансформаторов
Рисунок А.12 иллюстрирует модель эксплуатационных ограничений, включая зависимости от температуры и положения анцапф устройств регулирования силовых трансформаторов.
Рисунок А.12 - Диаграмма классов для модели
эксплуатационных ограничений
ГОСТ Р 58651.3 расширяет требования ГОСТ Р 58651.2 в части описания обмоток измерительных трансформаторов (см. рисунок А.13). Относительно [4] в ГОСТ Р 58651.3 дополнительно введены классы, позволяющие описать обмотки измерительных трансформаторов.
Рисунок А.13 - Диаграмма классов для модели
измерительных трансформаторов
А.5 Диаграммы классов профиля информационной модели генерирующего оборудования
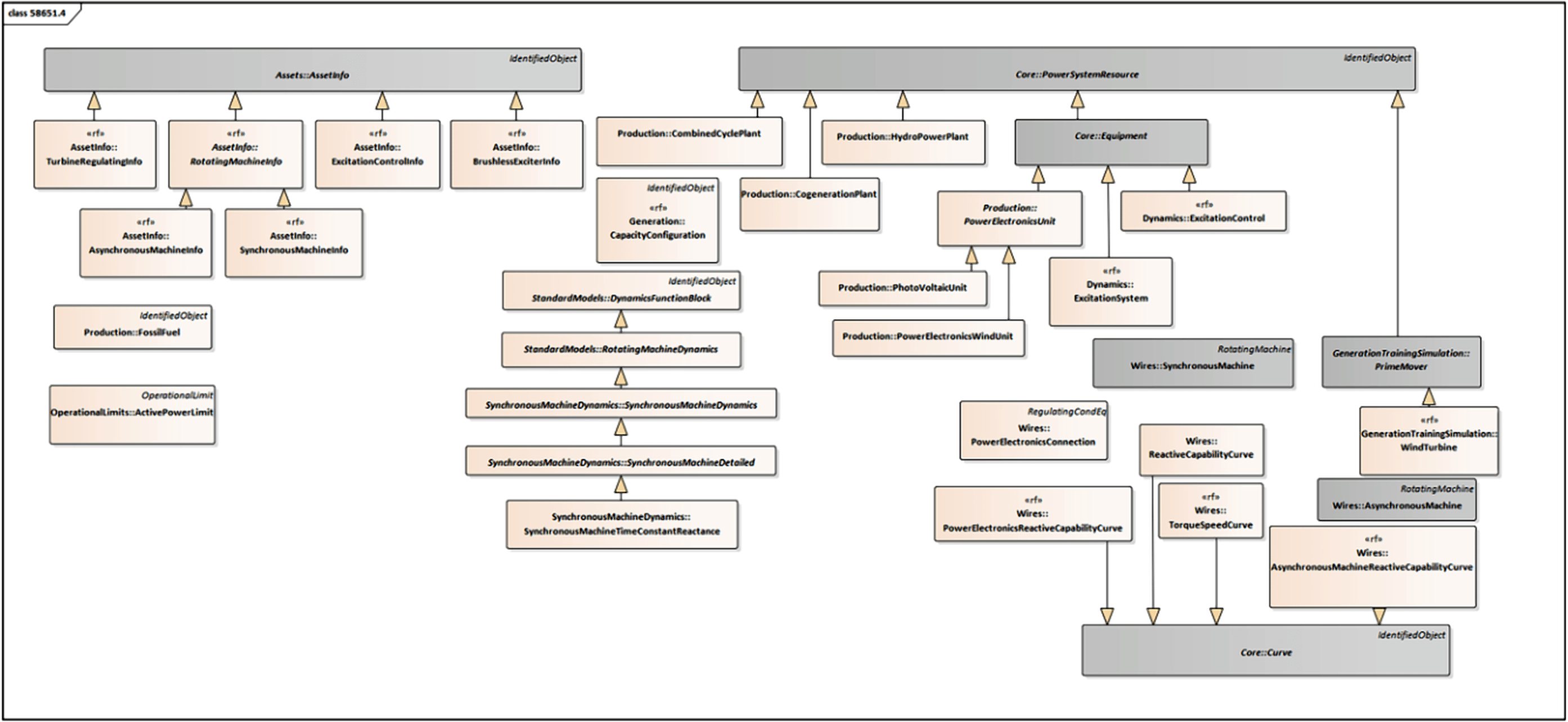
На рисунке А.14 представлена диаграмма наследования классов профиля информационной модели генерирующего оборудования.
Рисунок А.14 - Диаграмма наследования классов профиля
информационной модели генерирующего оборудования
Профиль информационной модели генерирующего оборудования формируется на основе ранее описанных базисного профиля и профиля информационной модели линий электропередачи и электросетевого оборудования напряжением 110 - 750 кВ и расширяет указанные профили классами, атрибутами и ассоциациями, необходимыми для полноценного моделирования генерирующего оборудования.
Диаграмма классов для модели синхронного генератора представлена на рисунке А.15.
Рисунок А.15 - Диаграмма классов для модели
синхронного генератора
Параметры, имеющие единицы измерения "о.е." рассчитываются относительно номинальных параметров.
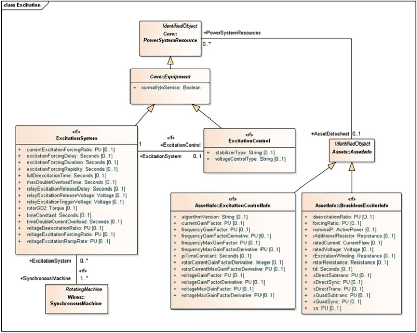
На рисунке А.16 представлена диаграмма классов для модели систем возбуждения.
Рисунок А.16 - Диаграмма классов для модели
систем возбуждения
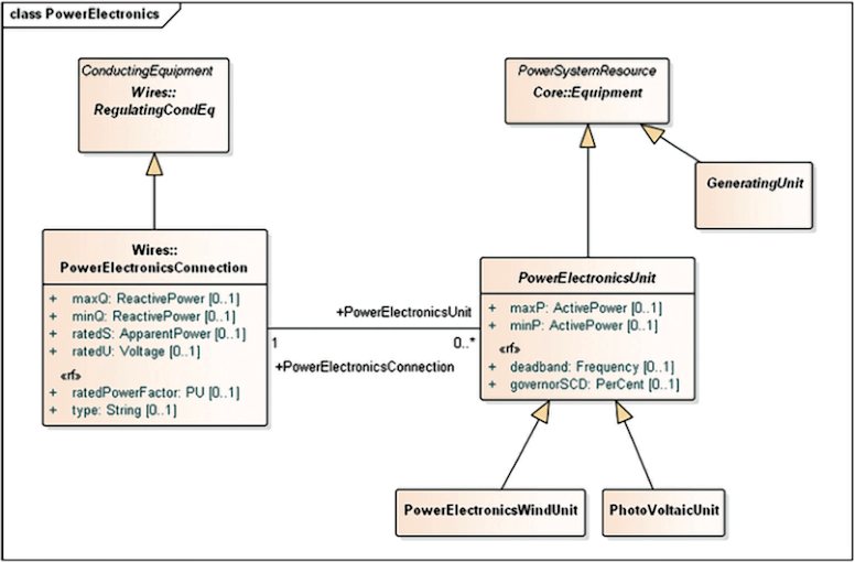
На рисунке А.17 представлена диаграмма классов для модели устройств, подключенных к сети переменного тока с использованием силовой электроники.
Рисунок А.17 - Диаграмма классов для модели
устройств, подключенных к сети переменного тока
с использованием силовой электроники
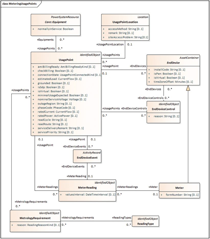
А.6 Диаграммы классов профиля информационной модели коммерческого учета электрической энергии
На рисунке А.18 представлена диаграмма наследования классов профиля информационной модели коммерческого учета электрической энергии.
Рисунок А.18 - Диаграмма наследования классов профиля
информационной модели коммерческого учета
электрической энергии
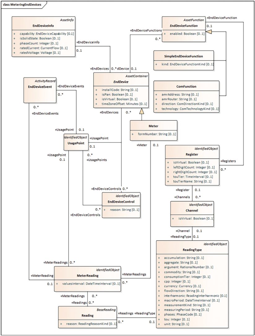
На рисунке А.19 представлена диаграмма классов для моделирования оконечных устройств.
Рисунок А.19 - Диаграмма классов для моделирования
оконечных устройств
На рисунке А.20 представлена диаграмма классов для моделирования точек поставки.
Рисунок А.20 - Диаграмма классов для моделирования
точек поставки
На рисунке А.21 представлена диаграмма классов для моделирования событий и управления конечных устройств, а также обмена показаниями конечных устройств.
Рисунок А.21 - Диаграмма классов для моделирования событий
и управления конечных устройств, а также обмена
показаниями конечных устройств
На рисунке А.22 представлена диаграмма классов для описания событий, меняющихся с течением времени.
Рисунок А.22 - Диаграмма классов для описания
событий, меняющихся с течением времени
Приложение Б
(справочное)
КАНОНИЧЕСКАЯ МОДЕЛЬ СЕРИИ ГОСТ Р 58651 В ЦИФРОВОМ ФОРМАТЕ
Каноническая модель серии ГОСТ Р 58651 содержит как саму модель данных, так и диаграммы классов, в том числе диаграммы классов, описанные в приложении А настоящих рекомендаций.
Каноническая модель серии ГОСТ Р 58651 в цифровом формате содержит в себе совокупность профилей информационной модели и является основой для формирования профилей информационного обмена.
Для работы с канонической моделью серии ГОСТ Р 58651, представленной в цифровом формате, допускается использование любого инструмента, обеспечивающего работу с форматом XMI, в том числе программного обеспечения EnterpriseArchitect, которое используется при разработке международных стандартов CIM [4].
БИБЛИОГРАФИЯ
[1]
Правила формирования и поддержания в актуальном состоянии цифровых информационных моделей электроэнергетических систем и перспективных расчетных моделей электроэнергетических систем для целей перспективного развития электроэнергетики (утверждены постановлением Правительства Российской Федерации от 30 декабря 2022 г. N 2557)
[2]
МЭК 61970 (все части)
Интерфейс прикладных программ системы управления производством и распределением электроэнергии (EMS-API) [Energy management system application program interface (EMS-API)]
[3]
МЭК 61968 (все части)
Интеграция приложений в электроэнергетику общего пользования. Системные интерфейсы для управления распределением (Application integration at electric utilities - System interfaces for distribution management)
[4]
МЭК 61970-301:2022
Интерфейс прикладных программ системы управления производством и распределением электроэнергии (EMS-API). Часть 301. База общей информационной модели (CIM) (Energy management system application program interface (EMS-API) - Part 301: Common information model (CIM) base)
[5]
МЭК 61968-9:2013
Интеграция приложений электроэнергетических предприятий. Системные интерфейсы для управления распределением. Часть 9. Интерфейсы для считывания и контроля измерений (Application integration at electric utilities - System interfaces for distribution management - Part 9: Interfaces for meter reading and control)
[6]
МЭК 61968-11:2013
Интеграция приложений в электроэнергетику общего пользования. Системные интерфейсы для управления распределением. Часть 11. Расширения общей информационной модели для распределения (Application integration at electric utilities - System interfaces for distribution management - Part 11: Common information model (CIM) extensions for distribution)
[7]
МЭК 61970-501:2006
Программный интерфейс для систем управления энергией (EMS-API). Часть 501. Схема системы описания ресурса общей информационной модели (CIM RDF) (Energy management system application program interface (EMS-API) - Part 501: Common Information Model (CIM) XML Codification for Programmable Reference and Model Data Exchange)
[8]
МЭК 61970-552:2016
Интерфейс прикладных программ систем энергетического менеджмента (EMS-API). Часть 552. Обмен моделями в формате CIMXML (Energy management system application program interface (EMS-API) - Part 552: CIMXML Model exchange format)
[9]
МЭК 62361-100:2016
Управление энергетическими системами и соответствующий информационный обмен. Долгосрочное взаимодействие. Часть 100. Преобразование профилей CIM в схемы XML (Power systems management and associated information exchange - Interoperability in the long term - Part 100: CIM profiles to XML schema mapping)
[10]
МЭК 60050 (все части)
Международный электротехнический словарь.
Словарь МЭК "Электропедия" https://www.electropedia.org/
[11]
Технический комитет по стандартизации "Электроэнергетика" (ТК 016): официальный сайт. - URL: https://www.so-ups.ru/tk016/fixedstandards/
УДК 621.311:006.354
ОКС 27.010
Ключевые слова: информационная модель электроэнергетики, профиль информационной модели, профиль информационного обмена, диаграммы классов