Главная // Актуальные документы // ГОСТ (Государственный стандарт)СПРАВКА
Источник публикации
М.: Стандартинформ, 2015
Примечание к документу
Документ
введен в действие с 1 января 2015 года.
Название документа
"ГОСТ ISO 8178-1-2013. Межгосударственный стандарт. Двигатели внутреннего сгорания поршневые. Измерение выброса продуктов сгорания. Часть 1. Измерение выбросов газов и частиц на испытательных стендах"
(введен в действие Приказом Росстандарта от 28.04.2014 N 421-ст)
"ГОСТ ISO 8178-1-2013. Межгосударственный стандарт. Двигатели внутреннего сгорания поршневые. Измерение выброса продуктов сгорания. Часть 1. Измерение выбросов газов и частиц на испытательных стендах"
(введен в действие Приказом Росстандарта от 28.04.2014 N 421-ст)
агентства по техническому
регулированию и метрологии
от 28 апреля 2014 г. N 421-ст
МЕЖГОСУДАРСТВЕННЫЙ СТАНДАРТ
ДВИГАТЕЛИ ВНУТРЕННЕГО СГОРАНИЯ ПОРШНЕВЫЕ
ИЗМЕРЕНИЕ ВЫБРОСА ПРОДУКТОВ СГОРАНИЯ
ЧАСТЬ 1
ИЗМЕРЕНИЕ ВЫБРОСОВ ГАЗОВ И ЧАСТИЦ НА ИСПЫТАТЕЛЬНЫХ СТЕНДАХ
Reciprocating internal combustion engines. Exhaust
emission measurement. Part 1. Test-bed measurement
of gaseous and particulate exhaust emissions
(ISO 8178-1:2006, IDT)
ГОСТ ISO 8178-1-2013
Дата введения
1 января 2015 года
Цели, основные принципы и основной порядок проведения работ по межгосударственной стандартизации установлены
ГОСТ 1.0-92 "Межгосударственная система стандартизации. Основные положения" и
ГОСТ 1.2-2009 "Межгосударственная система стандартизации. Стандарты межгосударственные, правила и рекомендации по межгосударственной стандартизации. Правила разработки, принятия, применения, обновления и отмены"
1 ПОДГОТОВЛЕН Обществом с ограниченной ответственностью "Центральный научно-исследовательский дизельный институт" (ООО "ЦНИДИ") на основе собственного аутентичного перевода на русский язык международного стандарта, указанного в
пункте 5
2 ВНЕСЕН Федеральным агентством по техническому регулированию и метрологии (Росстандарт)
3 ПРИНЯТ Межгосударственным советом по стандартизации, метрологии и сертификации по переписке (протокол от 5 ноября 2013 г. N 61-П)
За принятие проголосовали:
Краткое наименование страны по МК (ИСО 3166) 004-97 | Код страны по МК (ИСО 3166) 004-97 | Сокращенное наименование национального органа по стандартизации |
Армения | AM | Минэкономики Республики Армения |
Беларусь | BY | Госстандарт Республики Беларусь |
Казахстан | KZ | Госстандарт Республики Казахстан |
Киргизия | KG | Кыргызстандарт |
Молдова | MD | Молдова-Стандарт |
Россия | RU | Росстандарт |
Таджикистан | TJ | Таджикстандарт |
Украина | UA | Минэкономразвития Украины |
4
Приказом Федерального агентства по техническому регулированию и метрологии от 28 апреля 2014 г. N 421-ст межгосударственный стандарт ГОСТ ISO 8178-1-2013 введен в действие в качестве национального стандарта Российской Федерации с 1 января 2015 г.
5 Настоящий стандарт идентичен международному стандарту ISO 8178-1:2006 Reciprocating internal combustion engines - Exhaust emission measurement - Part 1: Test-bed measurement of gaseous and particulate exhaust emissions (Двигатели внутреннего сгорания поршневые. Измерение выброса продуктов сгорания. Часть 1: Измерение выбросов газов и частиц на испытательных стендах).
Перевод с английского языка (en).
Официальные экземпляры международного стандарта, на основе которого подготовлен настоящий межгосударственный стандарт, и международных стандартов, на которые даны ссылки, имеются в ФГУП "Стандартинформ".
В
разделе "Нормативные ссылки" и тексте стандарта ссылки на международные стандарты актуализированы.
Сведения о соответствии межгосударственных стандартов ссылочным международным стандартам приведены в дополнительном
приложении ДА.
Степень соответствия - идентичная (IDT)
6 ВВЕДЕН ВПЕРВЫЕ
Информация об изменениях к настоящему стандарту публикуется в ежегодном информационном указателе "Национальные стандарты", а текст изменений и поправок - в ежемесячном информационном указателе "Национальные стандарты". В случае пересмотра (замены) или отмены настоящего стандарта соответствующее уведомление будет опубликовано в ежемесячном информационном указателе "Национальные стандарты". Соответствующая информация, уведомление и тексты размещаются также в информационной системе общего пользования - на официальном сайте Федерального агентства по техническому регулированию и метрологии в сети Интернет
Настоящий стандарт распространяется на поршневые двигатели внутреннего сгорания (далее - двигатели), предназначенные для установки на судах, тепловозах, буровых и генераторных агрегатах и другой транспортной, передвижной и стационарной технике, и определяет и устанавливает методы измерения и оценки содержания вредных газообразных веществ и частиц в отработанных газах двигателей при стендовых испытаниях на установившихся режимах, необходимые для измерения средневзвешенных значений каждого вида содержащихся в отработанных газах загрязнений.
Стандарт не распространяется на двигатели автомобилей, предназначенных для движения по шоссейным дорогам, авиационной техники, сельскохозяйственной техники и лесных тракторов.
В некоторых случаях, как исключение, стендовые испытания двигателя могут проводиться в соответствии с ISO 8178-2 (стандарт, регламентирующий испытания в эксплуатационных условиях). Такой вариант допускается только по соглашению заинтересованных сторон. Следует иметь в виду, что данные, полученные в ходе таких испытаний, могут не полностью совпадать с данными предшествующих или последующих испытаний, проводимых согласно требованиям настоящего стандарта. Поэтому рекомендуется прибегать к указанному варианту только в тех случаях, когда речь идет о двигателях, выпускаемых в крайне ограниченных количествах, например особо крупных судовых двигателях или дизель-генераторах.
Для двигателей, используемых в установках, к которым предъявляются специальные требования (например: отраслевые правила охраны труда и техники безопасности, правила работы для АЭС), могут потребоваться дополнительные испытания и специальные методы оценки.
Когда использование испытательного стенда невозможно или когда требуется информация о фактических величинах выбросов двигателя на месте его эксплуатации, следует пользоваться методами испытаний в условиях эксплуатации и методиками расчета, приведенными в ISO 8178-2.
В настоящем стандарте использованы нормативные ссылки на следующие стандарты:
ISO 31-0:1992 Quantities and units. Part 0. General principles (Величины и единицы измерения. Часть 0. Общие принципы)
ISO 3046-1:2002 Reciprocating internal combustion engines - Performance - Part 1: Declarations of power, fuel and lubricating oil consumptions, and test methods - Additional requirements for engines for general use (Двигатели внутреннего сгорания поршневые. Характеристики. Часть 1. Определение мощности, расхода топлива, смазочного масла и методы испытаний. Дополнительные требования к двигателям общего назначения)
ISO 5167-1:2003 Measurement of fluid flow by means of pressure differential devices inserted in circular cross-section conduits running full. - Part 1: General principles and requirements (Измерение потока текучей среды с помощью устройств для измерения перепада давления, помещенных в заполненные трубопроводы круглого сечения. Часть 1. Общие принципы и требования)
ISO 5725-1:2002 Accuracy (trueness and precision) of measurement methods and results - Part 1: General principles and definitions (Точность (правильность и прецизионность) методов и результатов измерений. Часть 1. Общие принципы и определения)
ISO 5725-2:1994 Accuracy (trueness and precision) of measurement methods and results - Part 2: Basic method for the determination of repeatability and reproducibility of a standard measurement method (Точность (правильность и прецизионность) методов и результатов измерений. Часть 2. Основной метод определения повторяемости и воспроизводимости стандартного метода измерения)
ISO 8178-4:2007 Reciprocating internal combustion engines - Exhaust emission measurement - Part 4: Steady-state test cycles for different engine applications (Двигатели внутреннего сгорания поршневые. Измерение выброса продуктов сгорания. Часть 4. Испытательные циклы для двигателей различного применения на установившихся режимах)
ISO 8178-5:2008 Reciprocating internal combustion engines - Exhaust emission measurement - Part 5: Test fuels (Двигатели внутреннего сгорания поршневые. Измерение выброса продуктов сгорания. Часть 5. Топливо для испытаний)
ISO 8178-6:2000 Reciprocating internal combustion engines - Exhaust emission measurement - Part 6: Report on measuring results and test report (Двигатели внутреннего сгорания поршневые. Измерение выброса продуктов сгорания. Часть 6. Отчет о результатах измерения и испытания)
ISO 9000:2005 Quality management systems - Fundamentals and vocabulary (Системы менеджмента качества. Основные положения и словарь)
ISO 9096:2003 Stationary source emissions - Manual determination of mass concentration of particulate matter (Выбросы стационарных источников. Определение ручным методом массовой концентрации твердых частиц)
ISO 14396:2002 Reciprocating internal combustion engines. Determination and method for the measurement of engine power. Additional requirements for exhaust emission tests in accordance with ISO 8178 (Двигатели внутреннего сгорания поршневые. Определение и метод измерения мощности двигателя. Дополнительные требования к определению эмиссии выхлопных газов в соответствии с ИСО 8178)
ISO 15550:2002 Internal combustion engines. Determination and method for the measurement of engine power. General requirements (Двигатели внутреннего сгорания. Определение и метод измерения мощности двигателя. Общие требования)
ISO 16183:2002 Heavy duty engines. Measurement of gaseous emissions from raw exhaust gas and of particulate emissions using partial flow dilution systems under transient test conditions (Двигатели большой мощности. Измерение газообразных выбросов из неочищенных отработавших газов и выбросов твердых частиц с помощью систем частичного разбавления потока в неустановившемся режиме)
SAE J 1088:1993 Test procedure for the measurement of gaseous exhaust emissions from small utility engines (Метод измерения содержания газообразных вредных выбросов в выхлопных газах двигателей малой размерности)
SAE J 1151:1991 Methane measurement using gas chromatography (Измерение содержания метана методом газовой хроматографии)
В настоящем стандарте применены следующие термины с соответствующими определениями:
3.1 частицы (particulates): Материал, собранный на поверхности фильтра с заданными свойствами после пропускания через него отработавших газов, разбавленных чистым отфильтрованным воздухом до температуры потока газов в пределах от 315 К до 325 К (от 42 °C до 52 °C) (температуры, измеренной непосредственно перед первым фильтром).
Примечания
1 Частицы состоят преимущественно из углерода, конденсированных углеводородов, сульфатов и связанной воды.
2 Частицы по составу и весу существенно отличаются от пробы частиц или пыли, которая берется непосредственно из неразбавленных отработавших газов с использованием метода горячего фильтра (например, по ISO 9096). Доказано, что методы измерения содержания частиц обладают достаточной точностью при содержании серы в топливе до 0,8%.
3.2 частичнопоточный метод разбавления (partial-flow dilution method): Метод, при котором часть потока неразбавленных отработавших газов отделяется и смешивается с необходимым количеством разбавляющего воздуха перед пропусканием через фильтр пробоотбора частиц.
3.3 полнопоточный метод разбавления (full-flow dilution method): Метод, при котором весь поток неразбавленных отработавших газов смешивается с необходимым количеством разбавляющего воздуха перед отбором части разбавленных отработавших газов для анализа.
Примечание - Во многих полнопоточных системах разбавления эта отобранная часть уже разбавленных отработавших газов подвергается вторичному разбавлению, чтобы обеспечить нужное значение температуры на фильтре частиц (см.
17.2.2, рисунок 19).
3.4 изокинетический пробоотбор (isokinetic sampling): Процесс поддержания расхода газовой пробы таким, чтобы средняя скорость газа в датчике была равна средней скорости основного потока отработавших газов.
3.5 неизокинетический пробоотбор (non-isokinetic sampling): Процесс поддержания расхода газовой пробы, независимым от скорости потока отработавших газов.
3.6 метод нескольких фильтров (multiple-filter method): Метод использования одного фильтра или одной пары фильтров для каждого из режимов испытательного цикла.
Примечание - Весовые коэффициенты по отдельным режимам учитываются после взятия проб на этапе оценки данных, полученных в ходе испытаний.
3.7 метод одного фильтра (single-filter method): Метод использования одного фильтра или одной пары фильтров для всех режимов испытательного цикла.
Примечание - Весовые коэффициенты по отдельным режимам учитываются на этапе отбора проб посредством регулирования расхода газовой пробы и (или) длительности пробоотбора. При использовании этого метода особое внимание следует уделять длительности пробоотбора и величине расхода.
3.8 удельные значения выбросов (specific emissions): Массовые значения выбросов, выраженные в граммах на киловатт-час.
Примечание - Для многих типов двигателей, на которые распространяется настоящий стандарт, на этапах производства и сертификации информация о вспомогательных устройствах, которыми двигатель будет оборудован в эксплуатации, отсутствует.
При отсутствии возможности провести испытания двигателя в условиях, оговоренных в ISO 14396 (например, когда двигатель и трансмиссия выполнены в виде единого агрегата), он может быть испытан только с другими вспомогательными устройствами. В этом случае нагружающее устройство должно быть отрегулировано в соответствии с
5.3 и
12.5. Потери во вспомогательных устройствах не должны превышать 5% от максимальной наблюдаемой мощности. Если потери во вспомогательных устройствах превышают указанную величину, возможность проведения таких испытаний подлежит согласованию между заинтересованными сторонами.
3.9
тормозная мощность (brake power): Мощность, замеренная на коленчатом валу или его эквивалентном выходе при условии, что от двигателя приводятся только штатные вспомогательные устройства, необходимые для его работы на стенде.
Примечание - См.
5.3 и ISO 14396.
3.10 вспомогательные устройства (auxiliaries): Оборудование и устройства, перечисленные в ISO 14396.
4 Обозначения и сокращения
A/Fst - стехиометрическое соотношение воздух-топливо, относительная единица;
Ap - поперечное сечение изокинетического пробоотборника, м2;
Ar - атомная масса, г;
Ax - поперечное сечение выпускной трубы, м2;
cc - концентрация с поправкой на фон, ppm % (V/V);
cd - концентрация в разбавляющем воздухе, ppm % (V/V);
cx - концентрация компонента в отработавших газах (компонент обозначен подстрочным индексом), ppm % (V/V);
D - коэффициент разбавления, относительная единица;

- поправка на влияние CO
2 для анализатора NO
x, %;
EE - эффективность по этану, %;

- поправка на влияние воды для анализатора NO
x, %;
EM - эффективность по метану, %;

- эффективность каталитического нейтрализатора NO
x, %;
ePT - удельный выброс частиц, г/(кВт·ч);
ex - удельный выброс газообразных продуктов (компонент обозначен подстрочным индексом), г/(кВт·ч);

- коэффициент избытка воздуха ([кг сухого воздуха]/([кг топлива]·[
A/Fst])), относительная единица;

- коэффициент избытка воздуха при стандартных условиях, относительная единица;
fa - атмосферный фактор, относительная единица;
fc - углеродный фактор, относительная единица;
ffd - коэффициент расчета расхода отработавших газов по сухому газу (зависит от вида топлива), относительная единица;
ffh - коэффициент пересчета расхода отработавших газов с сухого на влажное состояние (зависит от вида топлива), относительная единица;
ffw - коэффициент для расчета расхода отработавших газов по влажному газу (зависит от вида топлива), относительная единица;
Ha - абсолютная влажность воздуха на впуске (г воды/кг сухого воздуха), г/кг;
Hd - абсолютная влажность разбавляющего воздуха (г воды/кг сухого воздуха), г/кг;
i - нижний индекс, обозначающий режим, относительная единица;
kf - топливный коэффициент расчета методом углеродного баланса (зависит от вида топлива), относительная единица;
khd - топливный коэффициент поправки на влажность при расчетах выбросов NOx в дизелях, относительная единица;
khp - топливный коэффициент поправки на влажность при расчетах выбросов NOx в бензиновых двигателях, относительная единица;
kp - коэффициент поправки на влажность при расчетах выбросов частиц, относительная единица;
kwa - коэффициент поправки при пересчете с сухого на влажное состояние для воздуха на впуске, относительная единица;
kwd - коэффициент поправки при пересчете с сухого на влажное состояние для разбавляющего воздуха, относительная единица;
kwe - коэффициент поправки при пересчете с сухого на влажное состояние для разбавленных отработавших газов, относительная единица;
kwr - коэффициент поправки при пересчете с сухого на влажное состояние для неразбавленных отработавших газов, относительная единица;
M - относительный крутящий момент при заданной частоте вращения двигателя, %;
Mr - молекулярная масса, г;
md - масса пробы разбавляющего воздуха, прошедшей через фильтры пробоотбора частиц, кг;
mf,d - масса частиц в собранной пробе разбавляющего воздуха, мг;
mf - масса собранной пробы частиц, мг;
msep _ масса пробы разбавленных отработавших газов, прошедшей через фильтры частиц, кг;
PA - абсолютное давление на выходе насоса, кПа;
pa - давление насыщенного пара, содержащегося в воздухе на впуске, кПа;
pb - полное барометрическое давление, кПа;
pd - давление насыщенного пара, содержащегося в разбавляющем воздухе, кПа;
pr - давление насыщенного пара после воздухоохладителя, кПа;
ps - атмосферное давление для сухого состояния, кПа;
P - тормозная мощность без коррекции, кВт;
Paux - объявленная мощность, потребляемая всем вспомогательным оборудованием, используемым при испытаниях, но не являющимся обязательным по ISO 14396, кВт;
Pm - максимальная измеренная или объявленная мощность двигателя при заданной частоте вращения в испытательном режиме, кВт;
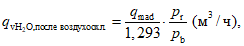
qmad - массовый расход воздуха на впуске по сухому весу, кг/ч;
qmaw - массовый расход воздуха на впуске по влажному весу, кг/ч;
qmdw - массовый расход разбавляющего воздуха по влажному весу, кг/ч;
qmedf - эквивалентный массовый расход разбавленных отработавших газов по влажному весу, кг/ч;
qmew - массовый расход отработавших газов по влажному весу, кг/ч;
qmf - массовый расход топлива кг/ч;
qmdew - массовый расход разбавленных отработавших газов по влажному весу, кг/ч;
qmgas - массовый расход выбросов данного газа, г/ч;
qmPT - массовый расход частиц, г/ч;
rd - степень разбавления, относительная единица;
ra - соотношение поперечных сечений изокинетического пробоотборника и выпускной трубы, относительная единица;
Ra - относительная влажность воздуха на впуске, %;
Rd - относительная влажность разбавляющего воздуха, %;
rh - коэффициент отклика FID, относительная единица;
rm - коэффициент отклика FID для метанола, относительная единица;
rx - отношение величин абсолютного статического давления на выходе и на входе SSV (дозвукового расходомера Вентури);
ry - отношение выходного диаметра SSV, d, к внутреннему диаметру впускной трубки, относительная единица;

- плотность, кг/м
3;
S - нагрузка, задаваемая нагружающим устройством, кВт;
Ta - абсолютная температура воздуха на впуске, К;
Td - абсолютная температура точки росы, К;
Tref - стандартная абсолютная температура (для воздуха, поступающего в камеру сгорания, 298 К), К;
Tc - абсолютная температура воздуха после воздухоохладителя, К;
Tcref - стандартная абсолютная температура воздуха после воздухоохладителя, К;
Vm - молекулярный объем, л;
Wf - весовой коэффициент, относительная единица;
Wfe - эффективный весовой коэффициент, относительная единица.
4.2 Обозначения состава топлива
wALF | - содержание H в топливе, % массы; |
wBET | - содержание C в топливе, % массы; |
wGAM | - содержание S в топливе, % массы; |
wDEL | - содержание N в топливе, % массы; |
wEPS | - содержание O в топливе, % массы; |
| - молярная концентрация (H/C); |
| - молярная концентрация (C/C); |
| - молярная концентрация (S/C); |
| - молярная концентрация (N/C); |
| - молярная концентрация (O/C). |
Примечание - О преобразовании массосодержания в молярную концентрацию и обратно - см.
формулы (A.3) -
(A.12) в приложении A.
4.3 Обозначения и сокращения для химических веществ
ACN | - ацетонитрил; |
C1 | - эквивалент углеводорода в приведении к углероду 1; |
CH4 | - метан; |
C2H6 | - этан; |
C3H8 | - пропан; |
CH3OH | - метанол; |
CO | - оксид углерода; |
CO2 | - диоксид углерода; |
DNPH | - динитрофенилгидразин; |
DOP | - диоктилфталат; |
HC | - углеводороды; |
HCHO | - формальдегид; |
H2O | - вода; |
NH3 | - аммиак; |
NMHC | - неметановые углеводороды; |
NO | - оксид азота; |
NO2 | - диоксид азота; |
NOx | - оксиды азота; |
N2O | - динитрооксид; |
O2 | - кислород; |
RME | - метиловый эфир рапсового масла; |
SO2 | - диоксид серы; |
SO3 | - триоксид серы. |
CFV | - расходомер Вентури с критическим истечением; |
CLD | - хемилюминесцентный детектор; |
CVS | - система отбора проб постоянного объема; |
ECS | - электрохимический датчик; |
FID | - плазменно-ионизационный детектор; |
FTIR | - инфракрасный спектроанализатор с преобразованием Фурье; |
GC | - газовый хроматограф; |
HCLD | - хемилюминесцентный детектор с подогревом; |
HFID | - плазменно-ионизационный детектор с подогревом; |
HPLC | - жидкостный хроматограф высокого давления; |
NDIR | - недисперсионный инфракрасный спектроанализатор; |
NDUVR | - анализатор недисперсного ультрафиолетового резонанса; |
NMC | - отделитель неметановых фракций; |
PDP | - объемный насос; |
PMD | - парамагнитный детектор; |
PT | - частицы; |
SSV | - расходомер Вентури с дозвуковым истечением; |
UVD | - ультрафиолетовый детектор; |
ZRDO | - датчик на основе двуокиси циркония. |
5 Условия проведения испытаний
5.1 Условия испытаний двигателей
5.1.1 Параметры атмосферных условий при испытаниях
При испытаниях должны измеряться абсолютная температура воздуха на впуске двигателя Ta в градусах Кельвина и атмосферное давление для сухого состояния ps в кПа; атмосферный фактор fa должен вычисляться следующим образом:
a) для двигателей с воспламенением от сжатия
- для двигателей без наддува и с механическим наддувом

(1)
- для двигателей с турбонаддувом с охлаждением или без охлаждения наддувочного воздуха

(2)
b) для двигателей с искровым зажиганием

(3)
Примечание -
Формулы (1),
(2),
(3) соответствуют экологическим нормативам ЕЭК, ЕЭС и EPA, но отличаются от формул ISO для коррекции мощности.
5.1.2 Критерий приемлемости испытаний
Чтобы испытания имели юридическую силу, необходимо, чтобы параметр fa удовлетворял условию:
0,93 <= fa <= 1,07. (4)
При проведении испытаний параметр fa должен находиться в диапазоне от 0,96 до 1,06.
5.2 Двигатели с охлаждением наддувочного воздуха
Температура наддувочного воздуха при испытаниях должна фиксироваться и при частоте вращения, соответствующей объявленной мощности и полной нагрузке, должна быть равна максимальной температуре наддувочного воздуха, объявленной производителем, с точностью до +/- 5 К. Температура охлаждающей среды в охладителе наддувочного воздуха должна быть не более 293 К (20 °C).
Если в качестве источника воздуха для двигателя используется технологическая система стенда или внешний нагнетатель, то при частоте вращения, соответствующей объявленной мощности и полной нагрузке, температура воздуха на впуске должна быть равна объявленной производителем максимальной температуре наддувочного воздуха с точностью до +/- 5 К. При этом температура и расход охлаждающей среды в охладителе наддувочного воздуха не должны меняться на протяжении всего цикла испытаний. Производительность охладителя наддувочного воздуха должна выбираться в соответствии с общепринятой инженерной практикой и соответствовать требованиям типичных промышленных и транспортных применений.
Измерения вредных выбросов должны производиться при работе двигателя под нагрузкой, соответствующей тормозной мощности без учета каких-либо поправок, определенных по ИСО 14396. При этом двигатель должен быть оборудован только теми вспомогательными устройствами, которые необходимы для его работы (например, вентилятор или водяной насос). Если установка вспомогательных устройств на испытательный стенд невозможна или затруднена, следует определить мощность, затрачиваемую на их привод, и вычесть ее из измеренной мощности двигателя.
Если двигатель имеет какие-либо вспомогательные устройства, которые необходимы только для работы приводимого оборудования, такие устройства перед испытаниями должны быть сняты. Примерами подобных устройств являются:
- воздушный компрессор для тормозной системы,
- насос гидроусилителя руля,
- компрессор кондиционера,
- насосы гидроусилителей.
Подробнее об этом см.
3.9 и ISO 14396.
Если вспомогательные устройства не были сняты, должна быть определена мощность, потребляемая ими при частоте вращения, соответствующей условиям испытаний, чтобы рассчитать нагрузку, задаваемую нагружающим устройством в соответствии с
12.5, за исключением случаев, когда такие устройства являются неотъемлемой частью двигателя (например, вентилятор двигателя с воздушным охлаждением).
5.4 Специальные условия испытаний
5.4.1 Впускная система двигателя
Для подачи воздуха может использоваться штатный воздушный ресивер двигателя или впускная система испытательного стенда при условии, что потеря давления на входе перед воздухоочистителем при частоте вращения, соответствующей объявленной (номинальной) мощности и полной нагрузке, равна максимальному значению этого параметра, определенному изготовителем двигателя, с точностью +/- 300 Па.
Если двигатель имеет встроенную систему подачи воздуха, эта система должна использоваться при испытаниях.
Примечание - Необходимые значения гидравлического сопротивления должны устанавливаться при объявленной (номинальной) частоте вращения и полной нагрузке.
5.4.2 Выпускная система двигателя
| | ИС МЕГАНОРМ: примечание. В официальном тексте документа, видимо, допущена опечатка: пункт 7.5.5 отсутствует. | |
Для выпуска может использоваться штатный выпускной коллектор двигателя или соответствующая система испытательного стенда при условии, что при объявленных (номинальных) значениях частоты вращения и нагрузки она создает противодавление, равное максимальному значению этого параметра, определенному изготовителем двигателя, с точностью +/- 650 Па. Выпускная система должна удовлетворять требованиям, установленным для пробоотбора отработавших газов из выпускной трубы согласно 7.5.5,
17.2.1 (EP) и
17.2.2 (EP).
Если двигатель имеет встроенную выпускную систему, эта система должна использоваться при испытаниях.
Если двигатель оборудован устройством очистки отработавших газов, диаметр выпускной трубы не должен изменяться на участке, предшествующем расширению выпускного тракта, где установлено устройство очистки отработавших газов, причем длина этого участка должна быть равна как минимум четырем диаметрам выпускной трубы. Расстояние от фланца выпускного трубопровода или выходного сечения турбокомпрессора до устройства очистки отработавших газов должно быть таким же, как при установке двигателя на объекте, или соответствовать указаниям изготовителя двигателя. Противодавление на выпуске или гидравлическое сопротивление выпускной системы должно отвечать упомянутым выше критериям. Должна быть обеспечена возможность регулирования этих параметров с помощью дросселя. При имитационных испытаниях и при снятии характеристик двигателя емкость, содержащая устройство очистки отработавших газов, может сниматься и заменяться эквивалентной емкостью, включающей конструкцию со встроенным неактивным катализатором.
Примечание - Необходимые значения гидравлического сопротивления должны устанавливаться при объявленной (номинальной) частоте вращения и полной нагрузке.
5.4.3 Система охлаждения
Система охлаждения двигателя должна обеспечивать поддержание нормальных рабочих температур, определенных изготовителем двигателя.
5.4.4 Смазочное масло
Характеристики смазочного масла, используемого при испытаниях, должны быть зафиксированы и приложены к протоколу испытаний.
5.4.5 Регулируемые карбюраторы
Испытания двигателей, имеющих карбюраторы с регулируемыми ограничителями максимального и минимального положений, должны проводиться при обоих положениях карбюратора.
5.4.6 Сапун
Если при измерении общего количества выбросов двигателя с открытым картером необходимо учитывать картерные газы, то эти газы должны отводиться в выпускную систему на участке между выходным сечением устройства очистки отработавших газов (при его наличии) и точкой отбора проб. Расстояние от места ввода картерных газов в выпускной тракт до точки отбора проб должно быть достаточным для полного перемешивания картерных газов с отработавшими газами.
Характеристики топлива оказывают влияние на состав вредных выбросов двигателя. Поэтому характеристики топлива, используемого при испытаниях, должны фиксироваться и прилагаться к протоколу испытаний. При использовании топлив, перечисленных в ISO 8178-5 в качестве эталонных, должны быть указаны обозначение топлива и его параметры; в остальных случаях должны фиксироваться характеристики топлива, которые указаны в соответствующих перечнях, приводимых в ISO 8178-5.
Температура топлива должна соответствовать рекомендациям изготовителя. Температура топлива должна измеряться на входе топливного насоса высокого давления или в другом месте, указанном изготовителем; результаты измерения должны фиксироваться.
Выбор топлива зависит от цели данных испытаний. Если заинтересованные стороны не договорились об ином, выбор топлива для испытаний должен производиться в соответствии с данными
таблицы 1. В случае отсутствия нужного эталонного топлива допускается использование другого топлива, по своим свойствам достаточно близкого к эталонному. Характеристики топлива должны быть объявлены.
Таблица 1
Цель испытаний | Заинтересованные стороны | Выбор топлива |
Типовые испытания (сертификация) | Орган сертификации. Изготовитель или поставщик | Эталонное топливо, если таковое определено; промышленное топливо, если эталонное топливо не определено |
Приемо-сдаточные испытания | Изготовитель или поставщик Заказчик или инспектор | Промышленное топливо, определенное изготовителем <*> |
Исследование/модернизация | Одна или более из перечисленных организаций: - изготовитель, - исследовательская организация, - поставщик топлив и масел | В зависимости от целей испытаний |
<*> Заказчики и инспекторы должны иметь в виду, что значения вредных выбросов, полученные при использовании промышленных топлив, необязательно будут укладываться в допустимые пределы, предполагающие использование эталонного топлива. |
7 Измерительное оборудование и измеряемые параметры
Измерение выбросов газообразных и твердых компонентов выпуска двигателя должно производиться согласно методам, описанным в
разделах 16 и
17. В указанных разделах приводятся описания рекомендуемых систем анализа газообразных выбросов
(раздел 16), а также рекомендуемых систем разбавления и пробоотбора частиц
(раздел 17).
Допускается также применение других систем и анализаторов, если они обеспечивают эквивалентные результаты. Эквивалентность системы должна подтверждаться анализом корреляции как минимум по семи точкам между рассматриваемой системой и одной из допустимых систем, определенных в настоящем стандарте. Термин "результаты" в данном случае относится к средневзвешенному (по определенному циклу) значению вредных выбросов. Тесты на корреляцию должны проводиться в одной и той же лаборатории, на одном и том же испытательном стенде и на одном и том же двигателе. Все тесты должны проводиться одновременно. При этом должен использоваться наиболее подходящий испытательный цикл, определяемый по ISO 8178-4, или испытательный цикл C1 по ISO 8178-4. Эквивалентность сравниваемых систем должна определяться на основании статистики
F- и
t-критериев (см.
приложение D) по усредненным значениям с исключением заведомых ошибок, полученным в одной и той же лаборатории и при рабочих параметрах двигателя, определенных выше. Системы, используемые в тестах на корреляцию, должны быть заявлены до начала тестов и согласованы между всеми заинтересованными сторонами.
Для того, чтобы новая система была принята в качестве стандартной, ее эквивалентность должна быть подтверждена расчетами повторяемости и воспроизводимости, выполненными согласно ISO 5725-1 и ISO 5725-2.
При испытаниях двигателей на содержание вредных веществ с отработавшими газами на стенде с нагрузочным устройством должно использоваться оборудование, описанное ниже. Оборудование для измерений расхода, давления и температуры в настоящем стандарте подробно не рассматривается. Здесь приводятся только требования к точности такого оборудования, необходимой при измерениях содержания вредных веществ с отработавшими газами
(7.4).
7.2 Требования к нагружающему устройству
При испытаниях должно использоваться нагружающее устройство, характеристики которого отвечают требованиям проведения испытательного цикла, описанного в ISO 8178-4.
Приборы для измерений крутящего момента и частоты вращения должны обеспечить измерение мощности на валу с заданной точностью. При этом могут потребоваться дополнительные расчеты. Точность измерительного оборудования должна быть такова, чтобы величины допустимой погрешности измерений, приведенные в
7.4, не были превышены.
7.3 Расход отработавших газов
7.3.1 Общие положения
Расход отработавших газов должен определяться одним из методов, приведенных в
п. 7.3.2 -
7.3.6.
7.3.2 Метод прямого измерения
Прямое измерение расхода отработавших газов может производиться следующими устройствами:
- датчики перепада давления типа расходомерного сопла (см. ISO 5167);
- ультразвуковой расходомер;
- вихревой расходомер.
Должны быть приняты меры для предотвращения ошибок измерений, способных повлиять на погрешность определения выбросов вредных веществ. К числу таких мер, в частности, относится точная установка измерительного устройства в выпускном тракте двигателя с тщательным соблюдением рекомендаций изготовителя и в соответствии с надлежащей инженерной практикой. Установка измерительного устройства не должна оказывать влияния на параметры работы двигателя и показатели выбросов.
Точность расходометров должна соответствовать требованиям, приведенным в
7.4.
7.3.3 Метод измерения расходов воздуха и топлива
В ходе испытаний измеряются расходы воздуха и топлива. При этом должны использоваться расходомеры воздуха и топлива, точность которых должна соответствовать требованиям, приведенным в
7.4. Расход отработавших газов рассчитывается по формуле
qmew = qmaw + qmf. (5)
7.3.4 Метод измерения расхода топлива и углеродного баланса
Этот метод сводится к расчету расхода отработавших газов по известным значениям расхода топлива, его состава и концентрациям углеродосодержащих компонентов в отработавших газах с помощью метода углеродного баланса, выполняемому по формуле (см.
A.3.2.3.1)

(6)
Ha - масса воды в г на кг сухого воздуха;

(7)
где

- концентрация сухого CO
2 в неразбавленном отработавшем газе, %;

- концентрация сухого CO
2 в окружающем воздухе, %;
cCOd - концентрация сухого CO в неразбавленном отработавшем газе, ppm;
cHCw - концентрация сухого HC в неразбавленном отработавшем газе, ppm.
Примечание - Допускается также использование метода кислородного баланса (см.
A.3.3).
7.3.5 Метод измерения с помощью индикаторного газа
Данный метод состоит в измерении концентрации индикаторного газа в отработавших газах. Известное количество инертного газа (например, чистого гелия) вводится в отработавшие газы в качестве индикаторного газа. Этот газ в выпускной трубе смешивается с отработавшими газами, но не реагирует с ними. Затем производится измерение концентрации инертного газа в пробе отработавших газов.
Для того чтобы обеспечить полное перемешивание индикаторного газа с отработавшими газами, пробоотбор отработавших газов должен быть удален от точки ввода индикаторного газа на достаточное расстояние, равное как минимум 30 диаметрам выпускной трубы, но в любом случае не менее 1 м. Указанное расстояние может быть уменьшено, если при этом обеспечивается полное перемешивание, что должно быть подтверждено сравнением концентрации индикаторного газа с эталонной концентрацией, измеренной при подаче индикаторного газа на вход двигателя.
Расход индикаторного газа должен регулироваться таким образом, чтобы его концентрация после перемешивания находилась в пределах диапазона измерения газоанализатора, с помощью которого она измеряется. Расход отработавших газов рассчитывается по формуле

(8)
где qmew - массовый расход отработавших газов, кг/с;
qrt - расход индикаторного газа, см3/мин;
cmix - концентрация индикаторного газа после перемешивания, ppm;

- плотность индикаторного газа, кг/м
3;
ca - фоновая концентрация индикаторного газа в воздушном ресивере, ppm.
Фоновая концентрация индикаторного газа может быть определена как среднее значение результатов двух замеров - непосредственно перед началом испытания и после испытания.
Когда фоновая концентрация составляет менее 1% концентрации индикаторного газа после перемешивания при максимальном расходе отработавших газов, ей можно пренебречь.
Система в целом должна отвечать требованиям точности измерения расхода отработавших газов и должна быть откалибрована в соответствии с требованиями
8.6.
7.3.6 Метод измерения через расход воздуха и соотношение "воздух-топливо"
Данный метод состоит в расчете массового расхода отработавших газов по известным значениям расхода воздуха и соотношения воздух-топливо. Мгновенное значение массового расхода отработавших газов рассчитывается по формуле

(9)
где

(10)

(11)
где A/Fst - стехиометрическое соотношение воздух-топливо, кг/кг;

- коэффициент избытка воздуха;

- концентрация сухого CO
2, %;
cHC - концентрация HC, ppm.
Примечание - Состав топлива

при

. К топливам, не содержащим углерода (таким как, например, водород),
формулы (10) и
(11) не применимы.
| | ИС МЕГАНОРМ: примечание. В официальном тексте документа, видимо, допущена опечатка: пункт 7.5.4.2 отсутствует. | |
Расходомер воздуха по точности должен отвечать требованиям
7.4, газоанализатор CO
2 должен отвечать требованиям 7.5.4.2, а точность всей системы должна отвечать требованиям, предъявляемым к измерению расхода отработавших газов.
| | ИС МЕГАНОРМ: примечание. В официальном тексте документа, видимо, допущена опечатка: пункт 7.5.4.12 отсутствует. | |
Для измерения коэффициента избытка воздуха допускается использование соответствующей измерительной аппаратуры, например циркониевых датчиков, отвечающих требованиям 7.5.4.12.
7.3.7 Общий расход разбавленных отработавших газов
При использовании полнопоточной системы разбавления общий расход разбавленных отработавших газов (
qmdew) должен измеряться с помощью PDP или CFV (см.
17.2.2). Точность измерения должна отвечать требованиям
9.2.
Поверка всех измерительных приборов должна быть документирована в соответствии с национальными (международными) стандартами, и отвечать требованиям, приведенным в
таблицах 2 и
3.
Примечание - Требования к калибровке приборов приведены в
8.5.
Таблица 2
Предельно допустимые значения отклонений
показаний приборов для измерения параметров двигателя
Измеряемый параметр | Предельно допустимое отклонение |
Частота вращения двигателя | +/- 2% от показания прибора или +/- 1% от максимальной частоты вращения двигателя (большее из этих двух значений) |
Крутящий момент | +/- 2% от показания прибора или +/- 1% от максимального крутящего момента двигателя (большее из этих двух значений) |
| +/- 2% от максимального расхода топлива двигателя |
| +/- 2% от показания прибора или +/- 1% от максимального расхода воздуха двигателя (большее из этих двух значений) |
Расход отработавших газов <*> | +/- 2,5% от показания прибора или +/-1,5% от максимального расхода отработавших газов двигателя (большее из этих двух значений) |
<*> Описанные в настоящем стандарте расчеты выбросов в некоторых случаях основаны на других расчетных и (или) экспериментальных методах. Учитывая ограничение общей допустимой погрешности при расчетах выбросов, допустимые значения погрешностей некоторых переменных, используемых в соответствующих уравнениях, должны быть меньше допустимых погрешностей, приведенных в ISO 15550:2002, таблица 4. |
Таблица 3
Предельно допустимые значения отклонений показаний приборов
для измерения других параметров, используемых в расчетах
Наименование параметра | Предельно допустимое отклонение |
Температура <= 600 К | +/- 2 К абс. |
Температура > 600 К | +/- 1% от показания прибора |
Давление отработавших газов | +/- 0,2 кПа абс. |
Разрежение на впуске | +/- 0,05 кПа абс. |
Атмосферное давление | +/- 0,1 кПа абс. |
Другие давления | +/- 0,1 кПа абс. |
Относительная влажность | +/- 3% абс. |
Абсолютная влажность | +/- 5% от показания прибора |
Расход разбавляющего воздуха | +/- 2% от показания прибора |
Расход разбавленных отработавших газов | +/- 2% от показания прибора |
Поверка измерительных приборов должна выполняться в соответствии с правилами, установленными национальной надзорной организацией, изготовителем прибора или в соответствии с требованиям ISO 9000. Величины погрешностей, приведенные в
таблицах 2 и
3, относятся к окончательным фиксированным данным и учитывают погрешности системы сбора данных.
7.5 Определение газообразных компонентов
7.5.1 Общие требования к анализаторам
7.5.1.1 Общие требования
Анализаторы должны иметь диапазон измерений, достаточный для обеспечения точности, необходимой для измерения концентраций компонентов отработавших газов (см.
7.5.1.2). Настройка анализаторов должна быть такой, чтобы измеряемые значения концентрации находились в пределах от 15% до 100% от полного диапазона шкалы измерения прибора.
Если полный диапазон измерений не превышает 155 ppm (или ppmC) или, если системы считывания показаний (компьютеры, регистраторы) обеспечивают достаточную точность и достаточное разрешение при значениях менее 15% от полного диапазона шкалы измерения, то допускается измерять концентрации также менее 15% от полного диапазона шкалы измерения. В этом случае необходима дополнительная калибровка для обеспечения необходимой точности тарировочных кривых.
Электромагнитная совместимость (... МС) оборудования должна быть достаточной для минимизации дополнительных ошибок измерения.
Отклонение показаний анализатора от номинальной точки калибровки не должно превышать большей из следующих величин: +/- 2% от показания прибора во всем диапазоне измерений (кроме нуля) или +/- 0,3% от полного диапазона шкалы измерения. Точность определяется в соответствии с требованиями к калибровке, установленными в
8.5.5.
Примечание - Точность определяется как отклонение показаний анализатора от номинальных калибровочных значений, полученных с использованием калибровочного газа (= истинная величина).
7.5.1.3 Прецизионность
Прецизионность, определяемая как среднее квадратичное отклонение, полученное по 10 последовательным измерениям с использованием калибровочного или поверочного газов и умноженное на 2,5, не должна превышать +/- 1% от максимальной концентрации по шкале для каждого используемого диапазона свыше 100 ppm (или ppmC) и +/- 2% для каждого используемого диапазона менее 100 ppm (или ppmC).
7.5.1.4 Шум
Диапазон колебаний реакции анализатора на нулевой, калибровочный и поверочный газы за любой период в 10 с не должен превышать 2% от максимального значения шкалы в любой точке измерения.
7.5.1.5 Дрейф прибора с нулевым газом
Реакция прибора на нулевой газ определяется как усредненная реакция, включая шум, на присутствие нулевого газа в течение 30-секундного периода. Дрейф с нулевым газом на протяжении 1 ч не должен превышать 2% от максимального значения по шкале наименьшего из используемых диапазонов измерений.
7.5.1.6 Дрейф прибора с поверочным газом
Реакция прибора на поверочный газ определяется как усредненная реакция, включая шум, на присутствие поверочного газа в течение 30-секундного периода. Дрейф с поверовочным газом на протяжении 1 ч не должен превышать 2% от максимального значения по шкале наименьшего из используемых диапазонов измерений.
7.5.2 Осушка газа
Измерения состава отработавших газов могут проводиться как для влажного, так и для сухого состояния газа. Влияние устройства осушки газа, если оно используется, на состав анализируемых газов должно быть минимальным. Использование химических осушителей для удаления воды из газовой пробы не допускается.
7.5.3.1 Общие положения
Для анализа состава газов используются принципы измерений, приведенные в
7.5.3.2 -
7.5.3.12. Подробное описание систем измерений приведено в
разделе 16. Для анализа состава газов должны применяться перечисленные ниже приборы. При использовании нелинейных анализаторов допускается компенсация присущих им нелинейностей схемотехническими средствами.
7.5.3.2 Анализ оксида углерода (CO)
Для анализа оксида углерода должен использоваться анализатор с недисперсионным инфракрасным детектором (NDIR) адсорбционного типа.
7.5.3.3 Анализ диоксида углерода (CO2)
Для анализа диоксида углерода должен использоваться анализатор с недисперсионным инфракрасным детектором (NDIR) адсорбционного типа.
7.5.3.4 Анализ кислорода (O2)
Для анализа кислорода должны использоваться приборы с датчиками одного из следующих типов: парамагнитный детектор (PMD), датчик на основе диоксида циркония (ZRDO) или электрохимический датчик (ECS).
Датчики на основе диоксида циркония не должны использоваться при высоких концентрациях HC и CO, например, в двигателях с искровым зажиганием, работающих на бедной смеси.
Электрохимические датчики должны обеспечивать компенсацию влияния CO2 и NOx.
7.5.3.5 Анализ углеводородов (HC)
Анализатор углеводородов должен представлять собой пламенно-ионизационный детектор с подогревом (HFID), все компоненты которого - детектор, клапаны, трубки и т.п. - подогреваются таким образом, чтобы температура газа поддерживалась на уровне (463 +/- 10) К [(190 +/- 10) °C]. На двигатели, работающие на метаноле, распространяются требования
7.5.3.12.3. При испытаниях газовых двигателей и при испытаниях двигателей с искровым зажиганием с разбавлением отработавших газов допускается также использование анализатора в виде пламенно-ионизационного детектора без подогрева (FID).
7.5.3.6 Анализ неметановых углеводородов (NMHC)
7.5.3.6.1 Общие положения
В зависимости от концентрации метана (CH4) этот метод в большей степени применяется к газообразным, чем к жидким топливам.
7.5.3.6.2 Метод газовой хроматографии (GC)
Неметановые углеводороды определяют путем вычитания количества метана, определенного с помощью газового хроматографа (GC) при температуре 423 К (150 °C) из количества углеводородов, измеренных в соответствии с
7.5.3.5.
7.5.3.6.3 Метод отделения неметановых фракций (NMC)
Определение неметановых фракций производят с помощью отделителя неметановых фракций (NMC), установленного последовательно с FID (см.
7.5.3.5), путем вычитания количества метана из количества углеводородов.
7.5.3.7 Анализ оксидов азота (NO
x)
Анализатор оксидов азота должен быть выполнен на основе хемилюминесцентного детектора (CLD) или хемилюминесцентного детектора с подогревом (HCLD) с преобразователем NO
2/NO, если измерение ведется по сухому газу. Если измерение ведется по влажному газу, должен использоваться детектор типа HCLD с преобразователем, температура которого поддерживается выше 328 К (55 °C), если удовлетворяется условие ограничения влагосодержания (см.
8.9.3.2). В случае как CLD, так и HCLD, температура стенок тракта пробоотбора должна поддерживаться в диапазоне от 328 К до 473 К (от 55 °C до 200 °C) вплоть до преобразователя (при измерении по сухому газу) или анализатора (при измерении по влажному газу).
7.5.3.8 Анализ диоксида серы (SO2)
Выбросы SO2 рассчитывают по содержанию серы в топливе, поскольку, как показывает опыт, результаты в этом случае оказываются не менее точными, чем при прямом измерении содержания SO2:

(12)
Примечание - Использование расчетного метода для определения SO2 предполагает 100% сгорание серы и поэтому может применяться только для двигателей, не имеющих систем очистки выпуска. В этом случае количество SO2 может измеряться в соответствии с инструкциями поставщиков измерительных приборов. Поскольку измерение SO2 представляет собой достаточно сложную задачу и т.к. его эффективность не подтверждена в должной мере практикой, применение этого метода требует предварительного соглашения между заинтересованными сторонами.
7.5.3.9 Анализ аммиака (NH3)
Содержание аммиака определяют при помощи CLD, как описано в
7.5.3.7, с использованием двух различных преобразователей. Для определения общего количества NO
x и NH
3 должен использоваться высокотемпературный преобразователь на 973 К (700 °C).
Для определения только NOx должен использоваться низкотемпературный преобразователь на 573 К (300 °C). Разность этих двух замеров дает концентрацию аммиака. Данный метод достаточно медленный (анализ занимает порядка 10 мин).
В качестве альтернативы могут использоваться анализаторы FTIR (инфракрасный с преобразованием Фурье) или NDUVR (на основе недисперсионного ультрафиолетового резонанса) согласно инструкциям поставщиков соответствующих измерительных приборов. Так как эффективность этих методов не подтверждена в должной мере практикой, их применение требует предварительного соглашения между заинтересованными сторонами. В данном случае анализ занимает меньше времени, чем при использовании метода двух преобразователей.
7.5.3.10 Анализ динитрооксида (N2O)
Для этого анализа могут использоваться анализаторы типа FTIR или NDIR (недисперсионный инфракрасный) согласно инструкциям поставщиков соответствующих измерительных приборов. Поскольку эффективность этого метода не подтверждена в должной мере практикой, его применение требует предварительного соглашения между заинтересованными сторонами.
7.5.3.11 Анализ формальдегида (HCHO)
Содержание формальдегида определяют пропусканием пробы отработавших газов, предпочтительно разбавленных, через импинжер с раствором динитрофенилгидразина (DNPH) в ацетонитриле (ACN) или через кварцевый картридж с покрытием 2,4-DNPH. Взятая проба анализируется с помощью жидкостного хроматографа высокого давления (HPLC), где используется ультрафиолетовое детектирование с длиной волны 365 нм. Допускается также использование анализаторов FTIR согласно инструкциям поставщика соответствующих измерительных приборов.
7.5.3.12 Анализ метанола (CH
3OH)
7.5.3.12.1 Общие положения
Допускается использование анализаторов FTIR согласно инструкциям поставщика соответствующих измерительных приборов. Поскольку эффективность этого метода не подтверждена в должной мере практикой, его применение требует предварительного соглашения между заинтересованными сторонами.
7.5.3.12.2 Метод газовой хроматографии (GC)
Содержание метанола определяют пропусканием пробы отработавших газов через импинжер с деионизированной водой. Взятая проба анализируется методом газовой хроматографии с помощью FID.
HFID, откалиброванный пропаном, должен работать при температуре (385 +/- 10) К [(112 +/- 10) °C]. Коэффициент влияния метанола должен определяться при нескольких значениях его концентрации; диапазон концентраций метанола в пробе должен соответствовать
8.8.5.
7.5.3.13 Измерение коэффициента избытка воздуха
Оборудование для измерения коэффициента избытка воздуха, используемое для определения расхода отработавших газов согласно
7.3.6, должно быть выполнено на основе датчика коэффициента избытка воздуха широкого диапазона или датчика

циркониевого типа.
Датчик должен устанавливаться непосредственно на выпускной трубе, где температура отработавших газов достаточно велика для предотвращения конденсации влаги.
Погрешность датчика со встроенной электроникой не должна превышать:
- +/- 3% от показания прибора при

,
- +/- 5% от показания прибора при

,
- +/- 10% от показания прибора при

.
Для обеспечения указанных выше требований к точности датчик должен быть откалиброван в соответствии с инструкциями изготовителя прибора.
7.5.4 Отбор проб отработавших газов
Пробоотборники отработавших газов должны устанавливаться на расстоянии от выхода из выпускной системы по ходу потока, равном как минимум трем диаметрам выпускной трубы, но не менее 0,5 м; при этом они должны находиться достаточно близко к двигателю для того, чтобы температура отработавших газов в месте установки была не менее 343 К (70 °C).
В многоцилиндровом двигателе, имеющем разветвленный выпускной коллектор, вход пробоотборника должен располагаться на расстоянии от двигателя, достаточном для того, чтобы проба достоверно представляла усредненные по всем цилиндрам значения компонентов выпуска. В многоцилиндровом двигателе с раздельными выпускными коллекторами (например, в V-образном) допускается производить отбор проб отдельно по каждому коллектору и затем по ним рассчитывать среднее значение выбросов. Могут использоваться и другие методы, для которых подтверждена их корреляция с методами, описанными выше. В расчетах выбросов должен использоваться полный массовый расход отработавших газов.
При наличии какого-либо устройства очистки выпуска, оказывающего влияние на состав отработавших газов, отбор проб должен производиться за этим устройством.
В двигателях с искровым зажиганием пробоотборник должен находиться на стороне высокого давления глушителя, но как можно дальше от выпускных окон. Для обеспечения полного перемешивания отработавших газов перед отбором пробы может использоваться смесительная камера, устанавливаемая между выходом из глушителя и пробоотборником. Внутренний объем смесительной камеры должен быть, как минимум, в 10 раз больше объема цилиндра испытываемого двигателя, а ее основные измерения - высота, ширина и глубина - должны быть примерно одинаковы. По своим размерам смесительная камера должна быть как можно меньше и должна располагаться как можно ближе к двигателю. На выходе из смесительной камеры длина выпускного тракта после пробоотборника должна быть не менее 610 мм, а его размеры должны быть достаточны для минимизации создаваемого противодавления. Температура внутренней поверхности смесительной камеры должна быть заведомо выше точки росы отработавших газов; рекомендуется поддерживать ее на уровне не менее 338 К (65 °C).
В судовых двигателях расположение входа пробоотборника должно выбираться так, чтобы предотвратить возможность попадания в него воды, впрыскиваемой в выпускной тракт в целях охлаждения, улучшения характеристик рабочего процесса или снижения уровня шума.
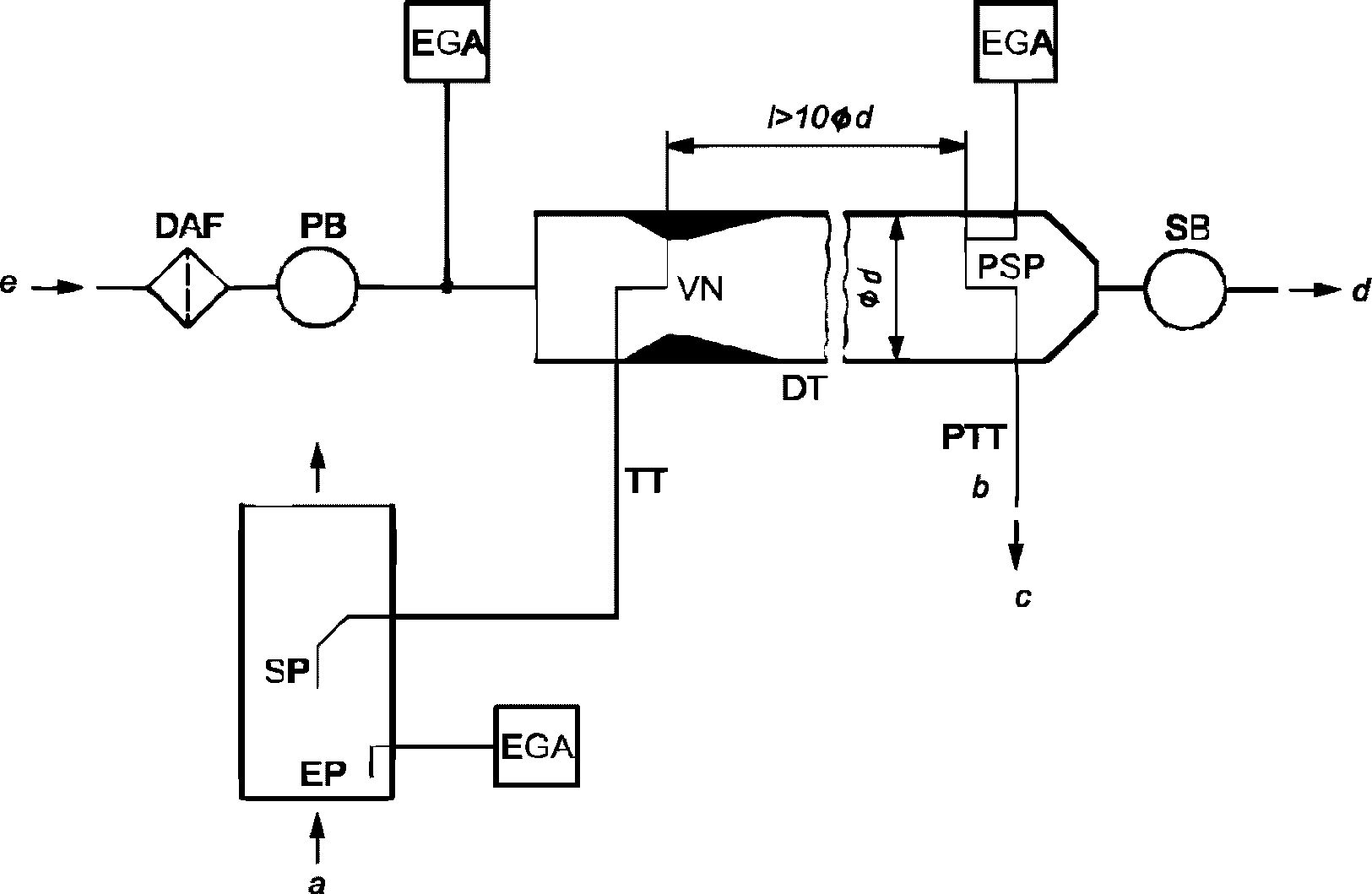
В случае использования полнопоточной системы разбавления для определения частиц также могут определяться газообразные выбросы в потоке разбавленных отработавших газов. Соответствующие пробоотборники должны располагаться в смесительном туннеле в непосредственной близости от пробоотборников частиц (см.
17.2.2, рисунок 19, DT и PSP).
В двигателях с искровым зажиганием измерение количества HC и NOx должно производиться путем прямого отбора проб из смесительного туннеля. Измерение количества CO и CO2 может производиться либо путем прямого измерения, либо путем отбора проб в пробоотборные мешки и последующего измерения концентраций указанных веществ в пробоотборных мешках.
В двигателях с искровым зажиганием и в газовых двигателях измерение количества всех компонентов выпуска может производиться либо путем прямого измерения, либо путем отбора проб в пробоотборные мешки и последующего измерения концентраций указанных веществ в пробоотборных мешках.
7.6.1 Общие положения
Для определения частиц необходима система разбавления. Разбавление может осуществляться посредством полнопоточной или частичнопоточной системы разбавления. Пропускная способность системы разбавления должна быть достаточной для того, чтобы полностью исключить возможность конденсации влаги в системах разбавления и пробоотбора и поддерживать температуру разбавленных отработавших газов перед фильтрами в диапазоне от 315 К до 325 К (от 42 °C до 52 °C). Может быть организовано регулирование влажности разбавляющего воздуха перед входом в систему разбавления; в частности, осушка воздуха полезна в случаях, когда его исходная влажность слишком высока. Температура разбавляющего воздуха в непосредственной близости от входа в смесительный туннель должна быть выше 288 К (15 °C).
Приведенные выше температурные требования перед фильтром необязательны для существующих систем, выполненных до введения настоящего стандарта.
В частично поточных системах разбавления пробоотборник частиц должен быть расположен непосредственно перед пробоотборником газообразных компонентов, как указано в
7.5.4, и в соответствии с
17.2.1, рисунки 10 -
18, EP и SP.
Частичнопоточная система должна обеспечить отбор пробы неразбавленных отработавших газов из выпускной системы двигателя, ввод разбавляющего воздуха в эту пробу и последующее измерение количества частиц в разбавленной пробе. Отсюда следует, что степень разбавления должна определяться с очень большой точностью. При этом могут использоваться различные методы пробоотбора, причем от вида пробоотбора будет зависеть применяемая аппаратура и методика измерений (см.
17.2.1).
Для определения массы частиц требуются система пробоотбора частиц, фильтры отбора частиц, аналитические весы, а также весовая камера с регулируемой температурой и влажностью. Для отбора частиц могут быть использованы два следующих метода.
Метод нескольких фильтров состоит в том, что для каждого из режимов испытательного цикла используют отдельную пару фильтров (см.
7.6.2.3). При использовании этого метода процедура фильтрации несколько проще, но требуется больше фильтров.
В случае метода одного фильтра одну и ту же пару фильтров (см.
7.6.2.3) используют для всех режимов испытательного цикла. При этом повышаются требования к длительности фильтрации и к контролю расхода газов, зато одной пары фильтров достаточно для всего испытательного цикла.
7.6.2 Фильтры для отбора частиц
7.6.2.1 Требования к фильтрам
Для отбора проб должны применяться фильтры из стекловолокна с фторуглеродным покрытием или фторуглеродные мембранные фильтры. Каждый фильтр должен обеспечивать степень улавливания частиц DOP (диоктилфталата) размером 0,3 мкм не менее 95% при скорости потока газа 35 см/с и не менее 99% при скорости потока газа 100 см/с. При проведении испытаний с целью сравнения результатов различных лабораторий или сравнения результатов какого-либо изготовителя с требованиями надзорной организации должны использоваться фильтры идентичного качества.
7.6.2.2 Размеры фильтров
Минимальный диаметр фильтров для улавливания частиц должен быть не менее 47 мм (диаметр на "грязной" стороне - не менее 37 мм). Допускается увеличение диаметров фильтров (см.
7.6.2.5).
7.6.2.3 Основные и вспомогательные фильтры
Пробоотбор разбавленных отработавших газов при испытаниях должен производиться через один фильтр, если он имеет степень улавливания более 99% (см.
7.6.2.1), или парой фильтров, установленными последовательно (один основной и один вспомогательный), если степень улавливания составляет от 95% до 99%. Вспомогательный фильтр должен быть установлен за основным на расстоянии не более 100 мм от него и не должен соприкасаться с основным фильтром. Взвешиваться могут либо фильтры по отдельности, либо пары фильтров, обращенных "грязными" сторонами друг к другу.
7.6.2.4 Скорость фильтрации
Скорость потока газа, проходящего через фильтр, должна составлять от 35 до 100 см/с. Перепад давлений на фильтре за все время испытаний не должен увеличиться более чем на 25 кПа.
7.6.2.5 Нагрузка на фильтр
При использовании метода одного фильтра нагрузка на фильтр не должна превышать 0,338 мг/мм
2 площади фильтра. Минимально допустимая нагрузка на фильтр должна составлять 0,065 мг/мм
2 площади фильтра. Величины допустимых нагрузок на фильтр приведены в
таблице 4.
Таблица 4
Минимально допустимая нагрузка на фильтр
Диаметр фильтра, мм | Рекомендуемая нагрузка, мг | Минимально допустимая нагрузка, мг |
47 | 0,6 | 0,11 |
70 | 1,3 | 0,25 |
90 | 2,1 | 0,41 |
110 | 3,2 | 0,62 |
При использовании метода нескольких фильтров суммарная нагрузка на все фильтры вычисляется как произведение соответствующего значения указанной выше величины на корень квадратный из общего числа рабочих режимов.
7.6.3 Весовая камера и требования к аналитическим весам
7.6.3.1 Условия в весовой камере
Температура в камере (или помещении), где производятся кондиционирование и взвешивание фильтров, должна поддерживаться на уровне (295 +/- 3) К [(22 +/- 3) °C] в течение всего процесса кондиционирования и взвешивания. Влажность должна поддерживаться на уровне точки росы при (282,5 +/- 3) К [(9,5 +/- 3) °C], а относительная влажность - на уровне (45 +/- 8)%.
7.6.3.2 Взвешивание контрольных фильтров
Атмосфера в камере (или помещении) не должна содержать никаких посторонних загрязняющих веществ (например, пыли), которые могли бы оседать на фильтрах во время их стабилизации. Допускаются временные отклонения в условиях помещения для взвешивания, приведенные в
7.6.3.1, если их продолжительность не превышает 30 мин. Помещение для взвешивания должно удовлетворять заданным требования до того, как туда войдет кто-либо из персонала. Как минимум два неиспользуемых контрольных фильтра или две пары контрольных фильтров должны быть взвешены не позже чем через 4 ч после (и не ранее чем за 4 ч до) взвешивания фильтра с пробой, однако желательно, чтобы оба взвешивания происходили по возможности одновременно. Контрольные фильтры должны быть изготовлены из того же материала и иметь те же размеры, что и фильтры с пробой.
Если средняя масса контрольных фильтров или пары контрольных фильтров в промежутках между взвешиваниями фильтров с пробами изменяется более чем на 10 мг + 5% от веса реально взятой пробы или более чем на 40 мг, то все фильтры с пробами подлежат отбраковке, а испытания должны быть повторены. В качестве альтернативы возможно повторение цикла с тем же фильтром, общая нагрузка которого тем самым увеличится, с соответствующим увеличением допуска по контрольному фильтру.
Если критерии стабильности помещения для взвешивания, приведенные в
7.6.3.1, не выполняются, но эти критерии выполняются для контрольного фильтра (фильтров), то изготовитель двигателя может выбрать один из двух вариантов: либо принять измеренные массы контрольных фильтров, либо прекратить испытания, затем восстановить работу системы кондиционирования в помещении для взвешивания фильтров и повторить испытания.
7.6.3.3 Аналитические весы
Аналитические весы, используемые для определения массы всех фильтров, должны иметь погрешность (стандартное отклонение) в пределах 20 мг и цену деления 10 мг (1 деление = 10 мг). Для фильтра диаметром менее 70 мм погрешность и цена деления должны равняться соответственно 2 мг и 1 мг.
7.6.3.4 Устранение влияния статического электричества
Для устранения влияния статического электричества фильтры перед взвешиванием должны пройти нейтрализацию, например, с помощью полониевого нейтрализатора или аналогичного прибора.
7.6.4 Дополнительные требования к измерению частиц
Конструкция всех компонентов систем разбавления и пробоотбора (от выпускной трубы до держателя фильтров, находящихся в контакте с неразбавленными и разбавленными отработавшими газами) должна быть такой, чтобы возможность осаждения частиц на их поверхностях или какого-либо видоизменения частиц была сведена к минимуму. Все указанные компоненты должны быть выполнены из электропроводных материалов, не реагирующих с веществами, входящими в состав отработавших газов. Во избежание накопления на конструкциях статических электрических зарядов они должны быть заземлены.
8 Калибровка измерительного оборудования
Калибровка каждого анализатора должна проводиться с периодичностью, достаточной для обеспечения точности прибора в соответствии с требованиями настоящего стандарта. Используемый метод калибровки для анализаторов, упомянутых в
7.5.3, описан ниже.
8.2.1 Общие положения
Должны соблюдаться требования к предельным срокам хранения калибровочных газов. Дата истечения срока хранения, объявленная изготовителем, должна быть зафиксирована.
Требуемая чистота газов определяется величинами предельно допустимого содержания примесей, указанных ниже. Могут применяться следующие газы:
- чистый водород (содержание примесей: <= 1 ppmC, <= 1 ppmCO, <= 400 ppmCO2, <= 0,1 ppmNO);
- чистый кислород (чистота > 99,5% об. O2);
- смесь гелия и водорода [(40 +/- 2)% водорода, балластный гелий], (содержание примесей <= 1 ppmC, <= 400 ppmCO2);
- очищенный синтетический воздух (содержание примесей: <= 1 ppmC, <= 1 ppmCO, <= 400 ppmCO2, <= 0,1 ppmNO) (содержание кислорода 18% - 21% об.).
8.2.3 Калибровочный и поверочный газы
В лаборатории должны быть доступными для использования газовые смеси следующего состава:
- C
3H
8 + очищенный синтетический воздух (см.
8.2.2);
- CO + очищенный азот;
- NOx + очищенный азот (количество NO2, содержащегося в этом калибровочном газе, не должна превышать 5% от содержания NO);
- O2 + очищенный азот;
- CO2 + очищенный азот;
- CH4 + очищенный синтетический воздух;
- C2H6 + очищенный синтетический воздух.
Примечание - Возможно использование и других газов в различных комбинациях при условии, что эти газы друг с другом не реагируют.
Фактические значения концентраций калибровочного и поверочного газов не должны отличаться от соответствующих номинальных значений более чем на +/- 2%. Значения концентраций калибровочного газа всегда должны задаваться как объемные (в объемных процентах или в объемных ppm).
8.2.4 Использование разделителей газов
Газы, используемые в качестве калибровочных и поверочных, могут быть также получены с помощью прецизионных смесительных устройств (разделителей газов), в которых газ разбавляется очищенным N2 или очищенным синтетическим воздухом. Точность смесительного устройства должна обеспечить необходимую концентрацию смешиваемых калибровочных газов с точностью до +/- 2%. Точность смесительного устройства в данном случае означает, что состав всех исходных газов, используемых для смешивания, был известен с погрешностью не более +/- 1%, а их происхождение было установлено согласно соответствующим национальным и международным стандартам. При каждой калибровке с использованием смесительного устройства должна проводиться контрольная проверка состава в диапазоне от 15% до 50% от полного диапазона измерений.
Смесительное устройство может также проверяться прибором, который по своему принципу является линейным, например, CLD с использованием оксида азота. Шкала прибора должна быть оттарирована путем подачи в него поверочного газа. Смесительное устройство должно проверяться при используемых настройках, а номинальное значение должно сравниваться со значениями концентрации, измеренными прибором. Их расхождение в любой точке не должно превышать +/- 1% от номинального значения. Однако подобная проверка линейности неприменима к газовому анализатору, который ранее уже был линеаризован с помощью того же разделителя газов.
8.2.5 Газы для определения кислородного влияния
Газы для определения кислородного влияния должны содержать пропан с концентрацией углеводорода, равной 350 ppmC +/- 75 ppmC. Концентрация определяется с точностью, соответствующей допускам на состав калибровочных газов, путем хроматографического анализа на содержание общих углеводородов и примесей или с помощью динамического смешивания. Для кислорода азот должен являться преобладающим разбавителем. Смеси, необходимые для испытаний бензиновых и дизельных двигателей, приведены в
таблице 5.
Таблица 5
Газы для определения кислородного влияния
Топливо | Концентрация O2 | Разбавитель |
Дизельное | 21 (20 - 22) | Азот |
Дизельное и бензин | 10 (9 - 11) | Азот |
Дизельное и бензин | 5 (4 - 6) | Азот |
Бензин | 0 (0 - 1) | Азот |
8.3 Порядок работы с газоанализаторами и системами пробоотбора
Порядок работы с газоанализаторами определяется руководством по пуску и эксплуатации, выпускаемыми изготовителями оборудования. При этом должны быть учтены минимальные требования, приведенные в
8.4 -
8.9. На лабораторные приборы, такие как GC и HPLC, распространяются только требования
8.5.4.
8.4 Проверка на герметичность
Система должна проверяться на герметичность. При этом пробоотборник отсоединяется от выпускной системы и изолируется с помощью заглушки. Затем включается насос анализатора. После начального периода стабилизации показания всех расходомеров должны быть равны нулю. В противном случае все линии пробоотбора должны быть проверены и все дефекты устранены.
Предельно допустимое значение утечки со стороны вакуума для проверяемого участка системы равно 0,5% от рабочего расхода. Для оценки рабочего расхода могут быть использованы значения расходов в анализаторе и в байпасе.
Другой возможный метод состоит в ступенчатом изменении концентрации в начале линии пробоотбора путем переключения из положения нулевого газа на поверочный. Если по прошествии достаточного времени прибор показывает значение концентрации меньше фактического, это указывает на наличие проблем с калибровкой или утечки.
8.5.1 Комплект приборов
Откалибровать комплект приборов и сверить калибровочные кривые с кривыми для стандартных газов. При этом расходы в обоих случаях должны быть одинаковыми.
8.5.2 Время прогрева
Время прогрева должно соответствовать рекомендациям изготовителя. При отсутствии заданного времени прогрева рекомендуется прогревать анализаторы в течение 2 ч.
8.5.3 Анализаторы типов NDIR и HFID
Настроить анализатор NDIR как необходимо и оптимизировать горение в анализаторе HFID (см.
8.8.1).
Калибровать оба прибора в соответствии с правилами, установившимися в лабораторной практике, и в соответствии с рекомендациями изготовителя.
8.5.5 Построение калибровочной кривой
a) Каждый используемый рабочий диапазон требует калибровки;
b) С помощью очищенного синтетического воздуха (или азота) анализаторы CO, CO2, NOx и HC должны быть установлены на нуль;
c) В анализаторы подаются соответствующие калибровочные газы, их показания фиксируются и по ним строятся калибровочные кривые;
d) Калибровочная кривая должна строиться как минимум по шести точкам (кроме нуля), равномерно распределенных по рабочему диапазону. Наибольшая номинальная концентрация должна быть больше или равна 90% полной шкалы;
e) Калибровочная кривая должна рассчитываться методом наименьших квадратов. Может быть использована наилучшая аппроксимация линейным или нелинейным уравнением;
f) Точки калибровки не должны отличаться от линии, построенной с помощью аппроксимации методом наименьших квадратов, более чем на +/- 2% от текущего показания прибора или +/- 0,3% от его полной шкалы (в расчет берется большее из этих двух значений);
g) При необходимости настройка нуля должна быть перепроверена, и процедура калибровки повторена.
8.5.6 Альтернативные методы калибровки
Альтернативные методы допускаются, если можно доказать, что выбранный метод (компьютер, переключатель диапазонов с электронным управлением и т.п.) в состоянии обеспечить эквивалентную точность.
8.5.7 Верификация
Перед каждым анализом каждый используемый рабочий диапазон должен быть проверен в следующем порядке.
Калибровка проверяется с помощью нулевого и поверочного газа, для которого номинальное значение концентрации составляет более 80% от полной шкалы диапазона измерений.
Если для каждой из указанных двух точек замеренная величина не отличается от объявленной эталонной величины более чем на +/- 4% от полной шкалы, параметры настройки могут быть изменены. В противном случае должен быть проверен поверочный газ или же должна быть построена новая калибровочная кривая согласно требованиям
8.5.5.
8.6 Калибровка анализатора индикаторного газа для измерения расхода отработавших газов
Анализатор для измерения концентрации индикаторного газа должен быть откалиброван с помощью стандартного газа.
Калибровочная кривая должна строиться как минимум по шести точкам (кроме нуля), равномерно распределенным по рабочему диапазону. Наибольшая номинальная концентрация должна быть больше или равна 90% полной шкалы. Калибровочная кривая должна рассчитываться методом наименьших квадратов.
Точки калибровки не должны отличаться от линии, построенной с помощью аппроксимации методом наименьших квадратов, более чем на +/- 2% от текущего показания прибора или +/- 0,3% от его полной шкалы (в расчет берется большее из этих двух значений).
Перед проведением испытаний анализатор должен быть установлен на нуль и наполнен поверочным газом, при этом используются нулевой и поверочный газы, номинальные значения концентрации которых составляют более 80% от полной шкалы анализатора.
8.7 Определение эффективности преобразователя NOx
8.7.1 Введение
Эффективность преобразователя, используемого для преобразования NO
2 в NO, определяется согласно
8.7.2 -
8.7.9 (см.
рисунок 1).
1 - электромагнит; 2 - автотрансформатор; 3 - озонатор;
a - переменный ток; b - к анализатору
Рисунок 1 - Схема установки для проверки
эффективности преобразователя NO2
8.7.2 Схема испытательной установки
Эффективность преобразователя может быть определена с помощью озонатора на испытательной установке, схематически показанной на
рисунке 1 (см. также
7.5.3.7).
Калибровка CLD и HCLD должна производиться в наиболее типичном рабочем диапазоне согласно инструкциям производителя с использованием нулевого и поверочного газов, в которых содержание NO должно составлять порядка 80% от рабочего диапазона, а концентрация NO2 в газовой смеси должна составлять менее 5% от концентрации NO. Анализатор NOx должен находиться в режиме NO, при котором поверочный газ через преобразователь не проходит. Измеренная концентрация (показание прибора) должна быть зафиксирована.
8.7.4 Расчет
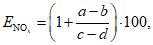
Эффективность преобразователя NOx рассчитывается по формуле

(13)
где
a - концентрация NO
x согласно
8.7.7;
b - концентрация NO
x согласно
8.7.8;
c - концентрация NO согласно
8.7.5;
d - концентрация NO согласно
8.7.6.
8.7.5 Добавление кислорода
Кислород или нулевой газ через тройник постепенно добавляется в газовый поток до тех пор, пока прибор не покажет концентрацию примерно на 20% меньше, чем концентрация (по показаниям прибора) калибровки, приведенная в
8.7.3 (анализатор при этом находится в режиме NO). Измеренная концентрация (
c) должна быть зафиксирована. Озонатор в течение всего этого процесса выключен.
8.7.6 Активация озонатора
Озонатор активирован и генерирует достаточно озона, чтобы снизить концентрацию NO примерно до 20% (минимум - 10%) от калибровочной концентрации, приведенной в
8.7.3. Измеренная концентрация (
d) должна быть зафиксирована. (Анализатор находится в режиме NO.)
После активации анализатор NO переключается в режим NOx так что теперь через преобразователь проходит газовая смесь, состоящая из NO, NO2, O2 и N2. Измеренная концентрация (a) должна быть зафиксирована. (Анализатор находится в режиме NOx.)
8.7.8 Деактивация озонатора
Озонатор деактивируется. В преобразователь через детектор проходит газовая смесь, указанная в
8.7.7. Измеренная концентрация (
b) должна быть зафиксирована. (Анализатор находится в режиме NO
x.).
При переключении в режим NO, когда озонатор деактивирован, подача кислорода или синтетического воздуха также должна быть отключена. Концентрация NO
x по показаниям анализатора не должна отличаться более чем на +/- 5% от величины, измеренной согласно
8.7.3. (Анализатор находится в режиме NO.)
8.7.10 Периодичность испытаний
Эффективность преобразователя должна проверяться перед каждой калибровкой анализатора NOx.
8.7.11 Требования к эффективности преобразователя
Эффективность преобразователя должна быть не менее 90%, однако весьма желательно, чтобы она была выше - порядка 95%. Если при работе анализатора в наиболее типичном диапазоне преобразователь NO
x не в состоянии обеспечить снижение с 80% до 20% согласно
8.7.3, следует использовать наибольший диапазон, где такое снижение обеспечивается.
8.8.1 Оптимизация показаний детектора
FID должен быть настроен в соответствии с инструкциями изготовителя. Для оптимизации отклика в наиболее типичном рабочем диапазоне должен использоваться поверочный газ в виде пропано-воздушной смеси.
После того, как величины расходов топлива и воздуха выставлены в соответствии с рекомендациями изготовителя, в анализатор подается поверочный газ с концентрацией 350 +/- 75 ppmC. Отклик при данном расходе топлива определяется как разность между откликами на поверочный газ и нулевой газ. Далее производится ступенчатое увеличение и уменьшение расхода топлива по отношению к указанному в технических условиях изготовителя. Для каждого значения расхода топлива регистрируются соответствующие значения откликов на поверочный газ и нулевой газ. Строится график разности между откликами на поверочный и нулевой газы в зависимости от расхода топлива, после чего выполняется настройка расхода топлива по графику, соответствующему более богатой смеси. Это исходная настройка расхода топлива, которая может потребовать дальнейшей оптимизации в зависимости от результатов теста на кислородное влияние и проверки коэффициентов углеводородного отклика по
8.8.2 и
8.8.3 соответственно.
Если кислородное влияние или коэффициенты углеводородного отклика не отвечают
8.8.2 и
8.8.3 для каждого значения расхода, производится ступенчатое увеличение и уменьшение расхода воздуха по отношению к значению, указанному в технических условиях изготовителя.
Допускается также оптимизация с использованием процедур, описанных в руководстве SAE Technical Paper 770141.
8.8.2 Коэффициенты отклика углеводородов
Калибровка анализатора должна производиться с помощью пропано-воздушной смеси и очищенного синтетического воздуха согласно
8.5.
Коэффициенты отклика должны определяться при вводе анализатора в эксплуатацию, а также после значительных перерывов в работе. Коэффициент отклика (rh) для каждого вида углеводородов - это отношение показания прибора FID C1 к концентрации газа в цилиндре, выраженное в единицах ppmC1.
Концентрация газа для испытаний должна быть такой, чтобы амплитуда отклика составляла примерно 80% от полной шкалы. Концентрация должна быть известна с точностью до +/- 2% по отношению к гравиметрическому эталону, выраженному в единицах объема. Кроме того, должно быть выполнено предварительное кондиционирование газового цилиндра в течение 24 ч при температуре (298 +/- 5) К [(25 +/- 5) °C].
Газы для испытания и рекомендуемые относительные величины коэффициента отклика должны быть следующими:
- метан и очищенный синтетический воздух - 1,00 <= rh <= 1,15;
- пропилен и очищенный синтетический воздух - 0,90 <= rh <= 1,1;
- толуол и очищенный синтетический воздух - 0,90 <= rh <= 1,1.
Данные величины отнесены к rh, принятому за единицу для пропана и очищенного синтетического воздуха.
8.8.3 Проверка на кислородное влияние
Проверка на кислородное влияние должна проводиться при вводе анализатора в эксплуатацию, а также после значительных перерывов в работе. Для проверки должен выбираться диапазон, в котором используемые в тесте газы попадают в верхние 50%. До начала проверки должен быть установлен нужный уровень температуры печи. Используемые для кислородного влияния газы определены в
8.2.5.
a) Показания анализатора должны быть установлены на нуль.
b) Для бензиновых двигателей анализатор должен быть заполнен смесью с нулевым содержанием кислорода. Для дизельных двигателей приборы должны быть заполнены смесью с содержанием кислорода 21%.
c) Отклик в нулевой точке должен быть перепроверен. Если он изменился более чем на 0,5% от полной шкалы,
подпункты a) и
b) должны быть повторены.
d) Должны быть введены газы для проверки на кислородное влияние с содержанием кислорода 5% и 10%.
e) Отклик в нулевой точке должен быть перепроверен. Если он изменился более чем на 1% от полной шкалы, проверка должна быть повторена.
f) Кислородное влияние (%O
2int) по
подпункту d) рассчитывается по формуле

(14)
где отклик анализатора равен
где
A - концентрация углеводорода в частях на миллион C (микролитров на литр) поверочного газа, используемого в
подпункте b),
B - концентрация углеводорода (ppmC) в поверочном газе для проверки на кислородное влияние, используемого по
подпункту d).

(15)
где D - доля (в процентах) от полной шкалы отклика анализатора на присутствие A.
g) Процент кислородного влияния (%O2int) должен быть менее +/- 3,0% перед испытанием для всех поверочных газов, требуемых для данной проверки.
h) Если кислородное влияние превышает +/- 3,0%, следует произвести пошаговую подстройку расхода воздуха по обе стороны от значения, заданного изготовителем, повторяя на каждом шаге процедуру по
8.8.1.
i) Если кислородное влияние превышает +/- 3,0% после подстройки расхода воздуха, следует выполнить аналогичную операцию с расходом топлива, а затем и с расходом пробы, повторяя на каждом шаге процедуру по
8.8.1.
j) Если кислородное влияние после этого все еще превышает +/- 3,0%, это означает, что анализатор, топливо в FID или устройство подготовки воздуха для горения требуют ремонта или замены. После этого должны быть повторены все подпункты от
a) до
i) с использованием замененного или отремонтированного оборудования или замененных газов.
8.8.4 Эффективность отделителя неметановых фракций (NMC)
8.8.4.1 Общие положения
NMC используется для удаления неметановых углеводородов из газовой пробы путем окисления всех углеводородов, за исключением метана. В идеальном случае конверсия для метана должна быть равна 0%, а для других углеводородов, представленных этаном, она должна составлять 100%. Для точного измерения количества NMHC необходимо определить значения двух эффективностей, используемых затем в расчетах массового расхода выбросов NMHC (см.
14.4).
8.8.4.2 Эффективность по метану
Через FID дважды пропускается метановый калибровочный газ - через NMC и помимо NMC, и в обоих случаях фиксируются значения концентрации. Эффективность определяется по формуле

(16)
где cwCutter - концентрация HC, когда CH4 пропускается через NMC;
cw/oCutter - концентрация HC, когда CH4 не пропускается через NMC.
8.8.4.3 Эффективность по этану
Через FID дважды пропускается этановый калибровочный газ - через NMC и помимо NMC, и в обоих случаях регистрируются значения концентрации. Эффективность определяется по формуле

(17)
где cwCutter - концентрация HC, когда C2H6 пропускается через NMC;
cw/oCutter - концентрация HC, когда C2H6 не пропускается через NMC.
8.8.5 Коэффициент отклика на метанол
Если анализатор FID должен использоваться для анализов углеводородов, содержащих метанол, для этого анализатора должен быть определен коэффициент отклика на метанол (rm).
Известный объем метанола (a, в миллилитрах) с помощью градуированного шприца вводится в нагретую зону смешивания [395 К (122 °C)] мембранного инжектора, испаряется и выводится в тедларовый мешок, где находится известный объем нулевого газа (b, в кубометрах). Объем нулевого газа должен быть таким, чтобы концентрация метанола в мешке была типичной для проб отработавших газов.
Затем проба из мешка анализируется с помощью FID, а коэффициент отклика рассчитывается по формуле

(18)
где xFID - показание FID в частях на миллион (микролитров на литр) C;
cSAM - концентрация метанола в пробоотборном мешке в ppmC, вычисленная по значениям a и b:
cSAM = 594·a/b.
8.9 Влияние на показания анализаторов CO, CO2, NOx, O2, NH3 и N2O
8.9.1 Общие положения
Кроме газа, являющегося предметом анализа, в пробе присутствуют и другие газы, которые могут влиять на показания прибора, искажая их в ту или иную сторону. В приборах типа NDIR и PMD может иметь место положительное влияние, когда посторонний газ влияет на показания прибора в том же направлении, что и измеряемый, но в меньшей степени. Отрицательное влияние может иметь место в приборах типа NDIR, когда посторонний газ расширяет полосу поглощения измеряемого газа, и в приборах типа CLD, когда посторонний газ ослабляет излучение. Проверка на влияние, описанная в
8.9.2 и
8.9.3, должна проводиться перед вводом анализатора в эксплуатацию, а также после значительных перерывов в его работе, но не реже одного раза в год.
8.9.2 Проверка анализатора CO на влияние помехообразующих факторов
На работу анализатора CO могут влиять вода и CO2. Поэтому поверочный газ CO2 с концентрацией от 80% до 100% от полной шкалы максимального рабочего диапазона, используемого в испытаниях, должен пропускаться через воду при комнатной температуре и при этом должен фиксироваться отклик анализатора. Отклик анализатора не должен превышать 1% от полной шкалы - для диапазонов, равных или превышающих 300 ppm, или 3 ppm - для диапазонов ниже 300 ppm.
8.9.3 Проверка анализатора NOx на влияние помехообразующих факторов
Для анализаторов типа CLD (как и HCLD) такими факторами являются CO2 и водяные пары. Помехообразующее влияние этих газов пропорционально их концентрации, поэтому необходима методика определения показателей ослабления при максимально возможных значениях концентрации, которые могут возникнуть в ходе испытаний.
8.9.3.1 Проверка влияния CO
2
Через анализатор NDIR пропускается поверочный газ CO2 с концентрацией от 80% до 100% полной шкалы максимального рабочего диапазона, и показание прибора по CO2 фиксируется как величина A. Затем он разбавляется примерно на 50% поверочным газом NO и пропускается через NDIR и (H)CLD, при этом показания по CO2 и NO фиксируются соответственно как величины B и C. Затем, когда подача CO2 отключается и через (H)CLD продолжает прокачиваться только поверочный газ NO, показание прибора по NO фиксируется как величина D. Влияние CO2 (поправка на влияние CO2) рассчитывается по формуле

(19)
где A - концентрация неразбавленного CO2, измеренная с помощью NDIR, %;
B - концентрация разбавленного CO2, измеренная с помощью NDIR, %;
C - концентрация разбавленного NO, измеренная с помощью (H)CLD, ppm;
D - концентрация неразбавленного NO, измеренная с помощью (H)CLD, ppm.
Допускается использование альтернативных методов разбавления и дозирования поверочных газов CO2 и NO, например динамическое смешивание.
8.9.3.2 Проверка влияния воды
Эта проверка относится только к измерениям концентрации влажного газа. Расчет влияния воды должен учитывать разбавление поверочного газа NO водяным паром и приведение концентрации водяного пара в смеси к той величине, которая ожидается во время испытаний.
Поверочный газ NO с концентрацией от 80% до 100% от полной шкалы в нормальном рабочем диапазоне пропускается через (H)CLD, полученное при этом значение NO записывается в качестве величины D. Затем поверочный газ NO пропускается через воду с температурой (298 +/- 5 К [(25 +/- 5) °C], затем - через (H)CLD, и полученное при этом значение NO регистрируется в качестве величины C. Температура воды должна быть измерена и зафиксирована. Давление насыщенных паров смеси, соответствующее температуре воды в барботере (F), регистрируется в качестве величины G. Концентрация водяного пара (H, в %) в смеси рассчитывается по формуле

(20)
Ожидаемая концентрация поверочного газа NO в водяном паре (De)рассчитывается по формуле

(21)
Для дизельного двигателя максимальная концентрация водяного пара в отработавших газах (в %), ожидаемая при испытаниях, должна быть рассчитана в предположении, что отношение атомных количеств H:C в топливе равно 1,8:1 по максимальной концентрации CO2 в отработавших газах (A) по формуле
Hm = 0,9·A. (22)
Зарегистрировать значения H, De и Hm.
Влияние воды (поправка на влияние воды) рассчитывается по формуле

(23)
где De - ожидаемая концентрация разбавленного NO, ppm;
C - концентрация разбавленного NO, ppm;
Hm - максимальная концентрация водяного пара, %;
H - фактическая концентрация водяного пара, %.
Примечание - Для этого теста важно, чтобы содержание NO2 в поверочном газе NO было как можно меньше, поскольку абсорбция NO2 водой в расчетах не учитывается.
8.9.3.3 Предельно допустимая величина помехообразующих факторов
Предельно допустимая величина помехообразующих факторов рассчитывается следующим образом:
- для всех анализаторов CLD сухого типа должно быть доказано, что при максимальной ожидаемой концентрации водяного пара (т.е. величины "% H2O exp") применяемый способ удаления воды обеспечивает поддержание влажности в CLD на уровне не более 5 г воды на килограмм сухого воздуха (или около 0,008% H2O), что соответствует относительной влажности RH = 100% при 3,9 °C и 101,3 кПа. Это соответствует также относительной влажности RH = 25% при 25 °C и 101,3 кПа. Доказательством является температура, измеренная на выходе теплового воздухоосушителя, или влажность, измеренная непосредственно перед CLD. Возможно также измерение влажности на выходе CLD, если в прибор входит только один поток - из осушителя;
- для грубого измерения влияния CO
2 в соответствии с
8.9.3.1 - 2% от полной шкалы;
- влияние воды в соответствии с
8.9.3.2 - 3% от полной шкалы;
- для измерений в разбавленной среде - 2% - суммарное влияние CO2 и воды.
8.9.4 Проверка анализатора O2 на влияние помехообразующих факторов
Отклик анализатора типа PMD на воздействие иных, отличных от кислорода, газов относительно слаб. В
таблице 6 приведены кислородные эквиваленты типичных составляющих отработавших газов.
Таблица 6
Газ | O2 эквивалент, % |
Диоксид углерода (CO2) | -0,623 |
Оксид углерода (CO) | -0,354 |
Оксид азота (NO) | +44,4 |
Диоксид азота (NO2) | +28,7 |
Вода (H2O) | -0,381 |
Если необходимо обеспечить высокую точность измерений, наблюдаемые значения концентрации кислорода должны быть откорректированы следующим образом:

(24)
Для анализаторов типа ZRDO и ECS инструментальное влияние, вызванное отличными от кислорода газами, должно быть компенсировано в соответствии с инструкциями поставщика прибора и принятой инженерной практикой.
8.9.5 Проверка на взаимное влияние каналов измерения NH3 и N2O при использовании инфракрасного (IR) и ультрафиолетового (UV) излучений
8.9.5.1 Порядок корректировки взаимного влияния для анализаторов NH3 (метод NDUVR)
Существует взаимовлияние между каналами измерения окиси азота (NO) и двуокиси азота (NO2). Содержание обоих компонентов измеряется с помощью измерительных приборов, при этом, если взаимное влияние превышает 2% от полной шкалы, показания анализатора должны быть соответственно откорректированы.
8.9.5.2 Проверка на взаимное влияние
Калибровочные газы для NO и NO2 подаются в анализатор с включенной компенсацией взаимовлияния. При проверке на взаимное влияние для каждого компонента должны использоваться калибровочные газы как минимум пяти различных концентраций, которые равномерно распределены в интервале между нулевой и максимально ожидаемой концентрацией газа, создающего помеху. Максимальное отклонение показания по NH3 от показания при нулевом значении должно быть менее +/- 2% от полной шкалы в наиболее типичном рабочем диапазоне. Если отклонение превышает указанное значение, должна быть построена новая кривая коррекции для соответствующего компонента, создающего помеху, и по ней должны корректироваться показания анализатора. Могут использоваться смеси как с одним, так и с двумя и более взаимовлияющими газами.
8.9.5.3 Порядок построения кривых коррекции по взаимному влиянию
8.9.5.3.1 Взаимное влияние NO
В анализатор NH3 должны подаваться калибровочные газы как минимум с пятью различными концентрациями NO, равномерно распределенными по всему диапазону измерений анализатора.
Номинальные значения NO и измеренные значения концентрации NH3 должны быть записаны. Кривая коррекции для взаимного влияния NO рассчитывается методом наименьших квадратов для построения наиболее подходящей функции аппроксимации (например, полиномной) f(NO). Число точек аппроксимации должно быть как минимум на две единицы больше порядка многочлена (например, для многочлена четвертого порядка нужно как минимум семь точек).
Величина коррекции NH3 с компенсацией = NH3 без компенсации - f(NO) должна быть в пределах +/- 1% полной величины показания анализатора на нуле.
8.9.5.3.2 Взаимное влияние NO2
Процедура для NO2 та же, что и для поверочных газов NO2. Результатом должна явиться кривая коррекции f(NO2).
Для построения компенсационных кривых по взаимному влиянию должны использоваться только калибровочные газы в виде смеси с одним взаимовлияющим газом. Использование смесей с двумя и более взаимовлияющими газами для построения компенсационных кривых по взаимному влиянию не допускается.
Измерительная система должна выполнять расчет необходимой компенсации по соотношению NH3 с компенсацией = NH3 без компенсации - f(N=) - f(NO2).
После построения компенсационных кривых компенсация взаимного влияния должна быть проверена в порядке, приведенном в
8.9.5.2.
8.9.5.4 Порядок корректировки взаимного влияния для анализаторов N2O (метод NDIR)
В этом случае имеет место взаимное влияние со стороны CO2, CO и NO, а также в небольшой степени - со стороны некоторых углеводородов.
8.9.5.5 Проверка на взаимное влияние
Калибровочные газы для CO2, CO, NO и C3H8 подаются в анализатор с включенной компенсацией взаимовлияния. При проверке на взаимное влияние для каждого компонента должны использоваться калибровочные газы как минимум пяти различных концентраций, которые равномерно распределены в интервале между нулевой и максимально ожидаемой концентрацией газа, создающего помеху. Максимальное отклонение показания по NO2 от показания при нулевом значении должно быть менее +/- 2% от полной величины наиболее типичного рабочего диапазона. Если отклонение превышает указанное значение, должна быть построена новая кривая коррекции для соответствующего компонента, создающего помеху, и по ней должны быть откорректированы показания анализатора. Могут использоваться смеси как с одним взаимовлияющим газом, так и с двумя и более взаимовлияющими газами.
8.9.5.6 Порядок построения кривых коррекции по взаимному влиянию
8.9.5.6.1 Взаимное влияние CO
В анализатор N2O должен подаваться калибровочный газ, как минимум, с пятью различными концентрациями CO, равномерно распределенными по всему диапазону измерений анализатора.
Номинальные значения CO и измеренные значения концентрации N2O должны быть зафиксированы. Кривая коррекции для взаимного влияния CO рассчитывается методом наименьших квадратов для построения наиболее подходящей функции аппроксимации (например полиномной) f(CO). Число точек аппроксимации должно быть, как минимум, на две единицы больше порядка многочлена (например для многочлена четвертого порядка нужно, как минимум, семь точек).
Откорректированные значения N2O с компенсацией = N2O без компенсации - f(CO) должны быть в пределах +/- 1% полной величины показания анализатора на нуле.
8.9.5.6.2 Взаимное влияние CO2, NO и C3H8
Та же процедура предусмотрена для CO2, NO и C3H8. В результате должны быть получены корректирующие функции f(CO2), f(NO) и f(C3H8) соответственно.
Для построения компенсационных кривых по взаимному влиянию должны использоваться только калибровочные газы в виде смеси с одним газом, создающим помеху. Использование смесей с двумя и более взаимовлияющими газами для построения компенсационных кривых по взаимному влиянию не допускается.
Измерительная система должна выполнять расчет необходимой компенсации по соотношению
N2O с компенсацией = N2O без компенсации - f(CO2) =
= - f(CO) - f(NO) - f(C3H8).
После построения компенсационных кривых компенсация взаимовлияния должна быть проверена в порядке, приведенном в
8.9.5.5.
8.10 Периодичность калибровки
Анализаторы должны проходить калибровку согласно
8.5 не реже чем раз в три месяца, а также во всех случаях, когда система проходила ремонт или подвергалась изменениям, способным повлиять на ее калибровку.
9 Калибровка системы измерения частиц
Калибровка каждого компонента должна проводиться с периодичностью, достаточной для обеспечения точности в соответствии с требованиями настоящего стандарта. В этом разделе приведены методы калибровки компонентов, описанных в
7.6 и
17.
9.2.1 Измерение расхода
Калибровка газовых счетчиков или аппаратуры для измерения расхода должна быть документирована в соответствии с международными и (или) национальными стандартами.
Если расход газа определяется разностным методом, предельно допустимая ошибка разности должна быть такой, чтобы погрешность
qmedf была в пределах +/- 4% (см. также
17.2.1, пояснения к схемам анализаторов отработавших газов приведены под
рисунками 10 -
18). Она может быть вычислена как среднеквадратичное значение погрешностей каждого прибора.
9.2.2 Анализаторы отработавших газов
Если замеры концентрации CO
2 или NO
x используются для определения степени разбавления, то анализаторы отработавших газов должны быть откалиброваны в соответствии с
8.5.5.
9.2.3 Проверка методом расхода углерода
Метод расхода углерода рекомендуется как способ проверки систем измерения и контроля отработавших газов, а также подтверждения правильности работы частичнопоточной системы разбавления. Проверка методом расхода углерода должна проводиться, как минимум, при пуске нового двигателя в эксплуатацию и при внесении существенных изменений в испытательное оборудование.
При этом двигатель должен работать в режиме максимального крутящего момента и частоты вращения или в другом установившемся режиме, при котором в отработавших газах содержится, как минимум, 5% CO2.
Частичнопоточная система пробоотбора должна работать с коэффициентом разбавления порядка 15:1.
При проверке методом расхода углерода должна применяться методика, приведенная в
приложении F. Расходы углерода рассчитываются по
уравнениям (F.1),
(F.2) и
(F.3). Все рассчитанные значения расхода углерода должны совпадать с точностью до 6%.
9.3 Проверка условий течения при частичнопоточных измерениях
Диапазоны скорости отработавших газов и пульсаций давления должны быть проверены и отрегулированы согласно требованиям
17.2.1; пояснения, касающиеся выпускной трубы, приведены под
рисунками 10 -
18.
9.4 Периодичность калибровки
Аппаратура для измерений расхода должна проходить калибровку после каждого ремонта системы или внесения в нее изменений, способных повлиять на тарировочные кривые, но в любом случае не реже одного раза в год.
10 Калибровка полнопоточной системы разбавления CVS
Система CVS (отбора проб постоянного объема) должна быть откалибрована с использованием прецизионного расходомера и регулируемого дросселя. Расход через систему должен измеряться при различных положениях дросселя, при этом регулируемые параметры системы должны регистрироваться и сопоставляться с расходом.
Возможно использование расходомеров различных типов, таких как калиброванная трубка Вентури, калиброванный расходомер для ламинарного потока, калиброванный турбинный счетчик.
10.2 Калибровка объемного насоса (PDP)
10.2.1 Общие положения
Все параметры, относящиеся к насосу, должны измеряться одновременно, равно как и параметры, относящиеся к калибровке трубки Вентури, установленной последовательно с насосом. По рассчитанным значениям расхода на входе насоса в м3/мин при данных величинах абсолютного давления и температуры строится график их зависимости от корреляционной функции, представляющей собой цифровое значение определенной комбинации параметров насоса. Далее выводится линейное уравнение, выражающее связь между расходом через насос и корреляционной функцией. При использовании многоскоростного привода CVS калибровка должна выполняться для каждой скоростной ступени привода.
В процессе калибровки должна поддерживаться постоянная температура.
Утечки во всех соединениях и трубках на участке между калиброванной трубкой Вентури и насосом системы CVS не должны превышать 0,3% от минимального расхода в системе (т.е. расхода, измеренного при минимальном сечении дросселя и минимальной частоте вращения PDP).
10.2.2 Обработка результатов
Расход воздуха (QS) для каждого положения дросселя в стандартных кубических метрах в минуту рассчитывается согласно указанному изготовителем методу на основе показаний расходомера. Затем расход воздуха пересчитывается на расход насоса (V0) в м3/об при данных значениях абсолютной температуры и давления на входе насоса по формуле

(25)
где QS - расход воздуха при стандартных условиях (101,3 кПа, 273 К), м3/с;
T - температура на входе насоса, К;
pA - абсолютное давление на входе насоса, кПа;
n - частота вращения насоса, об/мин.
Для учета влияния пульсаций давления в насосе на его производительность вводится функция корреляции (X0) между частотой вращения насоса, перепадом давления на насосе и абсолютным давлением на выходе насоса, которая имеет вид:

(26)
где

- перепад давления между входом и выходом насоса, кПа;
pA - абсолютное давление на входе насоса, кПа.
Должна быть выполнена линейная аппроксимация методом наименьших квадратов для вывода уравнения калибровки в виде
V0 = D0 - m·(X0), (27)
где D0 и m являются константами отсечения и наклона, описывающими линии регрессии.
Для системы CVS с многоскоростным приводом тарировочные кривые, полученные для различных диапазонов расхода, должны быть приблизительно параллельны, а константы отсечения (D0) по мере уменьшения диапазона расхода насоса должны возрастать.
Значения, рассчитанные по этому уравнению, должны отличаться от измеренных значений V0 не более чем на +/- 0,5%. Значения m могут быть различными для разных насосов. Со временем увеличивающийся осадок частиц в насосе может приводить к снижению его производительности, что отражается в уменьшении значений m. Поэтому калибровка насоса должна выполняться при вводе его в эксплуатацию после капремонта, а также в случаях, когда общая проверка системы показывает изменение в производительности насоса.
10.3 Калибровка расходомера Вентури с критическим истечением (CFV)
10.3.1 Общие положения
Калибровка CFV основана на уравнениях расхода для расходомера Вентури с критическим истечением. Расход газа (QS) зависит от давления и температуры на входе и определяется по формуле

(28)
где kV - калибровочный коэффициент;
pA - абсолютное давление на входе расходомера Вентури, кПа;
T - температура на входе расходомера Вентури, К.
10.3.2 Обработка результатов
Расход воздуха (QS) для каждого положения дросселя (всего должно быть не менее восьми точек) рассчитывается в стандартных кубических метрах в минуту по показаниям расходомера согласно указанному изготовителем методу. Калибровочный коэффициент рассчитывается по данным калибровки для каждой точки по формуле

(29)
где QS - расход воздуха при стандартных условиях (101,3 кПа, 273 К), м3/с;
T - температура на входе расходомера Вентури, К.
Для определения диапазона критического истечения необходимо построить график kV в функции от давления на входе расходомера Вентури. При критическом (дросселированном) истечении величина kV более или менее постоянна. По мере снижения давления (т.е. увеличения вакуума) степень дросселирования уменьшается, а kV растет; это указывает на работу CFV за пределами разрешенного диапазона.
Величины усредненного значения kV и стандартного отклонения должны быть рассчитаны как минимум по восьми точкам в зоне критического истечения. Стандартное отклонение не должно превышать +/- 0,3% от усредненного значения kV.
10.4 Калибровка расходомера Вентури с дозвуковым истечением (SSV)
10.4.1 Общие положения
Калибровка SSV основана на уравнениях расхода для расходомера Вентури с критическим истечением. Расход газа (QSSV) является функцией давления и температуры на входе, а также перепада давления между входом и выходом SSV, как показано ниже

(30)
где A0 - совокупность констант и коэффициентов преобразования физических единиц равна
d - диаметр выходного сечения SSV, м;
Cd - коэффициент расхода SSV;
pA - абсолютное давление на входе расходомера Вентури, кПа;
T - температура на выходе расходомера Вентури, К;
rx - соотношение величин абсолютного статического давления на выходе и входе SSV,

;
ry - отношение d к внутреннему диаметру трубы (D), ry = d/D.
10.4.2 Обработка результатов
Расход воздуха (qvSSV) для каждого положения дросселя (должно быть не менее шестнадцати точек) рассчитывается в стандартных кубических метрах в минуту по показаниям расходомера согласно указанному производителем методу. Коэффициент расхода (Cd) рассчитывается по данным калибровки для каждой точки по формуле

(31)
где qvSSV - расход воздуха при стандартных условиях (101,3 кПа, 273 К), м3/мин;
T - температура на входе расходомера Вентури, К;
d - диаметр выходного сечения SSV, м;
rx - соотношение величин абсолютного статического давления на выходе и входе SSV,

;
ry - отношение d к внутреннему диаметру трубы (D), ry = d/D.
Чтобы определить диапазон дозвукового истечения, следует построить график Cd в функции от числа Рейнольдса (Re) на выходе SSV. Число Рейнольдса Re на выходе SSV рассчитывается по формуле

(32)
где A1 - совокупность констант и коэффициентов преобразования физических единиц
qvSSV - расход воздуха при стандартных условиях (101,3 кПа, 273 К), м3/с;
d - диаметр выходного сечения SSV, м;

- абсолютное значение динамической вязкости газа, рассчитанной по формуле

(33)
где b - эмпирическая константа, равная 1,458·106 кг/ мсК1/2;
S - эмпирическая константа, равная 110,4 К.
Так как QSSV является одним из аргументов формулы для вычисления Re, расчет должен начинаться с исходных (произвольно заданных) значений QSSV или Cd для калибровки расходомера Вентури и продолжаться до тех пор, пока величина QSSV не сойдется. Расчет методом последовательных приближений должен продолжаться до тех пор, пока для каждой точки не будет достигнута точность, при которой погрешность не превышает 0,1%.
Значения Cd, рассчитанные по выведенному уравнению результирующей тарировочной кривой, как минимум, в шестнадцати точках в зоне дозвукового истечения должны отличаться не более чем на +/- 0,5% от соответствующих измеренных значений Cd для каждой точки калибровки.
10.5 Общая проверка системы
10.5.1 Общие положения
Суммарная точность системы пробоотбора CVS должна проверяться путем ввода известной массы загрязняющей газовой фракции в систему, работающую в нормальном режиме. Производится анализ загрязняющей фракции, и рассчитывается ее масса по методике, приведенной в
14.5, за исключением того, что в случае с пропаном для углеводородов применяется коэффициент 0,000472 вместо 0,000479. При этом используется один из двух описанных ниже методов.
10.5.2 Измерение с критическим истечением
Известное количество чистого газа (окиси углерода или пропана) подается в систему CVS через калиброванное отверстие критического сечения. Если давление на входе достаточно велико, расход, величина которого регулируется отверстием критического сечения, не зависит от давления на выходе (критическое истечение). Система CVS работает в течение 5 - 10 мин в обычном режиме, характерном для испытаний на содержание вредных выбросов. Производится анализ газовой пробы с помощью обычного измерительного оборудования (пробоотборный мешок или накопительный метод), после чего рассчитывается масса газа. Определенная таким образом масса должна быть равна массе поданного в систему газа с отклонением не более +/- 3%.
10.5.3 Измерение гравиметрическим методом
Цилиндр небольшого объема заполняется окисью углерода или пропаном, масса которых определяется с точностью до +/- 0,01 г. Система CVS работает в течение 5 - 10 мин в обычном режиме, характерном для испытаний на содержание вредных выбросов, пока окись углерода или пропан подается в систему. Количество чистого газа на выходе определяется методом дифференциального взвешивания. Производится анализ газовой пробы с помощью обычного измерительного оборудования (пробоотборный мешок или накопительный метод), после чего рассчитывается масса газа. Определенная таким образом масса должна быть равна массе поданного в систему газа с погрешностью не более +/- 3%.
11 Условия испытаний (испытательные циклы)
Условия испытаний - в соответствии с ISO 8178-4.
12.1 Подготовка фильтров для пробоотбора
Как минимум, за час до начала испытаний каждый фильтр (или пара фильтров) помещается в закрытую, но негерметичную чашку Петри, которая ставится в весовую камеру для стабилизации. По окончании периода стабилизации каждый фильтр (или пара фильтров) взвешивается, при этом фиксируется их вес. После этого данный фильтр (или пара фильтров) хранится в закрытой чашке Петри до тех пор, пока не понадобится для испытаний. Если данный фильтр (или пара фильтров) не использовался в течение 8 ч после того, как был вынут из весовой камеры, то перед испытаниями он должен быть взвешен снова.
12.2 Установка измерительного оборудования
Установка приборов и пробоотборников должна производиться в соответствии с инструкциями. В случае использования полнопоточного разбавления отработавших газов система подключается к выпускной трубе.
12.3 Пуск двигателя и системы разбавления
Двигатель и система разбавления должны быть запущены и прогреты до полной стабилизации всех температур и давлений рабочих сред при полной нагрузке на номинальной частоте вращения (критерии стабилизации приведены в ISO 15550, 6.2.4.3.2).
12.4 Регулировка степени разбавления
При использовании метода одного фильтра система пробоотбора частиц должна быть запущена и включена на байпас (последнее не обязательно при использовании метода нескольких фильтров). Фоновый уровень частиц в воздухе может быть определен пропусканием разбавляющего воздуха через фильтры частиц. При использовании фильтрованного разбавляющего воздуха достаточно выполнить одно измерение в любой момент времени - перед, после или в ходе испытаний. При использовании нефильтрованного разбавляющего воздуха необходимо выполнить как минимум три измерения (в начале, в конце и приблизительно в середине испытаний), результаты которых усредняются.
Разбавляющий воздух должен быть таким, чтобы температура поверхности фильтра в любом режиме не превышала 325 К (52 °C). Общая степень разбавления должна быть не менее 4.
Для систем с контролем концентрации CO2 или NOx должно измеряться содержание CO2 или NOx в разбавляющем воздухе в начале и в конце каждого теста. Фоновая концентрация CO2 или NOx в разбавляющем воздухе, замеренная до и после испытаний, должна быть в пределах 100 ppm основного компонента и 5 ppm другого компонента соответственно.
При использовании системы анализа разбавленных отработавших газов на протяжении всего периода испытаний должны определяться фоновые концентрации газообразных компонентов путем взятия проб разбавляющего воздуха в пробоотборные мешки. При непрерывном измерении фоновых концентраций безмешковым методом их величины должны фиксироваться как минимум в трех точках цикла (в начале, в конце и приблизительно в середине испытаний), после чего должно быть вычислено их среднее значение. По желанию изготовителя двигателя измерение фоновых концентраций может быть пропущено.
12.5 Определение контрольных точек
Величины сопротивления на впуске и противодавления на выпуске должны соответствовать значениям, установленным изготовителем, согласно
5.4.1 и
5.4.2.
Должны быть экспериментально определены максимальные значения крутящего момента при заданных для испытаний значениях частоты вращения, чтобы можно было рассчитать значения крутящего момента для установленных режимов испытаний. Для двигателей, не предназначенных для работы в широком диапазоне частоты вращения по максимальной нагрузочной характеристике, максимальный крутящий момент при заданных для испытаний значениях частоты вращения должен быть указан изготовителем.
Устанавливаемая нагрузка двигателя для каждого режима испытаний рассчитывается по формуле

(34)
где S - нагрузка, заданная нагрузочным устройством, кВт;
Pm - максимальная измеренная или объявленная мощность при данной частоте вращения стендового двигателя в испытательном режиме (задается изготовителем), кВт;
Paux - объявленная суммарная мощность, потребляемая всеми вспомогательными устройствами, которые приводятся от стендового двигателя, но не являются обязательными согласно ISO 14396, кВт;
M - относительный крутящий момент, установленный для данного режима испытаний, %.
12.6 Проверка анализаторов
Анализаторы отработавших газов должны быть установлены на нуль и поверены.
Испытательные циклы определены в ISO 8178-4. Они назначаются с учетом типа двигателя и его применения.
12.7.1 Порядок испытаний
При испытаниях двигатель должен пройти все режимы, предусмотренные соответствующим испытательным циклом. Указанные ниже допуски относятся только к процессу сбора данных по измеряемым выбросам газообразных компонентов и частиц, а также к процессу отбора проб в мешки.
a) Для двигателей, испытываемых на стенде при заданном значении частоты вращения
В каждой точке испытательного цикла после достижения установившегося режима заданная частота вращения должна поддерживаться с погрешностью в пределах +/- 1% от номинальной частоты вращения или +/- 3 об/мин (берется большее из этих двух значений). При этом заданный крутящий момент должен поддерживаться таким, чтобы его среднее значение за период измерения не отличалось более чем на +/- 2% от максимального крутящего момента при данной частоте вращения.
b) Для двигателей, испытываемых на стенде при заданном значении нагрузки
В каждой точке испытательного цикла после достижения установившегося режима заданная частота вращения должна поддерживаться с погрешностью в пределах +/- 2% от номинальной частоты вращения или +/- 3 об/мин (берется большее из этих двух значений), но в любом случае погрешность задания частоты вращения не должна превышать +/- 5%, за исключением режима минимальной частоты вращения холостого хода, которая должна поддерживаться с точностью, указанной изготовителем.
В тех точках испытательного цикла, где требуемое значение крутящего момента составляет 50% и более от его максимального значения, величина крутящего момента, усредненная за период измерения, должна поддерживаться равной его требуемому значению с погрешностью не более +/- 5%. В тех точках испытательного цикла, где требуемое значение крутящего момента составляет менее 50% от его максимального значения, величина крутящего момента, усредненная за период измерения, должна поддерживаться равной его требуемому значению с погрешностью не более +/- 10% или не более +/- 0,27 Н·м (берется большее из этих двух значений).
12.7.2 Требования к анализатору
Выходной сигнал анализатора должен записываться на ленточный самописец или регистрироваться аналогичной системой сбора данных, при этом отработавшие газы должны пропускаться через анализатор в течение, как минимум, трех минут на каждом режиме. Если для измерения количества CO и CO
2 используется пробоотборный мешок (см.
7.5.4), отбор проб должен производиться в течение последних трех минут работы на каждом режиме, после чего выполняется анализ содержимого мешка и фиксируются результаты.
12.7.3 Отбор проб частиц
Отбор проб частиц может выполняться методом одного фильтра или методом нескольких фильтров (см.
7.6). Поскольку результаты обоих методов могут несколько отличаться, в протоколе испытаний необходимо указать, какой метод был использован.
При использовании метода одного фильтра весовые коэффициенты режимов испытательного цикла должны быть учтены путем отбора проб на каждом режиме, пропорционально массовому расходу отработавших газов на данном режиме. Для этого величины расхода отработавших газов, длительности пробоотбора и (или) степени разбавления регулируются так, чтобы критерий эффективных весовых коэффициентов соответствовал требованиям
15.6.
Отбор проб должен производиться в конце каждого режима. Длительность пробоотбора на каждом режиме должна составлять не менее 20 с при использовании метода одного фильтра, и не менее 60 с - при использовании метода нескольких фильтров. Подробнее о длительности испытательных режимов см. ISO 8178-4. В случае отсутствия в системе байпаса длительность пробоотбора на каждом режиме должна составлять не менее 60 с при использовании любого метода (одного или нескольких фильтров).
12.7.4 Параметры двигателя
Измерения частоты вращения и нагрузки двигателя, температуры воздуха на впуске, расхода топлива, расхода воздуха или отработавших газов в каждой точке испытательного цикла должны выполняться только после выхода двигателя на установившийся режим.
При отсутствии возможности измерить расход отработавших газов или воздуха они могут быть рассчитаны методом кислородно-углеродного баланса (см.
7.3.6 и
приложение A).
Все дополнительные данные, необходимые для расчета, должны фиксироваться (см.
раздел 13).
12.8 Контрольная проверка анализаторов
По завершении испытаний должна быть выполнена контрольная проверка анализаторов с помощью нулевого газа и того же поверочного газа. Проверка считается успешной, если результаты обоих измерений различаются не более чем на 2%.
В отчет об испытаниях должны быть включены данные, указанные в ISO 8178-6.
13 Оценка результатов измерений газообразных выбросов и частиц
13.1 Выбросы газообразных продуктов
Для оценки выбросов газообразных продуктов выполняется усреднение данных замеров, записанных в течение последнего (длительностью не менее 60 с) периода каждого режима, при этом усредненные концентрации HC, CO, CO2, NOx, O2, NMHC (метод NMC), NH3 и CH3OH (метод FID) для каждого режима определяются по усредненным значениям из графиков записи и соответствующим калибровочным данным. Если используются усредненные концентрации веществ в пробоотборных мешках, они должны определяться по замеренным значениям и соответствующим калибровочным данным. Могут использоваться и другие виды фиксации, если они обеспечивают получение эквивалентных по точности результатов.
Если измеряются усредненные фоновые концентрации, они должны определяться по замерам разбавляющего воздуха в мешках с пробами или по усредненным значениям фоновой концентрации при непрерывном (безмешковом) измерении и соответствующим калибровочным данным.
В случае использования импинжеров или картриджей для проб при измерениях CH
3OH и HCHO концентрации и фоновые концентрации (если последние используются) должны определяться по количеству CH
3OH/HCHO в импинжерах или картриджах (см.
рисунки 7 и
8) по анализам, выполняемых с помощью GC и HPLC, и по известному общему объему проб в импинжерах и картриджах.
Для оценки содержания частиц для каждого режима фиксируется общая масса проб (msep), осевшая на фильтрах.
Фильтры возвращаются в камеру с аналитическими весами, где выдерживаются не менее 1 ч и не более 80 ч, после чего взвешиваются. Замеряется масса брутто, затем из полученного значения вычитается масса тары (см.
12.1).
При использовании поправок на фоновые значения должны регистрироваться масса разбавляющего воздуха (md), проходящего через фильтры, и масса частиц (mf,d). Если выполняется более одного измерения, то для каждого измерения рассчитывается коэффициент (mf,d/md), и затем полученные результаты усредняются.
14 Расчет выбросов газообразных продуктов
Некоторые указания общего характера относительно возможных методов расчета вредных выбросов приведены на
рисунке 2.
Рисунок 2 - Измерение состава
неразбавленных отработавших газов
14.2 Определение расхода отработавших газов
Расход отработавших газов (
qmew) должен определяться на каждом режиме согласно
7.3.2 -
7.3.7.
При использовании полнопоточной системы разбавления общий расход разбавленных отработавших газов (
qmdew) должен определяться на каждом режиме согласно
7.3.7.
14.3 Поправка на сухие/влажные условия
Если выбросы были определены не по влажному весу, измеренные значения концентрации должны быть пересчитаны на влажный вес по одной из следующих формул (их вывод приведен в
приложении A)
cW = kW·cd. (35)
a) Для неразбавленных отработавших газов
1) Полное сгорание

(36)
или

(37)
ffW = 0,055594·wALF + 0,0080021·wDEL + 0,0070046·wEPS. (38)
2) Неполное сгорание
При наличии значительных количеств несгоревших или частично сгоревших компонентов (CO, H
2) используется следующая формула (ее вывод см. в
приложении A):

(39)
и

(40)
b) Для разбавленных отработавших газов

(41)
или

(42)
c) Для разбавляющего воздуха
kwd = 1 - kw1; (43)

(44)
d) Для воздуха на впуске (если он отличается от разбавляющего воздуха)
kwa = 1 - kw2, (45)

(46)
где Ha, Hd - абсолютная влажность соответственно воздуха на впуске и разбавляющего воздуха, г воды на кг сухого воздуха.
Примечание - Ha и Hd могут быть определены с помощью измерений относительной влажности, точки росы, давления паров или температуры влажным/сухим термометрами. При этом для расчетов используются общеизвестные формулы.
14.4 Поправка на влажность и температуру при определении выбросов NOx
Поскольку выбросы NOx зависят от параметров окружающего воздуха, при расчетах концентрации NOx должна вноситься поправка на температуру и влажность окружающего воздуха с коэффициентами, вычисляемыми по приведенным ниже формулам. Указанные коэффициенты применимы при содержании влаги в диапазоне от 0 до 25 г/кг сухого воздуха.
По соглашению между заинтересованными сторонами могут быть приняты эталонные значения влажности, отличные от 10,71 г/кг. Принятые эталонные значения должны быть указаны в отчете об испытаниях.
За пределами указанного выше диапазона влажности по соглашению между заинтересованными сторонами могут быть использованы другие формулы, если их справедливость может быть доказана или проверена. В следующих формулах Ta соответствует температуре окружающего воздуха на входе воздушного фильтра, а Ha соответствует влажности окружающего воздуха на входе воздушного фильтра.
Добавление в воздушный заряд воды или пара (т.е. увлажнение воздуха) является средством снижения вредных выбросов, поэтому при введении поправки на влажность эта добавка не учитывается. Конденсат, образующийся в воздухоохладителе, изменяет влажность воздушного заряда, поэтому при введении поправки на влажность он учитывается.
a) Для двигателей с воспламенением от сжатия

(47)
где Ta - температура воздуха, К;
Ha - влажность воздуха на впуске, г воды на кг сухого воздуха.
b) Для двигателей с воспламенением от сжатия и промежуточным воздухоохладителем допускается использовать как альтернативный вариант следующую формулу:

(48)
где TSC - температура воздуха после промежуточного воздухоохладителя, К;
TSCRef - заданная температура воздуха после промежуточного воздухоохладителя (должна быть указана изготовителем), К.
Примечание - Другие переменные расшифрованы в a).
c) Для двигателей с искровым зажиганием

(49)
Примечание - Другие переменные расшифрованы в a).
14.5 Расчет массовых выбросов газообразных продуктов с отработавшими газами
14.5.1 Неразбавленные отработавшие газы
Массовый выброс газообразных продуктов для каждого режима рассчитывается по их концентрации в неразбавленных отработавших газах, значения
u берутся из
таблицы 7, а массовый расход отработавших газов - в соответствии с
14.5.1.1. Если концентрации были определены по сухому газу, то перед тем, как приступить ко всем последующим расчетам, необходимо внести поправку на влажность согласно
14.3.
Таблица 7
Коэффициент
ugas и параметры неразбавленных
отработавших газов в зависимости от вида топлива
Топливо и соответствующее значение  (кг/м 3) | Газ |
NOx | CO | HC | CO2 | O2 | CH4 | HCHO | CH3OH |
 (кг/м 3) |
2,053 | 1,250 | | 1,963 6 | 1,427 7 | 0,716 | 1,340 | 1,430 |
|
Дизельное | 1,294 3 | 0,001 586 | 0,000 966 | 0,000 479 | 0,001 517 | 0,001 103 | 0,000 553 | 0,001 035 | 0,001 104 |
RME | 1,295 0 | 0,001 585 | 0,000 965 | 0,000 536 | 0,001 516 | 0,001 102 | 0,000 553 | 0,001 035 | 0,001 104 |
Метанол | 1,261 0 | 0,001 628 | 0,000 991 | 0,001 133 | 0,001 557 | 0,001 132 | 0,000 568 | 0,001 062 | 0,001 134 |
Этанол | 1,275 7 | 0,001 609 | 0,000 980 | 0,000 805 | 0,001 539 | 0,001 119 | 0,000 561 | 0,001 050 | 0,001 121 |
| 1,266 1 | 0,001 621 | 0,000 987 | | 0,001 551 | 0,001 128 | 0,000 565 | 0,001 058 | 0,001 129 |
Пропан | 1,280 5 | 0,001 603 | 0,000 976 | 0,000 512 | 0,001 533 | 0,001 115 | 0,000 559 | 0,001 046 | 0,001 116 |
Бутан | 1,283 2 | 0,001 600 | 0,000 974 | 0,000 505 | 0,001 530 | 0,001 113 | 0,000 558 | 0,001 044 | 0,001 114 |
Бензин | 1,297 7 | 0,001 582 | 0,000 963 | 0,000 481 | 0,001 513 | 0,001 100 | 0,000 552 | 0,001 032 | 0,001 102 |
<a> В зависимости от вида топлива. <b> При  , сухой воздух, 273 К, 101,3 кПа. <c> Погрешность значений u равна 0,2% для состава топлива C = 66% - 76%; H = 22% - 25%; N = 0% - 12%. <d> NMHC на основе CH 2,93 (для общих HC должен быть использован коэффициент ugas для CH 4). |
Кроме того, по соглашению между заинтересованными сторонами при расчетах массовых выбросов можно пользоваться точными формулами
14.5.1.2. Расчет по точным формулам должен производиться, когда применяется топливо, не указанное в
таблице 7, или когда применяются несколько видов топлива, а также в случае возникновения разногласий.
14.5.1.1 Метод расчета на основе табличных значений
Расчет ведется по формуле
qmgas =
ugas·
cgas·
qmew, (50)
где qmgas - массовый выброс данного газа в составе отработавших газов;
ugas - отношение плотности данного компонента отработавших газов к плотности отработавших газов;
cgas - концентрация соответствующего компонента в неразбавленных отработавших газах, ppm;
qmew - массовый расход отработавших газов, кг/ч.
В расчетах NO
x следует использовать коэффициент поправки на влажность, определяемый согласно
14.4 -
khd или
khp соответственно.
Измеренное значение концентрации должно быть пересчитано на влажный газ согласно
14.3, если измерения проводились не для влажного газа.
В
таблице 7 приведены значения коэффициента
u для ряда компонентов некоторых видов топлива, вычисленные на основе свойств идеального газа.
14.5.1.2 Метод расчета по точным формулам
Массовые выбросы должны рассчитываться по
формуле (50). Вместо табличных значений, для расчета
ugas должны использоваться нижеследующие формулы. При этом предполагается, что
cgas измерено или пересчитано в ppm.

(51)
или

(52)
где

или берется из
таблицы 7 (на основе свойств идеального газа).
В
таблице 7 приведены значения плотности

для ряда компонентов отработавших газов. Молекулярная масса отработавших газов
Mr,e должна быть определена для обобщенного состава топлива

следующим образом (в предположении полного сгорания топлива):

(53)
или в случае неполного сгорания

(54)
Плотность отработавших газов

находится по формуле

(55)
где
ffW = 0,055594·wALF + 0,008002·wDEL + 0,0070046·wEPS. (56)
При использовании метода углеродного баланса

(57)
где
cCO и
cHC выражены в ppm, а

- в процентах от объема.

(58)
14.5.2 Разбавленные отработавшие газы
Массовый выброс газообразных продуктов для каждого режима рассчитывается по их концентрации в неразбавленных отработавших газах, значения
u берутся из
таблицы 8, а массовый расход неразбавленных отработавших газов рассчитывается приведенным ниже способом. Если концентрации были определены по сухому газу, то перед тем, как приступить ко всем последующим расчетам, необходимо внести поправку на влажность согласно
14.3.
qmgas = ugas·cgas,c·qmdew, (59)
где ugas - отношение плотности данного компонента отработавших газов к плотности разбавленных отработавших газов (аналогично для плотности воздуха);
cgas,c - концентрация (с поправкой на фоновое значение) соответствующего компонента в разбавленных отработавших газах, ppm;
qmdew - массовый расход разбавленных отработавших газов, кг/с.
В
таблице 8 приведены значения
u для ряда компонентов по некоторым видам топлива, на основе свойств идеального газа.
Таблица 8
Коэффициент
ugas и параметры разбавленных
отработавших газов в зависимости от вида топлива
Топливо  | Газ |
NOx | CO | HC | CO2 | O2 | CH4 | HCHO | CH3OH |
 (кг/м 3) |
2,053 | 1,250 | | 1,963 6 | 1,427 7 | 0,716 | 1,340 | 1,430 |
|
Дизельное | 0,001 588 | 0,000 967 | 0,000 480 | 0,001 519 | 0,001 104 | 0,000 553 | 0,001 036 | 0,001 106 |
RME | 0,001 588 | 0,000 967 | 0,000 537 | 0,001 519 | 0,001 104 | 0,000 553 | 0,001 036 | 0,001 106 |
Метанол | 0,001 588 | 0,000 967 | 0,001 105 | 0,001 519 | 0,001 104 | 0,000 553 | 0,001 036 | 0,001 106 |
Этанол | 0,001 588 | 0,000 967 | 0,000 795 | 0,001 519 | 0,001 104 | 0,000 553 | 0,001 036 | 0,001 106 |
| 0,001 588 | 0,000 967 | | 0,001 519 | 0,001 104 | 0,000 553 | 0,001 036 | 0,001 106 |
Пропан | 0,001 588 | 0,000 967 | 0,000 507 | 0,001 519 | 0,001 104 | 0,000 553 | 0,001 036 | 0,001 106 |
Бутан | 0,001 588 | 0,000 967 | 0,000 501 | 0,001 519 | 0,001 104 | 0,000 553 | 0,001 036 | 0,001 106 |
Бензин | 0,001 588 | 0,000 967 | 0,000 483 | 0,001 519 | 0,001 104 | 0,000 553 | 0,001 036 | 0,001 106 |
<a> В зависимости от вида топлива. <b> Плотность разбавленных отработавших газов предполагается равной плотности воздуха. <c> Погрешность значений u равна 0,2% для состава топлива C = 66% - 76%; H = 22% - 25%; N = 0% - 12%. <d> NMHC на основе CH 2,93 (для общих HC должен быть использован коэффициент ugas для CH 4). |

(60)

(61)
или

(62)
где

(63)
Символы

,

,

относятся к обобщенному составу топлива типа

.
Для дизельного топлива FS = 13,4.
14.5.3 Определение концентрации NMHC
Определение
CNMHC зависит от используемого метода (см.
16.5). В обоих случаях необходимо определить концентрацию CH
4, которая должна вычитаться из концентрации HC следующим образом:
a) Метод GC

(64)
b) Метод NMC

(65)
где cHC(wCutter) - концентрация HC в пробе газа, проходящей через NMC;
cHC(w/oCutter) - концентрация HC в пробе газа, проходящей через байпас NMC;
EM - эффективность по метану (см.
8.8.4.2);
EE - эффективность по этану (см.
8.8.4.3).
14.6 Расчет удельных значений выбросов
Выбросы каждого компонента должны определяться по формуле

(66)
где qmgas - массовый выброс данного газа;
P = Pm + Paux, (67)
где Pm - измеренная мощность на данном режиме;
Paux - мощность вспомогательных устройств, приводимых от двигателя, на данном режиме.
Весовые коэффициенты и число режимов (n), используемых в приведенном выше расчете, - в соответствии с ISO 8178-4.
15 Расчет выбросов частиц
15.1 Поправка на влажность при определении выбросов частиц
Поскольку выбросы частиц в двигателях зависят от параметров окружающего воздуха, при расчетах концентрации частиц должна вноситься поправка на влажность окружающего воздуха с коэффициентом kp, вычисляемым по приведенным ниже формулам.
По соглашению между заинтересованными сторонами могут использоваться другие стандартные значения влажности, отличные от 10,71 г/кг. Принятые стандартные значения должны быть указаны в отчете об испытаниях.
Для вычисления поправок могут быть также использованы и другие формулы, если их справедливость может быть доказана или проверена.

(68)
где Ha - влажность воздуха на впуске, г воды на кг сухого воздуха.
15.2 Частичнопоточная система разбавления
Окончательные результаты испытаний на выбросы частиц, включаемые в отчет, должны определяться в следующем порядке. Возможны различные методы регулирования степени разбавления, соответственно могут быть использованы различные методы вычисления qmedf. Во всех расчетах должны использоваться усредненные значения по всем режимам работы двигателя за период пробоотбора.
15.2.1 Изокинетические системы
где

(70)
где ra - представляет отношение поперечных сечений изокинетического пробоотборника Ap и выпускной трубы AT.

(71)
15.2.2 Системы с измерением концентраций CO2 или NOx

(72)
где cEW - концентрация влажного индикаторного газа в неразбавленных отработавших газах;
cDW - влажная концентрация индикаторного газа в разбавленных отработавших газах;
cAW - влажная концентрация индикаторного газа в разбавляющем воздухе.
Сухие концентрации пересчитываются во влажные концентрации согласно
14.3.
15.2.3 Системы с измерением CO2 и метод углеродного баланса
Расчет qmedf производится по формуле

(73)
где

- концентрация CO
2 в разбавленных отработавших газах;

- концентрация CO
2 в разбавляющем воздухе.
Концентрация здесь выражается в объемных процентах для влажного состояния и определяется по формуле

(74)
В этой формуле коэффициент
kf может быть определен согласно
A.4, что приводит к следующей формуле в окончательном виде
kf = wBET·2,4129. (75)
15.2.4 Системы с измерением расхода

(76)
15.3 Полнопоточная система разбавления
Результаты испытаний на выбросы частиц, включаемые в отчет, должны определяться в следующем порядке.
Во всех расчетах должны использоваться средние значения по всем режимам работы двигателя за период пробоотбора. Для полнопоточных систем разбавления в качестве qmedf используется qmdew.
15.4 Расчет массового выброса частиц
Массовый выброс частиц вычисляется следующим образом.
a) Метод одного фильтра

(77)

(78)

(79)
i = 1, ..., n.
b) Метод нескольких фильтров

(80)
i = 1, ..., n.
PTmass определяется как сумма средних значений по всем режимам испытательного цикла за период пробоотбора.
При расчете массового выброса частиц поправка на фоновую величину (см.
12.4) вычисляется следующим образом:
c) Метод одного фильтра с поправкой на фоновую величину

(81)
d) Метод нескольких фильтров с поправкой на фоновую величину

(82)
где
D - рассчитывается по
формулам (61) и
(62). Для частичнопоточных систем степень разбавления
rd, определяемая по
15.2.1 -
15.2.4, может быть использована вместо
D, если концентрация разбавленного CO
2 не измеряется.
| | ИС МЕГАНОРМ: примечание. Текст дан в соответствии с официальным текстом документа. | |
Если выполнено более одного измерения, вместо mf,d/md следует использовать mf,d/md.
15.5 Расчет удельных значений выбросов
Выброс частиц вычисляется следующим образом:
a) Метод одного фильтра

(83)
b) Метод нескольких фильтров

(84)
где
Pi = Pmi + Pauxi. (85)
15.6 Эффективный весовой коэффициент
При использовании метода одного фильтра эффективный весовой коэффициент Wfei для каждого режима вычисляется по формуле

(86)
i = 1, ..., n.
Значения эффективных весовых коэффициентов не должны превышать +/- 0,005 (по абсолютной величине) от весовых коэффициентов, приведенных в ISO 8178-4.
16 Определение выбросов газообразных продуктов
Рекомендуемые системы пробоотбора и анализа подробно описаны в
разделах 16.2 -
16.6 и на
рисунках 3 -
10. Поскольку одинаковые результаты могут быть получены с использованием различных конфигураций оборудования, реальная конфигурация оборудования необязательно должна точно соответствовать указанным рисункам. Для получения дополнительной информации и координации функций систем могут использоваться дополнительные компоненты, в частности, приборы, клапаны, соленоиды, насосы и переключатели. Другие компоненты, не влияющие на точность работы систем, могут быть исключены, если это будет найдено целесообразным с технической точки зрения.
16.2 Системы анализа для измерений выбросов CO, CO2, HC, NOx, O2
Системы анализа разбавленных или неразбавленных отработавших газов на содержание газообразных компонентов основаны на использовании следующих приборов:
- HFID или FID для измерения содержания углеводородов;
- NDIR для измерения содержания оксида и диоксида углерода;
- HCLD, CLD или аналогичные для измерения содержания оксидов азота;
- PMD, ECS или ZRDO для измерения содержания кислорода.
Для анализа неразбавленных отработавших газов (см.
рисунок 3) пробы всех компонентов могут браться из одного пробоотборника или из двух пробоотборников, расположенных в непосредственной близости друг от друга и имеющих внутренние разделители для работы с различными анализаторами. Не следует допускать конденсации компонентов отработавших газов (в том числе воды и серной кислоты) ни в одной точке системы анализа.
a - выпуск; b - нулевой и поверочный газы;
c - отработавшие газы; d - факультативно
Рисунок 3 - Блок-схема системы анализа неразбавленных
отработавших газов на содержание CO, CO2, NOx, HC и O2
В разбавленных отработавших газах (см.
рисунок 4) отбор проб на углеводороды должен производиться с помощью отдельного пробоотборника (не того, который используется для остальных компонентов), за исключением случая, когда применяется общий насос пробоотбора для всех анализаторов, причем система пробоотбора выполнена в соответствии с надлежащей инженерной практикой. Не следует допускать конденсации компонентов отработавших газов (в том числе воды и серной кислоты) ни в одной точке системы анализа.
a - выпуск; b - нулевой и поверочный газы;
c - отработавшие газы; d - факультативно
Рисунок 4 - Блок-схема системы анализа разбавленных
отработавших газов на содержание компонентов
CO, CO2, NOx, HC и O2
Общее замечание
Температура всех участков тракта пробоотбора должна поддерживаться на уровне, допустимом для соответствующих систем.
SP1 (пробоотборник для неразбавленных отработавших газов (только рисунок 3))
Рекомендуется использовать прямой многодырчатый пробоотборник из нержавеющей стали с закрытым торцом, его внутренний диаметр не должен быть больше внутреннего диаметра линии пробоотбора. Толщина стенок пробоотборника должна быть не более 1 мм. Пробоотборник должен иметь не менее трех отверстий, расположенных радиально в трех различных вертикальных плоскостях. Размеры отверстий должны быть подобраны так, чтобы расход через них был примерно одинаков. Пробоотборник должен радиально выступать из стенки выпускной трубы внутри на величину, равную как минимум 80% ее диаметра.
Примечание - Если есть опасения, что под действием пульсации потока отработавших газов или вибрации двигателя пробоотборник может деформироваться, то по соглашению между заинтересованными сторонами толщина стенок пробоотборника может быть увеличена.
SP2 (пробоотборник для разбавленных отработавших газов (только рисунок 4))
Этот пробоотборник должен:
- быть определен как первый участок линии пробоотбора с подогревом HSL1 длиной от 254 до 762 мм;
- иметь внутренний диаметр не менее 5 мм;
- быть установлен в смесительном туннеле DT (см.
17.2.2, рисунок 19) в точке, где разбавляющий воздух и отработавшие газы уже хорошо перемешаны (т.е. на расстоянии от точки ввода отработавших газов в смесительный туннель, равном примерно 10 диаметрам туннеля);
- быть удален (в радиальном направлении) на достаточное расстояние от других датчиков, чтобы исключить влияние волн и завихрений потока;
- иметь такой подогрев, чтобы температура потока газов на его выходе равнялась (463 +/- 10) К [(190 +/- 10) °C] или (385 +/- 10) К [(112 +/- 10) °C] для двигателей, работающих на метаноле;
- не иметь подогрева в случае измерения FID (холодного).
SP3 (пробоотборник для взятия проб CO, CO2, NOx в разбавленных отработавших газах (только рисунок 4))
Этот пробоотборник должен:
- находиться в одной плоскости с SP2;
- быть удален (в радиальном направлении) на достаточное расстояние от других датчиков и стенок смесительного туннеля, чтобы исключить влияние волн и завихрений потока;
- иметь подогрев и теплоизоляцию по всей своей длине, чтобы его температура не падала ниже 328 К (55 °C) во избежание конденсации влаги.
HSL1 (линия пробоотбора с подогревом)
Линия пробоотбора служит для подачи газовой пробы от пробоотборника к разветвителю (или разветвителям) и к анализатору HC. Линия пробоотбора должна:
- иметь внутренний диаметр на менее 5 и не более 13,5 мм;
- быть выполнена из нержавеющей стали или тефлона.
a) Для двигателей, работающих не на метаноле
Если температура отработавших газов в пробоотборнике меньше или равна 463 К (190 °C), поддерживать температуру стенок на уровне (463 +/- 10) К [(190 +/- 10) °C], измеряемую на каждой обогреваемой секции с отдельным управлением.
Если температура отработавших газов в пробоотборнике больше 463 К (190 °C), поддерживать температуру стенок на уровне не менее 453 К (180 °C).
Поддерживать температуру газов непосредственно перед F2 и HFID на уровне (463 +/- 10) К [(190 +/- 10) °C].
b) Для двигателей, работающих на метаноле
Если температура отработавших газов в пробоотборнике меньше или равна 385 К (112 °C), поддерживать температуру стенок на уровне (385 +/- 10) К [(112 +/- 10) °C], измеряемую на каждой обогреваемой секции с отдельным управлением.
Если температура отработавших газов в пробоотборнике больше 385 К (112 °C), поддерживать температуру стенок на уровне не менее 375 К (102 °C).
Поддерживать температуру газов непосредственно перед фильтром F2 и HFID на уровне (385 +/- 10) К [(112 +/- 10) °C].
HSL2 - линия пробоотбора NOx (и NH3) с подогревом
Линия пробоотбора должна:
- поддерживать температуру стенок в диапазоне от 328 К до 473 К (от 55 °C до 200 °C) на участке до нейтрализатора C (если используется охлаждающая ванна (B) или до анализатора (если охлаждающая ванна B не используется);
- быть выполнена из нержавеющей стали или тефлона.
Примечание - Поскольку подогрев используется только для предотвращения конденсации влаги и серной кислоты, необходимая температура линии пробоотбора зависит от содержания серы в топливе.
SL - линия пробоотбора CO (CO2, O2)
Эта линия пробоотбора должна быть выполнена из нержавеющей стали или тефлона. Она может быть как с подогревом, так и без подогрева.
BK - пробоотборный мешок для фоновой концентрации (факультативно, только рисунок 4)
Для измерений фоновой концентрации.
BG - мешок для проб (факультативно, только рисунок 4, только CO и CO2)
Для измерений концентраций веществ в пробе.
HF1 - предварительный фильтр с подогревом (факультативно)
Температура должна быть такой же, как и у HSL1 или HSL2.
HF2 - фильтр с подогревом
Этот фильтр служит для извлечения всех твердых частиц из газовой пробы перед анализатором. Температура должна быть такой же, как и у HSL1 или HSL2. Фильтр должен заменяться по мере необходимости.
HP - насос пробоотбора с подогревом
Насос должен подогреваться до той же температуры, что и HSL1 или HSL2.
HC
Нагреваемый пламенно-ионизационный детектор (HFID) для определения углеводородов. Его температура должна поддерживаться в диапазоне от 453 К до 473 К (от 180 °C до 200 °C) для двигателей, работающих не на метаноле, и в диапазоне от 375 К до 395 К (от 102 °C до 122 °C) для двигателей, работающих на метаноле.
CO, CO2
Анализаторы NDIR для измерения содержания оксида и диоксида углерода.
NO
CLD или HCLD для определения оксидов азота. Если используется HCLD, его температура должна поддерживаться в диапазоне от 328 К до 473 К (от 55 °C до 200 °C).
C - каталитический нейтрализатор
Каталитический нейтрализатор используется для восстановления NO2 до NO перед подачей газа в анализаторы CLD или HCLD.
O2
PMD, ZRDO или ECS для определения кислорода.
B - охлаждающая ванна
Служит для охлаждения и конденсации воды, содержащейся в газовой пробе. Температура ванны должна поддерживаться в диапазоне от 273 К до 277 К (от 0 °C до 4 °C) путем охлаждения с помощью льда или холодильника. Наличие ванны необязательно, если анализатор защищен от влияния водяных паров в том смысле, как это трактуется в
8.9.2 и
8.9.3. Если технология пробоотбора включает осушку посредством конденсации, необходимо контролировать температуру газовой пробы или точку росы в водоотделителе или после него. Температура газовой пробы или точки росы не должна превышать 280 К (7 °C). Использование химических осушителей для удаления воды из газовой пробы не допускается.
В тех случаях, когда в отработавших газах присутствует аммиак (NH
3), который может попасть туда, например, из системы СКВ (селективного каталитического восстановления), рекомендуется использовать систему измерения, показанную на
рисунке 5. В высокотемпературном нейтрализаторе C1 аммиак NH
3 окисляется до NO, а измеряемая величина "C" является суммой NH
3 и NO
x. В низкотемпературном нейтрализаторе C2 происходит не окисление NH
3, а восстановление NO
2 до NO. Измеряемая величина "A" - это NO
x. Разность между C и A - это и есть содержание NH
3. Данная система может быть встроена в систему анализа, представленную в
16.2 на
рисунках 3 и
4, путем добавления к ней второго нейтрализатора с соответствующей трубной обвязкой. Порядок вычислений тот же, что и для остальных компонентов отработавших газов; он описан в
14.5.
1 - HSL2; 2 - C1; 3 - C2; 4 - B (факультативно); a - B
(измерение NO); b - C (измерение NOx + NH3); c - A
(измерение NOx); d - газовая проба; e - нулевой газ;
f - поверочный газ; g - к анализатору
Примечание - A - B = содержание NO2; C - A = содержание NH3.
Рисунок 5 - Блок-схема системы
нейтрализации для измерения NOx/NH3
C1 - высокотемпературный нейтрализатор
Температура в C1 должна поддерживаться в диапазоне от 953 К до 993 К (от 680 °C до 720 °C).
C2 - низкотемпературный нейтрализатор
Температура в C2 должна поддерживаться в диапазоне от 553 К до 593 К (от 280 °C до 320 °C).
B - охлаждающая ванна (факультативно)
Служит для охлаждения и конденсации воды, содержащейся в газовой пробе. Температура ванны должна поддерживаться в диапазоне от 273 К до 277 К (от 0 °C до 4 °C) путем охлаждения с помощью льда или холодильника. Ванна является факультативным компонентом, если анализатор защищен от влияния водяных паров, как это определено в
8.9.2 и
8.9.3. Использование химических осушителей для удаления воды из газовой пробы не допускается.
Анализ на метан (CH4) может выполняться двумя способами.
Подробнее об этом методе см. SAE J 1151.
При использовании метода GC небольшая порция анализируемой среды отмеряется и вводится в аналитическую колонну, через которую она продувается инертным продувочным газом. В колонне происходит разделение фракций по их точкам кипения, благодаря чему эти фракции выходят из нее в разное время. Затем они проходят через детектор, который формирует на выходе электрический сигнал, зависящий от концентрации вещества. Данный метод не предназначен для непрерывного анализа.
Для анализа на содержание CH4 должен использоваться автоматизированный газовый хроматограф GC с FID. Для взятия пробы отработавших газов используется мешок, часть содержимого которого вводится в GC. Проба делится на две порции (CH4/воздух/CO и NMHC/CO2/H2O) в колонне с сорбентом типа Porapak. В колонне с молекулярным ситом происходит отделение метана от воздуха и CO перед тем, как он будет направлен в FID. Полный цикл между подачей в колонну двух последовательных проб занимает примерно 30 с.
На
рисунке 6 показана типичная установка для определения CH
4 методом газовой хроматографии.
Могут использоваться также другие методы GC, основанные на проверенной инженерной практике.
a - выпуск; b - проба; c - поверочный газ;
d - впуск воздуха; e - впуск топлива
Рисунок 6 - Блок-схема анализа
на содержание метана (метод GC)
PC - колонна с сорбентом типа Porapak
Материал Porapak N, 180/300 мкм (ячейка 50/80), 610 мм длина, 2,16 мм внутренний диаметр. Перед первым использованием колонна должна продуваться продувочным газом при температуре 423 К (150 °C) в течение как минимум 12 ч для приведения сорбента в рабочее состояние.
MSC - колонна с молекулярным ситом
Материал типа 13Х, 250/350 мкм (ячейка 45/60), 1220 мм длина, 2,16 мм внутренний диаметр. Перед первым использованием колонна должна продуваться продувочным газом при температуре 423 К (150 °C) в течение как минимум 12 ч для приведения материала в рабочее состояние.
OV - нагреватель
Служит для поддержания постоянной температуры колонн и клапанов, необходимой для работы анализатора и для приведения колонн в рабочее состояние при температуре 423 К (150 °C).
SLP - контур пробоотбора
Контур пробоотбора выполняется в виде трубки из нержавеющей стали, длина которой должна быть достаточной для образования объема порядка 1 см3.
P - насос
Служит для доставки пробы к газовому хроматографу.
D - осушитель
Служит для удаления воды и других посторонних веществ, которые могут присутствовать в составе газа-носителя. Содержит молекулярное сито.
HC - пламенно-ионизационный детектор (FID)
Служит для измерения концентрации метана.
V1 - клапан подачи пробы
Служит для открытия/закрытия подачи пробы. Этот клапан должен быть газоплотным с минимальным мертвым пространством и выдерживать нагрев до 423 К (150 °C).
V3 - селекторный клапан
Служит для переключения режимов подачи "поверочный газ", "проба" и "закрыто".
V2, V4, V5, V6, V7, V8 - игольчатые дроссели
Служат для регулирования расходов в системе.
R1, R2, R3 - регуляторы давления
Служат для регулирования расходов соответственно топлива (т.е. продувочного газа), газовой пробы и воздуха.
FC - капилляр
Служит для регулирования расхода воздуха, поступающего на FID.
G1, G2, G3 - манометры
Служат для контроля расходов соответственно топлива (т.е. продувочного газа), газовой пробы и воздуха.
F1, F2, F3, F4, F5 - фильтры
Металлокерамические фильтры служат для предотвращения попадания абразивных частиц в насос и в приборы.
FL1 - расходомер
Служит для измерения расхода через байпас.
16.4.2 Метод отделения неметановых фракций (NMC) (рисунок 7)
Отделитель неметановых фракций окисляет все углеводороды, за исключением CH
4, превращая их в CO
2 и H
2O, чтобы после пропускания газовой пробы через NMC детектор HFID обнаруживал только метан. Обычный контур пробоотбора HC (см.
16.2, рисунки 3 и
4) должен быть дополнен переключателем, с помощью которого поток может быть направлен или через отделитель, или в обход него. При измерениях массы неметановых фракций с помощью FID следует измерять и записывать обе величины.
До начала замеров необходимо снять характеристики отделителя фракций при температуре не менее 600 К (327 °C), описывающие его каталитические свойства в отношении CH4 и CH2H6 при содержании H2O, типичном для отработавших газов при данных условиях. Точка росы и уровень O2 в газовой пробе должны быть известны. Необходимость определения неметановых фракций не распространяется на ранее собранные (в мешки) пробы. Относительная чувствительность FID к CH4 должна фиксироваться.
1 - HSL1; a - нулевой газ; b - поверочный газ;
c - проба газа; d - выпуск
Рисунок 7 - Блок-схема анализа
на содержание метана (метод NMC)
NMC - отделитель неметановых фракций
Служит для окисления всех углеводородов, за исключением метана.
HC
Пламенно-ионизационный детектор с подогревом (HFID) для измерения концентраций HC и CH4. Его температура должна поддерживаться в диапазоне от 453 К до 473 К (от 180 °C до 200 °C).
FL1 - расходомер
Служит для измерения расхода через байпас.
В
7.5.3.12 перечислены различные методы анализа на метанол. В настоящем разделе описан метод газовой хроматографии (GC) - см.
рисунок 8.
1 - выпускная труба или смесительный туннель
Рисунок 8 - Блок-схема системы анализа на метанол
Газовая проба последовательно пропускается через два импинжера с деионизированной водой, охлаждаемой льдом. Значения длительности пробоотбора и расхода должны быть подобраны таким образом, чтобы в первом импинжере достигалась рекомендуемая концентрация CH3OH, составляющая как минимум 1 мг/л. Количество CH3OH во втором импинжере не должно превышать 10% от общей массы взятой пробы. Данные требования не относятся к фоновым измерениям.
Проба из импинжера вводится в GC, рекомендуется не позднее чем через 24 ч после замера в соответствии с обычными правилами проведения газовой хроматографии. Если нет возможности выполнить анализ в течение 24 ч, проба до проведения анализа должна сохраняться в темном месте при температуре от 277 К до 283 К (от 4 °C до 10 °C). CH3OH отделяется от других компонентов и определяется с помощью FID. Для калибровки GC используется известное количество стандартного CH3OH.
16.6 Анализ на формальдегиды
В жидкостном хроматографе высокого давления (HPLC) производится впрыск небольшого измеренного объема газовой пробы в аналитическую колонку, через которую она продувается инертной жидкостью под давлением. Сепарация, элюирование и выявление компонентов производится по тем же общим правилам, что и для газового хроматографа GC. Как и в хроматографе GC, данный метод анализа не является непрерывным.
Проба отработавших газов пропускается через два охлаждаемых льдом импинжера, соединенных последовательно, в которых находится раствор реагента DNPH в ACN, или через кварцевый картридж с покрытием 2,4-DNPH. Рекомендуемая концентрация HCHO в коллекторах - не менее 1 мг/л.
Рекомендуется, чтобы проба из коллектора была подана в HPLC не позднее чем через 24 ч после отбора. Если не возможно выполнить анализ в течение 24 ч, проба до проведения анализа должна сохраняться в темном месте при температуре от 277 К до 283 К (от 4 °C до 10 °C). HCHO отделяется от других карбониловых компонентов градиентной экстракцией
(рисунок 9) и измеряется УФ-детектором с длиной волны 365 нм. Калибровка HPLC выполняется с помощью стандартных производных CHO-DNPH.
1 - выпускная труба или смесительный туннель
Рисунок 9 - Блок-схема системы анализа на формальдегиды
SP - пробоотборник
В среде неразбавленных отработавших газов рекомендуется использовать прямой многодырчатый пробоотборник из нержавеющей стали с закрытым торцом, внутренний диаметр которого не должен превышать внутренний диаметр линии пробоотбора. Толщина стенок пробоотборника должна быть не более 1 мм. Пробоотборник должен иметь не менее трех отверстий, расположенных радиально в трех различных плоскостях; размеры отверстий должны быть подобраны так, чтобы расход пробы через них был примерно одинаков. Пробоотборник должен устанавливаться внутри выпускной трубы не менее чем на 80% ее диаметра. Пробоотборник должен быть расположен в непосредственной близости от пробоотборника HC/CO/NO
x/CO
2/O
2 согласно
7.5.4.
Для разбавленных отработавших газов пробоотборник должен находиться в той же плоскости смесительного туннеля DT (см.
17.2.2, рисунок 19), что и пробоотборники HC, CO/NO
x/CO
2 и частиц, а расстояние от него до других пробоотборников и стенок туннеля должно быть достаточным для того, чтобы исключить возможность влияния на него любых попутных потоков и завихрений.
HSL - линия пробоотбора с подогревом
Температура линии HSL должна быть выше максимальной точки росы для смеси, но не более 394 К (121 °C). Нагрев HSL необязателен при условии, что система пробоотбора (IP) непосредственно соединена с пробоотборником коротким каналом, так, что при этом исключается потеря части пробы из-за охлаждения и последующей конденсации влаги в HSL.
IP - импинжер (для формальдегида необязателен)
Предназначен для сбора метанола или формальдегида из пробы. Импинжеры должны охлаждаться с помощью льда или холодильного агрегата.
CA - картриджный коллектор (только для формальдегида, необязателен)
Предназначен для сбора формальдегида из пробы.
B - охлаждающая ванна
Предназначена для охлаждения импинжеров.
D - осушитель (необязателен)
Предназначен для осушения пробы.
P - насос пробоотбора
V1 - электромагнит
Предназначен для подачи пробы в систему пробоотбора.
V2 - игольчатый клапан
Предназначен для регулирования расхода через систему пробоотбора.
T1 - датчик температуры
Предназначен для измерения температуры в охлаждающей ванне.
T2 - датчик температуры (необязателен)
Предназначен для отслеживания температуры пробы.
FL - расходомер (необязателен)
Предназначен для измерения расхода пробы через систему пробоотбора.
FM - устройство для измерения расхода
Газовый счетчик или другой прибор для измерения расхода через систему пробоотбора во время отбора проб.
Рекомендуемые системы пробоотбора и анализа подробно описаны в
17.2 и
17.3 и показаны на
рисунках 10 -
21. Поскольку различные конфигурации оборудования могут приводить к равноценным результатам, реальная конфигурация оборудования необязательно должна в точности соответствовать указанным рисункам. В качестве источников дополнительной информации и для координации функций системных компонентов могут использоваться дополнительные компоненты: измерительные приборы, клапаны, электромагниты, насосы и переключатели. Другие компоненты, не влияющие на точность работы систем, могут быть исключены, если это будет признано целесообразным с технической точки зрения.
17.2.1 Частичнопоточная система разбавления (рисунки 10 - 18)
Работа системы разбавления основана на разбавлении части потока отработавших газов. Для разделения потока отработавших газов на части и последующего разбавления одной из этих частей могут использоваться системы разбавления различных типов. Для последующего отбора пробы частиц весь поток разбавленных отработавших газов или его часть подаются в систему пробоотбора частиц (см.
17.3, рисунок 20). Первый способ называется полным пробоотбором, второй - фракционным пробоотбором.
Расчет степени разбавления зависит от типа использованной системы.
Рекомендуются системы следующих типов:
В таких системах расход в передаточной трубке сравнивается с расходом отработавших газов по скорости и (или) давлению, поэтому необходимо обеспечить равномерное ламинарное течение в пробоотборнике. Обычно это достигается использованием резонатора и прямой подводящей трубки перед точкой пробоотбора. Затем рассчитывается соотношение разделенных потоков по таким параметрам, которые легко измерить (например, по диаметрам трубок). Следует заметить, что изокинетический принцип используется для сравнения только условий течения, но не распределения частиц по размерам. В последнем чаще всего нет необходимости, поскольку частицы, имея достаточно малые размеры, движутся по трубкам тока.
Системы с регулируемым расходом и измерением концентрации (рисунки 12 - 16)
В этих системах проба берется из потока отработавших газов, при этом регулируется расход разбавляющего воздуха и общий расход разбавленных отработавших газов. Степень разбавления определяется по концентрации индикаторных газов, таких как CO
2 или NO
x, естественно присутствующих в отработавших газах двигателя. Производится измерение концентраций веществ в разбавленных отработавших газах и в разбавляющем воздухе, тогда как концентрация в неразбавленных отработавших газах может быть или замерена непосредственно, или определена по расходу топлива с использованием уравнения углеродного баланса, если состав топлива известен. Система может регулироваться по рассчитанному значению степени разбавления (
рисунки 12 -
13) или по значению расхода на входе в передаточную трубку (
рисунки 14 -
16).
Системы с регулируемым расходом и измерением расхода (рисунки 17 - 18)
В этих системах проба берется из общего потока отработавших газов, при этом задается расход разбавляющего воздуха и суммарный расход разбавленных отработавших газов. Степень разбавления определяется как разность этих двух расходов. При этом необходима очень точная взаимная калибровка обоих расходомеров, поскольку относительная величина обоих расходов при высоких значениях степени разбавления (15 и выше) может приводить к значительным ошибкам. Регулирование расхода осуществляется достаточно просто, при этом расход разбавленных отработавших газов поддерживается постоянным, а расход разбавляющего воздуха при необходимости варьируется.
Примечание - Частичнопоточные системы разбавления предпочтительнее полнопоточных не только в силу экономических соображений, но и по причине невозможности реализации последних при испытаниях средних и крупных двигателей на стенде или на месте установки, а также из-за пространственных ограничений.
Чтобы в полной мере использовать преимущества частичнопоточных систем разбавления, необходимо принять меры для предотвращения потери частиц в передаточной трубке, обеспечив тем самым репрезентативность пробы и точность определения соотношения разделенных потоков.
В описанных системах это требование учтено.
a - отработавшие газы;
b - см.
рисунок 20;
c - в систему
пробоотбора частиц; d - выпуск; e - разбавляющий воздух
Рисунок 10 - Частичнопоточная система разбавления
с изокинетическим пробоотборником и фракционным
пробоотбором (управление нагнетателем на впуске SB)
Неразбавленные отработавшие газы поступают из выпускной трубы EP в смесительный туннель DT через изокинетический пробоотборник ISP и передаточную трубку TT. Перепад давлений между выпускной трубой и входом пробоотборника измеряется датчиком давления DPT. Сигнал от датчика поступает на расходомер FC1, управляющий нагнетателем на впуске так, чтобы перепад давлений на конце датчика поддерживался на нуле. При соблюдении этих условий скорости отработавших газов в EP и ISP будут одинаковыми, а расход через ISP и TT будет представлять собой постоянную часть (долю) общего расхода отработавших газов. Соотношение разделенных потоков определяется по значениям поперечных сечений EP и ISP. Расход разбавляющего воздуха измеряется расходомером FM1. Соотношение разделенных потоков рассчитывается по значениям расхода разбавляющего воздуха и соотношения разделенных потоков.
a - отработавшие газы;
b - см.
рисунок 20;
c - в систему
пробоотбора частиц; d - выпуск; e - разбавляющий воздух
Рисунок 11 - Частичнопоточная система разбавления
с изокинетическим пробоотборником и фракционным
пробоотбором (управление нагнетателем на выпуске PB)
Неразбавленные отработавшие газы поступают из выпускной трубы EP в смесительный туннель DT через изокинетический пробоотборник ISP и передаточную трубку TT. Перепад давлений между выпускной трубой и входом пробоотборника измеряется датчиком давления DPT. Сигнал от датчика поступает на расходомер FC1, управляющий нагнетателем на всасывании SB так, чтобы перепад давлений на конце пробоотборника поддерживался на нуле. Это достигается за счет того, что часть разбавляющего воздуха, расход которого уже измерен с помощью расходомера FM1, отбирается и через воздушное отверстие подается в трубку TT. При соблюдении этих условий скорости отработавших газов в EP и ISP будут одинаковыми, а расход через ISP и TT будет постоянной частью общего расхода отработавших газов. Соотношение разделенных потоков рассчитывается по значениям поперечных сечений EP и ISP. Разбавляющий воздух засасывается через туннель DT нагнетателем SB, а расход измеряется с помощью расходомера FM1 на входе DT. Степень разбавления рассчитывается по значениям расхода разбавляющего воздуха и соотношения разделенных потоков.

a - PB или SB (факультативно); b - отработавшие газы;
c - см.
рисунок 20;
d - в систему пробоотбора частиц;
e - выпуск; f - разбавляющий воздух
Рисунок 12 - Частичнопоточная система разбавления
с измерением концентрации CO2 или NOx
и фракционным пробоотбором
Неразбавленные отработавшие газы поступают из выпускной трубы EP в смесительный туннель DT через пробоотборник SP и передаточную трубку TT. Измерение концентрации индикаторного газа (CO2 или NOx) в неразбавленных и разбавленных отработавших газах, а также в разбавляющем воздухе производится с помощью анализатора (анализаторов) отработавших газов EGA. Соответствующие сигналы поступают в расходомер FC2, управляющий или нагнетателем PB, или нагнетателем SB для поддержания в DT нужных значений степени разбавления и соотношения разделенных потоков. Значение степени разбавления находится по концентрации индикаторного газа в неразбавленных отработавших газах, в разбавленных отработавших газах и в разбавляющем воздухе.
a - BP (факультативно); b - отработавшие газы;
Рисунок 13 - Частичнопоточная система разбавления
с измерением концентрации CO2, углеродного баланса
и полным пробоотбором
Неразбавленные отработавшие газы поступают из выпускной трубы EP в смесительный туннель DT через пробоотборник SP и передаточную трубку TT. Измерение концентрации CO
2 производится в разбавленных отработавших газах и разбавляющем воздухе с помощью анализатора (анализаторов) отработавших газов EGA. Сигналы по расходу CO
2 и по расходу топлива
qmf передаются в расходомер FC2 или в расходомер FC3 системы пробоотбора частиц (см.
рисунок 20). FC2 управляет нагнетателем PB, FC3 управляет насосом пробоотбора P (см.
рисунок 20), задавая тем самым расходы на входе и выходе системы, необходимые для поддержания нужных значений соотношения разделенных потоков и степени разбавления отработавших газов в DT. Степень разбавления рассчитывается по значениям концентрации CO
2 и
qmf, с учетом углеродного баланса.
a - отработавшие газы;
b - см.
рисунок 20;
c - в систему
пробоотбора частиц; d - выпуск; e - разбавляющий воздух
Рисунок 14 - Частичнопоточная система разбавления
с одной трубкой Вентури, измерением концентрации
и фракционным пробоотбором
Неразбавленные отработавшие газы поступают из выпускной трубы в EP в смесительный туннель DT через пробоотборник SP и передаточную трубку TT под действием отрицательного перепада давлений, создаваемого находящейся в DT трубкой Вентури. Расход через TT зависит от баланса моментов движения в зоне трубки Вентури TT и, следовательно, от абсолютной температуры газа на выходе из TT. Это значит, что соотношение компонентов отработавших газов при данном значении расхода в туннеле не является постоянным, а степень разбавления при малых нагрузках несколько ниже, чем при высоких. С помощью анализатора (анализаторов) отработавших газов EGA измеряются концентрации индикаторных газов (CO2 или NOx) в потоках неразбавленных отработавших газов, разбавленных отработавших газов и разбавляющего воздуха, и по данным этих измерений рассчитывается степень разбавления.
a - отработавшие газы;
b - см.
рисунок 20;
c - в систему
пробоотбора частиц; d - выпуск; e - разбавляющий воздух
Рисунок 15 - Частичнопоточная система разбавления с двумя
трубками Вентури или с двумя отверстиями, измерением
концентрации и фракционным пробоотбором
Неразбавленные отработавшие газы поступают из выпускной трубы EP в смесительный туннель DT через пробоотборник, передаточную трубку TT и делители потока с рядом отверстий или трубок Вентури. Первый делитель потока (FD1) расположен в EP, а второй (FD2) - в TT. Кроме того, система содержит два клапана-регулятора давления (PCV1 и PCV2), с помощью которых соотношение компонентов отработавших газов поддерживается постоянным за счет регулирования соответственно противодавления в EP и давления в DT. Клапан PCV1 расположен за SP в EP, а клапан PCV2 - между нагнетателем PB и DT. С помощью анализатора (анализаторов) отработавших газов EGA измеряются концентрации индикаторных газов (CO2 или NOx) в потоках неразбавленных отработавших газов, разбавленных отработавших газов и разбавляющего воздуха. Эти величины необходимы для контроля соотношения компонентов отработавших газов, что может быть использовано для настройки PCV1 и PCV2 с целью более точного поддержания указанного соотношения. Степень разбавления рассчитывается по концентрациям индикаторных газов.

a - отработавшие газы; b - подача чистого воздуха;
c - см.
рисунок 20;
d - в систему пробоотбора частиц;
e - выпуск; f - разбавляющий воздух
Рисунок 16 - Частичнопоточная система разбавления
с несколькими трубками, измерением концентрации
и фракционным пробоотбором
Неразбавленные отработавшие газы подаются из выпускной трубы EP в смесительный туннель DT через передаточную трубку TT посредством делителя потока FD3, состоящего из нескольких трубок одинаковых размеров (т.е. имеющих равные диаметры, длину и радиусы изгиба), установленных в EP. Через одну из этих трубок отработавшие газы поступают в DT, а через остальные - в камеру гашения пульсаций DC. Таким образом, соотношение компонентов отработавших газов определяется общим числом трубок. Для поддержания постоянного соотношения компонентов отработавших газов необходимо, чтобы перепад давлений между DC и выходом TT, измеряемый датчиком дифференциального давления DPT, был равен нулю. Нулевой перепад давлений, в свою очередь, поддерживается за счет подачи чистого воздуха в DT на выходе из TT. С помощью анализатора (анализаторов) отработавших газов EGA измеряются концентрации индикаторных газов (CO2 или NOx) в потоках неразбавленных отработавших газов, разбавленных отработавших газов и разбавляющего воздуха. Эти величины необходимы для контроля соотношения компонентов отработавших газов, что может быть использовано для управления подачей воздуха с целью более точного поддержания указанного соотношения. Степень разбавления рассчитывается по концентрациям индикаторных газов.

a - отработавшие газы; b - в P (PSS) (факультативно);
Рисунок 17 - Частичнопоточная система разбавления
с измерением расхода и общим пробоотбором
Неразбавленные отработавшие газы поступают из выпускной трубы EP в смесительный туннель DT через пробоотборник SP и передаточную трубку TT. Общий расход через туннель регулируется с помощью регулятора FC3 и насоса пробоотбора P системы пробоотбора частиц (см.
рисунок 20). Расход разбавляющего воздуха регулируется с помощью регулятора FC2, который может использовать переменные
qmew или
qmaw и
qmf в качестве сигналов управления для обеспечения требуемого соотношения компонентов отработавших газов. Расход пробы через туннель DT представляет собой разность между общей величиной расхода и расходом разбавляющего воздуха. Для измерения расхода разбавляющего воздуха используется расходомер FM1, а для измерения общего расхода - расходомер FM3 системы пробоотбора частиц (см.
рисунок 20). Степень разбавления рассчитывается по этим двум значениям расходов.
a - отработавшие газы; b - в PB или SB;
c - см.
рисунок 20;
d - в систему пробоотбора частиц;
e - выпуск; f - разбавляющий воздух
Рисунок 18 - Частичнопоточная система разбавления
с измерением расхода и фракционным пробоотбором
Неразбавленные отработавшие газы поступают из выпускной трубы EP в смесительный туннель DT через пробоотборник SP и передаточную трубку TT. Соотношение компонентов отработавших газов и расход через туннель DT управляется регулятором FC2, который регулирует расход (или скорость) соответственно выходного нагнетателя PB и нагнетателя SB. Такое регулирование становится возможным благодаря тому, что проба, взятая из системы пробоотбора частиц, возвращается в DT. В качестве сигналов управления FC2 могут быть использованы переменные qmew или gmaw и qmf. Расход разбавляющего воздуха измеряется расходомером FM1, а общий расход - расходомером FM2. Степень разбавления рассчитывается по этим двум значениям расходов.
EP - выпускная труба
Выпускная труба может быть изолирована. Для уменьшения тепловой инерции выпускной трубы рекомендуется, чтобы отношение толщины ее стенок к диаметру не превышало 0,015. Использование гибких секций разрешается при отношении длины к диаметру не более 12. Для уменьшения количества внутренних отложений количество изгибов должно быть сведено к минимуму. Если на испытательном стенде используется глушитель, он также может быть изолирован.
В случае использования изокинетической системы выпускная труба не должна иметь колен, изгибов и резких сужений или расширений на длине, равной как минимум шести ее диаметрам перед концом пробоотборника и как минимум, трем ее диаметрам за концом пробоотборника. Скорость газа в зоне пробоотбора должна быть не менее 10 м/с, за исключением режима холостого хода. Пульсации давления отработавших газов в среднем не должны превышать +/- 500 Па. Любые конструктивные мероприятия, направленные на гашение пульсаций давления, за исключением использования выпускной системы бортового типа (включая глушитель и устройства очистки выпуска) не должны влиять на характеристики двигателя и не должны приводить к появлению отложений из твердых частиц.
Для систем, не имеющих изокинетического пробоотборника, рекомендуется, чтобы выпускная труба не имела колен, изгибов и резких сужений или расширений на длине, равной как минимум, шести ее диаметрам перед концом пробоотборника и как минимум трем ее диаметрам за концом пробоотборника.
Внутренний диаметр пробоотборника должен быть не менее 4 мм. Отношение внутренних диаметров выпускной трубы и пробоотборника должно быть, как минимум, 4:1. Пробоотборник должен быть выполнен в виде трубки, расположенной по центру выпускной трубы и обращенной открытой стороной к потоку, или в виде многодырчатого датчика, описанного в
16.2 и обозначенного на
рисунке 3 как SP1.
Изокинетический пробоотборник должен быть установлен по центру выпускной трубы и обращен открытой стороной к потоку; в месте его установки должны выполняться условия, приведенные в разделе, где изложены требования к выпускной трубе; его конструкция должна обеспечить пропорциональный пробоотбор неразбавленных отработавших газов. Внутренний диаметр пробоотборника должен быть не менее 12 мм.
Для изокинетического разделения отработавших газов необходимо наличие системы, обеспечивающей автоматическое поддержание нулевого перепада давлений между EP и ISP. При соблюдении этих условий скорости отработавших газов в EP и ISP будут одинаковыми, а массовый расход через ISP будет постоянной частью общего долей отработавших газов. Пробоотборник ISP должен быть соединен с датчиком дифференциального давления DPT. Нулевой перепад давлений между EP и ISP обеспечивается регулятором FC1.
Для обеспечения пропорционального пробоотбора отработавших газов в выпускной трубе или в передаточной трубке TT устанавливается устройство, включающее соответственно ряд трубок Вентури или отверстий. Для пропорционального деления потока необходима автоматическая система, состоящая из двух клапанов-регуляторов давления (PCV1 и PCV2) и регулирующая уровни давления в EP и DT.
Для обеспечения пропорционального пробоотбора отработавших газов в выпускной трубе EP устанавливается ряд трубок (многотрубочное устройство). Через одну из этих трубок отработавшие газы подаются в смесительный туннель DT, а через остальные трубки отработавшие газы поступают в камеру гашения пульсаций DC. Все трубки должны быть одинаковых размеров (т.е. иметь равные диаметры, длину и радиусы изгиба), чтобы распределение отработавших газов зависело от общего числа трубок. Автоматическая система необходима для создания пропорционального пробоотбора отработавших газов, что обеспечивается поддержанием нулевого перепада давлений между выходом многотрубочного устройства в DC и выходом из канала TT. При соблюдении этих условий скорости отработавших газов в EP и FD3 будут пропорциональными, а расход через TT будет постоянной долей общего расхода отработавших газов. Обе указанные точки должны быть соединены с датчиком дифференциального давления DPT. Нулевой перепад давлений между ними обеспечивается регулятором FC1.
В этом качестве могут быть применены анализаторы CO2 или NOx (при использовании метода углеродного баланса - только анализатор CO2). Анализаторы подлежат такой же калибровке, как и анализаторы для измерения газообразных выбросов. Для определения разности концентраций может быть использован один или несколько анализаторов.
Точность измерительных систем должна быть такой, чтобы величина qmedfi поддерживалась с погрешностью в пределах +/- 4%.
Требования к передаточной трубке:
- она должна быть как можно короче, в любом случае ее длина не должна превышать 5 м;
- ее диаметр должен быть не меньше диаметра пробоотборника, но не более 25 мм;
- она должна быть расположена по оси канала, а ее открытый конец должен выходить в направлении движения потока.
Если длина передаточной трубки меньше или равна 1 м, она должна иметь изоляцию из материала, теплопроводность которого не превышает 0,05 Вт/(м·К), при этом толщина изоляции должна соответствовать диаметру пробоотборника. Если длина передаточной трубки превышает 1 м, она должна иметь изоляцию и подогрев, чтобы температура ее стенок была не менее 523 К (250 °C).
Допускается также определять необходимую температуру стенок передаточной трубки путем стандартного расчета теплопроводности, приведенного в
приложении C.
Диапазон измерения датчика дифференциального давления должен быть в пределах +/- 500 Па.
В изокинетических системах (
рисунки 10 и
11) регулятор расхода необходим для поддержания нулевого перепада давлений между EP и ISP. Регулирование расхода осуществляется путем:
a) изменения скорости или расхода входного нагнетателя SB, поддерживая при этом скорость или расход выходного нагнетателя PB постоянными на каждом режиме
(рисунок 10), или
b) задания постоянного значения массового расхода разбавленных отработавших газов через входной нагнетатель SB и регулирования расхода через выходной нагнетатель PB, т.е. расхода пробы в районе выхода передаточной трубки TT
(рисунок 11).
При использовании замкнутой системы стабилизации давления остаточная ошибка по давлению не должна превышать +/- 3 Па. Амплитуда пульсаций давления в смесительном туннеле в среднем не должна превышать +/- 250 Па.
При использовании многотрубочной системы
(рисунок 16) регулятор расхода необходим для обеспечения пропорционального разделения отработавших газов, чтобы поддерживать нулевой перепад давлений между выходом из многотрубочного агрегата и выходом из TT. Настройка осуществляется путем регулирования подачи воздуха в DT на выходе из TT.
Два клапана-регулятора давления необходимы для работы системы из двух трубок Вентури (или двух дроссельных отверстий) для обеспечения пропорционального разделения отработавших газов путем регулирования противодавления в EP и давления в DT. Эти клапаны должны быть соответственно расположены в EP за SP, а также между PB и DT.
Камера гашения пульсаций должна быть установлена на выходе многотрубочного агрегата с целью минимизации пульсаций давления в выпускной трубе EP.
Трубка Вентури устанавливается в смесительном туннеле DT для создания отрицательного давления в районе выхода из передаточной трубки TT. Расход через TT зависит от баланса моментов движения в зоне трубки Вентури и примерно пропорционален расходу через выходной нагнетатель PB, благодаря чему обеспечивается постоянная степень разбавления. Поскольку на баланс моментов движения влияют температура на выходе TT и перепад давлений между EP и DT, фактическая степень разбавления при малой нагрузке будет несколько ниже, чем при большой нагрузке.
Регулятор расхода может быть использован для управления расходом через выходной нагнетатель PB и (или) входной нагнетатель SB. Он может управляться сигналами датчиков расхода отработавших газов, воздуха на всасывании или топлива и (или) перепада давлений CO2 или NOx.
Если используется подача сжатого воздуха
(рисунок 17), то FC2 непосредственно управляет его расходом.
В качестве расходомера используется газовый счетчик или другой прибор для измерения расхода разбавляющего воздуха. Если выходной нагнетатель PB калиброван по расходу, то использовать FM1 необязательно.
В качестве расходомера используется газовый счетчик или другой прибор для измерения расхода разбавленных отработавших газов. Если входной нагнетатель SB калиброван по расходу, использование FM2 необязательно.
Предназначен для регулирования расхода разбавляющего воздуха. PB может управляться регуляторами расхода FC1 или FC2. При использовании поворотной заслонки PB не нужен. PB может быть использован для измерения подачи разбавляющего воздуха при соответствующей калибровке.
Применяется только в системах фракционного пробоотбора. SB может быть использован для дозирования подачи разбавленных отработавших газов при условии соответствующей калибровки.
Разбавляющий воздух рекомендуется фильтровать и очищать, пропуская его через древесный уголь для предотвращения отложений углеводородов. Температура разбавляющего воздуха должна быть выше 288 К (15 °C), кроме того, разбавляющий воздух может быть осушен. По требованию изготовителя двигателя может быть организован пробоотбор разбавляющего воздуха в соответствии с общепринятой инженерной практикой с целью определения фонового уровня загрязнения его частицами (см.
12.4).
Смесительный туннель:
- должен иметь длину, достаточную для того, чтобы обеспечить полное перемешивание отработавших газов с разбавляющим воздухом в условиях турбулентного потока;
- должен быть изготовлен из нержавеющей стали;
- должен быть не менее 75 мм в диаметре при использовании фракционного пробоотбора;
- должен быть не менее 25 мм в диаметре при использовании полного пробоотбора;
- может нагреваться до температуры (стенок) не более 325 К (52 °C) с помощью или прямого нагрева, или предварительного нагрева разбавляющего воздуха при условии, что температура разбавляющего воздуха не превышает 325 К (52 °C), перед вводом отработавших газов в смесительный туннель;
- может быть изолирован.
Должно быть обеспечено тщательное перемешивание отработавших газов с разбавляющим воздухом. Для систем фракционного пробоотбора после ввода их в действие качество смешивания должно проверяться путем определения профиля туннеля по CO2 при работающем двигателе (измерения должны выполняться не менее чем в четырех равноотстоящих друг от друга точках). В случае необходимости может быть использовано смесительное отверстие.
Примечание - Если температура окружающего воздуха в районе смесительного туннеля (DT) ниже 293 К (20 °C), должны быть приняты меры для предотвращения потери частиц на холодных стенках смесительного туннеля. Рекомендуется обеспечить нагрев и (или) изоляцию смесительного туннеля для поддержания температуры его стенок в указанных выше пределах.
При большом нагружении двигателя смесительный туннель следует охлаждать безопасным способом, например, с помощью вентилятора, при условии, что температура охлаждающей среды не менее 293 К (20 °C).
Мощность теплообменника должна быть достаточной для того, чтобы поддерживать температуру на входе входного нагнетателя SB равной средней рабочей температуре, наблюдаемой при испытаниях, с погрешностью не более +/- 11 К (+/- 10 °C).
17.2.2 Полнопоточная система разбавления
Система разбавления описана применительно к методу отбора проб постоянного объема (CVS) с разбавлением всего потока отработавших газов. Должен измеряться общий объем смеси отработавших газов и разбавляющего воздуха. Для этого может быть использована система или с PDP, или с CFV.
Для последующего сбора частиц проба разбавленных отработавших газов направляется в систему пробоотбора частиц (см.
17.3, рисунки 20 и
21). Если она направляется сразу в систему пробоотбора частиц, такой метод называется одноступенчатым разбавлением. Если проба разбавляется еще раз во втором смесительном туннеле, это называется двухступенчатым разбавлением. Двухступенчатое разбавление может быть полезно, если одноступенчатое разбавление не позволяет обеспечить нужную температуру поверхности. Хотя система двухступенчатого разбавления используется именно для разбавления отработавших газов, здесь она классифицируется как система пробоотбора частиц (см.
17.3, рисунок 21), поскольку большинство ее компонентов характерны для обычной системы пробоотбора частиц.
Смесительный туннель полнопоточной системы разбавления может быть использован также и для определения газообразных вредных выбросов. Поэтому пробоотборники для газообразных выбросов в перечне компонентов на
рисунке 19 отсутствуют. Соответствующие требования приведены в
16.2 для основных компонентов отработавших газов, в
16.5 - для метанола и в
16.6 - для формальдегида.
a - анализатор, см.
рисунок 4;
b - фон;
c - отработавшие
газы;
d - см.
рисунок 20;
e - в систему пробоотбора,
f - при использовании EFC; g - факультативно; h - или-или;
i - выпуск; j - разбавляющий воздух
Рисунок 19 - Полнопоточная система разбавления
Весь объем отработавших газов смешивается с разбавляющим воздухом в смесительном туннеле DT. Расход разбавленных отработавших газов измеряется или с помощью объемного насоса PDP, или с помощью трубки Вентури с критическим истечением. Для пропорционального пробоотбора частиц и для определения расхода могут быть использованы или теплообменник HE, или система электронной компенсации расхода EFC. Поскольку при определении массы частиц используется весь поток разбавленных отработавших газов целиком, в расчете степени разбавления нет необходимости.
EP - выпускная труба
Длина выпускной трубы, считая от конца выпускного патрубка двигателя, выхода турбокомпрессора или устройства доочистки отработавших газов до смесительного туннеля, не должна превышать 10 м. Если длина системы превышает 4 м, то все трубки длиной более 4 м должны быть изолированы в своей части, выступающей за 4 м, за исключением встроенного дымомера (при его наличии). Толщина изоляции должна быть не менее 25 мм. Теплопроводность изоляции не должна превышать 0,1 Вт/(м·К) при температуре 673 К (400 °C). Для уменьшения тепловой инерции выпускной трубы рекомендуется, чтобы отношение толщины ее стенок к диаметру не превышало 0,015. Использование гибких секций допускается при отношении длины к диаметру не более 12.
PDP - объемный насос
Объемный насос используется для измерения полного расхода разбавленных отработавших газов, который вычисляется по числу оборотов насоса и его объемной производительности. PDP, как и система впуска разбавляющего воздуха, не должны приводить к искусственному снижению противодавления на выпуске. Статическое противодавление на выпуске при действующей системе PDP должно быть равным с точностью до +/- 1,5 кПа статическому давлению, измеренному при отключенной системе PDP на том же двигателе, работающем с той же нагрузкой. Температура газовой смеси непосредственно перед PDP должна быть равна с точностью до +/- 6 К (+/- 6 °C) средней рабочей температуре, наблюдаемой при испытаниях, в отсутствие какой-либо компенсации расхода. Компенсация расхода может использоваться, если температура на входе PDP не превышает 323 К (50 °C).
CFV - расходомер Вентури с критическим истечением
CFV измеряет общий расход разбавленных отработавших газов, поддерживая постоянный расход через дроссель (критическое истечение). Статическое противодавление на выпуске при действующей системе CFV должно быть равным с точностью до +/- 1,5 кПа статическому давлению, измеренному при отключенной системе CFV на том же двигателе, работающем с той же частотой вращения и той же нагрузкой. Температура газовой смеси непосредственно перед CFV должна быть равна с точностью до +/- 11 К (+/- 11 °C) средней рабочей температуре, наблюдаемой при испытаниях, в отсутствие какой-либо компенсации расхода.
SSV - расходомер Вентури с дозвуковым истечением
SSV измеряет общий расход разбавленных отработавших газов, используя расход через расходомер Вентури дозвуковым истечением как функцию давления и температуры на входе, а также перепада давлений между входом и соплом расходомера Вентури. Статическое противодавление на выпуске с действующей системой SSV должно быть равным с точностью до +/- 1,5 кПа статическому давлению, измеренному при отключенной системе SSV на том же двигателе, работающем с той же частотой вращения и той же нагрузкой. Температура газовой смеси непосредственно перед CFV должна быть равна с точностью до +/- 11 К (+/- 11 °C) средней рабочей температуре, наблюдаемой при испытаниях, в отсутствие какой-либо компенсации расхода.
HE - теплообменник (при использовании EFC необязателен)
Мощность теплообменника должна быть достаточной для того, чтобы поддерживать температуру в указанных выше границах.
EFC - электронный компенсатор расхода (при использовании HE необязателен)
Если температура на входе PDP или CFV не укладывается в указанные выше пределы, то для непрерывного измерения расхода нужны система компенсации расхода и регулятор пропорционального пробоотбора в системе пробоотбора частиц. Для этого используются непрерывные сигналы по расходу, по которым корректируется расход пробы через фильтры частиц (см.
рисунки 20 и
21).
DT - смесительный туннель
Смесительный туннель:
- должен иметь диаметр, достаточно малый для турбулизации потока (число Рейнольдса более 4000), и длину, достаточную для полного перемешивания отработавших газов с разбавляющим воздухом (для этого можно использовать смесительное отверстие);
- должен быть не менее 75 мм в диаметре;
- может быть изолирован.
Отработавшие газы в точке их отвода в смесительный туннель должны двигаться по ходу основного потока, также должно быть обеспечено их тщательное перемешивание.
При использовании одноступенчатого разбавления проба из смесительного туннеля направляется в систему пробоотбора частиц (см.
17.3, рисунок 20). Пропускная способность PDP или CFV должна быть достаточной для поддержания температуры разбавленных отработавших газов непосредственно перед фильтром частиц в пределах от 315 К (42 °C) до 325 К (52 °C).
При использовании двухступенчатого разбавления проба из смесительного туннеля направляется во второй смесительный туннель, где разбавляется снова, после чего направляется в фильтры пробоотбора (см.
17.3, рисунок 21).
Пропускная способность PDP или CFV должна быть достаточной для поддержания температуры разбавленных отработавших газов в зоне пробоотбора смесительного туннеля 464 К (191 °C). Вторая ступень разбавления должна обеспечивать подачу разбавляющего воздуха, достаточную для поддержания температуры вторично разбавленных отработавших газов непосредственно перед фильтром частиц в пределах от 315 К до 325 К (от 42 °C до 52 °C).
DAF - фильтр разбавляющего воздуха
Разбавляющий воздух рекомендуется фильтровать и очищать, пропуская его через древесный уголь, для предотвращения отложений углеводородов. Температура разбавляющего воздуха должна быть выше 288 К (15 °C), кроме того, разбавляющий воздух может быть осушен. По требованию изготовителя двигателя может быть организован пробоотбор разбавляющего воздуха в соответствии с общепринятой инженерной практикой с целью определения фонового уровня загрязнения его частицами (см.
12.4).
PSP - пробоотборник частиц
Пробоотборник представляет собой входную часть PTT; при этом он:
- должен быть обращен открытым концом к потоку, должен быть ориентирован по оси смесительного туннеля DT системы (см.
17.2) и должен находиться в точке, где разбавляющий воздух и отработавшие газы хорошо перемешаны, т.е. на расстоянии, равном примерно 10 диаметрам туннеля от точки подачи отработавших газов в смесительный туннель по ходу потока;
- должен иметь внутренний диаметр не менее 12 мм;
- может нагреваться до температуры (стенок) не более 325 К (52 °C) путем прямого нагрева или путем предварительного нагрева разбавляющего воздуха при условии, что температура разбавляющего воздуха не превышает 325 К (52 °C), перед вводом отработавших газов в смесительный туннель;
- может быть изолирован.
17.3 Система пробоотбора частиц
Система отбора проб на частицы используется для сбора частиц на специальном фильтре. При использовании метода частичнопоточного разбавления с полным пробоотбором, подразумевающего пропускание через фильтры всего объема пробы разбавленных отработавших газов, системы разбавления (см.
17.2.1, рисунки 13 и
17) и пробоотбора обычно образуют единое целое. При использовании метода частичнопоточного или полнопоточного разбавления с фракционным пробоотбором, подразумевающего пропускание через фильтры только части объема пробы разбавленных отработавших газов, системы разбавления (см.
17.2.1, рисунки 10 -
12,
14 -
16 и
18, а также
17.2.2, рисунок 19) и пробоотбора обычно выполняются в виде отдельных узлов. В настоящем стандарте система двухступенчатого разбавления
(рисунок 21), входящая в полнопоточную систему разбавления, рассматривается как вариант обычной системы пробоотбора частиц, показанной на
рисунке 20. Система двухступенчатого разбавления включает в себя все основные компоненты системы пробоотбора частиц, такие как держатели фильтров и насос пробоотбора, а также некоторые дополнительные элементы, например устройство подачи разбавляющего воздуха и второй смесительный туннель.
Рекомендуется, чтобы насос пробоотбора не выключался в течение всего цикла испытаний, чтобы не создавать помех для замкнутых контуров регулирования. В случае применения метода одного фильтра должна использоваться система байпаса для пропускания проб через фильтры пробоотбора, когда это необходимо. Влияние переключений на работу замкнутых контуров регулирования должно быть сведено к минимуму.
a - из смесительного туннеля DT
Рисунок 20 - Система пробоотбора частиц
Отбор пробы разбавленных отработавших газов из смесительного туннеля DT полно- или неполнопоточной системы разбавления производится с помощью насоса пробоотбора P через пробоотборник частиц PSP и передаточную трубку частиц PTT. Проба проходит через держатель фильтра (фильтров) FH, в котором находятся фильтры частиц. Расход пробы регулируется с помощью регулятора FC3. При наличии электронной компенсации расхода EFC (см.
рисунок 19) расход разбавленных отработавших газов используется в качестве сигнала управления FC3.
b - факультативно; c - выпуск; d - разбавляющий воздух
Рисунок 21 - Система вторичного разбавления
и пробоотбора частиц (только полнопоточная)
Проба разбавленных отработавших газов поступает из смесительного туннеля DT полнопоточной системы разбавления через пробоотборник частиц PSP и передаточную трубку частиц PTT во второй смесительный туннель SDT, где происходит ее вторичное разбавление. Далее проба проходит через держатель фильтра (фильтров) FH, в котором находятся фильтры частиц. Расход разбавляющего воздуха обычно постоянен, а расход пробы регулируется с помощью регулятора FC3. При наличии электронной компенсации расхода EFC (см.
рисунок 19) полный расход разбавленных отработавших газов используется в качестве сигнала управления FC3.
PSP - пробоотборник частиц
Пробоотборник частиц (на рисунках не показан), является направляющей частью передаточной трубки частиц PTT.
Пробоотборник:
- должен быть обращен открытым концом к потоку и установлен в точке, где разбавляющий воздух и отработавшие газы хорошо перемешаны (см.
17.2), на расстоянии от входа в смесительный туннель, равном примерно 10 диаметрам туннеля;
- должен иметь внутренний диаметр не менее 12 мм;
- может нагреваться до температуры (стенок) не более 325 К (52 °C) путем прямого нагрева или путем предварительного нагрева разбавляющего воздуха при условии, что температура разбавляющего воздуха не превышает 325 К (52 °C) перед вводом отработавших газов в смесительный туннель;
- может быть изолирован.
PTT - передаточная трубка частиц
Длина передаточной трубки частиц должна быть как можно меньше и, в любом случае, не должна превышать 1020 мм. Данный размер означает:
- для частичнопоточной системы фракционного пробоотбора и полнопоточной системы одноступенчатого разбавления - расстояние от конца пробоотборника до держателя фильтра;
- для частичнопоточной системы полного пробоотбора - расстояние от смесительного туннеля до держателя фильтра;
- для частичнопоточной системы двухступенчатого разбавления - расстояние от конца пробоотборника до смесительного туннеля второй ступени.
Передаточная трубка:
- может нагреваться до температуры (стенок) не более 325 К (52 °C) путем прямого нагрева или путем предварительного нагрева разбавляющего воздуха при условии, что температура разбавляющего воздуха не превышает 325 К (52 °C) перед вводом отработавших газов в смесительный туннель;
- может быть изолирована.
SDT - смесительный туннель второй ступени (только рисунок 21)
Диаметр смесительного туннеля второй ступени не должен превышать 75 мм, а его длина должна быть достаточной для того, чтобы время пребывания пробы после второго разбавления было не менее 0,25 с. Держатель фильтра первой ступени должен быть расположен на расстоянии не более 300 мм от выхода из SDT.
Смесительный туннель второй ступени:
- может нагреваться до температуры (стенок) не более 325 К (52 °C) путем прямого нагрева или путем предварительного нагрева разбавляющего воздуха при условии, что температура разбавляющего воздуха не превышает 325 К (52 °C) перед вводом отработавших газов в смесительный туннель;
- может быть изолирован.
FH - держатель фильтра (фильтров)
Должен удовлетворять требованиям
7.6.2.3. Держатель фильтра (фильтров):
- может нагреваться до температуры (стенок) не более 325 К (52 °C) путем прямого нагрева или путем предварительного нагрева разбавляющего воздуха при условии, что температура разбавляющего воздуха не превышает 325 К (52 °C) перед вводом отработавших газов в смесительный туннель;
- может быть изолирован.
Основные и запасные (если таковые имеются) фильтры могут помещаться как в раздельных корпусах, так и в общем корпусе.
P - насос пробоотбора
Расстояние между насосом пробоотбора частиц и смесительным туннелем должно быть достаточным для поддержания постоянной температуры газов на входе [с точностью до +/- 3 К (до +/- 3 °C)], если корректор расхода FC3 не используется.
DP - насос разбавляющего воздуха (только рисунок 21)
Насос разбавляющего воздуха должен быть расположен таким образом, чтобы разбавляющий воздух второй ступени поступал при температуре (298 +/- 5) К [(25 +/- 5) °C].
FC3 - регулятор расхода
Регулятор расхода должен использоваться для компенсации изменений расхода пробы частиц, вызванных колебаниями температуры и противодавления в тракте пробоотбора, если нет других способов такой компенсации. Регулятор расхода требуется при наличии электронного компенсатора расхода EFC (см.
рисунок 19).
FM3 - устройство для измерения расхода
Расстояние между насосом пробоотбора частиц и газовым счетчиком или расходомером пробы должно быть достаточным для поддержания постоянной температуры газов на входе с точностью до +/- 3 К (+/- 3 °C), если корректор расхода FC3 не используется.
Газовый счетчик или расходомер разбавляющего воздуха должен быть расположен таким образом, чтобы температура газа на входе поддерживалась постоянной с точностью до +/- 3 К (+/- 3 °C).
BV - шаровой клапан (факультативно)
Внутренний диаметр шарового клапана должен быть не меньше внутреннего диаметра передаточной трубки частиц PTT, а время его переключения не должно превышать 0,5 с.
Примечание - Если температура окружающего воздуха в районе PSP, PTT, SDT и FH ниже 293 К (20 °C), должны быть приняты меры для предотвращения потери частиц на холодных стенках указанных компонентов. Поэтому рекомендуется обеспечить нагрев и (или) изоляцию этих компонентов для поддержания их температуры в пределах, указанных в соответствующих технических описаниях.
При большой нагрузке двигателя указанные компоненты могут охлаждаться безопасным способом, например с помощью вентилятора, при условии, что температура охлаждающей среды не менее 288 К (15 °C).
(обязательное)
РАСЧЕТ МАССОВОГО РАСХОДА ОТРАБОТАВШИХ ГАЗОВ
И (ИЛИ) НАДДУВОЧНОГО ВОЗДУХА
Примечание - Единицы физических величин в формулах, приведенных в приложении A, не преобразованы в единицы системы СИ.
A.1 Общие положения
Формулы, приведенные в приложении A, предназначены для стехиометрических расчетов и расчета массового расхода отработавших газов по составу отработавших газов и топлива.
Все значения объемов относятся к стандартным условиям, т.е. 0 °C, 101,32 кПа.
В приложении A используются те же обозначения, что и в основной части стандарта.
Для CO
2, O
2, H
2O и N
2 значения концентрации приводятся в процентах от объема, для остальных величин - в ppm. Обозначения и сокращения, использованные в приложении A (помимо приведенных в
разделе 4), перечислены в
таблице A.1.
Таблица A.1
Обозначение | Наименование параметра | Ед. изм. |
qv | Объемный расход | м3/ч |
qvew | Объемный расход отработавших газов | м3/ч |
qvaw | Объемный расход влажного воздуха на впуске | м3/ч |
qved | Объемный расход сухих отработавших газов | м3/ч |
qvad | Объемный расход сухого воздуха на впуске | м3/ч |
qmgas | Массовый расход данного газа в составе отработавших газов | г/ч |
wox | Содержание кислорода в сухом воздухе на впуске | % масс. |
winert | Содержание инертных газов в сухом воздухе на впуске | % масс. |
A.2 Стехиометрические расчеты горения топлива; свойства топлив
A.2.1 Исходные данные для стехиометрических расчетов
В формулах настоящего приложения в качестве исходных данных использованы следующие величины: атомная масса, молярная масса и молярный объем. Конкретные числовые значения этих данных фигурируют, как правило, только в окончательных выражениях. Это сделано с целью облегчения вывода формул. К тому же с помощью общих формул проще учесть возможные различия этих числовых значений, приводимых различными источниками. Принятые величины исходных данных приведены в
таблице A.2.
Таблица A.2
Атомные массы, молярные массы и молярные объемы
Наименование параметра | Обозначение | Значение | Ед. изм. |
Атомная масса водорода | ArH | 1,007 94 | г/атом |
Атомная масса углерода | ArC | 12,011 | г/атом |
Атомная масса серы | ArS | 32,065 | г/атом |
Атомная масса азота | ArN | 14,006 7 | г/атом |
Атомная масса кислорода | ArO | 15,999 4 | г/атом |
Молярная масса воды | | 18,015 34 | г/моль |
Молярная масса двуокиси углерода | | 44,01 | г/моль |
Молярная масса окиси углерода | MrCO | 28,011 | г/моль |
Молярная масса кислорода | | 31,998 8 | г/моль |
Молярная масса азота | | 28,011 | г/моль |
Молярная масса оксида азота | MrNO | 30,008 | г/моль |
Молярная масса диоксида азота | | 46,01 | г/моль |
Молярная масса диоксида серы | | 64,066 | г/моль |
Молярный объем воды | | 22,401 | л/моль |
Молярный объем диоксида углерода | | 22,262 | л/моль |
Молярный объем оксида углерода | VmCO | 22,408 | л/моль |
Молярный объем кислорода | | 22,392 | л/моль |
Молярный объем азота | | 22,390 | л/моль |
Молярный объем оксида азота | VmNO | 22,391 | л/моль |
Молярный объем диоксида азота | | 21,809 | л/моль |
Молярный объем диоксида серы | | 21,891 | л/моль |
Все приводимые ниже волюметрические расчеты основаны на следующем допущении: все газы, участвующие в процессах впуска, сгорания и выхлопа, являются идеальными, и их сжимаемостью можно пренебречь. Следовательно, в соответствии с гипотезой Авогадро, молярный объем каждого из них составляет 22,414 л/моль (см.
таблицу A.3).
Примечание - Молярный объем газа зависит от взаимодействия его молекул при столкновениях. В случае идеального газа эти столкновения молекул носят чисто физический характер, тогда как для реального газа в момент столкновения на них действуют, кроме того, силы Ван-дер-Ваальса. Этот фактор оказывает влияние на молярный объем газа. В газовых смесях имеют место также столкновения между молекулами газов, чьи свойства ближе к идеальному газу, и таких газов, свойства которых ближе к реальному газу. Эти столкновения в большей степени определяются свойствами реального газа. Среди компонентов отработавших газов двигателя преобладает азот, являющийся практически идеальным газом, поэтому относительное число столкновений между компонентами реальных газов пренебрежимо мало.
Таблица A.3
Молярные объемы, используемые в настоящем стандарте
Наименование параметра | Обозначение | Значение | Ед. изм. |
Молярный объем воды | | 22,414 | л/моль |
Молярный объем диоксида углерода | | 22,414 | л/моль |
Молярный объем оксида углерода | VmCO | 22,414 | л/моль |
Молярный объем кислорода | | 22,414 | л/моль |
Молярный объем азота | | 22,414 | л/моль |
Молярный объем оксида азота | VmNO | 22,414 | л/моль |
Молярный объем диоксида азота | | 22,414 | л/моль |
Молярный объем диоксида серы | | 22,414 | л/моль |
Для стехиометрических расчетов рабочего процесса принят следующий состав воздуха на впуске:
a) концентрация инертных газов
winert = 76,8% масс., 79,0% об.
Примечание - В число инертных газов включен CO2 в количестве 0,061% масс., 0,04% об.
b) концентрация кислорода
wox = 23,2% масс., 21,0% об.
A.2.2 Общие формулы
A.2.2.1 Формулы, относящиеся к компонентам
Расчет массовой концентрации компонента cmgas, мг/м3, по его объемной концентрации cvgas, ppm:

(A.1)
где

- плотность компонента, г/м
3.
Плотность газа

, кг/м
3, может быть рассчитана по исходной молекулярной массе
Mrgas, г/моль, и молярному объему
Vmgas, л/моль:

(A.2)
A.2.2.2 Формулы, относящиеся к топливу
Химическая формула топлива может быть представлена в следующем виде:

. Коэффициенты

,

,

,

и

, определяющие состав топлива, находятся как молярные концентрации H, C, S, N и O относительно C (химическая формула топлива

, относящаяся к одному атому углерода на молекулу). Отношение к одному атому углерода на молекулу используется потому, что реальное число атомов углерода, приходящееся на одну среднюю молекулу топлива, для реальных топлив неизвестно. К безуглеродным видам топлива это соотношение неприменимо. Коэффициенты
WALF,
WBET,
WGAM,
WDEL и
WEPS, определяющие состав топлива, представляют собой массовую концентрацию H, C, S, N и O в топливе, выраженную в процентах. Соотношения между двумя видами представления данных выражаются формулами (при

):

(A.3)

(A.4)

(A.5)

(A.6)

(A.7)

(A.8)

(A.9)

(A.10)

(A.11)

(A.12)
где
Mrf - молекулярная масса усредненной молекулы топлива

:

(A.13)
A.2.2.3 Формулы, относящиеся к давлению насыщенного пара
Расчет давления насыщенного пара pa, кПа, в функции от температуры t, °C, по правилам Федерального Регистра
pa = exp(-12,150799·ln(t) - 8499,22·t-2 - 7423,1865·t-1 +
+ 96,1635147 + 0,024917646·t - 1,3160119·10-5·t2 -
- 1,1460454·10-8·t3 + 2,1701289·10-11·t4 -
- 3,610258·10-15·t5 + 3,8504519·10-18 -
- 1,4317·10-21·t7). (A.14)
Аналогичный результат дает упрощенная формула

(A.15)
A.2.2.4 Формула, относящаяся к концентрации сажи
Расчет концентрации сажи CCw, мг/м3, во влажных отработавших газах по известному показателю дымности SN по шкале Боша с помощью корреляции MIRA
CCw = (0,00976983·SN + 0,0234416·SN2 - 0,00728358·SN3 +
+ 0,00164618·SN4 - 0,0000895464·SN5)·1000. (A.16)
A.2.3 Уравнения реакций и формулы для стехиометрического горения топлива
A.2.3.1 Общие положения
В
A.2.3 описана стехиометрия горения топлива, содержащего H, C, S, N и O. При этом рассчитываются соотношения масс реагентов, а также стандартные объемы газообразных компонентов. Для каждого горючего элемента дается порождаемый им дополнительный объем (объем отработавших газов - объем воздуха). Суммирование этих дополнительных объемов дает общий дополнительный объем
ffw.
Исходя из этого выведены формулы для расчета остальных величин, относящихся к отработавшим газам (а именно, коэффициент пересчета с влажного на сухой газ, стехиометрический коэффициент избытка воздуха и коэффициент, зависящий от вида топлива ffd).
A.2.3.2 Сгорание водорода
Дополнительный объем, образующийся при сгорании
A.2.3.3 Сгорание углерода
Дополнительный объем, образующийся при сгорании
A.2.3.4 Сгорание серы
Дополнительный объем, образующийся при сгорании
A.2.3.5 Реакция с азотом
Дополнительный объем, образующийся при сгорании
A.2.3.6 Учет кислорода, содержащегося в топливе
Поскольку сгорание других элементов топлива с помощью приведенных выше формул рассчитывалось исходя из потребления кислорода воздуха, кислород, содержащийся в топливе, для сгорания не нужен, поэтому он может считаться свободным и фигурировать в качестве молекулярного кислорода в отработавших газах:
Дополнительный объем, образующийся при сгорании
A.2.3.7 Суммарный дополнительный объем ffw [м3/кг топлива]
| | ИС МЕГАНОРМ: примечание. В официальном тексте документа, видимо, допущена опечатка: рисунки A.2.4 и A.2.5 отсутствуют. | |
Параметры топлива
ffw [разница в объеме (в м
3) между объемом влажных отработавших газов и объемом воздуха на впуске на кг топлива] и соответствующая величина
ffd для сухих отработавших газов в дальнейшем используются при расчетах коэффициента поправки на влажность и плотность отработавших газов (см. рисунки A.2.4 и A.2.5). Величина
ffw может быть вычислена суммированием дополнительных объемов, образующихся при сгорании элементов топлива, рассчитываемых по формулам, приведенным в
пунктах A.2.3.2 -
A.2.3.6
ffw = 0,055594·wALF + 0,0080021·wDEL +
+ 0,0070046·wEPS. (A.17)
Для расчета объемного расхода отработавших газов Vew она может быть использована следующим образом:
qvew = qvaw + qmf·ffw. (A.18)
Величина
ffw используется также для расчета плотности влажных отработавших газов

и коэффициента поправки на влажность
kwr.
A.2.3.8 Расчет коэффициента ffd по ffw
Коэффициент ffd может быть использован для расчета объема сухих отработавших газов по формуле
qved =
qvad +
ffd·
qmf. (A.19)
Величина ffd всегда меньше нуля, это отражает тот факт, что объем сухих отработавших газов всегда меньше, чем объем воздуха на впуске.
На основании
(A.19) можно вывести следующую зависимость

(A.20)
Объем влаги, образующейся при сгорании, который следует вычесть из общего изменения объема при сгорании (qmf·fw), выражается формулами

(A.21)

(A.22)
ffd = -0,055593·
wALF + 0,008002·
wDEL +
+ 0,0070046·wEPS. (A.23)
A.2.3.9 Стехиометрическая потребность в воздухе A/Fst
Учитывая реакции элементов топлива, описанные в
A.2.3.2 -
A.2.3.6, стехиометрическая потребность в воздухе (т.е. масса воздуха, необходимая для сгорания 1 кг топлива) может быть выражена следующим образом:

(A.24)
С помощью выражения 1/wOX необходимая масса кислорода может быть преобразована в необходимую массу воздуха, тем самым учитываются инертные составляющие воздуха.
Подставляя числовые значения, получаем

(A.25)
A.2.4 Расчет коэффициента поправки на влажность kwr
A.2.4.1 Стехиометрическое сгорание
Коэффициент поправки на влажность используется для пересчета концентраций, измеренных в сухом состоянии, на стандартную влажность. kwr выражает также соотношение между объемами отработавших газов в сухом и влажном состоянии

(A.26)
Индекс "gas" означает отдельный компонент газовой смеси (например, CO). Здесь

следует понимать как содержание в отработавших газах воды, которая конденсируется в охлаждающей ванне системы газового анализа и тем самым удаляется из отработавших газов до производства замеров.

рассчитывается как суммарное количество воды, содержащейся в воздухе на впуске, и воды, образующейся при сгорании, из которой вычитается остальная вода, которая еще остается после охлаждающей ванны.

(A.27)

(A.28)

(A.29)
где pr - парциальное давление воды после охлаждающей ванны;
pr/pb - молярное содержание водяного пара (объемная доля водяного пара после охладителя); плотность сухого воздуха равна 1,293 кг/м3.
qvew = qvaw + qmf·ffw; (A.30)

(A.31)
Разделив числитель и знаменатель на 1000/qmad и подставляя известные значения молярных объемов, молекулярных и атомных масс, получаем формулу

(A.32)
Примечания
1 В ISO 8178-1:1996 коэффициент поправки на влажность
kwr рассчитывался с помощью промежуточного коэффициента
ffh, зависящего от вида топлива, по
формуле A.33.

(A.33)
2 От концепции использования
ffh было решено отказаться, поскольку
ffh зависит не только от вида топлива, но и от

, к тому же расчет по
формулам (A.31) или
(A.32) дает более точные результаты.
A.2.4.2 Неполное сгорание
Содержание воды в отработавших газах и коэффициент поправки на влажность kwr могут быть рассчитаны по известному составу отработавших газов следующим образом.
Концентрация воды (в %) может быть напрямую выведена из концентраций CO
2 и CO, принимая во внимание соотношение H/C, равное

(предполагая

), и тот факт, что одна молекула воды содержит два атома водорода. Кроме того, при определении концентрации водорода в отработавших газах необходимо вычесть водород, содержащийся в топливе, поскольку он в образовании воды участия не принимает. Следует учесть воду, содержащуюся во впускном воздухе, и воду, остающуюся после охладителя газов.

(A.34)

(A.35)
где концентрации H2O, H2 и CO2 выражены в процентах, а концентрация CO - в ppm.

(A.36)

(A.37)

(A.38)
где kW2 - содержание влаги во впускном воздухе, которое рассчитывается по следующей формуле

(A.39)
где Ha - влажность воздуха на впуске [г воды на кг сухого воздуха].
Концентрация водорода определяется из условия равновесия воды и газа по формуле, основанной на документе SAE J 1088

(A.40)
или

(A.41)
Этот метод расчета
kwr является предпочтительным для богатых смесей (с высоким содержанием CO), а также для измерения выбросов без прямого измерения расхода воздуха, поскольку расчет
kwr по
формуле (A.32) предполагает стехиометрическое сгорание, и при этом необходимо иметь данные по
qmad.
A.2.5 Расчет плотности сухих и влажных отработавших газов с помощью ffw и ffd
Плотность отработавших газов рассчитывается как частное от деления массы отработавших газов на их объем:

(A.42)

(A.43)

(A.44)
Расчет плотности сухих отработавших газов:

(A.45)

(A.46)
A.3 Расчет массового расхода отработавших газов по их составу (углеродный и кислородный баланс для топлив, содержащих C, H, S, N и O)
A.3.1 Введение
В настоящем приложении представлены методы углеродного и кислородного баланса, используемые для расчета массового расхода отработавших газов, что позволяет рассчитывать выбросы без измерения расходов воздуха и отработавших газов. Расчетные формулы, приводимые в
приложении A, относятся к концентрациям веществ в сухих отработавших газах, тогда как в ISO 8178-1:1996 были приведены соотношения для влажных отработавших газов. Такое изменение вызвано тем, что расчет массового расхода "сухим" методом дает более точные результаты, особенно там, где имеет место выраженное неполное сгорание (малые бензиновые двигатели).
Расчет массового расхода может быть использован для сравнения с результатами прямых измерений массовых расходов и контроля достоверности результатов испытаний.
Достаточно малое расхождение между расчетными и экспериментально полученными значениями расхода свидетельствует о правильности определения величин CO2 или O2 (отсутствие утечек в системе пробоотбора), о правильности измерения расхода воздуха (отсутствие утечек в трубных соединениях между двигателем и аппаратурой измерения расхода) и о правильности измерения расхода топлива.
Значительное расхождение между расчетными и экспериментально полученными значениями расхода может говорить о следующих возможных ошибках:
a) Измеренный расход воздуха меньше, чем вычисленный по методу углеродного баланса:
- утечка в системе пробоотбор выпуска, или
- утечка в аппаратуре измерения расхода воздуха, или
- слишком большой расход топлива (что маловероятно, за исключением режима холостого хода).
b) Измеренный расход воздуха больше, чем вычисленный по методу углеродного баланса:
- ошибка в калибровке анализатора выпуска, или
- ошибка в калибровке аппаратуры измерения расхода воздуха, или
- слишком малый расход топлива.
Примечание - Все три возможности, перечисленные в
b), менее вероятны, чем перечисленные в
a).
При расчетах выбросов методом углеродного или кислородного баланса наличие утечки в системе пробоотбора выпуска слабо влияет на результат, ввиду того, что в данном случае влияние слишком малой концентрации уравновешивается влиянием слишком больших (расчетных) расходов отработавших газов, так что оба эти эффекта взаимно компенсируются.
При вычислениях по
A.3.2 и
A.3.3 предполагается, что известны расход топлива, его состав и величины концентрации компонентов отработавшего газа. Это относится к дизельным топливам, содержащим H, C, S, O и N в известных пропорциях.
A.3.2 Расчет массового расхода отработавших газов на основе углеродного баланса
A.3.2.1 Общие положения
В этом разделе рассматривается метод углеродного баланса в двух вариантах: расчет методом последовательных приближений (многошаговый) и расчет в один шаг. Расчет в один шаг добавлен в настоящее издание ISO 8178, так как пользоваться им легче, чем многошаговым методом.
A.3.2.2 Углеродный баланс: расчет методом последовательных приближений
Для расчета
qmed (см. следующий раздел) необходимо знать величины

и
kwr, которые сами зависят от
qmad и, следовательно, от результата вычисления
qmed. Поэтому расчет методом последовательных приближений происходит в следующем порядке. На основе предварительных значений

и
kwr (например, 1,34 кг/м
3 и 1 соответственно) рассчитываются значения
qmed; по ним рассчитываются значения
qmad, а уже по ним - значения

и
kwr. На основании этих почти точных значений

и
kwr на следующем шаге итерации по тем же формулам вычисляются достаточно точные значения всех необходимых величин, поэтому в большинстве случаев следующий - третий - шаг итерации оказывается излишним.
A.3.2.2.1 Формулы для расчета расхода отработавших газов
Для расчета расхода отработавших газов по методу углеродного баланса используются следующие формулы:
| | ИС МЕГАНОРМ: примечание. Формула дана в соответствии с официальным текстом документа. | |

(A.47)

(A.48)

(A.49)
Подстановка в
формулу (A.47) численных значений дает формулу для случая неполного сгорания

(A.50)
Для случая полного сгорания

(A.51)
Объединяя
формулы (A.50),
(A.48) и
(A.49) и допуская некоторые упрощения [пренебрегая, в частности, несгоревшей сажей и предполагая, что температура в охладителе постоянна и равна 4 °C, т.е. 1/(1 -
pr/
pb) = 1,008], получаем упрощенную формулу для расчета массового расхода влажных отработавших газов

(A.52)
Для наиболее типичного случая сжигания дизельного топлива со следующими характеристиками:
wBET = 86,2% (по массе) и

(коэффициент избытка воздуха равен 2), можно применить упрощенную формулу

(A.53)
A.3.2.2.2 Вывод формул
Количество углерода (г/ч), попадающего в двигатель с топливом, равно
qmf·wBET·10. (A.54)
Количество углерода (г/ч), попадающего в двигатель с всасываемым воздухом, равно

[см.
формулу (A.57)]. Количество углерода (г/ч), уходящего из двигателя, равно
| | ИС МЕГАНОРМ: примечание. Формула дана в соответствии с официальным текстом документа. | |

(A.55)
Приводимые в следующих формулах количества отдельных компонентов газовой смеси выражены в г/ч

(A.56)
В
формуле (A.56) масса выбросов CO
2 рассчитывается по их объемной доле путем умножения на соотношение плотностей газов (CO
2/сухие отработавшие газы). Плотность газа приводится в виде отношения молекулярного веса к молекулярному объему. Количества других компонентов подсчитываются аналогично по формулам:

(A.57)

(A.58)

(A.59)

(A.60)
Из условия углеродного баланса (масса входящего углерода равна массе выходящего углерода) следует

(A.61)
Подставляя в
формулу (A.61) величину
qmed, рассчитанную из условия углеродного баланса, получаем

(A.62)
A.3.2.3 Углеродный баланс: одношаговый расчет
Процедура многошагового расчета представляется излишне сложной, поэтому ее можно несколько упростить, объединив два описанных выше шага в один. Для всех испытанных видов топлива разница в результатах многошагового и одношагового расчетов не превышала +/- 0,2%.
A.3.2.3.1 Применяемые формулы
Для одношагового расчета массового расхода влажных отработавших газов используется формула

(A.63)
где

(A.64)
Можно также использовать формулу, которая выглядит еще проще

(A.65)
Примечание -
Формула (A.65) представляет собой упрощенный вариант
формулы A.63, при этом потери в точности из-за упрощения оказываются незначительными.
A.3.2.3.2 Вывод формул

(A.66)
Если подставить значения pb = 1013 мбар и pr = 7,5 мбар (при температуре охладителя 4 °C), или 1/(1 - pr/pb) = 1,008, а также kwr = 0,93 и cCw = 0, формула приобретает еще более простой вид

(A.67)
где

(A.68)

(A.69)

(A.70)
b) Расчет плотности сухих отработавших газов

по соотношению q
mad/q
mf из
(A.70)

(A.71)

(A.72)
и окончательно

(A.73)
Здесь

- предварительное значение плотности сухих отработавших газов (рекомендованное значение:

), которое здесь уточняется до окончательного значения

, используемого на следующем шаге.
c) Использование

в расчете массового расхода отработавших газов

(A.74)
и подставляя

(A.75)
приходим к виду

(A.76)
Подстановка в эту формулу значения

из
(A.73) дает в окончательном виде формулы, приведенные в
A.3.2.3.1.
A.3.3 Кислородный баланс: расчет методом последовательных приближений
A.3.3.1 Общие положения
Метод кислородного баланса дает несколько

погрешность по сравнению с теоретическим расчетом массового расхода отработавших газов (до 1%, тогда как погрешность метода углеродного баланса менее 0,2%). Поэтому метод углеродного баланса является предпочтительным. Однако метод кислородного баланса может использоваться как способ дополнительной проверки результатов, полученных другими методами.
A.3.3.2 Применение формул
Для расчета расхода отработавших газов по методу кислородного баланса допустимо использовать формулу

(A.77)
которая после подстановки приобретает вид

(A.78)

(A.79)

(A.80)
и

(A.81)
При полном сгорании топлива формула выглядит упрощенно

(A.82)
Подставляя конкретные значения

(A.83)
Упрощенный вид формулы при полном сгорании топлива

(A.84)
f2 = wALF·7,9367 + wBET·2,6641 + wGAM·0,9979. (A.85)
A.3.3.3 Вывод формул
Количество кислорода (г/ч), попадающего в двигатель с воздухом и топливом, равно
qmad·wox·10 + qmf·wEPS·10. (A.86)
Суммируя общее количество кислорода (свободного и химически связанного), попадающего в двигатель из всех источников, получаем формулу для расчета количества кислорода (г/ч), уходящего из двигателя

(A.87)
Приводимые в следующих формулах количества отдельных компонентов газовой смеси выражены в г/ч.

(A.88)

(A.89)

(A.90)

(A.91)

(A.92)

(A.93)

(A.94)

(A.95)

(A.96)
Из условия кислородного баланса (масса кислорода на впуске равна массе кислорода на выпуске) следует

(A.97)
Определив следующие факторы

(A.98)

(A.99)

(A.100)
A.4 Вывод выражения для коэффициента, зависящего от вида топлива kf
Нижеследующие формулы являются основными при использовании метода кислородного баланса применительно к системе частичнопоточного измерения частиц (см.
15.2.3)

(A.101]
и

(A.102)
где qmedf определяется как массовый расход разбавленных отработавших газов в эквивалентном полнопоточном смесительном туннеле (т.е. с той же степенью разбавления).
Углеродный баланс предполагает, что количество углерода, поступающего в двигатель с топливом, рассчитанное по формуле
qmf·wBET·10 (г/ч), (A.103)
равно количеству углерода, находящегося в разбавленных отработавших газах, рассчитанному по концентрации CO2 в разбавленных отработавших газах (минус концентрация CO2 в разбавляющем воздухе) по следующей формуле

(A.104)
Из условия баланса (вход = выход) с учетом
выражения A.102, получаем формулу для определения
kf

(A.105)
Плотность разбавленных отработавших газов

можно рассчитать по плотности разбавляющего воздуха (1,293 кг/м
3) с учетом его влажности

(A.106)
где коэффициент
kwe определяется из
14.3.
Для сухого разбавляющего воздуха высокой степени разбавления

,

и
ArC = 12,011 получаем простую формулу
kf = wBET·2,4129. (A.107)
Общая схема применения данных формул в различных вариантах расчетов вредных выбросов приведена на
рисунке A.1.
Рисунок A.1 - Воздух - топливо - отработавшие газы
(справочное)
ПРИМЕР ПРОГРАММЫ РАСЧЕТА
МАССОВОГО РАСХОДА ОТРАБОТАВШИХ ГАЗОВ
Пример программы расчета массового расхода отработавших газов по составу отработавших газов и топлива в соответствии с
приложением A дан в
таблицах B.1.1 -
B.1.5.
Эта программа может быть использована для расчетов массового расхода отработавших газов по известному составу топлива, воздуха на впуске (включая влажность) и составу отработавших газов в соответствии с
приложением A с помощью методов углеродного баланса и кислородного баланса. Метод углеродного баланса дается в двух вариантах: одношаговый метод (новый) и многошаговый метод (старый). Проверка расчетных методов с помощью экспериментальных данных, полученных при полном сгорании, показывает, что погрешность одношагового метода углеродного баланса менее 0,1%, для многошагового метода она равна в среднем 0,12%, а погрешность метода кислородного баланса в среднем составляет 0,5%.
Затемненные поля в
таблицах B.1.2 и
B.1.5 содержат исходные данные, а незатемненные поля - результаты расчетов.
Таблица B.1.1
Основные данные для расчета отработавших газов
Основные данные | Атомная масса/молярная масса, г/моль | Молярный объем, л/моль |
H | 1,007 94 | - |
C | 12,011 00 | - |
S | 32,060 00 | - |
N | 14,006 70 | - |
O | 15,999 40 | - |
Ar | 39,900 00 | - |
H2O | 18,015 34 | 22,401 0 |
CO2 | 44,010 00 | 22,262 0 |
O2 | 31,998 80 | 22,392 0 |
NO2 | 46,008 00 | 21,809 0 |
Инертные газы | 28,145 40 | 22,390 1 |
Таблица B.1.2
Состав топлива для расчета отработавших газов
Таблица B.1.3
Состав воздуха на впуске для расчета отработавших газов
Состав воздуха на впуске | % масс. |
Кислород | TAUDRY | 23,20 |
Инертные газы | ETADRY | 76,80 |
Таблица B.1.4
Постоянные, зависящие от состава топлива
для расчета отработавших газов
A/Fst | 14,567 8 | кг/кг |
ffw | 0,738 2 | отн. ед. |
ffd | -0,757 8 | отн. ед. |
kf | 207,30 | отн. ед. |
Mrf | - | г |
Таблица B.1.5
Пример расчета массового расхода отработавших газов
(справочное)
ТЕПЛОВОЙ РАСЧЕТ (ЛИНИЯ ПРОБООТБОРА)
C.1 Нагрев линии пробоотбора - пример расчета
Охлаждение передаточной трубки (TT) вызывает эффект термофоретического осаждения частиц. Количество осадка может быть рассчитано по формуле Киттельсона

(C.1)
где ce - концентрация частиц на выходе;
ci - концентрация частиц на входе;
Te - температура газа на выходе;
Ti - температура газа на входе.
a - коэффициент термической аккомодации (приспособления);
Aw - площадь поверхности стенки линии пробоотбора;
cg - скорость (средняя) газа в линии пробоотбора;
cp - удельная теплоемкость (при постоянном давлении) (Дж/кг·К);
d - диаметр линии пробоотбора;
l - длина линии пробоотбора;
m' - массовый расход (кг/с);
Nu - число Нуссельта;
p - давление газа (кг·м2/с);
Pr - число Прандтля;
Q' - потеря тепла газового потока (Вт);
Re - число Рейнольдса;
Tb - температура газа (среднемассовая);
Tw - температура стенки;

- вязкость (м
2·с
-1);

- теплопроводность газа (Вт/(м·К);

- плотность газа (кг/м
3);
Ф - тепловой поток (Вт/м2) через стенку.
Для расчета теплового потока линии пробоотбора может быть использована
формула C.2. При этом предполагается, что сечение линии пробоотбора постоянно.

(C.2)
где

(C.3)

(C.4)
С помощью этих формул рассчитывается коэффициент термической аккомодации a.
Далее, рассматривая массовый расход в линии пробоотбора как
m' = p·cg·d2·p/4, (C.5)
получаем потерю тепла газа между входом в линии пробоотбора и выходом из нее
Q' = m'·cp·(Ti - Te). (C.6)
Из условия энергетического баланса следует, что тепловой поток через стенку должен быть равен потере энергии газа. Это означает

(C.7)
Используя другое определение числа Нуссельта, можно вычислить разность между температурами стенки и газа по формуле

(C.8)
В следующем примере предполагается наличие термофоретического осаждения менее 5% частиц и соответственно
ce/ci >= 0,95;
Te/Ti >= 0,872;
Te >= Ti·0,872.
C.2 Расчет теплопередачи
Расчет основывается на предположении о полностью сформированном турбулентном течении в трубе с гладкими стенками.
Температура отработавших газов = 600 К = Tb1 (среднемассовая температура на входе).
Минимальная температура пробы на выходе, при которой термофоретическое осаждение не превышает 5%.
Tb2 = 600 К·(0,872) = 523,2 К.
Средняя

.
При усредненных условиях (561,5 К):

- плотность = 0,63 кг/м
3;
cp = 1043 Дж/(кг·К);

= 0,0445 Вт/(м·К);
pr = 0,68;
cg = 52 м/с;

= 4,4·10
-5 м
2/с.
Дополнительная информация:
- диаметр линии пробоотбора d = 0,01273 м;
- длина линии пробоотбора l = 1,524 м;
- площадь стенки линии Aw = 0,0609 м2;
- площадь поперечного сечения линии пробоотбора A = 0,1272·10-3 м2.
Массовый расход через линию пробоотбора
m' = dm/dt = p·cg·Aw = 0,63·52·0,0001272 = 0,004167 кг/с
Потери тепла через стенку рассчитываются следующим образом:
Q' = (dm/dt)cp·Tb = 0,004167·(1043)·(523 - 600) =
= -334,65 Вт.
Q' = (Q)·(Aw) = -334,65 Вт.
Tw = -36,29 + 523,2 = 486,91 К.
Следовательно, при данной величине удельного массового расхода температура стенок линии пробоотбора должна поддерживаться на уровне, как минимум, 487 К.
Рекомендуется соблюдать следующие соотношения между максимальной температурой отработавших газов и минимальной температурой стенок линии пробоотбора.
Таблица C.1
Рекомендуемые соотношения между максимальной температурой
отработавших газов и минимальной температурой стенок
Максимальная температура отработавших газов | Минимальная температура стенок |
К | °C | К | °C |
548 | 275 | 473 | 200 |
723 | 450 | 623 | 350 |
873 | 600 | 748 | 475 |
До того, как в линию пробоотбора начнет поступать газ, температура ее стенок должна стабилизироваться. Рекомендуется, чтобы при любой температуре отработавших газов потенциал для термофоретического осаждения не превышал 5%. Для этого нужно, чтобы температура пробы отработавших газов на выходе (т.е. на входе в передаточную трубку) составляла не менее 87% от температуры на входе в пробоотборник.
(справочное)
ОПРЕДЕЛЕНИЕ ЭКВИВАЛЕНТНОСТИ СИСТЕМЫ
Согласно
7.1 допускается также применение систем и анализаторов других типов, если они обеспечивают эквивалентные результаты. Эквивалентность системы должна подтверждаться анализом корреляции по семи (как минимум) точкам между рассматриваемой системой и одной из допускаемых настоящим стандартом эталонных систем, на основании испытаний с использованием соответствующего испытательного цикла. Применимые критерии эквивалентности -
F-критерий и двусторонний
t-критерий Стьюдента.
Этот статистический метод заключается в проверке истинности гипотезы о том, что генеральное среднеквадратическое отклонение и среднее значение выбросов, измеренных эталонной системой, не отличаются от тех же показателей указанных выбросов, измеренных проверяемой системой. Эта гипотеза должна проверяться на основе критериев
F и
t при уровне значимости 5%. Критические значения критериев
F и
t для 7 - 10 пар точек приведены в
таблице 6. Если значения критериев
F и
t, рассчитанные по приводимым ниже формулам, превышают критические, то проверяемая система не является эквивалентной.
Расчет производится в следующем порядке. Нижние индексы R и C относятся к эталонной и проверяемой системам соответственно.
a) Проведите не менее 7 испытаний с помощью проверяемой и эталонной систем, желательно - одновременно. Число проведенных испытаний должно быть обозначено соответственно nC и nR.
b) Рассчитайте средние значения xR и xC, а также соответствующие значения среднеквадратического отклонения sR и sC.
c) Рассчитайте значение F по формуле

(

значение среднеквадратического отклонения должно быть в числителе).
d) Рассчитайте значение t по формуле
e) Сравните вычисленные значения
F и
t с их критическими значениями для соответствующего числа испытаний, взятыми из
таблицы D.1. При

значении числа проб обратитесь к статистическим таблицам для уровня значимости 5% (доверительная вероятность 95%).
f) Определите число степеней свободы (df) по формулам:
для
F-критерия:

| | ИС МЕГАНОРМ: примечание. Текст дан в соответствии с официальным текстом документа. | |
для F-критерия: для t-критерия: df = nC + nR - 2.
Таблица D.1
F- и
t-критерии для различных размеров выборок
Размер выборки | F-критерий | t-критерий |
df | Fкритич. | df | tкритич. |
7 | 6/6 | 4,284 | 12 | 2,179 |
8 | 7/7 | 3,787 | 14 | 2,145 |
9 | 8/8 | 3,438 | 16 | 2,120 |
10 | 9/9 | 3,179 | 18 | 2,101 |
g) Определите эквивалентность по следующим критериям:
- если F < Fкритич. и t < tкритич., то проверяемая система эквивалентна эталонной согласно настоящему стандарту;
- если F >= Fкритич. и t >= tкритич., то проверяемая система неэквивалентна эталонной согласно настоящему стандарту.
(справочное)
ПАРАМЕТРЫ И ПОСТОЯННЫЕ, ЗАВИСЯЩИЕ ОТ ВИДА ТОПЛИВА
Таблица E.1
Постоянные, зависящие от вида топлива
Топливо | Элемент | % масс. | Молярное соотношение | Параметр | Значение |
Дизельное | H | 13,50 | 1,860 0 | A/Fst | 14,550 7 |
C | 86,49 | 1,000 0 | ffw | 0,750 5 |
S | 0,01 | 0,000 0 | ftd | -0,750 4 |
N | 0,00 | 0,000 0 | kf | 208,691 |
O | 0,00 | 0,000 0 | Mrf | 13,887 2 |
RME | H | 12,00 | 1,852 8 | A/Fst | 12,504 8 |
C | 77,20 | 1,000 0 | ffw | 0,742 8 |
S | 0,00 | 0,000 0 | ftd | -0,591 4 |
N | 0,00 | 0,000 0 | kf | 186,275 |
O | 10,80 | 1,105 0 | Mrf | 15,558 3 |
Метанол | H | 12,50 | 3,972 1 | A/Fst | 6,427 3 |
C | 37,50 | 1,000 0 | ffw | 1,045 2 |
S | 0,00 | 0,000 0 | ftd | -0,344 6 |
N | 0,00 | 0,000 0 | kf | 90,483 8 |
O | 50,00 | 1,001 0 | Mrf | 32,029 3 |
Этанол | H | 13,10 | 2,993 4 | A/Fst | 8,972 2 |
C | 52,15 | 1,000 0 | ffw | 0,971 7 |
S | 0,00 | 0,000 0 | ftd | -0,484 8 |
N | 0,00 | 0,000 0 | kf | 125,832 |
O | 34,75 | 0,500 2 | Mrf | 23,031 6 |
Природный газ | H | 19,30 | 3,795 2 | A/Fst | 13,479 5 |
C | 60,60 | 1,000 0 | ffw | 1,231 9 |
S | 0,00 | 0,000 0 | ftd | -0,913 9 |
N | 18,20 | 0,257 5 | kf | 146,221 |
O | 1,90 | 0,023 5 | Mrf | 19,820 1 |
Пропан | H | 18,30 | 2,669 2 | A/Fst | 15,642 3 |
C | 81,70 | 1,000 0 | ffw | 1,017 4 |
S | 0,00 | 0,000 0 | ftd | -1,017 2 |
N | 0,00 | 0,000 0 | kf | 197,133 |
O | 0,00 | 0,000 0 | Mrf | 14,701 3 |
Бутан | H | 17,30 | 2,492 8 | A/Fst | 15,415 0 |
C | 82,70 | 1,000 0 | ffw | 0,961 8 |
S | 0,00 | 0,000 0 | ftd | -0,961 6 |
N | 0,00 | 0,000 0 | kf | 199,546 8 |
O | 0,00 | 0,000 0 | Mrf | 14,523 6 |
Бензин | H | 12,20 | 1,694 4 | A/Fst | 13,940 1 |
C | 85,80 | 1,000 0 | ffw | 0,692 3 |
S | 0,00 | 0,000 0 | ftd | -0,664 1 |
N | 0,00 | 0,000 0 | kf | 207,026 8 |
O | 2,00 | 0,017 5 | Mrf | 13,998 8 |
Водород | H | 100,00 | - | A/Fst | 34,209 8 |
C | 0,00 | - | ffw | 5,559 4 |
S | 0,00 | - | ftd | -5,558 6 |
N | 0,00 | - | kf | 0,000 0 |
O | 0,00 | - | Mrf | 2,015 9 |
Таблица E.2
Параметры отработавших газов, зависящие от EAF
Топливо | | Для сухого воздуха на впуске |
Плотность отработавших газов | kwr | Mrew, г/моль | ffh |
кг/м3 влаж. | кг/м3 сух. |
Дизельное | 1,00 | 1,295 5 | 1,365 7 | 0,882 5 | 29,023 | 1,818 4 |
1,35 | 1,294 8 | 1,345 9 | 0,913 5 | 29,009 | 1,848 3 |
2,00 | 1,294 3 | 1,328 1 | 0,943 2 | 28,996 | 1,877 0 |
3,00 | 1,293 8 | 1,316 1 | 0,964 3 | 28,987 | 1,897 4 |
4,00 | 1,293 6 | 1,310 3 | 0,975 1 | 28,982 | 1,907 8 |
5,00 | 1,293 5 | 1,306 8 | 0,981 6 | 28,979 | 1,914 1 |
RME | 1,00 | 1,296 8 | 1,369 2 | 0,879 3 | 29,053 | 1,601 1 |
1,35 | 1,295 9 | 1,348 5 | 0,910 9 | 29,032 | 1,631 3 |
2,00 | 1,295 0 | 1,329 9 | 0,941 3 | 29,012 | 1,660 4 |
3,00 | 1,294 3 | 1,317 4 | 0,963 0 | 28,997 | 1,681 1 |
4,00 | 1,294 0 | 1,311 2 | 0,974 0 | 28,990 | 1,691 6 |
5,00 | 1,293 8 | 1,307 5 | 0,980 7 | 28,985 | 1,698 0 |
Метанол | 1,00 | 1,234 6 | 1,364 0 | 0,775 6 | 27,661 | 1,483 9 |
1,35 | 1,247 7 | 1,344 6 | 0,827 7 | 27,954 | 1,553 9 |
2,00 | 1,261 0 | 1,327 2 | 0,880 7 | 28,252 | 1,625 1 |
3,00 | 1,271 0 | 1,315 5 | 0,920 4 | 28,475 | 1,678 3 |
4,00 | 1,276 2 | 1,309 8 | 0,941 2 | 28,592 | 1,706 3 |
5,00 | 1,279 4 | 1,306 4 | 0,954 0 | 28,664 | 1,723 5 |
Этанол | 1,00 | 1,260 6 | 1,363 7 | 0,822 9 | 28,243 | 1,651 0 |
1,35 | 1,268 2 | 1,344 3 | 0,866 4 | 28,413 | 1,705 3 |
2,00 | 1,275 7 | 1,327 1 | 0,909 4 | 28,581 | 1,759 0 |
3,00 | 1,281 2 | 1,315 4 | 0,940 8 | 28,704 | 1,798 2 |
4,00 | 1,284 1 | 1,309 7 | 0,957 0 | 28,768 | 1,818 5 |
5,00 | 1,285 8 | 1,306 3 | 0,966 9 | 28,806 | 1,830 9 |
Природный газ | 1,00 | 1,242 1 | 1,341 0 | 0,823 1 | 27,829 | 2,479 9 |
1,35 | 1,254 3 | 1,327 7 | 0,867 1 | 28,100 | 2,549 8 |
2,00 | 1,266 1 | 1,315 9 | 0,910 4 | 28,366 | 2,618 2 |
3,00 | 1,274 8 | 1,308 0 | 0,941 7 | 28,559 | 2,667 9 |
4,00 | 1,279 2 | 1,304 2 | 0,957 8 | 28,658 | 2,693 4 |
5,00 | 1,281 9 | 1,301 9 | 0,967 6 | 28,718 | 2,708 9 |
Пропан | 1,00 | 1,268 9 | 1,354 4 | 0,852 2 | 28,429 | 2,425 3 |
1,35 | 1,274 8 | 1,337 4 | 0,890 2 | 28,560 | 2,475 1 |
2,00 | 1,280 5 | 1,322 3 | 0,927 0 | 28,687 | 2,523 2 |
3,00 | 1,284 5 | 1,312 3 | 0,953 2 | 28,778 | 2,557 6 |
4,00 | 1,286 6 | 1,307 4 | 0,966 6 | 28,824 | 2,575 1 |
5,00 | 1,287 9 | 1,304 4 | 0,974 8 | 28,852 | 2,585 8 |
Бутан | 1,00 | 1,274 1 | 1,356 6 | 0,858 1 | 28,545 | 2,300 0 |
1,35 | 1,278 7 | 0,339 1 | 0,894 8 | 28,648 | 2,345 4 |
2,00 | 1,283 2 | 1,323 5 | 0,930 1 | 28,748 | 2,389 2 |
3,00 | 1,286 4 | 1,313 0 | 0,955 4 | 28,819 | 2,420 5 |
4,00 | 1,288 0 | 1,307 9 | 0,968 3 | 28,855 | 2,436 5 |
5,00 | 1,289 0 | 1,304 9 | 0,976 1 | 28,877 | 2,446 1 |
Бензин | 1,00 | 1,302 1 | 1,369 0 | 0,889 3 | 29,173 | 1,647 1 |
1,35 | 1,299 9 | 1,348 3 | 0,918 7 | 29,122 | 1,673 3 |
2,00 | 1,297 7 | 1,329 8 | 0,946 8 | 29,073 | 1,698 3 |
3,00 | 1,296 2 | 1,317 3 | 0,966 8 | 29,038 | 1,716 1 |
4,00 | 1,295 4 | 1,311 1 | 0,976 9 | 29,021 | 1,725 2 |
5,00 | 1,294 9 | 1,307 4 | 0,983 0 | 29,010 | 1,730 6 |
Водород | 1,00 | 1,099 7 | 1,257 1 | 0,659 3 | 24,639 | 11,872 8 |
1,35 | 1,143 1 | 1,268 2 | 0,737 6 | 25,610 | 12,432 5 |
2,00 | 1,187 2 | 1,277 2 | 0,817 1 | 26,598 | 13,001 6 |
3,00 | 1,220 1 | 1,282 8 | 0,876 6 | 27,336 | 13,427 1 |
4,00 | 1,237 4 | 1,285 5 | 0,907 8 | 27,723 | 13,650 5 |
5,00 | 1,248 1 | 1,287 1 | 0,927 0 | 27,962 | 13,788 2 |
<*> Коэффициент избытка воздуха. |
Таблица E.3
Влияние влажности воздуха на впуске
на параметры отработавших газов
Вид топлива | EAF | Параметр отработавших газов | Ед. измер. | Влажность воздуха на впуске, H, г/кг сухого воздуха |
0,0 | 2,0 | 4,0 | 6,0 | 8,0 | 10,0 | 10,7 | 12,0 |
Дизельное | 2,0 | Плотн. влаж. ОГ | кг/м3 | 1,294 4 | 1,292 9 | 1,291 4 | 1,289 9 | 1,288 4 | 1,286 9 | 1,286 4 | 1,285 4 |
kwr | | 0,943 4 | 0,940 4 | 0,937 5 | 0,934 6 | 0,931 8 | 0,928 9 | 0,927 9 | 0,926 1 |
Mrew | г/моль | 28,999 | 28,854 | 28,708 | 28,564 | 28,421 | 28,278 | 28,228 | 28,137 |
4,0 | Плотн. влаж. ОГ | кг/м3 | 1,293 7 | 1,292 2 | 1,290 6 | 1,289 1 | 1,287 6 | 1,286 1 | 1,285 6 | 1,284 6 |
kwr | | 0,979 0 | 0,975 9 | 0,972 9 | 0,969 8 | 0,966 8 | 0,963 8 | 0,962 7 | 0,960 8 |
Mrew | г/моль | 28,983 | 28,835 | 28,688 | 28,542 | 28,396 | 28,251 | 28,200 | 28,108 |
RME | 2,0 | Плотн. влаж. ОГ | кг/м3 | 1,295 0 | 1,293 4 | 1,291 9 | 1,290 4 | 1,289 0 | 1,287 5 | 1,287 0 | 1,286 0 |
kwr | | 0,941 3 | 0,938 4 | 0,935 5 | 0,932 6 | 0,929 8 | 0,926 9 | 0,925 9 | 0,924 1 |
Mrew | г/моль | 29,012 | 28,866 | 28,722 | 28,578 | 28,436 | 28,294 | 28,244 | 28,153 |
4,0 | Плотн. влаж. ОГ | кг/м3 | 1,294 0 | 1,292 5 | 1,290 9 | 1,289 4 | 1,287 9 | 1,286 4 | 1,285 9 | 1,284 9 |
kwr | | 0,977 9 | 0,974 8 | 0,971 7 | 0,968 7 | 0,965 7 | 0,962 7 | 0,961 6 | 0,959 7 |
Mrew | г/моль | 28,990 | 28,842 | 28,695 | 28,549 | 28,404 | 28,259 | 28,208 | 28,116 |
Метанол | 2,0 | Плотн. влаж. ОГ | кг/м3 | 1,261 0 | 1,259 7 | 1,258 4 | 1,257 1 | 1,255 8 | 1,254 5 | 1,254 0 | 1,253 2 |
kwr | | 0,877 4 | 0,874 8 | 0,872 2 | 0,869 6 | 0,867 0 | 0,864 5 | 0,863 6 | 0,861 9 |
Mrew | г/моль | 28,252 | 28,119 | 27,987 | 27,855 | 27,724 | 27,594 | 27,548 | 27,465 |
4,0 | Плотн. влаж. ОГ | кг/м3 | 1,276 2 | 1,274 8 | 1,273 3 | 1,271 9 | 1,270 5 | 1,269 1 | 1,268 6 | 1,267 7 |
kwr | | 0,944 9 | 0,942 1 | 0,939 2 | 0,936 4 | 0,933 5 | 0,930 7 | 0,929 7 | 0,927 9 |
Mrew | г/моль | 28,592 | 28,450 | 28,310 | 28,170 | 28,031 | 27,893 | 27,845 | 27,756 |
Этанол | 2,0 | Плотн. влаж. ОГ | кг/м3 | 1,275 7 | 1,274 3 | 1,272 9 | 1,271 5 | 1,270 1 | 1,268 7 | 1,268 3 | 1,267 4 |
kwr | | 0,908 0 | 0,905 2 | 0,902 5 | 0,899 8 | 0,897 0 | 0,894 3 | 0,893 4 | 0,891 7 |
Mrew | г/моль | 28,581 | 28,442 | 28,304 | 28,167 | 28,030 | 27,894 | 27,846 | 27,759 |
4,0 | Плотн. влаж. ОГ | кг/м3 | 1,284 1 | 1,282 6 | 1,281 1 | 1,279 6 | 1,278 2 | 1,276 7 | 1,276 2 | 1,275 3 |
kwr | | 0,960 8 | 0,957 9 | 0,954 9 | 0,952 0 | 0,949 0 | 0,946 1 | 0,945 1 | 0,943 2 |
Mrew | г/моль | 28,768 | 28,623 | 28,479 | 28,337 | 28,195 | 28,054 | 28,004 | 27,913 |
Природный газ | 2,0 | Плотн. влаж. ОГ | кг/м3 | 1,266 1 | 1,264 7 | 1,263 4 | 1,262 0 | 1,260 6 | 1,259 2 | 1,258 8 | 1,257 9 |
kwr | | 0,908 4 | 0,905 5 | 0,902 8 | 0,900 0 | 0,897 2 | 0,894 5 | 0,893 5 | 0,891 7 |
Mrew | г/моль | 28,366 | 28,227 | 28,089 | 27,951 | 27,814 | 27,678 | 27,630 | 27,543 |
4,0 | Плотн. влаж. ОГ | кг/м3 | 1,279 2 | 1,277 7 | 1,276 2 | 1,274 8 | 1,273 3 | 1,271 9 | 1,271 4 | 1,270 4 |
kwr | | 0,961 6 | 0,958 6 | 0,955 6 | 0,952 7 | 0,949 7 | 0,946 8 | 0,945 8 | 0,943 9 |
Mrew | г/моль | 28,658 | 28,513 | 28,369 | 28,226 | 28,084 | 27,943 | 27,893 | 27,803 |
Пропан | 2,0 | Плотн. влаж. ОГ | кг/м3 | 1,280 5 | 1,279 0 | 1,277 6 | 1,276 1 | 1,274 7 | 1,273 2 | 1,272 7 | 1,271 8 |
kwr | | 0,926 2 | 0,923 3 | 0,920 4 | 0,917 6 | 0,914 8 | 0,912 0 | 0,911 0 | 0,909 2 |
Mrew | г/моль | 28,687 | 28,544 | 28,402 | 28,260 | 28,210 | 27,980 | 27,931 | 27,841 |
4,0 | Плотн. влаж. ОГ | кг/м3 | 1,286 6 | 1,285 1 | 1,283 6 | 1,282 1 | 1,280 6 | 1,279 1 | 1,278 6 | 1,277 7 |
| | ИС МЕГАНОРМ: примечание. Значение в шестой графе дано в соответствии с официальным текстом документа. | |
|
| | kwr | | 0,970 5 | 0,67 5 | 0,964 4 | 0,961 4 | 0,958 4 | 0,955 5 | 0,954 4 | 0,952 5 |
Mrew | г/моль | 28,824 | 28,677 | 28,532 | 28,387 | 28,243 | 28,099 | 28,049 | 27,957 |
Бутан | 2,0 | Плотн. влаж. ОГ | кг/м3 | 1,283 2 | 1,281 7 | 1,280 2 | 1,278 8 | 1,277 3 | 1,275 9 | 1,275 4 | 1,274 5 |
kwr | | 0,929 5 | 0,926 6 | 0,923 8 | 0,920 9 | 0,918 1 | 0,915 3 | 0,914 3 | 0,912 5 |
Mrew | г/моль | 28,748 | 28,604 | 28,461 | 28,319 | 28,178 | 28,038 | 27,988 | 27,898 |
4,0 | Плотн. влаж. ОГ | кг/м3 | 1,288 0 | 1,286 5 | 1,285 0 | 1,283 5 | 1,282 0 | 1,280 5 | 1,280 0 | 1,279 0 |
kwr | | 0,972 2 | 0,969 1 | 0,966 1 | 0,963 0 | 0,960 0 | 0,957 1 | 0,956 0 | 0,954 1 |
Mrew | г/моль | 28,855 | 28,708 | 28,562 | 28,417 | 28,272 | 28,129 | 28,078 | 27,986 |
Бензин | 2,0 | Плотн. влаж. ОГ | кг/м3 | 1,297 7 | 1,296 2 | 1,294 7 | 1,293 1 | 1,291 6 | 1,290 1 | 1,289 6 | 1,288 7 |
kwr | | 0,946 9 | 0,944 0 | 0,941 1 | 0,938 2 | 0,935 3 | 0,932 4 | 0,931 4 | 0,929 6 |
Mrew | г/моль | 29,073 | 28,927 | 28,781 | 28,636 | 28,492 | 28,349 | 28,299 | 28,207 |
4,0 | Плотн. влаж. ОГ | кг/м3 | 1,295 4 | 1,293 8 | 1,292 3 | 1,290 8 | 1,289 2 | 1,287 7 | 1,287 2 | 1,286 2 |
kwr | | 0,980 8 | 0,977 7 | 0,974 6 | 0,971 6 | 0,968 5 | 0,965 5 | 0,964 4 | 0,962 5 |
Mrew | г/моль | 29,021 | 28,872 | 28,725 | 28,578 | 28,432 | 28,287 | 28,236 | 28,144 |
Водород | 2,0 | Плотн. влаж. ОГ | кг/м3 | 1,187 2 | 1,186 1 | 1,184 9 | 1,183 9 | 1,182 8 | 1,181 7 | 1,181 3 | 1,180 6 |
kwr | | 0,800 7 | 0,798 2 | 0,795 6 | 0,793 1 | 0,790 7 | 0,788 2 | 0,787 3 | 0,785 7 |
Mrew | г/моль | 26,598 | 26,472 | 26,348 | 26,224 | 26,101 | 25,978 | 25,935 | 28,856 |
4,0 | Плотн. влаж. ОГ | кг/м3 | 1,237 4 | 1,236 1 | 1,234 8 | 1,233 5 | 1,232 2 | 1,230 9 | 1,230 5 | 1,229 6 |
kwr | | 0,911 6 | 0,908 8 | 0,906 0 | 0,903 3 | 0,900 5 | 0,897 8 | 0,896 9 | 0,895 1 |
Mrew | г/моль | 27,723 | 27,586 | 27,450 | 27,315 | 27,180 | 27,046 | 26,999 | 26,913 |
(обязательное)
ПРОВЕРКА РАСХОДА УГЛЕРОДА
F.1 Введение
Источником почти всего содержащегося в отработавших газах углерода является топливо и почти весь этот углерод находится в отработавших газах в виде CO2. На этом основан метод проверки системы путем измерения количества CO2.
Расход углерода, попадающего в систему измерений состава отработавших газов, определяется по расходу топлива. Расход углерода в различных точках систем пробоотбора газообразных выбросов и частиц определяется по значениям концентрации CO2 и расхода газа в этих точках.
С этой точки зрения двигатель представляет собой источник углерода с известной производительностью, и, если тот же расход углерода наблюдается в выпускной трубе и на выходе частичнопоточной системы пробоотбора частиц, это позволяет сделать вывод как о герметичности системы, так и о точности измерения расхода. Преимущество такого способа проверки состоит в том, что в этом случае все компоненты работают в условиях, соответствующих реальным условиям эксплуатации двигателя по температурам и расходам.
Точки, где следует производить замеры расхода углерода, показаны на
рисунке F.1. Формулы для расчета расхода углерода для каждой точки приведены в
F.2 -
F.4.
1 - двигатель; 2 - частичнопоточная система измерений;
a - точка 1; b - точка 2; c - точка 3;
d - воздух; e - топливо
Рисунок F.1 - Точки измерения расхода углерода
F.2 Расход углерода, поступающего в двигатель (точка 1)
Для топлив с обобщенным составом

массовый расход углерода с поступающим в двигатель топливом выражается формулой

(F.1)
где qmf - массовый расход топлива (кг/с).
F.3 Расход углерода в составе неразбавленных отработавших газов (точка 2)
Массовый расход углерода в выпускной трубе двигателя определяется по концентрации CO2 в отработавших газах и массовому расходу отработавших газов по формуле

(F.2)
где

- концентрация влажного CO
2 в неразбавленных отработавших газах [%];

- концентрация влажного CO
2 в окружающем воздухе [% (порядка 0,04%)];
qmew - массовый расход влажных отработавших газов (кг/с);
Mr,e - молекулярная масса отработавших газов.
Если CO
2 измеряется для сухого состояния, то результат должен быть пересчитан для влажного состояния согласно
14.3.
F.4 Массовый расход углерода в частичнопоточной системе разбавления (точка 3)
Для частичнопоточной системы разбавления следует учитывать также коэффициент деления потока. Расход углерода определяется по концентрации CO2 в разбавленных газах, массовому расходу отработавших газов и расходу пробы в соответствии с формулой

(F.3)
где

- концентрация влажного CO
2 в разбавленных отработавших газах на выходе из смесительного туннеля (%);

- концентрация влажного CO
2 в окружающем воздухе [% (порядка 0,04%)];
qmew - массовый расход влажных ОГ (кг/с);
qmp - массовый расход пробы отработавших газов, направляемой в частичнопоточную систему разбавления (кг/с);
Mr,e - молекулярная масса ОГ.
Если CO
2 измеряется для сухого состояния, то результат должен быть пересчитан для влажного состояния согласно
14.3.
(справочное)
СВЕДЕНИЯ О СООТВЕТСТВИИ МЕЖГОСУДАРСТВЕННЫХ СТАНДАРТОВ
ССЫЛОЧНЫМ МЕЖДУНАРОДНЫМ СТАНДАРТАМ
Таблица ДА.1
Обозначение и наименование ссылочного международного стандарта | Степень соответствия | Обозначение и наименование межгосударственного стандарта |
ISO 31-0:1992 Величины и единицы. Часть 0. Общие принципы | NEQ | ГОСТ 8.417-2002 Государственная система обеспечения единства измерений. Единицы величин |
ISO 3046-1:2002 Двигатели внутреннего сгорания поршневые. Характеристики. Часть 1. Стандартные исходные условия, объявление мощности, расхода топлива и смазочного масла, и методы испытаний. Дополнительные требования к двигателям общего назначения | - | |
ISO 5167-1:2003 Измерение потока текучей среды с помощью устройств для измерения перепада давления, помещенных в заполненные трубопроводы круглого сечения. Часть 1. Общие принципы и требования | - | |
ISO 5725-1:2002 Точность (правильность и прецизионность) методов и результатов измерений. Часть 1. Общие принципы и определения | - | |
ISO 5725-2:1994 Точность (правильность и прецизионность) методов и результатов измерений. Часть 2. Основной метод определения повторяемости и воспроизводимости стандартного метода измерения | - | |
ISO 8178-4:2007 Двигатели внутреннего сгорания поршневые. Измерение выброса продуктов сгорания. Часть 4. Испытательные циклы для различных режимов работы двигателей | IDT | ГОСТ ИСО 8178-4-2013 Двигатели внутреннего сгорания поршневые. Измерение выброса продуктов сгорания. Часть 4. Испытательные циклы для двигателей различного применения на установившихся режимах |
ISO 8178-5:2008 Двигатели внутреннего сгорания поршневые. Измерение выброса продуктов сгорания. Часть 5. Топливо для испытаний | - | |
ISO 8178-6:2000 Двигатели внутреннего сгорания поршневые. Измерение выброса продуктов сгорания. Часть 6. Отчет о результатах измерения и испытания | - | |
ISO 9000:2005 Системы менеджмента качества. Основные положения и словарь | - | |
ISO 9096:2003 Выбросы стационарных источников. Определение ручным методом массовой концентрации твердых частиц | - | |
ISO 14396:2002 Двигатели внутреннего сгорания поршневые. Определение и метод измерения мощности двигателя. Дополнительные требования к определению эмиссии выхлопных газов в соответствии с ISO 8178) | - | |
ISO 15550:2002 Двигатели внутреннего сгорания. Определение и метод измерения мощности двигателя. Общие требования | - | |
ISO 16183:2002 Двигатели большой мощности. Измерение газообразных выбросов из неочищенных отработавших газов и выбросов твердых частиц с помощью систем частичного разбавления потока в неустановившемся режиме | - | |
SAE J 1088:1993 Метод измерения содержания газообразных вредных выбросов в выхлопных газах двигателей малой размерности | - | |
SAE J 1151:1991 Измерение содержания метана методом газовой хроматографии | - | |
<*> Соответствующий межгосударственный стандарт отсутствует. До его утверждения рекомендуется использовать перевод на русский язык данного международного стандарта. Перевод данного международного стандарта находится в Федеральном информационном фонде технических регламентов и стандартов. Примечание - В настоящей таблице использованы следующие условные обозначения степени соответствия стандартов: - IDT - идентичные стандарты; - NEQ - неэквивалентные стандарты. |
[1] | ISO 1585:1992 | Road vehicles - Engine test code - Net power (Дорожные транспортные средства. Методы испытаний двигателей. Полезная мощность) |
[2] | ISO 2534:1998 | Road vehicles - Engine test code - Gross power (Дорожные транспортные средства. Методы испытаний двигателей. Полная мощность) |
[3] | ISO 2710-1:2000 | Reciprocating internal combustion engines - Vocabulary - Part 1: Terms for engine design and operation (Поршневые двигатели внутреннего сгорания. Словарь. Часть 1. Термины, относящиеся к конструкции и эксплуатации двигателя) |
[4] | ISO 2710-2:1999 | Reciprocating internal combustion engines - Vocabulary - Part 2: Terms for engine maintenance (Поршневые двигатели внутреннего сгорания. Словарь. Часть 2. Термины, относящиеся к техобслуживанию и ремонту двигателя) |
[5] | ISO/TR 3313:1998 | Measurement of fluid flow in closed conduits - Guidelines on the effects of flow pulsations on flow-measurement instruments (Измерение расхода текучей среды в замкнутых системах. Методические указания по учету влияния пульсаций потока на аппаратуру для измерения расхода) |
[6] | ISO 5167-1:2003 | Measurement of fluid flow by means of pressure differential devices inserted in circular cross-section conduits running full - Part 1: General principles and requirements (Измерение расходов с помощью датчиков перепада давления, встроенных в полнопоточные трубопроводы кольцевого сечения. Часть 1. Общие принципы и требования) |
[7] | ISO 5167-2:2003 | Measurement of fluid flow by means of pressure differential devices inserted in circular cross-section conduits running full - Part 2. Orifice plates (Измерение расходов с помощью датчиков перепада давления, встроенных в полнопоточные трубопроводы кольцевого сечения. Часть 2. Расходомеры диафрагменные) |
[8] | ISO 5167-3:2003 | Measurement of fluid flow by means of pressure differential devices inserted in circular cross-section conduits running full - Part 3: Nozzles and Venturi nozzles (Измерение расходов с помощью датчиков перепада давления, встроенных в полнопоточные трубопроводы кольцевого сечения. Часть 3. Сопла общего назначения и сопла Вентури) |
[9] | ISO 5167-4:2003 | Measurement of fluid flow by means of pressure differential devices inserted in circular cross-section conduits running full - Part 4: Venturi tubes (Измерение расходов с помощью датчиков перепада давления, встроенных в полнопоточные трубопроводы кольцевого сечения. Часть 4. Трубки Вентури) |
[10] | ISO 5168:2005 | Measurement of fluid flow - Procedures for the evaluation of uncertainties (Измерение расхода. Методы оценки погрешностей) |
[11] | ISO/TR 7066-1:1997 | Assessment of uncertainty in calibration and use of flow measurement devices - Part 1: Linear calibration relationships (Оценка погрешностей тарировки и использование устройств измерения расхода. Часть 1. Соотношения при линейной калибровке) |
[12] | ISO/TR 7066-2:1988 | Assessment of uncertainty in calibration and use of flow measurement devices - Part 2: Non-linear calibration relationships (Оценка погрешностей тарировки и использование устройств измерения расхода. Часть 2. Соотношения при нелинейной калибровке) |
[13] | ISO 8178-1:1996 | Reciprocating internal combustion engines - Exhaust emission measurement - Part 1: Test-bed measurement of gaseous and particulate exhaust emissions (Поршневые двигатели внутреннего сгорания. Измерение содержания вредных выбросов. Часть 1. Измерение выбросов газообразных и твердых продуктов сгорания при стендовых испытаниях) |
[14] | ISO 8178-2:1996 | Reciprocating internal combustion engines - Exhaust emission measurement - Part 2: Measurement of gaseous and particulate exhaust emissions at site (Поршневые двигатели внутреннего сгорания. Измерение содержания вредных выбросов. Часть 2. Измерение выбросов газообразных и твердых продуктов сгорания при испытаниях на месте установки) |
[15] | ISO 8178-3:1994 | Reciprocating internal combustion engines - Exhaust emission measurement - Part 3: Definitions and methods of measurement of exhaust gas smoke under steady-state conditions (Поршневые двигатели внутреннего сгорания. Измерение содержания вредных выбросов. Часть 3. Определения и методы измерения дымности выхлопа в установившихся режимах) |
[16] | ISO 8178-7:1996 | Reciprocating internal combustion engines - Exhaust emission measurement - Part 7: Engine family determination (Поршневые двигатели внутреннего сгорания. Измерение содержания вредных выбросов. Часть 7. Определение семейства двигателей) |
[17] | ISO 8178-8:1996 | Reciprocating internal combustion engines - Exhaust emission measurement - Part 8: Engine group determination (Поршневые двигатели внутреннего сгорания. Измерение содержания вредных выбросов. Часть 8. Определение группы двигателей) |
[18] | ISO 8178-9:2000 | Reciprocating internal combustion engines - Exhaust emission measurement - Part 9: Test cycles and test procedures for test bed measurement of exhaust gas smoke emissions from compression ignition engines operating under transient conditions (Поршневые двигатели внутреннего сгорания. Измерение содержания вредных выбросов. Часть 9. Испытательные циклы и методы измерения дымности выхлопа двигателей с самовоспламенением от сжатия при стендовых испытаниях в переходных режимах) |
[19] | ISO 8178-9:2000/ Amd. 1:2004 | Reciprocating internal combustion engines - Exhaust emission measurement - Part 9: Test cycles and test procedures for test bed measurement of exhaust gas smoke emissions from compression ignition engines operating under transient conditions - Amendment 1 (Поршневые двигатели внутреннего сгорания. Измерение содержания вредных выбросов. Часть 9. Испытательные циклы и методы измерения дымности выхлопа двигателей с самовоспламенением от сжатия при стендовых испытаниях в переходных режимах. Изменение 1) |
[20] | ISO 8178-10:2000 | Reciprocating internal combustion engines - Exhaust emission measurement - Part 10: Test cycles and test procedures for field measurements of exhaust gas smoke emissions from compression ignition engines operating under transient conditions (Поршневые двигатели внутреннего сгорания. Измерение содержания вредных выбросов. Часть 10. Испытательные циклы и методы измерения дымности выхлопа двигателей с самовоспламенением от сжатия при испытаниях в переходных режимах на местах установки) |
[21] | ISO 8178-11:2006 | Reciprocating internal combustion engines - Exhaust emission measurement - Part 11: Test-bed measurement of gaseous and particulate exhaust emissions from engines used in nonroad mobile machinery under transient test conditions (Поршневые двигатели внутреннего сгорания. Измерение содержания вредных выбросов. Часть 11. Измерение выбросов газообразных и твердых продуктов сгорания внедорожных транспортных двигателей при стендовых испытаниях в переходных режимах) |
[22] | ISO 8665:1994 | Small craft - Marine propulsion engines and systems - Power measurements and declarations (Маломерные суда. Главные судовые двигатели и силовые установки. Измерение и объявленные значения мощности) |
[23] | ISO 9249:1989 | Earth-moving machinery - Engine test code - Net power (Дорожно-строительная техника. Методы испытаний двигателей. Полезная мощность) |
[24] | ISO 10054:1998 | Internal combustion compression-ignition engines - Measurement apparatus for smoke from engines operating under steady-state conditions - Filter-type smokemeter (Двигатели внутреннего сгорания с самовоспламенением от сжатия. Прибор для измерения дымности выхлопа двигателей при работе в установившемся режиме. Дымомер фильтрующего типа) |
[25] | ISO 11614:1999 | Reciprocating internal combustion compression-ignition engines - Apparatus for measurement of the opacity and for determination of the light absorption coefficient of exhaust gas (Поршневые двигатели внутреннего сгорания с воспламенением от сжатия. Прибор для измерения дымности и определения коэффициента поглощения светового потока выхлопными газами) |
[26] | UN-ECE R24:1986 | Uniform provisions concerning; I: The approval of compression ignition (C.I.) engines with regard to the emission of visible pollutants; II: The approval of motor vehicles with regard to the installation of C.I. engines of an approved type; III: The approval of motor vehicles equipped with C.I. engines with regard to the emission of visible pollutants by the engine; IV: The measurement of power of C.I. engine (Единые требования, касающиеся: I: Сертификации двигателей с самовоспламенением от сжатия (C.I.) в части выбросов видимых загрязняющих веществ; II: Сертификации транспортных средств в части установки двигателей C.I. сертифицированного типа; III: Сертификации транспортных средств, оборудованных двигателями C.I. в части выбросов видимых загрязняющих веществ; IV: Измерение мощности двигателей C.I) |
[27] | UN-ECE R49:2000 | Uniform provisions concerning the approval of compression ignition (C.I.) and natural gas (NG) engines as well as positive ignition (P.I.) fuelled with liquefied petroleum gas (LPG) and vehicles equipped with C.I. and NG engines and P.I. engines fuelled with LPG, with regards to the emissions of pollutants (Единые требования, касающиеся сертификации двигателей с самовоспламенением от сжатия (C.I.) и двигателей, работающих на природном газе (NG), а также двигателей с принудительным воспламенением (P.I.), работающих на сжиженном нефтяном газе (LPG) и транспортных средств, оборудованных двигателями C.I., NG и P.I., работающими на LPG, в части выбросов загрязняющих веществ) |
[28] | 88/77/EEC:1988 | Council directive on the approximation of the laws of the member states relating to the measures to be taken from diesel engines to the use in vehicles (Директивы Совета по сближению законодательства стран-участниц в части мероприятий по совершенствованию дизельных двигателей транспортного назначения) |
[29] | SAE J 244:1992 | Measurement of intake air or exhaust gas flow of diesel engines (Измерение расходов поступающего воздуха и выхлопных газов в дизельных двигателях) |
[30] | Стандарт ICOMIA N 34-88:1984 | Test procedure for the measurement of exhaust emissions from marine engines (Методы измерения вредных выбросов главных судовых двигателей) |
[31] | Федеральный Регистр США, часть II. EPA 40, CFR Part 89, 90, 91 | Air Pollution Control; Gasoline Spark-Ignition Marine Engines; New Nonroad Compression-Ignition and Spark-Ignition Engines, Exemtions; Rule (Контроль загрязнения воздуха; Судовые бензиновые двигатели с искровым зажиганием; Новые двигатели для внедорожной техники с самовоспламенением от сжатия и с искровым зажиганием; Исключения; Правила) |
[32] | Федеральный Регистр США, CFR Часть 86 § 345 | On highway engines, Control of emissions of gaseous and particulate on non-rod mobile engines (Автомобильные двигатели. Контроль выбросов газообразных и твердых загрязняющих веществ двигателями внедорожной техники) |
[33] | Федеральный Регистр США, CFR Часть 96 | Control of emissions of gaseous and particulate on non-rod mobile engines (Контроль выбросов газообразных и твердых загрязняющих веществ двигателями внедорожной техники) |
[34] | Федеральный Регистр США, Часть III, CFR Часть 89 и др. | Control of Emissions of Air Pollution From New Marine Compression-Ignition Engines at or Above 37 kW; Final Rule (Контроль выбросов газообразных и твердых загрязняющих веществ вновь построенными судовыми двигателями с самовоспламенением от сжатия мощностью 37 кВт и выше; окончательные правила) |
| | ИС МЕГАНОРМ: примечание. Сноска дана в соответствии с официальным текстом документа. | |
|
[35] | Приложение VI к MARPOL <1> 73/78:1998 | Regulations for the Prevention of Air Pollution from Ships and NOx Technical Code (Правила предотвращения загрязнения атмосферы с судов и технический регламент по выбросам NOx) |
[36] | 97/68/EC:1998 | Directive 97/68/EC of the European Parliament and of the Council of 16 December 1997 on the approximation of the laws of the Member States relating to measures against the emission of gaseous and particulate pollutants from internal combustion engines to be installed in non-road mobile machinery ( Директива Европарламента и Евросовета 97/68/ЕС от 16 декабря 1997 г. по гармонизации законодательства стран-участниц в части мероприятий по предотвращению выбросов газообразных и твердых загрязняющих веществ двигателями внутреннего сгорания внедорожной транспортной техники) |
[37] | UN ECE R 96 | Uniform provisions concerning the approval of compression ignition (C.I.) engines to be installed in agricultural and forestry tractors with regard to the emissions of pollutants by the engine (Единые требования, касающиеся сертификации двигателей с самовоспламенением от сжатия (C.I.) для сельскохозяйственных машин и лесохозяйственных тракторов в части, касающейся вредных выбросов двигателей) |
[38] | CARB | Rulemaking On Amendments To Off-Road Compression-Ignition Engine Regulations: 2000 and Later Emission Standards, Compliance Requirements and Test Procedures (Изменения нормативных актов, касающихся двигателей с самовоспламенением от сжатия, используемых во внедорожной транспортной технике. Нормативы 2000 года и позднее, технические требования и методы испытаний) |
[39] | Документ SAE 770141 | Optimization of a Flame Ionization Detector for Determination of Hydrocarbon in Diluted Automotive Exhausts (Оптимизация пламенно-ионизационного детектора для определения углеводородов в разбавленных выхлопных газах автомобильных двигателей) |