Главная // Актуальные документы // ГОСТ (Государственный стандарт)СПРАВКА
Источник публикации
М.: Стандартинформ, 2016
Примечание к документу
Документ
введен в действие с 01.07.2016.
Название документа
"ГОСТ CISPR 32-2015. Межгосударственный стандарт. Электромагнитная совместимость оборудования мультимедиа. Требования к электромагнитной эмиссии"
(введен в действие Приказом Росстандарта от 25.08.2015 N 1194-ст)
"ГОСТ CISPR 32-2015. Межгосударственный стандарт. Электромагнитная совместимость оборудования мультимедиа. Требования к электромагнитной эмиссии"
(введен в действие Приказом Росстандарта от 25.08.2015 N 1194-ст)
агентства по техническому
регулированию и метрологии
от 25 августа 2015 г. N 1194-ст
МЕЖГОСУДАРСТВЕННЫЙ СТАНДАРТ
ЭЛЕКТРОМАГНИТНАЯ СОВМЕСТИМОСТЬ ОБОРУДОВАНИЯ МУЛЬТИМЕДИА
ТРЕБОВАНИЯ К ЭЛЕКТРОМАГНИТНОЙ ЭМИССИИ
Electromagnetic compatibility of multimedia equipment.
Emission requirements
(CISPR 32:2012, IDT)
ГОСТ CISPR 32-2015
Дата введения
1 июля 2016 года
Цели, основные принципы и основной порядок проведения работ по межгосударственной стандартизации установлены
ГОСТ 1.0-92 "Межгосударственная система стандартизации. Основные положения" и
ГОСТ 1.2-2009 "Межгосударственная система стандартизации. Стандарты межгосударственные, правила и рекомендации по межгосударственной стандартизации. Правила разработки, принятия, применения, обновления и отмены"
1 ПОДГОТОВЛЕН Санкт-Петербургским филиалом "Ленинградское отделение Научно-исследовательского института радио" (Филиал ФГУП НИИР-ЛОНИИР) и Техническим комитетом по стандартизации ТК 30 "Электромагнитная совместимость технических средств" на основе собственного перевода на русский язык англоязычной версии стандарта, указанного в
пункте 5
2 ВНЕСЕН Федеральным агентством по техническому регулированию и метрологии (Росстандарт)
3 ПРИНЯТ Межгосударственным советом по стандартизации, метрологии и сертификации (протокол от 22 июля 2015 г. N 78-П)
За принятие проголосовали:
Краткое наименование страны по МК (ИСО 3166) 004-97 | Код страны по МК (ИСО 3166) 004-97 | Сокращенное наименование национального органа по стандартизации |
Армения | AM | Минэкономики Республики Армения |
Беларусь | BY | Госстандарт Республики Беларусь |
Казахстан | KZ | Госстандарт Республики Казахстан |
Киргизия | KG | Кыргызстандарт |
Молдова | MD | Молдова-Стандарт |
Россия | RU | Росстандарт |
4
Приказом Федерального агентства по техническому регулированию и метрологии от 25 августа 2015 г. N 1194-ст межгосударственный стандарт ГОСТ CISPR 32-2015 введен в действие в качестве национального стандарта Российской Федерации с 1 июля 2016 г.
5 Настоящий стандарт идентичен международному стандарту CISPR 32:2012 "Электромагнитная совместимость оборудования мультимедиа. Требования к электромагнитной эмиссии" ("Electromagnetic compatibility of multimedia equipment - Emission requirements", IDT).
Международный стандарт CISPR 32:2012 подготовлен подкомитетом I Международного специального комитета по радиопомехам (CISPR) Международной электротехнической комиссии (IEC) "Электромагнитная совместимость оборудования информационных технологий, оборудования мультимедиа и приемников".
При применении настоящего стандарта рекомендуется использовать вместо ссылочных международных стандартов соответствующие им межгосударственные стандарты, сведения о которых приведены в дополнительном
приложении ДА
6 ВВЕДЕН ВПЕРВЫЕ
Информация об изменениях к настоящему стандарту публикуется в ежегодном информационном указателе "Национальные стандарты", а текст изменений и поправок - в ежемесячном информационном указателе "Национальные стандарты". В случае пересмотра (замены) или отмены настоящего стандарта соответствующее уведомление будет опубликовано в ежемесячном информационном указателе "Национальные стандарты". Соответствующая информация, уведомление и тексты размещаются также в информационной системе общего пользования - на официальном сайте Федерального агентства по техническому регулированию и метрологии в сети Интернет
Настоящий международный стандарт применяют к оборудованию мультимедиа (MME), определение которого приведено в
3.1.23, с номинальным среднеквадратичным напряжением питания переменного (AC) или постоянного (DC) тока, не превышающим 600 В.
Оборудование, на которое распространяется CISPR 13 или CISPR 22, включено в область применения настоящего стандарта.
К области применения настоящего стандарта относится оборудование мультимедиа, предназначенное главным образом для профессионального использования.
Требования к излучаемой электромагнитной эмиссии, приведенные в настоящем стандарте, не должны применяться к намеренной передаче от радиопередатчика, в соответствии с определением, установленным ITU, или к каким-либо побочным излучениям, относящимся к такой намеренной передаче.
Оборудование, для которого требования к электромагнитной эмиссии в полосе частот, указанной в настоящем стандарте, точно сформулированы в других стандартах CISPR (за исключением CISPR 13 и CISPR 22), не входит в область применения настоящего стандарта.
Настоящий стандарт не содержит требований по оценке оборудования на месте эксплуатации. Такое испытание находится вне области применения настоящего стандарта и не может быть использовано для демонстрации соответствия стандарту.
Настоящий стандарт распространяется на два класса MME (класс A и класс B). Классы MME определены в
разделе 4.
Цели настоящего стандарта:
1) установить требования, обеспечивающие адекватный уровень защиты радиочастотного спектра, позволяющие радиослужбам действовать должным образом в полосе частот от 9 кГц до 400 ГГц;
2) определить процедуры, гарантирующие воспроизводимость измерений и повторяемость результатов.
Для применения настоящего стандарта необходимы следующие ссылочные документы. Для датированных ссылок применяют только указанное издание ссылочного документа, для недатированных ссылок применяют последнее издание ссылочного документа (включая все его изменения).
CISPR 16-1-1:2010 Specification for radio disturbance and immunity measuring apparatus and methods - Part 1-1: Radio disturbances and immunity measuring apparatus - Measuring apparatus
Amendment 1 (2010)
Технические требования к аппаратуре для измерения радиопомех и помехоустойчивости и методы измерения. Часть 1-1. Аппаратура для измерения радиопомех и помехоустойчивости. Измерительная аппаратура
Изменение 1 (2010)
CISPR 16-1-2:2003 Specification for radio disturbance and immunity measuring apparatus and methods - Part 1-2: Radio disturbances and immunity measuring apparatus - Ancillary equipment - Conducted disturbances
Amendment 1 (2004)
Amendment 2 (2006)
Технические требования к аппаратуре для измерения радиопомех и помехоустойчивости и методы измерения. Часть 1-2. Аппаратура для измерения радиопомех и помехоустойчивости. Вспомогательное оборудование. Кондуктивные помехи
Изменение 1 (2004)
Изменение 2 (2006)
CISPR 16-1-4:2010 Specification for radio disturbance and immunity measuring apparatus and methods - Part 1-4: Radio disturbances and immunity measuring apparatus - Antennas and test sites for radiated disturbance measurements
Технические требования к аппаратуре для измерения радиопомех и помехоустойчивости и методы измерения. Часть 1-4. Аппаратура для измерения радиопомех и помехоустойчивости. Антенны и испытательные площадки для измерений излучаемых помех
CISPR 16-2-1:2008 Specification for radio disturbance and immunity measuring apparatus and methods - Part 2-1: Methods of measurement of disturbances and immunity - Conducted disturbance measurements
Amendment 1 (2010)
Технические требования к аппаратуре для измерения радиопомех и помехоустойчивости и методы измерения. Часть 2-1. Методы измерения помех и помехоустойчивости. Измерения кондуктивных помех
Изменение 1 (2010)
CISPR 16-2-3:2010 Specification for radio disturbance and immunity measuring apparatus and methods - Part 2-3: Methods of measurement of disturbances and immunity - Radiated disturbance measurements
Amendment 1 (2010)
Технические требования к аппаратуре для измерения радиопомех и помехоустойчивости и методы измерения. Часть 2-3. Методы измерения помех и помехоустойчивости. Измерения излучаемых помех
Изменение 1 (2010)
CISPR 16-4-2:2011 Specification for radio disturbance and immunity measuring apparatus and methods - Part 4-2: Uncertainties, statistics and limit modeling - Measurement instrumentation uncertainty
Технические требования к аппаратуре для измерения радиопомех и помехоустойчивости и методы измерения. Часть 4-2. Неопределенности, статистика и моделирование норм. Инструментальная неопределенность измерений
CISPR/TR 16-4-3:2004 Specification for radio disturbance and immunity measuring apparatus and methods - Part 4-3: Uncertainties, statistics and limit modelling - Statistical considerations in the determination of EMC compliance of mass-produced products
Amendment 1 (2006)
Технические требования к аппаратуре для измерения радиопомех и помехоустойчивости и методы измерений. Часть 4-3: Неопределенности, статистика и моделирование норм. Статистический подход к определению соответствия изделий массового производства требованиям ЭМС
Изменение 1 (2006)
IEC 60050-161:1990 International Electrotechnical Vocabulary - Chapter 161: Electromagnetic compatibility
Международный электротехнический словарь. Глава 161. Электромагнитная совместимость
IEC 61000-4-6:2008 Electromagnetic compatibility (EMC) - Part 4-6: Testing and measurement techniques - Immunity to conducted disturbances, induced by radio-frequency fields
Электромагнитная совместимость (ЭМС). Часть 4-6. Методы испытаний и измерений. Устойчивость к кондуктивным помехам, наводимым высокочастотными полями
ISO/IEC 17025:2005 General requirements for the competence of testing and calibration laboratories
Общие требования к компетенции испытательных и калибровочных лабораторий
IEEE Std 802.3 IEEE Standard for Information technology - Specific requirements - Part 3: Carrier Sense Multiple Access with Collision Detection (CSMA/CD) Access Method and Physical Layer Specifications
Стандарт IEEE по информационным технологиям. Особые требования. Часть 3. Метод доступа CSMA/CD (множественный доступ с контролем несущей и обнаружением коллизий/столкновений) и технические требования на физическом уровне
ANSI C63.5-2006 American National Standard (for) Electromagnetic Compatibility - Radiated Emission Measurements in Electromagnetic Interference (EMI) Control - Calibration of Antennas (9 kHz to 40 GHz)
Американский национальный стандарт по электромагнитной совместимости. Измерения излучаемой электромагнитной эмиссии при контроле электромагнитных помех. Калибровка антенн (от 9 кГц до 40 ГГц)
3 Термины, определения и сокращения
3.1 Термины и определения
В настоящем стандарте применены следующие термины с соответствующими определениями.
Примечание - Термины и определения, относящиеся к ЭМС и к соответствующим явлениям, приведены в IEC 60050-161. Следует отметить, что был сформулирован полный набор терминов и определений для CISPR 32 и CISPR 35 (готовится к опубликованию). Некоторые термины и определения будут использованы только в одном из этих двух стандартов, но в целях унификации они включены в оба стандарта.
3.1.1
порт питания сети переменного тока (AC mains power port): Порт, используемый для подключения к сети питания.
Примечание - Оборудование с портом питания постоянного тока, на который питание подается через специально предназначенный преобразователь мощности "переменный ток/постоянный ток", считается оборудованием с питанием от сети переменного тока.
3.1.2
порт аналоговых/цифровых данных (analogue/digital data port): Порт сигнала/управления
(3.1.28), порт антенны
(3.1.3), порт проводной сети
(3.1.30), порт тюнера вещательного приемника
(3.1.8) или порт оптоволоконного кабеля
(3.1.24) с металлическим экранированием и/или металлическим(ими) устройством(вами) регулировки степени натяжения.
3.1.3
порт антенны (antenna port): Порт, отличный от порта тюнера вещательного приемника
(3.1.8), для подключения антенны, используемой для намеренной передачи и/или приема излучаемой ВЧ энергии.
3.1.4
схема размещения (arrangement): Физическое размещение всех частей испытуемого оборудования (EUT), местного оборудования, связанного с основным (AE), и любая соответствующая прокладка кабелей в зоне измерения или испытания.
3.1.5
оборудование, связанное с основным (associated equipment, AE): Оборудование, необходимое для обеспечения и/или мониторинга работы EUT.
3.1.6
звуковое (аудио) оборудование (audio equipment): Оборудование, основными функциями которого являются генерация, ввод, хранение, воспроизведение, восстановление, передача, прием, усиление, обработка, коммутация или управление звуковыми сигналами (или комбинация этих функций).
3.1.7
оборудование вещательного приемника (broadcast receiver equipment): Оборудование, включающее в себя тюнер, предназначенный для приема сигналов служб вещания.
Примечание - Этими службами вещания обычно являются службы телевизионного и радиовещания, включая наземное вещание, спутниковое вещание и/или кабельную передачу.
3.1.8
порт тюнера вещательного приемника (broadcast receiver tuner port): Порт, предназначенный для приема модулированного ВЧ сигнала, обеспечивающего наземную, спутниковую и/или кабельную передачу звукового и/или телевизионного вещания и аналогичных служб.
Примечание - Этот порт может быть подключен к антенне, кабельной распределительной системе, видеомагнитофону или аналогичному устройству.
3.1.9 наружная система приема спутникового вещания (broadcast satellite outdoor system): Антенна и малошумящий усилитель с соответствующим понижающим преобразователем, формирующим часть системы спутникового приема.
Примечание - Усилитель промежуточной частоты и демодулятор приемника, находящегося в помещении, не рассматривают.
3.1.10 общее несимметричное полное сопротивление (common mode impedance): Полное сопротивление асимметричного режима (см. CISPR 16-2-1) между подключенным к порту кабелем и опорной пластиной заземления (RGP).
Примечание - Весь кабель рассматривают как один провод цепи, а опорную пластину заземления как другой провод цепи. Общий несимметричный ток, протекающий в этой цепи, может привести к эмиссии излучаемой энергии от EUT.
3.1.11
конфигурация (configuration): Рабочие условия EUT и связанного с ним оборудования (AE), включая набор элементов оборудования, выбранных для формирования EUT и AE, режим работы, используемый для проверки EUT
(3.1.22), и размещение EUT и AE
(3.1.4).
3.1.12 преобразованный общий несимметричный ток (converted common mode current): Ток асимметричного режима, преобразованный из симметричного тока за счет несимметрии относительно земли кабеля или схемы, не являющихся частью EUT.
3.1.13 порт питания сети постоянного тока (DC network power port): Порт, на который питание не подается через специально предназначенный преобразователь мощности "переменный ток/постоянный ток" и который не является портом связи, но подключается к сети питания постоянного тока.
Примечание 1 - Оборудование с портом питания постоянного тока, на которое питание подается через специально предназначенный преобразователь мощности "переменный ток/постоянный ток", считается оборудованием с питанием от сети переменного тока.
Примечание 2 - Порты питания постоянного тока, обеспечивающие связь, рассматривают как порты проводной сети, например порты Ethernet, которые включают в себя подачу питания по сети Ethernet (POE).
3.1.14 порт корпуса (enclosure port): Физическая граница EUT, через которую могут излучаться электромагнитные поля.
3.1.15
оборудование для управления светом в индустрии развлечений (entertainment lighting control equipment): Оборудование, генерирующее или обрабатывающее электрические сигналы для управления интенсивностью, цветом, природой или направлением света от осветительного устройства в целях создания художественных эффектов в театральной, телевизионной или музыкальной продукции и визуальных презентациях.
3.1.16
испытуемое оборудование; EUT (equipment under test, EUT): Оборудование мультимедиа (MME), оцениваемое на соответствие требованиям настоящего стандарта.
3.1.17 официальное измерение (formal measurement): Измерение, используемое для определения соответствия.
Примечание - Часто является заключительным измерением. Его можно проводить после измерения с предварительным сканированием. Это измерение регистрируют в отчете об испытаниях.
3.1.18 функция (function): Действие, выполняемое оборудованием мультимедиа (MME).
Примечание - Функции относятся к основным технологиям, включенным в MME, таким как отображение, запись, обработка, управление, воспроизведение, передача или прием одномедийного или мультимедийного контента. Контентом могут быть данные, аудио- или видеосигналы, по отдельности или в комбинации.
3.1.19
наивысшая внутренняя частота Fx (highest internal frequency,
Fx): Самая высокая основная частота, генерируемая или используемая в EUT, или наивысшая частота, на которой оно работает.
Примечание - Данное определение включает в себя частоты, используемые исключительно в интегральной схеме.
3.1.20
оборудование информационных технологий, ОИТ (information technology equipment, ITE): Оборудование, основными функциями которого являются ввод, хранение, отображение, поиск, передача, обработка, коммутация данных или управление данными и/или телекоммуникационными сообщениями (или комбинация этих перечисленных функций), и которое может иметь один или более портов, обычно используемых для передачи информации.
Примечание - Примеры: оборудование обработки данных, офисные машины, электронное оборудование для делопроизводства и телекоммуникационное оборудование.
3.1.21 возбуждаемый общий несимметричный ток (launched common mode current): Ток асимметричного режима, создаваемый внутренними схемами и появляющийся на порте проводной сети EUT.
Примечание - При измерении возбуждаемого общего несимметричного тока необходимо, чтобы порт EUT был нагружен на абсолютно симметричную нагрузку.
3.1.22
режим работы (mode operation): Набор рабочих состояний всех функций EUT во время испытания или измерения.
3.1.23 оборудование мультимедиа (multimedia equipment, MME): Оборудование, которое является оборудованием информационных технологий
(3.1.20), звуковым оборудованием
(3.1.6), видеооборудованием
(3.1.29), оборудованием вещательного приемника
(3.1.7), оборудованием для управления светом в индустрии развлечений
(3.1.15) или их комбинацией.
3.1.24
оптоволоконный порт (optical fibre port): Порт, через который оптоволокно подключается к оборудованию.
3.1.25 порт (port): Физический интерфейс, через который электромагнитная энергия проникает в EUT или выходит из него.
Примечание - См. рисунок 1.
Рисунок 1 - Примеры портов
3.1.26 основная функция (primary function): Любая функция оборудования мультимедиа, которую пользователь или большинство пользователей считают главной, и которую необходимо контролировать прямо или косвенно во время испытания на помехоустойчивость.
Примечание - Оборудование мультимедиа может иметь более чем одну основную функцию. Например, основными функциями базового телевизионного приемника являются прием вещания, воспроизведение звука и отображение.
3.1.27
выходной порт ВЧ модулятора (RF modulator output port): Порт, предназначенный для подключения к порту тюнера вещательного приемника для передачи сигнала в вещательный приемник.
3.1.28
порт сигнала/управления (signal/control port): Порт, предназначенный для соединения компонентов EUT или соединения EUT с оборудованием, связанным с основным, и используемый согласно соответствующим функциональным техническим требованиям (например, при максимальной длине подключаемого к нему кабеля).
Примечание - Примеры: RS-232, универсальная последовательная шина (USB), мультимедийный интерфейс высокой четкости/высокого разрешения (HDMI), стандарт 1394 IEEE ("Fire Wire").
3.1.29
видеооборудование (video equipment): Оборудование, основными функциями которого являются генерация, ввод, хранение, отображение, воспроизведение, поиск, передача, прием, усиление, обработка, коммутация или управление видеосигналами (или комбинация этих функций).
3.1.30
порт проводной сети (wired network port): Точка подключения для передачи речевых сигналов, данных и служебных сигналов, предназначенная для соединения широко разветвленных систем за счет прямого подключения к сети связи одного или нескольких пользователей [например, кабельное телевидение (CATV), коммутируемая телефонная сеть общего пользования (PSTN), цифровая сеть с интеграцией служб (ISDN), цифровая абонентская линия (DSL), локальная сеть (LAN) и подобные сети].
Примечание - Эти порты могут быть совместимы с экранированными и неэкранированными кабелями и также могут передавать мощность переменного или постоянного тока, если это является неотъемлемой частью технических требований по электросвязи.
В настоящем стандарте применены следующие сокращения:
AAN - асимметричный эквивалент сети;
AC - переменный ток;
AC-3 - стандарт ATSC (Комитета по усовершенствованным телевизионным системам) на сжатие цифрового звукового сигнала;
AE - оборудование, связанное с основным, см.
3.1.5;
AM - амплитудная модуляция;
AMN - эквивалент сети электропитания;
ATSC - Комитет по усовершенствованным телевизионным системам;
AV - звук/видео;
BPSK - двухпозиционная фазовая манипуляция;
CATV - сеть кабельного телевидения;
CISPR - Международный специальный комитет по радиопомехам;
CM - общий несимметричный (асимметричный) режим;
CMAD - поглощающее устройство общего несимметричного (асимметричного) режима;
CVP - емкостный пробник напряжения;
DC - постоянный ток;
DMB-T - цифровое мультимедийное вещание - наземное;
DQPSK - дифференциальная квадратурная фазовая манипуляция;
DSL - цифровая абонентская линия;
DVB-C - цифровое телевизионное вещание - кабельное;
DVB-S - цифровое телевизионное вещание - спутниковое;
DVB-T - цифровое телевизионное вещание - наземное;
DVD - универсальный цифровой диск (формат оптического диска, также известный как цифровой видеодиск);
DVB - цифровое телевизионное вещание;
EMC - электромагнитная совместимость (ЭМС);
EUT - испытуемое оборудование, см.
3.1.16;
FAR - полностью безэховая камера;
FM - частотная модуляция (ЧМ);
FSOATS - открытая испытательная площадка с условиями свободного пространства;
HDMI - мультимедийный интерфейс высокой четкости/разрешения;
HID - устройство с интерактивным интерфейсом человек-машина;
IEC - Международная электротехническая комиссия;
IF - промежуточная частота (ПЧ);
ISDB - цифровое радиовещание с интеграцией служб;
ISDB-S - цифровое радиовещание с интеграцией служб - спутниковое;
ISDN - цифровая сеть с интеграцией служб;
ISO - Международная организация по стандартизации;
ITE - оборудование информационных технологий, см.
3.1.20 (ОИТ);
ITU - Международный союз электросвязи;
ITU-R - Международный союз электросвязи - сектор радиосвязи;
ITU-T - Международный союз электросвязи - сектор электросвязи;
LAN - локальная сеть;
LCL - затухание преобразования общего несимметричного напряжения;
LNB - преобразователь малошумящего блока;
MME - оборудование мультимедиа, см.
3.1.23;
MPEG - экспертная группа по движущимся изображениям, алгоритм сжатия подвижного изображения;
NSA - нормализованное затухание площадки;
OATS - открытая испытательная площадка;
OFDM - ортогональное мультиплексирование с разделением по частоте/ортогональное частотное уплотнение;
PC - персональный компьютер;
POE - подача питания по сети Ethernet;
POS - кассовый терминал;
PSTN - коммутируемая телефонная сеть общего пользования;
PSU - блок питания (включая преобразователь мощности "переменный ток/постоянный ток");
QAM - квадратурная амплитудная модуляция;
QPSK - квадратурная фазовая манипуляция;
RF - радиочастота (высокая частота) (РЧ/ВЧ);
RGP - опорная пластина заземления;
SAC - полубезэховая камера;
TV - телевидение;
UHF - ультравысокая частота;
USB - универсальная последовательная шина;
VCR - кассетный видеомагнитофон;
VHF - очень высокая частота;
VSB - частично подавленная боковая полоса;
xBase-T - шаблон/формат передачи, где x - 10, 100 и 1000, в соответствии с серией стандартов 802.3 IEEE;
xDSL - общий термин для всех типов технологии цифровых абонентских линий.
4 Классификация оборудования
В настоящем стандарте определено оборудование класса A и оборудование класса B для двух типов электромагнитной обстановки конечного использования оборудования.
Требования для оборудования класса B должны обеспечить адекватную защиту служб вещания в жилых зонах.
Оборудование, предназначенное в первую очередь для использования в жилой зоне, должно соответствовать нормам класса B. Все другое оборудование должно соответствовать нормам класса A.
Оборудование вещательного приемника - это оборудование класса B.
Примечание - Оборудование, отвечающее требованиям класса A, может не обеспечивать адекватную защиту служб вещания в жилых зонах.
Требования к оборудованию, относящемуся к области применения настоящего стандарта, приведены в
приложении A.
В настоящем разделе определены средства измерения и измерительная аппаратура, обычно используемые для измерения электромагнитной эмиссии от оборудования мультимедиа; в него включены (посредством ссылок) соответствующие основные требования, приведенные в стандартах серии CISPR 16 и других стандартах, указанных в нормативных ссылках настоящего стандарта. В нем также указаны конфигурации и схемы размещения EUT, местного AE и соответствующая прокладка кабелей и приведены соответствующие процедуры измерения.
Технические требования к средствам измерения, измерительной аппаратуре, процедурам и схеме размещения используемого измерительного оборудования приведены в основополагающих стандартах, ссылки на которые даны в таблицах
приложения A. Если не указано иное, основополагающие стандарты следует использовать применительно ко всем аспектам измерений.
При расхождении требований, представленных в стандартах серии CISPR 16 и настоящем стандарте, преимуществом обладает текст настоящего стандарта.
Используемые при измерении уровней электромагнитной эмиссии процедуры зависят от нескольких параметров. Такими параметрами являются, но не ограничиваясь перечисленным:
- тип EUT;
- тип порта;
- тип используемых кабелей;
- полоса частот;
- режим работы.
Если отдельный порт соответствует определениям нескольких типов портов, указанных в настоящем стандарте, к нему применяют требования для каждого из типов портов, которым он соответствует. Если изготовитель определяет, что порт допускается использовать с экранированными и неэкранированными кабелями, этот порт следует оценивать с обоими типами кабелей.
6.2 Основные системы и модульное EUT
В настоящем подразделе указано, как конфигурировать EUT, которое фактически является основной или модульной системой. Модульные системы могут состоять из модулей разных типов. Например, EUT может быть:
- внешним модулем, например блоком дистанционного управления с использованием инфракрасного излучения;
- внутренним модулем, например жестким диском компьютера;
- сменным модулем, например картой памяти;
- установочным модулем, например звуковой картой или видеокартой.
Модули, предназначенные для сбыта и/или продажи отдельно от основной системы, следует оценивать, как минимум, с одной репрезентативной основной системой. Модули могут быть внутренними, установочными, сменными или внешними, как показано на
рисунке 2. Порт(ы) любого оцениваемого модуля должен(жны) нагружаться с соответствии с
приложением D. Во время измерений следует проверять функции основной системы, относящиеся к оцениваемому модулю. Модули, отвечающие требованиям настоящего стандарта в какой-либо одной репрезентативной основной системе, считаются соответствующими требованиям настоящего стандарта при их использовании в любой основной системе. Основная система и модули, используемые во время измерений, должны быть приведены в отчете об испытаниях.
Рисунок 2 - Пример основной системы с модулями разных типов
Модули, функциональность и контактная стыкуемость которых позволяют им быть сменными, внутренними, установочными и/или внешними, необходимо испытывать в каждой из применимых конфигураций. Однако если можно показать, что при какой-либо конкретной конфигурации будут иметь место условия наихудшего случая, то для демонстрации соответствия достаточно проведения испытания в этой конфигурации.
EUT, являющееся основной системой, следует конфигурировать с модулями так, чтобы результирующая система была характерной (репрезентативной) для типичного использования.
Если EUT является модулем, основную систему рассматривают как AE.
В случае сменных, установочных, внешних или внутренних модулей основная система должна находиться в зоне измерения.
Измерения необходимо проводить при следующих условиях:
- размещение и конфигурирование EUT, местного AE, и соответствующая прокладка кабелей, когда порты нагружены, как указано в
6.2 и
приложении D;
- использование разъяснительной информации и пояснений, указанных в тексте настоящего стандарта.
Кроме того, во время измерений с предварительным сканированием схему размещения EUT, местного AE и расположение кабелей необходимо изменять в пределах типичного и нормального размещения, чтобы определить расположение кабелей, при котором уровень электромагнитной эмиссии будет максимальным, как указано в
приложении D.
При официальном измерении схема размещения EUT, местного AE и соответствующая прокладка кабелей должны быть типовыми.
7 Документация к оборудованию
В документации пользователя и/или руководстве должна быть подробная информация относительно любых специальных мер, которые должен предпринять покупатель или пользователь, чтобы гарантировать соответствие EUT требованиям настоящего стандарта с точки зрения ЭМС. Например, должно быть указано, требуется ли использование экранированных или специальных кабелей.
В инструкциях по использованию оборудования класса A должно быть следующее предупреждение, информирующее пользователя о риске работы с этим оборудованием в жилой зоне:
Внимание: Данное оборудование относится к классу A по стандарту CISPR 32. В жилых зонах это оборудование может создавать радиопомехи.
Измерения проводят на соответствующих портах EUT согласно таблицам, приведенным в
приложении A.
Если изготовитель устанавливает на основании электрических характеристик, что при использовании EUT по назначению одно или несколько измерений не являются необходимыми, решение о непроведении таких измерений и обоснование решения должны быть приведены в отчете об испытаниях.
В приведенной ниже таблице указана наивысшая частота, до которой необходимо проводить измерения излучаемой электромагнитной эмиссии.
В таблице 1 на основании значения
Fx определена наивысшая частота, применимая при нормах, указанных в
таблице A.3 или
таблице A.5.
Таблица 1
Требуемая наивысшая частота при измерении
излучаемой электромагнитной эмиссии
Наибольшая внутренняя частота, Fx | Наивысшая частота измерения |
Fx <= 108 МГц | 1 ГГц |
108 МГц < Fx <= 500 МГц | 2 ГГц |
500 МГц < Fx <= 1 ГГц | 5 ГГц |
Fx > 1 ГГц | 5Fx максимум до 6 ГГц |
Примечание 1 - Для ЧМ и ТВ вещательных приемников Fx определяют по самой высокой генерируемой или используемой частоте, за исключением частот гетеродина и частот настройки. Примечание 2 - Определение Fx см. в 3.1.19. |
Если Fx неизвестна, измерения излучаемой электромагнитной эмиссии проводят до 6 ГГц включительно.
Общие требования к составлению отчета об испытаниях в соответствии с ISO/IEC 17025:2005, подраздел 5.10, приведены в
приложении F. Для обеспечения воспроизводимости измерений требуется предоставить достаточно подробную информацию. Если необходимо, при официальных измерениях в отчете об испытаниях приводят фотографии конфигурации измерений.
В отчете об испытаниях указывают режим работы EUT и то, как проверялись его порты (см.
приложение B). В отчете об испытаниях четко указывают, соответствует ли изделие нормам класса A или B, определенным в
приложении A.
В отчет об испытаниях необходимо внести результаты измерений по крайней мере шести самых высоких уровней электромагнитной эмиссии от оцениваемого относительно нормы типа порта, если они не будут ниже нормы, указанной в соответствующем разделе таблиц, приведенных в
приложении A, на 10 дБ или более. Если в разделе таблицы указано несколько детекторов, результаты измерения этих шести самых высоких уровней электромагнитной эмиссии регистрируют для каждого типа детектора
<1>. В результатах должна быть отражена следующая информация по каждому из этих уровней электромагнитной эмиссии:
- оцениваемый порт (включая достаточную информацию для его идентификации);
- испытуемый провод, например фазный или нейтральный, при измерениях на линии питания переменного тока;
- частота и амплитуда электромагнитной эмиссии;
- запас относительно установленной нормы;
- норма на частоте электромагнитной эмиссии;
- используемый детектор.
--------------------------------
<1> Достаточно показать соответствие всем нормам при всех детекторах в соответствии с алгоритмами на
рисунках C.3 -
C.5.
Если наблюдается менее шести уровней электромагнитной эмиссии в пределах 10 дБ от нормы, это необходимо указать в отчете об испытаниях.
Примечание - Также может быть целесообразно указать электромагнитную эмиссию, уровень которой ниже нормы на 10 дБ или более. Кроме того, целесообразно указать и другие характеристики, такие как поляризация антенны или азимут поворотного стола.
Помимо этого в отчет об испытаниях включают следующее:
- частоту
Fx источника наибольшей внутренней частоты в EUT, определенную в
3.1.19. При измерении излучаемой электромагнитной эмиссии до 6 ГГц включительно указывать эту частоту не требуется;
- расчетную инструментальную неопределенность измерения для каждого типа проведенных измерений (см. таблицу 1 CISPR 16-4-2:2011). Если для соответствующего типа измерений значение UCISPR не указано, неопределенность в отчете об испытаниях не приводят;
- категорию кабеля, имитируемого асимметричным эквивалентом сети (AAN), если помехи от проводных портов сети измеряют с использованием AAN. См.
таблицу C.2;
- измерительное расстояние при измерениях излучаемой электромагнитной эмиссии, указанное в
C.2.2.4 и
таблицах A.2 -
A.6. При использовании другого измерительного расстояния в отчете об испытаниях необходимо привести расчет норм.
10 Соответствие требованиям настоящего стандарта
Чтобы EUT соответствовало требованиям настоящего стандарта, необходимо, чтобы оно удовлетворяло требованиям к оборудованию класса A либо B, приведенным в
приложении A. EUT, которое отвечает применимым требованиям, указанным в
приложении A, считают соответствующим требованиям во всей полосе частот от 9 кГц до 400 ГГц. На частотах, где требование не установлено, в проведении измерений нет необходимости.
Если в стандарте указаны варианты отдельных требований к испытанию с выбором методов испытания, соответствие можно продемонстрировать относительно любого из методов испытания с использованием соответствующей нормы. В любом случае для демонстрации соответствия результатов данному стандарту необходимо использовать первоначально выбранный метод испытания, за исключением ситуации, когда изготовитель согласен применить иной метод. Требования к измерениям излучаемой электромагнитной эмиссии определены в
таблицах A.2 -
A.6 с ограничениями, приведенными в
таблице A.1. Требования к измерениям кондуктивной электромагнитной эмиссии указаны в
таблицах A.8 -
A.12 с ограничениями, приведенными в
таблице A.7.
Определение соответствия настоящему стандарту должно базироваться исключительно на учете вкладов EUT в электромагнитную эмиссию. Например, если для проверки и контроля EUT требуется AE, и известно какой вклад вносит электромагнитная эмиссия от AE в общую измеряемую электромагнитную эмиссию оцениваемой системы (например, при AE, которое является сменным модулем EUT), выбранное AE должно (где это возможно) отвечать соответствующим нормам электромагнитной эмиссии. Если известно, что AE создает существенную электромагнитную эмиссию, ее можно уменьшить за счет мер подавления, если они не снижают электромагнитную эмиссию EUT. Рекомендуемой конфигурацией будет удаление AE из зоны измерения, как предусмотрено в
D.1.
Соответствие можно продемонстрировать при выполнении измерений электромагнитной эмиссии EUT, когда его функции выполняются одновременно, по очереди или в любой их комбинации.
11 Неопределенность измерений
Инструментальная неопределенность измерений должна быть рассчитана в соответствии с CISPR 16-4-2 и отражена в отчете об испытаниях, как указано в
разделе 9.
При определении соответствия инструментальную неопределенность измерений учитывать не требуется.
Относительно руководства по применимости норм к оборудованию мультимедиа, выпускаемому серийно, см. CISPR/TR 16-4-3.
(обязательное)
Требования для EUT, относящегося к области применения настоящего стандарта, приведены по принципу "от порта к порту" в таблицах от
A.1 до
A.12 соответственно.
Если не указано иное, то руководствуются нижеперечисленным.
Если значение нормы меняется в заданной полосе частот, оно меняется линейно с логарифмом частоты. На рисунке A.1 приведен пример графического представления норм, указанных в
таблице A.9 для порта питания сети переменного тока:
Рисунок A.1 - Графическое представление норм для порта
- при скачке значений соответствующей нормы необходимо на частоте перехода применять меньшее значение нормы;
- измерения должны ограничиваться:
a) рабочими диапазонами напряжения и частоты питания, указанными для EUT, с учетом напряжения и частоты питания в местах использования EUT по назначению.
Для EUT, предназначенного для повсеместного использования (во всем мире), обычно достаточно проводить испытания при двух номинальных напряжениях (230 +/- 10) В и (110 +/- 10) В и частотах 50 или 60 Гц;
b) параметрами окружающей среды (температурой, влажностью и атмосферным давлением), указанными для данного EUT.
Никаких дополнительных параметров окружающей среды не указывают. Повторять измерения при более чем одном наборе параметров окружающей среды не требуется;
- если указаны разные детекторы, EUT оценивают относительно соответствующих норм с использованием всех соответствующих детекторов. Эту процедуру допускается оптимизировать за счет использования алгоритмов принятия решения, представленных на
рисунках C.3 -
C.5;
- для интерфейсов Ethernet требуются измерения при самой высокой скорости передачи данных, поддерживаемой этим интерфейсом;
- валидацию средств измерений необходимо проводить в соответствии с применимым основополагающим стандартом и в целях настоящего стандарта ее допускается ограничить полосой частот, требования для которой определены в
приложении A;
- оборудование с портом питания постоянного тока, питание на который подается от специального преобразователя мощности "переменный ток/постоянный ток", считается оборудованием с питанием от сети переменного тока и должно испытываться с преобразователем мощности. Если преобразователь мощности обеспечивается изготовителем, следует использовать этот преобразователь.
A.2 Требования к излучаемой электромагнитной эмиссии
Считается, что оборудование полностью соответствует требованиям к излучаемой электромагнитной эмиссии, приведенным в настоящем стандарте, когда показано его соответствие применимым нормам, указанным в
таблицах A.2 -
A.6 при использовании конкретных требований, приведенных в соответствующем разделе таблицы <1>.
--------------------------------
<1> В настоящем стандарте ссылки на разделы таблицы приведены в формате x.y, где x означает таблицу, а y - раздел, соответствующий строке таблицы. Например,
раздел таблицы A.1.2 - это таблица A.1, раздел (строка) 2.
Соответствие может быть продемонстрировано только при тех измерительных расстояниях, для которых имеются результаты измерений, подтверждающие валидацию используемого средства измерения (или площадки).
Если нормы в полосе частот приведены для разных типов средств измерения и/или измерительных расстояний, измерения необходимо проводить только при одной комбинации средства измерения и расстояния. Ту же комбинацию следует использовать на всех частотах полосы частот.
Таблица A.1
Излучаемая электромагнитная эмиссия, основополагающие
стандарты и ограничение использования отдельных методов
Раздел таблицы | Средство измерения | Метод валидации | Измерение | Ограничения и пояснения |
Процедура | Схема измерения |
A.1.1 | SAC или OATS с защитным навесом от атмосферных воздействий | Подраздел 5.3 CISPR 16-1-4 | Подраздел 7.3 CISPR 16-2-3 | | Максимальная ширина EUT, местного AE с учетом прокладки кабелей должна быть в пределах испытательного объема, как показано при валидации NSA испытательной площадки. При валидации измерительного объема не требуется, чтобы местное AE и соответствующая прокладка кабелей, которые находятся ниже опорной пластины заземления или поворотного стола, или на удаленном расстоянии, как указано в D.1, входили в измерительный объем. Количественные данные проверки NSA для средств измерения на расстоянии 5 м представлены в таблице C.3 |
| OATS без защитного навеса от атмосферных воздействий | Подраздел 5.2 CISPR 16-1-4 | Подраздел 7.3 CISPR 16-2-3 | | Количественные данные проверки NSA для средств измерения на расстоянии 5 м представлены в таблице C.3 |
A.1.3 | FSOATS | Подраздел 8.3 CISPR 16-1-4 | Пункт 7.6.6 CISPR 16-2-3 | | Для измерений свыше 1 ГГц следует использовать средства измерения, прошедшие валидацию с учетом требований к FSOATS. EUT, местное AE и соответствующая прокладка кабелей должны быть в пределах измерительного объема, как показано при валидации испытательной площадки. В качестве FSOATS может быть использована SAC/OATS с ВЧ поглотителем на опорной пластине заземления или FAR |
Примечание - В соответствии с разделом 2 настоящего стандарта применяемой версией CISPR 16-1-4 является CISPR 16-1-4:2010, применяемой версией CISPR 16-2-3 является CISPR 16-2-3:2010 + Изменение 1:2010. |
Таблица A.2
Требования к излучаемой электромагнитной эмиссии
на частотах до 1 ГГц для оборудования класса A
Раздел таблицы | Полоса частот, МГц | Измерение | Нормы класса A, дБ (мкВ/м) |
Расстояние, м | Тип детектора/ширина полосы частот | |
| 30 - 230 | 10 | Квазипиковый/120 кГц | 40 |
230 - 1000 | 47 |
| 30 - 230 | 3 | 50 |
230 - 1000 | 57 |
Во всей полосе частот применяют только A.2.1 или A.2.2. |
Таблица A.3
Требования к излучаемой электромагнитной эмиссии
на частотах свыше 1 ГГц для оборудования класса A
Раздел таблицы | Полоса частот, МГц | Измерение | Нормы класса A, дБ (мкВ/м) |
Расстояние, м | Тип детектора/ширина полосы частот | |
| 1000 - 3000 | 3 | Средних значений/1 МГц | 56 |
3000 - 6000 | 60 |
| 1000 - 3000 | Пиковый/1 МГц | 76 |
3000 - 6000 | 80 |
В полосе частот от 1000 МГц до наивысшей требуемой частоты измерения, принимаемой по таблице 1, применяют A.3.1 и A.3.2. |
Таблица A.4
Требования к излучаемой электромагнитной эмиссии
на частотах до 1 ГГц для оборудования класса B
Раздел таблицы | Полоса частот, МГц | Измерение | Нормы класса B, дБ (мкВ/м) |
Расстояние, м | Тип детектора/ширина полосы частот | |
| 30 - 230 | 10 | Квазипиковый/120 кГц | 30 |
230 - 1000 | 37 |
| 30 - 230 | 3 | 40 |
230 - 1000 | 47 |
Во всей полосе частот применяют только A.4.1 или A.4.2. |
Таблица A.5
Требования к излучаемой электромагнитной эмиссии
на частотах свыше 1 ГГц для оборудования класса B
Раздел таблицы | Полоса частот, МГц | Измерение | Нормы класса B, дБ (мкВ/м) |
Расстояние, м | Тип детектора/ширина полосы частот | |
| 1000 - 3000 | 3 | Средних значений/1 МГц | 50 |
3000 - 6000 | 54 |
| 1000 - 3000 | Пиковый/1 МГц | 70 |
3000 - 6000 | 74 |
В полосе частот от 1000 МГц до наивысшей требуемой частоты измерения, принимаемой по таблице 1, применяют A.5.1 и A.5.2. |
Таблица A.6
Требования к излучаемой электромагнитной
эмиссии от ЧМ приемников
Раздел таблицы | Полоса частот, МГц | Измерение | Нормы класса B, дБ (мкВ/м) |
Расстояние, м | Тип детектора/ширина полосы частот | Основная частота | Гармоники |
| |
| 30 - 230 | 10 | Квазипиковый/120 кГц | 50 | 42 |
230 - 300 | 42 |
300 - 1000 | 46 |
| 30 - 230 | 3 | 60 | 52 |
230 - 300 | 52 |
300 - 1000 | 56 |
Во всей полосе частот применяют только A.6.1 или A.6.2. Ослабленные нормы, приведенные в настоящей таблице, применяют только к помехам на основной частоте и гармониках местного гетеродина. Сигналы на всех других частотах должны соответствовать нормам, приведенным в таблице A.4. |
A.3 Требования к кондуктивной электромагнитной эмиссии
Испытуемое оборудование считают отвечающим требованиям к кондуктивной электромагнитной эмиссии, если показано его соответствие всем применимым нормам, указанным в
таблицах A.8 -
A.12. Необходимые методы измерения приведены в таблице A.7.
Таблица A.7
Кондуктивная электромагнитная эмиссия, основополагающие
стандарты и ограничение использования отдельных методов
Раздел таблицы | Устройство связи | Основополагающий стандарт | Метод валидации | Схема измерения | Процедура измерения и пояснения |
A.7.1 | Эквивалент сети электропитания (AMN) | Раздел 7 CISPR 16-2-1 | Раздел 4 CISPR 16-1-2 | | Используют процедуры измерения, указанные в C.3. Применяют требования к фазовому сдвигу и полному сопротивлению в полосе частот от 0,15 МГц до 30 МГц, указанные в CISPR 16-1-2 |
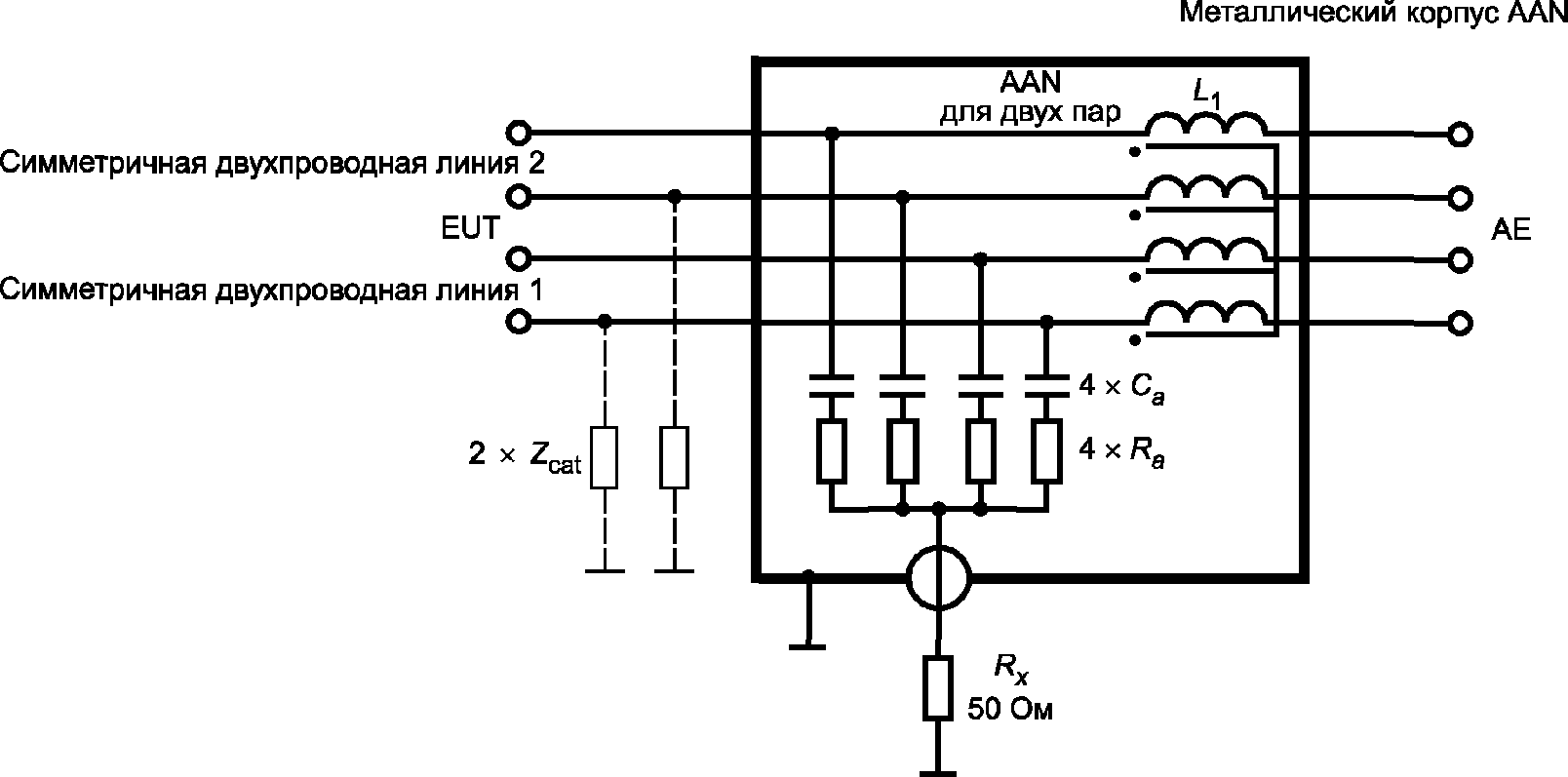
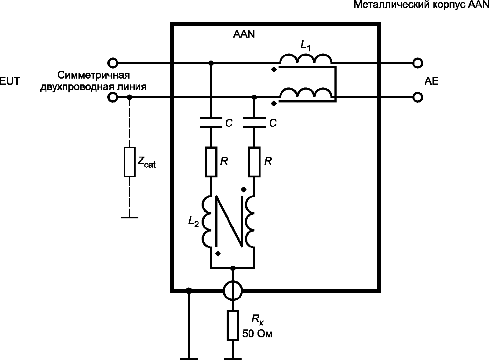
A.7.2 | Асимметричный эквивалент сети (AAN) | Раздел 7 CISPR 16-2-1 | Раздел 4 CISPR 16-1-2, с использованием требований таблицы C.2 данного стандарта | | Используют процедуры измерения, указанные в C.3 и C.4.1.1. |
A.7.3 | Пробник тока | Раздел 7 CISPR 16-2-1 | Подраздел 5.1 CISPR 16-1-2 | |
A.7.4 | Емкостный пробник напряжения | Раздел 7 CISPR 16-2-1 | Пункт 5.2.2 CISPR 16-1-2 | |
A.7.5 | Согласующая и суммирующая схемы для измерения напряжения на 75 Ом | Не применяется | | | Используют процедуры измерения, указанные в C.4.2, для измерения напряжений нежелательных помех на порте тюнера ТВ/ЧМ вещательного приемника |
A.7.6 | Согласующая схема для измерения напряжения при 75 Ом | Не применяется | | | Используют процедуры измерения, указанные в C.4.3, для напряжения полезного сигнала и помех на выходном порте ВЧ модулятора |
Примечание - В соответствии с разделом 2 настоящего стандарта применяемой версией CISPR 16-1-2 является CISPR 16-1-2:2003 + Изменение 1:2004 + Изменение 2:2006, применяемой версией CISPR 16-2-1 является CISPR 16-2-1:2008 + Изменение 1:2010. |
Таблица A.8
Требования к кондуктивной электромагнитной эмиссии
от портов питания сети переменного тока
для оборудования класса A
Применяются к: 1) портам питания сети переменного тока (3.1.1) |
Подраздел таблицы | Полоса частот, МГц | | Тип детектора/ширина полосы частот | Нормы класса A, дБ (мкВ) |
| 0,15 - 0,5 | Эквивалент сети электропитания (AMN) | Квазипиковый/9 кГц | 79 |
0,5 - 30 | 73 |
| 0,15 - 0,5 | Эквивалент сети электропитания (AMN) | Средних значений/ 9 кГц | 66 |
0,5 - 30 | 60 |
|
Таблица A.9
Требования к кондуктивной электромагнитной эмиссии
от портов питания сети переменного тока
для оборудования класса B
Применяются к: 1) портам питания сети переменного тока (3.1.1) |
Подраздел таблицы | Полоса частот, МГц | | Тип детектора/ширина полосы частот | Нормы класса B, дБ (мкВ) |
| 0,15 - 0,5 | Эквивалент сети электропитания (AMN) | Квазипиковый/9 кГц | 66 - 56 |
0,5 - 5 | 56 |
5 - 30 | 60 |
| 0,15 - 0,5 | Эквивалент сети электропитания (AMN) | Средних значений/9 кГц | 56 - 46 |
0,5 - 5 | 46 |
5 - 30 | 50 |
|
Таблица A.10
Требования к кондуктивной электромагнитной эмиссии
от оборудования класса B, асимметричный режим
Применяются к: 2) оптоволоконным портам (3.1.24) с металлическим экраном или защитными элементами; |
Раздел таблицы | Полоса частот, МГц | | Тип детектора/ширина полосы частот | Нормы напряжения класса A, дБ (мкВ) | Нормы тока класса A, дБ (мкА) |
A.10.1 | 0,15 - 0,5 | Асимметричный эквивалент сети | Квазипиковый/9 кГц | 97 - 87 | Не применяют |
0,5 - 30 | 87 |
0,15 - 0,5 | Асимметричный эквивалент сети | Средних значений/9 кГц | 84 - 74 |
0,5 - 30 | 74 |
A.10.2 | 0,15 - 0,5 | Емкостный пробник напряжения и пробник тока | Квазипиковый/9 кГц | 97 - 87 | 53 - 43 |
0,5 - 30 | 87 | 43 |
0,15 - 0,5 | Емкостный пробник напряжения и пробник тока | Средних значений/9 кГц | 84 - 74 | 40 - 30 |
0,5 - 30 | 74 | 30 |
A.10.3 | 0,15 - 0,5 | Пробник тока | Квазипиковый/9 кГц | Не применяют | 53 - 43 |
0,5 - 30 | 43 |
0,15 - 0,5 | Пробник тока | Средних значений/9 кГц | 40 - 30 |
0,5 - 30 | 30 |
Выбор устройства связи и процедуры измерения см. в приложении C. Порты сети переменного тока, также имеющие функцию порта проводной сети, должны отвечать нормам, приведенным в таблице A.8. Испытание следует проводить во всей полосе частот. Применение норм напряжения и/или тока зависит от используемой процедуры измерения. Относительно применимости см. таблицу C.1. Испытание требуется проводить только при одной частоте и при одном напряжении питания EUT. Применяется к портам, указанным выше и предназначенным для подключения кабелей, длина которых более 3 м. |
Таблица A.11
Требования к кондуктивной электромагнитной эмиссии
от оборудования класса B, асимметричный режим
Применяются к: 2) оптоволоконным портам (3.1.24) с металлическим экраном или защитными элементами; 3) портам тюнера вещательного приемника (3.1.8); |
Раздел таблицы | Полоса частот, МГц | | Тип детектора/ ширина полосы частот | Нормы напряжения класса B, дБ (мкВ) | Нормы тока класса B, дБ (мкА) |
A.11.1 | 0,15 - 0,5 | Асимметричный эквивалент сети | Квазипиковый/9 кГц | 84 - 74 | Не применяют |
0,5 - 30 | 74 |
0,15 - 0,5 | Асимметричный эквивалент сети | Средних значений/9 кГц | 74 - 64 |
0,5 - 30 | 64 |
A.11.2 | 0,15 - 0,5 | Емкостной пробник напряжения и пробник тока | Квазипиковый/9 кГц | 84 - 74 | 40 - 30 |
0,5 - 30 | 74 | 30 |
0,15 - 0,5 | Емкостной пробник напряжения и пробник тока | Средних значений/9 кГц | 74 - 64 | 30 - 20 |
0,5 - 30 | 64 | 20 |
A.11.3 | 0,15 - 0,5 | Пробник тока | Квазипиковый/9 кГц | Не применяют | 40 - 30 |
0,5 - 30 | 30 |
0,15 - 0,5 | Пробник тока | Средних значений/9 кГц | 30 - 20 |
0,5 - 30 | 20 |
Выбор устройства связи и процедуры измерения см. в приложении C. Экранированные порты, включая порты тюнера приемника ТВ вещания, испытывают при общем несимметричном полном сопротивлении 150 Ом. Это обычно обеспечивают за счет экрана, нагруженного на 150 Ом относительно земли. Порты сети переменного тока, также имеющие функцию порта проводной сети, должны отвечать нормам, приведенным в таблице A.9. Испытание следует проводить во всей полосе частот. Применение норм напряжения и/или тока зависит от используемой процедуры измерения. Относительно применимости см. таблицу C.1. Испытание требуется только на одной частоте и при одном напряжении питания EUT. Применяется к портам, указанным выше и предназначенным для подключения кабелей, длина которых свыше 3 м. |
Таблица A.12
Требования к кондуктивной электромагнитной эмиссии
при симметричном напряжении от оборудования класса B
Применяются к: 1) портам тюнера приемника ТВ вещания (3.1.8) с доступным соединителем (разъемом); 2) выходным портам ВЧ модулятора (3.1.27); 3) портам тюнера приемника ЧМ вещания (3.1.8) с доступным соединителем (разъемом) |
Раздел таблицы | Полоса частот, МГц | Тип детектора/ширина полосы частот | Нормы класса B, дБ (мкВ)/75 Ом | Применимость |
Другие | Основная частота гетеродина | Гармоники гетеродина |
A.12.1 | 30 - 950 | Для частот <= 1 ГГц - квазипиковый/120 кГц | 46 | 46 | 46 | |
950 - 2 150 | 46 | 54 | 54 |
A.12.2 | 950 - 2 150 | 46 | 54 | 54 | |
A.12.3 | 30 - 300 | 46 | 54 | 50 | |
300 - 1 000 | 52 |
A.12.4 | 30 - 300 | Для частот >= 1 ГГц - пиковый/1 МГц | 46 | 66 | 59 | |
300 - 1 000 | 52 |
A.12.5 | 30 - 950 | 46 | 76 | 46 | |
950 - 2 150 | Не применяют | 54 |
<a> ТВ приемники (аналоговые или цифровые), видеомагнитофоны и платы тюнера приемника ТВ вещания для персональных компьютеров, работающие в каналах между 30 МГц и 1 ГГц, и цифровые звуковые приемники. <b> Блоки тюнера (не малошумящие блоки/LNB) для приема спутникового сигнала. <c> ЧМ звуковые приемники и платы тюнера для ПК. <d> ЧМ автомобильные радиоприемники. <e> Применимо к EUT с выходными портами ВЧ модулятора (например, оборудование DVD, видеомагнитофоны, видеокамеры и декодеры и т.п.), предназначенными для подключения к портам тюнера приемника ТВ вещания. Испытание требуется только на одной частоте и при одном напряжении питания EUT. Термин "другие" относится ко всем помехам, отличным от помех на основной частоте и гармониках гетеродина. Испытание следует проводить с устройством, работающим в каждом канале приема. Испытание следует проводить во всей полосе частот. |
(обязательное)
ПРОВЕРКА EUT ВО ВРЕМЯ ИЗМЕРЕНИЯ И ТЕХНИЧЕСКИЕ ТРЕБОВАНИЯ
К ИСПЫТАТЕЛЬНОМУ СИГНАЛУ
B.1 Общие положения
В настоящем приложении определены методы проверки EUT при измерениях электромагнитной эмиссии.
Оборудование мультимедиа обычно имеет несколько разных функций и множество режимов работы, связанных с каждой функцией.
При испытании необходимо рассмотреть ряд репрезентативных режимов работы, включая режим малого энергопотребления/режим ожидания, при каждой выбранной для проверки EUT функции или группе функций. Для заключительных измерений следует выбрать режим(мы), при котором(ых) излучаемая электромагнитная эмиссия является наибольшей.
При проверке портов в соответствии с настоящим приложением EUT должно работать в выбранном(ных) режиме(мах).
Электромагнитную эмиссию от разных портов (как требуется в настоящем стандарте) измеряют при подаче соответствующих испытательных сигналов, указанных в настоящем приложении.
Все порты, включая порты громкоговорителей и устройств отображения, проверяют в соответствии со стандартным (и репрезентативным) использованием. Проверочные сигналы, уровни звуковых сигналов и параметры отображения выбирают с учетом заданной функции EUT и так, чтобы обеспечить корректную работу оцениваемого EUT.
В последующих разделах приведена уточняющая информация, способствующая обеспечению воспроизводимости (повторяемости) результатов измерения в разных лабораториях. Описание методов, используемых для проверки EUT, и все соответствующие порты должны быть указаны в отчете об испытаниях. При внесении изменений в один из методов, указанных в настоящем приложении (например, при использовании другого уровня сигнала или изображения), в протоколе испытаний должно быть приведено обоснование такого изменения.
B.2 Проверка портов EUT
Для EUT, которое поддерживает звуковые сигналы, проверочный сигнал должен быть синусоидальным сигналом частотой 1 кГц, если изготовитель не указал другой сигнал в качестве более подходящего.
Испытуемое оборудование, отображающее видеоизображения, или EUT, имеющее порты, используемые для обеспечения видеосигналов, проверяют в соответствии с
таблицей B.1 и конфигурируют, где возможно, с использованием параметров, указанных в
таблице B.2.
На выходе портов видеосигнала должны быть сигналы (и изображения), соответствующие самому высокому уровню сложности, приведенному в таблице B.1, который способен обеспечить EUT.
Таблица B.1
Методы проверки устройств отображения и портов видеосигнала
Уровень сложности | Отображаемое изображение | Описание | Примеры оборудования |
4 (наивысший) | Цветные полосы с движущимся элементом телевизионного изображения | Стандартный телевизионный сигнал цветных полос в соответствии с ITU-R BT 1729 с дополнительным небольшим движущимся элементом <a> | Цифровой телевизор, цифровая ТВ приставка, персональный компьютер, DVD-оборудование, игровая приставка, автономный/отдельный монитор |
3 | Цветные полосы | Стандартный телевизионный сигнал цветных полос в соответствии с ITU-R BT 471-1 <a> | Аналоговый телевизор, дисплей на видеокамере (фотокамере), дисплей на фотопринтере |
2 | Текстовое изображение | Там, где это возможно, должна отображаться испытательная таблица, состоящая из знаков H. Размер знака и их количество в строке должны устанавливаться так, чтобы на экране умещалось наибольшее количество знаков. Если на дисплее обеспечивается бегущая строка, должен идти текст строки | Кассовый терминал в магазине, терминал компьютера без функции графического отображения информации |
1 (наименьший) | Типовой дисплей | Максимально сложное изображение, которое может быть создано EUT | EUT с собственными дисплеями и/или не способное отображать какое-либо из вышеуказанных изображений, электронная музыкальная клавиатура, телефон |
<a> Такое отображаемое изображение также допустимо для черно-белых дисплеев, которые будут отображать полосы шкалы серого (шкалы яркости). При наличии более чем одного устройства отображения или видеопорта каждое устройство отображения/порт следует проверять надлежащим образом в соответствии с положениями B.2.2. Если необходимо проверить основные функции EUT, отображаемые изображения можно модифицировать. Если возможно, эти модификации должны ограничиваться нижней или верхней половиной площади дисплея, чтобы изображение, указанное в таблице, заполняло большую часть дисплея. Для аналоговых телевизоров необходимо отображать только цветные полосы, указанные в уровне сложности 3. |
Таблица B.2
Параметры устройства отображения и видеосигнала
Функция | Установка |
Аппаратное ускорение | Максимальное |
Установки экрана | Самое высокое эффективное разрешение (включая установки для пикселей и частоты кадров) |
Качество цвета | Наибольшая битовая глубина цвета |
Яркость, контрастность, цветовая насыщенность | Используются заводские установки по умолчанию, либо типичные установки |
Другие | Регулируются для получения типового изображения с помощью установок, обеспечивающих самые хорошие характеристики |
B.2.3 Сигналы цифрового вещания
Примеры технических требований к сигналам цифрового вещания приведены в
таблице B.4.
B.2.4 Другие сигналы
Другие порты проверяют с использованием методов, указанных в таблице B.3.
Таблица B.3
Методы, используемые для проверки портов
Порт | Метод, используемый для проверки порта |
Порт тюнера вещательного приемника | Модуляцию ВЧ несущей сигнала устанавливают в соответствии с системой, для которой предназначено EUT. Если не указано иное, уровень входного сигнала на соответствующих портах должен быть достаточным для обеспечения свободного от шумов изображения и/или звука. Примеры технических требований к сигналам цифрового вещания для портов приемника цифрового вещания приведены в таблице B.4. EUT с функциональной возможностью приема вещания должно оцениваться при настройке приемника на любой один канал |
Порт проводной сети | Репрезентативный сигнал определяет изготовитель. Для портов, поддерживающих трафик Ethernet (например, 100Base-T, 1000Base-T), которые могут работать на разных скоростях, измерения должны быть ограничены режимом, при котором EUT работает при максимальной скорости. При оценке EUT, передающего трафик Ethernet 10Base-T, руководствуются следующим: - чтобы сделать достоверные измерения помех репрезентативными при высоком коэффициенте использования локальной сети, необходимо только создать условия использования локальной сети с превышением в 10% и поддерживать этот уровень в течение минимум 250 мс. Контент испытательного трафика должен состоять из повторяющихся/периодических и псевдослучайных сообщений для имитации реалистичных типов передачи данных. (Примеры псевдослучайных сообщений: файлы, которые сжаты или зашифрованы. Примеры повторяющихся сообщений: несжатые графические файлы, распечатки содержимого памяти, обновления экрана, изображения на дисках.) Если локальная сеть поддерживает передачу во время периодов ожидания, измерения также следует проводить в периоды ожидания |
Все другие порты, не указанные выше | Репрезентативный сигнал определяет изготовитель |
Таблица B.4
Примеры технических требований к сигналам цифрового вещания
Общие требования | DVB | ISDB | ATSC | DMB-T |
Стандарт | TR 101154 | - | Стандарт A/65 ATSC | Система-A (DAB/Eureka-147) |
Кодирование источника | MPEG-2 видео MPEG-2 аудио | MPEG-2 видео MPEG-2 аудио | MPEG-2 видео AC-3 аудио | H.264/MPEG-4 AVC |
Кодирование данных | По выбору | По выбору | По выбору | По выбору |
Элементарный поток видео | Цветная полоса с небольшим подвижным элементом | Цветная полоса с небольшим подвижным элементом | Цветная полоса с небольшим подвижным элементом | Цветная полоса с небольшим подвижным элементом |
Битовая скорость видеосигнала | 6 Мбит/с | 6 Мбит/с | 6 Мбит/с | (1 ~ 11) Мбит/с |
Элементарный поток аудио при эталонном измерении | 1 кГц/весь диапазон - 6 дБ | 1 кГц/весь диапазон - 6 дБ | 1 кГц/весь диапазон - 6 дБ | 1 кГц/весь диапазон - 6 дБ |
Элементарный поток аудио при измерении шума | 1 кГц/молчание | 1 кГц/молчание | 1 кГц/молчание | 1 кГц/молчание |
Битовая скорость звукового сигнала | 192 кбит/с | 192 кбит/с | 192 кбит/с | 192 кбит/с |
Наземное ТВ | DVB-T | ISDB-T | ATSC | DMB-T |
Стандарт | EN 300 744 | ARIB STD-B21 ARIB STD-B31 | ATSC 8VSB | Система-A (DAB/Eureka-147) |
Уровень | 50 дБ (мкВ)/75 Ом - VHF B III 54 дБ (мкВ)/75 Ом - UHF B IV/V | 34 - 89 дБ (мкВ)/75 Ом | 54 дБ (мкВ) (используя ATSC 64) | 18 ~ 97 дБ (мкВ) |
Канал | от 6 до 69 | - | от 2 до 69 | - |
Частота | - | 470 - 770 МГц, ширина полосы 5,7 МГц | | 174 ~ 216 МГц |
Модуляция | OFDM | OFDM | 8 VSB или 16 VSB | DQPSK, передача: OFDM |
Режим | 2k или 8k | 8k, 4k, 2k | - | - |
Схема модуляции | 16 или 64 QAM или QPSK | QPSK, DQPSK, 16 QAM, 64 QAM | - | - |
Защитный интервал | 1/4, 1/8, 1/16, 1/32 | 1/4, 1/8, 1/16, 1/32 | - | - |
Кодовая скорость | 1/2, 2/3, 3/4, 5/6, 7/8 | 1/2, 2/3, 3/4, 5/6, 7/8 | 2/3 | - |
Полезная битовая скорость | Изменяемая, Мбит/с | - | 19,39 Мбит/с | - |
Битовая скорость передачи информации: максимальная | 31,668 Мбит/с | 23,234 Мбит/с | - | - |
Спутниковое ТВ | DVB-S | DVB-S (Спутник связи) | ISDB-S (Вещательный спутник) | Нет |
Технические требования | EN 300 421 | ARIB STD-B1 | ARIB STD-B20 ARIB STD-B21 | - |
Уровень | 60 дБ (мкВ)/75 Ом | 48 - 81 дБ (мкВ)/75 Ом | 48 - 81 дБ (мкВ)/75 Ом | - |
Частота | 0,95 - 2,15 ГГц | 12,2 - 12,75 ГГц | 11,7 - 12,2 ГГц | - |
Первая ПЧ | - | 1000 - 1550 МГц, ширина полосы 27 МГц | 1032 - 1489 МГц, ширина полосы 34,5 МГц | - |
| - | 12,5 - 12,75 ГГц | 11,7 - 12,2 ГГц | - |
Модуляция | QPSK | QPSK | TC8PSK, QPSK, BPSK | - |
Кодовая скорость | 3/4 | 1/2, 2/3, 3/4, 5/6, 7/8 | 2/3 (TC8PSK), 1/2, 2/3, 3/4, 5/6, 7/8 (QPSK, BPSK) | - |
Полезная битовая скорость | 38,015 Мбит/с | 29,2 Мбит/с (r = 3/4) | - | - |
Битовая скорость передачи информации | - | от 19,4 до 34,0 Мбит/с | - | |
Битовая скорость передачи информации: максимальная | - | 34,0 Мбит/с | 52,17 Мбит/с | - |
Кабельное ТВ | DVB-C | ISDB-C | ATSC | - |
Технические требования | EN 300 429 ES 201 488 ES 202 488-1 EN 302 878 (DOCSIS) | JCTEA STD-002 JCTEA STD-007 | ANSI/SCTE 07 | - |
Уровень | 67 дБ (мкВ)/75 Ом для 256 QAM 60 дБ (мкВ)/75 Ом для 64 QAM | 49 - 81 дБ (мкВ)/75 Ом (64 QAM) TDB (256 QAM) | 60 дБ (мкВ)/75 Ом | - |
Частота | 110 - 862 МГц | 90 - 770 МГц, ширина полосы 6 МГц | 88 - 860 МГц | - |
Модуляция | 16/32/64/128/256 QAM | 64 QAM или 256 QAM | 64 QAM или 256 QAM | - |
Полезная битовая скорость | 38,44 Мбит/с (64 QAM) и 51,25 Мбит/с (256 QAM) при 6,952 Мбод (канал 8 МГц) | - | 26,970 Мбит/с (64 QAM), 38,810 Мбит/с (256 QAM) | - |
Битовая скорость передачи | 41,71 Мбит/с (64 QAM) 55,62 Мбит/с (256 QAM) при 6,952 Мбод (канал 8 МГц) | 31,644 Мбит/с (64 QAM) 42,192 Мбит/с (256 QAM) | - | - |
Битовая скорость передачи информации | 51,25 Мбит/с (256 QAM) при 6,952 Мбод (канал 8 МГц) | 29,162 Мбит/с 38,883 Мбит/с (256 QAM) | - | - |
Обратный канал | - | - | 5 - 40 МГц, QPSK | - |
(обязательное)
ИЗМЕРЕНИЯ, ИЗМЕРИТЕЛЬНАЯ АППАРАТУРА
И ПОЯСНИТЕЛЬНАЯ ИНФОРМАЦИЯ
C.1 Общие положения
В настоящем приложении представлены дополнительная информация, процедуры измерения и требования в целях добавления к нормативным ссылкам, указанным в
таблице A.1 и
A.7. Пояснительная информация также представлена в
приложении G.
Настоящее приложение разделено на три основных раздела:
"
C.2 Измерительная аппаратура и пояснительная информация";
"
C.3 Основные процедуры измерения";
"
C.4 Процедуры измерения, относящиеся к оборудованию мультимедиа".
C.2 Измерительная аппаратура и пояснительная информация
C.2.1 Общие положения
Каждая часть измерительной аппаратуры должна отвечать соответствующим требованиям, установленным в основополагающих стандартах, приведенных в
таблицах A.1 и
A.7.
C.2.2 Использование стандартов серии CISPR 16 в качестве основополагающего стандарта
C.2.2.1 Общие положения
Измерительный приемник должен соответствовать требованиям раздела 4 CISPR 16-1-1:2010. Детекторы и значения ширины полосы частот должны соответствовать приведенным в соответствующих таблицах
приложения A и определены далее в настоящем приложении и приложении A CISPR 16-1-1:2010.
Если уровень выделенной электромагнитной эмиссии превышает какую-либо соответствующую норму, его не учитывают, при условии, что при измерении в течение 2 мин выполняются следующие два условия:
1) электромагнитная эмиссия не превышает норму в течение более чем 1 с;
2) электромагнитная эмиссия не превышает норму более одного раза за любой период наблюдения 15 с.
Не допускается перегрузка системы измерения. См.
приложение E.
Во избежание ошибок измеренных значений амплитуд время измерения на каждой частоте у измерительных приборов с ВЧ преселекторами, которые автоматически следуют за сканируемой частотой, должно быть достаточно продолжительным.
При использовании анализаторов спектра для измерений с предварительным сканированием (см.
C.3.2) ширина полосы видеосигнала измерительного прибора должна быть равна или больше ширины полосы разрешения, чтобы исключить влияние на результаты измерений. Допускается использовать другие установочные значения разрешающей способности и ширины полосы видеосигнала, но при этом необходимо гарантировать отсутствие неблагоприятного воздействия установок на результаты.
C.2.2.2 Антенны для измерений излучаемой электромагнитной эмиссии
При измерениях допускается использовать любую подходящую широкополосную линейно поляризованную антенну или настроенный диполь. Они должны быть откалиброваны в условиях свободного пространства с использованием процедур, указанных в ANSI C63.5.
C.2.2.3 Сигналы окружающей электромагнитной обстановки
Если сигналы окружающей электромагнитной обстановки маскируют электромагнитную эмиссию EUT, то для снижения влияния конкретной электромагнитной среды следует использовать процедуры, указанные в приложении A CISPR 16-2-3:2010. Частоты и уровни сигналов электромагнитной обстановки, маскирующие электромагнитную эмиссию EUT, следует регистрировать в отчете об испытаниях.
C.2.2.4 Периметр EUT, местное AE с соответствующей прокладкой кабелей и измерительное расстояние для измерений излучаемой электромагнитной эмиссии.
Испытуемое оборудование и местное AE должны компоноваться при наиболее компактной схеме размещения в пределах испытуемого объема, при этом в
приложении D приведены типовое разнесение и требования к компоновке. Центральная точка схемы размещения должна находиться в центре поворотного стола. Измерительным расстоянием является кратчайшее расстояние по горизонтали между воображаемым круговым периметром, непосредственно вмещающим эту схему, и точкой калибровки антенны. См. рисунки C.1 и
C.2.
Рисунок C.1 - Измерительное расстояние
Рисунок C.2 - Периметр EUT, местного
AE с соответствующей прокладкой кабелей
По возможности любое устройство с интерактивным интерфейсом человек-машина (HID) следует устанавливать по типовой схеме. HID может находиться у переднего края стола, если глубина стола не более 1 м. При использовании более широкого стола HID допускается размещать у переднего края стола, только если это не увеличивает размера воображаемого кругового периметра, в противном случае HID может быть размещен на расстоянии 1 м от заднего края стола, чтобы передняя панель HID была развернута на стол.
Если AE находится вне зоны испытания (как указано в
D.1.1), то при определении измерительного расстояния дистанционно расположенное AE и соответствующая прокладка кабелей не должны считаться находящимися внутри кругового периметра.
Если валидация испытательного средства была проведена (в соответствии с таблицами 1 и 2 CISPR 16-1-4:2010 или в соответствии с
C.3) для другого измерительного расстояния, не указанного в
таблицах A.2 -
A.6, измерение допускается проводить на этом расстоянии. В таком случае норму
L2, соответствующую выбранному измерительному расстоянию
d2, рассчитывают по следующей формуле:
L2 = L1 + 20 lg (d1/d2),
где L1 - норма, дБ (мкВ/м), указанная на расстоянии d1;
L2 - новая норма для расстояния d2.
Расстояния d1 и d2 следует измерять в одних и тех же единицах, например, в метрах.
При использовании этой формулы в отчете об испытаниях необходимо приводить норму L2 и реальное измерительное расстояние d2. Для гарантии справедливости расчета, по возможности в качестве базы для расчета норм на других измерительных расстояниях следует использовать нормы для измерительного расстояния 10 м (до 1 ГГц) и 3 м (свыше 1 ГГц).
Минимальное измерительное расстояние при испытании на излучаемую электромагнитную эмиссию для частот ниже 1 ГГц должно быть 3 м, а для частот свыше 1 ГГц - 1 м.
C.2.3 Рабочий цикл EUT и время покоя при измерении
Рабочий цикл - это период, при котором EUT выполняет одну полную операцию. Во время всех официальных измерений время покоя должно быть больше рабочего цикла. Время покоя может быть ограничено 15 с.
C.3 Основные процедуры измерения
C.3.1 Общие представления
Излучаемую и кондуктивную электромагнитную эмиссию оценивают относительно соответствующих требований, приведенных в
приложении A, с использованием соответствующих процедур, указанных в
таблицах A.1 и
A.7. В приведенных ниже подразделах даны общие представления с учетом испытательных средств, используемых при проведении измерений. Дополнительная информация приведена также в
C.4 и
приложении G.
Чтобы ускорить процедуру измерения, допускается использовать пиковые детекторы в соответствии с алгоритмом принятия решения, приведенным на
рисунках C.3 -
C.5.
Рисунок C.3 - Алгоритм принятия решения
при использовании разных детекторов с нормами
в квазипиковых и средних значениях
Рисунок C.4 - Алгоритм принятия решения
при использовании разных детекторов с нормами
в пиковых и средних значениях
Рисунок C.5 - Алгоритм принятия решения при использовании
разных детекторов с нормами в квазипиковых значениях
C.3.2 Измерения с предварительным сканированием
Цель измерения с предварительным сканированием заключается в определении частот, на которых EUT создает электромагнитную эмиссию наибольшего уровня, и в облегчении выбора конфигурации(ций), которую(ые) следует использовать при официальных измерениях.
Относительно более подробной информации по измерениям с предварительным сканированием см.
приложение E.
C.3.3 Официальные измерения
Для официальных измерений используют конфигурацию(ии), определенную(ые) при измерении с предварительным сканированием, при которой(ых) создается электромагнитная эмиссия с наибольшей амплитудой относительно нормы. Если измерения с предварительным сканированием не проводились, официальные измерения следует проводить с использованием конфигурации(ий), при которой(ых) ожидается генерация электромагнитной эмиссии с наибольшей амплитудой относительно нормы; обоснование выбора конфигурации должно быть указано в отчете об испытаниях.
Официальные измерения следует проводить с применением соответствующих средств измерения, указанных в
таблицах A.1 и
A.7. Измерения выполняют в соответствии с основополагающими стандартами и требованиями настоящего стандарта.
C.3.4 Особенности измерений излучаемой электромагнитной эмиссии
При проведении официальных измерений требуется определить наибольший уровень электромагнитной эмиссии на любой частоте, на которой установлена норма, учитывая следующее:
- поляризацию антенны (горизонтальную и вертикальную);
- полный поворот EUT, местного AE и соответствующей прокладки кабелей (на 360°);
- высоту антенны.
Если измерения проводят с использованием открытой испытательной площадки (OATS)/полубезэховой камеры (SAC), сканирование высоты антенны ограничивается диапазоном от 1 до 4 м над опорной пластиной заземления (RGP).
Если измерения проводят с использованием открытой испытательной площадки с условиями свободного пространства (FSOATS), в область сканирования высоты антенны должны войти те высоты, которые указаны на рисунках 14, 15 и в таблице 2 CISPR 16-2-3:2010.
Если предварительное сканирование не проводилось, то официальные измерения выполняют во всей полосе частот.
C.3.5 Особенности измерений кондуктивной электромагнитной эмиссии на портах питания сети переменного тока
Испытания должны включать в себя измерения на всех линиях под напряжением (портах) и на нейтральной линии (порте).
Относительно руководства по детализации измерений кондуктивной электромагнитной эмиссии см. CISPR 16-2-1:2008 + Изменение 1:2010, подраздел 6.5.1.
C.3.6 Особенности измерений кондуктивной электромагнитной эмиссии на портах аналоговых/цифровых данных
Оборудование мультимедиа может иметь различные типы портов аналоговых/цифровых данных, к которым применяют разные требования, указанные в
приложении A. Необходимо проверять и оценивать относительно установленных требований, как минимум, один порт каждого типа. Процедуры измерения выбирают с использованием информации, приведенной в
таблице C.1 и в тексте настоящего подраздела.
Если EUT имеет много портов аналоговых/цифровых данных одного типа, следует оценивать по крайней мере один порт каждого типа. Если в процессе предварительного сканирования или при применении какого-то другого метода было показано, что порты аналогичны в отношении характеристик помех, следует оценивать только один порт.
Относительно руководства по детализации измерений кондуктивной электромагнитной эмиссии см. CISPR 16-2-1:2008 + Изменение 1:2010.
C.3.7 Особенности измерений кондуктивной электромагнитной эмиссии на портах тюнера вещательного приемника
Необходимо оценивать один порт каждого типа (цифровой, аналоговый, спутниковый и т.п.) с применением процедур измерения, указанных в
C.4.2.
Относительно руководства по детализации измерений кондуктивной электромагнитной эмиссии см. CISPR 16-2-1:2008 + Изменение 1:2010, пункт 6.5.1.
C.3.8 Особенности измерений кондуктивной электромагнитной эмиссии на выходных портах ВЧ модулятора
Необходимо оценивать один порт каждого типа с применением процедуры измерения, указанной в
C.4.3.
Относительно руководства по измерениям кондуктивной электромагнитной эмиссии см. CISPR 16-2-1:2008 + Изменение 1:2010, подраздел 6.5.1.
C.4 Процедуры измерений, относящиеся к оборудованию мультимедиа
C.4.1 Измерение кондуктивной электромагнитной эмиссии на портах аналоговых/цифровых данных
C.4.1.1 Выбор процедуры измерения
Целью таких испытаний является измерение электромагнитной эмиссии асимметричного режима на портах аналоговых/цифровых данных EUT. Соответствующие процедуры измерений приведены в таблице C.1.
Таблица C.1
Выбор процедуры измерения электромагнитной эмиссии
на порте аналоговых/цифровых данных
| Тип кабеля | Количество пар | Примеры соответствующих рисунков | Тип измерения | Процедуры |
1 | Симметричный неэкранированный | 1 (2 провода) | | Напряжение | |
2 (4 провода) | |
3 (6 проводов) | |
4 (8 проводов) | |
2 | Симметричный неэкранированный | | Нет | Напряжение и ток | |
3 | Экранированный или коаксиальный | Нет | | Напряжение | |
|
|
4 | Экранированный или коаксиальный | Нет | Нет | Напряжение или ток | |
5 | Несимметричные кабели | Нет | Нет | Напряжение и ток | |
6 | Сеть переменного тока | Нет | Эквивалент сети электропитания CISPR 16-1-2:2003 + Изменение 1:2004 + Изменение 2:2006, рисунки 4 и 5 | Напряжение | В качестве пробника напряжения используют эквивалент сети электропитания |
<a> Порты, к которым подключаются кабели с более чем 4 симметричными парами, или если порт не может функционировать корректно при подключении через асимметричный эквивалент сети. При использовании асимметричного эквивалента сети он должен отвечать всем требованиям, указанным в C.4.1.2. При использовании пробника тока он должен отвечать требованиям, указанным в C.4.1.4, а емкостный пробник напряжения - в C.4.1.5. Напряжение сети питания подается на EUT через эквивалент сети электропитания, используемый при измерении напряжений помех на сетевых зажимах в соответствии с таблицей A.8 или A.9. При использовании асимметричного эквивалента сети его следует выбирать в соответствии с C.4.1.3. При измерении общего несимметричного тока в схеме с асимметричным эквивалентом сети следует принять меры, обеспечивающие точное измерение возбуждаемой и конвертированной составляющих общего несимметричного тока при данном методе испытания. Процедура, указанная в C.4.1.6.2, обеспечивает результаты с наименьшей неопределенностью измерения. |
C.4.1.2 Характеристики асимметричного эквивалента сети (AAN)
Измерение общего несимметричного тока или напряжения электромагнитной эмиссии (асимметричного режима) на портах проводной сети для подключения неэкранированных симметричных пар проводят при подключении порта проводной сети к асимметричному эквиваленту сети через кабель. При измерениях электромагнитной эмиссии AAN определяет общее несимметричное полное сопротивление нагрузки со стороны порта проводной сети.
Комбинация асимметричного эквивалента сети и всех соответствующих адаптеров, требуемых для подключения к EUT и AE, должна иметь следующие характеристики:
a) общее несимметричное полное сопротивление нагрузки в полосе частот от 0,15 до 30 МГц должно составлять (150 +/- 20) Ом с фазовым углом (0 +/- 20)°;
b) асимметричный эквивалент сети должен обеспечивать достаточное затухание помех, создаваемых AE или нагрузкой, подключенной к оцениваемому порту проводной сети. Затухание асимметричного эквивалента сети для электромагнитной эмиссии асимметричного режима, создаваемой AE, должно быть таким, чтобы измеренный уровень этих помех на входе измерительного приемника был по крайней мере на 10 дБ ниже соответствующей нормы электромагнитной эмиссии.
Рекомендуемое значение минимального затухания составляет:
- 35 - 55 дБ при линейном увеличении с логарифмом частоты в полосе частот от 0,15 до 1,5 МГц;
- 55 дБ в полосе частот от 1,5 до 30 МГц.
Примечание - Затухание - это отношение электромагнитной эмиссии асимметричного режима, возникающей в AE, к помехам, появляющимся затем на порте EUT асимметричного эквивалента сети;
c) асимметричный эквивалент сети должен отвечать требованиям к затуханию преобразования общего несимметричного напряжения (LCL) в полосе частот от 0,15 до 30 МГц, указанным в таблице C.2. Реальные значения затухания преобразования общего несимметричного напряжения для имитации различных кабелей представлены в таблице C.2;
Таблица C.2
Значения затухания преобразования
общего несимметричного напряжения (LCL)
Категория кабеля | Значения LCL, дБ | Допуск |
3 (или выше) | LLCL (дБ) = 55 - 10 lg[1 + (f/5)2] | +/- 3 дБ |
5 (или выше) | LLCL (дБ) = 65 - 10 lg[1 + (f/5)2] | +/- 3 дБ для f < 2 МГц -3 дБ/+4,5 дБ для 2 МГц < f < 30 МГц |
6 (или выше) | LLCL (дБ) = 75 - 10 lg[1 + (f/5)2] | +/- 3 дБ для f < 2 МГц -3 дБ/+6 дБ для 2 МГц < f < 30 МГц |
Коаксиальный | нет | нет |
Примечание 1 - Единица измерения f в приведенных выше формулах - мегагерц. Примечание 2 - Данные значения LCL - это аппроксимации значений LCL типовых неэкранированных симметричных кабелей в репрезентативных электромагнитных обстановках. Технические требования для категории 3 считаются репрезентативными значениями LCL в типовых сетях связи с доступом на медных носителях. |
d) вносимые потери или другое ухудшение качества сигнала в полосе частот полезного сигнала из-за наличия асимметричного эквивалента сети не должно существенно влиять на нормальную работу EUT;
e) допуск на коэффициент деления напряжения (коэффициент калибровки)
Vvdf должен быть +/- 1 дБ в полосе частот от 0,15 до 30 МГц. Коэффициент деления напряжения асимметричного эквивалента сети рассчитывают следующим образом:
Vvdf = 20 lg|Vcm|Vmp|, дБ,
где Vcm - напряжение асимметричного режима на общем несимметричном полном сопротивлении для EUT со стороны асимметричного эквивалента сети;
Vmp - результирующее напряжение приемника, измеренное непосредственно на порте измерения напряжения асимметричного эквивалента сети.
К напряжению, измеренному приемником непосредственно на порте измерения напряжения асимметричного эквивалента сети, необходимо добавить коэффициент деления напряжения, а результат сравнить с нормами напряжения, указанными в
таблице A.10 или
A.11 соответственно.
C.4.1.3 Выбор асимметричного эквивалента сети (AAN) для неэкранированных симметричных многопарных кабелей
Тип асимметричного эквивалента сети выбирают в соответствии с количеством пар, из которых физически состоит кабель, за исключением пар, не имеющих гальванической связи с какой-либо частью EUT, включая землю.
Асимметричные эквиваленты сети, представленные на
рисунках G.4 -
G.7, подходят для использования только там, где в кабеле нет неотсоединяемых пар.
Асимметричные эквиваленты сети, представленные на
рисунках G.1 -
G.3, подходят для любого случая, включая случаи, когда использование некоторых пар неизвестно, или известно, что какие-то пары отсоединены.
C.4.1.4 Характеристики пробника тока
Пробник тока должен иметь равномерную частотную характеристику без резонансов в пределах рассматриваемой полосы частот. Он должен работать без эффектов насыщения, обусловленных рабочими токами в первичной обмотке.
Вносимое полное сопротивление пробника тока не должно превышать 1 Ом. См. CISPR 16-1-2:2003 + Изменение 1:2004 + Изменение 2:2006, подраздел 5.1.
C.4.1.5 Характеристики емкостного пробника напряжения
Следует использовать емкостный пробник напряжения, указанный в CISPR 16-1-2:2003 + Изменение 1:2004 + Изменение 2:2006, пункт 5.2.2.
C.4.1.6 Измерения на портах проводной сети, антенных портах и оптоволоконных кабелях, имеющих металлические экраны или защитные элементы
C.4.1.6.1 Выбор процедуры измерения
В настоящем подразделе представлены различные процедуры измерений, которые могут быть использованы для измерения кондуктивной электромагнитной эмиссии асимметричного режима на портах аналоговых/цифровых данных. В зависимости от типа кабеля можно использовать разные процедуры, каждая из которых имеет свои преимущества и недостатки (См.
G.2).
C.4.1.6.2 Процедура измерения с использованием асимметричного эквивалента сети
Измерение проводят на портах проводной сети с использованием асимметричных эквивалентов сети (AAN), затухания преобразования общего несимметричного напряжения которых указаны в
таблице C.2. Необходимо использовать AAN для той категории кабеля, которая определена в документации на оборудование, предоставляемой пользователю. Уровень электромагнитной эмиссии от EUT не должен превышать норм, указанных в
приложении A.
При измерениях напряжения помех AAN должен иметь порт для измерения напряжения, пригодный для подключения к измерительному приемнику при одновременном выполнении требований к общему несимметричному полному сопротивлению нагрузки порта аналоговых/цифровых данных.
Для неэкранированных кабелей, имеющих симметричные пары, следует использовать AAN в соответствии с
C.4.1.2. Значения затухания преобразования общего несимметричного напряжения AAN должны находиться в пределах допуска, указанного в
таблице C.2 для эквивалента, соответствующего категории кабеля, подключаемого к EUT.
Процедура должна быть следующей:
- устанавливают EUT, местное AE и выполняют соответствующую прокладку кабелей (примеры приведены в
приложении D);
- измеряют напряжение на измерительном порте AAN;
- корректируют измеренное напряжение путем добавления коэффициента деления напряжения асимметричного эквивалента сети
Vvdf, указанного в
C.4.1.2 e);
- сравнивают скорректированное напряжение с нормой.
C.4.1.6.3 Процедура измерения с использованием нагрузки 150 Ом, подключаемой к внешней поверхности экрана кабеля
Данную процедуру можно использовать для всех типов коаксиальных кабелей, экранированных многопарных кабелей или оптоволоконных кабелей, имеющих металлические экраны или защитные элементы.
Процедура должна быть следующей:
- устанавливают EUT, местное AE и выполняют соответствующую прокладку кабелей в общем случае, как показано на
рисунке D.4 или
D.5, заменив емкостный пробник напряжения, приведенный на
рисунке D.4, адаптером 150 Ом. Расстояние по горизонтали между EUT и пробником тока допускается увеличить до 0,8 м. В качестве альтернативы AAN на
рисунке D.5 необходимо заменить комбинацией адаптера 150 Ом/пробника тока;
- вскрывают внешнюю защитную изоляцию (открывая экран) и физически подключают резистор 150 Ом между экраном кабеля с опорной пластиной заземления. Резистор 150 Ом должен находиться на расстоянии <= 0,3 м от внешней поверхности экрана относительно земли. Более подробную информацию см. в
G.2.5;
- устанавливают ферритовую трубку или клещи между местом подключения резистора 150 Ом и AE;
- измеряют ток с помощью пробника тока и сравнивают его с нормой тока. Используют процедуру, приведенную в
C.4.1.7, для измерения общего несимметричного полного сопротивления от резистора 150 Ом по направлению к AE, которое должно быть много больше 150 Ом, чтобы не оказывать влияния на измерение на частотах электромагнитной эмиссии от EUT;
- разделительное расстояние между AE и пластиной заземления не критично, если полное сопротивление феррита больше, чем то, которое указано в
G.2.5. В противном случае AE должно находиться на расстоянии 0,4 м от вертикальной или горизонтальной опорной пластины заземления, как указано для EUT в
таблице D.1.
Измерение напряжения также допускается проводить параллельно резистору 150 Ом пробником, имеющим большое полное сопротивление. В качестве альтернативы измерение допускается проводить с использованием адаптера 150 Ом/50 Ом, указанного в IEC 61000-4-6, в качестве нагрузки 150 Ом, с применением соответствующего коэффициента коррекции (9,5 дБ в случае адаптера 150 Ом/50 Ом).
C.4.1.6.4 Процедура измерения с использованием комбинации пробника тока и емкостного пробника напряжения
Так как AAN в данной процедуре не используют, общее несимметричное полное сопротивление не стабилизировано. Электромагнитную эмиссию от EUT следует измерять с использованием пробников тока и напряжения, а измеренные уровни сравнивать с нормами тока и напряжения соответственно.
Процедура должна быть следующей.
Устанавливают EUT, местное AE и выполняют соответствующую прокладку кабелей, как указано в
приложении D или как показано на
рисунке D.4 или
D.5, заменяя AAN комбинацией пробник тока/емкостный пробник напряжения.
Между AE и комбинацией пробник тока/емкостный пробник напряжения допускается использовать поглощающее устройство асимметричного режима (CMAD) или аналогичное устройство.
AE должно находиться на расстоянии 0,4 м от вертикальной или горизонтальной опорной пластины заземления, как определено для EUT в
таблице D.1. Если возможно, на EUT должно подаваться питание с использованием эквивалента сети электропитания (AMN), расположенного на опорной пластине заземления. AMN должен находиться на расстоянии > 0,10 м от ближайшего края опорной пластины заземления. Шнур питания EUT следует прокладывать на удалении от кабеля, используемого при измерениях, чтобы минимизировать связь или воздействие перекрестных помех.
Ток измеряют с помощью пробника тока, а результаты сравнивают с нормами тока.
Напряжение измеряют емкостным пробником напряжения, указанным в
C.4.1.5.
Измеренное напряжение следует корректировать на каждой рассматриваемой частоте следующим образом:
1) если рабочая область тока относительно нормы тока будет <= 6 дБ, то это значение необходимо вычесть из измеренного напряжения;
2) если рабочая область тока относительно нормы тока будет > 6 дБ, из измеренного значения напряжения необходимо вычесть 6 дБ.
Установленное напряжение необходимо сравнить с применяемой нормой напряжения.
Для EUT, которое считается соответствующим требованиям настоящего стандарта, измеренный ток и скорректированное напряжение должны быть ниже применяемых норм тока и напряжения на всех частотах.
C.4.1.7 Измерение общего несимметричного полного сопротивления для кабеля, феррита и AE
Для измерения общего несимметричного полного сопротивления существуют три возможных процедуры. Процедуру 1, представленную ниже, используют только в случае, если суммарная длина двух контуров менее 1,25 м.
Это условие необходимо для минимизации резонанса(сов) контуров, который(ые) может(гут) влиять на измерение полного сопротивления и увеличивать неопределенность измерения. Во всех других случаях для измерения общего несимметричного полного сопротивления используют процедуру 2 или процедуру 3.
Процедура 1:
- система пробника возбуждения 50 Ом должна быть откалибрована. См.
рисунок C.6;
- напряжение возбуждения V1 должно подаваться от генератора сигналов в пробник возбуждения, при этом регистрируют результирующий ток I1 в измерительном пробнике;
- кабель от EUT, используемый при измерении, отсоединяют и закорачивают на землю на стороне EUT;
- такое же напряжение возбуждения V1 должно подаваться в кабель тем же пробником возбуждения;
- ток измеряют тем же измерительным пробником, а асимметричное общее полное сопротивление комбинации кабеля, феррита и AE получают путем сравнения показания тока I2, измеренного пробником тока, с предварительно измеренным током I1.
Общее несимметричное полное сопротивление составляет 50 I1/I2. Например, если I2 составляет половину I1, то общее несимметричное полное сопротивление будет 100 Ом.
Процедура 2
Анализатор полного сопротивления подключают между экраном кабеля, подсоединенного к оцениваемому порту EUT, и опорной пластиной заземления в месте подключения резистора 150 Ом. Во время этого измерения питание на EUT не подают. Используют схемы измерения, указанные в
C.4.1.6.3. Измерительная установка аналогична той, что представлена на
рисунке G.15.
Процедура 3
Общие несимметричные ток и напряжение измеряют с использованием схемного анализатора, пробника тока и емкостного пробника напряжения. Отношение напряжения к току в кабеле, подключенном к испытуемому порту EUT, которые измерены схемным анализатором, определяет общее несимметричное полное сопротивление. Измерительная установка аналогична той, что представлена на
рисунке G.15.
Рисунок C.6 - Калибровочная оправка
C.4.2 Измерение напряжения помех на портах тюнера ТВ/ЧМ вещательных приемников в полосе частот от 30 МГц до 2,15 ГГц
C.4.2.1 Общие положения
При измерениях EUT на порте тюнера ТВ/ЧМ вещательного приемника для подачи на вход приемника ВЧ сигнала на частоте настройки EUT используют немодулированную несущую от генератора сигналов (см.
приложение B).
Выходной уровень генератора сигналов должен быть таким, чтобы обеспечить 60 дБ (мкВ) для ЧМ приемников и 70 дБ (мкВ) для ТВ приемников. В каждом случае указанный уровень - это напряжение на входных зажимах приемника с полным сопротивлением 75 Ом.
C.4.2.2 Подключение AE (генератора сигналов)
Порт тюнера ТВ/ЧМ вещательного приемника на EUT и AE (генератор сигналов) должны быть подключены к входу измерительного устройства посредством коаксиальных кабелей и резистивной схемы суммирования (или другого подходящего устройства). Используемая схема суммирования или соответствующее устройство должны обеспечивать минимальное затухание 6 дБ между AE и измерительным устройством. См. рисунок C.7.
--------------------------------
<*> Согласующая схема.
Рисунок C.7 - Компоновка схемы измерения напряжения
эмиссии на портах тюнера ТВ/ЧМ приемников
Полное сопротивление со стороны порта тюнера ТВ/ЧМ вещательного приемника EUT должно быть равно номинальному входному полному сопротивлению антенны, на которое рассчитан порт. EUT должно быть настроено на полезный сигнал от AE (генератора сигналов). Уровень электромагнитной эмиссии измеряют в соответствующей полосе частот с учетом затухания между портом тюнера ТВ/ЧМ вещательного приемника EUT и измерительным устройством.
Примечание 1 - Необходимо не допустить (например, за счет использования ферритовых трубок) проникновения в коаксиальную систему ВЧ токов, попадающих с корпуса приемника на внешнюю поверхность экрана коаксиального кабеля и приводящих к ошибочным результатам измерения.
Примечание 2 - Необходимо обратить внимание на возможную перегрузку входного каскада измерительного устройства, обусловленную сигналом на выходе AE (генератора сигналов).
C.4.2.3 Представление результатов
Результаты должны быть выражены в значениях напряжения электромагнитной эмиссии, т.е. дБ (мкВ). Вместе с результатами необходимо указать входное полное сопротивление порта тюнера ТВ/ЧМ вещательного приемника EUT.
C.4.3 Измерение полезного сигнала и напряжения помех на выходных портах ВЧ модулятора в полосе частот от 30 МГц до 2,15 ГГц
C.4.3.1 Общие положения
Если EUT имеет выходной порт ВЧ модулятора (например, видеомагнитофоны, видеокамеры, декодеры), то необходимо выполнить дополнительные измерения уровня полезного сигнала и напряжения эмиссии на выходном порте ВЧ модулятора.
C.4.3.2 Процедура измерения
Выходной порт ВЧ модулятора EUT подключают к входу измерительного устройства посредством коаксиального кабеля и согласующей схемы (если требуется), как показано на рисунке C.8. Характеристическое полное сопротивление кабеля должно быть равно номинальному выходному полному сопротивлению EUT. EUT должно создавать ВЧ несущую, модулированную видеосигналом, указанным в
приложении B.
Рисунок C.8 - Компоновка схемы измерения
полезного сигнала и напряжения электромагнитной эмиссии
на выходном порте ВЧ модулятора EUT
ВЧ выходной уровень получают путем добавления к показанию измерительного устройства (настроенного на частоту несущей видеосигнала и ее гармоник) вносимых потерь согласующей схемы.
C.4.4 Дополнительные значения нормализованного затухания площадки (NSA)
При необходимости для определения нормализованного затухания площадки с измерительным расстоянием 5 м используют процедуру, указанную в CISPR 16-1-4:2010, и значения, приведенные в таблице C.3.
Таблица C.3
Значения нормализованного затухания площадки
(NSA) для OATS/SAC при расстоянии 5 м
Поляризация | Горизонтальная | Вертикальная |
D, м | 5 | 5 | 5 | 5 |
H1, м | 1 - 4 | 1 - 4 | 1 - 4 | 1 - 4 |
H2, м | 1 | 2 | 1 | 1,5 |
Частота, МГц | NSA, дБ |
30 | 20,7 | 15,6 | 11,4 | 12,0 |
35 | 18,2 | 13,3 | 10,1 | 10,7 |
40 | 16,0 | 11,4 | 8,9 | 9,6 |
45 | 14,1 | 9,8 | 7,9 | 8,6 |
50 | 12,4 | 8,5 | 7,1 | 7,8 |
60 | 9,5 | 6,3 | 5,6 | 6,3 |
70 | 7,2 | 4,6 | 4,3 | 5,2 |
80 | 5,3 | 3,2 | 3,3 | 4,3 |
90 | 3,7 | 2,0 | 2,4 | 3,5 |
100 | 2,3 | 1,0 | 1,6 | 2,9 |
120 | 0,1 | -0,7 | 0,3 | 2,1 |
140 | -1,7 | -2,1 | -0,6 | 1,7 |
160 | -3,1 | -3,3 | -1,3 | 1,0 |
180 | -4,3 | -4,4 | -1,8 | -1,0 |
200 | -5,3 | -5,3 | -2,0 | -2,6 |
250 | -7,5 | -6,7 | -3,2 | -5,5 |
300 | -9,2 | -8,5 | -6,2 | -7,5 |
400 | -11,8 | -11,2 | -10,0 | -10,5 |
500 | -13,0 | -13,3 | -12,5 | -12,6 |
600 | -14,9 | -14,9 | -14,4 | -13,5 |
700 | -16,4 | -16,1 | -15,9 | -15,1 |
800 | -17,6 | -17,3 | -17,2 | -16,5 |
900 | -18,7 | -18,4 | -17,4 | -17,6 |
1000 | -19,7 | -19,3 | -18,5 | -18,6 |
Эти данные применяют к антеннам, имеющим просвет над опорной пластиной заземления не менее 250 мм, когда центр антенны находится на высоте 1 м относительно опорной пластины заземления при вертикальной поляризации. D - измерительное расстояние; H1 - высота приемной антенны; H2 - высота передающей антенны. |
(обязательное)
РАЗМЕЩЕНИЕ EUT, МЕСТНОГО AE И СООТВЕТСТВУЮЩАЯ
ПРОКЛАДКА КАБЕЛЕЙ
Целью настоящего стандарта является измерение электромагнитной эмиссии от EUT способом, соответствующим его типовой компоновке и использованию. Схема измерения EUT, местного AE с соответствующей прокладкой кабелей должна быть репрезентативной схемой обычной практики использования.
EUT или его часть (включая необходимое AE в пределах измерительного объема), предназначенные при обычной работе для установки на полу, размещают как напольное оборудование. Все другие EUT (настольные, настенные или комбинацию настольного/настенного) устанавливают как настольное оборудование, если при этом оно не будет создавать угрозу физической безопасности.
Все кабели, которые рассматривают как часть EUT, должны быть уложены как при нормальном использовании, с учетом ограничений по длине, приведенных в таблице D.1, и требований по минимизации размера зоны размещения оборудования. Например, клавиатура и манипулятор "мышь" персонального компьютера должны находиться перед монитором.
Таблица D.1
Разнесение элементов EUT, расстояния и допуски
Элемент | Разнесение/расстояние, м | Допуск, +/- | Измерение |
1 Разнесение между любыми двумя элементами на измерительном столе | >= 0,1 | 10% | Кондуктивное и излучаемое |
2 Разнесение между любыми двумя элементами, где один или более элементов не находятся на столе | Типичное | Нет | Кондуктивное и излучаемое |
3 Минимальное расстояние между стойкой (или контейнером) с EUT и вертикально идущей кабелепроводкой, которая обычно отходит от средства измерения | 0,2 | 10% | Кондуктивное и излучаемое |
4 Разнесение между AMN и EUT | 0,8 | 10% | Кондуктивное |
| | ИС МЕГАНОРМ: примечание. Текст в графе "Элемент" дан в соответствии с официальным текстом документа. | |
|
5 Разнесение AMN между и местным AE | >= 0,8 | 10% | Кондуктивное и излучаемое |
6 Разнесение между AAN и EUT | 0,8 | 10% | Кондуктивное |
7 Расстояние по горизонтали между EUT и пробником тока (или резистором 150 Ом) | 0,3 - 0,8 | 10% | |
Расстояние между пробником тока и резистором 150 Ом | 0,1 |
Расстояние между резистором 150 Ом и ферритами по выбору (CMAD) | 0,1 |
8 Расстояние по горизонтали между EUT и пробником тока | 0,3 | 10% | |
Расстояние между пробником тока и емкостным пробником напряжения | 0,1 |
Расстояние между резистором 150 Ом и ферритами по выбору (CMAD) | 0,1 |
9 Расстояние между AAN и местным AE | >= 0,8 | Нет | Кондуктивное |
10 Измерительное расстояние при испытании на частотах до 1 ГГц. См. таблицы A.2, A.4 и A.6 | 3 - 10 | 0,1 м | Излучаемое |
11 Измерительное расстояние при испытании на частотах свыше 1 ГГц. См. таблицы A.3 и A.5 | 1 - 10 | 0,1 м | Излучаемое |
12 Разнесение между: EUT, местным AE с соответствующей прокладкой кабелей и металлическими поверхностями, отличными от опорной пластины заземления. | >= 0,8 | 10% | Кондуктивное |
Это расстояние не применяют при испытании комбинации настольного и напольного оборудования. В этом случае настольное EUT может быть на расстоянии 0,4 м от вертикальной опорной пластины заземления, как показано на рисунке D.7 |
13 Толщина изоляции между напольным EUT, местным AE с соответствующей прокладкой кабелей и опорной пластиной заземления | <= 0,15 | 10% | Кондуктивное и излучаемое |
14 Высота стола при измерении излучаемой электромагнитной эмиссии | 0,8 | 0,01 м | Излучаемое |
15 Высота стола при измерении кондуктивной электромагнитной эмиссии | 0,8 или 0,4 | 0,01 м | Кондуктивное |
16 Разнесение между EUT, местным AE с соответствующей прокладкой кабелей и опорной пластиной заземления При испытании портов аналоговых/цифровых данных испытуемый провод должен как можно дольше идти на расстоянии 0,4 м от опорной пластины заземления до точки нагрузки. При испытании согласно C.4.1.6.3 также учитывают кабель от измерительного устройства к AE. Приведенное здесь требование относительно расстояния до опорной пластины заземления не применяют к участку кабеля, идущему к точке нагрузки и от нее | 0,4 | 10% | Кондуктивное |
17 Расстояние между: кабелями настольного EUT/AE или кабелями EUT/AE, имеющими связку и свисающими за столом, и опорной пластиной заземления Это можно обеспечить с помощью непроводящей подставки | 0,4 над опорной пластиной заземления | 10% | Кондуктивное и излучаемое |
18 Высота подвеса кабелей, соединяющих блоки, стоящие на столе и на полу | Меньшее из: 0,4 или высота размещения разъема | 10% | Кондуктивное и излучаемое |
Типы измерения: - кондуктивные - все типы измерений кондуктивной электромагнитной эмиссии; - излучаемые - все типы измерений излучаемой электромагнитной эмиссии; - кондуктивные и излучаемые - все типы измерений кондуктивной электромагнитной эмиссии и все типы измерений излучаемой электромагнитной эмиссии. Если используют кабели, поставляемые изготовителем, и они слишком коротки и не могут соответствовать требованиям настоящей таблицы, оборудование размещают так, чтобы оно как можно больше отвечало требованиям настоящей таблицы (насколько это практически возможно), а реальную компоновку оборудования приводят в протоколе испытаний. EUT, местное AE и соответствующая прокладка кабелей должны быть организованы максимально компактно с практической точки зрения с соблюдением типичных расстояний и требований настоящей таблицы. Если EUT является модулем, как показано на рисунке 2, расстояния, относящиеся к EUT, измеряют относительно поверхности основного блока. Если EUT является оборудованием, монтируемым в стойке, расстояния, относящиеся к EUT, измеряют относительно поверхности стойки. Значения допуска соответствуют значениям, приведенным в серии стандартов CISPR 16. |
Для ограничения воздействий нежелательной электромагнитной эмиссии от AE или снижения времени измерения можно использовать такие схемы размещения оборудования, как установка AE ниже опорной пластины заземления или вне зоны измерения, когда обычно оно находится на удалении от EUT, если при этом можно показать, что такое размещение оборудования не уменьшает измеряемой электромагнитной эмиссии от EUT.
EUT, предназначенное для монтажа в стойке, можно устанавливать в стойку или как настольное оборудование. EUT, которое допускается использовать как в напольной, так и настольной конфигурации или в напольной и настенной конфигурации, следует оценивать при настольной установке. Однако если обычной установкой оборудования является напольная, необходимо использовать эту установку.
Тип и конструкция используемых в измерительной установке кабелей должны соответствовать обычному/стандартному или типовому использованию. Кабели с характеристиками подавления (например, за счет экранирования, уплотнения/большей скрученности по длине, ферритовых шайб) следует использовать только тогда, когда эти характеристики нужны при всех вариантах схемы размещения. Если кабель(ли) имеет(ют) характеристики подавления, эту информацию необходимо указать в отчете об испытаниях. Следует использовать поставляемые изготовителем или имеющиеся в продаже кабели, указанные в руководстве по монтажу или в руководстве пользователя.
Кабели, подключаемые к AE, находящемуся вне зоны измерения, должны спускаться непосредственно к опорной пластине заземления [или поворотному столу (платформе), если он используется], но быть изолированными от нее и затем идти прямо к месту выхода из испытательной площадки. Толщина изоляции не должна быть более 150 мм. Однако кабели, которые обычно подсоединяют к земле, должны быть подсоединены к опорной пластине заземления согласно обычной практике или рекомендации изготовителя.
Во время проведения измерений кондуктивной электромагнитной эмиссии на портах аналоговых/цифровых данных кабель между EUT и измерительным устройством или пробником должен быть как можно короче и отвечать требованиям, приведенным в
таблице D.1.
При измерении кондуктивной электромагнитной эмиссии избыточную длину кабелей укладывают в неиндуктивную связку в средней точке между EUT и AMN, если это практически осуществимо. Длина связки должна быть меньше 0,4 м для выполнения требований по расстояниям, приведенным в
таблице D.1.
Неиндуктивная связка означает, что кабель укорачивают путем формирования витков со смоткой в противоположных направлениях, при минимальном практически выполнимом радиусе сгиба. Если связку сформировать невозможно, не допускается смотка кабеля кольцом.
Эффективная длина всех кабелей с "обратными" витками, не идущих по верху, должна быть больше 2 м. Если можно, то кабели с "обратными" витками должны идти так, чтобы исходящая линия кабеля шла не вплотную с линией возврата.
Там, где возможно, эффективная длина сетевых кабелей должна быть (1 + 0,1) м.
Длина кабеля - это расстояние между концами кабельных разъемов, за исключением выступающих штырей, если кабель проложен по прямой. Эффективная длина кабеля - это расстояние между концами кабельных разъемов, за исключением выступающих штырей, если кабель имеет одну или более связок. Если кабель имеет связку, эффективная длина кабеля меньше реальной длины.
Нагрузки и/или устройства, имитирующие типичные рабочие условия, подключают по крайней мере к одному интерфейсному порту EUT каждого типа. Если использовать в качестве нагрузки реальное устройство невозможно, рекомендуется нагрузить порт на имитатор. Если эти варианты на практике не выполнимы, порт следует нагрузить на устройство с типовым полным сопротивлением с учетом асимметричного и дифференциального режимов. Эти нагрузки и/или устройства подключают с помощью кабелей, если это соответствует обычному использованию.
При наличии множества портов одного типа изготовитель должен определить, надо ли нагружать оставшиеся порты, принимая во внимание:
- максимизацию уровней электромагнитной эмиссии; например, можно предположить, что достигнут максимум, когда введение дополнительных кабелей незначительно влияет на уровень электромагнитной эмиссии (например, изменяет его менее чем на 2 дБ);
- воспроизводимость;
- обеспечение репрезентативной конфигурации с учетом других требований настоящего подраздела.
Например, к портам EUT допускается подключать дополнительные кабели с нагрузками или без них. Этот прием также применяют к установке ряда аналогичных элементов [сменных модулей, внутренней (оперативной) памяти и т.д.] в EUT.
Если EUT имеет более одного порта аналоговых/цифровых данных, порты для испытания следует выбирать следующим образом:
- при наличии нескольких аналогичных портов на карте или модуле одного типа допускается проводить оценку одного типового порта;
- при наличии портов одного типа на карте или модуле разных типов допускается проводить оценку одного типового порта на карте или модуле каждого типа.
В отчете об испытаниях необходимо указать оцениваемые порты.
Если для EUT требуется специальное подключение к земле, его следует выполнять к опорной пластине заземления или к стене камеры с заземляющим разъемом, аналогичным используемому на практике.
Относительно примеров компоновки оборудования см. рисунки D.1 -
D.10.
--------------------------------
<*> HID - устройство с интерактивным интерфейсом человек-машина.
Рисунок D.1 - Пример схемы измерения настольного
EUT (кондуктивная и излучаемая электромагнитная эмиссия)
(вид сверху)
--------------------------------
<*> PSU - блок питания (включая преобразователь питания "переменный ток/постоянный ток").
Примечание - Расстояние 0,8 м, указанное между EUT/местным AE/PSU и AMN/AAN, относится только к измеряемому EUT. Если устройством является AE, расстояние должно быть >= 0,8 м.
Рисунок D.2 - Пример схемы измерения настольного
EUT (измерение кондуктивной электромагнитной
эмиссии - альтернатива 1)
Примечание - Расстояние 0,8 м, указанное между EUT/местным AE/PSU и AMN, относится к EUT. Если устройством является AE, расстояние должно быть >= 0,8 м.
Рисунок D.3 - Пример схемы измерения настольного
EUT (измерение кондуктивной электромагнитной
эмиссии - альтернатива 2)
Примечание - Расстояние 0,8 м, указанное между EUT/местным AE/PSU и AMN/AAN, относится к EUT. Если устройством является AE, расстояние должно быть >= 0,8 м.
Рисунок D.4 - Пример схемы измерения настольного
Примечание - Расстояние 0,8 м, указанное между EUT/местным AE/PSU и AMN/AAN, относится к EUT. Если устройством является AE, расстояние должно быть >= 0,8 м.
Рисунок D.5 - Пример схемы измерения настольного
EUT (измерение кондуктивной электромагнитной
эмиссии - альтернатива 2 с указанием позиции AAN)
| | ИС МЕГАНОРМ: примечание. Текст дан в соответствии с официальным текстом документа. | |
D.6 - Пример схемы измерения напольного EUT
(измерение кондуктивной электромагнитной эмиссии)
Примечание - Расстояние 0,8 м, указанное между EUT/местным AE/PSU и AMN, относится к EUT. Если устройством является AE, расстояние должно быть >= 0,8 м.
Рисунок D.7 - Пример схемы измерения комбинаций EUT
(измерение кондуктивной электромагнитной эмиссии)
Рисунок D.8 - Пример схемы измерения настольного EUT
(измерение излучаемой электромагнитной эмиссии)
Рисунок D.9 - Пример схемы измерения напольного EUT
(измерение излучаемой электромагнитной эмиссии)
Рисунок D.10 - Пример схемы измерения комбинаций EUT
(измерение излучаемой электромагнитной эмиссии)
Требования к разнесению элементов EUT и расстояниям приведены в
таблице D.1.
D.1.2 Настольная установка
Используют следующие конкретные варианты схемы размещения оборудования.
Оборудование, включая источник питания, предназначенное для настольного использования, должно находиться на столе из непроводящего материала, размер которого позволяет разместить EUT, местное AE и обеспечить соответствующую прокладку кабелей. Задняя стенка оборудования должна быть выровнена заподлицо с задней частью крышки стола, если это выполнимо на практике.
При измерении излучаемой электромагнитной эмиссии стол должен быть выполнен из материала с диэлектрической постоянной, при которой влияние на результаты будет минимальным. В пункте 5.5.2 CISPR 16-1-4:2010 представлено измерение, которое может гарантировать использование стола из материала с соответствующими диэлектрическими свойствами.
Компоновка внешних блоков источника питания (включая преобразователи мощности переменный ток/постоянный ток) должна соответствовать требованиям, приведенным в
таблице D.1. Если возможно, кабели, подключенные между модулями или блоками, подвешивают за столом. Если кабель провисает ниже, чем 0,4 м от горизонтальной опорной пластины заземления (или пола), излишек необходимо уложить в связку в центре кабеля, длина которой не должна превышать 0,4 м, так чтобы она находилась на высоте 0,4 м относительно горизонтальной опорной пластины заземления.
Если входной кабель порта сети питания имеет длину менее 0,8 м (включая источники питания, встроенные в сетевой штепсель), используют удлинитель, чтобы внешний блок источника питания можно было разместить на измерительном столе. Удлинитель должен иметь те же характеристики, что и сетевой кабель (включая количество проводов и наличие подключения к земле). Удлинитель рассматривают как часть сетевого кабеля.
Выходные кабели источника питания рассматривают как межблочные кабели.
Оборудование допускается размещать друг над другом, если это является его стандартной схемой размещения.
D.1.3 Напольная установка
Если трассировка кабелей определена изготовителем, необходимо использовать такую трассировку.
Если типовая прокладка межблочных кабелей является подвесной, она должна размещаться в вертикальном направлении к потолочной опоре. Подвесные межблочные кабели должны подниматься от первого блока до опоры, пролегать вдоль нее и спускаться в другой блок. Подвесные выходные кабели должны подниматься от первого блока до опоры, проходить определенное расстояние вдоль нее, спускаться к опорной пластине заземления и идти от устройства к удаленному AE. Излишек кабеля укладывают в неиндуктивную связку на опорной пластине заземления, но изолированно от нее (в соответствии с разделительными расстояниями, указанными в
таблице D.1).
Кабели сети питания должны спускаться вертикально к горизонтальной опорной пластине заземления (но быть изолированными от нее).
EUT должно быть изолировано (изоляцией максимальной толщины 150 мм) от горизонтальной опорной пластины заземления. Если оборудованию требуется специальное подключение к земле, его необходимо обеспечить подсоединением к опорной пластине заземления.
D.1.4 Комбинации настольного и напольного размещения EUT
Используют следующие конкретные варианты схем размещения оборудования.
Для оценки комбинации настольного и напольного EUT требуются две опорные пластины заземления. Опорной пластиной заземления для напольного оборудования всегда является горизонтальная пластина, а опорной пластиной заземления для настольного оборудования при измерении кондуктивной электромагнитной эмиссии может быть как горизонтальная, так и вертикальная пластина. Межблочные кабели между блоком настольного оборудования и блоком напольного оборудования, длина которых достаточна для укладки на горизонтальной опорной пластине заземления, укладывают в неиндуктивные связки (или, если они слишком короткие или жесткие для формирования связки, укладывают любым образом, но не кольцами) и размещают на столе или на высоте 0,4 м, или на высоте самой нижней точки ввода кабеля, если она меньше 0,4 м.
D.2 Условия, относящиеся к оборудованию мультимедиа, при измерении кондуктивной электромагнитной эмиссии
При измерениях кондуктивной электромагнитной эмиссии любое требуемое специальное подсоединение EUT к земле выполняют в опорной точке AMN. Если не предусмотрено иное или нет других указаний изготовителя, это подсоединение к земле должно быть той же длины, что и кабель порта сети питания, и идти параллельно ему на разделительном расстоянии не более 0,1 м.
"Коаксиальные" порты тюнера вещательного приемника подключают к AAN (или схеме связи-развязки, как указано в IEC 61000-4-6), который обеспечивает нагрузку асимметричного режима 150 Ом относительно земли и подсоединен к опорной пластине заземления.
В дополнение к общим принципам, представленным выше, применяют следующие требования.
Сетевой кабель оцениваемого блока подключают к одному AMN. Все другие блоки EUT и AE подключают ко второму (или нескольким) AMN. Допускается подключать их к AMN через кабельные удлинители, которые имеют одно выходное гнездо или несколько. Если необходимы дополнительные гнезда, удлинение должно быть как можно короче, насколько это осуществимо на практике. Все AMN подсоединяют к опорной пластине заземления.
Для AMN, монтируемых ниже опорной пластины заземления, используют кабельный удлинитель. Технические требования к AMN следует выполнять в точке подключения EUT (конец кабельного удлинителя или разветвителя питания) при разделительном расстоянии между EUT и точкой соединения на удлинителе не менее 0,8 м.
Если EUT представляет собой комплекс оборудования с несколькими блоками, каждый из которых имеет свой кабель питания, точку подключения AMN определяют по следующим правилам:
- для EUT с несколькими модулями, каждый из которых имеет свой кабель питания (какой бы ни была нагрузка), и для которого изготовитель предоставляет разветвитель питания (разветвитель сети питания с несколькими гнездами) с одним силовым кабелем для подключения к внешнему источнику питания, проводят одно измерение на входе сети питания этого силового кабеля;
- силовые кабели или терминалы (зажимы), которые не указаны изготовителем для подключения через основной блок, измеряют отдельно;
- силовые кабели или терминалы временной проводки (входные зажимы сети), которые указаны изготовителем для подключения через основной блок или другое оборудование, обеспечивающее подачу питания, подключают так, как указано изготовителем;
- если определено специальное подключение, то для данного измерения необходимое аппаратное обеспечение для подключения поставляется изготовителем.
Во всех других случаях кондуктивную электромагнитную эмиссию на каждом отдельном EUT с собственным силовым кабелем, который имеет на своем конце силовой штекер стандартной конструкции (например, в соответствии с IEC/TR 60083), измеряют отдельно.
Любой AAN, используемый при измерениях кондуктивной электромагнитной эмиссии, выбирают и конфигурируют так, чтобы он представлял типовую сеть, в которой планируется работа EUT. Все порты AAN должны иметь корректную нагрузку в соответствии с
D.1. Если требование относительно значения 1 м обеспечить невозможно из-за позиции входного порта питания/порта проводной сети, тогда эффективная длина кабеля должна быть как можно короче. Если EUT включает в себя напольное оборудование, кабель, соединяющий порт аналоговых/цифровых данных с AAN, может размещаться перпендикулярно EUT на расстоянии от 0,3 до 0,8 м, затем спускаться вертикально к горизонтальной опорной пластине заземления и проходить к AMN/AAN. В таких случаях любые связки можно формировать на пластине заземления.
D.2.2 Специальные условия для настольного оборудования
Минимальные размеры опорной пластины заземления должны составлять 2 x 2 м, и она должна выступать минимум на 0,5 м во всех направлениях за EUT, местное AE и соответствующую прокладку кабелей.
Альтернатива 1
Измерение проводят с использованием вертикальной опорной пластины заземления. Задняя сторона EUT, местное AE и соответствующая прокладка кабелей должны быть на расстоянии 0,4 м от вертикальной опорной пластины заземления. Все используемые заземляющие пластины соединяют между собой. Используемый(ые) AMN и AAN подсоединяют либо к вертикальной опорной пластине заземления, либо к другим металлическим пластинам, подсоединенным к ней.
Части сигнальных кабелей, свисающие за задней поверхностью крышки стола, позиционируют на расстоянии 0,4 м от вертикальной опорной пластины заземления и не менее 0,4 м от любой горизонтальной опорной пластины заземления, соединенной с вертикальной опорной пластиной заземления. При необходимости обеспечения разделительных расстояний допускается использовать крепления из непроводящего материала с соответствующей диэлектрической постоянной.
Альтернатива 2
Измерение проводят с горизонтальной опорной пластиной заземления. EUT, местное AE и соответствующая прокладка кабелей обычно находятся на высоте 0,4 м над горизонтальной опорной пластиной заземления.
D.2.3 Специальные требования для напольного оборудования
Если измерения кондуктивной электромагнитной эмиссии проводят в полубезэховой камере, EUT, местное AE и соответствующую прокладку кабелей конфигурируют, как указано в
D.2.1, в соответствии с основными принципами, изложенными в
D.1.1. Трассировка кабеля AE должна быть надземной, если EUT спроектировано для такой конфигурации. Примеры схем измерения приведены на
рисунке D.6.
D.2.4 Специальные требования для комбинированного настольного и напольного оборудования
Конфигурация при измерении кондуктивной электромагнитной эмиссии должна быть такой, как указано в
D.2.1, в соответствии с основными принципами, изложенными в
D.1.1.
Настольное оборудование оценивают с использованием альтернативы 1 или альтернативы 2, указанных в
D.2.2. Напольное оборудование оценивают на горизонтальной опорной пластине заземления. Если для настольного оборудования используют вертикальную опорную пластину заземления, необходимо обеспечить, чтобы напольное оборудование находилось на расстоянии не менее 0,8 м от нее. При этом может потребоваться, чтобы разнесение между напольным и настольным оборудованием было небольшим и удобным, более расстояния 0,1 м, указанного в
таблице D.1.
D.3 Требования, относящиеся к оборудованию мультимедиа, при измерении излучаемой электромагнитной эмиссии
D.3.1 Общие положения
Силовые кабели должны спадать непосредственно к опорной пластине заземления и быть направленными к розетке сети питания, если типовыми для стандартного использования не будут другие конфигурации или не будет иного указания изготовителя. Розетка сети питания не должна выступать над опорной пластиной заземления. Если розетка сети питания имеет металлический корпус, он должен быть соединен с опорной пластиной заземления. Если розетка сети питания имеет защитную землю, ее следует подключить к опорной пластине заземления. Если используют AMN, он должен находиться под опорной пластиной заземления.
D.3.2 Требования для настольного оборудования
Избыточная длина кабелей должна включаться в схему только для представления стандартной установки и должна быть уложена в связку в соответствии с
D.1.1. Пример схемы измерения приведен на
рисунке D.8.
(справочное)
ИЗМЕРЕНИЯ С ПРЕДВАРИТЕЛЬНЫМ СКАНИРОВАНИЕМ
Цель измерений с предварительным сканированием - определить частоты, на которых EUT создает наибольший уровень электромагнитной эмиссии, и помочь выбрать конфигурацию(ции), которая(ые) должна(ы) использоваться при официальных измерениях.
Чтобы определить конфигурацию(ции), при которой(ых) создается электромагнитная эмиссия с наибольшими амплитудами относительно нормы, проводят предварительное сканирование при различных конфигурациях EUT. Найденную конфигурацию затем используют при официальных измерениях.
Число конфигураций, которые требуется рассмотреть, зависит от сложности EUT. Поэтому для выявления влияния изменения конфигурации необходимо установить быструю и простую процедуру сравнения. Изменениями в конфигурациях могут быть:
- режим работы, указанный в
3.1.22;
- напряжение питания, см.
A.1;
- количество и компоновка модулей в рамках системы, см.
рисунок 2;
- количество подключаемых кабелей с учетом критериев, указанных в
D.1.1;
- положение кабелей, местного AE и устройства с интерактивным интерфейсом человек-машина (HID) в соответствии с требованиями
приложения D.
Метод предварительного сканирования помогает достаточно точно смоделировать официальную процедуру, чтобы считать сравнения результативными. Например, соответствующим средством предварительного сканирования будет ограниченная по высоте полубезэховая камера (SAC), после чего для официальных измерений будут использованы OATS/SAC. Результативное предварительное сканирование гарантирует, что найдена конфигурация, при которой создается электромагнитная эмиссия с наибольшей амплитудой относительно нормы.
Измерения с предварительным сканированием допускается проводить с помощью анализаторов спектра без преселекции с использованием мер, гарантирующих отсутствие перегрузки прибора.
Простая процедура проверки на перегрузку - повторить измерение с аттенюатором (например, 6 дБ), установленным в удобной точке тракта измерения так, чтобы сигнал на любом активном и нелинейном каскаде тракта измерения (усилителях, ограничителях, приемниках и т.д.) уменьшался на известное значение. Если уровень измеренного сигнала не уменьшается на значение приблизительно равное значению, которое обеспечивает используемый аттенюатор (в пределах 0,5 дБ), измерительная система может быть перегружена и необходимо принять меры для устранения проблемы. Дополнительная информация приведена в CISPR 16-2-1:2008 + Изменение 1:2010, приложение B.
(справочное)
СОДЕРЖАНИЯ ОТЧЕТА ОБ ИСПЫТАНИЯХ
Руководство по составлению отчета об испытаниях можно найти в ISO/IEC 17025. Ссылки на ISO/IEC 17025:2005 и требования, указанные в соответствующих разделах данного стандарта, приведены в таблице F.1.
Относительно общих требований к составлению отчета об испытаниях см.
раздел 9 настоящего стандарта. При необходимости в отчет об испытаниях может быть включена дополнительная информация.
Таблица F.1
Краткая информация, которую необходимо
включить в отчет об испытаниях
Пункт | Раздел или подраздел CISPR 32 | Подраздел или пункт ISO/IEC 17025:2005 | Включаемая информация |
Схема измерения | Приложение D | 5.10.1 | Описание окончательного варианта конфигурации |
Основной блок и модули | 6.2 | 5.10.1 | Описание основного блока и модулей |
Применимость | 8 | 5.10.3.1, перечисления a) и e) | Решение и обоснование непроведения измерений |
Специальные меры | 7 | 5.10.1 | Описание специальных мер, необходимых для обеспечения соответствия требованиям |
Наивысшая внутренняя частота | 8 | 5.10.1 | |
Основные рекомендации | 9 | 5.10 (особенно 5.10.2) | По крайней мере: 1 класс нормы (A или B), подходящий для EUT; 2 режим работы EUT; 3 как проверены порты |
Основное содержание | 9 | 5.10.1, 5.10.2 | Фотографии конфигурации измерения и компоновка при официальных измерениях |
Данные по электромагнитной эмиссии и расчеты | 9, Приложение A, C.2.2.4 | 5.10.1 | Должны быть представлены табличные данные с учетом требований C.2.2.4 |
Подробная информация относительно электромагнитной эмиссии | 9 | 5.10.1 | Соответствующая информация по каждой электромагнитной эмиссии |
Категория AAN | 9 | 5.10.1 | Категория AAN, используемого при измерении порта проводной сети |
Расчетная неопределенность измерения | 9 | 5.10.3.1, перечисление c), 5.10.4.1, перечисление b), 5.10.4.2 | Расчетная неопределенность измерения для каждого проведенного измерения |
Заявление о соответствии | 9, 10 | 5.10.2 1), 5.10.3.1, перечисление b) | Класс норм, требованиям которых отвечает EUT |
Используемое измерительное расстояние | Приложение A, C.2.2.4 | 5.10.1 | Измерительное расстояние, используемое при испытании и, где уместно, способ расчета нормы |
Проверка портов | Приложение A, приложение B | 5.10.1 | Описание процедур, используемых для проверки портов. Обоснование использования каких-либо нестандартных процедур. Специально для Ethernet: используемая скорость передачи данных |
Окружающая электромагнитная обстановка | C.2.2.3 | 5.10.3.1, перечисление a) | Процедура, используемая для уменьшения влияния окружающей электромагнитной среды |
Положение кабелей | Приложение D | 5.10.1 | Должна быть зарегистрирована диспозиция кабеля избыточной длины. Также необходимо зарегистрировать длины кабелей, если указанные значения длины невозможно обеспечить |
Компоновка настольного EUT | Приложение D | 5.10.1 | Альтернативная схема измерения, используемая для измерения кондуктивной электромагнитной эмиссии |
(справочное)
В ПОДДЕРЖКУ ПРОЦЕДУР ИЗМЕРЕНИЯ, УКАЗАННЫХ В C.4.1.1
G.1 Принципиальные схемы примеров асимметричных эквивалентов сети (AAN)
C = 4,7 мкФ; R = 200 Ом; L1 = 2 x 38 мГн; L2 = 2 x 38 мГн;
AE - оборудование, связанное с основным; EUT - испытуемое
оборудование; RX - входное полное сопротивление приемника
Примечание 1 - Значение коэффициента деления напряжения, определенного в
перечислении e) C.4.1.2, составляет 9,5 дБ.
Примечание 2 -
Zcat обеспечивает несимметрию, необходимую для настройки затухания преобразования общего несимметричного напряжения (LCL) асимметричного эквивалента сети (AAN), на значения, указанные в
таблице C.2.
Рисунок G.1 - Пример AAN для использования с одной
неэкранированной симметричной двухпроводной линией
C = 82 пФ; L3 = 2 x 3,1 мГн; L4 = 2 x 3,1 мГн; Rd = 390 Ом;
AE - оборудование, связанное с основным; EUT - испытуемое
оборудование; RX - входное полное сопротивление приемника;
L3 и L4 обеспечивают "поперечную" индуктивность
на каждой паре = 4 x 3,1 мГн = 12,4 мГн
Примечание 1 - Значение коэффициента деления напряжения, определенного в
перечислении e) C.4.1.2, составляет 9,5 дБ.
Примечание 2 -
Zcat обеспечивает несимметрию, необходимую для настройки затухания преобразования общего несимметричного напряжения (LCL) асимметричного эквивалента сети (AAN), на значения, указанные в
таблице C.2.
Примечание 3 - Данный AAN может быть использован для измерения электромагнитной эмиссии асимметричного режима как на одной неэкранированной симметричной двухпроводной линии, так и на двух неэкранированных симметричных двухпроводных линиях.
Рисунок G.2 - Пример AAN с большим затуханием
преобразования общего несимметричного напряжения
(LCL) для использования с одной или двумя
неэкранированными симметричными двухпроводными линиями
C = 82 пФ; Rd = 390 Ом; AE - оборудование, связанное
с основным; EUT - испытуемое оборудование; RX - входное
полное сопротивление приемника; L3, L4, L5
и L6 = 2 x 3,1 мГн; L3, L4, L5 и L6 обеспечивают
"поперечную" индуктивность на каждой
паре = 4 x 3,1 мГн = 12,4 мГн
Примечание 1 - Значение коэффициента деления напряжения, определенного в
перечислении e) C.4.1.2, составляет 9,5 дБ.
Примечание 2 -
Zcat обеспечивает несимметрию, необходимую для настройки затухания преобразования общего несимметричного напряжения (LCL) асимметричного эквивалента сети (AAN), на значения, указанные в
таблице C.2.
Примечание 3 - Данный AAN может быть использован для измерения электромагнитной эмиссии асимметричного режима как на одной неэкранированной симметричной двухпроводной линии, так и на двух, трех или четырех неэкранированных симметричных двухпроводных линиях.
Рисунок G.3 - Пример AAN с большим затуханием
преобразования общего несимметричного напряжения (LCL)
для использования с одной, двумя, тремя или четырьмя
неэкранированными симметричными двухпроводными линиями
Ca = 33 пФ; Ra = 576 Ом; Rb = 6 Ом; Rc = 44 Ом;
L1 = 4 x 7 мГн; AE - оборудование, связанное с основным;
EUT - испытуемое оборудование; RX - входное полное
сопротивление приемника
Примечание 1 - Значение коэффициента деления напряжения, определенного в
перечислении e) C.4.1.2, составляет 34 дБ.
Примечание 2 -
Zcat обеспечивает несимметрию, необходимую для настройки затухания преобразования общего несимметричного напряжения (LCL) асимметричного эквивалента сети (AAN), на значения, указанные в
таблице C.2.
Примечание 3 - Следует быть внимательным при использовании данного AAN для кабелей, которые могут иметь неиспользуемую двухпроводную линию, см.
C.4.1.3.
Рисунок G.4 - Пример AAN, включающего в себя согласующую
схему источника 50 Ом на порте измерения напряжения,
для использования с двумя неэкранированными
симметричными двухпроводными линиями
Ca = 33 пФ; Ra = 400 Ом; L1 = 4 x 7 мГн; AE - оборудование,
связанное с основным; EUT - испытуемое оборудование;
RX - входное полное сопротивление приемника
Примечание 1 - Значение коэффициента деления напряжения, определенного в
перечислении e) C.4.1.2, составляет 9,5 дБ.
Примечание 2 -
Zcat обеспечивает несимметрию, необходимую для настройки затухания преобразования общего несимметричного напряжения (LCL) асимметричного эквивалента сети (AAN), на значения, указанные в
таблице C.2.
Примечание 3 - Следует быть внимательным при использовании данного AAN для кабелей, которые могут иметь одну или более неиспользуемых двухпроводных линий, см.
C.4.1.3.
Рисунок G.5 - Пример AAN для использования с двумя
неэкранированными симметричными двухпроводными линиями
Ca = 33 пФ; Ra = 1152 кОм; Rb = 6 Ом; Rc = 44 Ом;
L1 = 8 x 7 мГн; AE - оборудование, связанное с основным;
EUT - испытуемое оборудование; RX - входное полное
сопротивление приемника
Примечание 1 - Значение коэффициента деления напряжения, определенного в
перечислении e) C.4.1.2, составляет 34 дБ.
Примечание 2 -
Zcat обеспечивает несимметрию, необходимую для настройки затухания преобразования общего несимметричного напряжения (LCL) асимметричного эквивалента сети (AAN), на значения, указанные в
таблице C.2.
Примечание 3 - Следует быть внимательным при использовании данного AAN для кабелей, которые могут иметь неиспользуемые двухпроводные линии, см.
C.4.1.3.
Рисунок G.6 - Пример AAN, включающего в себя согласующую
схему источника 50 Ом на порте измерения напряжения,
для использования с четырьмя неэкранированными
симметричными двухпроводными линиями
Ca = 33 пФ; Ra = 800 Ом; L1 = 8 x 7 мГн; AE - оборудование,
связанное с основным; EUT - испытуемое оборудование;
RX - входное полное сопротивление приемника
Примечание 1 - Значение коэффициента деления напряжения, определенного в
перечислении e) C.4.1.2, составляет 9,5 дБ.
Примечание 2 -
Zcat обеспечивает несимметрию, необходимую для настройки затухания преобразования общего несимметричного напряжения (LCL) асимметричного эквивалента сети (AAN), на значения, указанные в
таблице C.2.
Примечание 3 - Следует быть внимательным при использовании данного AAN для кабелей, которые могут иметь одну или более неиспользуемых двухпроводных линий, см.
C.4.1.3.
Рисунок G.7 - Пример AAN для использования с четырьмя
неэкранированными симметричными двухпроводными линиями
AE - оборудование, связанное с основным; EUT - испытуемое
оборудование; RX - входное полное сопротивление приемника;
катушка индуктивности асимметричного режима L1 = 2 x 7 мГн
Примечание 1 - Значение коэффициента деления напряжения, определенного в
перечислении e) C.4.1.2, составляет 9,5 дБ.
Рисунок G.8 - Пример AAN для использования с коаксиальными
кабелями, включающего в себя внутреннюю катушку
индуктивности общего несимметричного режима, формируемую
бифилярной намоткой изолированного центрального проводника
и изолированного экранного проводника на общем магнитном
сердечнике (например, ферритовом тороиде)
AE - оборудование, связанное с основным; EUT - испытуемое
оборудование; RX - входное полное сопротивление приемника;
катушка индуктивности асимметричного режима Lcm > 9 мГн,
полная паразитная шунтирующая емкость C < 1 пФ
Примечание 1 - Значение коэффициента деления напряжения, определенного в
перечислении e) C.4.1.2, составляет 9,5 дБ.
Примечание 2 - Для полного обеспечения соответствия асимметричных эквивалентов сети (AAN) требованиям могут понадобиться дополнительные тороиды.
Рисунок G.9 - Пример AAN для использования с коаксиальными
кабелями, включающего в себя внутреннюю катушку
индуктивности общего несимметричного режима, формируемую
миниатюрным коаксиальным кабелем (коаксиальный кабель
с миниатюрным полужестким цельным медным экраном
или с двойной оплеткой), намотанным на ферритовые тороиды
AE - оборудование, связанное с основным; EUT - испытуемое
оборудование; RX - входное полное сопротивление
приемника; катушка индуктивности асимметричного
режима L1 = (n + 1) x 7 мГн, где n - количество
сигнальных проводов
Примечание 1 - Значение коэффициента деления напряжения, определенного в
перечислении e) C.4.1.2, составляет 9,5 дБ.
Рисунок G.10 - Пример AAN для использования с многожильными
экранированными кабелями, включающего в себя внутреннюю
катушку индуктивности общего несимметричного режима,
формируемую бифилярной намоткой нескольких
изолированных сигнальных проводов и изолированного
экранного проводника на общем магнитном
сердечнике (например, ферритовом тороиде)
AE - оборудование, связанное с основным; EUT - испытуемое
оборудование; RX - входное полное сопротивление приемника;
катушка индуктивности асимметричного режима Lcm > 9 мГн,
полная паразитная шунтирующая емкость C < 1 пФ
Примечание 1 - Значение коэффициента деления напряжения, определенного в
перечислении e) C.4.1.2, составляет 9,5 дБ.
Примечание 2 - Для полного обеспечения соответствия асимметричных эквивалентов сети (AAN) требованиям могут понадобиться дополнительные тороиды.
Рисунок G.11 - Пример AAN для использования с многожильными
экранированными кабелями, включающего в себя внутреннюю
катушку индуктивности общего несимметричного режима,
формируемую намоткой многожильного экранированного
кабеля на ферритовые тороиды
G.2 Обоснование измерений электромагнитной эмиссии и выбора процедур для портов проводной сети
G.2.1 Нормы
Нормы напряжения (или тока) электромагнитной эмиссии определены для полного сопротивления нагрузки асимметричного режима 150 Ом (со стороны EUT на порте AE во время измерения). Такая стандартизация необходима для получения воспроизводимых результатов измерений, не зависящих от неопределенного общего несимметричного полного сопротивления на AE и EUT.
В общем случае, если не используют AAN, общее несимметричное полное сопротивление со стороны EUT на порте AE не определено. Если AE находится вне экранированной камеры, общее несимметричное полное сопротивление со стороны EUT на порте AE можно определить с помощью общего несимметричного полного сопротивления проходного фильтра между измерительной установкой и внешней окружающей средой. Двойной Т-образный мостовой фильтр имеет низкое общее несимметричное полное сопротивление, а Т-образный фильтр имеет высокое общее несимметричное полное сопротивление.
AAN для всех типов кабелей, используемых для оборудования мультимедиа, не существуют. Поэтому также необходимо определить другие (неразрушающие) процедуры измерения, в которых AAN не используют.
Обычно EUT имеет несколько разных кабелей (или портов). В большинстве случаев существует по крайней мере подключение к порту сети питания. Общее несимметричное полное сопротивление этих других подключений (включая возможное подключение к земле) и наличие или отсутствие таких подключений во время измерения могут существенно влиять на результаты измерений, особенно для малоразмерного EUT. Следовательно, при оценке малоразмерного EUT необходимо определить общее несимметричное полное сопротивление подключений, на которых измерения не проводят. Чтобы снизить это влияние до незначительного значения, достаточно иметь в дополнение к оцениваемому порту по крайней мере два дополнительных порта, подключенных к общему несимметричному полному сопротивлению 150 Ом (обычно за счет использования AAN с ВЧ портом измерения, нагруженным на 50 Ом).
Устройства связи для неэкранированных симметричных двухпроводных линий должны также имитировать типичное значение затухания преобразования общего несимметричного напряжения (LCL) проводки кабелей самой низкой категории (наихудшие LCL), определенное для измеряемого порта проводной сети. Цель данного требования - учесть преобразование симметричного сигнала в асимметричный сигнал, которое может внести "вклад" в возможную излучаемую электромагнитную эмиссию при использовании EUT в реальных условиях. В AAN намеренно вводят асимметрию для получения определенного значения LCL. Эта асимметрия может усилить или устранить асимметрию EUT. Поэтому в интересах определения электромагнитной эмиссии наихудшего случая и оптимизации повторяемости измерений необходимо провести анализ повторяемости измерения с разным LCL в каждом проводе симметричной двухпроводной линии при использовании соответствующего AAN, указанного в
C.4.1.2.
Так как разное LCL в каждой симметричной двухпроводной линии будет вносить свой вклад в суммарную кондуктивную электромагнитную эмиссию асимметричного режима, должны быть рассмотрены все комбинации несимметрии на всех симметричных двухпроводных линиях. Для одной симметричной двухпроводной линии влияние на измерение будет относительно небольшим - два провода будут встречными. Однако при двух симметричных двухпроводных линиях количество нагрузочных комбинаций с LCL (и, следовательно, конфигураций измерения) будет четыре. При четырех симметричных двухпроводных линиях количество комбинаций нагрузки вырастет до шестнадцати. Такое количество комбинаций будет существенно влиять на время измерения и документирование измерений. Такие измерения обычно не реализуемы, но если проводятся, то подключение к AAN должно быть тщательно задокументировано.
ВЧ порт измерения AAN, не подключенный к измерительному приемнику, нагружают на резистор 50 Ом.
Таблица G.1
Краткое описание преимуществ и недостатков
Процедура | | | |
Преимущества | Выполнима только при наличии AAN с соответствующими характеристиками передачи | Неразрушающая (за исключением вскрытия изоляции экранированного кабеля) | Неразрушающая |
Для неэкранированных кабелей с симметричными двухпроводными линиями значения LCL асимметричного эквивалента сети находятся в пределах допуска, указанного в таблице C.2 для AAN, соответствующего категории кабеля, подключаемого к EUT | Всегда применима к экранированным кабелям | Всегда применима |
Небольшая неопределенность измерения на более высоких частотах | Нет недооценки (представляет оценку наихудшего случая) |
Недостатки | Выполнима только при наличии соответствующих AAN. Разрушающая (необходимы соответствующие кабельные соединения) | Увеличенная неопределенность измерения на очень низких частотах (< 1 МГц) | Возможна переоценка, если общее несимметричное полное сопротивление на AE не имеет значения, близкого к 150 Ом |
Необходим отдельный AAN для каждого типа кабеля (требуется большое количество разных AAN) | Необходимо восстановление изоляции кабеля | Увеличенная неопределенность для некоторых экстремальных условий для частоты и полного сопротивления |
Отсутствие развязки, обычно обеспечиваемой AAN по отношению к симметричным сигналам от AE | Снижена развязка с электромагнитной эмиссией со стороны AE (по сравнению с процедурой в C.4.1.6.2) | Нет развязки с электромагнитной эмиссией со стороны AE (по сравнению с процедурой в C.4.1.6.3). Не оценивается "потенциал помехи", которая возникает в результате преобразования симметричного сигнала из-за LCL кабельной сети, к которой будет подключено EUT |
G.2.2 Комбинация пробника тока и емкостного пробника напряжения
Преимущество процедуры, указанной в
C.4.1.6.4, состоит в том, что она не является разрушающей при ее применении ко всем типам кабелей. Однако если общее несимметричное полное сопротивление асимметричного режима со стороны EUT на разъеме AE не будет равно 150 Ом, результат, полученный при выполнении процедуры, приведенной в
C.4.1.6.4, обычно будет слишком завышен и никогда не будет занижен (оценка наихудшего случая электромагнитной эмиссии).
G.2.3 Основные назначения емкостного пробника напряжения (CVP)
В методе, указанном в
C.4.1.6.4, для измерения общего несимметричного напряжения используют емкостный пробник напряжения (CVP). Существует два подхода к конструкции CVP. При любом подходе, если общее несимметричное полное сопротивление составляет 150 Ом, емкость CVP по отношению к кабелю, подключенному к оцениваемому порту EUT, появится в качестве нагрузки параллельно общему несимметричному полному сопротивлению 150 Ом.
Допуск общего несимметричного полного сопротивления составляет +/- 20 Ом во всей полосе частот от 0,15 до 30 МГц. Если нагрузка CVP должна уменьшить общее несимметричное полное сопротивление 150 Ом до не менее 130 Ом, емкостная нагрузка CVP по отношению к кабелю, подключенному к оцениваемому порту EUT, должна быть < 5 пФ на частоте 30 МГц (частота наихудшего случая). На частоте 30 МГц полное сопротивление 5 пФ составляет приблизительно 1062 Ом, которое параллельно с сопротивлением 150 Ом даст суммарное общее несимметричное полное сопротивление приблизительно 148,5 Ом.
При первом способе возможного построения CVP пробник является только конденсатором, находящимся на физическом удалении от кабеля, подключаемого к измеряемому порту EUT для обеспечения нагрузки < 5 пФ. Такой тип CVP представлен в CISPR 16-1-2:2003 + Изменение 1:2004 + Изменение 2:2006, пункт 5.2.2.
Во второй возможной конструкции используют два устройства связи, включенные последовательно. Первое емкостное устройство связи находится непосредственно вблизи кабеля, подключенного к оцениваемому порту EUT (устройство реально находится в физическом контакте с изоляцией кабеля, подключенного к оцениваемому порту EUT). Второе устройство является стандартным пробником напряжения по типу осциллографа с полным сопротивлением > 10 МОм и емкостью пробника < 5 пФ. Известно, что емкость пробника при последовательном соединении с емкостью емкостного устройства связи представляет только емкость пробника по отношению к кабелю, подключенному к оцениваемому порту EUT. На практике может быть так, что при указанном физическом размере емкостного устройства связи возникает значительная паразитная емкость, параллельная емкости пробника. При этом полная емкостная нагрузка будет больше емкостной нагрузки самого пробника, и требование иметь нагрузку < 5 пФ может быть нарушено. При использовании этого метода емкостную нагрузку следует проверять путем измерения, а не полагаться на теорию. Данное измерение емкости допускается проводить с помощью любого измерителя емкости, который может работать во всей полосе частот от 0,15 до 30 МГц. Емкость измеряют между кабелем, подключенным к оцениваемому порту EUT (все провода в кабеле соединяются вместе в точке подключения к измерителю), и опорной пластиной заземления. Для этого измерения емкости используют тот же кабель, что и для измерения кондуктивной электромагнитной эмиссии.
Примечание - Эта процедура имеет наименьшую неопределенность, если длина кабеля между EUT и AE меньше 1,25 м. В существенно более длинных кабелях образуются стоячие волны, которые могут неблагоприятно влиять на измерения тока и напряжения. При длинных кабелях, когда не могут быть выполнены нормы тока и напряжения, может потребоваться внести изменения в конфигурацию измерения.
G.2.4 Комбинация нормы тока и напряжения
Если общее несимметричное полное сопротивление не равно 150 Ом, нельзя измерять только ток или только напряжение по причине очень высокой неопределенности измерения из-за неопределенных и неизвестных общих несимметричных полных сопротивлений. Однако если измеряют и ток, и напряжение при одновременном применении норм тока и напряжения, результатом будет оценка электромагнитной эмиссии наихудшего случая, как объяснено ниже. Основная схема, для которой указана норма, приведена на рисунке G.12.
Рисунок G.12 - Базовая схема при рассмотрении
норм с указанным общим несимметричным
полным сопротивлением 150 Ом
Данная схема является опорной, для которой установлены нормы тока и напряжения. Любое другое измерение необходимо сравнивать с этой базовой схемой. Z1 - неизвестный параметр EUT. Z2 - 150 Ом в эталонном измерении.
Если измерение проводят без определения общего несимметричного полного сопротивления со стороны EUT, упрощенной схемой будет схема, показанная на
рисунке G.12, где общее несимметричное полное сопротивление
Z2 со стороны EUT определяется AE и может иметь любое значение. Следовательно,
Z1 и
Z2 - неизвестные параметры измерения.
Если измерение проводят в соответствии со схемой, приведенной на
рисунке G.12, норма тока и норма напряжения эквивалентны. Соотношение между током и напряжением всегда составляет 150 Ом, и для определения соответствия норме можно использовать любой из двух параметров. Но это не относится к случаю, когда Z
2 не равно 150 Ом. См. рисунок G.13.
Рисунок G.13 - Базовая схема при измерении с неизвестным
общим несимметричным полным сопротивлением
Важно знать, что параметр, определяющий соответствие норме, не является напряжением источника U0. Напряжение помех следует измерять при стандартизованном Z2 = 150 Ом, и оно зависит от сочетания Z1, Z2 и U0. Значение нормы можно обеспечить при EUT, имеющем большое полное сопротивление Z1 и большое напряжение источника U0, или при более низком U0 в сочетании с более низким полным сопротивлением Z1.
В более общем случае, представленном на
рисунке G.13, где
Z2 не определено, точное значение напряжения помех измерить невозможно. Так как
Z1 и
U0 неизвестны, установить напряжение помех невозможно даже при известном значении
Z2 (измеренном или рассчитанном по
I и
U). Например, если EUT, создающее большую электромагнитную эмиссию, измеряют только путем определения напряжения в схеме с низким
Z2 (
Z2 < 150 Ом) на стороне AE, может показаться, что EUT соответствует нормам. И аналогично, если то же EUT измеряют только путем измерения тока в измерительной установке с высоким
Z2 (например, за счет добавления ферритов), может показаться, что EUT опять соответствует нормам.
Однако можно показать, что если норму тока и норму напряжения применять одновременно, всегда будет обнаружено EUT с электромагнитной эмиссией, превышающей нормы, так как будет превышена либо норма тока (если Z2 < 150 Ом), либо норма напряжения (если Z2 > 150 Ом).
Если общее несимметричное полное сопротивление AE
Z2 далеко от значения 150 Ом, возможно, что EUT, которое соответствовало бы нормам при измерении с
Z2 = 150 Ом, может быть отбраковано. Однако никогда не будет принято EUT, не соответствующее нормам. Следовательно, измерение в соответствии с
C.4.1.6.4 является оценкой электромагнитной эмиссии наихудшего случая. Если EUT превышает норму при данной процедуре, возможно, что EUT будет соответствовать нормам, если оно будет измерено с
Z2 = 150 Ом. Если измерения электромагнитной эмиссии EUT с помощью этой процедуры сравнить с нормой мощности, полученной из норм тока и напряжения, можно получить более точную меру "потенциала помехи" при сопротивлении 150 Ом.
G.2.5 Требования к ферритам, используемым в соответствии с C.4.1.1
В
C.4.1.6.3 определена измерительная установка для измерения кондуктивной электромагнитной эмиссии асимметричного режима на экране коаксиального кабеля. Как указано в
C.4.1.6, для подключения между экраном коаксиального кабеля и опорной пластиной заземления определена нагрузка 150 Ом. Ферриты размещены на коаксиальном экране между нагрузкой 150 Ом и AE. Характеристики ферритов, необходимые для выполнения требований
C.4.1.6.3, приведены ниже.
На
рисунке G.14 представлены все основные полные сопротивления, задействованные в методе, указанном в
C.4.1.6.3. Ферриты для обеспечения большого полного сопротивления, чтобы "общее несимметричное полное сопротивление от резистора 150 Ом по направлению к AE было много больше 150 Ом и не оказывало влияния на измерение", определены в
C.4.1.6.3. Это полное сопротивление обозначено на рисунке G.14 символом "
Z".
Veutcm - общее несимметричное напряжение, создаваемое EUT;
Zeutcm - общее несимметричное полное сопротивление
источника EUT; Vaecm - общее несимметричное напряжение,
создаваемое AE; Zaecm - общее несимметричное полное
сопротивление источника AE; Zferrite - полное
сопротивление ферритов
Примечание - Суммарное полное сопротивление Z - это 150 Ом, Zferrite и Zaecm.
Рисунок G.14 - Схема полных сопротивлений компонентов
Вышеприведенная цитата из
C.4.1.6.3 означает, что сумма последовательно включенных полных сопротивлений
Zferrite и
Zaecm не должна снизить нагрузку 150 Ом. В настоящем стандарте допуск на нагрузку в асимметричном режиме 150 Ом составляет +/- 20 Ом во всей полосе частот от 0,15 до 30 МГц. С учетом этих двух положений сумма последовательно включенных полных сопротивлений
Zferrite и
Zaecm в параллель с резистором 150 Ом (
Z на
рисунке G.14) не должна быть меньше 130 Ом. Это, в свою очередь, означает, что такое соотношение должно сохраняться при любых значениях
Zaecm.
Чтобы установить характеристики полных сопротивлений ферритов, необходимо рассмотреть только два случая: когда Zaecm характеризует разомкнутую цепь и когда Zaecm характеризует короткозамкнутую цепь.
Если можно выбрать ферриты, удовлетворяющие этим требованиям, любое значение Zaecm будет приемлемым.
- Случай 1: Zaecm - сопротивление разомкнутой цепи.
Сумма последовательно включенных полных сопротивлений Zferrite и Zaecm также является сопротивлением разомкнутой цепи. Сопротивление разомкнутой цепи параллельной нагрузке 150 Ом составляет 150 Ом. Zferrite может иметь любое значение.
- Случай 2: Zaecm - сопротивление короткозамкнутой цепи.
Сумма последовательно включенных полных сопротивлений Zferrite и Zaecm равна Zferrite. Тогда значение Zferrite в параллель с резистором 150 Ом будет не ниже 130 Ом. Это можно записать в виде уравнения
[(150)(Zferrite)]/(150 + Zferrite) >= 130 Ом.
При решении уравнения для
Zferrite получают значение 1000 Ом. Это означает, что ферриты, выбранные для данного применения, должны иметь минимальное полное сопротивление 1000 Ом во всей полосе частот от 0,15 до 30 МГц. Для данного набора ферритов минимальное полное сопротивление

будет на минимальной частоте 0,15 МГц.
Суммируя два приведенных выше случая, можно увидеть, что в случае 2 на частоте 0,15 МГц задают минимальные требования к полному сопротивлению ферритов таким образом, чтобы это значение (или большее) было приемлемым.
Чтобы определить, выполняют ли ферриты назначенную функцию, необходима измерительная установка, представленная на
рисунке G.15. Для измерения полного сопротивления между точкой
Z и эталонной землей можно использовать типовой измеритель полного сопротивления или анализатор. Другой метод состоит в измерении отдельно напряжения и тока в точке
Z (
I или
V на
рисунке G.15) и в расчете полного сопротивления. Измерение полного сопротивления выполняют, как минимум, на частоте 0,15 МГц. Однако рекомендуется измерять полное сопротивление во всей полосе частот от 0,15 до 30 МГц, чтобы гарантировать, что ни паразитная емкость, связанная с ферритами, ни коаксиальный кабель не ухудшают полное сопротивление феррита. Это проблематично, так как лабораторные данные показали малую вероятность того, что необходимое полное сопротивление будет обеспечено при однократном прохождении коаксиального кабеля через ферриты. Требуется обеспечить несколько прохождений кабеля через ферриты. При этом вероятность того, что паразитная емкость будет неблагоприятно влиять на полное сопротивление ферритов, увеличивается. В лабораторных условиях была продемонстрирована возможность обеспечения требуемого полного сопротивления в функции от частоты.

CW - непрерывное колебание
Рисунок G.15 - Основная измерительная установка
для измерения суммарного полного сопротивления
150 Ом и ферритов
(справочное)
СВЕДЕНИЯ О СООТВЕТСТВИИ ССЫЛОЧНЫХ МЕЖДУНАРОДНЫХ СТАНДАРТОВ
ССЫЛОЧНЫМ МЕЖГОСУДАРСТВЕННЫМ СТАНДАРТАМ
Таблица ДА.1
Обозначение международного стандарта | Степень соответствия | Обозначение и наименование межгосударственного стандарта |
CISPR 16-1-1:2010 Изменение 1 (2010) | MOD | ГОСТ 30805.16.1.1-2013 (CISPR 16-1-1:2006) "Совместимость технических средств электромагнитная. Требования к аппаратуре для измерения параметров индустриальных радиопомех и помехоустойчивости и методы измерений. Часть 1-1. Аппаратура для измерения параметров индустриальных радиопомех и помехоустойчивости. Приборы для измерения индустриальных радиопомех" |
CISPR 16-1-2:2003 Изменение 1 (2004) Изменение 2 (2006) | MOD | ГОСТ 30805.16.1.2-2013 (CISPR 16-1-2:2006) "Совместимость технических средств электромагнитная. Требования к аппаратуре для измерения параметров индустриальных радиопомех и помехоустойчивости и методы измерений. Часть 1-2. Аппаратура для измерения параметров индустриальных радиопомех и помехоустойчивости. Устройства для измерения кондуктивных радиопомех и испытаний на устойчивость к кондуктивным радиопомехам" |
CISPR 16-1-4:2010 | IDT | ГОСТ CISPR 16-1-4-2013 "Совместимость технических средств электромагнитная. Требования к аппаратуре для измерения параметров индустриальных радиопомех и помехоустойчивости и методы измерений. Часть 1-4. Аппаратура для измерения радиопомех и помехоустойчивости. Антенны и испытательные площадки для измерения излучаемых радиопомех" |
CISPR 16-2-1:2008 Изменение 1 (2010) | IDT | ГОСТ CISPR 16-2-1-2015 "Требования к аппаратуре для измерения радиопомех и помехоустойчивости и методы измерения. Часть 2-1. Методы измерения помех и помехоустойчивости. Измерения кондуктивных помех" |
CISPR 16-2-3:2010 Изменение 1 (2010) | MOD | ГОСТ 30805.16.2.3-2013 (CISPR 16-2-3:2006) "Совместимость технических средств электромагнитная. Требования к аппаратуре для измерения параметров индустриальных радиопомех и помехоустойчивости и методы измерений. Часть 2-3. Методы измерений параметров индустриальных радиопомех и помехоустойчивости. Измерение излучаемых радиопомех" |
CISPR 16-4-2:2011 | IDT | ГОСТ CISPR 16-4-2-2013 "Совместимость технических средств электромагнитная. Требования к аппаратуре для измерения параметров индустриальных радиопомех и помехоустойчивости и методы измерений. Часть 4-2. Неопределенности, статистика и моделирование норм. Неопределенность измерений, вызываемая измерительной аппаратурой" |
CISPR/TR 16-4-3:2004 Изменение 1 (2006) | - | |
IEC 60050-161:1990 | - | |
IEC 61000-4-6:2008 | - | |
ISO/IEC 17025:2005 | IDT | |
<*> Соответствующий межгосударственный стандарт отсутствует. До его утверждения рекомендуется использовать перевод на русский язык данного международного стандарта. Примечание - В настоящей таблице использованы следующие обозначения степени соответствия стандартов: - IDT - идентичные стандарты; - MOD - модифицированные стандарты. |
--------------------------------
<1> В Российской Федерации действует
ГОСТ Р 50397-2011 (МЭК 60050-1.61:1990) "Совместимость технических средств электромагнитная. Термины и определения".
CISPR 13:2009 | Sound and television broadcast receivers and associated equipment - Radio disturbance characteristics - Limit and methods of measurement (Приемники звукового и телевизионного вещания и связанное с ними оборудование. Характеристики радиопомех. Нормы и методы измерения) |
CISPR 16 (все части) | Specification for radio disturbance and immunity measuring apparatus and methods (Технические требования к аппаратуре для измерения радиопомех и помехоустойчивости и методы измерений) |
CISPR/TR 16-3 | Specification for radio disturbance and immunity measuring apparatus and methods - Part 3: CISPR technical reports (Технические требования к аппаратуре для измерения радиопомех и помехоустойчивости и методы измерений. Часть 3. Технические отчеты CISPR) |
CISPR 22:2008 | Information technology equipment - Radio disturbance characteristics - Limit and methods of measurement (Оборудование информационных технологий. Характеристики радиопомех. Нормы и методы измерения) |
CISPR 35 <1> | Electromagnetic compatibility of multimedia equipment - Immunity requirements (Электромагнитная совместимость оборудования мультимедиа. Требования к помехоустойчивости) |
-------------------------------- <1> Будет опубликовано. |
IEC/TR 60083 | Plugs and socket-outlets for domestic and similar general use standardized in member countries of IEC (Электрические вилки и штепсельные розетки для бытового и аналогичного общего применения, стандартизованные в странах - членах IEC) |
ISO/IEC 11801 | Information technology - General cabling for customer premises (Информационные технологии. Основная прокладка кабелей в помещениях заказчика) |
IEEE 1284-1 | IEEE Standard for Information Technology and Transport Independent Printer/Sistem Interface (TIP/SI) (Стандарт IEEE для информационных технологий и независимого транспортного интерфейса принтер/система) |
IEEE 1394 | IEEE standard for high performance serial bus - Firewire (Стандарт IEEE для высокопроизводительной последовательной шины Firewire) |
ITU-R BT 471-1:1986 | Nomenclature and description of colour bar signals (Номенклатура и описание сигналов цветных полос) |
ITU-R BT 1729:2005 | Common 16 x 9/4 x 3 aspect ratio digital television reference test pattern (Эталонная испытательная таблица для цифрового телевизионного вещания с форматом изображения 16 x 9/4 x 3) |
EN 300 421 | Framing structure, channel coding and modulation for 11/12 GHz satellite services (Структура кадрирования, канальное кодирование и модуляция для спутниковых служб 11/12 ГГц) |
EN 300 429 | Framing structure, channel coding and modulation for cable system (Структура кадрирования, канальное кодирование и модуляция для кабельных систем) |
EN 300 744 | Framing structure, channel coding and modulation for digital terrestrial television (Структура кадрирования, канальное кодирование и модуляция для цифрового наземного телевидения) |
ES 201 488 | Data-over-cable service interface specifications. Radio frequency interface specification (Технические требования к интерфейсу службы передачи данных по кабельным системам. Технические требования к ВЧ интерфейсу) |
ES 202 488-1 | Access and terminals (AT): Second generation transmission systems for interactive cable television services - IP cable modems - Part 1: General [Доступ и терминалы (AT). Системы передачи второго поколения для интерактивных служб кабельного телевидения. Кабельные модемы с интернет протоколом (IP). Часть 1. Общие положения] |
JCTEA STD-002 | Multiplex system for digital cable television (Мультиплексная система для цифрового кабельного телевидения) |
JCTEA STD-007 | Receiver for digital cable television (Приемник цифрового кабельного телевидения) |
ETSI TS 101 154 V1.5.1:2004-05 | Digital video broadcasting (DVB)/Implementation guidelines for the use of audio and video coding in broadcasting applications based on the MPEG-2 transport stream [Цифровое телевизионное вещание (DVB). Рекомендации по использованию аудио- и видеокодирования в вещании на основе транспортного потока MPEG-2] |
ETSI/TR 101 154 | Implementation guidelines for the use of MPEG-2 systems video and audio in satellite, cable and terrestrial broadcasting applications (Рекомендации по использованию систем MPEG-2, видео- и аудиосигналов в спутниковом, кабельном и наземном вещании) |
ANSI/SCTE 07:2000 | Digital vision transmission standard for television (Стандарт передачи цифрового видеосигнала для телевизионного вещания) |
ARIB STD-B1 | Digital receiver for digital satellite broadcasting services using communication satellites (Цифровой приемник для служб цифрового спутникового вещания с использованием спутников связи) |
ARIB STD-B21 | Receiver for digital broadcasting (Приемник цифрового вещания) |
ARIB STD-B20 | Transmission system for digital satellite broadcasting (Система передачи для цифрового спутникового вещания) |
ARIB STD-B31 | Transmission system for digital terrestrial television broadcasting (Система передачи для цифрового наземного телевизионного вещания) |
A/53 ATSC | Digital television standard (Стандарт цифрового телевидения) |
A/65 ATSC | Digital television standard, programme and system information protocols (Стандарт цифрового телевидения, программа и протоколы системной информации) |
8VSB ATSC | 8 level vestigial side band modulation specification (Технические требования к восьмиуровневой модуляции с частично подавленной боковой полосой) |