Краткое наименование страны по МК (ИСО 3166) 004-97 | Код страны по МК (ИСО 3166) 004-97 | Сокращенное наименование национального органа по стандартизации |
Армения | AM | Минэкономики Республики Армения |
Беларусь | BY | Госстандарт Республики Беларусь |
Киргизия | KG | Кыргызстандарт |
Молдова | MD | Молдова-Стандарт |
Россия | RU | Росстандарт |
Таджикистан | TJ | Таджикстандарт |
des noms de langue - Partie 2: Code alpha-3 (Коды для представления названий языков. Часть 2. Код Альфа-3)ИС МЕГАНОРМ: примечание. Текст дан в соответствии с официальным текстом документа. |
значение содержимого (content value): Информация, записанная в качестве содержимого элементов данных (ISO/IEC 19788-1:2011, 3.11), в соответствии со спецификацией элементов данных (ISO/IEC 19788-1:2011, 3.14). [ISO/IEC 19788-1:2011, 3.10] |
определение (definition): Представление понятия посредством его описания, которое необходимо для того, чтобы отличать его от смежных понятий. [ISO 1087-1:2000, 3.3.1] |
область (сфера) элемента данных (domain): Класс ресурсов (ISO/IEC 19788-1:2011, 3.30), ресурсы которого (3.30) описываются рассматриваемыми элементами данных (ISO/IEC 19788-1:2011, 3.11). [ISO/IEC 19788-1:2011, 3.16] |
идентификатор (identifier): Последовательность символов, способных однозначно идентифицировать сущность (ISO/IEC 19788-1:2011, 3.17). Примечания 1 Идентификатор лингвистически нейтрален, не требует перевода. 2 Идентификатор может быть составным, т.е. уникальный идентификатор может состоять из двух или более идентификаторов и/или других элементов данных, которые основаны на правилах и которые вместе служат "единым" идентификатором. [ISO/IEC 19788-1:2011, 3.19] |
образовательный ресурс (learning resource): Ресурс (ISO/IEC 19788-1:2011, 3.30), используемый для образования, обучения и подготовки кадров. [ISO/IEC 19788-1:2011, 3.19] |
имя (name): обозначение объекта путем языкового выражения. [ISO/IEC 11179-1:2004 (3.2.21)] |
диапазон (range) (элемента данных): Класс ресурсов, которому принадлежит значение (ISO/IEC 19788-1:2011, 3.10) элемента данных (ISO/IEC 19788-1:2011, 3.11) или набор литералов (ISO/IEC 19788-1:2011, 3.21), содержащий строку представления допустимых значений рассматриваемого элемента данных. [ISO/IEC 19788-1:2011, 3.28] |
уточнение (refine): Наличие у спецификации элемента данных связанных свойств, которые являются подсвойствами связанного с ней свойства. Примечания 1 Это означает, что значение атрибута области первой спецификации элемента данных является идентичной или собственным подмножеством значений атрибутов области второй спецификации элемента данных. А также, что значение диапазона первой спецификации элемента данных является идентичным или собственным подмножеством значению диапазона второй спецификации элемента данных. 2 Элементы данных первой спецификации элемента данных уточняют элементы данных второй спецификации элемента данных. Примеры 1 Свойство "быть сыном" уточняет свойство "быть ребенком". 2 Свойство "иметь мать" уточняет свойство "иметь родителя". [ISO/IEC 19788-1:2011, 3.29] |
класс ресурсов (resource class): Набор ресурсов (ISO/IEC 19788-1:2011, 3.30), который может быть идентифицирован путем перечисления или описания границ и значений и чьи свойства и поведение используют одни и те же правила (ISO/IEC 19788-1:2011, 3.32). Примечания 1 Класс ресурсов имеет следующие атрибуты: - идентификатор; - имя; - определение; - подкласс [многократное наследование]; - примечание. Пример - Образовательный ресурс (набор всех ресурсов обучения), Человек (компания всех людей), Права (набор всех прав объектов), и Документ (набор всех документов). 2 Адаптировано из определения "объект класса" из ISO/IEC 11179-1:2004, 3.3.22. [ISO/IEC 19788-1:2011, 3.31] |
набор правил (rules set): Определенные и предварительно установленные правила (ISO/IEC 19788-1:2011, 3.32), используемые совместно. [ISO/IEC 19788-1:2011, 3.33] |
DCMI | - | инициативы метаданных Dublin Core; |
DES | - | спецификация элемента данных; |
LOM | - | метаданные объекта обучения; |
MLR | - | метаданные образовательных ресурсов; |
PRS | - | предопределенный набор правил; |
RC | - | класс ресурсов; |
URI | - | уникальный идентификатор ресурса; |
URN | - | уникальное имя ресурса. |
ИС МЕГАНОРМ: примечание. В официальном тексте документа, видимо, допущена опечатка: не указано обозначение приложения. Возможно, имеется в виду приложение C. |
Спецификация элемента данных | |
Идентификатор | ISO_IEC_19788-5:DES0100 |
Атрибуты элементов данных | |
Название объекта | Дата аннотации (annotation date) |
Определение | Дата создания аннотации |
Лингвистический индикатор | неязыковой |
Домен | Аннотация (ISO_IEC_19788-5:RC0001) |
Диапазон | Литерал (буквенный) |
Правила содержания значения | ISO_IEC_19788-1:2011::PRS0002 (Дата) |
Уточнение | - |
Пример(ы) | 2005-08-07 |
Примечание(я) | - |
Спецификация элемента данных | |
Идентификатор | ISO_IEC_19788-5:DES0200 |
Атрибуты элементов данных | |
Название объекта | Текст аннотации (annotation text) |
Определение | текстовой комментарий о правилах использования образовательного ресурса |
Лингвистический индикатор | языковой |
Домен | Аннотация (ISO_IEC_19788-5:RC0001) |
Диапазон | Литерал (буквенный) |
Правила содержания значения | ISO_IEC_19788-1:2011::PRS0001 (Строка MLR) |
Уточнение | - |
Пример(ы) | Является полезным при осуществлении работы над ошибками |
Примечание(я) | - |
Спецификация элемента данных | |
Идентификатор | ISO_IEC_19788-5:DES0300 |
Атрибуты элементов данных | |
Название объекта | Тип аннотации (annotation type) |
Определение | Тип представленной аннотации |
Лингвистический индикатор | неязыковой |
Домен | Аннотация (ISO_IEC_19788-5:RC0001) |
Диапазон | Литерал (буквенный) |
Правила содержания значения | RS_DES0300 |
Уточнение | - |
Пример(ы) | ISO_IEC_19788-5:2012::VA.5:T040 (надежность) |
Примечание(я) | - |
ID: RS_DES0300 | |
Rule_ID | Правило объявления/Пример(ы) и Примечание(я) |
01 | Строка MRL (ISO_IEC_19788-1:2011::PRS0001) |
02 | Идентификатор термина из ISO_IEC_19788-5:2012::VA.5 "Тип аннотации" |
Спецификация элемента данных | |
Идентификатор | ISO_IEC_19788-5:DES0400 |
Атрибуты элементов данных | |
Название объекта | Язык аудитории (audience language) |
Определение | Язык людей, составляющих аудиторию |
Лингвистический индикатор | неязыковой |
Домен | Аудитория (ISO_IEC_19788-5:RC0002) |
Диапазон | Литерал (буквенный) |
Правила содержания значения | RS_DES0400 |
Уточнение | - |
Пример(ы) | fra (French) eng (English) |
Примечание(я) | - |
ID: RS_DES0400 | |
Rule_ID | Правило объявления/Пример(ы) и Примечание(я) |
01 | Строка MRL (ISO_IEC_19788-1:2011::PRS0001) |
02 | Если элемент можно найти на предложенном языке, использовать трехбуквенный код из ISO 639-2/T, иначе использовать трехбуквенный код из ISO 639-3 |
Спецификация элемента данных | |
Идентификатор | ISO_IEC_19788-5:DES0500 |
Атрибуты элементов данных | |
Название объекта | Уровень аудитории (audience level) |
Определение | Уровень подготовки (прогресса) аудитории |
Лингвистический индикатор | языковой |
Домен | Аудитория (ISO_IEC_19788-5:RC0002) |
Диапазон | Литерал (буквенный) |
Правила содержания значения | ISO_IEC_19788-1:2011::PRS0001 (Строка MLR) |
Уточнение | - |
Пример(ы) | Детский сад |
Примечание(я) | Этот элемент может быть использован для целевой аудитории или любой другой аудитории, для которой образовательный ресурс может быть полезен. |
Спецификация элемента данных | |
Идентификатор | ISO_IEC_19788-5:DES0600 |
Атрибуты элементов данных | |
Название объекта | Роль аудитории (audience role) |
Определение | Функция аудитории, для которой предназначен или полезен данный образовательный ресурс |
Лингвистический индикатор | неязыковой |
Домен | Аудитория (ISO_IEC_19788-5:2012::RC0002) |
Диапазон | Литерал (буквенный) |
Правила содержания значения | RS_DES0600 |
Уточнение | - |
Пример(ы) | ISO_IEC_19788-5:2012::VA.2:T020 (посредник) |
Примечание(я) | - |
ID: RS_DES0300 | |
Rule_ID | Правило объявления/Пример(ы) и Примечание(я) |
01 | Строка MRL (ISO_IEC_19788-1:2011::PRS0001) |
02 | Идентификатор термина из ISO_IEC_19788-5:2012::VA.5 "Тип аннотации" |
Спецификация элемента данных | |
Идентификатор | ISO_IEC_19788-5:DES0700 |
Атрибуты элементов данных | |
Название объекта | Дата участия (contribution date) |
Определение | Дата участия |
Лингвистический индикатор | неязыковой |
Домен | Вклад (ISO_IEC_19788-5:RC0003) |
Диапазон | Литерал (буквенный) |
Правила содержания значения | ISO_IEC_19788-1:2011::PRS0002 (Дата) |
Уточнение | - |
Пример(ы) | 1995-04-13 |
Примечание(я) | - |
Спецификация элемента данных | |
Идентификатор | ISO_IEC_19788-5:DES0800 |
Атрибуты элементов данных | |
Название объекта | Роль участника (contributor role) |
Определение | характер участия субъекта/субъектов в процессе создания ресурса |
Лингвистический индикатор | неязыковой |
Домен | Вклад (ISO_IEC_19788-5:RC0003) |
Диапазон | Литерал (буквенный) |
Правила содержания значения | RS_DES0800 |
Уточнение | - |
Пример(ы) | ISO_IEC_19788-5:2012::VA2.1:T010 (автор) |
Примечание(я) | - |
ID: RS_DES0300 | |
Rule_ID | Правило объявления/Пример(ы) и Примечание(я) |
01 | Строка MRL (ISO_IEC_19788-1:2011::PRS0001) |
02 | Идентификатор термина из ISO_IEC_19788-5:2012::VA.5 "Роль агента" |
Спецификация элемента данных | |
Идентификатор | ISO_IEC_19788-5:DES0900 |
Атрибуты элементов данных | |
Название объекта | Оценка результатов по учебному плану (curriculum assessment) |
Определение | описание оценочной деятельности или ресурса, используемого для установления результата образовательного курса |
Лингвистический индикатор | языковой |
Домен | Учебный план (ISO_IEC_19788-5:RC0004) |
Диапазон | Литерал (буквенный) |
Правила содержания значения | ISO_IEC_19788-1:2011::PRS0001 (Строка MLR) |
Уточнение | - |
Пример(ы) | Написать эссе, состоящее из 3000 слов о текущих событиях в Северной Африке и на Ближнем Востоке |
Примечание(я) | В данном стандарте, оценка является формальной деятельностью, связанной с достижением в освоении учебной программы. Оценка также может быть связана с учебной деятельностью, и в этом случае в прикладной профиль MLR можно ввести соответствующую спецификацию элемента данных. |
Спецификация элемента данных | |
Идентификатор | ISO_IEC_19788-5:DES1000 |
Атрибуты элементов данных | |
Название объекта | Уровень учебного плана (curriculum level) |
Определение | уровень прогресса через освоение учебной программы, который определяется юрисдикционным доменом или поставщиком услуг |
Лингвистический индикатор | языковой |
Домен | Учебный план (ISO_IEC_19788-5:RC0004) |
Диапазон | Литерал (буквенный) |
Правила содержания значения | ISO_IEC_19788-1:2011::PRS0001 (Строка MLR) |
Уточнение | - |
Пример(ы) | 4 класс начальной школы |
Примечание(я) | - |
Спецификация элемента данных | |
Идентификатор | ISO_IEC_19788-5:DES1100 |
Атрибуты элементов данных | |
Название объекта | Спецификация учебного плана (curriculum specification) |
Определение | структурированный план, описывающий образовательную программу |
Лингвистический индикатор | языковой |
Домен | Учебный план (ISO_IEC_19788-5:RC0004) |
Диапазон | Литерал (буквенный) |
Правила содержания значения | ISO_IEC_19788-1:2011::PRS0001 (Строка MLR) |
Уточнение | - |
Пример(ы) | Канадский учебный план для пятого класса по математике |
Примечание(я) | - |
Спецификация элемента данных | |
Идентификатор | ISO_IEC_19788-5:2012::DES1200 |
Атрибуты элементов данных | |
Название объекта | Тематика учебного плана (curriculum topic) |
Определение | описание предметной области учебного плана, в соответствии с категориями дисциплин, программой исследования, набором компетенций или рамками учебной программы |
Лингвистический индикатор | языковой |
Домен | Учебный план (ISO_IEC_19788-5:RC0004) |
Диапазон | Литерал (буквенный) |
Правила содержания значения | ISO_IEC_19788-1:2011::PRS0001 (Строка MLR) |
Уточнение | - |
Пример(ы) | Пример 1 Наука (URI: psi.udir.no/LK06/fagkategori/FKAT500) Пример 2 Определить чувства и описать, как люди используют их, чтобы производить наблюдения |
Примечание(я) | - |
Спецификация элемента данных | |
Идентификатор | ISO_IEC_19788-5:DES1300 |
Атрибуты элементов данных | |
Название объекта | Аннотация от пользователя (has annotation) |
Определение | краткий текстовый комментарий или пояснение об образовательном ресурсе от пользователя, участника внедрения или разработки |
Лингвистический индикатор | неязыковой |
Домен | Образовательный ресурс (ISO_IEC_19788-1:RC0002) |
Диапазон | Аннотация (ISO_IEC_19788-5:2012::RC0001) |
Правила содержания значения | - |
Уточнение | - |
Пример(ы) | - |
Примечание(я) | Этот элемент может быть использован автором для того, чтобы пояснить план использования образовательного ресурса. |
Спецификация элемента данных | |
Идентификатор | ISO_IEC_19788-5:DES1400 |
Атрибуты элементов данных | |
Название объекта | Аннотатор (has annotator) |
Определение | |
Лингвистический индикатор | неязыковой |
Домен | Аннотация (ISO_IEC_19788-5:RC0001) |
Диапазон | Персона (ISO_IEC_19788-1:2010::RC0003) |
Правила содержания значения | - |
Уточнение | - |
Пример(ы) | - |
Примечание(я) | - |
Спецификация элемента данных | |
Идентификатор | ISO_IEC_19788-5:DES1500 |
Атрибуты элементов данных | |
Название объекта | Аудитория (has audience) |
Определение | Лицо, для которого предназначен или полезен образовательный ресурс |
Лингвистический индикатор | неязыковой |
Домен | Образовательный ресурс (ISO_IEC_19788-1:RC0002) |
Диапазон | Аудитория (ISO_IEC_19788-5:2012::RC0002) |
Правила содержания значения | - |
Уточнение | - |
Пример(ы) | - |
Примечание(я) | Элемент данных не следует путать с элементом DES1600, чей домен ISO_IEC_19788-5:RC0005 (Образовательная деятельность). |
Спецификация элемента данных | |
Идентификатор | ISO_IEC_19788-5:DES1600 |
Атрибуты элементов данных | |
Название объекта | Аудитория (has audience) |
Определение | Лицо, для которого предназначен или полезен образовательный ресурс |
Лингвистический индикатор | неязыковой |
Домен | Образовательная деятельность (ISO_IEC_19788-5:RC0005) |
Диапазон | Аудитория (ISO_IEC_19788-5:2012::RC0002) |
Правила содержания значения | - |
Уточнение | - |
Пример(ы) | - |
Примечание(я) | Элемент данных не следует путать с элементом DES1500, чей домен ISO_IEC_19788-1:2011::RC0002 (Образовательный ресурс). |
Спецификация элемента данных | |
Идентификатор | ISO_IEC_19788-5:DES1700 |
Атрибуты элементов данных | |
Название объекта | Вклад (has contribution) |
Определение | вклад в конкретизацию образовательного ресурса |
Лингвистический индикатор | неязыковой |
Домен | Образовательный ресурс (ISO_IEC_19788-1:RC0002) |
Диапазон | Вклад (ISO_IEC_19788-5:RC0003) |
Правила содержания значения | - |
Уточнение | - |
Пример(ы) | - |
Примечание(я) | - |
Спецификация элемента данных | |
Идентификатор | ISO_IEC_19788-5:DES1800 |
Атрибуты элементов данных | |
Название объекта | Участник (has contributor) |
Определение | лицо (т.е. лицо, организация), которое вносит вклад в развитие ресурса |
Лингвистический индикатор | неязыковой |
Домен | Вклад (ISO_IEC_19788-5:RC0003) |
Диапазон | Персона (ISO_IEC_19788-1:RC0003) |
Правила содержания значения | - |
Уточнение | - |
Пример(ы) | - |
Примечание(я) | - |
Спецификация элемента данных | |
Идентификатор | ISO_IEC_19788-5:DES1900 |
Атрибуты элементов данных | |
Название объекта | Используемый учебный план (has curriculum) |
Определение | структурированный план, описывающий образовательную программу, в рамках которой используется образовательный ресурс |
Лингвистический индикатор | неязыковой |
Домен | Образовательный ресурс (ISO_IEC_19788-1:RC0002) |
Диапазон | Учебный план (ISO_IEC_19788-5:RC0004) |
Правила содержания значения | - |
Уточнение | - |
Пример(ы) | - |
Примечание(я) | - |
Спецификация элемента данных | |
Идентификатор | ISO_IEC_19788-5:DES2000 |
Атрибуты элементов данных | |
Название объекта | Используемая образовательная деятельность (has learning activity) |
Определение | учебная деятельность, в рамках которой используется образовательный ресурс |
Лингвистический индикатор | неязыковой |
Домен | Образовательный ресурс (ISO_IEC_19788-1:RC0002) |
Диапазон | Образовательная деятельность (ISO_IEC_19788-5:RC0005) |
Правила содержания значения | - |
Уточнение | - |
Пример(ы) | - |
Примечание(я) | - |
Спецификация элемента данных | |
Идентификатор | ISO_IEC_19788-5:DES2100 |
Атрибуты элементов данных | |
Название объекта | Вызванная (каким-либо фактором) деятельность (induced activity) |
Определение | ожидаемое поведение учащегося при использовании образовательного ресурса |
Лингвистический индикатор | языковой |
Домен | Образовательная деятельность (ISO_IEC_19788-5:RC0005) |
Диапазон | Литерал (буквенный) |
Правила содержания значения | ISO_IEC_19788-1:PRS0001 (Строка MLR) |
Уточнение | - |
Пример(ы) | Продемонстрировать цифровую грамотность в группе сверстников |
Примечание(я) | Рекомендуется использование эквивалентов терминов из ISO_IEC_19788-5:VA.3 "вызванная деятельность". |
Спецификация элемента данных | |
Идентификатор | ISO_IEC_19788-5:DES2200 |
Атрибуты элементов данных | |
Название объекта | Появление учебной деятельности (Learning activity occurrence) |
Определение | учебная деятельность, в рамках которой используется образовательный ресурс |
Лингвистический индикатор | языковой |
Домен | Образовательная деятельность (ISO_IEC_19788-5:RC0005) |
Диапазон | Литерал (буквенный) |
Правила содержания значения | ISO_IEC_19788-1:PRS0001 (Строка MLR) |
Уточнение | - |
Пример(ы) | Экскурсия в Помпеи, сентябрь 2011 года |
Примечание(я) | |
Спецификация элемента данных | |
Идентификатор | ISO_IEC_19788-5:DES2300 |
Атрибуты элементов данных | |
Название объекта | Образовательный метод (Learning method) |
Определение | Процесс, используемый, чтобы породить знания, умения и навыки |
Лингвистический индикатор | языковой |
Домен | Образовательная деятельность (ISO_IEC_19788-5:RC0005) |
Диапазон | Литерал (буквенный) |
Правила содержания значения | ISO_IEC_19788-1:PRS0001 (Строка MLR) |
Уточнение | - |
Пример(ы) | Открытый семинар |
Примечание(я) | 1 Элемент данных не следует путать с элементом DES2400, чей домен ISO_IEC_19788-2:2011::RC0002 (Образовательный ресурс). 2 Рекомендуется использование эквивалентов терминов из ISO_IEC_19788-5:2012::VA.4 "образовательный метод". |
Спецификация элемента данных | |
Идентификатор | ISO_IEC_19788-5:DES2400 |
Атрибуты элементов данных | |
Название объекта | Образовательный метод (Learning method) |
Определение | Процесс, используемый, чтобы породить знания, умения и навыки |
Лингвистический индикатор | языковой |
Домен | Образовательный ресурс (ISO_IEC_19788-2:RC0002) |
Диапазон | Литерал (буквенный) |
Правила содержания значения | ISO_IEC_19788-1:PRS0001 (Строка MLR) |
Уточнение | - |
Пример(ы) | Эссе, с элементами самопроверки |
Примечание(я) | 1 Элемент данных не следует путать с элементом DES2300, чей домен ISO_IEC_19788-5:RC0005 (Образовательная деятельность). 2 Рекомендуется использование эквивалентов терминов из ISO_IEC_19788-5:VA.4 "образовательный метод". |
Спецификация элемента данных | |
Идентификатор | ISO_IEC_19788-5:DES2500 |
Атрибуты элементов данных | |
Название объекта | Максимальный возраст (maximum age) |
Определение | Максимально допустимый возраст человека, для которого предназначен образовательный ресурс |
Лингвистический индикатор | языковой |
Домен | Аудитория (ISO_IEC_19788-5:RC0002) |
Диапазон | Литерал (буквенный) |
Правила содержания значения | RS_DES2500 |
Уточнение | - |
Пример(ы) | 10 |
Примечание(я) | - |
ID: RS_DES2500 | |
Rule_ID | Правило объявления/Пример(ы) и Примечание(я) |
01 | Строка MRL (ISO_IEC_19788-1:PRS0001) |
02 | Является положительным целым числом |
Спецификация элемента данных | |
Идентификатор | ISO_IEC_19788-5:DES2600 |
Атрибуты элементов данных | |
Название объекта | Минимальный возраст (minimum age) |
Определение | Минимально допустимый возраст человека, для которого предназначен образовательный ресурс |
Лингвистический индикатор | языковой |
Домен | Аудитория (ISO_IEC_19788-5:RC0002) |
Диапазон | Литерал (буквенный) |
Правила содержания значения | RS_DES2600 |
Уточнение | - |
Пример(ы) | 10 |
Примечание(я) | - |
ID: RS_DES2500 | |
Rule_ID | Правило объявления/Пример(ы) и Примечание(я) |
01 | Строка MRL (ISO_IEC_19788-1:2011::PRS0001) |
02 | Является неотрицательным целым числом |
Спецификация элемента данных | |
Идентификатор | ISO_IEC_19788-5:DES2700 |
Атрибуты элементов данных | |
Название объекта | Педагогическое отношение (Pedagogical relation) |
Определение | Связанная педагогическая деятельность |
Лингвистический индикатор | языковой |
Домен | Образовательная деятельность (ISO_IEC_19788-5:RC0005) |
Диапазон | Литерал (буквенный) |
Правила содержания значения | ISO_IEC_19788-1:2011::PRS0001 (Строка MLR) |
Уточнение | ISO_IEC_19788-2:2011::DES1300 (связь) |
Пример(ы) | Подготовка к экскурсии |
Примечание(я) | - |
Спецификация элемента данных | |
Идентификатор | ISO_IEC_19788-5:DES2800 |
Атрибуты элементов данных | |
Название объекта | Тип педагогической деятельности (Pedagogical type) |
Определение | педагогические характеристики, связанные с видом контента образовательного ресурса |
Лингвистический индикатор | языковой |
Домен | Образовательная деятельность (ISO_IEC_19788-5:RC0005) |
Диапазон | Литерал (буквенный) |
Правила содержания значения | ISO_IEC_19788-1:2011::PRS0001 (Строка MLR) |
Уточнение | - |
Пример(ы) | Пример 1. Семинар Пример 2. Лекция |
Примечание(я) | Элемент данных не следует путать с элементом ISO_IEC_19788-2:2011::DES0800 (тип). |
Спецификация элемента данных | |
Идентификатор | ISO_IEC_19788-5:DES2900 |
Атрибуты элементов данных | |
Название объекта | Предпосылка (Prerequisite) |
Определение | требуется в качестве предварительного условия |
Лингвистический индикатор | языковой |
Домен | Образовательный ресурс (ISO_IEC_19788-2:RC0002) |
Диапазон | Литерал (буквенный) |
Правила содержания значения | ISO_IEC_19788-1:2011::PRS0001 (Строка MLR) |
Уточнение | - |
Пример(ы) | Введение в срочную медицинскую помощь |
Примечание(я) | - |
Спецификация элемента данных | |
Идентификатор | ISO_IEC_19788-5:DES3000 |
Атрибуты элементов данных | |
Название объекта | Типовое время обучения (typical learning time) |
Определение | Время, необходимое типовой целевой аудитории на освоение объекта обучения |
Лингвистический индикатор | неязыковой |
Домен | Образовательная деятельность (ISO_IEC_19788-5:RC0005) |
Диапазон | Литерал (буквенный) |
Правила содержания значения | ISO_IEC_19788-1:PRS0004 (Длительность) |
Уточнение | - |
Пример(ы) | РТ3М |
Примечание(я) | Элемент данных не следует путать с элементом ISO_IEC_19788-4:DES0300 (длительность) "Типовое время рассчитывается, когда образовательный ресурс изучался непрерывно и на положенной скорости". |
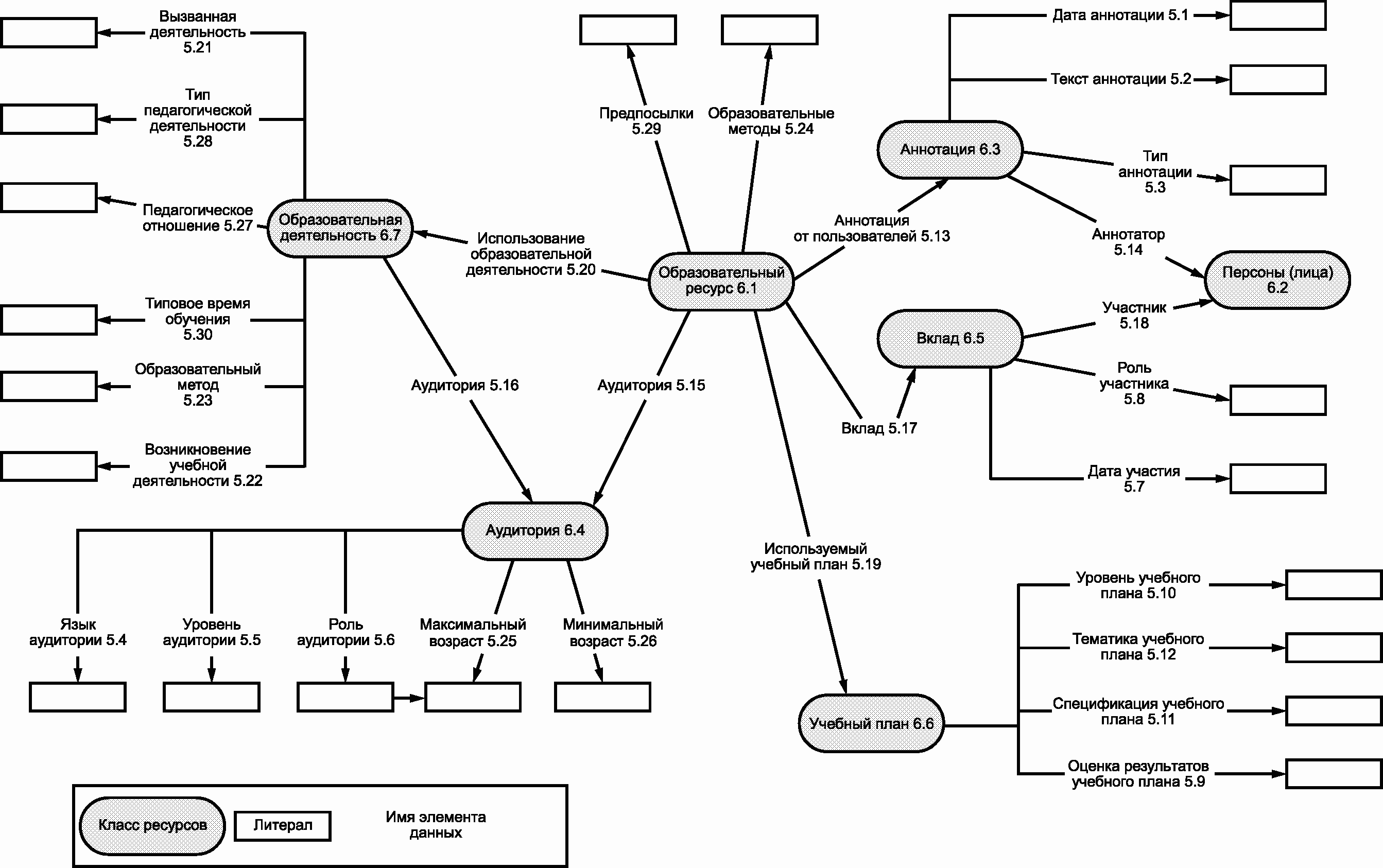
Идентификатор | ISO_IEC_19788-1:RC0002 |
Имя | Образовательный ресурс |
Определение | Совокупность всех ресурсов, которые могут быть использованы для обучения, образования и подготовки |
Подкласс | ISO_IEC_19788-1:RC0001 (Resource) |
Примечание | - |
Идентификатор | ISO_IEC_19788-1:RC0003 |
Имя | Персона |
Определение | Любое физическое или юридическое лицо |
Подкласс | ISO_IEC_19788-1:RC0001 (Resource) |
Примечание | - |
Идентификатор | ISO_IEC_19788-5:RC0001 |
Имя | Аннотация |
Определение | Набор комментариев к образовательному ресурсу |
Подкласс | ISO_IEC_19788-1:RC0001 (Ресурс) |
Примечание | - |
Идентификатор | ISO_IEC_19788-5:RC0002 |
Имя | Аудитория |
Определение | Набор лиц, для которых предназначен образовательный ресурс |
Подкласс | ISO_IEC_19788-1:RC0001 (Ресурс) |
Примечание | - |
Идентификатор | ISO_IEC_19788-5:RC0003 |
Имя | Вклад |
Определение | Набор ресурсов, которые играют важную роль в составе образовательного ресурса |
Подкласс | ISO_IEC_19788-1:RC0001 (Ресурс) |
Примечание | - |
Идентификатор | ISO_IEC_19788-5:RC0004 |
Имя | Учебный план |
Определение | Набор структурированных учебных планов, описывающих образовательную программу |
Подкласс | ISO_IEC_19788-1:RC0001 (Ресурс) |
Примечание | - |
Идентификатор | ISO_IEC_19788-5:RC0005 |
Имя | Образовательная деятельность |
Определение | Комплекс мероприятий, предназначенный для использования во время обучения |
Подкласс | ISO_IEC_19788-1:RC0001 (Ресурс) |
Примечание | - |
ID: PRS0001 Name: MLR STRING | |
Rule_ID | Rule statement/Example(s) & Note(s) |
01 | Последовательность символов, которые являются членами набора элементов "ISO/IEC 10646-1:2003 Information technology - Universal Multiple-Octet Coded Character Set (UCS)" и используются в качестве графических символов, включая цифры (номер), буквы, иероглифы, символы, знаки, специальные символы и т.д. (но не управляющие символы) |
Примечание 1 | Строка MLR не включает в себя символы из "ISO/IEC 10646:2003 Information technology - Universal Multiple-Octet Coded Character Set (UCS)" с кодами от U + D800 до U + DFFF, т.е. управляющие символы. |
Примечание 2 | Если существует один или несколько управляющих символов, необходимых для использования в MLR, то это должно быть указано в этой части. |
ISO Russian Language | ||
ID | Термин | Определение |
T010 | Автор | Лицо или учреждение, ответственное за содержание ресурса. Автор может быть физическим лицом, учреждением, рабочей группой или другим юридическим лицом |
T020 | Проверка подлинности | Лицо, организация или государственное управление, отвечающее за общую целостность ресурса |
ISO Russian Language | ||
ID | Термин | Определение |
T010 | слушатель | лицо, которое учится или получает инструкцию |
T020 | посредник | лицо (не являющееся преподавателем), которое участвует в производстве, управлении и реализации образовательной деятельности |
T030 | руководитель | опытный человек, который обеспечивает руководство |
T040 | преподаватель | лицо, которое учит или инструктирует |
T050 | ассистент преподавателя | лицо, которое оказывает помощь учителю |
T060 | куратор | лицо, которое оказывает помощь ученику |
ISO Russian Language | ||
ID | Термин | Определение |
T010 | руководство | Главенствующая деятельность при организации работы в команде |
T020 | совместное обучение | Совместная работа, производство или создание чего-либо |
T030 | общение | Обмен информацией, новостями или идеями |
T040 | взаимодействие | Совместные действия; работа в одном направлении |
T050 | творчество | Привнести (что-то) к существованию |
T060 | обмен | Взаимодействие между двумя или более лицами, включая передачу информации |
T070 | чтение | Просмотр и постижение значения (написанного или напечатанного), путем мысленного интерпретирования знаков или символов |
T080 | наблюдение | Принятие к сведению или обнаружение (чего-либо) в ходе научного исследования |
T090 | организация | Предоставление в структурированном виде |
T100 | производство | Сделать что-либо или изготовить из компонентов или сырья |
T110 | публикация | Печать чего-либо в книге или журнале |
T120 | поиск | Попытка найти что-то |
T130 | самоконтроль | Систематический обзор и проверка собственного исполнения |
T140 | практика | Повторное и/или регулярное выполнение деятельности или упражнений в целях улучшения или поддержания своего мастерства |
T150 | тренировка | Освоение навыка или типа поведения на основе практики и инструкции в течение определенного периода времени |
T160 | симуляция | Использование модели, повторяющей, копирующей поведение, внешний вид или свойства процесса или механизма |
ISO Russian Language | ||
ID | Термин | Определение |
T010 | Самоконтроль | Оценка своих действий и отношений |
T020 | Лекция | Информативный доклад, подготовленный заранее и сделанный перед аудиторией |
T030 | Демонстрация | Практическая демонстрация и объяснение того, как что-либо работает или выполняется |
T040 | Анализ ситуации | Описание фактической ситуации, обычно включая проблему, и возможные пути решения |
T050 | Постановка задачи | Четкое и краткое описание задачи (проблемы), которая должна быть адресована команде по решению задач |
T060 | Оценка | Определение знаний, умений или успеваемости учащихся |
T070 | Экзамен | Формальный тест на знания и умения человека в конкретной области |
T080 | Упражнение | Задача или деятельность, которая осуществляется на практике и/или проверяет уровень навыков |
T090 | Эксперимент | Научная процедура, направленная на новое открытие, проверку гипотезы, демонстрацию известного факта; лабораторные испытания |
T100 | Глоссарий | Список терминов с пояснениями, расположенных в алфавитном порядке, относящихся к конкретной теме, тексту; краткий словарь |
T110 | Пособие | Набор правил, описывающих использование ресурса или инструмента |
T120 | Набор данных | Набор данных (структурированный или нет) |
T130 | Ссылочный лист | Список книг, статей, видео и т.д. |
T140 | Ссылочный материал | Материал для проведения консультаций, такой, как стандарты, законы и т.д. |
T150 | Методология | Логическая пошаговая процедура |
T160 | Инструмент | Вещь, используемая в занятии |
T170 | Консультация | Система инструкций, содержание упражнений, информации и т.д. |
T180 | Вопросник | Набор вопросов с выбором ответов, разработанный для целей оценки обучения или статистического исследования |
T190 | Педагогический сценарий | Учебная модель дизайна для данной темы и данного вида ситуации с описанием целей, ролей, ресурсов и инструментов |
T200 | Симуляция | Воспроизводство некоторых особенностей или условий, как системы по использованию моделей или представлений |
T210 | Другое | - |
DES | ISO Russian Language |
T010 | глобальный |
T020 | качество контента |
T030 | предложения по использованию |
T040 | надежность |
T050 | доступность |
T060 | легкость в управлении |
T070 | возможность повторного использования |
T080 | эффективность |
DES | ISO English Language | ISO French Language | ISO Russian Language |
DES0100 | annotation date | Date d'annotation | Дата аннотации |
DES0200 | annotation text | texte de l'annotation | Текст аннотации |
DES0300 | annotation type | Type d'annotation | Тип аннотации |
DES0400 | audience language | langue du public cible | Язык аудитории |
DES0500 | audience level | niveau du public cible | Уровень аудитории |
DES0600 | audience role | Роль аудитории | |
DES0700 | contribution date | date de contribution | Дата участия |
DES0800 | contributor role | Роль участника | |
DES0900 | curriculum assessment | au curriculum | Оценка результатов по учебному плану |
DES1000 | curriculum level | niveau du programme | Уровень учебного плана |
DES1100 | curriculum specification | nom du programme | Спецификации учебного плана |
DES1200 | curriculum topic | sujet du programme | Тематика учебного плана |
DES1300 | has annotation | a pour annotation | Аннотация от пользователей |
DES1400 | has annotator | a pour annotateur | Аннотатор |
DES1500 | has audience | a pour public cible | Аудитория |
DES1600 | has audience | a pour public cible | Аудитория |
DES1700 | has contribution | a pour contribution | Вклад |
DES1800 | has contributor | a pour contributeur | Участник |
DES1900 | has curriculum | a pour curriculum | Используемый учебный план |
DES2000 | has learning activity | a pour | Используемая образовательная деятельность |
DES2100 | induced activity | ![]() | Вызванная деятельность |
DES2200 | learning activity occurrence | de d'apprentissage | Появление учебной деятельности |
DES2300 | learning method | d'apprentissage | Образовательный метод |
DES2400 | learning method | d'apprentissage | Образовательный метод |
DES2500 | maximum age | Максимальный возраст | |
DES2600 | minimum age | Минимальный возраст | |
DES2700 | pedagogical relation | Relation ![]() | Педагогическое отношение |
DES2800 | pedagogical type | Type ![]() | Тип педагогической деятельности |
DES2900 | prerequisite | ![]() | Предпосылки |
DES3000 | typical learning time | d'apprentissage | Типовое время обучения |

LOM | Примечания | MRL | ||
Элемент | Имя | ISO_IEC Идентификатор | Имя | |
5.2 | Тип | 19788-2:2011::DES2900 | Педагогический тип | |
5.3 | Интерактивный уровень | - | - | |
5.4 | Семантическая плотность | - | - | |
5.5 | Предназначенная пользователю роль | 19788-5:2012::DES0600 | Роль аудитории | |
5.6 | Контекст | 19788-5:2012::DES0500 | Уровень аудитории | |
5.7 | Возрастные рамки | Пара положительных целых чисел, разделенных двоеточием | 19788-5:2012::DES2600 | Минимальный возраст |
19788-5:2012::DES2500 | Максимальный возраст | |||
5.8 | Трудности | - | - | |
5.9 | Типовое время обучения | 19788-5:2012::DES3000 | Типовое время обучения | |
5.10 | Описание | 19788-5:2012::DES1300 | ||
5.11 | Язык | 19788-5:2012::DES0400 | Язык аудитории | |
9 | Классификация | 19788-5:2012::DES1000 | ||
19788-5:2012::DES1100 | ||||
19788-5:2012::DES1200 | ||||
Dublin Core | MRL | |
Имя | ISO_IEC Идентификатор | Имя |
audience | 19788-5:2012::DES0400 | Язык аудитории |
19788-5:2012::DES2500 | Максимальный возраст | |
19788-5:2012::DES2600 | Минимальный возраст | |
Coverage (пространственная/временная характеристика) | 19788-2:2011::DES1400 | Охват |
educationLevel | 19788-5:2012::DES0500 | Уровень аудитории |
instructionalMethod | 19788-5:2012::DES2400 | Образовательный метод |
mediator | 19788-5:2012::DES0600 | Роль аудитории |
subject | 19788-5:2012::DES1200 | Тематика образовательной программы |
Обозначение и наименование ссылочного международного стандарта | Степень соответствия | Обозначение и наименование соответствующего межгосударственного стандарта |
ISO 639-2:1998 "Коды для представления названий языков. Часть 2. Трехбуквенный код" | - | |
ISO 639-3:2007 "Коды для представления названий языков. Часть 3. Код альфа-3 для всестороннего охвата языков" | - | |
ISO/IEC 10646:2003 "Информационные технологии. Универсальный многооктетный набор кодированных символов" | - | |
ISO/IEC 19788-1 "Информационные технологии. Обучение, образование и подготовка - Метаданные для образовательных ресурсов. Часть 1: Структура" | MOD | ГОСТ 33247-2015 (ISO/IEC 19788-1:2011) "Информационные технологии. Обучение, образование и подготовка. Метаданные для образовательных ресурсов. Часть 1. Структура" |
ISO/IEC 19788-2 "Информационные технологии. Обучение, образование и подготовка - Метаданные для образовательных ресурсов. Часть 2. Элементы дублинского ядра" | IDT | ГОСТ ISO/IEC 19788-2-2015 "Информационные технологии. Обучение, образование и подготовка. Метаданные для образовательных ресурсов. Часть 2. Элементы дублинского ядра" |
<*> Соответствующий межгосударственный стандарт отсутствует. До его утверждения рекомендуется использовать перевод на русский язык данного международного стандарта. Примечание - В настоящей таблице использованы следующие условные обозначения степени соответствия стандартов: - MOD - модифицированные стандарты; - IDT - идентичные стандарты. | ||
1 | Dublin |
2 | DCMI Metadata Terms, available at http://dublincore.org/documents/dcmi-terms/ (Инициативы метаданных дублинского ядра. Термины. Доступно по http://dublincore.org/documents/dcmi-terms/) |
3 | IEEE 1484.12.1-2002, IEEE Standard for Learning Object Metadata (Стандарт метаданных образовательных ресурсов) |
4 | IETF RFC 3986, Uniform Resource Identifier (URI): Generic Syntax, available at http://www.ietf.org/rfc/rfc3986.txt (Уникальные идентификаторы ресурса (URI). Доступно по http://www.ietf.org/rfc/rfc3986.txt) |
5 | ISO 15836:2009 Information and documentation - The Dublin Core metadata element set (Информация и документация. Набор элементов метаданных Dublin Core) |