Краткое наименование страны по МК (ИСО 3166) 004-97 | Код страны по МК (ИСО 3166) 004-97 | Сокращенное наименование национального органа по стандартизации |
Армения | AM | Агентство "Армстандарт" |
Киргизия | KG | Кыргызстандарт |
Россия | RU | Росстандарт |
Узбекистан | UZ | Узстандарт |
1 Область применения | Определяет область применения настоящего стандарта |
2 Нормативные ссылки | Перечень ссылок на другие стандарты и RFC, приведенные в настоящем стандарте |
3 Термины и определения | Определяет термины и определения |
4 Сокращения | Раскрывает сокращения, используемые в настоящем стандарте |
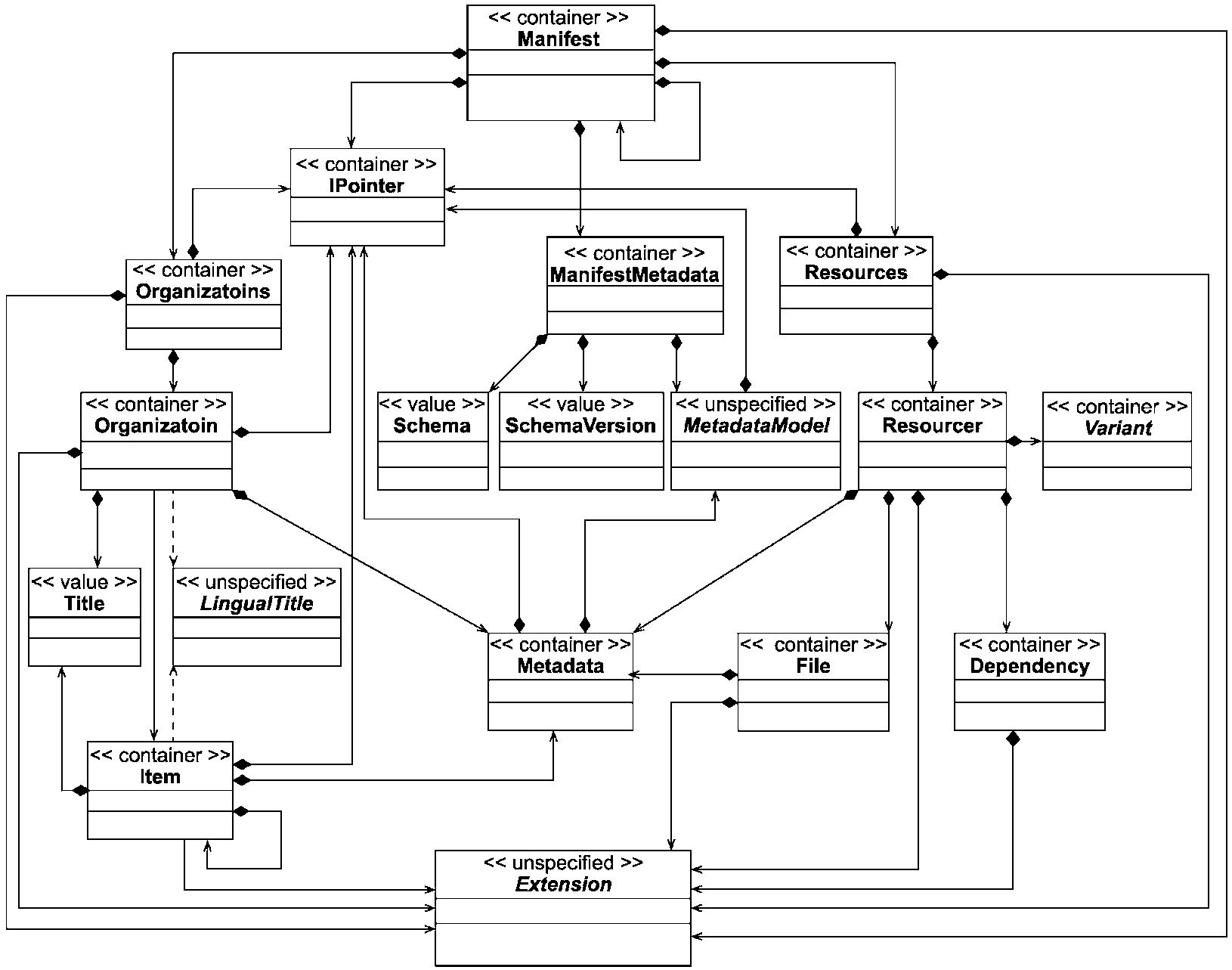
5 Концептуальная модель упаковки контента | Иллюстрирует концептуальную структуру информационной модели упаковки контента |
6 Описание классов и требований к взаимосвязи | Охватывает структурные отношения, тип данных, пространство значений и число допускаемых вхождений для каждого вида информационного объекта |
7 Соответствие | Набор заявлений соответствия, которые необходимо соблюдать для соответствия экземпляров систем и документов |
3.1 дочерний манифест: Полный, подчиненный манифест, содержащийся в родительском манифесте, или на который имеется ссылка из родительского манифеста. Примечания 1 Манифест может содержать несколько дочерних манифестов (по IMS Content Packaging версии 1.2). 2 Дочерний манифест может быть внешним по отношению к пакету обмена только по ссылке из родительского, а не содержаться в нем. 3 Дочерний манифест описывает полный логический пакет, который является частью более крупного логического пакета, определенного родительским манифестом. 4. Дочерний манифест может быть локальным или удаленным. | child manifest |
3.2 файл контента: Набор файлов, содержащий по крайней мере один файл манифеста и соответствующий требованиям настоящего стандарта. Примечание - Файл контента может быть локальным или удаленным. | content file |
3.3 организация: Логические отношения, такие как иерархическое дерево из единиц контента. Примечание - В манифесте может быть описано более одной логической организации. См. также: ресурс. | organization |
3.4 управляющий файл: Единичный компьютерный файл, который определяет привязку информационной модель упаковки контента (CPIM), чтобы сделать ее пригодной для машинной обработки. Примечание - Программный компонент может ссылаться на управляющий файл при оценке достоверности связанного экземпляра информационной модели или для руководства созданием связанного экземпляра информационной модели. Пример - Файл, содержащий XML-схему, может быть использован в качестве управляющего файла для XML привязки манифеста. | control file |
3.5 пакет обмена: Набор полезного (многоразового) образовательного контента, которым обмениваются между информационными системами для обучения, образования и подготовки. Примечание - Пакет обмена может быть создан в одном сжатом бинарном файле (файл пакета обмена) или в виде набора файлов на портативных носителях (например, CD, DVD, флеш-память). См. также: логический пакет, файл пакета обмена. | interchange package |
3.6 исполняемый URI: Представление унифицированного локатора ресурса (URL), который может быть включен в описание ресурса и используется, чтобы найти и получить доступ к контенту, описываемому ресурсом. Примечание - Исполняемый унифицированный идентификатор ресурса (URI) не предназначен для восстановления считывателем пакета. См. также: пакет обмена, считыватель пакета. | launchable URI |
3.7 контент: Отдельный файл или несколько файлов, используемые в обучении, образовании и подготовке. Примечания 1 Логический объект полезной (и многоразового использования) информации может быть описан логическим пакетом. 2 Логический пакет может содержать один или более объектов контента. См. также: логический пакет. | content |
См. также: логический пакет, пакет обмена. | local |
3.9 логический пакет: Представление одного или нескольких объектов полезного (и многоразового использования) образовательного контента. Примечание - Логический пакет включает в себя полный набор компонентов, описанных манифестом и дочерним манифестом, включая локальные компоненты и внешние компоненты, включенные по ссылкам. | |
manifest | |
3.11 манифест документа: Манифест с контентом, который структурирован в соответствии с различными связанными технологиями. | manifest document |
3.12 метаданные (по упаковке контента): Описательная информация упаковки контента о логических пакетах, логических организациях, содержании и файлах. Примечания 1 Метаданные могут быть назначены любому компоненту логического пакета, включая манифест. 2 Допускается любая привязка объектов метаданных. Каждый объект метаданных может быть локальным или удаленным. | metadata (in content packaging) |
3.13 пространство имен: Пространство имен XML, определенное URI-ссылкой. | namespace |
3.14 пакет: Объект полезного (и многоразового использования) контента. Примечания 1 Пакет может быть частью учебного курса, который имеет учебные релевантности вне содержания образовательной агрегации и может быть доставлен независимо, как весь курс обучения или в виде набора учебных курсов. 2 Пакет должен быть автономен, то есть он должен содержать всю информацию, необходимую, чтобы использовать содержимое для обучения, образования и подготовки после его распаковки. См. также: обмен пакетами, логический пакет. | package |
3.15 файл пакета обмена (ФПО): Экземпляр пакета обмена, который физически инкапсулирован как сжатый двоичный файл, соответствующий RFC1951 (1996) [10]. Пример - Пакет обмена может быть создан в виде набора файлов на съемных носителях, например CD, DVD, карты памяти USB, или в сжатом виде с помощью форматов, таких как .zip, .tar, .jar, .cab. Примечания 1 Пакет обмена может быть создан в формате, отличном от файла пакета обмена (ФПО). 2 Обычно представление (привязка) выражается в XML. См. также: пакет обмена. | package interchange file (PIF) |
3.16 считыватель пакета: Программное обеспечение, которое обрабатывает пакет обмена путем проверки объявлений в манифесте на соответствие содержанию и организации. Примечания 1 Считыватель пакетов обрабатывает как логический, так и физический пакеты. 2 Термин "обрабатывать" может включать в себя получение и сохранение информации, на которую ссылается манифест, декомпрессию или распаковку локальных файлов из PIF, извлечение или протоколирование адресов удаленных файлов. См. также: пакет обмена, логический пакет. | package reader |
3.17 записыватель пакета: Программное обеспечение, которое создает или изменяет экземпляр пакета обмена и собирает файл(ы) контента и другие файлы, заявленные локально, в пакете обмена и записывает их в указанную привязку пакета обмена или делегирует эту задачу другому типизированному программному процессу. См. также: пакет обмена. | package writer |
3.18 ссылочный манифест: Манифест или компонент манифеста, на который есть ссылка из другого манифеста. Примечания 1 Манифест может содержать ссылку на структуру в другом манифесте. 2 Манифест, содержащий компонент, на который имеется ссылка, называется манифест-ссылка. 3 Манифест может содержать ссылки на локальные или удаленные компоненты. | referenced manifest |
3.19 относительная ссылка: Выражение URI-ссылки, относящееся к пространству имен другого иерархического URI [IETF RFC 3986 (2005)] [11]. Пример - relative/path/to/resource.txt является относительной ссылкой, которая интерпретируется с точки зрения контекста (алгоритм для разрешения относительных ссылок с точки зрения контекста определен в подпункте 5 RFC3986:2005). Примечание - Для создания целевой URI объединяются расширение и контекст. | relative reference |
См. также: обмен пакета, логический пакет. | remote |
3.21 ресурс (в упаковке контента): Один URL-адрес точки входа и ноль или более ссылок на файлы, которые необходимо выполнить до запуска содержимого. Примечание - Файлы, описываемые ресурсом, могут быть локальными или удаленными. | resource (in content packaging) |
3.22 автономный ресурс: Ресурс, который позволяет манифесту объявить связь с другим манифестом так, что связанные манифесты обрабатываются как отдельные, но взаимосвязанные наборы данных. Примечания 1 Связанные манифесты могут содержаться в одном пакете контента или быть доступны как URI адресуемый внешний ресурс. 2 Каждый манифест представляет собой автономный учебный ресурс, который может быть объединен с другим учебным ресурсом для создания произвольного богатого опыта обучения. | stand alone resource |
3.23 универсальный идентификатор ресурса (URI): Компактная последовательность символов, которая определяет абстрактный или физический ресурс (IETF RFC 3986). | uniform resource identifier (URI) |
3.24 унифицированный указатель ресурса (URL): Указатель, как подмножество URI, обеспечивает средства размещения ресурса путем описания основных механизмов доступа (IETF RFC 3986). | uniform resource locator (URL) |
3.25 вариант: Контейнер для ссылки и описания частично отличающегося образовательного контента. Пример - примеры включают, но не ограничиваются, языковые варианты, визуальные или звуковые варианты, варианты восстановления и варианты платформы доставки. Примечания 1 Конкретный ресурс может иметь варианты различных форматов и различного предназначения. 2 Список вариантов в пределах ресурса определяет альтернативные наборы файлов для ресурса. 3 Метаданные используются для описания предполагаемого использования оригинального ресурса и предполагаемого использования вариантов. См. также: метаданные ресурса. | variant |
3.26 единица контента: Файл или группа файлов, которые могут быть представлены в манифесте. | unit of content |

Дескриптор | Определение |
Class name (Имя класса) | Описывается имя, данное классу |
Class type (Тип класса) | Тип абстрактного класса для этого класса |
Data type (Тип данных) | Разрешенная структура допустимых значений класса для значений и характеристик классов. Допустимые типы данных: - URI: любой синтаксически правильный экземпляр URI, соответствующий RFC3986. Примечание: многие основополагающие спецификации, стандарты и рекомендации, упоминаемые в информационной модели, используют RFC3986 и RFC2732 [14] для определения URI. Это отменено RFC3986, но многие основополагающие документы не были обновлены, чтобы ссылаться на RFC3986; - LUID: идентификатор, локально уникальный в пределах манифеста. Это будет основано на типе данных String, который имеет ограниченную область значений; - LUIDref: ссылка на LUID, который был определен в другом месте в пределах манифеста. Значения LUID и LUIDref, которые на его ссылаются, должны быть одинаковыми; - Boolean: простой, двузначный тип данных, который использует ключевые слова "true" и "false", чтобы указать логическое состояние объекта; - String: последовательность печатных символов; - Unspecified: тип данных, который не известен или не важен |
Value space (Область значений) | Диапазон допустимых значений для этого класса. Если область значений не определена, то это не известно или не важно |
Multiplicity (Кратность) | Собственность класса, указывающая, сколько раз он может быть использован или появляться в данном родительском контексте. Значения этого свойства выражаются в виде диапазона или сокращенного диапазона использования этой нотации: - "0 .. 1" [опционально; ограничено]; - "0 .. неограничено" [опционально; неограничено]; - "1 .. 1" [обязательно; ограничено]; - "1 .. неограничено" [обязательно; неограничено]. Кратность может также появиться в сокращенных нотациях моделей UML. Сокращенные эквиваленты должны быть (без учета комментариев в квадратных скобках): - "*" [опционально; неограничено]; - "1" [обязательно; ограничено]; - "* .. 1" [обязательно; неограничено]. Где кратностью больше единицы, важность упорядочения родственных значений указывается путем добавления "ordered" или "unordered" |
Characteristic classes (Классы характеристик) | Списки классов характеристик, связанных с этим классом в виде "{" characteristic *"," characteristic "}". Одна или более характеристик могут быть представлены в фигурных скобках. Характеристики должны разделяться запятыми. Когда имеется две и более характеристики, важность упорядочения родственных элементов указывается добавлением "ordered" или "unordered" |
Parents (Родители) | Списки классов, которые могут быть родительскими для этого класса |
Children (Наследники) | Перечисление возможных дочерних классов этого класса в виде "[" child *"," child "]". Один или несколько дочерних классов могут быть представлены в квадратных скобках. Каждый дочерний класс должен быть разделен запятыми. Когда имеются два и более наследников, важность упорядочения родственных элементов указывается добавлением "ordered" или "unordered" |
Description (Описание) | Содержит описания, связанные с классом, и его область значений |

Дескриптор | Определение |
Class name (Имя класса) | InterchangePackage |
Class type (Тип класса) | Container |
Data type (Тип данных) | N/A |
Value space (Область значений) | N/A |
Multiplicity (Кратность) | 1..1 |
Characteristic classes (Классы характеристик) | N/A |
Parents (Родители) | Нет |
Children (Наследники) | [Manifest] |
Description (Описание) | Объект InterchangePackage является подмножеством логического пакета, который обменивается между системами. InterchangePackage должен соответствовать следующим условиям: a) InterchangePackage должен включать объект Manifest и может включать в себя файлы контента и управляющие файлы; b) любой файл, описанный в Manifest с использованием URI, которые должны располагаться в InterchangePackage, должен быть включен в InterchangePackage; c) все файлы, включенные в InterchangePackage, должны быть описаны в Manifest; d) файлы, содержащиеся в InterchangePackage, могут содержать внутренние ссылки на другие файлы (например, файл контента HTML может ссылаться на файл контента JPEG или файлы управления XML Schema могут ссылаться на другие файлы управления XML Schema). Когда файл, содержащийся в InterchangePackage ссылается на другой файл с помощью URI, находящийся в InterchangePackage, указанный файл должны быть описан в Manifest InterchangePackage. Файл пакета обмена (PIF) является частным случаем InterchangePackage. Считыватели и записыватели пакетов не обязаны поддерживать чтение или запись PIF. PIF должны соответствовать следующим условиям: a) физическая инкапсуляция должна быть в виде сжатого двоичного файла, соответствующего RFC1951; b) PIF должен содержать один объект Manifest документа в корне PIF Этот объект должен быть привязан как документ XML с именем "imsmanifest.xml". Этот документ называется корневой Manifest документа для PIF; c) любые управляющие файлы, включенные в PIF, должны размещаться в корне PIF; d) все ссылки из корня Manifest документа на файлы, содержащиеся в PIF, должны быть выполнены посредством относительных ссылок. Ссылки должны быть относительны корня PIF; e) PIF не должен включать никаких файлов с абсолютным путем (объявленным или полученным по относительной ссылке) ранее, чем объект Manifest документа в том же иерархическом пути, или когда их абсолютный путь полностью отличается от расположения Manifest документа |

Дескриптор | Определение |
Class name (Имя класса) | Manifest |
Class type (Тип класса) | Container |
Data type (Тип данных) | N/A |
Value space (Область значений) | N/A |
Multiplicity (Кратность) | 1..1 в случае, если дочерний InterchangePackage 0..unbounded в случае, если дочерний Manifest, unordered |
Characteristic classes (Классы характеристик) | { Identifier, Version, Base, Other }, unordered |
Parents (Родители) | InterchangePackage Manifest |
Children (Наследники) | [ ManifestMetadata, Organizations, Resources, Manifest, IPointer, Extension ], ordered |
Description (Описание) | Объект Manifest представляет собой контейнер для структуры данных, который описывает полный экземпляр логического пакета. Manifest может содержать дочерние объекты класса Manifest (дочерний манифест). Дочерний манифест определяет полные экземпляры логических пакетов, которые являются частью большого логического пакета. Manifest также может содержать дочерние объекты класса IPointer, которые ссылаются на дочерние манифесты, являющиеся внешними по отношению к Manifest. Разрешено любое сочетание дочерних манифестов и дочерних манифестов по внешним ссылкам, их порядок в Manifest не имеет существенного значения. Соответствующие цели для IPointer, объявленные как прямые наследники Manifest, определены в 6.9. Manifest может содержать ссылки на локальные или удаленные компоненты родительского объекта InterchangePackage. Ссылки делаются через дочерние объекты Resource, File и IPointer. Resource и File используются для ссылок на файлы контента и управляющие файлы. IPointer используется для идентификации ссылочного манифеста. Manifest должен содержать объекты File, которые описывают все управляющие файлы, необходимые для интерпретации манифеста |
Дескриптор | Определение |
Class name (Имя класса) | ManifestMetadata |
Class type (Тип класса) | Container |
Data type (Тип данных) | N/A |
Value space (Область значений) | N/A |
Multiplicity (Кратность) | 0..1 |
Characteristic classes (Классы характеристик) | N/A |
Parents (Родители) | Manifest |
Children (Наследники) | [ Schema, Schema Version, IPointer, Metadata Model ], ordered |
Description (Описание) | Объект ManifestMetadata содержит описательную информацию о родительских объектах Manifest. Целью ManifestMetadata является весь логический пакет, описываемый родительским Manifest. Schema и SchemaVersion, дочерние ManifestMetadata, представляют информацию о спецификации или профиле, который регулирует значение родительского Manifest. MetadataModel, дочерний для ManifestMetadata, служит в качестве заполнителя для общей описательной информации о своем родительском Manifest. MetadataModel является точкой расширения, которая разрешает метаданные с информационной структурой, определенные в другом пространстве имен. Множественные, отличающиеся модели метаданных могут быть объявлены как расширения, содержащиеся в одном объекте ManifestMetadata. Если метаданные определены во внешнем объекте Metadata, то ссылка на это объект делается с использованием объекта IPointer. Разрешены любая комбинация Metadata Model и метаданных по внешним ссылкам, их порядок в объекте Metadata не имеет существенного значения. Соответствующие цели для IPointer, объявленные как наследники ManifestMetadata, определены в 6.9 |
Дескриптор | Определение |
Class name (Имя класса) | Schema |
Class type (Тип класса) | Value |
Data type (Тип данных) | String |
Value space (Область значений) | Набор печатных символов из [UCS] |
Multiplicity (Кратность) | 0..1 |
Characteristic classes (Классы характеристик) | N/A |
Parents (Родители) | ManifestMetadata |
Children (Наследники) | N/A |
Description (Описание) | Объект Schema декларирует имя спецификации или профиля для своего родительского объекта Manifest. Значение Schema информирует считыватель пакета о спецификациях или профиле, которые регулируют значение Manifest. Это значение не следует путать с названием или меткой, присвоенными данной схеме метаданных. Требования к содержанию или синтаксису строки, декларируемой как значение Schema, не предъявляются, за исключением того, что строка не должна включать информации о версиях. Значение по умолчанию должно быть "LET контент" |
Дескриптор | Определение |
Class name (Имя класса) | SchemaVersion |
Class type (Тип класса) | Value |
Data type (Тип данных) | String |
Value space (Область значений) | Набор печатных символов из [UCS] |
Multiplicity (Кратность) | 0..1 |
Characteristic classes (Классы характеристик) | N/A |
Parents (Родители) | ManifestMetadata |
Children (Наследники) | N/A |
Description (Описание) | Объект SchemaVersion декларирует версию спецификации или профиля, которые декларированы как значения для их родственного объекта Schema. Это значение сообщает считывателю пакетов о версии модели или профиля, определенных родственной Schema. Значение для SchemaVersion не должно включать никакой другой информации. Значение по умолчанию должно быть "ISO/IEC 12785:2009". "LET контент" объявлено как значение для родственной Schema, Manifest документа регулируется привязкой этой информационной модели. Ни синтаксис для информации о версиях, ни эвристические характеристики для применения любых версий синтаксиса не определяются данной информационной моделью |
Дескриптор | Определение |
Class name (Имя класса) | MetadataModel |
Class type (Тип класса) | Unspecified |
Data type (Тип данных) | Unspecified |
Value space (Область значений) | Unspecified |
Multiplicity (Кратность) | 0..unbounded, ordering also unspecified |
Characteristic classes (Классы характеристик) | Unspecified, ordering also unspecified |
Parents (Родители) | ManifestMetadata Metadata |
Children (Наследники) | Unspecified, ordering also unspecified |
Description (Описание) | Объект MetadataModel является заполнителем. Он информирует привязки этой информационной модели о допустимых местоположениях для включения метаданных в пакет обмена. Фактические имена расширенных контейнеров или значения типов классов, содержащих одну или более моделей метаданных, будут известны только тогда, когда привязка этих классов будет импортирована в связанный экземпляр этой информационной модели. Таким образом, фактический тип класса не определен в этой информационной модели. MetadataModel используется двумя контейнерами метаданных: ManifestMetadata и Metadata. MetadataModel является единственным средством для выражения модели метаданных и ассоциированной с ней информации в связанном экземпляре этой информационной модели. Записыватель пакетов может представлять столько различных моделей метаданных, сколько это необходимо для адекватного описания контента, инкапсулируемого в родительский объект MetadataModel. MetadataModel должен использоваться только для объявления одной или нескольких моделей метаданных и информации, связанной с ними. Семантика MetadataModel должна оставаться в пределах семантики его родителей в этой информационной модели. Семантика MetadataModel не должна перекрывать или переопределять семантику родителей, как определено в данной информационной модели |

Дескриптор | Определение |
Class name (Имя класса) | Organizations |
Class type (Тип класса) | container |
Data type (Тип данных) | N/A |
Value space (Область значений) | N/A |
Multiplicity (Кратность) | 1..1 |
Characteristic classes (Классы характеристик) | { Default, Other }, unordered |
Parents (Родители) | Manifest |
Children (Наследники) | [ Organization, IPointer, Extension ], ordered |
Description (Описание) | Объект Organizations является контейнером для классов, описывающих логические отношения между объектами Resources. Более одной логической организации может быть описано с использованием либо Organization или IPointer, являющихся дочерними для Organizations. Порядок объектов Organization и IPointer не имеет значения. Organizations, определенные в ссылочном манифесте, идентифицируются с помощью IPointer. Соответствующие цели для IPointer, объявляемые как наследники Organizations, определены в 6.9 |
Дескриптор | Определение |
Class name (Имя класса) | Organization |
Class type (Тип класса) | Container |
Data type (Тип данных) | N/A |
Value space (Область значений) | N/A |
Multiplicity (Кратность) | 1..unbounded, ordered |
Characteristic classes (Классы характеристик) | { Identifier, Structure, Other }, unordered |
Parents (Родители) | Organizations |
Children (Наследники) | [ Title, LingualTitle, Item, IPointer, Metadata, Extension ], ordered |
Description (Описание) | Объект Organization представляет собой контейнер для классов, описывающих конкретные логические отношения между объектами Resource, инкапсулируемыми объектом Manifest. Несколько объектов Organization имеют эквивалентное назначение. Каждый показывает способ для структурирования такого же набора объекта Resource в пределах данного Manifest, хотя каждая Organization должна представлять различную структуру. Дочерние объекты Item используются для представления структурных узлов в Organization. Объекты Item, определенные в ссылочном манифесте, идентифицируются с помощью объектов IPointer. Допускаются любые комбинации объектов Item и IPointer, порядок объектов является важным. Соответствующие цели для IPointer, декларируемые как наследники Organization, определены в 6.9. По крайней мере один дочерний Item или IPointer должны быть объявлены для каждой Organization |
Дескриптор | Определение |
Class name (Имя класса) | Title |
Class type (Тип класса) | Value |
Data type (Тип данных) | String |
Value space (Область значений) | Набор печатных символов из [15] |
Multiplicity (Кратность) | 1..0 |
Characteristic classes (Классы характеристик) | N/A |
Parents (Родители) | Organization Item |
Children (Наследники) | N/A |
Description (Описание) | Объект Title содержит текстовое значение, применимое к объектам Organization или Item для имен или меток структур каждого представления. Текстовое значение не имеет языкового типа. Значение Title представляет собой строку символов. Исполнители, которые предполагают использование одной или более строк символов, чувствительных к языку, для заголовков должны использовать класс LingualTitle |
Дескриптор | Определение |
Class name (Имя класса) | LingualTitle |
Class type (Тип класса) | Value |
Data type (Тип данных) | String |
Value space (Область значений) | Набор печатных символов из [15] |
Multiplicity (Кратность) | 0..unbounded, unordered |
Characteristic classes (Классы характеристик) | { Language } |
Parents (Родители) | Organization Item |
Children (Наследники) | N/A |
Description (Описание) | Объект LingualTitle содержит текстовое значение конкретного языка применительно к объектам Organization или Item для имен или маркировок структур каждого представления. Язык LingualTitle определяется объектом Language |
Дескриптор | Определение |
Class name (Имя класса) | Item |
Class type (Тип класса) | Container |
Data type (Тип данных) | N/A |
Value space (Область значений) | N/A |
Multiplicity (Кратность) | 1..unbounded, ordered |
Characteristic classes (Классы характеристик) | { Identifier, IdentifierRef, IsVisible, Parameters, Other }, unordered |
Parents (Родители) | Organization Item |
Children (Наследники) | [ Title, Item, IPointer Metadata, Extension ], ordered |
Description (Описание) | Объект Item представляет собой контейнер для представления структурных узлов в конкретной Organization или в другой объект Item. Объекты Item могут содержать дочерний Item или объект IPointer, каждый из которых представляет уникальный структурный узел. Объекты Item, определенные в ссылочном манифесте, идентифицируются с использованием класса IPointer. Допускаются любые комбинации Item и IPointer в пределах Item, порядок объектов является значительным. Соответствующие цели для IPointer, декларируемые как дочерние Item, определены в 6.9. Item может использоваться как объект IdentifierRef для представления внутренней ссылки на объект Resource, который должен быть связан с его структурной ролью и положением. Item может использовать IdentifierRef для представления внутренней ссылки на объект дочернего манифеста, который должен быть связан с его структурной ролью и положением. В этом случае ссылка формируется с учетом того, что: a) ссылающийся Item и все его наследники заменяются коллекцией объектов, содержащихся в Organization по умолчанию ссылочного дочернего манифеста или первой Organization в ссылочном дочернем манифесте, если ссылочный дочерний манифест не имеет Organization по умолчанию; b) родственные объекты Item заменяемого ссылочного Item смещаются в последовательность дочерних объектов косвенно ссылаемого Item и его родственных объектов. Считывателю пакетов не нужно фактически создать модель памяти или хранения данных моделей, которая имитирует фактическое склеивание или соединения двух структур, описанных выше. Тем не менее считыватель пакетов должен интерпретировать ссылки так, как если бы описанная выше структура была бы создана. |

Дескриптор | Определение |
Class name (Имя класса) | Resources |
Class type (Тип класса) | Container |
Data type (Тип данных) | N/A |
Value space (Область значений) | N/A |
Multiplicity (Кратность) | 1..1 |
Characteristic classes (Классы характеристик) | { Base, Other }, unordered |
Parents (Родители) | Manifest |
Children (Наследники) | [ Resource, IPointer, Extension ], ordered |
Child grouping model (Модель группировки наследников) | Ordered |
Description (Описание) | Объект Resources является контейнером для всей информации о файлах, используемых в родительском объекте Manifest. Эти файлы могут быть локальными или удаленными. Resources описывают файлы для своих родительских Manifest. Ссылочные файлы в любом другом объекте Manifest, включая объекты Manifest, которые являются родственными, потомками или предками родительского Manifest, выходят за рамки области действия объекта Resources. Наследники Resources и IPointer объекта Resources используются для описания конкретного набора файлов. IPointer используется для идентификации Resource в ссылочном манифесте. Порядок объектов дочерних Resource и IPointer значения не имеют. Соответствующие цели для дочернего IPointer объекта Resources определены в 6.9 |
Дескриптор | Определение |
Class name (Имя класса) | Resource |
Class type (Тип класса) | Container |
Data type (Тип данных) | N/A |
Value space (Область значений) | N/A |
Multiplicity (Кратность) | 0..unbounded, unordered |
Characteristic classes (Классы характеристик) | { Identifier, Type, Base, Href, Other }, unordered |
Parents (Родители) | Resources |
Children (Наследники) | [ Metadata, File, Dependency, Variant, Extension ], ordered |
Description (Описание) | Объект Resource является контейнером для информации, относящейся к конкретному набору файлов, используемых предком объекта Manifest. Варианты ресурсов определяются с помощью класса Variant. Отношения между родительским Resource и набором объектов Variant должны быть описаны с использованием метаданных в варианте ресурсов. Значение, заявленное объектом Resource { Href }, является исполняемым URI. Файл ссылок, декларированный в Resource { Href }, должен иметь связанную декларацию в объекте File в том же Resource. Href соответствующего объекта File должен ссылаться на тот же файл, что и Resource { Href }. Resource { Href} и соответствующий File { Href } URI могут отличаться тем, что Resource { Href } может содержать "исполняемые" параметры в URI |
Дескриптор | Определение |
Class name (Имя класса) | File |
Class type (Тип класса) | Container |
Data type (Тип данных) | N/A |
Value space (Область значений) | N/A |
Multiplicity (Кратность) | 0..unbounded, unordered |
Characteristic classes (Классы характеристик) | { Href, Other }, unordered |
Parents (Родители) | Resource |
Children (Наследники) | [ Metadata, Extension ], ordered |
Description (Описание) | Объект File является контейнером для всей информации, относящейся к одиночному компьютерному файлу, инкапсулированному его родительским объектом Resource. File содержит метаданные, описывающие компьютерный файл, и ссылку на местоположение файла |
Дескриптор | Определение |
Class name (Имя класса) | Dependency |
Class type (Тип класса) | Container |
Data type (Тип данных) | N/A |
Value space (Область значений) | N/A |
Multiplicity (Кратность) | 0..unbounded, unordered |
Characteristic classes (Классы характеристик) | { IdentifierRef, Other }, unordered |
Parents (Родители) | Resource |
Children (Наследники) | [ Extension ] |
Description (Описание) | Объект Dependency позволяет объекту Resource ссылаться на набор файлов, описанных в родственных объектах Resource. Dependency должен использовать объект IdentifierRef для ссылки на объекты Resource или IPointer. Ссылочные Resource или IPointer должны быть инкапсулированы прародительским объектом Resources объекта Dependency. Если имеется ссылка на IPointer, тогда IPointer должен ссылаться на Resource в пределах ссылочного манифеста. Результатом ссылки является то, что файлы, включенные в сферу ссылочного Resource, должны рассматриваться в рамках ссылочных родительских для Dependency Resource. Объекты характеристик, связанные со ссылочным Resource, не должны рассматриваться в рамках ссылочных родительских для Dependency Resource |

Дескриптор | Определение |
Class name (Имя класса) | Metadata |
Class type (Тип класса) | Container |
Data type (Тип данных) | N/A |
Value space (Область значений) | N/A |
Multiplicity (Кратность) | 0..1 |
Characteristic classes (Классы характеристик) | нет |
Parents (Родители) | Organization Item Resource File |
Children (Наследники) | [IPointer] или [MetadataModel ] |
Description (Описание) | Объект Metadata содержит описательную информацию о своих родительских объектах класса Container. Область действия Metadata - только класс родительского контейнера. Дочерний объект MetadataModel служит в качестве контейнера для общей описательной информации о его родителях. MetadataModel является точкой расширения, которая разрешает метаданные с информационной структурой, которая определена в другом пространстве имен. Несколько отличающихся моделей метаданных могут быть объявлены как расширения, содержащиеся в пределах одного объекта MetadataModel. Если метаданные определены во внешнем объекте, то ссылка на этот объект достигается с помощью объекта IPointer. Разрешена любая комбинация MetadataModel и внешних ссылочных метаданных, их порядок в объекте Metadata не существенен. Соответствующие цели для IPointer, объявляемые как наследники Metadata, определены в 6.9 |

Дескриптор | Определение |
Class name (Имя класса) | Variant |
Class type (Тип класса) | Container |
Data type (Тип данных) | N/A |
Value space (Область значений) | N/A |
Multiplicity (Кратность) | 1..unbounded, unordered |
Characteristic classes (Классы характеристик) | { Identifier, IdentifierRef, Other }, unordered |
Parents (Родители) | Resource |
Children (Наследники) | [ Metadata, Extension ], ordered |
Description (Описание) | Объект Variant позволяет объекту Resource ссылаться и описывать варианты объекта Resource. Variant должен использовать объект IdentifierRef для ссылки на объекты Resource или IPointer. Ссылочные Resource или IPointer должны быть инкапсулированы прародительским объектом Resources объекта Variant. Если ссылаются на IPointer, то IPointer должен ссылаться на Resource в ссылочном манифесте. Дочерний объект Metadata для Variant должен быть использован для описания отношения между Variant и родительским Resource |

Дескриптор | Определение |
Class name (Имя класса) | IPointer |
Class type (Тип класса) | Container |
Data type (Тип данных) | N/A |
Value space (Область значений) | N/A |
Multiplicity (Кратность) | 0..unbounded, ordered |
Characteristic classes (Классы характеристик) | { Identifier, LinkType, LinkHref, Other }, unordered |
Parents (Родители) | Manifest ManifestMetadata Metadata Organizations Organization Item Resources |
Children (Наследники) | N/A |
Description (Описание) | Объект IPointer является связующим объектом. Его целью является определение набора узлов в документе Manifest и привязка этого набора узлов к его родителям. Источник определяемого набора узлов может быть локальным или удаленным. Набор узлов, определяемый IPointer, должен быть действительным наследником родительского класса для IPointer (см. таблицу 20) |
Родительский класс класса IPointer | Действительный целевой набор узлов для класса IPointer |
Manifest | Manifest |
Organizations | Organization |
Organization | Item |
Item | Item |
Resources | Resource |
ManifestMetadata | MetadataModel |
Metadata | MetadataModel |

Дескриптор | Определение |
Class name (Имя класса) | Extension |
Class type (Тип класса) | Unspecified |
Data type (Тип данных) | Unspecified |
Value space (Область значений) | Unspecified |
Multiplicity (Кратность) | 0..unbounded, ordered |
Characteristic classes (Классы характеристик) | Unspecified, ordering также unspecified |
Parents (Родители) | Manifest Organizations Organization Item Resources Resource Variant File Dependency |
Children (Наследники) | Unspecified, ordering также unspecified |
Description (Описание) | Объект Extension является заполнителем. Он информирует привязки этой информационной модели о допустимом местоположении для охвата значений или контейнерных классов, которые расширяются любым классом типа Container в этой информационной модели. Класс Extension является одним из двух механизмов для расширения любого класса типа Container в этой информационной модели. Вторым механизмом расширения является класс Other. Объект Extension используется для расширения классов типа Container. Фактическое имя расширяемого контейнера или значение типа класса, используемое вместо объекта Extension, будет известно только тогда, когда привязка этого объекта импортируется в связанный экземпляр этой информационной модели. Таким образом, фактический тип класса не определен в этой информационной модели. Семантика Extension должна оставаться в пределах сферы семантики его родительского объекта в этой информационной модели. Семантика Extension не должна отменять или переопределять семантику любой родительского объекта, определенного в этой информационной модели |
Дескриптор | Определение |
Class name (Имя класса) | Base |
Class type (Тип класса) | Characteristic |
Data type (Тип данных) | URI |
Value space (Область значений) | Зависит от языковой привязки |
Multiplicity (Кратность) | 0..1 |
Parents (Родители) | Manifest Resources Resource |
Description (Описание) | Объект Base используется для указания базы объектов URI для объекта, с которым связан Base с целью восстановления относительных ссылок, которые появляются в потомках ассоциированного объекта. Область значений Base должна применяться ко всем потомкам объекта, с которым ассоциирован Base, если значения, объявленные для Base, заменяются или дополняются более поздним объектом Base в разрешенном наследнике. Все относительные сегменты пути, выраженные в виде значений для Base, должны направляться в документ манифеста, содержащий эти выражения. Относительные сегменты пути должны быть сконструированы таким образом, чтобы сегмент, выраженный Base, мог быть добавлен к относительному сегменту пути, выраженному в ближайшем предке объекта, выражающего значения в его объекте Base, и так далее до корневого объекта Manifest. Результирующая последовательность собранных сегментов относительного пути будет добавлена в место, в котором находится документ Manifest, или будет обрабатываться для создания абсолютного пути. Относительные ссылки, появляющиеся в области применения объекта Base, должны интерпретироваться в соответствии с правилами, определенными в RFC3986 |
Дескриптор | Определение |
Class name (Имя класса) | Default |
Class type (Тип класса) | Characteristic |
Data type (Тип данных) | Зависит от языковой привязки (по умолчанию - string) |
Value space (Область значений) | Значения из Organizations { Default }, объект Organization { Identifier } |
Multiplicity (Кратность) | 0..1 |
Parents (Родители) | Organizations |
Description (Описание) | Объект Default обозначает единичный дочерний объект Organization в объекте Organizations в качестве первичной или организационной структуры по умолчанию для данного объекта Manifest. Обозначение Organization по умолчанию должно быть сделано с помощью ссылки на значение объекта Identifier целевого объекта Organization. Целевой Organization должен быть дочерним для объекта Organizations, который имеет Default. Другие ссылки Default не допускаются. Когда Default не объявлен для объекта Organizations, первый определенный объект Organization в объекте Organizations должен рассматриваться как основной или организационной структурой по умолчанию |
Дескриптор | Определение |
Class name (Имя класса) | Href |
Class type (Тип класса) | Characteristic |
Data type (Тип данных) | URI |
Value space (Область значений) | Как определено в RFC3986 |
Multiplicity (Кратность) | 0..1 : Resource 1..1 : File |
Parents (Родители) | Resource File |
Description (Описание) | Объект Href используется для определения положения ресурса. Значение, заявленное для Href, должно быть синтаксически правильным URI. Этот документ не гарантирует, что объявленная строка является допустимым URI или будет расположена в актуальном ресурсе или его части в идентифицированном местоположении. Значение, заявленное для Manifest.Resources.Resource{Href}, представляет собой URL, который может быть использован для нахождения и получения доступа к контенту описываемого ресурса. Считыватель пакетов не требуется восстановления URI. URI предназначен для сохранения с целью последующего использования другими программными компонентами после того, как содержимое пакета обмена будет обработано. Значение, заявленное для Manifest.Resources.Resource.File{Href}, должно определять положение единичного цифрового ресурса без другого значения как использование идентифицированного ресурса |
Дескриптор | Определение |
Class name (Имя класса) | Identifier |
Class type (Тип класса) | Characteristic |
Data type (Тип данных) | Привязки зависят от языка локально уникального идентификатора (LUID) |
Value space (Область значений) | Зависит от языка привязки |
Multiplicity (Кратность) | 1..1 |
Parents (Родители) | Manifest Organization Item Resource IPointer Variant |
Description (Описание) | Объект Identifier однозначно определяет родителей объекта Identifier в пределах объекта Manifest. Это означает, что только одно вхождение заданного значения для Identifier может появляться в том же Manifest, в том числе в объекте Manifest дочернего манифеста. Значения Identifier может использоваться для внутренних ссылок из другого объекта с использованием объекта IdentifierRef |
Дескриптор | Определение |
Class name (Имя класса) | IdentifierRef |
Class type (Тип класса) | Characteristic |
Data type (Тип данных) | Привязки зависят от языка локально уникального идентификатора (LUID) |
Value space (Область значений) | Значение для объекта Identifier в объекте IdentifierRef сразу включает объект Manifest, а также ограничивается определенными ниже правилами внутренних ссылок |
Multiplicity (Кратность) | 0..1 : Item 1..1 : Dependency 1..1 : Variant |
Parents (Родители) | Item Dependency Variant |
Description (Описание) | Объект IdentifierRef должен точно дублировать значение объекта Identifier, который является потомком объекта IdentifierRef объекта-хранилища Manifest. Объект-хранилище Manifest определяется как первое появление Manifest в цепи родительских объектов. Ссылочный Identifier может быть у дочернего манифеста объекта-хранилища Manifest. Кроме того, IdentifierRef ограничивается следующими внутренними правилами привязки: a) дочерний IdentifierRef объекта Item может ссылаться на одно из следующих: 1) объект Resource или IPointer, который является потомком объекта-хранилища Manifest ссылочного объекта Item; 2) Manifest или IPointer, который является потомком объекта-хранилища Manifest ссылочного Item; 3) Resource или IPointer, который содержится в объекте дочернего манифеста, который является потомком объекта-хранилища Manifest ссылочного Item. Не допускаются ссылки из IdentifierRef Item на объекты дочернего манифеста на любой объект в родительском манифесте; b) дочерний IdentifierRef объекта Dependency: 1) должен ссылаться только на Resource, который родственен родительскому Resource объекта Dependency; 2) не должен ссылаться на родительский Resource объекта Dependency; 3) не должен ссылаться на любой объект в Manifest, который является потомком или предком объекта-хранилища Manifest объекта Dependency; c) дочерний IdentifierRef объекта Variant: 1) должен ссылаться только на Resource или IPointer, который родственен родительскому Resource объекта Variant; 2) не должен ссылаться на родительский Resource объекта Variant; 3) не должен ссылаться на любой объект в Manifest, который является потомком или предком объекта-хранилища Manifest объекта Variant |

Дескриптор | Определение |
Class name (Имя класса) | IsVisible |
Class type (Тип класса) | Characteristic |
Data type (Тип данных) | Логический |
Value space (Область значений) | Истина (по умолчанию) Ложь |
Multiplicity (Кратность) | 0..1 |
Parents (Родители) | Item |
Description (Описание) | Объект IsVisible сигнализирует процессу генерации, следует отображать текстовую строку, объявленную в родственном объекте Title или визуально обозначить наличие в объекте Item в любом другом случае. Этот флаг не предполагает других действий. Отсутствует наследование видимости состояния, декларированного этим IsVisible для любого наследника Item, для родительского Item этого IsVisible. Значение "истина" должно быть значением по умолчанию для IsVisible, даже если он не объявлен в связанном экземпляре Item. То есть при отсутствии IsVisible для родительского Item означает то же самое, как если бы IsVisible со значением "истина" был заявлен в Item. Значение "истина" должно толковаться как означающее, что контент родственного Title должен отображаться генерирующим приложением (например, Item{IsVisible}.Title). Значение "ложно" должно толковаться как означающее, что содержание контента родственного Title, не должно отображаться генерирующим приложением (например, Item{IsVisible}.Title) |
Дескриптор | Определение |
Class name (Имя класса) | Language |
Class type (Тип класса) | Characteristic |
Data type (Тип данных) | String |
Value space (Область значений) | Область значений для элемента 1.3 Language определена в IEEE 1484.12.1. [16] Область значений определяется следующим правилам ABNF: language-id = lang-code *lang-sub-code ; lang-code is any language code defined by ISO 639-2/T [17] lang-sub-code = "-" country-code ; country-code is any country code defined by ; ISO 3166-1 [18] |
Multiplicity (Кратность) | 1 |
Parents (Родители) | LingualTitle |
Description (Описание) | Объект Language определяет язык строки, содержащейся в родительском объекте LingualTitle |
Дескриптор | Определение |
Class name (Имя класса) | LinkHref |
Class type (Тип класса) | Characteristic |
Data type (Тип данных) | URI |
Value space (Область значений) | Зависит от привязки языка. Ограничивается правилами внешних ссылок, определены ниже |
Multiplicity (Кратность) | 1 |
Parents (Родители) | IPointer |
Description (Описание) | Объект LinkHref однозначно идентифицирует набор объектов в манифесте либо в том же или другом ("удаленном") документе манифеста. Значения, заявленные для LinkHref, должны быть синтаксически правильными абсолютными или относительными ссылками. Так как URL не имеет ограничений по расположению, область применения характеристик является глобальной |
Дескриптор | Определение |
Class name (Имя класса) | LinkType |
Class type (Тип класса) | Characteristic |
Data type (Тип данных) | String |
Value space (Область значений) | Зависит от привязки языка |
Multiplicity (Кратность) | 0..1 |
Parents (Родители) | IPointer |
Description (Описание) | Объект LinkType обеспечивает место для декларирования термина или ключевого слова (например, слово или фраза словаря), которому было назначено особое значение. Упаковка контента должна использовать "простое" ключевое слово в качестве значения для этого объекта. Область применения LinkType ограничивается его родителем. Примечание - Простая ссылка - это ссылка, которая точно связывает два ресурса, один локальный и один удаленный, дугой, идущей от первого к последнему. Таким образом, простая ссылка всегда является исходящей ссылкой |
Дескриптор | Определение |
Class name (Имя класса) | Other |
Class type (Тип класса) | Characteristic |
Data type (Тип данных) | Неизвестно для данной информационной модели |
Value space (Область значений) | Неизвестно для данной информационной модели |
Multiplicity (Кратность) | 0..unbounde |
Parents (Родители) | Manifest Metadata Organizations Organization Item Resources Resource File Dependency |
Description (Описание) | Объект Other является точкой расширения для характеристик контейнерных классов, объявленных как логические эквиваленты характеристических классов. Other является заполнителем. Он информирует привязки этой информационной модели, чтобы указать допустимые места для представления характеристических классов, которые определены информационной моделью, отличной от этой информационной модели. Фактическое имя расширения типа характеристического класса, используемое вместо него, должно быть известно только тогда, когда привязка этого класса импортируется в связанный экземпляр этой информационной модели. Семантики любого расширения характеристического класса должны оставаться в пределах области деятельности семантики класса, родительского по отношению к данному классу, определенному в этой информационной модели. Семантики любых расширений характеристических классов не должны перекрывать или переопределять семантику любого родительского класса, определенного в этой информационной модели. Область действия Other ограничивается его родительским объектом |
Дескриптор | Определение |
Class name (Имя класса) | Parameters |
Class type (Тип класса) | Characteristic |
Data type (Тип данных) | String |
Value space (Область значений) | См. описание ниже |
Multiplicity (Кратность) | 0..1 |
Parents (Родители) | Item |
Description (Описание) | Объект Parameters предоставляет место для объявления достоверной статической, специфичной для приложения информации, которая должна всегда быть связана с объектом Item. Параметры не определены в этой информационной модели. Как правило, параметры определяются для использования приложением, которое работает с информацией, объявленной Item, включая любые файлы, определенные в любом объекте Resource, на который ссылается Item, родительский для Parameters. Символы, представленные как значения, объявленные для Parameters, должны быть URI-закодированы, как определено в RFC3986. Область параметров ограничивается его родительским объектом |
Дескриптор | Определение |
Class name (Имя класса) | Structure |
Class type (Тип класса) | Characteristic |
Data type (Тип данных) | String |
Value space (Область значений) | См. описание ниже |
Multiplicity (Кратность) | 0..1 |
Parents (Родители) | Organization |
Description (Описание) | Объект Structure описывает конкретный способ, которым объекты Item связаны друг с другом внутри объекта Organization. Область действия характеристики Structure ограничивается родительским Organization. Область значения для Structure включает термины, одобренные Global Learning Consortium, Inc., и доступна для общественности в виде контролируемого списка (по умолчанию список словаря [19], [20] можно найти по адресу http://www.imsglobal.org/vdex/imscp_structurevocabv1p0.xml). Синтаксис и семантика принятого перечня терминов должны поддерживаться всеми компонентами программного обеспечения, реализующими эту информационную модель. Область значений Structure может быть расширена. Такое расширение выражений может быть создано и использовано только при отсутствии утвержденного значения, удовлетворяющего сформулированным потребностям реализующего сообщества, определенной формы набора объектов Item в заданной Organization. Расширенные выражения, используемые в качестве значения Structure, должны соответствовать правилу синтаксиса URI, определенному в разделе 3 RFC3986. Синтаксис для расширяемых терминов области значения Structure должен раскрывать источник термина как URI и сам термин как фрагмент URI: scheme://authority/hierarchy#term |
Дескриптор | Определение |
Class name (Имя класса) | Type |
Class type (Тип класса) | Characteristic |
Data type (Тип данных) | String |
Value space (Область значений) | См. описание ниже |
Multiplicity (Кратность) | 1..1 |
Parents (Родители) | Resource |
Description (Описание) | Объект Type обеспечивает термин, ключевое слово или фразу, которые указывают тип ресурса, описываемого родительским объектом Resource. Область значений для Type включает термины, одобренные ИСО/МЭК СТК1/ПК36 и IMS Global Learning Consortium, Inc., и доступна для общественности в виде контролируемого списка. Синтаксис и семантика утвержденного набора терминов должны поддерживаться всеми программными компонентами, реализующими эту информационную модель. Область значений для Type может быть распространена за пределы контролируемого списка. Такое расширение выражений может быть создано и использоваться только при отсутствии утвержденных ИСО/МЭК СТК1/ПК36 и IMS значений, удовлетворяющих сформированным потребностям реализующего сообщества. Расширенные выражения, используемые в качестве значения для Type, должны соответствовать правилу синтаксиса URI, определенному в разделе 3 из RFC3986. Синтаксис для расширяемых терминов области значения Type должен раскрывать источник термина как URI и сам термин как фрагмент URI: scheme://authority/hierarchy#term. Область применения характеристики Type ограничивается родительским объектом. В частности, семантика, выраженная в значение для Type, не передается или "не наследуется" путем использования ссылки Resource.Dependency{IdentifierRef} |
Дескриптор | Определение |
Class name (Имя класса) | Version |
Class type (Тип класса) | Characteristic |
Data type (Тип данных) | String |
Value space (Область значений) | Набор печатных символов из [15] |
Multiplicity (Кратность) | 0..1 |
Parents (Родители) | Manifest |
Description (Описание) | Объект Version содержит значение, которое означает особую версию объекта Manifest. Когда эта характеристика декларируется для Manifest, являющегося дочерним объектом InterchangePackage, значение представляет собой версию документа манифеста. Когда эта характеристика объявлена для любого дочернего манифеста, она относится только к данному Manifest, а не ко всему документу, в котором этот дочерний манифест расположен. Синтаксис информации о версиях не определяется в настоящем стандарте. Исполнители имеют право использовать любые синтаксические представления, которые отвечают их потребностям. Область применения Version ограничена его родительским объектом |
Название | IMS Content Packaging Information Model |
Редакторы | Colin Smythe (IMS), Boyd Nielsen (независимый эксперт) |
Сопредседатели | Wilbert Kraan (JISC/CETIS), Jan Poston Day (Blackboard), Nigel Ward (DEST) |
Версия | v1.2 (CM/DN проект v2.0) |
Дата версии | 1 марта 2007 г. |
Статус | Contributing Member/Developers Network Draft v2.0 |
Резюме | Настоящий документ описывает объекты IMS информационной модели упаковки контента v1.2, их отношение и назначение. Он также определяет выбранное поведение программных компонентов, которые создают или обрабатывают упаковки контента IMS и документы IMS Manifest. |
Информация о пересмотре | 4 декабря 2006 г. |
Обновление документа | Этот стандарт основан на документе IMS GLC Content Packaging standard. IMS GLC оказывает постоянную поддержку по использованию, профилированию и совершенствованию стандартов по упаковке контента по адресу http://www.imsglobal.org/contentpackaging.html |
Структура международного стандарта | Структура межгосударственного стандарта |
1 Область применения | 1 Область применения |
2 Нормативные ссылки | 2 Нормативные ссылки |
3 Термины и определения | 3 Термины и определения |
4 Сокращения | 4 Сокращения |
5 Концептуальная модель упаковки контента (CPCM) | 5 Концептуальная модель упаковки контента (CPCM) |
6 Описание классов и требований к взаимосвязи | 6 Описание классов и требований к взаимосвязи |
7 Соответствие | 7 Соответствие |
Приложение A (справочное) Первоисточник стандарта | Приложение A (справочное) Первоисточник стандарта |
Приложение B (справочное) Подтверждение прав интеллектуальной собственности | Приложение B (справочное) Подтверждение прав интеллектуальной собственности |
Приложение C (справочное) Взаимосвязь с другими стандартами и спецификациями | - |
Приложение D (справочное) Альтернативное представление файла манифеста | - |
- | Приложение ДА (справочное) Сравнение структуры международного стандарта со структурой межгосударственного стандарта |
Библиография |