Главная // Актуальные документы // ГОСТ Р (Государственный стандарт)СПРАВКА
Источник публикации
М.: ФГБУ "Институт стандартизации", 2022
Примечание к документу
Документ
введен в действие с 01.01.2023.
Название документа
"ГОСТ Р ИСО 19439-2022. Национальный стандарт Российской Федерации. Интеграция предприятия. Основа моделирования предприятия"
(утв. и введен в действие Приказом Росстандарта от 12.12.2022 N 1478-ст)
"ГОСТ Р ИСО 19439-2022. Национальный стандарт Российской Федерации. Интеграция предприятия. Основа моделирования предприятия"
(утв. и введен в действие Приказом Росстандарта от 12.12.2022 N 1478-ст)
Утвержден и введен в действие
агентства по техническому
регулированию и метрологии
от 12 декабря 2022 г. N 1478-ст
НАЦИОНАЛЬНЫЙ СТАНДАРТ РОССИЙСКОЙ ФЕДЕРАЦИИ
ИНТЕГРАЦИЯ ПРЕДПРИЯТИЯ
ОСНОВА МОДЕЛИРОВАНИЯ ПРЕДПРИЯТИЯ
Enterprise integration. Framework for enterprise modelling
(ISO 19439:2006, IDT)
ГОСТ Р ИСО 19439-2022
Дата введения
1 января 2023 года
1 ПОДГОТОВЛЕН Обществом с ограниченной ответственностью "НИИ экономики связи и информатики "Интерэкомс" (ООО "НИИ "Интерэкомс") на основе собственного перевода на русский язык англоязычной версии стандарта, указанного в
пункте 4
2 ВНЕСЕН Техническим комитетом по стандартизации ТК 100 "Стратегический и инновационный менеджмент"
3 УТВЕРЖДЕН И ВВЕДЕН В ДЕЙСТВИЕ
Приказом Федерального агентства по техническому регулированию и метрологии от 12 декабря 2022 г. N 1478-ст
4 Настоящий стандарт идентичен международному стандарту ИСО 19439:2006 "Интеграция предприятия. Основа моделирования предприятия" (ISO 19439:2006 "Enterprise integration. Framework for enterprise modelling", IDT).
При применении настоящего стандарта рекомендуется использовать вместо ссылочных международных стандартов соответствующие им национальные стандарты, сведения о которых приведены в дополнительном
приложении ДА
6 Некоторые положения международного стандарта, указанного в
пункте 4, могут являться объектом патентных прав. Международная организация по стандартизации (ИСО) и Международная электротехническая комиссия (МЭК) не несут ответственности за идентификацию подобных патентных прав
Правила применения настоящего стандарта установлены в статье 26 Федерального закона от 29 июня 2015 г. N 162-ФЗ "О стандартизации в Российской Федерации". Информация об изменениях к настоящему стандарту публикуется в ежегодном (по состоянию на 1 января текущего года) информационном указателе "Национальные стандарты", а официальный текст изменений и поправок - в ежемесячном информационном указателе "Национальные стандарты". В случае пересмотра (замены) или отмены настоящего стандарта соответствующее уведомление будет опубликовано в ближайшем выпуске ежемесячного информационного указателя "Национальные стандарты". Соответствующая информация, уведомление и тексты размещаются также в информационной системе общего пользования - на официальном сайте Федерального агентства по техническому регулированию и метрологии в сети Интернет (www.rst.gov.ru)
Настоящий стандарт определяет среду моделирования и ее характерные понятия, необходимые для создания моделей и поддержки их применения промышленными предприятиями.
Консалтинговые компании, специализирующиеся в области моделирования предприятий и поставщики программных средств являются разработчиками методологий по моделированию предприятия и вспомогательных инструментов, обеспечивающих рассмотрение фаз жизненного цикла предприятия и различных аспектов моделирования предприятия.
Такие методологии и инструменты применяются при принятии решений (например, процессы визуализации и имитационного моделирования), управлении производственными процессами, управлении и мониторинге операционных процессов (например, рабочим потоком) и мониторинге результативности (например, наглядное представление выполнения хода работ). Среда моделирования, установленная в настоящем стандарте, обеспечивает создание единой концептуальной основы для инжиниринга предприятия на базе моделей, обеспечивающих согласованность, конвергенцию и интероперабельность различных методологий моделирования и вспомогательных инструментов. Среда моделирования не распространяется на методологические процессы и является нейтральной в этом отношении.
ИСО 15704 устанавливает требования к описанию основных ролей, выполняемых людьми. В настоящем стандарте они описываются следующим образом:
- организационные роли, определенные Организационным представлением, рассматривающие различные распределенные обязанности и необходимые способности (профессиональное умение);
- рабочие роли, определенные Ресурсным представлением, рассматривающие операционные возможности (профессиональное умение) и затем приводящие их в соответствие с Функциональным представлением.
Приложение A содержит общее описание понятий моделей предприятия, среды моделирования и языковых конструкций моделирования (как определено в ENV 12204) в качестве исходной информации к нормативному содержанию
разделов 5 и
6. В
приложении B приведены примеры, как среда моделирования предприятия может применяться разработчиками моделей предприятия и разработчиками инструментов моделирования.
Настоящий стандарт определяет среду моделирования, соответствующую требованиям ИСО 15704 и предоставляющую основу для идентификации и координации разработки стандартов на моделирование предприятий, не ограничиваясь только автоматизированным производством. Настоящий стандарт также служит основой для последующей разработки стандартов на компьютеризированные модели, обеспечивающие поддержку принятия решений по производственным процессам, что в результате приводит к функционированию, мониторингу и управлению, основанным на модели.
В рамках настоящего стандарта определены четыре представления модели предприятия. Дополнительные представления, отвечающие интересам определенных пользователей, могут быть разработаны, однако такие дополнительные представления не являются предметом рассмотрения настоящего стандарта. Возможные дополнительные представления идентифицированы в ИСО 15704.
В настоящем стандарте использована нормативная ссылка на следующий стандарт [для датированных ссылок применяют только указанное издание ссылочного стандарта, для недатированных - последнее издание (включая все изменения)]:
ISO 15704 Industrial automation systems - Requirements for enterprise-reference architectures and methodologies (Промышленные автоматизированные системы. Требования к стандартным архитектурам и методологиям предприятия)
В настоящем стандарте применены следующие термины с соответствующими определениями:
3.1 абстракция (abstraction): Сокращенное по времени или степени детализации без потери смысла понятие, используемое для дифференциации между системой реального мира и моделью реального мира
[ИСО 14258:1998]
3.2
признак (атрибут) (attribute): Часть информации, устанавливающей свойство сущности.
[ИСО 15704:2000]
3.3 поведение (behaviour): Способ действия и реакции всей системы или ее части на выполнение функции.
Примечание - Заимствовано из ИСО 15704:2000.
3.4 бизнес-процесс (business process): Частично установленный набор видов деятельности предприятия, который может быть выполнен для достижения определенного желаемого конечного результата во исполнение данной цели предприятия или части предприятия.
Примечание - Заимствовано из ИСО 15704:2000, ENV 12204:1996.
3.5
способность (capability): Свойство быть способным выполнять некоторый вид деятельности.
[ИСО 15531-1]
3.6 компонент (component): Сущность системы с дискретной структурой в рамках системы, которая взаимодействует с другими компонентами системы, дополняя тем самым систему свойствами и характеристиками на ее самом нижнем уровне.
[ИСО/МЭК 15288:2002]
3.7 определение концепции (concept definition): Фаза модели предприятия, определяющая бизнес концепции домена предприятия, который должен использоваться для решения бизнес задач предприятия и его функционирования, включая необходимые входы и выходы домена предприятия.
3.8
ограничение (constraint): Ограничение, предел или условие, накладываемые на систему, которые возникают внутри или вне рассматриваемой системы.
Примечание - Заимствовано из ИСО 14258:1998.
3.9 решение (decision): Результат выбора между различными направлениями действия.
3.10 требующий принятия решения (decisional): Относится к тем процессам, перед которыми стоит проблема выбора.
3.11 определение вывода из эксплуатации (decommission definition): Фаза модели предприятия, в рамках которой определяется конечное состояние выведенной из эксплуатации рабочей системы, всех ее компонентов в рамках конкретной области деятельности предприятия (домена) и процессов, необходимых для вывода из эксплуатации, что позволяет повторно использовать или утилизировать эти компонентами.
3.12
декомпозиция (decomposition): Разделение сущности на составные части в соответствии с целями разработчика модели.
3.13 технический проект (design specification): Фаза модели предприятия, устанавливающая бизнес-процессы с учетом возможностей и правил, которые необходимо выполнить для достижения требований.
3.14
детализация (detailing): Дополнение содержанием, признаками и операциями, позволяющими более точно идентифицировать цель конструкций языка моделирования и частичных моделей.
3.15 идентификация домена (domain identification): Фаза модели предприятия, которая идентифицирует домен предприятия, моделируемый в отношении его бизнес-задач, входов и выходов домена предприятия и их соответствующих исходных данных и назначений.
3.16 действие [операция] домена (domain operation): Фаза модели предприятия, распространяющаяся на операционное применение модели домена.
3.17 введение в действие (enactment): Компьютерная обработка моделей для обеспечения разработки более чувствительных к реагированию и связанных предприятий, в частности применения модели для мониторинга и управления выполнением бизнес-процессов предприятия.
Примечание - Заимствовано из Vernadat
[23].
3.18 предприятие (enterprise): Одна или более организаций, которые разделяют определенные миссию, цели и задачи для предложения в качестве результата продукции или услуги.
[ИСО 15704:2000]
3.19 деятельность предприятия (enterprise activity): Вся или часть функциональности процессов, состоящей из элементарных задач, выполняемых на предприятии, которые используют входы и распределяют время и ресурсы для создания выходных результатов.
Примечание - Заимствовано из ИСО 15704:2000.
3.20 домен предприятия (enterprise domain): Часть предприятия, считающаяся достаточной для определенного набора бизнес-задач и ограничений, для которых должна быть создана модель предприятия.
Примечание - В настоящем стандарте "домен предприятия" сокращается как "домен" всякий раз, когда он используется в качестве уточнения в таких терминах, как "фаза идентификации домена" и "модель домена". Другие случаи применения слова "домен" имеют обычное словарное значение.
3.21 инжиниринг предприятия (enterprise engineering): Дисциплина, применяемая для выполнения любых задач по созданию, модификации или реорганизации предприятия.
[ИСО 15704:2000]
3.22 интеграция предприятия (enterprise integration): Процесс обеспечения взаимодействия между сущностями (объектами) предприятия, необходимого для выполнения целей домена предприятия.
3.23 модель предприятия (enterprise model): Абстракция, которая отображает сущности (объекты) предприятия, их взаимосвязи, декомпозицию и детализацию в той степени, которая необходима для передачи информации о намерениях предприятия и его функционировании.
3.24 фаза модели предприятия (enterprise model phase): Фаза жизненного цикла модели предприятия.
3.25 представление модели предприятия (enterprise model view): Селективное восприятие или отображение модели предприятия, которая особо выделяет некоторые аспекты и игнорирует другие.
Примечание - Заимствовано из ENV 40003:1990.
3.26 моделирование предприятия (enterprise modelling): Действия по разработке модели предприятия.
3.27 объект предприятия (enterprise object): Часть информации в области домена предприятия, которая описывает обобщенную или реальную, или абстрактную сущность (объект), которую возможно рассматривать как единое целое.
3.28
функционирование предприятия (enterprise operation): Выполнение бизнес процессов для достижения целей предприятия.
3.29 сущность (entity): Любой конкретный или абстрактный объект в рамках рассматриваемого домена.
3.30 окружающая среда (environment): Окружение, являющееся внешним по отношению к домену предприятия, влияющее на его развитие и поведение и не контролирующееся самим предприятием.
3.31 основа (среда, рамочная структура) (framework): Структура, выраженная в диаграммах, тексте и формальных правилах, которая связывает составные части концептуальной сущности друг с другом.
Примечание - Заимствовано из ИСО 15704:2000.
3.32 функциональное представление (function view): Вид модели предприятия, который делает возможными отображение и модификацию процессов предприятия, их функциональных возможностей, поведения, входов и выходов.
3.33 функциональность (functionality): Свойства процесса, которые дают возможность достичь целей процессов.
3.34
обобщение (generalization): Особое понятие, измененное для большей степени охвата, использования или цели, либо акт исключения или изменения деталей в рамках особого понятия (концепции) для получения его обобщения.
Примечание - Обобщение противоположно по смыслу специализации.
3.35 родовой (общий) (generic): Свойство обобщения из числа различных сущностей (объектов), основанное на их распределенных характеристиках.
3.36 базовый уровень (generic level): Совокупность родовых языковых модельных конструкций для выражения описаний, которые могут быть использованы для создания моделей на частных и частичных уровнях.
3.37 общность (genericity): Степень, до которой понятие (концепция) является родовым (общим).
3.38 описание внедрения [применения] (implementation description): Фаза модели предприятия, которая описывает конечный набор процессов, ресурсов и правил, выполняемых для достижения требуемых эксплуатационных характеристик, бизнес-процессов и видов деятельности предприятия, определенных на фазе технического проекта.
3.39 компонент информационных технологий (information technology component): Компонент, необходимый для сбора, обработки, распределения, хранения или проверки данных о деятельности предприятия.
3.40 информационное представление (information view): Вид модели предприятия, позволяющий представлять и изменять информацию о предприятии, идентифицированную в функциональном представлении.
Примечание - Информационное представление организовано в виде структуры, содержащей объекты предприятия, представляющие информационно связанные сущности предприятия (материальные и информационные).
3.41 создание экземпляра (инстанцирование) (instantiation): Создание экземпляров языковых модельных конструкций или частичных моделей и возможное присвоение значений отдельным или всем признакам.
Примечание - Полностью созданным экземпляром языковой модельной конструкции или модели является тот, для которого значения присвоены всем признакам.
3.42 жизненный цикл (life cycle): Набор различимых фаз и этапов в пределах фаз, через которые проходит сущность от ее создания до окончания своего существования.
3.43 фаза жизненного цикла (life cycle phase): Стадия развития в рамках жизненного цикла сущности.
3.44 компонент производственной технологии (manufacturing technology component): Компонент, необходимый для управления, преобразования, транспортировки, хранения и верификации сырья, частей, сборочных узлов и конечной продукции.
3.45 методология (methodology): Набор инструкций (например, представленных в виде текста, компьютерных программ, инструментов), являющийся пошаговым пособием для пользователя.
Примечание - Настоящее определение заимствовано из ИСО 15704:2000. В более общем плане методология может рассматриваться как систематическая процедура, обеспечивающая достижение определенного желаемого конечного результата.
3.46 миссия (mission): Характеристика бизнеса, в которой предприятие описывает продукцию или услугу для потребителя, которые оно намерено выполнить.
3.47 модель (model): Абстрактное описание реальности в любой форме (включая математическую, физическую, символическую, графическую или описательную), которая представляет определенный аспект реальности.
Примечание - Заимствовано из ИСО 15704:2000.
3.48 процесс разработки модели (model development process): Процесс получения и инстанцирования моделей на различных фазах моделирования предприятия.
Примечание - Это достигается:
a) выводом и инстанцированием моделей для применения компонентов по результатам идентификации домена, определения концепции, определения требований, технического проекта и описания внедрения фаз моделировании предприятия;
b) реализацией модели описания внедрения как операционной модели домена, и
c) разработкой описательных моделей вывода из эксплуатации на основе операционных моделей домена.
3.49 конструкция языка моделирования (modelling language construct): Текстовая или графическая часть языка моделирования, созданная для упорядоченного представления разнообразной информации об общих свойствах и элементах совокупности явлений.
Примечание - Заимствовано из ENV 12204:1995. Конструкция языка моделирования является основной архитектурной сущностью на родовом (общем) уровне, которая создана для повторного использования в широком диапазоне применений. Как часть языка моделирования она моделирует общие характеристики структуры и/или поведения в моделируемом домене.
3.50 цель (objective): Констатация предпочтения в отношении возможных и достижимых в будущем ситуаций, которая влияет на выбор в рамках определенного поведения.
Примечание - Заимствовано из ИСО/МЭК 15414:2002.
3.51 операционный (operational): Понятие, относящееся к выполнению ряда процессов, используемых для достижения целей предприятия.
3.52 организационное представление (organization view): Вид модели предприятия, обеспечивающий представление и изменение организационной структуры и структуры принятия решений на предприятии, а также обязанностей и прав сотрудников и организационных подразделений в рамках предприятия.
3.53 частичный уровень (partial level): Совокупность частичных моделей.
3.54 частичная модель (partial model): Модель, применяющаяся в качестве базовой (эталонной) модели для определенного сектора промышленности или производственной деятельности.
Примечание - Частичная модель является агрегацией языковых конструкций моделирования и/или других частичных моделей. Частичные модели также дают возможность тому, кто проводит моделирование, повторно использовать уже существующие модели, построенные для других доменов предприятия.
3.55 частный уровень (particular level): Уровень, на котором модель описывается для определенного, специального домена предприятия.
3.56 частная модель (particular model): Модель определенного специального домена предприятия.
3.57 обособление (конкретизация) (particularization): Процесс специализации и инстанцирования, посредством которого более специфичные компоненты модели могут быть выведены из более общих.
3.58 процесс (process): Частично упорядоченный набор видов деятельности, который может быть выполнен для достижения определенного желаемого конечного результата для достижения установленной цели.
3.59 определение требований (requirements definition): Фаза модели предприятия, определяющая операции, необходимые для достижения целей предприятия и условий, необходимых для проведения этих операций, без ссылок на опции по внедрению или решение о внедрении.
3.60
ресурс (resource): Сущность предприятия, обеспечивающая некоторые или все способности, необходимые для обеспечения деятельности предприятия.
[ИСО 15704:2000].
Примечание - В настоящем стандарте ресурсы используются как сущности из теории систем, которые создают возможности, исходя из требований системы, и являются неотъемлемой частью самой системы. Описание ресурсов включает идентификацию и описание расходных материалов (таких как энергия, воздух, охладитель), которые должны присутствовать в достаточных количествах для управления ресурсами. В противоположность этому, создается материальный резерв для затрат на процесс, которые необходимы для различных процессов, такой как сырье, детали и узлы. Эти входные параметры устанавливаются в функциональном представлении (виде), описываются в информационном представлении и включают соответствующие административные обязанности, установленные в организационном представлении.
3.61 ресурсное представление (resource view): Вид модели предприятия, содержащей общее представление и отражающей изменения ресурсов предприятия.
3.62 специализация (specialization): Общее понятие (концепция), модифицированное для большего ограничения степени или специализации использования или цели, или действие по добавлению или модификации деталей для общего понятия с целью создания из этого специализации.
Примечание - Специализация противоположна по смыслу обобщению.
3.63 заинтересованное лицо (stakeholder): Заинтересованная сторона, имеющая право, долю или притязания в системе или владеющая свойствами системы, которые отвечают ее требованиям.
Примечание - Заимствовано из ИСО/МЭК 15288:2002.
3.64 система (system): Совокупность реальных элементов, организованных для достижения поставленной цели.
[ИСО 15704:2000]
GERAM | - | обобщенная стандартная архитектура предприятия и методологии (Generalized Enterprise-Reference Architecture and Methodologies); |
IFAC | - | Международная федерация автоматизированного управления (International Federation of Automatic Control); |
IFIP | - | Международная федерация обработки информации (International Federation for Information Processing). |
5.1.1 Размерность
Среда моделирования, описанная в настоящем стандарте, структурирована с учетом трех размерностей, по причинам, приведенным в
A.2. Размерностями, используемыми при моделировании, являются:
- фаза модели предприятия;
- представление модели предприятия;
- общность.
В 5.1.2,
5.1.3 и
5.1.4 приводится описание этих размерностей, каждая из которых дополнительно рассматривается в
5.2,
5.3 и
5.4.
5.1.2 Фаза модели предприятия. Концепция жизненного цикла модели
Модели предприятия характеризуются жизненным циклом, который относится к жизненному циклу моделируемых сущностей. Жизненный цикл модели предприятия является результатом процесса разработки модели, с помощью которой модели создаются, вводятся в эксплуатацию и впоследствии удаляются. Соответствующая размерность среды определяется термином "фаза модели предприятия" и дополнительно устанавливается в
5.2.
Данная размерность подразделяется на семь фаз модели предприятия (
5.2.2 -
5.2.8), отличающихся различными преднамеренными описаниями происхождения, существования и вывода объекта предприятия из эксплуатации.
Декомпозиция
(3.12) и детализация
(3.14) характеризуют последовательность следующих фаз модели:
- идентификация домена;
- определение концепции;
- определение требований;
- технический проект;
- описание внедрения;
- функционирование домена;
- определение вывода из эксплуатации.
5.1.3 Представления модели предприятия. Обработка содержимого модели
Размерность представления модели предприятия позволяет разработчику и пользователю модели предприятия отфильтровать свое видение реального мира посредством выделения тех аспектов, которые имеют отношение к их конкретным интересам и содержанию.
Работая с моделью предприятия, разработчик модели должен использовать представления модели предприятия в соответствии с
5.3.1 для выделения конкретного аспекта и игнорирования других.
Пользователь может использовать предварительно определенные представления или сформировать дополнительные представления в расчете на конкретные цели посредством выбора соответствующего подмножества конструкций языка моделирования.
Размерность представления следует определять термином "представление модели предприятия". Размерность далее рассматривается в
5.3.
Предопределенными представлениями, рассмотренными в
5.3.2 -
5.3.5, являются:
- функциональное представление;
- информационное представление;
- ресурсное представление;
- организационное представление.
5.1.4 Общность. Концепция обобщения и специализации
Обобщение
(3.34) является продвижением от одной или более определенных концепций к наиболее общей концепции, представляющей их общие характеристики или основные свойства. Специализация является обратным процессом, который берет начало из более общей концепции и продвигается к чему-то с определенной целью.
Пример - Специализация посредством дополнения признаков (3.2), таких как показатели плотности и температуры для хранения продуктов.
Степень изменения на пути "обобщение - специализация" определяется термином "общность" и дополнительно устанавливается в
5.4.
| | ИС МЕГАНОРМ: примечание. В официальном тексте документа, видимо, допущена опечатка: имеется в виду п. 5.4.4, а не п. 5.3.4. | |
Настоящий стандарт определяет следующие три уровня общности в
5.4.2 -
5.3.4:
- базовый уровень;
- частичный уровень;
- частный уровень.
5.1.5 Согласованность и полнота модели
Качество моделей предприятия определяется их семантической и синтаксической согласованностью с точки зрения сосуществования совместимых фактов и их полноты с точки зрения описания всех соответствующих аспектов для моделируемого домена предприятия.
Среда моделирования обеспечивает унификацию (общую семантику) моделируемого содержания и гарантирует согласованность модели с точки зрения актуальных контекстных ссылок на объекты предприятия.
Базу знаний предприятия следует пополнять (дополнение и исключение объектов предприятия) силами специалистов в области моделирования с целью обеспечения ее постоянной согласованности.
Для решения сложных вопросов, связанных с содержанием модели предприятия, унификация ограничивается локальным содержанием модели предприятия ограниченного размера. Моделирование более крупных областей внутри организации или даже за пределами организации может осуществляться при помощи связей на уровне происхождения и предназначения входов и выходов домена предприятия в среде (окружении) домена и обеспечением общей семантики, характерной только для тех объектов предприятия, которыми могут обмениваться различные домены предприятия, и только для доменов предприятия, включенных в процессы обмена.
Полнота модели предприятия изменяется с точки зрения содержания модели по различным фазам модели предприятия, идентифицированным в
5.1.2. Однако синтаксическая полнота модели подлежит проверке на каждой из различных фаз моделирования. Использование компьютерной обработки, анимации или имитации обеспечивают наличие всех входов и создание всех выходов, идентифицированных в модели предприятия и отсутствие любых неописанных или неопределенных процессов, для которых характерны бесконечные циклы и незавершенные окончания.
5.2 Размерность фаз модели предприятия
5.2.1 Фаза модели предприятия
Фазы модели предприятия отражают фазы жизненного цикла развития модели предприятия, которые включают все виды деятельности модели от идентификации до вывода из эксплуатации (или конца срока службы). Четыре представления модели предприятия
(5.3) и три уровня общности
(5.4) рассматриваются на каждой из семи фаз модели предприятия. На каждой фазе определяют соответствующие языковые конструкции моделирования.
Фазы разработки модели предприятия, идентифицированные в среде моделирования, должны соответствовать фазам жизненного цикла в соответствии с ИСО 15704 (подпункты A.3.1 и A.3.2).
Примечание 1 - Вследствие существующих ограничений зависимостей между фазами, соответствующими различным степеням декомпозиции и детализации модели, обычно применяют ссылки на различные фазы модели предприятия как предшествующие, так и последующие. Однако такое применение не следует рассматривать как предполагающее определенную упорядоченность в выполнении фаз.
Семь фаз модели предприятия приведены на рисунке 1, и каждая фаза определена по отдельности в
5.2.2 -
5.2.8.
Рисунок 1 - Представление фазы модели предприятия
Для каждой из первых пяти фаз моделирования предприятия модели, разработанные на предшествующих фазах, трансформируются в новую модель с соответствующей степенью декомпозиции и детализации для этой фазы для получения более точного описания конкретного рассматриваемого предприятия. Такая трансформация осуществляется посредством дополнения новых языковых конструкций моделирования, отвечающих цели моделирования на этом уровне или посредством добавления новых признаков к языковым конструкциям моделирования, уже применяемым на предшествующих фазах моделирования. Шестая фаза модели предприятия представляет применение модели предприятия, а последняя фаза модели предприятия выражает виды деятельности, необходимые для вывода системы из эксплуатации в конце срока ее службы.
На базовом уровне справочный каталог общих языковых конструкций моделирования для выражения описаний моделируемой сущности следует определять для каждой фазы модели предприятия (за исключением области действия домена).
Такие языковые конструкции моделирования затем применяют при создании моделей на каждом частичном и частном уровнях.
На частичном уровне совокупности частичных моделей описывают для каждой фазы модели предприятия (за исключением области действия домена), которая выражает типичные функциональности, информацию, ресурсы и организацию, относящуюся к определенным промышленным сегментам.
Такие модели могут генерировать модели на частном уровне посредством последующего инстанцирования и специализации.
Примечание 2 - Определение частичных моделей может зависеть от достаточности уже определенных требований или опыта, полученного при внедрении компонентов модели с целью идентификации соответствующей концепции (общего представления).
На частичном уровне соответствующую определенную модель конкретного домена предприятия следует описывать для каждой фазы модели предприятия.
Содержание каждой фазы после фазы идентификации домена зависит от содержания предшествующих фаз. Деятельности в каждой фазе должны быть такими, которые необходимы для генерации модели этой фазы и подтверждения приемлемости модели для управляемого перехода к последующим фазам.
Хотя настоящий стандарт не требует, чтобы процесс разработки модели обязательно был последовательным, моделируемые фазы располагают в направлении к большей детализации и конкретизации, следуя от идентификации домена к области действия домена. Процесс разработки модели включает продвижение от абстракций к действительности и от общего к специальному. Тем не менее, поток информации между фазами необязательно должен быть односторонним, то есть от идентификации домена, определения концепции и других к описанию внедрения и области действия домена. На практике может быть необходимо при рассмотрении индивидуальных операций предприятия
(3.28) пересмотреть предшествующие фазы модели предприятия (например, использование ограничений
(3.8) может потребовать пересмотр требований спецификаций, или законодательные требования могут потребовать идентифицировать или определить новые концепции).
В рамках фаз модели предприятия существуют следующие два вида деятельности по разработке модели:
a) Декомпозиция структуры модели. Степень декомпозиции структуры модели определяется необходимостью управления видами деятельности или решениями, принимаемыми соответствующими заинтересованными лицами на определенном этапе в процессе предполагаемого использования модели, например, когда начнется осуществление установленной деятельности, и областью деятельности. Декомпозиция связана с установлением соответствия между уровнем детализации описания и соответствующими ответственностями по принятию решений и управлению, и временными горизонтами.
b) Детализация содержания модели. Степень детализации содержания модели соответствует продвижению через фазы разработки модели по аналогии с установлением требований к проектированию. Детализация содержания касается добавления новых признаков к языковым конструкциям моделирования и/или частичным моделям и добавления более подробной функциональности.
Каждая из разработанных в результате моделей может пересматриваться в процессе разработки для обеспечения соответствия проектным ограничениям и вопросам внедрения, возникающим из последующих фаз модели предприятия. Такие пересмотры допускается выполнять посредством любого числа необходимых итераций.
Примечание 3 - В 5.2.2 -
5.2.8 фаза модели предприятия применяется как качественный определитель для обозначения формы модели предприятия, являющейся выходом (результатом) этой фазы, например модель идентификации домена, модель определения концепции. Однако все они представляют одну и ту же лежащую в основе модель предприятия в соответствии с описанием в
5.1.5.
5.2.2 Идентификация домена
Фаза идентификации домена должна идентифицировать моделируемый домен предприятия с учетом целей бизнеса, входов и выходов, их соответствующих происхождений и назначений, а также базовых функциональности и способностей модели
(3.5).
Примечание - В общем случае, модель, построенную в рамках фазы идентификации домена, описывают конечные пользователи.
Языковые конструкции моделирования, применяемые в рамках фазы идентификации домена, способствуют выражению бизнес целей предприятия в терминах доменов предприятия и связей между доменами, входов и выходов домена, их соответствующих происхождений и назначений. Языковые конструкции моделирования в рамках этой фазы не должны зависеть от любых деталей, касающихся внедрения.
На базовом уровне справочные каталоги представляют общие, характерные языковые конструкции моделирования для описания целей домена и связей домена предприятия с его окружением.
На частичном уровне набор частичных моделей должен описывать типовые домены, имеющие отношение к конкретным промышленным сегментам.
На частном уровне модель идентификации домена описывают, как состоящую из полностью созданных экземпляров языковых конструкций моделирования, определяющих бизнес - цели конкретных доменов предприятия и его связей с окружением.
5.2.3 Определение концепции
Фаза определения концепции определяет бизнес - концепции, облегчающие реализацию бизнес - целей предприятия и области действия домена, включая миссию домена, видение, ценности, стратегии, рабочие концепции, политики, бизнес-планы и т.д., необходимые для достижения основной функциональности и способностей домена предприятия. Модель определения концепции является производной модели идентификации домена.
Примечание - В общем случае, модель, построенную в рамках фазы определения концепции, описывают полностью конечные пользователи.
Языковые конструкции моделирования на стадии фазы определения концепции должны способствовать выражению бизнес-концепций домена предприятия в терминах, связанных с идентифицированным доменом и отношениями между доменами. Языковые конструкции моделирования в рамках этой фазы должны быть независимы от любых деталей, касающихся внедрения.
На базовом уровне справочные каталоги представляют общие, характерные языковые конструкции моделирования для выражения основных концепций домена предприятия.
На частичном уровне набор частичных моделей описывают типовые бизнес-концепции доменов предприятия, принадлежащих конкретным промышленным сегментам.
На частном уровне модель определения концепции описывают, как состоящую из полностью созданных экземпляров языковых модельных конструкций, определяющих бизнес-концепции конкретных доменов предприятия.
5.2.4 Определение требований
Фаза определения требований определяет бизнес-функциональность домена предприятия в терминах бизнес-процессов, деятельности предприятия и их входов и выходов. Это включает комплекс всех функциональных, поведенческих, информационных потребностей и потребностей в способности, включая услуги, производство, управление и контроль.
Модель, построенная на фазе определения требований, является производной модели определения концепции и должна идентифицировать бизнес потребности домена предприятия.
Для обеспечения необходимого и достаточного описания конечные пользователи с помощью инженеров предприятия разрабатывают определение требований.
Языковые конструкции моделирования в рамках этой фазы должны быть независимы от любых деталей, касающихся внедрения.
На базовом уровне справочные каталоги представляют общие, характерные языковые конструкции моделирования для выражения требований доменов предприятия в терминах бизнес-процессов, деятельности предприятия в рамках этих бизнес-процессов, входов и выходов.
На частичном уровне набор частичных моделей должен описывать типовые бизнес-требования и деятельность предприятия в рамках доменов предприятия, относящихся к конкретным промышленным сегментам.
На частном уровне модель проектных требований описывают, как состоящую из полностью созданных экземпляров языковых конструкций моделирования, определяющих бизнес-процессы конкретного домена предприятия.
5.2.5 Технический проект
На фазе технического проекта подробным образом определяют, как выполняются операции домена. Модель технического проекта является производной модели определения требований и для соответствия требованиям домена должна фокусировать внимание на спецификациях процессов домена со всеми их компонентами.
Модель, построенную в рамках фазы технического проекта, разрабатывают инженеры предприятия с привлечением пользователей.
Проектирование задач для выполнения человеком и машиной, относящихся к услугам и продукции, а также к функциям управления и контроля, требуется включить в спецификацию. Проектирование операционных процессов включает идентификацию необходимой информации и ресурсов (включая производство, информацию, обмен информацией, контроль или любую другую технологию).
На этапе разработки модели определяют производительность производства, компоненты информационной технологии, компоненты производственной технологии и роли персонала, а также определяют ограничения, связанные с окружением.
Примечание - Верификация проекта может достигаться при помощи анимации и симуляции модели технического проекта.
Целью фазы технического проекта является также изолирование фазы определения требований от фазы описания внедрения. Фаза технического проекта может в дальнейшем подразделяться на предварительное и детальное проектирование, отражающие различные степени детализации проекта.
На базовом уровне справочные каталоги должны предоставлять общие, характерные языковые конструкции моделирования для определения бизнес-процессов, деятельности предприятия, входов и выходов.
На частичном уровне набор частичных моделей должен описывать проектирование типовых бизнес-процессов и деятельность предприятия в рамках доменов предприятия, относящихся к конкретным промышленным сегментам.
На частном уровне модель технического проекта должна состоять из полностью созданных экземпляров языковых конструкций моделирования, определяющих бизнес-процессы конкретного домена предприятия.
5.2.6 Описание внедрения
На фазе описания внедрения требуется описать информацию, которая необходима для выполнения всех задач в рамках системы операционной деятельности предприятия. Модель описания внедрения является производной модели технического проекта.
Выбор средств для функционирования домена из имеющихся компонентов может привести к отклонениям от технического проекта, выражающимся в превышении или упущении требуемых способностей компонентов информационной и производственной технологий, таких как роли человека, машины и программ. Поэтому описание внедрения начинают с модели технического проекта и изменяют ее содержание во всех случаях, когда внедрение компонентов реальной системы отклоняется от спецификации.
Модель, построенную в рамках фазы описания внедрения, разрабатывают в сотрудничестве специалистов по внедрению систем, пользователей и инженеров предприятия.
После удовлетворительной верификации, гарантирующей наличие необходимых входов и выходов, модель описания внедрения на частном уровне реализуют для операций и делают доступной для ежедневного функционирования и контроля предприятия. Это включает верификацию физической и персональной безопасности, а также удовлетворительных экономических возможностей предприятия.
На базовом уровне справочные каталоги общих языковых конструкций моделирования представляют языковые конструкции моделирования для внедрения бизнес-процессов и деятельности предприятия в рамках этих бизнес-процессов, входов и выходов.
На частичном уровне набор частичных моделей описывает внедрение типовых бизнес-процессов и видов деятельности предприятия в рамках домена предприятия, относящихся к определенным промышленным сегментам.
На частном уровне модель описания внедрения определяют, как состоящую из полностью внедренного комплекса бизнес-процессов конкретного домена предприятия, предназначенного для функционирования.
5.2.7 Функционирование домена
На фазе функционирования домена определяют операционное использование модели, представляющей функционирование домена предприятия. Модель функционирования домена получают из модели описания внедрения. Модель, используемая в рамках фазы функционирования домена, должна содействовать проведению мониторинга и контроля действия домена, а также поддерживать процессы принятия решений. Управление и контроль ресурсами домена осуществляют для проведения процессов, необходимых для выполнения установленной миссии.
Модели функционирования домена применяют только на частном уровне фазы функционирования домена (базовые и частичные уровни среды моделирования на этой фазе не определяют) и представляют при помощи языковых конструкций моделирования, используемых в рамках фазы описания внедрения.
5.2.8 Определение вывода из эксплуатации
На фазе определения вывода из эксплуатации определяют окончательное состояние функционирующей системы для конкретного домена предприятия в конце ее полезного срока службы. Модель определения вывода из эксплуатации является производной модели функционирования домена.
Модель, построенная в рамках определения вывода из эксплуатации, идентифицирует различные задачи и требования к ресурсу, предусмотренные при выводе операционной системы домена из эксплуатации. Такие задачи включают переподготовку, повторное проектирование, рециклинг, консервацию, трансфер, расформирование, демонтаж или утилизацию всей или части операционной системы в конце ее полезного срока службы.
На базовом уровне справочные каталоги обеспечивают общие языковые конструкции моделирования для спецификации бизнес-процессов вывода из эксплуатации, деятельности предприятия в рамках этих процессов, входов и выходов.
На частичном уровне набор частичных моделей описывает типовые бизнес-процессы выводы из эксплуатации и ресурсов для домена предприятия, относящихся к конкретным промышленным сегментам.
На частном уровне модель определения вывода из эксплуатации описывают, как состоящую из полностью внедренного комплекса бизнес-процессов вывода из эксплуатации для конкретного домена предприятия.
5.3 Размерность представления модели предприятия
5.3.1 Представление модели предприятия
Концепция представления модели предприятия является средством, отражающим различные аспекты предприятия, которые описаны в рамках объединенной модели для пользователя или разработчика модели в различных подмножествах (представлениях модели предприятия). Каждое представление модели предприятия содержит подмножество фактов, представленных в объединенной модели и предоставляющих пользователю возможность сконцентрироваться на вопросах, которые заинтересованные лица хотели бы рассмотреть при моделировании предприятия. Набор различных видов представления модели предприятия определяет размерность представления модели предприятия.
Различные представления модели предприятия могут быть доступны, отражая определенные аспекты модели и скрывая другие.
Концепция оценки модели предприятия распространяется на весь жизненный цикл разработки модели предприятия. Любая манипуляция с представлением модели предприятия (любое изменение содержания конкретного представления) отражается в объединенной модели и, следовательно, во всех соответствующих представлениях модели предприятия.
Примечание 1 - Представление модели предприятия не имеет естественной упорядоченности.
Такая среда характеризуется четырьмя представлениями модели предприятия, приведенными на
рисунке 2, которые позволяют сгруппировать содержание модели и выразить его различными способами. Каждое представление сфокусировано на одном важном аспекте деятельности предприятия в рамках выбранного домена предприятия. Четырьмя представлениями модели предприятия являются:
- функциональное представление
(5.3.2) для описания функций предприятия;
- информационное представление
(5.3.3) для описания информации о предприятии, используемой и полученной в процессе функционирования предприятия;
- ресурсное представление
(5.3.4) для описания имущественных средств предприятия, необходимых для его деятельности;
- организационное представление
(5.3.5) для описания организации, организационных взаимосвязей и обязанностей по принятию решений в процессе функционирования предприятия.
Примечание 2 - В дополнение к приведенным выше четырем представлениям любые другие представления, такие как экономическое или представление, связанное с принятием решения, могут быть разработаны на основе базовой модели и ее содержания, как это отражено в приведенных четырех представлениях.
Рисунок 2 - Размерность представления модели предприятия
Концепцию представления модели предприятия распространяют на все фазы модели предприятия. Подобным образом для каждого из четырех представлений модели предприятия должны рассматриваться уровни общности
(5.4.1).
Несмотря на то, что четыре представления модели предприятия описываются в
5.3.2,
5.3.3,
5.3.4 и
5.3.5, их создание и применение полностью определяются разработчиком или пользователем модели. Целью настоящего стандарта не является установление внутреннего содержания или последовательности разработки (использования) процессов. В дополнение к четырем представлениям модели предприятия, определенным в настоящем стандарте, разработчики модели могут создавать дополнительные представления для конкретных нужд пользователей, которые затем допускается использовать любым заинтересованным лицам в своих интересах.
Примечание 3 - Такие дополнительные представления не являются частью настоящего стандарта. Возможные дополнительные представления идентифицированы в ИСО 15704 и других документах.
5.3.2 Функциональное представление
Функциональное представление описывает домен бизнес-процессов предприятия, их функциональность, поведение, входы и выходы. Функциональное представление описывает набор одиночных стадий процессов как совокупность процессов (бизнес-процессов и деятельностей предприятия), структурированных в виде сети осуществляемых действий, отражающих их логическое соединение и взаимозависимости. Функциональное представление отражает поведение системы, взаимозависимости и воздействие элементов в процессе функционирования предприятия.
Также представляют связанные с принятием решений операции менеджмента, преобразующие и поддерживающие действия.
Функциональное представление отражает связи с производственным окружением, поскольку оно учитывает ограничения, входы и выходы. Функциональное представление идентифицирует все сущности предприятия (материал <1>), информацию, ресурсы и управление), необходимые для выполнения функции, как объекты предприятия.
--------------------------------
<1> См.
3.60 для выяснения различий между материалом и ресурсом.
Процессы описывают с помощью применения соответствующих языковых конструкций моделирования, определенных на базовом уровне. Описанные процессы могут включаться в частичные модели, а также в модели конкретных предприятий.
5.3.3 Информационное представление
Информационное представление описывает объекты предприятия, связанные с информацией (как материальные, так и информационные), по мере их использования и производства в операционных процессах предприятия.
Объекты предприятия в информационном представлении описывают с использованием соответствующих языковых конструкций моделирования, определенных на базовом уровне. Описанные объекты могут быть организованы как частичные модели, представляющие типовые информационные модели доменов предприятия, принадлежащих к конкретным промышленным сегментам, а также представляющие модели для конкретных предприятий.
5.3.4 Ресурсное представление
Ресурсное представление описывает имущественные средства (активы) предприятия (людские и технологические компоненты) по мере их применения в ходе функционирования предприятия. Экземпляры ресурсов в последующем приписывают к деятельностям предприятия в соответствии с требуемыми способностями. Ресурсы можно также структурировать в ресурсные модели для таких применений, как управление активами.
Объекты предприятия в ресурсном представлении описывают с использованием соответствующих языковых конструкций моделирования, определенных на базовом уровне. Описанные объекты могут быть организованы как частичные модели, представляющие типовые ресурсные модели доменов предприятия, принадлежащих к определенным промышленным сегментам, а также представляющие модели для конкретных предприятий.
5.3.5 Организационное представление
Организационное представление описывает обязанности и права в рамках домена предприятия. Такое представление обеспечивает сбор и структурирование различных обязанностей (связанных с процессами, материалами, информацией, ресурсами и управлением) на предприятии и включает отображение этих обязанностей по организационным объектам (сущностям) и/или таким организационным группам, как департаменты, отделы и подразделения. Организационное представление также обеспечивает представление обязанностей по связанным с принятием решений видам деятельности в виде связанных с принятием решений структур для проверки согласованности и полноты.
Объекты предприятия в организационном представлении описывают с использованием соответствующих языковых конструкций моделирования, определенных на базовом уровне. Описанные объекты могут быть организованы как частичные модели, представляющие типовые организационные модели доменов предприятия, принадлежащих к определенным промышленным сегментам, а также представляющие модели для конкретных предприятий.
Концепция общности обеспечивает создание справочного каталога для повторного применения общих языковых конструкций моделирования, которые могут быть специализированы и воплощены в модели по отраслям и секторам промышленности (частичные модели) для представления и соответствия общим образцам. Такие общие языковые конструкции моделирования и частичные модели возможно применять (путем инстанцирования и специализации) при разработке моделей для конкретных предприятий.
Определяют следующие три уровня общности, представленные на
рисунке 3:
- базовый уровень;
- частичный уровень и
- частный уровень.

- базовый сегмент;

- частный сегмент;

- не определено в рамках операционной фазы домена
Рисунок 3 - Размерность общности
Указанные уровни общности упорядочиваются таким образом, что частичный уровень представляет специализацию базового уровня, а частный уровень - специализацию частичного. Концепция общности распространяется на все фазы модели предприятия и на все представления модели предприятия.
Справочная часть среды моделирования включает в себя только базовые и частичные уровни. Эти два уровня обеспечивают структуру для определения языковых конструкций моделирования, а частичные модели будут применяться для описания идентифицированного домена предприятия. Частный уровень представляет результаты моделирования, которыми будут модели определенного домена предприятия на различных фазах модели предприятия.
Процесс обособления (конкретизации) обеспечивает переход от базового к частному уровню через промежуточные частичные модели, основанные на промышленном опыте. Обособление выполняется с помощью процесса специализации и инстанцирования общих языковых конструкций моделирования, например, посредством ограничения выбранных признаков языковых конструкций моделирования до конкретных значений.
Специализированная языковая конструкция моделирования наследует свойства одной или более языковых конструкций моделирования: некоторые свойства становятся более специфичными и/или добавляются новые свойства.
Примечание - Целью настоящего стандарта не является установление внутренних механизмов или этапности процесса обособления. Однако методология предусматривает обеспечение упорядоченного перехода от общих или абстрактных языковых конструкций моделирования или частичных моделей к частной модели конкретного предприятия. Применение частичных моделей в качестве промежуточного этапа является идеальным и может быть выполнено только высококвалифицированными и опытными специалистами по моделированию в ограниченных доменах предприятия. Первоначально частные модели будут разрабатываться на основе общих понятий и только после накопления необходимого объема знаний, достаточного для разработки эффективных частичных моделей для скорейшего повторного применения в специфических секторах или на подобных предприятиях крупной компании.
Общий уровень представляет собой совокупность языковых конструкций моделирования, которые могут повторно применяться для создания частичных моделей в соответствии с 5.4.3 и частных моделей для конкретных предприятий в соответствии с
5.4.4. Языковые конструкции моделирования, описанные на данном уровне, широко применяются при представлении домена предприятия.
Частичный уровень должен включать набор частичных моделей, каждая из которых применяется к конкретному виду сегмента промышленности или промышленной деятельности. Частичная модель является повторно применяемой справочной моделью, дающей пользователю возможность удерживать и повторно применять понятия, общие для многих предприятий, и таким образом повышать эффективность моделирования. Частичным моделям требуется адаптация к требованиям конкретных предприятий.
Частичные модели должны создаваться на основе языковых конструкций моделирования, формируемых на общем уровне, и/или на основе других частных моделей. Они могут в дальнейшем использоваться в качестве экземпляра для создания моделей на частном уровне, представляя процессы и составные части системы, ограничения, правила, услуги, функции и протоколы.
| | ИС МЕГАНОРМ: примечание. В официальном тексте документа, видимо, допущена опечатка: имеется в виду п. 5.4.4, а не п. 5.4.5. | |
Примечание 1 - По прогнозам предполагается, что частичные модели станут первостепенным средством, посредством которого языковые конструкции моделирования инкапсулируют потребности промышленности и, таким образом, обеспечат наличие более реального и эффективного инструмента для конкретного предприятия. В настоящее время они не являются завершенными моделями для конкретных предприятий
(5.4.5) и, как правило, распространяются на широкий круг промышленных секторов, организаций компании и/или производственных стратегий.
Частичная модель включает типовые структуры для таких различных категорий, как сектора промышленности (например, аэрокосмическая, автомобильная, электронная), размер компании, национальные изменения или типовые структуры для прототипов видов деятельности компании, например, закупки или автоматизированное проектирование продукции. Частичные модели могут также определяться в виде иерархических структур, представленных на
рисунке 4, и распространяться на все или часть фаз модели предприятия (за исключением функционирования домена) и все представления модели предприятия в соответствии с
5.2 и
5.3.
Примечание 2 - Множество частичных моделей, например, "поставщиков в автомобильной промышленности", может в дальнейшем обособляться (конкретизироваться) в виде подмножества моделей в соответствии с размером предприятия и далее в виде еще более мелких подмножеств в соответствии с типом производства. Частичные модели можно также создавать и повторно применять в рамках предприятия для выполнения общих производственных процессов. Другим видом частичной модели является множество функций, информации или ресурсных структур (в зависимости от рассматриваемого представления модели предприятия). Требования к таким частичным структурам будут со временем возрастать.
Рисунок 4 - Роль частичных моделей (пример)
Частный уровень распространяется только на один конкретный домен предприятия и включает в себя всю необходимую информацию о предприятии в виде, который может использоваться пользователем непосредственно для идентификации, установления требований для внедрения, эксплуатации и позднее - для вывода предприятия из эксплуатации.
Примечание - Частные модели могут формироваться из существующих частичных моделей, которые могут изменяться для соответствия потребностям конкретного предприятия и дополняться применением общих языковых конструкций моделирования, доступных на общем уровне. Частные модели могут также формироваться исключительно с помощью языковых конструкций моделирования, созданных на общем уровне, если такие частичные модели еще не разработаны.
5.5 Графическое представление
| | ИС МЕГАНОРМ: примечание. В официальном тексте документа, видимо, допущена опечатка: имеются в виду п.п. 5.2 - 5.4, а не п.п. 5.3 - 5.5. | |
Представления, описанные в
5.3 -
5.5, приведены на
рисунках 1 -
3. Полный обзор среды моделирования представлен на рисунке 5. В нем используется подход представления различных размерностей в качестве независимых осей координат, приведенный в
A.2.

- базовый сегмент;

- частный сегмент;

- не определено в рамках операционной фазы домена
Рисунок 5 - Обзор среды моделирования предприятия
6 Требования к моделям предприятий и методологиям моделирования
Модель соответствует настоящему стандарту, если:
a) модель предприятия содержит функциональное представление и информационное представление,
b) модель предприятия содержит ресурсное представление или необходимую информацию для построения ресурсного представления,
c) модель предприятия содержит организационное представление или необходимую информацию для построения организационного представления.
Методология моделирования соответствует настоящему стандарту, если:
d) модель предприятия, разработанная на основе методологии моделирования, сама соответствует настоящему стандарту,
e) методология моделирования включает в себя фазы модели предприятия, и возможно отличить различные проявления модели, соответствующие каждой фазе,
f) методология моделирования обеспечивает вывод частичных и частных моделей из общих языковых конструкций моделирования и контролируемое дополнение общих языковых конструкций моделирования в справочный каталог,
g) методология моделирования отражает изменения содержания для всех соответствующих представлений модели предприятия.
Декларация о соответствии должна включать в себя либо декларацию о полном соответствии требованиям
раздела 5, либо декларацию о частичном соответствии, которая ясно определяет области несоответствия.
Рекомендуется, чтобы модель предприятия также включала декларацию о полноте и соответствии или нечто другое в соответствии с ИСО 15704, а также демонстрацию соответствия, например, на основе исследования развития конкретного большого предприятия. Это исследование должно включать все фазы на примере содержания модели, цели и применения, представленного на рисунке A.9 ИСО 15704, включая указание на роли людей, а также аспекты безопасности и экономические аспекты для удовлетворения потребителей.
(справочное)
МОДЕЛИ ПРЕДПРИЯТИЯ, СРЕДЫ И ЯЗЫКИ МОДЕЛИРОВАНИЯ
A.1 Модели
Модели представляют собой описание основных и связанных с ними частей домена, которые не копируют реальность, однако являются ограниченными областью применения приближениями рассматриваемой реальности. Соответствующая степень подробного представления модели определяется ее предполагаемым назначением, то есть - целью модели. Реальный мир в контексте настоящего стандарта ограничивается областью деятельности, выбранной специалистом по моделированию, и является, как правило, частью всего предприятия, включая в качестве составных частей людские ресурсы, капитал, оборудование, процессы, политику и связи (отношения) с внешней средой. Полное описание любой модели включает информацию о ее цели, допущения и ограничения.
Модели предприятий являются моделями самих предприятий или их частей. Они относятся к реальному миру (предприятию) через восприятие наблюдателей, которые могут быть разработчиками моделей (специалистами по моделированию предприятий) или пользователями моделей. Цель наблюдателя в рамках жизненного цикла определяет соответствующий уровень абстрагирования, степень декомпозиции (разложения) и детализации, а также аспекты модели предприятия, которые рассматриваются наблюдателем как значительные. Таким образом, для каждой фазы жизненного цикла может потребоваться рассмотрение различных понятий, различной степени детализации и различных представлений модели предприятия.
Примечание - Методологические процессы, которые не предусмотрены самой структурой среды, не являются предметом рассмотрения настоящего стандарта. Однако в приложении A к ИСО 15704 отмечается, что методология инжиниринга предприятия определяет на основе определенной прагматической цели, какую модель создать и какой язык моделирования или формализм использовать для описания этой модели.
Для обеспечения правильного использования модели в процессе работы предприятия, модели предприятия должны быть завершенными, последовательными и предоставлять возможность для выделения проблем, представляющих наибольший интерес. Следовательно, представляется целесообразным структурировать модели предприятия с учетом различных точек зрения, аспектов и детализации в рамках среды, охватывающей соответствующее концептуальное пространство. Точки зрения соответствуют перспективе, принятой наблюдателем при соотнесении определенного значения и значимости тому, что находится под наблюдением.
Среда моделирования предприятия может быть построена на основе аспектов и точек зрения с целью снижения сложности рассматриваемых сущностей. Существует множество аспектов и точек зрения, которые необходимо принимать во внимание для представления коммерческих деятельностей, и их организация и управление ими требуют наличия многомерной среды моделирования. Помимо прочего возможные размерности среды для промышленных применений могут включать размерности общности, вида отрасли промышленности, типа продукции и функции предприятия. Любая из этих размерностей может быть отдельной от остальных, однако большинство потенциальных размерностей взаимосвязаны, и моделирование не является завершенным без учета этих взаимосвязей. Практический опыт работы с ENV 40003, как указано в ИСО 15704, подтвердил, что для моделирования производственных предприятий достаточным является трехмерное представление. Именно такой подход принят в настоящем стандарте.
Общепринятой практикой является представление различных предметных размерностей по различным осям как в
5.2,
5.3 и
5.4, что позволяет анализировать различные оси по отдельности и указывать зависимости в пространстве, определенном комбинацией используемых осей. Это представление также позволяет разделить объем информации на значимые сегменты и таким образом обеспечить наличие концептуальных категорий в рамках размерности.
Примечание - Размерности среды не имеют, как правило, свойств, соответствующих геометрическим размерам. Используя статистические термины, можно сказать, что используют номинальные шкалы (различающиеся только наименованиями категорий) или порядковые шкалы (упорядоченные/сортированные), однако шкалы с интервалами и относительные шкалы не применяют.
Оси являются независимыми в том смысле (за исключением приведенных ниже), что для любой комбинации трех концептуальных размерностей, определяющих некоторый ряд моделируемых сущностей, допускается рассматривать связанные с ними моделируемые сущности, которые:
- находятся на предшествующей фазе (за исключением идентификации домена) или последующей фазе (за исключением определения вывода из эксплуатации) процесса разработки модели, соответствующего определенным фазам жизненного цикла
(5.2);
- имеют различные модельные точки зрения, соответствующие различным критериям или представлениям
(5.3);
- являются более или менее обобщенными или специализированными (за исключением функционирования домена), определяя, таким образом, степень общности
(5.4).
Концептуальное пространство, определенное совокупностью этих трех измерений, не должно быть полностью населено.
Пример - Общий и частичный уровни не определены для фазы моделирования предприятия функционирования домена (5.2.7).
A.3 Языки моделирования и языковые конструкции моделирования
Стандартные языки моделирования предприятия, разработанные в соответствии с настоящим стандартом, обеспечивают унификацию содержания моделей и, следовательно, повышают степень понимания моделей между организациями и отраслями промышленности. Такие языки упрощают создание моделей бизнес-процессов и повышают эффективность моделирования.
Указанные выше языки моделирования состоят из ряда языковых конструкций моделирования, обеспечивающих общую семантику, и облегчающих унификацию содержаний модели. Адаптация таких общих языковых конструкций моделирования к языкам различных заинтересованных участников, соответствующая каждой фазе разработки модели, может потребовать наличия различных представлений на определенных фазах модели предприятия, но без изменения используемой базовой семантики.
Языковые конструкции моделирования могут быть специализированы и/или организованы в структуры для конкретной цели (как частичные модели, см.
5.4.3), например, для отрасли промышленности или определенного вида деятельности предприятия (например, обслуживания). В свою очередь такие структуры и/или общие языковые конструкции моделирования допускается применять для разработки определенных моделей для конкретного предприятия.
(справочное)
ПРИМЕНЕНИЕ СРЕДЫ МОДЕЛИРОВАНИЯ ПРЕДПРИЯТИЯ
B.1.1 Общая информация
Среда моделирования предприятия, представленная на
рисунке 5, является ориентиром для разработчиков моделей и инструментов. Она обеспечивает прохождение через различные фазы процесса моделирования домена предприятия и создание архитектуры инструментов моделирования, необходимой для поддержки усилий разработчиков моделей по созданию моделей доменов предприятия.
B.1.2 Поддержка разработчиков модели предприятия
В качестве руководства для разработчиков модели среда моделирования предоставляет:
a) до семи фаз модели предприятия, которые поддерживают моделирование в течение всего жизненного цикла сущности (домена предприятия), подлежащего моделированию, от идентификации до конечной фазы срока службы или вывода из эксплуатации;
b) минимум четыре представления модели предприятия, которые позволяют пользователю рассматривать только часть модели, представляющую для него особый интерес, или определенную ее рабочую область и таким образом снижать сложность всей модели;
c) определение средств для выражения содержания модели (язык моделирования, включая частичные модели и методологию моделирования, которые включены в инструменты моделирования).
B.1.3 Поддержка разработчиков инструментов модели предприятия
В качестве руководства для разработчиков модели среда моделирования обеспечивает:
a) до семи фаз модели предприятия, которые позволяют увязать инструменты с интересами и проблемами различных заинтересованных лиц, которые задействованы в течение каждой фазы всего жизненного цикла объекта от идентификации до конечной фазы срока службы или вывода из эксплуатации:
b) минимум четыре представления модели предприятия, подкрепляемые соответствующим инструментарием, позволяя, таким образом, пользователю оценивать только часть модели, представляющей для него особый интерес или относящейся к определенной области деятельности и, как следствие, упрощать сложность всей модели;
c) общую структуру (размерность общности) для поддержки инструментария (справочной архитектуры с языком моделирования и методологией) и созданную в результате модель предприятия.
Совместимые средства моделирования должны обеспечить поддержку среды моделирования, а база данных должна быть структурирована в соответствии со справочной архитектурой (общий и частичный уровни) и определенный уровень модели. Все уровни общности и фазы модели предприятия должны обеспечить описание представлений модели предприятия. Это означает, что языковые конструкции моделирования должны быть идентифицированы для выбранного представления, как показано на
рисунках B.2 -
B.6.
B.2 Применение фаз модели предприятия
B.2.1 Связи между фазами модели предприятия
Общее содержание фаз моделирования предприятия определено в
5.2. Однако связи между фазами модели предприятия определены в соответствии с общими правилами разработки модели.
Процесс разработки модели представляет собой несколько видов деятельности, выполняемых в ходе моделирования, и может быть объектом работы специалистов - разработчиков модели (например, создателей инструментария) и/или пользователей модели. Эти виды деятельности относятся к созданию определенных или всех связей, имеющих отношение к разработке, которые определены в перечислениях a) -
c):
a) связи между языковыми конструкциями моделирования на общих уровнях:
языковые конструкции моделирования на каждой фазе моделирования предприятия повторно применяются на последующих фазах. Все языковые конструкции моделирования наследуют предыдущее содержание фазы моделирования и улучшаются на последующих фазах моделирования в соответствии с изменениями на последующих фазах моделирования (определенными специалистами);
b) связи между моделями на частичных уровнях:
частичные модели на каждой фазе моделирования становятся частичными моделями на последующих фазах, улучшая свои отдельные языковые конструкции моделирования в соответствии с содержанием соответствующих языковых конструкций моделирования и/или типов конструкций, определенных на общем уровне (пользователями и специалистами);
c) связи между моделями на частных уровнях:
частные модели на каждой фазе моделирования становятся частными моделями на последующих фазах, улучшая свои конкретные частные модели и/или языковые конструкции моделирования в соответствии с соответствующим содержанием частичного и общего уровня (выполняется пользователями).
B.2.2 Применение фаз модели предприятия. Пример
На следующем примере (идентичном рисункам 2 - 3
[24]) рассматривают фазы модели предприятия используемой среды моделирования. В нем идентифицируют информацию, которая должна применяться и создаваться при выполнении задач на различных фазах модели при подготовке "Мастер плана" эталонной модели архитектуры предприятия по Пердью (PERA). Подготовительная часть среды моделирования, ориентирующаяся, главным образом, на частный уровень, представлена на рисунке B.1.
Рисунок B.1 - Разработка требований предприятия
На
рисунке B.1 представлено (с некоторыми изменениями терминологии):
- на фазе идентификации домена (именуемой "идентификация") представлено назначение домена предприятия (именуемого "бизнес-сущность предприятия");
- на фазе определения концепции (именуемой "фаза концепции") представлена идентификация миссии домена, видения и ценностей для идентифицированного домена предприятия и применение регуляторной и бизнес-информации для выработки политики домена;
- на фазе определения требований (именуемой "фаза определения") представлено применение этих политик, усиленное другой информацией для определения требований домена на предварительном и более детализированном уровне.
| | ИС МЕГАНОРМ: примечание. В официальном тексте документа, видимо, допущена опечатка: имеется в виду раздел B.3, а не раздел B.2.3. | |
Описание фаз модели с точки зрения пользователя представлено в
таблице B.1. Содержание различных фаз модели, представленных на
рисунках B.2 -
B.6 (раздел B.2.3), приведено во второй колонке.
В
таблице B.1 также показано различие между фазами определения требований и технического проекта. Если требуемые возможности определены по различным видам деятельности в модели определения требований, соответствующие ресурсы установлены в модели технического проекта. Кроме того, представления объекта <1>, идентифицированные с помощью входных и выходных данных для различных видов деятельности, будут улучшены на фазе технического проекта; в частности, информация, относящаяся к срокам и издержкам, является основным объектом рассмотрения модели технического проекта. Информация, относящаяся к статусу, будет также рассматриваться в рамках этой последней модели.
--------------------------------
<1> Термин "представление объекта" описывает подмножество признаков объекта, валидных в конкретный интервал времени.
В общем, частные модели на каждой фазе моделирования предприятия становятся определенными моделями более низкого уровня на последующих фазах, улучшая свои индивидуальные частичные модели и/или языковые конструкции моделирования в соответствии с содержанием частичного и общего уровней.
Таблица B.1
Фазы среды моделирования.
Пример жизненного цикла домена предприятия
Фаза модели | |
1 Идентификация домена | Домен предприятия: обработка заказа. Границы: - входные данные домена: заказ потребителя, части; - выходные данные домена: продукт, заказ поставщика. Происхождение и назначение входов и выходов: - потребитель, поставщик |
2 Определение концепции | Миссия домена, видение и ценности, эксплуатационная политика. |
3 Определение требований | Процесс: производственный процесс, административный процесс со всеми видами деятельности |
Входные данные деятельности (EA4): - функция: части, закупленные части; - управление: заказ заводского цеха; - способность: сборка. | Выходные данные деятельности (EA4): - функция продукта b; - управление: не используется; - способность: не используется. |
- объект предприятия: часть, продукт, рынок, заказ, отчет; - представление объекта: часть, закупленная часть, продукт. - набор ресурсов: заводской цех, сборочный цех, обрабатывающий центр, контролер, оператор; - представление объекта: сборочный цех, статус сборочного цеха. - организационный объект: предприятие, департамент, член, центр принятия решений, перспектива планирования; - департаменты: заводской цех, разработки продукта, планирования производства, закупок, продаж; - член: контролер, оператор; - перспектива планирования: месяц, неделя, день |
4 Технический проект | Процесс: производственный процесс, административный процесс со всеми видами деятельности. |
Входные данные деятельности (EA4): - функция: части, закупленные части; - управление: заказ заводского цеха; - ресурс: ресурс сборки. | Выходные данные деятельности (EA4): - функция продукта; - управление: статус деятельности; - ресурс; статус ресурса. |
- объект предприятия: часть, продукт, рынок, заказ, отчет; - представление объекта: часть, закупленная часть, продукт. - объект ресурса: заводской цех, сборочный цех, машинный цех, контролер, оператор; - представление объекта: сборочный цех, статус сборочного цеха. - организационный объект: предприятие, департамент, член, центр принятия решений, перспектива планирования; - департамент: ремонта, разработки продукта, планирования производства, закупки, продажи; - член: контролер, оператор; - перспектива планирования: месяц, неделя, день |
5 Описание внедрения | Модель технического проекта, измененная отклонениями при внедрении от технического проекта |
6 Функционирование домена | Эксплуатация модели домена (выпущенная модель описания применения). |
7 Определение вывода из эксплуатации | Модель домена, измененная для определения состояния конца срока службы компонентов домена предприятия. |
B.3 Применение представлений при разработке модели
B.3.1 Пример обработки заказа
Настоящий пример обработки заказа показывает применение концепции "представление" с учетом четырех представлений, определенных в настоящем стандарте, функционального, информационного, ресурсного и организационного представления
(5.3).
Примечание - Далее пример приведен из
[13].
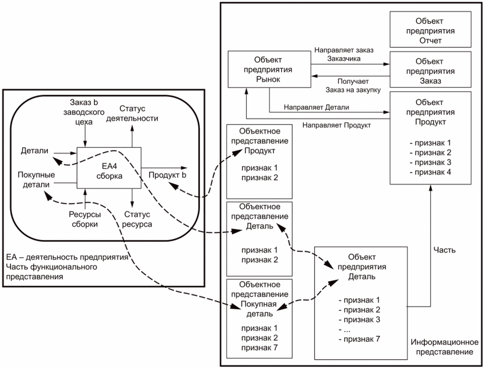
Пример, приведенный на рисунке B.2, представлен в виде схемы представления отношений между объектами, представляющей процесс обработки заказа на производственном предприятии.
Рисунок B.2 - Представления модели для обработки заказа
Функциональное представление включает операционные процессы (производство и администрирование). Связанные с ними виды деятельности обычно представляют в виде сетей деятельностей, связанных заранее определенным контрольным потоком, использующим наборы поведенческих правил. В целях упрощения эти процессные сети представляют в виде прямоугольных рамок, именуемых "деятельности", как показано на
рисунках B.3 -
B.6, для получения более подробной информации (по отдельным представлениям).
Входные и выходные данные представлены и структурированы в информационном представлении. Объекты предприятия, используемые в обработке заказа, организованы в совокупность объектов (рынок, заказ, продукт и отчет), которые состоят из других объектов. Различные объекты предприятия и их составляющие связаны с другими объектами в одних и тех же или других представлениях. Такие связи указывают при помощи направленных соединений между различными объектами.
В ресурсном представлении необходимые ресурсы идентифицируют, а также организуют в составные структуры (заводской цех), которые могут унаследовать организационную структуру предприятия (заводской цех является департаментом). Людские ресурсы (контролер и оператор) как члены департамента (ремонтный цех) также связаны с организационным представлением.
Организационное представление включает связи между различными организационными объектами на предприятии и идентифицирует их обязанности. Такие обязанности могут быть на различных уровнях организации и, как правило, выполняются членами организационного объекта (сущности), уполномоченного принимать решения.
Понятие GRAI
[12] центров принятия решений распространяется на аспект принятия решений с помощью идентификации временных горизонтов различных центров принятия решений, которые качественно оценивают аспект планирования принятия решений.
Рассмотрение индивидуальных представлений приведено в разделах B.3.2 -
B.3.5 (см.
рисунки B.3 -
B.6).
B.3.2 Функциональное представление
Функциональное представление, наглядно иллюстрирующее процесс обработки заказа, приведенный в
B.3.1, приведено на рисунке B.3. Два из трех идентифицированных доменов (заказчик и поставщик) далее не детализируются, однако обеспечивают представление входных данных (заказ, детали) для получения выходных данных (продукт, счет-фактура, заказ поставщика) рассматриваемого домена предприятия. Последнее включает два процесса (администрирование, производство), идентифицированные в функциональном представлении в предыдущем разделе.
Рисунок B.3 - Функциональное представление
для обработки заказа
Разложение одного или двух процессов приводит к сети из четырех видов деятельности предприятия, показанных в центральной части
рисунка B.3. В нижней части
рисунка B.3 представлены связи с объектами информационного и ресурсного представления, которые идентифицированы как входные и выходные данные деятельности предприятия. Не показаны связи с организационным представлением, установленные через ответственности персонала или идентификацию организационных аспектов (заводской цех, рассматриваемый как совокупность департамента и центра принятия решений).
B.3.3 Информационное представление
В качестве иллюстрации информационного представления на рисунке B.4 приведен пример обработки заказа. На рисунке B.4 показаны взаимосвязи между информационным и функциональным представлениями с использованием только функциональных входов (детали и закупленные детали) и выходов (продукт b) для сборочной деятельности.
Рисунок B.4 - Информационное представление обработки заказа
Вся информация, использованная и полученная в результате деятельности, является множеством объектов предприятия. "Детали" и "продукт" представлены в информационном представлении как объекты или проекции объектов (объектное представление CIMOSA
[13]). Как показано на
рисунке B.2, объект предприятия "деталь" является частью объекта предприятия "продукт". Для оставшейся части информационного представления на
рисунке B.4 представлены только составные объекты и их связи.
Понятие объектного представления требует многократного использования информации, как указано в объектных представлениях, полученных из компонента "часть объекта предприятия" (обе проекции объекта используют атрибуты 1 и 2). Однако все проекции объекта носят временный характер, что означает, что они существуют только вместе с экземпляром вида деятельности предприятия, а чрезмерный объем информации не влияет на согласованность общей информационной модели.
Информационное представление можно использовать двумя различными способами, представленное связями в виде двух стрелок.
a) Необходимые проекции объекта можно идентифицировать в соответствии с потребностями операционной деятельности, а объекты предприятия собираются из множества проекций объектов, идентифицированных в ходе моделирования.
b) Проекции объектов выбираются из предварительно определенных объектов предприятия.
Опция
b) представляет собой предпочтительный способ обеспечения согласованности модели и базы знаний предприятия.
B.3.4 Ресурсное представление
Ресурсное представление приведено на рисунке B.5 с использованием того же примера обработки заказа. На рисунке B.5 идентифицируют связи между ресурсным и функциональным представлениями с использованием только ресурсов сборочной деятельности. В данном случае снова применяется понятие "объектное представление" (CIMOSA
[13]). Как уже приводилось на
рисунке B.2, ресурсный объект "Сборочный цех" вместе с людскими и производственными ресурсами является частью объекта "Заводской цех".
Рисунок B.5 - Ресурсное представление для обработки заказа
Объектное представление ресурсов сборки описывает возможности самого цеха, одну - для ресурсов сборки и одну - для статуса цеха после завершения сборки. Последняя возможность обеспечивает получение информации о продолжительности работы, сроках службы критических компонентов и идентифицирует необходимые работы по обслуживанию. Другим объектом ресурса является оператор, участвующий в сборке. Объектные представления для оставшихся ресурсных возможностей и статуса ресурса также обеспечены, но не показаны на
рисунке B.5.
Ресурсное представление может также применяться двумя различными способами, указанными различными линиями со стрелками на концах.
a) Необходимые проекции объекта можно идентифицировать в соответствии с производственными видами деятельности, а ресурсные объекты собираются из множества проекций объекта, идентифицированных в ходе моделирования.
b) Проекции объекта выбирают из предварительно определенных объектов предприятия.
Опция
b) представляет собой предпочтительный способ обеспечения согласованности модели и базы знаний предприятия.
B.3.5 Организационное представление
Организационное представление, иллюстрирующее пример обработки заказа, приведено на рисунке B.6. Начиная с общего понятия, представленного в нижнем левом углу
рисунка B.2, обязанности различных департаментов и их членов указываются для объектов или объектных представлений в других представлениях CIMOSA
[13] (функциональных, информационных и ресурсных).
Рисунок B.6 - Организационное представление
для обработки заказа
В нижнем правом углу
рисунка B.6 сетку GRAI (4) применяют для представления связей между различными центрами принятия решений (указано стрелкой). Центры принятия решений упорядочены в сетке в соответствии с продолжительностью их перспектив планирования и соответствующим периодом, необходимым для пересмотра решения.
(справочное)
СВЕДЕНИЯ О СООТВЕТСТВИИ ССЫЛОЧНЫХ МЕЖДУНАРОДНЫХ СТАНДАРТОВ
НАЦИОНАЛЬНЫМ СТАНДАРТАМ
Таблица ДА.1
Обозначение ссылочного международного стандарта | Степень соответствия | Обозначение и наименование соответствующего национального стандарта |
ISO 15704:2019 | IDT | ГОСТ Р ИСО 15704-2022 "Моделирование и архитектура предприятий. Требования к стандартным архитектурам и методологиям предприятия" |
Примечание - В настоящей таблице использовано следующее условное обозначение степени соответствия стандарта: - IDT - идентичный стандарт. |
[1] | ENV 12204:1996, Advanced Manufacturing Technology - Systems Architecture - Constructs for Enterprise Modelling |
[2] | ENV 40003:1990, Computer integrated manufacturing - Systems architecture - Framework for enterprise modelling |
[3] | ISO/TR 10314-1:1990, Industrial automation - Shop floor production - Part 1: Reference model for standardization and a methodology for identification of requirements (Автоматизация промышленная. Производительность производственных площадей. Часть 1. Эталонная модель стандартизации и методология идентификации требований) |
[4] | ISO 14258:1998, Industrial automation systems - Concepts and rules for enterprise models (Системы промышленной автоматизации. Концепции и правила для моделей промышленных предприятий) |
[5] | ISO/IEC 15288:2002, Systems engineering - System life cycle processes (Системотехника. Процессы жизненного цикла системы) |
[6] | ISO/IEC TR 15504-2:1998, Information technology - Software process assessment - Part 2: A reference model for processes and process capability (Информационные технологии. Оценка процессов, касающихся программного обеспечения. Часть 2. Эталонная модель процессов и характеристика процесса) |
[7] | ISO/IEC 15414:2002, Information technology - Open distributed processing - Reference model - Enterprise language (Информационные технологии. Открытая распределенная обработка. Эталонная модель. Корпоративный язык) |
[8] | ISO 15531-1:2004, Industrial automation systems and integration - Industrial manufacturing management data - Part 1: General overview (Системы промышленной автоматизации и интеграция. Управляющая информация промышленным производством. Часть 1. Общий обзор) |
[9] | AMICE, CIMOSA - Open System Architecture for CIM. 2nd edn. Berlin: Springer-Verlag. ISBN 0 387 56256 7, 1993 |
[10] | BERNUS, P. and NEMES, L. The Contribution of GERAM to Consensus in the Area of Enterprise Integration, in KOSANKE and NELL, pp 175 - 189, 1997 |
[11] | BERNUS, P. et al. eds. Architectures for Enterprise Integration. Chapman and Hall, London ISBN 0 412 73140 1, 1996 |
| CHEN, D. and DOUMEINGTS, G. The GRAI-GIM reference model, architecture and methodology, in Bernus, P. et al., eds. Architectures for Enterprise Integration, Chapman and Hall, London ISBN 0 412 73140 1, 1996 |
| CIMOSA ASSOCIATION, CIMOSA - Open System Architecture for CIM: Technical Baseline, Version 3.2, 1996 <1> |
[14] | DOUMEINGTS, G., VALLESPIR, B. and CHEN, D. Decision modelling GRAI grid, in BERNUS, P., MERTINS, K. and SCHMIDT, G., eds. Handbook on architecture for Information Systems, Berlin, Springer-Verlag, 1998 |
[15] | KOSANKE, K. and NELL, J.G. Standardization in ISO for enterprise engineering and integration, in Computers in Industry, 40 (1999) pp. 311 - 319, Elsevier Science B.V., Amsterdam, 1999 |
[16] | KOSANKE, K. and NELL, J.G., eds., Enterprise Engineering and Integration: Building International Consensus. In: Proceedings of ICEIMT 97, Research Reports Esprit, Berlin, Springer-Verlag, ISBN 3 540 63402 9, 1997 |
[17] | KOSANKE, K., VERNADAT, F.B. and ZELM, M. CIMOSA: Evolution and Applications in Enterprise Engineering and Integration. Computers in Industry, Elsevier, 1999, vol. 40, No. 2 - 3 |
[18] | ORTIZ, A., LARIO, F. and ROS, L. Enterprise Integration - Business Process Integrated Management, in KOSANKE, K., VERNADAT, F.B. and ZELM, M., 1999 pp. 311 - 319 |
[19] | PETRIE, C.J., Jr., ed. Enterprise Integration Modelling. Proceedings of the 1st International Conference (ICEIMT 92). MIT Press, Cambridge, MA, ISBN 0 262 66080 6, 1992 |
[20] | SCHEER, A.-W. Business Process Engineering - Reference Models for Industrial Enterprises, Berlin, Springer-Verlag, 1994 |
[21] | SCHEER, A.-W. ARIS - Business Process Frameworks. 2nd edn., Berlin, Springer-Verlag. ISBN 3 540 658I 3, 1999 |
[22] | SOWA, J.F. and ZACHMAN, J.A. Extending and formalizing the framework for information systems architecture, IBM Systems Journal, 1992, vol. 31, No. 3 4 |
| VERNADAT, F.B. Enterprise Modelling and Integration - Principles and Applications, Chapman and Hall, London, ISBN 0 412 60550 3, 1996 |
| WILLIAMS, T.J., RATHWELL, G.A. and LI HONG, eds. A Handbook on Master Planning and Implementation for Enterprise Integration Programmes. Report 160, Purdue Laboratory for Applied Industrial Control, Purdue University, W. Lafayette, IN, 1996 |
--------------------------------
<1> Available from www.cimosa.de.
УДК 656.072:681.3:006.354 | |
Ключевые слова: системы промышленной автоматизации, интеграция предприятия, жизненный цикл систем, управление производством, среда моделирования |