Главная // Актуальные документы // ГОСТ Р (Государственный стандарт)
СПРАВКА
Источник публикации
М.: ФГБУ "РСТ", 2022
Примечание к документу
Документ введен в действие с 01.01.2023.
Название документа
"ГОСТ Р 70412-2022. Национальный стандарт Российской Федерации. Изделия кондитерские. Руководящие указания по установлению и подтверждению сроков годности"
(утв. и введен в действие Приказом Росстандарта от 20.10.2022 N 1163-ст)

"ГОСТ Р 70412-2022. Национальный стандарт Российской Федерации. Изделия кондитерские. Руководящие указания по установлению и подтверждению сроков годности"
(утв. и введен в действие Приказом Росстандарта от 20.10.2022 N 1163-ст)


Содержание


Утвержден и введен в действие
Приказом Федерального агентства
по техническому регулированию
и метрологии
от 20 октября 2022 г. N 1163-ст
НАЦИОНАЛЬНЫЙ СТАНДАРТ РОССИЙСКОЙ ФЕДЕРАЦИИ
ИЗДЕЛИЯ КОНДИТЕРСКИЕ
РУКОВОДЯЩИЕ УКАЗАНИЯ ПО УСТАНОВЛЕНИЮ
И ПОДТВЕРЖДЕНИЮ СРОКОВ ГОДНОСТИ
Confectionery. Guidelines for setting
and confirming expiration dates
ГОСТ Р 70412-2022
ОКС 67.060,
67.140.30,
67.180.10,
67.190
Дата введения
1 января 2023 года
Предисловие
1 РАЗРАБОТАН Всероссийским научно-исследовательским институтом кондитерской промышленности - филиалом Федерального государственного бюджетного научного учреждения "Федеральный научный центр пищевых систем им. В.М. Горбатова" РАН (ВНИИКП - филиал ФГБНУ "ФНЦ пищевых систем им. В.М. Горбатова" РАН)
2 ВНЕСЕН Техническим комитетом по стандартизации ТК 149 "Кондитерские изделия"
3 УТВЕРЖДЕН И ВВЕДЕН В ДЕЙСТВИЕ Приказом Федерального агентства по техническому регулированию и метрологии от 20 октября 2022 г. N 1163-ст
4 ВВЕДЕН ВПЕРВЫЕ
Правила применения настоящего стандарта установлены в статье 26 Федерального закона от 29 июня 2015 г. N 162-ФЗ "О стандартизации в Российской Федерации". Информация об изменениях к настоящему стандарту публикуется в ежегодном (по состоянию на 1 января текущего года) информационном указателе "Национальные стандарты", а официальный текст изменений и поправок - в ежемесячном информационном указателе "Национальные стандарты". В случае пересмотра (замены) или отмены настоящего стандарта соответствующее уведомление будет опубликовано в ближайшем выпуске ежемесячного информационного указателя "Национальные стандарты". Соответствующая информация, уведомление и тексты размещаются также в информационной системе общего пользования - на официальном сайте Федерального агентства по техническому регулированию и метрологии в сети Интернет (www.rst.gov.ru)
1 Область применения
Настоящий стандарт устанавливает порядок подтверждения (обоснования) сроков годности кондитерских изделий стандартным (нормальные испытания), ускоренным и сокращенным методами с целью установления изготовителем сроков годности кондитерских изделий.
Настоящий стандарт не распространяется на специализированную продукцию, в том числе на продукцию для детского питания.
2 Нормативные ссылки
В настоящем стандарте использована нормативная ссылка на следующий стандарт:
ГОСТ Р 53041 Изделия кондитерские и полуфабрикаты кондитерского производства. Термины и определения.
Примечание - При пользовании настоящим стандартом целесообразно проверить действие ссылочных стандартов в информационной системе общего пользования - на официальном сайте Федерального агентства по техническому регулированию и метрологии в сети Интернет или по ежегодному информационному указателю "Национальные стандарты", который опубликован по состоянию на 1 января текущего года, и по выпускам ежемесячного информационного указателя "Национальные стандарты" за текущий год. Если заменен ссылочный стандарт, на который дана недатированная ссылка, то рекомендуется использовать действующую версию этого стандарта с учетом всех внесенных в данную версию изменений. Если заменен ссылочный стандарт, на который дана датированная ссылка, то рекомендуется использовать версию этого стандарта с указанным выше годом утверждения (принятия). Если после утверждения настоящего стандарта в ссылочный стандарт, на который дана датированная ссылка, внесено изменение, затрагивающее положение, на которое дана ссылка, то это положение рекомендуется применять без учета данного изменения. Если ссылочный стандарт отменен без замены, то положение, в котором дана ссылка на него, рекомендуется применять в части, не затрагивающей эту ссылку.
3 Термины и определения
В настоящем стандарте применены термины по [1], ГОСТ Р 53041, а также следующие термины с соответствующими определениями:
3.1 аналогичные кондитерские изделия: Кондитерские изделия, имеющие схожие характеристики, различия в которых не оказывают влияния на срок годности таких кондитерских изделий.
3.2 дата изготовления кондитерских изделий: Дата окончания технологического процесса производства кондитерских изделий.
3.3 измененные [специальные] условия: Условия проведения испытаний отличные от установленных изготовителем условий хранения, обеспечивающие ускорение изменений характеристик кондитерских изделий с целью получения результатов испытаний в более короткий срок, по сравнению с проектируемым сроком годности.
3.4 контрольная точка: Период времени, по окончании которого проводятся испытания в соответствии с программой испытаний.
3.5 контрольный образец: Единица продукции или ее часть, или проба, характеристики которой приняты за основу при изготовлении и (или) контроле однородных или аналогичных кондитерских изделий.
3.6 коэффициент старения: Величина, показывающая, во сколько раз ускоряется изменение характеристик кондитерских изделий после хранения в измененных (специальных) условиях, указанных в программе испытаний, по сравнению с характеристиками кондитерских изделий при хранении в нормальных условиях.
3.7 образец для испытаний: Продукция или ее часть, или проба, непосредственно подвергаемые испытаниям.
3.8 однородные кондитерские изделия: Кондитерские изделия, имеющие схожие характеристики, различия в которых не оказывают влияния на срок годности таких кондитерских изделий, и производимые по одному документу.
3.9 опытный образец: Образец продукции, изготовленный промышленным или иным способом, позволяющим моделировать процесс производства и упаковывания продукции, предназначенный для проведения испытаний на соответствие его заданным требованиям.
3.10 оценка рисков: Процесс сравнивания результатов анализа риска с критериями риска для определения допустимости приемлемости риска и (или) его размера.
3.11 подтверждение [обоснование] срока годности кондитерских изделий: Перечень действий изготовителя кондитерских изделий, результаты которых рассматриваются им в качестве доказательств соответствия продукции установленным характеристикам в течение проектируемого срока годности кондитерских изделий, и являются основанием для установления срока годности.
3.12
потребительские свойства пищевых продуктов: Совокупность физико-химических показателей (нормируемых физико-химических характеристик конкретных видов пищевых продуктов), органолептических показателей (характеристик, определяемых с помощью зрительной, вкусовой, обонятельной, сенсорной, соматосенсорной систем), микробиологических показателей (характеристик, определяющих содержание пробиотических и (или) технологических микроорганизмов в декларированных количествах).
3.13 программа испытаний: Организационно-методический документ, обязательный к выполнению при проведении испытаний, и устанавливающий: объект испытаний, установленный срок годности (при наличии), проектируемый срок годности, условия хранения, методы испытаний, методы контроля, срок испытаний, перечень характеристик объекта испытаний, условия проведения испытаний, количество образцов и контрольных точек испытаний.
3.14 проектируемый срок годности: Предварительно определенный срок годности, предназначенный для последующего подтверждения на основании результатов проведенных испытаний.
3.15 риск: Влияние неопределенности на достижение поставленных целей.
Примечание - Под влиянием неопределенности понимается отклонение от ожидаемого результата. Оно может быть положительным и (или) отрицательным, может создавать или приводить к возникновению возможностей и угроз.
3.16
скоропортящаяся пищевая продукция: Пищевая продукция, сроки годности которой не превышают 5 дней, если иное не установлено техническими регламентами Таможенного союза на отдельные виды пищевой продукции, требующая специально создаваемых температурных режимов хранения и перевозки (транспортирования) в целях сохранения безопасности и предотвращения развития в ней болезнетворных микроорганизмов, микроорганизмов порчи и (или) образования токсинов до уровней, опасных для здоровья человека.
3.17 сокращенный метод подтверждения [обоснования] сроков годности (сокращенные испытания): Испытания, проводимые по сокращенной программе.
3.18 стандартный метод (нормальные испытания) подтверждения [обоснования] сроков годности: Испытания продукции при хранении в условиях, соответствующих условиям хранения, установленных изготовителем, в течение проектируемого срока годности с учетом коэффициента резерва.
3.19 ускоренный метод (ускоренные испытания) подтверждения [обоснования] сроков годности: Испытания продукции при хранении в измененных (специальных) условиях, с целью ускорения происходящих в ней изменений и сокращении срока проведения испытаний по сравнению со стандартным методом.
3.20 установление срока годности кондитерских изделий: Установление периода времени, в течение которого кондитерские изделия должны соответствовать установленным характеристикам и по истечении которого кондитерские изделия не пригодны для использования по назначению.
3.21 характеристики кондитерских изделий, влияющие на срок годности: Физико-химические, органолептические, микробиологические и иные показатели безопасности, значения которых могут изменяться при хранении кондитерских изделий, а также содержание пищевых и (или) биологических активных веществ и (или) пробиотических микроорганизмов для обогащенных кондитерских изделий.
4 Общие положения
4.1 Сроки годности кондитерских изделий устанавливаются изготовителем кондитерских изделий.
4.2 Срок годности устанавливается на кондитерское изделие и (или) группу однородных кондитерских изделий, заявленных в программе испытаний.
4.3 Подтверждение (обоснование) сроков годности кондитерских изделий осуществляется изготовителем самостоятельно и (или) по его поручению третьей стороной в соответствии с требованиями настоящего стандарта.
4.4 Подтверждение (обоснование) срока годности кондитерских изделий проводиться в соответствии с разработанной программой испытаний.
4.5 Решение о необходимости проведения испытаний, выбор метода, определение перечня характеристик кондитерских изделий, включение их в программу испытаний и другие решения (при необходимости) для подтверждения и (или) установления сроков годности принимаются на основании оценки рисков.
4.6 При разработке программы допускается группировать различные виды однородных кондитерских изделий.
Полученные в ходе испытаний результаты могут распространяться на всю группу однородной продукции.
4.7 Подтверждение (обоснование) и установление срока годности для вновь разрабатываемой продукции проводится путем проведения испытаний стандартным методом, ускоренным методом или сокращенным методом.
4.8 Для продукции со сроком годности менее девяносто суток применяется стандартный метод подтверждения (обоснования) сроков годности.
4.9 Для продукции, не поименованной в приложениях А - В, используется стандартный или сокращенный метод подтверждения (обоснования) срока годности.
4.10 Допускается не проводить испытания для подтверждения (обоснования) сроков годности кондитерских изделий, в том числе, для вновь разрабатываемых, если срок годности уже установлен для аналогичной пищевой продукции в национальных или межгосударственных стандартах, а также для однородной или аналогичной пищевой продукции, срок годности которой установлен в документе, в соответствии с которым произведена и может быть идентифицирована продукция, или иных документах, утвержденных (принятых) ранее.
Примеры установления сроков годности без проведения испытаний:
- введение новых компонентов (пищевых ингредиентов) или изменение их соотношения, не приводящее к снижению срока годности продукции;
- изменение органолептических показателей продукции, путем введения ароматизаторов и (или) красителей.
4.11 Не требуется подтверждение (обоснование) ранее установленных сроков годности кондитерских изделий при изменении:
- наименования продукции без изменения ее состава;
- технологии производства и упаковывания;
- условий хранения;
- организационно-правовой формы, наименования, места нахождения изготовителя, адреса производства продукции (при несовпадении с местом нахождения);
- иных реквизитов, в том числе документов, в соответствии с которыми производятся и могут быть идентифицированы кондитерские изделия;
- организации производства на другом производственном объекте;
- формы, количества продукции в упаковке, материала и конструкции упаковки.
Примечание - Исключением являются случаи, приводящие к изменению характеристик кондитерских изделий и снижению их сроков годности.
4.12 Срок годности многокомпонентного кондитерского изделия (состоящего из двух и более компонентов) устанавливается без учета сроков годности используемых компонентов (пищевых ингредиентов), если они не оказывают влияния на срок годности такого многокомпонентного кондитерского изделия, с учетом оценки рисков (например, влияние на состав и (или) отдельные характеристики, и (или) технологию производства и (или) упаковывания, и (или) условия хранения, и (или) другие параметры).
4.13 По результатам испытаний изготовитель подтверждает проектируемый срок годности продукции и принимает решение об установлении срока годности.
4.14 Установленный срок годности продукции вносится в документ, в соответствии с которым производится и может быть идентифицирована данная пищевая продукция.
4.15 Срок годности, установленный в документе, в соответствии с которыми производятся и могут быть идентифицированы кондитерские изделия, может быть сокращен изготовителем без проведения испытаний путем внесения изменений в данный документ.
4.16 Срок годности наборов кондитерских изделий, состоящих из разных кондитерских изделий, устанавливается с учетом минимального срока годности продукции, входящей в набор.
4.17 В случае если в ходе проведения испытаний проектируемый срок годности кондитерского изделия не был подтвержден, изготовитель вправе:
- установить срок годности менее проектируемого в соответствии с последней контрольной точкой, в которой не были выявлены недопустимые отклонения продукции, с учетом коэффициента резерва;
- провести повторные испытания с меньшим проектируемым сроком годности;
- изменить состав и (или) отдельные характеристики кондитерского изделия, и (или) технологию производства, и (или) упаковывания, и (или) условий хранения, и (или) другие параметры, оказывающие влияние на срок годности, для проведения повторных испытаний с целью подтверждения (обоснования) проектируемого срока годности.
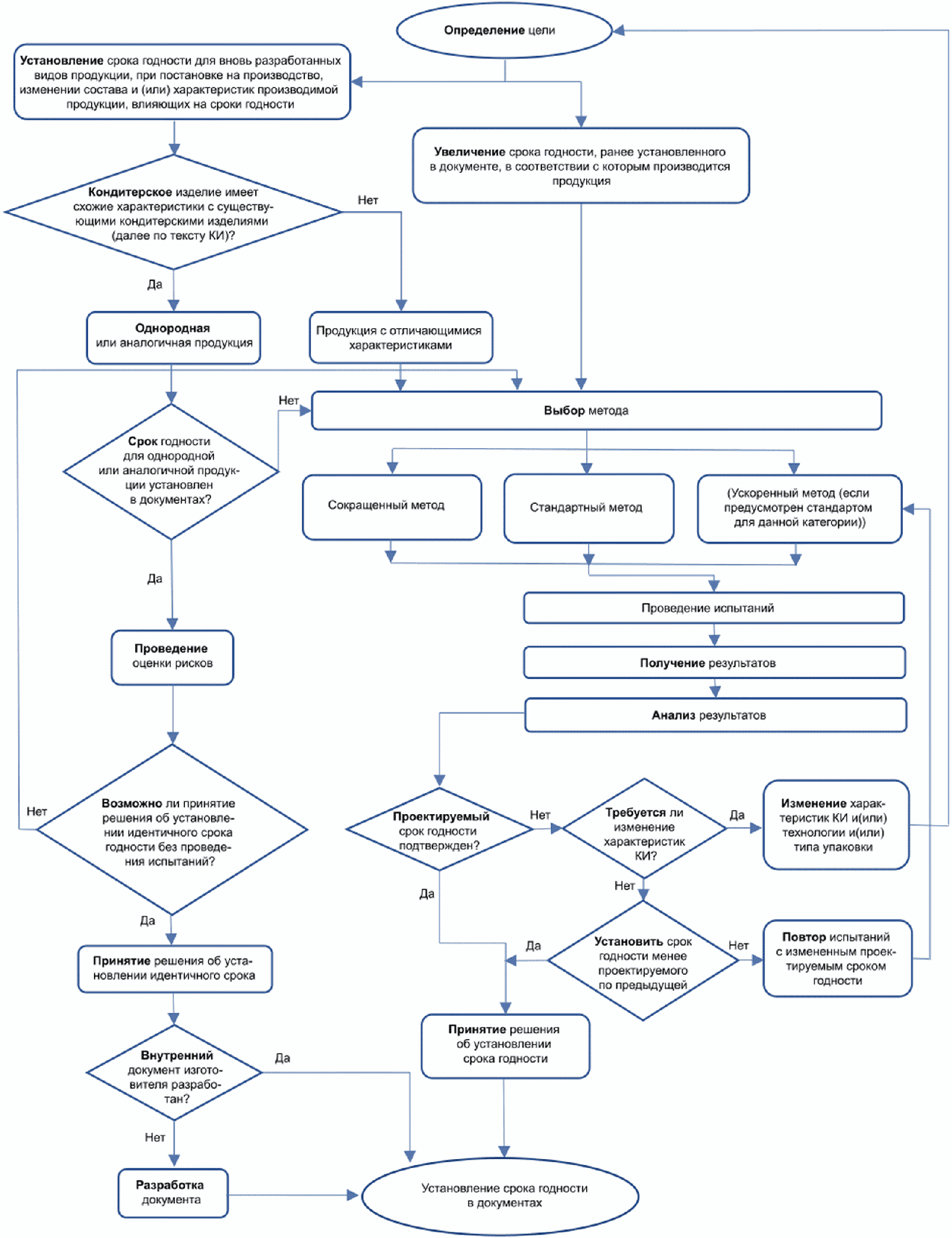
4.18 Пример блок-схемы подтверждения (обоснования) срока годности кондитерских изделий приведен в приложении И.
5 Особенности подтверждения (обоснования) сроков годности кондитерских изделий
5.1 Для скоропортящихся кондитерских изделий применяют стандартный метод подтверждения (обоснования) сроков годности.
5.2 Для кондитерского изделия, для которого планируется установить несколько сроков годности при хранении в различных условиях, испытания по подтверждению (обоснованию) сроков годности следует проводить отдельно для всех устанавливаемых изготовителем условий хранения.
Например, для кондитерского изделия, имеющего различные сроки годности при хранении в замороженном виде и при хранении после размораживания, испытания необходимо проводить в течение всего проектируемого срока годности после хранения как в замороженном виде, так и после хранения размороженной продукции.
6 Методы испытаний для подтверждения (обоснования) срока годности
При проведении испытаний с целью подтверждения (обоснования) срока годности кондитерских изделий могут быть использованы:
- стандартный метод (нормальные испытания);
- ускоренный метод (ускоренные испытания);
- сокращенный метод (сокращенные испытания).
6.1 Стандартный метод (нормальные испытания)
6.1.1 Нормальные испытания проводятся по характеристикам кондитерских изделий, которые изменяются при хранении и влияют на срок годности кондитерских изделий с учетом требований 9.3.
6.1.2 Нормальные испытания кондитерских изделий проводятся при хранении в условиях, соответствующих условиям хранения, установленных изготовителем.
6.2 Ускоренный метод (ускоренные испытания)
6.2.1 Ускоренные испытания проводятся по характеристикам кондитерских изделий, указанных в приложениях А - В и (или) в программе испытаний.
6.2.2 В случае, когда продукция имеет срок годности 90 суток и более, допускается сокращение периода ее испытания путем ускорения изменений ее характеристик при использовании измененных (специальных) условий.
6.2.3 Ускоренные испытания кондитерских изделий проводятся при хранении в измененных (специальных) условиях, отличных от установленных изготовителем условий хранения, и обеспечивающих ускорение изменений характеристик продукции с целью получения результатов испытаний в более короткий срок, по сравнению с проектируемым сроком годности.
6.2.4 Группы кондитерских изделий, их характеристики и параметры специальных (измененных) условий для проведения ускоренных испытаний приведены в приложениях А, Б и В.
6.2.5 Для каждой группы кондитерских изделий разрабатывается программа испытаний на основе выбранных характеристик продукции и измененных (специальных) условий, обеспечивающих ускорение изменений характеристик продукции при хранении.
6.2.6 Температура и относительная влажность воздуха внутри оборудования или помещения, позволяющего моделировать измененные (специальные) условия, должна контролироваться и документироваться.
6.2.7 По усмотрению изготовителя одновременно с ускоренными испытаниями или после проведения ускоренных испытаний могут проводиться стандартные (нормальные) или сокращенные испытания продукции.
6.2.8 По итогам нормальных или сокращенных испытаний может быть принято решение о необходимости корректировки срока годности, установленного по итогам ускоренных испытаний.
6.3 Сокращенный метод (сокращенные испытания)
6.3.1 Сокращенные испытания проводят по характеристикам кондитерских изделий, которые изменяются при хранении и влияют на срок годности кондитерских изделий с учетом требований 9.3.
6.3.2 Сокращенные испытания могут проводиться в том числе для:
- увеличения срока годности, ранее установленного в документе, в соответствии с которым производится продукция;
- установления срока годности для вновь разработанных видов однородной продукции или подтверждения (обоснования) срока годности при изменении состава и (или) характеристик производимой продукции, влияющих на сроки годности;
- дополнения к ускоренным испытаниям;
- расширения ассортимента выпускаемой продукции.
6.3.3 Сокращенные испытания проводят с целью получения необходимой информации для установления срока годности выборочно по отношению:
- к характеристикам пищевой продукции;
- количеству контрольных точек испытаний.
6.3.4 В случае проведения испытаний с целью подтверждения (обоснования) увеличения установленного ранее или предусмотренного программой испытаний проектируемого срока годности исследования допускается начинать в любой точке установленного срока годности (первой контрольной точке (фон)) на любой стадии ее хранения в пределах установленного срока годности.
Пример - В качестве образца для проведения испытаний могут быть взяты кондитерские изделия в любой точке срока годности при условии соблюдения условий хранения, установленных изготовителем.
6.3.5 По усмотрению изготовителя одновременно с сокращенными испытаниями или после проведения сокращенных испытаний могут проводиться стандартные (нормальные) или ускоренные испытания продукции.
6.3.6 Сокращенные испытания кондитерских изделий проводят в условиях, соответствующих условиям хранения, установленным изготовителем.
7 Требования к программе испытаний
7.1 Программа испытаний составляется так, чтобы обеспечить получение информации для принятия обоснованного решения по установлению срока годности продукции.
7.2 Программа испытаний включает:
- описание объекта испытаний;
- установленный срок годности и условия хранения (для сокращенного метода при необходимости);
- установленный срок годности и условия хранения (для ускоренного метода при наличии контрольного образца);
- проектируемый срок годности и условия хранения;
- методы испытаний;
- методы контроля, установленные в национальных и (или) межгосударственных стандартах, и (или) иных утвержденных методах (методиках);
- срок испытаний;
- перечень характеристик, подлежащих исследованию для каждой контрольной точки, их нормы (допустимые значения) и (или) ссылка на документ, их устанавливающий;
- условия проведения испытаний;
- указание количества образцов и контрольных точек испытаний.
7.2.1 Описание объекта испытаний включает:
- наименование кондитерского изделия;
- наименования и место нахождения изготовителя, адреса производства продукции (при несовпадении с местом нахождения);
- место отбора образцов;
- дату изготовления и (или) сведения о партии (при наличии);
- обозначение документа, в соответствии с которым произведено и может быть идентифицировано кондитерское изделие (при наличии);
- вид упаковки;
- масса нетто (или объем) продукции;
- способ упаковывания производства (при необходимости), особенности технологии производства (при необходимости).
7.2.2 Программа испытаний может включать несколько значений проектируемого срока годности и (или) условий хранения.
7.2.3 Описание сроков испытаний включает указание:
- периодичность исследований;
- количество контрольных точек.
Фактическая дата проведения испытаний может отличаться от дат установленных в программе испытаний в большую сторону.
7.2.4 При проектировании срока годности необходимо применять коэффициент резерва. Коэффициент резерва для кондитерских изделий составляет:
- при сроках годности до 7 суток включительно - 1,5;
- при сроках годности до 30 суток включительно - 1,3;
- при сроках годности свыше 30 суток - 1,2;
- при сроках годности свыше 90 суток - 1,15.
Срок испытаний образцов продукции рассчитывается как:
срок испытаний = проектируемый срок годности x коэффициент резерва.
7.2.5 Характеристики объекта испытаний, подлежащие исследованию, выбирают в зависимости от метода испытаний из числа характеристик кондитерских изделий, установленных в документах, в соответствии с которыми производится продукция. Допускается включать в программу испытаний иные характеристики.
7.2.6 При проведении ускоренных испытаний под условиями проведения испытаний понимают измененные (специальные) условия хранения образцов продукции.
7.2.7 Образцы для испытаний должны быть отобраны не менее чем от двух партий или двух дат изготовления.
Количество контрольных точек должно обеспечивать получение необходимой информации об изменениях характеристик пищевой продукции, и быть не менее 3-х в период проектируемого срока годности.
7.2.8 Примеры программ испытаний приведены в приложениях Г - Ж.
8 Порядок отбора образцов
8.1 Объектом испытаний являются уже выпускаемые кондитерские изделия или опытный образец.
Для испытаний может быть выбран образец(ы) упакованной продукции одной или нескольких массы нетто и (или) объема из числа предусмотренных в документах, по которым производится и может быть идентифицирована продукция (при наличии), исходя из возможного влияния массы нетто и (или) объема продукции в упаковке на характеристики продукции в течение срока годности.
Для испытаний может быть выбран образец(ы) от однородных кондитерских изделий, имеющие некоторые различия в составе, не влияющие на изменение их характеристик в течение срока годности.
Образцы могут отбираться у изготовителя, со склада и (или) из точек обращения продукции на рынке.
8.2 Отбор образцов для проведения испытаний должен проводиться:
а) при сроках годности до 7 суток включительно - в течение суток с даты изготовления;
б) при сроках годности до 30 суток включительно - в течение 7 суток с даты изготовления;
в) при сроках годности от 30 суток до 90 суток - в течение 14 суток с даты изготовления;
г) при сроках годности свыше 90 суток - в течение 30 суток с даты изготовления;
д) в любой момент до истечения проектируемого срока годности (для сокращенных испытаний при увеличении ранее установленного срока годности).
8.3 Количество образцов кондитерских изделий, предназначенных для испытаний, должно быть достаточным для проведения всех испытаний, предусмотренных программой испытаний.
8.4 Количество (образцов) продукции, необходимое для проведения всех запланированных по длительности испытаний во всех контрольных точках, определяется в соответствии с программой испытаний по общему количеству контрольных точек, количеству контролируемых в каждой точке показателей, с учетом требований по отбору проб, предусмотренных выбранным методом определения контролируемых показателей.
8.5 Отбор и доставка образцов в организацию, проводящую испытания (в случае их проведения сторонней организацией) должны проводиться в соответствии с документацией на методы отбора проб и в соответствии с документацией, по которой вырабатывается и может быть идентифицирована продукция (при наличии).
9 Правила проведения испытаний
9.1 Испытания проводят изготовителем самостоятельно и (или) по его поручению третьей стороной.
9.2 Хранение образцов кондитерских изделий, предназначенных для испытаний, осуществляется в условиях хранения, установленных изготовителем и (или) условиях проведения испытаний указанных в программе испытаний. Условия хранения должны контролироваться и регистрироваться.
9.3 Испытания продукции в контрольных точках, включая контрольную точку в конце проектируемого срока годности с учетом коэффициента резерва при нормальных и сокращенных испытаниях, проводят по показателям, которые могут изменяться при хранении продукции.
Для продукции, не прошедшей процедуру оценки соответствия, по крайней мере, одна точка испытаний любого метода испытаний должна включать исследования по всем показателям безопасности в соответствии с [1].
9.4 При сокращенных испытаниях допускается переход к нормальным испытаниям при условии корректировки программы испытаний в отношении всех последующих контрольных точек испытаний.
9.5 Испытания могут быть завершены ранее предполагаемой даты окончания испытаний. В этом случае проводится корректировка проектируемого срока годности.
9.6 В случае выявления недопустимого отклонения показателей безопасности и (или) появления признаков недоброкачественности продукции, установленной программой испытаний, хотя бы в одной контрольной точке одной партии (даты изготовления) продукции испытания данной партии (даты изготовления) прекращаются, отбирается одна новая партия (дата изготовления) и исследуется по нормальной или сокращенной программе. Испытания по второй отобранной партии (дате изготовления) продолжают по ранее составленной программе испытаний.
В случае выявления недопустимого отклонения показателей безопасности и (или) появления признаков недоброкачественности продукции хотя бы в одной контрольной точке двух и более партий (дат изготовления) продукции испытания прекращают. В этом случае срок годности может быть установлен на дату предыдущей контрольной точки с учетом коэффициента резерва.
Примечание - Для ускоренного метода могут устанавливаться иные критерии оценки.
9.7 Испытания проводят методами контроля, установленными в национальных и (или) межгосударственных стандартах, и (или) иными утвержденными методами (методиками), в том числе методами (методиками), утвержденными изготовителем пищевой продукции.
9.8 Результаты испытаний распространяются на всю продукцию, определенную в программе испытаний.
10 Порядок обработки и оформления результатов испытаний
10.1 Результаты испытаний в каждой контрольной точке оформляют протоколом (протоколами) испытаний.
Допускается оформлять единый отчет в конце исследований с указанием результатов испытаний в каждой контрольной точке.
10.2 По результатам проведенных испытаний изготовителем самостоятельно или по его поручению третьей стороной проводится анализ результатов испытаний и оформляется сводный отчет, содержащий выводы и заключение о подтверждении проектируемого срока годности.
Приложение А
(обязательное)
УСКОРЕННЫЙ МЕТОД ИСПЫТАНИЙ ПРОДУКЦИИ ИЗ ГРУППЫ ШОКОЛАД
Испытания ускоренным методом по подтверждению (обоснованию) срока годности шоколада, за исключением шоколада с начинками, проводят в соответствии с требованиями настоящего стандарта, с учетом особенностей, описанных в данном приложении.
Шоколад относится к продукции с активностью воды aw менее 0,8 и с микробиологически низким риском, поэтому исследования микробиологических показателей безопасности по [1] проводят только в первой контрольной точке, за исключением патогенных микроорганизмов, в том числе сальмонелл. Патогенные микроорганизмы, в т.ч. сальмонеллы, исследуют в первой и последней контрольных точках.
Исследования других показателей безопасности по [1] проводят однократно, в первой контрольной точке, согласно программе испытаний. Исследования показателей безопасности в других контрольных точках не проводят.
Характеристиками для установления и подтверждения (обоснования) срока годности шоколада являются органолептические показатели и показатели окислительной порчи жировой фракции (перекисное число).
Для проведения испытаний ускоренным методом с целью установления и подтверждения (обоснования) сроков годности создаются измененные (специальные) условия, при которых обеспечивается ускорение изменений характеристик продукции (таблица А.1).
Перечень характеристик и измененных (специальных) условий, которые должны быть включены в программу проведения испытаний, приведен в таблице А.1.
Таблица А.1
Характеристики продукции
Допустимые уровни или характеристики
Условия хранения (измененные (специальные) условия)
Коэффициент старения
Контрольная точка
Примечание
Патогенные микроорганизмы, в т.ч. сальмонеллы
Отсутствуют в 25 г (по [1])
-
-
Первая (фон) и последняя
Органолептические показатели
Указывается документ, в соответствии с которым может быть идентифицирована продукция и (или) описание конкретной характеристики или уровня нормируемого показателя
Температура 27 °C. Относительная влажность воздуха 50% (с учетом погрешности поддержания температуры и влажности используемого оборудования)
1,5 - 2,0
В соответствии с программой испытаний
Перекисное число
Не более 10
Температура 50 °C. Относительная влажность воздуха 50% (с учетом погрешности поддержания температуры и влажности используемого оборудования)
3,0 - 4,0
В соответствии с программой испытаний
Для проведения исследований перекисного числа образцы хранят при температуре 50 °C и относительной влажности воздуха 50% или при температуре 27 °C и относительной влажности воздуха 50%
или
Перекисное число
Не более 10
Температура 27 °C. Относительная влажность воздуха 50% (с учетом погрешности поддержания температуры и влажности используемого оборудования)
1,5 - 2,0
Не допускается резкий перепад температур при закладке образцов на хранение.
Перед закладкой образцы выдерживают при комнатной температуре от 20 до 22 °C и относительной влажности воздуха не более 70% в течение 2 часов.
Перед началом проведения оценки образцы выдерживают при комнатной температуре от 20 до 22 °C и относительной влажности воздуха не более 70% в течение 2 часов.
Приложение Б
(обязательное)
УСКОРЕННЫЙ МЕТОД ИСПЫТАНИЙ ПРОДУКЦИИ
Испытания ускоренным методом по установлению сроков годности изделий мучных кондитерских изделий (печенье сахарное, печенье сдобное, печенье овсяное, злаковое, галеты, крекеры, хлебцы) проводят в соответствии с требованиями настоящего стандарта, с учетом особенностей, описанных в данном приложении.
Мучные кондитерские изделия с низкой влажностью и активностью воды (aw - менее 0,6) относятся к продукции с низким риском микробиологического загрязнения, поэтому исследования микробиологических показателей безопасности по [1] проводят только в первой контрольной точке, за исключением патогенных микроорганизмов, в том числе сальмонелл. Патогенные микроорганизмы, в т.ч. сальмонеллы исследуют также в последней контрольной точке.
Исследования других показателей безопасности по [1] проводят однократно, в первой контрольной точке, согласно программе испытаний. Исследования показателей безопасности в других контрольных точках не проводят.
Характеристиками для установления и подтверждения (обоснования) срока годности мучных кондитерских изделий являются органолептические показатели и показатели окислительной порчи жировой фракции (перекисное число).
Для проведения исследований ускоренным методом с целью установления и подтверждения (обоснования) сроков годности создают измененные (специальные) условия, при которых обеспечивается ускорение изменений характеристик продукции.
Перечень характеристик измененных (специальных) условий, которые должны быть включены в программу проведения испытаний, приведен в таблице Б.1.
В программе испытаний для исследуемого вида мучных кондитерских изделий устанавливается перечень характеристик, подлежащих исследованию для каждой контрольной точки, их нормы (допустимые значения) и (или) ссылка на документ, их устанавливающий.
Для проведения исследований ускоренным методом с целью установления и подтверждения (обоснования) сроков годности создают измененные (специальные) условия, при которых обеспечивается ускорение изменений характеристик продукции (таблица Б.1).
Таблица Б.1
Характеристики продукции
Допустимые уровни или характеристики
Условия хранения (измененные (специальные) условия)
Коэффициент "старения"
Примечание
Патогенные микроорганизмы, в т.ч. сальмонеллы
Согласно [1]
-
-
Показатель исследуют в первой и последней контрольных точках
Органолептические показатели:
Указывается документ, в соответствии с которым может быть идентифицирована продукция и (или) описание конкретной характеристики или уровня нормируемого показателя
Температура 50 °C. Относительная влажность воздуха 20% (с учетом погрешности температуры и влажности используемого оборудования)
3,0 - 4,0
Перекисное число
Не более 10
Не допускается резкий перепад температур при закладке образцов.
Перед закладкой образцы выдерживают при комнатной температуре от 20 до 23 °C и относительной влажности воздуха не более 70% в течение 2 часов.
Приложение В
(обязательное)
УСКОРЕННЫЙ МЕТОД ИСПЫТАНИЙ ПРОДУКЦИИ
ИЗ ГРУППЫ САХАРИСТЫХ КОНДИТЕРСКИХ ИЗДЕЛИЙ
Испытания ускоренным методом по установлению сроков годности для отдельных видов сахаристых кондитерских изделий (карамель леденцовая, жевательная резинка, драже сахарное, конфеты с корпусами на основе сахаров и (или) подсластителей неглазированные и др.) проводят в соответствии с требованиями настоящего стандарта, с учетом особенностей, описанных в данном приложении.
Метод используется для установления срока годности для отдельных видов сахаристых кондитерских изделий с низкой массовой долей влаги (активностью воды (aw) менее 0,6), низкой массовой долей жира (менее 5%), характеристики которых стабильны в динамике хранения в течение всего срока годности при соблюдении условий хранения, установленных изготовителем.
Сахаристые кондитерские изделия с низкой влажностью и активностью воды (aw - менее 0,6) относятся к продукции с низким микробиологическим риском. Исследования микробиологических показателей безопасности по [1] для таких сахаристых кондитерских изделий проводят для одной партии (даты изготовления) образцов продукции, в первой контрольной точке программы испытаний.
Испытания других показателей безопасности по [1] проводят однократно, в первой контрольной точке, согласно программе испытаний. Испытания показателей безопасности в других контрольных точках не проводятся.
Ввиду низкого риска возникновения окислительной порчи жировых компонентов для сахаристых кондитерских изделий с низкой массовой долей влаги и низкой массовой долей жира (менее 5%) испытания показателей порчи жировых компонентов (перекисное число, кислотное число) не проводят.
Для проведения испытаний ускоренным методом с целью установления и подтверждения (обоснования) сроков годности создаются измененные (специальные) условия, при которых обеспечивается ускорение изменений характеристик продукции (таблица В.1).
Таблица В.1
Измененные (специальные) условия
Параметры воздуха
Общая продолжительность испытаний
Периодичность контроля (контрольные точки)
N 1 - Тепло, влажно
Температура 30 °C, относительная влажность воздуха 70 - 75% (с учетом погрешности поддержания температуры и влажности используемого оборудования)
8 недель
1 раз в неделю
N 2 - Жарко, сухо
Температура 35 °C, относительная влажность воздуха 30 - 35% (с учетом погрешности поддержания температуры и влажности используемого оборудования)
8 недель
1 раз в неделю
Условия N 1, условия N 2 могут быть использованы для проведения испытаний любых сахаристых кондитерских изделий из области применения ускоренного метода. Условия N 2 рекомендуется использовать для сахаристых кондитерский изделий на основе сахара.
Для моделирования измененных (специальных) условий используют климатические камеры или помещения, оборудованные системой кондиционирования, с возможностью поддержания необходимой температуры и относительной влажности воздуха.
При проведении испытаний образцы для испытаний сличают с соответствующими контрольными образцами (пробами). Контрольный образец представляет собой образец однородной или аналогичной продукции с установленным ранее сроком годности, упакованный тем же способом, что и исследуемые образцы. Хранение контрольных образцов до начала испытаний осуществляется в соответствии с условиями хранения, установленными изготовителем.
Образцы для испытаний вместе с контрольными образцами помещают в климатическую камеру (помещение) на весь срок проведения испытаний и выдерживают в установленных программой испытаний измененных (специальных) условиях. В каждой контрольной точке проводится оценка характеристик, установленных программой испытаний, для исследуемых образцов и сравнение полученных результатов с результатами оценки контрольных образцов.
Перед началом проведения оценки образцы выдерживают при комнатной температуре и относительной влажности воздуха не более 70% не менее 2 часов.
В случае выявления в контрольной точке недопустимых отклонений, любой из характеристик для одной из партий (дат изготовления) образцов исследуемой продукции по сравнению с результатами испытаний контрольного образца, испытания данной партии (даты изготовления) прекращают. Испытания для второй партии (даты изготовления) продолжают в соответствии с составленной ранее программой испытаний.
В случае выявления недопустимых отклонений любой из характеристик для второй партии (даты изготовления) исследуемых образцов по сравнению с результатами испытаний контрольного образца, испытания в этой контрольной точке прекращают. Итоговая продолжительность испытаний определяется по предыдущей контрольной точке (таблица В.2).
Таблица В.2
Группа кондитерских изделий
Характеристики продукции
Допустимые уровни или описание характеристик
Измененные (специальные) условия
Коэффициент (К)
Итоговая продолжительность испытаний
Сахаристые кондитерские изделия
Установленные в программе испытаний
Согласно документу, в соответствии с которым произведена и может быть идентифицирована продукция и (или) описание конкретной характеристики или уровня нормируемого показателя
T 30 °C, RH 70 - 75% и (или) T 35 °C, RH 30 - 35% (с учетом погрешности поддержания температуры и влажности используемого оборудования)
1
8 недель
0,9
7 недель
0,8
6 недель
0,75
5 недель
В случае выявления недопустимых отклонений любой из характеристик для одной из партий (дат изготовления) образцов исследуемой продукции и (или) контрольного образца, испытания в этой контрольной точке прекращают, коэффициент К (таблица В.2) принимается равным 1.
Нормы (допустимые значения) для отдельных характеристик кондитерских изделий устанавливаются изготовителем в документе, в соответствии с которым произведена и может быть идентифицирована продукция и (или) в программе испытаний.
Если итоговая продолжительность испытаний составляет менее 5 недель, рекомендуется изменение состава и (или) отдельных характеристик кондитерского изделия, и (или) технологии производства, и (или) упаковывания и (или) других параметров, оказывающих влияние на срок годности, для проведения повторных испытаний образцов ускоренным или стандартным методом.
Срок годности для исследуемой продукции (СГ) устанавливается по формуле, с использованием правил округления:
СГ = СГконтр x К,
где СГконтр - установленный изготовителем срок годности контрольного образца;
К - коэффициент, соответствующий итоговой продолжительности испытаний, указанной в таблице В.2.
Пример:
Срок годности, установленный для контрольного образца: 12 месяцев.
Итоговая продолжительность испытаний: 6 недель.
12 мес x 0,8 = 10 мес
Заключение: По итогам ускоренных испытаний для (наименование продукции) устанавливается срок годности 10 месяцев
Приложение Г
(справочное)
ПРИМЕР ПРОГРАММЫ СТАНДАРТНЫХ (НОРМАЛЬНЫХ) ИСПЫТАНИЙ
КОНДИТЕРСКИХ ИЗДЕЛИЙ (НА ПРИМЕРЕ МОЛОЧНОГО ШОКОЛАДА)
РАЗРАБОТАНО
должность, наименование организации-изготовителя,
подпись, расшифровка подписи
"__" _______ 20__ г.
Программа испытаний для подтверждения (обоснования)
срока годности молочного шоколада
1 Описание объекта испытаний
1.1 Наименование кондитерской продукции: шоколад молочный.
1.2 Наименования и место нахождения изготовителя, адреса производства продукции (при несовпадении с местом нахождения).
1.3 Место отбора образцов.
1.4 Дата(ы) изготовления (сведения о партии(ях) (при наличии)).
1.5 Обозначение документа (при наличии), в соответствии с которым произведено и может быть идентифицировано кондитерское изделие: ТУ XXXXXXXX-2020.
1.6 Вид упаковки: полимерная пленка.
1.7 Масса нетто (или объем) продукции: масса нетто 100 г.
1.8 Способ упаковывания (при необходимости), особенности технологии производства (при необходимости).
2 Проектируемый срок годности и условия хранения: 12 месяцев. Температура хранения от плюс 5 до плюс 22 °C и относительной влажности воздуха не более 70%.
3 Метод испытаний: стандартный метод (нормальные испытания).
4 Срок испытаний: 14 месяцев.
5 Условия проведения испытаний: температура (18 +/- 2) °C.
6 Количество образцов: XXXX кг.
7 Перечень характеристик, подлежащих исследованию для каждой контрольной точки, их нормы (допустимые значения) и (или) ссылка на документ, их устанавливающий, методы контроля, количество контрольных точек (указаны в таблице Г.1)
Таблица Г.1
Наименование характеристик объекта испытаний, методы контроля
Контрольные точки
Нормы (допустимые значения) и (или) ссылка на документ, их устанавливающий
Дата начала испытаний (первая контрольная точка)
дата
180 суток
дата
365 суток
дата
420 суток
дата
Органолептические показатели:
Вкус и запах
X
X
X
X
ТУ XXXXXXXX-2020
Внешний вид
X
X
X
X
ТУ XXXXXXXX-2020
Форма
X
-
-
-
ТУ XXXXXXXX-2020
Консистенция
X
X
X
X
ТУ XXXXXXXX-2020
Структура
X
X
X
X
ТУ XXXXXXXX-2020
Показатели безопасности:
Токсичные элементы:
Свинец по ГОСТ
X
-
-
-
ТР ТС 021/2011 О безопасности пищевой продукции
Мышьяк по ГОСТ
X
-
-
-
ТР ТС 021/2011 О безопасности пищевой продукции
Кадмий по ГОСТ
X
-
-
-
ТР ТС 021/2011 О безопасности пищевой продукции
Ртуть по ГОСТ
X
-
-
-
ТР ТС 021/2011 О безопасности пищевой продукции
Микотоксины:
X
-
-
-
ТР ТС 021/2011 О безопасности пищевой продукции
Афлатоксин B1 по ГОСТ
X
-
-
-
ТР ТС 021/2011 О безопасности пищевой продукции
Микробиологические показатели
КМАФАнМ по ГОСТ
X
-
-
X
ТР ТС 021/2011 О безопасности пищевой продукции
БГКП по ГОСТ
X
-
-
X
ТР ТС 021/2011 О безопасности пищевой продукции
Патогенные микроорганизмы, в т.ч. сальмонеллы, по ГОСТ
X
-
-
X
ТР ТС 021/2011 О безопасности пищевой продукции
Дрожжи по ГОСТ
X
-
-
X
ТР ТС 021/2011 О безопасности пищевой продукции
Плесени по ГОСТ
X
-
-
X
ТР ТС 021/2011 О безопасности пищевой продукции
Приложение Д
(справочное)
ПРИМЕР ПРОГРАММЫ СОКРАЩЕННЫХ ИСПЫТАНИЙ КОНДИТЕРСКИХ ИЗДЕЛИЙ
(НА ПРИМЕРЕ МОЛОЧНОГО ШОКОЛАДА)
РАЗРАБОТАНО
должность, наименование организации-изготовителя,
подпись, расшифровка подписи
"__" _______ 20__ г.
Программа испытаний для подтверждения (обоснования)
срока годности молочного шоколада
1 Описание объекта испытаний
1.1 Наименование кондитерской продукции: шоколад молочный.
1.2 Наименования и место нахождения изготовителя, адреса производства продукции (при несовпадении с местом нахождения).
1.3 Место отбора образцов.
1.4 Дата(ы) изготовления (сведения о партии(ях) (при наличии)).
1.5 Обозначение документа (при наличии), в соответствии с которым произведено и может быть идентифицировано кондитерское изделие: ТУ XXXXXXXX-2020.
1.6 Вид упаковки: полимерная пленка.
1.7 Масса нетто (или объем) продукции: масса нетто 100 г.
1.8 Способ упаковывания (при необходимости), особенности технологии производства (при необходимости).
2 Установленный срок годности и условия хранения: 9 месяцев. Температура хранения от плюс 5 до плюс 22 °C и относительной влажности воздуха не более 70%.
3 Проектируемый срок годности и условия хранения: 12 месяцев. Температура хранения от плюс 5 до плюс 22 °C и относительной влажности воздуха не более 70%.
4 Метод испытаний: сокращенный метод.
5 Срок испытаний: 4 месяца.
6 Условия проведения испытаний: температура хранения (18 +/- 2) °C.
7 Количество образцов: XXXX кг.
8 Перечень характеристик, подлежащих исследованию для каждой контрольной точки, их нормы (допустимые значения) и (или) ссылка на документ, их устанавливающий, методы контроля, количество контрольных точек (указаны в таблице Д.1)
Таблица Д.1
Наименование характеристик объекта испытаний, методы контроля
Контрольные точки
Нормы (допустимые значения) и (или) ссылка на документ, их устанавливающий
Дата начала испытаний (первая контрольная точка)
дата
45 суток
дата
90 суток
дата
120 суток
дата
Органолептические показатели
Вкус и запах
X
X
X
X
ТУ XXXXXXXX-2020
Внешний вид
X
X
X
X
ТУ XXXXXXXX-2020
Форма
X
-
-
-
ТУ XXXXXXXX-2020
Консистенция
X
X
X
X
ТУ XXXXXXXX-2020
Структура
X
X
X
X
ТУ XXXXXXXX-2020
Показатели безопасности
Токсичные элементы
Свинец по ГОСТ
X
-
-
-
ТР ТС 021/2011 О безопасности пищевой продукции
Мышьяк по ГОСТ
X
-
-
-
ТР ТС 021/2011 О безопасности пищевой продукции
Кадмий по ГОСТ
X
-
-
-
ТР ТС 021/2011 О безопасности пищевой продукции
Ртуть по ГОСТ
X
-
-
-
ТР ТС 021/2011 О безопасности пищевой продукции
Микотоксины:
X
-
-
-
ТР ТС 021/2011 О безопасности пищевой продукции
Афлатоксин B1 по ГОСТ
X
-
-
-
ТР ТС 021/2011 О безопасности пищевой продукции
Микробиологические показатели
КМАФАнМ по ГОСТ
X
-
-
X
ТР ТС 021/2011 О безопасности пищевой продукции
БГКП по ГОСТ
X
-
-
X
ТР ТС 021/2011 О безопасности пищевой продукции
Патогенные микроорганизмы, в т.ч. сальмонеллы, по ГОСТ
X
-
-
X
ТР ТС 021/2011 О безопасности пищевой продукции
Дрожжи по ГОСТ
X
-
-
X
ТР ТС 021/2011 О безопасности пищевой продукции
Плесени по ГОСТ
X
-
-
X
ТР ТС 021/2011 О безопасности пищевой продукции
Приложение Е
(справочное)
ПРИМЕР ПРОГРАММЫ УСКОРЕННЫХ ИСПЫТАНИЙ ДЛЯ ПОДТВЕРЖДЕНИЯ
(ОБОСНОВАНИЯ) СРОКА ГОДНОСТИ ШОКОЛАДА
(НА ПРИМЕРЕ МОЛОЧНОГО ШОКОЛАДА)
РАЗРАБОТАНО
должность, наименование организации-изготовителя,
подпись, расшифровка подписи
"__" _______ 20__ г.
Программа испытаний для подтверждения (обоснования)
срока годности молочного шоколада
1 Описание объекта испытаний
1.1 Наименование кондитерской продукции: шоколад молочный.
1.2 Наименования и место нахождения изготовителя, адреса производства продукции (при несовпадении с местом нахождения).
1.3 Место отбора образцов.
1.4 Дата(ы) изготовления (сведения о партии(ях) (при наличии)).
1.5 Обозначение документа (при наличии), в соответствии с которым произведено и может быть идентифицировано кондитерское изделие: ТУ XXXXXXXX-2020.
1.6 Вид упаковки: полимерная упаковка.
1.7 Масса нетто (или объем) продукции: масса нетто 100 г.
1.8 Способ упаковывания (при необходимости), особенности технологии производства (при необходимости).
2 Проектируемый срок годности и условия хранения: 12 месяцев. Температура хранения от плюс 5 до плюс 22 °C и относительной влажности воздуха не более 70%.
3 Метод испытаний: ускоренный метод.
4 Срок испытаний: 7 месяцев.
5 Условия проведения испытаний: температура хранения 27 °C и относительная влажность воздуха 50%.
6 Количество образцов: XXXX кг.
7 Перечень характеристик, подлежащих исследованию для каждой контрольной точки, их нормы (допустимые значения) и (или) ссылка на документ, их устанавливающий, методы контроля, количество контрольных точек (указаны в таблице Е.1)
Таблица Е.1
Наименование характеристик объекта испытаний, методы контроля
Контрольные точки
Нормы (допустимые значения) и (или) ссылка на документ, их устанавливающий
Дата начала испытаний (первая контрольная точка)
дата
90 суток
дата
180 суток
дата
210 суток
дата
Органолептические показатели
Вкус и запах
X
X
X
X
ТУ XXXXXXXX-2020
Внешний вид
X
X
X
X
ТУ XXXXXXXX-2020
Форма
X
-
-
-
ТУ XXXXXXXX-2020
Консистенция
X
X
X
X
ТУ XXXXXXXX-2020
Структура
X
X
X
X
ТУ XXXXXXXX-2020
Показатели безопасности
Токсичные элементы
Свинец по ГОСТ
X
-
-
-
ТР ТС 021/2011 О безопасности пищевой продукции
Мышьяк по ГОСТ
X
-
-
-
ТР ТС 021/2011 О безопасности пищевой продукции
Кадмий по ГОСТ
X
-
-
-
ТР ТС 021/2011 О безопасности пищевой продукции
Ртуть по ГОСТ
X
-
-
-
ТР ТС 021/2011 О безопасности пищевой продукции
Микотоксины:
X
-
-
-
ТР ТС 021/2011 О безопасности пищевой продукции
Афлатоксин B1 по ГОСТ
X
-
-
-
ТР ТС 021/2011 О безопасности пищевой продукции
Микробиологические показатели:
КМАФАнМ по ГОСТ
X
-
-
X
ТР ТС 021/2011 О безопасности пищевой продукции
БГКП по ГОСТ
X
-
-
X
ТР ТС 021/2011 О безопасности пищевой продукции
Патогенные микроорганизмы, в т.ч. сальмонеллы, по ГОСТ
X
-
-
X
ТР ТС 021/2011 О безопасности пищевой продукции
Дрожжи по ГОСТ
X
-
-
X
ТР ТС 021/2011 О безопасности пищевой продукции
Плесени по ГОСТ
X
-
-
X
ТР ТС 021/2011 О безопасности пищевой продукции
Приложение Ж
(справочное)
ПРИМЕР ПРОГРАММЫ УСКОРЕННЫХ ИСПЫТАНИЙ ДЛЯ ПОДТВЕРЖДЕНИЯ
(ОБОСНОВАНИЯ) СРОКА ГОДНОСТИ САХАРИСТЫХ КОНДИТЕРСКИХ
ИЗДЕЛИЙ (НА ПРИМЕРЕ КАРАМЕЛИ)
РАЗРАБОТАНО
должность, наименование организации-изготовителя
подпись, расшифровка подписи
"__" _______ 20__ г.
Программа испытаний для подтверждения (обоснования)
срока годности карамели
1 Описание объекта испытаний
1.1 Наименование кондитерской продукции: карамель леденцовая лимонная, неглазированная.
1.2 Наименования и место нахождения изготовителя, адреса производства продукции (при несовпадении с местом нахождения).
1.3 Место отбора образцов.
1.4 Дата(ы) изготовления (сведения о партии(ях) (при наличии)).
1.5 Обозначение документа (при наличии), в соответствии с которым произведено и может быть идентифицировано кондитерское изделие: ТУ XXXXXXXX-2020.
1.6 Вид упаковки: полимерная пленка.
1.7 Масса нетто (или объем) продукции: масса нетто 50 г.
1.8 Способ упаковывания (при необходимости), особенности технологии производства (при необходимости).
2 Описание контрольного образца
2.1 Наименование кондитерской продукции: карамель леденцовая со вкусом клубники, неглазированная.
2.2 Наименования и место нахождения изготовителя, адреса производства продукции (при несовпадении с местом нахождения).
2.3 Место отбора образцов.
2.4 Дата(ы) изготовления (сведения о партии(ях) (при наличии)).
2.5 Обозначение документа (при наличии), в соответствии с которым произведено и может быть идентифицировано кондитерское изделие: ТУ XXXXXXXX-2020.
2.6 Вид упаковки: полимерная пленка.
2.7 Масса нетто (или объем) продукции: масса нетто 50 г.
2.8 Способ упаковывания (при необходимости), особенности технологии производства (при необходимости).
2.9 Установленный срок годности и условия хранения: 12 месяцев. Температура хранения от плюс 5 °C до плюс 22 °C и относительной влажности воздуха не более 70%.
3 Проектируемый срок годности и условия хранения: 12 месяцев. Температура хранения от плюс 5 °C до плюс 22 °C и относительной влажности воздуха не более 70%.
4 Метод испытаний: ускоренный метод.
5 Срок испытаний: 8 недель.
6 Условия проведения испытаний: температура хранения 35 °C и относительная влажность воздуха 30 - 35%.
7 Количество образцов: XXXX кг.
8 Перечень характеристик, подлежащих исследованию для каждой контрольной точки, их нормы (допустимые значения) и (или) ссылка на документ, их устанавливающий, методы контроля, количество контрольных точек (указаны в таблице Ж.1).
Таблица Ж.1
Наименование характеристик объекта испытаний
Контрольные точки
Нормы (допустимые значения) и (или) ссылка на документ, их устанавливающий
Дата начала испытаний (первая контрольная точка)
дата
1 неделя
дата
2 неделя
дата
3 неделя
дата
4 неделя
дата
5 неделя
дата
6 неделя
дата
7 неделя
дата
8 неделя
дата
Органолептические показатели:
Внешний вид, консистенция
X
X
X
X
X
X
X
X
X
ТУ XXXXXXXX-2020
Вкус и запах
X
X
X
X
X
X
X
X
X
ТУ XXXXXXXX-2020
Цвет
X
X
X
X
X
X
X
X
X
ТУ XXXXXXXX-2020
Физико-химические показатели
Массовая доля редуцирующих веществ, %
X
X
X
X
X
X
X
X
X
ТР ТС 021/2011 О безопасности пищевой продукции
Показатели безопасности
Токсические элементы
Свинец по ГОСТ
X
ТР ТС 021/2011 О безопасности пищевой продукции
Мышьяк по ГОСТ
X
ТР ТС 021/2011 О безопасности пищевой продукции
Кадмий по ГОСТ
X
ТР ТС 021/2011 О безопасности пищевой продукции
Ртуть по ГОСТ
X
ТР ТС 021/2011 О безопасности пищевой продукции
ГХЦГ по МУ
X
ТР ТС 021/2011 О безопасности пищевой продукции
ДДТ и его метаболиты по МУ
X
ТР ТС 021/2011 О безопасности пищевой продукции
Микробиологические показатели:
БГКП по ГОСТ
X
ТР ТС 021/2011 О безопасности пищевой продукции
Патогенные микроорганизмы, в т.ч. сальмонеллы, по ГОСТ
X
ТР ТС 021/2011 О безопасности пищевой продукции
Дрожжи по ГОСТ
X
ТР ТС 021/2011 О безопасности пищевой продукции
Плесень по ГОСТ
X
ТР ТС 021/2011 О безопасности пищевой продукции
Приложение И
(справочное)
БЛОК-СХЕМА ПРОЦЕССА УСТАНОВЛЕНИЯ
И ПОДТВЕРЖДЕНИЯ СРОКОВ ГОДНОСТИ
БИБЛИОГРАФИЯ
[1]
Технический регламент Таможенного союза ТР ТС 021/2011
О безопасности пищевой продукции
[2]
Федеральный закон от 2 января 2000 г. N 29-ФЗ
О качестве и безопасности пищевых продуктов
УДК 664.143:006.354
ОКС 67.060, 67.140.30,
Ключевые слова: изделия кондитерские, сроки годности, нормальные испытания, ускоренный срок годности, сокращенный срок годности, шоколад