Главная // Актуальные документы // ГОСТ Р (Государственный стандарт)СПРАВКА
Источник публикации
М.: ИПК Издательство стандартов, 2000
Примечание к документу
Документ включен в
Перечень национальных стандартов, содержащих правила и методы исследований (испытаний) и измерений, в том числе правила отбора образцов, необходимые для применения и исполнения технического
регламента о безопасности объектов внутреннего водного транспорта и осуществления оценки соответствия (
Распоряжение Правительства РФ от 29.06.2011 N 1100-р).
С 1 июля 2003 года до вступления в силу технических регламентов акты федеральных органов исполнительной власти в сфере технического регулирования носят рекомендательный характер и подлежат обязательному исполнению только в части, соответствующей целям, указанным в
пункте 1 статьи 46 Федерального закона от 27.12.2002 N 184-ФЗ.
Документ
введен в действие с 01.01.2001.
Взамен ГОСТ Р 50007-92.
Название документа
"ГОСТ Р 51317.4.5-99 (МЭК 61000-4-5-95). Государственный стандарт Российской Федерации. Совместимость технических средств электромагнитная. Устойчивость к микросекундным импульсным помехам большой энергии. Требования и методы испытаний"
(принят и введен в действие Постановлением Госстандарта РФ от 28.12.1999 N 721-ст)
"ГОСТ Р 51317.4.5-99 (МЭК 61000-4-5-95). Государственный стандарт Российской Федерации. Совместимость технических средств электромагнитная. Устойчивость к микросекундным импульсным помехам большой энергии. Требования и методы испытаний"
(принят и введен в действие Постановлением Госстандарта РФ от 28.12.1999 N 721-ст)
Принят и введен в действие
Постановлением Госстандарта РФ
от 28 декабря 1999 г. N 721-ст
ГОСУДАРСТВЕННЫЙ СТАНДАРТ РОССИЙСКОЙ ФЕДЕРАЦИИ
СОВМЕСТИМОСТЬ ТЕХНИЧЕСКИХ СРЕДСТВ ЭЛЕКТРОМАГНИТНАЯ
УСТОЙЧИВОСТЬ К МИКРОСЕКУНДНЫМ ИМПУЛЬСНЫМ ПОМЕХАМ
БОЛЬШОЙ ЭНЕРГИИ
ТРЕБОВАНИЯ И МЕТОДЫ ИСПЫТАНИЙ
Electromagnetic compatibility of technical equipment.
Microsecond high energy pulse disturbance immunity.
Requirements and test methods
ГОСТ Р 51317.4.5-99
(МЭК 61000-4-5-95)
Группа Э02
Дата введения
1 января 2001 года
1 РАЗРАБОТАН И ВНЕСЕН Техническим комитетом по стандартизации в области электромагнитной совместимости технических средств (ТК 30)
2 ПРИНЯТ И ВВЕДЕН В ДЕЙСТВИЕ Постановлением Госстандарта России от 28 декабря 1999 г. N 721-ст
3 Настоящий стандарт содержит аутентичный текст международного стандарта МЭК 61000-4-5 (1995-02), изд. 1 "Электромагнитная совместимость (ЭМС). Часть 4. Методы испытаний и измерений. Раздел 5. Испытания на устойчивость к микросекундным импульсным помехам большой энергии" с дополнительными требованиями, отражающими потребности экономики страны
4 ВЗАМЕН ГОСТ Р 50007-92
Стандарт МЭК 61000-4-5-95 является частью стандартов МЭК серии 61000 "Электромагнитная совместимость" согласно следующей структуре:
Часть 1. Основы
Общее рассмотрение (введение, фундаментальные принципы)
Определения, терминология
Часть 2. Электромагнитная обстановка
Описание электромагнитной обстановки
Классификация электромагнитной обстановки
Уровни электромагнитной совместимости
Часть 3. Нормы
Нормы помехоэмиссии
Нормы помехоустойчивости (в тех случаях, когда они не являются предметом рассмотрения техническими комитетами, разрабатывающими стандарты на продукцию)
Часть 4. Методы испытаний и измерений
Методы измерений
Методы испытаний
Часть 5. Руководства по установке и помехоподавлению
Руководства по установке
Руководства по помехоподавлению
Часть 6. Общие стандарты
Часть 9. Разное.
Каждая часть подразделяется на разделы, которые могут быть опубликованы как международные стандарты либо как технические отчеты.
Настоящая часть представляет собой международный стандарт, который устанавливает требования помехоустойчивости и методы испытаний применительно к напряжениям и токам микросекундных импульсных помех большой энергии.
1. Область применения и цель
Настоящий стандарт распространяется на электротехнические, электронные и радиоэлектронные изделия и оборудование (далее в тексте - технические средства) и устанавливает требования и методы испытаний технических средств (ТС) на устойчивость к воздействию микросекундных импульсных помех большой энергии (МИП), вызываемых перенапряжениями, возникающими в результате коммутационных переходных процессов и молниевых разрядов. Степени жесткости испытаний на устойчивость к МИП определяются для различных условий электромагнитной обстановки и условий эксплуатации.
Целью стандарта является установление основы для оценки качества функционирования ТС при воздействии на них МИП в линиях электропитания и соединительных линиях.
Настоящий стандарт устанавливает:
- степени жесткости испытаний;
- требования к испытательному оборудованию;
- состав рабочих мест для испытаний;
- методы испытаний.
Установленные стандартом испытания предназначены для выявления реакции испытуемого ТС (ИТС) в определенных режимах функционирования на воздействие МИП, создаваемых коммутационными процессами и молниевыми разрядами.
Настоящий стандарт не применяют при испытаниях прочности изоляции ТС в условиях воздействия высоковольтных напряжений. Прямые молниевые разряды в стандарте не учитываются.
Стандарт не устанавливает испытаний, применяемых для конкретных ТС или систем. Его главной задачей является обеспечение всех заинтересованных технических комитетов по стандартизации, разрабатывающих стандарты на продукцию, общими ссылочными данными. Технические комитеты по стандартизации (или изготовители ТС) несут ответственность за выбор видов и степеней жесткости испытаний, применяемых для ТС.
Установленные настоящим стандартом требования должны быть приведены в стандартах на ТС конкретного вида и технической документации на ТС.
Требования настоящего стандарта являются обязательными.
Содержание стандарта МЭК 61000-4-5-95 набрано прямым шрифтом, дополнительные требования к стандарту МЭК 61000-4-5, отражающие потребности экономики страны, - курсивом.
В настоящем стандарте использованы ссылки на следующие стандарты:
ГОСТ Р 8.568-97 Государственная система обеспечения единства измерений. Аттестация испытательного оборудования. Основные положения
| | ИС МЕГАНОРМ: примечание. ГОСТ 14777-76 утратил силу с 1 июля 2013 года в связи с введением в действие ГОСТ Р 55055-2012 (Приказ Росстандарта от 12.11.2012 N 719-ст). | |
ГОСТ 14777-76 Радиопомехи индустриальные. Термины и определения
ГОСТ Р 51318.22-99 (СИСПР 22-97) Совместимость технических средств электромагнитная. Радиопомехи индустриальные от оборудования информационных технологий. Нормы и методы испытаний.
3.1. Коммутационные переходные процессы
Коммутационные переходные процессы могут быть разделены на группы, связанные с:
а) переключениями в мощных системах электроснабжения, например, коммутацией конденсаторных батарей;
б) переключениями в системах электроснабжения малой мощности в непосредственной близости от ТС или с изменениями нагрузки в электрических распределительных системах;
в) резонансными колебаниями напряжения в электрических сетях, обусловленными работой таких переключающих приборов, как тиристоры;
г) повреждениями в системах, такими как короткие замыкания на землю и дуговые разряды в электрических установках.
Процессы образования МИП при молниевых разрядах в основном сводятся к следующему:
а) при непосредственном ударе молнии в наружную (вне здания) цепь напряжение МИП образуется вследствие протекания большого тока разряда по наружной цепи и цепи заземления;
б) при косвенном ударе молнии (внутри облака, между облаками или в находящиеся вблизи объекты) образующиеся электромагнитные поля индуцируют напряжения или токи в проводниках наружных и (или) внутренних цепей;
в) при ударе молнии в грунт разрядный ток, протекая по земле, может создать разность потенциалов в системе заземления ТС.
Быстрые изменения напряжения или тока при срабатывании защитных устройств могут также приводить к образованию МИП во внутренних цепях.
3.3. Имитация переходных процессов
а) характеристики испытательного генератора (ИГ) МИП установлены таким образом, что ИГ МИП с максимальным подобием имитирует указанные выше явления;
б) если источник помех и ИТС находятся в одной цепи, например, в цепи электропитания (непосредственная связь), ИГ МИП имитирует источник с низким внутренним сопротивлением, подключенный к ИТС;
| | ИС МЕГАНОРМ: примечание. Нумерация подпунктов дана в соответствии с официальным текстом документа. | |
б) если источник помех не находится в цепи, подключенной к ИТС (косвенная связь), ИГ МИП может имитировать источник с высоким внутренним сопротивлением.
| | ИС МЕГАНОРМ: примечание. ГОСТ 14777-76 утратил силу с 1 июля 2013 года в связи с введением в действие ГОСТ Р 55055-2012 (Приказ Росстандарта от 12.11.2012 N 719-ст). | |
В настоящем стандарте использованы термины, установленные в ГОСТ 14777, ГОСТ 30372/ГОСТ Р 50397, а также следующие:
4.1. Устройство связи - электрическое устройство, предназначенное для передачи МИП из одной цепи в другую.
4.2. Устройство развязки - электрическое устройство, предназначенное для предотвращения воздействия МИП, подаваемых на ИТС, на устройства, оборудование или системы, не подвергаемые испытаниям.
4.3. Соединительные линии - линии ввода-вывода, линии связи, симметричные линии.
4.4. Первичная защита - средства, предотвращающие распространение большей части энергии помехи за установленные границы.
4.5. Вторичная защита - средства, с помощью которых подавляется энергия помехи, прошедшей через первичную защиту. Вторичной защитой может служить отдельно применяемое устройство или элементы, входящие в состав ТС, обладающие заданными характеристиками.
4.6. Импульс тока, напряжения или мощности при распространении волны - волна тока, напряжения или мощности переходного процесса, распространяющаяся вдоль линии или цепи и характеризующаяся быстрым нарастанием и медленным снижением.
4.7. Длительность фронта (время нарастания) импульса - интервал времени между моментами, когда мгновенное значение импульса впервые достигает 10 и 90% его пиковой величины.
4.8. Длительность импульса - интервал времени между моментами, когда мгновенные значения переднего и заднего фронтов импульса составляют 0,5 от пикового значения.
4.9. Система - совокупность взаимосвязанных ТС, созданная для выполнения установленной функции.
Примечание. Предполагается, что система отделена от окружающей электромагнитной обстановки и других систем воображаемой поверхностью, пересекаемой соединительными линиями между данной системой и другими системами. Через эти линии окружающая электромагнитная обстановка и внешние системы воздействуют на данную систему и, с другой стороны, данная система воздействует на окружающую электромагнитную обстановку и внешние системы.
5. Степени жесткости испытаний
Степени жесткости испытаний приведены в таблице 1.
Таблица 1
Степени жесткости испытаний
Степень жесткости испытаний | Значение импульса напряжения на ненагруженном выходе ИГ, кВ +/- 10% |
1 | 0,5 |
2 | 1,0 |
3 | 2,0 |
4 | 4,0 |
X | Специальное |
Примечание - X представляет собой открытую степень жесткости испытаний, которая может быть установлена в стандартах на ТС конкретного вида и в технической документации на ТС. |
Рекомендации по выбору степеней жесткости испытаний при подаче МИП на различные цепи ТС приведены в
Приложении А.
Степени жесткости испытаний выбирают в соответствии с условиями эксплуатации ТС. Классы условий эксплуатации приведены в
разделе Б.3 Приложения Б.
При проведении испытаний качество функционирования ТС должно быть подтверждено для каждой степени жесткости испытаний от первой до установленной включительно.
6. Испытательное оборудование
6.1. Комбинированный ИГ МИП (
1/50 мкс -
6,4/16 мкс)
Упрощенная схема комбинированного ИГ МИП (
1/50 мкс -
6,4/16 мкс) приведена на
рисунке 1. Значения

и

должны быть выбраны таким образом, чтобы в режиме холостого хода длительность фронта импульса напряжения на выходе ИГ составляла
1 мкс, длительность импульса -
50 мкс; в режиме короткого замыкания длительность фронта импульса тока ИГ составляла
6,4 мкс, длительность импульса -
16 мкс. ИГ должен иметь эффективное выходное сопротивление не более 2 Ом.
U - источник высокого напряжения;

- зарядный резистор;

- зарядный конденсатор;

- резисторы,
определяющие длительность импульса;

- резистор,
определяющий выходное полное сопротивление ИГ;

- индуктивность, определяющая время нарастания импульса
Рисунок 1 - Упрощенная схема комбинированного ИГ МИП
(1/50 мкс - 6,4/16 мкс)
Эффективное выходное сопротивление ИГ МИП определяют для удобства как отношение пикового значения импульса напряжения на выходе ИГ в режиме холостого хода к пиковому значению импульса тока в режиме короткого замыкания.
На ИГ такого рода с временными параметрами напряжения в режиме холостого хода 1/50 мкс и тока в режиме короткого замыкания 6,4/16 мкс ссылаются в дальнейшем как на комбинированный ИГ МИП (1/50 мкс - 6,4/16 мкс).
6.1.1. Характеристики комбинированного ИГ МИП (
1/50 мкс -
6,4/16 мкс)
Выходное напряжение в режиме холостого хода:
пиковое значение, кВ ...................... В диапазоне от 0,5 до 4,0
(не менее)
погрешность установки выходного
напряжения, %, не более ................... +/- 10
Выходной ток в режиме короткого замыкания:
пиковое значение, кА ...................... В диапазоне от 0,2 до 2,0
(не менее)
погрешность установки выходного тока, %,
не более .................................. +/- 10
Полярность ................................ Положительная/отрицательная
Сдвиг по фазе импульсов напряжения (тока)
по отношению к переменному напряжению Должен изменяться
в сети питания, град. ..................... от 0 до 360
Интервал между импульсами ................. Должен составлять не
менее 1 мин.
Выход ИГ МИП должен быть незаземленным.
Длительность фронта T1 = 1 мкс +/- 30%;
длительность импульса T2 = 50 мкс +/- 20%
Рисунок 2 -
Типовая форма импульса напряжения (1/50 мкс)
Таблица 2
Определение временных параметров МИП
(1/50 мкс - 6,4/16 мкс)
Параметр импульса | При измерениях в соответствии с [2] | При измерениях в соответствии с [3] |
Длительность фронта (время нарастания), мкс | Длительность импульса, мкс | Длительность фронта, мкс | Длительность импульса, мкс |
Напряжение в режиме холостого хода | 1 | 50 | 1,2 | 50 |
Ток в режиме короткого замыкания | 6,4 | 16 | 8 | 20 |
Примечание - В публикациях МЭК длительность фронта импульса и длительность импульса определяется либо в соответствии с [2], либо в соответствии с [3]. В настоящем стандарте при определении временных параметров импульсов напряжения и тока и установлении требований к комбинированному ИГ МИП (1/50 мкс - 6,4/16 мкс) использована методика измерений в соответствии с [2] (рисунки 2, 3). |
Длительность фронта T1 = 6,4 мкс +/- 20%;
длительность импульса T2 = 16 мкс +/- 20%
Рисунок 3 -
Типовая форма импульса тока (6,4/16 мкс)
В конструкции ИГ МИП должны быть предусмотрены дополнительные резисторы (10 или 40 Ом) для увеличения значения выходного сопротивления ИГ при определенных условиях испытаний (см.
разделы 7 и
Б.1 Приложения Б). При их применении и подключенных устройствах связи/развязки форма импульса напряжения в режиме холостого хода и форма импульса тока в режиме короткого замыкания не будут удовлетворять параметрам
1/50 мкс и
6,4/16 мкс соответственно.
6.1.2. Проверка характеристик ИГ МИП
Для обеспечения воспроизводимости результатов испытаний, проводимых с применением различных ИГ, характеристики ИГ МИП (1/50 мкс - 6,4/16 мкс) должны быть проверены. С этой целью необходима следующая процедура измерений наиболее существенных характеристик ИГ МИП. Выход ИГ МИП подключают к измерительной системе, обладающей достаточной полосой частот и линейностью для измерения параметров импульсов. Характеристики ИГ МИП измеряют в режиме холостого хода (нагрузка не менее 10 кОм) и в режиме короткого замыкания (нагрузка не более 0,1 Ом) при одних и тех же заданных напряжениях.
Примечание - Ток короткого замыкания должен быть не менее 0,25 кА при напряжении холостого хода 0,5 кВ и не менее 2 кА при напряжении холостого хода 4 кВ.
6.2. ИГ МИП (
6,5/700 мкс -
4/300 мкс) в соответствии с
[1]
Упрощенная схема ИГ МИП (
6,5/700 мкс -
4/300 мкс) приведена на
рисунке 4. Значения

должны быть выбраны таким образом, чтобы ИГ обеспечивал параметры импульса напряжения
6,5/700 мкс и импульса тока
4/300 мкс.
U - источник высокого напряжения;

- зарядный резистор;

- зарядный конденсатор (20 мкФ);

- резистор,
определяющий длительность импульса (50 Ом);

- резисторы, определяющие выходное сопротивление
ИГ (

);

- конденсатор, определяющий
длительность фронта импульса (0,2 мкФ); П - ключ,
замыкаемый при использовании внешнего согласующего
резистора
Рисунок 4 - Упрощенная схема ИГ МИП
(6,5/700 мкс - 4/300 мкс)
6.2.1. Характеристики ИГ МИП (
6,5/700 мкс -
4/300 мкс)
Выходное напряжение в режиме холостого хода:
пиковое значение, кВ ...................... В диапазоне от 0,5 до 4,0
(не менее)
погрешность установки выходного
напряжения, %, не более ................... +/- 10
Выходной ток в режиме короткого замыкания:
пиковое значение, А ....................... В диапазоне от 12 до 100
(не менее)
типовая форма импульса тока ............... См.
таблицу 3
погрешность установки выходного тока, %,
не более .................................. +/- 10
Полярность ................................ Положительная/отрицательная
Интервал между импульсами ................. Должен составлять не
менее 1 мин.
Выход ИГ должен быть незаземленным.
Длительность фронта T1 = 6,5 мкс +/- 30%;
длительность импульса T2 = 700 мкс +/- 20%
Рисунок 5 -
Типовая форма импульса напряжения
(6,5/700 мкс)
Таблица 3
Определения временных параметров МИП
(6,5/700 мкс - 4/300 мкс)
Параметр импульса | | |
Длительность фронта (время нарастания), мкс | Длительность импульса, мкс | Длительность фронта, мкс | Длительность импульса, мкс |
Напряжение в режиме холостого хода | 6,5 | 700 | 10 | 700 |
Ток в режиме короткого замыкания | 4 | 300 | - | - |
Примечание - В публикациях МЭК и МСЭ-Т длительность фронта импульса и длительность импульса определяются либо в соответствии с [2], либо в соответствии с [1]. В настоящем стандарте при определении временных параметров импульсов напряжения и тока и установлении требований к ИГ МИП (6,5/700 мкс - 4/300 мкс) использована методика измерений в соответствии с [2] (рисунок 5). |
6.2.2. Проверка характеристик ИГ МИП
Условия проверки должны соответствовать установленным в
6.1.2 с учетом примечания, приведенного ниже.
Примечание - Ток короткого замыкания должен быть не менее 12,5 А при напряжении холостого хода 0,5 кВ и не менее 100 А при напряжении холостого хода 4 кВ.
Уровни индустриальных радиопомех, создаваемых включенными комбинированным ИГ МИП (1/50 мкс - 6,4/16 мкс) и ИГ МИП (6,5/700 мкс - 4/300 мкс) при отсутствии генерации импульсов, должны соответствовать требованиям ГОСТ Р 51318.22 для оборудования класса Б.
Комбинированный ИГ МИП (1/50 мкс - 6,4/16 мкс) и ИГ МИП (6,5/700 мкс - 4/300 мкс) должны быть аттестованы по ГОСТ Р 8.568. При аттестации определяют действительные значения всех характеристик ИГ МИП, установленных в 6.1.1, 6.1.2, 6.2.1 и 6.2.2.
6.3. Устройства связи/развязки
Устройства связи/развязки не должны оказывать существенного влияния на параметры ИГ, например, допустимые отклонения выходного напряжения и тока, установленные в
6.1.1 и
6.2.1.
Исключением является связь через разрядники.
Примечание - Для уменьшения ударного возбуждения применяют материалы, вносящие потери в катушки индуктивности.
При увеличении выходного сопротивления ИГ МИП с 2 Ом до 12 или 42 Ом в соответствии с требованиями к составу рабочих мест для испытаний длительность испытательных импульсов на выходе устройства связи может существенно изменяться.
Каждое устройство связи/развязки должно удовлетворять требованиям, установленным в
6.3.1,
6.3.2.
6.3.1. Устройства связи/развязки, применяемые при подаче МИП на цепи электропитания переменного и постоянного тока (применяют только с комбинированным ИГ МИП (
1/50 мкс -
6,4/16 мкс))
6.3.1.1. Емкостная связь для цепей электропитания
Емкостная связь для цепей электропитания обеспечивает подачу испытательного напряжения по схеме "провод-провод" или "провод-земля" с одновременным подключением устройства развязки.
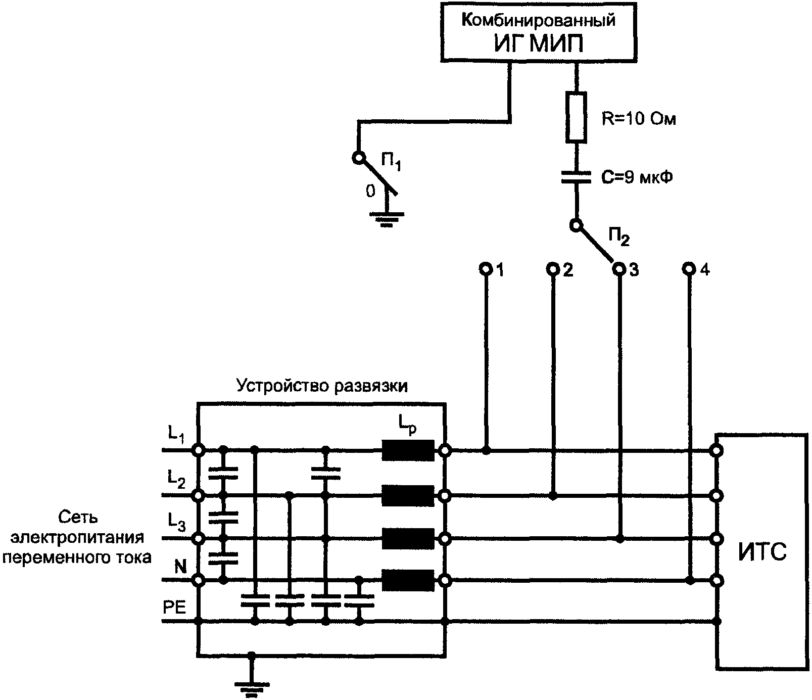
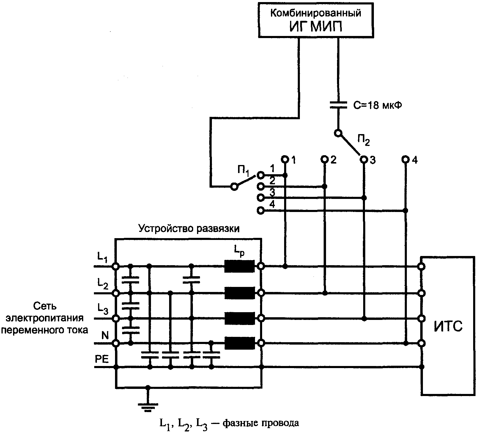
Схемы рабочих мест для испытаний ТС, питание которых осуществляется от однофазной сети переменного тока или от сети постоянного тока, приведены на
рисунках 6,
7; от трехфазной сети - на
рисунках 8,
9.
L - фазный провод; N - нейтральный провод;
PE - защитное заземление
Рисунок 6 - Схема рабочего места для испытаний при подаче
МИП по схеме "провод-провод" с использованием емкостной
связи на ИТС, питание которого осуществляется от однофазной
сети переменного тока или сети постоянного тока
Рисунок 7 - Схема рабочего места для испытаний при подаче
МИП по схеме "провод-земля" с использованием емкостной
связи на ИТС, питание которого осуществляется от однофазной
сети переменного тока или сети постоянного тока
Рисунок 8 - Схема рабочего места для испытаний при подаче
МИП по схеме "провод-провод" с использованием емкостной
связи на ИТС, питание которого осуществляется от трехфазной
сети переменного тока (в соответствии с
7.2)
Рисунок 9 - Схема рабочего места для испытаний при подаче
МИП по схеме "провод-земля" с использованием емкостной
связи на ИТС, питание которого осуществляется от трехфазной
сети переменного тока (в соответствии с
7.2);
выход ИГ МИП заземлен
Характеристики устройств связи/развязки должны быть следующими:
Емкость конденсатора связи C, мкФ ....... 9 или 18 (см. схемы рабочих
мест для испытаний)
Индуктивность развязки для сети
электропитания

, мГн ................. 1,5.
Напряжение перекрестной помехи от испытательного импульса на сетевых входах устройства развязки для цепей, не подвергаемых воздействию, не должно превышать 15% максимального значения импульса применяемого испытательного напряжения. Напряжение помехи от испытательного импульса на сетевых входах устройства развязки для цепей, подвергаемых воздействию, не должно превышать большего из двух значений: либо 15% максимального значения импульса применяемого испытательного напряжения, либо двойного амплитудного значения напряжения сети. При этом сеть питания и ИТС должны быть отсоединены от устройства развязки.
Указанные выше требования для однофазных сетей электропитания (фазного, нейтрального и защитного проводников) должны удовлетворяться также для трехфазных систем электропитания.
6.3.1.2. Индуктивная связь для цепей электропитания
На рассмотрении.
6.3.2. Устройства связи/развязки для соединительных линий
При подаче МИП на соединительные линии должны учитываться особенности функционирования ТС и условия его применения.
Примерами методов связи являются емкостная связь и связь через разрядники.
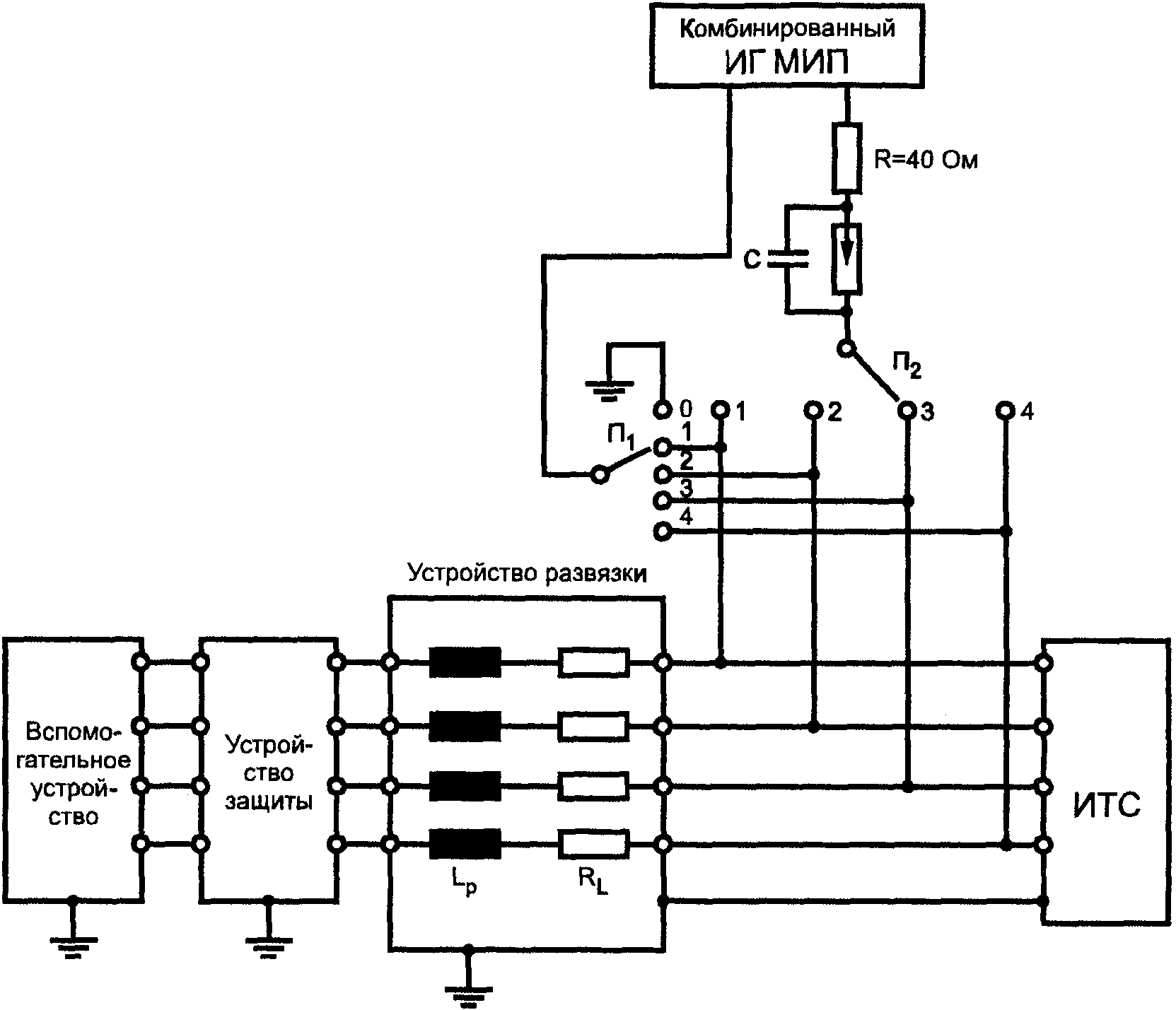
Испытания ТС при подаче МИП на соединительные линии с использованием различных методов связи (
рисунки 10 -
12) могут в отдельных случаях приводить к различиям в результатах испытаний. Поэтому метод связи должен быть установлен
в стандарте на ТС конкретного вида.
Примечание -

на рисунках 10 -
12 обозначает активную часть полного сопротивления катушки индуктивности устройства развязки; величину

выбирают из условия допустимого ослабления сигнала.
Рисунок 10 - Схема рабочего места для испытаний при подаче
МИП по схеме "провод-провод/провод-земля" с использованием
емкостной связи на неэкранированные соединительные линии
Рисунок 11 - Схема рабочего места для испытаний при подаче
МИП по схеме "провод-провод/провод-земля" с использованием
связи через разрядники на неэкранированные несимметричные
линии (в соответствии с
7.3)
а) положение переключателя П:
- подача помехи по схеме "провод-земля" - позиция 0;
- подача помехи по схеме "провод-провод" - позиции 1 - 4 (одна из линий по очереди заземляется);
б) расчет

при использовании комбинированного ИГ МИП (
1/50 мкс -
6,4/16 мкс)
Пример для n = 4:

,

не должно превышать 250 Ом;
Расчет

при использовании ИГ МИП (
6,5/700 мкс -
4/300 мкс)
Внутренний резистор

, определяющий выходное сопротивление ИГ (

,
см. рисунок 4), заменяют внешними резисторами

на проводник (для n проводников, при n больше двух).
Пример для n = 4:

,

не должно превышать 250 Ом;
в) C = 0,1 мкФ для частот передаваемого сигнала, меньших 5 кГц; при больших частотах конденсатор не применяют;
г)

, величина

зависит от допустимого ослабления передаваемого сигнала
Рисунок 12 - Схема рабочего места для испытаний при подаче
МИП по схеме "провод-провод/провод-земля" с использованием
связи через разрядники на неэкранированные симметричные
линии (линии связи) (в соответствии с
7.4)
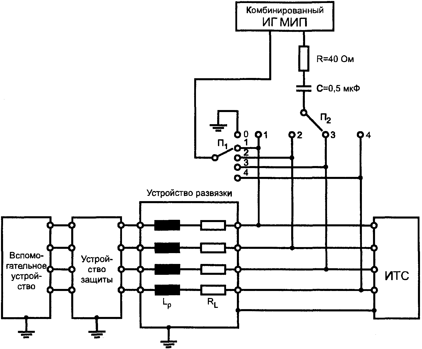
6.3.2.1. Емкостная связь для соединительных линий
Емкостная связь является предпочтительным методом связи при подаче МИП на несимметричные неэкранированные линии ввода-вывода при условии, что это не оказывает влияния на передачу сигнала по указанным линиям. Метод применяют в соответствии с
рисунком 10 при подаче помехи по схеме "провод-провод" и "провод-земля".
Характеристики устройств связи и развязки при емкостной связи должны быть следующими:
Емкость конденсатора связи C, мФ .......................... 0,5
Индуктивность развязки

, мГн ............................ 20.
Примечание - При определении параметров источника сигнала должны быть учтены характеристики цепей, подвергаемых испытаниям.
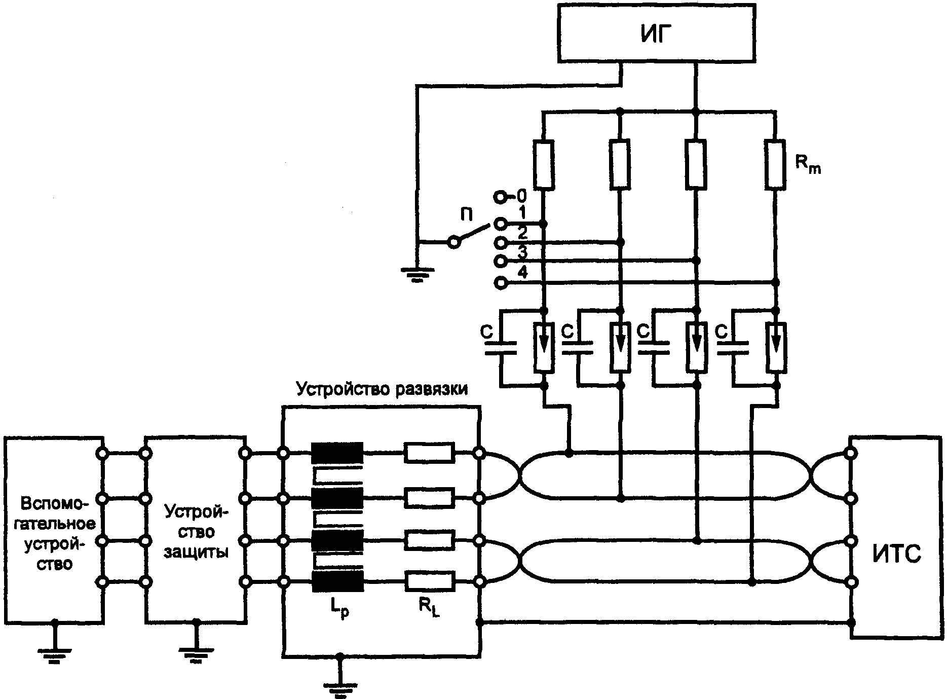
6.3.2.2. Связь через разрядники
Связь через разрядники является предпочтительным методом связи при подаче МИП на неэкранированные симметричные линии (линии связи), как показано на
рисунке 12. Данный метод может быть также применен в тех случаях, когда емкостная связь при подаче помехи на несимметричные линии является невозможной из-за нарушения функционирования ИТС при подключении конденсатора связи (см.
рисунок 11).
Устройство связи должно обеспечить распределение токов помехи при ее подаче на кабели, содержащие значительное число проводников. Сопротивления

в устройстве связи, предназначенном для подачи испытательных импульсов на неэкранированные симметричные линии, состоящие из n объединенных проводников при n >= 2
(см. рисунок 12), должны быть равны n x 25 Ом при использовании ИГ МИП (
6,5/700 мкс -
4/300 мкс).
Пример: n = 4,

. С учетом выходного сопротивления ИГ МИП общая величина составит приблизительно 40 Ом. Если рассчитанное значение

превышает 250 Ом, применяют резисторы сопротивлением 250 Ом.
Связь через газонаполненные разрядники может быть улучшена путем применения конденсаторов, подключаемых параллельно разрядникам.
Пример: при передаче по линии сигналов с частотами ниже 5 кГц применяют конденсаторы емкостью C <= 0,1 мкФ. При более высоких частотах конденсаторы не применяют.
Характеристики устройств связи/развязки при связи через разрядники должны быть следующими:
Сопротивление связи

.................... n x 25 Ом (при n >= 2)
Напряжение зажигания газонаполненного
разрядника, В .............................. 90
Индуктивность развязки

, мГн
(кольцевой сердечник, ток компенсирован) .... 20.
Примечания
1. Исходя из условий функционирования ИТС, могут быть применены разрядники с более высоким напряжением зажигания.
2. Применение разрядников других видов допускается, если это не влияет на условия функционирования ИТС.
7. Рабочее место для испытаний
7.1. Испытательное оборудование
На рабочем месте для испытаний должно быть следующее оборудование:
- ИТС;
- вспомогательные ТС;
- кабели (установленных типов и длин);
- устройство связи (емкостного типа или с использованием разрядников);
- комбинированный ИГ МИП (1/50 мкс - 6,4/16 мкс), ИГ МИП (6,5/700 мкс - 4/300 мкс);
- устройство развязки и защитные устройства;
- дополнительные резисторы 10 и 40 Ом (см.
раздел Б.1 Приложения Б).
7.2. Рабочее место для испытаний при подаче МИП на цепи электропитания
Испытательные импульсы подают на цепи электропитания ИТС с использованием емкостной связи (см.
рисунки 6,
7,
8,
9). Устройства развязки необходимы для того, чтобы избежать возможного влияния помех на оборудование, не подлежащее испытаниям, которое может быть подключено к тем же линиям электропитания, что ИТС, а также для обеспечения достаточного нагрузочного сопротивления для МИП с тем, чтобы на испытуемые линии мог быть подан импульс установленной формы.
Длина силового кабеля между ИТС и устройством развязки должна быть не более 2 м, если в стандарте на ТС конкретного вида не установлены иные требования.
Для обеспечения соответствующего сопротивления связи в определенных случаях применяют дополнительные резисторы (см. пояснения в
разделе Б.1 Приложения Б).
7.3. Рабочее место для испытаний при подаче МИП на неэкранированные несимметричные соединительные линии
Как правило, МИП подают на соединительные линии с использованием емкостной связи в соответствии с
рисунком 10. Устройства связи/развязки не должны оказывать влияние на функционирование ИТС. Альтернативный метод подачи испытательных импульсов (через разрядники), приведенный на
рисунке 11, применяют при большой скорости передачи данных. Метод подачи МИП выбирают с учетом допустимой величины емкостной нагрузки и скорости передачи.
Если в стандарте на ТС конкретного вида не установлены иные требования, длина линии между ИТС и устройством развязки должна быть не более 2 м.
7.4. Рабочее место для испытаний при подаче МИП на неэкранированные симметричные соединительные линии (линии связи) (
рисунок 12)
Для симметричных соединительных линий (линий связи) метод емкостной связи, как правило, не применяют. Подачу помех осуществляют через газовые разрядники. Испытательное напряжение не устанавливают ниже напряжения зажигания разрядника (около 300 В для газового разрядника напряжением 90 В).
Примечание - Рассматривают проведение испытаний на помехоустойчивость двух видов:
- при проверке аппаратурного уровня помехоустойчивости испытания проводят только при наличии в составе ИТС средств вторичной защиты и при малых степенях жесткости испытаний, например, при испытательном напряжении 0,5 или 1 кВ;
- при проверке системного уровня помехоустойчивости испытания проводят с дополнительной первичной защитой при более высоких степенях жесткости испытаний, например, при испытательном напряжении 2 или 4 кВ.
Длина соединительной линии между ИТС и устройством развязки должна быть не более 2 м, если в стандарте на ТС конкретного вида не установлены иные требования.
7.5. Рабочее место для испытаний при подаче МИП на экранированные кабели
В случае экранированных кабелей устройства связи и развязки не применяют. Испытательный импульс подают непосредственно на экраны (металлические корпуса) ИТС и соединенные с ними экраны кабелей в соответствии с
рисунком 13. Если экраны кабелей соединены с корпусами ИТС на одном конце, применяют схему, приведенную на
рисунке 14. Для развязки защитного провода сети электропитания должен быть использован изолирующий трансформатор. При испытаниях применяют экранированный кабель максимальной длины, предусмотренный в технической документации на ИТС. Если длина экранированного кабеля не определена в технической документации на ИТС, применяют кабель установленного типа длиной 20 м, уложенный в бухту таким образом, чтобы была обеспечена его минимальная индуктивность.
При подаче МИП на экранированные кабели руководствуются следующими правилами:
а) если экран кабеля соединен с корпусами ИТС на обоих концах, подачу помехи осуществляют в соответствии с
рисунком 13;
б) если экран кабеля соединен с корпусом ИТС на одном конце, испытания проводят в соответствии с
рисунком 14. При этом конденсатор

представляет собой емкость экрана кабеля по отношению к земле. Указанную емкость рассчитывают, исходя из величины погонной емкости экрана 100 пФ/м. Если иные требования не установлены в стандартах на ТС конкретного вида, допускается при испытаниях применять конденсатор емкостью 10 нФ.
Рисунок 13 - Схема рабочего места для испытаний
при непосредственной подаче МИП на экранированные кабели
(в соответствии с
7.5) и при подаче МИП между корпусами ТС
Рисунок 14 - Схема рабочего места для испытаний при
непосредственной подаче МИП на неэкранированные кабели
и экранированные кабели для случая, когда экран кабеля
соединен с корпусом ИТС на одном конце (в соответствии
с
7.5) и при подаче МИП между корпусами ТС
При испытаниях выходное сопротивление ИГ МИП должно составлять 2 Ом. Дополнительные резисторы не применяют.
7.6. Рабочее место для испытаний при подаче МИП между корпусами ТС, входящих в систему
Испытания при подаче МИП между корпусами ТС, входящих в систему, в условиях разности потенциалов, возникающей в системе, проводят в соответствии с
рисунком 13 для систем с экранированными кабелями и в соответствии с
рисунком 14 для систем с неэкранированными кабелями или экранированными кабелями, экраны которых заземлены на одном конце.
7.7. Другие схемы рабочих мест для испытаний
Если ни один из методов связи, установленных в настоящем стандарте, использованных в приведенных выше схемах рабочих мест для испытаний, не может быть применен по условиям функционирования ИТС, допускается применять альтернативные методы (приемлемые в определенных случаях). Указанные методы должны быть установлены в стандартах на ТС конкретного вида.
7.8. Общие условия испытаний
Условия функционирования и условия установки ТС при испытаниях на помехоустойчивость должны соответствовать требованиям стандартов на ТС конкретного вида и технической документации на ТС.
8.1. Условия испытаний в испытательной лаборатории
Чтобы минимизировать влияние окружающей среды на результаты испытаний, испытания должны быть проведены в климатических условиях и условиях электромагнитной обстановки, установленных в 8.1.1 и
8.1.2.
8.1.1. Климатические условия
Испытания проводят при нормальных климатических условиях:
- температуре окружающего воздуха - (25 +/- 10) °C;
- относительной влажности воздуха - 25 - 75%;
- атмосферном давлении - 84 - 106,7 (630 - 800) кПа (мм рт. ст.).
Примечание - Иные требования должны быть установлены в стандартах на ТС конкретного вида. Если ТС испытывают при климатических условиях, отличных от указанных выше, температуру и относительную влажность воздуха отражают в протоколе испытаний.
8.1.2. Электромагнитная обстановка
Электромагнитная обстановка в испытательной лаборатории не должна влиять на результаты испытаний.
8.2. Проведение испытаний
Характеристики функционирования ИГ МИП должны соответствовать установленным в
6.1.1 и
6.2.1; проверка ИГ МИП должна быть выполнена в соответствии с
6.1.2 и
6.2.2.
Испытания проводят в соответствии с программой испытаний, в которой устанавливают состав оборудования рабочего места для испытаний и следующие сведения (см. также
раздел Б.2 Приложения Б):
- тип ИГ МИП и другого испытательного оборудования;
- степени жесткости испытаний (ток/напряжение) (см.
Приложение А);
- выходное сопротивление ИГ МИП;
- полярность МИП;
- условия запуска ИГ МИП (внутренний, внешний);
- число подаваемых импульсов (применяют пять импульсов положительной полярности и пять импульсов отрицательной полярности для каждого случая подачи помехи, если иные требования не установлены в стандартах на ТС конкретного вида);
- частоту подачи импульсов (не более одного импульса в минуту).
Примечание - Большинство обычно применяемых устройств защиты имеет ограниченную мощность рассеивания, даже если их конструкция обеспечивает прохождение значительных токов. Поэтому частота повторения МИП должна быть установлена с учетом характеристик устройств защиты, встроенных в ИТС;
- входные и выходные цепи, подлежащие испытаниям.
Примечание - В случаях нескольких одинаковых цепей испытания могут быть проведены на их ограниченном числе;
- представительные режимы функционирования ИТС;
- последовательность подачи испытательных импульсов на различные цепи;
- сдвиг по фазе импульсов напряжения (тока) по отношению к переменному напряжению в сети электропитания (для цепей электропитания переменного тока);
- условия установки ТС [для моделирования реальных условий заземления ТС может быть заземлено: при электропитании от сети переменного тока - нейтральный провод, при электропитании от источника постоянного напряжения - (+) или (-)].
Если иные требования не установлены в стандартах на ТС конкретного вида, МИП синхронизируют с частотой сетевого напряжения и подают в моменты прохождения кривой напряжения через нуль и амплитудные значения положительной и отрицательной полярности.
МИП подают по схеме "провод-провод" и "провод (провода)-земля". При испытаниях по схеме "провод-земля" импульсы подают поочередно между каждым из проводов и землей, если иные требования не установлены в стандарте на ТС конкретного вида.
Примечание - При использовании комбинированного ИГ МИП (1/50 мкс - 6,4/16 мкс) для подачи помех по схеме "провод-земля" на соединительные линии (линии связи) при числе проводов более двух число подаваемых импульсов может быть уменьшено.
Испытание ТС, электропитание которых может осуществляться от однофазной двухпроводной сети, проводят при подаче МИП на цепи электропитания по схеме "провод-провод".
Испытание ТС, электропитание которых осуществляется от однофазной трехпроводной сети, проводят при подаче МИП по схеме "провод-провод" и "провод-земля".
Испытание ТС, электропитание которых осуществляется от трехфазной трехпроводной или четырехпроводной сети, проводят при подаче МИП по схеме "провод-провод".
Испытание ТС, электропитание которых осуществляется от трехфазной пятипроводной сети, проводят при подаче МИП по схеме "провод-провод" и "провод-земля".
При проведении испытаний учитывают возможную нелинейность вольтамперной характеристики ИТС. Поэтому испытательное напряжение должно последовательно увеличиваться до достижения степени жесткости испытаний, установленной в стандарте на ТС конкретного вида или в плане испытаний.
Качество функционирования ИТС должно быть подтверждено для установленной и всех низших степеней жесткости испытаний. При проверке вторичной защиты напряжение ИГ МИП повышают до напряжения срабатывания первичной защиты.
При отсутствии источников сигналов, обеспечивающих функционирование ИТС, их заменяют имитаторами. Степени жесткости испытаний ни при каких условиях не должны превышать величин, установленных в стандартах на ТС конкретного вида. На цепи ИТС для выявления всех критических точек рабочего цикла подают достаточное число положительных и отрицательных испытательных импульсов. При проведении приемочных и сертификационных испытаний используют ТС, ранее не подвергавшиеся испытаниям на устойчивость к МИП, или заменяют в них встроенные устройства защиты.
9. Результаты испытаний и протокол испытаний
Данный раздел определяет порядок оценки результатов испытаний и подготовки протокола испытаний, относящихся к настоящему стандарту.
Многообразие и различия ТС и систем, подлежащих испытаниям, затрудняют установление результатов воздействия МИП на ТС и системы.
Результаты испытаний должны быть классифицированы на основе приведенных ниже критериев качества функционирования, если иные требования не установлены в стандартах на ТС конкретного вида или в технической документации на ТС.
Критерий A. Нормальное функционирование в соответствии с установленными требованиями.
Критерий B. Временное ухудшение качества функционирования или прекращение выполнения установленной функции с последующим восстановлением нормального функционирования, осуществляемым без вмешательства оператора.
Критерий C. Временное ухудшение качества функционирования или прекращение выполнения установленной функции, которые требуют вмешательства оператора или перезапуска системы.
Критерий D. Ухудшение качества функционирования или прекращение выполнения установленной функции, которые не подлежат восстановлению оператором из-за повреждения оборудования (компонентов), нарушения программного обеспечения или потери данных.
ИТС не должно становиться опасным или ненадежным в результате воздействия помех видов, регламентированных в настоящем стандарте.
Протокол испытаний должен включать условия проведения испытаний и результаты испытаний.
(обязательное)
ВЫБОР СТЕПЕНЕЙ ЖЕСТКОСТИ ИСПЫТАНИЙ
Степени жесткости испытаний выбирают, исходя из условий эксплуатации ТС, с учетом данных, приведенных в таблице А.1, а также сведений и примеров, приведенных в
разделе Б.3 Приложения Б. При этом используют приведенную ниже классификацию условий эксплуатации ТС.
Таблица А.1
Выбор степеней жесткости испытаний
(в зависимости от условий эксплуатации)
Класс условий эксплуатации ТС | Степень жесткости испытаний |
Линии электропитания | Несимметричные линии значительной протяженности | Симметричные линии | Линии связи малой протяженности, линии передачи данных <1> |
По схеме "провод-провод" | По схеме "провод-земля" | По схеме "провод-провод" | По схеме "провод-земля" | По схеме "провод-провод" | По схеме "провод-земля" | По схеме "провод-провод" | По схеме "провод-земля" |
0 | Не применяют | Не применяют | Не применяют | Не применяют | Не применяют | Не применяют | Не применяют | Не применяют |
1 | То же | 1 | То же | 1 | То же | 1 | То же | То же |
2 | 1 | 2 | 1 | 2 | " | 2 | " | 1 |
3 | 2 | 3 | 2 | | " | | " | Не применяют |
4 | 3 | | 3 | | " | | " | То же |
5 | <2> | <2> | 3 | 4 <3> | " | 4 <3> | " | " |
<1> Применяют только для класса условий эксплуатации 2 и линий передачи данных длиной от 10 до 30 м. При длине линий менее 10 м испытания не проводят. <2> Устанавливают в зависимости от характеристик местной системы электроснабжения. <3> Испытания проводят с первичной защитой. |
Класс 0. Защищенная электромагнитная обстановка, как правило, внутри специально оборудованного помещения.
Класс 1. Частично защищенная электромагнитная обстановка.
Класс 2. Электромагнитная обстановка при разносе силовых и сигнальных кабелей.
Класс 3. Электромагнитная обстановка при параллельной прокладке силовых и сигнальных кабелей.
Класс 4. Электромагнитная обстановка при прокладке соединительных кабелей вне помещений вблизи силовых кабелей и использовании многопроводных кабелей, содержащих линии, подключенные к цепям электронного и электротехнического оборудования.
Класс 5. Электромагнитная обстановка при подключении ТС к линиям связи и воздушным силовым линиям малонаселенных районов.
Класс X. Особые условия эксплуатации, устанавливаемые в стандартах на ТС конкретного вида и технической документации на ТС.
Дополнительные сведения приведены также на
рисунках Б.1 -
Б.3 Приложения Б.
Для обеспечения системного уровня помехоустойчивости должны быть приняты дополнительные меры, учитывающие реальные условия эксплуатации, например, применены средства первичной защиты.
Для различных классов условий эксплуатации при испытаниях применяют ИГ МИП следующих видов:
классы 1 - 4 - комбинированный ИГ МИП (1/50 мкс - 6,4/16 мкс);
класс 5 - комбинированный ИГ МИП (1/50 мкс - 6,4/16 мкс) для силовых линий и соединительных линий ИГ МИП малой протяженности и ИГ МИП (6,5/700 мкс - 4/300 мкс) для соединительных линий значительной протяженности.
(справочное)
ПОЯСНЕНИЯ
Б.1.
Различные значения выходного сопротивления источника помех
При выборе значения выходного сопротивления учитывают:
- назначение кабелей (проводников, линий), подключаемых к ТС (электропитания переменного тока, электропитания постоянного тока, соединений и т.д.);
- длины кабелей;
- условия применения ТС (в помещениях или вне их);
- схему подачи МИП ("провод-провод", "провод-земля").
Полное сопротивление низковольтной сети электропитания принимают равным 2 Ом. При испытаниях применяют комбинированный ИГ МИП (1/50 мкс - 6,4/16 мкс) с выходным сопротивлением 2 Ом.
Полное общее сопротивление низковольтной сети электропитания и системы заземления принимают равным 12 Ом (10 Ом + 2 Ом). При испытаниях применяют комбинированный ИГ МИП (1/50 мкс - 6,4/16 мкс) с последовательно подключенным резистором 10 Ом.
Полное сопротивление между всеми другими линиями и землей принимают равным 42 Ом. При испытаниях применяют комбинированный ИГ МИП (1/50 мкс - 6,4/16 мкс) с последовательно подключенным резистором 40 Ом.
В некоторых странах стандарты, относящиеся к помехоустойчивости при подаче МИП на цепи электропитания, требуют, чтобы испытания в соответствии с
рисунками 7 и
9 проводились при выходном сопротивлении ИГ МИП, составляющем 2 Ом, что приводит к большей жесткости испытаний. В общем случае необходим добавочный резистор сопротивлением 10 Ом.
Б.2.
Виды испытаний на устойчивость к МИП
Различают два вида испытаний на устойчивость к МИП: испытания отдельных образцов ТС и испытания систем, включающих ТС в качестве элементов. Соответственно различают аппаратурный и системный уровни помехоустойчивости.
Б.2.1. Аппаратурный уровень помехоустойчивости
При оценке аппаратурного уровня помехоустойчивости испытания проводят в лабораторных условиях на отдельно взятом образце ТС. Уровни помех не должны превышать прочности изоляции ТС в условиях воздействия высоковольтных напряжений.
Б.2.2. Системный уровень помехоустойчивости
Испытания проводят в лабораторных условиях, аналогичных условиям при испытаниях отдельно взятого образца ТС. Учитывая, что аппаратурный уровень помехоустойчивости не гарантирует помехоустойчивости систем во всех случаях, при оценке системного уровня помехоустойчивости имитируют условия установки ИТС в составе системы в месте эксплуатации. Имитация условий установки включает применение средств защиты от помех (разрядников, варисторов, экранов и т.п.) и соединительных кабелей реальных типов и длин. Основное внимание при испытаниях уделяется имитированию условий установки ИТС с максимальным приближением к эксплуатационным.
В этом случае могут быть применены более высокие степени жесткости испытаний при условии, что энергия МИП должна быть ограничена за счет использования средств защиты от перенапряжений.
При испытаниях с целью оценки системного уровня помехоустойчивости необходимо также подтвердить, что вторичные эффекты, вызванные срабатыванием средств защиты (изменения формы сигналов, режимов работы, величин напряжений и токов), не оказывают нежелательного воздействия на ИТС.
Б.3.
Классификация условий эксплуатации
Класс 0. Защищенная электромагнитная обстановка, как правило, внутри специально оборудованного помещения
Электромагнитная обстановка характеризуется следующими признаками:
- все входящие в помещение кабели обеспечены средствами защиты от перенапряжений (включая первичную и вторичную защиту);
- электронные устройства подсоединены к специально сконструированной системе заземления, на которую практически не оказывают влияния силовые установки и молниевые разряды;
- электронные устройства подключены к автономной системе электропитания.
Напряжение МИП не превышает 25 В.
Класс 1. Частично защищенная электромагнитная обстановка
Электромагнитная обстановка характеризуется следующими признаками:
- все входящие в помещение кабели обеспечены средствами защиты от перенапряжений (первичная защита);
- ТС подсоединены к системе заземления, на которую не оказывают существенного влияния силовые установки и молниевые разряды;
- электронные устройства подключены к системе электропитания, к которой не подключается другое оборудование;
- операции переключения ТС внутри помещения могут создавать напряжения помех.
Напряжение МИП не превышает 500 В.
Класс 2. Электромагнитная обстановка при разносе силовых и сигнальных кабелей
Электромагнитная обстановка характеризуется следующими признаками:
- кабельные потоки, содержащие силовые и сигнальные цепи, разнесены;
- ТС подключены с использованием разделенных заземляющих шин к системе заземления энергетических установок, в которой возникают напряжения помех, создаваемые как энергетическими установками, так и молниевыми разрядами;
- электропитание электронных устройств развязано от других питающих цепей, как правило, специальными питающими трансформаторами;
- имеется ограниченное число не защищенных от перенапряжений соединительных кабелей.
Напряжение МИП не превышает 1 кВ.
Класс 3. Электромагнитная обстановка при параллельной прокладке силовых и сигнальных кабелей
Электромагнитная обстановка характеризуется следующими признаками:
- силовые и сигнальные кабели не разнесены;
- ТС имеют общую систему заземления с энергетическими установками, подверженную помеховым воздействиям, создаваемым энергетическими установками и молниевыми разрядами;
- токи, вызванные короткими замыканиями, операциями переключения и молниевыми разрядами могут создавать в системе заземления напряжения помех с относительно высокой амплитудой;
- защищенное электронное оборудование и менее чувствительные электротехнические устройства подсоединены к общей системе электропитания;
- соединительные кабели могут частично прокладываться вне помещения и проходить вблизи шин заземления;
- оборудование содержит коммутируемые индуктивные нагрузки, не снабженные средствами помехоподавления.
Напряжение МИП не превышает 2 кВ.
Класс 4. Электромагнитная обстановка при прокладке соединительных кабелей вне помещений вблизи силовых кабелей и использовании многопроводных кабелей, содержащих линии, подключенные к цепям электронного и электротехнического оборудования
Электромагнитная обстановка характеризуется следующими признаками:
- ТС имеют общую систему заземления с энергетическими установками, подверженную значительным помеховым воздействиям, создаваемым энергетическими установками и молниевыми разрядами;
- токи от коротких замыканий, операций переключения в сетях электропитания и молниевых разрядов могут достигать в системе заземления нескольких килоампер;
- электронные устройства и другое оборудование (в том числе, энергетическое) имеют общую систему электропитания;
- кабели к высоковольтному оборудованию проложены вне помещения.
Отдельным случаем условий эксплуатации, соответствующих классу 4, является случай, когда электронные устройства подключены к линиям связи малонаселенных районов и при этом отсутствует специально спроектированная система заземления и устройства заземляются с использованием труб, кабелей и т.п.
Напряжение МИП не превышает 4 кВ.
Класс 5. Электромагнитная обстановка при подключении ТС к линиям связи и воздушным силовым линиям малонаселенных районов
Электромагнитная обстановка характеризуется следующими признаками:
- все кабели и линии обеспечены средствами защиты от перенапряжений (первичная защита);
- электронные устройства не имеют распределенной системы заземления;
- напряжения МИП, вызванные короткими замыканиями (токи до 10 кА) и молниевыми разрядами (токи до 100 кА), могут быть экстремально высокими, если не применены средства защиты.
Требования к ТС, предназначенным для применения в данных условиях эксплуатации, соответствуют степени жесткости испытаний 4 (см.
Приложение А).
Класс X. Особые условия эксплуатации, устанавливаемые в стандартах на ТС конкретного вида и в технической документации на ТС
Некоторые примеры защиты электронных устройств от перенапряжений приведены на
рисунках Б.1,
Б.2 и
Б.3.
Рисунок Б.1 - Схема защиты с использованием
экранированного кабеля в зданиях
с общей системой заземления
Рисунок Б.2 - Схема вторичной защиты в зданиях
с раздельными системами заземления
Рисунок Б.3 - Схема первичной и вторичной защиты ТС,
установленных в здании и вне здания
Б.3.1. Аппаратурный уровень помехоустойчивости для цепей, подключенных к линиям электропитания
Минимальный уровень помехоустойчивости при подключении к низковольтным распределительным электрическим сетям должен составлять:
- при подаче помехи по схеме "провод-провод" - 0,5 кВ (схемы рабочих мест для испытаний приведены на
рисунках 6 и
8);
- при подаче помехи по схеме "провод-земля" - 1 кВ (схемы рабочих мест для испытаний приведены на
рисунках 7 и
9).
Б.3.2. Аппаратурный уровень помехоустойчивости для цепей, подключенных к соединительным линиям
Испытания необходимы только для цепей, подключенных к соединительным линиям, проходящим вне помещений, если иные требования не установлены в стандартах на ТС конкретного вида.
Если имеется возможность оценить системный уровень помехоустойчивости (провести испытания ТС с подключенными кабелями), нет необходимости в проверке аппаратурного уровня помехоустойчивости, особенно в случаях, когда защитные мероприятия включают экранирование соединительных кабелей. Если изготовитель ТС не осуществляет установку оборудования на месте эксплуатации, им должны быть определены допустимые уровни напряжений помех на входных зажимах ТС, особенно для линий передачи данных.
Изготовитель ТС должен провести его испытания на устойчивость к МИП при установленных степенях жесткости испытаний с тем, чтобы подтвердить соответствие ТС аппаратурному уровню помехоустойчивости (например, для уровня помехи 0,5 кВ при наличии вторичной защиты цепей ТС). Пользователь ТС несет ответственность за то, чтобы при установке ТС были приняты соответствующие меры (включая экранирование, электрическое соединение элементов ТС, заземление), необходимые для того, чтобы напряжения помех, вызываемые, например, молниевыми разрядами, не превышали установленных уровней помехоустойчивости.
[1] МСЭ-Т Голубая книга, том IX. 1988, Рекомендации К 17. Испытания твердотельных повторителей с питанием от электрической сети для выбора устройств защиты от внешних помех
[2] МЭК 60469-1-1987 Импульсная техника и аппараты. Часть 1. Термины и определения, относящиеся к импульсам
[3] МЭК 60060-1-1989 Техника высоковольтных испытаний. Часть 1. Общие определения и требования к испытаниям