Главная // Актуальные документы // ГОСТ Р (Государственный стандарт)СПРАВКА
Источник публикации
М.: Стандартинформ, 2011
Примечание к документу
Документ утратил силу с 01.11.2024 в связи с изданием
Приказа Росстандарта от 26.12.2023 N 1667-ст. Взамен введен в действие
ГОСТ Р 71176-2023.
Документ
введен в действие с 01.12.2011.
Название документа
"ГОСТ Р ЕН 1822-1-2010. Национальный стандарт Российской Федерации. Высокоэффективные фильтры очистки воздуха EPA, HEPA и ULPA. Часть 1. Классификация, методы испытаний, маркировка"
(утв. и введен в действие Приказом Росстандарта от 29.12.2010 N 1145-ст)
"ГОСТ Р ЕН 1822-1-2010. Национальный стандарт Российской Федерации. Высокоэффективные фильтры очистки воздуха EPA, HEPA и ULPA. Часть 1. Классификация, методы испытаний, маркировка"
(утв. и введен в действие Приказом Росстандарта от 29.12.2010 N 1145-ст)
Утвержден и введен в действие
по техническому регулированию
и метрологии
от 29 декабря 2010 г. N 1145-ст
НАЦИОНАЛЬНЫЙ СТАНДАРТ РОССИЙСКОЙ ФЕДЕРАЦИИ
ВЫСОКОЭФФЕКТИВНЫЕ ФИЛЬТРЫ ОЧИСТКИ ВОЗДУХА EPA, HEPA И ULPA
ЧАСТЬ 1
КЛАССИФИКАЦИЯ, МЕТОДЫ ИСПЫТАНИЙ, МАРКИРОВКА
High efficiency air filters EPA, HEPA and ULPA.
Part 1. Classification, performance testing, marking
EN 1822-1:2009
High efficiency air filters (EPA, HEPA and ULPA) - Part 1:
Classification, performance testing, marking
(IDT)
ГОСТ Р ЕН 1822-1-2010
Группа Т58
Дата введения
1 декабря 2011 года
Цели и принципы стандартизации в Российской Федерации установлены Федеральным
законом от 27 декабря 2002 г. N 184-ФЗ "О техническом регулировании", а правила применения национальных стандартов Российской Федерации -
ГОСТ Р 1.0-2004 "Стандартизация в Российской Федерации. Основные положения".
1. Подготовлен Общероссийской общественной организацией "Ассоциация инженеров по контролю микрозагрязнений" (АСИНКОМ) на основе собственного аутентичного перевода на русский язык стандарта, указанного в пункте 4.
2. Внесен Техническим комитетом по стандартизации ТК 184 "Обеспечение промышленной чистоты".
3. Утвержден и введен в действие
Приказом Федерального агентства по техническому регулированию и метрологии от 29 декабря 2010 г. N 1145-ст.
4. Настоящий стандарт идентичен международному стандарту ЕН 1822-1:2009 "Высокоэффективные фильтры очистки воздуха EPA, HEPA и ULPA. Часть 1. Классификация, методы испытаний, маркировка" (EN 1822-1:2009 "High efficiency air filters (EPA, HEPA and ULPA) - Part 1: Classification, performance testing, marking").
При применении настоящего стандарта рекомендуется использовать вместо ссылочных международных стандартов соответствующие им национальные стандарты Российской Федерации, сведения о которых приведены в дополнительном
Приложении ДА.
5. Введен впервые.
Информация об изменениях к настоящему стандарту публикуется в ежегодно издаваемом информационном указателе "Национальные стандарты", а текст изменений и поправок - в ежемесячно издаваемых информационных указателях "Национальные стандарты". В случае пересмотра (замены) или отмены настоящего стандарта соответствующее уведомление будет опубликовано в ежемесячно издаваемом информационном указателе "Национальные стандарты". Соответствующая информация, уведомление и тексты размещаются также в информационной системе общего пользования - на официальном сайте Федерального агентства по техническому регулированию и метрологии в сети Интернет.
Испытания высокоэффективных фильтров очистки воздуха проводятся на предприятии-изготовителе или на месте их эксплуатации.
Настоящий стандарт устанавливает методы испытаний фильтров на предприятии-изготовителе. Методы испытаний фильтров на месте эксплуатации установлены в
ГОСТ Р ИСО 14644-3.
Комплекс международных стандартов ЕН 1822 "Высокоэффективные фильтры очистки воздуха EPA, HEPA и ULPA" состоит из следующих частей:
- часть 1. Классификация, методы испытаний, маркировка;
- часть 2. Генерирование аэрозолей, измерительные приборы, статистические методы обработки;
- часть 3. Испытания плоских фильтрующих материалов;
- часть 4. Обнаружение утечек в фильтрующих элементах (метод сканирования);
- часть 5. Определение эффективности фильтрующих элементов.
Настоящий стандарт устанавливает требования к высокоэффективным и сверхвысокоэффективным фильтрам очистки воздуха EPA, HEPA и ULPA, применяемым в системах вентиляции и кондиционирования воздуха и в технологических системах, например, в чистых помещениях и фармацевтической промышленности.
Стандарт содержит методику определения эффективности фильтров с использованием контрольного аэрозоля с жидкими частицами (или аэрозоля с твердыми частицами) и счетчика частиц и устанавливает классификацию фильтров по показателям эффективности (локальной и интегральной).
В настоящем стандарте использованы ссылки на следующие стандарты:
ЕН 1822-2:2009 Высокоэффективные фильтры очистки воздуха EPA, HEPA и ULPA. Часть 2: Генерирование аэрозолей, измерительные приборы, статистические методы обработки (EN 1822-2:2009 High efficiency air filters (EPA, HEPA and ULPA). Part 2. Aerosol production, measuring equipment, particle counting statistics).
ЕН 1822-3:2009 Высокоэффективные фильтры очистки воздуха EPA, HEPA и ULPA. Часть 3: Испытание плоских фильтрующих материалов (EN 1822-3:2009 High efficiency air filters (EPA, HEPA and ULPA). Part 3. Testing flat sheet filter media).
ЕН 1882-4:2009 Высокоэффективные фильтры очистки воздуха EPA, HEPA и ULPA. Часть 4: Обнаружение утечек в фильтрующих элементах (метод сканирования) (EN 1882-4:2009 High efficiency air filters (EPA, HEPA and ULPA). Part 4. Determining leakage of filter elements (Scan method)).
ЕН 1882-5:2009 Высокоэффективные фильтры очистки воздуха EPA, HEPA и ULPA. Часть 5: Определение эффективности фильтрующих элементов (EN 1882-5:2009 High efficiency air filters (EPA, HEPA and ULPA). Part 5. Determining the efficiency of filter elements).
ЕН 14799:2007 Фильтры воздушные для общей очистки воздуха. Терминология (Air filters for general air cleaning - Terminology).
ЕН ИСО 5167-1 Измерение потока текучей среды с помощью устройств для измерения перепада давления, помещенных в заполненные трубопроводы круглого сечения. Часть 1: Общие принципы и требования (ISO 5167-1:2003 Measurement of fluid flow by means of pressure differential devices inserted in circular crosssection conduits running full - Part 1: General principles and requirements).
В настоящем стандарте применены термины и определения, приведенные в ЕН 14799:2007, а также следующие термины с соответствующими определениями:
3.1. Номинальный расход воздуха (nominal air volume flow rate): объем воздуха, проходящего через фильтр в единицу времени, при котором проводят испытания фильтра.
3.2. Площадь лицевой поверхности (superficial face area): площадь поперечного сечения фильтрующего элемента, через который проходит поток воздуха.
3.3. Номинальная скорость воздуха на лицевой поверхности фильтрующего материала (nominal filter medium face velocity): отношение номинального расхода воздуха к эффективной площади фильтрующего материала.
4. ОБОЗНАЧЕНИЯ И СОКРАЩЕНИЯ
В настоящем стандарте используются следующие обозначения и сокращения:

- диаметр частицы;
E - эффективность;
P - проскок;
p - давление;
RH - относительная влажность воздуха;
T - температура;

- стандартное геометрическое отклонение;
CNC - счетчик ядер конденсации;
DEHS - бис-(2-этилгексиловый) эфир себациновой кислоты (диэтилгексилсебацинат);
DMA - дифференциальный электрический анализатор подвижности;
DMPS - дифференциальный измеритель размера частиц;
DOP - бис-(2-этилгексиловый) эфир фталевой кислоты (диоктилфталат);
MPPS - размер наиболее проникающих частиц (размер частиц, для которых эффективность фильтрации минимальная);
OPC - оптический счетчик частиц;
PSL - полистирольный латекс (сферические твердые частицы).
5.1. Общие положения
Фильтры классифицируют по их эффективности или проскоку частиц на группы и классы.
5.2. Группы фильтров
Фильтры подразделяют на следующие группы:
- группа E - EPA фильтры (Efficient Particulate Air filter);
- группа H - HEPA фильтры (High Efficient Particulate Air filter);
- группа U - ULPA фильтры (Ultra Low Penetration Air filter).
5.3. Группы и классы фильтров
Фильтры каждой группы разделяют на классы в зависимости от значений их эффективности (интегральной и локальной) (см.
6.5). Для каждой группы существуют незначительные отличия в методах испытаний.
Группу E фильтров подразделяют на следующие классы:
- E10;
- E11;
- E12.
Группу H фильтров подразделяют на следующие классы:
- H13;
- H14.
Группу U фильтров подразделяют на следующие классы:
- U15;
- U16;
- U17.
6.1. Общие положения
Во избежание неправильного монтажа фильтры должны иметь соответствующую конструкцию и маркировку.
Конструкция фильтра должна исключать утечки через уплотнения при его правильной установке.
Если по какой-либо причине размеры не позволяют проверить фильтр при стандартных условиях испытаний, допускается сгруппировать два или более фильтров одного типа или модели, чтобы убедиться в отсутствии утечек в такой группе фильтров.
Материалы, из которых изготовлен фильтр, должны выдерживать нормальные условия эксплуатации, быть устойчивыми к воздействию возможных значений температуры и относительной влажности воздуха, а также к коррозии.
Фильтр должен быть устойчивым к механическим воздействиям, возможным в процессе его эксплуатации.
Пыль и волокна, отделяющиеся от фильтрующего материала в поток воздуха, не должны создавать риска для людей (или оборудования), попадающих под воздействие отфильтрованного воздуха.
6.3. Номинальный расход воздуха
Испытания следует проводить при номинальном расходе воздуха, указанном изготовителем фильтра.
6.4. Перепад давлений
Перепад давлений на фильтре определяют для номинального расхода воздуха.
6.5. Характеристики процесса фильтрации
Процесс фильтрации характеризуется эффективностью или проскоком в точке MPPS.
После испытаний каждому фильтру, основываясь на интегральной (группа E) или интегральной и локальной (группы H и U) эффективности или проскоке в точке MPPS, должен быть присвоен класс в соответствии с таблицей 1.
Таблица 1
Классификация EPA, HEPA и ULPA фильтров
Класс фильтра | Интегральное значение, в процентах | в процентах |
Эффективность | Проскок | Эффективность | Проскок |
E 10 | >= 85 | <= 15 | | |
E 11 | >= 95 | <= 5 | | |
E 12 | >= 99,5 | <= 0,5 | | |
H 13 | >= 99,95 | <= 0,05 | >= 99,75 | <= 0,25 |
H 14 | >= 99,995 | <= 0,005 | >= 99,975 | <= 0,025 |
U 15 | >= 99,9995 | <= 0,0005 | >= 99,9975 | <= 0,0025 |
U 16 | >= 99,99995 | <= 0,00005 | >= 99,99975 | <= 0,00025 |
U 17 | >= 99,999995 | <= 0,000005 | >= 99,9999 | <= 0,0001 |
< a> См. 6.5.2 и ЕН 1822-4. < b> Локальное значение менее указанного в таблице может быть согласовано между поставщиком и покупателем. < c> Фильтры группы E (классы E10, E11 и E12) не могут и не должны испытываться на проскок (утечку) для их классификации. |
Фильтры из фильтрующего материала, способного к электризации, классифицируют в соответствии с
таблицей 1, основываясь на эффективности или проскоке в разряженном состоянии по ЕН 1822-5:2009, Приложение В.
7.1. Установки для испытаний
Подробное описание установок для испытаний приведено в ЕН 1822-3, ЕН 1822-4 и ЕН 1822-5. Требования к приборам и материалам установлены в ЕН 1822-2.
7.2. Условия проведения испытаний
Воздух в испытательном канале должен иметь следующие параметры:
- температура - (23 +/- 5) °C;
- относительная влажность - менее 75%.
Температура должна оставаться постоянной в течение всего периода испытаний в диапазоне +/- 2 °C, относительная влажность воздуха - в диапазоне +/- 5%.
Используемый при испытаниях воздух должен пройти предварительную фильтрацию, чтобы при отсутствии подачи аэрозоля концентрация частиц, определенная счетчиком частиц, была не более 350000 частиц/м3. Температура испытуемого образца должна быть равной температуре воздуха, используемого при испытании.
7.3. Контрольные аэрозоли
Для испытаний EPA, HEPA и ULPA фильтров следует применять контрольные аэрозоли, состоящие из жидких частиц. Для испытания на проскок (утечку) могут использоваться в качестве альтернативы аэрозоли с твердыми частицами (см. ЕН 1822-4:2009, Приложение D). Такими аэрозолями являются аэрозоли DEHS, PAO, PLS и др. (см. 4.2 ЕН 1822-2:2009).
Примечание. По согласованию между поставщиком и покупателем допускается использовать другие контрольные аэрозоли, если указанные в настоящем стандарте являются неприемлемыми.
Концентрация и распределение частиц по размерам должны оставаться неизменными в течение всего периода испытаний. Для контроля утечки и испытаний эффективности фильтров средний диаметр частиц контрольного аэрозоля должен быть близок к размеру наиболее проникающих частиц (MPPS) для фильтрующего материала.
7.4. Характеристика методов испытаний
7.4.1. Основные положения
Процесс испытаний EPA, HEPA и ULPA фильтров состоит из трех этапов, каждый из которых допускается проводить независимо от других.
7.4.2. Этап 1: Испытание плоского фильтрующего материала
Следует определить эффективность контрольных образцов плоского фильтрующего материала для разных размеров частиц при номинальной скорости прохождения воздуха через фильтр. По кривой зависимости эффективности фильтра от размера частиц определяют размер наиболее проникающих частиц (MPPS), при котором эффективность фильтрующего материала будет минимальной (см.
7.5.1).
7.4.3. Этап 2: Испытание фильтрующего элемента на проскок (утечку)
Фильтры групп H и U испытывают на отсутствие утечки индивидуально при номинальном расходе воздуха. Фильтры группы H испытывают на проскок (утечку) одним из трех методов по ЕН 1822-4. Фильтры группы U испытывают на утечку только методом MPPS-сканирования по ЕН 1822-4 (см.
7.5.2).
7.4.4. Этап 3: Испытание эффективности фильтрующего элемента
Используя MPPS-аэрозоль (тот же, что и на этапе 2), при номинальном расходе воздуха определяют интегральное значение эффективности фильтра.
Для фильтров группы E интегральную эффективность определяют на статистической основе (см. 4.4 ЕН 1822-5:2009). Для фильтров групп H и U интегральную эффективность определяют для каждого отдельного фильтра, исключая фильтры, испытанные согласно ЕН 1822-4:2009, Приложение А, для которых испытания на статистической основе допустимы (см.
7.5.3).
7.4.5. Пояснения
На основе данных об интегральной эффективности, а для фильтров групп H и U также на основе данных о локальной эффективности (отсутствию существенной утечки) фильтры классифицируют в соответствии с
разделом 6.5. Классификация действительна только при соблюдении определенных условий испытаний.
При проведении всех трех этапов испытаний допускается использовать монодисперсные или полидисперсные аэрозоли. Метод счета частиц может применяться для определения общего числа частиц (CNC) или для получения их распределения по размерам (OPC).
Поскольку методы определения общего числа частиц не дают информации об их размерах, они могут использоваться только на первом этапе испытаний с монодисперсным аэрозолем с известным размером частиц.
При определении минимальной эффективности плоского фильтрующего материала (этап 1) метод с использованием монодисперсных аэрозолей должен рассматриваться в качестве базового (эталонного). При использовании полидисперсных аэрозолей на этапах 2 и 3 следует установить корреляцию с эталонным методом.
При испытании своей продукции производители фильтров могут использовать данные поставщика фильтрующего материала о проведении испытаний этапа 1 вместо того, чтобы проводить их самим, если эти данные полностью прослеживаемы и оформлены документально, а также если испытания проведены в соответствии с данным стандартом и особенно с ЕН 1822-3.
7.5. Методики испытаний
7.5.1. Испытание плоского фильтрующего материала
7.5.1.1. Основные положения
Следует построить кривые эффективности образцов плоского фильтрующего материала для состояния, полученного в производстве, и для разряженного состояния (см. ЕН 1822-5:2009, Приложение В). Если при этом будет установлено, что материал имеет существенный заряд, то классификация фильтров должна выполняться по данным эффективности или проскока для незаряженного материала по ЕН 1822-5:2009, Приложение В.
7.5.1.2. Образцы для испытаний
Испытаниям подвергают не менее пяти образцов плоского фильтрующего материала, на которых не должно быть изгибов, отверстий и других дефектов. Размеры образцов должны быть не менее 200 x 200 мм.
7.5.1.3. Оборудование для испытаний
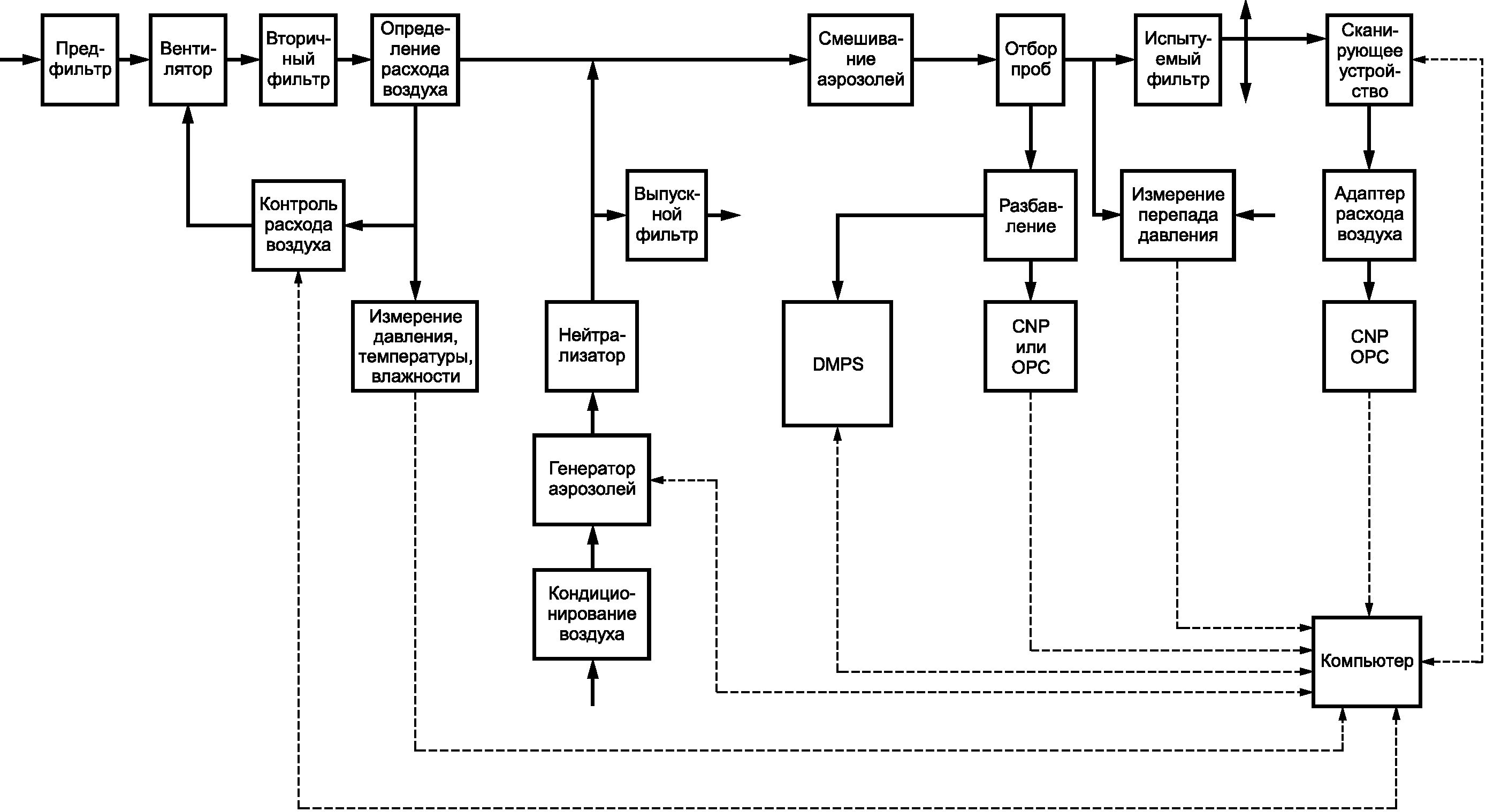
Схема установки для испытания фильтрующих материалов показана на рисунке 1. Аэрозоль формируется генератором, затем проходит через кондиционер (например, для испарения растворителя) и нейтрализатор, после чего смешивается с воздухом, прошедшим очистку, и подается на фильтр.
Рисунок 1. Схема установки для испытаний
фильтрующих материалов
Пробы отбирают из потока воздуха до и после фильтра. Часть потока воздуха направляется на счетчик частиц. Проба воздуха (отбираемая до фильтра) направляется в разбавитель, в котором концентрация частиц снижается до значения, соответствующего техническим характеристикам счетчика частиц.
При использовании метода счета общего числа частиц (CNC) перед нейтрализатором устанавливают анализатор дисперсного состава аэрозоля (DMA) для отделения (квази-)монодисперсной фракции с необходимым размером частиц из исходного полидисперсного аэрозоля.
Если используется метод оценки распределения частиц по размерам (OPC), то получают распределение частиц до и после испытуемого образца.
Вместо одного счетчика частиц, который последовательно определяет концентрацию аэрозоля до и после испытуемого образца, допускается применять два счетчика с одинаковой конструкцией оптической системы (длина волны источника света, угол рассеивания света и т.д.) одновременно для обоих измерений.
Контрольный аэрозоль, пройдя точки отбора проб, расположенные после испытуемого образца, направляется в вытяжной фильтр и удаляется из оборудования насосом. Установка комплектуется приборами для измерения (и регулирования) расхода воздуха и перепада давления на образце.
Получаемые данные фиксируются и анализируются с помощью компьютера.
Установка может работать при избыточном давлении. В этом случае вытяжной насос не требуется. Воздух, прошедший очистку, подается от линии сжатого воздуха. При необходимости измерение и регулирование расхода воздуха может проводиться до испытуемого образца.
Подробное описание установки приведено в ЕН 1822-3. Методы контроля приведены в ЕН 1822-2.
7.5.1.4. Порядок проведения испытаний
Испытуемый образец помещают в фильтродержатель цилиндрической формы так, чтобы площадь поперечного сечения открытой поверхности образца была 100 см2. Скорость потока воздуха у поверхности фильтра должна быть номинальной.
Расход контрольного аэрозоля при его поступлении в поток воздуха должен быть постоянным. График кривой зависимости эффективности от размера частиц строят в логарифмическом масштабе не менее чем по шести точкам, распределенным приблизительно равномерно.
С помощью анализатора размеров частиц получают не менее шести видов квазимонодисперсного аэрозоля с соответствующими средними размерами частиц и определяют концентрацию аэрозоля перед испытуемым образцом и после него. В качестве альтернативного метода допускается использовать распределение частиц полидисперсного аэрозоля перед фильтром и за ним по крайней мере для шести размеров частиц.
В каждом случае в диапазоне размеров частиц должен находиться размер наиболее проникающих частиц - точка MPPS.
7.5.1.5 Оценка результатов испытаний
По результатам испытаний пяти образцов строят кривую зависимости эффективности от размера частиц и определяют минимальную эффективность. Пример кривой приведен на рисунке 2.
Рисунок 2. Кривые зависимости эффективности E и проскока P
фильтрующего материала сверхвысокой эффективности (ULPA)
от диаметра

частиц для двух различных скоростей потока
через материал
Затем вычисляют среднеарифметические значения:
- минимальной эффективности;
- размера наиболее проникающих частиц (MPPS);
- перепада давлений.
Размер наиболее проникающих частиц считают средним размером частиц контрольного аэрозоля при определении локальной (испытание на утечку) (см. 7.5.2) и интегральной эффективности (см.
7.5.3).
7.5.2. Испытание фильтрующего элемента на проскок (утечку)
7.5.2.1. Общие положения
Испытание на утечку (определение локальной эффективности) проводят для фильтров групп H и U (см.
таблицу 1). Эталонным (основным) методом и основой для данного испытания является сканирование с помощью счетчика частиц по ЕН 1822-4.
Фильтры группы H испытывают на утечку, используя один из трех методов по ЕН 1822-4: метод сканирования, метод контроля "на масляную струйку" ("масляная нить") (ЕН 1822-4:2009, Приложение А) или метод контроля на эффективность удержания частиц размерами 0,3 - 0,5 мкм (ЕН 1822-4:2009, Приложение Е, только для фильтров класса H13).
Фильтры группы U испытывают на утечку только методом MPPS-сканирования, приведенным в ЕН 1822-4.
Все испытания на утечку должны проводиться при номинальном потоке воздуха через испытуемый фильтр.
Для форм фильтров, используемых для высокотурбулентных потоков воздуха (таких как V-образные или цилиндрические фильтры), для которых указанный метод сканирования не может быть применен, испытание на утечку проводят двумя альтернативными методами: методом контроля "на масляную струйку" (ЕН 1822-4:2009, Приложение А) или методом контроля эффективности удержания частиц размерами 0,3 - 0,5 мкм (ЕН 1822-4:2009, Приложение Е).
Метод контроля "на масляную струйку" позволяет определить пределы локального проскока для классификации фильтров группы H (H13 и H14). Метод контроля эффективности удержания частиц размерами 0,3 - 0,5 мкм позволяет определить пределы локального проскока для классификации только фильтров класса H13. Для фильтров более высоких классов эти методы могут быть недостаточно чувствительными для определения пределов локального проскока
(таблица 1). Поэтому фильтры более высоких классов, испытанные любым из этих двух методов, должны иметь на ярлыке и в протоколе испытаний маркировку "испытан на утечку альтернативным методом А" или "испытан на утечку альтернативным методом Е", показывающую, что было проведено испытание на утечку с меньшей точностью.
7.5.2.2. Испытуемый образец
Для проведения испытания на проскок (утечку) фильтрующий элемент герметично закрепляют в корпусе и устанавливают в линию воздушного потока в соответствии с установленными требованиями.
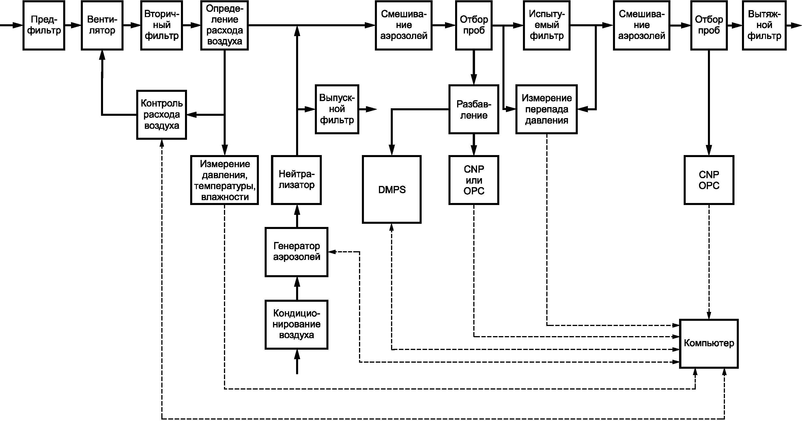
7.5.2.3. Установка для определения эффективности
Схема расположения отдельных элементов установки для сканирования изображена на рисунке 3. Прошедший через предфильтр воздух с помощью вентилятора подается на вторичный фильтр (см.
6.2). Расход воздуха следует измерять с помощью калиброванного измерительного прибора в соответствии с требованиями ЕН ИСО 5167-1 или с помощью другого калиброванного прибора. Расход воздуха должен поддерживаться постоянным с помощью регулятора скорости его потока.
Рисунок 3. Схема установки для испытаний фильтров
на проскок (утечку)
Контрольный аэрозоль вводят в канал после расходомера; аэрозоль должен быть равномерно распределен по поперечному сечению канала. Контрольный аэрозоль может быть введен перед расходомером, если это не вносит помехи в процесс измерения.
Перед испытуемым фильтром часть потока поступает на разбавитель, а затем через него на счетчик частиц (оптический или конденсационный). Для контроля распределения частиц по размерам может также использоваться система DMPS (см. ЕН 1822-2).
После испытуемого фильтра устанавливают сканирующее устройство с одним или большим числом механически передвигаемых пробоотборников, с помощью которых можно исследовать всю поверхность фильтра. Пробоотборники должны быть соединены со счетчиками частиц через адаптеры, регулирующие нужный объем пробы (скорость отбора проб).
Параметры воздушного потока, перепада давления на фильтре, расположение пробоотборника и скорость отбора проб счетчиками частиц должны фиксироваться и обрабатываться на компьютере.
Подробное описание стендовой установки приведено в ЕН 1822-4. Требования к аэрозолям и приборам - по ЕН 1822-2.
7.5.2.4. Порядок проведения испытаний
При проведении испытаний скорость воздушного потока через образец должна быть номинальной. Контрольный аэрозоль, средний диаметр частиц которого должен соответствовать размеру наиболее проникающих частиц (MPPS, см.
7.5.1.5), должен распределяться равномерно по всей поверхности поперечного сечения образца.
При определении концентрации аэрозоля за фильтром пробы отбирают с помощью одного или нескольких пробоотборников, перемещая их вдоль поверхности фильтра с определенной скоростью. Полученные значения концентрации аэрозоля после фильтра сравнивают с его концентрацией перед фильтром.
Сканирование поверхности фильтра следует выполнять перекрывающимися движениями пробоотборника без пропусков.
7.5.2.5. Обработка результатов
Предельно допустимое значение числа частиц после фильтра может быть получено исходя из характеристик испытаний (ЕН 1822-4), допустимой локальной эффективности
(таблица 1) и результатов статистической обработки полученных данных (ЕН 1822-2).
Если результаты испытаний не превышают допустимых значений во всех точках, фильтр считают выдержавшим испытание на утечку.
7.5.3. Определение интегральной эффективности фильтрующего элемента
7.5.3.1. Общие положения
Интегральная эффективность фильтрующего элемента может быть определена одним из следующих методов:
- определением средней концентрации частиц в потоке до фильтра и после него при неподвижном положении пробоотборников (статический метод);
- непрерывной регистрацией концентрации частиц перед фильтром и после него при проведении испытания на проскок (утечку), когда пробоотборник до фильтра находится в неподвижном положении, и сканировании после фильтра, когда пробоотборник передвигается вдоль всей поверхности фильтра (метод сканирования).
7.5.3.2. Определение эффективности статическим методом
7.5.3.2.1. Испытуемый образец
Испытаниям подвергают образец, прошедший испытание на проскок (утечку).
7.5.3.2.2. Установка для определения эффективности
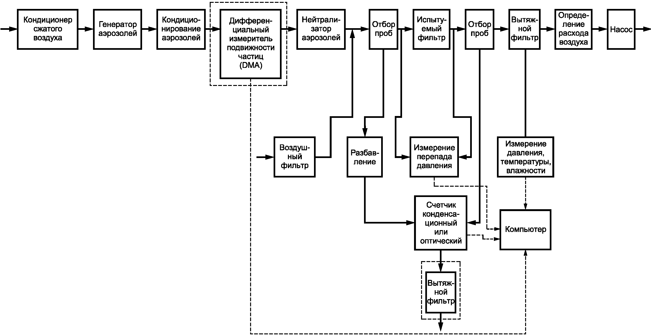
Определение интегральной эффективности фильтрующего элемента проводят на установке, в основном идентичной той, на которой проводилось испытание на проскок (утечку) (см. рисунок 4). После испытуемого фильтра находится камера смешивания аэрозоля, обеспечивающая однородную концентрацию аэрозоля по всему поперечному сечению канала. За ней располагаются стационарный пробоотборник и вытяжной фильтр. Из пробоотборника проба направляется в счетчик частиц.
Рисунок 4. Схема установки для испытания фильтров
на эффективность статическим методом
Подробное описание данного метода приведено в ЕН 1822-5. Требования к аэрозолям и приборам - по ЕН 1822-2.
7.5.3.2.3. Порядок проведения измерений
Испытание фильтра проводят при номинальном расходе воздуха с контрольным аэрозолем, который использовался при испытании на проскок (утечку). Концентрацию частиц определяют в потоке перед фильтром и после него. Проба воздуха с контрольным аэрозолем, отобранная перед фильтром, поступает в разбавитель, где его концентрация снижается до значения, соответствующего техническим характеристикам счетчика частиц (см. ЕН 1822-2).
Перепад давления на фильтре должен быть зафиксирован до начала распыления аэрозоля.
7.5.3.2.4. Обработка результатов
Интегральную эффективность рассчитывают по концентрации частиц до и после испытуемого фильтра (см. ЕН 1822-2 и ЕН 1822-5).
7.5.3.3. Определение эффективности методом сканирования
Интегральную эффективность также определяют путем расчета с использованием данных о концентрации частиц, полученных при испытании на проскок (утечку) (см.
7.5.2) с неподвижным положением пробоотборника в потоке до фильтра и сканировании пробы после фильтра или при неподвижном положении пробоотборника после фильтра (см. ЕН 1822-4 и ЕН 1822-5).
8. ОЦЕНКА ФИЛЬТРА, ДОКУМЕНТАЦИЯ И ПРОТОКОЛЫ ИСПЫТАНИЙ
EPA, HEPA или ULPA фильтр классифицируют по
таблице 1. Основанием для присвоения класса являются данные об интегральной эффективности (проскоке), полученные после испытания по
7.5.3 и - для фильтров групп H и U - также данные о локальной эффективности (отсутствии существенной утечки), полученные после испытания по
7.5.3.
Результаты испытаний должны быть указаны в паспорте каждого фильтра (технической документации) и обеспечивать полную информацию об объекте испытания (фильтрующий материал или фильтр) и параметрах испытания (воздушных потоках, методике испытания, используемых аэрозоле и счетчике частиц).
Подробные требования к протоколам испытаний зависят от вида испытания и установлены в соответствующей части ЕН 1822: в ЕН 1822-3 - для проведения испытаний фильтрующего материала, в ЕН 1822-4 - для проведения испытания на утечку фильтров и в ЕН 1822-5 - для определения эффективности фильтров.
Протоколы испытаний для фильтрующего материала по ЕН 1822-3 предназначены для внутреннего пользования и должны составлять часть документации системы контроля качества компании. Протоколы испытаний для фильтров групп H и U должны составлять часть документации, поставляемой вместе с фильтром. Для фильтров групп H и U в протоколах испытаний рекомендуют объединять информацию, указанную в ЕН 1822-4 и ЕН 1822-5, и выпускать объединенный протокол испытаний со всей требуемой информацией.
9.1. Фильтр должен иметь маркировку, содержащую следующие данные:
a) наименование, торговую марку или другое обозначение предприятия-изготовителя;
b) тип и серийный номер фильтра;
c) ссылку на настоящий стандарт;
e) номинальный расход воздуха, при котором проводилась классификация фильтра.
9.2. Если порядок монтажа фильтра в воздуховод неочевиден, то необходимо также указать в маркировке направление потока воздуха (например, "верх", "направление потока" и др.).
9.3. Маркировка должна быть отчетливой и, по возможности, долговечной.
(справочное)
СВЕДЕНИЯ О СООТВЕТСТВИИ ССЫЛОЧНЫХ МЕЖДУНАРОДНЫХ СТАНДАРТОВ
ССЫЛОЧНЫМ НАЦИОНАЛЬНЫМ СТАНДАРТАМ РОССИЙСКОЙ ФЕДЕРАЦИИ
Обозначение ссылочного международного стандарта | Степень соответствия | Обозначение и наименование соответствующего национального стандарта |
ЕН 1822-2:2009 | | |
ЕН 1822-3:2009 | | |
ЕН 1882-4:2009 | | |
ЕН 1882-5:2009 | | |
ЕН 14799:2007 | | |
ЕН ИСО 5167-1:2003 | | |
ИСО 14644-3:2005 | | |
<*> Соответствующий национальный стандарт отсутствует. До его утверждения рекомендуется использовать перевод на русский язык данного международного стандарта. Перевод данного международного стандарта находится в Федеральном информационном фонде технических регламентов и стандартов. Примечание. В настоящей таблице использовано следующее условное обозначение степени соответствия стандартов: - IDT - идентичные стандарты. |
[1] EN ISO 14644-3:2005 Cleanrooms and associated controlled environment -
Part 3: Test methods (ISO 14644-3:2005)