Главная // Актуальные документы // ГОСТ Р (Государственный стандарт)СПРАВКА
Источник публикации
М.: Стандартинформ, 2014
Примечание к документу
Документ
введен в действие с 1 сентября 2013 года.
Название документа
"ГОСТ Р ИСО/ТС 10303-1103-2012. Национальный стандарт Российской Федерации. Системы автоматизации производства и их интеграция. Представление данных об изделии и обмен этими данными. Часть 1103. Прикладной модуль. Определение класса изделия"
(утв. и введен в действие Приказом Росстандарта от 13.11.2012 N 753-ст)
"ГОСТ Р ИСО/ТС 10303-1103-2012. Национальный стандарт Российской Федерации. Системы автоматизации производства и их интеграция. Представление данных об изделии и обмен этими данными. Часть 1103. Прикладной модуль. Определение класса изделия"
(утв. и введен в действие Приказом Росстандарта от 13.11.2012 N 753-ст)
Утвержден и введен в действие
по техническому регулированию
и метрологии
от 13 ноября 2012 г. N 753-ст
НАЦИОНАЛЬНЫЙ СТАНДАРТ РОССИЙСКОЙ ФЕДЕРАЦИИ
СИСТЕМЫ АВТОМАТИЗАЦИИ ПРОИЗВОДСТВА И ИХ ИНТЕГРАЦИЯ
ПРЕДСТАВЛЕНИЕ ДАННЫХ ОБ ИЗДЕЛИИ И ОБМЕН ЭТИМИ ДАННЫМИ
ЧАСТЬ 1103
ПРИКЛАДНОЙ МОДУЛЬ. ОПРЕДЕЛЕНИЕ КЛАССА ИЗДЕЛИЯ
Industrial automation systems and integration. Product data
representation and exchange. Part 1103. Application
module. Product class determination
ISO/TS 10303-1103:2010
Industrial automation systems and integration - Product data
representation and exchange - Part 1103: Application module:
Product class
(IDT)
ГОСТ Р ИСО/ТС 10303-1103-2012
Дата введения
1 сентября 2013 года
1 ПОДГОТОВЛЕН Обществом с ограниченной ответственностью "Корпоративные электронные системы" на основе собственного аутентичного перевода на русский язык международного документа, указанного в
пункте 4
2 ВНЕСЕН Техническим комитетом по стандартизации ТК 459 "Информационная поддержка жизненного цикла изделий"
3 УТВЕРЖДЕН И ВВЕДЕН В ДЕЙСТВИЕ
Приказом Федерального агентства по техническому регулированию и метрологии от 13 ноября 2012 года N 753-ст
4 Настоящий стандарт идентичен международному документу ИСО/ТС 10303-1103:2010 "Системы автоматизации производства и их интеграция. Представление данных об изделии и обмен этими данными. Часть 1103. Прикладной модуль. Определение класса изделия" (ISO/TS 10303-1103:2010 "Industrial automation systems and integration - Product data representation and exchange - Part 1103: Application module: Product class").
При применении настоящего стандарта рекомендуется использовать вместо ссылочных международных стандартов и документов соответствующие им национальные стандарты Российской Федерации,
сведения о которых приведены в дополнительном приложении ДА
5 ВВЕДЕН ВПЕРВЫЕ
Правила применения настоящего стандарта установлены в ГОСТ Р 1.0-2012
(раздел 8). Информация об изменениях к настоящему стандарту публикуется в ежегодном (по состоянию на 1 января текущего года) информационном указателе "Национальные стандарты", а официальный текст изменений и поправок - в ежемесячном информационном указателе "Национальные стандарты". В случае пересмотра (замены) или отмены настоящего стандарта соответствующее уведомление будет опубликовано в ближайшем выпуске ежемесячного информационного указателя "Национальные стандарты". Соответствующая информация, уведомление и тексты размещаются также в информационной системе общего пользования - на официальном сайте Федерального агентства по техническому регулированию и метрологии в сети Интернет (gost.ru)
Стандарты комплекса ИСО 10303 распространяются на компьютерное представление информации об изделиях и обмен данными об изделиях. Их целью является обеспечение нейтрального механизма, способного описывать изделия на всем протяжении их жизненного цикла. Этот механизм применим не только для обмена нейтральными файлами, но является также основой для реализации и совместного доступа к базам данных об изделиях и организации архивирования.
Настоящий стандарт специфицирует прикладный модуль, представляющий обозначения и описания свойств семейств схожих изделий, предлагаемых на рынке.
Пример - Многие предлагаемые на рынке изделия, которые имеют большое количество опций и вариантов, группируются в семейства изделий:
- мебельные изделия могут группироваться по гарнитурам, сериям, изделиям, и каждый тип мебельного изделия может предлагаться с различными видами отделки, различными тканями, различной отделкой и в различных цветах;
- легковые автомобили могут группироваться по моделям, и для каждой модели может существовать несколько опций, таких как аудиосистема, телефонная связь, спутниковый навигатор, кожаные сиденья, и несколько различных вариантов, например, цвета.
Второе издание настоящего стандарта включает нижеперечисленные изменения к первому изданию.
Были изменены следующие декларации EXPRESS-схемы ПЭМ и спецификации импорта определений данных:
- specification_for_category.
Кроме того, в целях обеспечения соответствия изменениям, сделанным в ПЭМ, соответствующие изменения были внесены в спецификации отображения, EXPRESS-схему ИММ и диаграммы EXPRESS-G.
Настоящий стандарт соответствует третьему изданию ИСО/ТС 10303-1103, включающему следующие изменения ко второму изданию - были удалены страницы EXPRESS-G диаграмм ПЭМ, которые оказались неиспользуемыми.
В
разделе 1 настоящего стандарта определены область применения данного прикладного модуля, его функциональность и используемые данные.
В
разделе 3 приведены термины, примененные в настоящем стандарте, а также в других стандартах комплекса ИСО 10303.
В
разделе 4 определены информационные требования прикладной предметной области на основе принятой в ней терминологии. В
приложении C дано графическое представление информационных требований, именуемое прикладной эталонной моделью (ПЭМ). Структуры ресурсов интерпретированы, чтобы соответствовать информационным требованиям. Результатом данной интерпретации является интерпретированная модель модуля (ИММ). Данная интерпретация, представленная в
5.1, устанавливает соответствие между информационными требованиями и ИММ. Сокращенный листинг ИММ, представленный в
5.2, специфицирует интерфейс к ресурсам. Графическое представление сокращенного листинга ИММ приведено в
приложении D.
Имя типа данных в языке EXPRESS может использоваться для ссылки на сам тип данных либо на экземпляр данных этого типа. Различие в использовании обычно понятно из контекста. Если существует вероятность неоднозначного толкования, то в текст включается фраза "объектный тип данных" либо "экземпляр(ы) объектного типа данных".
Двойные кавычки ("...") означают цитируемый текст, одинарные кавычки ('...') - значения конкретных текстовых строк.
Настоящий стандарт определяет прикладной модуль "Определение класса изделия". В область применения настоящего стандарта входят:
- определение семейства схожих изделий, которые должны быть предложены на рынке, в качестве класса изделия;
- соотношения между классами изделий;
- формирование категорий спецификаций, которые могут быть использованы для того, чтобы описывать характеристики представителя класса изделия;
- представление в спецификации булевых выражений;
- представление правил зависимостей между спецификациями;
- связь категорий спецификаций, спецификаций, выражений спецификаций и правил зависимости спецификаций с классом изделия;
- элементы, входящие в область применения прикладного модуля ИСО/ТС 10303-1113 "Группа";
- элементы, входящие в область применения прикладного модуля ИСО/ТС 10303-1060 "Идентификация концепции изделия".
В область применения настоящего стандарта не входят:
- обозначение составных частей, которые должны быть использованы в представителях класса изделия;
- обозначение технологических процессов, которые должны использоваться для изготовления, сборки или управления представителями класса изделия.
В настоящем стандарте использованы нормативные ссылки на следующие международные стандарты и документы:
ИСО/МЭК 8824-1:1998 <1> Информационные технологии. Взаимосвязь открытых систем. Абстрактная синтаксическая нотация версии один (АСН.1). Часть 1. Спецификация основной нотации (ISO/IEC 8824-1:1998, Information technology - Abstract Syntax Notation One (ASN.1) - Part 1: Specification of basic notation)
--------------------------------
<1> Отменен. Действует ИСО/МЭК 8824-1:2008.
ИСО 10303-1:1994 Системы автоматизации производства и их интеграция. Представление данных об изделии и обмен этими данными. Часть 1. Общие представления и основополагающие принципы (ISO 10303-1:1994, Industrial automation systems and integration - Product data representation and exchange - Part 1: Overview and fundamental principles)
ИСО 10303-11:2004 Системы автоматизации производства и их интеграция. Представление данных об изделии и обмен этими данными. Часть 11. Методы описания. Справочное руководство по языку EXPRESS (ISO 10303-11:2004, Industrial automation systems and integration - Product data representation and exchange - Part 11: Description methods: The EXPRESS language reference manual)
ИСО 10303-21:2002 Системы автоматизации производства и их интеграция. Представление данных об изделии и обмен этими данными. Часть 21. Методы реализации. Кодирование открытым текстом структуры обмена (ISO 10303-21:2002, Industrial automation systems and integration - Product data representation and exchange - Part 21: Implementation methods: Clear text encoding of the exchange structure)
ИСО 10303-41:2005 Системы автоматизации производства и их интеграция. Представление данных об изделии и обмен этими данными. Часть 41. Интегрированный обобщенный ресурс. Основы описания и поддержки изделий (ISO 10303-41:2005, Industrial automation systems and integration - Product data representation and exchange - Part 41: Integrated generic resource: Fundamentals of product description and support)
ИСО 10303-44:2000 Системы автоматизации производства и их интеграция. Представление данных об изделии и обмен этими данными. Часть 44. Интегрированные обобщенные ресурсы. Конфигурация структуры изделия (ISO 10303-44:2000, Industrial automation systems and integration - Product data representation and exchange - Part 44: Integrated generic resource: Product structure configuration)
ИСО 10303-202:1996 Системы автоматизации производства и их интеграция. Представление данных об изделии и обмен этими данными. Часть 202. Прикладные протоколы. Ассоциативные чертежи (ISO 10303-202:1996, Industrial automation systems and integration - Product data representation and exchange - Part 202: Application protocol: Associative draughting)
ИСО/ТС 10303-1001:2004 <2> Системы автоматизации производства и их интеграция. Представление данных об изделии и обмен этими данными. Часть 1001. Прикладной модуль. Присваивание внешнего вида (ISO/TS 10303-1001:2004, Industrial automation systems and integration - Product data representation and exchange - Part 1001: Application module: Appearance assignment)
--------------------------------
<2> Отменен. Действует ИСО/ТС 10303-1001:2010.
ИСО/ТС 10303-1017:2004 <3> Системы автоматизации производства и их интеграция. Представление данных об изделии и обмен этими данными. Часть 1017. Прикладной модуль. Идентификация изделия (ISO/TS 10303-1017:2004, Industrial automation systems and integration - Product data representation and exchange - Part 1017: Application module: Product identification)
--------------------------------
<3> Отменен. Действует ИСО/ТС 10303-1017:2010.
ИСО/ТС 10303-1021:2004 <4> Системы автоматизации производства и их интеграция. Представление данных об изделии и обмен этими данными. Часть 1021. Прикладной модуль. Назначение идентифицирующего кода (ISO/TS 10303-1021:2004, Industrial automation systems and integration - Product data representation and exchange - Part 1021: Application module: Identification assignment)
--------------------------------
<4> Отменен. Действует ИСО/ТС 10303-1021:2011.
ИСО/ТС 10303-1060:2004 Системы автоматизации производства и их интеграция. Представление данных об изделии и обмен этими данными. Часть 1060. Прикладной модуль. Идентификация концепции изделия (ISO/TS 10303-1060:2004, Industrial automation systems and integration - Product data representation and exchange - Part 1060: Application module: Product concept identification)
ИСО/ТС 10303-1108:2005 Системы автоматизации производства и их интеграция. Представление данных об изделии и обмен этими данными. Часть 1108. Прикладной модуль. Конфигурация на основе спецификации (ISO/TS 10303-1108:2005, Industrial automation systems and integration - Product data representation and exchange - Part 1108: Application module: Specification based configuration)
ИСО/ТС 10303-1113:2006 Системы автоматизации производства и их интеграция. Представление данных об изделии и обмен этими данными. Часть 1113. Прикладной модуль. Группа (ISO/TS 10303-1113:2006, Industrial automation systems and integration - Product data representation and exchange - Part 1113: Application module: Group)
3.1 Термины, определенные в ИСО 10303-1
В настоящем стандарте применены следующие термины:
- приложение (application);
- прикладной объект (application object);
- прикладной протокол; ПП (application protocol; AP);
- прикладная эталонная модель; ПЭМ (application reference model; ARM);
- данные (data);
- информация (information);
- интегрированный ресурс (integrated resource);
- изделие (product);
- данные об изделии (product data).
3.2 Термин, определенный в ИСО 10303-202
В настоящем стандарте применен следующий термин:
- прикладная интерпретированная конструкция; ПИК (application interpreted construct; AIC).
3.3 Термины, определенные в ИСО/ТС 10303-1001
В настоящем стандарте применены следующие термины:
- прикладной модуль; ПМ (application module; AM);
- интерпретированная модель модуля; ИММ (module interpreted model; MIM).
3.4 Термин, определенный в ИСО/ТС 10303-1017
В настоящем стандарте применен следующий термин:
- общие ресурсы (common resources).
В настоящем стандарте применены следующие сокращения:
ПМ - прикладной модуль;
ПЭМ - прикладная эталонная модель;
ИММ - интерпретированная модель модуля;
URL - унифицированный указатель информационного ресурса.
4 Информационные требования
В настоящем разделе определены информационные требования к прикладному модулю "Определение класса изделия", которые представлены в форме ПЭМ.
Примечания
1 Графическое представление информационных требований приведено в
приложении C.
2 Спецификация отображения определена в
5.1. Она показывает, как информационные требования удовлетворяются при использовании общих ресурсов и конструкций, определенных в схеме ИММ или импортированных в схему ИММ прикладного модуля, описанного в настоящем стандарте.
Ниже представлен фрагмент EXPRESS-спецификации, с которого начинается описание схемы Product_class_arm. В нем определены необходимые внешние ссылки.
EXPRESS-спецификация:
*)
SCHEMA Product_class_arm;
(*
4.1 Прикладные эталонные модели, необходимые для прикладного модуля
Далее представлены интерфейсные операторы языка EXPRESS, посредством которых задаются элементы, импортируемые из прикладных эталонных моделей других прикладных модулей.
EXPRESS-спецификация:
*)
USE FROM Identification_assignment_arm; -- ISO/TS 10303-1021
USE FROM Product_concept_identification_arm; -- ISO/TS 10303-1060
USE FROM Group_arm; -- ISO/TS 10303-1113
(*
Примечания
1 Схемы, ссылки на которые даны выше, можно найти в следующих документах комплекса ИСО 10303:
Identification_assignment_arm | - ИСО/ТС 10303-1021; |
Product_concept_identification_arm | - ИСО/ТС 10303-1060; |
Group_arm | - ИСО/ТС 10303-1113. |
2 Графическое представление этих схем приведено на
рисунках C.1 и
C.2, приложение C.
4.2 Определение типов данных ПЭМ
В настоящем подразделе описаны типы данных ПЭМ рассматриваемого прикладного модуля.
4.2.1 Тип данных expression_operator
Тип данных expression_operator является перечислимым (ENUMERATED) типом, содержащим в списке перечисления следующие булевы операторы:
- or_operator (оператор объединения "или");
- and_operator (оператор пересечения "и");
- oneof_operator (оператор исключающего или "один из");
- not_operator (оператор отрицания).
Примечание - Данные операторы могут быть использованы в объекте Specification_expression.
В случае, когда данные операторы используются в объекте Specification_expression, вычисление значения выражения осуществляется в контексте изделия. Результирующее значение зависит от операторов, входящих в выражение, и от того, обладает или нет изделие, которое может быть представлено в экземпляре объекта Product_specification, спецификациями, на которые ссылается объект Specification_expression.
EXPRESS-спецификация:
*)
TYPE expression_operator = ENUMERATION OF
(or_operator,
and_operator,
oneof_operator,
not_operator);
END_TYPE;
(*
Определения элементов перечислимого типа
or_operator - логическое выражение, которое принимает значение "истина", когда по меньшей мере один из операндов имеет значение "истина";
and_operator - логическое выражение, которое принимает значение "истина", когда все операнды имеют значение "истина";
oneof_operator - логическое выражение, которое принимает значение "истина", когда только один из операндов имеет значение "истина";
not_operator - логическое выражение, которое принимает значение "истина", когда ни один из операндов не имеет значения "истина".
4.2.2 Тип данных id_for_class
Тип данных id_for_class является расширением выбираемого (SELECT) типа данных identification_item. В настоящем типе данных к списку альтернативных типов данных добавлен тип данных Product_class.
Примечание - Список объектных типов данных может быть расширен в прикладных модулях, в которых используются конструкции настоящего прикладного модуля.
EXPRESS-спецификация
*)
TYPE id_for_class = EXTENSIBLE SELECT BASED_ON identification_item WITH
(Product_class);
END_TYPE;
(*
4.2.3 Тип данных specification_for_category
Тип данных specification_for_category является расширением выбираемого (SELECT) типа данных groupable_item.
Примечание - Список объектных типов данных может быть расширен в прикладных модулях, в которых используются конструкции настоящего прикладного модуля.
EXPRESS-спецификация:
*)
TYPE specification_for_category = EXTENSIBLE GENERIC_ENTITY SELECT BASED_ON groupable_item;
END_TYPE;
(*
4.2.4 Тип данных specification_operand_select
Тип данных specification_operand_select позволяет ссылаться на экземпляры данных типа Specification и Specification_expression.
EXPRESS-спецификация:
*)
TYPE specification_operand_select = SELECT
(Specification,
Specification_expression);
END_TYPE;
(*
4.3 Определение объектов ПЭМ
В настоящем подразделе определены объекты ПЭМ рассматриваемого прикладного модуля. Каждый объект ПЭМ является простейшим неделимым элементом, который моделирует уникальное понятие прикладной области, и содержит атрибуты для представления объекта. Ниже приведены объекты ПЭМ и их определения.
4.3.1 Объект Class_category_association
Объект Class_category_association представляет связь представленной объектом Specification_category категории спецификаций с представленным объектом Product_class классом изделий.
Это присваивание устанавливает, что спецификации соответствующей категории применимы к изделиям, являющимся представителями класса изделий, представленного объектом Product_class. В дополнение к этому посредством настоящего объекта устанавливается, являются ли одна или более спецификаций, принадлежащих к представленной объектом Specification_category категории спецификаций, обязательными или необязательными для всех изделий, принадлежащих к представленному объектом Product_class классу изделий.
Пример - Категория спецификаций, содержащая описание возможных цветов, может быть связана с представленным объектом Product_class классом изделий, описывающим семейства сидений.
Примечание - Присваивание представленной объектом Specification_category категории спецификаций представленному объектом Product_class классу изделий не заменяет связи с классом изделий единичной спецификации, являющейся представителем категории спецификаций.
EXPRESS-спецификация:
*)
ENTITY Class_category_association;
associated_product_class : Product_class;
mandatory : BOOLEAN;
associated_category : Specification_category;
END_ENTITY;
(*
Определения атрибутов
associated_product_class - представленный объектом Product_class класс изделий, для которого приемлема представленная объектом Specification_category категория спецификаций;
mandatory - булева величина, устанавливающая, должны ли для представленного объектом Product_class упоминаемого класса изделий применяться (являются обязательными) или могут применяться (являются необязательными) экземпляры представленных объектом Specification спецификаций, относящихся к категории спецификаций, представленной объектом Specification_category. Значение 'true' (истина) означает, что применение спецификации является обязательным.
Пример - Экземпляр представляющего категорию спецификаций объекта Specification_category, именуемый 'дополнительные необязательные возможности' может рассматриваться как необязательный, в то время как представленная объектом Specification_category категория спецификаций 'цвет' обычно является обязательной категорией;
associated_category - представленная объектом Specification_category категория спецификаций, которая связывается с представленным объектом Product_class классом изделий.
4.3.2 Объект Class_condition_association
Объект Class_condition_association представляет связь представленного объектом Specification_expression выражения спецификации с представленным объектом Product_class классом изделий.
Такое присваивание устанавливает, что указанное выражение спецификации приемлемо для изделий, относящихся к классу изделий, представленному объектом Product_class.
Смысл и контекст применения этой связи уточняется далее посредством значения атрибута condition_type.
EXPRESS-спецификация:
*)
ENTITY Class_condition_association;
condition_type : STRING;
associated_product_class : Product_class;
description : OPTIONAL STRING;
associated_condition : Specification_expression;
END_ENTITY;
(*
Определения атрибутов
condition_type - устанавливает смысл связи.
Когда это применимо, должны использоваться следующие значения:
- 'design case' (вариант конструкции): представленное объектом Specification_expression выражение спецификации устанавливает условия, при которых данный объект должен быть сконструирован и проверен.
Примечание - Такое значение атрибута condition_type может использоваться, когда на объект Class_condition_association, задающий условия для класса, ссылается представляющий конфигурацию изделия объект Configuration, у которого атрибут configuration_type (тип конфигурации) имеет значение 'design' (конструкция).
Пример - Настоящее значение может использоваться для четкого указания, когда заданное объектом Functional_element_definition определение функционального элемента или заданное объектом Physical_element_definition определение физического элемента должно быть изучено конструкторским отделом для предоставления технических решений, соответствующих варианту, определяемому объектами, играющими роль атрибутов associated_condition и associated_product_class;
- 'identification' (опознавательные признаки): представленное объектом Specification_expression выражение спецификации устанавливает условия, позволяющие отличать один представленный объектом Product_class класс изделий от другого класса изделий. Такое значение не применимо для случаев, когда класс изделий является вершиной иерархии классов изделий. Эти опознавательные признаки были бы унаследованы всеми подклассами изделий;
- 'part usage' (использование составной части изделия): представленное объектом Specification_expression выражение спецификации устанавливает условия для использования отдельных деталей в изделиях упоминаемого класса изделий, представленного объектом Product_class, или отдельных технологических процессов или операций для изготовления этих изделий.
Примечание - Эти составные части могут быть элементами альтернативного решения, представленного объектом Alternative_solution, или экземплярами объекта Product_occurrence, представляющего наличие изделия;
- 'validity' (обоснованность): представленное объектом Specification_expression выражение спецификации устанавливает условия, используемые при подтверждении на соответствие изделий представленной экземплярами объекта Product_specification спецификации изделия, принадлежащей представленному объектом Product_class классу изделий. У изделия, являющегося представителем класса изделий, представленного объектом, играющим роль атрибута associated_product_class, действительный набор реализованных свойств, входящих в спецификацию, представленную объектом Product_specification, должен быть таким, чтобы связанное выражение спецификации, представленное объектом Specification_expression, при вычислении давало результат 'TRUE' (истина). Если результатом вычисления является значение 'FALSE' (ложь), изделие не является обоснованным.
В тех случаях, когда атрибут condition_type имеет значения 'part usage' (использование составной части изделия) и 'design case' (вариант конструкции), на объект Class_condition_association должен ссылаться по меньшей мере один экземпляр объекта Configuration, представляющий конфигурацию изделия.
В тех случаях, когда атрибут condition_type имеет значения 'identification' (опознавательные признаки) и 'validity' (обоснованность), условия, заданные объектом, играющим роль атрибута associated_condition, применяются ко всем изделиям, принадлежащим классу, представленному объектом, играющим роль атрибута associated_product_class;
associated_product_class - объект Product_class, представляющий класс изделий, для которого действительно выражение спецификации, представленное объектом Specification_expression;
description - текст, предоставляющий дополнительную информацию об объекте Class_condition_association. Присваивать значение этому атрибуту не обязательно;
associated_condition - объект Specification_expression, представляющий выражение спецификации, присваиваемое классу изделий, представленному объектом Product_class.
4.3.3 Объект Class_inclusion_association
Объект Class_inclusion_association представляет присваивание представленного объектом Specification_inclusion включения спецификации классу изделий, представленному объектом Product_class. Это присваивание означает, что данное включение спецификации, представленное объектом Specification_inclusion, применяется ко всем изделиям, относящимся к этому классу изделий, представленному объектом Product_class.
Это присваивание устанавливает, что соответствующее включение спецификации приемлемо для изделий, относящихся к представленному объектом Product_class классу изделий.
EXPRESS-спецификация:
*)
ENTITY Class_inclusion_association;
associated_product_class : Product_class;
description : OPTIONAL STRING;
associated_inclusion : Specification_inclusion;
END_ENTITY;
(*
Определения атрибутов
associated_product_class - объект Product_class, представляющий класс изделий, для которого приемлемо включение спецификации, представленное объектом Specification_inclusion;
description - дополнительная информация об объекте Class_inclusion_association. Присваивать значение этому атрибуту не обязательно;
associated_inclusion - объект Specification_inclusion, представляющий включение спецификации, которое связывается с классом изделий, представленным объектом Product_class.
4.3.4 Объект Class_specification_association
Объект Class_specification_association представляет связь представленной объектом Specification спецификации с представленным объектом Product_class классом изделий.
Это присваивание устанавливает, что указанная спецификация приемлема для изделий, относящихся к представленному объектом Product_class классу изделий. Эта спецификация служит потенциальной характеристикой всех изделий, относящихся к классу изделий, представленному объектом Product_class.
Смысл этой связи уточняется далее посредством значения атрибута association_type.
Примечание - Для того чтобы описать период, когда спецификация с рассматриваемым типом связи приемлема для представленного объектом Product_class класса изделий, может быть добавлена информация о применяемости.
EXPRESS-спецификация:
*)
ENTITY Class_specification_association;
associated_product_class : Product_class;
association_type : STRING;
associated_specification : Specification;
END_ENTITY;
(*
Определения атрибутов
associated_product_class - объект Product_class, представляющий класс изделий, для которого приемлема спецификация, представленная объектом Specification;
association_type - атрибут association_type устанавливает вид доступа конкретной спецификации, представленной объектом Specification, в классе изделий, представленном объектом Product_class.
Когда это применимо, должны использоваться следующие значения:
- 'availability' (доступность): представленная объектом Specification спецификация является потенциальной характеристикой любого изделия, принадлежащего к представленному объектом Product_class классу изделий, находящемуся на высшем уровне иерархии классов. Это значение не используется, когда спецификация является необязательной или стандартной.
Пример - Значение 'коричневый цвет' или 'белый цвет' доступно для обобщенного изделия, принадлежащего к представленному экземпляром объекта Product_class классу изделий 'Семейство 1';
- 'identification' (опознавательные признаки): представленная объектом Specification спецификация является свойством, позволяющим отличить указываемый класс изделий, представленный экземпляром объекта Product_class, от другого класса изделий. Такое значение не применимо для случаев, когда класс изделий является вершиной иерархии классов изделий. Этот опознавательный признак является частью опознавательных признаков всех подклассов данного класса изделий, представленного объектами Product_class.
Пример - Экземпляр спецификации, представленный объектом Specification, имеет значение '3', что является признаком, позволяющим отличать диваны с 3 подушками от диванов с 4 подушками в представленном объектом Product_class классе изделий, включающем диваны с 3 и 4 подушками;
- 'non replaceable standard' (незаменяемый стандарт): представленная объектом Specification спецификация является свойством всех изделий, относящихся к классу изделий, представленному объектом Product_class.
Пример - 'Климатическая зона Юго-Восточной Азии' является незаменяемым стандартом для изделий, производимых для использования в этой географической области;
- 'option' (необязательный): представленная экземпляром объекта Specification спецификация является явно выбираемым свойством изделия. Если заменяемая спецификация, связанная с представленным объектом Product_class классом изделий, является по отношению к классу изделий заменяемым стандартом, то соответствующий экземпляр объекта Specification, представляющий заменяемую спецификацию, заменяется экземпляром спецификации, относящейся к той же самой категории спецификаций, представленной экземпляром объекта Specification_category.
Пример - Обычно, чтобы удовлетворить требования заказчика, ему предлагаются дополнительные возможности;
- 'replaceable standard' (заменяемый стандарт): представленная объектом Specification спецификация содержит описание тех свойств изделия, относящегося к классу изделий, представленному объектом Product_class, которыми это изделие обладает по умолчанию до тех пор, пока не выбрана другая спецификация, относящаяся к той же самой категории спецификаций, представленной объектом Specification_category.
Пример - Для представляющего класс изделий экземпляра объекта Product_class, именуемого 'Семейство мебели 1', заменяемым стандартом является 'без окраски'. Этот стандарт может быть заменен другими типами окраски, представленными другими экземплярами объекта Specification, представляющими спецификации, относящиеся к той же самой представленной экземпляром объекта Specification_category категории спецификаций, именуемой 'отделка';
- 'design case' (вариант конструкции): представленное объектом Specification_expression выражение спецификации устанавливает условия, при которых данный объект должен быть сконструирован и проверен.
Примечание - Такое значение атрибута association_type может использоваться, когда на объект Class_condition_association, задающий условия для класса, ссылается представляющий конфигурацию изделия объект Configuration, у которого атрибут configuration_type (тип конфигурации) имеет значение 'design' (конструкция).
Пример - Настоящее значение может использоваться для четкого указания, когда заданное объектом Functional_element_definition определение функционального элемента или заданное объектом Physical_element_definition определение физического элемента должно быть изучено конструкторским отделом для предоставления технических решений, соответствующих варианту, определяемому объектами, играющими роль атрибутов associated_condition и associated_product_class;
- 'part usage' (использование составной части изделия): представленное объектом Specification_expression выражение спецификации устанавливает условия для использования отдельных частей изделий в изделиях упоминаемого класса изделий, представленного объектом Product_class, или отдельных технологических процессов или операций для изготовления этих изделий.
Примечание - Эти составные части могут быть элементами альтернативного решения, представленного объектом Alternative_solution, или экземплярами объекта Product_occurrence, представляющего наличие изделия.
В тех случаях, когда атрибут condition_type имеет значения 'part usage' (использование составной части изделия) и 'design case' (вариант конструкции), на объект Class_specification_association должен ссылаться по меньшей мере один экземпляр объекта Configuration, представляющий конфигурацию изделия;
associated_specification - объект Specification, представляющий спецификацию, связываемую с классом изделий, представленным объектом Product_class.
4.3.5 Объект Product_class
Объект Product_class является таким подтипом объекта Product_concept, свойства которого могут быть описаны с помощью спецификаций.
Пример - Предлагаемое на рынке семейство шкафов может характеризоваться указанием цвета, количества дверей и высоты.
EXPRESS-спецификация:
*)
ENTITY Product_class
SUBTYPE OF (Product_concept);
version_id : OPTIONAL STRING;
level_type : OPTIONAL STRING;
WHERE
WR1:NOT EXISTS(SELF\Product_concept.target_market);
END_ENTITY;
(*
Определения атрибутов
version_id - обозначение версии представляемого настоящим объектом класса изделий. Задавать значение этому атрибуту не обязательно;
level_type - уровень или категория представляемого настоящим объектом класса изделий в иерархической структуре классов изделий. Задавать значение этому атрибуту не обязательно.
Формальное положение
WR1: значение атрибута target_market не должно быть задано.
Примечание - При необходимости задаваемое атрибутом target_market указание целевого рынка для представленного объектом Product_class класса изделий, так же, как и других свойств изделия, может быть выполнено с помощью объектных типов данных Specification_category и Specification.
4.3.6 Объект Product_class_relationship
Объект Product_class_relationship представляет отношение между двумя объектами Product_class, представляющими классы изделий.
Связываемые друг с другом с помощью настоящего объекта Product_class_relationship классы изделий, представленные связываемыми экземплярами объектов Product_class, не наследуют друг у друга каких-либо свойств.
EXPRESS-спецификация:
*)
ENTITY Product_class_relationship;
description : OPTIONAL STRING;
relating : Product_class;
related : Product_class;
relation_type : STRING;
END_ENTITY;
(*
Определения атрибутов
description - текст, предоставляющий дополнительную информацию об объекте Product_class_relationship;
relating - один из экземпляров объекта Product_class, участвующих в отношении;
related - один из экземпляров объекта Contract, участвующих в отношении. Если один из элементов в отношении зависит от другого, то настоящий атрибут должен ссылаться на зависимый класс изделий;
relation_type - смысл отношения.
Когда это применимо, должны использоваться следующие значения:
- 'derivation' (вывод): класс изделий, представленный объектом Product_class, играющим роль атрибута related, является производным от класса изделий, представленного объектом Product_class, играющим роль атрибута relating;
- 'hierarchy' (подчиненность): класс изделий, представленный объектом Product_class, играющим роль атрибута relating, находится на более высоком уровне образованной экземплярами объектов Product_class иерархии классов изделий, чем класс изделий, представленный объектом Product_class, играющим роль атрибута related;
- 'substitution' (замена): класс изделий, представленный объектом Product_class, играющим роль атрибута related, заменяет класс изделий, представленный объектом Product_class, играющим роль атрибута relating;
- 'version sequence' (последовательность версий): класс изделий, представленный объектом Product_class, играющим роль атрибута relating, является предшествующей версией, а класс изделий, представленный объектом Product_class, играющим роль атрибута related, является последующей версией.
Пример - Приведем пример иерархической структуры представляющих классы изделий экземпляров объектов Product_class. Иерархические отношения устанавливаются с помощью экземпляров объектов Product_class_relationship, у которых атрибут relation_type имеет значение 'hierarchy' (подчиненность).
На высшем уровне иерархии классов представленный объектом Product_class класс изделий (имеющий значение атрибута level_type = 'enterprise', предприятие) может использоваться для задания всех представленных объектами Specification_category категорий спецификаций и всех представленных экземплярами объектов Specification спецификаций для всех представленных экземплярами объектов Product_class классов изделий предприятия с несколькими брендами и компаниями.
На втором уровне иерархии классов представленный объектом Product_class класс изделий (имеющий значение атрибута level_type = 'designer', разработчик) может использоваться для группирования всех изделий, которые основаны на одной и той же концепции и имеют одного и того же разработчика. Эти изделия могут относиться к разным брендам.
На третьем уровне иерархии классов представленный объектом Product_class класс изделий (имеющий значение атрибута level_type = 'product family', семейство изделий) может использоваться для группирования всех изделий, имеющих общую основу и фиксированный набор характеристик (категорий спецификации).
На четвертом уровне иерархии классов представленный объектом Product_class класс изделий (имеющий значение атрибута level_type = 'product type', тип изделия) может представлять изделия, предлагаемые на рынке. Представленные объектом Product_class классы изделий этого уровня могут определяться отделом рынка. Представленный объектом Product_class класс изделий этого уровня описывается набором спецификаций, достаточным для производства изделия. В данном наборе спецификаций делается различие между стандартными спецификациями и необязательными, которые могут быть выбраны заказчиком, а могут быть не выбраны.
Примеры
1 'Количество дверей' является стандартной характеристикой.
2 'Цвет' является возможным свойством, которое выбирается заказчиком.
3 'Дополнительные возможности' являются необязательными возможностями, которые могут быть выбраны заказчиком.
4.3.7 Объект Specification
Объект Specification представляет характеристику изделий, предлагаемых для рынка.
Примечание - Объект Specification может быть использован для того, чтобы отличать изделие от других представителей того же класса изделий, представленного объектом Product_class.
Представляющий спецификацию объект Specification ссылается на представляющий категорию спецификаций объект Specification_category, что завершает семантику спецификации.
Пример - Примерами спецификаций, принадлежащих к именуемой 'цвет' категории спецификаций, представленной объектом Specification_category, являются 'зеленый', 'белый' или 'черный'. Примерами спецификаций, принадлежащих к именуемой 'дополнительные возможности' категории спецификаций, представленной объектом Specification_category, являются 'набор из 3 выдвижных ящиков' или 'набор из 5 выдвижных ящиков'.
Примечания
1 За счет применения экземпляров объектов Class_specification_association представленная объектом Specification спецификация может являться характеристикой более чем одного класса изделий, представленных экземплярами объектов Product_class.
2 Представляющий спецификацию объект Specification в сочетании с представляющим конфигурацию объектом Configuration может определить для изделия, принадлежащего к представленному объектом Product_class классу изделий, условия, при которых изделие используется.
EXPRESS-спецификация:
*)
ENTITY Specification;
id : STRING;
version_id : OPTIONAL STRING;
name : OPTIONAL STRING;
description : OPTIONAL STRING;
category : Specification_category;
package : BOOLEAN;
END_ENTITY;
(*
Определения атрибутов
id - обозначение спецификации. Значение этого атрибута должно быть уникальным в пределах области применения представленной объектом Specification_category категории спецификаций;
version_id - обозначение версии, представляемой настоящим объектом спецификации. Задавать значение этому атрибуту не обязательно;
name - слово или группа слов, которыми называется представленная объектом Specification спецификация. Задавать значение этому атрибуту не обязательно;
description - дополнительная информация о спецификации, представленной объектом Specification. Задавать значение этому атрибуту не обязательно;
category - объект Specification_category, представляющий категорию спецификаций, к которой относится спецификация, представленная настоящим объектом.
Примечание - Играющая роль атрибута category категория завершает семантику спецификации, представленной объектом Specification;
package - булево значение, устанавливающее, представляет ли представленная настоящим объектом спецификация пакет спецификаций. Такая спецификация объединяет спецификации, которые предлагаются на рынке как набор.
В случае, когда настоящий атрибут имеет значение 'true' (истина), для одного рассматриваемого класса изделий, представленного объектом Product_class, должен существовать строго один объект Specification_inclusion, представляющий включение спецификации, у которого настоящий объект играет роль атрибута if_condition. Представляющие спецификации экземпляры объекта Specification, являющиеся членами пакета, должны упоминаться в представленном объектом Specification_expression выражении спецификации, играющем у объекта Specification_inclusion роль атрибута included_specification.
Примечания
1 Коммерческие пакеты могут определяться отделом рынка.
2 Обычно члены пакета относятся к разным категориям спецификаций.
Пример - Спортивный набор для представленного объектом Product_class класса автомобилей содержит спортивные сиденья, специальное рулевое колесо, специальные шины и колеса. Зимний набор содержит передние сиденья с подогревом, стекла с подогревом, внешние зеркала с подогревом и специальные шины.
4.3.8 Объект Specification_category
Объект Specification_category представляет обозначение набора спецификаций, имеющих одинаковое предназначение.
Пример - Примерами представленных объектами Specification_category категорий спецификаций, являются категория 'цвет', содержащая спецификации 'зеленый' и 'белый', и категория 'дополнительные возможности', содержащая спецификации 'набор из 3 выдвижных ящиков' и 'набор из 5 выдвижных ящиков'.
EXPRESS-спецификация:
*)
ENTITY Specification_category;
id : STRING;
description : STRING;
implicit_exclusive_condition : BOOLEAN;
END_ENTITY;
(*
Определения атрибутов
id - обозначение представленной объектом Specification_category категории спецификаций, которое должно быть уникальным.
Примечание - Информационная база, в пределах которой обозначение уникально, обычно зависит от формы реализации. Оно может ограничиваться пределами физического файла или базы данных;
description - текст, предоставляющий дополнительную информацию о представленной настоящим объектом категории спецификаций.
Пример - Описание 'подравнивание' может характеризовать представленную объектом Specification_category категорию спецификаций, включающую экземпляры объектов Specification, представляющих спецификации, управляющие цветом обработанного изделия, включающего дверные панели и обивку;
implicit_exclusive_condition - булева величина, устанавливающая, являются ли спецификации, относящиеся к представленной объектом Specification_category категории спецификаций, взаимоисключающими.
Значение 'true' (истина) показывает, что объекты, на которые дана ссылка, являются взаимоисключающими.
Пример - Если спецификациями, относящимися к представленной объектом Specification_category категории спецификаций, называемой 'дополнительные возможности', являются 'набор из 3 выдвижных ящиков' и 'дверь с зеркалом', то такие спецификации не являются взаимоисключающими. Объект Specification_category, представляющий категорию спецификаций 'цвета', имеет значение атрибута implicit_exclusive_condition, равное 'true', поскольку обычно изделие имеет только один цвет.
Более сложные условия могут быть представлены с помощью представляющих выражения спецификации экземпляров объектов Specification_expression.
4.3.9 Объект Specification_category_hierarchy
Объект Specification_category_hierarchy используется для построения иерархических структур, состоящих из экземпляров объектов Specification_category, представляющих категории спецификаций.
Пример - Для диванов категория спецификаций "Тип покрытия", представленная объектом Specification_category, содержит спецификации "Кожа" и "Алькантара". Представленная объектом Specification_category категория спецификаций "Тип кожаного покрытия", содержащая спецификации "Покрытие из бычьей кожи" и "Покрытие из лайковой кожи", может быть подкатегорией представленной объектом Specification_category категории спецификаций "Тип покрытия".
Если представленная объектом Specification_category категория спецификаций является подкатегорией другой представленной объектом Specification_category категории спецификаций, то это не значит, что эта подкатегория наследует связи своей надкатегории с классами изделий.
EXPRESS-спецификация:
*)
ENTITY Specification_category_hierarchy;
sub_category : Specification_category;
super_category : Specification_category;
END_ENTITY;
(*
Определения атрибутов
sub_category - представленная объектом Specification_category категория спецификаций, занимающая нижний уровень в рассматриваемой иерархии;
super_category - представленная объектом Specification_category категория спецификаций, занимающая верхний уровень в рассматриваемой иерархии.
4.3.10 Объект Specification_expression
Объект Specification_expression представляет образованную посредством булевых операций комбинацию представляющих спецификации экземпляров объектов Specification.
Пример - Если при выборе "Голубого" цвета дивана с покрытием "Алькантара" требуется специальная отделочная операция, то для того, чтобы определить этот особый случай процессов изготовления, создается представляющий выражение спецификации объект Specification_expression, содержащий выражение "Голубой" AND "Алькантара".
EXPRESS-спецификация:
*)
ENTITY Specification_expression;
id : OPTIONAL STRING;
description : OPTIONAL STRING;
operation : expression_operator;
operand : SET[1:?]OF specification_operand_select;
WHERE
WR1: (operation <> not_operator) OR (SIZEOF(operand)=1);
END_ENTITY;
(*
Определения атрибутов
id - обозначение выражения спецификации, представленного настоящим объектом. Задавать значение этому атрибуту не обязательно;
description - текст, предоставляющий дополнительную информацию о выражении спецификации, представленном настоящим объектом. Задавать значение этому атрибуту не обязательно;
operation - используемое в операции значение перечислимого типа данных expression_operator;
operand - набор экземпляров объектов Specification, представляющих спецификации, или экземпляров объектов Specification_expression, представляющих выражения спецификаций, которые являются операндами булевой операции.
Формальное положение
WR1: если атрибут operation имеет значение not_operator (оператор отрицания), то в операции участвует один операнд, а для операций всех других типов количество операндов больше одного.
4.3.11 Объект Specification_inclusion
Объект Specification_inclusion является представлением утверждения, устанавливающего, что применение представленной объектом Specification спецификации или представленного объектом Specification_expression выражения спецификации требует включения дополнительной представленной объектом Specification спецификации или дополнительного представленного объектом Specification_expression выражения спецификации.
Примечание - Представляющий включение спецификации объект Specification_inclusion может быть использован для завершения набора спецификаций, представленного объектом Product_class класса изделий, посредством ввода дополнительных правил зависимости между этими спецификациями.
Пример - Представленное объектом Specification_inclusion включение спецификации, связанной с представленным объектом Product_class классом изделий "диван", может представлять тот факт, что представленная объектом Specification спецификация "Кожа" подразумевает следующее представленное объектом Specification_expression выражение спецификации: "3 сиденья" OR ("2 сиденья" AND "подголовники"). Такое ограничение подразумевает, что если покупатель выбрал кожаный диван с 2 сиденьями, то он получит еще и подголовники.
EXPRESS-спецификация:
*)
ENTITY Specification_inclusion;
id : OPTIONAL STRING;
description : OPTIONAL STRING;
if_condition : specification_operand_select;
included_specification : specification_operand_select;
END_ENTITY;
(*
Определения атрибутов
id - обозначение включения спецификации, представленного настоящим объектом. Задавать значение этому атрибуту не обязательно;
description - текст, предоставляющий дополнительную информацию о включении спецификации, представленном настоящим объектом. Задавать значение этому атрибуту не обязательно;
if_condition - объект Specification, представляющий спецификацию, или объект Specification_expression, представляющий выражение спецификации, который служит условием включения;
included_specification - объект Specification, представляющий спецификацию, или объект Specification_expression, представляющий выражение спецификации, который применяется, если выполнено условие, заданное атрибутом if_condition.
*)
END_SCHEMA; -- Product_class_arm
(*
5 Интерпретированная модель модуля
5.1 Спецификация отображения
В настоящем стандарте под термином "прикладной элемент" понимаются любой объектный тип данных, определенный в
разделе 4, любой из его явных атрибутов и любое ограничение на подтипы. Термин "элемент ИММ" означает любой объектный тип данных, определенный в
5.2 или импортированный с помощью оператора USE FROM из другой EXPRESS-схемы, а также любой из их атрибутов и любое ограничение на подтипы, определенное в
5.2 либо импортированное с помощью оператора USE FROM.
В данном подразделе представлена спецификация отображения, которая определяет, как каждый прикладной элемент, описанный в
разделе 4 настоящего стандарта, отображается на один или более элементов ИММ (см.
5.2).
Спецификация отображения для каждого объекта ПЭМ определена ниже в отдельном пункте. Спецификация отображения атрибута объекта для ПЭМ описывается в подпункте пункта, содержащего спецификацию отображения этого объекта. Каждая спецификация содержит не более пяти секций.
Секция "Заголовок" содержит:
- наименование рассматриваемого объекта ПЭМ или ограничение на подтипы либо
- наименование атрибута рассматриваемого объекта ПЭМ, если данный атрибут ссылается на тип, не являющийся объектным типом данных или типом SELECT, который содержит или может содержать объектные типы данных, либо
- составное выражение вида: "связь объекта <наименование объекта ПЭМ> с объектом <тип данных, на который дана ссылка>, представляющим атрибут <наименование атрибута>", если данный атрибут ссылается на тип данных, являющийся объектным типом данных или типом SELECT, который содержит или может содержать объектные типы данных.
Секция "Элемент ИММ" содержит в зависимости от рассматриваемого прикладного элемента следующие составляющие:
- наименование одного или более объектных типов данных ИММ;
- наименование атрибута объекта ИММ, представленное в виде синтаксической конструкции <наименование объекта>.<наименование атрибута>, если рассматриваемый атрибут ссылается на тип, не являющийся объектным типом данных или типом SELECT, который содержит или может содержать объектные типы данных;
- ключевое слово PATH, если рассматриваемый атрибут объекта ПЭМ ссылается на объектный тип данных или на тип SELECT, который содержит или может содержать объектные типы данных;
- ключевое слово IDENTICAL MAPPING, если оба прикладных объекта, присутствующих в прикладном утверждении, отображаются на тот же самый экземпляр объектного типа данных ИММ;
- синтаксическую конструкцию /SUPERTYPE(<наименование супертипа>)/, если рассматриваемый объект ПЭМ отображается как его супертип;
- одну или более конструкций /SUBTYPE(<наименование подтипа>)/, если отображение рассматриваемого объекта ПЭМ является объединением отображений его подтипов.
Если отображение прикладного элемента содержит более одного элемента ИММ, то каждый из этих элементов ИММ представляется в отдельной строке спецификации отображения, заключенной в круглые или квадратные скобки.
Секция "Источник" содержит:
- обозначение стандарта ИСО, в котором определен данный элемент ИММ, для тех элементов ИММ, которые определены в общих ресурсах;
- обозначение настоящего стандарта для тех элементов ИММ, которые определены в схеме ИММ настоящего стандарта.
Данная секция опускается, если в секции "Элемент ИММ" используются ключевые слова PATH или IDENTICAL MAPPING.
Секция "Правила" содержит наименование одного или более глобальных правил, которые применяются к совокупности объектных типов данных ИММ, перечисленных в секции "Элемент ИММ" или "Ссылочный путь". Если правила не применяются, то данную секцию опускают.
За ссылкой на глобальное правило может следовать ссылка на подпункт, в котором определено данное правило.
Секция "Ограничение" содержит наименование одного или более ограничений на подтипы, которые применяются к совокупности объектных типов данных ИММ, перечисленных в секции "Элемент ИММ" или "Ссылочный путь". Если ограничения на подтипы отсутствуют, то данную секцию опускают.
За ссылкой на ограничение подтипа может следовать ссылка на подпункт, в котором определено данное ограничение на подтипы.
Секция "Ссылочный путь" содержит:
- ссылочный путь к супертипам в общих ресурсах для каждого элемента ИММ, определенного в настоящем стандарте;
- спецификацию взаимосвязей между элементами ИММ, если отображение прикладного элемента требует связать экземпляры нескольких объектных типов данных ИММ. В этом случае в каждой строке ссылочного пути указывают роль элемента ИММ по отношению к ссылающемуся на него элементу ИММ или к следующему по ссылочному пути элементу ИММ.
В выражениях, определяющих ссылочные пути и ограничения между элементами ИММ, применяют следующие условные обозначения:
[] - в квадратные скобки заключают несколько элементов ИММ или частей ссылочного пути, которые требуются для обеспечения соответствия информационному требованию;
() - в круглые скобки заключают несколько элементов ИММ или частей ссылочного пути, которые являются альтернативными в рамках отображения для обеспечения соответствия информационному требованию;
{} - заключенный в фигурные скобки фрагмент ограничивает ссылочный путь для обеспечения соответствия информационному требованию;
<> - в угловые скобки заключают один или более необходимых ссылочных путей;
|| - между вертикальными линиями помещают объект супертипа;
-> - атрибут, наименование которого предшествует символу ->, ссылается на объектный или выбираемый тип данных, наименование которого следует после этого символа;
<- - атрибут объекта, наименование которого следует после символа <-, ссылается на объектный или выбираемый тип данных, наименование которого предшествует этому символу;
[i] - атрибут, наименование которого предшествует символу [i], является агрегированной структурой; ссылка дается на любой элемент данной структуры;
[n] - атрибут, наименование которого предшествует символу [n], является упорядоченной агрегированной структурой; ссылка дается на n-й элемент данной структуры;
=> - объект, наименование которого предшествует символу =>, является супертипом объекта, наименование которого следует после этого символа;
<= - объект, наименование которого предшествует символу <=, является подтипом объекта, наименование которого следует после этого символа;
= - строковый (STRING), выбираемый (SELECT) или перечисляемый (ENUMERATION) тип данных ограничен списком выбора или значением;
\ - выражение для ссылочного пути продолжается на следующей строке;
* - один или более экземпляров взаимосвязанных объектных типов данных могут быть собраны в древовидную структуру взаимосвязи. Путь между объектом взаимосвязи и связанными с ним объектами заключают в фигурные скобки;
-- - последующий текст является комментарием или ссылкой на раздел;
*> - выбираемый (SELECT) или перечисляемый (ENUMERATION) тип данных, наименование которого предшествует символу *>, расширяется до выбираемого или перечисляемого типа данных, наименование которого следует за этим символом;
<* - выбираемый (SELECT) или перечисляемый (ENUMERATION) тип данных, наименование которого предшествует символу <*, является расширением выбираемого или перечисляемого типа данных, наименование которого следует за этим символом;
!{} - секция, заключенная в фигурные скобки, обозначает отрицательное ограничение, налагаемое на отображение.
Определение и использование шаблонов отображения не поддерживаются в настоящей версии прикладных модулей, однако поддерживается использование предопределенных шаблонов /SUBTYPE/ и /SUPERTYPE/.
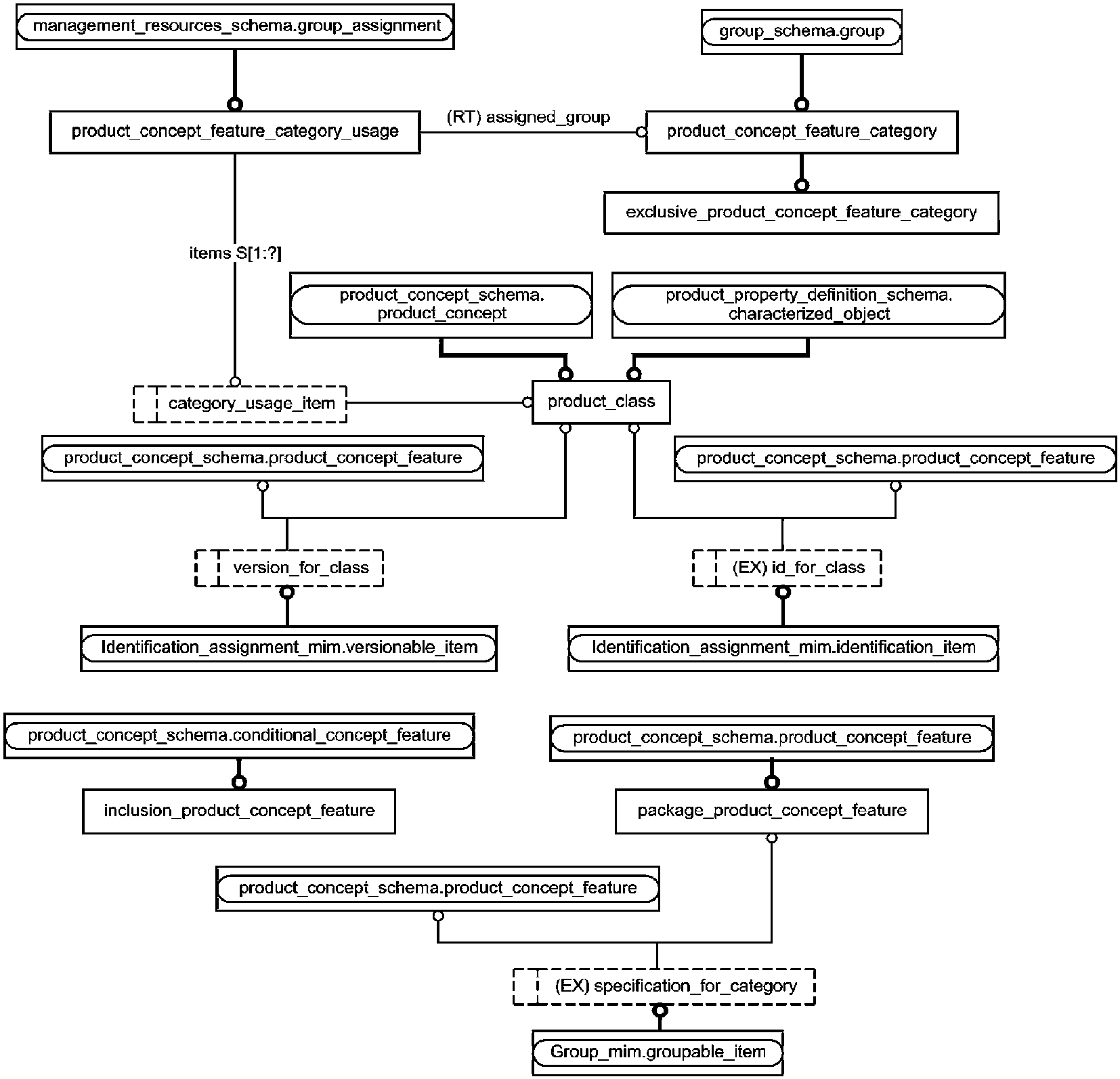
5.1.1 Прикладной объект Class_category_association
Элемент ИММ: | product_concept_feature_category_usage |
Источник: | ИСО/ТС 10303-1103 |
Ссылочный путь: | product_concept_feature_category_usage <= group_assignment |
5.1.1.1 Связь объекта Class_category_association с объектом Product_class, представляющим атрибут associated_product_class
Элемент ИММ: | PATH |
Ссылочный путь: | product_concept_feature_category_usage.items[1] -> category_usage_item category_usage_item = product_class |
5.1.1.2 Атрибут mandatory
Элемент ИММ: | object_role.name |
Источник: | ИСО 10303-41 |
Ссылочный путь: | product_concept_feature_category_usage <= group_assignment group_assignment = role_select role_select <- role_association.item_with_role role_association.role -> object_role {(object_role.name = 'mandatory category usage') (object_role.name = 'optional category usage')} |
5.1.1.3 Связь объекта Class_category_association с объектом Specification_category, представляющим атрибут associated_category
Вариант 1. Если связанная категория спецификаций не является исключительной.
Элемент ИММ: | PATH |
Ссылочный путь: | product_concept_feature_category_usage <= group_assignment group_assignment.assigned_group -> group group => product_concept_feature_category |product_concept_feature_category| |
Вариант 2. Если связанная категория спецификаций является исключительной.
Элемент ИММ: | PATH |
Ссылочный путь: | product_concept_feature_category_usage <= group_assignment group_assignment.assigned_group -> group group => product_concept_feature_category product_concept_feature_category => exclusive_product_concept_feature_category |
5.1.2 Прикладной объект Class_condition_association
Элемент ИММ: | product_concept_feature_association |
Источник: | ИСО 10303-44 |
5.1.2.1 Связь объекта Class_condition_association с объектом Product_class, представляющим атрибут associated_product_class
Элемент ИММ: | PATH |
Ссылочный путь: | product_concept_feature_association.concept -> product_concept product_concept => product_class |
5.1.2.2 Связь объекта Class_condition_association с объектом Specification_expression, представляющим атрибут associated_condition
Элемент ИММ: | PATH |
Ссылочный путь: | product_concept_feature_association.feature -> product_concept_feature product_concept_feature => |conditional_concept_feature| |
5.1.2.3 Атрибут condition_type
Элемент ИММ: | product_concept_feature_association.name |
Источник: | ИСО 10303-44 |
Ссылочный путь: | {(product_concept_feature_association.name) (product_concept_feature_association.name = 'part usage') (product_concept_feature_association.name = 'identification') (product_concept_feature_association.name = 'validity') (product_concept_feature_association.name = 'design case')} |
5.1.2.4 Атрибут description
Элемент ИММ: | product_concept_feature_association.description |
Источник: | ИСО 10303-44 |
5.1.3 Прикладной объект Class_inclusion_association
Элемент ИММ: | product_concept_feature_association |
Источник: | ИСО 10303-44 |
5.1.3.1 Связь объекта Class_inclusion_association с объектом Product_class, представляющим атрибут associated_product_class
Элемент ИММ: | PATH |
Ссылочный путь: | product_concept_feature_association.concept -> product_concept product_concept => product_class |
5.1.3.2 Связь объекта Class_inclusion_association с объектом Specification_inclusion, представляющим атрибут associated_inclusion
Элемент ИММ: | PATH |
Ссылочный путь: | product_concept_feature_association.feature -> product_concept_feature product_concept_feature => conditional_concept_feature conditional_concept_feature => inclusion_product_concept_feature |
5.1.3.3 Атрибут description
Элемент ИММ: | product_concept_feature_association.description |
Источник: | ИСО 10303-44 |
5.1.4 Прикладной объект Class_specification_association
Элемент ИММ: | product_concept_feature_association |
Источник: | ИСО 10303-44 |
5.1.4.1 Связь объекта Class_specification_association с объектом Product_class, представляющим атрибут associated_product_class
Элемент ИММ: | PATH |
Ссылочный путь: | product_concept_feature_association.concept -> product_concept product_concept => product_class |
5.1.4.2 Связь объекта Class_specification_association с объектом Specification, представляющим атрибут associated_specification
Элемент ИММ: | PATH |
Ссылочный путь: | product_concept_feature_association.feature -> product_concept_feature product_concept_feature_association.feature -> product_concept_feature {(|product_concept_feature|) (product_concept_feature => package_product_concept_feature)} |
5.1.4.3 Атрибут association_type
Элемент ИММ: | product_concept_feature_association.name |
Источник: | ИСО 10303-44 |
Ссылочный путь: | {(product_concept_feature_association.name) (product_concept_feature_association.name = 'replaceable standard') (product_concept_feature_association.name = 'non replaceable standard') (product_concept_feature_association.name = 'availability') (product_concept_feature_association.name = 'identification') (product_concept_feature_association.name = 'option') (product_concept_feature_association.name = 'part usage')} |
5.1.5 Прикладной объект Identification_assignment
Определение прикладного объекта Identification_assignment дано в прикладном модуле "Назначение идентифицирующего кода". В настоящем пункте с целью включения утверждений, определения которых даны в настоящем прикладном модуле, дается расширение отображения прикладного объекта Identification_assignment.
5.1.5.1 Связь объекта Identification_assignment с объектом Product_class, представляющим атрибут items
Элемент ИММ: | PATH |
Ссылочный путь: | applied_identification_assignment.items[i] -> identification_item identification_item *> id_for_class id_for_class = product_class |
5.1.6 Прикладной объект Product_class
Элемент ИММ: | product_class |
Источник: | ИСО/ТС 10303-1103 |
Ссылочный путь: | product_class <= [product_concept] [characterized_object] |
5.1.6.1 Атрибут version_id
Элемент ИММ: | identification_assignment.assigned_id |
Источник: | ИСО 10303-41 |
Ссылочный путь: | id_for_class = product_class id_for_class <* identification_item identification_item <- applied_identification_assignment.items[i] applied_identification_assignment <= identification_assignment {identification_assignment.role -> identification_role identification_role.name = 'version'} identification_assignment.assigned_id |
5.1.6.2 Атрибут level_type
Элемент ИММ: | characterized_object.name |
Источник: | ИСО 10303-41 |
Ссылочный путь: | product_class <= product_concept characterized_object.name |
5.1.7 Прикладной объект Product_class_relationship
Элемент ИММ: | product_concept_relationship |
Источник: | ИСО 10303-44 |
5.1.7.1 Связь объекта Product_class_relationship с объектом Product_class, представляющим атрибут relating
Элемент ИММ: | PATH |
Ссылочный путь: | product_concept_relationship.relating_product_concept -> product_concept => product_class |
5.1.7.2 Связь объекта Product_class_relationship с объектом Product_class, представляющим атрибут related
Элемент ИММ: | PATH |
Ссылочный путь: | product_concept_relationship.related_product_concept -> product_concept => product_class |
5.1.7.3 Атрибут relation_type
Элемент ИММ: | product_concept_relationship.name |
Источник: | ИСО 10303-44 |
Ссылочный путь: | {(product_concept_relationship.name) (product_concept_relationship.name = 'derivation') (product_concept_relationship.name = 'hierarchy') (product_concept_relationship.name = 'version sequence') (product_concept_relationship.name = 'substitution')} |
5.1.7.4 Атрибут description
Элемент ИММ: | product_concept_relationship.description |
Источник: | ИСО 10303-44 |
5.1.8 Прикладной объект Specification
Вариант 1. Если спецификация не является пакетом спецификаций.
Элемент ИММ: | |product_concept_feature| |
Источник: | ИСО 10303-44 |
Вариант 2. Если спецификация является пакетом спецификаций.
Элемент ИММ: | package_product_concept_feature |
Источник: | ИСО/ТС 10303-1103 |
Ссылочный путь: | package_product_concept_feature <= product_concept_feature |
5.1.8.1 Атрибут id
Элемент ИММ: | product_concept_feature.id |
Источник: | ИСО 10303-44 |
5.1.8.2 Атрибут name
Элемент ИММ: | product_concept_feature.name |
Источник: | ИСО 10303-44 |
5.1.8.3 Атрибут description
Элемент ИММ: | product_concept_feature.description |
Источник: | ИСО 10303-44 |
5.1.8.4 Атрибут version_id
Элемент ИММ: | identification_assignment.assigned_id |
Источник: | ИСО 10303-41 |
Ссылочный путь: | id_for_class = product_concept_feature id_for_class <* identification_item identification_item <- applied_identification_assignment.items[i] applied_identification_assignment <= identification_assignment {identification_assignment.role -> identification_role identification_role.name = 'version'} identification_assignment.assigned_id |
5.1.8.5 Связь объекта Specification с объектом Specification_category, представляющим атрибут category
Элемент ИММ: | PATH |
Ссылочный путь: | specification_for_category = product_concept_feature specification_for_category <* groupable_item groupable_item <- applied_group_assignment.items[i] applied_group_assignment <= group_assignment {group_assignment = role_select role_select <- role_association.item_with_role role_association.role -> object_role object_role.name = 'specification category member'} group_assignment.assigned_group -> group => product_concept_feature_category |
5.1.8.6 Атрибут package
Элемент ИММ: | IDENTICAL MAPPING |
5.1.9 Прикладной объект Specification_category
Вариант 1. Если связанная категория спецификаций не является исключительной.
Элемент ИММ: | |product_concept_feature_category| |
Источник: | ИСО/ТС 10303-1103 |
Ссылочный путь: | product_concept_feature_category <= group |
Вариант 2. Если связанная категория спецификаций является исключительной (атрибут implicit_exclusive_condition имеет значение 'true' (истина)).
Элемент ИММ: | exclusive_product_concept_feature_category |
Источник: | ИСО/ТС 10303-1103 |
Ссылочный путь: | exclusive_product_concept_feature_category <= product_concept_feature_category product_concept_feature_category <= group |
5.1.9.1 Атрибут id
Элемент ИММ: | group.name |
Источник: | ИСО 10303-41 |
5.1.9.2 Атрибут description
Элемент ИММ: | group.description |
Источник: | ИСО 10303-41 |
5.1.9.3 Атрибут mplicit_exclusive_condition
Элемент ИММ: | IDENTICAL MAPPING |
5.1.10 Прикладной объект Specification_category_hierarchy
Элемент ИММ: | group_relationship |
Источник: | ИСО 10303-41 |
Ссылочный путь: | {group_relationship.name = 'specification category hierarchy'} |
5.1.10.1 Связь объекта Specification_category_hierarchy с объектом Specification_category, представляющим атрибут sub_category
Элемент ИММ: | PATH |
Ссылочный путь: | group_relationship.related_group -> group group => product_concept_feature_category |
5.1.10.2 Связь объекта Specification_category_hierarchy с объектом Specification_category, представляющим атрибут super_category
Элемент ИММ: | PATH |
Ссылочный путь: | group_relationship.relating_group -> group group => roduct_concept_feature_category |
5.1.11 Прикладной объект Specification_expression
Элемент ИММ: | MIM element: |conditional_concept_feature| |
Источник: | ИСО 10303-44 |
5.1.11.1 Атрибут id
Элемент ИММ: | product_concept_feature.id |
Источник: | ИСО 10303-44 |
Ссылочный путь: | conditional_concept_feature <= product_concept_feature product_concept_feature.id |
5.1.11.2 Атрибут description
Элемент ИММ: | product_concept_feature.description |
Источник: | ИСО 10303-44 |
Ссылочный путь: | conditional_concept_feature <= product_concept_feature product_concept_feature.description |
5.1.11.3 Атрибут operation
Элемент ИММ: | concept_feature_relationship_with_condition.conditional_operator |
Источник: | ИСО 10303-44 |
Ссылочный путь: | conditional_concept_feature.condition -> concept_feature_relationship_with_condition concept_feature_relationship_with_condition.conditional_operator -> concept_feature_operator {(concept_feature_operator.name = 'and') (concept_feature_operator.name = 'or') (concept_feature_operator.name = 'oneof') (concept_feature_operator.name = 'not')} |
5.1.11.4 Связь объекта Specification_expression с объектом Specification, представляющим атрибут operand
Вариант 1. Если набор операндов содержит один элемент (операция отрицания NOT).
Примечание - Оба атрибута relating_product_concept_feature и related_product_concept_feature должны ссылаться на один и тот же экземпляр объекта product_concept_feature.
Элемент ИММ: | PATH |
Ссылочный путь: | conditional_concept_feature.condition -> concept_feature_relationship_with_condition concept_feature_relationship_with_condition <= concept_feature_relationship [concept_feature_relationship.relating_product_concept_feature ->] [concept_feature_relationship.related_product_concept_feature ->] product_concept_feature |
Вариант 2. Если набор операндов содержит два элемента.
Примечание - Не существует ни установленной последовательности, ни особых семантических требований при использовании атрибутов relating_product_concept_feature и related_product_concept_feature.
Элемент ИММ: | PATH |
Ссылочный путь: | conditional_concept_feature.condition -> concept_feature_relationship_with_condition concept_feature_relationship_with_condition <= concept_feature_relationship (concept_feature_relationship.relating_product_concept_feature ->) (concept_feature_relationship.related_product_concept_feature ->) product_concept_feature |
Вариант 3. Если набор операндов содержит более двух элементов.
Примечание - С помощью конструкций, заключенных в скобки, может быть построена иерархическая структура. В этом случае все используемые экземпляры объектов concept_feature_relationship_with_condition в качестве атрибута conditional_operator используют один и тот же объект concept_feature_operator.
Элемент ИММ: | PATH |
Ссылочный путь: | conditional_concept_feature.condition -> concept_feature_relationship_with_condition concept_feature_relationship_with_condition <= concept_feature_relationship (concept_feature_relationship.relating_product_concept_feature ->) (concept_feature_relationship.related_product_concept_feature ->) product_concept_feature {product_concept_feature => conditional_concept_feature conditional_concept_feature.condition -> concept_feature_relationship_with_condition (concept_feature_relationship_with_condition <= concept_feature_relationship)*} |
5.1.11.5 Связь объекта Specification_expression с объектом Specification_expression, представляющим атрибут operand
Вариант 1. Если набор операндов содержит один элемент (операция отрицания NOT).
Примечание - Оба атрибута relating_product_concept_feature и related_product_concept_feature должны ссылаться на один и тот же экземпляр объекта conditional_concept_feature.
Элемент ИММ: | PATH |
Ссылочный путь: | conditional_concept_feature.condition -> concept_feature_relationship_with_condition concept_feature_relationship_with_condition <= concept_feature_relationship [concept_feature_relationship.relating_product_concept_feature ->] [concept_feature_relationship.related_product_concept_feature ->] product_concept_feature product_concept_feature => conditional_concept_feature |
Вариант 2. Если набор операндов содержит два элемента.
Примечание - Не существует ни установленной последовательности, ни особых семантических требований при использовании атрибутов relating_product_concept_feature и related_product_concept_feature.
Элемент ИММ: | PATH |
Ссылочный путь: | conditional_concept_feature.condition -> concept_feature_relationship_with_condition concept_feature_relationship_with_condition <= concept_feature_relationship (concept_feature_relationship.relating_product_concept_feature ->) (concept_feature_relationship.related_product_concept_feature ->) product_concept_feature product_concept_feature => conditional_concept_feature |
Вариант 3. Если набор операндов содержит более двух элементов.
Примечание - С помощью конструкций, заключенных в скобки, может быть построена иерархическая структура.
Элемент ИММ: | PATH |
Ссылочный путь: | conditional_concept_feature.condition -> concept_feature_relationship_with_condition concept_feature_relationship_with_condition <= concept_feature_relationship (concept_feature_relationship.relating_product_concept_feature ->) (concept_feature_relationship.related_product_concept_feature ->) product_concept_feature {product_concept_feature => conditional_concept_feature conditional_concept_feature.condition -> concept_feature_relationship_with_condition (concept_feature_relationship_with_condition <= concept_feature_relationship)*} |
5.1.12 Прикладной объект Specification_inclusion
Элемент ИММ: | inclusion_product_concept_feature |
Источник: | ИСО/ТС 10303-1103 |
Ссылочный путь: | inclusion_product_concept_feature <= conditional_concept_feature conditional_concept_feature.condition -> concept_feature_relationship_with_condition concept_feature_relationship_with_condition.conditional_operator -> concept_feature_operator {concept_feature_operator.name = 'implication'} |
5.1.12.1 Атрибут id
Элемент ИММ: | product_concept_feature.id |
Источник: | ИСО 10303-44 |
Ссылочный путь: | inclusion_product_concept_feature <= conditional_concept_feature conditional_concept_feature <= product_concept_feature product_concept_feature.id |
5.1.12.2 Атрибут description
Элемент ИММ: | product_concept_feature.description |
Источник: | ИСО 10303-44 |
Ссылочный путь: | inclusion_product_concept_feature <= conditional_concept_feature conditional_concept_feature <= product_concept_feature product_concept_feature.description |
5.1.12.3 Связь объекта Specification_inclusion с объектом Specification, представляющим атрибут if_condition
Элемент ИММ: | PATH |
Ссылочный путь: | inclusion_product_concept_feature <= conditional_concept_feature conditional_concept_feature.condition -> concept_feature_relationship_with_condition concept_feature_relationship_with_condition <= concept_feature_relationship concept_feature_relationship.relating_product_concept_feature -> product_concept_feature |
5.1.12.4 Связь объекта Specification_inclusion с объектом Specification_expression, представляющим атрибут if_condition
Элемент ИММ: | PATH |
Ссылочный путь: | inclusion_product_concept_feature <= conditional_concept_feature conditional_concept_feature.condition -> concept_feature_relationship_with_condition concept_feature_relationship_with_condition <= concept_feature_relationship concept_feature_relationship.relating_product_concept_feature -> product_concept_feature product_concept_feature => conditional_concept_feature |
5.1.12.5 Связь объекта Specification_inclusion с объектом Specification, представляющим атрибут included_specification
Элемент ИММ: | PATH |
Ссылочный путь: | inclusion_product_concept_feature <= conditional_concept_feature conditional_concept_feature.condition -> concept_feature_relationship_with_condition concept_feature_relationship_with_condition <= concept_feature_relationship concept_feature_relationship.related_product_concept_feature -> product_concept_feature |
5.1.12.6 Связь объекта Specification_inclusion с объектом Specification_expression, представляющим атрибут included_specification
Элемент ИММ: | PATH |
Ссылочный путь: | inclusion_product_concept_feature <= conditional_concept_feature conditional_concept_feature.condition -> concept_feature_relationship_with_condition concept_feature_relationship_with_condition <= concept_feature_relationship concept_feature_relationship.related_product_concept_feature -> product_concept_feature product_concept_feature => conditional_concept_feature |
5.2 Сокращенный листинг ИММ на языке EXPRESS
В данном подразделе определена EXPRESS-схема, полученная из таблицы отображений. В ней использованы элементы из общих ресурсов или других прикладных модулей и определены конструкции на языке EXPRESS, относящиеся к настоящему стандарту.
В данном подразделе определена интерпретированная модель прикладного модуля "Определение класса изделия", а также определены модификации, которым подвергаются конструкции, импортированные из общих ресурсов.
При использовании в данной схеме конструкций, определенных в общих ресурсах или в прикладных модулях, необходимо применять следующие ограничения:
- использование объекта супертипа не дает права применять любой из его подтипов, пока этот подтип не будет также импортирован в схему ИММ;
- использование выбираемого типа SELECT не дает права применять любой из перечисленных в нем типов, пока этот тип не будет также импортирован в схему ИММ.
EXPRESS-спецификация:
*)
SCHEMA Product_class_mim;
USE FROM Identification_assignment_mim; -- ISO/TS 10303-1021
USE FROM Product_concept_identification_mim; -- ISO/TS 10303-1060
USE FROM Group_mim; -- ISO/TS 10303-1113
USE FROM product_concept_schema -- ISO 10303-44
(conditional_concept_feature,
product_concept_relationship,
product_concept_feature,
product_concept_feature_association,
concept_feature_operator);
USE FROM product_property_definition_schema -- ISO 10303-41
(characterized_object);
(*
Примечания
1 Схемы, ссылки на которые даны выше, можно найти в следующих стандартах и документах комплекса ИСО 10303:
Identification_assignment_mim | - ИСО/ТС 10303-1021; |
Product_concept_identification_mim | - ИСО/ТС 10303-1060; |
Group_mim | - ИСО/ТС 10303-1113; |
product_concept_schema | - ИСО 10303-44; |
product_property_definition_schema | - ИСО 10303-41. |
2 Графическое представление данных схем приведено на
рисунках D.1 и
D.2, приложение D.
5.2.1 Определение типов данных ИММ
В данном пункте определены типы данных ИММ для настоящего прикладного модуля.
5.2.1.1 Тип данных category_usage_item
Тип данных category_usage_item позволяет ссылаться на типы данных product_class.
EXPRESS-спецификация:
*)
TYPE category_usage_item = SELECT
(product_class);
END_TYPE;
(*
5.2.1.2 Тип данных id_for_class
Тип данных id_for_class является расширением выбираемого (SELECT) типа данных identification_item. В настоящем типе данных к списку альтернативных типов данных добавлены типы данных product_class и product_concept_feature.
Примечание - Список объектных типов данных может быть расширен в прикладных модулях, в которых используются конструкции настоящего прикладного модуля.
EXPRESS-спецификация:
*)
TYPE id_for_class = EXTENSIBLE SELECT BASED_ON
identification_item WITH
(product_class,
product_concept_feature);
END_TYPE;
(*
5.2.1.3 Тип данных specification_for_category
Тип данных specification_for_category является расширением выбираемого (SELECT) типа данных groupable_item. В настоящем типе данных к списку альтернативных типов данных добавлены типы данных package_product_concept_feature и product_concept_feature.
Примечание - Список объектных типов данных может быть расширен в прикладных модулях, в которых используются конструкции настоящего прикладного модуля.
EXPRESS-спецификация:
*)
TYPE specification_for_category = EXTENSIBLE GENERIC_ENTITY
SELECT BASED_ON groupable_item WITH
(package_product_concept_feature,
product_concept_feature);
END_TYPE;
(*
5.2.1.4 Тип данных version_for_class
Тип данных version_for_class является расширением выбираемого (SELECT) типа данных versionable_item. В настоящем типе данных к списку альтернативных типов данных добавлены типы данных product_class и product_concept_feature.
EXPRESS-спецификация:
*)
TYPE version_for_class = SELECT BASED_ON versionable_item WITH
(product_class,
product_concept_feature);
END_TYPE;
(*
5.2.2 Определение объектов ИММ
В данном пункте определены объекты ИММ для настоящего прикладного модуля.
5.2.2.1 Объект exclusive_product_concept_feature_category
Объект exclusive_product_concept_feature_category является таким подтипом объекта product_concept_feature_category, у которого члены задаваемой этим объектом группы описывают взаимоисключающие свойства изделия.
EXPRESS-спецификация:
*)
ENTITY exclusive_product_concept_feature_category
SUBTYPE OF (product_concept_feature_category);
END_ENTITY;
(*
5.2.2.2 Объект inclusion_product_concept_feature
Объект inclusion_product_concept_feature является таким подтипом объекта conditional_concept_feature, который представляет утверждение о том, что применение представляемой объектом product_concept_feature особенности концепции изделия или представляемой объектом conditional_concept_feature условной особенности концепции вызывает включение дополнительной представляемой объектом product_concept_feature особенности концепции изделия или дополнительной представляемой объектом conditional_concept_feature условной особенности концепции.
EXPRESS-спецификация:
*)
ENTITY inclusion_product_concept_feature
SUBTYPE OF (conditional_concept_feature);
WHERE
WR1: NOT ('PRODUCT_CLASS_MIM.'+
'PACKAGE_PRODUCT_CONCEPT_FEATURE' IN TYPEOF (SELF));
WR2: SIZEOF (QUERY (cfr <* USEDIN (SELF,
'PRODUCT_CONCEPT_SCHEMA.'+
'CONCEPT_FEATURE_RELATIONSHIP.RELATING_PRODUCT_CONCEPT_FEATURE')
|'PRODUCT_CONCEPT_SCHEMA.'+
'CONCEPT_FEATURE_RELATIONSHIP_WITH_CONDITION' IN TYPEOF (cfr)))
+ SIZEOF(QUERY (cfr <* USEDIN (SELF, 'PRODUCT_CONCEPT_SCHEMA.'+
'CONCEPT_FEATURE_RELATIONSHIP.RELATED_PRODUCT_CONCEPT_FEATURE')|
'PRODUCT_CONCEPT_SCHEMA.'+
'CONCEPT_FEATURE_RELATIONSHIP_WITH_CONDITION' IN TYPEOF(cfr)))= 0;
WR3: SELF.condition.conditional_operator.name = 'implication';
END_ENTITY;
(*
Формальные положения
WR1: объект inclusion_product_concept_feature не должен быть объектом типа package_product_concept_feature.
WR2: объект inclusion_product_concept_feature не должен играть роль атрибутов relating_product_concept_feature и related_product_concept_feature в экземплярах объектов concept_feature_relationship_with_condition.
WR3: используемый для задания условия атрибут condition объекта inclusion_product_concept_feature должен ссылаться на объект concept_feature_relationship_with_condition, ссылающийся на объект concept_feature_operator, именуемый 'implication' (применение).
5.2.2.3 Объект package_product_concept_feature
Объект package_product_concept_feature является таким подтипом объекта product_concept_feature, который представляет коллекцию особенностей изделия, предлагаемых на рынке как набор. Содержание набора должно описываться с помощью экземпляра объекта inclusion_product_concept_feature.
EXPRESS-спецификация:
*)
ENTITY package_product_concept_feature
SUBTYPE OF (product_concept_feature);
WHERE
WR1: NOT ('PRODUCT_CONCEPT_SCHEMA.'+
'CONDITIONAL_CONCEPT_FEATURE' IN TYPEOF (SELF));
WR2: SIZEOF (QUERY (cfr <* USEDIN (SELF,
'PRODUCT_CONCEPT_SCHEMA.'+'CONCEPT_FEATURE_RELATIONSHIP.'
+'RELATING_PRODUCT_CONCEPT_FEATURE')|('PRODUCT_CONCEPT_SCHEMA.'
+'CONCEPT_FEATURE_RELATIONSHIP_WITH_CONDITION' IN TYPEOF (cfr))
AND (SIZEOF (QUERY (ipcf <* USEDIN (cfr,
'PRODUCT_CONCEPT_SCHEMA.'+'CONDITIONAL_CONCEPT_FEATURE.'+
'CONDITION')|'PRODUCT_CLASS_MIM.'+
'INCLUSION_PRODUCT_CONCEPT_FEATURE' IN TYPEOF (ipcf)))= 1 )))>0;
END_ENTITY;
(*
Формальные положения
WR1: объект package_product_concept_feature не должен быть объектом типа conditional_concept_feature.
WR2: объект package_product_concept_feature должен играть роль атрибута relating_product_concept_feature в по меньшей мере одном объекте concept_feature_relationship_with_condition, играющем роль атрибута condition в объекте conditional_concept_feature, представленном его подтипом inclusion_product_concept_feature.
5.2.2.4 Объект product_class
Объект product_class является таким подтипом объектов product_concept и characterized_object, который применяется для обозначения семейства сходных изделий, предлагаемых на рынке.
Примечание - Тот факт, что объект product_class является подтипом объекта characterized_object, позволяет присваивать объекту свойства, описывающие класс изделий.
EXPRESS-спецификация:
*)
ENTITY product_class
SUBTYPE OF (characterized_object, product_concept);
END_ENTITY;
(*
5.2.2.5 Объект product_concept_feature_category
Объект product_concept_feature_category является таким подтипом объекта group, который обозначает набор сходных особенностей изделий, представляемых экземплярами объектов product_concept_feature.
Пример - Примерами представляемых объектами категорий особенностей концепции изделия является цвет кузова для автомобиля или тип дерева для фрагмента мебели.
EXPRESS-спецификация:
*)
ENTITY product_concept_feature_category
SUBTYPE OF (group);
WHERE
WR1: SIZEOF(QUERY (aga <* USEDIN(SELF,
'MANAGEMENT_RESOURCES_SCHEMA.'+'GROUP_ASSIGNMENT.ASSIGNED_GROUP'
)|('GROUP_MIM.'+'APPLIED_GROUP_ASSIGNMENT' IN TYPEOF(aga)) AND
((aga.role.name <> 'specification category member') OR (
SIZEOF(QUERY (i <* aga.items|('PRODUCT_CONCEPT_SCHEMA.'+
'PRODUCT_CONCEPT_FEATURE' IN TYPEOF (i)) AND NOT
('PRODUCT_CONCEPT_SCHEMA.'+'CONDITIONAL_CONCEPT_FEATURE' IN
TYPEOF (i)))) <> SIZEOF (aga.items))))) =0;
END_ENTITY;
(*
Формальные положения
WR1: объект product_concept_feature_category должен играть только роль атрибута assigned_group в таких экземплярах объекта applied_group_assignment:
- у которых роль атрибута role (роль) играет представляющий роль объекта объект object_role, имеющий значение атрибута name 'specification category member' (представитель категории спецификаций),
- и которые в своем наборе элементов содержат только экземпляры представляющих особенности концепции изделия объектов product_concept_feature, которые не являются объектами типа conditional_concept_feature.
5.2.2.6 Объект product_concept_feature_category_usage
Объект product_concept_feature_category_usage является таким подтипом объекта group_assignment, который связывает представляющий категорию особенностей концепции изделия объект product_concept_feature_category с одним или более экземплярами представляющих класс изделий объектов product_class, ссылки на которые содержатся в наследуемом атрибуте items.
В дополнение к этому посредством настоящего присвоения устанавливается, являются ли одна или более особенностей изделия, относящихся к представленной объектом product_concept_feature_category категории особенностей концепции изделия, обязательными или необязательными для всех изделий, принадлежащих к представленному объектом Product_class классу изделий.
EXPRESS-спецификация:
*)
ENTITY product_concept_feature_category_usage
SUBTYPE OF (group_assignment);
SELF\group_assignment.assigned_group :
product_concept_feature_category;
items : SET[1:?] OF category_usage_item;
WHERE
WR1: SELF.role.name IN ['mandatory category usage', 'optional
category usage'];
END_ENTITY;
(*
Определения атрибутов
assigned_group - рассматриваемый объект product_concept_feature_category, представляющий категорию особенностей концепции изделия;
items - набор экземпляров данных тех типов, которые перечислены в списке альтернативных типов данных выбираемого (SELECT) типа данных category_usage_item, которым присваивается представленная объектом product_concept_feature_category категория особенностей концепции изделия.
Формальное положение
WR1: в настоящем объекте роль атрибута role должен играть представляющий роль объекта объект object_role, у которого значение атрибута name должно быть 'mandatory category usage' (обязательное использование категории) или 'optional category usage' (необязательное использование категории).
5.2.3 Определение правил ИММ
В данном пункте определены правила ИММ для настоящего прикладного модуля.
5.2.3.1 Правило product_concept_feature_requires_category
Правило product_concept_feature_requires_category устанавливает, что каждый экземпляр представляющего особенности концепции изделия объекта product_concept_feature, который не является ни экземпляром объекта inclusion_product_concept_feature, ни экземпляром объекта conditional_concept_feature, является членом строго одной категории особенностей концепции изделия, представленной объектом product_concept_feature_category. Данная принадлежность к категории выражается в том, что описывающий особенности концепции изделия объект product_concept_feature содержится в наборе элементов строго одного представляющего присваивание группы объекта applied_group_assignment. При этом роль атрибута role объекта applied_group_assignment играет представляющий роль объекта объект object_role, имеющий значение атрибута name, равное 'specification category member' (член категории спецификаций). Роль атрибута assigned_group объекта applied_group_assignment играет представляющий категорию особенностей концепции изделия объект product_concept_feature_category.
EXPRESS-спецификация:
*)
RULE product_concept_feature_requires_category FOR
(product_concept_feature);
WHERE
WR1: SIZEOF (QUERY (pcf <* product_concept_feature|
(SIZEOF(['PRODUCT_CLASS_MIM.'+
'INCLUSION_PRODUCT_CONCEPT_FEATURE','PRODUCT_CONCEPT_SCHEMA.'+
'CONDITIONAL_CONCEPT_FEATURE']*TYPEOF(pcf)) = 0) AND (SIZEOF (
QUERY (aga <* USEDIN (pcf, 'GROUP_MIM.'+
'APPLIED_GROUP_ASSIGNMENT.'+'ITEMS')|(aga.role.name =
'specification category member') AND ('PRODUCT_CLASS_MIM.'+
'PRODUCT_CONCEPT_FEATURE_CATEGORY' IN TYPEOF (aga.assigned_group
)))) <>1))) = 0;
END_RULE;
(*
Определение параметра
product_concept_feature - набор всех экземпляров объекта product_concept_feature.
Формальное положение
WR1: каждый экземпляр, представляющего особенности концепции изделия объекта product_concept_feature, содержится в наборе элементов строго одного представляющего присваивание группы объекта applied_group_assignment. При этом роль атрибута role объекта applied_group_assignment играет представляющий роль объекта объект object_role, имеющий значение атрибута name, равное 'specification category member' (член категории спецификаций). Роль атрибута assigned_group объекта applied_group_assignment играет представляющий категорию особенностей концепции изделия объект product_concept_feature_category.
5.2.3.2 Правило restrict_concept_feature_operator
Правило restrict_concept_feature_operator ограничивает наименование и использование объекта concept_feature_operator, представляющего используемый в условных выражениях оператор особенностей концепции.
EXPRESS-спецификация:
*)
RULE restrict_concept_feature_operator FOR
(concept_feature_operator);
WHERE
WR1: SIZEOF (QUERY (cfo <* concept_feature_operator|NOT (
cfo.name IN ['and', 'or', 'oneof', 'not', 'implication']))) = 0;
WR2: SIZEOF (QUERY (cfo <* concept_feature_operator|
(cfo.name = 'implication') AND (SIZEOF (QUERY (cfrwc <* USEDIN
(cfo, 'PRODUCT_CONCEPT_SCHEMA.'+
'CONCEPT_FEATURE_RELATIONSHIP_WITH_CONDITION.'+
'CONDITIONAL_OPERATOR')|SIZEOF (QUERY (ccf <* USEDIN(cfrwc,
'PRODUCT_CONCEPT_SCHEMA.'+
'CONDITIONAL_CONCEPT_FEATURE.CONDITION')|NOT
('PRODUCT_CLASS_MIM.'+'INCLUSION_PRODUCT_CONCEPT_FEATURE' IN
TYPEOF (ccf)))) >0 )) >0 ))) = 0;
WR3: SIZEOF(QUERY (cfo <* concept_feature_operator|(cfo.name
= 'not') AND (SIZEOF(QUERY(cfrwc <* USEDIN(cfo,
'PRODUCT_CONCEPT_SCHEMA.'+
'CONCEPT_FEATURE_RELATIONSHIP_WITH_CONDITION.CONDITIONAL_OPERATOR')|
cfrwc.related_product_concept_feature :<>:
cfrwc.relating_product_concept_feature)) >0 ))) = 0;
END_RULE;
(*
Определение параметра
concept_feature_operator - набор всех экземпляров объекта concept_feature_operator.
Формальные положения
WR1: каждый экземпляр объекта concept_feature_operator, представляющего используемый в условных выражениях оператор особенностей концепции, должен иметь значение атрибута name, равное 'and' (и), 'or' (или), 'oneof (один из), 'not' (нет), или 'implication' (применение).
WR2: если экземпляр объекта concept_feature_operator, представляющего используемый в условных выражениях оператор особенностей концепции, имеет значение атрибута name, равное 'implication' (применение), то такой объект может играть только роль атрибута conditional_operator (условный оператор) у экземпляров объектов concept_feature_relationship_with_condition, которые играют роль атрибута condition у экземпляров объектов conditional_concept_feature, являющихся объектами типа inclusion_product_concept_feature.
WR3: если объект concept_feature_operator, представляющий используемый в условных выражениях оператор особенностей концепции, имеет значение атрибута name, равное 'not' (нет), то такой объект может играть только роль атрибута conditional_operator (условный оператор) у экземпляров объектов concept_feature_relationship_with_condition, у которых атрибуты relating_product_concept_feature и related_product_concept_feature ссылаются на один и тот же экземпляр объекта.
5.2.3.3 Правило restrict_group_relationship_for_specification_category
Правило restrict_group_relationship_for_specification_category позволяет удостовериться в том, что существует правильная корреляция между атрибутами name объекта group_relationship, представляющего отношения между группами и типами участвующих в отношении групп.
EXPRESS-спецификация:
*)
RULE restrict_group_relationship_for_specification_category FOR
(group_relationship);
WHERE
WR1: SIZEOF(QUERY(gr <* group_relationship|(gr.name =
'specification category hierarchy') AND
(NOT('PRODUCT_CLASS_MIM.PRODUCT_CONCEPT_FEATURE_CATEGORY' IN
TYPEOF(gr.related_group)) OR
NOT('PRODUCT_CLASS_MIM.PRODUCT_CONCEPT_FEATURE_CATEGORY' IN
TYPEOF(gr.relating_group))))) = 0;
END_RULE;
(*
Определение параметра
group_relationship - набор всех экземпляров объекта group_relationship.
Формальное положение
WR1: если значение атрибута name объекта group_relationship, представляющего отношения между группами, равно 'specification category hierarchy' (иерархия категорий спецификации), то объекты, играющие роль атрибутов related_group и relating_group, должны быть объектами типа product_concept_feature_category.
*)
END SCHEMA; -- Product_class_mim
(*
(обязательное)
СОКРАЩЕННЫЕ НАИМЕНОВАНИЯ ОБЪЕКТОВ ИММ
Сокращенные наименования объектов, установленных в настоящем стандарте, приведены в
таблице A.1.
Таблица A.1
Сокращенные наименования объектов
Полное наименование | Сокращенное наименование |
exclusive_product_concept_feature_category | EPCFC |
inclusion_product_concept_feature | IPCF |
package_product_concept_feature | PPCF |
product_class | PRDCLS |
product_concept_feature_category | PCF0 |
product_concept_feature_category_usage | PCFCU |
Наименования объектов были определены в
5.2 настоящего стандарта и в других стандартах и документах, перечисленных в
разделе 2.
Требования к использованию сокращенных наименований содержатся в стандартах тематической группы "Методы реализации" комплекса ИСО 10303.
Примечание - Наименования объектов на языке EXPRESS доступны в Интернете по адресу http://www.tc184-sc4.org/Short_Names/.
(обязательное)
РЕГИСТРАЦИЯ ИНФОРМАЦИОННЫХ ОБЪЕКТОВ
B.1 Обозначение документа
Для однозначного обозначения информационного объекта в открытой системе настоящему стандарту присвоен следующий идентификатор объекта:
{ iso standard 10303 part(1103) version(3) }
Смысл данного обозначения установлен в ИСО/МЭК 8824-1 и описан в ИСО 10303-1.
B.2 Обозначение схем
B.2.1 Обозначение схемы Product_class_arm
Для однозначного обозначения в открытой информационной системе схеме Product_class_arm, установленной в настоящем стандарте, присвоен следующий идентификатор объекта:
{ iso standard 10303 part(1103) version(3) schema(1)
product-class-arm (1) }
Смысл данного обозначения установлен в ИСО/МЭК 8824-1 и описан в ИСО 10303-1.
B.2.2 Обозначение схемы Product_class_mim
Для однозначного обозначения в открытой информационной системе схеме Product_class_mim, установленной в настоящем стандарте, присвоен следующий идентификатор объекта:
{ iso standard 10303 part(1103) version(3) schema(1)
product-class-mim (2) }
Смысл данного обозначения установлен в ИСО/МЭК 8824-1 и описан в ИСО 10303-1.
(справочное)
Диаграммы на
рисунках C.1 и
C.2 получены из сокращенного листинга ПЭМ на языке EXPRESS, приведенного в
разделе 4. В диаграммах использована графическая нотация EXPRESS-G языка EXPRESS.
Рисунок C.1 - Представление ПЭМ на уровне схем в формате
EXPRESS-G
Рисунок C.2 - Представление ПЭМ на уровне объектов в формате
EXPRESS-G
В настоящем приложении приведены два разных представления ПЭМ для рассматриваемого прикладного модуля:
- представление на уровне схем отображает импорт конструкций, определенных в схемах ПЭМ других прикладных модулей, в схему ПЭМ рассматриваемого прикладного модуля с помощью операторов USE FROM;
- представление на уровне объектов отображает конструкции на языке EXPRESS, определенные в схеме ПЭМ данного прикладного модуля, и ссылки на импортированные конструкции, которые конкретизированы или на которые имеются ссылки в конструкциях схемы ПЭМ рассматриваемого прикладного модуля.
Примечание - Оба эти представления являются неполными. Представление на уровне схем не отображает схем ПЭМ модулей, которые импортированы косвенным образом. Представление на уровне объектов не отображает импортированных конструкций, которые не конкретизированы или на которые отсутствуют ссылки в конструкциях схемы ПЭМ рассматриваемого прикладного модуля.
Описание EXPRESS-G установлено в ИСО 10303-11, приложение D.
(справочное)
Диаграммы на
рисунках D.1 и
D.2 получены из сокращенного листинга ИММ на языке EXPRESS, приведенного в
5.2. В диаграммах использована графическая нотация EXPRESS-G языка EXPRESS.
Рисунок D.1 - Представление ИММ на уровне схем в формате
EXPRESS-G
Рисунок D.2 - Представление ИММ на уровне объектов в формате
EXPRESS-G
В настоящем приложении приведены два разных представления ИММ для рассматриваемого прикладного модуля:
- представление на уровне схем отображает импорт конструкций, определенных в схемах ИММ других прикладных модулей или в схемах общих ресурсов, в схему ИММ рассматриваемого прикладного модуля с помощью операторов USE FROM;
- представление на уровне объектов отображает конструкции на языке EXPRESS, определенные в схеме ИММ рассматриваемого прикладного модуля, и ссылки на импортированные конструкции, которые конкретизированы или на которые имеются ссылки в конструкциях схемы ИММ рассматриваемого прикладного модуля.
Примечание - Оба эти представления являются неполными. Представление на уровне схем не отображает схем ИММ модулей, которые импортированы косвенным образом. Представление на уровне объектов не отображает импортированных конструкций, которые не конкретизированы или на которые отсутствуют ссылки в конструкциях схемы ИММ рассматриваемого прикладного модуля.
Описание EXPRESS-G установлено в ИСО 10303-11, приложение D.
(справочное)
МАШИННО-ИНТЕРПРЕТИРУЕМЫЕ ЛИСТИНГИ
В данном приложении приведены ссылки на сайты, на которых находятся листинги наименований объектов на языке EXPRESS и соответствующих сокращенных наименований, установленных или на которые даются ссылки в настоящем стандарте. На этих же сайтах находятся листинги всех EXPRESS-схем, установленных в настоящем стандарте, без комментариев и другого поясняющего текста. Эти листинги доступны в машинно-интерпретируемой форме (см.
таблицу E.1) и могут быть получены по следующим адресам URL:
сокращенные наименования: http://www.tc184-sc4.org/Short_Names/;
EXPRESS: http://www.tc184-sc4.org/EXPRESS/.
Таблица E.1
Листинги ПЭМ и ИММ на языке EXPRESS
Описание | Идентификатор |
Сокращенный листинг ПЭМ на языке EXPRESS | ISO TC184/SC4/WG12 N6255 |
Сокращенный листинг ИММ на языке EXPRESS | ISO TC184/SC4/WG12 N6256 |
Если доступ к этим сайтам невозможен, необходимо обратиться в центральный секретариат ИСО или непосредственно в секретариат ИСО ТК184/ПК4 по адресу электронной почты: sc4sec@tc184-sc4.org.
Примечание - Информация, представленная в машинно-интерпретированном виде по указанным выше адресам URL, является справочной. Обязательным является текст настоящего стандарта.
(справочное)
СВЕДЕНИЯ О СООТВЕТСТВИИ ССЫЛОЧНЫХ МЕЖДУНАРОДНЫХ СТАНДАРТОВ
И ДОКУМЕНТОВ НАЦИОНАЛЬНЫМ СТАНДАРТАМ РОССИЙСКОЙ ФЕДЕРАЦИИ
Таблица ДА.1
Обозначение ссылочного международного стандарта, документа | Степень соответствия | Обозначение и наименование соответствующего национального стандарта |
ИСО/МЭК 8824-1:1998 | IDT | ГОСТ Р ИСО/МЭК 8824-1-2001 "Информационная технология. Абстрактная синтаксическая нотация версии один (АСН.1). Часть 1. Спецификация основной нотации" |
ИСО 10303-1:1994 | IDT | ГОСТ Р ИСО 10303-1-99 "Системы автоматизации производства и их интеграция. Представление данных об изделии и обмен этими данными. Часть 1. Общие представления и основополагающие принципы" |
ИСО 10303-11:2004 | IDT | ГОСТ Р ИСО 10303-11-2009 "Системы автоматизации производства и их интеграция. Представление данных об изделии и обмен этими данными. Часть 11. Методы описания. Справочное руководство по языку EXPRESS" |
ИСО 10303-21:2002 | IDT | ГОСТ Р ИСО 10303-21-2002 "Системы автоматизации производства и их интеграция. Представление данных об изделии и обмен этими данными. Часть 21. Методы реализации. Кодирование открытым текстом структуры обмена" |
ИСО 10303-41:2005 | IDT | ГОСТ Р ИСО 10303-41-99 "Системы автоматизации производства и их интеграция. Представление данных об изделии и обмен этими данными. Часть 41. Интегрированные обобщенные ресурсы. Основы описания и поддержки изделий" |
ИСО/ТС 10303-44:2000 | IDT | ГОСТ Р ИСО 10303-44-2002 "Системы автоматизации производства и их интеграция. Представление данных об изделии и обмен этими данными. Часть 44. Интегрированные обобщенные ресурсы. Конфигурация структуры изделия" |
ИСО 10303-202:1996 | - | |
ИСО/ТС 10303-1001:2004 | IDT | ГОСТ Р ИСО/ТС 10303-1001-2010 "Системы автоматизации производства и их интеграция. Представление данных об изделии и обмен этими данными. Часть 1001. Прикладной модуль. Присваивание внешнего вида" |
ИСО/ТС 10303-1017:2004 | IDT | ГОСТ Р ИСО/ТС 10303-1017-2010 "Системы автоматизации производства и их интеграция. Представление данных об изделии и обмен этими данными. Часть 1017. Прикладной модуль. Идентификация изделия" |
|
|
ИСО/ТС 10303-1021:2004 | IDT | ГОСТ Р ИСО/ТС 10303-1021-2010 "Системы автоматизации производства и их интеграция. Представление данных об изделии и обмен этими данными. Часть 1021. Прикладной модуль. Назначение идентифицирующего кода" |
ИСО/ТС 10303-1060:2004 | - | |
ИСО/ТС 10303-1108:2005 | - | |
ИСО/ТС 10303-1113:2006 | - | |
<*> Соответствующий национальный стандарт отсутствует. До его утверждения рекомендуется использовать перевод на русский язык данного международного стандарта (документа). Перевод данного международного стандарта (документа) находится в Федеральном информационном фонде технических регламентов и стандартов. Примечание - В настоящей таблице использовано следующее условное обозначение степени соответствия стандартов: - IDT - идентичные стандарты. |