Главная // Актуальные документы // ГОСТ Р (Государственный стандарт)СПРАВКА
Источник публикации
М.: Стандартинформ, 2014
Примечание к документу
Документ
введен в действие с 1 августа 2014 года.
Название документа
"ГОСТ Р ИСО/ТС 10303-1248-2013. Национальный стандарт Российской Федерации. Системы автоматизации производства и их интеграция. Представление данных об изделии и обмен этими данными. Часть 1248. Прикладной модуль. Схема деления изделия"
(утв. и введен в действие Приказом Росстандарта от 28.10.2013 N 1244-ст)
"ГОСТ Р ИСО/ТС 10303-1248-2013. Национальный стандарт Российской Федерации. Системы автоматизации производства и их интеграция. Представление данных об изделии и обмен этими данными. Часть 1248. Прикладной модуль. Схема деления изделия"
(утв. и введен в действие Приказом Росстандарта от 28.10.2013 N 1244-ст)
Утвержден и введен в действие
агентства по техническому
регулированию и метрологии
от 28 октября 2013 г. N 1244-ст
НАЦИОНАЛЬНЫЙ СТАНДАРТ РОССИЙСКОЙ ФЕДЕРАЦИИ
СИСТЕМЫ АВТОМАТИЗАЦИИ ПРОИЗВОДСТВА И ИХ ИНТЕГРАЦИЯ
ПРЕДСТАВЛЕНИЕ ДАННЫХ ОБ ИЗДЕЛИИ И ОБМЕН ЭТИМИ ДАННЫМИ
ЧАСТЬ 1248
ПРИКЛАДНОЙ МОДУЛЬ. СХЕМА ДЕЛЕНИЯ ИЗДЕЛИЯ
Industrial automation systems and integration.
Product data representation and exchange. Part 1248.
Application module. Product breakdown
ISO/TS 10303-1248:2008
Industrial automation systems and integration - Product
data representation and exchange - Part 1248:
Application module: Product breakdown
(IDT)
ГОСТ Р ИСО/ТС 10303-1248-2013
Дата введения
1 августа 2014 года
1 ПОДГОТОВЛЕН Федеральным государственным автономным научным учреждением "Центральный научно-исследовательский и опытно-конструкторский институт робототехники и технической кибернетики" на основе собственного аутентичного перевода на русский язык международного документа, указанного в
пункте 4
2 ВНЕСЕН Техническим комитетом по стандартизации ТК 459 "Информационная поддержка жизненного цикла изделий"
3 УТВЕРЖДЕН И ВВЕДЕН В ДЕЙСТВИЕ
Приказом Федерального агентства по техническому регулированию и метрологии от 28 октября 2013 г. N 1244-ст
4 Настоящий стандарт идентичен международному документу ИСО/ТС 10303-1248:2008 "Системы автоматизации производства и их интеграция. Представление данных об изделии и обмен этими данными. Часть 1248. Прикладной модуль. Схема деления изделия" (ISO/TS 10303-1248:2008 "Industrial automation systems and integration - Product data representation and exchange - Part 1248: Application module: Product breakdown").
При применении настоящего стандарта рекомендуется использовать вместо ссылочных международных стандартов и документов соответствующие им национальные стандарты Российской Федерации, сведения о которых приведены в дополнительном
приложении ДА
5 ВВЕДЕН ВПЕРВЫЕ
Правила применения настоящего стандарта установлены в ГОСТ Р 1.0-2012
(раздел 8). Информация об изменениях к настоящему стандарту публикуется в ежегодном (по состоянию на 1 января текущего года) информационном указателе "Национальные стандарты", а официальный текст изменений и поправок - в ежемесячном информационном указателе "Национальные стандарты". В случае пересмотра (замены) или отмены настоящего стандарта соответствующее уведомление будет опубликовано в ближайшем выпуске ежемесячного информационного указателя "Национальные стандарты". Соответствующая информация, уведомление и тексты размещаются также в информационной системе общего пользования - на официальном сайте национального органа Российской Федерации по стандартизации в сети Интернет (gost.ru)
Стандарты комплекса ИСО 10303 распространяются на компьютерное представление информации об изделиях и обмен данными об изделиях. Их целью является обеспечение нейтрального механизма, способного описывать изделия на всем протяжении их жизненного цикла. Этот механизм применим не только для обмена файлами в нейтральном формате, но является также основой для реализации и совместного доступа к базам данных об изделиях и организации архивирования.
Стандарты комплекса ИСО 10303 представляют собой набор отдельно издаваемых стандартов (частей). Стандарты данного комплекса относятся к одной из следующих тематических групп: "Методы описания", "Методы реализации", "Методология и основы аттестационного тестирования", "Интегрированные обобщенные ресурсы", "Интегрированные прикладные ресурсы", "Прикладные протоколы", "Комплекты абстрактных тестов", "Прикладные интерпретированные конструкции" и "Прикладные модули". Полный перечень стандартов комплекса ИСО 10303 представлен на сайте http://www.tc184-sc4.org/titles/STEP_Titles.htm. Настоящий стандарт входит в тематическую группу "Прикладные модули". Он подготовлен подкомитетом SC4 "Производственные данные" Технического комитета 184 ИСО "Системы автоматизации производства и их интеграция".
Настоящий стандарт определяет прикладной модуль для представления разнообразных схем деления изделий. Схема деления показывает разбиение изделия на множество связанных элементов для поддержки проектирования, анализа или других действий, которые могут быть выполнены по отношению к изделию.
Сущность схемы деления определяется тремя ее аспектами:
- объектами, составляющими узлы или элементы схемы деления, включая информацию об их однородности или неоднородности;
- интерпретацией, применяемой к взаимосвязям между элементами схемы деления;
- набором правил, которым должен следовать разработчик схемы деления.
Прикладной модуль "Схема деления изделия" не накладывает каких-либо ограничений на эти три аспекта. Однако существуют специальные типы схем деления, определенные в других прикладных модулях, в которых конкретизируются объекты, представленные в настоящем модуле. Эти схемы деления являются подробными представлениями типа "предок - потомок", ограниченными необходимостью использовать только однородные элементы, и поэтому реализуют специальные типы схем деления, к которым относятся:
- функциональная схема деления
[5];
- физическая схема деления
[4];
- структурная схема деления
[3];
- зонная схема деления
[6].
Схема деления может быть заявлена как гибридная схема деления с использованием конкретизации, описанной в
[7]. В такой схеме деления используются неоднородные элементы.
Эти представления дополняют структуру сборочной единицы и спецификацию, которые являются основными документами при изготовлении (реализации) изделия
[2]. Схемы деления изделий отличаются от структур сборочных единиц тем, что взаимосвязи между узлами часто являются специфическими как для конкретной схемы деления, так и для изделия или изделий, к которым относится данная схема деления. Для структуры сборочной единицы взаимосвязи между компонентами всегда представляют некоторый вариант подхода к сборочному процессу, поэтому любое поддерево этой структуры может быть использовано для разных сборочных единиц. Аналогичное поддерево схемы деления изделия может применяться только в схеме деления изделия, в которой оно определено. Область правомерности данного утверждения зависит от набора правил, которым следует разработчик схемы деления.
Схемы деления могут относиться к конструкциям или изготовленным образцам изделий. Например функциональная схема деления конкретного изделия, имеющего повреждение, отличается от функциональной схемы деления конструкции данного вида изделия. Для любого изделия может существовать несколько схем деления для поддержки разных технических действий.
Объект Breakdown является подтипом объекта Product и соответственно имеет идентификатор и может иметь версии (объекты Breakdown_version).
Каждая версия схемы деления (объект Breakdown_version) относится к изделию, которое связано с данной схемой деления посредством объекта Breakdown_of.
Составные части схемы деления представлены объектами Breakdown_element.
Объект Breakdown_element может присутствовать в одной или нескольких схемах деления и является подтипом объекта Product со своим идентификатором, версиями (объектами Breakdown_element_version) и представлениями (объектами Breakdown_element_definition) этих версий.
Объект Breakdown_element_usage определяет взаимосвязь типа "предок - потомок" между парой объектов Breakdown_element в контексте конкретной схемы деления. Полная иерархия схемы деления представляет собой дерево, образованное объектами Breakdown_element_usage.
Объект Breakdown_element может относиться к одному из следующих допустимых подтипов:
-
Functional_element (см.
[5]);
-
Physical_element (см.
[4]);
-
System_element (см.
[3]);
-
Zone_element (см.
[6]).
Другие подтипы элементов схемы деления могут быть определены с помощью классификации объекта Breakdown_element. Характер взаимосвязи между элементами в схеме деления может также быть уточнен посредством классификации.
Настоящий стандарт обеспечивает также выполнение требования идентификации изделия, представленного реализацией объекта Breakdown_element_definition, или взаимосвязи между изделиями, представленной реализацией объекта Breakdown_element_usage. Данную идентификацию обеспечивает объект Breakdown_element_realization.
Второе издание ИСО/ТС 10303-1032, соответствующее настоящему стандарту, включает приведенные ниже изменения к первому изданию.
Удалены следующие спецификации интерфейса на языке EXPRESS:
- USE FROM Product_identification_arm;
- USE FROM Product_version_arm;
- USE FROM Product_view_definition_arm.
Кроме того, внесены изменения в спецификацию отображения, схему ИММ и EXPRESS-G диаграммы для обеспечения соответствия изменениям, внесенным в ПЭМ.
В
разделе 1 определены область применения данного прикладного модуля, его функциональность и относящиеся к нему данные.
В
разделе 3 приведены термины, примененные в настоящем стандарте и определенные как в настоящем, так и в других стандартах комплекса ИСО 10303.
В
разделе 4 установлены информационные требования к прикладной предметной области с использованием принятой в ней терминологии.
Графическое представление информационных требований, называемых прикладной эталонной моделью (ПЭМ), приведено в
приложении C. Структуры ресурсов интерпретированы, чтобы соответствовать информационным требованиям. Результатом данной интерпретации является интерпретированная модель модуля (ИММ). Данная интерпретация, представленная в
5.1, устанавливает соответствие между информационными требованиями и ИММ. Сокращенный листинг ИММ, представленный в
5.2, определяет интерфейс к ресурсам. Графическое представление сокращенного листинга ИММ приведено в
приложении D.
Имя типа данных в языке EXPRESS может использоваться для ссылки на сам тип данных либо на экземпляр данных этого типа. Различие в использовании обычно понятно из контекста. Если существует вероятность неоднозначного толкования, то в текст включают фразу "объектный тип данных" либо "экземпляр(ы) объектного типа данных".
Двойные кавычки ("...") обозначают цитируемый текст, одинарные кавычки ('...') - значения конкретных текстовых строк.
Настоящий стандарт определяет прикладной модуль "Схема деления изделия".
Требования настоящего стандарта распространяются на:
- идентификацию схемы деления обобщенного или конкретного изделия;
- идентификацию элементов, присутствующих в схеме деления;
- идентификацию взаимосвязей типа "предок - потомок" между элементами схемы деления;
- идентификацию взаимосвязей между элементами в разных схемах деления;
- положения, относящиеся к области применения прикладного модуля "Взаимосвязь между определениями представлений изделия", определенного в ИСО/ТС 10303-1041;
- положения, относящиеся к области применения прикладного модуля "Задание характеристики", определенного в ИСО/ТС 10303-1030.
Требования настоящего стандарта не распространяются на:
- структуру сборочной схемы изделия;
- декомпозицию требований;
- все представления изделия, между элементами которых не существуют взаимосвязи типа "предок - потомок";
- списки изделий, например спецификацию.
В настоящем стандарте использованы ссылки на следующие международные стандарты и документы (для датированных ссылок следует использовать только указанное издание, для недатированных ссылок - последнее издание указанного документа, включая все поправки к нему):
ИСО/МЭК 8824-1 Информационная технология. Абстрактная синтаксическая нотация версии 1 (АСН.1). Часть 1. Спецификация основной нотации (ISO/IEC 8824-1, Information technology - Abstract Syntax Notation One (ASN.1) - Part 1: Specification of basic notation)
ИСО 10303-1 Системы автоматизации производства и их интеграция. Представление данных об изделии и обмен этими данными. Часть 1. Общие представления и основополагающие принципы (ISO 10303-1, Industrial automation systems and integration - Product data representation and exchange - Part 1: Overview and fundamental principles)
ИСО 10303-11 Системы автоматизации производства и их интеграция. Представление данных об изделии и обмен этими данными. Часть 11. Методы описания. Справочное руководство по языку EXPRESS (ISO 10303-11, Industrial automation systems and integration - Product data representation and exchange - Part 11: Description methods: The EXPRESS language reference manual)
ИСО 10303-21 Системы автоматизации производства и их интеграция. Представление данных об изделии и обмен этими данными. Часть 21. Методы реализации. Кодирование открытым текстом структуры обмена (ISO 10303-21, Industrial automation systems and integration - Product data representation and exchange - Part 21: Implementation methods: Clear text encoding of the exchange structure)
ИСО 10303-41 Системы автоматизации производства и их интеграция. Представление данных об изделии и обмен этими данными. Часть 41. Интегрированные обобщенные ресурсы. Основы описания и поддержки изделий (ISO 10303-41, Industrial automation systems and integration - Product data representation and exchange - Part 41: Integrated generic resource: Fundamentals of product description and support)
ИСО 10303-44 Системы автоматизации производства и их интеграция. Представление данных об изделии и обмен этими данными. Часть 44. Интегрированные обобщенные ресурсы. Конфигурация структуры изделия (ISO 10303-44, Industrial automation systems and integration - Product data representation and exchange - Part 44: Integrated generic resource: Product structure configuration)
ИСО 10303-202 Системы автоматизации производства и их интеграция. Представление данных об изделии и обмен этими данными. Часть 202. Прикладной протокол. Ассоциативные чертежи (ISO 10303-202, Industrial automation systems and integration - Product data representation and exchange - Part 202: Application protocol: Associative draughting)
ИСО/ТС 10303-1001 Системы автоматизации производства и их интеграция. Представление данных об изделии и обмен этими данными. Часть 1001. Прикладной модуль. Присваивание внешнего вида (ISO/TS 10303-1001, Industrial automation systems and integration - Product data representation and exchange - Part 1001: Application module: Appearance assignment)
ИСО/ТС 10303-1017 Системы автоматизации производства и их интеграция. Представление данных об изделии и обмен этими данными. Часть 1017. Прикладной модуль. Идентификация изделия (ISO/TS 10303-1017, Industrial automation systems and integration - Product data representation and exchange - Part 1017: Application module: Product identification)
ИСО/ТС 10303-1030 Системы автоматизации производства и их интеграция. Представление данных об изделии и обмен этими данными. Часть 1030. Прикладной модуль. Задание характеристики (ISO/TS 10303-1030, Industrial automation systems and integration - Product data representation and exchange - Part 1030: Application module: Property assignment)
ИСО/ТС 10303-1041 Системы автоматизации производства и их интеграция. Представление данных об изделии и обмен этими данными. Часть 1041. Прикладной модуль. Взаимосвязь между определениями представлений изделия (ISO/TS 10303-1041, Industrial automation systems and integration - Product data representation and exchange - Part 1041: Application module: Product view definition relationship)
3 Термины, определение и сокращения
3.1 Термины, определенные в ИСО 10303-1
В настоящем стандарте применены следующие термины:
- приложение (application);
- прикладной объект (application object);
- прикладной протокол (application protocol);
- прикладная эталонная модель (application reference model);
- данные (data);
- информация (information);
- интегрированный ресурс (integrated resource);
- изделие (product);
- данные об изделии (product data).
3.2 Термин, определенный в ИСО 10303-202
В настоящем стандарте применен следующий термин:
- прикладная интерпретированная конструкция (application interpreted construct).
3.3 Термины, определенные в ИСО/ТС 10303-1001
В настоящем стандарте применены следующие термины:
- прикладной модуль (application module);
- интерпретированная модель модуля (module interpreted model).
3.4 Термин, определенный в ИСО/ТС 10303-1017
В настоящем стандарте применен следующий термин:
- общие ресурсы (common resources).
3.5 Термин, определенный в настоящем стандарте
В настоящем стандарте применен следующий термин с соответствующим определением:
3.5.1 схема деления (breakdown): Разбиение изделия на совокупность взаимосвязанных элементов для поддержки проектирования, анализа и других действий, которые могут быть выполнены по отношению к данному изделию.
Примечание - Схемы деления являются наглядными представлениями взаимосвязей типа "предок - потомок" между элементами изделия.
3.6 Сокращения
В настоящем стандарте применены следующие сокращения:
ПМ - прикладной модуль (application module; AM);
ПЭМ - прикладная эталонная модель (application reference model; ARM);
ИММ - интерпретированная модель модуля (module interpreted model; MIM);
URL - унифицированный указатель ресурса (uniform resource locator).
4 Информационные требования
В данном разделе определены информационные требования к прикладному модулю "Схема деления изделия", представленные в форме ПЭМ.
Примечания
1 Графическое представление информационных требований приведено в
приложении C.
2 Спецификация отображения определена в
5.1. Она устанавливает, как удовлетворяются информационные требования при использовании общих ресурсов и конструкций, определенных в схеме ИММ или импортированных в схему ИММ данного прикладного модуля.
Ниже представлен фрагмент EXPRESS-спецификации, с которого начинается описание схемы Product_breakdown_arm.
EXPRESS-спецификация:
*)
SCHEMA Product_breakdown_arm;
(*
4.1 Необходимые ПЭМ прикладных модулей
Приведенные ниже операторы языка EXPRESS определяют элементы, импортированные из ПЭМ других прикладных модулей.
EXPRESS-спецификация:
*)
USE FROM Product_view_definition_relationship_arm; -- ISO/TS 10303-1041
USE FROM Property_assignment_arm; -- ISO/TS 10303-1030
(*
Примечания
1 Схемы, ссылки на которые приведены выше, определены в следующих документах комплекса ИСО 10303:
Product_view_definition_relationship_arm | - ИСО/ТС 10303-1041; |
Property_assignment_arm | - ИСО/ТС 10303-1030. |
2 Графическое представление схемы
Product_breakdown_arm приведено в приложении C,
рисунки C.1 и
C.2.
4.2 Определение типов данных ПЭМ
В данном подразделе определены типы данных ПЭМ прикладного модуля "Схема деления изделия".
4.2.1 Тип данных breakdown_element_realization_property_assignment_select
Тип данных breakdown_element_realization_property_assignment_select является расширением типа данных property_assignment_select. В его список альтернативных типов данных добавлены типы данных Breakdown_element_realization и Breakdown_element_usage.
EXPRESS-спецификация:
*)
TYPE breakdown_element_realization_property_assignment_select = SELECT
BASED_ON property_assignment_select WITH
(Breakdown_element_realization,
Breakdown_element_usage);
END_TYPE;
(*
4.2.2 Тип данных breakdown_item
Тип данных breakdown_item является наращиваемым списком альтернативных типов данных, который допускает использование типов данных Breakdown_element_definition и Breakdown_element_usage.
Примечание - Список объектных типов данных может быть расширен в прикладных модулях, использующих конструкции данного модуля.
Элементы схемы деления могут быть связаны с элементами изделия с помощью объекта Product_definition_element_relationship.
EXPRESS-спецификация:
*)
TYPE breakdown_item = EXTENSIBLE SELECT
(Breakdown_element_definition,
Breakdown_element_usage);
END_TYPE;
(*
4.2.3 Тип данных product_item
Тип данных product_item является наращиваемым списком альтернативных типов данных, который допускает использование типов данных Product_view_definition и View_definition_usage.
Примечание - Список объектных типов данных может быть расширен в прикладных модулях, использующих конструкции данного модуля.
Элементы изделия могут быть связаны с элементами схемы деления с помощью объекта Product_definition_element_relationship.
EXPRESS-спецификация:
*)
TYPE product_item = EXTENSIBLE SELECT
(Product_view_definition,
View_definition_usage);
END_TYPE;
(*
4.3 Определение объектов ПЭМ
В данном подразделе определены объекты ПЭМ прикладного модуля "Схема деления изделия". Объект ПЭМ является простейшим неделимым элементом с характеризующими его атрибутами и представляет собой уникальное понятие прикладной области.
4.3.1 Объект Breakdown
Объект Breakdown является подтипом объекта Product, который идентифицирует разбиение изделия на совокупность взаимосвязанных элементов таким образом, чтобы сформировать наглядные представления взаимосвязей типа "предок - потомок", включающие в себя элементы изделия.
Представление взаимосвязи типа "предок - потомок" обеспечивают объекты Breakdown_element_usage, связывая между собой элементы схемы деления, представленные объектами Breakdown_element.
EXPRESS-спецификация:
*)
ENTITY Breakdown
SUBTYPE OF (Product);
END_ENTITY;
(*
4.3.2 Объект Breakdown_context
Объект Breakdown_context представляет отношение принадлежности между объектами Breakdown_element и Breakdown, т.е. между схемой деления и присутствующим в ней элементом.
EXPRESS-спецификация:
*)
ENTITY Breakdown_context;
id : STRING;
name : STRING;
description : OPTIONAL STRING;
breakdown : Breakdown_version;
breakdown_element : Breakdown_element_definition;
END_ENTITY;
(*
Определения атрибутов
id - идентификатор отношения принадлежности между элементом схемы деления и схемой деления;
name - текст, обозначающий отношение принадлежности между элементом схемы деления и схемой деления;
description - текст, содержащий дополнительную информацию об отношении принадлежности между объектами Breakdown_element и Breakdown. Значение данного атрибута может быть не определено;
breakdown - версия объекта Breakdown, к которому принадлежит объект Breakdown_element;
breakdown_element - представление версии объекта Breakdown_element, который принадлежит объекту Breakdown.
4.3.3 Объект Breakdown_element
Объект Breakdown_element является подтипом объекта Product, который идентифицирует элементы в одном или нескольких объектах Breakdown.
Примечание - Объект Breakdown_element не является специфическим и допустим для разных типов схем деления изделия. Специфическими элементами схем деления являются объекты Functional_element, Physical_element, System_element и Zone_element.
EXPRESS-спецификация:
*)
ENTITY Breakdown_element
SUBTYPE OF (Product);
END_ENTITY;
(*
4.3.4 Объект Breakdown_element_definition
Объект Breakdown_element_definition является подтипом объекта Product_view_definition, который идентифицирует представление версии (Breakdown_element_version) объекта Breakdown_element.
Примечание - Объект Breakdown_element_definition не является специфическим и допустим для разных типов схем деления изделия. Специфическими определениями элементов схем деления являются объекты Functional_element_definition, Physical_element_definition, System_element_definition и Zone_element_definition.
EXPRESS-спецификация:
*)
ENTITY Breakdown_element_definition
SUBTYPE OF (Product_view_definition);
SELF\Product_view_definition.defined_version
: Breakdown_element_version;
END_ENTITY;
(*
Определение атрибута
defined_version - объект Breakdown_element_definition обязательно должен быть представлением объекта Breakdown_element.
4.3.5 Объект Breakdown_element_realization
Объект Breakdown_element_realization является подтипом объекта Product_definition_element_relationship, который определяет взаимосвязь между объектом Breakdown_element_definition или Breakdown_element_usage и объектом, реализующим определение или использование данного элемента.
Пример - Насос реализует элемент 'подача топлива в двигатель' в функциональной схеме деления корабля.
EXPRESS-спецификация:
*)
ENTITY Breakdown_element_realization
SUBTYPE OF (Product_definition_element_relationship);
END_ENTITY;
(*
4.3.6 Объект Breakdown_element_usage
Объект Breakdown_element_usage является подтипом объекта View_definition_relationship, который идентифицирует взаимосвязь между родительским и дочерним объектами Breakdown_element.
EXPRESS-спецификация:
*)
ENTITY Breakdown_element_usage
SUBTYPE OF (View_definition_usage);
name : STRING;
SELF\View_definition_relationship.relating_view RENAMED
parent_element : Breakdown_element_definition;
SELF\View_definition_relationship.related_view RENAMED
child_element : Breakdown_element_definition;
END_ENTITY;
(*
Определения атрибутов
name - текст, обозначающий взаимосвязь между родительским и дочерним элементами схемы деления;
parent_element - родительский элемент схемы деления в данной взаимосвязи;
child_element - дочерний элемент схемы деления в данной взаимосвязи.
4.3.7 Объект Breakdown_element_version
Объект Breakdown_element_version является подтипом объекта Product_version, который идентифицирует версию объекта Breakdown_element.
Примечание - Объект Breakdown_element_version не является специфическим и допустим для разных типов схем деления изделия. Специфическими элементами схем деления являются объекты Functional_element_version, Physical_element_version, System_element_version и Zone_element_version.
EXPRESS-спецификация:
*)
ENTITY Breakdown_element_version
SUBTYPE OF (Product_version);
SELF\Product_version.of_product : Breakdown_element;
END_ENTITY;
(*
Определение атрибута
of_product - объект Breakdown_element_version должен обязательно представлять версию объекта Breakdown_element.
4.3.8 Объект Breakdown_of
Объект Breakdown_of представляет взаимосвязь между объектами Breakdown и Product, т.е. между изделием и его схемой деления.
EXPRESS-спецификация:
*)
ENTITY Breakdown_of;
id : STRING;
name : STRING;
description : OPTIONAL STRING;
breakdown : Breakdown_version;
of_view : Product_view_definition;
END_ENTITY;
(*
Определения атрибутов
id - идентификатор взаимосвязи между схемой деления и изделием;
name - текст, обозначающий взаимосвязь между схемой деления и изделием;
description - текст, содержащий дополнительную информацию о взаимосвязи между схемой деления и изделием. Значение данного атрибута может быть не определено;
breakdown - объект Breakdown_version, который является представлением данного изделия;
of_view - изделие, представлением которого является данная схема деления.
4.3.9 Объект Breakdown_version
Объект Breakdown_version является подтипом объекта Product_version, который идентифицирует версию объекта Breakdown.
EXPRESS-спецификация:
*)
ENTITY Breakdown_version
SUBTYPE OF (Product_version);
SELF\Product_version.of_product : Breakdown;
INVERSE
breakdown_of : SET[1:?] OF Breakdown_of FOR breakdown;
END_ENTITY;
(*
Определения атрибутов
of_product - объект Breakdown_version должен обязательно представлять версию объекта Breakdown;
breakdown_of - объект Breakdown_version должен представлять схему деления только одного изделия.
4.3.10 Объект Product_definition_element_relationship
Объект Product_definition_element_relationship представляет взаимосвязь между объектом Breakdown_element_definition или Breakdown_element_usage и объектом View_definition_relationship или Product_view_definition.
EXPRESS-спецификация:
*)
ENTITY Product_definition_element_relationship;
id : STRING;
name : STRING;
description : OPTIONAL STRING;
breakdown : breakdown_item;
product : product_item;
END_ENTITY;
(*
Определения атрибутов
id - идентификатор взаимосвязи между элементом схемы деления и элементом изделия;
name - текст, обозначающий взаимосвязь между элементом схемы деления и элементом изделия;
description - текст, содержащий дополнительную информацию о взаимосвязи между элементом схемы деления и элементом изделия. Значение данного атрибута может быть не определено;
breakdown - объект Breakdown_element_definition или Breakdown_element_usage, связанный с объектом View_definition_relationship или Product_view_definition;
product - объект View_definition_relationship или Product_view_definition, связанный с объектом Breakdown_element_definition или Breakdown_element_usage.
*)
END_SCHEMA; -- Product_breakdown_arm
(*
5 Интерпретированная модель модуля
5.1 Спецификация отображения
В настоящем стандарте термин "прикладной элемент" обозначает любой объектный тип данных, определенный в
разделе 4, любой из его явных атрибутов и любое ограничение на подтипы. Термин "элемент ИММ" обозначает любой объектный тип данных, определенный в
5.2 или импортированный с помощью оператора USE FROM из другой EXPRESS-схемы, любой из его атрибутов и любое ограничение на подтипы, определенное в
5.2 или импортированное с помощью оператора USE FROM.
В данном подразделе представлена спецификация отображения, определяющая, как каждый прикладной элемент, описанный в
разделе 4 настоящего стандарта, отображается на один или несколько элементов ИММ (см.
5.2).
Спецификация отображения для каждого прикладного элемента определена ниже в отдельном пункте. Спецификация отображения атрибута объекта ПЭМ определена в подпункте пункта, содержащего спецификацию отображения данного объекта. Каждая спецификация отображения содержит до пяти секций.
Секция "Заголовок" содержит:
- наименование рассматриваемого объекта ПЭМ или ограничение на подтипы либо
- наименование атрибута рассматриваемого объекта ПЭМ, если данный атрибут ссылается на тип, не являющийся объектным типом данных или типом SELECT, который содержит или может содержать объектные типы данных, либо
- составное выражение вида: "связь объекта <наименование объекта ПЭМ> с объектом <тип данных, на который дана ссылка>, представляющим атрибут <наименование атрибута>", если данный атрибут ссылается на тип данных, являющийся объектным типом данных или типом SELECT, который содержит или может содержать объектные типы данных.
Секция "Элемент ИММ" в зависимости от рассматриваемого прикладного элемента содержит:
- наименование одного или более объектных типов данных ИММ;
- наименование атрибута объекта ИММ, представленное в виде синтаксической конструкции <наименование объекта>.<наименование атрибута>, если рассматриваемый атрибут ссылается на тип, не являющийся объектным типом данных или типом SELECT, который содержит или может содержать объектные типы данных;
- ключевое слово PATH, если рассматриваемый атрибут объекта ПЭМ ссылается на объектный тип данных или на тип SELECT, который содержит или может содержать объектные типы данных;
- ключевое слово IDENTICAL MAPPING, если оба прикладных объекта, присутствующих в прикладном утверждении, отображаются на тот же самый экземпляр объектного типа данных ИММ;
- синтаксическую конструкцию /SUPERTYPE(<наименование супертипа>)/, если рассматриваемый объект ПЭМ отображается как его супертип;
- одну или более конструкций /SUBTYPE(<наименование подтипа>)/, если отображение рассматриваемого объекта ПЭМ является объединением отображений его подтипов.
Если отображение прикладного элемента содержит более одного элемента ИММ, то каждый из этих элементов ИММ представлен в отдельной строке спецификации отображения, заключенной в круглые или квадратные скобки.
Секция "Источник" содержит:
- обозначение стандарта ИСО, в котором определен данный элемент ИММ, для тех элементов ИММ, которые определены в общих ресурсах;
- обозначение настоящего стандарта для тех элементов ИММ, которые определены в схеме ИММ настоящего стандарта.
Если в секции "Элемент ИММ" содержатся ключевые слова PATH или IDENTICAL MAPPING, то данную секцию опускают.
Секция "Правила" содержит наименование одного или более глобальных правил, которые применяются к совокупности объектных типов данных ИММ, перечисленных в секции "Элемент ИММ" или "Ссылочный путь". Если никакие правила не применяются, то данную секцию опускают.
За ссылкой на глобальное правило может следовать ссылка на подпункт, в котором определено данное правило.
Секция "Ограничение" содержит наименование одного или более ограничений на подтипы, которые применяются к совокупности объектных типов данных ИММ, перечисленных в секции "Элемент ИММ" или "Ссылочный путь". Если ограничения на подтипы отсутствуют, то данную секцию опускают.
За ссылкой на ограничение подтипа может следовать ссылка на подпункт, в котором определено данное ограничение.
Секция "Ссылочный путь" содержит:
- ссылочный путь к супертипам в общих ресурсах для каждого элемента ИММ, определенного в настоящем стандарте;
- спецификацию взаимосвязей между элементами ИММ, если отображение прикладного элемента требует связать экземпляры нескольких объектных типов данных ИММ. В этом случае в каждой строке ссылочного пути указывают роль элемента ИММ по отношению к ссылающемуся на него элементу ИММ или к следующему по ссылочному пути элементу ИММ.
В выражениях, определяющих ссылочные пути и ограничения между элементами ИММ, применяют следующие условные обозначения:
[] - в квадратные скобки заключают несколько элементов ИММ или частей ссылочного пути, которые требуются для обеспечения соответствия информационному требованию;
() - в круглые скобки заключают несколько элементов ИММ или частей ссылочного пути, которые являются альтернативными в рамках отображения для обеспечения соответствия информационному требованию;
{} - в фигурные скобки заключают фрагмент, ограничивающий ссылочный путь для обеспечения соответствия информационному требованию;
<> - в угловые скобки заключают один или более необходимых ссылочных путей;
|| - между вертикальными линиями помещают объект супертипа;
-> - атрибут, наименование которого предшествует символу ->, ссылается на объектный или выбираемый тип данных, наименование которого следует после этого символа;
<- - атрибут объекта, наименование которого следует после символа <-, ссылается на объектный или выбираемый тип данных, наименование которого предшествует этому символу;
[i] - атрибут, наименование которого предшествует символу [i], является агрегированной структурой; ссылка указывает на любой элемент данной структуры;
[n] - атрибут, наименование которого предшествует символу [n], является упорядоченной агрегированной структурой; ссылка указывает на n-й элемент данной структуры;
=> - объект, наименование которого предшествует символу =>, является супертипом объекта, наименование которого следует после этого символа;
<= - объект, наименование которого предшествует символу <=, является подтипом объекта, наименование которого следует после этого символа;
= - строковый (STRING), выбираемый (SELECT) или перечисляемый (ENUMERATION) тип данных ограничен выбором или значением;
\ - выражение для ссылочного пути продолжается на следующей строке;
* - один или более экземпляров взаимосвязанных типов данных могут быть объединены в древовидную структуру. Путь между объектом взаимосвязи и связанными с ним объектами заключают в фигурные скобки;
-- - последующий текст является комментарием или ссылкой на раздел;
*> - выбираемый или перечисляемый тип данных, наименование которого предшествует символу *>, расширяется до выбираемого или перечисляемого типа данных, наименование которого следует за этим символом;
<* - выбираемый или перечисляемый тип данных, наименование которого предшествует символу <*, является расширением выбираемого или перечисляемого типа данных, наименование которого следует за этим символом;
!{} - заключенный в фигурные скобки фрагмент обозначает отрицательное ограничение на отображение.
Определение и использование шаблонов отображения не поддерживаются в настоящей версии прикладных модулей, однако поддерживается использование предопределенных шаблонов /SUBTYPE/ и /SUPERTYPE/.
5.1.1 Объект Assigned_property
Объект Assigned_property определен в прикладном модуле "Задание характеристики". Данная спецификация отображения расширяет отображение объекта Assigned_property за счет включения утверждений, определенных в прикладном модуле "Схема деления изделия".
5.1.1.1 Связь объекта Assigned_property с объектом Breakdown_element_realization, представляющим атрибут described_element
Элемент ИММ: | PATH |
Ссылочный путь: | property_definition property_definition.definition -> characterized_definition characterized_definition characterized_definition = characterized_object characterized_object characterized_object => breakdown_element_realization |
5.1.1.2 Связь объекта Assigned_property с объектом Breakdown_element_usage, представляющим атрибут described_element
Элемент ИММ: | PATH |
Ссылочный путь: | property_definition property_definition.definition -> characterized_definition characterized_definition characterized_definition = characterized_product_definition characterized_product_definition characterized_product_definition = product_definition_relationship product_definition_relationship => product_definition_usage |
5.1.2 Объект Breakdown
Элемент ИММ: | product |
Источник: | ИСО 10303-41 |
Ссылочный путь: | product {product <- product_related_product_category.products[i] product_related_product_category <= product_category product_category.name = 'breakdown'} |
5.1.3 Объект Breakdown_context
Элемент ИММ: | breakdown_context |
Источник: | ИСО 10303-1248 |
Ссылочный путь: | breakdown_context <= product_definition_relationship |
5.1.3.1 Атрибут id
Элемент ИММ: | product_definition_relationship.id |
Источник: | ИСО 10303-41 |
Ссылочный путь: | breakdown_context <= product_definition_relationship product_definition_relationship.id |
5.1.3.2 Атрибут name
Элемент ИММ: | product_definition_relationship.name |
Источник: | ИСО 10303-41 |
Ссылочный путь: | breakdown_context <= product_definition_relationship product_definition_relationship.name |
5.1.3.3 Атрибут description
Элемент ИММ: | product_definition_relationship.description |
Источник: | ИСО 10303-41 |
Ссылочный путь: | breakdown_context <= product_definition_relationship product_definition_relationship.description |
5.1.3.4 Связь объекта Breakdown_context с объектом Breakdown_version, представляющим атрибут breakdown
Элемент ИММ: | PATH |
Ссылочный путь: | breakdown_context <= product_definition_relationship product_definition_relationship.relating_product_definition -> product_definition product_definition product_definition.formation -> product_definition_formation |
5.1.3.5 Связь объекта Breakdown_context с объектом Breakdown_element_definition, представляющим атрибут breakdown_element
Элемент ИММ: | PATH |
Ссылочный путь: | breakdown_context <= product_definition_relationship product_definition_relationship.related_product_definition -> product_definition /SUPERTYPE(Breakdown_element_definition)/ |
5.1.4 Объект Breakdown_element
Элемент ИММ: | product |
Источник: | ИСО 10303-41 |
Ссылочный путь: | product {product <- product_related_product_category.products[i] product_related_product_category <= product_category product_category.name = 'breakdown element'} |
5.1.5 Объект Breakdown_element_definition
Элемент ИММ: | product_definition |
Источник: | ИСО 10303-41 |
Ссылочный путь: | (product_definition {product_definition product_definition.frame_of_reference -> product_definition_context <= application_context_element application_context_element.name = 'breakdown element definition'}) |
5.1.5.1 Связь объекта Breakdown_element_definition с объектом Breakdown_element_version, представляющим атрибут defined_version
Элемент ИММ: | PATH |
Ссылочный путь: | product_definition product_definition.formation -> product_definition_formation |
5.1.6 Объект Breakdown_element_usage
Элемент ИММ: | product_definition_usage |
Источник: | ИСО 10303-44 |
Ссылочный путь: | product_definition_usage <= product_definition_relationship {product_definition_relationship.name = 'decomposition'} |
5.1.6.1 Атрибут name
Элемент ИММ: | product_definition_relationship.name |
Источник: | ИСО 10303-41 |
Ссылочный путь: | product_definition_usage <= product_definition_relationship product_definition_relationship.name |
5.1.6.2 Связь объекта Breakdown_element_usage с объектом Breakdown_element_definition, представляющим атрибут child_element
Элемент ИММ: | PATH |
Ссылочный путь: | product_definition_usage <= product_definition_relationship product_definition_relationship.related_product_definition -> product_definition /SUPERTYPE(Breakdown_element_definition)/ |
5.1.6.3 Связь объекта Breakdown_element_usage с объектом Breakdown_element_definition, представляющим атрибут parent_element
Элемент ИММ: | PATH |
Ссылочный путь: | product_definition_usage <= product_definition_relationship product_definition_relationship.relating_product_definition -> product_definition /SUPERTYPE(Breakdown_element_definition)/ |
5.1.7 Объект Breakdown_element_version
Элемент ИММ: | product_definition_formation |
Источник: | ИСО 10303-41 |
5.1.7.1 Связь объекта Breakdown_element_version с объектом Breakdown_element, представляющим атрибут of_product
Элемент ИММ: | PATH |
Ссылочный путь: | product_definition_formation product_definition_formation.of_product -> product {product <- product_related_product_category.products[i] product_related_product_category <= product_category product_category.name = 'breakdown element'} |
5.1.8 Объект Breakdown_of
Элемент ИММ: | breakdown_of |
Источник: | ИСО 10303-1248 |
Ссылочный путь: | breakdown_of <= product_definition_relationship |
5.1.8.1 Атрибут id
Элемент ИММ: | product_definition_relationship.id |
Источник: | ИСО 10303-41 |
Ссылочный путь: | breakdown_of <= product_definition_relationship product_definition_relationship.id |
5.1.8.2 Атрибут name
Элемент ИММ: | product_definition_relationship.name |
Источник: | ИСО 10303-41 |
Ссылочный путь: | breakdown_of <= product_definition_relationship product_definition_relationship.name |
5.1.8.3 Атрибут description
Элемент ИММ: | product_definition_relationship.description |
Источник: | ИСО 10303-41 |
Ссылочный путь: | breakdown_of <= product_definition_relationship product_definition_relationship.description |
5.1.8.4 Связь объекта Breakdown_of с объектом Breakdown_version, представляющим атрибут breakdown
Элемент ИММ: | PATH |
Ссылочный путь: | breakdown_of <= product_definition_relationship product_definition_relationship.relating_product_definition -> product_definition product_definition.formation -> product_definition_formation |
5.1.8.5 Связь объекта Breakdown_of с объектом Product_view_definition, представляющим атрибут of_view
Объект product_definition является искусственным представлением изделия, необходимым для того, чтобы связать схему деления с версией изделия.
Элемент ИММ: | PATH |
Ссылочный путь: | breakdown_of <= product_definition_relationship product_definition_relationship.related_product_definition -> product_definition |
5.1.9 Объект Breakdown_version
Элемент ИММ: | [product_definition_formation] [product_definition] |
Источник: | ИСО 10303-41 |
Ссылочный путь: | product_definition product_definition.formation -> product_definition_formation |
5.1.9.1 Связь объекта Breakdown_version с объектом Breakdown, представляющим атрибут of_product
Элемент ИММ: | PATH |
Ссылочный путь: | product_definition product_definition.formation -> product_definition_formation product_definition_formation.of_product -> product {product <- product_related_product_category.products[i] product_related_product_category <= product_category product_category.name = 'breakdown'} |
5.1.10 Объект Product_definition_element_relationship
Элемент ИММ: | (product_definition_group_assignment) (breakdown_element_group_assignment) (product_definition_usage) |
Источник: | ИСО 10303-1248 ИСО 10303-1248 ИСО 10303-44 |
Ссылочный путь: | {(product_definition_group_assignment <=) (breakdown_element_group_assignment <=) group_assignment group_assignment.assigned_group -> group {group => product_definition_element_relationship} group = id_attribute_select <- id_attribute.identified_item id_attribute (product_definition_usage <= product_definition_relationship product_definition_relationship.relating_product_definition -> product_definition /SUPERTYPE(Breakdown_element_definition)/)} |
5.1.10.1 Атрибут id
Элемент ИММ: | id_attribute.attribute_value product_definition_relationship.id |
Источник: | ИСО 10303-41 ИСО 10303-41 |
Ссылочный путь: | ((product_definition_group_assignment <=) (breakdown_element_group_assignment <=) group_assignment group_assignment.assigned_group -> group {group => product_definition_element_relationship} group = id_attribute_select <- id_attribute.identified_item id_attribute id_attribute.attribute_value) (product_definition_usage <= product_definition_relationship.id) |
5.1.10.2 Атрибут name
Элемент ИММ: | group.name product_definition_relationship.name |
Источник: | ИСО 10303-41 ИСО 10303-41 |
Ссылочный путь: | ((product_definition_group_assignment <=) (breakdown_element_group_assignment <=) group_assignment group_assignment.assigned_group -> group group.name) (product_definition_usage <= product_definition_relationship.name) |
5.1.10.3 Атрибут description
Элемент ИММ: | group.description |
Источник: | ИСО 10303-41 |
Ссылочный путь: | ((product_definition_group_assignment <=) (breakdown_element_group_assignment <=) group_assignment group_assignment.assigned_group -> group group.description) (product_definition_usage <= product_definition_relationship.name) |
5.1.10.4 Связь объекта Product_definition_element_relationship с объектом breakdown_item, представляющим атрибут breakdown
Элемент ИММ: | PATH |
Ссылочный путь: | breakdown_element_group_assignment breakdown_element_group_assignment.items[1] -> product_definition_or_breakdown_element_usage |
5.1.10.5 Связь объекта Product_definition_element_relationship с объектом Breakdown_element_definition, представляющим атрибут breakdown
Элемент ИММ: | PATH |
Ссылочный путь: | (breakdown_element_group_assignment breakdown_element_group_assignment.items[1] -> product_definition_or_breakdown_element_usage = product_definition) (product_definition_usage <= product_definition_relationship.relating_product_definition -> product_definition) product_definition /SUPERTYPE(Breakdown_element_definition)/ |
5.1.10.6 Связь объекта Product_definition_element_relationship с объектом Breakdown_element_usage, представляющим атрибут breakdown
Элемент ИММ: | PATH |
Ссылочный путь: | breakdown_element_group_assignment breakdown_element_group_assignment.items[1] -> product_definition_or_breakdown_element_usage = product_definition_usage |
5.1.10.7 Связь объекта Product_definition_element_relationship с типом данных product_item, представляющим атрибут product
Элемент ИММ: | PATH |
Ссылочный путь: | product_definition_group_assignment product_definition_group_assignment.items[1] -> product_definition_or_product_definition_relationship |
5.1.10.8 Связь объекта Product_definition_element_relationship с объектом Product_view_definition, представляющим атрибут product
Элемент ИММ: | PATH |
Ссылочный путь: | (product_definition_group_assignment product_definition_group_assignment.items[1] -> product_definition_or_product_definition_relationship = product_definition) (product_definition_usage <= product_definition_relationship.related_product_definition -> product_definition) |
5.1.10.9 Связь объекта Product_definition_element_relationship с объектом View_definition_usage, представляющим атрибут product
Элемент ИММ: | PATH |
Ссылочный путь: | product_definition_group_assignment product_definition_group_assignment.items[1] -> product_definition_or_product_definition_relationship = product_definition_usage |
5.1.11 Объект Breakdown_element_realization
Элемент ИММ: | ([(product_definition_group_assignment) (breakdown_element_group_assignment)] [breakdown_element_realization]) (product_definition_usage) |
Источник: | ИСО 10303-1248 ИСО 10303-1248 ИСО 10303-1248 ИСО 10303-44 |
Ссылочный путь: | ((product_definition_group_assignment <=) (breakdown_element_group_assignment <=) group_assignment group_assignment.assigned_group -> group => product_definition_element_relationship => breakdown_element_realization) (product_definition_usage <= product_definition_relationship.name = 'realization') |
5.2 Сокращенный листинг ИММ на языке EXPRESS
В данном подразделе определена EXPRESS-схема, полученная из таблицы отображений. В ней использованы элементы общих ресурсов или других прикладных модулей и определены конструкции на языке EXPRESS, относящиеся к настоящему стандарту.
В данном подразделе определена интерпретированная модель (ИММ) для прикладного модуля "Схема деления изделия", а также определены модификации, которым подвергаются конструкции, импортированные из общих ресурсов.
При использовании в данной схеме конструкций, определенных в общих ресурсах или в прикладных модулях, должны быть учтены следующие ограничения:
- использование объекта, являющегося супертипом, не означает применения любой из его конкретизаций, если только данная конкретизация также не импортирована в схему ИММ;
- использование типа SELECT не означает применения любого из указанных в нем типов данных, если только данный тип также не импортирован в схему ИММ.
EXPRESS-спецификация:
*)
SCHEMA Product_breakdown_mim;
USE FROM group_schema -- ISO 10303-41
(group);
USE FROM management_resources_schema -- ISO 10303-41
(group_assignment);
USE FROM product_definition_schema -- ISO 10303-41
(product_definition,
product_definition_relationship);
USE FROM product_property_definition_schema -- ISO 10303-41
(characterized_object);
USE FROM product_structure_schema -- ISO 10303-44
(product_definition_usage);
USE FROM Product_view_definition_relationship_mim; -- ISO/TS 10303-1041
USE FROM Property_assignment_mim; -- ISO/TS 10303-1030
(*
Примечания
1 Схемы, ссылки на которые приведены выше, определены в следующих стандартах и документах комплекса ИСО 10303:
group_schema - ИСО 10303-41;
management_resources_schema - ИСО 10303-41;
product_definition_schema - ИСО 10303-41;
product_property_definition_schema - ИСО 10303-41;
product_structure_schema - ИСО 10303-44;
Product_view_definition_relationship_mim - ИСО/ТС 10303-1041;
Property_assignment_mim - ИСО/ТС 10303-1030.
2 Графическое представление схемы
Product_breakdown_mim приведено в приложении D,
рисунки D.1 и
D.2.
5.2.1 Определение типов данных ИММ
В данном пункте определены типы данных ИММ для прикладного модуля "Схема деления изделия".
5.2.1.1 Тип данных product_definition_or_breakdown_element_usage
Тип данных product_definition_or_breakdown_element_usage является наращиваемым списком альтернативных типов данных, который допускает использование типов данных product_definition_usage и product_definition.
Примечание - Список объектных типов данных может быть расширен в прикладных модулях, использующих конструкции данного модуля.
EXPRESS-спецификация:
*)
TYPE product_definition_or_breakdown_element_usage = EXTENSIBLE
GENERIC_ENTITY SELECT
(product_definition_usage,
product_definition);
END_TYPE;
(*
5.2.1.2 Тип данных product_definition_or_product_definition_relationship
Тип данных product_definition_or_product_definition_relationship является наращиваемым списком альтернативных типов данных, который допускает использование типов данных product_definition и product_definition_usage.
Примечание - Список объектных типов данных может быть расширен в прикладных модулях, использующих конструкции данного модуля.
EXPRESS-спецификация:
*)
TYPE product_definition_or_product_definition_relationship = EXTENSIBLE
GENERIC_ENTITY SELECT
(product_definition,
product_definition_usage);
END_TYPE;
(*
5.2.2 Определение объектов ИММ
В данном пункте определены объекты ИММ для прикладного модуля "Схема деления изделия".
5.2.2.1 Объект breakdown_context
Объект breakdown_context является подтипом объекта product_definition_relationship, который реализует понятие, представленное в ПЭМ объектом Breakdown_context. Объект breakdown_context идентифицирует связь между элементом схемы деления и схемой деления, в которую входит данный элемент.
EXPRESS-спецификация:
*)
ENTITY breakdown_context
SUBTYPE OF (product_definition_relationship);
END_ENTITY;
(*
5.2.2.2 Объект breakdown_element_group_assignment
Объект breakdown_element_group_assignment является подтипом объекта group_assignment, который реализует понятие, представленное в ПЭМ объектом Product_definition_element_relationship. Объект breakdown_element_group_assignment идентифицирует задание элемента схемы деления, представленного объектом breakdown_element_usage или product_definition, для объекта product_definition_element_relationship.
EXPRESS-спецификация:
*)
ENTITY breakdown_element_group_assignment
SUBTYPE OF (group_assignment);
SELF\group_assignment.assigned_group
: product_definition_element_relationship;
items : SET[1:1] OF product_definition_or_breakdown_element_usage;
END_ENTITY;
(*
Определения атрибутов
assigned_group - связь между объектом breakdown_element_group_assignment и объектом product_definition_element_relationship, для которого объект breakdown_element_usage или product_definition задает элемент схемы деления;
items - объект breakdown_element_usage или product_definition, представляющий элемент схемы деления, заданный для объекта product_definition_element_relationship.
5.2.2.3 Объект breakdown_element_realization
Объект breakdown_element_realization является подтипом объектов characterized_object и product_definition_element_relationship, который реализует понятие, представленное в ПЭМ объектом Breakdown_element_realization. Объект breakdown_element_realization идентифицирует связь между определением или использованием элемента схемы деления и объектом, реализующим данное определение или использование.
EXPRESS-спецификация:
*)
ENTITY breakdown_element_realization
SUBTYPE OF (characterized_object,
product_definition_element_relationship);
END_ENTITY;
(*
5.2.2.4 Объект breakdown_element_usage
Объект breakdown_element_usage является подтипом объекта product_definition_relationship, который реализует понятие, представленное в ПЭМ объектом Breakdown_element_usage. Объект breakdown_element_usage идентифицирует связь между родительским и дочерним элементами схемы деления. Использовать данный объект не рекомендуется.
EXPRESS-спецификация:
*)
ENTITY breakdown_element_usage
SUBTYPE OF (product_definition_relationship);
END_ENTITY;
(*
5.2.2.5 Объект breakdown_of
Объект breakdown_of является подтипом объекта product_definition_relationship, который реализует понятие, представленное в ПЭМ объектом Breakdown_of. Объект breakdown_of идентифицирует связь между схемой деления и изделием, представленным данной схемой деления.
EXPRESS-спецификация:
*)
ENTITY breakdown_of
SUBTYPE OF (product_definition_relationship);
END_ENTITY;
(*
5.2.2.6 Объект product_definition_element_relationship
Объект product_definition_element_relationship является подтипом объекта group, который реализует понятие, представленное в ПЭМ объектом Product_definition_element_relationship. Объект product_definition_element_relationship идентифицирует связь между определением элемента схемы деления и определением представления изделия.
EXPRESS-спецификация:
*)
ENTITY product_definition_element_relationship
SUBTYPE OF (group);
END_ENTITY;
(*
5.2.2.7 Объект product_definition_group_assignment
Объект product_definition_group_assignment является подтипом объекта group_assignment, который реализует понятие, представленное в ПЭМ объектом Product_definition_element_relationship. Объект product_definition_group_assignment идентифицирует задание объекта product_definition или product_definition_relationship для объекта product_definition_element_relationship.
EXPRESS-спецификация:
*)
ENTITY product_definition_group_assignment
SUBTYPE OF (group_assignment);
SELF\group_assignment.assigned_group
: product_definition_element_relationship;
items : SET[1:1] OF
product_definition_or_product_definition_relationship;
END_ENTITY;
(*
Определения атрибутов
assigned_group - связь между объектом product_definition_group_assignment и объектом product_definition_element_relationship, для которого задан объект product_definition или product_definition_relationship;
items - объект product_definition или product_definition_relationship, заданный для объекта product_definition_element_relationship.
*)
END_SCHEMA; -- Product_breakdown_mim
(*
(обязательное)
СОКРАЩЕННЫЕ НАИМЕНОВАНИЯ ОБЪЕКТОВ ИММ
Сокращенные наименования объектов, определенных в ИММ прикладного модуля "Схема деления изделия", приведены в
таблице A.1.
Наименования объектов, использованных в настоящем стандарте, определены в
5.2 и других стандартах и документах комплекса ИСО 10303, указанных в
разделе 2.
Требования к использованию сокращенных наименований установлены в стандартах тематической группы "Методы реализации" комплекса ИСО 10303.
Примечание - Наименования объектов на языке EXPRESS доступны в Интернете по адресу: http://www.tc184-sc4.org/Short_Names/.
Таблица A.1
Сокращенные наименования объектов ИММ
Полное наименование | Сокращенное наименование |
breakdown_context | BRKCNT |
breakdown_element_group_assignment | BEGA |
breakdown_element_realization | BRELRL |
breakdown_element_usage | BRELUS |
breakdown_of | BRKOF |
product_definition_element_relationship | PDER |
product_definition_group_assignment | PDGA |
(обязательное)
РЕГИСТРАЦИЯ ИНФОРМАЦИОННЫХ ОБЪЕКТОВ
B.1 Обозначение документа
Для однозначного обозначения информационного объекта в открытой системе настоящему стандарту присвоен следующий идентификатор объекта:
{iso standard 10303 part(1248) version(2)}
Смысл данного обозначения установлен в ИСО/МЭК 8824-1 и описан в ИСО 10303-1.
B.2 Обозначение схем
B.2.1 Обозначение схемы Product_breakdown_arm
Для однозначного обозначения в открытой информационной системе схеме Product_breakdown_arm, установленной в настоящем стандарте, присвоен следующий идентификатор объекта:
{iso standard 10303 part(1248) version(2) schema(1)
product-breakdown-arm(1)}
Смысл данного обозначения установлен в ИСО/МЭК 8824-1 и описан в ИСО 10303-1.
B.2.2 Обозначение схемы Product_breakdown_mim
Для однозначного обозначения в открытой информационной системе схеме Product_breakdown_mim, установленной в настоящем стандарте, присвоен следующий идентификатор объекта:
{iso standard 10303 part(1248) version(2) schema(1)
product-breakdown-mim(2)}
Смысл данного обозначения установлен в ИСО/МЭК 8824-1 и описан в ИСО 10303-1.
(справочное)
Диаграммы на
рисунках C.1 и
C.2 получены из сокращенного листинга ПЭМ на языке EXPRESS, определенного в
разделе 4. В диаграммах использована графическая нотация EXPRESS-G языка EXPRESS.
В данном приложении приведены два разных представления ПЭМ прикладного модуля "Схема деления изделия":
- представление на уровне схем отображает импорт конструкций, определенных в схемах ПЭМ других прикладных модулей, в схему ПЭМ данного прикладного модуля с помощью операторов USE FROM;
- представление на уровне объектов отображает конструкции на языке EXPRESS, определенные в схеме ПЭМ данного прикладного модуля, и ссылки на импортированные конструкции, которые конкретизированы или на которые имеются ссылки в конструкциях схемы ПЭМ рассматриваемого прикладного модуля.
Примечание - Оба эти представления являются неполными. Представление на уровне схем не отображает схем ПЭМ модулей, которые импортированы косвенным образом. Представление на уровне объектов не отображает импортированных конструкций, которые не конкретизированы или на которые отсутствуют ссылки в конструкциях схемы ПЭМ рассматриваемого прикладного модуля.
Графическая нотация EXPRESS-G определена в ИСО 10303-11, приложение D.
Рисунок C.1 - Представление ПЭМ на уровне схем
в формате EXPRESS-G
(диаграмма 1 из 1)
Рисунок C.2 - Представление ПЭМ на уровне объектов
в формате EXPRESS-G
(диаграмма 1 из 1)
(справочное)
Диаграммы на
рисунках D.1 и
D.2 получены из сокращенного листинга ИММ на языке EXPRESS, определенного в
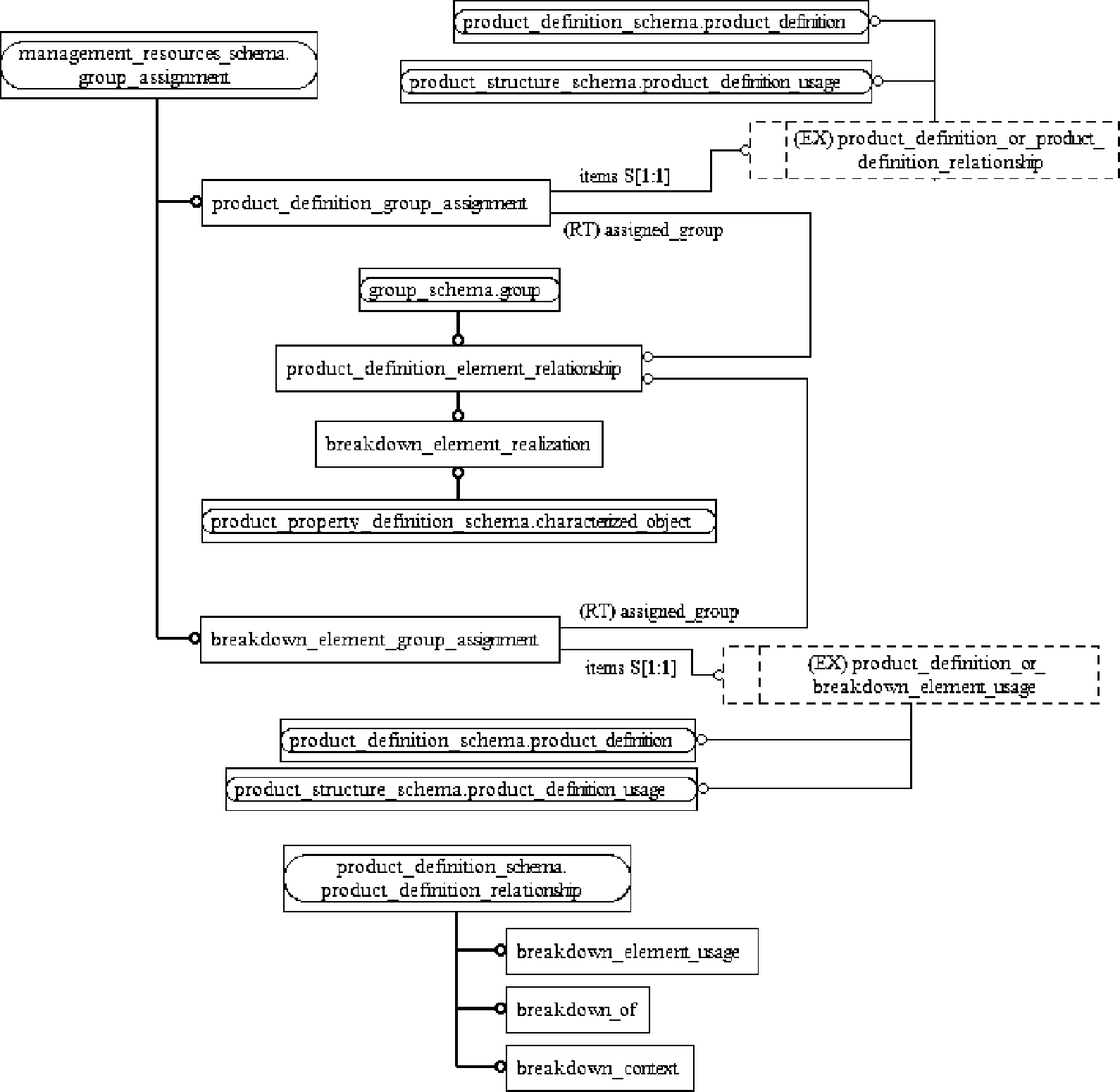
5.2. В диаграммах использована графическая нотация EXPRESS-G языка EXPRESS.
В данном приложении приведены два разных представления ИММ прикладного модуля "Схема деления изделия":
- представление на уровне схем отображает импорт конструкций, определенных в схемах ИММ других прикладных модулей или в схемах общих ресурсов, в схему ИММ данного прикладного модуля с помощью операторов USE FROM;
- представление на уровне объектов отображает конструкции на языке EXPRESS, определенные в схеме ИММ данного прикладного модуля, и ссылки на импортированные конструкции, которые конкретизированы или на которые имеются ссылки в конструкциях схемы ИММ рассматриваемого прикладного модуля.
Примечание - Оба эти представления являются неполными. Представление на уровне схем не отображает схем ИММ модулей, которые импортированы косвенным образом. Представление на уровне объектов не отображает импортированных конструкций, которые не конкретизированы или на которые отсутствуют ссылки в конструкциях схемы ИММ рассматриваемого прикладного модуля.
Графическая нотация EXPRESS-G определена в ИСО 10303-11, приложение D.
Рисунок D.1 - Представление ИММ на уровне схем
в формате EXPRESS-G
(диаграмма 1 из 1)
Рисунок D.2 - Представление ИММ на уровне объектов
в формате EXPRESS-G
(диаграмма 1 из 1)
(справочное)
МАШИННО-ИНТЕРПРЕТИРУЕМЫЕ ЛИСТИНГИ
В данном приложении приведены ссылки на сайты, на которых представлены листинги наименований объектов на языке EXPRESS и соответствующих сокращенных наименований, установленных или на которые приведены ссылки в настоящем стандарте. На этих же сайтах также представлены листинги всех EXPRESS-схем, определенных в настоящем стандарте, без комментариев и другого поясняющего текста. Эти листинги приведены в машинно-интерпретируемой форме и могут быть получены по следующим адресам URL:
сокращенные наименования: http://www.tc184-sc4.org/Short_Names/;
EXPRESS: http://www.tc184-sc4.org/EXPRESS/.
Если доступ к этим сайтам невозможен, следует обратиться в центральный секретариат ИСО или непосредственно в секретариат ИСО ТК184/ПК4 по адресу электронной почты: sc4sec@tc184-sc4.org.
Примечание - Информация, представленная в машинно-интерпретированном виде по указанным выше адресам URL, является справочной. Обязательным является текст настоящего стандарта.
(справочное)
СВЕДЕНИЯ О СООТВЕТСТВИИ ССЫЛОЧНЫХ МЕЖДУНАРОДНЫХ СТАНДАРТОВ
И ДОКУМЕНТОВ НАЦИОНАЛЬНЫМ СТАНДАРТАМ РОССИЙСКОЙ ФЕДЕРАЦИИ
Таблица ДА.1
Обозначение ссылочного международного стандарта, документа | Степень соответствия | Обозначение и наименование соответствующего национального стандарта |
ИСО/МЭК 8824-1 | IDT | ГОСТ Р ИСО/МЭК 8824-1-2001 "Информационная технология. Абстрактная синтаксическая нотация версии один (АСН.1). Часть 1. Спецификация основной нотации" |
ИСО 10303-1 | IDT | ГОСТ Р ИСО 10303-1-99 "Системы автоматизации производства и их интеграция. Представление данных об изделии и обмен этими данными. Часть 1. Общие представления и основополагающие принципы" |
ИСО 10303-11 | IDT | ГОСТ Р ИСО 10303-11-2009 "Системы автоматизации производства и их интеграция. Представление данных об изделии и обмен этими данными. Часть 11. Методы описания. Справочное руководство по языку EXPRESS" |
ИСО 10303-21 | IDT | ГОСТ Р ИСО 10303-21-2002 "Системы автоматизации производства и их интеграция. Представление данных об изделии и обмен этими данными. Часть 21. Методы реализации. Кодирование открытым текстом структуры обмена" |
ИСО 10303-41 | IDT | ГОСТ Р ИСО 10303-41-99 "Системы автоматизации производства и их интеграция. Представление данных об изделии и обмен этими данными. Часть 41. Интегрированные обобщенные ресурсы. Основы описания и поддержки изделий" |
ИСО 10303-44 | IDT | ГОСТ Р ИСО 10303-44-2002 "Системы автоматизации производства и их интеграция. Представление данных об изделии и обмен этими данными. Часть 44. Интегрированные обобщенные ресурсы. Конфигурация структуры изделия" |
ИСО 10303-202 | - | |
ИСО/ТС 10303-1001 | IDT | ГОСТ Р ИСО/ТС 10303-1001-2010 "Системы автоматизации производства и их интеграция. Представление данных об изделии и обмен этими данными. Часть 1001. Прикладной модуль. Присваивание внешнего вида" |
ИСО/ТС 10303-1017 | IDT | ГОСТ Р ИСО/ТС 10303-1017-2010 "Системы автоматизации производства и их интеграция. Представление данных об изделии и обмен этими данными. Часть 1017. Прикладной модуль. Идентификация изделия" |
ИСО/ТС 10303-1030 | - | |
ИСО/ТС 10303-1041 | IDT | ГОСТ Р ИСО/ТС 10303-1041-2012 "Системы автоматизации производства и их интеграция. Представление данных об изделии и обмен этими данными. Часть 1041. Прикладной модуль. Взаимосвязь между определениями представлений изделия" |
<*> Соответствующий национальный стандарт отсутствует. До его утверждения рекомендуется использовать перевод на русский язык данного международного стандарта (документа). Перевод данного международного стандарта (документа) находится в Федеральном информационном фонде технических регламентов и стандартов. Примечание - В настоящей таблице использовано следующее условное обозначение степени соответствия стандартов: IDT - идентичные стандарты. |
[1] Guidelines for the content of application modules, ISO TC184/SC4/N1685, 2004-02-27
[2] ISO/TS 10303-1026 Industrial automation systems and integration - Product data representation and exchange - Part 1026: Application module: Assembly structure
[3] ISO/TS 10303-1214 Industrial automation systems and integration - Product data representation and exchange - Part 1214: Application module: System breakdown
[4] ISO/TS 10303-1215 Industrial automation systems and integration - Product data representation and exchange - Part 1215: Application module: Physical breakdown
[5] ISO/TS 10303-1216 Industrial automation systems and integration - Product data representation and exchange - Part 1216: Application module: Functional breakdown
[6] ISO/TS 10303-1217 Industrial automation systems and integration - Product data representation and exchange - Part 1217: Application module: Zonal breakdown
[7] ISO/TS 10303-1218 Industrial automation systems and integration - Product data representation and exchange - Part 1218: Application module: Hybrid breakdown