Главная // Актуальные документы // ГОСТ Р (Государственный стандарт)СПРАВКА
Источник публикации
М.: Стандартинформ, 2014
Примечание к документу
Документ
введен в действие с 01.01.2014.
Название документа
"ГОСТ Р ИСО 18435-2-2012. Национальный стандарт Российской Федерации. Системы промышленной автоматизации и интеграция. Интеграция приложений для диагностики, оценки возможностей и технического обслуживания. Часть 2. Описание и определение элементов матрицы домена приложения"
(утв. и введен в действие Приказом Росстандарта от 29.11.2012 N 1715-ст)
"ГОСТ Р ИСО 18435-2-2012. Национальный стандарт Российской Федерации. Системы промышленной автоматизации и интеграция. Интеграция приложений для диагностики, оценки возможностей и технического обслуживания. Часть 2. Описание и определение элементов матрицы домена приложения"
(утв. и введен в действие Приказом Росстандарта от 29.11.2012 N 1715-ст)
Утвержден и введен в действие
агентства по техническому
регулированию и метрологии
от 29 ноября 2012 г. N 1715-ст
НАЦИОНАЛЬНЫЙ СТАНДАРТ РОССИЙСКОЙ ФЕДЕРАЦИИ
СИСТЕМЫ ПРОМЫШЛЕННОЙ АВТОМАТИЗАЦИИ И ИНТЕГРАЦИЯ
ИНТЕГРАЦИЯ ПРИЛОЖЕНИЙ ДЛЯ ДИАГНОСТИКИ,
ОЦЕНКИ ВОЗМОЖНОСТЕЙ И ТЕХНИЧЕСКОГО ОБСЛУЖИВАНИЯ
ЧАСТЬ 2
ОПИСАНИЕ И ОПРЕДЕЛЕНИЕ ЭЛЕМЕНТОВ МАТРИЦЫ ДОМЕНА ПРИЛОЖЕНИЯ
Industrial automation systems and integration. Diagnostics,
capability assessment and maintenance applications
integration. Part 2. Descriptions and definitions
of application domain matrix elements
ISO 18435-2:2012
Industrial automation systems and integration - Diagnostics,
capability assessment and maintenance applications
integration - Part 2: Descriptions and definitions
of application domain matrix elements
(IDT)
ГОСТ Р ИСО 18435-2-2012
Группа Т58
Дата введения
1 января 2014 года
1 ПОДГОТОВЛЕН АНО "Международная академия менеджмента и качества бизнеса" на основе собственного аутентичного перевода на русский язык международного стандарта, указанного в
пункте 4
2 ВНЕСЕН Техническим комитетом по стандартизации ТК 100 "Стратегический и инновационный менеджмент"
3 УТВЕРЖДЕН И ВВЕДЕН В ДЕЙСТВИЕ
Приказом Федерального агентства по техническому регулированию и метрологии от 29 ноября 2012 г. N 1715-ст
4 Настоящий стандарт идентичен международному стандарту ИСО 18435-2:2012 "Системы промышленной автоматизации и интеграция. Интеграция приложений для диагностики, оценки возможностей и технического обслуживания. Часть 2. Описание и определение элементов матрицы домена приложений" (ISO 18435-2:2012 "Industrial automation systems and integration - Diagnostics, capability assessment and maintenance applications integration - Part 2: Descriptions and definitions of application domain matrix elements").
При применении настоящего стандарта рекомендуется использовать вместо ссылочных международных стандартов соответствующие им национальные стандарты Российской Федерации, сведения о которых приведены в дополнительном
приложении ДА
5 ВВЕДЕН ВПЕРВЫЕ
Правила применения настоящего стандарта установлены в ГОСТ Р 1.0-2012 (раздел 8). Информация об изменениях к настоящему стандарту публикуется в ежегодном (по состоянию на 1 января текущего года) информационном указателе "Национальные стандарты", а официальный текст изменений и поправок - в ежемесячном указателе "Национальные стандарты". В случае пересмотра (замены) или отмены настоящего стандарта соответствующее уведомление будет опубликовано в ближайшем выпуске ежемесячного информационного указателя "Национальные стандарты". Соответствующая информация, уведомление и тексты размещаются также в информационной системе общего пользования - на официальном сайте Федерального агентства по техническому регулированию и метрологии в сети Интернет (gost.ru)
Связь между различными частями комплекса международных стандартов ИСО 18435 представлена на рисунке 1. Области применения каждой части комплекса отмечены пунктирными линиями и соответствуют определенным частям диаграммы классов языка UML, представляющей модель интеграции приложений.
Рисунок 1 - Связь между различными частями комплекса
международных стандартов ИСО 18435
ИСО 18435-1 представляет общий обзор элементов, правил и методов описания требований к автоматизации приложений по интеграции. Элементы включают основные аспекты по автоматизации интеграционных приложений и связи между ключевыми аспектами. В правилах описывается порядок информационного обмена для поддержания интероперабельности в рамках приложения и между приложениями. Особое внимание уделяется производственным операциям и операциям по технической поддержке домена, включая деятельность по оценке возможностей.
В настоящем стандарте приводятся детальные определения элементов матрицы обмена данными между приложениями (AIME) и структуры элементов матрицы домена приложения (ADME) и связи между ними. В частности, приводятся шаги для создания элементов ADM-матриц, которые поддерживаются конкретной комбинацией элементов AIM-матриц.
ИСО 18435-3 определяет рекомендуемый метод описания требований к интероперабельности и интеграции приложений в двух и более доменах автоматизации в рамках предприятия. Особое внимание уделяется производственным операциям и операциям по технической поддержке домена, включая деятельность по оценке возможностей.
В настоящем стандарте установлены структуры и шаблоны для:
- элементов матрицы обмена данными между приложениями, и
- элементов матрицы домена взаимодействия приложений.
Ниже также определены и взаимосвязи между этими типами элементов.
В настоящем стандарте использованы нормативные ссылки на следующие стандарты (в случае ссылок на документы, у которых указана дата утверждения, необходимо пользоваться только указанной редакцией. В случае, когда дата утверждения не приведена, следует пользоваться последней редакцией ссылочных документов, включая любые поправки и изменения к ним):
ИСО 18435-1 Системы промышленной автоматизации и интеграция. Диагностика, оценка возможностей и интеграция при сопровождении приложений. Часть 1: Краткий обзор и общие требования (ISO 18435-1 Industrial automation systems and integration - Diagnostics, capability assessment and maintenance applications integration - Part 1: Overview and general requirements)
ИСО 15745-1 Системы промышленной автоматизации и интеграция. Основные принципы интеграции приложений открытых систем. Часть 1: Обобщенное условное описание (ISO 15745-1 Industrial automation systems and integration - Open systems application integration framework - Part 1: Generic reference description)
В настоящем стандарте использованы следующие термины с соответствующими определениями:
3.1 матрица домена приложения (application domain matrix): Матрица, описывающая домены приложений (прикладных программ).
3.2 элемент матрицы домена приложения (application domain matrix element): Элемент матрицы домена приложения, предназначенный для обмена информацией.
3.3 матрица обмена данными между приложениями (application interaction matrix): Матрица, описывающая обмен информацией (данными) между различными ресурсами.
3.4 элемент матрицы обмена данными между приложениями (application interaction matrix element): Элемент в матрице обмена данными между приложениями, предназначенный для обозначения возможности существующих ресурсов поддерживать обмен информацией.
3.5 конфигурация параметров (профиль) функциональной совместимости/интероперабельности приложений (application interoperability profile (AIP)): Единственная спецификация, позволяющая сопоставлять группу профилей (конфигураций параметров) - производственных параметров, конфигурации (конфигураций) параметров обмена информацией и ресурсов и иногда - других AIP-профилей, которые являются частями основных спецификаций и которые сами по себе могут считаться профилями.
3.6 функциональные возможности (capability): Способность выполнять определенные действия, включая показатели квалификации и меры по оценке функциональных возможностей.
ADID - Диаграмма интеграции домена деятельности (ADID-модель) (Activity Domain Integration Diagram);
ADM - Матрица домена приложения (ADM-матрица) (Application Domain Matrix);
ADME - Элемент матрицы домена приложения (элемент ADM-матрицы) (Application Domain Matrix Element);
AIM - Матрица обмена данными между приложениями (AIM-матрица) (Application Interaction Matrix);
AIME - Элемент матрицы обмена данными между приложениями (элемент AIM-матрицы) (Application Interaction Matrix Element);
UID - Индивидуальные идентификационные данные (ID) (активов за все время его существования) (Unique ID (of asset for its entire lifetime));
CM - Мониторинг состояния (Condition Monitoring);
DA - Сбор информации (Data Acquisition);
DM - Обработка данных (Data Manipulation);
NC - Контроллер числового программного управления (Numerical Controller);
RM - Мониторинг робота (Robot monitoring);
RT - Робототехнические средства (Robot tool);
MT - Механические средства (Machine tool);
RC - Контроллер управления роботом (Robot Controller);
SD - Определение состояния (State Detection);
UML - Унифицированный язык моделирования (Unified Modeling Language);
XML - Расширяемый язык разметки (eXtensible Mark-up Language).
5 Краткие сведения об элементах AIM- и ADM-матриц
5.1 Основные принципы использования элементов AIM- и ADM-матриц
В настоящем стандарте приводится подробное описание элементов матрицы обмена данными между приложениями (AIME) и элементов матрицы домена приложения (ADME). Общая причина введения ADM-элементов состоит в моделировании процессов обмена информацией между приложениями (прикладными программами), как это показано на рисунке 2, с использованием представления профиля функциональной совместимости приложений. описанного в ИСО 15745-1.
Application - Приложение.
Рисунок 2 - Элементы ADM-матрицы
Элемент ADM-матрицы согласно определению ИСО 18435-1 использует метод детального описания информационного обмена между приложениями. Для каждого приложения должно быть приведено описание набора интерфейсов с помощью элемента AIM-матрицы, в котором регистрируются профили интерфейса, поддерживаемые данным приложением, а также соответствующие ресурсы (см. рисунок 3).
Manufacturing process - Производственный процесс;
Manufacturing activity - Производственная деятельность;
Integrated manufacturing application - Интегрированное
производственное приложение; Integration
requirements - Интеграционные требования; Manufacturing
resource - Производственные ресурсы; Manufacturing
information exchange - Обмен производственной информацией;
Application interaction matrix element - Элемент
AIM-матрицы.
Рисунок 3 - Модель элемента AIM-матрицы
В элементе AIM-матрицы перечисляются ресурсные возможности, включая интерфейсы, указанные в каждом профиле функциональной совместимости приложений. Каждому приложению может соответствовать один или несколько элементов AIM-матрицы, необходимые для поддержки всего информационного обмена данными, включая приложения.
Множество элементов AIM-матрицы, характеризующих ресурсные возможности, отвечают требованиям к обмену информацией и поддерживают функциональную совместимость двух приложений, которые должны включать в себя основную часть элемента ADM-матрицы.
На рисунке 4 приведен элемент ADM-матрицы, характеризующий процесс интероперабельности двух приложений, указанных на
рисунке 1 и
2. Элемент ADM-матрицы создан на основе профилей интероперабельности, ссылки на которые приведены в элементах AIM-матрицы. Элементы AIM-матрицы, используемые для создания элементов ADM-матрицы, указывают на совместимость ресурсов для поддержания обмена необходимой информацией между приложениями в целях установления интероперабельности.
Integrated application X - Интегрированное приложение;
Process - Процесс; Activities - Работы; Resource - Ресурсы;
Information exchange - Информационный обмен; Integrated
application Y - Интегрированное приложение У.
Рисунок 4 - Интероперабельность приложений
5.2 Информационный обмен между ресурсами
Производственные ресурсы образуют интегрированную систему и делают возможным процесс, включающий в себя требуемые потоки материалов, информации и энергии. Функциональная совместимость ресурсов требует использования совместимых интерфейсов, которые должны быть сконфигурированы для поддержки характеристик потоков между ресурсами. Требования к интеграции по реализации необходимых потоков ограничивают работу интерфейсов ресурсов.
Каждый из потоков может моделироваться в виде подробных схем последовательности операций на языке UML, указывающей привлекаемые ресурсы. Каждый переход между ними может связываться с типом интерфейса, который конфигурируется и вводится в действие в каждом ресурсе, участвующем в конкретной передаче информации.
Для поддержки информационных потоков между производственными ресурсами интерфейсы для обмена информацией должны конфигурироваться совместимым образом.
Функциональная совместимость (интероперабельность) ресурсов дает возможность использовать набор интерфейсов для обмена информацией, число и типы которых для поддержки информационного обмена будут доступны и соответствующим образом сконфигурированы для каждого ресурса, участвующего в информационном обмене.
Примечание 1 - Типы интерфейсов среднего уровня для обмена информацией - это преобразовательные интерфейсы, предназначенные для сбора, регистрации и активации физических сигналов, интерфейсы типа "человек-машина" для команд оператора и отображения информации, а также интерфейсы сетей передачи данных для различных устройств. Сервисы интерфейса содержательного уровня позволяют обрабатывать типы данных, структуры, последовательности, временные диаграммы и семантики обмениваемых элементов информации.
Каждый интерфейс информационного обмена должен быть связан с набором требуемых обрабатываемых информационных сервисов, причем каждый сервис должен предоставлять его конкретную категорию и определенный объем. Подобные интерфейсы способны обеспечивать интероперабельность ресурсов всякий раз, когда информационные элементы будут обмениваться в определенной последовательности, согласованно во времени по производительности, времени ожидания, физическому объему, точности воспроизведения и защите.
Примечание 2 - Состояния, которые должны поддерживаться ресурсами, могут содержать:
- обмен в данный момент, до, после и в течение определенного промежутка времени любым параметром (временем, периодом, событием или скоростью), или
- обмен в данный момент времени любого объема или местоположения.
Для поддержки информационных обменов при всех видах работ в каждом производственном процессе производственные ресурсы, участвующие в этом процессе, должны предоставлять требуемый набор функционально совместимых интерфейсов. Для каждого из ресурсов набор интерфейсов и конфигурационных установок параметров может указываться в функционально совместимом профиле ресурса (см. ИСО 15745).
6 Элемент матрицы обмена данными между приложениями (AIME)
6.1 Концепция элемента AIM-матрицы
На
рисунке 3 каждое производственное приложение связывается с несколькими производственными ресурсами, которые используются для выполнения соответствующего набора информационных обменов. Элемент AIM-матрицы должен набором возможностей, предоставляемых набором ресурсов приложения для обмена информацией с другим набором ресурсов, связанных с другим приложением.
В элементе AIM-матрицы, соответствующем одному ресурсу, набор информационных элементов, который может передаваться от данного ресурса к другому ресурсу, должен быть подмножеством информационных элементов, определенным в указанном элементе AIM-матрицы приложении.
Интерфейс, определенный в элементе AIM-матрицы, может поддерживать несколько информационных элементов, передаваемых с другим ресурсом. Эти передачи информации могут представляться в виде схемы последовательности операций на языке UML.
Каждое описание информационного обмена может включать в себя характеристики обмениваемой информации, частоту и время ожидания обмена, его важность и привлекаемые ресурсы. Например, элемент AIM-матрицы, связанный с одиночным ресурсом, может определять перечень описаний информационных обменов, которые данный ресурс способен выполнить.
AIM-матрица должна содержать множество AIM-элементов для представления полного набора требований к информационному обмену для всех ресурсов в процессе, и эти элементы AIM-матрицы должны обозначать интерфейсы обмена информацией с целью координации выполнения процесса.
Приложение, состоящее из множества процессов, может быть связано с множеством элементов AIM-матрицы, определяющих возможности информационного обмена ресурсов. Эти элементы AIM-матрицы обозначают возможность приложения проводить информационный обмен с другими приложениями.
6.2 Формальная структура элемента AIM-матрицы
6.2.1 Общие положения
Элементы AIM-матрицы характеризуют способность объекта действовать в качестве источника с целью передачи информационных элементов другому объекту, работающему в качестве получателя. Элемент этой матрицы соответствует определенному информационному потоку между двумя субъектами в UML-диаграмме последовательностей. Информационный обмен может также иллюстрироваться в виде диаграммы деятельности и диаграммы состояний.
Структура элементов AIM-матрицы должна состоять из трех сегментов заголовка, контекста и сообщения (передачи) - каждый из которых может представляться в виде сегмента XML-программы.
6.2.2 Заголовок шаблона элемента AIM-матрицы MatrixElementHeader
Заголовок секции элемента AIM-матрицы MatrixElementHeader определяется атрибутами, указанными в таблице 1.
Таблица 1
Атрибуты шаблона элемента AIM-матрицы MatrixElementHeader
Атрибут | Описание атрибута | Пример |
MEidentification | Идентификатор элемента AIM-матрицы | ISO_AIME |
MErevision | Идентификатор изменения элемента AIM-матрицы | V01.01.01a |
MEname | Описательное имя элемента AIM-матрицы | D.2.2.Ay_D.2.2Az |
MEsource | Идентификатор разработчика элемента AIM-матрицы | AIMEsrc |
MEclassID | Идентификатор класса элемента AIM-матрицы | AIP |
MEdate | Дата выпуска данной версии элемента AIM-матрицы | 2007-03-29 |
MEregistry | Регистрационное имя данного элемента AIM-матрицы | Industry_specific_registry_name |
6.2.3 Секция контекста шаблона элемента AIM-матрицы Context_Section
Секция контекста элемента AIM-матрицы Context_Section определяется сегментами, указанными в таблице 2.
Таблица 2
Сегменты элемента Context_Section
Сегмент | Описание сегмента | Пример |
domainSection | Идентификационный (ID) код области, где приложение-источник является резидентным. | Asset_Health_Assessment_ domain |
Идентификационный (ID) код области, где приложение-получатель является резидентным | Asset_Health_Assessment_ domain |
applicationSection | Идентификационный (ID) код, соответствующий приложению-источнику. | Health_assessment |
Идентификационный (ID) код, соответствующий приложению-получателю | Prognostics |
applicationRelationshipSection | Специфический контекст домена приложения | Condition_Monitoring_Context |
processSection | Идентификационный (ID) код процесса, связанный с ресурсом-источником. | Current_health_grade_ evaluation |
Идентификационный (ID) код процесса, связанный с ресурсом-получателем | Future_health_grade_ evaluation |
resourceSection - resourcePack | Пакетное имя ресурса. | PLC01 |
Наименование ресурса. | MotionDrive |
Имеющиеся в наличии или планируемые профили возможностей в ресурсе | CIP_ISO_15745_profile |
6.2.4 Секция передачи сообщения шаблона элемента AIM-матрицы Conveyance_Section
Секция передачи сообщения шаблона элемента AIM-матрицы Conveyance_Section определяется сегментами, указанными в таблице 3.
Таблица 3
Сегменты элемента Conveyance_Section
Сегмент | Описание сегмента | Пример |
informationType | Тип обмениваемой информации | CavitationInformationRequest |
roleType | Подсчет возможностей, проявляемых участником для осуществления конкретного обмена информацией | PumpControlRole CavitationDetectionRole |
relationshipType | Идентификация типов ролей и их поведения | CavitationDetection2PumpControl |
participantType | Типы совместно работающих сторон над информационным обменом | CavitationDetection |
channelType | Точка обмена информационными элементами между участниками обмена | CIP_FTLD_channel |
6.3 Графическое представление элементов AIM-матрицы
Графическое представление элементов AIM-матрицы приведено на рисунках 5 -
7 и соответствует ИСО/МЭК 29500-2.
Рисунок 5 - Графическое представление элементов
AIM-матрицы MatrixElementHeader и MatrixElementBody
Рисунок 6 - Графическое представление элемента
AIM-матрицы Context_Section
Рисунок 7 - Графическое представление элемента
AIM-матрицы Conveyance_Section
Формальная структура шаблона элемента AIM-матрицы определена в
приложении A.
6.4 Роль элемента AIM-матрицы в интегрированном приложении
Роль элемента AIM-матрицы в интегрированном приложении состоит в возможности ресурсов выполнять обмен информацией. Этот элемент может использоваться для облегчения решения задачи проверки возможности поддержки конкретного информационного обмена с рядом определенных ресурсов в другом приложении.
7 Концепция элемента матрицы домена приложения (ADME)
7.1 Концепция элемента ADM-матрицы
Роль элемента ADM-матрицы состоит в описании интероперабельности и интеграционных требований, которые необходимы приложениям (см. рисунок 8).
Application x - Приложение x; Application y - Приложение y;
Information exchange - Обмен информацией.
Рисунок 8 - Иллюстрация роли элемента ADM-матрицы
Элемент ADM-матрицы позволяет поддерживать обмен информацией между приложениями на основе возможностей, определяемых с помощью элементов AIM-матрицы.
Обмен информацией между приложениями будет описываться с помощью метода описания путей, множество которых должно представляться с помощью элемента ADM-матрицы и соответствующих профилей. Этот метод описания различает объект-источник, объект-получатель и другие атрибуты обмена, например ограничения, типы обмена и тип интерфейса.
Совокупность элементов AIM-матрицы, которая представляет собой требования к информационному обмену для достижения интероперабельности двух приложений, должна включать в себя элемент ADM-матрицы. Как показано на рисунке 7 в ИСО 18435-1, некоторые ресурсы в каждом приложении включаются в проведение информационных обменов между приложениями. Каждое приложение остается интегрированным при проведении обмена информацией с другим приложением.
7.2 Структура элемента ADM-матрицы
7.2.1 Общие положения
Элемент ADM-матрицы представляет собой передачу информации и включает в себя ряд информационных материалов, определенных в шаблоне элемента ADM-матрицы и передаваемых между объектом-источником и объектом-получателем. Содержания обмена организуются с использованием схемы, на которой показаны элементы и взаимосвязи между ними.
Структура элемента ADM-матрицы должна содержать три основных сегмента - заголовок, контекст и сообщение, каждый из которых может представляться в виде сегмента XML-программы.
7.2.2 Заголовок шаблона элемента ADM-матрицы MatrixElementHeader
Заголовок секции элемента ADM-матрицы MatrixElementHeader определяется атрибутами, указанными в таблице 4.
Таблица 4
Атрибуты шаблона элемента ADM-матрицы MatrixElementHeader
Атрибут | Описание атрибута | Пример |
MEidentification | Идентификатор элемента ADM-матрицы | ISO_ADME |
MErevision | Идентификатор изменения элемента ADM-матрицы | V01.01.01a |
MEname | Описательное имя элемента ADM-матрицы | D.2.2.Ay_D.2.2Az |
MEsource | Идентификатор разработчика элемента ADM-матрицы | ADMEsrc |
MEclassID | Идентификатор класса элемента ADM-матрицы | AIP |
MEdate | Дата выпуска данной версии элемента ADM-матрицы | 2007-03-29 |
MEregistry | Регистрационное имя данного элемента ADM-матрицы | Industry_specific_registry_name |
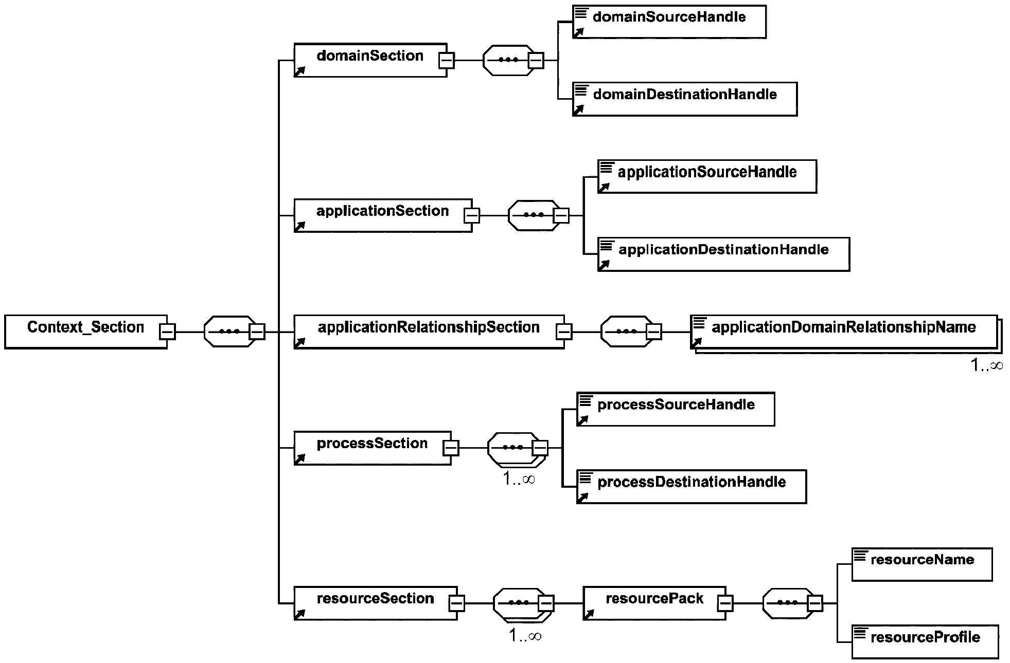
7.2.3 Секция контекста шаблона элемента ADM-матрицы Context_Section
Секция контекста элемента ADM-матрицы Context_Section определяется сегментами, указанными в таблице 5.
Таблица 5
Сегменты элемента Context_Section
Сегмент | Описание сегмента | Пример |
domainSection | Идентификационный (ID) код области, где приложение-источник является резидентным. | Asset_Health_Assessment_ domain |
Идентификационный (ID) код области, где приложение-получатель является резидентным | Asset_Health_Assessment_ domain |
applicationSection | Идентификационный (ID) код, соответствующий приложению-источнику. | Health_assessment |
Идентификационный (ID) код, соответствующий приложению-получателю | Prognostics |
applicationRelationshipSection | Специфический контекст домена приложения | Robot_Control_Context |
processSection | Идентификационный (ID) код процесса, связанный с ресурсом-источником. | Current_health_grade_ evaluation |
Идентификационный (ID) код процесса, связанный с ресурсом-получателем | Future_health_grade_ evaluation |
resourceSection - resourcePack | Пакетное имя ресурса. | PLC01 |
Наименование ресурса. | MotionDrive |
Имеющиеся в наличии или планируемые профили возможностей в ресурсе | CIP_ISO_15745_profile |
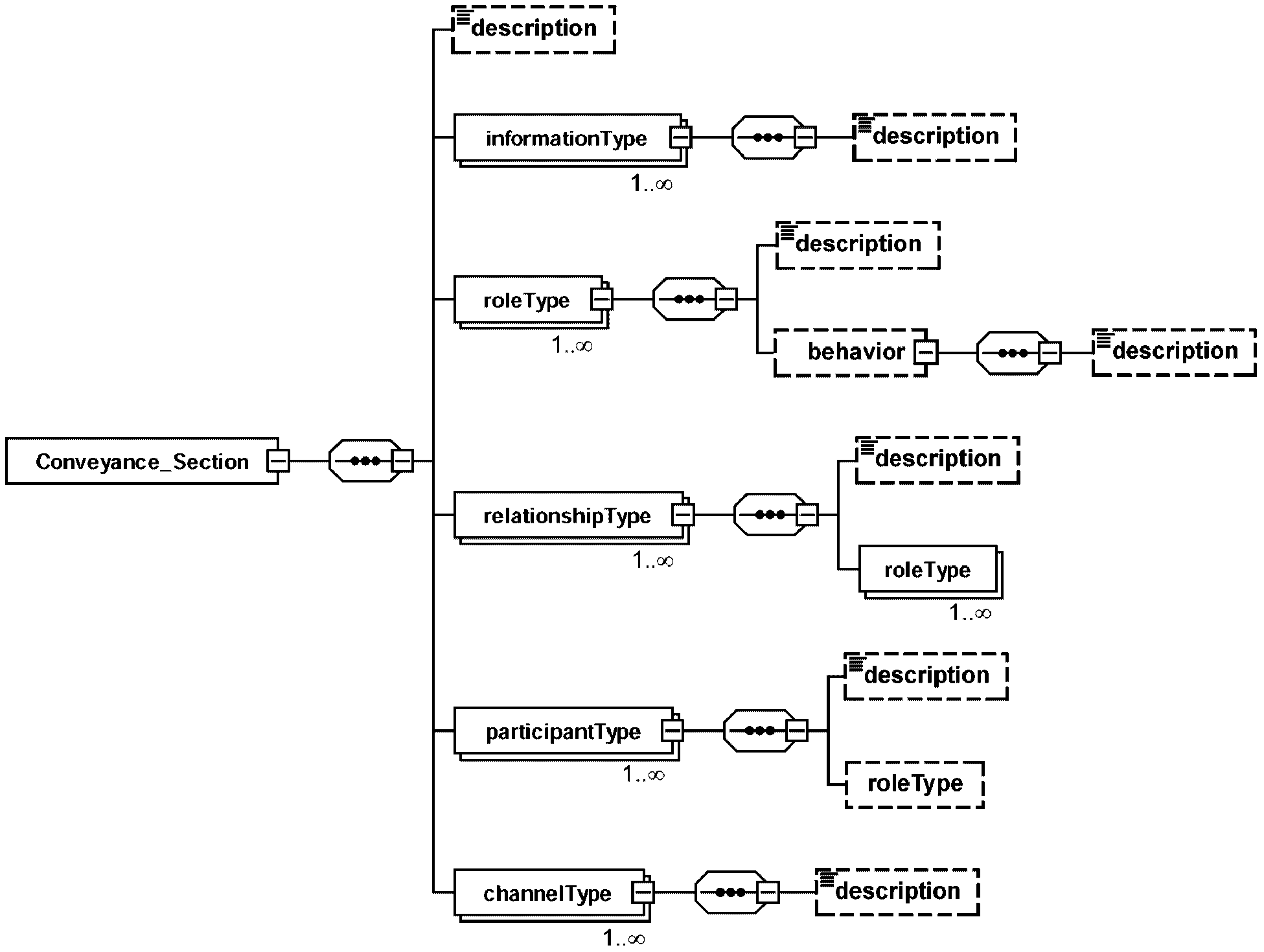
7.2.4 Секция передачи сообщения шаблона элемента ADM-матрицы Conveyance_Section
Секция передачи сообщения элемента ADM-матрицы Conveyance_Section определяется сегментами, указанными в таблице 6.
Таблица 6
Сегменты элемента Conveyance_Section
Сегмент | Описание сегмента | Пример |
informationType | Тип обмениваемой информации. | CavitationInformationRequest |
roleType | Подсчет возможностей, проявляемых участником для осуществления конкретного обмена информацией. Поведение, затрагивающее элементарные взаимодействия участников с помощью интерфейса | PumpControlRole CavitationDetectionRole |
relationshipType | Идентификация типов ролей и их поведения | CavitationDetection2PumpControl |
participantType | Типы совместно работающих сторон над информационным обменом | CavitationDetection |
channelType | Точка обмена информационными элементами между участниками обмена | CIP_FTLD_channel |
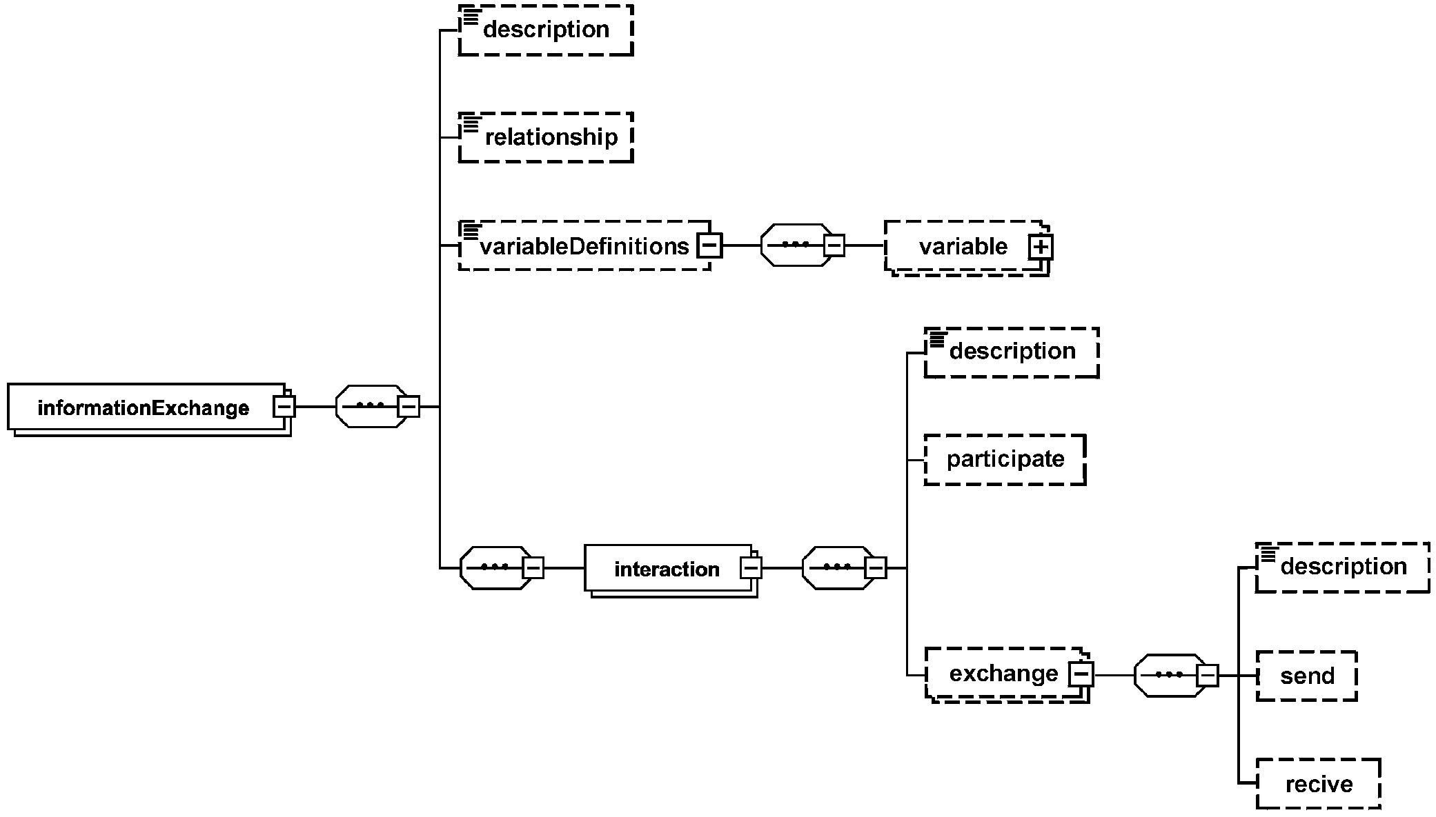
7.2.4.1 Секция информационного обмена шаблона элемента ADM-матрицы InformationExchange
Секция информационного обмена элемента ADM-матрицы InformationExchange определяется подсегментами, указанными в таблице 7.
Таблица 7
Подсегменты элемента ADM-матрицы InformationExchange
Подсегмент | Его описание | Пример |
Name | Обозначение информационного обмена | SmartPumpInformationExchange |
Relationship | Тип отношения для информационного обмена | PumpControl2CavitationDetection |
variableDefinitions | Определения переменных, используемых для информационного обмена | DiagRequest CavDetectionResponse |
7.2.4.2 Секция взаимодействия шаблона элемента ADM-матрицы Interaction
Секция взаимодействия элемента ADM-матрицы Interaction определяется подсегментами, указанными в таблице 8.
Таблица 8
Подсегменты элемента Interaction ADM-матрицы
Подсегмент | Описание подсегмента | Пример |
Name | Обозначение взаимодействия. | CavitationInformationElicitation |
Exchange | Основная единица информационного обменного взаимодействия | CavitationInformationRequest |
Send/receive | Посылка/получение информации при каждой операции, определенные при обмене информацией с использованием переменных | |
7.2.5 Графическое представление элементов ADM-матрицы
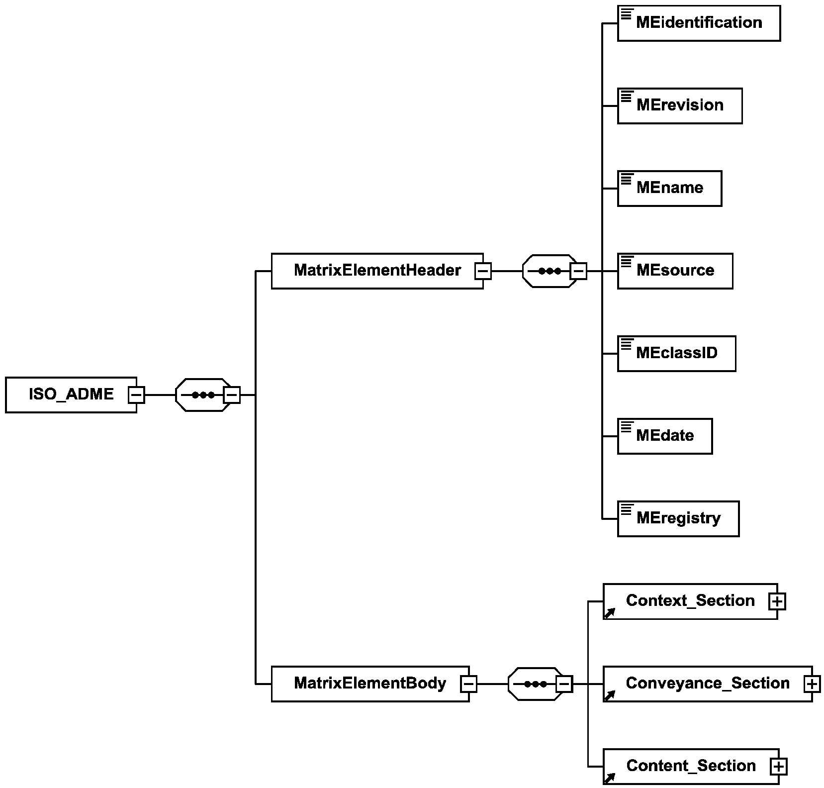
Графическое представление элементов ADM-матрицы приведено на рисунках 9 -
13 и соответствует ИСО/МЭК 29500-2. Данные рисунки иллюстрируют
таблицы 5 -
8 и XML Схему из
раздела A.2.
Рисунок 9 - Графическое представление элемента ADM-матрицы
MatrixElementHeader и MatrixElementBody
Рисунок 10 - Графическое представление элемента ADM-матрицы
Context_Section
Рисунок 11 - Графическое представление элемента ADM-матрицы
Conveyance_Section
Рисунок 12 - Графическое представление элемента ADM-матрицы
Content_Section
Рисунок 13 - Графическое представление элемента ADM-матрицы
InformationExchange
Формальная структура шаблона элемента ADM-матрицы определена в
приложении A.
8 Структура элементов AIM и ADM-матриц
Общая процедура формирования элементов AIM- и ADM-матриц такова:
a) определение приложений;
b) распределение по области интеграционной модели - нахождение/обозначение областей для ADID-модели;
c) определение активов и ресурсов, которые распределены по приложениям;
d) определение информационных обменов;
e) определение интерфейсов, необходимых согласно шаблону ИСО 15745, со ссылкой на соответствующий профиль;
f) заполнение элементами AIM-матрицы каждого описываемого приложения;
g) использование элементов AIM-матрицы, которые затрагивают требования к интероперабельности приложений.
Для интеграции приложений, на
рисунке 14, ресурсы классифицируются по двум группам: ресурсы, которые служат для выполнения приложения, и ресурсы, которые поддерживаются или управляются приложением. Остальные ресурсы не рассматриваются. Сразу же после классификации ресурсов и определения их ролей и доли участия приложения будут связываться с указанными типами ресурсов.
На рисунке 14 показано, как идентифицировать элементы AIM- и ADM-матриц для конкретного сценария интеграции. Представлено взаимодействие между приложениями DA (сбор информации), DM (обработка данных) и SD (определение состояния), определенное в ИСО 13374.
Enterprise level comp. - Компьютер для управления
производством; Supervisory controller - Управляющий
контроллер; Production mgmt. Comp. - Компьютер
для управления предприятием; Capability assessment - Оценка
возможностей; Asset prognosis - Прогнозирование активов;
RC/NC monitoring - RC/NC Мониторинг; Level - Уровень.
Рисунок 14 - Пример сценария интеграции
Необходимые элементы ADM-матрицы помечаются крестиком (X) в таблице 9. В представленном примере сценария интеграции определены три различных типа приложений - DA, DM и SD согласно ИСО 13374, а также три различных типа соответствующих ресурсов - RC (контроллер управления роботом), NC (контроллер числового программного управления) и RM (мониторинг состояния робота). В этом сценарии интеграции имеется всего четыре элемента ADM-матрицы, в которых приложения подлежат исполнению с использованием ресурсов согласно таблице 9.
Таблица 9
Необходимые для интеграции элементы ADM-матрицы
Ресурс | | RM | NC | RC |
| Приложение | DA | DM | SD | DA | DM | SD | DM | SD |
RM | DA | | | | | | | X | |
DM | | | | | | | | X |
SD | | | | | | | | |
NC | DA | | | | | | | X | |
DM | | | | | | | | X |
SD | | | | | | | | |
RC | DM | | | | | | | | |
SD | | | | | | | | |
Необходимая совокупность элементов AIM-матрицы для данного сценария интеграции помечается крестиком (X) в таблице 10. Одна совокупность элементов AIM-матрицы необходима для ресурсов RM и RC, а другая совокупность - для ресурсов NC и RC. Примеры элементов AIM- и ADM-матриц для данного приложения приведены в
приложении B.
Таблица 10
Необходимые для интеграции элементы AIM-матрицы
9 Соответствие требований и декларация о соответствии
9.1 Аспекты соответствия требований
Соответствие настоящему стандарту должно устанавливаться исполнителями процесса внедрения стандарта согласно следующим рекомендациям:
a) в заключении о соответствии (conformance statement) необходимо заявлять о том, какие пункты настоящего стандарта относятся к конкретной реализации;
b) когда некоторые пункты настоящего стандарта должны реализовываться в группе, то данная совокупность пунктов рассматривается как группа конкретной реализации;
c) некоторые диаграммы, приведенные в настоящем стандарте, должны формировать следующие UML-соглашения и при необходимости входят в состав заключения о соответствии.
9.2 Аспекты декларирования требований
В соответствии с настоящим стандартом декларирование требований должно устанавливаться с помощью спецификации исполнителя процесса внедрения стандарта согласно следующим рекомендациям:
a) целью декларации о соответствии (compliance statement) должно быть заявление (декларация) о том, какие пункты настоящего стандарта рассмотрены в конкретной спецификации;
b) когда некоторые пункты настоящего стандарта должны рассматриваться как группа, то данная совокупность пунктов рассматривается и как группа в конкретной спецификации;
c) некоторые диаграммы, приведенные в настоящем стандарте, должны формировать последующие UML-соглашения и при необходимости входят в состав заключения о соответствии.
(обязательное)
ФОРМАЛЬНАЯ СХЕМА ЭЛЕМЕНТОВ AIM-/ADM-МАТРИЦ
A.1 Формальная схема элементов AIM-матрицы
Формальное определение элемента AIM-матрицы таково:
<?xml version="1.0" encoding="utf-8" ?>
<schema xmlns:aime="http://www.iso.org/aime" elementFormDefault="qualified" targetNamespace="http://www.iso.org/aime" xmlns="http://www.w3.org/2001/XMLSchema">
<element name="ISO_AIME">
<complexType>
<sequence>
<element name="MatrixElementHeader">
<complexType>
<sequence>
<element name="MEidentification" type="string" />
<element name="MErevision" type="string "/>
<element name="MEname" type= "string" />
<element name="MEsource" type="string" />
<element name="MEclassID" type="string" />
<element name="MEdate" type="string" />
<element name="MEregistry" type="anyURI" />
</sequence>
</complexType>
</element>
<element name="MatrixElementBody">
<complexType>
<sequence>
<element ref="aime:Context_Section" />
<element ref="aime:Conveyance_Section" />
</sequence>
</complexType>
</element>
</sequence>
</complexType>
</element>
<element name="Context_Section">
<complexType>
<sequence>
<element ref="aime:domainSection" />
<element ref="aime:applicationSection" />
<element ref="aime:applicationRelationshipSection" />
<element ref="aime:processSection" />
<element ref="aime:resourceSection" />
</sequence>
</complexType>
</element>
<element name="Conveyance_Section">
<complexType>
<sequence>
<element minOccurs="0" name="description" type="string" />
<element maxOccurs="unbounded" name="informationType">
<complexType>
<sequence>
<element minOccurs="0" name="description" type="string" />
</sequence>
<attribute name="name" type="string" use="optional" />
<attribute name="type" type="string" use="optional" />
</complexType>
</element>
<element maxOccurs="unbounded" name="roleType">
<complexType>
<sequence>
<element minOccurs="0" name="description" type="string" />
<element minOccurs="0" name="behavior">
<complexType>
<sequence>
<element minOccurs="0" name="description" type="string" />
</sequence>
<attribute name="name" type="string" use="optional" />
<attribute name="interface" type="anyURI" use="optional" />
</complexType>
</element>
</sequence>
<attribute name="name" type="string" use= "optional" />
</complexType>
</element>
<element minOccurs="0" maxOccurs="unbounded" name="relationshipType">
<complexType>
<sequence>
<element minOccurs="0" name="description" type="string" />
<element maxOccurs="unbounded" name="roleType">
<complexType>
<attribute name="typeRef" type="string" use="optional" />
</complexType>
</element>
</sequence>
<attribute name="name" type="string" use="optional" />
</complexType>
</element>
<element maxOccurs="unbounded" name="participantType">
<complexType>
<sequence>
<element minOccurs="0" name="description" type="string" />
<element minOccurs="0" name="roleType">
<complexType>
<attribute name="typeRef" type="string" use="optional" />
</complexType>
</element>
</sequence>
<attribute name="name" type="string" use="optional" />
</complexType>
</element>
<element maxOccurs="unbounded" name="channelType">
<complexType>
<sequence>
<element minOccurs="0" name="description" type="string" />
</sequence>
<attribute name="name" type="string" use="optional" />
<attribute name="type" type="string" use="optional" />
</complexType>
</element>
</sequence>
</complexType>
</element>
<element name="domainSection">
<complexType>
<sequence>
<element ref="aime:domainSourceHandle" />
<element ref="aime:domainDestinationHandle" />
</sequence>
</complexType>
</element>
<element name="applicationSection">
<complexType>
<sequence>
<element ref="aime:applicationSourceHandle" />
<element ref="aime:applicationDestinationHandle" />
</sequence>
</complexType>
</element>
<element name="applicationRelationshipSection">
<complexType>
<sequence>
<element maxOccurs="unbounded" ref="aime:applicationDomainRelationshipName" />
</sequence>
</element>
<element name="processSection">
<complexType>
<sequence maxOccurs="unbounded">
<element ref="aime:processSourceHandle" />
<element ref="aime:processDestinationHandle" />
</sequence>
</complexType>
</element>
<element name="resourceSection">
<complexType>
<sequence maxOccurs="unbounded">
<element ref="aime:resourcePack" />
</sequence>
</complexType>
</element>
<element name="resourcePack">
<complexType>
<sequence>
<element name="resourceName" type="string" />
<element name="resourceProfile" type="anyURI" />
</sequence>
<attribute name="name" type="string" />
</complexType>
</element>
<element name="domainSourceHandle" type="string" />
<element name="domainDestinationHandle" type="string" />
<element name="applicationSourceHandle" type="string" />
<element name="applicationDestinationHandle" type="string" />
<element name="applicationDomainRelationshipName" type="string" />
<element name="applicationProfileID" type="string" />
<element name="processSourceHandle" type="string" />
<element name="processDestinationHandle" type="string" />
A.2 Формальная схема элемента ADM-матрицы
Формальное определение элемента ADM-матрицы таково:
<?xml version="1.0" encoding="utf-8" ?>
<schema xmlns:adme="http://www.iso.org/adme" elementFormDefault="qualified" targetNamespace="http://www.iso.org/adme" xmlns="http://www.w3.org/2001/XMLSchema">
<element name="ISO_ADME">
<complexType>
<sequence>
<element name="MatrixElementHeader">
<complexType>
<sequence>
<element name="MEidentification" type="string" />
<element name="MErevision" type="string" />
<element name="MEname" type="string" />
<element name="MEsource" type="string" />
<element name="MEclasslD" type="string" />
<element name="MEdate" type="string" />
<element name="MEregistry" type="anyURI" />
</sequence>
</complexType>
</element>
<element name="MatrixElementBody">
<complexType>
<sequence>
<element ref="adme:Context_Section" />
<element ref="adme:Conveyance_Section" />
<element ref="adme:Content_Section" />
</sequence>
</complexType>
</element>
</sequence>
</complexType>
</element>
<element name="Context_Section">
<complexType>
<sequence>
<element ref="adme:domainSection" />
<element ref="adme:applicationSection" />
<element ref="adme:applicationRelationshipSection" />
<element ref="adme:processSection" />
<element ref="adme:resourceSection" />
</sequence>
</complexType>
</element>
<element name="Conveyance_Section">
<complexType>
<sequence>
<element minOccurs="0" name="description" type="string" />
<element maxOccurs="unbounded" name="informationType">
<complexType>
<sequence>
<element minOccurs="0" name="description" type="string" />
</sequence>
<attribute name="name" type="string" use="optional" />
<attribute name="type" type="string" use="optional" />
</complexType>
</element>
<element maxOccurs="unbounded" name="roleType">
<complexType>
<sequence>
<element minOccurs="0" name="description" type="string" />
<element minOccurs="0" name="behavior">
<complexType>
<sequence>
<element minOccurs="0" name="description" type="string" />
</sequence>
<attribute name="name" type="string" use="optional" />
<attribute name="interface" type="anyURI" use="optional" />
</complexType>
</element>
</sequence>
<attribute name="name" type="string" use="optional" />
</complexType>
</element>
<element maxOccurs="unbounded" name="relationshipType">
<complexType>
<sequence>
<element minOccurs="0" name="description" type="string" />
<element maxOccurs="unbounded" name="roleType">
<complexType>
<attribute name="typeRef" type="string" use="optional" />
</complexType>
</element>
</sequence>
<attribute name="name" type="string" use="optional" />
</complexType>
</element>
<element maxOccurs="unbounded" name="participantType">
<complexType>
<sequence>
<element minOccurs="0" name="description" type="string" />
<element minOccurs="0" name="roleType">
<complexType>
<attribute name="typeRef" type="string" use="optional" />
</complexType>
</element>
</sequence>
<attribute name="name" type="string" use="optional" />
</complexType>
</element>
<element maxOccurs="unbounded" name="channelType">
<complexType>
<sequence>
<element minOccurs="0" name="description" type="string" />
</sequence>
<attribute name="name" type="string" use="optional" />
<attribute name="type" type="string" use="optional" />
</complexType>
</element>
</sequence>
</complexType>
</element>
<element name="Content _ Section">
<complexType>
<sequence>
<element minOccurs="0" name="description">
<complexType>
<simpleContent>
<extension base="string">
<attribute name="type" type="string" use="optional" />
</extension>
</simpleContent>
</complexType>
</element>
<element maxOccurs="unbounded" name="informationExchange">
<complexType>
<sequence>
<element minOccurs="0" name="description" type="string" />
<element minOccurs="0" name="relationship">
<complexType>
<attribute name="type" type="string" use="optional" />
</complexType>
</element>
<element minOccurs="0" name="variableDefinitions">
<complexType>
<sequence>
<element minOccurs="0" maxOccurs="unbounded" name="variable">
<complexType>
<sequence>
<element minOccurs="0" name="description" type="string" />
</sequence>
<attribute name="name" type="string" use="optional" />
<attribute name="channelType" type="string" use="optional" />
<attribute name="roleTypes" type="string" use="optional" />
<attribute name="informationType" type="string" use="optional" />
</complexType>
</element>
</sequence>
</complexType>
</element>
<sequence>
<element maxOccurs="unbounded" name="interaction">
<complexType>
<sequence>
<element minOccurs="0" name="description" type="string" />
<element minOccurs="0" name="participate">
<complexType>
<attribute name="relationshipType" type="string" use="optional" />
<attribute name="fromRoleTypeRef" type="string" use="optional" />
<attribute name="toRoleTypeRef" type="string" use="optional" />
</complexType>
</element>
<element minOccurs="0" maxOccurs="unbounded" name="exchange">
<complexType>
<sequence>
<element minOccurs="0" name="description" type="string" />
<element minOccurs="0" name="send">
<complexType>
<attribute name="variable" type="string" use="optional" />
</complexType>
</element>
<element minOccurs="0" name="receive">
<complexType>
<attribute name="variable" type="string" use="optional" />
</complexType>
</element>
</sequence>
<attribute name="name" type="string" use="optional" />
<attribute name="informationType" type="string" use="optional" />
<attribute name="action" type="string" use="optional" />
</complexType>
</element>
</sequence>
<attribute name="name" type="string" use="optional" />
<attribute name="operation" type="string" use="optional" />
<attribute name="channelVariable" type="string" use="optional" />
</complexType>
</element>
</sequence>
</sequence>
<attribute name="name" type="string" use="optional" />
</complexType>
</element>
</sequence>
</complexType>
</element>
<element name="domainSection">
<complexType>
<sequence>
<element ref="adme:domainSourceHandle" />
<element ref="adme:domainDestinationHandle" />
</sequence>
</complexType>
</element>
<element name="applicationSection">
<complexType>
<sequence>
<element ref="adme:applicationSourceHandle" />
<element ref="adme:applicationDestinationHandle" />
</sequence>
</complexType>
</element>
<element name="applicationRelationshipSection">
<complexType>
<sequence>
<element maxOccurs="unbounded" ref="adme:applicationDomainRelationshipName" />
</sequence>
</complexType>
</element>
<element name="processSection">
<complexType>
<sequence maxOccurs="unbounded">
<element ref="adme:processSourceHandle" />
<element ref="adme:processDestinationHandle" />
</sequence>
</complexType>
</element>
<element name="resourceSection">
<complexType>
<sequence maxOccurs="unbounded">
<element ref="adme:resourcePack" />
</sequence>
</complexType>
</element>
<element name="resourcePack">
<complexType>
<sequence>
<element name="resourceName" type="string" />
<element name="resourceProfile" type="anyURI" />
</sequence>
<attribute name="name" type="string" />
</complexType>
</element>
<element name="domainSourceHandle" type="string" />
<element name="domainDestinationHandle" type="string" />
<element name="applicationSourceHandle" type="string" />
<element name="applicationDestinationHandle" type="string" />
<element name="applicationDomainRelationshipName" type="string" />
<element name="applicationProfileID" type="string" />
<element name="processSourceHandle" type="string" />
<element name="processDestinationHandle" type="string" />
</schema>
(справочное)
ПРИМЕР ОБМЕНА ИНФОРМАЦИЕЙ
Схема последовательности операций, приведенная на рисунке 15, иллюстрирует простое взаимодействие типа "запрос/отклик" между приложениями RC (контроллер управления роботом) и RM (мониторинг состояния робота). Элемент ADM-матрицы поддерживает обмен информацией между приложениями, основанными на определенных в элементе AIM-матрицы возможностях ресурсов. В данном сценарии приложение RC запрашивает информацию с датчика от приложения RM и корректирует профиль перемещения модуля в соответствии с полученной от датчика информацией.
Robot control - Управление роботом;
Adjust robot motion - Корректировка перемещения робота;
Robot monitoring - Мониторинг робота.
Рисунок 15 - Простой информационный обмен между приложениями
В разделах B.2 и
B.3 приведены примеры набора элементов AIM-матрицы для приложений RC и RM, которые в свою очередь являются элементами
таблицы 10 (RM - RC). В
разделе B.4 приведен пример элемента ADM-матрицы для интегрированного приложения RC (см.
таблицу 9), в котором приложения подлежат исполнению с использованием ресурсов согласно этой таблице. Более подробный обмен информацией будет включать в себя несколько элементов AIM- и ADM-матриц.
B.2 Элемент AIM-матрицы для приложения RC
В данном примере представлен элемент AIM-матрицы для приложения RC (контроллер управления роботом) согласно
разделу 8.
<?xml version="1.0" encoding="utf-8"?>
<ISO_AIME xmlns="http://www.iso.org/aime"
xmlns:xsd="http://www.w3.org/2001/XMLSchema-instance">
<MatrixElementHeader>
<MEidentification>exampleAIME</MEidentification>
<MErevision>1a</MErevision>
<MEname>D.1.2.Ay_D.1.1Ax</MEname>
<MEsource>ISO</MEsource>
<MEclasslD>AIP</MEclasslD>
<MEdate>2010-09-14</MEdate>
<MEregistry>lndustry_specific_registry_name_ISO_13774_DM</MEregistry>
</MatrixElementHeader>
<MatrixElementBody>
<Context_Section>
<domainSection>
<domainSourceHandle>D1.1</domainSourceHandle>
<domainDestinationHandle></domainDestinationHandle>
</domainSection>
<applicationSection>
<applicationSourceHandle>RobotControl</applicationSourceHandle>
<applicationDestinationHandle></applicationDestinationHandle>
</applicationSection>
<applicationRelationshipSection>
<applicationDomainRelationshipName>
Robot_DM_Context
</applicationDomainRelationshipName>
</applicationRelationshipSection>
<processSection>
<processSourceHandle>MotionControl</processSourceHandle>
<processDestinationHandle></processDestinationHandle>
</processSection>
<resourceSection>
<resourcePack name="PLC">
<resourceName>ControlLogix02</resourceName>
<resourceProfile>PLCiso15745profile</resourceProfile>
</resourcePack>
<resourcePack name="Kinetix">
<resourceName>KinetixDrive01</resourceName>
<resourceProfile>Kinetixiso15745profile</resourceProfile>
</resourcePack>
<resourcePack name="XM-120">
<resourceName>XM-120_03</resourceName>
<resourceProfile>XM120iso15745profile</resourceProfile>
</resourcePack>
</resourceSection>
</Context Section>
<Conveyance_Section>
<description>RobotControl to Diagnostics Example</description>
<informationType name="VibInfoRequestType" type="tVibInfoRequest">
<description>
VibInfoRequestMsg will request robot tool vibration information
</description>
</informationType>
<informationType name="VibInfoResponseType" type="tVibInfoResponse">
<description>
VibInfoResponseMsg will have degree of robot tool vibration
</description>
</informationType>
<roleType name="RobotControlRole">
<description>Role for Robot Control</description>
<behavior name="RobotDM" interface="RobotDMResponseSvc">
<description>Behavior for providing Robot DM information</description>
</behavior>
</roleType>
<participantType name="RobotMotionCtrl">
<description>Robot Control Participant</description>
<roleType typeRef="tns:RobotControlRole" />
</participantType>
<channelType name="RobotMonitor2RobotControl" type="ISO15745_ENet_CommNet_Profile">
<description>Robot Control to Diagnostics Channel Type
Ethernet/IP channel based on ISO15745-2 Comm Profile
</description>
</channelType>
</Conveyance_Section>
</MatrixElementBody>
</ISO_AIM
B.3 Элемент AIM-матрицы для приложения RM
В данном примере представлен элемент AIM-матрицы для приложения RM (мониторинг состояния робота)
раздела 8.
<?xml version="1.0" encoding="utf-8"?>
<ISO_AIME xmlns="http://www.iso.org/aime" xmlns:xsd="http://www.w3.org/2001/XMLSchema-instance">
<MatrixElementHeader>
<MEidentification>exampleAIME</MEidentification>
<MErevision>1a</MErevision>
<MEname>D.1.2.Ay_D.1.1Ax</MEname>
<MEsource>ISO</MEsource>
<MEclassID>AIP</MEclassID>
<MEdate>2010-09-14</MEdate>
<MEregistry>Industry_specific_registry_name_ISO_13374_SD</MEregistry>
</MatrixElementHeader>
<MatrixElementBody>
<Context _ Section>
<domainSection>
<domainSourceHandle></domainSourceHandle>
<domainDestinationHandle>D1.2</domainDestinationHandle>
</domainSection>
<applicationSection>
<applicationSourceHandle></applicationSourceHandle>
<applicationDestinationHandle>ConditionMonitoring
</applicationDestinationHandle>
</applicationSection>
<applicationRelationshipSection>
<applicationDomainRelationshipName>Robot_SD_Context
</applicationDomainRelationshipName>
</applicationRelationshipSection>
<processSection>
<processSourceHandle></processSourceHandle>
<processDestinationHandle>RobotConditionMonitoring</processDestinationHandle>
</processSection>
<resourceSection>
<resourcePack name="PLC">
<resourceName>ControlLogix01</resourceName>
<resourceProfile>PLCiso15745profile</resourceProfile>
</resourcePack>
</resourceSection>
</Context_Section>
<Conveyance_Section>
<description>Robot Monitoring Example</description>
<informationType name="VibInfoRequestType" type="tVibInfoRequest">
<description>
VibInfoRequestMsg will request robot tool vibration information
</description>
</informationType>
<informationType name="VibInfoResponseType" type="tVibInfoResponse">
<description>
VibInfoResponseMsg will have degree of robot tool vibration
</description>
</informationType>
<roleType name="RobotMonitorRole">
<description>Role for Robot Monitoring</description>
<behavior name="RobotSD" interface="RobotDMRequestSvc">
<description>Behavior for requesting Robot DM information</description>
</behavior>
</roleType>
<participantType name="tns:RobotMonitor">
<description>Robot Monitor Participant</description>
<roleType typeRef="tns:RobotMonitorRole" />
</participantType>
<channelType name="RobotMonitor2RobotControl"
type="ISO15745_ENet_CommNet_Profile">
<description>Robot Monitor to Robot Control Channel Type
Ethernet/IP channel based on ISO15745-2 Comm Profile
</description>
</channelType>
</Conveyance_Section>
</MatrixElementBody>
</ISO_AIME>
B.4 Элемент ADM-матрицы для интегрированного приложения RC
В данном примере представлено интегрированное приложение RC
таблицы 9.
<?xml version="1.0" encoding="utf-8"?>
<ISO_ADME xmlns="http://www.iso.org/adme"
xmlns:xsd="http://www.w3.org/2001/XMLSchema-instance">
<MatrixElementHeader>
<MEidentification>exampleADME</MEidentification>
<MErevision>1a</MErevision>
<MEname>D.1.2.A_D.1.1Ax</MEname>
<MEsource>ISO</MEsource>
<MEclassIID>AIP</MEclassID>
<MEdate>2010-09-14</MEdate>
<MEregistry>Industry_specific_registry_name_ISO_13374_DM_SD</MEregistry>
</MatrixElementHeader>
<MatrixElementBody>
<Context_Section>
<domainSection>
<domainSourceHandle>D1.1</domainSourceHandle>
<domainDestinationHandle>D1.2</domainDestinationHandle>
</domainSection>
<applicationSection>
<applicationSourceHandle>RobotControl</applicationSourceHandle>
<applicationDestinationHandle>ConditionMonitoring</applicationDestinationHandle>
</applicationSection>
<applicationRelationshipSection>
<applicationDomainRelationshipName>Robot_DM_Context
</applicationDomainRelationshipName>
<applicationDomainRelationshipName>Robot_SD_Context
</applicationDomainRelationshipName>
</applicationRelationshipSection>
<processSection>
<processSourceHandle>MotionControl</processSourceHandle>
<processDestinationHandle>RobotConditionMonitoring</processDestinationHandle>
</processSection>
<resourceSection>
<resourcePack name="PLC">
<resourceName>ControlLogix02</resourceName>
<resourceProfile>PLCiso15745profile</resourceProfile>
</resourcePack>
<resourcePack name="Kinetix">
<resourceName>KinetixDrive01</resourceName>
<resourceProfile>Kinnetixiso15745profile</resourceProfile>
</resourcePack>
<resourcePack name="PLC">
<resourceName>CompactLogix01</resourceName>
<resourceProfile>PLCiso15745profile</resourceProfile>
</resourcePack>
<resourcePack name="XM-120">
<resourceName>XM120_03</resourceName>
<resourceProfile>XM-120iso15745profile</resourceProfile>
</resourcePack>
</resourceSection>
</Context_Section>
<Conveyance_Section>
<description>Diagnostics/Motion Control Example</description>
<informationType name="VibInfoRequestType" type="tVibInfoRequest">
<description>
VibInfoRequestMsg will request robot tool vibration information
</description>
</informationType>
<informationType name="VibInfoResponseType" type="tVibInfoResponse">
<description>
VibInfoResponseMsg will have degree of robot tool vibration
</description>
</informationType>
<roleType name="RobotMonitorRole">
<description>Role for Robot Monitoring</description>
<behavior name="RobotSD" interface="RobotDMRequestSvc">
<description>Behavior for requesting Robot DM information</description>
</behavior>
</roleType>
<roleType name="RobotControlRole">
<description>Role for Robot Control</description>
<behavior name="RobotDM" interface="RobotDMResponseSvc">
<description>Behavior for providing Robot DM information</description>
</behavior>
</roleType>
<relationshipType name="RobotMonitor2RobotControl">
<roleType typeRef="tns:RobotMonitorRole" />
<roleType typeRef="tns:RobotControlRole" />
</relationshipType>
<participantType name="tns:RobotMonitor">
<description>Robot Monitor Participant</description>
<roleType typeRef="tns:RobotMonitorRole" />
</participantType>
<participantType name="RobotMotionCtrl">
<description>Robot Control Participant</description>
<roleType typeRef="tns:RobotControlRole" />
</participantType>
<channelType name="RobotMonitor2RobotControlChannel"
type="ISO15745_ENet_CommNet_Profile">
<description>Robot Control to Diagnostics Channel Type
Ethernet/IP channel based on ISO15745-2 Comm Profile
</description>
</channelType>
</Conveyance_Section>
<Content_Section>
<informationExchange name="intRobotInformationExchange">
<description>lntegrated Robot Monitor/Control Information Exchange</description>
<relationship type="tns:RobotMonitor2RobotControl" />
<variableDefinitions>
<variable name="RobotMonitor2RobotControlC"
channelType="tns:RobotMonitor2RobotControlChannel"
roleTypes="tns:RobotMonitorRole tns:RobotControlRole">
<description>Channel Variable</description>
</variable>
<variable name="VibInfoRequest"
informationType="tns:VibInfoRequestType"
roleTypes="tns:RobotMonitorRole tns:RobotControlRole">
<description>Vibration Information Request Message</description>
</variable>
<variable name="VibInfoResponse"
informationType="tns:VibInfoResponseType"
roleTypes="tns:RobotControlRole tns:RobotMonitorlRole">
<description>Vibration Information Response Message</description>
</variable>
</variableDefinitions>
<interaction name="VibInfoElicitation" operation="getVibInfo"
channelVariable="tns:RobotMonitor2RobotControlC">
<description>Vibration Information Elicitation</description>
<participate relationshipType="tns:RobotMonitor2RobotControl"
fromRoleTypeRef="tns:RobotMonitorRole" toRoleTypeRef="tns:RobotControlRole" />
<exchange name="VibInfoRequestEx"
informationType="tns:VibInfoRequestType" action="request">
<description>Vibration Information Request Message Exchange</description>
<send variable="VibInfoRequest" />
<receive variable="VibInfoRequest" />
</exchange>
<exchange name="VibInfoResponseEx"
informationType="tns:VibInfoResponseType" action="respond">
<description>Vibration Information Response Message Exchange</description>
<send variable="VibInfoResponse" />
<receive variable="VibInfoResponse" />
</exchange>
</interaction>
</informationExchange>
</Content_Section>
</MatrixElementBody>
</ISO_ADME>
(справочное)
СВЕДЕНИЯ О СООТВЕТСТВИИ ССЫЛОЧНЫХ МЕЖДУНАРОДНЫХ СТАНДАРТОВ
ССЫЛОЧНЫМ НАЦИОНАЛЬНЫМ СТАНДАРТАМ РОССИЙСКОЙ ФЕДЕРАЦИИ
Таблица ДА.1
Обозначение ссылочного международного стандарта | Степень соответствия | Обозначение и наименование соответствующего национального стандарта |
ИСО 18435-1 | | |
ИСО 15745-1 | IDT | ГОСТ Р ИСО 15745-1-2010 "Системы промышленной автоматизации и интеграция. Прикладная интеграционная среда открытых систем. Часть 1. Общее эталонное описание" |
|
|
МЭК 62264-2 | IDT | ГОСТ Р МЭК 62264-2-2010 "Интеграция систем управления предприятием. Часть 2. Атрибуты объектных моделей" |
МЭК 62264-3 | - | |
<*> Соответствующий национальный стандарт отсутствует (в разработке). До его утверждения рекомендуется использовать перевод на русский язык данного международного стандарта. Перевод данного международного стандарта находится в Федеральном информационном фонде технических регламентов и стандартов. Примечание - В настоящей таблице использовано следующее условное обозначение степени соответствия стандартов: - IDT - идентичные стандарты. |
[1] | МЭК 62264-2 | Измерение и контроль промышленных процессов. Интеграция систем контроля предприятия. Часть 2: Модельные атрибуты объекта |
(IEC 62264-2) | (Enterprise-control system integration - Part 2: Object model attributes) |
[2] | МЭК 62264-3 | Измерение и контроль промышленных процессов. Интеграция систем контроля предприятия. Часть 3: Модели работ в производственных операциях |
(IEC 62264-3) | (Enterprise-control system integration - Part 3: Activity models of manufacturing operations management) |
[3] REC-xml-20001006, Extensible Mark-up Language (XML) 1.0 Second Edition - W3C Recommendation 6 October 2000 |
[4] REC-xmlschema-1-20010502, Схема языка XML, Часть 1: Структуры - Рекомендации рабочей группы W3C от 02 мая 2001 г.; REC-xmlschema-2-20010502, Схема языка XML, Часть 2: Типы данных - Рекомендации рабочей группы W3C от 02 мая 2001 г. |
[5] UML V2.0, OMG - Спецификация на унифицированный язык моделирования (версия 1.4 от сентября 2001 г.) (все части), Общий заголовок для группы элементов |
УДК 681.5:656.071.8:006.354 | | Т58 |
Ключевые слова: автоматизированные промышленные системы, интеграция, жизненный цикл систем, управление производством |