Главная // Актуальные документы // ГОСТ Р (Государственный стандарт)СПРАВКА
Источник публикации
М.: Стандартинформ, 2015
Примечание к документу
Документ
введен в действие с 01.10.2015.
Название документа
"ГОСТ Р ИСО/ТС 10303-1634-2014. Национальный стандарт Российской Федерации. Системы автоматизации производства и их интеграция. Представление данных об изделии и обмен этими данными. Часть 1634. Прикладной модуль. Требования к размещению компонентов электронного узла"
(утв. и введен в действие Приказом Росстандарта от 17.11.2014 N 1603-ст)
"ГОСТ Р ИСО/ТС 10303-1634-2014. Национальный стандарт Российской Федерации. Системы автоматизации производства и их интеграция. Представление данных об изделии и обмен этими данными. Часть 1634. Прикладной модуль. Требования к размещению компонентов электронного узла"
(утв. и введен в действие Приказом Росстандарта от 17.11.2014 N 1603-ст)
Утвержден и введен в действие
агентства по техническому
регулированию и метрологии
от 17 ноября 2014 г. N 1603-ст
НАЦИОНАЛЬНЫЙ СТАНДАРТ РОССИЙСКОЙ ФЕДЕРАЦИИ
СИСТЕМЫ АВТОМАТИЗАЦИИ ПРОИЗВОДСТВА И ИХ ИНТЕГРАЦИЯ
ПРЕДСТАВЛЕНИЕ ДАННЫХ ОБ ИЗДЕЛИИ И ОБМЕН ЭТИМИ ДАННЫМИ
ЧАСТЬ 1634
ПРИКЛАДНОЙ МОДУЛЬ. ТРЕБОВАНИЯ К РАЗМЕЩЕНИЮ
КОМПОНЕНТОВ ЭЛЕКТРОННОГО УЗЛА
Industrial automation systems and integration. Product
data representation and exchange. Part 1634. Application
module. Assembly component placement requirements
ISO/TS 10303-1634:2010
Industrial automation systems and integration - Product
data representation and exchange - Part 1634: Application
module: Assembly component placement requirements
(IDT)
ГОСТ Р ИСО/ТС 10303-1634-2014
Дата введения
1 октября 2015 года
1. Подготовлен Обществом с ограниченной ответственностью "Корпоративные электронные системы" на основе собственного аутентичного перевода на русский язык международного документа, указанного в
пункте 4.
2. Внесен Техническим комитетом по стандартизации ТК 459 "Информационная поддержка жизненного цикла изделий".
3. Утвержден и введен в действие
Приказом Федерального агентства по техническому регулированию и метрологии от 17 ноября 2014 г. N 1603-ст.
4. Настоящий стандарт идентичен международному документу ИСО/ТС 10303-1634:2010 "Системы автоматизации производства и их интеграция. Представление данных об изделии и обмен этими данными. Часть 1634. Прикладной модуль. Требования к размещению компонентов электронного узла" (ISO/TS 10303-1634:2010 "Industrial automation systems and integration - Product data representation and exchange - Part 1634: Application module: Assembly component placement requirements").
При применении настоящего стандарта рекомендуется использовать вместо ссылочных международных стандартов и документов соответствующие им национальные стандарты Российской Федерации, сведения о которых приведены в дополнительном
Приложении ДА.
5. Введен впервые.
Правила применения настоящего стандарта установлены в ГОСТ Р 1.0-2012
(раздел 8). Информация об изменениях к настоящему стандарту публикуется в ежегодном (по состоянию на 1 января текущего года) информационном указателе "Национальные стандарты", а официальный текст изменений и поправок - в ежемесячном информационном указателе "Национальные стандарты". В случае пересмотра (замены) или отмены настоящего стандарта соответствующее уведомление будет опубликовано в ближайшем выпуске информационного указателя "Национальные стандарты". Соответствующая информация, уведомление и тексты размещаются также в информационной системе общего пользования - на официальном сайте Федерального агентства по техническому регулированию и метрологии в сети Интернет (gost.ru).
Стандарты комплекса ИСО 10303 распространяются на компьютерное представление информации об изделиях и обмен данными об изделиях. Их целью является обеспечение нейтрального механизма, способного описывать изделия на всем протяжении их жизненного цикла. Этот механизм применим не только для обмена файлами в нейтральном формате, но является также основой для реализации и совместного доступа к базам данных об изделиях и организации архивирования.
В настоящем стандарте специфицирован прикладной модуль для представления информации, необходимой для описания ограничений, накладываемых на то, где в электронном узле могут размещаться его компоненты. Эти ограничения могут описывать области, где должен находиться компонент или где он находиться не должен.
Компоненты могут быть объединены в группу, и требования могут задаваться для группы.
Могут применяться ограничения между определенными категориями компонентов.
Могут быть обозначены источники, рассматриваемые ответственной организацией, как основание для требований.
Возможности определенных в настоящем модуле атрибутов объектов ограничены представлением дискретных свойств электронного узла.
В третье издание настоящего стандарта включены изменения второго издания, перечисленные в
Приложении F.3.
В
разделе 1 настоящего стандарта определены область применения данного прикладного модуля, его функциональность и используемые данные.
В
разделе 3 приведены термины, примененные в настоящем стандарте, а также в других стандартах комплекса ИСО 10303.
В
разделе 4 определены информационные требования прикладной предметной области на основе принятой в ней терминологии. В
Приложении C дано графическое представление информационных требований, именуемое прикладной эталонной моделью (ПЭМ). Структуры ресурсов интерпретированы, чтобы соответствовать информационным требованиям. Результатом данной интерпретации является интерпретированная модель модуля (ИММ). Данная интерпретация, представленная в
5.1, устанавливает соответствие между информационными требованиями и ИММ. Сокращенный листинг ИММ, представленный в
5.2, специфицирует интерфейс к ресурсам. Графическое представление сокращенного листинга ИММ приведено в
Приложении D.
Имя типа данных в языке EXPRESS может использоваться либо для ссылки на сам тип данных, либо на экземпляр данных этого типа. Различие в использовании обычно понятно из контекста. Если существует вероятность неоднозначного толкования, то в текст включается фраза "объектный тип данных" либо "экземпляр(ы) данных типа".
Двойные кавычки ("....") означают цитируемый текст, одинарные кавычки ('...') - значения конкретных текстовых строк.
Настоящий стандарт определяет прикладной модуль "Требования к размещению компонентов электронного узла". В область применения настоящего стандарта входят:
- группирование компонентов с целью размещения;
- обозначение групп компонентов;
- классификация компонентов с целью размещения;
- задание для класса компонентов требований к занимаемому пространству;
- обозначение ограничивающих областей на подслое межсоединения;
- обозначение ограничивающих пространств в электронном узле;
- задание связи групп компонентов с ограничивающими областями;
- задание связи групп компонентов с ограничивающими пространствами;
- описание области на подслое межсоединений, основанное на свойствах компонентов, которые должны размещаться вне этой области;
- описание области на подслое межсоединения, основанное на свойствах компонентов, которые могут размещаться внутри этой области;
- положения, входящие в область применения прикладного модуля ИСО/ТС 10303-1643 Assembly module with interconnect component.
В область применения настоящего стандарта не входят:
- проект подслоя межсоединения;
- ограничения на размещение компонентов при отсутствии компонента на подслое межсоединения.
В настоящем стандарте использованы нормативные ссылки на следующие международные стандарты (для датированных ссылок следует использовать указанное издание, для недатированных ссылок - последнее издание указанного документа, включая все поправки):
ИСО 10303-1 Системы автоматизации производства и их интеграция. Представление данных об изделии и обмен этими данными. Часть 1. Общие представления и основополагающие принципы (ISO 10303-1, Industrial automation systems and integration - Product data representation and exchange - Part 1: Overview and fundamental principles)
ИСО 10303-11 Системы автоматизации производства и их интеграция. Представление данных об изделии и обмен этими данными. Часть 11. Методы описания. Справочное руководство по языку EXPRESS (ISO 10303-11, Industrial automation systems and integration - Product data representation and exchange - Part 11: Description methods: The EXPRESS language reference manual)
ИСО 10303-41 Системы автоматизации производства и их интеграция. Представление данных об изделии и обмен этими данными. Часть 41. Интегрированный обобщенный ресурс. Основы описания и поддержки изделий (ISO 10303-41, Industrial automation systems and integration - Product data representation and exchange - Part 41: Integrated generic resource: Fundamentals of product description and support)
ИСО/ТС 10303-1643 Системы автоматизации производства и их интеграция. Представление данных об изделии и обмен этими данными. Часть 1643. Прикладной модуль. Электронный блок с межсоединительным компонентом (ISO/TS 10303-1643, Industrial automation systems and integration - Product data representation and exchange - Part 1643: Application module: Assembly module with interconnect component)
ИСО/ТС 10303-1740 Системы автоматизации производства и их интеграция. Представление данных об изделии и обмен этими данными. Часть 1740. Прикладной модуль. Декомпозиция требований (ISO/TS 10303-1740, Industrial automation systems and integration - Product data representation and exchange - Part 1740: Application module: Requirement decomposition)
ИСО/ТС 10303-1800 Системы автоматизации производства и их интеграция. Представление данных об изделии и обмен этими данными. Часть 1800. Прикладной модуль. Обеспечивающий ресурс (ISO/TS 10303-1800, Industrial automation systems and integration - Product data representation and exchange - Part 1800: Application module: Support resource)
3.1. Термины
3.1.1. Термины, определенные в ИСО 10303-1
В настоящем стандарте применены следующие термины:
- приложение (application);
- прикладная интерпретированная конструкция; ПИК (application interpreted construct; AIC);
- прикладной модуль; ПМ (application module; AM);
- прикладной объект (application object);
- прикладной протокол; ПП (application protocol; AP);
- прикладная эталонная модель; ПЭМ (application reference model; ARM);
- общие ресурсы (common resources);
- данные (data);
- информация (information);
- интегрированный ресурс (integrated resource);
- изделие (product);
- данные об изделии (product data);
- интерпретированная модель модуля; ИММ (module interpreted model; MIM).
3.2. Сокращения
В настоящем стандарте применены следующие сокращения:
ПМ - прикладной модуль;
ПЭМ - прикладная эталонная модель;
ИММ - интерпретированная модель модуля;
URL - унифицированный указатель информационного ресурса.
4. Информационные требования
В настоящем разделе определены информационные требования к прикладному модулю "Требования к размещению компонентов электронного узла", представленные в форме ПЭМ.
Примечания.
1. Графическое представление информационных требований приведено в
Приложении C.
2. Спецификация отображения определена в
5.1. Она показывает, как удовлетворяются информационные требования при использовании общих ресурсов и конструкций, определенных в схеме ИММ или импортированных в схему ИММ прикладного модуля, описанного в настоящем стандарте.
Ниже представлен фрагмент EXPRESS-спецификации, с которого начинается описание схемы Schedule_arm. В нем определены необходимые внешние ссылки.
EXPRESS-спецификация:
*)
SCHEMA Assembly_component_placement_requirements_arm;
(*
4.1. Прикладные эталонные модели, необходимые для прикладного модуля
Ниже представлены интерфейсные операторы языка EXPRESS, посредством которых задаются элементы, импортированные из прикладных эталонных моделей других прикладных модулей.
EXPRESS-спецификация:
*)
USE FROM Assembly_module_with_interconnect_component_arm;
-- ISO/TS 10303-1643
REFERENCE FROM Requirement_decomposition_arm -- ISO/TS 10303-1740
(get_rvd);
REFERENCE FROM Support_resource_arm -- ISO/TS 10303-1800
(bag_to_set);
(*
Примечания.
1. Схемы, ссылки на которые даны выше, можно найти в следующих документах комплекса ИСО 10303:
Assembly_module_with_interconnect_component_arm - ИСО/ТС 10303-1643;
Requirement_decomposition_arm - ИСО/ТС 10303-1740;
Support_resource_arm - ИСО/ТС 10303-1800.
2. Графическое представление данных схем приведено на
рисунках C.1 -
C.3 Приложения C.
4.2. Определение типов данных ПЭМ
В настоящем подразделе определены типы данных ПЭМ рассматриваемого прикладного модуля.
4.2.1. Тип данных acpr_requirement_assignment_item
Тип данных acpr_requirement_assignment_item является расширением типа данных requirement_assignment_item. В настоящем типе данных к списку альтернативных типов данных добавлены типы данных Placement_group_requirement_definition и restriction_basis_item.
Примечание. В прикладных модулях, использующих конструкции настоящего прикладного модуля, список объектных типов данных может быть расширен.
EXPRESS-спецификация:
*)
TYPE acpr_requirement_assignment_item = EXTENSIBLE SELECT BASED_ON
requirement_assignment_item WITH
(Placement_group_requirement_definition,
restriction_basis_item);
END_TYPE;
(*
4.2.2. Тип данных assembly_component_or_component_feature
С помощью типа данных assembly_component_or_component_feature можно обозначать экземпляры данных типов Assembly_component и Component_feature.
EXPRESS-спецификация:
*)
TYPE assembly_component_or_component_feature = SELECT
(Assembly_component,
Component_feature);
END_TYPE;
(*
4.2.3. Тип данных assembly_product_design_object_category
Тип данных assembly_product_design_object_category является перечислимым списком возможных значений, характеризующих конструкторские категории электронных узлов.
EXPRESS-спецификация:
*)
TYPE assembly_product_design_object_category = EXTENSIBLE ENUMERATION OF
(assembly_component_category,
assembly_module_component_category,
assembly_module_component_terminal_category,
assembly_module_macro_component_category,
assembly_module_macro_component_join_terminal_category,
bare_die_component_category,
bare_die_component_terminal_category,
buried_via_category,
cable_component_category,
component_feature_category,
component_termination_passage_category,
conductive_interconnect_element_with_pre_defined_transitions_category,
cutout_category,
cutout_edge_segment_category,
dielectric_material_passage_category,
embedded_physical_component_terminal_category,
fiducial_category,
fill_area_category,
inter_stratum_feature_category,
interconnect_component_interface_terminal_category,
interconnect_component_join_terminal_category,
interconnect_module_component_category,
interconnect_module_component_stratum_based_terminal_category,
interconnect_module_component_surface_feature_category,
interconnect_module_component_terminal_category,
interconnect_module_edge_category,
interconnect_module_edge_segment_category,
interconnect_module_macro_component_category,
interconnect_module_macro_component_join_terminal_category,
interface_access_material_removal_laminate_component_category,
interface_access_stratum_feature_template_component_category,
interface_component_category,
interfacial_connection_category,
internal_probe_access_area_category,
laminate_component_category,
minimally_defined_component_terminal_category,
packaged_component_category,
packaged_component_join_terminal_category,
packaged_connector_component_category,
packaged_connector_component_interface_terminal_category,
physical_component_category,
plated_passage_or_unsupported_passage_category,
routed_interconnect_component_category,
routed_physical_component_category,
stratum_feature_category,
via_category);
END_TYPE;
(*
Определения элементов перечисления:
- assembly_component_category - элемент, относящийся к этой категории, является компонентом электронного узла;
- assembly_module_component_category - элемент, относящийся к этой категории, является компонентом электронного блока;
- assembly_module_component_terminal_category - элемент, относящийся к этой категории, является выводом компонента электронного блока;
- assembly_module_macro_component_category - элемент, относящийся к этой категории, является макромодулем электронного узла;
- assembly_module_macro_component_join_terminal_category - элемент, относящийся к этой категории, является соединительным выводом макромодуля электронного узла;
- bare_die_component_category - элемент, относящийся к этой категории, является бескорпусной интегральной схемой;
- bare_die_component_terminal_category - элемент, относящийся к этой категории, является выводом бескорпусной интегральной схемы;
- buried_via_category - элемент, относящийся к этой категории, является скрытым переходным отверстием;
- cable_component_category - элемент, относящийся к этой категории, является кабельным компонентом;
- component_feature_category - элемент, относящийся к этой категории, является элементом формы компонента;
- component_termination_passage_category - элемент, относящийся к этой категории, является каналом вывода компонента;
- conductive_interconnect_element_with_pre_defined_transitions_category - элемент, относящийся к этой категории, является проводящим соединительным элементом на предопределенных переходах;
- cutout_category - элемент, относящийся к этой категории, является предохранителем;
- cutout_edge_segment_category - элемент, относящийся к этой категории, является предохранительным сегментом кромки кристалла;
- dielectric_material_passage_category - элемент, относящийся к этой категории, является диэлектрическим материалом перехода;
- embedded_physical_component_terminal_category - элемент, относящийся к этой категории, является встроенным выводом физического компонента;
- fiducial_category - элемент, относящийся к этой категории, является фигурой совмещения;
- fill_area_category - элемент, относящийся к этой категории, является областью заполнения;
- inter_stratum_feature_category - элемент, относящийся к этой категории, является межслоевым элементом;
- interconnect_component_interface_terminal_category - элемент, относящийся к этой категории, является интерфейсным выводом компонента межсоединения;
- interconnect_component_join_terminal_category - элемент, относящийся к этой категории, является соединительным выводом межкомпонентного соединения;
- interconnect_module_component_category - элемент, относящийся к этой категории, является компонентом модуля межсоединения;
- interconnect_module_component_stratum_based_terminal_category - элемент, относящийся к этой категории, является выводом на слое модуля межсоединения;
- interconnect_module_component_surface_feature_category - элемент, относящийся к этой категории, является элементом поверхности компонента модуля межсоединения;
- interconnect_module_component_terminal_category - элемент, относящийся к этой категории, является выводом компонента модуля межсоединения;
- interconnect_module_edge_category - элемент, относящийся к этой категории, является кромкой модуля межсоединения;
- interconnect_module_edge_segment_category - элемент, относящийся к этой категории, является сегментом кромки модуля межсоединения;
- interconnect_module_macro_component_category - элемент, относящийся к этой категории, является макрокомпонентом модуля межсоединения;
- interconnect_module_macro_component_join_terminal_category - элемент, относящийся к этой категории, является соединительным выводом макрокомпонента модуля межсоединения;
- interface_access_material_removal_laminate_component_category - элемент, относящийся к этой категории, является областью многослойного материала, удаляемого при обеспечении интерфейса;
- interface_access_stratum_feature_template_component_category - элемент, относящийся к этой категории, является шаблоном компонента, обеспечивающего доступ к интерфейсу слоя;
- interface_component_category - элемент, относящийся к этой категории, является интерфейсным компонентом;
- interfacial_connection_category - элемент, относящийся к этой категории, является интерфейсным соединением;
- internal_probe_access_area_category - элемент, относящийся к этой категории, является областью доступа зонда внутри кристаллов интегральных схем;
- laminate_component_category - элемент, относящийся к этой категории, является компонентом многослойной области;
- minimally_defined_component_terminal_category - элемент, относящийся к этой категории, является минимально заданным выводом компонента;
- packaged_component_category - элемент, относящийся к этой категории, является компонентом корпуса;
- packaged_component_join_terminal_category - элемент, относящийся к этой категории, является компонентом вывода корпуса;
- packaged_connector_component_category - элемент, относящийся к этой категории, является разъемом корпуса;
- packaged_connector_component_interface_terminal_category - элемент, относящийся к этой категории, является компонентом интерфейсного вывода разъема корпуса;
- physical_component_category - элемент, относящийся к этой категории, является физическим компонентом;
- plated_passage_or_unsupported_passage_category - элемент, относящийся к этой категории, является металлизированным или неметаллизированным переходом;
- routed_interconnect_component_category - элемент, относящийся к этой категории, является компонентом с оттрассированным межсоединением;
- routed_physical_component_category - элемент, относящийся к этой категории, является физическим оттрассированным компонентом;
- stratum_feature_category - элемент, относящийся к этой категории, является элементом слоя;
- via_category - элемент, относящийся к этой категории, является переходом (межслойным).
4.2.4. Тип данных assembly_product_design_object_category_or_group
С помощью типа данных assembly_product_design_object_category_or_group можно обозначать экземпляры данных типов assembly_product_design_object_category и Group.
EXPRESS-спецификация:
*)
TYPE assembly_product_design_object_category_or_group = SELECT
(assembly_product_design_object_category,
Group);
END_TYPE;
(*
4.2.5. Тип данных assembly_spacing_type
Тип данных assembly_spacing_type является перечислимым списком возможных значений, характеризующих способ задания расстояний между компонентами в электронном узле.
EXPRESS-спецификация:
*)
TYPE assembly_spacing_type = EXTENSIBLE ENUMERATION OF
(nearest_boundary,
centroid,
furthest_boundary);
END_TYPE;
(*
Определения элементов перечисления:
- nearest_boundary - задается расстояние между ближайшими границами обозначенных конструктивных элементов;
- centroid - задается расстояние между центрами тяжести обозначенных конструктивных элементов;
- furthest_boundary - задается расстояние между наиболее удаленными границами обозначенных конструктивных элементов.
4.2.6. Тип данных restriction_basis_item
Тип данных restriction_basis_item является расширяемым списком альтернативных типов данных, позволяющим обозначать экземпляры данных типов Part_feature и Predefined_requirement_view_definition.
Примечание. В прикладных модулях, использующих конструкции настоящего прикладного модуля, список объектных типов данных может быть расширен.
EXPRESS-спецификация:
*)
TYPE restriction_basis_item = EXTENSIBLE SELECT
(Part feature,
Predefined requirement view definition);
END_TYPE;
(*
4.3. Определение объектов ПЭМ
В настоящем подразделе определены объекты ПЭМ рассматриваемого прикладного модуля. Каждый объект ПЭМ является простейшим неделимым элементом, который моделирует уникальное понятие прикладной области, и содержит атрибуты для представления объекта. Далее приведены объекты ПЭМ и их определения.
4.3.1. Объект Assembly_group_spacing_requirement
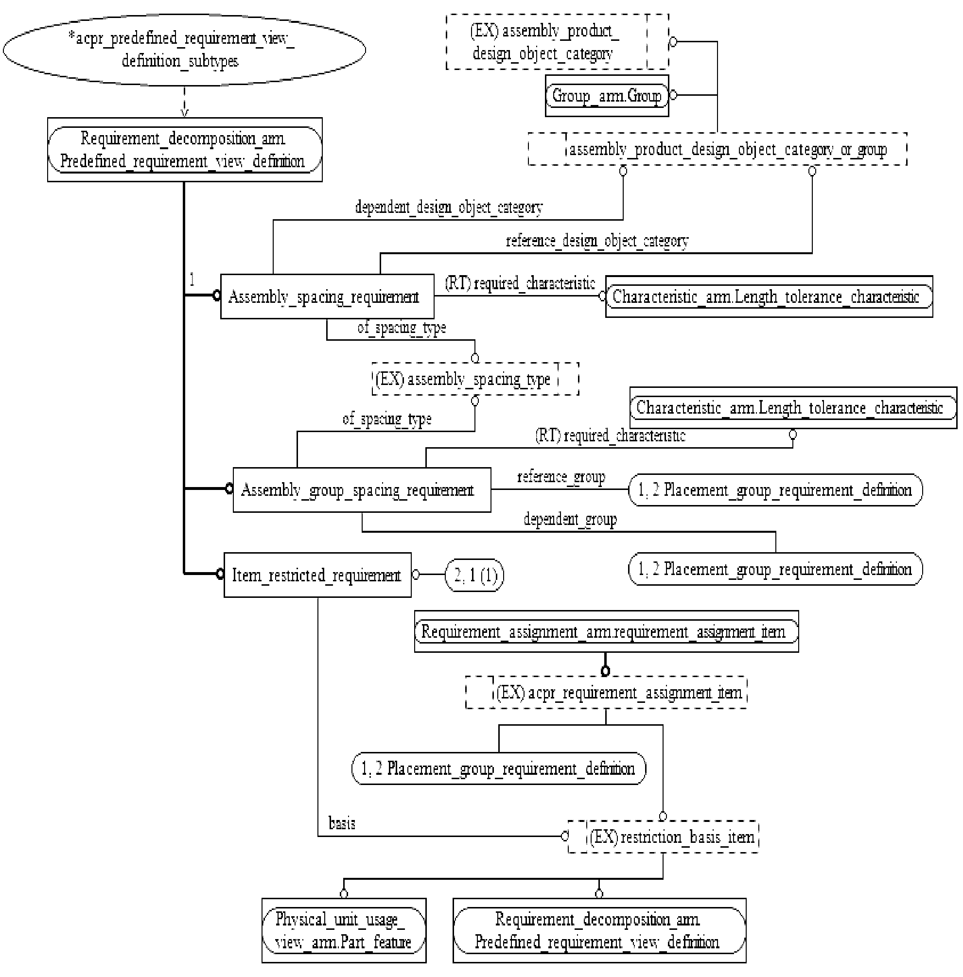
Объект Assembly_group_spacing_requirement является подтипом объекта Predefined_requirement_view_definition. Посредством объекта Assembly_group_spacing_requirement задается расстояние между группами компонентов электронного узла, а не между отдельными компонентами.
EXPRESS-спецификация:
*)
ENTITY Assembly_group_spacing_requirement
SUBTYPE OF (Predefined_requirement_view_definition);
dependent_group : Placement_group_requirement_definition;
of_spacing_type : assembly_spacing_type;
reference_group : Placement_group_requirement_definition;
SELF\Predefined_requirement_view_definition.required_characteristic :
Length_tolerance_characteristic;
END_ENTITY;
(*
Определения атрибутов
- dependent_group - задает один из объектов Placement_group_requirement_definition, играющий роль атрибута dependent_group объекта Assembly_group_spacing_requirement;
- of_spacing_type - задает представленный значением типа assembly_spacing_type способ задания расстояния для объекта Assembly_group_spacing_requirement. Для объекта Assembly_group_spacing_requirement атрибут of_spacing_type может принимать значения centroid, nearest_boundary или furthest_boundary;
- reference_group - задает один из объектов Placement_group_requirement_definition, играющий роль атрибута reference_group объекта Assembly_group_spacing_requirement;
- required_characteristic - наследуемый от супертипа настоящего объекта Predefined_requirement_view_definition атрибут, задающий объект Length_tolerance_characteristic, играющий роль атрибута required_characteristic объекта Assembly_group_spacing_requirement.
4.3.2. Объект Assembly_spacing_requirement
Объект Assembly_spacing_requirement является таким подтипом объекта Predefined_requirement_view_definition, посредством которого описывается физическое расстояние между конструктивными объектами типов assembly_module_assembly_component, assembly_module_component_feature, interconnect_module_cutout, aninterconnect_module_fill_area, interconnect_module_design_intent_modification, interconnect_module_inter_stratum_feature, aninterconnect_module_cutout_edge_segment, interconnect_module_interconnect_module_edge, interconnect_module_interconnect_module_edge_segment, interconnect_module_plated_cutout, interconnect_module_plated_cutout_edge_segment, interconnect_module_plated_interconnect_module_edge, interconnect_module_plated_interconnect_module_edge_segment, interconnect_module_plated_passage, объединения объектов категории aninterconnect_module_plated_passage и категории interconnect_module_plated_unsupported_passage, interconnect_module_unsupported_passage, interconnect_module_stratum_feature, или interconnect_module_via, объектами других категорий или, дополнительно, группы. Считается, что члены группы относятся к категории, связанной с настоящим прикладным объектом. Возможность использования группы предоставлена для случая, когда требуется более тонкая детализация, а не применение категории в целом.
Примеры
1. Категория assembly_module_component_feature - это такая категория, к которой должны относиться все объекты типа Component_feature, входящие в контекст конструкции электронного узла.
2. Если ограничения накладываются только на некоторые из объектов типа Component_feature, то должна быть создана группа, для членов которой задаются ограничения расстояний, и объекты должны быть явно приписаны к этой группе.
EXPRESS-спецификация:
*)
ENTITY Assembly_spacing_requirement
SUBTYPE OF (Predefined_requirement_view_definition);
reference_design_object_category
: assembly_product_design_object_category_or_group;
dependent_design_object_category
: assembly_product_design_object_category_or_group;
SELF\Predefined_requirement_view_definition.required_characteristic
: Length_tolerance_characteristic;
of_spacing_type : assembly_spacing_type;
END_ENTITY;
(*
Определения атрибутов
- reference_design_object_category - задает объект типа, входящего в список выбора assembly_product_design_object_category_or_group, играющий роль атрибута reference_design_object_category объекта Assembly_spacing_requirement;
- dependent_design_object_category - задает объект типа, входящего в список выбора assembly_product_design_object_category_or_group, играющий роль атрибута dependent_design_object_category объекта Assembly_spacing_requirement;
- required_characteristic - атрибут, наследуемый от супертипа Predefined_requirement_view_definition настоящего объекта. Атрибут задает объект типа Length_tolerance_characteristic;
- of_spacing_type - задает представленный значением типа assembly_spacing_type способ задания расстояния для объекта Assembly_group_spacing_requirement. Для объекта Assembly_group_spacing_requirement атрибут of_spacing_type может принимать значения centroid, nearest_boundary или furthest_boundary.
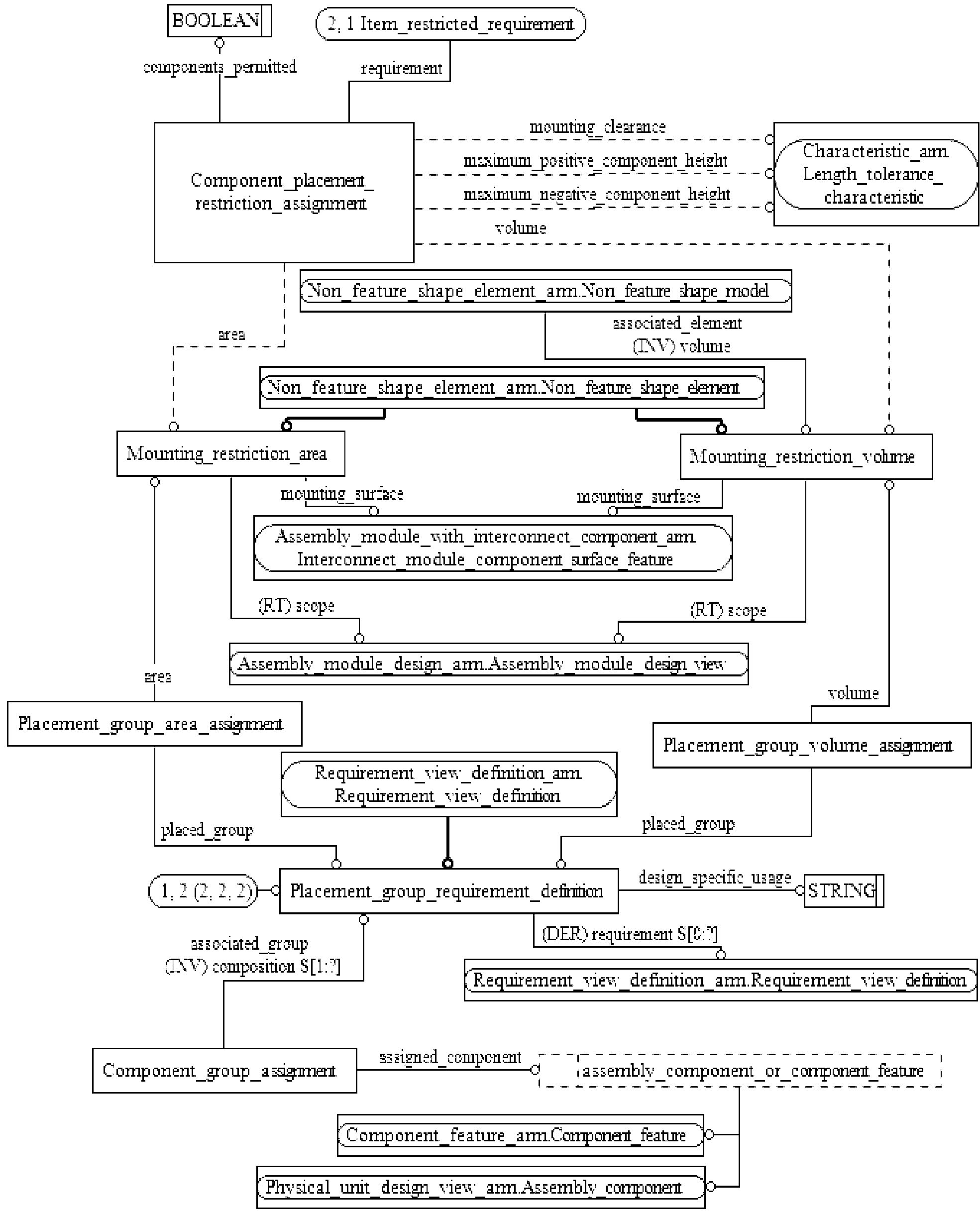
4.3.3. Объект Component_group_assignment
Объект Component_group_assignment представляет связь между представляющим компонент электронного узла объектом, входящим в список выбора типа данных Assembly_component, и объектом Placement_group_requirement_definition, представляющим группу, к которой относится компонент. Сам по себе объект Component_group_assignment представляет неполную концепцию и предназначен для использования в сочетании с объектом Placement_group_area_assignment или Component_placement_restriction_assignment.
EXPRESS-спецификация:
*)
ENTITY Component_group_assignment;
associated_group : Placement_group_requirement_definition;
assigned_component : assembly_component_or_component_feature;
END_ENTITY;
(*
Определения атрибутов
- associated_group - задает объект Placement_group_requirement_definition, играющий роль атрибута associated_group объекта Component_group_assignment;
- assigned_component - задает объект из списка выбора типа данных assembly_component_or_component_feature, играющий роль атрибута assigned_component объекта Component_group_assignment.
4.3.4. Объект Component_placement_restriction_assignment
Объект Component_placement_restriction_assignment представляет связь между целой областью или объемом представленного объектом Interconnect_module_component компонента модуля межсоединения или частью области или объема и ограничениями на размещение иных компонентов в этой области или объеме в соответствии с пунктом технических требований. Контекстом объекта Component_placement_restriction_assignment является конструкция электронного узла, в которой обозначены оба компонента, представленные объектами Interconnect_module_component. Включение настоящего прикладного объекта в описание конструкции является утверждением о том, что существуют особые требования для особого подмножества позиций в геометрическом контексте физической конструкции. Если в конструкции есть участки без ограничений, для их указания нет необходимости создавать экземпляры Component_placement_restriction_assignment. В промышленности общепринятым приемом является создание одного общего экземпляра Component_placement_restriction_assignment для обозначения размеров конструкции межсоединения, но в настоящем стандарте этого не требуется.
EXPRESS-спецификация:
*)
ENTITY Component_placement_restriction_assignment;
maximum_negative_component_height : OPTIONAL Length_tolerance_
characteristic;
maximum_positive_component_height : OPTIONAL Length_tolerance_
characteristic;
area : OPTIONAL Mounting_restriction_area;
volume : OPTIONAL Mounting_restriction_volume;
requirement : Item_restricted_requirement;
components_permitted : BOOLEAN;
mounting_clearance : OPTIONAL Length_tolerance_characteristic;
WHERE
WR1: EXISTS(area) OR EXISTS(volume);
END_ENTITY;
(*
Определения атрибутов
maximum_negative_component_height - задает представленное объектом Length_tolerance_characteristic наибольшее расстояние в отрицательном направлении от базы, представленной объектом Datum, для которой создается ограничение, представленное объектом Component_placement_restriction_assignment. Присваивать значение этому атрибуту не обязательно.
Пример - Примером, когда используется атрибут maximum_negative_component_height, является печатная плата с компонентами, устанавливаемыми в сквозных отверстиях, где задается наибольший размер выступающей части вывода. Этот размер представляется посредством атрибута maximum_negative_component_height. Другим примером использования атрибута maximum_negative_component_height является печатная плата с компонентами, установленными на обоих сторонах. Посредством атрибута maximum_negative_component_height задается расстояние в вертикальном направлении от установленной базы до наиболее высокой точки компонента, установленного на другой стороне печатной платы;
maximum_positive_component_height - задает представленное объектом Length_tolerance_characteristic наибольшее расстояние в положительном направлении от базы, представленной объектом Datum, для которой создается ограничение, представленное объектом Component_placement_restriction_assignment. Присваивать значение этому атрибуту не обязательно.
Пример - Примером применения атрибута maximum_positive_component_height является печатная плата, для которой задана максимальная высота компонентов в положительном направлении от базы. Этот размер имеет значение для установки данной печатной платы в другой электронный блок. Такой размер задается атрибутом maximum_positive_component_height;
- area - задает объект Mounting_restriction_area, играющий роль атрибута area объекта Component_placement_restriction_assignment. Объект, играющий роль атрибута area, представляет область на компоненте модуля межсоединения, представленном объектом Interconnect_module_component. Присваивать значение этому атрибуту не обязательно;
- volume - задает объект Mounting_restriction_volume, играющий роль атрибута volume объекта Component_placement_restriction_assignment. Объект, играющий роль атрибута volume, представляет объем в контексте электронного блока. Присваивать значение этому атрибуту не обязательно;
- requirement - задает объект Item_restricted_requirement, играющий роль атрибута requirement объекта Component_placement_restriction_assignment;
- components_permitted - задает, разрешается или нет размещение компонентов в области или объеме, задаваемом объектом Component_placement_restriction_assignment. Значение TRUE (истина) означает, что компоненты могут размещаться только в пределах объема или области с заданными для области параметрами. Значение FALSE (ложь) означает, что не разрешается размещать компоненты в заданной области или объеме. Включение настоящего прикладного объекта в описание конструкции является утверждением о том, что существуют особые требования для особого подмножества позиций в геометрическом контексте физической конструкции. От значения атрибута components_permitted зависит, будет ли объект Component_placement_restriction_assignment устанавливать то, что компоненты должны размещаться в пределах объема или вне его пределов;
- mounting_clearance - задает объект Length_tolerance_characteristic, играющий роль атрибута mounting_clearance объекта Component_placement_restriction_assignment. Присваивать значение этому атрибуту не обязательно.
Примечание. Атрибут mounting_clearance относится к расстоянию между днищем корпуса компонента и подслоем, на который компонент устанавливается. Атрибут не ссылается на выводы компонента.
Формальное положение
WR1. Должно быть задано значение хотя бы одного из атрибутов, area или volume.
4.3.5. Объект Item_restricted_requirement
Объект Item_restricted_requirement является подтипом объекта Predefined_requirement_view_definition. Посредством объекта Item_restricted_requirement проектной организации предоставляется возможность прослеживать зависимости между требованиями к определенной конструкции.
Пример - Требования к температуре могут, например, зависеть от процессорного модуля или от мотора привода.
EXPRESS-спецификация:
*)
ENTITY Item_restricted_requirement
SUBTYPE OF (Predefined_requirement_view_definition);
basis : restriction_basis_item;
WHERE
WR1: SELF :<>: basis;
END_ENTITY;
(*
Определение атрибута
- basis - задает объект restriction_basis_item, играющий роль атрибута basis объекта Item_restricted_requirement. Объект, играющий роль атрибута, представляет исходную конструкцию.
Формальное положение
WR1. Не должно существовать ссылок объекта Item_restricted_requirement на самого себя посредством атрибута basis.
4.3.6. Объект Mounting_restriction_area
Объект Mounting_restriction_area является подтипом объекта Non_feature_shape_element. Объект Mounting_restriction_area представляет участок представленного объектом Interconnect_module_component компонента модуля межсоединения, где существуют ограничения на монтаж компонентов. Форма, представляющая участок, на котором существуют ограничения, должна иметь систему координат, согласованную с системой координат представленного объектом Interconnect_module_component компонента модуля межсоединения. Эта согласованность должна выполняться с применением концепций равенства представляющим системы координат прикладным объектам Component_2d_location или Component_3d_location. Форма, представляющая участок Mounting_restriction_area, сама по себе, находится внутри формы электронного узла, являющейся формой представленного объектом Interconnect_module_component компонента модуля межсоединения. Требования согласованности устанавливаются так, чтобы интерфейс прикладной программы мог недвусмысленно импортировать представленную объектом Mounting_restriction_area форму участка с ограничениями в систему управления слоями CAD-системы. Участок с ограничением, представленный объектом Mounting_restriction_area, является частью технических требований к межсоединению, то есть учитывается в электронном узле или узлах, в которых используется межсоединение.
EXPRESS-спецификация:
*)
ENTITY Mounting_restriction_area
SUBTYPE OF (Non_feature_shape_element);
mounting_surface: Interconnect_module_component_surface_feature;
SELF\Non_feature_shape_element.scope : Assembly_module_design_view;
WHERE
WR1: (SIZEOF(SELF\Non_feature_shape_element.element_shape) = 0) OR
(SIZEOF(QUERY(es <* SELF\Non_feature_shape_element.element_shape | NOT
('CONSTRUCTION_GEOMETRY_ARM.CONSTRUCTIVE_GEOMETRY' IN TYPEOF(es)))) = 0);
END_ENTITY;
(*
Определения атрибутов
- mounting_surface - задает объект Interconnect_module_component_surface_feature, играющий роль атрибута mounting_surface объекта Mounting_restriction_area. Тип поверхности определяется объектом Interconnect_module_component_surface_feature, играющим роль настоящего атрибута. Атрибут mounting_surface передает конструкторский замысел, обозначая компонент, для которого реализовано соединение, предписанное соответствующим членом объекта Physical_connectivity_definition, представляющего физическое соединение элементов электронного блока.
Формальное положение
WR1. Если атрибут element_shape, наследуемый от объекта Non_feature_shape_element, имеет значение, это значение должно быть объектом типа Constructive_geometry.
4.3.7. Объект Mounting_restriction_volume
Объект Mounting_restriction_volume является подтипом объекта Non_feature_shape_element. Объект Mounting_restriction_volume представляет участок представленного объектом Interconnect_module_component компонента модуля межсоединения, где существуют ограничения на монтаж компонентов. Форма, представляющая участок, на котором существуют ограничения, должна иметь систему координат, согласованную с системой координат представленного объектом Interconnect_module_component компонента модуля межсоединения. Эта согласованность должна выполняться с применением концепций равенства представляющим системы координат прикладным объектам Component_2d_location или Component_3d_location. Форма, представляющая участок Mounting_restriction_volume, сама по себе, находится внутри формы электронного узла, являющейся формой представленного объектом Interconnect_module_component компонента модуля межсоединения. Требования согласованности устанавливаются так, чтобы интерфейс прикладной программы мог недвусмысленно импортировать представленную объектом Mounting_restriction_volume форму участка с ограничениями в систему управления слоями CAD-системы. Участок с ограничением, представленный объектом Mounting_restriction_volume, является частью технических требований к межсоединению, то есть учитывается в электронном блоке или блоках, в которых используется межсоединение.
EXPRESS-спецификация:
*)
ENTITY Mounting_restriction_volume
SUBTYPE OF (Non_feature_shape_element);
mounting_surface : Interconnect_module_component_surface_feature;
SELF\Non_feature_shape_element.scope : Assembly_module_design_view;
INVERSE
volume : Non_feature_shape_model FOR associated_element;
END_ENTITY;
(*
Определения атрибутов
- mounting_surface - задает объект Interconnect_module_component_surface_feature, играющий роль атрибута mounting_surface объекта Mounting_restriction_volume. Тип поверхности определяется объектом Interconnect_module_component_surface_feature, играющим роль настоящего атрибута. Атрибут mounting_surface передает конструкторский замысел, обозначая компонент, для которого реализовано соединение, предписанное соответствующим членом объекта Physical_connectivity_definition, представляющего физическое соединение элементов конструкции электронного блока;
- volume - задает обратную связь, устанавливающую то, что существование объекта Mounting_restriction_volume зависит от существования объекта Non_feature_shape_model, в котором объект Mounting_restriction_volume играет роль атрибута associated_element.
| | ИС МЕГАНОРМ: примечание. Нумерация пунктов дана в соответствии с официальным текстом документа. | |
4.2.8. Объект Placement_group_area_assignment
Объект Placement_group_area_assignment представляет связь между группой, представленной объектом Placement_group_requirement_definition, и представленной объектом Mounting_restriction_area областью ограничений на подслое межсоединения, к которому относятся ограничения.
EXPRESS-спецификация:
*)
ENTITY Placement_group_area_assignment;
placed_group : Placement_group_requirement_definition;
area : Mounting_restriction_area;
END_ENTITY;
(*
Определение атрибутов
- placed_group - задает объект Placement_group_requirement_definition, играющий роль атрибута placed_group объекта Placement_group_area_assignment;
- area - задает объект Mounting_restriction_area, играющий роль атрибута area объекта Placement_group_area_assignment.
4.3.9. Объект Component_placement_restriction_assignment
Объект Placement_group_requirement_definition является подтипом объекта Requirement_view_definition. Объект представляет группу связанных друг с другом посредством объектов Component_group_assignment компонентов электронного узла, представленных объектами Assembly_component с целью удовлетворения некоторых особых требований к размещению этих компонентов. Место размещения задается посредством объекта Placement_group_area_assignment и используется только для того, чтобы показать, что все компоненты должны быть размещены в этой области, а не для описания явных геометрических связей между компонентами.
Примеры
1. Примером использования объекта Placement_group_requirement_definition является организация группы представленных объектами Assembly_component электронных компонентов с целью удовлетворения функциональных требований, связанных с энергообеспечением.
2. Примером использования объекта Placement_group_requirement_definition является организация группы представленных объектами Assembly_component электронных компонентов с целью удовлетворения функциональных требований, связанных с обработчиком цифровых сигналов.
3. Примером использования объекта Placement_group_requirement_definition является организация группы представленных объектами Assembly_component электронных компонентов с температурой корпуса, превышающей 55 градусов. Соответствующей областью будет прямоугольник, все внутренние точки которого расположены не далее 6 см от блока охлаждения.
EXPRESS-спецификация:
*)
ENTITY Placement_group_requirement_definition
SUBTYPE OF (Requirement_view_definition);
design_specific_usage : STRING;
DERIVE
requirement : SET[0:?] OF Requirement_view_definition := bag_to_set
((QUERY(rvdr
<* USEDIN (SELF, 'REQUIREMENT_DECOMPOSITION_ARM. '+ 'REQUIREMENT_
VIEW_DEFINITION_RELATIONSHIP.PRIMARY') | (rvdr.relation_type =
'derived from'))));
INVERSE
composition : SET[1:?] OF Component_group_assignment FOR associated_group;
WHERE
WR1: EXISTS (requirement) AND (SIZEOF(requirement) >= 1);
WR2: NOT EXISTS (SELF\Product_view_definition.name);
END_ENTITY;
(*
Определения атрибутов
- design_specific_usage - задает наименование группы, представленной объектом Placement_group_requirement_definition;
- requirement - задает объект Requirement_view_definition, играющий роль атрибута requirement объекта Placement_group_requirement_definition;
- composition - задает обратную связь, устанавливающую то, что существование объекта Placement_group_requirement_definition зависит от существования объекта Component_group_assignment, в котором объект Placement_group_requirement_definition играет роль атрибута associated_group.
Формальные положения
WR1. Атрибут requirement должен иметь значение и содержать не менее одного члена.
WR2. Атрибут name не должен иметь значения.
4.3.10. Объект Placement_group_volume_assignment
Объект Placement_group_volume_assignment представляет связь между группой, представленной объектом Placement_group_requirement_definition, и представленным объектом Mounting_restriction_volume объемом на подслое межсоединения, к которому относятся ограничения.
EXPRESS-спецификация:
*)
ENTITY Placement_group_volume_assignment;
placed_group : Placement_group_requirement_definition;
volume : Mounting_restriction_volume;
END_ENTITY;
(*
Определения атрибутов
- placed_group - задает объект Placement_group_requirement_definition, играющий роль атрибута placed_group объекта Placement_group_volume_assignment;
- volume - задает объект Mounting_restriction_area, играющий роль атрибута area объекта Placement_group_volume_assignment.
4.4. Ограничение ПЭМ, накладываемое на отношения подтип-супертип
Настоящий подраздел описывает определенное в ПЭМ ограничение, накладываемое на отношения подтип-супертип. Упомянутое ограничение накладывается на возможные экземпляры объектов, связанных отношением подтип-супертип. Далее приведено ограничение ПЭМ, накладываемое на отношения подтип-супертип, и его определение.
4.4.1. Ограничение acpr_predefined_requirement_view_definition_subtypes
Ограничение накладывается на допустимые экземпляры подтипов объекта Predefined_requirement_view_definition.
EXPRESS-спецификация:
*)
SUBTYPE_CONSTRAINT acpr_predefined_requirement_view_definition_subtypes FOR
Predefined_requirement_view_definition;
ONEOF (Assembly_spacing_requirement,
Assembly_group_spacing_requirement,
Item_restricted_requirement);
END_SUBTYPE_CONSTRAINT;
(*
*)
END_SCHEMA; -- Assembly_component_placement_requirements_arm
(*
5. Интерпретированная модель модуля
5.1. Спецификация отображения
В настоящем стандарте под термином "прикладной элемент" понимается любой объектный тип данных, определенный в
разделе 4, любой из его явных атрибутов и любое ограничение на подтипы. Термин "элемент ИММ" означает любой объектный тип данных, определенный в
5.2 или импортированный с помощью оператора USE FROM из другой EXPRESS-схемы, а также любой из их атрибутов и любое ограничение на подтипы, определенное в
5.2 либо импортированное с помощью оператора USE FROM.
В данном подразделе представлена спецификация отображения, которая определяет, как каждый прикладной элемент, описанный в
разделе 4 настоящего стандарта, отображается на один или более элементов ИММ (см.
5.2).
Спецификация отображения для каждого объекта ПЭМ определена ниже в отдельном пункте. Спецификация отображения атрибута объекта ПЭМ описывается в подпункте пункта, содержащего спецификацию отображения этого объекта. Каждая спецификация содержит не более пяти секций.
Секция "Заголовок" содержит:
- наименование рассматриваемого объекта ПЭМ или ограничение на подтипы либо
- наименование атрибута рассматриваемого объекта ПЭМ, если данный атрибут ссылается на тип, не являющийся объектным типом данных или типом SELECT, который содержит или может содержать объектные типы данных, либо
- составное выражение вида: "связь объекта <наименование объекта ПЭМ> с объектом <тип данных, на который дана ссылка> (представляющим атрибут наименование атрибута>)", если данный атрибут ссылается на тип данных, являющийся объектным типом данных или типом SELECT, который содержит или может содержать объектные типы данных.
Секция "Элемент ИММ" содержит в зависимости от рассматриваемого прикладного элемента следующие составляющие:
- наименование одного или более объектных типов данных ИММ;
- наименование атрибута объекта ИММ, представленное в виде синтаксической конструкции <наименование объекта>.<наименование атрибута>, если рассматриваемый атрибут ссылается на тип, не являющийся объектным типом данных или типом SELECT, который содержит или может содержать объектные типы данных;
- ключевое слово PATH, если рассматриваемый атрибут объекта ПЭМ ссылается на объектный тип данных или на тип SELECT, который содержит или может содержать объектные типы данных;
- ключевое слово IDENTICAL MAPPING, если оба прикладных объекта, присутствующих в прикладном утверждении, отображаются на тот же самый экземпляр объектного типа данных ИММ;
- синтаксическую конструкцию /SUPERTYPE(<наименование супертипа>)/, если рассматриваемый объект ПЭМ отображается как его супертип;
- одну или более конструкций /SUBTYPE(<наименование подтипа>)/, если отображение рассматриваемого объекта ПЭМ является объединением отображений его подтипов.
Если отображение прикладного элемента содержит более одного элемента ИММ, то каждый из этих элементов ИММ представляется в отдельной строке спецификации отображения, заключенной в круглые или квадратные скобки.
Секция "Источник" содержит:
- обозначение стандарта ИСО, в котором определен данный элемент ИММ, для тех элементов ИММ, которые определены в общих ресурсах;
- обозначение настоящего стандарта для тех элементов ИММ, которые определены в схеме ИММ настоящего стандарта.
Данная секция опускается, если в секции "Элемент ИММ" используются ключевые слова PATH или IDENTICAL MAPPING.
Секция "Правила" содержит наименования одного или более глобальных правил, которые применяются к совокупности объектных типов данных ИММ, перечисленных в секции "Элемент ИММ" или "Ссылочный путь". Если правила не применяются, то данную секцию опускают.
За ссылкой на глобальное правило может следовать ссылка на подпункт, в котором определено данное правило.
Секция "Ограничение" содержит наименование одного или более ограничений на подтипы, которые применяются к совокупности объектных типов данных ИММ, перечисленных в секции "Элемент ИММ" или "Ссылочный путь". Если ограничения на подтипы отсутствуют, то данную секцию опускают.
За ссылкой на ограничение подтипа может следовать ссылка на подпункт, в котором определено данное ограничение на подтипы.
Секция "Ссылочный путь" содержит:
- ссылочный путь к супертипам в общих ресурсах для каждого элемента ИММ, определенного в настоящем стандарте;
- спецификацию взаимосвязей между элементами ИММ, если отображение прикладного элемента требует связать экземпляры нескольких объектных типов данных ИММ. В этом случае в каждой строке ссылочного пути указывают роль элемента ИММ по отношению к ссылающемуся на него элементу ИММ или к следующему по ссылочному пути элементу ИММ.
В выражениях, определяющих ссылочные пути и ограничения между элементами ИММ, применяют следующие условные обозначения:
[] - в квадратные скобки заключают несколько элементов ИММ или частей ссылочного пути, которые требуются для обеспечения соответствия информационному требованию;
() - в круглые скобки заключают несколько элементов ИММ или частей ссылочного пути, которые являются альтернативными в рамках отображения для обеспечения соответствия информационному требованию;
{} - заключенный в фигурные скобки фрагмент ограничивает ссылочный путь для обеспечения соответствия информационному требованию;
<> - в угловые скобки заключают один или более необходимых ссылочных путей;
|| - между вертикальными линиями помещают объект супертипа;
-> - атрибут, наименование которого предшествует символу ->, ссылается на объектный или выбираемый тип данных, наименование которого следует после этого символа;
<- - атрибут объекта, наименование которого следует после символа <-, ссылается на объектный или выбираемый тип данных, наименование которого предшествует этому символу;
[i] - атрибут, наименование которого предшествует символу [i], является агрегированной структурой; ссылка дается на любой элемент данной структуры;
[n] - атрибут, наименование которого предшествует символу [n], является упорядоченной агрегированной структурой; ссылка дается на n-й элемент данной структуры;
=> - объект, наименование которого предшествует символу =>, является супертипом объекта, наименование которого следует после этого символа;
<= - объект, наименование которого предшествует символу <=, является подтипом объекта, наименование которого следует после этого символа;
= - строковый (STRING), выбираемый (SELECT) или перечисляемый (ENUMERATION) тип данных ограничен списком выбора или значением;
\ - выражение для ссылочного пути продолжается на следующей строке;
* - один или более экземпляров взаимосвязанных объектных типов данных могут быть объединены в древовидную структуру. Путь между объектом взаимосвязи и связанными с ним объектами заключают в фигурные скобки;
-- - последующий текст является комментарием или ссылкой на раздел;
*> - выбираемый (SELECT) или перечисляемый (ENUMERATION) тип данных, наименование которого предшествует символу *>, расширяется до выбираемого или перечисляемого типа данных, наименование которого следует за этим символом;
<* - выбираемый (SELECT) или перечисляемый (ENUMERATION) тип данных, наименование которого предшествует символу <*, является расширением выбираемого или перечисляемого типа данных, наименование которого следует за этим символом;
!{} - секция, заключенная в фигурные скобки, обозначает отрицательное ограничение, налагаемое на отображение.
Определение и использование шаблонов отображения не поддерживаются в настоящей версии прикладных модулей, однако поддерживается использование предопределенных шаблонов /SUBTYPE/ и /SUPERTYPE/.
5.1.1. Прикладной объект Assembly_group_spacing_requirement
Элемент ИММ: | assembly_group_spacing_requirement |
Источник: | ИСО/ТС 10303-1607 |
Ссылочный путь: | assembly_group_spacing_requirement <= predefined_requirement_view_definition |
5.1.1.1. Атрибут of_spacing_type
Элемент ИММ: | PATH |
Ссылочный путь: | assembly_group_spacing_requirement <= predefined_requirement_view_definition <= product_definition characterized_product_definition = product_definition characterized_product_definition characterized_definition = characterized_product_definition characterized_definition <- property_definition.definition property_definition {property_definition.name = 'of spacing type'} property_definition.description {(property_definition.description = 'nearest boundary') (property_definition.description = 'centroid') (property_definition.description = 'furthest boundary')} |
5.1.1.2. Связь объекта Assembly_group_spacing_requirement с объектом Placement_group_requirement_definition, представляющим атрибут dependent_group
Элемент ИММ: | PATH |
Ссылочный путь: | assembly_group_spacing_requirement <= predefined_requirement_view_definition <= product_definition <- product_definition_relationship.related_product_definition {product_definition_relationship product_definition_relationship.name = 'dependent group'} product_definition_relationship.relating_product_definition -> product_definition => component_definition => group_product_definition |
5.1.1.3. Связь объекта Assembly_group_spacing_requirement с объектом Placement_group_requirement_definition, представляющим атрибут reference_group
Элемент ИММ: | PATH |
Ссылочный путь: | assembly_group_spacing_requirement <= predefined_requirement_view_definition <= product_definition <- product_definition_relationship.related_product_definition {product_definition_relationship product_definition_relationship.name = 'reference group'} product_definition_relationship.relating_product_definition -> product_definition => component_definition => group_product_definition |
5.1.1.4. Связь объекта Assembly_group_spacing_requirement с объектом Length_tolerance_characteristic, представляющим атрибут required_characteristic
Элемент ИММ: | PATH |
Ссылочный путь: | assembly_group_spacing_requirement <= predefined_requirement_view_definition <= product_definition characterized_product_definition = product_definition characterized_product_definition characterized_definition = characterized_product_definition characterized_definition <- property_definition.definition {property_definition.name = 'required characteristic'} property_definition <- property_definition_representation.definition property_definition_representation property_definition_representation.used_representation -> representation |
5.1.2. Прикладной объект Assembly_spacing_requirement
Элемент ИММ: | assembly_spacing_requirement |
Источник: | ИСО/ТС 10303-1607 |
Ссылочный путь: | assembly_spacing_requirement <= predefined_requirement_view_definition |
5.1.2.1. Атрибут of_spacing_type
Элемент ИММ: | PATH |
Ссылочный путь: | assembly_spacing_requirement <= predefined_requirement_view_definition <= product_definition characterized_product_definition = product_definition characterized_product_definition characterized_definition = characterized_product_definition characterized_definition <- property_definition.definition property_definition {property_definition.name = 'of spacing type'} property_definition.description {(property_definition.description = 'nearest boundary') (property_definition.description = 'centroid') (property_definition.description = 'furthest boundary')} |
5.1.2.2. Связь объекта Assembly_spacing_requirement с объектом Group, представляющим атрибут dependent_design_object_category
Элемент ИММ: | group |
Источник: | ИСО 10303-41 |
Ссылочный путь: | assembly_spacing_requirement groupable_item = assembly_spacing_requirement groupable_item <- applied_group_assignment.items[i] applied_group_assignment <= group_assignment {group_assignment.role {group_assignment.role -> object_role object_role.name = 'dependent design object category'} group_assignment.assigned_group -> group |
5.1.2.3. Атрибут dependent_design_object_category
Элемент ИММ: | characterized_object.name |
Источник: | ИСО 10303-41 |
Ссылочный путь: | assembly_spacing_requirement <= predefined_requirement_view_definition <= product_definition characterized_product_definition = product_definition characterized_product_definition characterized_definition = characterized_product_definition characterized_definition <- property_definition.definition property_definition <- property_definition_relationship.relating_property_definition {property_definition_relationship.name = 'dependent design object category'} property_definition_relationship.related_property_definition -> property_definition property_definition.definition -> characterized_definition characterized_definition = characterized_object characterized_object characterized_object.name {(characterized_object.name = 'assembly component category') (characterized_object.name = 'assembly module component category') (characterized_object.name = 'assembly module component terminal category') (characterized_object.name = 'assembly module macro component category') (characterized_object.name = 'assembly module macro component join terminal category') (characterized_object.name = 'bare die component category') (characterized_object.name = 'bare die component terminal category') (characterized_object.name = 'buried via category') (characterized_object.name = 'cable component category') (characterized_object.name = 'component feature category') (characterized_object.name = 'component termination passage category') (characterized_object.name = 'conductive interconnect element with pre defined transitions category') (characterized_object.name = 'cutout category') (characterized_object.name = 'cutout edge segment category') (characterized_object.name = 'dielectric material passage category') (characterized_object.name = 'embedded physical component terminal category') (characterized_object.name = 'fiducial category') (characterized_object.name = 'fill area category') (characterized_object.name = 'inter stratum feature category') (characterized_object.name = 'interconnect component interface terminal category') (characterized_object.name = 'interconnect component join terminal category') (characterized_object.name = 'interconnect module component category') (characterized_object.name = 'interconnect module component stratum based terminal category') (characterized_object.name = 'interconnect module component surface feature category') (characterized_object.name = 'interconnect module edge category') (characterized_object.name = 'interconnect module edge segment category') (characterized_object.name = 'interconnect module macro component category') (characterized_object.name = 'interconnect module macro component join terminal category') (characterized_object.name = 'interface access material removal laminate component category') (characterized_object.name = 'interface access stratum feature template component category') (characterized_object.name = 'interface component category') (characterized_object.name = 'interfacial connection category') (characterized_object.name = 'internal probe access area category') (characterized_object.name = 'laminate component category') (characterized_object.name = 'minimally defined component terminal category') (characterized_object.name = 'packaged component category') (characterized_object.name = 'packaged component join terminal category') (characterized_object.name = 'packaged connector component category') (characterized_object.name = 'packaged connector component interface terminal category') (characterized_object.name = 'physical component category') (characterized_object.name = 'plated passage or unsupported passage category') (characterized_object.name = 'routed interconnect component category') (characterized_object.name = 'routed physical component category') (characterized_object.name = 'stratum feature category') (characterized_object.name = 'via category')} |
5.1.2.4. Связь объекта Assembly_spacing_requirement с объектом Group, представляющим атрибут reference_design_object_category
Элемент ИММ: | group |
Источник: | ИСО 10303-41 |
Ссылочный путь: | assembly_spacing_requirement groupable_item = assembly_spacing_requirement groupable_item <- applied_group_assignment.items[i] applied_group_assignment <= group_assignment {group_assignment.role -> object_role object_role.name = 'reference design object category'} group_assignment.assigned_group -> group |
5.1.2.5. Атрибут reference_design_object_category
Элемент ИММ: | characterized_object.name |
Источник: | ИСО 10303-41 |
Ссылочный путь: | assembly_spacing_requirement <= predefined_requirement_view_definition <= product_definition characterized_product_definition = product_definition characterized_product_definition characterized_definition = characterized_product_definition characterized_definition <- property_definition.definition property_definition <- property_definition_relationship.relating_property_definition {property_definition_relationship.name = 'reference design object category'} property_definition_relationship.related_property_definition -> property_definition property_definition.definition -> characterized_definition characterized_definition = characterized_object characterized_object characterized_object.name {(characterized_object.name = 'assembly component category') (characterized_object.name = 'assembly module component category') (characterized_object.name = 'assembly module component terminal category') (characterized_object.name = 'assembly module macro component category') (characterized_object.name = 'assembly module macro component join terminal category') (characterized_object.name = 'bare die component category') (characterized_object.name = 'bare die component terminal category') (characterized_object.name = 'buried via category') (characterized_object.name = 'cable component category') (characterized_object.name = 'component feature category') (characterized_object.name = 'component termination passage category') (characterized_object.name = 'conductive interconnect element with pre defined transitions category') (characterized_object.name = 'cutout category') (characterized_object.name = 'cutout edge segment category') (characterized_object.name = 'dielectric material passage category') (characterized_object.name = 'embedded physical component terminal category') (characterized_object.name = 'fiducial category') (characterized_object.name = 'fill area category') (characterized_object.name = 'inter stratum feature category') (characterized_object.name = 'interconnect component interface terminal category') (characterized_object.name = 'interconnect component join terminal category') (characterized_object.name = 'interconnect module component category') (characterized_object.name = 'interconnect module component stratum based terminal category') (characterized_object.name = 'interconnect module component terminal category') (characterized_object.name = 'interconnect module component surface feature category') (characterized_object.name = 'interconnect module edge category') (characterized_object.name = 'interconnect module edge segment category') (characterized_object.name = 'interconnect module macro component category') (characterized_object.name = 'interconnect module macro component join terminal category') (characterized_object.name = 'interface access material removal laminate component category') (characterized_object.name = 'interface access stratum feature template component category') (characterized_object.name = 'interface component category') (characterized_object.name = 'interfacial connection category') (characterized_object.name = 'internal probe access area category') (characterized_object.name = 'laminate component category') (characterized_object.name = 'minimally defined component terminal category') (characterized_object.name = 'packaged component category') (characterized_object.name = 'packaged component join terminal category') (characterized_object.name = 'packaged connector component category') (characterized_object.name = 'packaged connector component interface terminal category') (characterized_object.name = 'physical component category') (characterized_object.name = 'plated passage or unsupported passage category') (characterized_object.name = 'routed interconnect component category') (characterized_object.name = 'routed physical component category') (characterized_object.name = 'stratum feature category') (characterized_object.name = 'via category')} |
5.1.2.6. Связь объекта Assembly_spacing_requirement с объектом Length_tolerance_characteristic, представляющим атрибут required_characteristic
Элемент ИММ: | PATH |
Ссылочный путь: | assembly_spacing_requirement <= predefined_requirement_view_definition <= product_definition characterized_product_definition = product_definition characterized_product_definition characterized_definition = characterized_product_definition characterized_definition <- property_definition.definition {property_definition.name = 'required characteristic'} property_definition <- property_definition_representation.definition property_definition_representation property_definition_representation.used_representation -> representation |
5.1.3. Прикладной объект Component_group_assignment
Элемент ИММ: | (product_definition_relationship)(property_definition_relationship) |
Источник: | ИСО 10303-41 |
Ссылочный путь: | ({product_definition_relationship product_definition_relationship.name = 'group member'}) ({property_definition_relationship property_definition_relationship.name = 'group member'}) |
5.1.3.1. Связь объекта Component_group_assignment с объектом assembly_component_or_component_feature, представляющим атрибут assigned_component
Элемент ИММ: | PATH |
Ссылочный путь: | (product_definition_relationship product_definition_relationship.relating_product_definition -> product_definition => component_definition => assembly_component) (property_definition_relationship.relating_property_definition -> property_definition property_definition.definition -> characterized_definition characterized_definition = shape_definition shape_definition = shape_aspect shape_aspect) |
5.1.3.2. Связь объекта Component_group_assignment с объектом Assembly_component, представляющим атрибут assigned_component
Элемент ИММ: | PATH |
Ссылочный путь: | product_definition_relationship product_definition_relationship.relating_product_definition -> product_definition => component_definition => assembly_component |
5.1.3.3. Связь объекта Component_group_assignment с объектом Component_feature, представляющим атрибут assigned_component
Элемент ИММ: | PATH |
Ссылочный путь: | property_definition_relationship.relating_property_definition -> property_definition property_definition.definition -> characterized_definition characterized_definition = shape_definition shape_definition = shape_aspect shape_aspect |
5.1.3.4. Связь объекта Component_group_assignment с объектом Placement_group_requirement_definition, представляющим атрибут assigned_component
Элемент ИММ: | PATH |
Ссылочный путь: | (product_definition_relationship product_definition_relationship.related_product_definition -> product_definition => component_definition => group_product_definition) (property_definition_relationship.relating_property_definition -> property_definition property_definition.definition -> characterized_definition characterized_definition = characterized_product_definition characterized_product_definition = product_definition product_definition => component_definition => group_product_definition) |
5.1.4. Прикладной объект Component_placement_restriction_assignment
Элемент ИММ: | representation |
Источник: | ИСО 10303-43 |
Ссылочный путь: | representation {representation.name = 'component placement restriction assignment'} |
5.1.4.1. Атрибут components_permitted
Элемент ИММ: | descriptive_representation_item |
Источник: | ИСО 10303-45 |
Ссылочный путь: | representation representation.items[i] -> {representation_item representation_item.name = 'components permitted'} representation_item => descriptive_representation_item {descriptive_representation_item (descriptive_representation_item.description = 'true') (descriptive_representation_item.description = 'false')} |
5.1.4.2. Связь объекта Component_placement_restriction_assignment с объектом Length_tolerance_characteristic, представляющим атрибут mounting_clearance
Элемент ИММ: | PATH |
Ссылочный путь: | representation <- representation_relationship.rep_1 representation_relationship {representation_relationship.name = 'mounting clearance'} representation_relationship.rep_2 -> representation |
5.1.4.3. Связь объекта Component_placement_restriction_assignment с объектом Length_tolerance_characteristic, представляющим атрибут maximum_negative_component_height
Элемент ИММ: | PATH |
Ссылочный путь: | representation <- representation_relationship.rep_1 representation_relationship {representation_relationship.name = 'maximum negative component height'} representation_relationship.rep_2 -> representation |
5.1.4.4. Связь объекта Component_placement_restriction_assignment с объектом Length_tolerance_characteristic, представляющим атрибут maximum_positive_component_height
Элемент ИММ: | PATH |
Ссылочный путь: | representation <- representation_relationship.rep_1 representation_relationship {representation_relationship.name = 'maximum positive component height'} representation_relationship.rep_2 -> representation |
5.1.4.5. Связь объекта Component_placement_restriction_assignment с объектом Item_restricted_requirement, представляющим атрибут requirement
Элемент ИММ: | PATH |
Ссылочный путь: | representation <- property_definition_representation.used_representation property_definition_representation property_definition_representation.definition -> property_definition.definition -> characterized_definition characterized_definition = characterized_product_definition characterized_product_definition characterized_product_definition = product_definition product_definition => predefined_requirement_view_definition => item_restricted_requirement |
5.1.4.6. Связь объекта Component_placement_restriction_assignment с объектом Mounting_restriction_area, представляющим атрибут area
Элемент ИММ: | PATH |
Ссылочный путь: | representation <- representation_relationship.rep_1 {representation_relationship representation_relationship.name = 'component placement restriction assignment area'} representation_relationship.rep_2 -> representation <- property_definition_representation.used_representation property_definition_representation property_definition_representation.definition -> property_definition property_definition.definition -> characterized_definition characterized_definition = shape_definition shape_definition shape_definition = shape_aspect shape_aspect => mounting_restriction_area |
5.1.4.7. Связь объекта Component_placement_restriction_assignment с объектом Mounting_restriction_volume, представляющим атрибут volume
Элемент ИММ: | PATH |
Ссылочный путь: | representation <- representation_relationship.rep_1 {representation_relationship representation_relationship.name = 'component placement restriction assignment volume'} representation_relationship.rep_2 -> representation <- property_definition_representation.used_representation property_definition_representation property_definition_representation.definition -> property_definition property_definition.definition -> characterized_definition characterized_definition = shape_definition shape_definition shape_definition = shape_aspect shape_aspect => mounting_restriction_volume |
5.1.5. Прикладной объект Item_restricted_requirement
Элемент ИММ: | item_restricted_requirement |
Источник: | ИСО/ТС 10303-1634 |
Ссылочный путь: | item_restricted_requirement <= [group] [predefined_requirement_view_definition <= product_definition] |
5.1.5.1. Связь объекта Item_restricted_requirement с объектом restriction_basis_item, представляющим атрибут basis
Элемент ИММ: | PATH |
Ссылочный путь: | item_restricted_requirement <= group <- group_assignment.assigned_group group_assignment => applied_group_assignment applied_group_assignment.items[i] -> groupable_item |
5.1.5.2. Связь объекта Item_restricted_requirement с объектом Predefined_requirement_view_definition, представляющим атрибут basis
Элемент ИММ: | PATH |
Ссылочный путь: | item_restricted_requirement <= group <- group_assignment.assigned_group group_assignment => applied_group_assignment applied_group_assignment.items[i] -> groupable_item groupable_item = predefined_requirement_view_definition predefined_requirement_view_definition |
5.1.5.3. Связь объекта Item_restricted_requirement с объектом Part_feature, представляющим атрибут basis
Элемент ИММ: | PATH |
Ссылочный путь: | item_restricted_requirement <= group <- group_assignment.assigned_group group_assignment => applied_group_assignment applied_group_assignment.items[i] -> groupable_item groupable_item = shape_aspect shape_aspect |
5.1.6. Прикладной объект Mounting_restriction_area
Элемент ИММ: | mounting_restriction_area |
Источник: | ИСО/ТС 10303-1634 |
Ссылочный путь: | mounting_restriction_area <= shape_aspect |
5.1.6.1. Связь объекта Mounting_restriction_area с объектом Interconnect_module_component_surface_feature, представляющим атрибут mounting_surface
Элемент ИММ: | PATH |
Ссылочный путь: | mounting_restriction_area <= shape_aspect <- shape_aspect_relationship.relating_shape_aspect {shape_aspect_relationship shape_aspect_relationship.name = 'mounting surface'} shape_aspect_relationship shape_aspect_relationship.related_shape_aspect -> {shape_aspect.description = 'interconnect module component surface feature'} shape_aspect => component_feature => physical_component_feature => interconnect_module_component_surface_feature |
5.1.6.2. Связь объекта Mounting_restriction_area с объектом Assembly_module_design_view, представляющим атрибут scope
Элемент ИММ: | PATH |
Ссылочный путь: | mounting_restriction_area <= shape_aspect shape_aspect.of_shape -> product_definition_shape => physical_unit => assembly_module_design_view |
5.1.7. Прикладной объект Mounting_restriction_volume
Элемент ИММ: | mounting_restriction_volume |
Источник: | ИСО/ТС 10303-1634 |
Ссылочный путь: | mounting_restriction_volume <= shape_aspect |
5.1.7.1. Связь объекта Mounting_restriction_volume с объектом Interconnect_module_component_surface_feature, представляющим атрибут mounting_surface
Элемент ИММ: | PATH |
Ссылочный путь: | mounting_restriction_volume <= shape_aspect <- shape_aspect_relationship.relating_shape_aspect {shape_aspect_relationship shape_aspect_relationship.name = 'mounting surface'} shape_aspect_relationship shape_aspect_relationship.related_shape_aspect -> {shape_aspect.description = 'interconnect module component surface feature'} shape_aspect => component_feature => physical_component_feature => interconnect_module_component_surface_feature |
5.1.7.2. Связь объекта Mounting_restriction_volume с объектом Assembly_module_design_view, представляющим атрибут scope
Элемент ИММ: | PATH |
Ссылочный путь: | mounting_restriction_volume <= shape_aspect shape_aspect.of_shape -> product_definition_shape => physical_unit => assembly_module_design_view |
5.1.8. Прикладной объект Placement_group_requirement_definition
Элемент ИММ: | group_product_definition |
Источник: | ИСО/ТС 10303-1634 |
Ссылочный путь: | group_product_definition <= component_definition <= product_definition {product_definition product_definition.description = 'placement group'} |
5.1.8.1. Атрибут design_specific_usage
Элемент ИММ: | product_definition.id |
Источник: | ИСО 10303-41 |
Ссылочный путь: | group_product_definition <= component_definition <= product_definition product_definition.id |
5.1.9. Прикладной объект Placement_group_area_assignment
Элемент ИММ: | shape_aspect_relationship |
Источник: | ИСО 10303-41 |
Ссылочный путь: | {shape_aspect_relationship shape_aspect_relationship.name = 'area impacted group'} |
5.1.9.1. Связь объекта Placement_group_area_assignment с объектом Mounting_restriction_area, представляющим атрибут area
Элемент ИММ: | PATH |
Ссылочный путь: | shape_aspect_relationship shape_aspect_relationship.related_shape_aspect -> shape_aspect => mounting_restriction_area |
5.1.9.2. Связь объекта Placement_group_area_assignment с объектом Placement_group_requirement_definition, представляющим атрибут placed_group
Элемент ИММ: | PATH |
Ссылочный путь: | shape_aspect_relationship shape_aspect_relationship.relating_shape_aspect -> shape_aspect shape_aspect.of_shape -> product_definition_shape <= property_definition property_definition.definition -> characterized_definition characterized_definition = characterized_product_definition characterized_product_definition characterized_product_definition = product_definition {product_definition <- product_definition_context_association.definition product_definition_context_association {product_definition_context_association.role -> product_definition_context_role product_definition_context_role.name = 'part definition type'} product_definition_context_association.frame_of_reference -> product_definition_context <= application_context_element application_context_element.name = 'template definition'} product_definition => component_definition => group_product_definition |
5.1.10. Прикладной объект Placement_group_volume_assignment
Элемент ИММ: | shape_aspect_relationship |
Источник: | ИСО 10303-41 |
Ссылочный путь: | {shape_aspect_relationship shape_aspect_relationship.name = 'volume impacted group'} |
5.1.10.1. Связь объекта Placement_group_volume_assignment с объектом Mounting_restriction_volume, представляющим атрибут volume
Элемент ИММ: | PATH |
Ссылочный путь: | shape_aspect_relationship shape_aspect_relationship.related_shape_aspect -> shape_aspect => mounting_restriction_volume |
5.1.10.2. Связь объекта Placement_group_volume_assignment с объектом Placement_group_requirement_definition, представляющим атрибут placed_group
Элемент ИММ: | PATH |
Ссылочный путь: | shape_aspect_relationship shape_aspect_relationship.relating_shape_aspect -> shape_aspect shape_aspect.of_shape -> product_definition_shape <= property_definition property_definition.definition -> characterized_definition characterized_definition = characterized_product_definition characterized_product_definition characterized_product_definition = product_definition {product_definition <- product_definition_context_association.definition product_definition_context_association {product_definition_context_association.role -> product_definition_context_role product_definition_context_role.name = 'part definition type'} product_definition_context_association.frame_of_reference -> product_definition_context <= application_context_element application_context_element.name = 'template definition'} product_definition => component_definition => group_product_definition |
5.1.11. Прикладной объект Attribute_classification
Определение прикладного объекта Requirement_assignment дано в прикладном модуле "requirement_assignment". В настоящей секции с целью включения утверждений, определения которых даны в настоящем прикладном модуле, дается расширение отображения прикладного объекта Requirement_assignment.
5.1.11.1. Связь объекта Requirement_assignment с объектом Placement_group_requirement_definition, представляющим атрибут assigned_to
Ссылочный путь: | requirement_assignment <- requirement_assigned_object.assigned_group requirement_assigned_object requirement_assigned_object.items -> requirement_assigned_item requirement_assigned_item *> acpr_requirement_assigned_item acpr_requirement_assigned_item = group_product_definition |
5.1.11.2. Связь объекта Requirement_assignment с объектом restriction_basis_item, представляющим атрибут assigned_to
Ссылочный путь: | requirement_assignment <- requirement_assigned_object.assigned_group requirement_assigned_object requirement_assigned_object.items -> requirement_assigned_item requirement_assigned_item *> acpr_requirement_assigned_item |
5.1.11.3. Связь объекта Requirement_assignment с объектом Part_feature, представляющим атрибут assigned_to
Ссылочный путь: | requirement_assignment <- requirement_assigned_object.assigned_group requirement_assigned_object requirement_assigned_object.items -> requirement_assigned_item requirement_assigned_item *> acpr_requirement_assigned_item acpr_requirement_assigned_item = shape_aspect shape_aspect |
5.2. Сокращенный листинг ИММ на языке EXPRESS
В данном подразделе определена EXPRESS-схема, полученная из таблицы отображений. В ней использованы элементы общих ресурсов или других прикладных модулей и определены конструкции на языке EXPRESS, относящиеся к настоящему стандарту.
В данном подразделе определена интерпретированная модель прикладного модуля "Требования к размещению компонентов электронного узла", а также определены модификации, которые применяются к конструкциям, импортированным из общих ресурсов.
При использовании в данной схеме конструкций, определенных в общих ресурсах или в прикладных модулях, необходимо применять следующие ограничения:
- использование объекта супертипа не дает права применять любой из его подтипов, пока этот подтип не будет также импортирован в схему ИММ;
- использование выбираемого типа SELECT не дает права применять любой из перечисленных в нем типов, пока этот тип не будет также импортирован в схему ИММ.
EXPRESS-спецификация:
*)
SCHEMA Assembly_component_placement_requirements_mim;
USE FROM Assembly_module_with_interconnect_component_mim; -- ISO/TS 10303-1643
(*
Примечания.
1. Схему, ссылка на которую дана выше, можно найти в следующем стандарте и документе комплекса ИСО 10303:
Assembly_module_with_interconnect_component_mim - ИСО/ТС 10303-1643.
2. Графическое представление данной схемы приведено на
рисунках D.1 и
D.2 Приложения D.
5.2.1. Определение типов данных ИММ
В данном пункте определены типы данных объектов ИММ для настоящего прикладного модуля.
5.2.1.1. Тип данных acpr_groupable_item
Тип данных acpr_groupable_item является расширением типа данных groupable_item. В настоящем типе данных к списку альтернативных типов данных добавлены типы данных assembly_spacing_requirement, predefined_requirement_ view_definition и shape_aspect.
Примечание. В прикладных модулях, использующих конструкции настоящего прикладного модуля, список объектных типов данных может быть расширен.
EXPRESS-спецификация:
*)
TYPE acpr_groupable_item = EXTENSIBLE GENERIC_ENTITY SELECT BASED_ON
groupable_item WITH
(assembly_spacing_requirement,
predefined_requirement_view_definition,
shape_aspect);
END_TYPE;
(*
5.2.1.2. Тип данных acpr_requirement_assigned_item
Тип данных acpr_requirement_assigned_item является расширением типа данных requirement_assigned_item. В настоящем типе данных к списку альтернативных типов данных добавлены типы данных group_product_definition, predefined_requirement_view_definition и shape_aspect.
Примечание. В прикладных модулях, использующих конструкции настоящего прикладного модуля, список объектных типов данных может быть расширен.
EXPRESS-спецификация:
*)
TYPE acpr_requirement_assigned_item = EXTENSIBLE GENERIC_ENTITY SELECT
BASED_ON requirement_assigned_item WITH
(group_product_definition,
predefined_requirement_view_definition,
shape_aspect);
END_TYPE;
(*
5.2.2. Определение объектов ИММ
В данном пункте определены объекты ИММ для настоящего прикладного модуля.
5.2.2.1. Объект assembly_group_spacing_requirement
Объект assembly_group_spacing_requirement - это такой подтип объекта predefined_requirement_view_definition, который реализует концепцию прикладного объекта ПЭМ Assembly_group_spacing_requirement.
EXPRESS-спецификация:
*)
ENTITY assembly_group_spacing_requirement
SUBTYPE OF (predefined_requirement_view_definition);
END_ENTITY;
(*
5.2.2.2. Объект assembly_spacing_requirement
Объект assembly_spacing_requirement - это такой подтип объекта predefined_requirement_view_definition, который реализует концепцию прикладного объекта ПЭМ Assembly_spacing_requirement.
EXPRESS-спецификация:
*)
ENTITY assembly_spacing_requirement
SUBTYPE OF (predefined_requirement_view_definition);
END_ENTITY;
(*
5.2.2.3. Объект group_product_definition
Объект group_product_definition - это такой подтип объекта component_definition, который реализует концепцию прикладного объекта ПЭМ Placement_group_requirement_definition.
EXPRESS-спецификация:
*)
ENTITY group_product_definition
SUBTYPE OF (component_definition);
END_ENTITY;
(*
5.2.2.4. Объект item_restricted_requirement
Объект item_restricted_requirement - это такой подтип объекта group и объекта predefined_requirement_view_definition, который реализует концепцию прикладного объекта ПЭМ Item_restricted_requirement.
EXPRESS-спецификация:
*)
ENTITY item_restricted_requirement
SUBTYPE OF (group, predefined_requirement_view_definition);
END_ENTITY;
(*
5.2.2.5. Объект mounting_restriction_area
Объект mounting_restriction_area - это такой подтип объекта shape_aspect, который реализует концепцию прикладного объекта ПЭМ Mounting_restriction_area.
EXPRESS-спецификация:
*)
ENTITY mounting_restriction_area
SUBTYPE OF (shape_aspect);
END_ENTITY;
(*
5.2.2.6. Объект mounting_restriction_volume
Объект mounting_restriction_volume - это такой подтип объекта shape_aspect, который реализует концепцию прикладного объекта ПЭМ Mounting_restriction_volume.
EXPRESS-спецификация:
*)
ENTITY mounting_restriction_volume
SUBTYPE OF (shape_aspect);
END_ENTITY;
(*
5.2.3. Ограничение ИММ, накладываемое на отношения подтип-супертип
Настоящий подраздел описывает определенное в ИММ ограничение, накладываемое на отношения подтип-супертип. Упомянутое ограничение накладывается на возможные экземпляры объектов, связанных отношением подтип-супертип. Далее приведено ограничение ИММ, накладываемое на отношения подтип-супертип, и его определение.
5.2.3.1. Ограничение acpr_predefined_requirement_view_definition_subtypes
Ограничение накладывается на допустимые экземпляры подтипов объекта predefined_requirement_view_definition.
EXPRESS-спецификация:
*)
SUBTYPE CONSTRAINT acpr_predefined_requirement_view_definition_subtypes
FOR predefined_requirement_view_definition;
ONEOF (assembly_spacing_requirement,
assembly_group_spacing_requirement,
item_restricted_requirement);
END_SUBTYPE_CONSTRAINT;
(*
*)
END_SCHEMA; -- Assembly_component_placement_requirements_mim
(*
(обязательное)
СОКРАЩЕННЫЕ НАИМЕНОВАНИЯ ОБЪЕКТОВ ИММ
Сокращенные наименования объектов, установленных в настоящем стандарте, приведены в таблице A.1.
Таблица A.1
Сокращенные наименования объектов
Полное наименование | Сокращенное наименование |
assembly_group_spacing_requirement | AGSR |
assembly_spacing_requirement | ASR |
group_product_definition | GRPRDF |
item_restricted_requirement | IRR |
mounting_restriction_area | MNRSAR |
mounting_restriction_volume | MNRSVL |
Наименования объектов определены в
5.2 настоящего стандарта и в других стандартах и документах, перечисленных в
разделе 2.
Требования к использованию сокращенных наименований содержатся в стандартах тематической группы "Методы реализации" комплекса ИСО 10303.
Примечание. Наименования объектов на языке EXPRESS доступны в Интернете по адресу: http://www.tc184-sc4.org/Short_Names/.
(обязательное)
РЕГИСТРАЦИЯ ИНФОРМАЦИОННОГО ОБЪЕКТА
B.1. Обозначение документа
Для однозначного обозначения информационного объекта в открытой системе настоящему стандарту присвоен следующий идентификатор объекта:
{iso standard 10303 part(1634) version(3)}
Смысл данного обозначения установлен в ИСО/МЭК 8824-1 и описан в ИСО 10303-1.
B.2. Обозначение схем
B.2.1. Обозначение схемы Assembly_component_placement_requirements_arm
Для однозначного обозначения в открытой информационной системе схеме Assembly_component_placement_requirements_arm, установленной в настоящем стандарте, присвоен следующий идентификатор объекта:
{iso standard 10303 part(1634) version(3) schema(1)
assembly-component-placement-requirements-arm(1)}
Смысл данного обозначения установлен в ИСО/МЭК 8824-1 и описан в ИСО 10303-1.
B.2.2. Обозначение схемы Assembly_component_placement_requirements_mim
Для однозначного обозначения в открытой информационной системе схеме Assembly_component_placement_requirements_mim, установленной в настоящем стандарте, присвоен следующий идентификатор объекта:
{iso standard 10303 part(1634) version(3) schema(1)
assembly-component-placement-requirements-mim(2)}
Смысл данного обозначения установлен в ИСО/МЭК 8824-1 и описан в ИСО 10303-1.
(справочное)
Диаграммы на рисунках C.1 -
C.3 получены из сокращенного листинга ПЭМ на языке EXPRESS, приведенного в
разделе 4. В диаграммах использована графическая нотация EXPRESS-G языка EXPRESS.
Рисунок C.1. Представление ПЭМ на уровне схем
в формате EXPRESS-G
Рисунок C.2. Представление ПЭМ на уровне объектов
в формате EXPRESS-G. Диаграмма 1 из 2
Рисунок C.3. Представление ПЭМ на уровне
объектов в формате EXPRESS-G. Диаграмма 2 из 2
В настоящем Приложении приведены два различных представления ПЭМ для рассматриваемого прикладного модуля:
- представление на уровне схем отображает импорт конструкций, определенных в схемах ПЭМ других прикладных модулей, в схему ПЭМ рассматриваемого прикладного модуля с помощью операторов USE FROM;
- представление на уровне объектов отображает конструкции на языке EXPRESS, определенные в схеме ПЭМ данного прикладного модуля, и ссылки на импортированные конструкции, которые конкретизированы или на которые имеются ссылки в конструкциях схемы ПЭМ рассматриваемого прикладного модуля.
Примечание. Оба эти представления являются неполными. Представление на уровне схем не отображает в схемы ПЭМ модули, которые импортированы косвенным образом. Представление на уровне объектов не отображает импортированные конструкции, которые не конкретизированы или на которые отсутствуют ссылки в конструкциях схемы ПЭМ рассматриваемого прикладного модуля.
Описание EXPRESS-G установлено в ИСО 10303-11, приложение D.
(справочное)
Диаграммы на рисунках D.1 и
D.2 получены из сокращенного листинга ИММ на языке EXPRESS, приведенного в
5.2. В диаграммах использована графическая нотация EXPRESS-G языка EXPRESS.
Рисунок D.1. Представление ИММ на уровне
схем в формате EXPRESS-G
Рисунок D.2. Представление ИММ на уровне
объектов в формате EXPRESS-G
В настоящем Приложении приведены два различных представления ИММ для рассматривания прикладного модуля:
- представление на уровне схем отображают импорт конструкций, определенных в схемах ИММ других прикладных модулей или в схемах общих ресурсов, в схему ИММ рассматриваемого прикладного модуля с помощью операторов USE FROM;
- представление на уровне объектов отображают конструкции на языке EXPRESS, определенные в схеме ИММ рассматриваемого прикладного модуля, и ссылки на импортированные конструкции, которые конкретизированы или на которые имеются ссылки в конструкциях схемы ИММ рассматриваемого прикладного модуля.
Примечание. Оба эти представления являются неполными. Представление на уровне схемы не отображает в схемы ИММ модули, которые импортированы или на которые отсутствуют ссылки в конструкциях схемы ИММ рассматриваемого прикладного модуля.
Описание EXPRESS-G установлено в ИСО 10303-11, приложение D.
(справочное)
МАШИННО-ИНТЕРПРЕТИРУЕМЫЕ ЛИСТИНГИ
В данном Приложении приведены ссылки на сайты, на которых представлены листинги наименований объектов на языке EXPRESS и соответствующих сокращенных наименований, установленных или на которые даются ссылки в настоящем стандарте. На этих же сайтах представлены листинги всех EXPRESS-схем, установленных в настоящем стандарте, без комментариев и другого поясняющего текста. Эти листинги доступны в машинно-интерпретируемой форме (см.
таблицу E.1) и могут быть получены по следующим адресам URL:
- сокращенные наименования: http://www.tc184-sc4.org/Short_Names/;
- EXPRESS: http://www.tc184-sc4.org/EXPRESS/.
Таблица E.1
Листинги ПЭМ и ИММ на языке EXPRESS
Описание | Идентификатор |
Сокращенный листинг ПЭМ на языке EXPRESS | ISO TC184/SC4/WG12 N6941 |
Сокращенный листинг ИММ на языке EXPRESS | ISO TC184/SC4/WG12 N6942 |
Если доступ к этим сайтам невозможен, необходимо обратиться в центральный секретариат ИСО или непосредственно в секретариат ИСО ТК184/ПК4 по адресу электронной почты: sc4sec@tc184-sc4.org.
Примечание. Информация, представленная в машинно-интерпретированном виде по указанным выше адресам URL, является справочной. Обязательным является текст настоящего стандарта.
(справочное)
ИСТОРИЯ ИЗМЕНЕНИЙ
F.1. Общие положения
В настоящем Приложении представлены технические изменения стандарта ИСО/ТС 10303-1634.
F.2. Изменения, внесенные в издание 2
F.2.1. Сводные данные об изменениях
Во второе издание настоящего стандарта включены нижеперечисленные изменения к первому изданию.
F.2.2. Изменения в ПЭМ
Были добавлены следующие декларации модели ПЭМ на языке EXPRESS и спецификации импорта:
- ENTITY Assembly_group_spacing_requirement;
- ENTITY Assembly_spacing_requirement;
- ENTITY Item_restricted_requirement.
Были изменены следующие декларации модели ПЭМ на языке EXPRESS и спецификации импорта:
- ENTITY Component_placement_restriction_assignment;
- ENTITY Mounting_restriction_area;
- ENTITY Mounting_restriction_volume;
- SUBTYPE_CONSTRAINT acpr_predefined_requirement_view_definition_subtypes.
Были удалены следующие декларации модели ПЭМ на языке EXPRESS и спецификации импорта:
- Assembly_group_spacing_requirement_occurrence;
- ENTITY Assembly_spacing_requirement_occurrence;
- ENTITY Item_restricted_requirement_occurrence.
Также для отражения изменений в ПЭМ и для обеспечения совместимости со сделанными изменениями были внесены изменения в спецификацию отображения, EXPRESS-схему ИММ и EXPRESS-G диаграммы.
F.3. Изменения, внесенные в издание 3
F.3.1. Сводные данные об изменениях
В третье издание настоящей части ИСО 10303 включены нижеперечисленные изменения второго издания.
F.3.2. Изменения в ПЭМ
Были добавлены следующие декларации модели ПЭМ на языке EXPRESS и спецификации импорта:
- REFERENCE_FROM Support_resource_arm(bag_to_set).
Были удалены следующие декларации модели ПЭМ на языке EXPRESS и спецификации импорта:
- REFERENCE_FROM Characterizable_object_arm(bag_to_set).
Также для отражения изменений в ПЭМ и для обеспечения совместимости со сделанными изменениями были внесены изменения в спецификацию отображения, в EXPRESS-схему ИММ и в EXPRESS-G диаграммы.
(справочное)
СВЕДЕНИЯ О СООТВЕТСТВИИ ССЫЛОЧНЫХ МЕЖДУНАРОДНЫХ СТАНДАРТОВ
И ДОКУМЕНТОВ НАЦИОНАЛЬНЫМ СТАНДАРТАМ РОССИЙСКОЙ ФЕДЕРАЦИИ
Таблица ДА.1
Обозначение ссылочного международного стандарта, документа | Степень соответствия | Обозначение и наименование соответствующего национального стандарта |
ИСО 10303-1 | IDT | ГОСТ Р ИСО 10303-1-99 "Системы автоматизации производства и их интеграция. Представление данных об изделии и обмен этими данными. Часть 1. Общие представления и основополагающие принципы" |
ИСО 10303-11 | IDT | ГОСТ Р ИСО 10303-11-2009 "Системы автоматизации производства и их интеграция. Представление данных об изделии и обмен этими данными. Часть 11. Методы описания Справочное руководство по языку EXPRESS" |
ИСО/ТС 10303-1643 | - | |
ИСО/ТС 10303-1740 | - | |
ИСО/ТС 10303-1800 | - | |
<*> Соответствующий национальный стандарт отсутствует. До его утверждения рекомендуется использовать перевод на русский язык данного международного стандарта (документа). Перевод данного международного стандарта (документа) находится в Федеральном национальном фонде технических регламентов и стандартов. Примечание. В настоящей таблице использовано следующее условное обозначение степени соответствия стандартов: IDT - идентичные стандарты. |
[1] | ISO/IEC 8824-1, Information Technology - Abstract Syntax Notation One (ASN.1) - Part 1: Specification of basic notation. |
[2] | Guidelines for the content of application modules, ISO TC 184/SC 4 N1685, 2004-02-27. |