Главная // Актуальные документы // ГОСТ Р (Государственный стандарт)СПРАВКА
Источник публикации
М.: Стандартинформ, 2015
Примечание к документу
Документ
введен в действие с 1 августа 2015 года.
Название документа
"ГОСТ Р ИСО/ТС 10303-1264-2014. Национальный стандарт Российской Федерации. Системы автоматизации производства и их интеграция. Представление данных об изделии и обмен этими данными. Часть 1264. Прикладной модуль. Риск"
(утв. и введен в действие Приказом Росстандарта от 05.09.2014 N 999-ст)
"ГОСТ Р ИСО/ТС 10303-1264-2014. Национальный стандарт Российской Федерации. Системы автоматизации производства и их интеграция. Представление данных об изделии и обмен этими данными. Часть 1264. Прикладной модуль. Риск"
(утв. и введен в действие Приказом Росстандарта от 05.09.2014 N 999-ст)
Утвержден и введен в действие
по техническому регулированию
и метрологии
от 5 сентября 2014 г. N 999-ст
НАЦИОНАЛЬНЫЙ СТАНДАРТ РОССИЙСКОЙ ФЕДЕРАЦИИ
СИСТЕМЫ АВТОМАТИЗАЦИИ ПРОИЗВОДСТВА И ИХ ИНТЕГРАЦИЯ
ПРЕДСТАВЛЕНИЕ ДАННЫХ ОБ ИЗДЕЛИИ И ОБМЕН ЭТИМИ ДАННЫМИ
ЧАСТЬ 1264
ПРИКЛАДНОЙ МОДУЛЬ. РИСК
Industrial automation systems and integration. Product data
representation and exchange. Part 1264. Application module.
Risk
ISO/TS 10303-1264:2010-03
Industrial automation systems and integration - Product data
representation and exchange - Part 1264: Application module:
Risk
(IDT)
ГОСТ Р ИСО/ТС 10303-1264-2014
Дата введения
1 августа 2015 года
1 ПОДГОТОВЛЕН Федеральным государственным автономным научным учреждением "Центральный научно-исследовательский и опытно-конструкторский институт робототехники и технической кибернетики" (ЦНИИ РТК) на основе собственного аутентичного перевода на русский язык международного документа, указанного в
пункте 4
2 ВНЕСЕН Техническим комитетом по стандартизации ТК 459 "Информационная поддержка жизненного цикла изделий"
3 УТВЕРЖДЕН И ВВЕДЕН В ДЕЙСТВИЕ
Приказом Федерального агентства по техническому регулированию и метрологии от 5 сентября 2014 г. N 999-ст
4 Настоящий стандарт идентичен международному документу ИСО/ТС 10303-1264:2010-03 "Системы автоматизации производства и их интеграция. Представление данных об изделии и обмен этими данными. Часть 1264. Прикладной модуль. Риск" (ISO/TS 10303-1264:2010-03 "Industrial automation systems and integration - Product data representation and exchange - Part 1264: Application module: Risk").
При применении настоящего стандарта рекомендуется использовать вместо ссылочных международных стандартов и документов соответствующие им национальные стандарты Российской Федерации, сведения о которых приведены в дополнительном
приложении ДА
5 ВВЕДЕН ВПЕРВЫЕ
Правила применения настоящего стандарта установлены в ГОСТ Р 1.0-2012
(раздел 8). Информация об изменениях к настоящему стандарту публикуется в ежегодном (по состоянию на 1 января текущего года) информационном указателе "Национальные стандарты", а официальный текст изменений и поправок - в ежемесячном информационном указателе "Национальные стандарты". В случае пересмотра (замены) или отмены настоящего стандарта соответствующее уведомление будет опубликовано в ближайшем выпуске ежемесячного информационного указателя "Национальные стандарты". Соответствующая информация, уведомление и тексты размещаются также в информационной системе общего пользования - на официальном сайте Федерального агентства по техническому регулированию и метрологии в сети Интернет (www.gost.ru)
Стандарты комплекса ИСО 10303 распространяются на компьютерное представление информации об изделиях и обмен данными об изделиях. Их целью является обеспечение нейтрального механизма, способного описывать изделия на всем протяжении их жизненного цикла. Этот механизм применим не только для обмена файлами в нейтральном формате, но является также основой для реализации и совместного доступа к базам данных об изделиях и организации архивирования.
Стандарты комплекса ИСО 10303 представляют собой набор отдельно издаваемых стандартов (частей). Стандарты данного комплекса относятся к одной из следующих тематических групп: "Методы описания", "Методы реализации", "Методология и основы аттестационного тестирования", "Интегрированные обобщенные ресурсы", "Интегрированные прикладные ресурсы", "Прикладные протоколы", "Комплекты абстрактных тестов", "Прикладные интерпретированные конструкции" и "Прикладные модули". Полный перечень стандартов комплекса ИСО 10303 представлен на сайте http://www.tc184-sc4.org/titles/STEP_Titles.htm. Настоящий стандарт входит в тематическую группу "Прикладные модули". Он подготовлен подкомитетом SC4 "Производственные данные" Технического комитета 184 ИСО "Системы автоматизации производства и их интеграция".
Настоящий стандарт определяет прикладной модуль для представления риска, включая идентификацию риска и связанных с ним компонентов, таких как вероятность риска, его последствия и воздействия, а также методы снижения и обработки риска, которые могут быть использованы для ослабления его влияния.
В
разделе 1 определены область применения прикладного модуля, его функциональность и относящиеся к нему данные.
В
разделе 3 приведены термины, определенные в других стандартах комплекса ИСО 10303 и примененные в настоящем стандарте.
В
разделе 4 установлены информационные требования к прикладной предметной области с использованием принятой в ней терминологии.
Графическое представление информационных требований, называемых прикладной эталонной моделью (ПЭМ), приведено в
приложении C. Структуры ресурсов интерпретированы, чтобы соответствовать информационным требованиям. Результатом данной интерпретации является интерпретированная модель модуля (ИММ). Данная интерпретация, представленная в
5.1, устанавливает соответствие между информационными требованиями и ИММ. Сокращенный листинг ИММ, представленный в
5.2, определяет интерфейс к ресурсам. Графическое представление сокращенного листинга ИММ приведено в
приложении D.
Имя типа данных в языке EXPRESS может использоваться для ссылки на сам тип данных либо на экземпляр данных этого типа. Различие в использовании обычно понятно из контекста. Если существует вероятность неоднозначного толкования, то в текст включают фразу "объектный тип данных" либо "экземпляр(ы) объектного типа данных".
Двойные кавычки ("...") обозначают цитируемый текст, одинарные кавычки ('...') - значения конкретных текстовых строк.
Настоящий стандарт определяет прикладной модуль "Риск".
Требования настоящего стандарта распространяются на:
- идентификацию риска;
- взаимосвязь между рисками;
- вероятность или возможность риска;
- последствие риска;
- воздействие от последствия;
- источник идентификации риска;
- определение параметров риска;
- классификацию риска;
- идентификацию, утверждение и обоснование плана снижения риска или непредвиденных обстоятельств;
- идентификацию и утверждение обработки риска или стратегии подхода к ней;
- остаточный риск;
- идентификацию восприятия риска и взаимосвязи между воспринятыми рисками.
Требования настоящего стандарта не распространяются на:
- процесс идентификации источника риска;
- процесс, используемый для численной оценки вероятности и определения последствий риска;
- процесс, используемый для определения классификации риска;
- оценку риска или процесс сравнения оцененного риска с заданными критериями для определения значимости риска, которая может быть использована при принятии или реализации решения;
- передачу данных о риске или обмен информацией о риске между лицом, принимающим решение, и другими заинтересованными лицами;
- контроль риска или действия, реализующие решения по управлению рисками;
- разработку системы управления рисками;
- финансирование работ, связанных с рисками, или обеспечение необходимого финансирования для покрытия расходов, связанных с реализацией обработки рисков, и сопутствующих затрат.
В настоящем стандарте использованы ссылки на следующие международные стандарты и документы (для датированных ссылок следует использовать только указанное издание, для недатированных ссылок - последнее издание указанного документа, включая все поправки к нему):
ИСО/МЭК 8824-1 Информационная технология. Абстрактная синтаксическая нотация версии 1 (АСН.1). Часть 1. Спецификация основной нотации (ISO/IEC 8824-1, Information technology - Abstract Syntax Notation One (ASN.1) - Part 1: Specification of basic notation)
ИСО 10303-1 Системы автоматизации производства и их интеграция. Представление данных об изделии и обмен этими данными. Часть 1. Общие представления и основополагающие принципы (ISO 10303-1, Industrial automation systems and integration - Product data representation and exchange - Part 1: Overview and fundamental principles)
ИСО 10303-11 Системы автоматизации производства и их интеграция. Представление данных об изделии и обмен этими данными. Часть 11. Методы описания. Справочное руководство по языку EXPRESS (ISO 10303-11, Industrial automation systems and integration - Product data representation and exchange - Part 11: Description methods: The EXPRESS language reference manual)
ИСО 10303-21 Системы автоматизации производства и их интеграция. Представление данных об изделии и обмен этими данными. Часть 21. Методы реализации. Кодирование открытым текстом структуры обмена (ISO 10303-21, Industrial automation systems and integration - Product data representation and exchange - Part 21: Implementation methods: Clear text encoding of the exchange structure)
ИСО 10303-41 Системы автоматизации производства и их интеграция. Представление данных об изделии и обмен этими данными. Часть 41. Интегрированные обобщенные ресурсы. Основы описания и поддержки изделий (ISO 10303-41, Industrial automation systems and integration - Product data representation and exchange - Part 41: Integrated generic resource: Fundamentals of product description and support)
ИСО 10303-43 Системы автоматизации производства и их интеграция. Представление данных об изделии и обмен этими данными. Часть 43. Интегрированные обобщенные ресурсы. Структуры представлений (ISO 10303-43, Industrial automation systems and integration - Product data representation and exchange - Part 43: Integrated generic resource: Representation structures)
ИСО 10303-58 Системы автоматизации производства и их интеграция. Представление данных об изделии и обмен этими данными. Часть 58. Интегрированные обобщенные ресурсы. Риск (ISO 10303-58, Industrial automation systems and integration - Product data representation and exchange - Part 58: Integrated generic resource: Risk)
ИСО 10303-202 Системы автоматизации производства и их интеграция. Представление данных об изделии и обмен этими данными. Часть 202. Прикладной протокол. Ассоциативные чертежи (ISO 10303-202, Industrial automation systems and integration - Product data representation and exchange - Part 202: Application protocol: Associative draughting)
ИСО/ТС 10303-1001 Системы автоматизации производства и их интеграция. Представление данных об изделии и обмен этими данными. Часть 1001. Прикладной модуль. Присваивание внешнего вида (ISO/TS 10303-1001, Industrial automation systems and integration - Product data representation and exchange - Part 1001: Application module: Appearance assignment)
ИСО/ТС 10303-1017 Системы автоматизации производства и их интеграция. Представление данных об изделии и обмен этими данными. Часть 1017. Прикладной модуль. Идентификация изделия (ISO/TS 10303-1017, Industrial automation systems and integration - Product data representation and exchange - Part 1017: Application module: Product identification)
ИСО/ТС 10303-1024 Системы автоматизации производства и их интеграция. Представление данных об изделии и обмен этими данными. Часть 1024. Прикладной модуль. Связи изделий (ISO/TS 10303-1024, Industrial automation systems and integration - Product data representation and exchange - Part 1024: Application module: Product relationship)
ИСО/ТС 10303-1030 Системы автоматизации производства и их интеграция. Представление данных об изделии и обмен этими данными. Часть 1030. Прикладной модуль. Задание характеристики (ISO/TS 10303-1030, Industrial automation systems and integration - Product data representation and exchange - Part 1030: Application module: Property assignment)
ИСО/ТС 10303-1041 Системы автоматизации производства и их интеграция. Представление данных об изделии и обмен этими данными. Часть 1041. Прикладной модуль. Взаимосвязь между определениями представлений изделия (ISO/TS 10303-1041, Industrial automation systems and integration - Product data representation and exchange - Part 1041: Application module: Product view definition relationship)
ИСО/ТС 10303-1047 Системы автоматизации производства и их интеграция. Представление данных об изделии и обмен этими данными. Часть 1047. Прикладной модуль. Работа (ISO/TS 10303-1047, Industrial automation systems and integration - Product data representation and exchange - Part 1047: Application module: Activity)
ИСО/ТС 10303-1118 Системы автоматизации производства и их интеграция. Представление данных об изделии и обмен этими данными. Часть 1118. Прикладной модуль. Представление меры (ISO/TS 10303-1118, Industrial automation systems and integration - Product data representation and exchange - Part 1118: Application module: Measure representation)
ИСО/ТС 10303-1122 Системы автоматизации производства и их интеграция. Представление данных об изделии и обмен этими данными. Часть 1122. Прикладной модуль. Задание документа (ISO/TS 10303-1122, Industrial automation systems and integration - Product data representation and exchange - Part 1122: Application module: Document assignment)
ИСО/ТС 10303-1252 Системы автоматизации производства и их интеграция. Представление данных об изделии и обмен этими данными. Часть 1252. Прикладной модуль. Вероятность (ISO/TS 10303-1252, Industrial automation systems and integration - Product data representation and exchange - Part 1252: Application module: Probability)
ИСО/ТС 10303-1364 Системы автоматизации производства и их интеграция. Представление данных об изделии и обмен этими данными. Часть 1364. Прикладной модуль. Задание события (ISO/TS 10303-1364, Industrial automation systems and integration - Product data representation and exchange - Part 1364: Application module: Event assignment)
3.1 Термины, определенные в ИСО 10303-1
В настоящем стандарте применены следующие термины:
- приложение (application);
- прикладной объект (application object);
- прикладной протокол (application protocol);
- прикладная эталонная модель (application reference model);
- данные (data);
- информация (information);
- интегрированный ресурс (integrated resource);
- изделие (product);
- данные об изделии (product data).
3.2 Термин, определенный в ИСО 10303-202
В настоящем стандарте применен следующий термин:
- прикладная интерпретированная конструкция (application interpreted construct).
3.3 Термины, определенные в ИСО/ТС 10303-1001
В настоящем стандарте применены следующие термины:
- прикладной модуль (application module);
- интерпретированная модель модуля (module interpreted model).
3.4 Термин, определенный в ИСО/ТС 10303-1017
В настоящем стандарте применен следующий термин:
- общие ресурсы (common resources).
3.5 Термин, определенный в ИСО 10303-58
В настоящем стандарте применен следующий термин:
- риск (risk).
3.6 Сокращения
В настоящем стандарте применены следующие сокращения:
ПМ - прикладной модуль (application module; AM);
ПЭМ - прикладная эталонная модель (application reference model; ARM);
ИММ - интерпретированная модель модуля (module interpreted model; MIM);
URL - унифицированный указатель ресурса (uniform resource locator).
4. Информационные требования
В данном разделе определены информационные требования к прикладному модулю "Риск", представленные в форме ПЭМ.
Примечания
1 Графическое представление информационных требований приведено в
приложении C.
2 Спецификация отображения определена в
5.1. Она устанавливает, как удовлетворяются информационные требования при использовании общих ресурсов и конструкций, определенных в схеме ИММ или импортированных в схему ИММ данного прикладного модуля.
Ниже представлен фрагмент EXPRESS-спецификации, с которого начинается описание схемы Risk_arm.
EXPRESS-спецификация:
*)
SCHEMA Risk_arm;
(*
4.1. Необходимые ПЭМ прикладных модулей
Приведенные ниже операторы языка EXPRESS определяют элементы, импортированные из ПЭМ других прикладных модулей.
EXPRESS-спецификация:
*)
USE FROM Activity_arm; -- ISO/TS 10303-1047
USE FROM Document_assignment_arm; -- ISO/TS 10303-1122
USE FROM Event_assignment_arm; -- ISO/TS 10303-1364
USE FROM Measure_representation_arm; -- ISO/TS 10303-1118
USE FROM Probability_arm; -- ISO/TS 10303-1252
USE FROM Product_relationship_arm; -- ISO/TS 10303-1024
USE FROM Product_view_definition_relationship_arm; -- ISO/TS 10303-1041
USE FROM Property assignment arm; -- ISO/TS 10303-1030
(*
Примечания
1 Схемы, ссылки на которые приведены выше, определены в следующих документах комплекса ИСО 10303:
Activity_arm | - ИСО/ТС 10303-1047; |
Document_assignment_arm | - ИСО/ТС 10303-1122; |
Event_assignment_arm | - ИСО/ТС 10303-1364; |
Measure_representation_arm | - ИСО/ТС 10303-1118; |
Probability_arm | - ИСО/ТС 10303-1252; |
Product_relationship_arm | - ИСО/ТС 10303-1024; |
Product_view_definition_relationship_arm | - ИСО/ТС 10303-1041; |
Property_assignment_arm | - ИСО/ТС 10303-1030. |
2 Графическое представление схемы Risk_arm приведено в приложении C,
рисунки C.1 -
C.5.
4.2. Определение типов данных ПЭМ
В данном подразделе определены типы данных ПЭМ прикладного модуля "Риск".
4.2.1. Тип данных lessons_learned_select
Тип данных lessons_learned_select является расширением типа данных documented_element_select. В его список альтернативных типов данных добавлены типы данных Risk, Risk_impact_assignment, Risk_perception_source_assignment и Risk_treatment.
Примечание - Список объектных типов данных может быть расширен в прикладных модулях, использующих конструкции данного модуля.
Каждый член списка представляет элемент данных об изделии, для которого может быть задан документ, содержащий информацию об этом элементе данных.
EXPRESS-спецификация:
*)
TYPE lessons_learned_select = EXTENSIBLE SELECT
BASED_ON documented_element_select WITH
(Risk,
Risk_impact_assignment,
Risk_perception_source_assignment,
Risk_treatment);
END_TYPE;
(*
4.2.2. Тип данных risk_activity
Тип данных risk_activity допускает использование типов данных Risk_acceptance, Risk_analysis, Risk_assessment, Risk_communication, Risk_control, Risk_estimation, Risk_evaluation, Risk_identification и Risk_treatment.
EXPRESS-спецификация:
*)
TYPE risk_activity = SELECT
(Risk_acceptance,
Risk_analysis,
Risk_assessment,
Risk_communication,
Risk_control,
Risk_estimation,
Risk_evaluation,
Risk_identification,
Risk_treatment);
END_TYPE;
(*
4.2.3. Тип данных risk_activity_item
Тип данных risk_activity_item является расширением типа данных activity_item. В его список альтернативных типов данных добавлены типы данных Assigned_property, Event_assignment, Lessons_learned, RiskRisk_assessment, Risk_consequence, Risk_control, risk_criteria_select, Risk_estimation, Risk_evaluation, Risk_identification, Risk_impact, Risk_impact_assignment, Risk_perception_context, Risk_perception_relationship, Risk_perception_source_assignment, risk_perception_source_item, Risk_relationship и Risk_treatment.
Примечание - Список объектных типов данных может быть расширен в прикладных модулях, использующих конструкции данного модуля.
Каждый член списка представляет элемент, который может быть задан для действия.
EXPRESS-спецификация:
*)
TYPE risk_activity_item = EXTENSIBLE GENERIC_ENTITY SELECT
BASED_ON activity_item WITH
(Assigned_property,
Event_assignment,
Lessons_learned,
Risk,
Risk_assessment,
Risk_consequence,
Risk_control,
risk_criteria_select,
Risk_estimation,
Risk_evaluation,
Risk_identification,
Risk_impact,
Risk_impact_assignment,
Risk_perception_context,
Risk_perception_relationship,
Risk_perception_source_assignment,
risk_perception_source_item,
Risk_relationship,
Risk_treatment);
END_TYPE;
(*
4.2.4. Тип данных risk_communication_select
Тип данных risk_communication_select допускает использование типов данных Assigned_property, Event_assignment, Lessons_learned, Risk, Risk_assessment, Risk_consequence, Risk_control, Risk_estimation, Risk_evaluation, Risk_identification, Risk_impact_assignment, Risk_perception, \pard f2Risk_perception_context, Risk_perception_relationship, Risk_perception_source_assignment и Risk_treatment.
EXPRESS-спецификация:
*)
TYPE risk_communication_select = SELECT
(Assigned_property,
Event_assignment,
Lessons_learned,
Risk,
Risk_assessment,
Risk_consequence,
Risk_control,
Risk_estimation,
Risk_evaluation,
Risk_identification,
Risk_impact_assignment,
Risk_perception,
Risk_perception_context,
Risk_perception_relationship,
Risk_perception_source_assignment,
Risk_treatment);
END_TYPE;
(*
4.2.5. Тип данных risk_criteria_select
Тип данных risk_criteria_select является расширением типа данных activity_item. В его список альтернативных типов данных добавлен тип данных Risk_perception.
Примечание - Список объектных типов данных может быть расширен в прикладных модулях, использующих конструкции данного модуля.
Каждый член списка представляет элемент данных, который может быть задан для действия.
EXPRESS-спецификация:
*)
TYPE risk_criteria_select = EXTENSIBLE GENERIC_ENTITY SELECT
BASED_ON activity_item WITH
(Risk_perception);
END_TYPE;
(*
4.2.6. Тип данных risk_estimation_select
Тип данных risk_estimation_select допускает использование типов данных Assigned_property, Event_assignment, Risk_consequence и Risk_impact_assignment.
EXPRESS-спецификация:
*)
TYPE risk_estimation_select = SELECT
(Assigned_property,
Event_assignment,
Risk_consequence,
Risk_impact_assignment);
END_TYPE;
(*
4.2.7. Тип данных risk_event_item
Тип данных risk_event_item является расширением типа данных event_item. В его список альтернативных типов данных добавлен тип данных Risk_perception.
Примечание - Список объектных типов данных может быть расширен в прикладных модулях, использующих конструкции данного модуля.
Каждый член списка представляет элемент данных об изделии или действии, для которого может быть задано событие.
EXPRESS-спецификация:
*)
TYPE risk_event_item = EXTENSIBLE GENERIC_ENTITY SELECT BASED_ON event_item WITH
(Risk_perception);
END_TYPE;
(*
4.2.8. Тип данных risk_impact_item
Тип данных risk_impact_item является наращиваемым списком альтернативных типов данных. Дополнительные альтернативные типы данных определены в выбираемых типах данных, расширяющих тип данных risk_impact_item.
Примечание - Для пустого наращиваемого списка выбора требуется его наполнение в других модулях для обеспечения того, чтобы ссылающиеся на него объекты имели по крайней мере одну допустимую реализацию.
Каждый член списка представляет элемент данных об изделии или действии, для которого может быть задано воздействие риска.
EXPRESS-спецификация:
*)
TYPE risk_impact_item = EXTENSIBLE GENERIC_ENTITY SELECT;
END_TYPE;
(*
4.2.9. Тип данных risk_perception_source_item
Тип данных risk_perception_source_item является наращиваемым списком альтернативных типов данных, который допускает использование типов данных Activity, Activity_method и Product.
Примечание - Список объектных типов данных может быть расширен в прикладных модулях, использующих конструкции данного модуля.
Каждый член списка представляет элемент данных об изделии или действии, для которого может быть задан источник восприятия риска.
EXPRESS-спецификация:
*)
TYPE risk_perception_source_item = EXTENSIBLE GENERIC_ENTITY SELECT
(Activity,
Activity_method,
Product);
END_TYPE;
(*
4.2.10. Тип данных risk_property_assignment_select
Тип данных risk_property_assignment_select является расширением типа данных property_assignment_select. В его список альтернативных типов данных добавлены типы данных Event и Risk_perception.
Примечание - Список объектных типов данных может быть расширен в прикладных модулях, использующих конструкции данного модуля.
Каждый член списка представляет элемент данных, который может быть задан характеристике риска.
EXPRESS-спецификация:
*)
TYPE risk_property_assignment_select = EXTENSIBLE SELECT
BASED_ON property_assignment_select WITH
(Event,
Risk_perception);
END_TYPE;
(*
4.2.11. Тип данных risk_treatment_select
Тип данных risk_treatment_select допускает использование типов данных Assigned_property, Risk_consequence, Risk_impact, Risk_perception, Risk_perception_relationship и Risk_relationship.
EXPRESS-спецификация:
*)
TYPE risk_treatment_select = SELECT
(Assigned_property,
Risk_consequence,
Risk_impact,
Risk_perception,
Risk_perception_relationship,
Risk_relationship);
END_TYPE;
(*
4.3. Определение объектов ПЭМ
В данном подразделе определены объекты ПЭМ прикладного модуля "Риск". Объект ПЭМ является простейшим неделимым элементом с характеризующими его атрибутами и представляет собой уникальное понятие прикладной области.
4.3.1. Объект Contained_acceptance
Объект Contained_acceptance является подтипом объекта Risk_activity_structure, который связывает действие по принятию риска (объект Risk_acceptance) с действием по контролю риска (объект Risk_control).
EXPRESS-спецификация:
*)
ENTITY Contained_acceptance
SUBTYPE OF (Risk_activity_structure);
SELF\Risk_activity_structure.parent : Risk_control;
SELF\Risk_activity_structure.child : Risk_acceptance;
END_ENTITY;
(*
Определения атрибутов
parent - состоящий во взаимосвязи объект Risk_control;
child - состоящий во взаимосвязи объект Risk_acceptance.
4.3.2. Объект Contained_analysis
Объект Contained_analysis является подтипом объекта Risk_activity_structure, который связывает действие по анализу риска (объект Risk_analysis) с действием по оценке риска (объект Risk_assessment).
EXPRESS-спецификация:
*)
ENTITY Contained_analysis
SUBTYPE OF (Risk_activity_structure);
SELF\Risk_activity_structure.parent : Risk_assessment;
SELF\Risk_activity_structure.child : Risk_analysis;
END_ENTITY;
(*
Определения атрибутов
parent - состоящий во взаимосвязи объект Risk_assessment;
child - состоящий во взаимосвязи объект Risk_analysis.
4.3.3. Объект Contained_communication
Объект Contained_communication является подтипом объекта Risk_activity_structure, который связывает действие по обмену данными о риске (объект Risk_communication) с действием по контролю риска (объект Risk_control).
EXPRESS-спецификация:
*)
ENTITY Contained_communication
SUBTYPE OF (Risk_activity_structure);
SELF\Risk_activity_structure.parent : Risk_control;
SELF\Risk_activity_structure.child : Risk_communication;
END_ENTITY;
(*
Определения атрибутов
parent - состоящий во взаимосвязи объект Risk_control;
child - состоящий во взаимосвязи объект Risk_communication.
4.3.4. Объект Contained_estimation
Объект Contained_estimation является подтипом объекта Risk_activity_structure, который связывает действие по расчету риска (объект Risk_estimation) с действием по анализу риска (объект Risk_analysis).
EXPRESS-спецификация:
*)
ENTITY Contained_estimation
SUBTYPE OF (Risk_activity_structure);
SELF\Risk_activity_structure.parent : Risk_analysis;
SELF\Risk_activity_structure.child : Risk_estimation;
END_ENTITY;
(*
Определения атрибутов
parent - состоящий во взаимосвязи объект Risk_analysis;
child - состоящий во взаимосвязи объект Risk_estimation.
4.3.5. Объект Contained_evaluation
Объект Contained_evaluation является подтипом объекта Risk_activity_structure, который связывает действие по сравнительному оцениванию риска (объект Risk_evaluation) с действием по оценке риска (объект Risk_assessment).
EXPRESS-спецификация:
*)
ENTITY Contained_evaluation
SUBTYPE OF (Risk_activity_structure);
SELF\Risk_activity_structure.parent : Risk_assessment;
SELF\Risk_activity_structure.child : Risk_evaluation;
END_ENTITY;
(*
Определения атрибутов
parent - состоящий во взаимосвязи объект Risk_assessment;
child - состоящий во взаимосвязи объект Risk_evaluation.
4.3.6. Объект Contained_identification
Объект Contained_identification является подтипом объекта Risk_activity_structure, который связывает действие по анализу риска (объект Risk_analysis) с действием по идентификации риска (объект Risk_identification).
EXPRESS-спецификация:
*)
ENTITY Contained_identification
SUBTYPE OF (Risk_activity_structure);
SELF\Risk_activity_structure.parent : Risk_analysis;
SELF\Risk_activity_structure.child : Risk_identification;
END_ENTITY;
(*
Определения атрибутов
parent - состоящий во взаимосвязи объект Risk_analysis;
child - состоящий во взаимосвязи объект Risk_identification.
4.3.7. Объект Contained_treatments
Объект Contained_treatments является подтипом объекта Risk_activity_structure, который связывает действие по обработке риска (объект Risk_treatment) с действием по контролю риска (объект Risk_control).
EXPRESS-спецификация:
*)
ENTITY Contained_treatments
SUBTYPE OF (Risk_activity_structure);
SELF\Risk_activity_structure.parent : Risk_control;
SELF\Risk_activity_structure.child : Risk_treatment;
END_ENTITY;
(*
Определения атрибутов
parent - состоящий во взаимосвязи объект Risk_control;
child - состоящий во взаимосвязи объект Risk_treatment.
4.3.8. Объект Event_probability
Объект Event_probability является подтипом объекта Assigned_property, который описывает вероятность появления события.
EXPRESS-спецификация:
*)
ENTITY Event_probability
SUBTYPE OF (Assigned_property);
SELF\Assigned_property.described_element : Event;
END_ENTITY;
(*
Определение атрибута
described_element - тип данных идентифицируемого риска, являющийся частью объекта Event_probability.
4.3.9. Объект Lessons_learned
Объект Lessons_learned является подтипом объекта Document_assignment, который связывает документ с данными о риске, при этом заданный документ содержит информацию о риске, с которым он связан.
EXPRESS-спецификация:
*)
ENTITY Lessons_learned
SUBTYPE OF (Document_assignment);
SELF\Document_assignment.is_assigned_to : lessons_learned_select;
END_ENTITY;
(*
Определение атрибута
is_assigned_to - тип данных lessons_learned_select для объекта Lessons_learned.
Объект Monitor является подтипом объекта Risk_activity_structure, который связывает действие по оценке риска (объект Risk_assessment) с действием по контролю риска (объект Risk_control).
EXPRESS-спецификация:
*)
ENTITY Monitor
SUBTYPE OF (Risk_activity_structure);
SELF\Risk_activity_structure.parent : Risk_control;
SELF\Risk_activity_structure.child : Risk_assessment;
END_ENTITY;
(*
Определения атрибутов
parent - состоящий во взаимосвязи объект Risk_control;
child - состоящий во взаимосвязи объект Risk_assessment.
4.3.11. Объект Probability_representation
Объект Probability_representation является подтипом объекта Property_representation, который связывает событие с вероятностью появления данного события.
EXPRESS-спецификация:
*)
ENTITY Probability_representation
SUBTYPE OF (Property_representation);
SELF\Property_representation.property : Event_probability;
SELF\Property_definition_representation.rep : Probability;
END_ENTITY;
(*
Определения атрибутов
property - содержит возможное событие, которое может произойти;
rep - содержит представление вероятности появления данного события.
4.3.12. Объект Related_consequence
Объект Related_consequence является подтипом объекта View_definition_relationship, который описывает ожидаемые последствия конкретного восприятия риска.
EXPRESS-спецификация:
*)
ENTITY Related_consequence
SUBTYPE OF (View_definition_relationship);
SELF\View_definition_relationship.relating_view : Risk_perception;
SELF\View_definition_relationship.related_view : Risk_consequence;
END_ENTITY;
(*
Определения атрибутов
relating_view - представляет ожидаемые последствия, если риск произойдет;
related_view - представляет восприятие риска, который может привести к указанным последствиям.
Объект Risk является подтипом объекта Product, который представляет потенциал для реализации нежелательных негативных последствий события.
Примечания
1 Руководство ИСО/МЭК 73:2002 определяет риск как комбинацию вероятности события и его последствия. В некоторых случаях под риском понимается отклонение от ожидаемого результата.
2 Риск может также иметь возможный положительный результат. В подобных случаях риск трактуется как возможность или вознаграждение.
3 Руководство ИСО/МЭК 51:1999 определяет риск как комбинацию вероятности причинения вреда и серьезности этого вреда.
4 В сфере безопасности управление рисками фокусируется на предотвращении и уменьшении вреда. В вопросах, касающихся безопасности, должно использоваться определение риска из Руководства ИСО/МЭК 51:1999.
Примеры
1 'Line shutdown (остановка конвейера)' является примером риска в контексте надежности производственной системы.
2 'Transportation jam-up (транспортная пробка)', 'customer anger (раздражение заказчика)', 'collateral damage (дополнительный ущерб)' и 'greater susceptibility to interruption of supply during crises (более высокая чувствительность к прерыванию поставок во время кризисов)' являются примерами риска.
3 'Privacy (секретность)' и 'security (защищенность)' являются примерами риска для телекоммуникационной отрасли.
4 Fly-by-wire (электродистанционная система управления летательным аппаратом)', то есть замена механических устройств комбинацией электрических, гидравлических и пневматических узлов, является примером риска.
5 При согласовании по времени 'premature rejection (преждевременное отклонение)' и 'premature commitment (преждевременная фиксация)' являются примерами риска.
EXPRESS-спецификация:
*)
ENTITY Risk
SUBTYPE OF (Product);
END_ENTITY;
(*
4.3.14. Объект Risk_acceptance
Объект Risk_acceptance является подтипом объекта Activity, который представляет решение о принятии риска.
EXPRESS-спецификация:
*)
ENTITY Risk_acceptance
SUBTYPE OF (Activity);
END_ENTITY;
(*
4.3.15. Объект Risk_activity_structure
Объект Risk_activity_structure является подтипом объекта Activity_relationship, который является абстрактным супертипом и связывает между собой два элемента, относящихся к типу данных risk_activity.
EXPRESS-спецификация:
*)
ENTITY Risk_activity_structure
ABSTRACT SUPERTYPE
SUBTYPE OF (Activity_relationship);
SELF\Activity_relationship.relating_activity RENAMED parent
: risk activity;
SELF\Activity_relationship.related_activity RENAMED child
: risk activity;
END_ENTITY;
(*
Определения атрибутов
parent - тип данных идентифицируемого риска, являющийся типом данных risk_activity;
child - тип данных идентифицируемого риска, являющийся типом данных risk_activity.
4.3.16. Объект Risk_analysis
Объект Risk_analysis является подтипом объекта Activity, который представляет процесс систематического использования информации для идентификации источников и расчета риска.
Примечания
1 Объект Risk_analysis обеспечивает основу для сравнительного оценивания и обработки риска (объектов Risk_evaluation и Risk_treatment).
2 Используемая информация может включать накопленные данные, теоретический анализ, информированные мнения или опасения заинтересованной стороны по данному риску.
EXPRESS-спецификация:
*)
ENTITY Risk_analysis
SUBTYPE OF (Activity);
END_ENTITY;
(*
4.3.17. Объект Risk_assessment
Объект Risk_assessment является подтипом объекта Activity, который представляет весь процесс анализа (объект Risk_analysis) и сравнительного оценивания (объект Risk_evaluation) риска.
EXPRESS-спецификация:
*)
ENTITY Risk_assessment
SUBTYPE OF (Activity);
END_ENTITY;
(*
4.3.18. Объект Risk_attitude
Объект Risk_attitude является подтипом объекта Property_representation, который представляет коэффициент, помогающий оценить критичность уровня риска (объекта Risk_level).
Примечание - Отрицательное значение коэффициента критичности означает привлекательность риска, возрастание этого значения описывается вогнутой функцией, а убывание - выпуклой функцией. В случае функции полезности неприемлемого риска, коэффициент критичности должен быть положительным при возрастании значения функции и отрицательным при уменьшении значения функции полезности. Обратное утверждение применяется для функций полезности привлекательного риска.
EXPRESS-спецификация:
*)
ENTITY Risk_attitude
SUBTYPE OF (Property_representation);
SELF\Property_representation.property : Risk_level;
SELF\Property_definition_representation.rep RENAMED
criticality_factor : Property_value_representation;
END_ENTITY;
(*
Определения атрибутов
property - описание уровня риска;
criticality_factor - коэффициент, показывающий отношение к риску как к неприемлемому или привлекательному риску.
4.3.19. Объект Risk_communicated_items
Объект Risk_communicated_items является подтипом объекта Applied_activity_assignment, который определяет множество элементов риска, обмен которыми должен быть обеспечен.
EXPRESS-спецификация:
*)
ENTITY Risk_communicated_items
SUBTYPE OF (Applied_activity_assignment);
SELF\Applied_activity_assignment.assigned_activity : Risk_communication;
SELF\Applied_activity_assignment.items : SET[1:?]
OF risk_communication_select;
DERIVE
SELF\Applied_activity_assignment.role : STRING :=
'risk_communicated_items';
END_ENTITY;
(*
Определения атрибутов
assigned_activity - действие, для которого заданы перечисленные элементы;
items - список элементов, заданных для данного действия;
role - постоянное значение, определяющее роль данного задания.
4.3.20. Объект Risk_communication
Объект Risk_communication является подтипом объекта Activity, который обеспечивает обмен или совместное использование информации о риске между лицом, принимающим решение, и другими заинтересованными лицами.
Примечание - Информация может относиться к существованию, природе, форме, вероятности, серьезности, применимости, обработке и другим аспектам риска.
EXPRESS-спецификация:
*)
ENTITY Risk_communication
SUBTYPE OF (Activity);
END_ENTITY;
(*
4.3.21. Объект Risk_consequence
Объект Risk_consequence является подтипом объекта Product_view_definition, который определяет последствия события.
Примечания
1 Может существовать одно или несколько последствий события.
2 Последствия могут быть как негативными, так и позитивными. Однако для проблем, связанных с безопасностью, всегда рассматриваются только негативные последствия.
3 Последствия могут быть выражены как количественно, так и качественно.
EXPRESS-спецификация:
*)
ENTITY Risk_consequence
SUBTYPE OF (Product_view_definition);
END_ENTITY;
(*
4.3.22. Объект Risk_control
Объект Risk_control является подтипом объекта Activity, который относится к управленческой деятельности, реализующей решения по управлению рисками.
Примечание - Контроль риска может включать мониторинг, переоценку и соответствие решениям.
EXPRESS-спецификация:
*)
ENTITY Risk_control
SUBTYPE OF (Activity);
END_ENTITY;
(*
4.3.23. Объект Risk_estimation
Объект Risk_estimation является подтипом объекта Activity, который используется для задания количественных значений вероятности и последствиям риска.
Примечание - При расчете риска могут приниматься во внимание затраты, экономический эффект, опасения заинтересованных лиц и другие переменные, учитываемые в объекте Risk_evaluation.
EXPRESS-спецификация:
*)
ENTITY Risk_estimation
SUBTYPE OF (Activity);
END_ENTITY;
(*
4.3.24. Объект Risk_estimation_inputs
Объект Risk_estimation_inputs является подтипом объекта Applied_activity_assignment, который определяет множество объектов Risk_perception, используемых для конкретного объекта Risk_estimation.
EXPRESS-спецификация:
*)
ENTITY Risk_estimation_inputs
SUBTYPE OF (Applied_activity_assignment);
SELF\Applied_activity_assignment.assigned_activity : Risk_estimation;
SELF\Applied_activity_assignment.items : SET[1:?] OF Risk_perception;
DERIVE
SELF\Applied_activity_assignment.role : STRING :=
'risk_estimation_input';
END_ENTITY;
(*
Определения атрибутов
assigned_activity - действие, для которого заданы перечисленные элементы;
items - список элементов, заданных для данного действия;
role - постоянное значение, определяющее роль данного задания.
4.3.25. Объект Risk_estimation_outputs
Объект Risk_estimation_outputs является подтипом объекта Applied_activity_assignment, который определяет результат расчета риска.
EXPRESS-спецификация:
*)
ENTITY Risk_estimation_outputs
SUBTYPE OF (Applied_activity_assignment);
SELF\Applied_activity_assignment.assigned_activity : Risk_estimation;
SELF\Applied_activity_assignment.items : SET[1:?] OF
risk_estimation_select;
DERIVE
SELF\Applied_activity_assignment.role : STRING :=
'risk_estimation_output';
END_ENTITY;
(*
Определения атрибутов
assigned_activity - действие, для которого заданы перечисленные элементы;
items - список элементов, заданных для данного действия;
role - постоянное значение, определяющее роль данного задания.
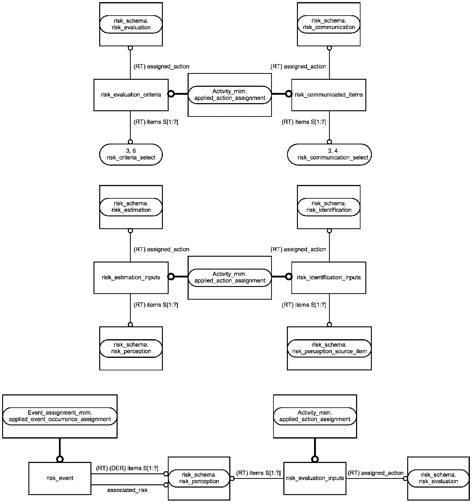
4.3.26. Объект Risk_evaluation
Объект Risk_evaluation является подтипом объекта Activity, который производит сравнительное оценивание риска по заданным критериям (объект Risk_evaluation_criteria), что является частью оценки значимости риска, определяемой объектом Risk_assessment для объекта Risk.
Примечание - Объект Risk_evaluation может быть использован в качестве помощи при решении о принятии или обработке риска.
EXPRESS-спецификация:
*)
ENTITY Risk_evaluation
SUBTYPE OF (Activity);
END_ENTITY;
(*
4.3.27. Объект Risk_evaluation_criteria
Объект Risk_evaluation_criteria является подтипом объекта Applied_activity_assignment, который определяет критерии для конкретного объекта Risk_evaluation.
EXPRESS-спецификация:
*)
ENTITY Risk_evaluation_criteria
SUBTYPE OF (Applied_activity_assignment);
SELF\Applied_activity_assignment.assigned_activity : Risk_evaluation;
SELF\Applied_activity_assignment.items : SET[1:?] OF
risk_criteria_select;
DERIVE
SELF\Applied_activity_assignment.role : STRING :=
'risk_evaluation_criteria';
END_ENTITY;
(*
Определения атрибутов
assigned_activity - действие, для которого заданы перечисленные элементы;
items - список элементов, заданных для данного действия;
role - постоянное значение, определяющее роль данного задания.
4.3.28. Объект Risk_evaluation_inputs
Объект Risk_evaluation_inputs является подтипом объекта Applied_activity_assignment, который задает используемый для сравнительного оценивания объект Risk_perception для конкретного объекта Risk_evaluation.
EXPRESS-спецификация:
*)
ENTITY Risk_evaluation_inputs
SUBTYPE OF (Applied_activity_assignment);
SELF\Applied_activity_assignment.assigned_activity : Risk_evaluation;
SELF\Applied_activity_assignment.items : SET[1:?] OF Risk_perception;
DERIVE
SELF\Applied_activity_assignment.role : STRING :=
'risk_evaluation_input';
END_ENTITY;
(*
Определения атрибутов
assigned_activity - действие, для которого заданы перечисленные элементы;
items - список элементов, заданных для данного действия;
role - постоянное значение, определяющее роль данного задания.
4.3.29. Объект Risk_event
Объект Risk_event является подтипом объекта Event_assignment, который представляет нежелательное (или желательное) событие.
EXPRESS-спецификация:
*)
ENTITY Risk_event
SUBTYPE OF (Event_assignment);
associated_risk : Risk_perception;
DERIVE
SELF\Event_assignment.items : SET[1:?] OF Risk_perception :=
[associated_risk];
SELF\Event_assignment.role : STRING := 'risk of event';
END_ENTITY;
(*
Определения атрибутов
associated_risk - риск, для которого задано данное событие;
items - список элементов, содержащий разные восприятия риска, к которому может привести данное событие;
role - постоянное значение, определяющее роль данного задания.
4.3.30. Объект Risk_identification
Объект Risk_identification является подтипом объекта Activity, который позволяет найти, составить перечень и охарактеризовать элементы риска.
Примечание - Объект Risk_identification позволяет также идентифицировать опасения заинтересованных лиц.
EXPRESS-спецификация:
*)
ENTITY Risk_identification
SUBTYPE OF (Activity);
END_ENTITY;
(*
4.3.31. Объект Risk_identification_inputs
Объект Risk_identification_inputs является подтипом объекта Applied_activity_assignment, который идентифицирует множество элементов, используемых для конкретного объекта Risk_identification.
EXPRESS-спецификация:
*)
ENTITY Risk_identification_inputs
SUBTYPE OF (Applied_activity_assignment);
SELF\Applied_activity_assignment.assigned_activity
: Risk_identification;
SELF\Applied_activity_assignment.items : SET[1:?] OF
risk_perception_source_item;
DERIVE
SELF\Applied_activity_assignment.role : STRING :=
'risk_identification_input';
END_ENTITY;
(*
Определения атрибутов
assigned_activity - действие, для которого заданы перечисленные элементы;
items - список элементов, заданных для данного действия;
role - постоянное значение, определяющее роль данного задания.
4.3.32. Объект Risk_impact
Объект Risk_impact является подтипом объекта Risk_consequence, который представляет совокупность из одного или нескольких вторичных эффектов, связанных с конкретным последствием риска (объектом Risk_consequence) или являющихся его результатом.
Примечание - Объект Risk_impact представляет последействие ближайшего объекта Risk_consequence, идентифицируемого атрибутом casual_consequence.
EXPRESS-спецификация:
*)
ENTITY Risk_impact
SUBTYPE OF (Risk_consequence);
causal_consequence : OPTIONAL Risk_consequence;
END_ENTITY;
(*
Определение атрибута
casual_consequence - последствие риска, результатом которого стал один или несколько объектов Risk_impact. Значение данного атрибута может быть не определено.
4.3.33. Объект Risk_impact_assignment
Объект Risk_impact_assignment представляет задание множества элементов, которые могут быть воздействием риска, для объекта Risk_impact.
EXPRESS-спецификация:
*)
ENTITY Risk_impact_assignment;
assigned_risk_impact : Risk_impact;
items : SET[1:?] OF risk_impact_item;
END_ENTITY;
(*
Определения атрибутов
assigned_risk_impact - задание воздействия;
items - элементы, вызывающие воздействие.
4.3.34. Объект Risk_level
Объект Risk_level является подтипом объекта Assigned_property, который определяет идентифицируемую цель или задачу для объекта Risk_perception.
Примечание - Объект Risk_level включает объект Risk_attitude, который помогает оценить критичность или цель объекта Risk_perception.
EXPRESS-спецификация:
*)
ENTITY Risk_level
SUBTYPE OF (Assigned_property);
SELF\Assigned_property.described_element : Risk_perception;
END_ENTITY;
(*
Определение атрибута
described_element - конкретный объект Risk_perception.
4.3.35. Объект Risk_measure
Объект Risk_measure является подтипом объекта Activity_method, который определяет действия, предназначенные для снижения риска.
EXPRESS-спецификация:
*)
ENTITY Risk_measure
SUBTYPE OF (Activity_method);
END_ENTITY;
(*
4.3.36. Объект Risk_perception
Объект Risk_perception является подтипом объекта Product_view_definition, который определяет количественные значения или опасения, с которыми заинтересованное лицо рассматривает конкретный риск. Контекст, в котором существует объект Risk_perception, представлен объектом Risk_perception_context.
Примечания
1 Существует только одна вероятность для каждого воспринятого риска. Вероятность наступления какого-либо события не меняется в зависимости от последствий.
2 Объект Risk_perception зависит от высказанных потребностей, проблем и знаний заинтересованного лица.
3 Объект Risk_perception может отличаться от объективных данных.
4 Объект Risk_perception может использоваться для формирования матрицы риска в количественной или качественной форме.
5 Риск будет восприниматься по-разному в различных контекстах, например в контекстах безопасности людей, успеха миссии, графика проекта, производительности или экономии.
EXPRESS-спецификация:
*)
ENTITY Risk_perception
SUBTYPE OF (Product_view_definition);
SELF\Product_view_definition.defined_version : Risk_version;
SELF\Product_view_definition.initial_context RENAMED
risk_perception_context : Risk_perception_context;
END_ENTITY;
(*
Определения атрибутов
defined_version - версия риска, к которой относится данное восприятие;
risk_perception_context - текст, содержащий дополнительную информацию об объекте Risk_perception, которая описывает контекст, создающий основу для данного восприятия.
4.3.37. Объект Risk_perception_context
Объект Risk_perception_context является подтипом объекта Product_view_definition, который определяет контекст для описания восприятия риска.
EXPRESS-спецификация:
*)
ENTITY Risk_perception_context
SUBTYPE OF (View_definition_context);
END_ENTITY;
(*
4.3.38. Объект Risk_perception_relationship
Объект Risk_perception_relationship является подтипом объекта View_definition_relationship, который определяет взаимосвязь между двумя экземплярами объекта Risk_perception.
EXPRESS-спецификация:
*)
ENTITY Risk_perception_relationship
SUBTYPE OF (View_definition_relationship);
SELF\View_definition_relationship.relating_view RENAMED
relating_risk_perception : Risk_perception;
SELF\View_definition_relationship.related_view RENAMED
related_risk_perception : Risk_perception;
END_ENTITY;
(*
Определения атрибутов
relating_risk_perception - первый экземпляр объекта Risk_perception, являющийся частью взаимосвязи;
related_risk_perception - второй экземпляр объекта Risk_perception, являющийся частью взаимосвязи.
4.3.39. Объект Risk_perception_source_assignment
Объект Risk_perception_source_assignment представляет задание множества элементов, являющихся источником риска.
EXPRESS-спецификация:
*)
ENTITY Risk_perception_source_assignment;
assigned_risk : Risk_perception;
items : SET[1:?] OF risk_perception_source_item;
END_ENTITY;
(*
Определения атрибутов
assigned risk - риск, для восприятия которого задан источник;
items - элементы, заданные для восприятия риска.
4.3.40. Объект Risk_relationship
Объект Risk_relationship является подтипом объекта Product_relationship, который представляет связь между двумя экземплярами объекта Risk.
EXPRESS-спецификация:
*)
ENTITY Risk_relationship
SUBTYPE OF (Product_relationship);
SELF\Product_relationship.relating_product RENAMED relating_risk : Risk;
SELF\Product_relationship.related_product RENAMED related_risk : Risk;
END_ENTITY;
(*
Определения атрибутов
relating_risk - первый экземпляр объекта Risk, являющийся частью взаимосвязи;
related_risk - второй экземпляр объекта Risk, являющийся частью взаимосвязи.
4.3.41. Объект Risk_treatment
Объект Risk_treatment является подтипом объекта Activity, который представляет процесс выбора и реализации мер по модификации риска (объекта Risk).
Примечания
1 Объект Risk_treatment иногда используется для представления самих мер по модификации риска.
2 К мерам, представляемым объектом Risk_treatment, могут относиться предотвращение, оптимизация, передача или сохранение риска.
Примеры
1 'None assigned (не задан)', 'accept (принять)', 'watch (наблюдать)', 'mitigate (снижать)' и 'prevent (предотвращать)' являются примерами значения объекта Risk_treatment.
2 Эвристический процесс 'pause and refiect (остановиться и подумать)' является еще одним примером значения объекта Risk_treatment.
3 Другими примерами значения объекта Risk_treatment являются 'build in and maintain options (встроенные возможности по обслуживанию)', 'use open architectures (использовать открытые архитектуры)' и 'do the hard parts first (делать сначала сложные детали)'.
EXPRESS-спецификация:
*)
ENTITY Risk_treatment
SUBTYPE OF (Activity);
SELF\Activity.chosen_method : Risk_measure;
END_ENTITY;
(*
Определение атрибута
chosen_method - метод, выбранный для снижения риска.
4.3.42. Объект Risk_treatment_assignment
Объект Risk_treatment_assignment является подтипом объекта Applied_activity_assignment, который определяет множество мероприятий для снижения риска.
EXPRESS-спецификация:
*)
ENTITY Risk_treatment_assignment
SUBTYPE OF (Applied_activity_assignment);
SELF\Applied_activity_assignment.assigned_activity : Risk_treatment;
SELF\Applied_activity_assignment.items : SET[1:?]
OF risk_treatment_select;
DERIVE
SELF\Applied_activity_assignment.role : STRING :=
'risk_treatment_assignment';
END_ENTITY;
(*
Определения атрибутов
assigned_activity - объект Risk_treatment, для которого должны быть заданы элементы;
items - элементы, предназначенные для снижения риска;
role - фиксированный текст, описывающий роль данного задания.
4.3.43. Объект Risk_version
Объект Risk_version является подтипом объекта Product_version.
Примечание - Использование объекта Risk_version позволяет определить несколько объектов Risk_perception для конкретного объекта Risk.
EXPRESS-спецификация:
*)
ENTITY Risk_version
SUBTYPE OF (Product_version);
SELF\Product_version.of_product RENAMED of_risk : Risk;
END_ENTITY;
(*
Определение атрибута
of_risk - объект Risk, для которого определена данная версия.
*)
END_SCHEMA; -- Risk_arm
(*
5. Интерпретированная модель модуля
5.1. Спецификация отображения
В настоящем стандарте термин "прикладной элемент" обозначает любой объектный тип данных, определенный в
разделе 4, любой из его явных атрибутов и любое ограничение на подтипы. Термин "элемент ИММ" обозначает любой объектный тип данных, определенный в
5.2 или импортированный с помощью оператора USE FROM из другой EXPRESS-схемы, любой из его атрибутов и любое ограничение на подтипы, определенное в
5.2 или импортированное с помощью оператора USE FROM.
В данном подразделе представлена спецификация отображения, определяющая, как каждый прикладной элемент, описанный в
разделе 4 настоящего стандарта, отображается на один или несколько элементов ИММ (см.
5.2).
Спецификация отображения для каждого прикладного элемента определена ниже в отдельном пункте. Спецификации отображения атрибутов объекта ПЭМ определены в подпунктах пункта, содержащего спецификацию отображения данного объекта. Каждая спецификация отображения содержит до пяти секций.
Секция "Заголовок" содержит:
- наименование рассматриваемого объекта ПЭМ или ограничение на подтипы либо
- наименование атрибута рассматриваемого объекта ПЭМ, если данный атрибут ссылается на тип, не являющийся объектным типом данных или типом SELECT, который содержит или может содержать объектные типы данных, либо
- составное выражение вида "связь объекта <наименование объекта ПЭМ> с объектом <тип данных, на который дана ссылка>, представляющим атрибут <наименование атрибута>", если данный атрибут ссылается на тип данных, являющийся объектным типом данных или типом SELECT, который содержит или может содержать объектные типы данных.
Секция "Элемент ИММ" в зависимости от рассматриваемого прикладного элемента содержит:
- наименование одного или более объектных типов данных ИММ;
- наименование атрибута объекта ИММ, представленное в виде синтаксической конструкции <наименование объекта>.<наименование атрибута>, если рассматриваемый атрибут ссылается на тип, не являющийся объектным типом данных или типом SELECT, который содержит или может содержать объектные типы данных;
- ключевое слово PATH, если рассматриваемый атрибут объекта ПЭМ ссылается на объектный тип данных или на тип SELECT, который содержит или может содержать объектные типы данных;
- ключевое слово IDENTICAL MAPPING, если оба прикладных объекта, присутствующие в прикладном утверждении, отображаются на тот же самый экземпляр объектного типа данных ИММ;
- синтаксическую конструкцию /SUPERTYPE(<наименование супертипа>)/, если рассматриваемый объект ПЭМ отображается как его супертип;
- одну или более конструкций /SUPERTYPE(<наименование подтипа>)/, если отображение рассматриваемого объекта ПЭМ является объединением отображений его подтипов.
Если отображение прикладного элемента содержит более одного элемента ИММ, то каждый из этих элементов ИММ представлен в отдельной строке спецификации отображения, заключенной в круглые или квадратные скобки.
Секция "Источник" содержит:
- обозначение стандарта ИСО, в котором определен данный элемент ИММ, для тех элементов ИММ, которые определены в общих ресурсах;
- обозначение настоящего стандарта для тех элементов ИММ, которые определены в схеме ИММ настоящего стандарта.
Если в секции "Элемент ИММ" содержатся ключевые слова PATH или IDENTICAL MAPPING, то данную секцию опускают.
Секция "Правила" содержит наименование одного или более глобальных правил, которые применяются к совокупности объектных типов данных ИММ, перечисленных в секции "Элемент ИММ" или "Ссылочный путь". Если никакие правила не применяются, то данную секцию опускают.
За ссылкой на глобальное правило может следовать ссылка на подпункт, в котором определено данное правило.
Секция "Ограничение" содержит наименование одного или более ограничений на подтипы, которые применяются к совокупности объектных типов данных ИММ, перечисленных в секции "Элемент ИММ" или "Ссылочный путь". Если ограничения на подтипы отсутствуют, то данную секцию опускают.
За ссылкой на ограничение подтипа может следовать ссылка на подпункт, в котором определено данное ограничение.
Секция "Ссылочный путь" содержит:
- ссылочный путь к супертипам в общих ресурсах для каждого элемента ИММ, определенного в настоящем стандарте;
- спецификацию взаимосвязей между элементами ИММ, если отображение прикладного элемента требует связать экземпляры нескольких объектных типов данных ИММ. В этом случае в каждой строке ссылочного пути указывают роль элемента ИММ по отношению к ссылающемуся на него элементу ИММ или к следующему по ссылочному пути элементу ИММ.
В выражениях, определяющих ссылочные пути и ограничения между элементами ИММ, применяют следующие условные обозначения:
[ ] - в квадратные скобки заключают несколько элементов ИММ или частей ссылочного пути, которые требуются для обеспечения соответствия информационному требованию;
( ) - в круглые скобки заключают несколько элементов ИММ или частей ссылочного пути, которые являются альтернативными в рамках отображения для обеспечения соответствия информационному требованию;
{ } - в фигурные скобки заключают фрагмент, ограничивающий ссылочный путь для обеспечения соответствия информационному требованию;
< > - в угловые скобки заключают один или более необходимых ссылочных путей;
| | - между вертикальными линиями помещают объект супертипа;
-> - атрибут, наименование которого предшествует символу ->, ссылается на объектный или выбираемый тип данных, наименование которого следует после этого символа;
<- - атрибут объекта, наименование которого следует после символа <-, ссылается на объектный или выбираемый тип данных, наименование которого предшествует этому символу;
[i] - атрибут, наименование которого предшествует символу [i], является агрегированной структурой; ссылка указывает на любой элемент данной структуры;
[n] - атрибут, наименование которого предшествует символу [n], является упорядоченной агрегированной структурой; ссылка указывает на n-й элемент данной структуры;
=> - объект, наименование которого предшествует символу =>, является супертипом объекта, наименование которого следует после этого символа;
<= - объект, наименование которого предшествует символу <=, является подтипом объекта, наименование которого следует после этого символа;
= - строковый (STRING), выбираемый (SELECT) или перечисляемый (ENUMERATION) тип данных ограничен выбором или значением;
\ - выражение для ссылочного пути продолжается на следующей строке;
* - один или более экземпляров взаимосвязанных типов данных могут быть объединены в древовидную структуру. Путь между объектом взаимосвязи и связанными с ним объектами заключают в фигурные скобки;
-- - последующий текст является комментарием или ссылкой на раздел;
*> - выбираемый или перечисляемый тип данных, наименование которого предшествует символу *>, расширяется до выбираемого или перечисляемого типа данных, наименование которого следует за этим символом;
<* - выбираемый или перечисляемый тип данных, наименование которого предшествует символу <*, является расширением выбираемого или перечисляемого типа данных, наименование которого следует за этим символом;
!{ } - заключенный в фигурные скобки фрагмент обозначает отрицательное ограничение на отображение.
Определение и использование шаблонов отображения не поддерживаются в настоящей версии прикладных модулей, однако поддерживается использование предопределенных шаблонов /SUBTYPE/ и /SUPERTYPE/.
5.1.1. Объект Applied_activity_assignment
Объект Applied_activity_assignment определен в прикладном модуле "Работа". Данная спецификация отображения расширяет отображение объекта Applied_activity_assignment за счет включения утверждений, определенных в прикладном модуле "Риск".
5.1.1.1 Связь объекта Applied_activity_assignment с объектом Activity, представляющим атрибут items
Ссылочный путь: | applied_action_assignment applied_action_assignment.items[i] -> action_items action_items *> risk_action_items risk_action_items = action |
5.1.1.2 Связь объекта Applied_activity_assignment с объектом Activity_method, представляющим атрибут items
Ссылочный путь: | applied_action_assignment applied_action_assignment.items[i] -> action_items action_items *> risk_action_items risk_action_items = action_method |
5.1.1.3 Связь объекта Applied_activity_assignment с объектом Assigned_property, представляющим атрибут items
Ссылочный путь: | applied_action_assignment applied_action_assignment.items[i] -> action_items action_items *> risk_action_items risk_action_items = property_definition |
5.1.1.4 Связь объекта Applied_activity_assignment с объектом Event_assignment, представляющим атрибут items
Ссылочный путь: | applied_action_assignment applied_action_assignment.items[i] -> action_items action_items *> risk_action_items risk_action_items = applied_event_occurrence_assignment |
5.1.1.5 Связь объекта Applied_activity_assignment с объектом Product, представляющим атрибут items
Ссылочный путь: | applied_action_assignment applied_action_assignment.items[i] -> action_items action_items *> risk_action_items risk_action_items = product |
5.1.1.6 Связь объекта Applied_activity_assignment с объектом Lessons_learned, представляющим атрибут items
Ссылочный путь: | applied_action_assignment applied_action_assignment.items[i] -> action_items action_items *> risk_action_items risk_action_items = lessons_learned |
5.1.1.7 Связь объекта Applied_activity_assignment с объектом Risk, представляющим атрибут items
Ссылочный путь: | applied_action_assignment applied_action_assignment.items[i] -> action_items action_items *> risk_action_items risk_action_items = risk |
5.1.1.8 Связь объекта Applied_activity_assignment с объектом Risk_assessment, представляющим атрибут items
Ссылочный путь: | applied_action_assignment applied_action_assignment.items[i] -> action_items action_items *> risk_action_items risk_action_items = risk_assessment |
5.1.1.9 Связь объекта Applied_activity_assignment с объектом Risk_consequence, представляющим атрибут items
Ссылочный путь: | applied_action_assignment applied_action_assignment.items[i] -> action_items action_items *> risk_action_items risk_action_items = risk_consequence |
5.1.1.10 Связь объекта Applied_activity_assignment с объектом Risk_control, представляющим атрибут items
Ссылочный путь: | applied_action_assignment applied_action_assignment.items[i] -> action_items action_items *> risk_action_items risk_action_items = risk_control |
5.1.1.11 Связь объекта Applied_activity_assignment с объектом Risk_estimation, представляющим атрибут items
Ссылочный путь: | applied_action_assignment applied_action_assignment.items[i] -> action_items action_items *> risk_action_items risk_action_items = risk_estimation |
5.1.1.12 Связь объекта Applied_activity_assignment с объектом Risk_evaluation, представляющим атрибут items
Ссылочный путь: | applied_action_assignment applied_action_assignment.items[i] -> action_items action_items *> risk_action_items risk_action_items = risk_evaluation |
5.1.1.13 Связь объекта Applied_activity_assignment с объектом Risk_identification, представляющим атрибут items
Ссылочный путь: | applied_action_assignment applied_action_assignment.items[i] -> action_items action_items *> risk_action_items risk_action_items = risk_identification |
5.1.1.14 Связь объекта Applied_activity_assignment с объектом Risk_impact, представляющим атрибут items
Ссылочный путь: | applied_action_assignment applied_action_assignment.items[i] -> action_items action_items *> risk_action_items risk_action_items = risk_impact |
5.1.1.15 Связь объекта Applied_activity_assignment с объектом Risk_impact_assignment, представляющим атрибут items
Ссылочный путь: | applied_action_assignment applied_action_assignment.items[i] -> action_items action_items *> risk_action_items risk_action_items = risk_impact_assignment |
5.1.1.16 Связь объекта Applied_activity_assignment с объектом Risk_perception, представляющим атрибут items
Ссылочный путь: | applied_action_assignment applied_action_assignment.items[i] -> action_items action_items *> risk_criteria_select risk_criteria_select = risk_perception |
5.1.1.17 Связь объекта Applied_activity_assignment с объектом Risk_perception_context, представляющим атрибут items
Ссылочный путь: | applied_action_assignment applied_action_assignment.items[i] -> action_items action_items *> risk_action_items risk_action_items = risk_perception_context |
5.1.1.18 Связь объекта Applied_activity_assignment с объектом Risk_perception_relationship, представляющим атрибут items
Ссылочный путь: | applied_action_assignment applied_action_assignment.items[i] -> action_items action_items *> risk_action_items risk action items = risk perception relationship |
5.1.1.19 Связь объекта Applied_activity_assignment с объектом Risk_perception_source_assignment, представляющим атрибут items
Ссылочный путь: | applied_action_assignment applied_action_assignment.items[i] -> action_items action_items *> risk_action_items risk_action_items = risk_perception_source_assignment |
5.1.1.20 Связь объекта Applied_activity_assignment с объектом Risk_relationship, представляющим атрибут items
Ссылочный путь: | applied_action_assignment applied_action_assignment.items[i] -> action_items action_items *> risk_action_items risk_action_items = risk_relationship |
5.1.1.21 Связь объекта Applied_activity_assignment с объектом Risk_treatment, представляющим атрибут items
Ссылочный путь: | applied_action_assignment applied_action_assignment.items[i] -> action_items action_items *> risk_action_items risk_action_items = risk_treatment |
5.1.2. Объект Assigned_property
Объект Assigned_property определен в прикладном модуле "Задание характеристики". Данная спецификация отображения расширяет отображение объекта Assigned_property за счет включения утверждений, определенных в прикладном модуле "Риск".
5.1.2.1 Связь объекта Assigned_property с объектом Event, представляющим атрибут described_element
Элемент ИММ: | PATH |
Ссылочный путь: | property_definition property_definition.definition -> characterized_definition characterized_definition = characterized_object characterized_object => event_occurrence_characterized_object |
5.1.2.2 Связь объекта Assigned_property с объектом Risk_perception, представляющим атрибут described_element
Элемент ИММ: | PATH |
Ссылочный путь: | property_definition property_definition.definition -> characterized_definition characterized_definition = characterized_object characterized_object => risk_perception_characterized_object |
5.1.3. Объект Contained_acceptance
Элемент ИММ: | contained_acceptance |
Источник: | ИСО 10303-58 |
5.1.3.1 Связь объекта Contained_acceptance с объектом Risk_acceptance, представляющим атрибут child
Элемент ИММ: | PATH |
Ссылочный путь: | contained_acceptance.child -> risk_acceptance |
5.1.3.2 Связь объекта Contained_acceptance с объектом Risk_control, представляющим атрибут parent
Элемент ИММ: | PATH |
Ссылочный путь: | contained_acceptance.parent -> risk_control |
5.1.4. Объект Contained_analysis
Элемент ИММ: | contained analysis |
Источник: | ИСО 10303-58 |
5.1.4.1 Связь объекта Contained_analysis с объектом Risk_analysis, представляющим атрибут child
Элемент ИММ: | PATH |
Ссылочный путь: | contained_analysis.child -> risk_analysis |
5.1.4.2 Связь объекта Contained_analysis с объектом Risk_assessment, представляющим атрибут parent
Элемент ИММ: | PATH |
Ссылочный путь: | contained_analysis.parent -> risk_assessment |
5.1.5. Объект Contained_communication
Элемент ИММ: | contained_communication |
Источник: | ИСО 10303-58 |
5.1.5.1 Связь объекта Contained_communication с объектом Risk_communication, представляющим атрибут child
Элемент ИММ: | PATH |
Ссылочный путь: | contained_communication.child -> risk_communication |
5.1.5.2 Связь объекта Contained_communication с объектом Risk_control, представляющим атрибут parent
Элемент ИММ: | PATH |
Ссылочный путь: | contained_communication.parent -> risk_control |
5.1.6. Объект Contained_estimation
Элемент ИММ: | contained estimation |
Источник: | ИСО 10303-58 |
5.1.6.1 Связь объекта Contained_estimation с объектом Risk_estimation, представляющим атрибут child
Элемент ИММ: | PATH |
Ссылочный путь: | contained_estimation.child -> risk_estimation |
5.1.6.2 Связь объекта Contained_estimation с объектом Risk_analysis, представляющим атрибут parent
Элемент ИММ: | PATH |
Ссылочный путь: | contained_estimation. parent -> risk_analysis |
5.1.7. Объект Contained_evaluation
Элемент ИММ: | contained_evaluation |
Источник: | ИСО 10303-58 |
5.1.7.1 Связь объекта Contained_evaluation с объектом Risk_evaluation, представляющим атрибут child
Элемент ИММ: | PATH |
Ссылочный путь: | contained_estimation.child -> risk_evaluation |
5.1.7.2 Связь объекта Contained_evaluation с объектом Risk_assessment, представляющим атрибут parent
Элемент ИММ: | PATH |
Ссылочный путь: | contained_estimation.parent -> risk_assessment |
5.1.8. Объект Contained_identification
Элемент ИММ: | contained_identification |
Источник: | ИСО 10303-58 |
5.1.8.1 Связь объекта Contained_identification с объектом Risk_identification, представляющим атрибут child
Элемент ИММ: | PATH |
Ссылочный путь: | contained_identification.child -> risk_identification |
5.1.8.2 Связь объекта Contained_identification с объектом Risk_analysis, представляющим атрибут parent
Элемент ИММ: | PATH |
Ссылочный путь: | contained_identification.parent -> risk_analysis |
5.1.9. Объект Contained_treatments
Элемент ИММ: | contained_treatments |
Источник: | ИСО 10303-58 |
5.1.9.1 Связь объекта Contained_treatments с объектом Risk_treatment, представляющим атрибут child
Элемент ИММ: | PATH |
Ссылочный путь: | contained_treatments.child -> risk_treatment |
5.1.9.2 Связь объекта Contained_treatments с объектом Risk_control, представляющим атрибут parent
Элемент ИММ: | PATH |
Ссылочный путь: | contained_treatments.parent -> risk_control |
5.1.10. Объект Document_assignment
Объект Document_assignment определен в прикладном модуле "Задание документа". Данная спецификация отображения расширяет отображение объекта Document_assignment за счет включения утверждений, определенных в прикладном модуле "Риск".
5.1.10.1 Связь объекта Document_assignment с объектом Risk, представляющим атрибут is_assigned_to
Вариант 1: Если данное задание не является заданием части документа.
Ссылочный путь: | applied_document_reference applied_document_reference.items[i] -> document_reference_item document_reference_item *> lessons_learned_select lessons_learned_select = risk |
Вариант 2: Если данное задание является заданием части документа.
Ссылочный путь: | applied_document_usage_constraint_assignment applied_document_usage_constraint_assignment.items[i] -> document_reference_item document_reference_item *> lessons_learned_select lessons_learned_select = risk |
5.1.10.2 Связь объекта Document_assignment с объектом Risk_impact_assignment, представляющим атрибут is_assigned_to
Вариант 1: Если данное задание не является заданием части документа.
Ссылочный путь: | applied_document_reference applied_document_reference.items[i] -> document_reference_item document_reference_item *> lessons_learned_select lessons_learned_select = risk_impact_assignment |
Вариант 2: Если данное задание является заданием части документа.
Ссылочный путь: | applied_document_usage_constraint_assignment applied_document_usage_constraint_assignment.items[i] -> document_reference_item document_reference_item *> lessons_learned_select lessons_learned_select = risk_impact_assignment |
5.1.10.3 Связь объекта Document_assignment с объектом Risk_perception_source_assignment, представляющим атрибут is_assigned_to
Вариант 1: Если данное задание не является заданием части документа.
Ссылочный путь: | applied_document_reference applied_document_reference.items[i] -> document_reference_item document_reference_item *> lessons_learned_select lessons_learned_select = risk_perception_source_assignment |
Вариант 2: Если данное задание является заданием части документа.
Ссылочный путь: | applied_document_usage_constraint_assignment applied_document_usage_constraint_assignment.items[i] -> document_reference_item document_reference_item *> lessons_learned_select lessons_learned_select = risk_perception_source_assignment |
5.1.10.4 Связь объекта Document_assignment с объектом Risk_treatment, представляющим атрибут is_assigned_to
Вариант 1: Если данное задание не является заданием части документа.
Ссылочный путь: | applied_document_reference applied_document_reference.items[i] -> document_reference_item document_reference_item *> lessons_learned_select lessons_learned_select = risk_treatment |
Вариант 2: Если данное задание является заданием части документа.
Ссылочный путь: | applied_document_usage_constraint_assignment applied_document_usage_constraint_assignment.items[i] -> document_reference_item document_reference_item *> lessons_learned_select lessons_learned_select = risk_treatment |
5.1.11. Объект Event_assignment
Объект Event_assignment определен в прикладном модуле "Задание события". Данная спецификация отображения расширяет отображение объекта Event_assignment за счет включения утверждений, определенных в прикладном модуле "Риск".
5.1.11.1 Связь объекта Event_assignment с объектом Risk_perception, представляющим атрибут items
Ссылочный путь: | applied_event_occurrence_assignment applied_event_occurrence_assignment.items[i] -> event_occurrence_item event_occurrence_item *> risk_event_occurrence_item risk_event_occurrence_item = risk_perception |
5.1.12. Объект Event_probability
Элемент ИММ: | event_probability |
Источник: | ИСО 10303-58 |
5.1.12.1 Связь объекта Event_probability с объектом Event, представляющим атрибут described_element
Элемент ИММ: | PATH |
Ссылочный путь: | event_probability.definition -> event_occurrence_characterized_object <= event_occurrence |
5.1.13. Объект Lessons_learned
Элемент ИММ: | lessons_learned |
Источник: | ИСО 10303-1264 |
5.1.13.1 Связь объекта Lessons_learned с объектом Risk, представляющим атрибут is_assigned_to
Элемент ИММ: | PATH |
Ссылочный путь: | lessons_learned.items -> risk |
5.1.13.2 Связь объекта Lessons_learned с объектом Risk_impact_assignment, представляющим атрибут is_assigned_to
Элемент ИММ: | PATH |
Ссылочный путь: | lessons_learned.items -> risk_impact_assignment |
5.1.13.3 Связь объекта Lessons_learned с объектом Risk_perception_source_assignment, представляющим атрибут is_assigned_to
Элемент ИММ: | PATH |
Ссылочный путь: | lessons_learned.items -> risk_perception_source_assignment |
5.1.13.4 Связь объекта Lessons_learned с объектом Risk_treatment, представляющим атрибут is_assigned_to
Элемент ИММ: | PATH |
Ссылочный путь: | lessons_learned.items -> risk_treatment |
Элемент ИММ: | monitor |
Источник: | ИСО 10303-58 |
5.1.14.1 Связь объекта Monitor с объектом Risk_assessment, представляющим атрибут child
Элемент ИММ: | PATH |
Ссылочный путь: | monitor.child -> risk_assessment |
5.1.14.2 Связь объекта Monitor с объектом Risk_control, представляющим атрибут parent
Элемент ИММ: | PATH |
Ссылочный путь: | monitor.parent -> risk_control |
5.1.15. Объект Probability_representation
Элемент ИММ: | probability_representation |
Источник: | ИСО 10303-58 |
5.1.15.1 Связь объекта Probability_representation с объектом Event_probability, представляющим атрибут property
Элемент ИММ: | PATH |
Ссылочный путь: | probability_representation.definition -> event_probability |
5.1.15.2 Связь объекта Probability_representation с объектом Probability, представляющим атрибут rep
Элемент ИММ: | PATH |
Ссылочный путь: | probability_representation <= property_definition_representation property_definition_representation.used_representation -> representation |
5.1.16. Объект Related_consequence
Элемент ИММ: | related_consequence |
Источник: | ИСО 10303-58 |
5.1.16.1 Связь объекта Related_consequence с объектом Risk_perception, представляющим атрибут relating_view
Элемент ИММ: | PATH |
Ссылочный путь: | related_consequence.relating_product_definition -> risk_perception |
5.1.16.2 Связь объекта Related_consequence с объектом Risk_consequence, представляющим атрибут related_view
Элемент ИММ: | PATH |
Ссылочный путь: | related_consequence.related_product_definition -> risk_consequence |
Элемент ИММ: | risk |
Источник: | ИСО 10303-58 |
5.1.18. Объект Risk_acceptance
Элемент ИММ: | risk_acceptance |
Источник: | ИСО 10303-58 |
5.1.19. Объект Risk_activity_structure
Элемент ИММ: | risk_activity_structure |
Источник: | ИСО 10303-1246 |
5.1.19.1 Связь объекта Risk_activity_structure с объектом Risk_acceptance, представляющим атрибут child
Элемент ИММ: | PATH |
Ссылочный путь: | risk_activity_structure.child -> risk_acceptance |
5.1.19.2 Связь объекта Risk_activity_structure с объектом Risk_analysis, представляющим атрибут child
Элемент ИММ: | PATH |
Ссылочный путь: | risk_activity_structure.child -> risk_analysis |
5.1.19.3 Связь объекта Risk_activity_structure с объектом Risk_assessment, представляющим атрибут child
Элемент ИММ: | PATH |
Ссылочный путь: | risk_activity_structure.child -> risk_assessment |
5.1.19.4 Связь объекта Risk_activity_structure с объектом Risk_communication, представляющим атрибут child
Элемент ИММ: | PATH |
Ссылочный путь: | risk_activity_structure.child -> risk_communication |
5.1.19.5 Связь объекта Risk_activity_structure с объектом Risk_control, представляющим атрибут child
Элемент ИММ: | PATH |
Ссылочный путь: | risk_activity_structure.child -> risk_control |
5.1.19.6 Связь объекта Risk_activity_structure с объектом Risk_estimation, представляющим атрибут child
Элемент ИММ: | PATH |
Ссылочный путь: | risk_activity_structure.child -> risk_estimation |
5.1.19.7 Связь объекта Risk_activity_structure с объектом Risk_evaluation, представляющим атрибут child
Элемент ИММ: | PATH |
Ссылочный путь: | risk_activity_structure.child -> risk_evaluation |
5.1.19.8 Связь объекта Risk_activity_structure с объектом Risk_identification, представляющим атрибут child
Элемент ИММ: | PATH |
Ссылочный путь: | risk_activity_structure.child -> risk_identification |
5.1.19.9 Связь объекта Risk_activity_structure с объектом Risk_treatment, представляющим атрибут child
Элемент ИММ: | PATH |
Ссылочный путь: | risk_activity_structure.child -> risk_treatment |
5.1.19.10 Связь объекта Risk_activity_structure с объектом Risk_acceptance, представляющим атрибут parent
Элемент ИММ: | PATH |
Ссылочный путь: | risk_activity_structure.parent -> risk_acceptance |
5.1.19.11 Связь объекта Risk_activity_structure с объектом Risk_analysis, представляющим атрибут parent
Элемент ИММ: | PATH |
Ссылочный путь: | risk_activity_structure.parent -> risk_analysis |
5.1.19.12 Связь объекта Risk_activity_structure с объектом Risk_assessment, представляющим атрибут parent
Элемент ИММ: | PATH |
Ссылочный путь: | risk_activity_structure.parent -> risk_assessment |
5.1.19.13 Связь объекта Risk_activity_structure с объектом Risk_communication, представляющим атрибут parent
Элемент ИММ: | PATH |
Ссылочный путь: | risk_activity_structure.parent -> risk_communication |
5.1.19.14 Связь объекта Risk_activity_structure с объектом Risk_control, представляющим атрибут parent
Элемент ИММ: | PATH |
Ссылочный путь: | risk_activity_structure.parent -> risk_control |
5.1.19.15 Связь объекта Risk_activity_structure с объектом Risk_estimation, представляющим атрибут parent
Элемент ИММ: | PATH |
Ссылочный путь: | risk_activity_structure.parent -> risk_estimation |
5.1.19.16 Связь объекта Risk_activity_structure с объектом Risk_evaluation, представляющим атрибут parent
Элемент ИММ: | PATH |
Ссылочный путь: | risk_activity_structure.parent -> risk_evaluation |
5.1.19.17 Связь объекта Risk_activity_structure с объектом Risk_identification, представляющим атрибут parent
Элемент ИММ: | PATH |
Ссылочный путь: | risk_activity_structure.parent -> risk_identification |
5.1.19.18 Связь объекта Risk_activity_structure с объектом Risk_treatment, представляющим атрибут parent
Элемент ИММ: | PATH |
Ссылочный путь: | risk_activity_structure.parent -> risk_treatment |
5.1.20. Объект Risk_analysis
Элемент ИММ: | risk_analysis |
Источник: | ИСО 10303-58 |
5.1.21. Объект Risk_assessment
Элемент ИММ: | risk_assessment |
Источник: | ИСО 10303-58 |
5.1.22. Объект Risk_attitude
Элемент ИММ: | risk_assessment |
Источник: | ИСО 10303-58 |
5.1.22.1 Связь объекта Risk_attitude с объектом Property_value_representation, представляющим атрибут critically_factor
Элемент ИММ: | PATH |
Ссылочный путь: | risk_attitude.criticality_factor -> representation |
5.1.22.2 Связь объекта Risk_attitude с объектом Risk_level, представляющим атрибут property
Элемент ИММ: | PATH |
Ссылочный путь: | risk_attitude.definition -> risk_level |
5.1.23. Объект Risk_communicated_items
Элемент ИММ: | risk_communicated_items |
Источник: | ИСО 10303-1264 |
5.1.23.1 Связь объекта Risk_communicated_items с объектом Risk_communication, представляющим атрибут assigned_activity
Элемент ИММ: | PATH |
Ссылочный путь: | risk_communicated_items.assigned_action -> risk_communication |
5.1.23.2 Связь объекта Risk_communicated_items с объектом Assigned_property, представляющим атрибут items
Элемент ИММ: | PATH |
Ссылочный путь: | risk_communicated_items.items -> property_definition |
5.1.23.3 Связь объекта Risk_communicated_items с объектом Event_assignment, представляющим атрибут items
Элемент ИММ: | PATH |
Ссылочный путь: | risk_communicated_items.items -> applied_event_occurrence_assignment |
5.1.23.4 Связь объекта Risk_communicated_items с объектом Lessons_learned, представляющим атрибут items
Элемент ИММ: | PATH |
Ссылочный путь: | risk_communicated_items.items -> lessons_learned |
5.1.23.5 Связь объекта Risk_communicated_items с объектом Risk, представляющим атрибут items
Элемент ИММ: | PATH |
Ссылочный путь: | risk_communicated_items.items -> risk |
5.1.23.6 Связь объекта Risk_communicated_items с объектом Risk_assessment, представляющим атрибут items
Элемент ИММ: | PATH |
Ссылочный путь: | risk_communicated_items.items -> risk_assessment |
5.1.23.7 Связь объекта Risk_communicated_items с объектом Risk_consequence, представляющим атрибут items
Элемент ИММ: | PATH |
Ссылочный путь: | risk_communicated_items.items -> risk_consequence |
5.1.23.8 Связь объекта Risk_communicated_items с объектом Risk_control, представляющим атрибут items
Элемент ИММ: | PATH |
Ссылочный путь: | risk_communicated_items.items -> risk_control |
5.1.23.9 Связь объекта Risk_communicated_items с объектом Risk_estimation, представляющим атрибут items
Элемент ИММ: | PATH |
Ссылочный путь: | risk_communicated_items.items -> risk_estimation |
5.1.23.10 Связь объекта Risk_communicated_items с объектом Risk_evaluation, представляющим атрибут items
Элемент ИММ: | PATH |
Ссылочный путь: | risk_communicated_items.items -> risk_evaluation |
5.1.23.11 Связь объекта Risk_communicated_items с объектом Risk_identification, представляющим атрибут items
Элемент ИММ: | PATH |
Ссылочный путь: | risk_communicated_items.items -> risk_identification |
5.1.23.12 Связь объекта Risk_communicated_items с объектом Risk_impact_assignment, представляющим атрибут items
Элемент ИММ: | PATH |
Ссылочный путь: | risk_communicated_items.items -> risk_impact_assignment |
5.1.23.13 Связь объекта Risk_communicated_items с объектом Risk_perception, представляющим атрибут items
Элемент ИММ: | PATH |
Ссылочный путь: | risk_communicated_items.items -> risk_perception |
5.1.23.14 Связь объекта Risk_communicated_items с объектом Risk_perception_context, представляющим атрибут items
Элемент ИММ: | PATH |
Ссылочный путь: | risk_communicated_items.items -> risk_perception_context |
5.1.23.15 Связь объекта Risk_communicated_items с объектом Risk_perception_relationship, представляющим атрибут items
Элемент ИММ: | PATH |
Ссылочный путь: | risk_communicated_items.items -> risk_perception_relationship |
5.1.23.16 Связь объекта Risk_communicated_items с объектом Risk_perception_source_asignment, представляющим атрибут items
Элемент ИММ: | PATH |
Ссылочный путь: | risk_communicated_items.items -> risk_perception_source_assignment |
5.1.23.17 Связь объекта Risk_communicated_items с объектом Risk_treatment, представляющим атрибут items
Элемент ИММ: | PATH |
Ссылочный путь: | risk_communicated_items.items -> risk_treatment |
5.1.24. Объект Risk_communication
Элемент ИММ: | risk_communication |
Источник: | ИСО 10303-58 |
5.1.25. Объект Risk_consequence
Элемент ИММ: | risk_consequence |
Источник: | ИСО 10303-58 |
5.1.26. Объект Risk_control
Элемент ИММ: | risk_control |
Источник: | ИСО 10303-58 |
5.1.27. Объект Risk_estimation
Элемент ИММ: | risk_estimation |
Источник: | ИСО 10303-58 |
5.1.28. Объект Risk_estimation_inputs
Элемент ИММ: | risk_estimation_inputs |
Источник: | ИСО 10303-1264 |
5.1.28.1 Связь объекта Risk_estimation_inputs с объектом Risk_estimation, представляющим атрибут assigned_activity
Элемент ИММ: | PATH |
Ссылочный путь: | risk_estimation_inputs.assigned_action -> risk_estimation |
5.1.28.2 Связь объекта Risk_estimation_inputs с объектом Risk_perception, представляющим атрибут items
Элемент ИММ: | PATH |
Ссылочный путь: | risk_estimation_inputs.items -> risk_perception |
5.1.29. Объект Risk_estimation_outputs
Элемент ИММ: | risk_estimation_outputs |
Источник: | ИСО 10303-1264 |
5.1.29.1 Связь объекта Risk_estimation_outputs с объектом Risk_estimation, представляющим атрибут assigned_activity
Элемент ИММ: | PATH |
Ссылочный путь: | risk_estimation_outputs.assigned_action -> risk_estimation |
5.1.29.2 Связь объекта Risk_estimation_outputs с объектом Risk_consequence, представляющим атрибут items
Элемент ИММ: | PATH |
Ссылочный путь: | risk_estimation_outputs.items -> risk_consequence |
5.1.29.3 Связь объекта Risk_estimation_outputs с объектом Risk_impact_assignment, представляющим атрибут items
Элемент ИММ: | PATH |
Ссылочный путь: | risk_estimation_outputs.items -> risk_impact_assignment |
5.1.29.4 Связь объекта Risk_estimation_outputs с объектом Assigned_property, представляющим атрибут items
Элемент ИММ: | PATH |
Ссылочный путь: | risk_estimation_outputs.items -> property_definition |
5.1.29.5 Связь объекта Risk_estimation_outputs с объектом Event_assignment, представляющим атрибут items
Элемент ИММ: | PATH |
Ссылочный путь: | risk_estimation_outputs.items -> applied_event_occurrence_assignment |
5.1.30. Объект Risk_evaluation
Элемент ИММ: | risk_evaluation |
Источник: | ИСО 10303-58 |
5.1.31. Объект Risk_evaluation_criteria
Элемент ИММ: | risk_evaluation_criteria |
Источник: | ИСО 10303-1264 |
5.1.31.1 Связь объекта Risk_evaluation_criteria с объектом Risk_evaluation, представляющим атрибут assigned_activity
Элемент ИММ: | PATH |
Ссылочный путь: | risk_evaluation_criteria.assigned_action -> risk_evaluation |
5.1.31.2 Связь объекта Risk_evaluation_criteria с объектом Risk_perception, представляющим атрибут items
Элемент ИММ: | PATH |
Ссылочный путь: | risk_evaluation_criteria.items -> risk_perception |
5.1.32. Объект Risk_evaluation_inputs
Элемент ИММ: | risk_evaluation_inputs |
Источник: | ИСО 10303-1264 |
5.1.32.1 Связь объекта Risk_evaluation_inputs с объектом Risk_evaluation, представляющим атрибут assigned_activity
Элемент ИММ: | PATH |
Ссылочный путь: | risk_evaluation_inputs.assigned_action -> risk_evaluation |
5.1.32.2 Связь объекта Risk_evaluation_inputs с объектом Risk_perception, представляющим атрибут items
Элемент ИММ: | PATH |
Ссылочный путь: | risk_evaluation_inputs.items -> risk_perception |
5.1.33. Объект Risk_event
Элемент ИММ: | risk_event |
Источник: | ИСО 10303-1264 |
5.1.33.1 Связь объекта Risk_event с объектом Risk_perception, представляющим атрибут associated_risk
Элемент ИММ: | PATH |
Ссылочный путь: | risk_event.associated_risk -> risk_perception |
5.1.34. Объект Risk_identification
Элемент ИММ: | risk_identification |
Источник: | ИСО 10303-58 |
5.1.35. Объект Risk_identification_inputs
Элемент ИММ: | risk_identification_inputs |
Источник: | ИСО 10303-1264 |
5.1.35.1 Связь объекта Risk_identification_inputs с объектом Risk_identification, представляющим атрибут assigned_activity
Элемент ИММ: | PATH |
Ссылочный путь: | risk_identification_inputs.assigned_action -> risk_identification |
5.1.35.2 Связь объекта Risk_identification_inputs с типом данных risk_perception_source_item, представляющим атрибут items
Элемент ИММ: | PATH |
Ссылочный путь: | risk_identification_inputs.items[i] -> risk_perception_source_item |
5.1.35.3 Связь объекта Risk_identification_inputs с объектом Activity, представляющим атрибут items
Элемент ИММ: | PATH |
Ссылочный путь: | risk_identification_inputs.items -> action |
5.1.35.4 Связь объекта Risk_identification_inputs с объектом Activity_method, представляющим атрибут items
Элемент ИММ: | PATH |
Ссылочный путь: | risk_identification_inputs.items -> action_method |
5.1.35.5 Связь объекта Risk_identification_inputs с объектом Product, представляющим атрибут items
Элемент ИММ: | PATH |
Ссылочный путь: | risk_identification_inputs.items -> product |
5.1.36. Объект Risk_impact
Элемент ИММ: | risk_impact |
Источник: | ИСО 10303-58 |
5.1.36.1 Связь объекта Risk_impact с объектом Risk_consequence, представляющим атрибут casual_consequence
Элемент ИММ: | PATH |
Ссылочный путь: | risk_impact.causal_consequence -> risk_consequence |
5.1.37. Объект Risk_impact_assignment
Элемент ИММ: | risk_impact_assignment |
Источник: | ИСО 10303-58 |
5.1.37.1 Связь объекта Risk_impact_assignment с объектом Risk_impact, представляющим атрибут assigned_risk_impact
Элемент ИММ: | PATH |
Ссылочный путь: | risk_impact_assignment.assigned_risk_impact -> risk_impact |
5.1.37.2 Связь объекта Risk_impact_assignment с типом данных risk_impact_item, представляющим атрибут items
Элемент ИММ: | PATH |
Ссылочный путь: | risk_impact_assignment.items -> risk_impact_item |
5.1.38. Объект Risk_level
Элемент ИММ: | risk_level |
Источник: | ИСО 10303-58 |
5.1.38.1 Связь объекта Risk_level с объектом Risk_perception, представляющим атрибут described_element
Элемент ИММ: | PATH |
Ссылочный путь: | risk_level.definition -> risk_perception |
5.1.39. Объект Risk_measure
Элемент ИММ: | risk_measure |
Источник: | ИСО 10303-58 |
5.1.40. Объект Risk_perception
Элемент ИММ: | risk_perception |
Источник: | ИСО 10303-58 |
5.1.40.1 Связь объекта Risk_perception с объектом Risk_version, представляющим атрибут defined_version
Элемент ИММ: | PATH |
Ссылочный путь: | risk_perception.formation -> risk_perception_formation |
5.1.40.2 Связь объекта Risk_perception с объектом Risk_perception_context, представляющим атрибут risk_perception_context
Элемент ИММ: | PATH |
Ссылочный путь: | risk_perception.risk_perception_context -> risk_perception_context |
5.1.41. Объект Risk_perception_context
Элемент ИММ: | risk_perception_context |
Источник: | ИСО 10303-58 |
5.1.42. Объект Risk_perception_relationship
Элемент ИММ: | risk_perception_relationship |
Источник: | ИСО 10303-58 |
5.1.42.1 Связь объекта Risk_perception_relationship с объектом Risk_perception, представляющим атрибут related_risk_perseption
Элемент ИММ: | PATH |
Ссылочный путь: | risk_perception_relationship.related_risk_perception -> risk_perception |
5.1.42.2 Связь объекта Risk_perception_relationship с объектом Risk_perception, представляющим атрибут relating_risk_perception
Элемент ИММ: | PATH |
Ссылочный путь: | risk_perception_relationship.relating_risk_perception -> risk_perception |
5.1.43. Объект Risk_perception_source_assignment
Элемент ИММ: | risk_perception_source_assignment |
Источник: | ИСО 10303-58 |
5.1.43.1 Связь объекта Risk_perception_source_assignment с объектом Risk_perception, представляющим атрибут assigned_risk
Элемент ИММ: | PATH |
Ссылочный путь: | risk_perception_source_assignment.assigned_risk -> risk_perception |
5.1.43.2 Связь объекта Risk_perception_source_assignment с типом данных risk_perception_source_item, представляющим атрибут items
Элемент ИММ: | PATH |
Ссылочный путь: | risk_perception_source_assignment.items |
5.1.43.3 Связь объекта Risk_perception_source_assignment с объектом Activity, представляющим атрибут items
Элемент ИММ: | PATH |
Ссылочный путь: | risk_perception_source_assignment.items -> action |
5.1.43.4 Связь объекта Risk_perception_source_assignment с объектом Activity_method, представляющим атрибут items
Элемент ИММ: | PATH |
Ссылочный путь: | risk_perception_source_assignment.items -> action_method |
5.1.43.5 Связь объекта Risk_perception_source_assignment с объектом Product, представляющим атрибут items
Элемент ИММ: | PATH |
Ссылочный путь: | risk_perception_source_assignment.items -> product |
5.1.44. Объект Risk_relationship
Элемент ИММ: | risk_relationship |
Источник: | ИСО 10303-58 |
5.1.44.1 Связь объекта Risk_relationship с объектом Risk, представляющим атрибут related_risk
Элемент ИММ: | PATH |
Ссылочный путь: | risk_relationship.related_risk -> risk |
5.1.44.2 Связь объекта Risk_relationship с объектом Risk, представляющим атрибут relating_risk
Элемент ИММ: | PATH |
Ссылочный путь: | risk_relationship.relating_risk -> risk |
5.1.45. Объект Risk_treatment
Элемент ИММ: | risk_treatment |
Источник: | ИСО 10303-58 |
5.1.45.1 Связь объекта Risk_treatment с объектом Risk_measure, представляющим атрибут chosen_method
Элемент ИММ: | PATH |
Ссылочный путь: | risk_treatment.chosen_method -> risk_measure |
5.1.46. Объект Risk_treatment_assignment
Элемент ИММ: | risk_treatment_assignment |
Источник: | ИСО 10303-1264 |
5.1.46.1 Связь объекта Risk_treatment_assignment с объектом Risk_treatment, представляющим атрибут assigned_activity
Элемент ИММ: | PATH |
Ссылочный путь: | risk_treatment_assignment.assigned_action -> risk_treatment |
5.1.46.2 Связь объекта Risk_treatment_assignment с объектом Risk_consequence, представляющим атрибут items
Элемент ИММ: | PATH |
Ссылочный путь: | risk_impact_assignment.items -> risk_consequence |
5.1.46.3 Связь объекта Risk_treatment_assignment с объектом Risk_impact, представляющим атрибут items
Элемент ИММ: | PATH |
Ссылочный путь: | risk_impact_assignment.items -> risk_impact |
5.1.46.4 Связь объекта Risk_treatment_assignment с объектом Risk_perception, представляющим атрибут items
Элемент ИММ: | PATH |
Ссылочный путь: | risk_impact_assignment.items -> risk_perception |
5.1.46.5 Связь объекта Risk_treatment_assignment с объектом Risk_perception_relationship, представляющим атрибут items
Элемент ИММ: | PATH |
Ссылочный путь: | risk_impact_assignment.items -> risk_perception_relationship |
5.1.46.6 Связь объекта Risk_treatment_assignment с объектом Risk_relationship, представляющим атрибут items
Элемент ИММ: | PATH |
Ссылочный путь: | risk_impact_assignment.items -> risk_relationship |
5.1.46.7 Связь объекта Risk_treatment_assignment с объектом Assigned_property, представляющим атрибут items
Элемент ИММ: | PATH |
Ссылочный путь: | risk_impact_assignment.items -> property_definition |
5.1.47. Объект Risk_version
Элемент ИММ: | risk_perception_formation |
Источник: | ИСО 10303-58 |
5.1.47.1 Связь объекта Risk_version с объектом Risk, представляющим атрибут of_risk
Элемент ИММ: | PATH |
Ссылочный путь: | risk_perception_formation.of_risk -> risk |
5.2. Сокращенный листинг ИММ на языке EXPRESS
В данном подразделе определена EXPRESS-схема, полученная из таблицы отображений. В данной схеме использованы элементы общих ресурсов или других прикладных модулей и определены конструкции на языке EXPRESS, относящиеся к области применения настоящего стандарта.
Также в данном подразделе определены ИММ для прикладного модуля "Риск" и модификации, которым подвергаются конструкции, импортированные из общих ресурсов.
При использовании в данной схеме конструкций, определенных в общих ресурсах или в прикладных модулях, должны быть учтены следующие ограничения:
- использование объекта, являющегося супертипом, не означает применения любой из его конкретизаций, если только данная конкретизация также не импортирована в схему ИММ;
- использование типа SELECT не означает применения любого из указанных в нем типов данных, если только данный тип также не импортирован в схему ИММ.
EXPRESS-спецификация:
*)
SCHEMA Risk_mim;
USE FROM Activity_mim; --ISO/TS 10303-1047
USE FROM Document_assignment_mim; --ISO/TS 10303-1122
USE FROM Event_assignment_mim; --ISO/TS 10303-1364
USE FROM Measure_representation_mim; --ISO/TS 10303-1118
USE FROM Probability_mim; --ISO/TS 10303-1252
USE FROM Product_relationship_mim; --ISO/TS 10303-1024
USE FROM Product_view_definition_relationship_mim; --ISO/TS 10303-1041
USE FROM Property_assignment_mim; --ISO/TS 10303-1030
USE FROM risk_schema; --ISO 10303-58
REFERENCE FROM product_property_definition_schema --ISO 10303-41
(property_definition);
(*
Примечания
1 Схемы, ссылки на которые приведены выше, определены в следующих стандартах и документах комплекса ИСО 10303:
Activity_mim | - ИСО/ТС 10303-1047; |
Document_assignment_mim | - ИСО/ТС 10303-1122; |
Event_assignment_mim | - ИСО/ТС 10303-1364; |
Measure_representation_mim | - ИСО/ТС 10303-1118; |
Probability_mim | - ИСО/ТС 10303-1252; |
Product_relationship_mim | - ИСО/ТС 10303-1024; |
Product_view_definition_relationship_mim | - ИСО/ТС 10303-1041; |
Property_assignment_mim | - ИСО/ТС 10303-1030; |
risk_schema | - ИСО 10303-58; |
product_property_definition_schema | - ИСО 10303-41. |
2 Графическое представление схемы Risk_mim приведено в приложении D,
рисунки D.1 -
D.4.
5.2.1. Определение типов данных ИММ
В данном пункте определены типы данных ИММ прикладного модуля "Риск".
5.2.1.1 Тип данных lessons_learned_select
Тип данных lessons_learned_select является расширением типа данных document_reference_item. В его список альтернативных типов данных добавлены типы данных risk, risk_impact_assignment, risk_perception_source_assignment и risk_treatment.
Примечание - Список объектных типов данных может быть расширен в прикладных модулях, использующих конструкции данного модуля.
EXPRESS-спецификация:
*)
TYPE lessons_learned_select = EXTENSIBLE SELECT
BASED_ON document_reference_item WITH
(risk,
risk_impact_assignment,
risk_perception_source_assignment,
risk_treatment);
END_TYPE;
(*
5.2.1.2 Тип данных risk_action_items
Тип данных risk_action_items является расширением типа данных action_item. В его список альтернативных типов данных добавлены типы данных applied_event_occurrence_assignment, lessons_learned, property_definition, \pard plain risk, risk_assessment, risk_consequence, risk_control, risk_criteria_select, risk_estimation, risk_evaluation, risk_identification, risk_impact, risk_impact_assignment, risk_perception_context, risk_perception_relationship, risk_perception_source_assignment, risk_perception_source_item, risk_relationship и risk_treatment.
Примечание - Список объектных типов данных может быть расширен в прикладных модулях, использующих конструкции данного модуля.
EXPRESS-спецификация:
*)
TYPE risk_action_items = EXTENSIBLE GENERIC_ENTITY SELECT
BASED_ON action_items WITH
(applied_event_occurrence_assignment,
lessons_learned,
property_definition,
risk,
risk_assessment,
risk_consequence,
risk_control,
risk_criteria_select,
risk_estimation,
risk_evaluation,
risk_identification,
risk_impact,
risk_impact_assignment,
risk_perception_context,
risk_perception_relationship,
risk_perception_source_assignment,
risk_perception_source_item,
risk_relationship,
risk_treatment);
(*
5.2.1.3 Тип данных risk_communication_select
Тип данных risk_communication_select допускает использование типов данных applied_event_occurrence_assignment, lessons_learned, property_definition, risk, risk_assessment, risk_consequence, risk_control, risk_estimation, risk_evaluation, risk_identification, risk_impact_assignment, risk_perception, risk_perception_context, risk_perception_relationship, risk_perception_source_assignment и risk_treatment.
EXPRESS-спецификация:
*)
TYPE risk_communication_select = SELECT
(applied_event_occurrence_assignment,
lessons_learned,
property_definition,
risk,
risk_assessment,
risk_consequence,
risk_control,
risk_estimation,
risk_evaluation,
risk_identification,
risk_impact_assignment,
risk_perception,
risk_perception_context,
risk_perception_relationship,
risk_perception_source_assignment,
risk_treatment);
END_TYPE;
(*
5.2.1.4 Тип данных risk_criteria_select
Тип данных risk_criteria_select является расширением типа данных action_items. В его список альтернативных типов данных добавлен тип данных risk_perception.
Примечание - Список объектных типов данных может быть расширен в прикладных модулях, использующих конструкции данного модуля.
EXPRESS-спецификация:
*)
TYPE risk_criteria_select = EXTENSIBLE GENERIC_ENTITY SELECT
BASED_ON action_items WITH
(risk_perception);
END_TYPE;
(*
5.2.1.5 Тип данных risk_estimation_select
Тип данных risk_estimation_select допускает использование типов данных applied_event_occurrence_assignment, property_definition, risk_consequence и risk_impact_assignment.
EXPRESS-спецификация:
*)
TYPE risk_estimation_select = SELECT
(applied_event_occurrence_assignment,
property_definition,
risk_consequence,
risk_impact_assignment);
END_TYPE;
(*
5.2.1.6 Тип данных risk_event_occurrence_item
Тип данных risk_event_occurrence_item является расширением типа данных event_occurrence_item. В его список альтернативных типов данных добавлен тип данных risk_perception.
Примечание - Список объектных типов данных может быть расширен в прикладных модулях, использующих конструкции данного модуля.
EXPRESS-спецификация:
*)
TYPE risk_event_occurrence_item = EXTENSIBLE GENERIC_ENTITY SELECT
BASED_ON event_occurrence_item WITH
(risk_perception);
END_TYPE;
(*
5.2.1.7 Тип данных risk_treatment_select
Тип данных risk_treatment_select допускает использование типов данных property_definition, risk_consequence, risk_impact, risk_perception, risk_perception_relationship и risk_relationship.
EXPRESS-спецификация:
*)
TYPE risk_treatment_select = SELECT
(property_definition,
risk_consequence,
risk_impact,
risk_perception,
risk_perception_relationship,
risk_relationship);
END_TYPE;
(*
5.2.2. Определение объектов ИММ
В данном пункте определены объекты ИММ прикладного модуля "Риск".
5.2.2.1 Объект lessons_learned
Объект lessons_learned является подтипом объекта applied_document_reference, который представляет описание в заданных документах накопленного опыта и усвоенных уроков управленческим персоналом или в результате воздействия указанного риска.
EXPRESS-спецификация:
*)
ENTITY lessons_learned
SUBTYPE OF (applied_document_reference);
SELF\applied_document_reference.items : SET[1:?] OF
lessons_learned_select;
END_ENTITY;
(*
Определение атрибута
items - множество элементов типа данных lessons_learned_select для данного объекта lessons_learned.
5.2.2.2 Объект risk_communicated_items
Объект risk_communicated_items является подтипом объекта applied_action_assignment, который представляет элементы риска, передаваемые при обмене данными.
EXPRESS-спецификация:
*)
ENTITY risk_communicated_items
SUBTYPE OF (applied_action_assignment);
SELF\action_assignment.assigned_action : risk_communication;
SELF\applied_action_assignment.items : SET[1:?] OF
risk_communication_select;
WHERE
WR1: SELF\action_assignment.role.name = 'risk_communicated_items';
END_ENTITY;
(*
Определения атрибутов
assigned_action - заданное действие, с которым связан данный объект risk_communicated_items;
items - множество элементов типа данных risk_communication_select для данного объекта risk_communicated_items.
Формальное утверждение
WR1 - значение параметра name фиксировано.
5.2.2.3 Объект risk_estimation_inputs
Объект risk_estimation_inputs является подтипом объекта applied_action_assignment, который представляет элементы риска, используемые для его расчета.
EXPRESS-спецификация:
*)
ENTITY risk_estimation_inputs
SUBTYPE OF (applied_action_assignment);
SELF\action_assignment.assigned_action : risk_estimation;
SELF\applied_action_assignment.items : SET[1:7] OF risk_perception;
WHERE
WR1: SELF\action_assignment.role.name = 'risk_estimation_input';
END_ENTITY;
(*
Определения атрибутов
assigned_action - заданное действие, с которым связан данный объект risk_estimation_inputs;
items - множество элементов типа данных risk_perception для данного объекта risk_estimation_inputs.
Формальное утверждение
WR1 - значение параметра name фиксировано.
5.2.2.4 Объект risk_estimation_outputs
Объект risk_estimation_outputs является подтипом объекта applied_action_assignment, который представляет элементы риска, являющиеся результатом или на которые влияет расчет риска.
EXPRESS-спецификация:
*)
ENTITY risk_estimation_outputs
SUBTYPE OF (applied_action_assignment);
SELF\action_assignment.assigned_action : risk_estimation;
SELF\applied_action_assignment.items : SET[1:?] OF
risk_estimation_select;
WHERE
WR1: SELF\action_assignment.role.name = 'risk_estimation_output';
END_ENTITY;
(*
Определения атрибутов
assigned_action - заданное действие, с которым связан данный объект risk_estimation_outputs;
items - множество элементов типа данных risk_estimation_select для данного объекта risk_estimation_outputs.
Формальное утверждение
WR1 - значение параметра name фиксировано.
5.2.2.5 Объект risk_evaluation_criteria
Объект risk_evaluation_criteria является подтипом объекта applied_action_assignment, который представляет элементы риска, определяющие критерии риска.
EXPRESS-спецификация:
*)
ENTITY risk_evaluation_criteria
SUBTYPE OF (applied_action_assignment);
SELF\action_assignment.assigned_action : risk_evaluation;
SELF\applied_action_assignment.items : SET[1:?] OF
risk_criteria_select;
WHERE
WR1: SELF\action_assignment.role.name = 'risk_evaluation_criteria';
END_ENTITY;
(*
Определения атрибутов
assigned_action - заданное действие, с которым связан данный объект risk_evaluation_criteria;
items - множество элементов типа данных risk_criteria_select для данного объекта risk_evaluation_criteria.
Формальное утверждение
WR1 - значение параметра name фиксировано.
5.2.2.6 Объект risk_evaluation_inputs
Объект risk_evaluation_inputs является подтипом объекта applied_action_assignment, который представляет элементы риска, используемые для сравнительного оценивания риска.
EXPRESS-спецификация:
*)
ENTITY risk_evaluation_inputs
SUBTYPE OF (applied_action_assignment);
SELF\action_assignment.assigned_action : risk_evaluation;
SELF\applied_action_assignment.items : SET[1:?] OF risk_perception;
WHERE
WR1: SELF\action_assignment.role.name = 'risk_evaluation_input';
END_ENTITY;
(*
Определения атрибутов
assigned_action - заданное действие, с которым связан данный объект risk_evaluation_inputs;
items - множество элементов типа данных risk_perception для данного объекта risk_evaluation_inputs.
Формальное утверждение
WR1 - значение параметра name фиксировано.
5.2.2.7 Объект risk_event
Объект risk_event является подтипом объекта applied_event_occurrence_assignment, который задает событие, инициирующее действия для снижения риска.
EXPRESS-спецификация:
*)
ENTITY risk_event
SUBTYPE OF (applied_event_occurrence_assignment);
associated_risk : risk_perception;
DERIVE
SELF\applied_event_occurrence_assignment.items : SET[1:?] OF
risk_perception := [associated_risk];
WHERE
WR1: SELF\event_occurrence_assignment.role.name = 'risk of event';
END_ENTITY;
(*
Определения атрибутов
associated_risk - риск, связанный с данным объектом risk_event;
items - множество элементов типа данных risk_perception для данного объекта risk_event.
Формальное утверждение
WR1 - значение параметра name фиксировано.
5.2.2.8 Объект risk_identification_inputs
Объект risk_identification_inputs является подтипом объекта applied_action_assignment, который представляет элементы, идентифицирующие или описывающие риск.
EXPRESS-спецификация:
*)
ENTITY risk_identification_inputs
SUBTYPE OF (applied_action_assignment);
SELF\action_assignment.assigned_action : risk_identification;
SELF\applied_action_assignment.items : SET[1:?] OF
risk_perception_source_item;
WHERE
WR1: SELF\action_assignment.role.name = 'risk_identification_input';
END_ENTITY;
(*
Определения атрибутов
assigned_action - заданное действие, с которым связан данный объект risk_identification_inputs;
items - множество элементов типа данных risk_perception_source_item для данного объекта risk_identification_inputs.
Формальное утверждение
WR1 - значение параметра name фиксировано.
5.2.2.9 Объект risk_treatment_assignment
Объект risk_treatment_assignment является подтипом объекта applied_action_assignment, который связывает все действия по снижению риска с данным риском.
EXPRESS-спецификация:
*)
ENTITY risk_treatment_assignment
SUBTYPE OF (applied_action_assignment);
SELF\action_assignment.assigned_action : risk_treatment;
SELF\applied_action_assignment.items : SET[1:?] OF
risk_treatment_select;
WHERE
WR1: SELF\action_assignment.role.name = 'risk_treatment_assignment';
END_ENTITY;
(*
Определения атрибутов
assigned_action - заданное действие, с которым связан данный объект risk_treatment_assignment;
items - множество элементов типа данных risk_treatment_select для данного объекта risk_treatment_assignment.
Формальное утверждение
WR1 - значение параметра name фиксировано.
*)
END_SCHEMA; -- Risk_mim
(*
(обязательное)
СОКРАЩЕННЫЕ НАИМЕНОВАНИЯ ОБЪЕКТОВ ИММ
Сокращенные наименования объектов, определенных в ИММ прикладного модуля "Риск", приведены в
таблице A.1.
Наименования объектов, использованных в настоящем стандарте, определены в
5.2 и других стандартах и документах комплекса ИСО 10303, указанных в
разделе 2.
Требования к использованию сокращенных наименований установлены в стандартах тематической группы "Методы реализации" комплекса ИСО 10303.
Примечание - Наименования объектов на языке EXPRESS доступны в Интернете по адресу: http://www.tc184-sc4.org/Short_Names/.
Таблица A.1
Сокращенные наименования объектов ИММ
Полное наименование | Сокращенное наименование |
lessons_learned | LSSLRN |
risk_communicated_items | RSCMIT |
risk_estimation_inputs | RSESIN |
risk_estimation_outputs | RSESOT |
risk_evaluation_criteria | RSEVCR |
risk_evaluation_inputs | RSEVIN |
risk_event | RSKEVN |
risk_identification_inputs | RSIDIN |
risk_treatment_assignment | RSTRAS |
(обязательное)
РЕГИСТРАЦИЯ ИНФОРМАЦИОННЫХ ОБЪЕКТОВ
B.1 Обозначение документа
Для однозначного обозначения информационного объекта в открытой системе настоящему стандарту присвоен следующий идентификатор объекта:
{iso standard 10303 part(1264) version(1)}
Смысл данного обозначения установлен в ИСО/МЭК 8824-1 и описан в ИСО 10303-1.
B.2 Обозначение схем
B.2.1 Обозначение схемы Risk_arm
Для однозначного обозначения в открытой информационной системе схеме Risk_arm, установленной в настоящем стандарте, присвоен следующий идентификатор объекта:
{iso standard 10303 part(1264) version(1) schema(1)
risk-arm(1)}
Смысл данного обозначения установлен в ИСО/МЭК 8824-1 и описан в ИСО 10303-1.
B.2.2 Обозначение схемы Risk_mim
Для однозначного обозначения в открытой информационной системе схеме Risk_mim, установленной в настоящем стандарте, присвоен следующий идентификатор объекта:
{iso standard 10303 part(1264) version(1) schema(1)
risk-mim(2)}
Смысл данного обозначения установлен в ИСО/МЭК 8824-1 и описан в ИСО 10303-1.
(справочное)
Диаграммы на
рисунках C.1 -
C.5 представляют в графической форме сокращенный листинг ПЭМ на языке EXPRESS, определенный в
разделе 4. В диаграммах использована графическая нотация EXPRESS-G языка EXPRESS.
В данном приложении приведены два разных представления ПЭМ прикладного модуля "Риск":
- представление на уровне схем отображает импорт конструкций, определенных в схемах ПЭМ других прикладных модулей, в схему ПЭМ данного прикладного модуля с помощью операторов USE FROM;
- представление на уровне объектов отображает конструкции на языке EXPRESS, определенные в схеме ПЭМ данного прикладного модуля, и ссылки на импортированные конструкции, которые конкретизированы или на которые имеются ссылки в конструкциях схемы ПЭМ рассматриваемого прикладного модуля.
Примечание - Оба представления являются неполными. Представление на уровне схем не отображает схем ПЭМ модулей, которые импортированы косвенным образом. Представление на уровне объектов не отображает импортированных конструкций, которые не конкретизированы или на которые отсутствуют ссылки в конструкциях схемы ПЭМ рассматриваемого прикладного модуля.
Графическая нотация EXPRESS-G определена в ИСО 10303-11, приложение D.
Рисунок C.1 - Представление ПЭМ на уровне схем в формате
EXPRESS-G (диаграмма 1 из 1)
Рисунок C.2 - Представление ПЭМ на уровне объектов в формате
EXPRESS-G (диаграмма 1 из 4)
Рисунок C.3 - Представление ПЭМ на уровне объектов в формате
EXPRESS-G (диаграмма 2 из 4)
Рисунок C.4 - Представление ПЭМ на уровне объектов в формате
EXPRESS-G (диаграмма 3 из 4)
Рисунок C.5 - Представление ПЭМ на уровне объектов в формате
EXPRESS-G (диаграмма 4 из 4)
(справочное)
Диаграммы на
рисунках D.1 -
D.4 представляют в графической форме сокращенный листинг ИММ на языке EXPRESS, определенный в
5.2. В диаграммах использована графическая нотация EXPRESS-G языка EXPRESS.
В данном приложении приведены два разных представления ИММ прикладного модуля "Риск":
- представление на уровне схем отображает импорт конструкций, определенных в схемах ИММ других прикладных модулей или в схемах общих ресурсов, в схему ИММ данного прикладного модуля с помощью операторов USE FROM;
- представление на уровне объектов отображает конструкции на языке EXPRESS, определенные в схеме ИММ данного прикладного модуля, и ссылки на импортированные конструкции, которые конкретизированы или на которые имеются ссылки в конструкциях схемы ИММ рассматриваемого прикладного модуля.
Примечание - Оба представления являются неполными. Представление на уровне схем не отображает схем ИММ модулей, которые импортированы косвенным образом. Представление на уровне объектов не отображает импортированных конструкций, которые не конкретизированы или на которые отсутствуют ссылки в конструкциях схемы ИММ рассматриваемого прикладного модуля.
Графическая нотация EXPRESS-G определена в ИСО 10303-11, приложение D.
Рисунок D.1 - Представление ИММ на уровне схем в формате
EXPRESS-G (диаграмма 1 из 1)
Рисунок D.2 - Представление ИММ на уровне объектов в формате
EXPRESS-G (диаграмма 1 из 3)
Рисунок D.3 - Представление ИММ на уровне объектов в формате
EXPRESS-G (диаграмма 2 из 3)
Рисунок D.4 - Представление ИММ на уровне объектов в формате
EXPRESS-G (диаграмма 3 из 3)
(справочное)
МАШИННО-ИНТЕРПРЕТИРУЕМЫЕ ЛИСТИНГИ
В данном приложении приведены ссылки на сайты, на которых представлены листинги наименований объектов на языке EXPRESS и соответствующих сокращенных наименований, установленных или на которые приведены ссылки в настоящем стандарте. На данных сайтах также представлены листинги всех EXPRESS-схем, определенных в настоящем стандарте, без комментариев и другого поясняющего текста. Эти листинги приведены в машинно-интерпретируемой форме и могут быть получены по следующим адресам URL:
сокращенные наименования: http://www.tc184-sc4.org/Short_Names/;
EXPRESS: http://www.tc184-sc4.org/EXPRESS/.
Если доступ к этим сайтам невозможен, следует обратиться в центральный секретариат ИСО или непосредственно в секретариат ИСО ТК 184/ПК4 по адресу электронной почты: sc4sec@tc184-sc4.org.
Примечание - Информация, представленная в машинно-интерпретированном виде по указанным выше адресам URL, является справочной. Обязательным является текст настоящего стандарта.
(справочное)
СВЕДЕНИЯ О СООТВЕТСТВИИ ССЫЛОЧНЫХ МЕЖДУНАРОДНЫХ СТАНДАРТОВ
И ДОКУМЕНТОВ НАЦИОНАЛЬНЫМ СТАНДАРТАМ РОССИЙСКОЙ ФЕДЕРАЦИИ
Таблица ДА.1
Обозначение ссылочного международного стандарта, документа | Степень соответствия | Обозначение и наименование соответствующего национального стандарта |
ИСО/МЭК 8824-1 | IDT | ГОСТ Р ИСО/МЭК 8824-1-2001 "Информационная технология. Абстрактная синтаксическая нотация версии один (АСН.1). Часть 1. Спецификация основной нотации" |
ИСО 10303-1 | IDT | ГОСТ Р ИСО 10303-1-99 "Системы автоматизации производства и их интеграция. Представление данных об изделии и обмен этими данными. Часть 1. Общие представления и основополагающие принципы" |
ИСО 10303-11 | IDT | ГОСТ Р ИСО 10303-11-2009 "Системы автоматизации производства и их интеграция. Представление данных об изделии и обмен этими данными. Часть 11. Методы описания. Справочное руководство по языку EXPRESS" |
ИСО 10303-21 | IDT | ГОСТ Р ИСО 10303-21-2002 "Системы автоматизации производства и их интеграция. Представление данных об изделии и обмен этими данными. Часть 21. Методы реализации. Кодирование открытым текстом структуры обмена" |
ИСО 10303-41 | IDT | ГОСТ Р ИСО 10303-41-99 "Системы автоматизации производства и их интеграция. Представление данных об изделии и обмен этими данными. Часть 41. Интегрированные обобщенные ресурсы. Основы описания и поддержки изделий" |
ИСО 10303-43 | IDT | ГОСТ Р ИСО 10303-43-2002 "Системы автоматизации производства и их интеграция. Представление данных об изделии и обмен этими данными. Часть 43. Интегрированные обобщенные ресурсы. Структуры представлений" |
ИСО 10303-58 | - | |
ИСО 10303-202 | - | |
ИСО/ТС 10303-1001 | IDT | ГОСТ Р ИСО/ТС 10303-1001-2010 "Системы автоматизации производства и их интеграция. Представление данных об изделии и обмен этими данными. Часть 1001. Прикладной модуль. Присваивание внешнего вида" |
ИСО/ТС 10303-1017 | IDT | ГОСТ Р ИСО/ТС 10303-1017-2010 "Системы автоматизации производства и их интеграция. Представление данных об изделии и обмен этими данными. Часть 1017. Прикладной модуль. Идентификация изделия" |
ИСО/ТС 10303-1024 | IDT | ГОСТ Р ИСО/ТС 10303-1024-2011 "Системы автоматизации производства и их интеграция. Представление данных об изделии и обмен этими данными. Часть 1024. Прикладной модуль. Связи изделий" |
ИСО/ТС 10303-1030 | IDT | ГОСТ Р ИСО/ТС 10303-1030-2013 "Системы автоматизации производства и их интеграция. Представление данных об изделии и обмен этими данными. Часть 1030 |
ИСО/ТС 10303-1041 | IDT | ГОСТ Р ИСО/ТС 10303-1041-2012 "Системы автоматизации производства и их интеграция. Представление данных об изделии и обмен этими данными. Часть 1041. Прикладной модуль. Взаимосвязь между определениями представлений изделия" |
ИСО/ТС 10303-1047 | IDT | ГОСТ Р ИСО/ТС 10303-1047-2012 "Системы автоматизации производства и их интеграция. Представление данных об изделии и обмен этими данными. Часть 1047. Прикладной модуль. Работа" |
ИСО/ТС 10303-1118 | - | |
ИСО/ТС 10303-1122 | IDT | ГОСТ Р ИСО/ТС 10303-1122-2014 "Системы автоматизации производства и их интеграция. Представление данных об изделии и обмен этими данными. Часть 1122. Прикладной модуль. Задание документа" |
ИСО/ТС 10303-1252 | - | |
ИСО/ТС 10303-1364 | - | |
<*> Соответствующий национальный стандарт отсутствует. До его утверждения рекомендуется использовать перевод на русский язык данного международного стандарта (документа). Перевод данного международного стандарта (документа) находится в Федеральном информационном фонде технических регламентов и стандартов. Примечание - В настоящей таблице использовано следующее условное обозначение степени соответствия стандартов: - IDT - идентичные стандарты. |
[1] | Guidelines for the content of application modules, ISO TC 184/SC4/N1685, 2004-02-27 |
[2] | Risk management - Vocabulary - Guidelines for use in standards, DRAFT ISO GUIDE 73:2001, 2001-02-08 |