Главная // Актуальные документы // ГОСТ Р (Государственный стандарт)СПРАВКА
Источник публикации
М.: Стандартинформ, 2015
Примечание к документу
Документ
введен в действие с 1 октября 2015 года.
Название документа
"ГОСТ Р ИСО 11615-2014. Национальный стандарт Российской Федерации. Информатизация здоровья. Идентификация лекарственных средств. Элементы данных и структуры для уникальной идентификации и обмена информацией о регистрируемых лекарственных средствах"
(утв. и введен в действие Приказом Росстандарта от 17.11.2014 N 1621-ст)
"ГОСТ Р ИСО 11615-2014. Национальный стандарт Российской Федерации. Информатизация здоровья. Идентификация лекарственных средств. Элементы данных и структуры для уникальной идентификации и обмена информацией о регистрируемых лекарственных средствах"
(утв. и введен в действие Приказом Росстандарта от 17.11.2014 N 1621-ст)
Утвержден и введен в действие
по техническому регулированию
и метрологии
от 17 ноября 2014 г. N 1621-ст
НАЦИОНАЛЬНЫЙ СТАНДАРТ РОССИЙСКОЙ ФЕДЕРАЦИИ
ИНФОРМАТИЗАЦИЯ ЗДОРОВЬЯ
ИДЕНТИФИКАЦИЯ ЛЕКАРСТВЕННЫХ СРЕДСТВ.
ЭЛЕМЕНТЫ ДАННЫХ И СТРУКТУРЫ ДЛЯ УНИКАЛЬНОЙ ИДЕНТИФИКАЦИИ
И ОБМЕНА ИНФОРМАЦИЕЙ О РЕГИСТРИРУЕМЫХ
ЛЕКАРСТВЕННЫХ СРЕДСТВАХ
Health informatics. Identification of medicinal products.
Data elements and structures for the unique identification
and exchange of regulated medicinal product information
ISO 11615:2012
Health informatics - Identification of medicinal products -
Data elements and structures for the unique identification
and exchange of regulated medicinal product information
(IDT)
ГОСТ Р ИСО 11615-2014
Дата введения
1 октября 2015 года
1 ПОДГОТОВЛЕН Федеральным государственным бюджетным учреждением "Центральный научно-исследовательский институт организации и информатизации здравоохранения" Министерства здравоохранения Российской Федерации (ФБГУ "ЦНИИОИЗ" Минздрава) и обществом с ограниченной ответственностью "Корпоративные электронные системы" на основе собственного аутентичного перевода на русский язык международного документа, указанного в
пункте 4
2 ВНЕСЕН Техническим комитетом по стандартизации ТК 468 "Информатизация здоровья" при ЦНИИОИЗ Минздрава - постоянным представителем ИСО ТК 215
3 УТВЕРЖДЕН И ВВЕДЕН В ДЕЙСТВИЕ
Приказом Федерального агентства по техническому регулированию и метрологии от 17 ноября 2014 г. N 1621-ст
4 Настоящий стандарт идентичен международному стандарту ИСО 11615:2014 Информатизация здоровья. Идентификация лекарственных средств. Элементы данных и структуры для уникальной идентификации и обмена информацией о регистрируемых лекарственных средствах (ISO 11615:2012 "Health informatics - Identification of medicinal products - Data elements and structures for unique identification and exchange of regulated medicinal product information").
Наименование настоящего стандарта изменено относительно наименования указанного международного стандарта для приведения в соответствие с ГОСТ Р 1.5-2004
(пункт 3.5).
При применении настоящего стандарта рекомендуется использовать вместо ссылочных международных стандартов и документов соответствующие им национальные стандарты Российской Федерации, сведения о которых приведены в справочном
приложении ДА
5 ВВЕДЕН ВПЕРВЫЕ
Правила применения настоящего стандарта установлены в ГОСТ Р 1.0-2012 (раздел 8). Информация об изменениях к настоящему стандарту публикуется в ежегодном (по состоянию на 1 января текущего года) информационном указателе "Национальные стандарты", а официальный текст изменений и поправок - в ежемесячном информационном указателе "Национальные стандарты". В случае пересмотра (замены) или отмены настоящего стандарта соответствующее уведомление будет опубликовано в ближайшем выпуске ежемесячного информационного указателя "Национальные стандарты". Соответствующая информация, уведомление и тексты размещаются также в информационной системе общего пользования - на официальном сайте Федерального агентства по техническому регулированию и метрологии в сети Интернет (www.gost.ru)
Настоящий стандарт разработан в связи с широкой мировой потребностью в международной гармонизации описаний лекарственных средств. Он является одним из пяти стандартов, образующих базис уникальной идентификации лекарственных средств. В эту группу стандартов входят:
ISO 11615, Health informatics - Identification of medicinal products - Data elements and structures for the unique identification and exchange of regulated medicinal product information (Информатизация здоровья. Идентификация лекарственных средств. Элементы данных и структуры для уникальной идентификации и обмена информацией о регистрируемых лекарственных средствах);
ISO 11616, Health informatics - Identification of medicinal products - Data elements and structures for the unique identification and exchange of regulated pharmaceutical product information (Информатизация здоровья. Идентификация лекарственных средств. Элементы данных и структуры для уникальной идентификации и обмена информацией о регистрируемых лекарственных препаратах);
ISO 11238, Health informatics - Identification of medicinal products - Data elements and structures for the unique identification and exchange of regulated information on substances (Информатизация здоровья. Идентификация лекарственных средств. Элементы данных и структуры для уникальной идентификации и обмена информацией о регистрируемых фармацевтических субстанциях);
ISO 11239, Health informatics - Identification of medicinal products - Data elements and structures for the unique identification and exchange of regulated information on pharmaceutical dose forms, units of presentation, routes of administration and packaging (Информатизация здоровья. Идентификация лекарственных средств. Элементы данных и структуры для уникальной идентификации и обмена информацией о регистрируемых формах дозировки, единицах представления, способах введения и упаковке);
ISO 11240, Health informatics - Identification of medicinal products - Data elements and structures for the unique identification and exchange of units of measurement (Информатизация здоровья. Идентификация лекарственных средств. Элементы данных и структуры для уникальной идентификации и обмена информацией о единицах измерения).
Эти стандарты идентификации лекарственных средств (IDMP - Identification of Medicinal Products) предназначены для поддержки деятельности органов контроля обращения лекарственных средств во всем мире, включая контроль за исследованием лекарственных средств, регистрацией лекарственных средств, управление их жизненным циклом, а также контроль рисков и фармаконадзор.
Для достижения основных целей контроля обращения лекарственных средств и фармаконадзора необходимо обеспечивать надежный, качественный и согласованный обмен информацией о лекарственных средствах. Поэтому стандарты IDMP регламентируют как минимум следующий обмен данными:
- между органами контроля;
- от фармацевтической фирмы органу контроля;
- от спонсора клинического исследования органу контроля;
- от органа контроля другим участникам обращения лекарственных средств;
- от органа контроля международным источникам данных.
Соответствующие спецификации сообщений, обеспечивающих указанный выше обмен данными, являются составной частью стандартов IDMP.
Уникальные идентификаторы, присвоенные в соответствии со стандартами IDMP, предназначены для использования в тех приложениях, которым необходима надежная идентификация и отслеживание применения лекарственных средств.
Для различных целей и разных условий в стандартах информатизации здоровья, фармации и контроля лекарственных средств используется большое число разных понятий. В настоящем стандарте приведены те термины и определения понятий, которые предназначены для уникальной идентификации регистрируемых лекарственных средств, описания их свойств и передачи соответствующей информации.
Термины и определения, принятые в настоящем стандарте, предназначены для облегчения интерпретации и применения юридических и нормативных требований, но они не должны превалировать над юридически обязывающими документами. В случае сомнения или потенциального конфликта должны применяться термины и определения, принятые в юридически обязывающих документах.
Настоящий стандарт разработан совместно с Общей моделью продукции (Common Product Model) организации HL7. Предполагается, что для специфицированного в нем обмена информацией между участниками обращения лекарственных средств будут использоваться сообщения стандарта HL7 V3.
В контексте обмена регистрационными данными настоящий стандарт имеет двоякое назначение:
- определить элементы и структуры данных, а также отношения между элементами данных, необходимых для уникальной и уверенной идентификации лекарственных средств, предназначенных для лечения человека;
- задать определения терминов, используемых для описания всех элементов данных, необходимых для уникальной и уверенной идентификации лекарственных средств для применения человеком.
Кроме того, для обеспечения успешного обмена сопутствующей информацией в настоящий стандарт включены ссылки, необходимые для использования других стандартов группы IDMP и стандартов обмена данными.
В настоящем стандарте описаны определения и понятия, а также элементы данных и их структурные отношения, необходимые для уникальной идентификации и детального описания лекарственных средств.
Стандарты, перечисленные во
введении, в своей совокупности представляют собой информационную модель, предназначенную для описания характеристик и уникальной идентификации регистрируемых лекарственных средств для применения человеком в течение всего их жизненного цикла, то есть по мере необходимости от разработки до регистрации, проведения пострегистрационных исследований, обновления или снятия с рынка.
Кроме того, для обеспечения возможности успешного обмена информацией, связанной с уникальной идентификацией и характеристиками лекарственных средств, в настоящем стандарте описан контекст применения других стандартов обмена данными группы IDMP.
Для применения настоящего стандарта необходимы следующие ссылочные документы. Для датированных ссылок применяют только указанное издание ссылочного документа, для недатированных ссылок применяют последнее издание ссылочного документа (включая все его изменения).
ИСО 639-2 Коды для представления названий языков. Часть 2. Трехбуквенный код (ISO 639-2, Codes for the representation of names of languages - Part 2: Alpha-3 code)
ИСО 3166-1 Коды для представления названий стран и единиц их административно-территориального деления. Часть 1. Коды стран (ISO 3166-1, Codes for the representation of names of countries and their subdivisions - Part 1: Country codes)
ИСО 8601 Элементы данных и форматы для обмена информацией. Обмен информацией. Представление дат и времени (ISO 8601, Data elements and interchange formats - Information interchange - Representation of dates and times)
ИСО 11616 (Информатизация здоровья. Идентификация лекарственных средств. Элементы данных и структуры для уникальной идентификации и обмена информацией о регистрируемых лекарственных препаратах (ISO 11616, Health informatics - Identification of medicinal products - Data elements and structures for the unique identification and exchange of regulated pharmaceutical product information)
ИСО 11238 Информатизация здоровья. Идентификация лекарственных средств. Элементы данных и структуры для уникальной идентификации и обмена информацией о регистрируемых фармацевтических субстанциях (ISO 11238, Health informatics - Identification of medicinal products - Data elements and structures for the unique identification and exchange of regulated information on substances)
ИСО 11239 Информатизация здоровья. Идентификация лекарственных средств. Элементы данных и структуры для уникальной идентификации и обмена информацией о регистрируемых формах дозировки, единицах представления, способах введения и упаковке (ISO 11239, Health informatics - Identification of medicinal products - Data elements and structures for the unique identification and exchange of regulated information on pharmaceutical dose forms, units of presentation, routes of administration and packaging)
ИСО 11240 Информатизация здоровья. Идентификация лекарственных средств. Элементы данных и структуры для уникальной идентификации и обмена информацией о единицах измерения (ISO 11240, Health informatics - Identification of medicinal products - Data elements and structures for the unique identification and exchange of units of measurement)
ИСО 21090 Информатизация здоровья. Гармонизированные типы данных для обмена информацией (ISO 21090, Health informatics - Harmonized data types for information interchange)
ИСО/МЭК 5218 Информационные технологии. Коды для представления пола человека (ISO/IEC 5218, Information technology - Codes for the representation of human sexes)
3 Термины, определения и сокращения
3.1 Термины и определения
Для целей настоящего стандарта используются следующие термины и определения.
3.1.1 применяемая дозированная форма (administrable dose form): Применяемая дозированная лекарственная форма, полученная в результате всех необходимых преобразований произведенной дозированной формы.
Примеры - Раствор для инъекций, таблетка для приема внутрь, твердая капсула с порошком для ингаляции.
Примечание - Применяемая дозированная форма идентична произведенной дозированной форме в случаях, когда произведенный продукт не преобразуется (то есть когда он является лекарственным препаратом).
3.1.2 устройство для применения лекарственного средства (administration device): Устройство, предназначенное для правильного применения лекарственного средства
Примеры - Аппликатор, оральный шприц.
Примечание - Устройство для применения может быть принадлежностью первичной упаковки или ее крышки.
[ENV 12610:1997]
3.1.3 аллергены (allergens, materials of concern): Ингредиенты устройства, способные вызвать гиперчувствительность первого типа или аллергическую реакцию у лиц с предрасположенностью к атопии.
Пример - Латекс.
3.1.4 дата разрешения (authorization date): Дата выдачи разрешения на фармацевтическую деятельность уполномоченным органом.
Пример - Дата регистрации лекарственного средства, разрешающей его гражданский оборот.
3.1.5 процедура регистрации лекарственного препарата (authorization procedure, marketing authorization procedure): Формальная процедура, выполняемая уполномоченным органом при регистрации лекарственного средства, внесении изменений в регистрационное досье, подтверждении или отмене регистрации.
Пример - Отмена регистрации в связи с выявлением риска применения лекарственного препарата, превышающего его эффективность.
Примечание - Английские термины authorization procedure и marketing authorization procedure являются синонимами.
3.1.6 состояние регистрации (authorization status): Текущее состояние регистрации лекарственного средства.
Примеры - Действует, приостановлена, истек срок действия, отменена.
3.1.7 серия (batch): Количество лекарственного средства, произведенное в результате одного технологического цикла его производителем.
3.1.8 номер серии (batch number): Идентификатор, присвоенный в определенный момент времени конкретной серии лекарственного средства, произведенного в результате одного технологического цикла.
3.1.9 характеристика (characteristic): Абстракция свойства объекта.
3.1.10 клиническое испытание (clinical trial), клиническое исследование (clinical study): Изучение лечебных, фармакологических и/или фармакодинамических свойств исследуемого лекарственного препарата в процессе его применения у человека, идентификация нежелательных реакций организма человека на применение лекарственного препарата, изучение процессов всасывания, распределения, изменения и выведения исследуемого лекарственного препарата в целях получения доказательств его безопасности и эффективности.
Примечание - Термины "клиническое испытание" и "клиническое исследование" являются синонимами.
3.1.11 разрешение на проведение клинического исследования (clinical trial authorization): Разрешение на проведение клинического исследования, выдаваемое уполномоченным органом в рамках его юрисдикции.
3.1.12 комбинированная лекарственная дозированная форма (combined pharmaceutical dose form): Единый термин, описывающий два или более произведенных продукта, которые специальным образом комбинируются для получения одного лекарственного препарата. В это описание включается информация о дозированной форме каждого произведенного продукта и о применяемой дозированной форме лекарственного препарата.
Пример - Порошок и его растворитель при изготовлении раствора для инъекций. Лекарственное средство представляет собой два произведенных продукта: растворяемый порошок и его растворитель. Лекарственный препарат, изготовленный из этих двух компонентов, представляет собой инъекционный раствор; комбинированной лекарственной дозированной формой является "порошок и растворитель для инъекционного раствора".
3.1.13 непатентованное наименование лекарственного средства (common name, generic name): Международное непатентованное наименование, рекомендованное Всемирной организацией здравоохранения; если таковое отсутствует, то непатентованное наименование, рекомендованное уполномоченным органом в своей юрисдикции.
[
Резолюция 46 Всемирной ассамблеи здравоохранения "WHA46.19 Непатентованные названия для фармацевтических веществ"]
3.1.14 понятие (concept): Единица знания, представленная в словесной форме как совокупность признаков.
3.1.15 упаковка (container): Изделие, являющееся частью лекарственного средства и предназначенное для содержания, идентификации или транспортировки компонентов лекарственного средства.
3.1.16 нормативный словарь (controlled vocabulary): Конечное множество допустимых значений элемента данных.
Примечание - Допустимыми значениями могут быть коды, текст или числа.
[CDISC Clinical Research Glossary V8.0, 2009]
3.1.17 тип данных (datatype): Множество различных значений, характеризуемое их свойствами, и набор операций над этими значениями.
[ISO 11404:2007, определение 3.12]
3.1.18 организация оптовой торговли (distributor): Организация, обладающая лицензией на приобретение, хранение, поставку или экспорт лекарственных средств, исключая розничную торговлю.
Примечание - Это определение относится также к поставке лекарственных средств другим организациям оптовой торговли.
3.1.19 доза (dose): Определенное количество лекарственного средства, принимаемое однократно или через заданные интервалы времени.
3.1.20 дозированная форма (dose form, dosage form), дозированная лекарственная форма (pharmaceutical dose form): Материальное проявление лекарственного средства, содержащего фармацевтические субстанции и/или вспомогательные вещества, которое должно быть применено к пациенту.
Примечания
1 Дозированная форма и дозированная лекарственная форма являются синонимами.
2 Термин "дозированная лекарственная форма" может применяться как к применяемой дозированной лекарственной форме, так и к произведенной дозированной лекарственной форме.
3.1.21 глобальный номер предмета торговли (Global Trade Item Number <1>): номер GTIN, присваиваемый международной ассоциацией GS1 и обеспечивающий уникальную идентификацию предметов, подлежащих продаже (например, лекарственных препаратов, медицинских изделий), для применения в цепях поставок.
--------------------------------
<1> В ИСО 11615-2012 приведено ошибочное наименование "Global Trade Identification Number".
Примечание - Номер GTIN используется для идентификации любого товара, о котором надо получить заранее подготовленную информацию, и который может иметь определенную цену, быть заказанным или включенным в счет в конкретном звене цепи поставок. Номера GTIN могут состоять из 8, 12, 13 или 14 цифр.
3.1.22 идентификатор (identifier, ID): Описание, достаточное для выделения объекта в конкретных условиях.
Примечания
1 В контексте настоящего стандарта идентификатор представляет собой список идентифицирующих характеристик, которые в совокупности однозначно идентифицируют лекарственное средство, лекарственный препарат, фармацевтическую субстанцию, контролируемую субстанцию, путь введения, дозированную лекарственную форму или любой другой элемент, который необходимо однозначно идентифицировать.
2 Адаптированное определение из стандарта ENV 12610:1997.
3.1.23 первичная упаковка (immediate container, immediate packaging): Упаковка лекарственного средства или препарата, имеющая с ним непосредственный контакт.
Примеры - Ампула, флакон, предварительно заполненный шприц, банка, блистер.
Примечания
1 Первичная упаковка может быть вложена в устройство применения лекарственного средства или в тару либо интегрирована с ними.
2 Роль первичной упаковки может выполняться дозированной лекарственной формой. Примером может служить капсула с порошком для ингаляции. В этом случае капсула не является упаковкой.
3 Альтернативное совместимое определение первичной упаковки ("immediate packaging") приведено в Директиве 92/27/EEC.
4 Адаптированное определение из стандарта ENV 12610:1997
3.1.24 ингредиент (ingredient): Материал, использованный при изготовлении лекарственного средства или препарата.
Примечание - Ингредиент является составной частью лекарственного средства, сам по себе или в сочетании с другими ингредиентами. Ингредиент является также компонентом лекарственного препарата. Ингредиент эквивалентен детально описанной субстанции; субстанция выполняет роль ингредиента в произведенном продукте.
3.1.25 международное непатентованное наименование, МНН (international non-proprietary name, INN): Официальное непатентованное наименование фармацевтической субстанции, присвоенное Всемирной организацией здравоохранения.
3.1.26 промежуточная упаковка (intermediate packaging): Упаковка между внешней упаковкой и первичной упаковкой.
3.1.27 торговое наименование лекарственного средства (invented name): Торговое наименование лекарственного средства, присвоенное его разработчиком и зарегистрированное органом регистрации в пределах его юрисдикции.
Примечание - Термины "invented name" и "trade name" являются синонимами.
3.1.28
исследуемое лекарственное средство (Investigational Medicinal Product): Лекарственная форма активной субстанции или плацебо, используемые в клиническом исследовании. К исследуемым лекарственным средствам относятся также новые комбинации зарегистрированных ранее лекарственных препаратов; лекарственные препараты, произведенные в других лекарственных формах, в новой дозировке; лекарственные препараты, используемые для показаний, не включенных в регистрационное удостоверение; лекарственные препараты, исследуемые в целях получения дополнительной информации.
3.1.29 идентификатор (исследуемой) серии лекарственного средства (I)BAID_1 ((Investigational) Medicinal Product Batch Identifier): Уникальный идентификатор конкретной серии (исследуемого) лекарственного средства, нанесенный на его внешнюю упаковку.
Примечания
1 Данный идентификатор конструируется как сочетание номера серии, присвоенного производителем, и срока годности.
2 Этот идентификатор предназначен для целей учета и для повышения безопасности пациента, поскольку с его помощью можно однозначно идентифицировать (исследуемое) лекарственное средство на уровне упаковки.
3.1.30 идентификатор (исследуемой) серии лекарственного средства (I)BAID_2 ((Investigational) Medicinal Product Batch Identifier): Уникальный идентификатор конкретной серии (исследуемого) лекарственного средства, нанесенный на его первичную упаковку, не являющейся внешней упаковкой.
Примечания
1 Данный идентификатор конструируется как сочетание номера серии, присвоенного производителем, и срока годности.
2 Этот идентификатор предназначен для целей учета и для повышения безопасности пациента, поскольку с его помощью можно однозначно идентифицировать (исследуемое) лекарственное средство, на уровне первичной упаковки.
3.1.31 идентификатор исследуемого лекарственного средства IMPID (Investigational Medicinal Product Identifier): Уникальный идентификатор, присвоенный исследуемому лекарственному средству в дополнение к государственному регистрационному номеру, присвоенному уполномоченным органом, или номеру, присвоенному спонсором клинического исследования.
Примечание - Этот идентификатор предназначен для целей учета и для повышения безопасности пациента, поскольку с его помощью можно однозначно идентифицировать лекарственные средства во всем мире.
3.1.32 идентификатор упаковки исследуемого лекарственного средства IPCID (Investigational Medicinal Product Package Identifier): Уникальный идентификатор, присвоенный упаковке исследуемого лекарственного средства в дополнение к государственному регистрационному номеру, присвоенному уполномоченным органом, или номеру, присвоенному спонсором клинического исследования.
Примечание - Этот идентификатор предназначен для целей учета и для повышения безопасности пациента, поскольку с его помощью можно однозначно идентифицировать лекарственные средства во всем мире.
3.1.33 юрисдикция (jurisdiction): Географическая территория или правовая сфера, на которую распространяются полномочия органа регистрации лекарственных средств.
3.1.34 юридический статус отпуска (legal status of supply): Установленные законодательством правило отпуска лекарственного средства, например, должно ли оно отпускаться по рецепту.
3.1.35 произведенная дозированная форма (manufactured dose form): Произведенная дозированная форма фармацевтической субстанции, еще не преобразованная в лекарственный препарат.
Пример - Порошок для инъекционного раствора.
Примечание - Произведенная дозированная форма идентична применяемой дозированной форме в случаях, когда произведенное лекарственное средство не преобразуется (то есть когда оно производится в готовой для использования форме).
3.1.36 произведенный продукт (manufactured item): Качественная и количественная композиция компонентов, содержащаяся в упаковке лекарственного средства.
Примечания
1 Лекарственное средство может содержать один или несколько произведенных продуктов.
2 Во многих случаях произведенный продукт тождественен лекарственному препарату. Однако есть примеры, когда произведенный продукт претерпевает преобразование до применения к пациенту (в качестве лекарственного средства) и тогда он не тождественен лекарственному препарату.
3 Произведенный продукт не имеет прямого контакта с внешней упаковкой за исключением случаев, когда внешняя упаковка является также и первичной упаковкой.
3.1.37 лицензированное производство лекарственного средства (manufacturing authorization): Производство лекарственного средства субъектом, обладающим лицензией на эту деятельность.
Примечание - Лицензирование производства может требоваться как для полного, так и для частичного цикла производства и для различных процессов расфасовки, упаковки или презентации. Однако такая лицензия может не требоваться для изготовления, расфасовки, переупаковки или презентации, если эти процессы осуществляются исключительно для целей розничного отпуска аптечными организациями или частными предпринимателями, имеющими лицензию на фармацевтическую деятельность.
3.1.38 дата лицензирования производства (manufacturing authorization date): Дата выдачи лицензии на производство лекарственных средств.
3.1.39 обладатель лицензии на производство (manufacturing authorization holder): Организация, обладающая лицензией на производство лекарственных средств.
3.1.40 регистрация лекарственного препарата (marketing authorization): Лекарственные препараты вводятся в гражданский оборот, если они зарегистрированы соответствующим уполномоченным органом.
3.1.41 обладатель регистрационного удостоверения (Marketing Authorization Holder): Организация, получившая регистрационное удостоверение лекарственного препарата.
3.1.42 номер регистрации (marketing authorization number): Идентификатор, присвоенный лекарственному препарату уполномоченным органом исполнительной власти.
3.1.43 процедура регистрации (marketing authorization procedure, authorization procedure): Формальная процедура, выполняемая уполномоченным органом при регистрации лекарственного средства, внесении изменений в регистрационное досье, подтверждении или отмене регистрации.
Примечание - Английские термины marketing authorization procedure и authorization procedure являются синонимами.
3.1.44 дата регистрации (marketing start date): Дата регистрации лекарственного препарата уполномоченным органом.
Примечание - Дата фактического ввода лекарственного препарата в оборот всегда позже даты регистрации.
3.1.45 дата отмены регистрации (marketing stop date): Дата отмены регистрации лекарственного препарата уполномоченным органом.
3.1.46 материал (material): Субстанция или контролируемая субстанция, из которой состоит определенный компонент.
Примечание - Это понятие применяется к упаковке лекарственного средства (контейнеру), упаковке (компоненту) и к устройству.
3.1.47 точка измерения (measurement point): Физическое место или устройство применения, в котором измеряется количество применяемого лекарства.
3.1.48 медицинское изделие (medical device): Любой инструмент, аппарат, приспособление, программное обеспечение или иной предмет, используемый сам по себе или в сочетании с другим (включая программное обеспечение, предназначенное его производителем для использования в диагностических и/или терапевтических целях и необходимое для правильного применения прибора), который предназначен его производителем для медицинского применения в следующих целях:
- диагностика, профилактика, мониторинг, лечение или облегчение заболевания;
- диагностика, мониторинг, лечение, облегчение либо компенсация травмы или инвалидности;
- исследование, замещение или модификация анатомического или физиологического процесса;
- контроля беременности, который достигает своего ожидаемого действия в теле или на теле человека не с помощью фармакологических, иммунологических или метаболических средств, но которому эти средства могут способствовать.
[Директива ЕС 2007/47 о медицинских изделиях (EC Directive on Medical Devices 2007/47)]
3.1.49 лекарственное средство (Medicinal Product): Вещество или комбинация веществ, вступающее в контакт с организмом человека или животного, применяемое для лечения или профилактики заболевания с целью диагностики или реабилитации, коррекции или изменения физиологических функций.
Примечания
1 Лекарственное средство может содержать один или несколько произведенных продуктов и один или несколько лекарственных препаратов.
2 В некоторых юрисдикциях лекарственное средство может быть определено как любое вещество или комбинация веществ, используемых для постановки диагноза.
3 Требования настоящего стандарта применимы к патентованным лекарственным средствам, применяемым к организму человека и предназначенным для ввода в гражданский оборот, а также к промышленно производимым лекарственным средствам, для применения которых необходима регистрация уполномоченным органом. Однако эти требования не применяются к лекарственным средствам, изготовленным по рецепту, то есть изготовленным в аптеке по рецепту, предназначенным для конкретного пациента; к лекарственным средствам, изготовленным по официальной формуле, то есть изготовленным в аптеке в соответствиями с инструкциями фармакопеи и предназначенным для непосредственного отпуска пациентам, а также к медицинским средствам, предназначенным для разработки и клинических исследований (см.
определение 3.1.28 "Исследуемое лекарственное средство"); к промежуточным продуктам, предназначенным для дальнейшей переработки лицензированным производителем.
[ENV 13607 и ENV 12610]
3.1.50 идентификатор лекарственного средства MPID (Medicinal Product Identifier): Уникальный идентификатор, присвоенный лекарственному средству в дополнение к любому существующему регистрационному номеру, присвоенному уполномоченным органом.
Примечание - Этот идентификатор предназначен для целей учета и для повышения безопасности пациента, поскольку с его помощью можно однозначно идентифицировать лекарственные средства во всем мире.
3.1.51 наименование лекарственного средства (Medicinal Product name): Наименование, зарегистрированное уполномоченным органом.
Примечание - Этим наименованием может быть торговое наименование, которое не должно быть перепутано с международным непатентованным наименованием, либо международное непатентованное или научное наименование, за которым следует товарный знак или иной применимый дескриптор.
3.1.52 идентификатор упаковки лекарственного средства PCID (Medicinal Product Package Identifier): Уникальный идентификатор, помещенный на упаковку лекарственного средства в дополнение к государственному регистрационному номеру, присвоенному уполномоченным органом.
Примечание - Этот идентификатор предназначен для целей учета и для повышения безопасности пациента, поскольку с его помощью можно однозначно идентифицировать лекарственные средства во всем мире.
3.1.53 уполномоченный орган (Medicines Regulatory Agency): Орган исполнительной власти, который в соответствии с действующим законодательством несет ответственность за государственную регистрацию лекарственных средств.
Примечание - В некоторых юрисдикциях в дополнение к органу регистрации лекарственных средств может назначаться дополнительный орган по контролю обращения зарегистрированных лекарственных средств (фармаконадзору). Например, в Европейском Союзе функция регистрации лекарственных средств возложена на Европейскую Комиссию, а функция фармаконадзора - на агентство EMEA (European Medicines Agency - Европейское агентство по лекарственным средствам).
3.1.54 номер модели изделия (device listing number, device model number): Тип информации, идентифицирующей конкретное изделие
3.1.55 внешняя упаковка (outer packaging): Внешний контейнер, в котором поставляется лекарственное средство.
Примеры - ящик, коробка.
Примечания
1 Лекарственный препарат или произведенный продукт не имеет непосредственного контакта с внешней упаковкой за исключением случаев, когда внешняя упаковка служит также первичной упаковкой.
2 Альтернативное совместимое определение внешней упаковки ("outer packaging") приведено в Директиве 92/27/EEC.
3.1.56 единица упаковки, контейнер (package item, container): Отдельный различаемый контейнер, содержащийся в упакованном лекарственном средстве и предназначенный для поставки или продажи произведенного продукта.
3.1.57 упакованное лекарственное средство (Packaged Medicinal Product): Лекарственное средство в контейнере, являющемся частью упаковки и предназначенном для предоставления или продажи лекарственного средства.
3.1.58 лекарственный препарат (pharmaceutical product): Качественная и количественная композиция лекарственного средства в дозированной форме, предназначенная для применения и содержащая информацию о ее регистрации.
Примечания
1 Лекарственное средство может содержать один или несколько препаратов.
2 Во многих случаях лекарственный препарат идентичен произведенному продукту. Однако есть примеры, когда произведенный продукт претерпевает преобразование до применения к пациенту (в качестве лекарственного препарата) и тогда он не тождественен лекарственному препарату.
3.1.59 фармаконадзор (pharmacovigilance): Мероприятия, связанные с научными исследованиями и мониторингом безопасности лекарственных средств и направленные на снижение возможных негативных последствий медицинского применения лекарственных средств.
Примечание - Фармаконадзор является важной функцией обеспечения общественного здоровья, включающей в себя:
- сбор и обработку сведений по безопасности лекарственных средств;
- анализ данных в целях выявления "сигналов" (любых новых или изменившихся аспектов безопасности);
- изучение данных и принятие решений по вопросам безопасности;
- деятельность по защите общественного здоровья (включая нормативную деятельность);
- информационное взаимодействие с участниками обращения лекарственных средств;
- аудит результата предпринятых мероприятий и основных процессов, составляющих эти мероприятия.
В число участников фармаконадзора входят:
- пациенты как получатели лекарственных средств;
- врачи, аптечные работники, медицинские сестры и другие медицинские работники, имеющие дело с лекарственным средствами, а также уполномоченные органы, контролирующие безопасность лекарственных средств;
- производители лекарственных средств, а также предприятия, импортирующие или поставляющие лекарственные средства.
3.1.60 идентификатор лекарственного препарата PhPID (Pharmaceutical Product Identifier): Уникальный идентификатор лекарственного препарата.
3.1.61 физические характеристики (physical characteristics): Описание высоты, веса, ширины, глубины, объема, цвета и формы предмета.
3.1.62 первичные идентификаторы (primary identifiers): Совокупность уникальных идентификаторов лекарственных средств, дополняющая регистрационный номер, присвоенный уполномоченным органом.
Примечание - Эти идентификаторы предназначены для целей учета и для повышения безопасности пациента, поскольку с их помощью можно однозначно идентифицировать лекарственные средства во всем мире.
3.1.63 номер процедуры (procedure number): Номер обеспечения прослеживаемости или идентификационный номер, присвоенный уполномоченным органом конкретному процессу регистрации лекарственного средства.
3.1.64 тип процедуры (procedure type): Тип процедуры, предусмотренной законодательством при регистрации лекарственного средства.
Примеры - Централизованная, децентрализованная, национальная, взаимное признание.
3.1.65 средство (product): Сокращенная форма упоминания в тексте лекарственного средства или исследуемого лекарственного средства.
3.1.66 классификация средства (product classification): Классификация или группировка лекарственных средств по определенным свойствам.
Примеры - Фармакологическая классификация, классификация по терапевтическому действию.
3.1.67 номер протокола (protocol number): Идентификатор или номер обеспечения прослеживаемости, присвоенный протоколу клинического исследования.
3.1.68 качественный состав (qualitative composition): Перечень всех ингредиентов исследуемого или зарегистрированного лекарственного средства, полученный после их восстановления и реагирования компонентов:
- описание фармацевтической субстанции и контролируемой субстанции;
- состав вспомогательных веществ, независимо от их природы или количества, включая красители, консерванты, адъюванты, стабилизаторы, сгустители, эмульгаторы, вкусовые и ароматизирующие субстанции и т.д.
3.1.69
количественный состав (quantitative composition): Количества фармацевтической субстанции и компонентов контролируемой субстанции в исследуемом или зарегистрированном лекарственном средстве, выраженные в относительных единицах.
Примечания
1 В описании количественного состава конечного исследуемого или зарегистрированного лекарственного средства (в зависимости от его формы) необходимо указать массу или количество единиц биологической активности в расчете на единицу дозы, массы или объема для каждой субстанции или контролируемой субстанции.
2 Субстанция или контролируемая субстанция, существующая в форме соединения или производного вещества, обязательно должна быть описана количественно с указанием общей массы и, если это необходимо или уместно, массы активного компонента или компонентов молекулы.
3.1.70 референтная активность (reference strength): Активность субстанции или субстанций, используемая в качестве эталона, по отношению к которому определяется активность исследуемого или зарегистрированного лекарственного средства.
Примеры
1 Если ингредиент имеет форму соли или гидрата, то количественный состав может быть выражен в терминах массы (или биологической активности в международных (или иных) единицах, если это принято) активного вещества (базового вещества, кислоты или ангидрида), к примеру, в описании "60 мг торемифена (в виде цитрата)", или "цитрат торемифена, эквивалентный 60 мг торемифена" активным ингредиентом является "цитрат торемифена", а референтным веществом - "торемифен".
2 Если активный ингредиент является эфиром или метаболическим предшественником, то количественный состав может быть выражен в терминах этого эфира или предшественника, например, 75 мг фосфенитоина, эквивалентные 50 мг фенитоина. Референтным веществом в этом случае является "фенитоин".
Примечание - Активность субстанции или контролируемой субстанции должна быть описана как количество субстанции, присутствующее в лекарственном препарате или в произведенном продукте.
3.1.71 регистрационный номер клинического исследования (registration number): Идентификатор клинического исследования, присвоенный уполномоченным органом регистрации, в целях обеспечения прослеживаемости.
3.1.72 документ регистрационного досье (regulated document): любой документ, Включаемый уполномоченным органом в регистрационное досье лекарственного средства, либо документ, необходимый для получения разрешения на проведение клинического исследования и надзора за исследованием.
Примеры - Инструкция по применению лекарственного средства (SmPC - Summary of Product Characteristics), информационный листок пациента (PIL - Patient Information Leaflet).
3.1.73 путь введения (route of administration): Путь введения лекарственного препарата в тело или контакта с телом.
Примеры - Пероральный, внутривенный, в полость рта, в конъюнктивальный мешок глаза.
3.1.74 контролируемая субстанция (specified substance): Фармацевтическая субстанция, характеризуемая группой элементов, которые описывают комплексное вещество или указывают дополнительную информацию о лекарственных средствах.
Примечания
1 Примерами дополнительных элементов описания могут служить качество, единицы измерения, физическая форма, компоненты, производитель, критические этапы производственного процесса (к примеру, экстракция, процессы синтеза и рекомбинации).
2 Для описания контролируемой субстанции могут использоваться четыре различные группы элементов, между которыми существуют определенные отношения.
3.1.75 спонсор (sponsor): Физическое лицо, фирма, институт или организация, несущая ответственность за инициирования, организацию или финансирование клинического исследования.
3.1.76
активность (strength): Содержание субстанции или контролируемой субстанции, выраженное в форме количества в единице дозы, единице представления, единице объема или массы в соответствии с дозированной формой.
3.1.77 субстанция (substance): Любое вещество биологического, минерального или химического происхождения, способное к отдельному существованию и имеющее определенный состав.
Для описания контролируемой субстанции могут использоваться четыре различные группы элементов, между которым существуют определенные отношения.
Примечания
1 Субстанции могут быть простыми, смешанными или принадлежать к одной из групп контролируемых субстанций. Простые субстанции описываются с помощью минимально достаточного набора данных и делятся на пять типов: химические, белки, нуклеиновые кислоты, полимеры и структурно-разнородные субстанции. Субстанция может представлять собой соль, сольват, свободную кислоту, свободное основание, смесь связанных компонентов, которые совместно выделены или синтезированы. По возможности должны использоваться терминология и определяющие характеристики из фармакопейных статей. Определяющие элементы зависят от типа субстанции.
2 Отдельное существование означает способность субстанции существовать отдельно от любой другой субстанции. Субстанции могут представлять собой хорошо определенные вещества, имеющие определенную химическую структуру, синтетические вещества (например, смеси изомеров), встречающиеся в природе смеси химических веществ, имеющих определенные молекулярные структуры (например, конъюгаты эстрогенов), вещества, произведенные из растений, животных, микроорганизмов или неорганического вещества, химическая структура которых может быть неизвестной или трудно определяемой. Субстанция может представлять собой соль, сольват, свободную кислоту, свободное основание, смесь связанных компонентов, которые совместно выделены или синтезированы.
3.1.78 инструкция по применению лекарственного средства (SMPC - Summary of Product Characteristics, product labelling): Информация о лекарственном средстве, представленная для его регистрации в уполномоченный орган.
Примечания
1 Содержание инструкции по применению может быть изменено только с ведома уполномоченного органа, зарегистрировавшего данное лекарственное средство.
2 Инструкция по применению предоставляет медицинским специалистам базовую информацию о безопасном и эффективном использовании лекарственного средства.
3.1.79 целевая популяция (target population): Тип пациентов или потребителей, для которого показано применение зарегистрированного лекарственного средства.
3.1.80 терапевтические показания (therapeutic indication): Предназначение лекарственного средства, зарегистрированного в уполномоченном органе.
Примечание - При проведении клинических исследований терапевтическими показаниями является исследуемое применение, описанное в протоколе клинического исследования.
3.1.81 торговый знак (trademark): Отличительный знак или символ, используемый физическим лицом, предприятием или другим юридическим лицом в качестве опознавательного знака уникального источника товаров или услуг, по которому потребитель может отличить их от товаров и услуг других физических или юридических лиц.
3.1.82 единица представления (unit of presentation): Качественный термин, описывающий отдельную исчислимую сущность, представляющую лекарственный препарат или произведенный продукт, с экземпляром которой производится сравнение при оценке активности или количества.
Примеры
1 При описании активности - доза, спрей или таблетка "содержит 100 мкг в расчете на спрей" (единица представления = спрей).
2 При описании качества: пузырек, коробка или флакон "содержит 100 мл в расчете на пузырек" (единица представления = пузырек).
Примечание - Единица представления может иметь то же название, что и другой элемент словаря данных, например, основная дозированная форма или контейнер, но эти два понятия не эквивалентны и должны иметь в словаре разные уникальные идентификаторы терминов.
3.1.83 версия (version): Механизм, позволяющий учесть, что на определенную дату некоторые свойства исследуемого или зарегистрированного лекарственного средства изменились, и позволяющий отслеживать эти изменения на протяжении всего жизненного цикла продукта.
3.1.84 словарь (vocabulary): Терминологический словарь, содержащий термины и определения из одной или более конкретных областей знаний (ISO 1087-1:2000, определение 3.7.2).
3.2.1 BAID_1 - идентификатор серии лекарственного средства (на внешней упаковке).
3.2.2 BAID_2 - идентификатор серии лекарственного средства (на первичной упаковке).
3.2.3 BRIDG - модель Группы интегрированной предметной области биомедицинских исследований (The Biomedical Research Integrated Domain Group Model) <1>.
--------------------------------
<1> Дополнительную информацию см. на сайте http://www.bridgmodel.org.
3.2.4 DIBD - международная дата рождения разработки, МДРР (Development International Birth Date).
3.2.5 DSUR - отчет по безопасности разработки (Development Safety Update Report).
3.2.6 GTINTM - Глобальный номер предмета торговли (Global Trade Item Number <2>) <3>.
--------------------------------
<2> В ИСО 11615-2012 приведено ошибочное наименование "Global Trade Identification Number".
<3> Дополнительная информация размещена на сайте Международной ассоциации GS1: http://www.gs1.org.
3.2.7 IBAID_1 - идентификатор серии исследуемого лекарственного средства (на внешней упаковке).
3.2.8 IBAID_2 - идентификатор серии исследуемого лекарственного средства (на первичной упаковке).
3.2.9 IBD - Международная дата рождения лекарственного средства, МДР (International Birth Date).
3.2.10 ID - идентификатор (Identifier).
3.2.11 IDMP - идентификация/лекарственных средств (Identification of Medicinal Products).
3.2.12 IMPID - идентификатор исследуемого лекарственного средства (Investigational Medicinal Product Identifier).
3.2.13 INN - международное непатентованное наименование, МНН (International non-proprietary name).
3.2.14 IMDRF - Международный форум органов регистрации медицинских изделий (International Medical Devices Regulators' Forum).
3.2.15 IPCID - идентификатор упаковки исследуемого лекарственного средства (Investigational Medicinal Product Package Identifier).
3.2.16 MPID - идентификатор лекарственного средства (Medicinal Product Identifier).
3.2.17 OID - объектный идентификатор, ОИД (Object identifier).
3.2.18 PBRER - периодический отчет об оценке соотношения пользы и риска (Periodic Benefit-Risk Evaluation Report).
3.2.19 PCID - идентификатор упаковки лекарственного средства (Medicinal Product Package Identifier).
3.2.20 PhPID - идентификатор лекарственного препарата (Pharmaceutical Product Identifier).
3.2.21 PSUR - периодический отчет по безопасности лекарственного средства, ПОБЛС (Periodic Safety Update Report).
3.2.22 SPC/SmPC - инструкция по применению лекарственного средства (Summary of Product Characteristics).
3.2.23 UML - Унифицированный язык моделирования (Unified Modeling Language [Object Management Group, Inc.]) <4>.
--------------------------------
<4> Дополнительную информацию см. на сайте http://www.uml.org.
3.2.24 UDI - уникальный идентифицирующий код медицинского изделия (Unique Device Identification Code (Форум IMDRF)).
3.2.25 WHO - Всемирная организация здравоохранения, ВОЗ (World Health Organization) <5>.
--------------------------------
<5> Дополнительную информацию см. на сайте http://www.who.int.
4.1 Понятия, необходимые для уникальной идентификации лекарственных средств
4.1.1 Общие положения
В настоящем стандарте даются определения понятий, необходимых для уникальной идентификации лекарственных средств на международном уровне, когда она необходима (например, для фармаконадзора и международных отчетов о нежелательных реакциях и управлении рисками).
В каждой юрисдикции существуют системы присвоения регистрационных номеров лекарственным препаратам, уникальной нумерации упаковок, нумерации серий, штрих-кодирования и т.д. Дополнительные идентификаторы, определяемые в настоящем стандарте, предлагают средства идентификации, которые не заменяют эти системы, а дополняют их.
Такая идентификация должна следовать описанным ниже принципам.
4.1.2 Зарегистрированные лекарственные средства
Уникальная идентификация зарегистрированного лекарственного средства и описание его основных характеристик должны быть основаны на следующих принципах:
a) лекарственному средству должен присваиваться уникальный идентификатор (MPID), обеспечивающий возможность надежного определения лекарственного средства, а также мониторинга и отслеживания его применения;
b) упаковке лекарственного средства должен присваиваться уникальный идентификатор (PCID), обеспечивающий возможность надежного определения и отслеживание упакованного лекарственного средства в процессе поставки или продажи;
c) серии лекарственного средства должен присваиваться уникальный идентификатор (BAID_1), размещаемый на внешней упаковке лекарственного средства и обеспечивающий возможность надежного определения и отслеживания номера серии лекарственного средства, произведенной изготовителем, в соответствии с требованиями органа регистрации;
d) серии лекарственного средства должен присваиваться уникальный идентификатор (BAID_2), размещаемый на первичной упаковке лекарственного средства, не являющейся внешней упаковкой. Этот идентификатор должен обеспечивать возможность надежного определения и отслеживания номера серии лекарственного средства, произведенной изготовителем, в соответствии с требованиями органа регистрации.
Основными свойствами, связанными с идентификаторами MPID, PCID, BAID_1 и BAID_2, являются:
- наименование лекарственного средства;
- юридический статус отпуска;
- срок действия регистрации;
- разрешение уполномоченного органа;
- производитель (производители);
- качественный и количественный состав;
- ингредиенты, активность, форма препарата, путь введения;
- медицинское изделие (изделия), являющиеся частью лекарственного средства;
- фармакологические свойства;
- классификация (классификации) лекарственного средства;
- описание упаковки (например, контейнер, медицинское изделие или устройство применения и количество упаковок);
- регистрационное досье.
4.1.3 Исследуемые лекарственные средства
Уникальная идентификация исследуемого лекарственного средства и описание его основных характеристик должны быть основаны на следующих принципах:
a) лекарственному средству должен присваиваться уникальный идентификатор (IMPID), обеспечивающий возможность надежного определения лекарственного средства, а также мониторинга и отслеживания его применения в клиническом исследовании;
b) упаковке исследуемого лекарственного средства должен присваиваться уникальный идентификатор (IPCID), обеспечивающий возможность надежного определения и отслеживание упакованного лекарственного средства в процессе клинического исследования;
c) серии исследуемого лекарственного средства должен присваиваться уникальный идентификатор (IBAID_1), размещаемый на внешней упаковке лекарственного средства и обеспечивающий возможность надежного определения и отслеживания номера серии лекарственного средства в соответствии с требованиями органа регистрации клинических исследований;
d) серии исследуемого лекарственного средства должен присваиваться уникальный идентификатор (IBAID_2), размещаемый на первичной упаковке лекарственного средства, не являющейся внешней упаковкой. Этот идентификатор должен обеспечивать возможность надежного определения и отслеживания номера серии лекарственного средства в соответствии с требованиями органа регистрации клинических исследований.
Основными свойствами, связанными с идентификаторами IMPID, IPCID, IBAID_1 и IBAID_2, являются:
- наименование (наименования) или код исследуемого лекарственного средства;
- спонсор клинического исследования;
- производитель (производители);
- разрешение уполномоченного органа;
- качественный и количественный состав;
- активность (с учетом различных стадий разработки лекарства и максимальной дозы), форма препарата, путь введения;
- медицинское изделие (изделия), являющиеся частью лекарственного средства;
- фармакологические свойства;
- классификация (классификации) лекарственного средства;
- описание упаковки (например, контейнер, медицинское изделие или устройство применения и количество упаковок для целей клинического исследования).
4.1.4 Понятия, необходимые для уникальной идентификации лекарственного средства и его связи с идентификаторами лекарственных препаратов PhPID
В настоящем стандарте определены понятия, необходимые для описания связи зарегистрированного или исследуемого лекарственного средства с соответствующим идентификатором лекарственного препарата (препаратов), описанным в стандарте ISO 11616. Описание такой связи должно включать в себя все нижеперечисленное:
a) связь лекарственного средства с одним или несколькими лекарственными препаратами как компонентами способа применения (например, комплект из вагинальных таблеток 500 мг и вагинального крема 10%);
b) характеристику лекарственного препарата (препаратов), описывающую активную субстанцию (субстанции) или контролируемую субстанцию (субстанции), их (референтную) активность, (применяемую) форму лекарственного препарата, любое медицинское изделие, являющегося неотъемлемой частью лекарственного средства (например, подложка для клеточного лекарственного средства);
c) описание лекарственного препарата (препаратов) в дозированной лекарственной форме, разрешенной для применения, если необходимо, после восстановления, в соответствии с описанием применения в регистрационном досье;
d) связь между зарегистрированным (исследуемым) лекарственным средством и лекарственным препаратом (препаратами) в форме одного или нескольких идентификаторов PhPID.
4.1.5 Понятия, необходимые для уникальной идентификации лекарственного средства и его связи с регистрационным номером
Регистрационный номер, присваиваемый лекарственному средству уполномоченным органом, может назначаться в соответствии со следующими основными принципами.
Он может назначаться лекарственному средству без учета различных размеров упаковки (например, лекарству Б - урсодезоксихолевая кислота <1> 50 таблеток с пленочным покрытием 250 мг - присвоен регистрационный номер 15.2YZ; лекарство Б. Этому же лекарству в упаковке 100 таблеток с пленочным покрытием форме 250 мг присвоен тот же самый номер 15.2YZ).
--------------------------------
<1> Это подходящий пример коммерчески доступного лекарства. Его название приведено для удобства чтения настоящего стандарта и не означает какую-либо поддержку этого лекарства со стороны ИСО.
Регистрационный номер может назначаться отдельно лекарственному средству и одной или нескольким его упаковкам, чтобы различать уровень лекарственного средства и уровень упаковок (например, лекарству В - амоксициллин в капсулах <2>, в соответствии с фармакопеей, для приема внутрь, содержание 250 мг - присвоен регистрационный номер 0XYZ1-20Z0 (на уровне лекарства); пузырьку по 100 капсул - регистрационный номер 0XYZ1-20Z0-01 (на уровне упаковки), а пузырьку по 500 капсул - регистрационный номер 0XYZ1-20Z0-05. Лекарству В - амоксициллин в капсулах, в соответствии с фармакопеей, для приема внутрь, содержание 500 мг - присвоен регистрационный номер 0XYZ1-20K0 (на уровне лекарства); пузырьку по 100 капсул - регистрационный номер 0XYZ1-20K0-01 (на уровне упаковки), а пузырьку по 500 капсул - регистрационный номер 0XYZ1-20K0-05.
--------------------------------
<2> Это подходящий пример коммерчески доступного лекарства. Его название приведено для удобства чтения настоящего стандарта и не означает какую-либо поддержку этого лекарства со стороны ИСО.
Регистрационный номер может назначаться представлению лекарственного средства, то есть каждому представлению лекарства назначается отдельный номер (например, лекарству А - суспензия для подкожных инъекций 40 ЕД/мл в стеклянном флаконе 10 мл (1,4 мг/мл), 1 флакон - присвоен регистрационный номер V/00/1YX/001; лекарству А - суспензия для подкожных инъекций 100 ЕД/мл в стеклянном флаконе 10 мл (3,5 мг/мл), 1 флакон - присвоен регистрационный номер V/00/1YX/003).
Примечание - Некоторые лекарственные средства могут распространяться без регистрации на данной территории (например, лекарства, введенные в обращение до создания уполномоченного органа). Таким лекарствам присваивается лицензионный номер, размещаемый на упаковке, на коробке или печатаемый на вкладыше в упаковку.
В настоящем стандарте определяются понятия, необходимые для установления связи между идентификаторами MPID и PCID с релевантными регистрационными номерами, присвоенными уполномоченной организацией. Такая связь должна удовлетворять следующим двум принципам:
- идентификатор MPID всегда должен быть связан с соответствующим регистрационным номером лекарственного средства (например, идентификатор MPID "Страна-055-0957" лекарства Б - таблетки с пленочным покрытием 250 мг, которое поставляется в упаковках по 50 и 100 таблеток, должен быть связан с регистрационным номером "Страна 15.2YZ";
- идентификатор PCID всегда должен быть связан с соответствующим регистрационным номером специфичной упаковки или представления лекарственного средства (например, идентификатор PCID "Страна-0787-2550-05" должен быть связан с регистрационным номером - таблетки с пленочным покрытием 250 мг, которое поставляется в упаковках по 50 и 100 таблеток, должен быть связан с регистрационным номером "0XYZ1-20Z0-05", присвоенным амоксициллину в капсулах, в соответствии с фармакопеей, для приема внутрь, содержание 250 мг.
4.1.6 Понятия, необходимые для уникальной идентификации лекарственных средств и связи с идентификаторами в носителях данных
Идентификаторы в носителях данных однозначно идентифицируют предметы, подлежащие продаже (например, лекарственные препараты или медицинские изделия), в цепи поставок. Например, глобальный номер предмета торговли (GTIN) используется для идентификации любого предмета торговли, для которого необходимо получить по запросу заранее определенную для него информацию, и который может быть оценен, заказан или на него может быть выставлен счет в любой точке любой цепи поставок. Номера GTIN могут состоять из 8, 12, 13 или 14 цифр. Глобальная группа пользователей GS1 в области здравоохранения (GS1 Healthcare User Group) способствует применению глобальной стандартизации в целях обеспечения совместимости нормативных требований всех стран. Следует заметить, что национальные, федеральные или местные нормативные требования могут применяться и иметь преимущественное значение по отношению к любому стандарту GS1.
Базовыми заранее определенными характеристиками идентификаторов для идентификаторов в носителях данных могут быть:
- наименование, торговый знак и описание продукции,
- рецептура (активные ингредиенты),
- активность,
- дозировка (или применение),
- количество нетто (вес, объем или другие величины, используемые в сфере торговли),
- конфигурация упаковки,
- форма, пригодность или функция,
- для групп, число элементарных предметов торговли в составе группы, подразделение в единицах промежуточной упаковки, способ группирования (коробка, блистер, ячейка блистера).
Изменение любого из этих базовых элементов, характеризующих предмет торговли, обычно влечет за собой изменение идентификатора в носителе данных. К идентификатору в носителе данных могут быть добавлены дополнительные данные, например, номер серии и срок годности.
5 Описание принципов и методов информационного моделирования
Для построения информационной модели, представленной в настоящем стандарте, использован Унифицированный язык моделирования UML (Unified Modelling Language), развиваемый Группой моделирования объектов OMG (Object Modelling Group).
Как и во всех языках, с помощью UML одно и то же содержание можно представить несколькими разными способами, придерживаясь разных стилей и шаблонов представления. В настоящем стандарте выбран очень простой способ представления, использующий только классы, атрибуты и ассоциации базовых типов. В целях простоты некоторые конструкции языка (например, стереотипы и сложные ассоциации) не применяются. В следующих разделах описан стиль моделирования, принятый в настоящем стандарте.
Кроме того, в диаграммах используется цветовое кодирование, помогающее визуальному восприятию групп сущностей, связанных между собой.
Рисунок 1 - Условные цветовые обозначения классов модели
5.2 Концептуальные обзорные диаграммы
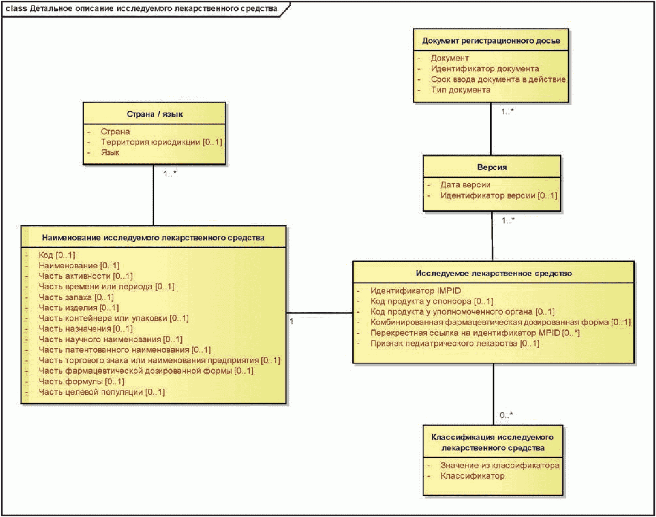
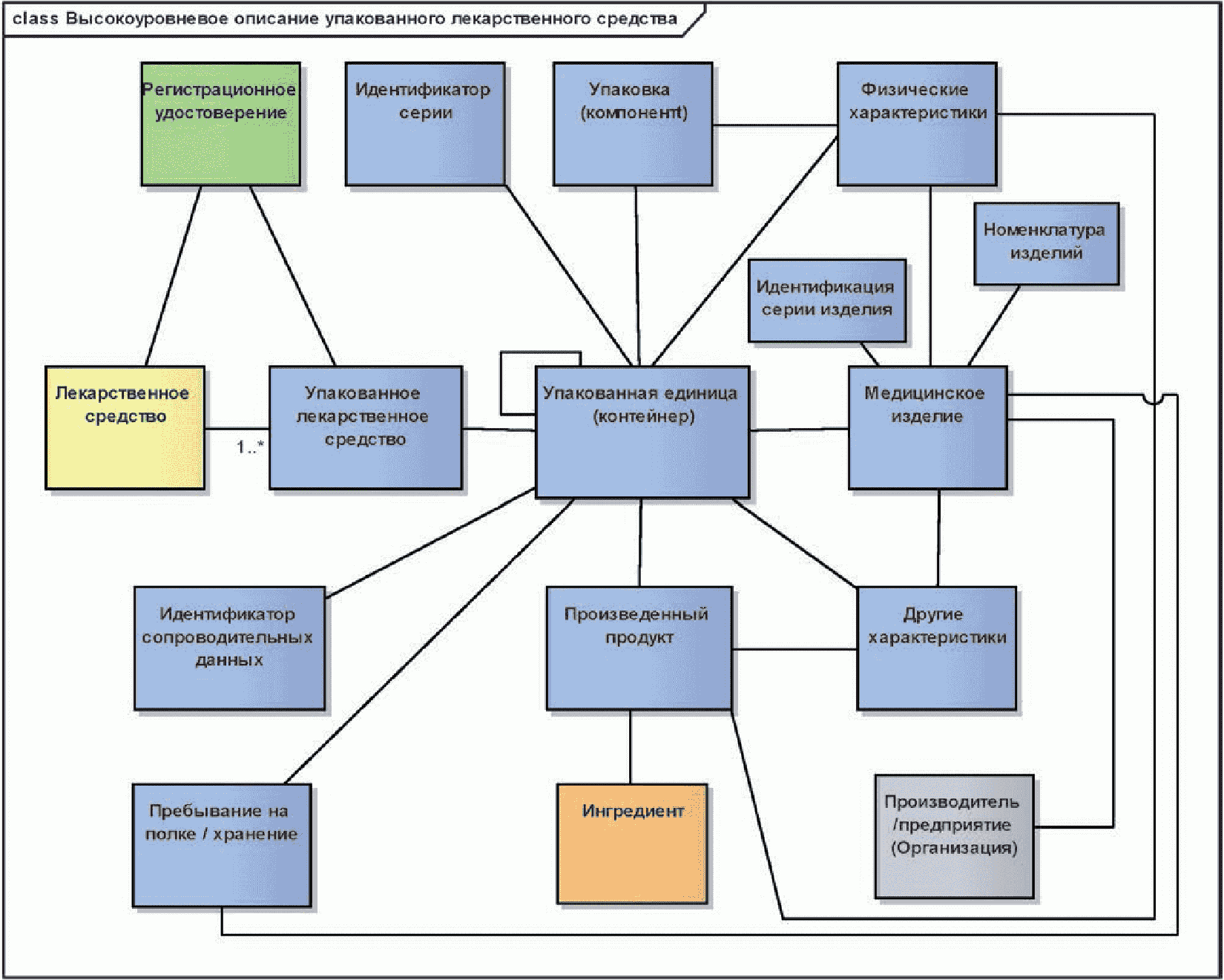
В стандарте приведены две концептуальные диаграммы (по одной для лекарственного средства и исследуемого лекарственного средства), дающие общие представления, которые далее будут раскрыты более детально.
Эти диаграммы показывают по одному представительному классу из каждого информационного раздела, связанному с базовым понятием (с лекарственным средством или с исследуемым лекарственным средством).
На них показаны базовые кратности связей между (исследуемым) лекарственным средством и этими представительными классами, но не показаны ни другие сущности, ни другие ассоциации, ни атрибуты.
Рисунок 2 - Пример концептуальной обзорной диаграммы
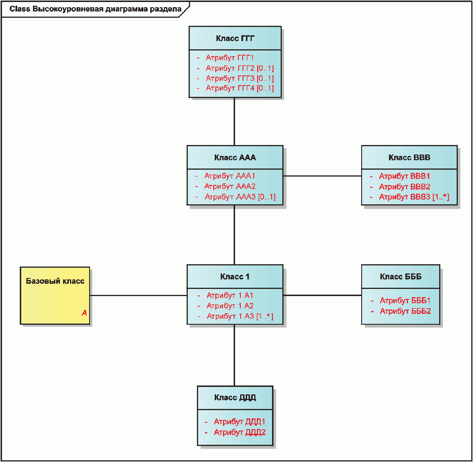
5.3 Высокоуровневые диаграммы разделов
В начале каждого информационного раздела приводятся высокоуровневые диаграммы, на которых показаны все классы, описанные в этом разделе, и все концептуальные отношения между этими классами. Исходной точкой всегда служит (исследуемое) лекарственное средство.
На этих концептуальных диаграммах не показаны ни кратности, ни атрибуты, поскольку их основной целью является описание общей картины, которая далее будет раскрыта в более детальных диаграммах.
Рисунок 3 - Пример высокоуровневой диаграммы раздела
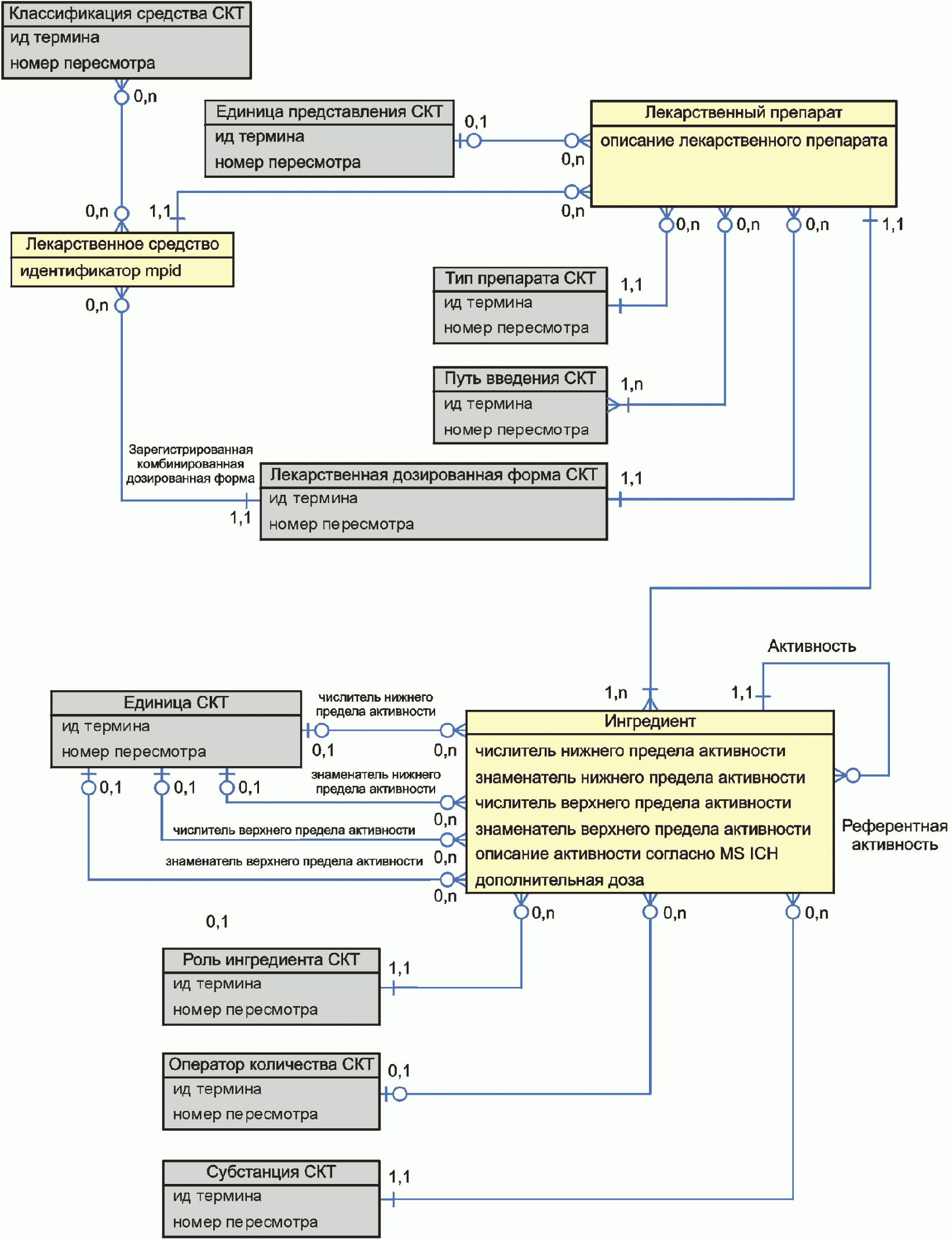
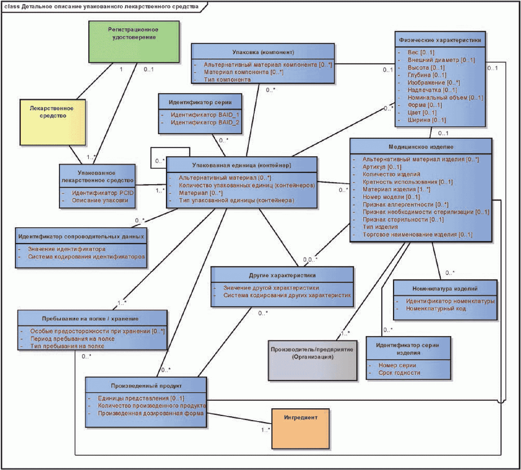
5.4.1 Общие положения
На детальных диаграммах, приведенных в каждом разделе, показаны все классы и все атрибуты, необходимые для представления содержания этого раздела, а также детали концептуальных отношений между этими классами.
5.4.2 Отношения между классами
В целях сохранения простоты модели отношения между классами описаны в контексте (исследуемого) лекарственного средства просто как ассоциации, не уточняя ни их роль, ни тип. (В то же время, к примеру, в модели BRIDG дается явное описание семантики связей, скажем, "имеет функцию" или "выполняется с помощью").
Кратности отношений описаны только в одном направлении, а именно, от (исследуемого) лекарственного средства как прямого или косвенного источника. Это вызвано тем, что целью настоящего стандарта является описание (исследуемого) лекарственного средства и сопутствующей ему информации, поэтому использование (исследуемого) лекарственного средства в качестве источника отношений вносит больше ясности и позволяет избежать сложных связей многие-ко-многим, которые могли бы возникнуть, если бы отношения были направлены от вспомогательного класса к (исследуемому) лекарственному средству.
Обозначения кратности "1" и "1..1" являются синонимами.
Рисунок 4 - Пример детальной диаграммы
Кратность сущности "1", означает, что эта сущность должна быть указана и что должен существовать ровно один экземпляр информации, описывающей эту сущность.
Кратность сущности "1..*", означает, что эта сущность должна быть указана и что должен существовать один экземпляр информации, описывающей эту сущность, и может существовать еще несколько таких экземпляров.
Кратность сущности "0..1", означает, что эта сущность может быть указана и что может существовать один экземпляр информации, описывающей эту сущность.
Кратность сущности "0..*", означает, что эта сущность может быть указана и что может существовать несколько экземпляров информации, описывающей эту сущность.
5.4.3 Атрибуты классов
Атрибуты класса описаны в модели с помощью имен. Определение атрибута, его описание и примеры значений приводятся в тексте вслед за диаграммой классов.
Если кратность атрибута явно не задана, подразумевается, что этот атрибут обязателен и должен иметь одно значение (что эквивалентно кратности [1..1]).
Кратность атрибута [1..*] означает, что он обязателен и может иметь одно или несколько значений.
Кратность атрибута [0..1] означает, что он может не иметь значения или имеет одно значение.
Кратность атрибута [0..*] означает, что он может не иметь значения или имеет одно или несколько значений.
Типы данных, которые должны иметь значения атрибутов, в модели явно не указаны. Однако в тексте описания каждого атрибута указана форма, в которой должно быть указано его значение.
В
приложении E приведены некоторые указания, каким образом эти разные формы или образцы значений, описанные в тексте, могут быть представлены, используя типы данных в здравоохранении, специфицированные в стандарте ИСО 21090.
5.4.4 Обобщенные классы и шаблоны
При построении диаграммам использован один обобщенный класс, с помощью которого однократно определенный шаблон информации используется в нескольких дочерних классах. Простоты ради формальное отношение генерализации, принятое в языке UML, не используется. Вместо этого в каждой специализации используется имя этого класса.
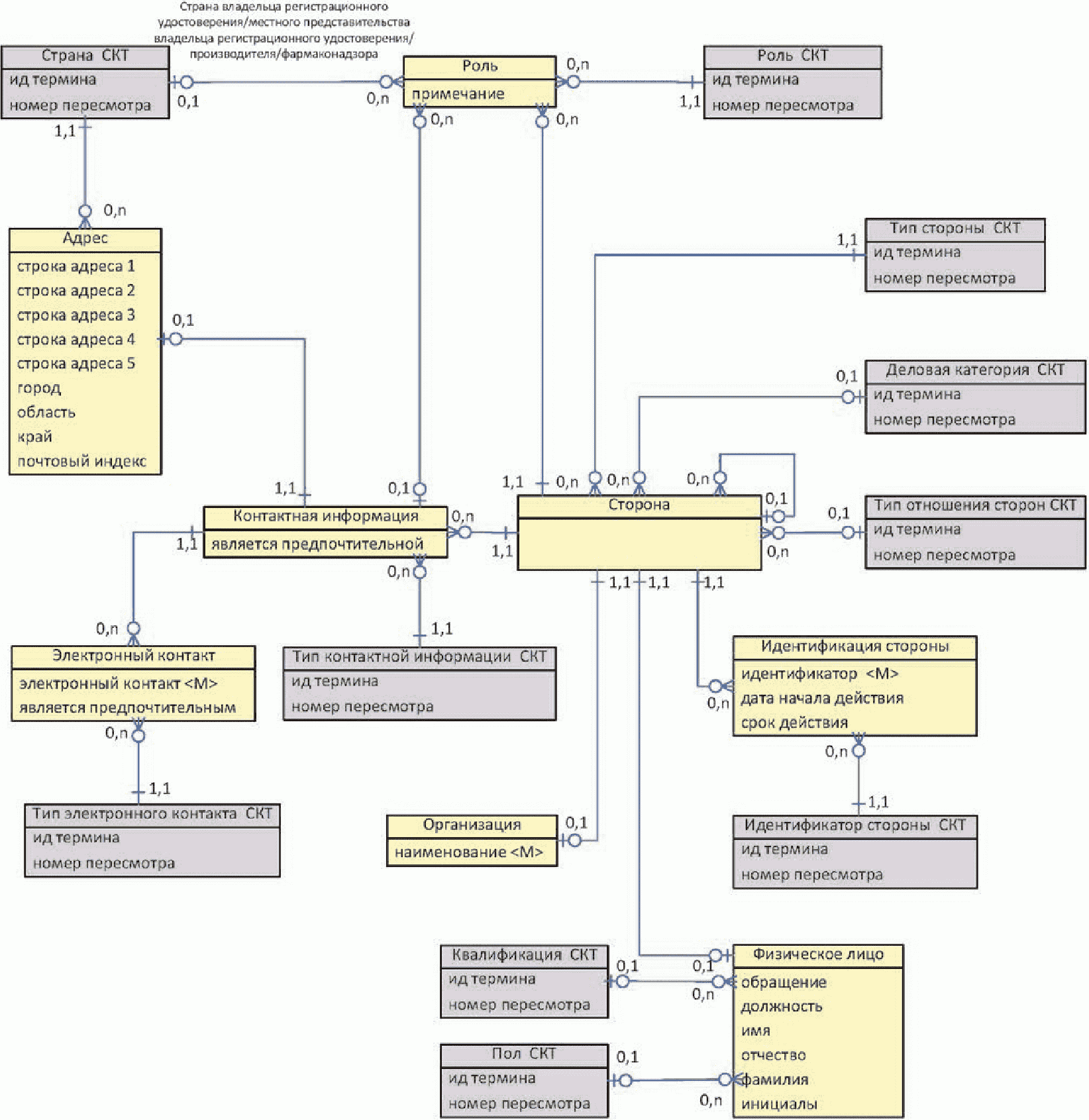
Детальное описание классов "Организация", "Контактное лицо" и "Другие местонахождения" дается однократно в соответствующем подразделе. Где бы далее не использовалась информация типа "Организация", "Контактное лицо" или "Другие местонахождения", например, в классах "Производитель/предприятие (Организация)" или "Уполномоченная организация (Организация)", скобки "(Организация)" будут указывать, что соответствующая информация наследуется от обобщенного класса "Организация".
В диаграммах несколько раз используется еще один обобщенный шаблон, а именно, там, где в достаточно общих классах требуется описать сущность, использующую (не специфицированную) классификацию, или номенклатуру, или систему идентификации. Чтобы сделать это на концептуальном уровне, в модели показан класс с двумя атрибутами: первый идентифицирует систему (классификация, номенклатура или система идентификации), а второй - используемый термин или значение из этой системы.
5.4.5 Перевод и язык
За исключением особого указания, касающегося наименования лекарственного средства (см.
7.2.2.5), других описаний перевода информации, описанной в настоящем стандарте, нет. Предполагается, что при глобальном применении стандарта перевод потребуется и будет выполнен при реализации его положений.
6 Идентифицирующие характеристики зарегистрированных лекарственных средств
6.1 Первичные идентификаторы
6.1.1 Общие положения
Для соответствия требованиям, указанным в
4.1, должны быть указаны следующие четыре идентификатора:
a) MPID - идентификатор лекарственного средства;
b) PCID - идентификатор упаковки лекарственного средства;
c) BAID_1 - уникальный идентификатор серии лекарственного средства, нанесенный на его внешнюю упаковку;
d) BAID_2 - уникальный идентификатор серии лекарственного средства, нанесенный на его первичную упаковку, не являющуюся внешней упаковкой.
Кроме того, используется связь с идентификаторами лекарственных препаратов (PhPID), описанная в стандарте ISO 11616.
В руководстве по применению стандарта могут быть приведены дополнительные детали применения этих идентификаторов.
6.2 Идентификатор лекарственного средства (MPID)
6.2.1 Общие положения
Каждому зарегистрированному лекарственному средству должен быть присвоен уникальный идентификатор MPID в дополнение к любому существующему регистрационному номеру, присвоенному уполномоченным органом. Этот идентификатор предназначен для целей учета и для повышения безопасности пациента, поскольку с его помощью можно однозначно идентифицировать лекарственные средства во всем мире.
Структура идентификатора MPID должна следовать общему шаблону сегментов данных о лекарственном средстве, в котором каждый заполненный сегмент должен определять специфичный компонент идентификатора. Этот шаблон содержит:
a) кодированный сегмент страны (двухбуквенный код страны в соответствии со стандартом ИСО 3166);
b) кодированный сегмент владельца регистрационного удостоверения (идентификатор организации);
c) кодированный сегмент лекарственного средства (уникальный идентификатор лекарственного средства).
Любые изменения значений этих кодированных сегментов должны приводить к присваиванию нового идентификатора MPID.
6.2.2 Кодированные сегменты идентификатора MPID
Кодированные сегменты идентификатора MPID должны формироваться по описанным ниже правилам.
6.2.2.1 Кодированный сегмент страны
Кодированный сегмент страны должен содержать код страны той территории, на которую распространяются полномочия уполномоченного органа по регистрации лекарственных средств. Код страны выбирается из таблицы двухбуквенных кодов, определенных в стандарте ИСО 3166.
6.2.2.2 Кодированный сегмент владельца регистрационного удостоверения (идентификатор организации)
Этот сегмент должен содержать уникальный идентификатор владельца регистрационного удостоверения, выданного данному лекарственному средству (идентификатор организации). Этот идентификатор можно взять из международной системы уникальной идентификации владельцев регистрационного удостоверения (организаций), если таковая имеется.
6.2.2.3 Кодированный сегмент лекарственного средства
Этот кодированный сегмент должен содержать уникальный идентификатор, присваиваемый лекарственному средству. С этим идентификатором должен быть связан следующий набор атрибутов лекарственного средства, которому он присвоен:
a) регистрационный номер, присвоенный уполномоченным органом;
b) юридический статус отпуска (например, по рецепту или без рецепта);
c) наименование лекарственного средства;
d) дозированная лекарственная форма;
e) ингредиенты и их активность;
f) медицинские изделия в случае, если лекарственное средство комбинируется с таким изделием и достигаемый фармакологический, иммунологический и метаболический эффект рассматривается как основной способ применения; такое медицинское изделие считается компонентом лекарственного средства;
g) терапевтические показания, указанные в регистрационном удостоверении.
Любые изменения значений этих атрибутов, учитываемые в процессе регистрации уполномоченным органом, должны приводить к присваиванию нового уникального идентификатора MPID.
Пример: при изготовлении сезонной вакцины от гриппа штамм вируса может зависеть от сезона. При каждом изменении штамма вакцине должен присваиваться новый идентификатор MPID.
Выполнение этого правила может приводить к изменению идентификатора MPID, даже если существующие юридические идентификаторы (например, регистрационный номер) не изменяются. Настоящий стандарт не требует, чтобы такие юридические идентификаторы менялись вместе с идентификатором MPID. Каждая страна может придерживаться сложившейся практики присвоения регистрационных номеров.
6.3 Идентификатор упакованного лекарственного средства (PCID)
6.3.1 Общее описание
Каждому упакованному лекарственному средству должен быть присвоен уникальный идентификатор PCID в дополнение к любому существующему регистрационному номеру уровня упаковки, присвоенному уполномоченным органом.
Структура идентификатора PCID должна следовать общему шаблону сегментов данных об упакованном лекарственном средстве, в котором каждый заполненный сегмент должен определять специфичный компонент идентификатора. Этот шаблон содержит:
a) идентификатор лекарственного средства MPID,
b) кодированный сегмент описания упаковки, который задает уникальный идентификатор каждому типу упаковки.
Любые изменения значений этих кодированных сегментов должны приводить к присваиванию нового идентификатора PCID.
6.3.2 Кодированные сегменты идентификатора PCID
Кодированный сегмент идентификатора PCID должен формироваться по описанным ниже правилам.
6.3.2.1 Кодированный сегмент описания упаковки
Этот кодированный сегмент должен содержать уникальный идентификатор, присваиваемый конкретному типу упаковки лекарственного средства. С этим идентификатором должен быть связан следующий набор атрибутов:
- единица упаковки (контейнер или контейнеры) - тип, количество (единиц в упаковке), материалы и альтернативные материалы;
- компонент или компоненты упаковки - тип, материалы и альтернативные материалы;
- произведенный продукт (продукты) - произведенная дозированная форма, единицы представления, количество (единиц продукта в упаковке).
Любые изменения значений этих атрибутов, учитываемые в процессе регистрации уполномоченным органом, должны приводить к присваиванию нового уникального идентификатора упакованного лекарственного средства PCID.
Выполнение этого правила может приводить к изменению идентификатора PCID, даже если существующие юридические идентификаторы (например, регистрационный номер) не изменяются. Настоящий стандарт не требует, чтобы такие юридические идентификаторы менялись вместе с идентификатором PCID. Каждая страна может придерживаться сложившейся практики присвоения регистрационных номеров.
6.4 Идентификатор серии лекарственного средства (BAID_1)
Каждой серии зарегистрированного лекарственного средства должен быть присвоен идентификатор BAID_1. Этот идентификатор должен быть образован из номера серии, срока годности и идентификатора PCID. В идентификатор BAID_1 должен быть включен тот номер серии, который указан на внешней упаковке конкретной серии лекарственного средства.
Идентификатор BAID_1 должен иметь общий набор атрибутов, относящихся к упакованному лекарственному средству. Если все эти атрибуты имеют значения, то их сочетание определяет специфичное понятие, отличаемое с помощью идентификатора BAID_1:
- идентификатор PCID;
- номер серии (указанный на внешней упаковке);
- срок годности (месяц/год) в формате даты, соответствующем стандарту ИСО 8601.
6.5 Идентификатор серии лекарственного средства (BAID_2)
Каждой серии зарегистрированного лекарственного средства должен быть присвоен идентификатор BAID_2. Этот идентификатор должен быть образован из номера серии, срока годности и идентификатора PCID. В идентификатор BAID_2 должен быть включен тот номер серии, который указан на первичной упаковке конкретной серии лекарственного средства, не являющейся внешней упаковкой.
Идентификатор BAID_2 должен иметь общий набор атрибутов, относящихся к упакованному лекарственному средству. Если все эти атрибуты имеют значения, то их сочетание определяет специфичное понятие, отличаемое с помощью идентификатора BAID_2:
- идентификатор PCID;
- номер серии (указанный на первичной упаковке, не являющейся внешней упаковкой);
- срок годности (месяц/год) в формате даты, соответствующем стандарту ИСО 8601.
7 Информация о зарегистрированном лекарственном средстве
7.1 Обзор информации о зарегистрированном лекарственном средстве
7.1.1 Общее описание
Для описания характеристик зарегистрированного лекарственного средства, имеющего идентификатор MPID, в дополнение к описанным выше идентификаторам должны использоваться основные понятия, модель которых представлена на
рисунке 5 и описана ниже в тексте.
Рисунок 5 - Общая модель информации о лекарственном средстве
7.1.2 Лекарственное средство
В этом разделе описан идентификатор MPID вместе с информацией, которая уникально идентифицирует лекарственное средство и описывает его свойства, внесенные в регистрационное досье.
7.1.3 Наименование лекарственного средства
В этом раздел описано наименование лекарственного средства, присвоенное уполномоченным органом, которое внесено в регистрационное досье, а также разбиение этого наименования на различные части.
7.1.4 Версия
В этом разделе описана версионность основных идентификаторов, относящихся к лекарственному средству в данной юрисдикции, а также свойств, ассоциированных с лекарственным средством, и документации.
7.1.5 Регистрация лекарственного средства
Этот раздел содержит информацию о регистрации уполномоченным органом, позволяющей фармацевтической организации ввести лекарственное средство в оборот на территории юрисдикции уполномоченного органа.
7.1.6 Производитель/предприятие
В этом разделе указаны характеристики производственного процесса и других сопутствующих процессов и их лицензирование уполномоченным органом, выдающим производителю или предприятию разрешение на производство и выполнение сопутствующих процессов на территории юрисдикции уполномоченного органа.
7.1.7 Упакованное лекарственное средство
Этот раздел описывает информацию об упаковке и контейнере (контейнерах), в которые помещено лекарственное средство, а также о любых медицинских изделиях, которые являются неотъемлемой частью лекарственного средства или продаются либо поставляются производителем в комплекте с ним. В нем также указана информация об ингредиентах произведенного продукта.
7.1.8 Лекарственный препарат
Этот раздел содержит информацию о лекарственном средстве в дозированной форме, предназначенной для приема пациентом и указанной в регистрационное досье. Он также содержит ссылку на соответствующий набор (наборы) идентификаторов PhPID и ингредиенты. Он также содержит информацию о медицинском изделии, если оно является неотъемлемой частью лекарственного средства (например, подложка или сетка для клеточного лекарственного средства).
7.1.9 Фармакологические свойства
Этот раздел описывает информацию о фармакологических свойствах лекарственного средства, включенных в регистрационное досье.
7.2 Лекарственное средство
7.2.1 Общее описание
В этом разделе описан идентификатор MPID вместе с присвоенной уполномоченным органом информацией, которая уникально идентифицирует лекарственное средство и описывает его свойства.
Рисунок 6 - Высокоуровневая информация
о лекарственном средстве
Лекарственное средство имеет наименование, которое может иметь разные варианты для разных стран/языков. В течение жизненного цикла лекарственное средство (с идентификатором MPID) имеет одну или несколько версий соответствующей информации и свойств, которые могут меняться с течением времени. Лекарственное средство может быть включено в один или несколько классификаторов.
7.2.2 Детальное описание информации о лекарственном средстве
7.2.2.1 Лекарственное средство
Этот класс представляет зарегистрированное уполномоченным органом лекарственное средство и имеет описанные ниже атрибуты.
7.2.2.1.1 Идентификатор MPID
Этот атрибут содержит текстовое представление идентификатора MPID лекарственного средства. Он обязательно должен быть указан.
7.2.2.1.2 Комбинированная лекарственная дозированная форма
Комбинированная лекарственная дозированная форма является общим термином для описания двух или более произведенных продуктов, которые должны специальным образом сочетаться для получения единого лекарственного препарата. Этот атрибут включает в себя информацию о произведенной дозированной форме каждого произведенного продукта и применяемой дозированной форме лекарственного препарата. Если для лекарственного средства требуется описание комбинированной лекарственной дозированной формы, то оно может быть указано в этом атрибуте, используя термин и идентификатор термина в соответствии со стандартом ИСО 11239 и результирующей терминологией.
Рисунок 7 - Детальная диаграмма описания раздела
лекарственного средства
Пример - Порошок и его растворитель при изготовлении раствора для инъекций. Лекарственное средство представляет собой два произведенных продукта: растворяемый порошок и его растворитель. Лекарственный препарат, изготовленный из этих двух компонентов, представляет собой инъекционный раствор; дозой и формой применяемого комбинированного лекарственного средства является "порошок и растворитель для инъекционного раствора".
7.2.2.1.3 Перекрестная ссылка на идентификатор IMPID
Этот атрибут может содержать перекрестную ссылку между идентификатором MPID зарегистрированного лекарственного средства и одним или несколькими идентификаторами IMPID, присвоенными этому лекарственному средству на этапах разработки и клинического исследования. Соответствующие идентификаторы IMPID могут быть указаны в текстовой форме.
7.2.2.1.4 Признак дополнительного мониторинга
Если лекарственное средство является предметом дополнительного мониторинга, то это может быть указано в данном атрибуте, используя термин из соответствующего нормативного словаря. Должны быть указаны сам термин и его идентификатор в этом словаре.
Пример - Мониторинг лекарств со знаком черного треугольника в Европейском Союзе.
7.2.2.1.5 Специальные меры
Если лекарственное средство является предметом специальных мер, то это может быть указано в данном атрибуте, используя термин из соответствующего нормативного словаря. Должны быть указаны сам термин и его идентификатор в этом словаре.
Пример - Необходимость проведения пострегистрационного клинического исследования.
Определенные в настоящем стандарте характеристики зарегистрированного лекарственного средства должны обладать версионностью. Имеется в виду тот факт, что начиная с определенной даты версии некоторые характеристики лекарственного средства могли измениться, но не настолько, чтобы потребовалось присвоить лекарственному средству новый первичный идентификатор в соответствии с правилами, изложенными в
подразделе "Первичные идентификаторы". Тем не менее требуется регистрировать и отслеживать эти изменения в привязке к идентификатору MPID.
7.2.2.2.1 Дата версии
В этом атрибуте должна быть указана дата регистрации или последнего изменения информации о регистрируемом продукте (например, изменения элементов, относящихся к инструкции, которые используются по ссылке для уникальной идентификации лекарственных средств и их характеристик). Дата должна быть указана с точностью до дня (год, месяц, день) в соответствии с форматом, описанным в стандарте ИСО 8601.
7.2.2.2.2 Идентификатор версии
Этот атрибут может содержать текстовое представление идентификатора или номера версии.
7.2.2.3 Документ регистрационного досье
В этом разделе должен быть описан документ, включенный уполномоченным органом в регистрационное досье и относящийся к данной версии описания лекарственного средства, связанного с идентификатором MPID.
Примечание - нормативные документы в данной юрисдикции могут уточнять требования, относящиеся к реализации стандарта в части документа регистрационного досье, например, требовать, чтобы эта информация представлялась только по запросу.
7.2.2.3.1 Тип документа
В этом атрибуте должен быть указан тип документа, поддерживающего версионность. Тип должен быть взят из соответствующего нормативного словаря. Должны быть указаны сам термин и его идентификатор в этом словаре.
Примеры - Инструкция по применению лекарственного средства, листовка упаковки, решение о регистрации лекарственного средства, регистрационное удостоверение, вкладыш в упаковку, описание применения.
7.2.2.3.2 Идентификатор документа
В этом атрибуте должна быть указана текстовая ссылка на документ уполномоченного органа, разрешающего изменение документа регистрационного досье, или текстовая ссылка на последнее изменение этого документа.
7.2.2.3.3 Документ
Этот атрибут должен содержать документ регистрационного досье, поддерживающий версионность. Формат содержания атрибута должен быть определен при реализации стандарта.
7.2.2.3.4 Срок ввода документа в действие
Этот атрибут должен содержать дату, указанную в документе уполномоченного органа, разрешающего изменение документа регистрационного досье, или срок ввода в действие последнего изменения документа регистрационного досье. Дата должна быть указана с точностью до дня (год, месяц, день) в соответствии с форматом, описанным в стандарте ИСО 8601.
7.2.2.4 Классификация лекарственного средства
Лекарственное средство может быть включено в различные классификаторы, как местные, так и международные. В этом разделе может быть указаны одна или несколько таких классификаций.
7.2.2.4.1 Классификатор
Этот атрибут должен содержать обозначение классификатора, взятое из соответствующей системы идентификации классификаторов.
7.2.2.4.2 Значение из классификатора
Этот атрибут должен содержать конкретное значение из классификатора, относящееся к данному лекарственному средству. Должны быть указаны сам термин и его идентификатор в контролируемом словаре.
Примеры:
- классификатор: Анатомическая терапевтическая и химическая классификационная система (АТХ классификация) ВОЗ; значение из классификатора: A10BA02 - метформин;
- классификатор: VHA National Drug File Reference Terminology (NDF-RT); значение из классификатора: N0000000072 - 14-alpha Demethylase Inhibitors.
7.2.2.5 Наименование лекарственного средства
Наименование лекарственного средства, представленное на одном или нескольких языках, является одной из определяющих характеристик лекарственного средства и его идентификатора MPID.
Соглашения об именовании лекарственного средства могут отличаться у уполномоченных органов с разными территориями юрисдикции. Как правило, регистрационное удостоверение лекарственного средства выдается одному владельцу, ответственному за ввод лекарственного средства в оборот. Регистрационное удостоверение содержит наименование лекарственного средства, в которое может входить, например, одно патентованное или научное наименование (по возможности, международное непатентованное наименование активной субстанции или субстанций), дополненное торговым знаком или другими характеристиками.
Другие характеристики наименования могут относиться к активности, лекарственной форме, показаниям или устройству применения и т.д.
В дополнение к полному и завершенному наименованию лекарственного средства, указанному в регистрационном удостоверении, оно должно быть разбито на части для представления в структурированном виде. В зависимости от нормативных требований наименование лекарственного средства должно быть представлено на всех официальных языках.
Примечания
1 Представление наименования лекарственного средства в структурированной форме облегчает построение индексов наименований и кодирование наименований, которое часто бывает неполным в спонтанных сообщениях о нежелательных реакциях.
2 В связи с деловыми требования к упомянутым выше индексам, это единственная часть настоящего стандарта, которая явно описывает и моделирует перевод информации, указывая язык ее представления (и территорию, если это необходимо).
7.2.2.5.1 Наименование
В этом атрибуте должно быть представлено в форме текста полное и завершенное наименование лекарственного средства, утвержденное уполномоченным органом.
7.2.2.5.2 Часть патентованного наименования
Этот атрибут должен содержать патентованное наименование (например, торговое наименование) лекарственного средства в текстовой форме, если таковое наименование присутствует. Оно должно быть указано без торгового знака или аналогичного обозначения.
Пример - В наименовании лекарственного средства "Лекарство
Precisehaler 200 мг для взрослых" часть патентованного (торгового) наименования имеет значение "Лекарство XYZ".
7.2.2.5.3 Часть научного наименования
Этот атрибут должен содержать научное или непатентованное наименование лекарственного средства в текстовой форме, если таковое наименование присутствует.
Пример - В наименовании лекарственного средства "Гидрохлоротиазид/Ирбесартан Фарма КК" часть научного (непатентованного) наименования имеет значение "Гидрохлоротиазид/Ирбесартан".
7.2.2.5.4 Часть активности
Активность, если она приведена в наименовании лекарственного средства, должна быть указана в этом атрибуте в форме текста. Как описано в
подразделе 7.7, эта часть наименования может отличаться от понятия "Активность".
Примеры
1 В наименовании лекарственного средства "Лекарство К Форте, таблетки" часть имени, означающая активность, имеет значение "Форте".
2 В наименовании лекарственного средства "SoothingMed 2,5%, крем" часть имени, означающая активность, имеет значение "2,5%".
7.2.2.5.5 Часть лекарственной дозированной формы
Лекарственная дозированная форма, если она приведена в наименовании лекарственного средства, должна быть указана в этом атрибуте в форме текста. Как описано соответственно в
подразделах 7.8.2.1.1 и
7.6.2.10.2, часть лекарственной дозированной формы может отличаться от понятий применяемой дозированной формы и произведенной дозированной формы.
Пример - В наименовании лекарственного средства "Ново-лекарство X, легко глотаемые каплеты" часть лекарственной дозированной формы имеет значение "легко глотаемые каплеты".
7.2.2.5.6 Часть формулы
Формула, если она приведена в наименовании лекарственного средства, должна быть указана в этом атрибуте в форме текста.
Пример - В наименовании лекарственного средства "Сироп от кашля СпецМед без сахара" часть формулы имеет значение "без сахара".
7.2.2.5.7 Часть назначения
Назначение, если оно приведено в наименовании лекарственного средства, должно быть указано в этом атрибуте в форме текста.
Пример - В наименовании лекарственного средства "Лекарство-БИ от изжоги, каплеты" часть назначения имеет значение "от изжоги".
7.2.2.5.8 Часть целевой популяции
Целевая популяция, если она приведена в наименовании лекарственного средства, должна быть указана в этом атрибуте в форме текста.
Пример - В наименовании лекарственного средства "Бронхо-лекарство капсулы 3,5 мг для детей" часть целевой популяции имеет значение "для детей".
7.2.2.5.9 Часть контейнера или упаковки
Контейнер или упаковка, если они приведены в наименовании лекарственного средства, должны быть указаны в этом атрибуте в форме текста.
Примеры
1 В наименовании лекарственного средства "LXA 10 мг/мл раствор для подкожных инъекций 4 мл 1 флакон" часть контейнера имеет значение "флакон (стекло)".
2 В наименовании лекарственного средства "Сердечное лекарство, упаковка для титрования" часть контейнера имеет значение "упаковка для титрования".
3 В наименовании лекарственного средства "Бактериальная вакцина мультидозный флакон" часть контейнера имеет значение "мультидозный флакон".
7.2.2.5.10 Часть изделия
Медицинское изделие, если оно приведено в наименовании лекарственного средства, должно быть указано в этом атрибуте в форме текста.
Пример - В наименовании лекарственного средства "Лекарство
Precisehaler 200 мг для взрослых" часть изделия имеет значение "Precisehaler".
7.2.2.5.11 Часть торгового знака или наименования предприятия
Торговый знак, если он приведен в наименовании лекарственного средства, должен быть указан в этом атрибуте в форме текста.
Пример - В наименовании лекарственного средства "Clopidrogel
" часть торгового знака или наименования предприятия имеет значение "
".
7.2.2.5.12 Часть времени или периода
Время или период, если они приведены в наименовании лекарственного средства, должны быть указаны в этом атрибуте в форме текста.
Пример - В наименовании противогриппозной вакцины "Противогриппозная вакцина сезона 2008 - 2009" часть времени или периода имеет значение "2008 - 2009".
7.2.2.5.13 Часть запаха
Запах, если он приведен в наименовании лекарственного средства, должен быть указан в этом атрибуте в форме текста.
Пример - В наименовании лекарственного средства "Микстура от кашля с запахом апельсина" часть запаха имеет значение "апельсин".
При необходимости должны быть указаны на официальном языке страна и необязательная территория, где зарегистрировано наименование лекарственного средства.
7.2.2.6.1 Страна
Страна, в которой используется данное наименование лекарственного средства, должна быть указана с помощью двух- или трехбуквенных кодов в соответствии со стандартом ISO 3166-1.
7.2.2.6.2 Юрисдикция
При необходимости в этом атрибуте может быть указана территории страны, на которой используется данное наименование лекарственного средства. Должны быть указаны идентификатор и наименование территории, взятые из нормативного словаря.
Пример - Для Канады в этом атрибуте может быть указана провинция Квебек.
7.2.2.6.3 Язык
При необходимости в этом атрибуте может быть указан код языка наименования лекарственного средства, взятый из стандарта ISO 639-2.
7.3 Регистрация лекарственного средства
7.3.1 Общее описание
В этом разделе описана информация о регистрации лекарственного средства.
Разрешение на ввод лекарственного средства в оборот на данной территории выдается уполномоченным органом. В соответствии с законодательством и другими нормативными актами, действующими на этой территории, разрешение обычно выдается до того, как лекарство поступает в оборот. К некоторым категориям лекарственных средств могут применяться исключения (например, для лекарств, выпущенных в обращение до начала функционирования уполномоченного органа). К этим категориям лекарственных средств применяются те же принципы предоставления информации (описанные в настоящем разделе), что и к зарегистрированным лекарственным средствам. Если данное лекарственное средство не подлежало регистрации, то вместо формального владельца регистрационного удостоверения должен быть указан поставщик.
Рисунок 8 - Высокоуровневая модель информации о регистрации
На лекарственное средство выдается регистрационное удостоверение (у некоторых лекарств, например, выпущенных в обращение до начала функционирования уполномоченного органа, формальное удостоверение отсутствует, но соответствующий информационный объект должен быть описан).
Это регистрационное удостоверение выдается уполномоченным органом организации, именуемой владельцем регистрационного удостоверения. Владелец регистрационного удостоверения может назначить конкретное лицо ответственным за деятельность по обеспечению фармаконадзора данного лекарственного средства (например, в странах ЕС такое лицо именуется "уполномоченным по фармаконадзору").
Первичная регистрация, возобновление регистрации, изменение регистрационных данных и отмена регистрации осуществляются в соответствии с определенными регистрационными процедурами, инициируемыми заявлениями о регистрации или изменении регистрации.
В течение срока жизни лекарственного средства его регистрация может претерпевать различные изменения. Поэтому статус регистрации может с течением времени изменяться и должен соответствующим образом регистрироваться.
Статус регистрации указывает, действительно ли лекарственное средство выпущено в оборот или более недоступно в стране или на территории. Он также описывает юридический статус отпуска (например, рецептурный отпуск).
Раздел предоставления периодического отчета по безопасности описывает информацию о сроках представления периодического отчета по безопасности данного лекарственного средства или периодического отчета об оценке соотношения его пользы и риска.
Примечание - Могут быть случаи, когда дополнительная информация о статусе регистрации лекарственного средства может определяться местными правилами территории юрисдикции (например, правилами штатов, провинций или территорий). В особенности это относится к юридическому статусу отпуска или к регистрационному номеру.
7.3.2 Детальное описание информации о регистрации
Рисунок 9 - Детальная модель информации о регистрации
Для каждого лекарственного средства должна быть указана соответствующая информация о его регистрации.
При необходимости информация о регистрации должна быть указана также для упакованного лекарственного средства (см. ниже). В этих случаях должна использоваться описанная ниже структура информации за тем исключением, что информация об уполномоченном органе и владельце регистрационного удостоверения не обязательно должна быть указана заново, поскольку она наследуется от информации о регистрации данного лекарственного средства.
7.3.2.1 Регистрационное удостоверение
Лекарственное средство выпускается в оборот, когда уполномоченный орган выдает на него регистрационное удостоверение или его эквивалент.
7.3.2.1.1 Регистрационный номер
В этом атрибуте должен быть указан регистрационный номер, присвоенный уполномоченным органом страны или территории данному лекарственному средству. Формат представления - текст. Для лекарственных средств, которые в соответствии с законодательством могут обращаться без регистрации (например, в США - лекарства, выпущенные в обращение до начала функционирования уполномоченного органа) и у которых формальный регистрационный номер отсутствует, вместо него должен быть указан номер лицензии, нанесенный на упаковку или контейнер либо напечатанный на вкладыше в упаковку.
7.3.2.1.2 Страна
Страна, в которой действует регистрационное удостоверение, должна быть указана с помощью двух- или трехбуквенных кодов в соответствии с ISO 3166-1.
Если действие регистрационного удостоверения распространяется на несколько стран, то должны быть указаны все эти страны (территории юрисдикции).
7.3.2.1.3 Юридический статус отпуска
В этом атрибуте должен быть указан юридический статус отпуска лекарственного средства в соответствии с классификацией, принятой уполномоченным органом (например, отпуск по рецепту или без рецепта). Юридический статус отпуска должен быть взят из соответствующего нормативного словаря. Должны быть указаны сам термин и его идентификатор в этом словаре.
Примеры
1 Лекарство отпускается по рецепту.
2 Лекарство отпускается без рецепта.
7.3.2.1.4 Статус регистрации
В течение срока жизни лекарственного средства его регистрация может претерпевать различные изменения в зависимости от процедур регистрации, принятых на данной территории юрисдикции. Эти изменения должны быть указаны с помощью значений из соответствующего нормативного словаря. Должны быть указаны сам термин и его идентификатор в этом словаре.
Примеры - Активная (действительная), срок действия завершен, возобновлена, не возобновлена, отменена.
7.3.2.1.5 Дата статуса регистрации
Этот атрибут должен содержать дату начала действия данного статуса. Она должна быть указана с точностью до дня (год, месяц, день) в соответствии с форматом, описанным в ИСО 8601.
Пример - Срок действия регистрации истек 2011-01-01.
7.3.2.1.6 Период действия
Этот атрибут должен содержать период действия данного статуса, выраженный в терминах дат начала и срока действия регистрации. Эти даты должны быть указаны с точностью до дня (год, месяц, день) в соответствии с форматом, описанным в ИСО 8601.
Пример - Регистрация действительна в периоде с 2011-01-01 по 2015-01-01.
7.3.2.2 Владелец регистрационного удостоверения
Структура информации о владельце регистрационного удостоверения, выданного уполномоченным органом, должна соответствовать структуре класса "Организация", описанной в
7.4.
Для лекарственных средств, которые в соответствии с действующим законодательством не подлежат регистрации, вместо детальных сведений о формальном владельце регистрационного удостоверения должны быть указаны детальные сведения о поставщике, нанесенные на упаковку или контейнер либо напечатанные на вкладыше в упаковку.
7.3.2.3 Уполномоченный орган
Структура информации об уполномоченном органе, выдавшем регистрационное удостоверение на данное лекарственное средство, должна соответствовать структуре класса "Организация", описанной в
7.4.
7.3.2.4 Процедура регистрации
В этом атрибуте должна быть указана информация о процедуре регистрации, примененной для первичной регистрации лекарственного средства или для изменения регистрации.
Примечание - Нормативные документы на данной территории юрисдикции могут уточнять требования, относящиеся к реализации стандарта в части документа регистрационного досье, например, требовать, чтобы эта информация представлялась только по запросу.
7.3.2.4.1 Идентификатор или номер процедуры
В этом атрибуте должен быть указан уникальный идентификатор конкретного факта применения процедуры. Формат представления - текст.
7.3.2.4.2 Тип процедуры
В этом атрибуте должен быть указан тип процедуры, примененной при регистрации или изменении регистрации. Тип должен быть взят из соответствующего нормативного словаря. Должны быть указаны сам термин и его идентификатор в этом словаре.
Примеры - Централизованная, децентрализованная, национальная, взаимное признание.
| | ИС МЕГАНОРМ: примечание. Нумерация пунктов дана в соответствии с официальным текстом документа. | |
7.3.4.2.3 Дата процедуры
В этом атрибуте должны быть указаны даты начала и завершения процедуры. Эти даты должны быть указаны с точностью до дня (год, месяц, день) в соответствии с форматом, описанным в ИСО 8601.
7.3.2.5 Заявление о регистрации или изменении регистрации
Первичная регистрация, а также изменение существующей регистрации (например, возобновление, вариация или отмена) осуществляются по заявлениям.
Детали заявления о регистрации или изменении регистрации должны быть описаны, используя структуру этого класса.
7.3.2.5.1 Идентификатор или номер заявления
В этом атрибуте должен быть указан уникальный идентификатор конкретного заявления. Обычно идентификаторы или номера заявлений присваивает уполномоченный орган.
7.3.2.5.2 Тип заявления
Этот атрибут должен содержать тип заявления, взятый из соответствующего нормативного словаря. Должны быть указаны сам термин и его идентификатор в этом словаре.
Примеры - Первичная регистрация, возобновление регистрации, вариация, расширение.
7.3.2.5.3 Дата заявления
Этот атрибут должен содержать дату заявления о регистрации или изменении регистрации. Она должна быть указана с точностью до дня (год, месяц, день) в соответствии с форматом, описанным в ИСО 8601.
7.3.2.6 Статус регистрации
Этот класс описывает статус регистрации на дату, когда лекарственное средство действительно было выпущено в оборот, или на дату, когда оно перестало быть доступным. Он также содержит информацию о юридическом статусе отпуска (например, по рецепту или без рецепта).
Примечание - Могут быть случаи, когда дополнительная информация о лекарственном средстве (статус регистрации или юридический статус отпуска) может регулироваться местными правилами территории юрисдикции (например, правилами штатов, провинций или территорий). Структура класса статуса регистрации позволяет указать наличие такого особого регулирования.
7.3.2.6.1 Страна
Страна, в которой действует данное регистрационное удостоверение, должна быть указана с помощью двух- или трехбуквенных кодов в соответствии с ISO 3166-1.
Примечание - Для обозначения Европейского союза можно использовать код EU, не являющийся официальным кодом страны из ИСО 3166-1. Европейский союз является не государством, а организацией, членами которой являются суверенные государства. По этой причине код EU не может быть официально включен в ИСО 3166-1. Учитывая, однако, что у многих пользователей ИСО 3166-1 есть реальная потребность в применении кода EU, Агентство по ведению ИСО 316 зарезервировало этот код для идентификации Европейского союза вне рамок ИСО 3166-1.
7.3.2.6.2 Территория
Когда уполномоченный орган выдает регистрационное удостоверение, в котором предусмотрены особенности его территориального применения, то соответствующая территория может быть указана с помощью значения из соответствующего нормативного словаря. Должны быть указаны сам термин и его идентификатор в этом словаре.
Пример - В разных провинциях Канады юридический статус отпуска лекарственного средства может отличаться. В то время как страной регистрации остается Канада, в этом атрибуте могут быть указаны названия провинций и юридический статус отпуска в каждой провинции.
7.3.2.6.3 Территориальный регистрационный номер
Этот атрибут должен содержать регистрационный номер, присвоенный уполномоченным органом на данной территории. Формат представления - текст.
7.3.2.6.4 Дата выпуска (прекращения)
Этот атрибут должен содержать дату, на которую владелец регистрационного удостоверения (или, если такового нет, производитель либо поставщик) ввел лекарственное средство в обращение в данной стране и/или на данной территории, а также дату, когда это лекарственное средство "перестало быть доступным на данном рынке". Дата должна быть указана с точностью до дня (год, месяц, день) в соответствии с форматом, описанным в стандарте ИСО 8601.
Примечание - "Ввел в обращение" означает инициирование цепи поставок лекарственного средства. "Перестало быть доступным" означает, что владелец регистрационного удостоверения принял решение более не продавать данное лекарственное средство или что действие регистрационного удостоверения прекращено.
7.3.2.6.5 Юридический статус отпуска
В этом атрибуте должен быть указан юридический статус отпуска лекарственного средства в соответствии с классификацией, принятой уполномоченным органом. Юридический статус отпуска должен быть взят из соответствующего нормативного словаря. Должны быть указаны сам термин и его идентификатор в этом словаре.
Примеры
1 POM - только по рецепту (Prescription only medicine).
2 P - отпуск только через аптеку (Pharmacy only medicine).
3 GSL - общая продажа (General sales list medicine).
7.3.2.7 Предоставление периодического отчета по безопасности
Периодические отчеты по безопасности лекарственного средства (ПОБЛС) и периодические отчеты об оценке соотношения его пользы и риска предоставляются владельцем регистрационного удостоверения через определенные интервалы времени, заданные при регистрации лекарственного средства или определенные действующим законодательством. Эти отчеты содержат сводную информацию о профиле соотношения пользы и риска лекарственного средства.
Примечание - Нормативные документы на данной территории юрисдикции могут уточнять требования, относящиеся к информации, включаемой в периодические отчеты по безопасности лекарственного средства, например, требовать, чтобы определенная информация представлялась только по запросу.
7.3.2.7.1 Частота предоставления отчета по безопасности
Частота предоставления отчетов по безопасности или отчетов об оценке соотношения пользы и риска лекарственного средства может задаваться законодательством или уполномоченным органом, регистрирующим лекарственное средство на данной территории. Этот атрибут должен указывать интервал повторения как числовое значение с единицей измерения времени. Единицы измерения должны быть указаны в соответствии с ИСО 11240 и результирующей терминологией. Должны использоваться символ единицы измерения и идентификатор этого символа.
Пример - Частота предоставления ПОБЛС задается как через каждые шесть месяцев в течение первых двух лет от начала обращения лекарственного средства и раз в год в течение следующих двух лет.
7.3.2.7.2 Дата предоставления
Этот атрибут должен содержать даты предоставления ПОБЛС или отчетов об оценке соотношения пользы и риска вместе с заданной частотой предоставления. Дата должна быть указана с точностью до дня (год, месяц, день) в соответствии с форматом, описанным в ИСО 8601.
7.3.2.7.3 Международная дата рождения
Международная дата рождения (МДР) дата первой регистрации продукта в мире, единая для всех стран. Дата должна быть указана с точностью до дня (год, месяц, день) в соответствии с форматом, описанным в ИСО 8601.
7.3.2.7.4 Дата отсчета
Если лекарственные средства зарегистрированы в разное время, но содержат одну и ту же активную субстанцию или комбинацию активных субстанций, то уполномоченный орган данной территории может изменить и гармонизировать частоту и даты представления ПОБЛС и периодических отчетов об оценке соотношения пользы и риска, например, инициировать представление общего отчета по этим лекарственным средствам и установить новую дату отсчета периодов предоставления. Дата должна быть указана с точностью до дня (год, месяц, день) в соответствии с форматом, описанным в ИСО 8601.
7.3.2.7.5 Дата блокирования данных
Дата блокирования данных означает дату прекращения приема новых данных для включения в ПОБЛС или периодический отчет об оценке соотношения пользы и риска. Дата должна быть указана с точностью до дня (год, месяц, день) в соответствии с форматом, описанным в ИСО 8601.
7.4.1 Общее описание
Те классы, в имени которых указано "Организация", должны иметь общую структуру, описывающую организацию конкретного типа.
7.4.2 Детальное описание информации об организации
Рисунок 10 - Детальная модель информации об организации
7.4.2.1 Организация
7.4.2.1.1 Идентификатор
Этот атрибут должен содержать уникальный идентификатор организации. Можно использовать международную систему уникальной идентификации организаций.
7.4.2.1.2 Наименование
Этот атрибут должен содержать наименование организации в текстовом формате.
7.4.2.1.3 Адрес
Этот атрибут должен содержать адрес организации в стандартизованном структурированном формате адреса.
7.4.2.1.4 Признак конфиденциальности
Этот атрибут может содержать категорию конфиденциальности информации об организации. Категория должна быть взята из соответствующего нормативного словаря. Должны быть указаны сам термин и его идентификатор в этом словаре.
Примеры - Конфиденциальная, без ограничений.
7.4.2.2 Контактное лицо
Этот класс используется для указания контактного лица в организации и его роли.
Примечание - Нормативные документы на данной территории юрисдикции могут уточнять требования, относящиеся к информации о контактном лице, например, требовать, чтобы эта информация представлялась только по запросу.
7.4.2.2.1 Фамилия, имя, отчество
Этот атрибут должен содержать фамилию, имя, отчество контактного лица в стандартизованном формате, описывающем структурированное представление фамилии, имени, отчества.
7.4.2.2.2 Телекоммуникационный адрес
Этот атрибут должен содержать телекоммуникационный адрес контактного лица (телефон, электронная почта и т.д.) в стандартизованном формате, описывающем структурированное представление телекоммуникационного адреса.
7.4.2.2.3 Роль
В этом атрибуте должна быть указана роль контактного лица в организации, связанная с контекстом данного лекарственного средства. Роль должна быть взята из подходящего нормативного словаря. Должны быть указаны сам термин и его идентификатор в этом словаре.
Примеры
1 Уполномоченный по фармаконадзору (организационный контекст: владелец регистрационного удостоверения).
2 Уполномоченный по выпуску серии (организационный контекст: производитель).
3 Официальный представитель спонсора (организационный контекст: спонсор).
7.4.2.2.4 Признак конфиденциальности
Этот атрибут может содержать категорию конфиденциальности информации о контактном лице. Категория должна быть взята из соответствующего нормативного словаря. Должны быть указаны сам термин и его идентификатор в этом словаре.
Примеры - Конфиденциальная, без ограничений.
7.4.2.3 Другое местонахождение
Этот класс используется для указания одного или нескольких значимых местонахождений организации и роли этого местонахождения.
Примечание - Нормативные документы на данной территории юрисдикции могут уточнять требования, относящиеся к информации о других местонахождениях, например, требовать, чтобы эта информация представлялась только по запросу.
7.4.2.3.1 Адрес местонахождения
Этот атрибут должен содержать адрес местонахождения организации в стандартизованном структурированном формате адреса.
7.4.2.3.2 Роль местонахождения
В этом атрибуте должна быть указана роль местонахождения организации в контексте данного лекарственного средства. Роль должна быть взята из подходящего нормативного словаря. Должны быть указаны сам термин и его идентификатор в этом словаре.
Примеры - Местонахождение нормативно-справочной информации системы фармаконадзора (организационный контекст: владелец регистрационного удостоверения).
7.4.2.3.3 Идентификатор
Этот атрибут должен содержать уникальный идентификатор местонахождений организации. Можно использовать международную систему уникальной идентификации местонахождений организаций.
7.5 Производитель/предприятие
7.5.1 Общее описание
В этом разделе описана информация о производителе или предприятии по производству лекарственного средства.
Рисунок 11 - Высокоуровневая модель информации
о производителе или предприятии
Лекарственное средство ассоциировано с информацией об одном или нескольких производителях или предприятиях, выполняющих различные производственные операции по производству этого лекарственного средства. Надзор за этой деятельностью осуществляет соответствующий уполномоченный орган.
7.5.2 Детальное описание информации о производителе или предприятии
Рисунок 12 - Детальная модель информации о производителе
или предприятии
Лекарственное средство должно быть ассоциировано с одним или несколькими производителями или предприятиями.
Примечание - Нормативные документы на данной территории юрисдикции могут уточнять требования, относящиеся к информации о производителях или предприятиях, например, требовать, чтобы эта информация представлялась только по запросу.
7.5.2.1 Производитель/предприятие (Организация)
Информация о производителе/предприятии, выполняющем конкретную производственную операцию, должна быть указана, следуя шаблону информации об организации, описанному в
7.4.
Примеры
1 Операция "выпуск серии" выполняется производителем "Фирма АБВ".
2 Операция "перемаркировка" выполняется предприятием "Фирма ГДЕ".
7.5.2.2 Производственная операция
Этот класс должен содержать информацию о производственной операции, выполняемой конкретной организацией производителя/предприятия.
7.5.2.2.1 Тип операции
Этот атрибут должен содержать тип производственной операции, взятый из соответствующего нормативного словаря. Должны быть указаны сам термин и его идентификатор в этом словаре.
Примеры - Перемаркировка, переупаковка, выпуск серии.
7.5.2.2.2 Номер лицензии на фармацевтическую деятельность
В этом атрибуте должен быть указан номер лицензии на фармацевтическую деятельность или его эквивалент. Формат представления - текст.
7.5.2.2.3 Дата начала действия
В этом атрибуте должна быть указана дата начала действия лицензии на фармацевтическую деятельность, идентифицированной в предыдущем атрибуте. Дата должна быть указана с точностью до дня (год, месяц, день) в соответствии с форматом, описанным в ИСО 8601.
7.5.2.2.4 Признак конфиденциальности
Этот атрибут может содержать категорию конфиденциальности информации о производственной операции. Категория должна быть взята из соответствующего нормативного словаря. Должны быть указаны сам термин и его идентификатор в этом словаре.
Примеры - Конфиденциальная, без ограничений.
7.5.2.3 Уполномоченный орган (Организация)
Информация об уполномоченном органе, осуществляющем надзор за конкретной производственной операцией, должна быть указана, следуя шаблону информации об организации, описанному в
7.4.
7.6 Упакованное лекарственное средство, включая произведенный продукт и медицинское изделие
7.6.1 Общие положения
В этом разделе приведено описание лекарственного средства в терминах упакованного лекарственного средства, предназначенного для поставки или продажи.
Описание упакованного лекарственного средства должно охватывать все слои упаковки от внешней до первичной, одну или несколько единиц, вложенных в упаковку, и собственно описание отдельных единиц.
Класс "Упакованное лекарственное средство" действует как коллектор для более детальных классов. В частности, каждой отдельной упакованной единице соответствует один экземпляр класса "Упакованная единица".
Класс "Упакованная единица" имеет рекурсивное отношение с самим собой; эта сложность необходима для описания упаковок внутри упаковок, например, картриджи в блистерном рукаве в коробке. Упакованная единица может быть идентифицирована с помощью одного или нескольких идентификаторов в носителях данных.
Упакованная единица может иметь составные части, например, колпачки; для описания этого факта используется класс "Упаковка (компонент)".
Самым нижним уровнем упакованной единицы (контейнера), на котором заканчивается рекурсия, является тот, который имеет непосредственный контакт с физическим лекарственным средством, представленный классом "Произведенный продукт". Произведенные продукты описываются в терминах своих ингредиентов, что более детально обсуждается в
7.7.
Упакованное лекарственное средство может дополняться медицинским изделием. Им может быть устройство для применения лекарственного средства, например, оральный шприц. Такое устройство описывается классом "Медицинское изделие" (имеющим тип "Устройство для применения"). Если изделие является неотъемлемой часть упакованного лекарственного средства, например, предварительно заполненный шприц, то оно также описывается классом "Медицинское изделие" (имеющим тип "Интегрированное устройство"). Для классификации подобных изделий используются различные системы кодирования, которые могут быть представлены классом "Номенклатура изделий", а информация о серии может быть указана с помощью класса "Идентификатор серии". Производственные операции, связанные с медицинским изделием, могут быть указаны с помощью структур данных "Производитель/предприятие (Организация)", описанных в
7.5.
При необходимости может быть описано также пребывание на полке или хранение лекарственного средства или медицинского изделия.
Рисунок 13 - Высокоуровневое описание раздела
упакованного лекарственного средства
Упакованная единица (в особенности внешняя упаковка), или составная часть упаковки, а также медицинское изделие и произведенный продукт могут иметь физические характеристики, включая при необходимости изображение упакованной единицы.
Кроме того, упакованное лекарственное средство, медицинское изделие и произведенный продукт могут иметь ряд других характеристик.
При необходимости с упакованным лекарственным средством можно связать идентификаторы серии, то есть BAID_1 и BAID_2.
В ряде случаев информация о регистрации специфична для упакованного лекарственного средства, например, когда юридический статус отпуска отдельных типов упаковок лекарственного средства отличается (например, упаковка из пяти таблеток не может быть указана в рецепте, а из 30 может). В этих случаях информация о регистрации может быть связана непосредственно с упакованным лекарственным средством, используя структуры, описанные в
7.3.
7.6.2 Детальное описание информации об упакованном лекарственном средстве
7.6.2.1 Упакованное лекарственное средство
7.6.2.1.1 Идентификатор PCID
Этот атрибут должен содержать идентификатор упакованного лекарственного средства, конструируемый в соответствии с правилами, изложенными выше в
подразделе 6.3.
7.6.2.1.2 Описание упаковки
В этом атрибуте должно быть указано текстовое описание упакованного лекарственного средства.
Рисунок 14 - Детальное описание информации
об упакованном лекарственном средстве
7.6.2.2 Упакованная единица (контейнер)
Упакованная единица может быть неделимой или представлять собой упаковку, содержащую несколько других единиц. Эти единицы могут быть однотипными или разнотипными.
Для каждого вида упакованных единиц, входящих в состав упакованного лекарственного средства, должна быть описана хотя бы одна упакованная единица. Если в упакованное лекарственное средство входит несколько идентичных упакованных единиц, должно быть указано их количество.
Последующее более детальное описание ассоциированных классов должно быть связано только с отдельной единицей.
Если упакованная единица содержит другую упаковку, то для получения правильного представления должно быть описано вложение упаковок.
Примеры
1 Упакованное лекарственное средство, заключенное в единственную упаковку (например, пузырек с оральным раствором, внешняя коробка отсутствует), будет связано с одной упакованной единицей (которая в свою очередь связана с одним произведенным продуктом).
2 Упакованное лекарственное средство, имеющее внешнюю упаковку, в которую вложены внутренние упаковки (ящик, содержащий два блистерных рукава по 20 капсул или коробка с 4 флаконами раствора для инъекций), будет связано с двумя рекурсивными упакованными единицами: родительская упакованная единица, описывающая ящик или коробку, и дочерняя упакованная единица, описывающая блистерный рукав или флакон (последняя в свою очередь связана с произведенным продуктом).
3 Упакованное лекарственное средство, представляющее собой комплект из нескольких внутренних единиц разного типа, вложенных в общую внешнюю упаковку (например, ящик, содержащий тюбик с кремом и блистерный рукав с таблетками), будет связано с двумя рекурсивными упакованными единицами: родительская упакованная единица, описывающая ящик или коробку, и две дочерних упакованных единицы, описывающие соответственно тюбик и блистерный рукав (каждая из дочерних единиц в свою очередь связана с произведенным продуктом).
7.6.2.2.1 Тип упакованной единицы (контейнера)
В этом атрибуте должен быть указан тип упакованной единицы (контейнера), описывающий физический тип контейнера для лекарств в соответствии с ИСО 11239 и результирующей терминологией. Должны быть указаны сам термин и его идентификатор в этом словаре.
Примеры - Ящик, флакон, блистерный рукав, предварительно заполненный шприц.
7.6.2.2.2 Количество упакованных единиц (контейнеров)
В этом атрибуте должно быть указано количество (или число штук) упакованных единиц.
Примечание - Поскольку класс "Упакованная единица" имеет рекурсивную связь, позволяющую описывать контейнеры внутри контейнера, то первый (самый внешний) контейнер обязательно должен иметь количество "1", что означает инициирование цепи поставок лекарственного средства.
7.6.2.2.3 Материал
В этом атрибуте должен быть описан материал (материалы) упаковки лекарственного средства в соответствии с ИСО 11239 и результирующей терминологией. Должны быть указаны сам термин и его идентификатор в этом словаре.
7.6.2.2.4 Альтернативный материал
В этом атрибуте должен быть описан альтернативный материал (материалы) упаковки лекарственного средства в соответствии с ИСО 11239 и результирующей терминологией. Должны быть указаны сам термин и его идентификатор в этом словаре.
Примечание - Указание альтернативного материала используется, когда при производстве упаковки разрешено использовать альтернативные материалы (например, разные типы пластика для блистерного рукава).
7.6.2.3 Идентификатор в носителях данных
Идентификаторы в носителях данных, например, штрих-коды, могут присутствовать на каждом уровне упаковки. При необходимости идентификатор в носителях данных должен быть указан.
Примеры
1 Идентификатор в носителях данных для таблетки в блистерной ячейке (первичная упаковка).
2 Идентификатор в носителях данных для коробки с двумя блистерными рукавами (вторичная упаковка).
3 Идентификатор в носителях данных для групповой упаковки четырех коробок (третичная упаковка).
7.6.2.3.1 Система кодирования идентификаторов в носителях данных
В этом атрибуте должна быть указана система кодирования идентификаторов в носителях данных, используя подходящую систему идентификации систем кодирования.
7.6.2.3.2 Значение идентификатора в носителях данных
Этот атрибут должен содержать отдельное значение, взятое из системы кодирования идентификаторов и применимое к упакованному лекарственному средству.
Пример - Система кодирования идентификаторов в носителях данных: GTIN; значение идентификатора: 123459876511.
Информация о пребывании на полке и хранении упакованной единицы (контейнера) может быть описана с помощью класса "Пребывание на полке/хранение" (см. ниже
7.6.2.6).
Физические характеристики (высота, ширина, глубина, вес, форма и т.д.) упакованной единицы (контейнера) могут быть описаны с помощью класса "Физические характеристики" (см.
7.6.2.11). При необходимости они могут включать в себя одно или несколько изображений упакованной единицы (контейнера).
Другие характеристики упакованной единицы (контейнера) могут быть описаны с помощью класса "Другие характеристики" (см.
7.6.2.12).
7.6.2.4 Идентификатор серии
7.6.2.4.1 Идентификатор BAID_1
В этом атрибуте может быть указан идентификатор BAID_1, который наносится на внешнюю упаковку конкретной серии лекарственного средства (см.
6.4). В одном упакованном лекарственном средстве может быть несколько разных серий и указание идентификатора серии может требоваться не для всех типов упакованных лекарственных средств. Поэтому отношение между классом "Упакованное лекарственное средство" и "Идентификатор серии" имеет кратность 0...*. В случаях, когда упакованное лекарственное средство содержит более одного произведенного продукта и/или содержит медицинское изделие, в качестве идентификатора BAID_1 используется тот номер, что указан на самой внешней упаковке.
7.6.2.4.2 Идентификатор BAID_2
В этом атрибуте может быть указан идентификатор BAID_2, который наносится на первичную упаковку, не являющуюся внешней (см.
6.5).
7.6.2.5 Упаковка (компонент)
Любая часть упаковки упакованного лекарственного средства может быть описана с помощью класса "Упаковка (компонент)". Это описание может относиться к контейнеру в целом или к его части, например, к колпачку.
7.6.2.5.1 Тип компонента
В этом атрибуте должен быть указан тип компонента, чей материал подлежит описанию. Тип должен быть взят из соответствующего нормативного словаря. Должны быть указаны сам термин и его идентификатор в этом словаре.
Примеры - Крышка для защиты от детей, флакон, пробка.
7.6.2.5.2 Материал компонента
В этом атрибуте может быть указан материал (материалы) компонента. Материалы должны быть описаны в соответствии с ИСО 11238 и результирующей терминологией. Должны быть указаны сам термин и его идентификатор в контролируемом словаре.
7.6.2.5.3 Альтернативный материал компонента
В этом атрибуте могут быть указаны альтернативные материалы компонента. Материалы должны быть описаны в соответствии с ИСО 11238 и результирующей терминологией. Должны быть указаны сам термин и его идентификатор в контролируемом словаре.
Примечание - Указание альтернативного материала используется, когда при производстве упаковки разрешено использовать альтернативные материалы (например, разные типы резины для пробки).
Физические характеристики (высота, ширина, глубина, масса, форма и т.д.) упаковки (компонента) могут быть описаны с помощью класса "Физические характеристики" (см.
7.6.2.11). При необходимости они могут включать в себя одно или несколько изображений упаковки (компонента).
7.6.2.6 Пребывание на полке/хранение
Информация о пребывании на полке и хранении может быть описана с помощью класса "Пребывание на полке/хранение".
7.6.2.6.1 Тип пребывания на полке
Этот атрибут описывает информацию о типе пребывания на полке, принимая во внимание различные сценарии, например, пребывание на полке исходного упакованного лекарственного средства, пребывание после преобразования, если таковое была необходимо, после первого открытия пузырька и т.д. Эта информация должна быть выбрана из соответствующего контролируемого словаря. Должны быть указаны сам термин и его идентификатор в контролируемом словаре.
Примеры - После первого открытия, не открывавшегося, после преобразования.
Период пребывания на полке может быть указан с помощью числового значения длины периода времени и его единиц измерения. Единицы измерения должны быть указаны в соответствии с ИСО 11240 и результирующей терминологией. Должны использоваться символ единицы измерения и идентификатор этого символа.
Примеры - Три года в закрытом состоянии, 28 дней после открытия.
7.6.2.6.2 Особые предосторожности при хранении
Особые предосторожности при хранении, если таковые имеются, могут быть выбраны из соответствующего нормативного словаря. Должны быть указаны сам термин и его идентификатор в нормативном словаре.
Пример - Не хранить при температуре выше 25 °C или ниже 2 °C, хранить в оригинальной упаковке, чтобы не подвергать действию света.
7.6.2.7 Медицинское изделие
Лекарственные средства могут быть зарегистрированы в сочетании с сопутствующими изделиями, информация о которых может быть описана с помощью класса "Медицинское изделие". Такие изделия могут быть разных типов (см.
7.6.2.7.1), например, могут быть отдельными устройствами применения, неотъемлемыми устройствами применения или компонентом лекарственного средства. Если лекарственное средство комбинируется с таким изделием и достигаемый фармакологический, иммунологический и метаболический эффект рассматривается как основной способ применения; медицинское изделие в этом случае считается компонентом лекарственного средства.
В этом атрибуте должен быть указан тип изделия, взятый из соответствующего нормативного словаря. Должны быть указаны сам термин и его идентификатор в контролируемом словаре.
Примеры - Устройство применения (например, вагинальный аппликатор, капельная пипетка), неотъемлемое устройство (например, предварительно заполненный шприц, аэрозольный ингалятор), медицинское изделие (например, подложка для клеточного лекарственного средства), другое устройство (например, различные помазки).
7.6.2.7.2 Торговое наименование изделия
В этом атрибуте может быть указано торговое наименование изделия, если таковое имеется, в форме текста.
7.6.2.7.3 Количество изделий
Этот атрибут содержит количество изделий в упаковке.
Примеры
1 Упаковка, содержащая пять стерильных помазков для обработки инъекционного поля: количество = 5.
2 Упаковка, содержащая ложку 5 мл для лекарства: количество = 1.
7.6.2.7.4 Артикул
В этом атрибуте может быть указан артикул устройства, если таковой имеется, в текстовой форме.
7.6.2.7.5 Номер модели
В этом атрибуте может быть указана модель устройства или ее номер, если таковые имеются, в текстовой форме.
7.6.2.7.6 Материал изделия
В этом атрибуте может быть указан материал (материалы) изделия. Материалы должны быть описаны в соответствии с ИСО 11238 и результирующей терминологией. Должны быть указаны сам термин и его идентификатор в контролируемом словаре.
7.6.2.7.7 Альтернативный материал изделия
В этом атрибуте может быть указан альтернативный материал (материалы) изделия. Материалы должны быть описаны в соответствии с ИСО 11238 и результирующей терминологией. Должны быть указаны сам термин и его идентификатор в контролируемом словаре.
Примечание - Указание альтернативного материала используется, когда при производстве упаковки разрешено использовать альтернативные материалы (например, разные типы пластика для ложки).
7.6.2.7.8 Признак аллергенности
При необходимости в этом атрибуте может быть указано, что изделие содержит аллергены или материалы, которые могут вызывать аллергию. Аллергены и/или материалы, которые могут вызывать аллергию, должны быть описаны в соответствии с ИСО 11238 и результирующей терминологией.
7.6.2.7.9 Признак стерильности
При необходимости в этом атрибуте может быть указано, что изделие поставляется стерильным. Значение признака стерильности должно быть взято из соответствующего нормативного словаря. Должны быть указаны сам термин и его идентификатор в контролируемом словаре.
7.6.2.7.10 Признак необходимости стерилизации
При необходимости в этом атрибуте может быть указано, что перед применением изделие должно быть стерилизовано. Значение вида стерилизации должно быть взято из соответствующего нормативного словаря. Должны быть указаны сам термин и его идентификатор в контролируемом словаре.
7.6.2.7.11 Кратность использования
В этом атрибуте может быть указана кратность использования изделия в соответствии с регистрационным досье. Значение кратности должно быть взято из соответствующего нормативного словаря. Должны быть указаны сам термин и его идентификатор в контролируемом словаре.
Примеры - Разовое использование, многократное использование.
7.6.2.8 Номенклатура изделий
Для классификации изделий могут применяться разные системы кодирования и номенклатуры. Класс "Номенклатура изделий" обеспечивает описание изделия в соответствии с выбранной номенклатурой.
7.6.2.8.1 Идентификатор номенклатуры
В этом атрибуте может быть указан идентификатор номенклатуры, используя подходящую систему идентификации номенклатур.
Примеры
1 Глобальная номенклатуры медицинских изделий GMDN (Global Medical Device Nomenclature), основанная на ИСО 15225.
2 Система уникальной идентификации медицинских изделий UDI (Unique Device Identification) Международного форума органов регистрации медицинских изделий (International Medical Devices Regulators' Forum).
7.6.2.8.2 Номенклатурный код
В этом атрибуте должен быть указан код или наименование, классифицирующее изделие в данной номенклатуре.
7.6.2.9 Идентификатор серии изделия
Этот класс может использоваться для описания номера серии и срока годности изделия, входящего в состав упакованного лекарственного средства.
Примечание - При реализации стандарта любой серийный номер изделия и срок его годности могут быть связаны с конкретной серией или несколькими сериями данного упакованного лекарственного средства (используя идентификаторы BAID_1). Однако для упрощения концептуального восприятия информационной модели отношение "многие-ко-многим", обеспечивающее такую связь, опущено.
7.6.2.9.1 Номер серии
При необходимости в этом атрибуте может быть указан номер серии изделия, Формат представления - текст.
7.6.2.9.2 Срок годности
При необходимости в этом атрибуте может быть указан срок годности изделия.
Информация о пребывании на полке и хранении изделия может быть описана с помощью класса "Пребывание на полке/хранение" (см. ниже
7.6.2.6).
Физические характеристики (высота, ширина, глубина, вес, форма и т.д.) изделия могут быть описаны с помощью класса "Физические характеристики" (см.
7.6.2.11). При необходимости они могут включать в себя одно или несколько изображений изделия.
Другие характеристики изделия могут быть описаны с помощью класса "Другие характеристики" (см.
7.6.2.12).
Производитель изделия может быть указан с помощью структур данных "Производитель/предприятие (Организация)", описанных в
7.5.
7.6.2.10 Произведенный продукт
7.6.2.10.1 Общее описание
Произведенный продукт или продукты, содержащиеся в упакованном лекарственном средстве, должны быть соответствующим образом описаны. Это описание составляется на продукт (таблетку, жидкость, крем, содержащийся в упаковке) в том виде, как он был произведен изготовителем, до любого преобразования, которое могло понадобиться для применения лекарственного средства или его использования пациентом.
Примечание - Кратность связи между упакованной единицей (контейнером) и произведенным продуктом указана как 0..*, несмотря на то, что каждое упакованное лекарственное средство должен содержать по крайней мере один произведенный продукт. Нулевой нижний предел кратности указан потому, что класс "Упакованная единица (контейнер)" имеет рекурсивную связь и в общем случае, когда имеются внешняя и внутренняя упаковка, внешняя упаковка не имеет прямой связи с произведенным продуктом. А неограниченный верхний предел кратности относится к тем редким случаям, когда одна первичная упаковка содержит несколько единиц произведенных продуктов, как это имеет место, к примеру, для фазных комбинированных оральных контрацептивов или для некоторых видов гормонозамещающей терапии.
7.6.2.10.2 Произведенная дозированная форма
Этот атрибут описывает лекарственную дозированную форму, если таковая имеет место, до ее преобразования в лекарственный препарат. Произведенная дозированная форма должна быть указана в соответствии с ИСО 11239 и его результирующей терминологией. Должны быть указаны сам термин и его идентификатор.
Примеры - Таблетка, капсула, оральный раствор, порошок для приготовления инъекционного раствора.
Примечание - Лекарственное средство может иметь две упакованные единицы, одну для лекарственной дозированной формы порошка для приготовления инъекционного раствора, другую для лекарственной дозированной формы растворителя для приготовления инъекционного раствора. Перед применением лекарственного средства к пациенту эти единицы должны быть преобразованы в инъекционный раствор. Этот раствор представляет собой "применяемую дозированную форму", которая является атрибутом "лекарственного препарата".
7.6.2.10.3 Единицы представления
Этот атрибут содержит "реальные" единицы, в которых описано количество произведенного продукта. Единицы представления могут быть указаны в соответствии с ИСО 11239 и его результирующей терминологией. Должны быть указаны сам контролируемый термин и его идентификатор.
Для продуктов, количество которых измеряется в единицах веса или объема, атрибут "Единицы представления" указывать не надо, поскольку его значение то же самое, что у единиц измерения количества (к примеру, мл, мг или %). Для твердых дозированных форм и других форм, которые измеряются штуками, единицей измерения количества должна быть "единица", а единицей представления - та форма, что подсчитывается.
Примеры - Таблетка, капсула, пессарий.
7.6.2.10.4 Количество произведенного продукта
Этот атрибут должен содержать количество (или число штук) произведенного продукта. Оно должно быть приведено вместе с единицами измерения, указанными в соответствии с ИСО 11240 и результирующей терминологией. Должны использоваться символ единицы измерения и идентификатор этого символа.
Для твердых дозированных форм и других форм, которые измеряются штуками, единицей измерения количества должна быть "единица", а единицей представления - та форма, что подсчитывается.
Физические характеристики (высота, ширина, глубина, масса, форма и т.д.) произведенного продукта могут быть описаны с помощью класса "Физические характеристики" (см.
7.6.2.11). При необходимости они могут включать в себя одно или несколько изображений произведенного продукта.
Другие характеристики произведенного продукта могут быть описаны с помощью класса "Другие характеристики" (см.
7.6.2.12).
Ингредиенты произведенного продукта должны быть описаны с помощью класса "Ингредиент" (см.
7.7).
7.6.2.11 Физические характеристики
При необходимости могут быть указаны физические характеристики упакованной единицы (контейнера), упаковки (компонента), произведенного продукта или медицинского изделия. Может быть также предоставлено несколько их изображений.
7.6.2.11.1 Высота
В этом атрибуте может быть указана высота как числовое значение с единицами измерения, указанными в соответствии с ИСО 11240 и результирующей терминологией. Должны использоваться символ единицы измерения и идентификатор этого символа.
7.6.2.11.2 Ширина
В этом атрибуте может быть указана ширина как числовое значение с единицами измерения, указанными в соответствии с ИСО 11240 и результирующей терминологией. Должны использоваться символ единицы измерения и идентификатор этого символа.
7.6.2.11.3 Глубина
В этом атрибуте может быть указана глубина как числовое значение с единицами измерения, указанными в соответствии с ИСО 11240 и результирующей терминологией. Должны использоваться символ единицы измерения и идентификатор этого символа.
7.6.2.11.4 Вес
В этом атрибуте может быть указан вес как числовое значение с единицами измерения, указанными в соответствии с ИСО 11240 и результирующей терминологией. Должны использоваться символ единицы измерения и идентификатор этого символа.
7.6.2.11.5 Номинальный объем
В этом атрибуте может быть указан номинальный объем как числовое значение с единицами измерения, указанными в соответствии с ИСО 11240 и результирующей терминологией. Должны использоваться символ единицы измерения и идентификатор этого символа.
7.6.2.11.6 Внешний диаметр
В этом атрибуте может быть указан внешний диаметр как числовое значение с единицами измерения, указанными в соответствии с ИСО 11240 и результирующей терминологией. Должны использоваться символ единицы измерения и идентификатор этого символа.
7.6.2.11.7 Форма
В этом атрибуте может быть указана форма. Значение формы должно быть взято из соответствующего словаря терминов. Должны быть указаны сам термин и его идентификатор.
7.6.2.11.8 Цвет
В этом атрибуте может быть указан цвет. Значение цвета должно быть взято из соответствующего словаря терминов. Должны быть указаны сам термин и его идентификатор.
7.6.2.11.9 Надпечатка
При необходимости в этом атрибуте может быть указан текст надпечатки.
7.6.2.11.10 Изображение
При необходимости этот атрибут может содержать изображение. Формат приложенного отображения должен быть специфицирован при реализации стандарта.
7.6.2.12 Другие характеристики
При необходимости могут быть указаны другие характеристики упакованной единицы (контейнера), упаковки (компонента), произведенного продукта или медицинского изделия. Это полезно для указания необычных деталей, явно не отраженных в других атрибутах.
7.6.2.12.1 Система кодирования других характеристик
В этом атрибуте должна быть указана система кодирования характеристик, используя подходящую систему идентификации систем кодирования.
7.6.2.12.2 Значение другой характеристики
Этот атрибут должен содержать отдельное значение, взятое из системы кодирования характеристик. Должны быть указаны сам контролируемый термин и его идентификатор.
7.7 Ингредиент, субстанция и активность
7.7.1 Общее описание
В этом подразделе описаны ингредиенты лекарственного средства с помощью их представлений как компонентов произведенных продуктов и лекарственных препаратов. Описание основана на ИСО 11238, ИСО 11239, ИСО 11240 и их результирующей терминологии.
Класс "Ингредиент" и ассоциированные с ним классы "Субстанция", "Контролируемая субстанция", "Активность" и "Референтная активность" используются для дальнейшего описания классов "Произведенный продукт" и "Лекарственный препарат".
При необходимости для любой субстанции или контролируемой субстанции должна быть указана активность в соответствии с информацией, содержащейся в регистрационном досье. В свою очередь информация об активности может быть дополнена описанием референтной активности. Опять-таки это должно делаться при необходимости и в соответствии с информацией, содержащейся в регистрационном досье.
Рисунок 15 - Высокоуровневое описание
раздела ингредиента, субстанции и активности
Будучи указана, референтная активность может относиться или к субстанции, или к контролируемой субстанции.
7.7.2 Детальное описание информации об ингредиенте, субстанции и активности
7.7.2.1 Ингредиент
При необходимости в этом атрибуте может быть указана информация о фактических ингредиентах произведенного продукта или лекарственного препарата. Информация о конкретном ингредиенте должна быть представлена одним экземпляром класса "Ингредиент".
7.7.2.1.1 Роль ингредиента
В этом атрибуте должна быть указана роль ингредиента как части произведенного продукта или лекарственного препарата, выбранная из соответствующего нормативного словаря. Должны быть указаны сам контролируемый термин и его идентификатор.
Примеры - Активная субстанция, адъювант, наполнитель.
Примечание - В модели требуется, чтобы каждый ингредиент был описан либо как субстанция, либо как контролируемая субстанция.
7.7.2.2 Субстанция
Субстанция может быть указана для ингредиента с определенной ролью.
Субстанция должна быть описана в соответствии со стандартом ИСО 11238 и его результирующей терминологией. Должны быть указаны сам термин и его идентификатор.
Примеры - Человеческий инсулин, амоксициллина тригидрат.
7.7.2.3 Контролируемая субстанция
Контролируемая субстанция может быть указана для ингредиента с определенной ролью.
7.7.2.3.1 Контролируемая субстанция
Контролируемая субстанция должна быть описана в соответствии со стандартом ИСО 11238 и его результирующей терминологией. Должны быть указаны сам термин и его идентификатор.
Рисунок 16 - Детальное описание
раздела ингредиента, субстанции и активности
Примеры
1 Контролируемая субстанция группы 1: симетикон.
2 Контролируемая субстанция группы 2: кристаллический рекомбинантный человеческий инсулин - производитель A.
3 Контролируемая субстанция группы 3: вода для инъекций USP.
7.7.2.3.2 Группа контролируемых субстанций
Этот атрибут содержит группу, к которой принадлежит контролируемая субстанция. Группа должна быть указана в соответствии со стандартом ИСО 11238 и его результирующей терминологией. Должны быть указаны сам термин и его идентификатор.
Примеры - Группа контролируемых субстанций 1, группа контролируемых субстанций 2.
7.7.2.3.3 Признак конфиденциальности
Этот атрибут может содержать категорию конфиденциальности информации о контролируемой субстанции в описании ингредиента. Категория должна быть взята из соответствующего нормативного словаря. Должны быть указаны сам термин и его идентификатор в этом словаре.
Примеры - Конфиденциальная, без ограничений.
7.7.2.4 Активность
Активность субстанции или контролируемой субстанции должна быть указана как количество субстанции/контролируемой субстанции, присутствующее в данном произведенном продукте или лекарственном препарате. Должны быть указаны значение числителя и его единиц измерения, а также значения знаменателя и его единиц измерения.
Активность может быть описана двумя способами: активность (представление) и активность (концентрация).
Примечание - Если надо указать активность лекарственного препарата, подвергшегося преобразованию (например, восстановлению), то должна быть указана активность, полученная в результате преобразования в точном соответствии с информацией из регистрационного досье.
7.7.2.4.1 Диапазон активности (представление)
В этом атрибуте должен быть указан диапазон активности (на основе представления). Он определяется как количество или диапазон количества субстанции/контролируемой субстанции в единице ее представления или в объеме (массе) отдельного лекарственного препарата или произведенного продукта.
Примеры
1 20 мг/таблетка.
2 10 мг/5 мл.
3 От 3,1 г/5 мл до 3,7 г/5 мл.
Когда единицы представления необходимы для описания активности, то они должны быть указаны в соответствии с ИСО 11239 и его результирующей терминологией. При указании единиц представления соответствующего произведенного продукта или лекарственного препарата должны быть указаны контролируемый термин и его идентификатор. Для произведенного продукта эта информация описана более детально в
подразделе 7.6.2.10.3, для лекарственного препарата - в
подразделе 7.8.2.1.2.
Для активности, выраженной в стандартных единицах, эти единицы должны быть указаны с помощью символа единицы измерения и идентификатора этого символа в соответствии с ИСО 11240 и его результирующей терминологией.
7.7.2.4.2 Диапазон активности (концентрация)
В этом атрибуте должен быть указан диапазон активности (концентрации). Он определяется как количество или диапазон количества субстанции/контролируемой субстанции в единице объема (или массы).
Примеры
1 2 мг/мл.
2 От 1,55 г/мл до 1,857 г/мл.
Примечания
1 Этот атрибут требуется только в том случае, когда в знаменателя значения атрибуте "Активность (презентация)" указана нестандартная единица объема (или массы). Пример: диапазон активности (презентация) = 25 мг/5 мл; диапазон активности (концентрации) = 5 мг/мл.
2 Для твердых дозированных форм диапазон активности (концентрации) обычно идентичен диапазону активности (презентации). В таком случае не надо указывать оба атрибута: достаточно указать только атрибут "Активность (презентация)". Представление этой информации описаны в настоящем подразделе.
Когда единицы представления необходимы для описания активности, то они должны быть указаны в соответствии с ИСО 11239 и его результирующей терминологией. При указании единиц представления соответствующего произведенного продукта или лекарственного препарата должны быть указаны контролируемый термин и его идентификатор. Для произведенного продукта эта информация описана более детально в
7.6.2.10.3, для лекарственного препарата - в
7.8.2.1.2.
Для активности, выраженной в стандартных единицах, эти единицы должны быть указаны с помощью символа единицы измерения и идентификатора этого символа в соответствии с ИСО 11240 и его результирующей терминологией.
7.7.2.4.3 Место измерения
При регистрации некоторых лекарственных средств активность измеряется в определенном месте (например, в некоторых ингаляторах активность ингредиента измеряется на определенном расстоянии от точки распыления). При необходимости место измерения может быть указано в данном атрибуте в текстовой форме.
В этом атрибуте может быть указана страна или страны, для которых действительны значения диапазонов активности (представления и концентрации) и соответствующее место измерения. Код страны выбирается из таблицы двухбуквенных кодов, определенных в ИСО 3166-1.
Если место измерения указано, то при необходимости может быть указана одна или несколько стран.
7.7.2.5 Референтная активность
Референтная активность используется для дополнительного описания активности.
Референтная активность выражается в терминах активности референтной субстанции или референтной контролируемой субстанции, или и той, и другой.
Пример - Карбонат лития имеет референтную активность 12,2 ммоль лития.
7.7.2.5.1 Референтная субстанция
Если должна быть указана референтная субстанция, информация о которой представлена в регистрационном досье, то ее описание должно следовать ИСО 11238 и его результирующей терминологии. Должны быть указаны сам термин и его идентификатор.
7.7.2.5.2 Референтная контролируемая субстанция
Если должна быть указана референтная контролируемая субстанция, информация о которой представлена в регистрационном досье, то ее описание должно следовать ИСО 11238 и его результирующей терминологии. Должны быть указаны сам термин и его идентификатор.
7.7.2.5.3 Диапазон референтной активности
В этом атрибуте должен быть указан диапазон референтной активности. Должны быть указаны значение числителя и его единиц измерения, а также значения знаменателя и его единиц измерения в соответствии с
7.7.2.4.2.
7.7.2.5.4 Место измерения референтной активности
При необходимости в этом атрибуте может быть указано место измерения референтной активности в соответствии с описанием, приведенным в
7.7.2.4.3.
7.7.2.5.5 Страна референтной активности
Если требуется указать страну референтной активности, то это должно быть сделано в соответствии с описанием, приведенным в
7.7.2.4.4, используя двухбуквенный код страны, определенный в ИСО 3166-1.
7.8 Лекарственный препарат и медицинское изделие
7.8.1 Общее описание
Рисунок 17 - Высокоуровневое описание раздела
лекарственного препарата и медицинского изделия
Настоящий подраздел описывает лекарственное средство в терминах качественного и количественного состава и лекарственной дозированной формы, разрешенной для применения в соответствии с информацией из регистрационного досье. При наличии таких характеристик лекарственное средство рассматривается как "лекарственный препарат".
В некоторых случаях медицинское изделие может быть неотъемлемой частью лекарственного средства, например, обеспечивать применение лекарства. Тогда информация о лекарственном препарате дополняется информацией о медицинском изделии как компонента этого препарата.
Класс "Лекарственное средство" связан с классом "Лекарственный препарат", описывающий лекарственное средство в терминах качественного и количественного состава и лекарственной дозированной формы, разрешенной для применения в соответствии с информацией из регистрационного досье. Таким образом, информация о пути применения относится к описанию применения лекарственного препарата.
Класс "Лекарственный препарат" связан с классом "Характеристики лекарственного препарата", позволяющим описать различные характеристики лекарственного препарата, например, начало его действия.
Класс "Лекарственный препарат" может быть связан с классом "Медицинское изделие", описывающим информацию о неотъемлемом медицинском изделии, обеспечивающем применение лекарства и, следовательно, имеющим тип "неотъемлемое изделие"; в сущности, такое изделие является "ингредиентом" лекарственного препарата. Изделие может иметь ряд физических характеристик и другие характеристики.
Лекарственный препарат может быть описан в терминах содержащихся в нем ингредиентов. Более детальное описание информации об ингредиентах см. в
7.7.
С лекарственным препаратом связан набор идентификаторов PhPID, описанных в ИСО 11616.
7.8.2 Детальное описание информации о лекарственном препарате и медицинском изделии
Рисунок 18 - Детальное описание раздела
лекарственного препарата и медицинского изделия
7.8.2.1 Лекарственный препарат
Лекарственный препарат должен быть описан в терминах его качественного и количественного состава и лекарственной дозированной формы, разрешенной для применения (применяемой дозированной формы) в соответствии с информацией из регистрационного досье.
7.8.2.1.1 Применяемая дозированная форма
В этом атрибуте должна быть описана применяемая дозированная форма в соответствии с информацией из регистрационного досье. Этой формой считается та, которая получена в результате всех восстановлений, если таковые необходимы. Применяемая дозированная форма должна быть указана в соответствии с ИСО 11239 и результирующей терминологией. Должны быть указаны сам термин и его идентификатор.
Примеры - Таблетка, капсула, оральный раствор, инъекционный раствор.
Примечания
1 Если перед применением произведенная дозированная форма должны быть преобразована, то применяемая дозированная лекарственная форма будет отличаться от произведенной дозированной формы.
2 Если произведенными дозированными формами двух произведенных продуктов являются "порошок для инъекционного раствора" и "растворитель для инъекционного раствора", то после преобразования им будет соответствовать применяемая дозированная форма "инъекционный раствор".
7.8.2.1.2 Единица представления
Качественный термин "единица представления" описывает либо дискретную единицу, используемую для описания активности лекарственного препарата, либо количество, если качественная единица измерения не может быть использована. Она представляется в виде термина и идентификатора термина в соответствии с ИСО 11239 и результирующей терминологией.
Для лекарственных препаратов, чья активность измеряется в единицах веса или объема, "единицей представления" может быть указана как потребительский контейнер (упаковка самого нижнего уровня). Для твердых дозированных форм и других форм, чья активность описывается на основе количества единиц представления и которые измеряются штуками, единицей измерения количества должна быть "1 единица", а единицей представления - та форма, что подсчитывается, указанная в виде термина и идентификатора термина в соответствии с ИСО 11239 и результирующей терминологией.
Примеры
1 При описании активности: таблетка, спрей или аэрозольная доза "содержит 100 микрограмм на дозу" (единица представления = доза).
2 При описании количества: пузырек или флакон "содержит 100 мл в пузырьке" (единица представления = пузырек).
7.8.2.1.3 Количество лекарственного препарата
Этот атрибут должен содержать количество (или число единиц) лекарственного препарата. Количество должно быть указано как значение с единицами измерения, которые должны быть представлены с помощью символа единицы измерения и идентификатора этого символа в соответствии с ИСО 11240 и его результирующей терминологией.
Для твердых дозированных форм и других форм, измеряемых штуками, единицей измерения количества должна быть "1 единица", а единицей представления - та форма, что подсчитывается.
7.8.2.2 Путь введения
Путь введения представляет собой понятие, используемое для описания пути введения лекарственного препарата в тело или контакта с телом.
Путь введения должен быть указан, используя термины и идентификаторы терминов, определенные в ИСО 11239 и его результирующей терминологии.
Примеры - Пероральный, подкожный, глазной.
7.8.2.3 Характеристики лекарственного препарата
Этот класс может использоваться для описания различных характеристик лекарственного препарата, например, начала его действия.
7.8.2.3.1 Система кодирования характеристик лекарственного препарата
В этом атрибуте должна быть указана система кодирования характеристик лекарственного препарата, используя подходящую систему идентификации систем кодирования.
7.8.2.3.2 Значение в системе кодирования характеристик лекарственного препарата
Этот атрибут должен содержать отдельное значение, взятое из системы кодирования характеристик лекарственного препарата. Должны быть указаны сам контролируемый термин и его идентификатор.
Примеры
1 Система кодирования характеристик: типы начала действия; значение характеристики: немедленное действие.
2 Система кодирования характеристик: классификация свойств регистрируемых лекарственных средств; значение характеристики: усиленная терапия.
3 Система кодирования характеристик: классификация свойств регистрируемых лекарственных средств; значение характеристики: биологический продукт.
7.8.2.4 Медицинское изделие (лекарственный препарат)
При описании лекарственных препаратов в случаях, когда соответствующее лекарственное средство комбинируется с медицинским изделием и достигаемый фармакологический, иммунологический и метаболический эффект рассматривается как основной способ применения, это изделие должно быть также описано, используя классы "Медицинское изделие", "Физические характеристики" и "Другие характеристики". Детальные сведения об этих классах приведены в
7.6.2.7,
7.6.2.8 и
7.6.2.12 соответственно. В тех препаратах, где это имеет место (например, в случае кожной подложки), медицинское изделие в сущности является "ингредиентом" лекарственного препарата. Оно описывается здесь, потому что на него будет указана ссылка в идентификаторах PhPID лекарственного препарата (см.
7.8.2.5).
| | ИС МЕГАНОРМ: примечание. Нумерация пунктов дана в соответствии с официальным текстом документа. | |
7.8.2.4.5 Набор идентификаторов PhPID
Этот класс должен описывать релевантные идентификаторы, определенные в ИСО 11616. Он предусматривает однотипные представления информации о лекарственных препаратах, включая субстанции/контролируемые субстанции, их (референтную) активность, применяемую дозированную форму, а при необходимости - неотъемлемое медицинское изделие.
7.9 Фармакологические свойства
7.9.1 Общие положения
Содержание настоящего подраздела в основном относится к описанию фармакологических свойств лекарственного средства. Такие свойства должны быть указаны для каждого лекарственного средства.
Примечание - Нормативные документы в данной юрисдикции могут уточнять требования, относящиеся к реализации стандарта в части описания фармакологический свойств, например, требовать, чтобы эта информация представлялась только по запросу.
Лекарственное средство обладает рядом фармакологических свойств, включая показания, противопоказания, побочное действие и взаимодействие.
Как показания, так и противопоказания могут быть охарактеризованы информацией о конкретной популяции, к которой применимо конкретное показание или противопоказание, а также информацией о другой специфике терапии, например, о совместном использовании данного лекарственного средства и других лекарственных средств.
Информация о взаимодействии содержит сведения о взаимодействующем агенте, указанные в отдельном классе.
Примечание - Концептуально класс "Фармакологические свойства" является родительским классом, который показан на высокоуровневой диаграмме для простоты визуализации, но который сам по себе не содержит никакой информации и поэтому не отражен в детальной диаграмме, моделирующей информацию на уровне атрибутов (см.
7.9.2).
Рисунок 19 - Высокоуровневое описание информации
о фармакологических свойствах
7.9.2 Детальное описание информации о фармакологических свойствах
7.9.2.1 Терапевтические показания
Этот класс должен использоваться для описания показаний к применению лекарственного средства в соответствии с информацией, содержащейся в регистрационном досье.
Примечание - Нормативные документы в данной юрисдикции могут уточнять требования, относящиеся к реализации стандарта в части описания терапевтических показаний, например, требовать, чтобы эта информация представлялась только по запросу.
7.9.2.1.1 Текст показаний
Этот атрибут должен содержать текст терапевтических показаний, взятый из регистрационного досье.
Пример - Лечение экзокринной недостаточности поджелудочной железы, вызванной кистозным фиброзом или другими причинами.
Рисунок 20 - Детальное описание информации
о фармакологических свойствах
7.9.2.1.2 Показания в форме "заболевание/симптом/процедура"
В этом атрибуте должно быть указано заболевание, симптом или процедура, являющиеся показанием для лечения. Информация должна быть взята из подходящего нормативного референтного словаря и при этом должна соответствовать показаниям, описанным в регистрационном досье. Должны быть указаны контролируемый термин и его идентификатор.
Примеры
1 Лечение первичной гипертензии.
2 Облегчение морской болезни.
3 Перед экстренной хирургической операцией.
7.9.2.1.3 Статус заболевания
Этот атрибут может содержать статус заболевания или симптома, являющегося показанием для лечения. Он должен быть взят из подходящего нормативного референтного словаря и при этом должен соответствовать информации, описанной в регистрационном досье. Должны быть указаны контролируемый термин и его идентификатор.
Примеры
1 Лечение обострения хронического заболевания печени.
2 Контроль рефрактерной гиперкальциемии.
3 Лечение метастазирующего рака молочной железы.
7.9.2.1.4 Сопутствующее заболевание
Если сопутствующее заболевание (состояние) описано как часть показаний в соответствии с информацией, указанной в регистрационном досье, то оно может быть указано в данном атрибуте, используя соответствующий нормативный референтный словарь. Должны быть указаны контролируемый термин и его идентификатор.
Примеры
1 Лечение экзокринной недостаточности поджелудочной железы, вызванной кистозным фиброзом.
2 Лечение пневмоцистной пневмонии при ВИЧ.
7.9.2.1.5 Терапевтическое действие
В этом атрибуте может быть указано терапевтическое действие, цель или стратегия, достигаемые по отношению к показаниям. Эта информация должна быть взята из подходящего нормативного словаря в соответствии с содержанием регистрационного досье. Должны быть указаны контролируемый термин и его идентификатор.
Примеры
1 Профилактика аспирации желудочного содержимого.
2 Диагностика гипопитуитаризма.
3 Паллиативная терапия невралгии тройничного нерва.
4 Облегчение симптомов сенной лихорадки.
5 Контроль течения терминальной стадии хронической почечной недостаточности.
6 Пассивная иммунизация против бешенства.
Примечание - Описание терапевтического действия является частью описания показаний. Оно указывает тип ожидаемого результата терапии применительно к целевому условию, в то время как показания являются полнотекстовым описанием преимуществ применения лекарства к целевой популяции при наличии целевого условия.
7.9.2.1.6 Срок/длительность
Этот атрибут может содержать срок или длительность лечения, если они указаны как часть показаний в соответствии с регистрационным досье.
Пример - Профилактика артериального тромбоза у пациентов с ишемическим инсультом (после седьмого дня и до 6 месяцев)
7.9.2.2 Противопоказания
Этот класс должен использоваться для описания противопоказаний к применению лекарственного средства в соответствии с информацией, содержащейся в регистрационном досье.
Примечание - Нормативные документы в данной юрисдикции могут уточнять требования, относящиеся к реализации стандарта в части описания противопоказаний, например, требовать, чтобы эта информация представлялась только по запросу.
7.9.2.2.1 Текст противопоказаний
Этот атрибут должен содержать текст противопоказаний, взятый из регистрационного досье.
Пример - Противопоказано при серьезных или значительных почечных нарушениях.
7.9.2.2.2 Противопоказания в форме "заболевание/симптом/процедура"
В этом атрибуте должно быть указано заболевание, симптом или процедура, являющиеся противопоказанием для лечения. Информация должна быть взята из подходящего нормативного референтного словаря и при этом должна соответствовать противопоказаниям, описанным в регистрационном досье. Должны быть указаны контролируемый термин и его идентификатор.
Примеры
1 Противопоказано при язвенных расстройствах желудочно-кишечного тракта.
2 Противопоказано при недавнем или остром гепатите.
7.9.2.2.3 Статус заболевания
Этот атрибут может содержать статус заболевания или симптома, являющегося противопоказанием для лечения. Он должен быть взят из подходящего нормативного референтного словаря и при этом должен соответствовать информации, описанной в регистрационном досье. Должны быть указаны контролируемый термин и его идентификатор.
Примеры
1 Противопоказано при недавнем или остром гепатите.
2 Противопоказано при рефрактерной сердечной недостаточности.
7.9.2.2.4 Сопутствующее заболевание
Если сопутствующее заболевание (состояние) описано как часть противопоказаний в соответствии с информацией, указанной в регистрационном досье, то оно может быть указано в данном атрибуте, используя соответствующий нормативный референтный словарь. Должны быть указаны контролируемый термин и его идентификатор.
Примеры
1 Противопоказано при миокардиальной недостаточности, вызванной легочным сердцем.
2 Противопоказано при отеке легких, вызванном митральным стенозом.
7.9.2.3 Побочное действие
Этот класс должен использоваться для указания побочного действия лекарственного средства, описанного в регистрационном досье.
Примечание - Нормативные документы в данной юрисдикции могут уточнять требования, относящиеся к реализации стандарта в части описания побочного действия, например, требовать, чтобы эта информация представлялась только по запросу.
7.9.2.3.1 Текст побочного действия
Этот атрибут должен содержать текст побочного действия, взятый из регистрационного досье.
Пример - Токсикоз печени, в редких случаях со смертельным исходом.
7.9.2.3.2 Побочное действие в форме "симптом/состояние/действие"
В этом атрибуте должны быть указаны симптом, состояние или действие, являющиеся нежелательным побочным действием. Информация должна быть взята из подходящего нормативного референтного словаря и при этом должна соответствовать побочному действию, описанному в регистрационном досье. Должны быть указаны контролируемый термин и его идентификатор.
Примеры
1 Токсикоз печени.
2 Полиморфная эритема.
3 Головная боль.
4 Гиперкальциемия.
7.9.2.3.3 Классификация симптома/состояния/действия
Этот атрибут может содержать классификацию симптома/состояния/действия, взятую из соответствующего нормативного словаря. Должны быть указаны контролируемый термин и его идентификатор.
Примеры
1 Расстройство желудочно-кишечного тракта (при побочном действии = изъязвление желудка).
2 Расстройство кожи и подкожной ткани (при побочном действии = крапивница).
3 Расстройство нервной системы (при побочном действии = мигрень).
7.9.2.3.4 Частота проявлений
В этом атрибуте может быть указана частота проявлений симптома/состояния/действия, взятая из соответствующего нормативного словаря. Должны быть указаны контролируемый термин и его идентификатор.
Примеры - Редко, очень редко, менее 1%.
7.9.2.4 Специфика популяции
Этот класс используется для указания популяции, к которой относится данное показание или противопоказание к применению лекарственного средства. Указание популяции должно соответствовать информации из регистрационного досье.
7.9.2.4.1 Возрастная группа
В этом атрибуте может быть указана возрастная группа специфичной популяции, к которой относится данное показание или противопоказание применения лекарственного средства. Возрастная группа должна быть взята из соответствующей контролируемой терминологии и должна соответствовать информации из регистрационного досье. Должны быть указаны контролируемый термин и его идентификатор.
Примеры
1 Противопоказано для пожилых пациентов с диабетом.
2 Противопоказано для детей подросткового возраста.
7.9.2.4.2 Диапазон возраста
В этом атрибуте может быть указан диапазон возраста специфичной популяции, к которой относится данное показание или противопоказание к применению лекарственного средства.
Примеры
1 Для лечения кашля у детей старше 12 месяцев и младше 4 лет.
2 Взрослые старше 35 лет с первичной гиперлипидемией.
Примечание - Для одного показания или противопоказания может быть указан или возраст, или диапазон возраста, но не оба одновременно.
7.9.2.4.3 Пол
Этот атрибут должен содержать код пола специфичной популяции в соответствии с информацией из регистрационного досье. Код пола должен быть указан в соответствии со стандартом ИСО/МЭК 5218.
Пример - Для лечения мужчин с раком простаты.
7.9.2.4.4 Раса
В этом атрибуте может быть указана раса специфичной популяции, к которой относится данное показание или противопоказание применения лекарственного средства. Раса должна быть взята из соответствующей контролируемой терминологии и должна соответствовать информации из регистрационного досье. Должны быть указаны контролируемый термин и его идентификатор.
Пример - Противопоказано для афро-карибских пациентов.
7.9.2.4.5 Специфика состояния здоровья
В этом атрибуте могут быть различные характеристики состояния здоровья специфичной популяции, к которой относится данное показание или противопоказание применения лекарственного средства. Эти характеристики должны быть взяты из соответствующей контролируемой референтной терминологии и должны соответствовать информации из регистрационного досье. Должны быть указаны контролируемый термин и его идентификатор.
Примеры
1 Общее состояние питания: недоедание, дефицит витаминов, избыточный вес, дефицит веса.
2 Естественные события; менопауза, беременность, лактация.
3 Биохимия/гематология: низкий уровень CD4, гиперкалиемия.
4 Общее состояние: истощение, иммунодефицит.
7.9.2.5 Специфика другой терапии
Эта информационная структура позволяет описать применение лекарственного средства на фоне другой терапии как часть показаний или противопоказаний. Это описание должно соответствовать информации из регистрационного досье.
7.9.2.5.1 Тип связи с терапией
В этом атрибуте должен быть указан тип связи между показаниями либо противопоказаниями к применению лекарственного средства и спецификой другой терапии. Тип связи должен быть взят из соответствующей контролируемой терминологии и должен соответствовать информации из регистрационного досье. Должны быть указаны контролируемый термин и его идентификатор.
Примеры
1 Использовать как дополнительную терапию к бета-блокаторам при лечении...
2 Противопоказано после терапии...
3 Показано как препарат второй линии при лечении стероидами...
4 Показано перед лечением препаратами группы DMARD.
7.9.2.5.2 Лекарство
Этот атрибут должен содержать ссылку на лекарство в форме активной субстанции, лекарственное средство или группу лекарственных средств, рассматриваемое как часть конкретного показания или противопоказания. Идентификация лекарства должна быть взята из соответствующей контролируемой референтной терминологии и должна соответствовать информации из регистрационного досье. Должны быть указаны контролируемый термин и его идентификатор.
Примеры
1 Профилактика артериальных тромбов в комбинации с ацетилсалициловой кислотой.
2 Лечение диабета второго типа в комбинации с сульфонилуреей.
3 Перед лечением препаратами группы DMARD.
4 Противопоказано при предшествующем применении алкилирующих агентов.
7.9.2.6 Взаимодействие с другими лекарственным средствами и другие формы взаимодействия
Этот класс должен использоваться для описания лекарственного взаимодействия и других форм взаимодействия в соответствии с информацией из регистрационного досье.
7.9.2.6.1 Описание взаимодействия
Этот атрибут должен содержать текст описания взаимодействия в соответствии с информацией из регистрационного досье.
Пример - Влияние фенитоина на варфарин может быть разным, поэтому перед их совместным применением должно быть определено протромбиновое время. Определение уровней в сыворотке крови особенно полезно, если предполагается возможное лекарственное взаимодействие.
7.9.2.6.2 Тип взаимодействия
В этом атрибуте должен быть указан тип взаимодействия, взятый из соответствующего нормативного референтного словаря.
Примеры - Лекарственное взаимодействие, взаимодействие лекарства с пищей, влияние лекарства на результаты лабораторных анализов.
7.9.2.6.3 Эффект взаимодействия
В этом атрибуте должен быть указан эффект взаимодействия, взятый из соответствующего нормативного референтного словаря.
Примеры - Понижение уровня другого лекарства в сыворотке крови, уменьшение абсорбции основного лекарства в желудке.
7.9.2.6.4 Частота встречаемости взаимодействия
В этом атрибуте должна быть указана частота встречаемости взаимодействия, используя соответствующий нормативный референтный словарь.
Примеры - Взаимодействие отсутствует, взаимодействие теоретически возможно, взаимодействие наблюдалось.
7.9.2.6.5 Контроль взаимодействия
В этом атрибуте должен быть указан контроль взаимодействия в соответствии с информацией из регистрационного досье. При этом должен использоваться соответствующий нормативный референтный словарь.
Примеры - Меры предосторожности при совместном применении, уменьшение дозы второго препарата, совместное применение не рекомендуется.
7.9.2.7 Взаимодействующий агент
Этот класс должен использоваться для описания конкретного лекарства, пищи или лабораторного анализа, являющегося вторым взаимодействующим агентом. Описание должно соответствовать информации из регистрационного досье.
7.9.2.7.1 Система кодирования взаимодействующих агентов
В этом атрибуте должна быть указана система кодирования вторых взаимодействующих агентов, используя подходящую систему идентификации систем кодирования.
Примеры
1 Система кодирования взаимодействующих агентов: Анатомическая терапевтическая и химическая классификационная система (АТХ классификация) ВОЗ.
2 Система кодирования взаимодействующих агентов: SubsID (ИСО 11238).
3 Система кодирования взаимодействующих агентов: MedDRA.
7.9.2.7.2 Код взаимодействующего агента
Этот атрибут должен содержать отдельное значение, взятое из системы кодирования взаимодействующих агентов. Должны быть указаны контролируемый термин и его идентификатор.
Примеры
1 Система кодирования взаимодействующих агентов: Анатомическая терапевтическая и химическая классификационная система (АТХ классификация) ВОЗ; код взаимодействующего агента: J02AB производные имидазола.
2 Система кодирования взаимодействующих агентов: SubsID; код взаимодействующего агента: 123-ABC-XYZ фенитоин (базовый).
3 Система кодирования взаимодействующих агентов: SubsID; код взаимодействующего агента: 333-XYZ-KLM грейпфрутовый сок.
4 Система кодирования взаимодействующих агентов: MedDRA; код взаимодействующего агента: 10005455 - кортизол в крови.
8 Идентифицирующие характеристики исследуемых лекарственных средств
В настоящем разделе описана информация об исследуемых лекарственных средствах (ИЛС), которые не зарегистрированы и являются предметом испытаний в одном или нескольких клинических исследованиях. Его положения применимы также к зарегистрированным лекарственным средствам, которые являются предметом испытаний в клиническом исследовании, но используются либо фасуются (в лекарственной форме или упаковке) иным способом, нежели зарегистрированная форма, либо используются для незарегистрированных показаний.
Термин "Исследуемое лекарственное средство" относится к лекарственному средству, испытываемому в клиническом исследовании, включая испытуемое лекарство (лекарства), все препараты, используемые для сравнения, и все плацебо, описанные в протоколе клинического исследования.
8.2 Первичные идентификаторы
8.2.1 Общие положения
Для соответствия требованиям, указанным в
4.1, должны быть указаны следующие четыре идентификатора:
a) IMPID - идентификатор исследуемого лекарственного средства;
b) IPCID - идентификатор упаковки исследуемого лекарственного средства;
c) IBAID_1 - уникальный идентификатор серии исследуемого лекарственного средства, нанесенный на его внешнюю упаковку;
d) IBAID_2 - уникальный идентификатор серии исследуемого лекарственного средства, нанесенный на его первичную упаковку, не являющуюся внешней упаковкой.
Кроме того, используется связь с идентификаторами лекарственных препаратов (PhPID), описанная в ISO 11616. В то время как информация, связанная с идентификаторами PhPID, одинакова у зарегистрированного лекарственного средства и исследуемого лекарственного средства, информация, предоставляемая уполномоченному органу, и дополнительные характеристики могут отличаться.
В руководстве по применению стандарта могут быть приведены дополнительные детали применения этих идентификаторов.
8.3 Идентификатор исследуемого лекарственного средства (IMPID)
8.3.1 Общие положения
Каждому исследуемому лекарственному средству должен быть присвоен уникальный идентификатор IMPID в дополнение к любому существующему регистрационному номеру, присвоенному уполномоченным органом или спонсором клинического исследования. Этот идентификатор предназначен для целей учета и для повышения безопасности пациента, поскольку с его помощью можно однозначно идентифицировать исследуемые лекарственные средства во всем мире.
Структура идентификатора IMPID должна следовать общему шаблону сегментов данных об исследуемом лекарственном средстве, в котором каждый заполненный сегмент должен определять специфичный компонент идентификатора. Этот шаблон содержит:
a) кодированный сегмент страны (двухбуквенный код страны в соответствии со ИСО 3166-1);
b) кодированный сегмент спонсора (идентификатор организации);
c) кодированный сегмент лекарственного средства; в зависимости от местных требований формируется или спонсором, или уполномоченным органом.
Любые изменения значений этих кодированных сегментов должны приводить к присваиванию нового идентификатора IMPID.
8.3.2 Кодированные сегменты идентификатора IMPID
Кодированные сегменты идентификатора IMPID должны формироваться по описанным ниже правилам.
8.3.2.1 Кодированный сегмент страны
Кодированный сегмент страны должен содержать код страны той территории, где уполномоченному органу подано заявление на получение разрешения на проведение клинического исследования. Код страны выбирается из таблицы двухбуквенных кодов, определенных в ИСО 3166. Если разрешения на проведение клинического исследования выданы несколькими странами, то коды всех этих стран должны быть указаны в данном сегменте.
8.3.2.2 Кодированный сегмент спонсора (идентификатор организации)
Этот сегмент должен содержать уникальный идентификатор спонсора исследуемого лекарственного средства (идентификатор организации). Этот идентификатор можно взять из международной системы уникальной идентификации владельцев регистрационного удостоверения (организаций), если таковая имеется.
8.3.2.3 Кодированный сегмент лекарственного средства
Этот кодированный сегмент должен содержать уникальный идентификатор, присваиваемый исследуемому лекарственному средству. С этим идентификатором должен быть связан следующий набор атрибутов исследуемого лекарственного средства, которому он присвоен:
a) субстанции (активные)/контролируемые субстанции (например, активная, адъювант);
b) медицинские изделия в случае, если исследуемое лекарственное средство комбинируется с таким изделием и достигаемый фармакологический, иммунологический и метаболический эффект рассматривается как основной способ применения; такое медицинское изделие считается компонентом исследуемого лекарственного средства;
c) терапевтические показания, изучаемые в клиническом исследовании.
Любые изменения значений этих атрибутов, учитываемые в процессе регистрации уполномоченным органом, должны приводить к присваиванию нового уникального идентификатора IMPID.
Выполнение этого правила может приводить к изменению идентификатора IMPID, даже если существующие юридические идентификаторы не изменяются. Настоящий стандарт не требует, чтобы такие юридические идентификаторы менялись вместе с идентификатором IMPID. Каждая страна может придерживаться сложившейся практики присвоения регистрационных номеров.
8.4 Идентификатор упакованного исследуемого лекарственного средства (IPCID)
8.4.1 Общие положения
Каждому упакованному исследуемому лекарственному средству должен быть присвоен уникальный идентификатор IPCID.
Структура идентификатора IPCID должна следовать общему шаблону сегментов данных об упакованном исследуемом лекарственном средстве, в котором каждый заполненный сегмент должен определять специфичный компонент идентификатора. Этот шаблон содержит:
a) идентификатор исследуемого лекарственного средства IMPID,
b) кодированный сегмент описания упаковки, который задает уникальный идентификатор каждому типу упаковки.
Любые изменения значений этих кодированных сегментов должны приводить к присваиванию нового идентификатора IPCID.
Кодированный сегмент идентификатора IPCID должен формироваться по описанным ниже правилам.
8.4.2 Кодированный сегмент описания упаковки
Этот кодированный сегмент должен содержать уникальный идентификатор, присваиваемый конкретному типу упаковки исследуемого лекарственного средства. С этим идентификатором должен быть связан следующий набор атрибутов:
- единица упаковки (контейнер или контейнеры) - тип, количество (единиц в упаковке), материалы и альтернативные материалы;
- компонент или компоненты упаковки - тип, материалы и альтернативные материалы;
- произведенный продукт (продукты) - произведенная дозированная форма, единицы представления, количество (единиц продукта в упаковке).
Любые изменения значений этих атрибутов, учитываемые в процессе регистрации уполномоченным органом, должны приводить к присваиванию нового уникального идентификатора упакованного лекарственного средства IPCID.
Выполнение этого правила может приводить к изменению идентификатора IPCID, даже если существующие юридические идентификаторы не изменяются. Настоящий стандарт не требует, чтобы такие юридические идентификаторы менялись вместе с идентификатором IPCID. Каждая страна может придерживаться сложившейся практики присвоения регистрационных номеров.
8.5 Идентификатор серии исследуемого лекарственного средства (IBAID_1)
Каждому исследуемому лекарственному средству должен быть присвоен идентификатор IBAID_1. Этот идентификатор должен быть образован из номера серии, присвоенного производителем или спонсором, срока годности и идентификатора IPCID. В идентификатор IBAID_1 должен быть включен тот номер серии, который указан на внешней упаковке конкретной серии исследуемого лекарственного средства.
Идентификатор IBAID_1 должен иметь общий набор атрибутов, относящихся к исследуемому лекарственному средству. Если все эти атрибуты имеют значения, то их сочетание определяет специфичное понятие, отличаемое с помощью идентификатора IBAID_1:
- идентификатор IPCID;
- номер серии (указанный на внешней упаковке);
- срок годности (месяц/год) в формате даты, соответствующем ИСО 8601.
8.6 Идентификатор серии исследуемого лекарственного средства (IBAID_2)
Каждому исследуемому лекарственному средству должен быть присвоен идентификатор IBAID_2. Этот идентификатор должен быть образован из номера серии, присвоенного производителем или спонсором, срока годности и идентификатора IPCID. В идентификатор IBAID_2 должен быть включен тот номер серии, который указан на первичной упаковке конкретной серии лекарственного средства, не являющейся внешней упаковкой.
Идентификатор IBAID_2 должен иметь общий набор атрибутов, относящихся к упакованному исследуемому лекарственному средству. Если все эти атрибуты имеют значения, то их сочетание определяет специфичное понятие, отличаемое с помощью идентификатора IBAID_2:
- идентификатор IPCID;
- номер серии (указанный на первичной упаковке, не являющейся внешней упаковкой);
- срок годности (месяц/год) в формате даты, соответствующем ИСО 8601.
9 Информация об исследуемом лекарственном средстве
Примечание - В следующих подразделах приводится только та информация, которая различна у исследуемого лекарственного средства и зарегистрированного лекарственного средства.
9.1 Обзор информации об исследуемом лекарственном средстве
Для описания характеристик исследуемого лекарственного средства, имеющего идентификатор IMPID, в дополнение к идентификаторам, описанным в
8.5 и
8.6, должны использоваться основные понятия, модель которых представлена на
рисунке 21 и описана ниже в тексте.
Рисунок 21 - Общая модель информации
об исследуемом лекарственном средстве
9.1.1 Исследуемое лекарственное средство
В этом разделе описан идентификатор IMPID вместе с информацией, уникально идентифицирующей и характеризующей исследуемое лекарственное средство. Эта информация должна соответствовать содержанию разрешения на проведение клинического исследования, выданного уполномоченным органом.
9.1.2 Наименование исследуемого лекарственного средства
В этом разделе описано наименование исследуемого лекарственного средства, которое дано ему спонсором, а также разбиение этого наименования на различные части. Между содержанием данного раздела и эквивалентного раздела описания наименования зарегистрированного лекарственного средства есть некоторые различия, которые ниже будут описаны более детально.
9.1.3 Версия
В этом разделе описана версионность основных идентификаторов, относящихся к исследуемому лекарственному средству, а также свойств, ассоциированных с исследуемым лекарственным средством, и документации.
Содержание этого раздела идентично содержанию аналогичного раздела для зарегистрированного лекарственного средства.
9.1.4 Разрешение на проведение клинического исследования
Этот раздел содержит информацию о разрешении на проведение клинического исследования, выданном уполномоченным органом и позволяющим спонсору инициировать проведение клинического исследования на территории юрисдикции уполномоченного органа.
9.1.5 Производитель/предприятие
В этом разделе указаны характеристики производственного процесса и других сопутствующих процессов и их лицензирование уполномоченным органом, выдающим производителю или предприятию разрешение на производство исследуемого лекарственного средства и выполнение сопутствующих ему процессов на территории юрисдикции уполномоченного органа.
Содержание этого раздела идентично содержанию аналогичного раздела для зарегистрированного лекарственного средства, только соответствующая информация является необязательной.
9.1.6 Упакованное исследуемое лекарственное средство
Этот раздел описывает информацию об упаковке и контейнере (контейнерах), в которые помещено исследуемое лекарственное средство, а также о любых медицинских изделиях, которые поставляются для проведения клинического исследования как неотъемлемая часть исследуемого лекарственного средства или в комплекте с ним. В нем также указана информация об ингредиентах произведенного продукта.
Содержание этого раздела идентично содержанию аналогичного раздела для зарегистрированного лекарственного средства, только соответствующая информация является необязательной.
9.1.7 Лекарственный препарат
Этот раздел содержит информацию об исследуемом лекарственном средстве в изучаемой дозированной форме, предназначенной для приема пациентом и указанной в протоколе клинического исследования. Он также содержит ссылку на соответствующий набор (наборы) идентификаторов PhPID и ингредиенты. Он также содержит информацию о медицинском изделии, если оно является неотъемлемой частью лекарственного средства (например, подложка или сетка для клеточного лекарственного средства).
9.1.8 Фармакологические свойства
Этот раздел описывает информацию о фармакологических свойствах исследуемого лекарственного средства, включенных в протокол клинического исследования и в брошюру исследователя.
Содержание этого раздела идентично содержанию аналогичного раздела для зарегистрированного лекарственного средства.
Примечание - Нормативные документы в данной юрисдикции могут уточнять требования, относящиеся к реализации стандарта в части фармакологических свойств, например, требовать, чтобы эта информация представлялась только по запросу.
9.2 Исследуемое лекарственное средство
В этом подразделе описан идентификатор IMPID вместе с информацией, уникально идентифицирующей и характеризующей исследуемое лекарственное средство. Эта информация должна соответствовать содержанию разрешения на проведение клинического исследования, выданного уполномоченным органом.
Общая структура информации та же, что используется для описания зарегистрированного лекарственного средства, только с добавлением нескольких атрибутов.
9.2.1 Детальное описание информации об исследуемом лекарственном средстве
9.2.1.1 Исследуемое лекарственное средство
Этот класс описывает информацию об исследуемом лекарственном средстве, для которого от уполномоченного органа получено разрешение на проведение клинического исследования. Он имеет описанные ниже атрибуты.
9.2.1.1.1 Идентификатор IMPID
Этот атрибут содержит текстовое представление идентификатора исследуемого лекарственного средства. Он обязательно должен быть указан.
9.2.1.1.2 Комбинированная лекарственная дозированная форма
При необходимости комбинированная лекарственная дозированная форма должна быть указана в соответствии с описанием, приведенным в
7.2.2.1.2.
9.2.1.1.3 Перекрестная ссылка на идентификатор MPID
Если зарегистрированное лекарственное средство является предметом испытаний в клиническом исследовании, но используется либо фасуется (в лекарственной форме или упаковке) иным способом, нежели зарегистрированная форма, либо используется для незарегистрированных показаний, то оно должно быть описано как исследуемое лекарственное средство в соответствии с содержанием настоящего раздела.
Этот атрибут может содержать перекрестную ссылку на идентификатор MPID зарегистрированного лекарственного средства, предназначенную для справочных целей.
Если идентификатор IMPID представляет новый терапевтический режим, то в некоторых случаях может быть несколько перекрестных ссылок на идентификаторы MPID.
Рисунок 22 - Детальное описание раздела
исследуемого лекарственного средства
9.2.1.1.4 Код продукта у спонсора
В этом атрибуте может быть указан код продукта (идентификатор), присвоенный исследуемому лекарственному средству спонсором. Формат представления - текст. Должен быть указан либо код продукта, присвоенный спонсором, либо код продукта, присвоенный уполномоченным органом.
9.2.1.1.5 Код продукта у уполномоченного органа
В этом атрибуте может быть указан код продукта (идентификатор), присвоенный исследуемому лекарственному средству уполномоченным органом. Формат представления - текст. Должен быть указан либо этот код, либо код продукта, присвоенный спонсором (см. выше).
9.2.1.1.6 Признак педиатрического лекарства
Если исследуемое лекарственное средство имеет специальную детскую формулу, то это может быть указано в данном атрибуте, используя термин из соответствующего нормативного словаря. Должны быть указаны сам термин и его идентификатор в этом словаре.
Пример - Специальная педиатрическая формула.
9.2.1.2 Версия
Версионность может применяться в соответствии описанием, приведенным в
7.2.2.2.
9.2.1.3 Документ регистрационного досье
К числу документов регистрационного досье могут относиться, к примеру, брошюра исследователя, протокол клинического исследования и любая другая регламентированная информация (применимая к зарегистрированным лекарственным средствам). Эти документы должны быть описаны в соответствии с содержанием
7.2.2.3.
9.2.1.4 Классификация исследуемого лекарственного средства
Исследуемое лекарственное средство может быть включено в различные классификаторы, как местные, так и международные. В этом разделе может быть указаны одна или несколько таких классификаций в соответствии с содержанием
7.2.2.4.
9.2.1.5 Наименование исследуемого лекарственного средства
9.2.1.5.1 Наименование
В этом атрибуте должно быть представлено в форме текста полное и завершенное наименование исследуемого лекарственного средства, присвоенному ему спонсором. В отличие от аналогичного атрибута зарегистрированного лекарственного средства, данный атрибут не обязателен для исследуемого лекарственного средства, но какое-то значение должно быть присвоено либо ему, либо описанному ниже атрибуту кода продукта.
9.2.1.5.2 Код
На начальной стадии разработки исследуемое лекарственное средство может идентифицироваться не наименованием, а неформальным кодом. При необходимости такой код должен быть указан в данном атрибуте.
Пример - A&B693.
Атрибуты других частей наименования должны содержать информацию, описанную ранее в
7.2.2.5.
9.2.1.6 Страна/язык
Страна и язык должны быть указаны в соответствии с описанием, приведенным в
7.2.2.6.
9.3 Разрешение на проведение клинического исследования
Разрешение на проведение клинического исследования выдается соответствующим уполномоченным органом. В соответствии с законодательством и другими юридическими нормами такое разрешение должно быть получено до начала изучения исследуемого лекарственного средства в клиническом исследовании.
9.3.1 Детальное описание информации о разрешении на проведение клинического исследования
9.3.1.1 Разрешение на проведение клинического исследования
Для исследуемого лекарственного средства должно быть получено разрешение на проведение клинического исследования, содержащее следующую информацию.
9.3.1.1.1 Регистрационный номер
В этом атрибуте должен быть указан регистрационный номер клинического исследования, присвоенный уполномоченным органом. Формат представления - текст.
9.3.1.1.2 Код исследования
В этом атрибуте должен быть указан код конкретного исследования, присвоенный клиническому исследованию уполномоченным органом. Формат представления - текст.
9.3.1.1.3 Страна
В этом атрибуте должна быть указана страна, в которой выдано разрешение на проведение клинического исследования, используя двухбуквенные или трехбуквенные коды, приведенные в ISO 3166-1.
9.3.1.1.4 Номер протокола
В этом атрибуте должен быть указан номер, присвоенный протоколу клинического исследования. Формат представления - текст.
9.3.1.1.5 Дата разрешения
В этом атрибуте должна быть указана дата разрешения на проведение клинического исследования, выданного уполномоченным органом. Эта дата должна быть указана с точностью до дня (год, месяц, день) в соответствии с форматом, описанным в ИСО 8601.
9.3.1.1.6 Ожидаемая дата завершения
В этом атрибуте должна быть указана ожидаемая дата завершения клинического исследования в соответствии с протоколом клинического исследования, согласованным с уполномоченным органом. Эта дата должна быть указана с точностью до дня (год, месяц, день) в соответствии с форматом, описанным в ИСО 8601.
9.3.1.2 Местное разрешение на проведение клинического исследования
При необходимости может быть указана местная информация о разрешении на проведение клинического исследования, выданном уполномоченным органом (например, территориальным органом в стране).
Рисунок 23 - Детальное описание раздела информации
о разрешении на проведение клинического исследования
9.3.1.2.1 Местный регистрационный номер клинического исследования
В этом атрибуте должен быть указан местный регистрационный номер клинического исследования, присвоенный уполномоченным органом. Формат представления - текст.
9.3.1.2.2 Код исследования
В этом атрибуте должен быть указан местный код конкретного исследования в группе исследований, присвоенный уполномоченным органом. Формат представления - текст.
9.3.1.2.3 Территория
В этом атрибуте должна быть указана территория, на которой выдано разрешение на проведение клинического исследования, используя двухбуквенные или трехбуквенные коды, приведенные в ISO 3166-1.
Пример - Для страны "Канада" может быть указан код территории провинции Квебек.
9.3.1.2.4 Местная дата разрешения
В этом атрибуте должна быть указана местная дата разрешения на проведение клинического исследования, выданного уполномоченным органом. Эта дата должна быть указана с точностью до дня (год, месяц, день) в соответствии с форматом, описанным в ИСО 8601.
9.3.1.2.5 Ожидаемая местная дата завершения
В этом атрибуте должна быть указана ожидаемая дата завершения клинического исследования в соответствии с протоколом клинического исследования, согласованным с уполномоченным органом. Эта дата должна быть указана с точностью до дня (год, месяц, день) в соответствии с форматом, описанным в ИСО 8601.
9.3.1.3 Предоставление отчета по безопасности лекарственного средства
Отчет по безопасности лекарственного средства (ОБЛС) предоставляет информацию по безопасности лекарственного средства, полученную по результатам анализ всех текущих клинических исследований и других исследований, которые спонсор проводит или завершил в течение конкретного отчетного периода.
Примечание - Нормативные документы в данной юрисдикции могут уточнять требования, относящиеся к предоставлению ОБЛС, например, требовать, чтобы эта информация представлялась только по запросу.
9.3.1.3.1 Частота предоставления ОБЛС
Частота предоставления ОБЛС может задаваться законодательством или уполномоченным органом, выдающим разрешение на проведение клинического исследования на данной территории. Этот атрибут должен указывать интервал повторения как числовое значение с единицей измерения времени. Единицы измерения должны быть указаны в соответствии со ИСО 11240 и результирующей терминологией. Должны использоваться символ единицы измерения и идентификатор этого символа.
Пример - Частота предоставления ОБЛС задается как ежегодная.
9.3.1.3.2 Даты предоставления
Этот атрибут должен содержать даты предоставления ОБЛС вместе с заданной частотой предоставления. Даты должны быть указаны с точностью до дня (год, месяц, день) в соответствии с форматом, описанным в ИСО 8601.
9.3.1.3.3 Международная дата рождения разработки
Международная дата рождения разработки (МДРР) используется для определения начала отчетного (ежегодного) периода ОБЛС. В качестве МДДР должна быть указана дата первого разрешения на проведение клинического исследования, единая для всех стран. Началом периода предоставления ОБЛС являются месяц и дата МДДР. Дата должна быть указана с точностью до дня (год, месяц, день) или с точностью до месяца (год, месяц) в соответствии с форматом, описанным в ИСО 8601.
9.3.1.3.4 Дата отсчета
Если исследуемые лекарственные средства являются субъектами разных клинических исследований, разрешения на проведение которых выданы в разное время, но при этом содержат одну и ту же активную субстанцию или комбинацию активных субстанций, то уполномоченный орган данной территории может изменить и гармонизировать частоту и даты представления ОБЛС, например, инициировать представление общего отчета по этим лекарственным средствам и установить новую дату отсчета периодов предоставления. Дата должна быть указана с точностью до дня (год, месяц, день) или с точностью до месяца (год, месяц) в соответствии с форматом, описанным в ИСО 8601.
9.3.1.3.5 Дата блокирования данных
Дата блокирования данных означает дату прекращения приема новых данных для включения в ОБЛС. Дата должна быть указана с точностью до дня (год, месяц, день) или с точностью до месяца (год, месяц) в соответствии с форматом, описанным в ИСО 8601.
9.3.1.4 Спонсор
Детальная информация о спонсоре, получившим разрешение на проведение клинического исследования на данной территории юрисдикции, должна иметь структуру, описанную в
7.4 для класса "Организация".
9.3.1.5 Уполномоченный орган
Детальная информация об уполномоченном органе, выдавшем разрешение на проведение клинического исследования данного лекарственного средства, должна иметь структуру, описанную в
7.4 для класса "Организация".
9.4 Производитель/предприятие
Информация о производителе/предприятии должна соответствовать той, что указана для зарегистрированного лекарственного средства в
7.5. Обратите внимание, что эта информация является необязательной для исследуемого лекарственного средства и должна быть указана в соответствии с нормативными требованиями, действующими на конкретной территории юрисдикции.
9.5 Упакованное исследуемое лекарственное средство
Информация об упакованном исследуемом лекарственном средстве должна соответствовать той, что указана для зарегистрированного лекарственного средства в
7.6. Обратите внимание, что эта информация является необязательной для исследуемого лекарственного средства.
9.6 Лекарственный препарат
Настоящий подраздел описывает исследуемое лекарственное средство в терминах качественного и количественного состава и лекарственной дозированной формы, включенных в протокол клинического исследования. При наличии таких характеристик исследуемое лекарственное средство рассматривается как "лекарственный препарат".
В некоторых случаях медицинское изделие может быть неотъемлемой частью исследуемого лекарственного средства, например, обеспечивать применение лекарства. Тогда информация о лекарственном препарате дополняется информацией о медицинском изделии как компонента этого препарата.
9.6.1 Детальное описание информации о лекарственном препарате (исследуемого лекарственного средства)
Рисунок 24 - Детальное описание раздела
информации о лекарственном препарате
(исследуемого лекарственного средства)
Эта информация в основном та же, что описана в
7.8. Отличия описаны ниже.
9.6.1.1 Дозировка и путь введения
9.6.1.1.1 Общее описание
В этом разделе описана информация о дозировке исследуемого лекарственного средства, применяемой в клиническом исследовании, где это лекарственное средство является предметом изучения. Вся информация о дозируемых количествах и длительности лечения дается в контексте пути введения, описанном в соответствующем атрибуте. Если для применения исследуемого лекарственного средства в клиническом исследовании используется несколько путей введения, то для каждого из них должен быть создан отдельный экземпляр данного класса.
9.6.1.1.2 Путь введения
В этом атрибуте должен быть указан путь введения, используя термины и идентификаторы терминов, определенные в ИСО 11239 и его результирующей терминологии.
Примеры - Пероральный, подкожный, глазной.
9.6.1.1.3 Первая доза для человека
В этом атрибуте может быть указана первая доза (дозированное количество), применяемая для людей, в форме числового значения с единицами измерения. Единицы измерения должны быть указаны в соответствии с ИСО 11240 и результирующей терминологией. Должны использоваться символ единицы измерения и идентификатор этого символа.
9.6.1.1.4 Максимальная разовая доза
В этом атрибуте может быть указана максимальная разовая доза (максимальное разовое дозированное количество), которая может применяться в соответствии с протоколом клинического исследования, в форме числового значения с единицами измерения. Единицы измерения должны быть указаны в соответствии с ИСО 11240 и результирующей терминологией. Должны использоваться символ единицы измерения и идентификатор этого символа.
9.6.1.1.5 Максимальная суточная доза
В этом атрибуте может быть указана максимальная суточная доза (максимальное суточное дозированное количество), которая может применяться в соответствии с протоколом клинического исследования, в форме числового значения с единицами измерения. Единицы измерения должны быть указаны в соответствии с ИСО 11240 и результирующей терминологией. Должны использоваться символ единицы измерения и идентификатор этого символа.
9.6.1.1.6 Максимальная доза за период лечения
В этом атрибуте может быть указана максимальная доза за период лечения (максимальное суммарное дозированное количество, примененное за период лечения, указанный в атрибуте
9.6.1.1.7), которая может применяться в соответствии с протоколом клинического исследования, в форме числового значения с единицами измерения. Единицы измерения должны быть указаны в соответствии с ИСО 11240 и результирующей терминологией. Должны использоваться символ единицы измерения и идентификатор этого символа.
9.6.1.1.7 Максимальная длительность лечения
В этом атрибуте может быть указана максимальная длительность лечения исследуемым лекарственным средством в соответствии с протоколом клинического исследования. Форма представления - числовое значение с единицами измерения. Единицы измерения должны быть указаны в соответствии с ИСО 11240 и результирующей терминологией. Должны использоваться символ единицы измерения и идентификатор этого символа.
Информация об ингредиенте должна быть та же, что описана в
7.7 для зарегистрированного лекарственного средства.
9.8 Фармакологические свойства
Информация о фармакологических свойствах должна быть та же, что описана в
7.9 для зарегистрированного лекарственного средства. Обратите внимание, что для исследуемого лекарственного средства информация о противопоказаниях и побочном действии является необязательной, но информация о фармакологических свойствах остается обязательной.
(справочное)
ПОЛНАЯ ИНФОРМАЦИОННАЯ МОДЕЛЬ ВЕРХНЕГО УРОВНЯ
О ЗАРЕГИСТРИРОВАННЫХ ЛЕКАРСТВЕННЫХ СРЕДСТВАХ
Рисунок A.1 - Полная информационная модель верхнего уровня
о зарегистрированных лекарственных средствах
(справочное)
ПОЛНАЯ ПОДРОБНАЯ ИНФОРМАЦИОННАЯ МОДЕЛЬ О ЗАРЕГИСТРИРОВАННЫХ
ЛЕКАРСТВЕННЫХ СРЕДСТВАХ
Рисунок B.1 - Полная подробная информационная модель
о зарегистрированных лекарственных средствах
(справочное)
ПОЛНАЯ ИНФОРМАЦИОННАЯ МОДЕЛЬ ВЕРХНЕГО УРОВНЯ ОБ ИССЛЕДУЕМЫХ
ЛЕКАРСТВЕННЫХ СРЕДСТВАХ
Рисунок C.1 - Полная информационная модель верхнего уровня
об исследуемых лекарственных средствах
(справочное)
ПОЛНАЯ ПОДРОБНАЯ ИНФОРМАЦИОННАЯ МОДЕЛЬ ОБ ИССЛЕДУЕМЫХ
ЛЕКАРСТВЕННЫХ СРЕДСТВАХ
Рисунок D.1 - Полная подробная информационная модель
об исследуемых лекарственных средствах
(справочное)
РАБОЧИЙ ПРИМЕР В ТАБЛИЧНОЙ ФОРМЕ
Таблица E.1
Пример информации о лекарственном средстве INFLUENZAVAC <1>
в соответствии с зарегистрированным описанием применения
--------------------------------
<1> Это подходящий пример коммерчески доступного лекарства. Его название приведено для удобства чтения настоящего стандарта и не означает какую-либо поддержку этого лекарства со стороны ИСО.
Примечание - Приведенный ниже пример не является полным представлением информации, требуемой настоящим стандартом, поскольку для некоторых элементов данных необходимо указывать и термин, и его идентификатор, а в примере приводятся только человекочитаемые термины, так как в настоящее время соответствующие контролируемые словари идентификаторов недоступны.
Лекарственное средство | |
Идентификатор MPID | EU-45678-999999 |
Признак дополнительного мониторинга | Лекарственное средство является субъектом дополнительного мониторинга (маркировано знаком черного треугольника) |
Комбинированная лекарственная дозированная форма | Суспензия и эмульсия для инъекционной эмульсии |
Специальные меры | Не указаны |
Версия | |
Дата версии | 2011-06-03 |
Идентификатор версии | 1.0 |
Документ регистрационного досье | |
Тип документа | Сводная характеристика продукта (SmPC) |
Идентификатор документа | 1.1 |
Документ | (ссылка на документ сводной характеристики в формате PDF) |
Срок ввода документа в действие | 2011-06-03 |
Наименование лекарственного средства | |
Наименование | INFLUENZAVAC вакцина против пандемического гриппа (H1N1) (инактивированная, расщепленная, адъювантная), суспензия и эмульсия для инъекционной суспензии |
Часть патентованного наименования | INFLUENZAVAC |
Часть научного наименования | Вакцина против пандемического гриппа (H1N1) (инактивированная, расщепленная, адъювантная) |
Часть лекарственной дозированной формы | Суспензия и эмульсия для инъекционной суспензии |
Страна/язык | |
Страна | EU |
Язык | Английский |
Классификация лекарственного средства | |
Классификатор | Анатомическая терапевтическая и химическая классификационная система (АТХ классификация) ВОЗ |
Значение из классификатора | J07BB02 |
Регистрационное удостоверение | |
Регистрационный номер | EU/H/08452001 |
Страна | EU |
Юридический статус отпуска | Рецептурный отпуск |
Статус регистрации | Активная |
Дата статуса регистрации | 2011-01-01 |
Период действия | С 2011-01-01 по 2015-12-31 |
Владелец регистрационного удостоверения | |
Идентификатор владельца регистрационного удостоверения | 45768 |
Наименование владельца регистрационного удостоверения | Фирма A |
Адрес владельца регистрационного удостоверения | Street, Number 5, Paris, FR |
Признак конфиденциальности | Не указан |
Контактное лицо | |
Фамилия, имя, отчество | MIGUEL FRANCE |
Телекоммуникационный адрес | +33-1-000-000; miguel.france@companyA.com |
Роль | Уполномоченный по фармаконадзору |
Уполномоченный орган | |
Идентификатор уполномоченного органа | 77777 |
Наименование уполномоченного органа | Регулятор А |
Адрес уполномоченного органа | Rue de la loi, 1040 Brussels, Belgium |
Контактное лицо | |
Фамилия, имя, отчество | MICHELLE XYZ |
Телекоммуникационный адрес | +32-1-XXX-XXX; michelle.xyz@regulatorA.gov |
Роль | Администратор |
Признак конфиденциальности | He указан |
Процедура регистрации | |
Идентификатор или номер процедуры | 123 XYZ |
Тип процедуры | Централизованная |
Дата процедуры | 2010-01-05 |
Заявление о регистрации или изменении регистрации | |
Идентификатор или номер заявления | EMA-00001 |
Тип заявления | Заявление о первичной регистрации |
Дата заявления | 2009-12-11 |
Идентификатор связанного документа | Решение о регистрации N 12345 |
Статус регистрации | |
Страна | BE |
Дата выпуска (прекращения) | 2011-01-20 |
Юридический статус отпуска на территории | 123-456-789 |
Статус регистрации | |
Страна | FR |
Дата выпуска (прекращения) | 2011-03-01 |
Юридический статус отпуска на территории | 009-009-999 |
Статус регистрации | |
Страна | UK |
Дата выпуска (прекращения) | 2011-01-01 |
Юридический статус отпуска на территории | 666-066-666 |
Производитель/предприятие | |
Идентификатор производителя | 11111 |
Наименование производителя | Фирма К |
Адрес производителя | Street, Number 11, London, UK |
Признак конфиденциальности | He указан |
Контактное лицо | |
Фамилия, имя, отчество | Джон Абв |
Телекоммуникационный адрес | +44-207-XXX-XXXX; john.ABCf@companyK.com |
Роль | Уполномоченный по выпуску серий |
Производственная операция | |
Тип операции | Выпуск серии |
Номер лицензии на фармацевтическую деятельность | 5454TZ |
Срок действия | 2009-04-15 |
Признак конфиденциальности | Не указан |
Уполномоченный орган (по лицензированию производства) | |
Идентификатор уполномоченного органа | 88888 |
Наименование уполномоченного органа | Регулятор Б |
Адрес уполномоченного органа | ABC Strada 67, Rome, IT |
Контактное лицо | |
Фамилия, имя, отчество | Роберто Лмн |
Телекоммуникационный адрес | +39-1-999-999; Roberto.lmn@regulatorB.gov.it |
Роль | Администратор |
Упакованное лекарственное средство | |
Идентификатор PCID | EU-45678-999999-001 |
Описание упаковки | INFLUENZAVAC вакцина против пандемического гриппа (H1N1) (инактивированная, расщепленная, адъювантная), суспензия и эмульсия для инъекционной суспензии, комплект из одного флакона (стекло тип I) с пробкой (бутылочная резина) 0,5 мл суспензии и одного флакона (стекло тип I) с пробкой (бутылочная резина) 2,5 мл эмульсии |
Упакованная единица (контейнер) | |
Тип упакованной единицы (контейнера) | Коробка |
Количество упакованных единиц (контейнеров) | 1 |
Материал | Макулатурный картон (Recycled cardboard, (идентификатор из стандарта ИСО 11238) |
Альтернативный материал | Не указан |
Идентификатор на носителе данных | (01)07665431234887(17)101231(10)ABC |
Упаковка (компонент) | |
Тип компонента | Не указан |
Материал компонента | Не указан |
Альтернативный материал компонента | Не указан |
Физические характеристики | |
Высота | 8,0 см |
Ширина | 8,0 см |
Глубина | 4,3 см |
Изображение | Ссылка на файл box.jpg |
Идентификатор серии | |
BAID_1 | EU-45678-999999-001-999879-060514 |
Упакованная единица (контейнер) | |
Тип упакованной единицы (контейнера) | Флакон |
Количество упакованных единиц (контейнеров) | 1 |
Идентификатор серии | |
ИДЕНТИФИКАТОР BAID_2 | EU-35353-111111-001-123456-060514 |
Идентификатор на носителе данных | (01)07665431234566(17)101231(10)XYZ |
Материал | Стекло тип I (Type I glass, идентификатор из стандарта ИСО 11238) |
Альтернативный материал | Не указан |
Физические характеристики | |
Высота | 6,5 см |
Внешний диаметр | 2,5 см |
Номинальный объем | 7,00 мл |
Цвет | Прозрачный |
Упаковка (компонент) | |
Тип компонента | Пробка |
Материал компонента | Бутиловая резина (Butyl rubber, идентификатор из стандарта ИСО 11238) |
Альтернативный материал компонента | Пропиленовая резина (Propyl rubber, идентификатор из стандарта ИСО 11238) |
Физические характеристики | |
Высота | 0,5 см |
Внешний диаметр | 0,80 см |
Цвет | Серый |
Произведенный продукт | |
Произведенная дозированная форма | Суспензия для эмульсии |
Единицы представления | Флакон |
Количество произведенного продукта | 0,5 мл |
Ингредиент | |
Роль ингредиента | Активный |
Субстанция | |
Контролируемая субстанция группы 2 | A/Nevada/9/2009 (H1N1)v-like strain (Z-999Z), фирма Smith and Co |
Признак конфиденциальности | Не указан |
Диапазон активности (представление) | 3,75 мкг/0,5 мл |
Диапазон активности (концентрация) | 7,5 мкг/1 мл |
Ингредиент | |
Роль ингредиента | Наполнитель |
Контролируемая субстанция группы 3 | Полисорбат-80, Европейская фармакопея |
Признак конфиденциальности | Не указан |
Ингредиент | |
Роль ингредиента | Наполнитель |
Контролируемая субстанция группы 3 | Октоксинол-10, Европейская фармакопея |
Признак конфиденциальности | Не указан |
Ингредиент | |
Роль ингредиента | Наполнитель |
Субстанция | Тиомерсал |
Признак конфиденциальности | Не указан |
Ингредиент | |
Роль ингредиента | Наполнитель |
Контролируемая субстанция группы 3 | Натрий фосфорнокислый безводный (Na2HPO4), Европейская фармакопея |
Признак конфиденциальности | Не указан |
Ингредиент | |
Роль ингредиента | Наполнитель |
Контролируемая субстанция группы 3 | Хлористый натрий, Европейская фармакопея |
Признак конфиденциальности | Не указан |
Ингредиент | |
Роль ингредиента | Наполнитель |
Контролируемая субстанция группы 3 | Хлористый магний, Европейская фармакопея |
Признак конфиденциальности | Не указан |
Ингредиент | |
Роль ингредиента | Наполнитель |
Контролируемая субстанция группы 3 | Вода для инъекций, Европейская фармакопея |
Признак конфиденциальности | Не указан |
Упакованная единица (контейнер) | |
Тип упакованной единицы (контейнера) | Флакон |
Количество упакованных единиц (контейнеров) | 1 |
Идентификатор серии | |
ИДЕНТИФИКАТОР BAID_2 | EU-35353-111111-001-123456-060514 |
Идентификатор на носителе данных | (09)067999441234588(25)108787(10)XYZ |
Материал | Стекло тип I (Type I glass, идентификатор из стандарта ИСО 11238) |
Альтернативный материал | Не указан |
Идентификатор на носителе данных | (01)07665777734566(17)101231(10)UVW |
Физические характеристики | |
Высота | 2,5 см |
Внешний диаметр | 1,5 см |
Номинальный объем | 3,00 мл |
Цвет | Прозрачный |
Упаковка (компонент) | |
Тип компонента | Пробка |
Материал компонента | Бутиловая резина (Butyl rubber, идентификатор из стандарта ИСО 11238) |
Альтернативный материал компонента | Пропиленовая резина (Propyl rubber, идентификатор из стандарта ИСО 11238) |
Физические характеристики | |
Высота | 0,5 см |
Внешний диаметр | 0,80 см |
Цвет | Голубой |
Произведенный продукт | |
Произведенная дозированная форма | Эмульсия |
Единицы представления | Флакон |
Количество произведенного продукта | 0,5 мл |
Ингредиент | |
Роль ингредиента | Адъювант |
Контролируемая субстанция группы 1 | AS03 |
Признак конфиденциальности | Не указан |
Ингредиент | |
Роль ингредиента | Наполнитель |
Контролируемая субстанция группы 3 | Хлористый кальций, Европейская фармакопея |
Признак конфиденциальности | Не указан |
Ингредиент | |
Роль ингредиента | Наполнитель |
Контролируемая субстанция группы 3 | Фосфорнокислый кальций безводный, Европейская фармакопея |
Признак конфиденциальности | Не указан |
Ингредиент | |
Роль ингредиента | Наполнитель |
Контролируемая субстанция группы 3 | Хлористый натрий, Европейская фармакопея |
Признак конфиденциальности | Не указан |
Ингредиент | |
Роль ингредиента | Наполнитель |
Контролируемая субстанция группы 3 | Вода для инъекций, Европейская фармакопея |
Признак конфиденциальности | Не указан |
Медицинское изделие | |
Тип изделия | Устройство для применения |
Торговое наименование изделия | Не указано |
Количество изделий | 1 |
Артикул | Не указан |
Номер модели | Не указан |
Номер серии | Не указан |
Срок годности | Не указан |
Материал изделия | Нержавеющая сталь (Stainless steel, идентификатор из стандарта ИСО 11238) |
Альтернативный материал изделия | Не указан |
Признак аллергенности | Не указан |
Признак стерильности | Стерильное |
Признак необходимости стерилизации | Не указан |
Кратность применения | Одноразовое |
Номенклатура изделий | |
Идентификатор номенклатуры | UDI |
Номенклатурный код | 123-Syr |
Идентификатор серии изделия | |
Номер серии | 123-ABD |
Срок годности | 2016-12-18 |
Физические характеристики | |
Высота | 3 см |
Вес | Не указан |
Глубина | Не указана |
Номинальный объем | Не указан |
Внешний диаметр | 21 G |
Форма | Не указан |
Цвет | Не указан |
Надпечатка | Не указана |
Изображение | Не указано |
Другие характеристики | |
Система кодирования других характеристик | Не указана |
Значение другой характеристики | Не указано |
Срок годности/хранение | |
Тип срока годности | В оригинальной упаковке |
Период срока годности | 2 года |
Особые предосторожности при хранении | Температура хранения не ниже 2 °C и не выше 25 °C |
Лекарственный препарат | |
Применяемая дозированная форма | Инъекционная эмульсия |
Единицы представления | Флакон |
Количество произведенного продукта | 0,5 мл |
Характеристики лекарственного препарата | |
Система кодирования характеристик лекарственного препарата | Классификационная система уполномоченного органа |
Значение в системе кодирования характеристик лекарственного препарата | Биологический препарат, вакцина |
Произведенный продукт | |
Произведенная дозированная форма | Суспензия для эмульсии |
Единицы представления | Флакон |
Количество произведенного продукта | 0,5 мл |
Ингредиент | |
Роль ингредиента | Активный |
Контролируемая субстанция группы 2 | A/Nevada/9/2009 (H1N1)v-like strain (Z-999Z), производитель Б |
Признак конфиденциальности | Да |
Диапазон активности (концентрация) | 3,75 micrograms/0,5 мл |
Ингредиент | |
Роль ингредиента | Наполнитель |
Контролируемая субстанция группы 3 | Полисорбат-80, Европейская фармакопея |
Признак конфиденциальности | Не указан |
Ингредиент | |
Роль ингредиента | Наполнитель |
Контролируемая субстанция группы 3 | Октоксинол-10, Европейская фармакопея |
Признак конфиденциальности | Не указан |
Ингредиент | |
Роль ингредиента | Наполнитель |
Субстанция | Тиомерсал |
Признак конфиденциальности | Не указан |
Ингредиент | |
Роль ингредиента | Наполнитель |
Контролируемая субстанция группы 3 | Натрий фосфорнокислый безводный, Европейская фармакопея |
Признак конфиденциальности | Не указан |
Ингредиент | |
Роль ингредиента | Наполнитель |
Контролируемая субстанция группы 3 | Хлористый калий, Европейская фармакопея |
Признак конфиденциальности | Не указан |
Ингредиент | |
Роль ингредиента | Наполнитель |
Контролируемая субстанция группы 3 | Хлористый магний, Европейская фармакопея |
Признак конфиденциальности | Не указан |
Ингредиент | |
Роль ингредиента | Наполнитель |
Контролируемая субстанция группы 3 | Вода для инъекций, Европейская фармакопея |
Признак конфиденциальности | Не указан |
Ингредиент | |
Роль ингредиента | Адъювант |
Контролируемая субстанция группы 1 | AS03 |
Признак конфиденциальности | Не указан |
Ингредиент | |
Роль ингредиента | Наполнитель |
Контролируемая субстанция группы 3 | Хлористый натрий, Европейская фармакопея |
Признак конфиденциальности | Не указан |
Ингредиент | |
Роль ингредиента | Наполнитель |
Контролируемая субстанция группы 3 | Натрий фосфорнокислый безводный, Европейская фармакопея |
Признак конфиденциальности | Не указан |
Ингредиент | |
Роль ингредиента | Наполнитель |
Контролируемая субстанция группы 3 | Хлористый калий, Европейская фармакопея |
Признак конфиденциальности | Не указан |
Ингредиент | |
Роль ингредиента | Наполнитель |
Контролируемая субстанция группы 3 | Вода для инъекций, Европейская фармакопея |
Признак конфиденциальности | Не указан |
Набор идентификаторов PhPID | |
PhPID_SUB_L1 | 7876567666 - A/Nevada/9/2009 (H1N1)v-like strain (Z-999Z) |
PhPID_SUB_L2 | 7876567888 - A/Nevada/9/2009 (H1N1)v-like strain (Z-999Z) - 3,75 мкг/0,5 мл |
PhPID_SUB_L3 | 3232321121 - A/Nevada/9/2009 (H1N1)v-like strain (Z-999Z) - инъекционная эмульсия |
PhPID_SUB_L4 | 79 5749 3029 - A/Nevada/9/2009 (H1N1)v-like strain (Z-999Z) - 3,75 мкг/0,5 мл - инъекционная эмульсия |
PhPID_SPSUB_L1 | 8432123456 - A/Nevada/9/2009 (H1N1)v-like strain (Z-999Z), производитель Б - AS03 |
PhPID_SPSUB_L2 | 7876567888 - A/Nevada/9/2009 (H1N1)v-like strain (Z-999Z), производитель Б - AS03 - 3,75 мкг/0,5 мл |
PhPID_SPSUB_L3 | 5454321678 - A/Nevada/9/2009 (H1N1)v-like strain (Z-999Z), производитель Б - AS03 - инъекционная эмульсия |
PhPID_SPSUB_L4 | 3431684358 - A/Nevada/9/2009 (H1N1)v-like strain (Z-999Z), производитель Б - AS03 3,75 мкг/0,5 мл инъекционная эмульсия |
Применяемая дозированная форма | |
Применяемая дозированная форма | Инъекционная эмульсия |
Применяемая дозированная форма | Применяемая дозированная форма |
Путь введения | |
Путь введения | Внутримышечная инъекция |
Терапевтические показания | |
Текст показаний | Профилактика гриппа при официально объявленной пандемии гриппа |
Показания в форме "заболевание/симптом/процедура" | Грипп |
Статус заболевания | Пандемия |
Терапевтическое действие | Профилактика |
Срок/длительность | Не указан |
Специфика популяции | Не указана |
Специфика другой терапии | Не указана |
Побочное действие | |
Побочное действие в форме "симптом/состояние/действие" | Лимфаденопатия |
Частота проявлений | Очень частая (> 1/10) |
Классификация симптома/состояния/действия | Нарушения кровообращения и лимфообращения |
Побочное действие | |
Побочное действие в форме "симптом/состояние/действие" | Бессонница |
Частота проявлений | Редко (от 1/1 000 до 1/100) |
Классификация симптома/состояния/действия | Психиатрические нарушения |
Побочное действие | |
Побочное действие в форме "симптом/состояние/действие" | Экхимоз на месте инъекции |
Частота проявлений | Частая (от 1/100 до 1/10) |
Классификация симптома/состояния/действия | Нарушения кожи и подкожной ткани |
Побочное действие | |
Побочное действие в форме "симптом/состояние/действие" | Боль |
Частота проявлений | 60,0% |
Диапазон возраста | 3 - 5 лет |
Противопоказания | |
Противопоказания в форме "заболевание/симптом/процедура" | Анафилактическая (то есть угрожающая жизни) реакция на любые компоненты этой вакцины или содержащиеся в ней остаточные следы яичных и куриных протеинов, овальбумина, формальдегида, сульфата гентамицина и дезоксихолата натрия |
Статус заболевания | Анафилактические реакции в анамнезе |
Сопутствующее заболевание | Не указано |
Специфика популяции | Не указана |
Специфика другой терапии | Не указана |
(справочное)
СПИСКИ КЛАССОВ И АТРИБУТОВ
Таблица F.1
Лекарственное средство
Атрибут | Тип данных | Тип данных ИСО 21090 | Примечание/комментарий |
Идентификатор MPID | Текст | <II> | |
Комбинированная лекарственная дозированная форма | ИД и термин из ИСО 11239 | <CD> | |
Перекрестная ссылка на идентификатор IMPID | Текст | <II> | |
Признак дополнительного мониторинга | ИД и термин из НС | <CD> | |
Специальные меры | ИД и термин из НС | <CD> | |
Примечания 1 ИД - идентификатор. 2 НС - нормативный словарь. |
Таблица F.2
Версия
Атрибут | Тип данных | Тип данных ИСО 21090 | Примечание/комментарий |
Дата версии | Момент времени | <TS> | |
Идентификатор версии | Текст | <II> | |
Таблица F.3
Документ регистрационного досье
Атрибут | Тип данных | Тип данных ИСО 21090 | Примечание/комментарий |
Документ | Формат документа | <ED> | |
Идентификатор документа | Текст | <II> | |
Срок ввода документа в действие | Момент времени | <TS> | |
Тип документа | ИД и термин из НС | <CD> | |
Примечания 1 ИД - идентификатор. 2 НС - нормативный словарь. |
Таблица F.4
Классификация лекарственного средства
Атрибут | Тип данных | Тип данных ИСО 21090 | Примечание/комментарий |
Значение из классификатора | Значение из классификатора | <CD> | В качестве идентификатора классификатора целесообразно использовать объектный идентификатор (ОИД), а значение задавать в форме пары "ИД и термин" из классификатора |
Классификатор | Идентификатор классификатора |
Таблица F.5
Наименование лекарственного средства
Атрибут | Тип данных | Тип данных ИСО 21090 | Примечание/комментарий |
Наименование | Текст | <ST> | |
Часть активности | Текст | Компонент <EN> | |
Часть времени или периода | Текст | Компонент <EN> | |
Часть запаха | Текст | Компонент <EN> | |
Часть изделия | Текст | Компонент <EN> | |
Часть контейнера или упаковки | Текст | Компонент <EN> | |
Часть назначения | Текст | Компонент <EN> | |
Часть научного наименования | Текст | Компонент <EN> | |
Часть патентованного наименования | Текст | Компонент <EN> | |
Часть торгового знака или наименования предприятия | Текст | Компонент <EN> | |
Часть лекарственной дозированной формы | Текст | Компонент <EN> | |
Часть формулы | Текст | Компонент <EN> | |
Часть целевой популяции | Текст | Компонент <EN> | |
Таблица F.6
Страна/язык
Атрибут | Тип данных | Тип данных ИСО 21090 | Примечание/комментарий |
Страна | ИД и термин из НС ИСО | <CD> | |
Территория юрисдикции | ИД и термин из НС | <CD> | |
Язык | ИД и термин из НС ИСО | <CD> | |
Примечания 1 ИД - идентификатор. 2 НС - нормативный словарь. |
Таблица F.7
Регистрационное удостоверение
Атрибут | Тип данных | Тип данных ИСО 21090 | Примечание/комментарий |
Дата статуса регистрации | Момент времени | <TS> | |
Период действия | Интервал времени (два момента времени: начальный и конечный) | IVL<TS> | Целесообразно использовать специфичный подвид типа данных IVL<TS>, а именно, имеющий компоненты high и low |
Регистрационный номер | Текст | <II> | |
Статус регистрации | ИД и термин из НС | <CD> | |
Страна | ИД и термин из НС ИСО | <CD> | |
Юридический статус отпуска | ИД и термин из НС | <CD> | |
Примечания 1 ИД - идентификатор. 2 НС - нормативный словарь. |
Таблица F.8
Процедура регистрации
Атрибут | Тип данных | Тип данных ИСО 21090 | Примечание/комментарий |
Дата процедуры | Интервал времени (два момента времени: начальный и конечный) | IVL<TS> | |
Идентификатор или номер процедуры | Текст | <II> | |
Тип процедуры | ИД и термин из НС ИСО | <CD> | |
Примечания 1 ИД - идентификатор. 2 НС - нормативный словарь. |
Таблица F.9
Заявление о регистрации или изменении регистрации
Атрибут | Тип данных | Тип данных ИСО 21090 | Примечание/комментарий |
Дата заявления | Момент времени | <TS> | |
Идентификатор или номер заявления | Текст | <II> | |
Тип заявления | ИД и термин из НС | <CD> | |
Примечания 1 ИД - идентификатор. 2 НС - нормативный словарь. |
Таблица F.10
Статус регистрации
Атрибут | Тип данных | Тип данных ИСО 21090 | Примечание/комментарий |
Дата выпуска (прекращения) | Интервал времени (два момента времени: начальный и конечный) | IVL<TS> | |
Регистрационный номер | Текст | <II> | |
Страна | ИД и термин из НС ИСО | <CD> | |
Территория | ИД и термин из НС | <CD> | |
Юридический статус отпуска на территории | ИД и термин из НС | <CD> | |
Примечания 1 ИД - идентификатор. 2 НС - нормативный словарь. |
Таблица F.11
Предоставление периодического отчета по безопасности
Атрибут | Тип данных | Тип данных ИСО 21090 | Примечание/комментарий |
Дата блокирования данных | Момент времени | <TS> | |
Дата отсчета | Момент времени | <TS> | |
Дата предоставления | Момент (моменты) времени | <TS> | |
Международная дата рождения | Момент времени | <TS> | |
Частота предоставления отчета по безопасности | Повторяющийся интервал времени | <PIVL_TS> | |
Таблица F.12
Организация
Атрибут | Тип данных | Тип данных ИСО 21090 | Примечание/комментарий |
Адрес | Детали адреса | <ADD> | |
Идентификатор | Текст | <II> | |
Наименование | Текст | <EN> | |
Признак конфиденциальности | ИД и термин из НС | <CD> | |
Примечания 1 ИД - идентификатор. 2 НС - нормативный словарь. Эта же структура данных применима к классам "Владелец регистрационного удостоверения", "Уполномоченный орган", "Производитель/предприятие" |
Таблица F.13
Контактное лицо
Атрибут | Тип данных | Тип данных ИСО 21090 | Примечание/комментарий |
Признак конфиденциальности | ИД и термин из НС | <CD> | |
Роль | ИД и термин из НС | <CD> | |
Телекоммуникационный адрес | Детали телекоммуникационного адреса | <TEL> | |
Фамилия, имя, отчество | Текст | <PN> | |
Примечания 1 ИД - идентификатор. 2 НС - нормативный словарь. |
Таблица F.14
Другое местонахождение
Атрибут | Тип данных | Тип данных ИСО 21090 | Примечание/комментарий |
Адрес местонахождения | Детали адреса | <ADD> | |
Идентификатор | Текст | <II> | |
Роль местонахождения | ИД и термин из НС | <CD> | |
Примечания 1 ИД - идентификатор. 2 НС - нормативный словарь. |
Таблица F.15
Производственная операция
Атрибут | Тип данных | Тип данных ИСО 21090 | Примечание/комментарий |
Дата начала действия | Момент времени | <TS> | |
Номер лицензии на фармацевтическую деятельность | Текст | <II> | |
Признак конфиденциальности | ИД и термин из НС | <CD> | |
Тип операции | ИД и термин из НС | <CD> | |
Примечания 1 ИД - идентификатор. 2 НС - нормативный словарь. |
Таблица F.16
Упакованное лекарственное средство
Атрибут | Тип данных | Тип данных ИСО 21090 | Примечание/комментарий |
Идентификатор PCID | Текст | <II> | |
Описание упаковки | Текст | <ST> | |
Таблица F.17
Упакованная единица (контейнер)
Атрибут | Тип данных | Тип данных ИСО 21090 | Примечание/комментарий |
Альтернативный материал | ИД и термин из НС | <CD> | |
Количество упакованных единиц (контейнеров) | Количество (физическое) | <PQ> | |
Материал | ИД и термин из НС | <CD> | |
Тип упакованной единицы (контейнера) | ИД и термин из НС | <CD> | |
Примечания 1 ИД - идентификатор. 2 НС - нормативный словарь. |
Таблица F.18
Идентификатор на носителе данных
Атрибут | Тип данных | Тип данных ИСО 21090 | Примечание/комментарий |
Система кодирования | Идентификатор классификатора | <CD> | В качестве идентификатора системы кодирования идентификаторов на носителях данных целесообразно использовать объектный идентификатор (ОИД), а значение задавать в форме пары "ИД и термин", взятой из системы кодирования |
Значение кода | Значение из классификатора |
Таблица F.19
Идентификатор серии
Атрибут | Тип данных | Тип данных ИСО 21090 | Примечание/комментарий |
Идентификатор BAID_1 | Текст | <II> | |
Идентификатор BAID_2 | Текст | <II> | |
Таблица F.20
Упаковка (компонент)
Атрибут | Тип данных | Тип данных ИСО 21090 | Примечание/комментарий |
Альтернативный материал компонента | ИД и термин из ИСО 11238 | <CD> | |
Материал компонента | ИД и термин из ИСО 11238 | <CD> | |
Тип компонента | ИД и термин из НС | <CD> | |
Примечания 1 ИД - идентификатор. 2 НС - нормативный словарь. |
Таблица F.21
Пребывание на полке/хранение
Атрибут | Тип данных | Тип данных ИСО 21090 | Примечание/комментарий |
Особые предосторожности при хранении | ИД и термин из ИСО 11238 | <CD> | |
Период пребывания на полке | Временной интервал | <PQ> | "Количество" времени |
Тип пребывания на полке | ИД и термин из НС | <CD> | |
Примечания 1 ИД - идентификатор. 2 НС - нормативный словарь. |
Таблица F.22
Медицинское изделие
Атрибут | Тип данных | Тип данных ИСО 21090 | Примечание/комментарий |
Альтернативный материал изделия | ИД и термин из ИСО 11238 | <CD> | |
Артикул | Текст | <ST> | |
Количество изделий | Значение | <PQ> | "Единицами измерения" должна быть "единица" |
Кратность использования | ИД и термин из НС | <CD> | |
Материал изделия | ИД и термин из ИСО 11238 | <CD> | |
Номер модели | Текст | <ST> | |
Признак аллергенности | ИД и термин из НС | <CD> | |
Признак необходимости стерилизации | ИД и термин из НС | <CD> | |
Признак стерильности | ИД и термин из НС | <CD> | |
Тип изделия | ИД и термин из НС | <CD> | |
Торговое наименование изделия | Текст | <EN> | |
Примечания 1 ИД - идентификатор. 2 НС - нормативный словарь. |
Таблица F.23
Номенклатура изделий
Атрибут | Тип данных | Тип данных ИСО 21090 | Примечание/комментарий |
Идентификатор номенклатуры | Идентификатор классификатора | <CD> | В качестве идентификатора номенклатуры изделий целесообразно использовать объектный идентификатор (ОИД), а значение задавать в форме пары "ИД и термин" из классификатора |
Номенклатурный код | Значение из классификатора |
Таблица F.24
Идентификатор серии изделия
Атрибут | Тип данных | Тип данных ИСО 21090 | Примечание/комментарий |
Номер серии | Текст | <ST> | |
Срок годности | Момент времени | <TS> | |
Таблица F.25
Произведенный продукт
Атрибут | Тип данных | Тип данных ИСО 21090 | Примечание/комментарий |
Единицы представления | ИД и термин из ИСО 11239 | <CD> | |
Количество произведенного продукта | Числовое значение с единицами измерения | <PQ> | |
Произведенная дозированная форма | ИД и термин из ИСО 11239 | <CD> | |
Примечания 1 ИД - идентификатор. 2 НС - нормативный словарь. |
Таблица F.26
Физические характеристики
Атрибут | Тип данных | Тип данных ИСО 21090 | Примечание/комментарий |
Масса | Числовое значение с единицами измерения | <PQ> | |
Внешний диаметр | Числовое значение с единицами измерения | <PQ> | |
Высота | Числовое значение с единицами измерения | <PQ> | |
Глубина | Числовое значение с единицами измерения | <PQ> | |
Изображение | Формат изображения | <ED> | |
Надпечатка | Текст | <ST> | |
Номинальный объем | Числовое значение с единицами измерения | <PQ> | |
Форма | ИД и термин из НС | <CD> | |
Цвет | ИД и термин из НС | <CD> | |
Ширина | Числовое значение с единицами измерения | <PQ> | |
Таблица F.27
Другие характеристики
Атрибут | Тип данных | Тип данных ИСО 21090 | Примечание/комментарий |
Значение другой характеристики | Значение из классификатора | <CD> | В качестве идентификатора системы кодирования характеристик целесообразно использовать объектный идентификатор (ОИД), а значение задавать в форме пары "ИД и термин" из классификатора |
Система кодирования других характеристик | Идентификатор классификатора |
Таблица F.28
Ингредиент
Атрибут | Тип данных | Тип данных ИСО 21090 | Примечание/комментарий |
Роль ингредиента | ИД и термин из НС | <CD> | |
Примечания 1 ИД - идентификатор. 2 НС - нормативный словарь. |
Таблица F.29
Субстанция
Атрибут | Тип данных | Тип данных ИСО 21090 | Примечание/комментарий |
Субстанция | ИД и термин из ИСО 11238 | <CD> | |
Примечания 1 ИД - идентификатор. 2 НС - нормативный словарь. |
Таблица F.30
Контролируемая субстанция
Атрибут | Тип данных | Тип данных ИСО 21090 | Примечание/комментарий |
Группа контролируемых субстанций | ИД и термин из НС | <CD> | |
Контролируемая субстанция | ИД и термин из ИСО 11238 | <CD> | |
Признак конфиденциальности | ИД и термин из НС | <CD> | |
Примечания 1 ИД - идентификатор. 2 НС - нормативный словарь. |
Таблица F.31
Активность
Атрибут | Тип данных | Тип данных ИСО 21090 | Примечание/комментарий |
Диапазон активности (концентрация) | Диапазон отношений (физических) количеств (числитель/знаменатель) | RTO <PQ,PQ> | |
Диапазон активности (представление) | Диапазон отношений (физических) количеств (числитель/знаменатель) | RTO <PQ,PQ> | |
Место измерения | Текст | <ST> | |
Страна | ИД и термин из НС ИСО | <CD> | |
Примечания 1 ИД - идентификатор. 2 НС - нормативный словарь. |
Таблица F.32
Референтная активность
Атрибут | Тип данных | Тип данных ИСО 21090 | Примечание/комментарий |
Диапазон референтной активности | Диапазон отношений (физических) количеств (числитель/знаменатель) | RTO <PQ,PQ> | |
Место измерения референтной активности | Текст | <ST> | |
Референтная контролируемая субстанция | ИД и термин из ИСО 11238 | <CD> | |
Референтная субстанция | ИД и термин из ИСО 11238 | <CD> | |
Страна референтной активности | ИД и термин из НС ИСО | <CD> | |
Примечания 1 ИД - идентификатор. 2 НС - нормативный словарь. |
Таблица F.33
Лекарственный препарат
Атрибут | Тип данных | Тип данных ИСО 21090 | Примечание/комментарий |
Единицы представления | ИД и термин из ИСО 11239 | <CD> | |
Количество лекарственного препарата | Числовое значение с единицами измерения | <PQ> | |
Применяемая дозированная форма | ИД и термин из ИСО 11239 | <CD> | |
Примечания 1 ИД - идентификатор. 2 НС - нормативный словарь. |
Таблица F.34
Путь введения
Атрибут | Тип данных | Тип данных ИСО 21090 | Примечание/комментарий |
Путь введения | ИД и термин из ИСО 11239 | <CD> | |
Примечания 1 ИД - идентификатор. 2 НС - нормативный словарь. |
Таблица F.35
Характеристики лекарственного препарата
Атрибут | Тип данных | Тип данных ИСО 21090 | Примечание/комментарий |
Значение в системе кодирования характеристик лекарственного препарата | Значение из классификатора | <CD> | В качестве идентификатора системы кодирования характеристик целесообразно использовать объектный идентификатор (ОИД), а значение задавать в форме пары "ИД и термин" из классификатора |
Система кодирования характеристик лекарственного препарата | Идентификатор классификатора | | |
Таблица F.36
Набор идентификаторов PhPID
Атрибут | Тип данных | Тип данных ИСО 21090 | Примечание/комментарий |
Набор идентификаторов PhPID | Текст | <II> | |
Таблица F.37
Терапевтические показания
Атрибут | Тип данных | Тип данных ИСО 21090 | Примечание/комментарий |
Показания в форме "заболевание/симптом/процедура" | ИД и термин из НС | <CD> | |
Сопутствующее заболевание | ИД и термин из НС | <CD> | |
Срок/длительность | Интервал времени (два момента времени: начальный и конечный) | IVL<TS> | Концы интервала могут быть открытыми. Это можно указать с помощью специального признака пустоты элементов low и high типа данных IVL<TS> |
Статус заболевания | ИД и термин из НС | <CD> | |
Текст показаний | Текст | <ST> | |
Терапевтическое действие | ИД и термин из НС | <CD> | |
Примечания 1 ИД - идентификатор. 2 НС - нормативный словарь. |
Таблица F.38
Противопоказания
Атрибут | Тип данных | Тип данных ИСО 21090 | Примечание/комментарий |
Противопоказания в форме "заболевание/симптом/процедура" | ИД и термин из НС | <CD> | |
Сопутствующее заболевание | ИД и термин из НС | <CD> | |
Статус заболевания | ИД и термин из НС | <CD> | |
Текст противопоказаний | Текст | <ST> | |
Примечания 1 ИД - идентификатор. 2 НС - нормативный словарь. |
Таблица F.39
Побочное действие
Атрибут | Тип данных | Тип данных ИСО 21090 | Примечание/комментарий |
Классификация симптома/состояния/действия | ИД и термин из НС | <CD> | |
Побочное действие в форме "симптом/состояние/действие" | ИД и термин из НС | <CD> | |
Текст побочного действия | Текст | <ST> | |
Частота проявлений | ИД и термин из НС | <CD> | |
Примечания 1 ИД - идентификатор. 2 НС - нормативный словарь. |
Таблица F.40
Специфика популяции
Атрибут | Тип данных | Тип данных ИСО 21090 | Примечание/комментарий |
Возрастная группа | ИД и термин из НС | <CD> | |
Диапазон возраста | Интервал времени (два момента времени: начальный и конечный) | IVL<TS> | Концы интервала могут быть открытыми. Это можно указать с помощью специального признака пустоты элементов low и high типа данных IVL<TS> |
Пол | ИД и термин из НС | <CD> | |
Раса | ИД и термин из НС | <CD> | |
Специфика состояния здоровья | ИД и термин из НС | <CD> | |
Примечания 1 ИД - идентификатор. 2 НС - нормативный словарь. |
Таблица F.41
Специфика другой терапии
Атрибут | Тип данных | Тип данных ИСО 21090 | Примечание/комментарий |
Лекарство | ИД и термин из НС | <CD> | |
Тип связи с терапией | ИД и термин из НС | <CD> | |
Примечания 1 ИД - идентификатор. 2 НС - нормативный словарь. |
Таблица F.42
Взаимодействие
Атрибут | Тип данных | Тип данных ИСО 21090 | Примечание/комментарий |
Контроль взаимодействия | ИД и термин из НС | <CD> | |
Описание взаимодействия | ИД и термин из НС | <CD> | |
Тип взаимодействия | Текст | <ST> | |
Частота встречаемости взаимодействия | ИД и термин из НС | <CD> | |
Эффект взаимодействия | ИД и термин из НС | <CD> | |
Примечания 1 ИД - идентификатор. 2 НС - нормативный словарь. |
Таблица F.43
Взаимодействующий агент
Атрибут | Тип данных | Тип данных ИСО 21090 | Примечание/комментарий |
Код взаимодействующего агента | Значение из классификатора | <CD> | В качестве идентификатора системы кодирования взаимодействующих агентов целесообразно использовать объектный идентификатор (ОИД), а значение задавать в форме пары "ИД и термин" из классификатора |
Система кодирования взаимодействующих агентов | Идентификатор классификатора |
Таблица F.44
Исследуемое лекарственное средство
Атрибут | Тип данных | Тип данных ИСО 21090 | Примечание/комментарий |
Идентификатор IMPID | Текст | <II> | |
Код продукта у спонсора | Текст | <ST> | |
Код продукта у уполномоченного органа | Текст | <ST> | |
Комбинированная лекарственная дозированная форма | ИД и термин из ИСО 11239 | <CD> | |
Перекрестная ссылка на идентификатор MPID | Текст | <II> | |
Признак педиатрического лекарства | ИД и термин из НС | <CD> | |
Примечания 1 ИД - идентификатор. 2 НС - нормативный словарь. |
Таблица F.45
Разрешение на проведение клинического исследования
Атрибут | Тип данных | Тип данных ИСО 21090 | Примечание/комментарий |
Дата разрешения | Момент времени | <TS> | |
Код исследования | Текст | <ST> | |
Номер протокола | Текст | <II> | |
Ожидаемая дата завершения | Момент времени | <TS> | |
Регистрационный номер | Текст | <II> | |
Страна | ИД и термин из НС | <CD> | |
Примечания 1 ИД - идентификатор. 2 НС - нормативный словарь. |
Таблица F.46
Местное разрешение на проведение клинического исследования
Атрибут | Тип данных | Тип данных ИСО 21090 | Примечание/комментарий |
Местная дата разрешения | Момент времени | <TS> | |
Местная ожидаемая дата завершения | Момент времени | <TS> | |
Местный код исследования | Текст | <ST> | |
Местный регистрационный номер клинического исследования | Текст | <II> | |
Территория | ИД и термин из НС | <CD> | |
Примечания 1 ИД - идентификатор. 2 НС - нормативный словарь. |
Таблица F.47
Предоставление отчета по безопасности лекарственного
средства
Атрибут | Тип данных | Тип данных ИСО 21090 | Примечание/комментарий |
Дата блокирования данных | Момент времени | <TS> | |
Дата отсчета | Момент времени | <TS> | |
Даты предоставления | Момент (моменты) времени | <TS> | |
Международная дата рождения разработки | Момент времени | <TS> | |
Частота предоставления ОБЛС | Повторяющийся интервал времени | <PIVL_TS> | |
Таблица F.48
Дозировка и путь введения
Атрибут | Тип данных | Тип данных ИСО 21090 | Примечание/комментарий |
Максимальная длительность лечения | Интервал времени | IVL<TS> | Целесообразно использовать специфичный подвид типа данных IVL<TS>, а именно, имеющий компонент center |
Максимальная доза за период лечения | Диапазон отношений (физических) количеств (числитель/знаменатель) | RTO <PQ,PQ> | В качестве единиц измерения в знаменателе должны быть указаны единицы времени |
Максимальная разовая доза | Числовое значение с единицами измерения | <PQ> | |
Максимальная суточная доза | Числовое значение с единицами измерения | <PQ> | |
Первая доза для человека | Числовое значение с единицами измерения | <PQ> | |
Путь введения | ИД и термин из ИСО 11239 | <CD> | |
Примечания 1 ИД - идентификатор. 2 НС - нормативный словарь. |
(справочное)
ПРИМЕР РЕАЛИЗАЦИИ ИНФОРМАЦИИ О ЛЕКАРСТВЕННОМ СРЕДСТВЕ
G.1 Соглашения об именовании
Ниже описаны соглашения, используемые для именования сущностей и атрибутов в диаграммах примера реализации.
Для имен технических понятий (сущностей) приняты следующие соглашения:
- имена понятий начинаются с прописной буквы, как в заглавии;
- аббревиатуры и сокращения записаны всеми прописными буквами;
- слова в именах сущностей разделяются пробелом;
- имена понятий не содержат цифры или любые специальные символы (кроме пробела);
- имена списков контролируемых терминов содержат суффикс "СКТ";
- имена понятий записаны в единственном числе (с некоторыми исключениями).
Для имен атрибутов приняты следующие соглашения:
- имена атрибутов записаны строчными буквами;
- аббревиатуры и сокращения записаны строчными буквами;
- слова в именах атрибутов разделяются пробелом;
- имена атрибутов не содержат цифры или любые специальные символы (кроме пробела);
- каждый список контролируемых терминов (СКТ) представлен как заполнитель, имеющий только два атрибута (идентификатор термина и номер пересмотра), а именно:
- идентификатор термина: "ид термина";
- номер пересмотра: "номер пересмотра".
G.2 Регистрация лекарственного средства и лицензирование производства
Следующая диаграмма содержит сущности, относящиеся к регистрации лекарственного средства и лицензированию производства.
Рисунок G.1 - Пример структуры базы данных регистрации
лекарственного средства и лицензирования производства
G.3 Лекарственное средство
На приведенной ниже диаграмме показаны сущности описания лекарственного средства, включая идентификаторы, наименования и версию.
Рисунок G.2 - Пример структуры базы данных описания
лекарственного средства
G.4 Упаковка
На приведенной ниже диаграмме показаны сущности описания упаковки, включая логическую часть, имеющую идентификаторы PCID и размер упаковки, а также физические детали упаковки, включая внешнюю упаковку, внутреннюю упаковку и т.д.
Рисунок G.3 - Пример структуры базы данных описания
упакованного лекарственного средства
G.5 Роль участника
На приведенной ниже диаграмме показан общий способ представления всех ролей (владелец регистрационного удостоверения, производитель, уполномоченный по фармаконадзору), выполняемых различными сторонами (организациями или лицами) на разных стадиях жизненного цикла лекарственного средства. Таблица "Роль СКТ" представляет нормативный словарь, содержащий список всех ролей.
Рисунок G.4 - Пример структуры базы данных описания ролей
и сторон
G.6 Лекарственный препарат и произведенный продукт
На приведенной ниже диаграмме показаны сущности описания произведенного продукта/лекарственного препарата. С помощью атрибута "Тип продукта СКТ", значения которого берутся из нормативного словаря, проводится различие между произведенным продуктом и лекарственным препаратом. На диаграмме также указана информация, описывающая активность и ингредиенты произведенного продукта/лекарственного препарата.
Рисунок G.5 - Пример структуры базы данных описания
лекарственного препарата и произведенного продукта
G.7 Фармакологические свойства и целевая популяция
На приведенной ниже диаграмме показаны сущности описания целевой популяции зарегистрированного лекарственного средства, а также его фармакологических свойств.
Рисунок G.6 - Пример структуры базы данных описания
фармакологических свойств и целевой популяции
G.8 Медицинское изделие
На приведенной ниже диаграмме показаны сущности описания медицинского изделия.
Рисунок G.7 - Пример структуры базы данных описания
медицинского изделия
(справочное)
СВЕДЕНИЯ О СООТВЕТСТВИИ ССЫЛОЧНЫХ МЕЖДУНАРОДНЫХ СТАНДАРТОВ
И ДОКУМЕНТОВ НАЦИОНАЛЬНЫМ СТАНДАРТАМ РОССИЙСКОЙ ФЕДЕРАЦИИ
Таблица ДА.1
Обозначение ссылочного международного стандарта, документа | Степень соответствия | Обозначение и наименование соответствующего национального стандарта |
ИСО 639-2 | - | <*> |
ИСО 3166-1 | - | <*> |
ИСО 8601 | - | <*> |
ИСО 11616 | - | <*> |
ИСО 11238 | - | <*> |
ИСО 11239 | - | <*> |
ИСО 11240 | - | <*> |
ИСО 21090 | - | <*> |
ИСО/МЭК 5218 | - | <*> |
<*> Соответствующий национальный стандарт отсутствует. До его утверждения рекомендуется использовать перевод на русский язык данного международного стандарта (документа). Перевод данного международного стандарта (документа) находится в Федеральном информационном фонде технических регламентов и стандартов. |
[1] | EudraLex Volume 1 "Pharmaceutical Legislation Medicinal Products for Human Use" http://ec.europa.eu/health/documents/eudralex/vol-1/index_en.htm |
[2] | GHTF/AH(PD1)/N2R1:2009, GHTF Discussion Paper (с учетом подготовки проекта руководства по данному предмету) UDI for Medical Devices. Title: Unique Device Identification (UDI) System |
[3] | ENV 12610:1997, Medical Informatics - Medicinal product identification |
[4] | The Food and Drugs Act and Regulations and related Health Canada Guidelines: http://www.hc-sc.gc.ca/hpfb-dgpsa/tpd-dpt/index_e.html |
[5] | The Natural Health Product Regulations and related Health Canada Guidelines: http://www.hc-sc.gc.ca/hpfb-dgpsa/nhpd-dpsn/index_e.html |
[6] | Directive 2007/47/EC Of The European Parliament and of the Council of 5 September 2007 amending Council Directive 90/385/EEC on the approximation of the laws of the Member States relating to active implantable medical devices, Council Directive 93/42/EEC concerning medical devices and Directive 98/8/EC concerning the placing of biocidal products on the market |
[7] | The requirements to be fulfilled in the member states of the European Union by medicinal devices and of implantable medicinal devices are respectively defined in Directive 93/42/EEC and Directive 90/385/EEC. http://eur-lex.europa.eu/LexUriServ/LexUriServ.douri=CELEX:31993L0042:en:HTML |
[8] | Guideline on declaration of herbal substances and herbal preparations in herbal Medicinal Products/traditional herbal Medicinal Products (Doc. Ref. EMA/HMPC/CHMP/CVMP/287539/2005 Rev. http://www.ema.europa.eu/docs/en_GB/document_library/Scientific_guideline/2009/09/WC500003283.pdf |
[9] | Guideline on adjuvants in vaccines for human use, 20 January 2005 (Doc. Ref. EMEA/CHMP/VEG/134716/2004) http://www.ema.europa.eu/docs/en_GB/document_library/Scientific_guideline/2009/09/C500003809.pdf |
[10] | Guideline on Similar Biological Medicinal Products, 30 October 2005 (Doc. Ref. CHMP/437/04) http://www.emea.europa.eu/pdfs/human/biosimilar/043704en.pdf |
[11] | Guideline on similar biological medicinal products containing monoclonal antibodies - non-clinical and clinical issues, 30 May 2012 (Doc. Ref. EMA/CHMP/BMWP/403543/2010); http://www.ema.europa.eu/docs/en_GB/document_library/Scientific_guideline/2012/06/WC500128686.pdf |
[12] | Guideline on Pharmaceutical Aspects of the Product Information for Human Vaccines, 26 November 2003 (Doc. Ref. EMEA/CPMP/BWP/2758/02) http://www.ema.europa.eu/docs/en_GB/document_library/Scientific_guideline/2009/09/WC500003628.pdf |
[13] | Guideline on the acceptability of names for human Medicinal Products processed through the centralized procedure, 11 December 2007 (Doc. Ref. CPMP/328/98, Revision 5) http://www.ema.europa.eu/docs/en_GB/document_library/Regulatory_and_procedural_guideline/2009/10/WC500004142.pdf |
[14] | Guideline on the Chemistry of new Active substances, 17 December 2003 (Doc. Ref. CPMP/QWP/130/96 Rev. 1) http://www.emea.europa.eu/pdfs/human/qwp/013096en.pdf |
[15] | The Rules Governing Medicinal Products in the European Union Volume 2C Notice to Applicants; A Guideline On Summary Of Product Characteristics (SmPC), September 2009; http://ec.europa.eu/health/files/eudralex/vol-2/c/smpc_guideline_rev2_en.pdf |
[16] | International Conference on Harmonization of Technical Requirements for Registration of Pharmaceuticals for Human Use (ICH) Clinical Safety http://www.ich.org |
[17] | ICH E1 The Extent of Population Exposure to Assess Clinical Safety for Drugs Intended for Long-Term Treatment of Non-Life Threatening Conditions http://www.ich.org |
[18] | E2A Clinical Safety Data Management: Definitions and Standards for Expedited Reporting http://www.ich.org |
[19] | E2B(R3) Clinical Safety Data Management: Data Elements for Transmission of Individual Case Safety Reports http://www.ich.org |
[20] | E2C(R1) Clinical Safety Data Management: Periodic Safety Update Reports for Marketed Drugs http://www.ich.org |
[21] | Addendum to E2C: Periodic Safety Update Reports for Marketed Drugs [in E2C(R1)] http://www.ich.org |
[22] | Periodic Benefit-Risk Evaluation Report (PBRER), http://www.ich.org |
[23] | E2D Post-Approval Safety Data Management: Definitions and Standards for Expedited Reporting http://www.ich.org |
[24] | E2E Pharmacovigilance Planning http://www.ich.org |
[25] | E2F Development Safety Update Report http://www.ich.org |
[26] | Standard Terms: Dosage Forms, Routes of Administration and Containers, EDQM, http://st.pheur.org/entry.htm |
[27] | European Pharmacopoeia (Ph.Eur.) http://online.pheur.org/entry.htm |
[28] | Ministry of Health and Welfare, PSB/SD Notification No.37 (29th March 1999) (Все документы доступны только на японском языке. Учтите, что название документов представляет собой только примерный перевод.) Electronic package insert information accompanied by the Utility system of Information provision on drug safety https://skw.info.pmda.go.jp/notice/nt990329.pdf |
[29] | Appendix: Electronic format of package insert information on ethical drugs (SGML/DTD Ver2.0) Appendix1 DTD Ver.2.0 https://skw.info.pmda.go.jp/notice/nt990329dtd.zip |
[30] | Appendix2 Overview of SGML creation https://skw.info.pmda.go.jp/notice/nt990329ol.pdf |
[31] | Appendix3 DCL https://skw.info.pdma.go.jp/notice/nt990329dcl.zip |
[32] | Appendix4 Template of SGML https://skw.info.pdma.go.jp/notice/nt990329smp.zip |
[33] | Appendix5 Data model (Entities and relationships) https://skw.info.pmda.go.jp/notice/nt990329dm.pdf |
[34] | Appendix6 List of fields of package insert information https://skw.info.pmda.go.jp/notice/nt990329lst.pdf |
[35] | Japanese Pharmacopoeia (Fifteenth Edition in English to be published) *the Japanese Pharmacopoeia Fourteenth Edition http://jpdb.nihs.go.jp/jp14e/ |
[36] | Japanese Pharmacopoeia Fourteenth Edition, supplement I http://jpdb.nihs.go.jp/jp14supp1e/ |
[37] | Japanese Pharmacopoeia Fourteenth Edition, supplement II http://jpdb.nihs.go.jp/jp14supp2e/ |
[38] | United States Pharmacopoeia (USP) http://www.usp.org/USPNF/faq.html#III_Q3 |
[39] | United States Department of Agriculture's (USDA) Integrated Taxonomic Information System (ITIS) http://www.itis.usda.gov |
[40] | Guidance for Industry Providing Regulatory Submissions in Electronic Format - Content of Labelling http://www.fda.gov/cder/regulatory/guidance |
[41] | Release Notes for SPL Schema PORR_MT050020 (3.20.05) FDA SPL Schema for Implementation http://www.fda.gov.oc/datacouncil/spl.htm |
[42] | CaCore 2.0 Technical Guide, National Cancer Institute, Center for Bioinformatics, U.S. Department of Health and Human Services ftp://ftp1.nci.nih.gov/pub/cacore/caCORE2.0_Tech_Guide.pdf |
[43] | A guide to RXNorm, United States National Library of Medicine, National Institute of Health http://www.nlm.nih.gov/research/umls/rxnorm_guide.pdf |
[44] | The Unified Code for Units of Measure http://www.fda.gov/datacouncil/term.html |
[45] | Substance Registration System (SRS) SRS Substance Definition manual Version 5b Final Draft.doc |
[46] | The U.S. Consolidated Healthcare Informatics Initiative http://www.ushik.org/chi |
[47] | ISO/IEC 15415, Information technology - Automatic identification and data capture techniques - Bar code print quality test specification - Two-dimensional symbols |
[48] | ISO/IEC 15416, Information technology - Automatic identification and data capture techniques - Bar code print quality test specification - Linear symbols |
[49] | ISO/IEC 24720, Information technology - Automatic identification and data capture techniques - Guidelines for direct part marking (DPM) |
[50] | ISO/IEC 29158, Information technology - Automatic identification and data capture techniques - Direct Part Mark (DPM) Quality Guideline |
[51] | HL7 Version 3 Standard, Common Product Model CMETs, DSTU Update Release 11 (January 2011) |
[52] | ISO 27953-1, Health Informatics - Individual case safety reports (ICSRs) in Pharmacovigilance - Part 1: The framework for adverse event reporting |
[53] | ISO 27953-2, Health Informatics - Individual case safety reports (ICSRs) in Pharmacovigilance - Part 2: Human pharmaceutical reporting requirements for ICSR |
[54] | ISO 1087-1:2000, Terminology work - Vocabulary - Part 1: Theory and application |
[55] | ISO 1087-2:2000, Terminology work - Vocabulary - Part 2: Computer applications |
[56] | ISO 2382-4:1999, Information technology - Vocabulary - Part 4: Organization of data |
[57] | World Health Organization, 46th Consultation on International Nonproprietary Names (INNs) for Pharmaceutical substances: http://www.who.int/medicines |
[58] | [CDISC Clinical Research Glossary V8.0, 2009] |
[59] | [EC Directive on Medical Devices 2007/47] |