Главная // Актуальные документы // ГОСТ Р (Государственный стандарт)СПРАВКА
Источник публикации
М.: Стандартинформ, 2015
Примечание к документу
Документ
введен в действие с 01.07.2015.
Название документа
"ГОСТ Р 8.878-2014. Национальный стандарт Российской Федерации. Государственная система обеспечения единства измерений. Учет и контроль ядерных материалов. Система измерений. Оценивание неопределенности пробоотбора"
(утв. и введен в действие Приказом Росстандарта от 10.07.2014 N 792-ст)
"ГОСТ Р 8.878-2014. Национальный стандарт Российской Федерации. Государственная система обеспечения единства измерений. Учет и контроль ядерных материалов. Система измерений. Оценивание неопределенности пробоотбора"
(утв. и введен в действие Приказом Росстандарта от 10.07.2014 N 792-ст)
Утвержден и введен в действие
агентства по техническому
регулированию и метрологии
от 10 июля 2014 г. N 792-ст
НАЦИОНАЛЬНЫЙ СТАНДАРТ РОССИЙСКОЙ ФЕДЕРАЦИИ
ГОСУДАРСТВЕННАЯ СИСТЕМА ОБЕСПЕЧЕНИЯ ЕДИНСТВА ИЗМЕРЕНИЙ
УЧЕТ И КОНТРОЛЬ ЯДЕРНЫХ МАТЕРИАЛОВ
СИСТЕМА ИЗМЕРЕНИЙ.
ОЦЕНИВАНИЕ НЕОПРЕДЕЛЕННОСТИ ПРОБООТБОРА
State system for ensuring the uniformity of measurements.
Nuclear material control and accounting.
System of measurements.
Estimation of uncertainty in the sampling
ГОСТ Р 8.878-2014
Дата введения
1 июля 2015 года
1 РАЗРАБОТАН Открытым акционерным обществом "Высокотехнологический научно-исследовательский институт неорганических материалов имени академика А.А. Бочвара" (ОАО "ВНИИНМ") и Автономной некоммерческой организацией "Институт независимых экспертиз" (АНО "Институт независимых экспертиз")
2 ВНЕСЕН Управлением метрологии Федерального агентства по техническому регулированию и метрологии, Техническим комитетом по стандартизации ТК 53 "Основные нормы и правила в области обеспечения единства измерений"
3 УТВЕРЖДЕН И ВВЕДЕН В ДЕЙСТВИЕ
Приказом Федерального агентства по техническому регулированию и метрологии от 10 июля 2014 г. N 792-ст
4 ВВЕДЕН ВПЕРВЫЕ
Правила применения настоящего стандарта установлены в ГОСТ Р 1.0-2012 (раздел 8). Информация об изменениях к настоящему стандарту публикуется в ежегодном (по состоянию на 1 января текущего года) информационном указателе "Национальные стандарты", а официальный текст изменений и поправок - в ежемесячном информационном указателе "Национальные стандарты". В случае пересмотра (замены) или отмены настоящего стандарта соответствующее уведомление будет опубликовано в ближайшем выпуске ежемесячного указателя "Национальные стандарты". Соответствующая информация, уведомление и тексты размещаются также в информационной системе общего пользования - на официальном сайте Федерального агентства по техническому регулированию и метрологии в сети Интернет (gost.ru)
Цель системы измерений ядерных материалов заключается в получении данных о количестве, элементном и изотопном составе ядерных материалов в зонах баланса материалов (ЗБМ). Неопределенность результатов измерений является важной характеристикой, так как влияет на принимаемые решения. Отбор проб может вносить значительный вклад в данную неопределенность, а часто становится доминирующим фактором. В этом случае если при ее оценивании он не был учтен, то могут быть приняты ошибочные решения, которые повлекут за собой большие финансовые потери и негативные юридические последствия.
Настоящий стандарт предназначен для практического применения метода оценивания неопределенности пробоотбора в системе измерений ядерных материалов.
1.1 Настоящий стандарт распространяется на ядерные материалы и специальные неядерные материалы (далее - ЯМ), подлежащие государственному учету и контролю, и устанавливает метод экспериментального оценивания составляющих неопределенности результата измерений, вызванных пробоотбором, в системе измерений ЯМ с учетом всех этапов перевода объединенной пробы ЯМ в лабораторную пробу ЯМ.
1.2 Объектом измерений являются ЯМ, находящиеся в любых химических соединениях и физических формах.
1.3 Перечень ЯМ, подлежащих государственному учету и контролю, установлен
постановлением [1].
1.4 Основные
правила учета и контроля ЯМ установлены в
[2].
1.6 Настоящий стандарт не устанавливает требований к планам пробоотбора ЯМ и применим при использовании любого плана пробоотбора ЯМ.
В настоящем стандарте использованы нормативные ссылки на следующие стандарты:
ГОСТ Р 8.703-2010 Государственная система обеспечения единства измерений. Учет и контроль ядерных материалов. Система измерений. Основные положения
ГОСТ Р ИСО 5725-1-2002 Точность (правильность и прецизионность) методов и результатов измерений. Часть 1. Основные положения и определения
ГОСТ Р ИСО 5725-2-2002 Точность (правильность и прецизионность) методов и результатов измерений. Часть 2. Основной метод определения повторяемости и воспроизводимости стандартного метода измерений
ГОСТ Р ИСО 5725-3-2002 Точность (правильность и прецизионность) методов и результатов измерений. Часть 3. Промежуточные показатели прецизионности стандартного метода измерений
ГОСТ Р ИСО 5725-4-2002 Точность (правильность и прецизионность) методов и результатов измерений. Часть 4. Основные методы определения правильности стандартного метода измерений
ГОСТ Р ИСО 5725-5-2002 Точность (правильность и прецизионность) методов и результатов измерений. Часть 5. Альтернативные методы определения прецизионности стандартного метода измерений
ГОСТ Р ИСО 5725-6-2002 Точность (правильность и прецизионность) методов и результатов измерений. Часть 6. Использование значений точности на практике
ГОСТ Р ИСО 11648-2-2009 Статистические методы. Выборочный контроль нештучной продукции. Часть 2. Отбор выборки сыпучих материалов
ГОСТ Р 54500.1-2011/Руководство ИСО/МЭК 98-1:2009 Неопределенность измерения. Часть 1. Введение в руководства по неопределенности измерения
ГОСТ Р 54500.3-2011/Руководство ИСО/МЭК 98-3:2008 Неопределенность измерения. Часть 3. Руководство по выражению неопределенности измерения
Примечание - При пользовании настоящим стандартом целесообразно проверить действие ссылочных стандартов в информационной системе общего пользования - на официальном сайте Федерального агентства по техническому регулированию и метрологии в сети Интернет или по ежегодному информационному указателю "Национальные стандарты", который опубликован по состоянию на 1 января текущего года, и по выпускам ежемесячного информационного указателя "Национальные стандарты" за текущий год. Если заменен ссылочный стандарт, на который дана недатированная ссылка, то рекомендуется использовать действующую версию этого стандарта с учетом всех внесенных в данную версию изменений. Если заменен ссылочный стандарт, на который дана датированная ссылка, то рекомендуется использовать версию этого стандарта с указанным выше годом утверждения (принятия). Если после утверждения настоящего стандарта в ссылочный стандарт, на который дана датированная ссылка, внесено изменение, затрагивающее положение, на которое дана ссылка, то это положение рекомендуется применять без учета данного изменения. Если ссылочный стандарт отменен без замены, то положение, в котором дана ссылка на него, рекомендуется применять в части, не затрагивающей эту ссылку.
3.1 объект пробоотбора: Порция ЯМ, которая позволяет считать пробу представительной.
Примечания
1 Объект пробоотбора может быть определен нормативным или техническим документом, например размер (объем или масса) объекта пробоотбора.
2 Если необходимо определить характеристику ЯМ конкретной партии, то всю партию можно рассматривать как объект пробоотбора.
3.2 гомогенность (гетерогенность), однородность (неоднородность): Характеристика ЯМ, показывающая, что показатели состава и/или свойства распределены по материалу равномерно (неравномерно).
Примечание - ЯМ может быть гомогенным в отношении одного определяемого показателя состава или свойства, но гетерогенным в отношении другого. Например, при смешивании порошков диоксида урана с разным обогащением по изотопу урана-235 материал может быть однороден по содержанию урана и неоднороден по его обогащению.
3.3 проба ЯМ: Часть ЯМ, отобранная от большого количества ЯМ.
3.4 точечная проба ЯМ (инкремент): Часть ЯМ, отобранная за одну операцию с помощью устройства для взятия проб.
3.5 объединенная проба ЯМ: Проба, составленная из одной или нескольких проб ЯМ.
3.6 лабораторная проба ЯМ: Проба ЯМ, подготовленная к отправке в лабораторию для исследований (измерений или испытаний).
3.7 под-проба ЯМ: Проба ЯМ, отобранная от объединенной или лабораторной пробы ЯМ после ее соответствующей обработки и/или путем ее деления.
Примечания
1 Под-проба ЯМ может быть отобрана тем же самым способом, который использовался для отбора объединенной пробы, или каким-то другим способом.
2 При отборе проб ЯМ из сыпучих материалов под-пробу ЯМ часто отбирают путем деления пробы. Отобранную таким образом под-пробу ЯМ называют "разделенная проба ЯМ".
3.8 параллельная проба ЯМ: Одна из двух или более проб, полученных в одно время с помощью одной процедуры пробоотбора от одного и того же объекта пробоотбора.
3.9 процедура пробоотбора ЯМ: Процесс отбора пробы.
3.10 план пробоотбора ЯМ: Документ, регламентирующий процедуру отбора пробы, ее консервации, транспортирования и подготовки исследуемой пробы.
Примечания
1 Согласно
ГОСТ Р 8.703 план пробоотбора оформляют и утверждают в виде инструкции организации.
2 В план пробоотбора не включают процедуру подготовки исследуемой пробы в том случае, если она включена в методику измерений.
3.11 неопределенность отбора пробы ЯМ: Неопределенность, обусловленная процедурой отбора пробы ЯМ.
3.12
неопределенность (измерения): Параметр, относящийся к результату измерения и характеризующий разброс значений, которые могли бы быть обоснованно приписаны измеряемой величине. [ГОСТ Р 54500.3-2011/Руководство ИСО/МЭК 98-3:2008, пункт 2.2.3] |
3.13 случайный (рандомизированный) отбор проб ЯМ: Отбор n-проб от общего количества ЯМ, состоящего из N-объектов пробоотбора, таким образом, чтобы все возможные комбинации n-проб из N-объектов имели одинаковую вероятность быть выбранными.
Примечание - Пробы ЯМ, отобранные данным методом, должны быть представительными для анализируемого объекта.
4.1 Схема процесса измерений
4.1.1 Процесс измерений включает в себя промежуточные этапы, такие как транспортирование и консервация проб ЯМ, каждый из которых увеличивает неопределенность результата измерений. В настоящем стандарте приведен метод оценивания составляющих неопределенности измерений, обусловленный этапами пробоотбора.
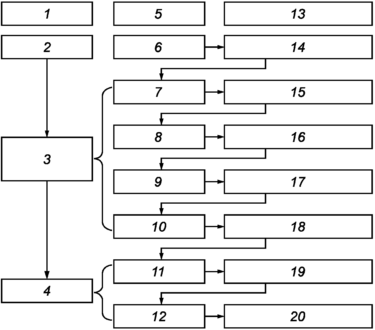
4.1.2 Общая схема измерений, начинающаяся отбором точечной пробы ЯМ и заканчивающаяся проведением анализа проб ЯМ, приведена на
рисунке 1.
1 - шаг процесса; 2 - пробоотбор ЯМ; 3 - пробоподготовка;
4 - анализ; 5 - форма материала; 6 - объект пробоотбора;
7 - объединенная проба ЯМ; 8 - под-проба ЯМ;
9 - лабораторная проба ЯМ; 10 - исследуемая проба ЯМ;
11 - исследуемая порция; 12 - исследуемый объект;
13 - описание шага процесса; 14 - отбор одной
или нескольких точечных проб; 15 - измельчение
и/или разделение на части; 16 - дальнейшее измельчение
и/или разделение на части, консервация, транспортирование;
17 - подготовка (сушка, просеивание, измельчение,
разделение, гомогенизация и т.п.); 18 - выбор порции
для проведения обработки, предшествующей анализу;
19 - обработка, предшествующая анализу;
20 - проведение анализа
Рисунок 1 - Общая схема измерений
Схема состоит из трех блоков:
- "шаг процесса" (1), который включает "пробоотбор ЯМ" (2), "пробоподготовку" (3) и "анализ" (4);
- "форма материала" (5), который включает описание трансформации объекта пробоотбора ЯМ в исследуемый объект, подготовленный для проведения анализа: (6) - (12);
- "описание шага процесса" (13), который включает описание процессов, начиная с отбора проб ЯМ и заканчивая проведением анализа (14) - (20).
Этапы пробоотбора ЯМ и пробоподготовки представлены на схеме в (6) - (9) и (14) - (17). Этапы анализа, предусмотренные методикой измерений, представлены в (11), (12), (19) и (20). Составляющую неопределенности, связанную с этапами (11), (12), (19) и (20), называют неопределенностью анализа. Выполнение этапов, обозначенных на схеме (17) и (10), осуществляют в лаборатории, часто рассматривают как часть методики измерений. Обусловленную ими неопределенность учитывают как часть неопределенности анализа. В каждой конкретной процедуре измерения могут быть использованы не все этапы, показанные на рисунке 1, или присутствовать дополнительные этапы.
4.1.3 Объединенную пробу ЯМ составляют из ряда точечных проб ЯМ (инкрементов) до начала проведения измерений. Значение неопределенности измерений зависит от числа отобранных точечных проб ЯМ.
4.1.4 Если характеристику ЯМ оценивают как среднее значение по результатам измерений нескольких точечных проб ЯМ, то стандартную неопределенность результата измерений рассчитывают как стандартное отклонение среднего значения по формуле
где s - стандартное отклонение, рассчитанное по значениям результатов измерений n точечных проб ЯМ и характеризующее степень отклонения результатов измерений от среднего значения;
n - количество точечных проб ЯМ.
4.2 Объект пробоотбора
4.2.1 Объект пробоотбора определяют до составления плана пробоотбора ЯМ.
4.2.2 Объект пробоотбора может быть определен как единица продукции, партия или совокупность партий ЯМ. В частности, объект пробоотбора может быть определен как весь ЯМ, подлежащий учету и контролю.
4.2.3 Для определения характеристики объекта измерений в целом его разделяют на N-объектов пробоотбора (N >= 8), и неопределенность измерений при этом должна быть оценена не менее чем по восьми объектам пробоотбора, выбранным случайным образом.
4.2.4 Для оценки пространственного или временного изменения характеристики ЯМ, каждый объект измерений, в котором необходимо определить возможное изменение характеристики ЯМ, определяют как отдельный объект пробоотбора. Каждый объект пробоотбора при этом характеризуется оформленными документально результатом измерений и оценкой неопределенности.
4.3 Источники неопределенности пробоотбора
4.3.1 Источниками неопределенности пробоотбора являются:
- гетерогенность исследуемого ЯМ (пространственная, временная);
- влияние стратегии пробоотбора (например, случайный пробоотбор, систематический пробоотбор и т.д.);
- влияние распределения контролируемого показателя состава (свойств) в ЯМ;
- влияние температуры и давления;
- влияние агрегатного состояния (твердое, жидкое);
- влияние изменений состава (свойств) контролируемого ЯМ;
- влияние процесса отбора пробы ЯМ на состав отбираемой пробы (например, адсорбция на частях системы для отбора проб);
- транспортирование, хранение, консервация пробы ЯМ.
4.3.2 Определяющим источником неопределенности пробоотбора является гетерогенность исследуемого ЯМ.
5 Экспериментальный метод оценивания неопределенности пробоотбора ЯМ
5.1 Возможности экспериментального метода
5.1.1 Экспериментальный метод представляет собой оценивание неопределенности пробоотбора ЯМ без использования дополнительной информации о неопределенности каждого из ее источников.
5.1.2 К недостаткам экспериментального метода относится отсутствие учета числа индивидуальных составляющих неопределенности пробоотбора ЯМ, что в ряде случаев необходимо.
5.1.3 Можно выделить четыре основных фактора, оказывающих влияние на неопределенность результата измерения:
- случайные источники, характеризующие метод измерений, связанные с отбором проб и с анализом;
- систематические источники, связанные с отбором проб и с анализом.
Эти факторы могут быть оценены количественно в виде:
- прецизионности пробоотбора ЯМ;
- прецизионности анализа;
- смещения пробоотбора ЯМ;
- смещения анализа.
5.1.4 В
таблице 1 представлены методы оценивания составляющих неопределенности результата измерений. Стандартные неопределенности, обусловленные процессами пробоотбора ЯМ и анализа, оцененные по типу A, характеризующие случайный разброс результатов измерений, оценивают дублированием проб и выполнением параллельных измерений. Стандартную неопределенность, оцененную по типу B, характеризующую смещение анализа, оценивают с помощью стандартных образцов или используют значение, приведенное в аттестованной методике измерений. В качестве способа оценивания смещения пробоотбора может быть использован межлабораторный эксперимент по отбору проб ЯМ.
Примечание - Понятия "оценивание (неопределенности) типа A" и "оценивание (неопределенности) типа B" установлены
ГОСТ Р 54500.3.
Таблица 1
Оценивание составляющих неопределенности
при эмпирическом подходе
Процесс | Составляющая неопределенности |
Прецизионность | Систематическая погрешность (смещение) |
Анализ | Выполнение повторных измерений | Применение стандартного образца |
Пробоотбор | Отбор параллельных проб ЯМ (дублирование проб ЯМ) | Межлабораторный эксперимент по отбору проб ЯМ |
5.1.5 Экспериментальный метод может быть реализован с применением четырех типов методов оценивания неопределенности пробоотбора ЯМ, приведенных в
таблице 2.
Таблица 2
Методы оценки неопределенности, включая
неопределенность пробоотбора
Метод | Пробоотборщик | План пробоотбора ЯМ | Составляющая неопределенности |
при пробоотборе ЯМ | при анализе |
Случайный разброс результатов измерений | Смещение | Случайный разброс результатов измерений | Смещение |
Метод N 1 ("Метод удвоения") | Один | Один | Да | Нет | Да | |
Метод N 2 ("Разные планы") | Один | Несколько | Между планами | Да | |
Метод N 3 ("Разные пробоотборщики") | Несколько | Один | Между пробоотборщиками | Да | |
Метод N 4 ("Разные пробоотборщики, разные планы") | Несколько | Несколько | Между планами ЯМ + между пробоотборщиками | Да | |
<1> Информация о смещении анализа может быть получена с помощью анализа стандартного образца (см. таблицу 1). <2> Смещение анализа частично или полностью может быть определено в ходе межлабораторных испытаний ЯМ, в которых участвуют несколько лабораторий. |
5.1.5.1
Метод N 1 ("Метод удвоения"): отбор проб ЯМ проводит один пробоотборщик по одному плану пробоотбора ЯМ.
Метод N 1 является основным методом.
5.1.5.2
Метод N 2 ("Разные планы"): отбор проб ЯМ проводит один пробоотборщик с использованием различных планов пробоотбора ЯМ.
При применении
метода N 2 может быть обнаружено и включено в оценку неопределенности смещение между планами пробоотбора.
5.1.5.3
Метод N 3 ("Разные пробоотборщики"): отбор проб ЯМ проводят несколько пробоотборщиков по одному плану пробоотбора ЯМ.
При применении
метода N 3 может быть обнаружено и включено в оценку неопределенности смещение между различными пробоотборщиками.
5.1.5.4
Метод N 4 ("Разные пробоотборщики, разные планы"): отбор проб ЯМ проводят несколько пробоотборщиков с использованием разных планов пробоотбора ЯМ.
При применении
метода N 4 может быть обнаружено и включено в оценку неопределенности смещение между различными пробоотборщиками и планами пробоотбора ЯМ.
5.1.6
Метод N 1 - "Метод удвоения" - является наиболее простым и экономичным из всех четырех методов, представленных в
таблице 2.
5.1.7 "Метод удвоения" не включает в себя оценку вклада смещения пробоотбора ЯМ, которым необходимо либо пренебречь, либо оценить отдельно, используя один из четырех типов методов оценивания неопределенности пробоотбора ЯМ, рекомендуемых в
5.1.5.
5.2 План эксперимента по оцениванию неопределенности пробоотбора ЯМ
5.2.1 Схема эксперимента по оценке неопределенности пробоотбора ЯМ представляет собой сбалансированный план, который изображен на
рисунке 2. Для каждого шага процесса измерений на
рисунке 2 приведены количественные характеристики составляющей неопределенности - дисперсии между объектами пробоотбора

, дисперсии между пробами

и между анализами

соответственно. Сбалансированный план (
W-план) предполагает, что неопределенность пробоотбора ЯМ включает в себя неопределенность пробоподготовки.
Рисунок 2 - Сбалансированный план пробоотбора
5.2.2 Один пробоотборщик дублирует часть проб (например, 10%, но не менее чем от восьми объектов пробоотбора). Параллельные пробы ЯМ отбирают по крайней мере из восьми объектов пробоотбора, выбранных случайным образом для представления типичного состава и/или свойств подобных объектов.
При этом может быть использован более высокий уровень повторения, но дублирование является наиболее эффективной формой при исследованиях в целях оценки неопределенности пробоотбора ЯМ.
5.2.3 Параллельные пробы ЯМ отбирает один пробоотборщик с использованием того же плана пробоотбора с допускаемыми вариациями процедуры, которые отражают возможную произвольную интерпретацию отдельных положений плана пробоотбора. Например, при использовании W-плана для отбора объединенной пробы ЯМ [план отбора точечных проб ЯМ (инкрементов) в узлах решетки], когда первоначальная исходная стартовая точка и/или ориентация n изменяется при отборе параллельных проб ЯМ.
5.2.4 Затем обе параллельные пробы ЯМ подвергают пробоподготовке, в результате чего получают две отдельные лабораторные пробы ЯМ.
5.2.5 Каждую пробу анализируют независимо в условиях повторяемости.
5.2.6 Полученные результаты измерений представляют по форме, приведенной в
таблице 3.
Таблица 3
Форма представления экспериментальных данных для оценивания
неопределенности пробоотбора
Номер объекта пробоотбора | Номер пробы ЯМ | Результат измерений |
1 | 2 |
1 | 1 | | |
2 | | |
2 | 1 | | |
2 | | |
... | 1 | | |
2 | | |
8 | 1 | | |
2 | | |
5.3 Статистическая модель для оценивания неопределенности
5.3.1 Статистическая модель для экспериментального метода оценивания неопределенности результата измерения, возникающей за счет пробоотбора ЯМ (один объект пробоотбора ЯМ)
5.3.1.1 Для того чтобы разработать экспериментальные методы оценивания неопределенности, необходимо иметь статистическую модель, описывающую взаимосвязь между измеренным и истинным (действительным) значением измеряемой величины. Эту модель случайных эффектов для одного результата измерений на одной пробе (точечной или объединенной) от одного объекта пробоотбора вычисляют по формуле

(1)
где Xtrue - истинное (действительное) значение измеряемой величины;

- составляющая неопределенности, обусловленная процедурой пробоотбора ЯМ;

- составляющая неопределенности, обусловленная процедурой анализа.
5.3.1.2 Если источники неопределенности независимы, то дисперсию измерений

задают формулой

(2)
где

- дисперсия проб от одного и того же объекта пробоотбора;

- дисперсия результатов параллельных измерений одной пробы ЯМ от одного и того же объекта пробоотбора.
Примечание - В настоящем стандарте предполагается, что источники неопределенности всегда являются независимыми, и их ковариация не учитывается.
5.3.1.3 Для аппроксимации значений дисперсий используют их статистические оценки, определяемые по формулам:

(3)
5.3.1.4 Оценки дисперсий

и

получают по методике "анализ дисперсии" (ANOVA), ее детальное описание дано, например, в
ГОСТ Р ИСО 5725-3 (см.
приложение B), в котором

и

являются

и

соответственно.
Примечание - Полученные экспериментальные данные исследуют на наличие квазивыбросов и выбросов в соответствии с рекомендациями
ГОСТ Р ИСО 5725-2,
ГОСТ Р ИСО 5725-5. Допускается применение робастных методов согласно ГОСТ Р ИСО 5725-5
(раздел 6).
5.3.1.5 Стандартную неопределенность измерений uA, оцененную по типу A, с учетом вклада дисперсии пробоотбора рассчитывают по формуле

(4)
5.3.1.6 В
формуле (4) дисперсия пробоподготовки

входит составной частью в дисперсию, обусловленную пробоотбором

, и, при необходимости ее оценки, она может быть введена отдельным членом в
формулу (4). Схема оценки вклада пробоподготовки приведена в
приложении А.
5.3.2 Статистическая модель для экспериментального метода оценивания неопределенности результата измерения, возникающей за счет пробоотбора ЯМ (несколько объектов пробоотбора)
5.3.2.1 При применении экспериментального метода оценивания неопределенности пробоотбора (для нескольких объектов) статистическая модель имеет вид по формуле

(5)
где дополнительный член

обусловлен изменением измеряемой величины между объектами пробоотбора и имеет дисперсию

.
Примечание - Данная модель может быть детализирована при оценивании неопределенности для конкретного объекта пробоотбора и конкретной процедуры анализа.
5.3.2.2 Общую дисперсию

определяют по формуле

(6)
5.3.2.3 Для практического применения используют статистические оценки дисперсий

(7)
5.3.2.4 Оценки дисперсий

,

и

могут быть получены по методике "анализ дисперсии" (ANOVA), детальное описание которой дано, например, в
ГОСТ Р ИСО 5725-3 (см.
приложение B). При этом оценками

,

и

являются

,

и

соответственно.
Примечание - Полученные экспериментальные данные исследуют на наличие квазивыбросов и выбросов в соответствии с рекомендациями
ГОСТ Р ИСО 5725-2,
ГОСТ Р ИСО 5725-5. Допускается применение робастных методов согласно ГОСТ Р ИСО 5725-5
(раздел 6).
5.3.2.5 Стандартную неопределенность измерений, оцененную по типу A, с учетом вклада дисперсии пробоотбора рассчитывают по формуле

(8)
Примечания
1 Стандартные отклонения среднего значения по результатам измерений нескольких точечных проб ЯМ рассчитывают с учетом требований
4.1.4.
2 Величину sbetween-target оценивают в случае рассмотрения нескольких объектов пробоотбора.
3 Стандартную неопределенность пробоотбора типа B
uB sample допускается оценивать в соответствии с рекомендациями
ГОСТ Р ИСО 11648-1.
5.3.2.6 В
формуле (8) дисперсия пробоподготовки

входит составной частью в дисперсию, обусловленную пробоотбором ЯМ

, и, при необходимости ее оценивания, она может быть введена отдельным членом в
формулу (8). Схема оценки вклада пробоподготовки приведена в
приложении А.
5.3.3 Алгоритм оценивания суммарной неопределенности измерений с учетом неопределенности пробоотбора приведен в
приложении Б.
5.3.4 Пример оценивания неопределенности измерений с учетом неопределенности пробоотбора ЯМ приведен в
приложении В.
6 Контроль качества пробоотбора ЯМ
6.1 Для контроля качества пробоотбора ЯМ используют:
- валидацию (оценку пригодности) метода пробоотбора ЯМ для конкретного применения;
- контроль качества результатов измерений.
6.2 Оценка пригодности плана пробоотбора ЯМ для конкретного применения
6.2.1 Оценка пригодности плана пробоотбора ЯМ для конкретного применения включает в себя однократную оценку составляющих неопределенности в условиях, ожидаемых при рутинном применении процедуры пробоотбора ЯМ.
6.2.2 Оценка пригодности может быть выполнена для процедуры пробоотбора ЯМ в целом и/или для конкретного участка пробоотбора от конкретного объекта пробоотбора. Первый вариант используют, когда пробоотбор ЯМ выполнен как одноразовая операция, а второй вариант применяют при повторяющемся пробоотборе ЯМ и повторяют через определенные интервалы времени (например, для конвейерной продукции).
6.2.3 Оценка пригодности демонстрирует, какие величины неопределенности измерений могут быть получены, и, если это согласуется с соответствующими требованиями к измерению конкретных объектов, план пробоотбора ЯМ считается пригодным для рутинного использования.
6.3 Контроль качества результатов измерений
6.3.1 Реальные условия пробоотбора ЯМ могут отличаться от условий, преобладающих во время оценки пригодности плана пробоотбора ЯМ. В особенности это справедливо для такого пробоотбора ЯМ, при котором основным источником неопределенности является гетерогенность объекта и степень гетерогенности может заметно изменяться от одного объекта к следующему. Это также справедливо, когда один план пробоотбора ЯМ может быть использован в разных местах. Поэтому применяют еще и постоянный контроль качества результатов измерений.
6.3.2 Контроль качества результатов измерений необходим для демонстрации постоянства в пространстве и времени составляющих неопределенности, установленных при оценке пригодности плана пробоотбора ЯМ.
6.3.3 Контроль качества результатов измерений проводят путем взятия двух проб из каждого объекта пробоотбора и полного (и соответствующим образом рандомизированного) дублирования плана пробоотбора ЯМ. Каждую пробу ЯМ анализируют и вычисляют разницу между двумя результатами измерений по формуле
D = |x1 - x2|, (9)
где x1 и x2 - результаты измерений, полученные для первой и второй проб ЯМ.
6.3.4 Затем рассчитывают суммарную стандартную неопределенность по формуле

(10)
где
usample и
uanalysis - неопределенности пробоотбора и анализа соответственно, установленные при процедуре оценки пригодности плана пробоотбора ЯМ в соответствии с
6.2.
6.3.5 В соответствии с
ГОСТ Р ИСО 5725-6 строят контрольную карту Шухарта (
R-карту) с пределом предупреждения 2,83·
uс и пределом действия 3,69·
uс при числе наблюдений 2.
6.3.6 Значение
D, превышающее предел предупреждения или предел действия, свидетельствует о том, что результат должен быть тщательно проверен. Такой результат может являться результатом нарушения и при пробоотборе, и при анализе. Последнее должно быть проверено стандартными методами контроля качества анализа, изложенными в
ГОСТ Р ИСО 5725-6,
[8] и конкретных методиках измерений.
(рекомендуемое)
АЛГОРИТМ ОЦЕНИВАНИЯ НЕОПРЕДЕЛЕННОСТИ ПРОБОПОДГОТОВКИ
А.1 Для оценивания неопределенности пробоподготовки
sprep используют альтернативный несбалансированный план эксперимента, представленный на
рисунке А.1.
Рисунок А.1 - Альтернативный несбалансированный план
А.2 Две под-пробы ЯМ от каждой из двух проб ЯМ подготавливают отдельно. Затем от этих под-проб ЯМ берут параллельные пробы для анализа, в последующем их анализируют и обрабатывают полученные экспериментальные данные в соответствии с
А.3.
А.3 Верхняя часть
рисунка А.1 изображает трехуровневый несбалансированный план. Дополнительный уровень в данном плане эксперимента, необходимый для оценивания
sprep, показан в прямоугольниках Подг. 1 (P1) и Подг. 2 (P2). Нижняя часть показывает группировку данных, необходимых для применения метода статистической обработки данных в соответствии с ГОСТ Р ИСО 5725-3
(приложение B) и расчета величин
ssample,
sprep и
sanalysis. В нижней части
рисунка А.1 верхняя строка показывает группировку данных для оценивания
sprep, а нижняя строка - группировку данных для оценивания
ssample с учетом
sprep.
(рекомендуемое)
ОЦЕНИВАНИЕ НЕОПРЕДЕЛЕННОСТИ ИЗМЕРЕНИЙ И ПРЕДСТАВЛЕНИЕ
РЕЗУЛЬТАТА ИЗМЕРЕНИЙ
Б.1 Суммарную стандартную неопределенность измерений uс с учетом неопределенности пробоотбора ЯМ рассчитывают по формуле

(Б.1)
где uс analysis - суммарная стандартная неопределенность анализа.
Б.2 При исследовании нескольких объектов пробоотбора суммарную стандартную неопределенность измерений рассчитывают с учетом составляющей

по формуле

(Б.2)
Б.3 Расширенную неопределенность измерений U рассчитывают по формуле
где k - коэффициент охвата.
Коэффициент охвата зависит от принятой доверительной вероятности:
- k = 2 при учетных измерениях (P = 0,95);
- k = 3 при подтверждающих и арбитражных измерениях (P = 0,99).
Б.5 Результаты измерений с учетом неопределенности пробоотбора ЯМ представляют в виде
X +/- U, P = 0,95 (P = 0,99), N,
где X - результат измерений характеристики ЯМ;
U - расширенная неопределенность измерений, рассчитанная по
формуле (Б.3);
N - число объектов пробоотбора (
N >= 8) в том случае, если неопределенность измерений рассчитывалась по
формуле (Б.2).
Примечание - В каждом конкретном случае представление результатов измерений должно соответствовать требованиям используемой при анализе методики измерений и других документов, принятых в отрасли и/или на предприятии.
(рекомендуемое)
ПРИМЕР ОЦЕНИВАНИЯ НЕОПРЕДЕЛЕННОСТИ ИЗМЕРЕНИЙ С УЧЕТОМ
НЕОПРЕДЕЛЕННОСТИ ПРОБООТБОРА
В.1 Предмет
Оценивание неопределенности измерений условной массовой доли урана-235 в порошке диоксида урана, оценивание составляющих неопределенности, обусловленных пробоотбором ЯМ и анализом.
В.2 Объект пробоотбора и метод измерений
В соответствии с
[2] уран-235 подлежит государственному учету и контролю. Требуется оценить неопределенность измерений условной массовой доли урана-235 в порошке диоксида урана в каждой партии смешивания, получаемой при отработке технологии механического смешивания двух порошков с разным обогащением урана по урану-235. Таким образом, объектом пробоотбора является контейнер, содержащий партию смешивания - порошок, являющийся смесью двух порошков с разным обогащением урана по урану-235. Условную массовую долю урана-235 в пробах измеряют по аттестованной методике масс-спектрометрического определения изотопного состава урана в твердой фазе
[9].
В.3 План пробоотбора ЯМ
Применяемый план пробоотбора ЯМ определяет, что от каждого объекта пробоотбора (от каждой партии смешивания) отбирают одну случайную пробу S1 и выполняют однократную процедуру анализа по методике измерений.
В.4 План исследования - экспериментальный метод, "метод удвоения" (метод N 1)
От восьми объектов - партий смешивания, кроме пробы ЯМ
S1, была отобрана случайным образом еще одна параллельная проба ЯМ
S2. Каждую пробу ЯМ растворили в азотной кислоте до полного растворения, затем с каждым раствором выполнили по два параллельных измерения условной массовой доли урана-235. Полученные результаты использовались для дисперсионного анализа согласно
разделу 5.
В.5 Результаты измерений
Таблица В.1
Результаты измерений условной массовой доли урана-235
в порошке диоксида урана
Номер объекта пробоотбора | Номер пробы | Результат измерений, % |
1 | 2 |
1 | 1 | 5,0046 | 5,0064 |
2 | 5,0174 | 5,0160 |
2 | 1 | 4,9739 | 4,9718 |
2 | 4,9773 | 4,9798 |
3 | 1 | 5,0095 | 5,0048 |
2 | 4,9992 | 5,0001 |
4 | 1 | 4,9906 | 4,9909 |
2 | 5,0064 | 5,0021 |
5 | 1 | 5,0049 | 5,0027 |
2 | 5,0101 | 5,0040 |
6 | 1 | 5,0003 | 4,9951 |
2 | 4,9989 | 5,0024 |
7 | 1 | 4,9937 | 4,9968 |
2 | 5,0100 | 5,0116 |
8 | 1 | 4,9877 | 4,9858 |
2 | 4,9886 | 4,9891 |
В.6 Оценивание стандартной и расширенной неопределенности
В.6.1 Обработка результатов измерений проведена по ГОСТ Р ИСО 5725-3
(приложение B).
Результаты анализа дисперсий (ANOVA), проведенного по экспериментальным данным, представлены в
таблице В.2.
Результаты анализа дисперсий (ANOVA)
В процентах (условная массовая доля)
Среднее значение  | Дисперсия между анализами  | Дисперсия между пробами  | Дисперсия между объектами пробоотбора  |
4,998 | 0,00000484 | 0,0000384 | 0,000106 |
В.6.2 Стандартная неопределенность измерений по типу A оценена по
формуле (8)

(В.1)
В.6.3 Оценка смещения

согласно методике измерений
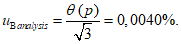
[9] составляет 0,0070%. Стандартная неопределенность по типу B, характеризующая неопределенность смещения анализа
uB analysis, оценена в соответствии с
ГОСТ Р 54500.3, рекомендациями
[6] по формуле

(В.2)
В.6.4 Суммарная стандартная неопределенность анализа uс analysis оценена по формуле

(В.3)
В.6.5 Суммарную стандартную неопределенность измерений условной массовой доли урана-235 в порошке диоксида урана uс в каждой партии смешивания с учетом дисперсии пробоотбора оценивают по формуле

(В.4)
В.6.6 Расширенная неопределенность измерений
U оценена по
формуле (Б.3):
- при учетных измерениях (P = 0,95) - U = k·uс = 0,016%; (В.5)
- при подтверждающих и арбитражных измерениях (P = 0,99) - U = k·uс = 0,023%. (В.6)
В.6.7 Относительная расширенная неопределенность равна:
- при учетных измерениях (P = 0,95) - U = 0,31%; (В.7)
- при подтверждающих и арбитражных измерениях (P = 0,99) - U = 0,47%. (В.8)
Таблица В.3
Результаты измерений восьми партий смешивания
Номер объекта пробоотбора (партии смешивания) | Результат измерений условной массовой доли урана-235 в порошке диоксида урана, % | Расширенная неопределенность, % (условная массовая доля) |
при учетных измерениях | при подтверждающих и арбитражных измерениях |
1 | 5,0046 | 0,0155 | 0,0233 |
2 | 4,9739 | 0,0154 | 0,0231 |
3 | 5,0095 | 0,0155 | 0,0233 |
4 | 4,9906 | 0,0155 | 0,0232 |
5 | 5,0049 | 0,0155 | 0,0233 |
6 | 5,0003 | 0,0155 | 0,0233 |
7 | 4,9937 | 0,0155 | 0,0232 |
8 | 4,9877 | 0,0155 | 0,0232 |
В.6.9 Суммарная стандартная неопределенность измерений условной массовой доли урана-235 в порошке диоксида урана
uс, полученного по рассматриваемой технологии с учетом дисперсии пробоотбора ЯМ и дисперсии, обусловленной варьированием измеряемой величины между объектами пробоотбора

, оценена по формуле

(В.9)
В.6.10 Расширенная неопределенность измерений
U оценена по
формуле (Б.3)
- при учетных измерениях (P = 0,95) - U = k·uс = 0,026%; (В.10)
- при подтверждающих и арбитражных измерениях (P = 0,99) - U = k·uс = 0,039%. (В.11)
В.6.11 Относительная расширенная неопределенность равна:
- при учетных измерениях (P = 0,95) - U = 0,52%; (В.12)
- при подтверждающих и арбитражных измерениях (P = 0,99) - U = 0,77%. (В.13)
| Постановление Правительства Российской Федерации от 06.05.2008 N 352 (в ред. от 04.02.2011 N 48) "Перечень ядерных и специальных неядерных материалов, подлежащих государственному учету и контролю" |
| | Основные правила учета и контроля ядерных материалов. Утверждены приказом Федеральной службы по экологическому, технологическому и атомному надзору (от 17.04.2012 N 255) и зарегистрированы в Минюсте России 17 августа 2012 г. N 25210 |
[3] | VIM, JCGM 200:2008 | Основные и общие понятия и соответствующие термины (перевод Международного словаря по метрологии JCGM 200:2008, с англ. и фр./Всерос. науч.-исслед. ин-т метрологии им. Д.И. Менделеева, Белорус. гос. ин-т метрологии). Изд. 2-е, испр. - СПб.: НПО "Профессионал", 2010. - 82 с. |
[4] | Руководство ЕВРАХИМ/СИТАК 2007 (EURACHEM/CITAC Guide, 2007) | Неопределенность измерений, обусловленная пробоотбором. Руководство по методам и подходам (Measurement uncertainty arising from sampling. A guide to methods and approaches) |
| Руководство по выражению неопределенности измерения, подготовленное МБМВ, МЭК, ИСО, ИЮПАК, ИЮПАП и МОЗМ (пер. с англ. - С.-Петербург: ВНИИМ им. Д.И. Менделеева, 1999) |
| Руководство ЕВРАХИМ/СИТАК 2012 г. (EURACHEM/CITAC Guide, 2012) | Количественное описание неопределенности в аналитических измерениях (3-е изд.) (Quantifying Uncertainty in Analytical Measurement, Third Edition) |
| Правила по межгосударственной стандартизации | Государственная система обеспечения единства измерений. Результаты и характеристики качества измерений. Формы представления |
| | ИС МЕГАНОРМ: примечание. В официальном тексте документа, видимо, допущена опечатка: документ имеет номер РМГ 76-2004, а не РМГ 76-2003. | |
|
| Рекомендации по межгосударственной стандартизации | Государственная система обеспечения единства измерений. Внутренний контроль качества результатов количественного химического анализа |
| ОСТ 95 446-2001 | Уран. Методика масс-спектрометрического определения изотопного состава в твердой фазе |
УДК 621.039.9:006.354 | |
Ключевые слова: ядерные материалы, пробоотбор, неопределенность пробоотбора |