Главная // Актуальные документы // ГОСТ Р (Государственный стандарт)
СПРАВКА
Источник публикации
М.: Стандартинформ, 2016
Примечание к документу
Документ введен в действие с 1 октября 2016 года.
Название документа
"ГОСТ Р ИСО 10303-53-2015. Национальный стандарт Российской Федерации. Системы автоматизации производства и их интеграция. Представление данных об изделии и обмен этими данными. Часть 53. Интегрированный обобщенный ресурс. Численный анализ"
(утв. и введен в действие Приказом Росстандарта от 21.07.2015 N 928-ст)

"ГОСТ Р ИСО 10303-53-2015. Национальный стандарт Российской Федерации. Системы автоматизации производства и их интеграция. Представление данных об изделии и обмен этими данными. Часть 53. Интегрированный обобщенный ресурс. Численный анализ"
(утв. и введен в действие Приказом Росстандарта от 21.07.2015 N 928-ст)


Содержание


Утвержден и введен в действие
Приказом Федерального
агентства по техническому
регулированию и метрологии
от 21 июля 2015 г. N 928-ст
НАЦИОНАЛЬНЫЙ СТАНДАРТ РОССИЙСКОЙ ФЕДЕРАЦИИ
СИСТЕМЫ АВТОМАТИЗАЦИИ ПРОИЗВОДСТВА И ИХ ИНТЕГРАЦИЯ
ПРЕДСТАВЛЕНИЕ ДАННЫХ ОБ ИЗДЕЛИИ И ОБМЕН ЭТИМИ ДАННЫМИ
ЧАСТЬ 53
ИНТЕГРИРОВАННЫЙ ОБОБЩЕННЫЙ РЕСУРС. ЧИСЛЕННЫЙ АНАЛИЗ
Industrial automation systems and integration.
Product data representation and exchange.
Part 53. Integrated generic resource.
Numerical analysis
ISO 10303-53:2011
Industrial automation systems and integration -
Product data representation and exchange - Part 53:
Integrated generic resource - Numerical analysis
(IDT)
ГОСТ Р ИСО 10303-53-2015
Группа П87
ОКС 25.040.40
ОКСТУ 4002
Дата введения
1 октября 2016 года
Предисловие
1 ПОДГОТОВЛЕН Обществом с ограниченной ответственностью "Корпоративные электронные системы" на основе собственного аутентичного перевода на русский язык международного стандарта, указанного в пункте 4
2 ВНЕСЕН Техническим комитетом по стандартизации ТК 459 "Информационная поддержка жизненного цикла изделий"
3 УТВЕРЖДЕН И ВВЕДЕН В ДЕЙСТВИЕ Приказом Федерального агентства по техническому регулированию и метрологии от 21 июля 2015 г. N 928-ст
4 Настоящий стандарт идентичен международному стандарту ИСО 10303-53:2011 "Системы автоматизации производства и их интеграция. Представление данных об изделии и обмен этими данными. Часть 53. Интегрированный обобщенный ресурс. Численный анализ" (ISO 10303-53:2011 "Industrial automation systems and integration - Product data representation and exchange - Part 53: Integrated generic resource - Numerical analysis").
При применении настоящего стандарта рекомендуется использовать вместо ссылочных международных стандартов соответствующие им национальные стандарты Российской Федерации, сведения о которых приведены в дополнительном приложении ДА
5 ВВЕДЕН ВПЕРВЫЕ
Правила применения настоящего стандарта установлены в ГОСТ Р 1.0-2012 (раздел 8). Информация об изменениях к настоящему стандарту публикуется в ежегодном (по состоянию на 1 января текущего года) информационном указателе "Национальные стандарты", а официальный текст изменений и поправок - в ежемесячном информационном указателе "Национальные стандарты". В случае пересмотра (замены) или отмены настоящего стандарта соответствующее уведомление будет опубликовано в ближайшем выпуске ежемесячного информационного указателя "Национальные стандарты". Соответствующая информация, уведомление и тексты размещаются также в информационной системе общего пользования - на официальном сайте Федерального агентства по техническому регулированию и метрологии в сети Интернет (www.gost.ru)
Введение
Стандарты серии ИСО 10303 распространяются на компьютерное представление информации об изделиях и обмен данными об изделиях. Их целью является обеспечение нейтрального механизма, способного описывать изделия на всем протяжении их жизненного цикла. Этот механизм применим не только для обмена файлами в нейтральном формате, но является также основой для реализации и совместного доступа к базам данных об изделиях и организации архивирования.
Главными подразделами настоящей части являются:
- analysis_product_relationships_schema;
- product_analysis_schema;
- analysis_schema.
В настоящем стандарте специфицированы интегрированные ресурсы для представления расчетных задач и результатов решения таких задач.
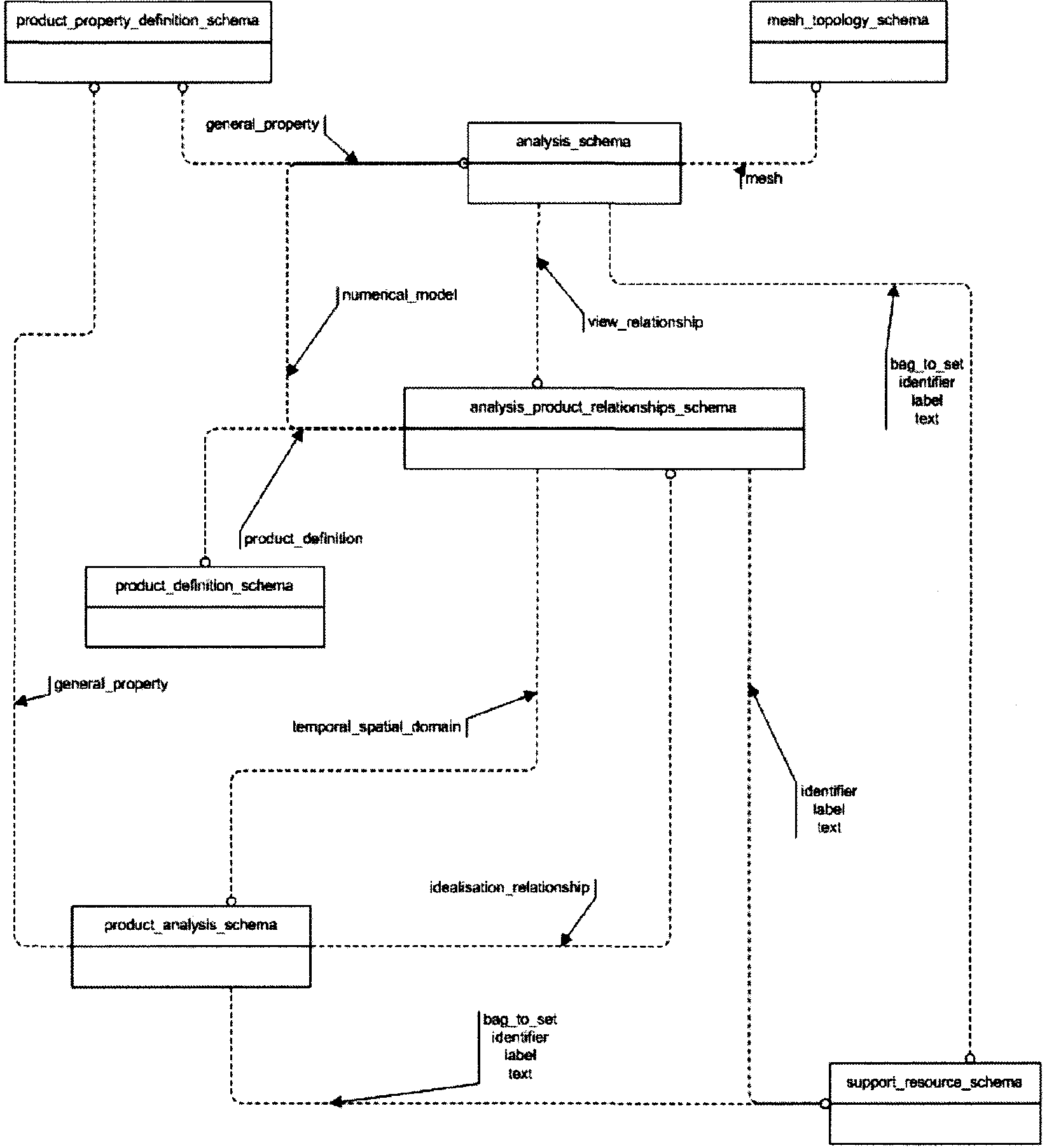
Отношения между данными схемами, определенными в настоящем стандарте, и другими схемами, определения которых приведены в интегрированных ресурсах серии ИСО 10303, показаны на рисунке 1 с использованием графической нотации EXPRESS-G. Определение EXPRESS-G содержится в ИСО 10303-11.
Следующие схемы, показанные на рисунке 1, не определены в настоящем стандарте, их можно найти в следующих стандартах серии ИСО 10303:
- mesh_topology_schema - ИСО 10303-52;
- product_definition_schema - ИСО 10303-41;
- product_property_definition_schema - ИСО 10303-41;
- support_resource_schema - ИСО 10303-41.
Схемы, показанные на рисунке 1, относятся к интегрированным ресурсам.
Рисунок 1 - Связь схем настоящего стандарта
с архитектурой интеграции серии ИСО 10303
1 Область применения
В настоящем стандарте специфицированы конструкции интегрированных обобщенных ресурсов для численных расчетов. В область применения настоящего стандарта входят:
- расчеты безотносительно области применения;
- очевидные для расчетов идеализации определений изделия.
В область применения настоящего стандарта не входят:
- области применения расчетов.
2 Нормативные ссылки
В настоящем стандарте использованы нормативные ссылки на следующие международные стандарты (для датированных ссылок следует использовать указанное издание, для недатированных ссылок - последнее издание указанного документа, включая все изменения и поправки):
ИСО 10303-1:1994 Системы автоматизации производства и их интеграция. Представление данных об изделии и обмен этими данными. Часть 1. Общие представления и основополагающие принципы (ISO 10303-1:1994, Industrial automation systems and integration - Product data representation and exchange - Part 1: Overview and fundamental principles)
ИСО 10303-11:2004 Системы автоматизации производства и их интеграция. Представление данных об изделии и обмен этими данными. Часть 11. Методы описания. Справочное руководство по языку EXPRESS (ISO 10303-11:2004, Industrial automation systems and integration - Product data representation and exchange - Part 11: Description methods: The EXPRESS language reference manual)
ИСО 10303-41:2005 Системы автоматизации производства и их интеграция. Представление данных об изделии и обмен этими данными. Часть 41. Интегрированный обобщенный ресурс. Основы описания и поддержки изделий (ISO 10303-41:2005, Industrial automation systems and integration - Product data representation and exchange - Part 41: Integrated generic resource: Fundamentals of product description and support)
ИСО 10303-42 Системы промышленной автоматизации и их интеграция. Представление данных об изделии и обмен этими данными. Часть 42. Интегрированные обобщенные ресурсы. Геометрическое и топологическое представление (ISO 10303-42, Industrial automation systems and integration - Product data representation and exchange - Part 42: Integrated generic resource: Geometric and topological representation)
ИСО 10303-52 Системы промышленной автоматизации и их интеграция. Представление данных об изделии и обмен этими данными. Часть 52. Интегрированные обобщенные ресурсы. Решетчатая топология (ISO 10303-52, Industrial automation systems and integration - Product data representation and exchange - Part 52: Integrated generic resource: Mesh-based topology)
3 Термины, определения и сокращения
3.1 Термины и определения
3.1.1 Термины, определенные в ИСО 10303-1
В настоящем стандарте применены следующие термины:
- прикладной протокол; ПП (application protocol; AP);
- обобщенный ресурс (generic resource);
- интегрированный ресурс (integrated resource).
3.1.2 Прочие термины и определения
В настоящем стандарте применен следующий термин:
3.1.2.1 идеализация (idealisation): Представление одного объекта другим объектом, который в данном контексте проще первого объекта и является его аппроксимацией.
Примеры
1 В контексте численных вычислений числа 3, 22/7, 355/113, и 3/14159265 являются идеализациями математической постоянной , по мере возрастания близости к истинному значению.
2 В контексте расчетов по методу конечных элементов сетка элементов является идеализацией формы рассчитываемого объекта.
3.2 Сокращения
В настоящем стандарте применены следующие сокращения:
CFD - вычислительная динамика жидких сред;
URL - унифицированный указатель информационного ресурса.
4 Схема Analysis product relationships (связь расчетов с изделием)
В настоящем разделе с помощью языка EXPRESS, определение которого содержится в ИСО 10303-11, определены информационные требования, которые должны выполняться программными реализациями. Далее представлен фрагмент EXPRESS-декларации, с которой начинается описание схемы analysis_product_relationships_schema. В нем определены необходимые внешние ссылки.
EXPRESS-спецификация:
*)
SCHEMA analysis_product_relationships_senema;
REFERENCE FROM analysis_schema -- ISO 10303-53
(numerical_model);
REFERENCE FROM product_analysis_schema -- ISO 10303-53
(temporal_spatial_domain);
REFERENCE FROM product_definition_schema -- ISO 10303-41
(product_definition);
REFERENCE FROM support_resource_schema -- ISO 10303-41
(identifier,
label,
text);
(*
Примечания
1 Схемы, ссылки на которые приведены выше, определены в следующих документах комплекса ИСО 10303:
analysis_schema - ИСО 10303-53;
product_analysis_schema - ИСО 10303-53;
product_definition_schema - ИСО 10303-41;
support_resource_schema - ИСО 10303-41.
2 Графическое представление этих схем приведено в приложении D.
4.1 Общие положения
В настоящей схеме специфицированы связи между определениями объектов и расчетными данными.
4.2 Основополагающие концепции и предположения
В схеме дано определение связей между концепциями расчетных данных, определенных в схемах product_analysis_schema и analysis_schema, и соответствующими определениями содержащихся в ИСО 10303-41 основных данных о структуре изделия, с предоставлением информации об идеализации и о расчетных данных об изделии.
4.3 Определения объектов схемы analysis_product_relationships_schema
4.3.1 Объект idealisation_relationship
Объект idealisation_relationship представляет связь между определением изделия, представленным объектом product_definition, играющим роль атрибута idealised, и идеализированной моделью этого изделия, представленной объектом temporal_spatial_domain.
EXPRESS-спецификация:
*)
ENTITY idealisation_relationship;:
id : identifier;
name : label;
description : text;
idealised : product_definition;
idealisation : temporal_spatial_domain;
END_ENTITY;
(*
Определение атрибутов:
id - обозначение связи, представляемой объектом idealisation_relationship;
name - слова, которыми называется связь, представляемая объектом idealisation_relationship;
description - текст, предоставляющий дополнительную информацию о связи, представляемой объектом idealisation_relationship;
idealised - объект product_definition, представляющий определение изделия, модель которого идеализируется;
idealisation - объект temporal_spatial_domain, представляющий идеализированную модель изделия, определение которого представлено объектом product_definition.
4.3.2 Объект view_relationship
Объект view_relationship связывает некоторую численную модель, представленную объектом numerical_model, с объектом temporal_spatial_domain, представляющим идеализированную модель, проекцией которой является упомянутая численная модель.
EXPRESS-спецификация:
*)
ENTITY view_relationship;
id : identifier;
name : label;
description : text;
viewed : temporal_spatial_domain;
view : numerical_model;
END_ENTITY;
(*
Определение атрибутов:
id - обозначение связи, представленной объектом view_relationship;
name - слова, которыми называется связь, представленная объектом view_relationship;
description - текст, предоставляющий дополнительную информацию о связи, представленной объектом view_relationship;
viewed - объект, представляющий идеализированную модель, для которой задается проекция;
view - объект numerical_model, представляющий численную модель, являющуюся проекцией идеализированной модели, представленной объектом temporal_spatial_domain.
EXPRESS-спецификация:
*)
END_SCHEMA; -- analysis_product_relationships_schema
(*
5 Схема Product analysis (расчет изделия)
В настоящем разделе с помощью языка EXPRESS, определение которого содержится в ИСО 10303-11, определены информационные требования, которые должны выполняться программными реализациями. Далее представлен фрагмент EXPRESS-декларации, с которой начинается описание схемы product_analysis_schema. В нем определены необходимые внешние ссылки.
EXPRESS-спецификация:
*)
SCHEMA product_analysis_schema;
REFERENCE FROM product_property_definition_schema; -- ISO 10303-41
REFERENCE FROM support_resource_schema; -- ISO 10303-41
(*
Примечания
1 Схемы, ссылки на которые приведены выше, определены в следующих документах серии ИСО 10303:
product_property_definition_schema - ИСО 10303-41;
support_resource_schema - ИСО 10303-41.
2 Графическое представление этих схем приведено в приложении D.
5.1 Общие положения
В настоящей схеме содержатся определения и описания структур, необходимых для описания точки зрения на объекты (изделия, действия и состояния), которые могут быть предметом расчетов.
5.2 Основополагающие концепции и предположения
В схеме product_analysis_schema содержится определение двух концепций.
1 Временная область пространства. Это определение объекта реального мира, который рассчитывается. Свойства этого объекта являются спецификацией расчета.
2 Расчетная модель. Это модель объекта реального мира, которая отслеживаема аналитически.
Для одной временной области пространства может быть определено много расчетных моделей.
Временная область пространства
Предметом технических расчетов является временная область пространства, определяемая набором свойств. Расчетная модель временной области пространства является производной этих свойств.
Примечание - Набор свойств, определяющих временную область пространства, может включать форму.
Таким образом, временная область пространства является классом. Если данный физический образец обладает определяющими свойствами, он принадлежит к классу. Предполагается, что расчетная модель временной области пространства годна для каждого члена класса.
Примечание - Свойства, определяющие временную область пространства, могут быть получены измерением некоторого физического образца и могут включать такие свойства, как разрушение. Тем не менее, если обнаруживается, что другой физический образец имеет те же самые свойства, к нему в равной мере может быть применена та же самая расчетная модель.
Поскольку временная область пространства является классом, некоторые свойства могут быть статистическими, такие как среднее значение, отклонение и диапазон.
Физическое пространство
Физическое пространство - это представление временной области пространства с позволяющими выполнять расчеты предположениями о природе временной области пространства.
5.3 Определения объектов схемы product_analysis_schema
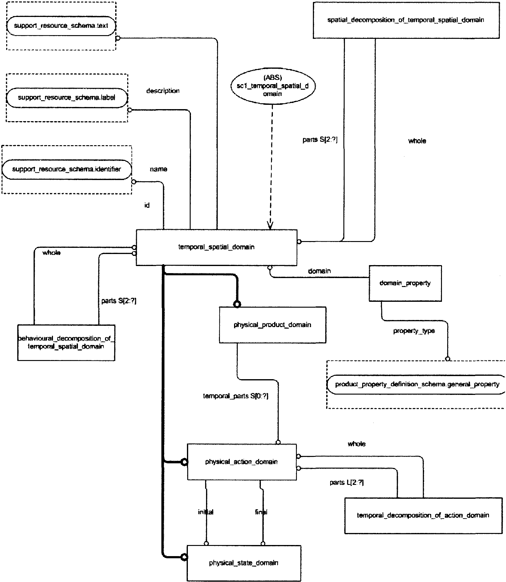
5.3.1 Объект behavioural_decomposition_of_temporal_spatial_domain
Посредством объекта behavioural_decomposition_of_temporal_spatial_domain задается декомпозиция представленной объектом temporal_spatial_domain временной области пространства на спецификации, соответствующие различным видам поведения.
EXPRESS-спецификация:
*)
ENTITY behavioural_decomposition_of_temporal_spatial_domain;
parts : SET[2:?] OF temporal_spatial_domain;
whole : temporal_spatial_domain;
END_ENTITY;
(*
Определение атрибутов:
parts - экземпляры объектов temporal_spatial_domain, представляющих временные области пространства, которые совместно образуют временную область пространства, представленную объектом, играющим роль атрибута whole;
whole - объект temporal_spatial_domain, представляющий временную область пространства, которая декомпозирована на временные области пространства, представленные объектами, играющими роль элементов атрибута parts.
5.3.2 Объект domain_property
Посредством объекта domain_property задается свойство во временной области пространства, представленной объектом temporal_spatial_domain.
Пример - Описание распределения температур в деталях двигателя типа XYZ.123 при запуске двигателя задается посредством объекта domain_property. Эти значения меняются в пространстве и времени.
EXPRESS-спецификация:
*)
ENTITY domain_property;
domain : temporal_spatial_domain;
property_type : general_property;
END_ENTITY;
(*
Определение атрибутов:
domain - объект temporal_spatial_domain, представляющий временную область пространства;
property_type - тип свойства.
5.3.3 Объект physical_action_domain
Объект physical_action_domain является таким подтипом объекта temporal_spatial_domain, который ограничен во времени.
Пример - Посредством объекта physical_action_domain задается описание процесса запуска двигателя типа XYZ.123 (включая жидкости внутри двигателя).
EXPRESS-спецификация:
*)
ENTITY physical_action_domain
SUBTYPE OF (temporal_spatial_domain);
final : physical_state_domain;
initial : physical_state_domain;
END_ENTITY;
(*
Определение атрибутов:
final - объект physical_state_domain, представляющий состояние физических свойств временной области пространства в конце ограниченной во времени временной области пространства, представленной объектом physical_action_domain;
initial - объект physical_state_domain, представляющий состояние физических свойств временной области пространства в начале ограниченной во времени временной области пространства, представленной объектом physical_action_domain.
5.3.4 Объект physical_product_domain
Объект physical_product_domain является таким подтипом объекта temporal_spatial_domain, который представляет временную область пространства, имеющую неограниченную протяженность во времени и на протяжении своего существования выполняющую некоторые действия.
Примечание - Часто объект physical_product_domain используется для описания производимой единицы.
Пример - Описание твердых деталей двигателя типа XYZ.123 выполняется с помощью объекта physical_action_domain.
EXPRESS-спецификация:
*)
ENTITY physical_product_domain
SUBTYPE OF (temporal_spatial_domain);
temporal_parts : SET[0:?] OF physical_action_domain;
END_ENTITY;
(*
Определение атрибутов:
temporal_parts - экземпляры объектов physical_action_domain, представляющие описания действий, выполненных временной областью пространства, представленной объектом physical_product_domain.
5.3.5 Объект physical_state_domain
Объект physical_state_domain является таким подтипом объекта temporal_spatial_domain, который представляет временную область пространства, не имеющую протяженности во времени. Экземпляр объекта physical_state_domain может представлять отдельный физический объект в некоторый момент времени.
Пример - Объект physical_state_domain представляет описание перемещений, напряжений и нагрузок твердых деталей двигателя типа XYZ.123 во время работы.
EXPRESS-спецификация:
*)
ENTITY physical_state_domain
SUBTYPE OF (temporal_spatial_domain);
END_ENTITY;
(*
5.3.6 Объект spatial_decomposition_of_temporal_spatial_domain
Посредством объекта spatial_decomposition_of_temporal_spatial_domain задается декомпозиция представленной объектом temporal_spatial_domain временной области пространства на спецификации, соответствующие различным областям пространства.
Пример - Спецификация действий по запуску двигателя типа XYZ.123 (включая жидкости внутри двигателя) обеспечивается объектом temporal_spatial_domain. Для этих действий существует распределение температур, скоростей течения жидкостей и напряжений в твердых деталях двигателя и распределение температур, потоков и их скоростей и давлений в жидкостях, содержащихся в двигателе.
Описание действий по запуску двигателя типа XYZ.123 для твердых деталей двигателя обеспечивается объектом temporal_spatial_domain. Это часть общего описания действий по запуску, включающего описание твердых деталей и описание содержащихся в двигателе жидкостей.
EXPRESS-спецификация:
*)
ENTITY spatial_decomposition_of_temporal_spatial_domain;
parts : SET[2:?] OF temporal_spatial_domain;
whole : temporal_spatial_domain;
END_ENTITY;
(*
Определение атрибутов:
parts - экземпляры объектов temporal_spatial_domain, представляющих временные области пространства, которые совместно образуют временную область пространства, представленную объектом, играющим роль атрибута whole;
whole - объект temporal_spatial_domain, представляющий временную область пространства, которая декомпозирована на временные области пространства, представленные объектами, играющими роль элементов атрибута parts.
5.3.7 Объект temporal_decomposition_of_action_domain
Посредством объекта temporal_decomposition_of_action_domain задается декомпозиция представленной объектом physical_action_domain временной области пространства на спецификации, соответствующие различным моментам времени.
EXPRESS-спецификация:
*)
ENTITY temporal_decomposition_of_action_domain;
parts : LIST[2:?] OF physical_action_domain;
whole : physical_action_domain;
END_ENTITY;
(*
Определение атрибутов:
parts - экземпляры объектов temporal_spatial_domain, представляющих временные области пространства, которые совместно образуют временную область пространства, представленную объектом, играющим роль атрибута whole;
whole - объект temporal_spatial_domain, представляющий временную область пространства, которая декомпозирована на временные области пространства, представленные объектами, играющими роль элементов атрибута parts.
5.3.8 Объект temporal_spatial_domain
Посредством объекта temporal_spatial_domain обеспечивается количественное описание пространства, времени или того и другого вместе, которые могут включать или не включать вещество.
Примеры
1 Описание объема смеси воздуха/топлива/продуктов сгорания в двигателе типа XYZ.123 обеспечивается объектом temporal_spatial_domain. Этот объект содержит описание химического состава, плотности, скорости и температуры.
2 Описание объема пространства (не занятого веществом) в электродинамическом устройстве типа D_1234 в состоянии S3 обеспечивается объектом temporal_spatial_domain. Этот объект содержит описание распределения напряжений электрических и магнитных полей.
Примечание - Объект temporal_spatial_domain, когда он является экземпляром своего подтипа physical_product_domain или physical_state_domain, обычно содержит 4-мерное описание, поскольку учитываются и пространство и время. Когда объект является экземпляром своего подтипа physical_state_domain, обычно он содержит 3-мерное описание, поскольку описывается состояние в определенный момент времени. Размерность описания, задаваемого объектом temporal_spatial_domain, определяется физической природой описываемых явлений и обычно больше или равна размерности соответствующей численной модели, представленной объектом numerical_model.
EXPRESS-спецификация:
*)
ENTITY temporal_spatial_domain;
id : identifier;
name : text;
description : text;
WHERE
wr1: definitions_for_temporal_spatial_domain(SELF);
END_ENTITY;
(*
Определение атрибутов:
id - идентификатор;
name - заданный пользователем идентификатор экземпляра;
description - описание.
Формальные положения:
WR1. Объект temporal_spatial_domain должен быть связан с объектом product_definition посредством объекта idealisation_relationship.
5.4 Ограничение, накладываемое на отношения подтип-супертип в схеме product_analysis_schema
5.4.1 Ограничение sc1_temporal_spatial_domain
Ограничение sc1_temporal_spatial_domain задает ограничения, накладываемые на экземпляры подтипов объекта temporal_spatial_domain.
EXPRESS-спецификация:
*)
SUBTYPE_CONSTRAINT sc1_temporal_spatial_domain FOR temporal_spatial_domain;
ABSTRACT SUPERTYPE;
END_SUBTYPE_CONSTRAINT
(*
5.5 Определение функции схемы product_analysis_schema
Функция definition_for_temporal_spatial_domain определяет, связан или нет данный экземпляр объекта temporal_spatial_domain с объектом product_definition посредством объекта idealisation_relationship. Задаваемое объектом idealisation_relationship отношение идеализации может задавать связь:
- с данным объектом temporal_spatial_domain; или
- с другим объектом temporal_spatial_domain, по отношению к которому данный объект temporal_spatial_domain представляет, непосредственно или косвенно, составную часть.
Функция возвращает значение TRUE (истина), если связь существует, иначе функция возвращает значение FALSE (ложь).
EXPRESS-спецификация:
*)
FUNCTION definition_for_temporal_spatial_domain (domain :
temporal_spatial_domain) :BOOLEAN;
LOCAL
spatial_set : SET OF
spatial_decomposition_of_temporal_spatial_domain;
behavioural_set : SET OF
behavioural_decomposition_of_temporal_spatial_domain;
domains : SET OF temporal_spatial_domain := [];
idealising : BAG OF idealisation_relationship;
spatial_bag : BAG OF
spatial_decomposition_of_temporal_spatial_domain;
behavioural_bag : BAG OF
behavioural_decomposition_of_temporal_spatial_domain;
END_LOCAL;
idealising := USEDIN(domain,
'ANALYSIS_PRODUCT_RELATIONSHIPS_SCHEMA.IDEALISATION_RELATIONSHIP.IDEALISATION');
IF SIZEOF(idealising) > 0 THEN
RETURN (TRUE);
END_IF;
spatial_bag := USEDIN(domain,
'PRODUCT_ANALYSIS_SCHEMA.SPATIAL_DECOMPOSITION_OF_TEMPORAL_SPATIAL_DOMAIN.PARTS');
IF SIZEOF(spatial_bag) > 0 THEN
spatial_set := spatial_bag;
REPEAT i := 1 TO HIINDEX(spatial_set);
domains := domains + spatial_set[i].whole;
END REPEAT;
END_IF;
behavioural_bag := USEDIN(domain,
'PRODUCT_ANALYSIS_SCHEMA.BEHAVIOURAL_DECOMPOSITION_OF_TEMPORAL_SPATIAL_DOMAIN.PARTS');
IF SIZEOF(behavioural_bag) > 0 THEN
behavioural_set := bag_to_set(behavioural_bag);
REPEAT i := 1 TO HIINDEX(behavioural_set);
domains := domains + behavioural_set[i].whole;
END_REPEAT;
END_IF;
IF SIZEOF(domains) > 0 THEN
REPEAT i := 1 TO HIINDEX(domains);
IF definition_for_temporal_spatial_domain(domains[i]) THEN
RETURN (TRUE);
END_IF;
END_REPEAT;
END_IF;
RETURN (FALSE);
END_FUNCTION;
(*
Определение параметров:
domain - (входной) проверяемый экземпляр объекта temporal_spatial_domain.
EXPRESS-спецификация:
*)
END_SCHEMA; -- product_analysis_schema
(*
6 Схема Analysis (расчетные данные)
В настоящем разделе с помощью языка EXPRESS, определение которого содержится в ИСО 10303-11, определены информационные требования, которые должны выполняться программными реализациями. Далее представлен фрагмент EXPRESS-декларации, с которой начинается описание схемы analysis_schema. В нем определены необходимые внешние ссылки.
EXPRESS-спецификация:
*)
SCHEMA analysis_schema;
REFERENCE FROM analysis_product_relationships_schema -- ISO 10303-53
(view_relationship);
REFERENCE FROM mesh_topology_schema -- ISO 10303-52
(mesh);
REFERENCE FROM product_property_definition_schema -- ISO 10303-41
(general_property);
REFERENCE FROM support_resource_schema; -- ISO 10303-41
(*
Примечания
1 Схемы, ссылки на которые приведены выше, определены в следующих документах серии ИСО 10303:
analysis_product_relationships_schema - ИСО 10303-53;
mesh_topology_schema - ИСО 10303-52;
product_property_definition_schema - ИСО 10303-41;
support_resource_schema - ИСО 10303-41.
2 Графическое представление этих схем приведено в приложении D.
6.1 Общие положения
В настоящей схеме даны определение и описание структур, описывающих связи на стыке сеток.
6.2 Основополагающие концепции и предположения
Функции сетки, определения которых даны в настоящей схеме, являются интерполяционными функциями, определенными на сетке. Сетка может быть структурированной или неструктурированной, и для каждой ячейки сетки могут быть определены ее собственные функции интерполяции.
В расчетной модели может предполагаться, что временная область пространства - это сплошная среда, и может предполагаться удобная для расчетов протяженность этой сплошной среды.
Примечание - Если расчетная модель предполагает сплошную среду, то существует концепция 'принадлежности', которая интерпретируется как место в пределах сплошной среды. Поле является функцией, отображающей сплошную среду в пространство свойств. Например, поле температур является функцией, отображающей сплошную среду в пространство свойств 'температура'.
Существует также концепция принадлежности для временной области пространства. В этом случае членами являются физические образцы, имеющие свойства, заданные для временной области пространства.
Пример - Временная область пространства может быть стержнем в процессе нагружения. В этом случае могут быть созданы следующие расчетные модели:
- расчетная модель, в которой предполагается, что в каждый момент времени стержень является 3-мерной сплошной средой точек, заполненных веществом;
- расчетная модель, в которой предполагается, что ненагруженный стержень является заполненной веществом 1-мерной сплошной средой плоских поверхностей, а нагруженный стержень будет заполненной веществом 1-мерной сплошной средой поверхностей, которые не обязательно плоские;
- расчетная модель, в которой предполагается, что в каждый момент времени стержень является заполненной веществом 1-мерной сплошной средой плоских поверхностей.
Свойства временной области пространства могут также быть свойствами расчетной модели. Однако для расчетной модели могут предполагаться упрощенные аналитически отслеживаемые свойства.
Пример - Зависимость напряжения от нагружения для временной области пространства может быть очень сложной. Для расчетов может быть сделано предположение о пластичном поведении.
6.3 Определения объектов схемы analysis_schema
6.3.1 Объект behavioural_decomposition_of_numerical_model
Посредством объекта behavioural_decomposition_of_numerical_model задается декомпозиция представленной объектом numerical_model численной модели на модели, соответствующие различным видам поведения.
EXPRESS-спецификация:
*)
ENTITY behavioural_decomposition_of_numerical_model;
parts : SET[2:?] OF numerical_model;
whole : numerical_model;
END_ENTITY;
(*
Определения атрибутов:
parts - набор объектов numerical_model, представляющих численные модели, являющиеся соответствующими разным видам поведения моделями, входящими в модель, представленную объектом, играющим роль атрибута whole;
whole - объект numerical_model, представляющий численную модель, являющуюся объединением численных моделей, представленных объектами, играющими роль элементов атрибута parts.
6.3.2 Объект model_action_domain
Объект model_action_domain является подтипом объекта numerical_model. Этот объект предназначен для описания представленной объектом numerical_model численной модели на протяжении периода времени.
Пример - Стержень типа XYZ, рассматриваемый как набор поперечных сечений, соответствующих моментам времени процедуры нагружения L1, представляется объектом model_action_domain. Этот объект представляет область распределения, меняющуюся в двумерном пространстве вдоль стержня и во времени. Распределения включают кручение в каждый момент времени и крутящий момент для каждой позиции в каждый момент времени.
EXPRESS-спецификация:
*)
ENTITY model_action_domain
SUBTYPE OF (numerical_model);
initial : model_state_domain;
final : model_state_domain;
END_ENTITY;
(*
Определения атрибутов:
initial - состояние модели, представленное объектом model_state_domain, которое соответствует начальному моменту времени, ограничивающему протяженность во времени модели, представленной объектом model_action_domain;
final - состояние модели, представленное объектом model_state_domain, которое соответствует конечному моменту времени, ограничивающему протяженность во времени модели, представленной объектом model_action_domain.
6.3.3 Объект model_product_domain
Объект model_product_domain является таким подтипом объекта numerical_model, который соответствует численной модели, имеющей только пространственную декомпозицию и не имеющей определения во времени.
Пример - Объект model_product_domain представляет стержень типа XYZ, рассматриваемый как набор сечений.
EXPRESS-спецификация:
*)
ENTITY model_product_domain
SUBTYPE OF (numerical_model);
temporal_parts : LIST[0:?] OF model_action_domain;
END_ENTITY;
(*
Определение атрибута:
temporal_parts - экземпляры объекта model_action_domain, представляющие модели действий, выполняемых изделием, модель которого представлена объектом model_product_domain.
Пример - Каждая представленная объектом model_product_domain модель изделия соответствует физическому изделию, представленному объектом physical_product. Для каждого объекта model_action_domain, на который имеется ссылка, существует подмножество (само по себе представленное объектом model_action_domain), которое соответствует объекту physical_product, представляющему физическое изделие. Это подмножество представляет точку зрения на представленное объектом physical_action физическое действие, выполняемое физическим изделием, представленным объектом physical_product.
6.3.4 Объект model_product_domain_with_mesh
Объект model_product_domain_with_mesh является таким подтипом объекта model_product_domain, который представляет модель, имеющую сетку.
EXPRESS-спецификация:
*)
ENTITY model_product_domain_with_mesh
SUBTYPE OF (model_product_domain);
model_mesh : mesh;
END_ENTITY;
(*
Определение атрибута:
model_mesh - объект mesh, представляющий сетку, дискретизирующую модель изделия, представленную объектом model_product_domain.
6.3.5 Объект model_property_distribution
Объект model_property_distribution представляет функцию, связанную с представленной объектом numerical_model числовой моделью и имеющую в качестве своего диапазона пространство свойств. Каждому объекту numerical_model, представляющему численную модель, соответствует значение в пространстве свойств. Для моделей, представленных объектом model_action_domain, могут существовать распределения в пространстве и времени. Для моделей, представленных объектом model_product_domain, могут существовать распределения в пространстве.
EXPRESS-спецификация:
*)
ENTITY model_property_distribution;
creating_software : text;
domain : numerical_model;
range : general_property;
END_ENTITY;
(*
Определения атрибутов:
creating_software - наименование программного обеспечения, использовавшегося для создания функции, представленной объектом model_property_distribution. Должны быть указаны разработчик, версия, компьютерная система, операционная система, и дано описание;
domain - объект numerical_model, представляющий численную модель, являющуюся областью определения функции распределения свойств, представленной объектом model_property_distribution;
range - объект general_property, представляющий обобщенное свойство, задающее диапазон функции распределения свойств, представленной объектом model_property_distribution.
6.3.6 Объект model_state_domain
Объект model_state_domain является таким подтипом объекта numerical_model, который представляет численную модель, не имеющую протяженности во времени. Численная модель, представленная объектом model_state_domain, или независима от времени или является временным срезом.
Для временного среза:
- обычно все элементы из области определения привязаны к одному и тому же моменту времени; или
- в исключительных случаях для 'отклоненных плоскостей времени', различные элементы могут быть привязаны к различным моментам времени. В таком случае область определения не должна включать элементы, имеющие одинаковое положение в пространстве и привязанные при этом к различающимся моментам времени.
Пример - Объект model_state_domain представляет стержень типа XYZ, рассматриваемый как набор поперечных сечений в момент завершения процедуры нагружения L1. Эта представленная объектом model_state_domain модель является изменяющейся в одном направлении вдоль стержня областью распределений. Эти распределения включают поворот в каждой позиции и крутящий момент в каждой позиции.
EXPRESS-спецификация:
*)
ENTITY model_state_domain
SUBTYPE OF (numerical_model);
END_ENTITY;
(*
6.3.7 Объект numerical_model
Объект numerical_model представляет аспект физического объекта, соответствующий определенному типу поведения. Для объекта numerical_model принимается некоторая точка зрения на область определения, определяющая размерность и непрерывность модели.
Пример - К примерам относятся: 3-мерная сплошная среда (объемные элементы в МКЭ); 2-мерная сплошная среда (оболочечные элементы в МКЭ); 1-мерная сплошная среда (стержневые элементы в МКЭ); обособленные массы (в задаче многосвязных тел).
Представленная объектом numerical_model численная модель предполагает спецификацию представленного объектом temporal_spatial_object временного пространственного объекта как множество или как пространство. Члены множества или пространства могут состоять из:
- точек пространства - времени;
- пространственных или временных объединений, конечных в одном или более направлениях.
Примечание - Областью определения функции распределения может быть только объект, являющийся множеством или пространством.
Примеры
1 Посредством объекта numerical_model представляется стержень типа XYZ, рассматриваемый в процедуре нагружения L1 как множество точек. Представленная объектом numerical_model численная модель является областью определения распределения в четырех измерениях - положения в пространстве и времени. Распределения включают смещение в каждой позиции в каждый момент времени и напряжение в каждой позиции в каждый момент времени.
2 Посредством объекта numerical_model представляется стержень типа XYZ, рассматриваемый в процедуре нагружения L1 как набор сечений. Представленная объектом numerical_model численная модель является областью определения распределения в двух измерениях - позиции вдоль стержня и времени. Распределения включают поворот в каждой позиции в каждый момент времени и крутящий момент в каждой позиции в каждый момент времени.
3 Стержень типа XYZ рассматривается в процедуре нагрева Н1 в каждый момент времени как набор из 10 сегментов. Такая численная модель является областью определения распределения в двух измерениях (одно дискретное и одно непрерывное) - сегментах стержня и времени. Распределения включают среднюю температуру в каждом сегменте в каждый момент времени и тепловую энергию в каждом сегменте в каждый момент времени.
4 Стержень типа XYZ рассматривается в процедуре нагрева Н1 как набор из 10 сегментов для 20 шагов времени. Такая численная модель является областью определения распределения в двух измерениях (оба дискретные) - сегментах стержня и времени. Распределения включают среднюю температуру в каждом сегменте на каждом шаге времени и полную приобретенную тепловую энергию в каждом сегменте на каждом шаге времени.
Примечание - Размерность представляемой объектом numerical_model численной модели выбирается исходя из целей численных расчетов и обычно меньше или равна размерности соответствующей временной области пространства, представленной объектом temporal_spatial_domain. Следовательно, в момент времени физический стержень представляется 3-мерной временной областью пространства, представленной объектом temporal_spatial_domain. Соответствующая численная модель, использующая теорию стержней, будет 1-мерной.
Пример - Процедура L1 нагружения стержня типа XYZ является физическим действием. Представителем такого действия является спецификация нагружения образца стержня типа по процедуре L1. Стержень типа XYZ в процессе нагружения в соответствии с процедурой L1 рассматривается как набор поперечных сечений в моменты времени в области определения модели действия. Поперечное сечение конца 2 стержня в конце процедуры нагружения - это физическое состояние, которое принадлежит данному множеству или пространству. Поперечное сечение конца 2 образца стержня типа XYZ в конце процедуры нагружения L1 - относится к этому физическому состоянию.
EXPRESS-спецификация:
*)
ENTITY numerical_model;
id : identifier;
name : label;
description : text;
creating_software : text;
intended_analysis_code : SET[1:?] OF text;
analysis_type : text;
WHERE
wr1: temporal_spatial_domain_for_model(SELF);
END_ENTITY;
(*
Определения атрибутов:
id - идентификатор численной модели, представленной объектом numerical_model;
name - заданное пользователем обозначение экземпляра;
description - текст, предоставляющий дополнительную информацию о численной модели, представленной объектом numerical_model;
creating_software - наименование программного обеспечения, использовавшегося для создания численной модели, представленной объектом numerical_model. Должна быть указана версия программного обеспечения;
intended_analysis_code - набор из одного или более кодированных обозначений типов расчетов, для выполнения которых была создана численная модель. В каждое из кодированных обозначений должны быть включены разработчик программного обеспечения, версия программного обеспечения, компьютерная система, операционная система и описание;
analysis_type - описание того, расчеты какого типа должны выполняться с данной моделью.
Формальные положения:
WR1. Численная модель, представленная объектом numerical_model, должна быть связана с временной областью пространства посредством структур, задающих отношение между точками зрения.
6.3.8 Объект simulation_run
Объект simulation_run представляет отдельное действие по исполнению расчета численной модели, представленной объектом numerical_model.
Пример - Один расчет, выполненный на определенном компьютере с помощью определенного программного кода в определенный момент времени, является исполнением расчета, представляемым объект simulation_run.
EXPRESS-спецификация:
*)
ENTITY simulation_run;
id : identifier;
name : label;
description : text;
simulated : numerical_model;
results : SET[0:?] OF model_property_distribution;
END_ENTITY;
(*
Определения атрибутов:
id - идентификатор исполнения расчета, представленного объектом simulation_run;
name - слова, которыми называется исполнение расчета, представленное объектом simulation_run;
description - текст, предоставляющий дополнительную информацию об исполнении расчета, представленном объектом simulation_run;
simulated - объект numerical_model, представляющий численную модель, которая рассчитывалась;
results - экземпляры объектов, представляющих полученные в результате расчета элементы распределения свойств модели.
6.3.9 Объект spatial_decomposition_of_numerical_model
Посредством объекта spatial_decomposition_of_numerical_model задается декомпозиция представленной объектом numerical_model численной модели на различные подпространства.
EXPRESS-спецификация:
*)
ENTITY spatial_decomposition_of_numerical_model;
parts : SET[2:?] OF numerical_model;
whole : numerical_model;
END_ENTITY;
(*
Определения атрибутов:
parts - экземпляры объектов numerical_model, представляющих численные модели, являющиеся подпространствами численной модели, представленной объектом, играющим роль атрибута whole;
whole - объект numerical_model, представляющий численную модель, которая является объединением численных моделей, представленных объектами, играющими роль элементов агрегатного атрибута parts.
6.3.10 Объект temporal_decomposition_of_model_action
Посредством объекта temporal_decomposition_of_model_action задается декомпозиция представленной объектом model_action_domain ограниченной во времени численной модели на модели, привязанные к различным моментам времени.
EXPRESS-спецификация:
*)
ENTITY temporal_decomposition_of_model_action;
parts : LIST[2:?] OF model_action_domain;
whole : model_action_domain;
END_ENTITY;
(*
Определения атрибутов:
parts - набор экземпляров объектов model_action_domain, представляющих ограниченные во времени численные модели, соответствующие различным моментам времени;
whole - объект model_action_domain, представляющий ограниченную во времени численную модель, которая является объединением моделей, представленных объектами, играющими роль элементов агрегатного атрибута parts.
6.4 Ограничение, накладываемое на отношения подтип-супертип в схеме analysis_schema
6.4.1 Ограничение sc1_numerical_model
Ограничение sc1_numerical_model задает ограничения, накладываемые на экземпляры подтипов объекта numerical_model.
EXPRESS-спецификация:
*)
SUBTYPE_CONSTRAINT sc1_numerical_model FOR numerical_model;
ABSTRACT SUPERTYPE;
END_SUBTYPE_CONSTRAINT;
(*
6.5 Определение функции схемы analysis_schema
6.5.1 Функция temporal_spatial_domain_for_model
Функция temporal_spatial_domain_for_model определяет, связан или нет данный экземпляр объекта numerical_model с объектом temporal_spatial_domain посредством объекта view_relationship.
Задаваемое объектом view_relationship отношение между точками зрения может быть:
- с данным объектом numerical_model; или
- с другим объектом numerical_model, по отношению к которому данный объект numerical_model представляет, непосредственно или косвенно, составную часть.
Функция возвращает значение TRUE (истина), если связь существует, иначе функция возвращает значение FALSE (ложь).
EXPRESS-спецификация:
*)
FUNCTION temporal_spatial_domain_for_model (domain : numerical_model) :BOOLEAN;
LOCAL
spatial_set : SET OF
spatial_decomposition_of_numerical_model;
behavioural_set : SET OF
behavioural_decomposition_of_numerical_model;
domains : SET OF numerical_model := [];
viewing : BAG OF view_relationship;
spatial_bag : BAG OF
spatial_decomposition_of_numerical_model;
behavioural_bag : BAG OF
behavioural_decomposition_of_numerical_model;
END_LOCAL;
viewing := USEDIN(domain,
'ANALYSIS_PRODUCT_RELATIONSHIPS_SCHEMA.VIEW_RELATIONSHIP.VIEW');
IF SIZEOF(viewing) > 0 THEN
RETURN (TRUE);
END_IF;
spatial_bag := USEDIN(domain,
'ANALYSIS_SCHEMA.SPATIAL_DECOMPOSITION_OF_NUMERICAL_MODEL.PARTS');
IF SIZEOF(spatial_bag) > 0 THEN
spatial_set := spatial_bag;
REPEAT i := 1 TO HIINDEX(spatial_set);
domains := domains + spatial_set[i].whole;
END_REPEAT;
END_IF;
behavioural_bag := USEDIN(domain,
'ANALYSIS_SCHEMA.BEHAVIOURAL_DECOMPOSITION_OF_NUMERICAL_MODEL.PARTS');
IF SIZEOF(behavioural_bag) > 0 THEN
behavioural_set := bag_to_set(behavioural_bag);
REPEAT i := 1 TO HIINDEX(behavioural_set);
domains := domains + behavioural_set[i].whole;
END_REPEAT;
END_IF;
IF SIZEOF(domains) > 0 THEN
REPEAT i := 1 TO HIINDEX(domains);
IF temporal_spatial_domain_for_model(domains[i]) THEN
RETURN (TRUE);
END_IF;
END_REPEAT;
END_IF;
RETURN (FALSE);
END_FUNCTION;
(*
Определение параметра:
domain - (входной) проверяемый экземпляр объекта numerical_model.
EXPRESS - спецификация:
*)
END_SCHEMA; -- analysis_schema
(*
Приложение A
(обязательное)
СОКРАЩЕННЫЕ НАИМЕНОВАНИЯ ОБЪЕКТОВ
Сокращенное наименование объектов, установленных в настоящем стандарте, приведено в таблице A.1.
Требования к использованию сокращенных наименований объектов содержатся в стандартах тематической группы "Методы реализации" серии ИСО 10303.
Примечание - Наименования объектов на языке EXPRESS доступны в Интернете по адресу http://www.tc184-sc4.org/Short_Names/.
Таблица A.1
Сокращенное наименование объектов
Полное наименование
Сокращенное наименование
behavioural_decomposition_of_numerical_model
BDONM
behavioural_decomposition_of_temporal_spatial_domain
BDOTSD
domain_property
DMNPRP
idealisation_relationship
IDLRLT
model_action_domain
MDACDM
model_product_domain
MDPRDM
model_product_domain_with_mesh
MPDWM
model_property_distribution
MDPRDS
model_state_domain
MDSTDM
numerical_model
NMRMDL
physical_action_domain
PHACDM
physical_product_domain
PHPRDM
physical_state_domain
PHSTDM
simulation_run
SMLRN
spatial_decomposition_of_numerical_model
SDONM
spatial_decomposition_of_temporal_spatial_domain
SDOTSD
temporal_decomposition_of_action_domain
TDOAD
temporal_decomposition_of_model_action
TDOMA
temporal_spatial_domain
TMSPDM
view_relationship
VWRLT
Приложение B
(обязательное)
РЕГИСТРАЦИЯ ИНФОРМАЦИОННЫХ ОБЪЕКТОВ
B.1 Обозначение документа
Для однозначного обозначения информационного объекта в открытой системе настоящему стандарту присвоен следующий идентификатор объекта:
{iso standard 10303 part(53) version(1)}
Смысл данного обозначения установлен в ИСО/МЭК 8824-1 и описан в ИСО 10303-1.
B.2 Обозначение схем
B.2.1 Обозначение схемы analysis_product_relationships_schema
Для однозначного обозначения в открытой информационной системе схеме analysis_product_relationships_schema, установленной в настоящем стандарте, присвоен следующий идентификатор объекта:
{iso standard 10303 part(53) version(1) schema(1)
analysis_product_relationships_schema(1)}
Смысл данного обозначения установлен в ИСО/МЭК 8824-1 и описан в ИСО 10303-1.
B.2.2 Обозначение схемы product_analysis_schema
Для однозначного обозначения в открытой информационной системе схеме product_analysis_schema, установленной в настоящем стандарте, присвоен следующий идентификатор объекта:
{iso standard 10303 part(53) version(1) schema(1)
product_analysis_schema(1)}
Смысл данного обозначения установлен в ИСО/МЭК 8824-1 и описан в ИСО 10303-1.
B.2.3 Обозначение схемы analysis_schema
Для однозначного обозначения в открытой информационной системе схеме analysis_schema, установленной в настоящем стандарте, присвоен следующий идентификатор объекта:
{iso standard 10303 part(53) version(1) schema(1)
analysis_schema(1)}
Смысл данного обозначения установлен в ИСО/МЭК 8824-1 и описан в ИСО 10303-1.
Приложение C
(справочное)
МАШИННО-ИНТЕРПРЕТИРУЕМЫЕ ЛИСТИНГИ
В данном приложении приведены ссылки на сайты, на которых находятся листинги наименований объектов на языке EXPRESS и соответствующих сокращенных наименований, установленных в настоящем стандарте, без комментариев и другого поясняющего текста. Эти листинги доступны в машинно-интерпретируемой форме и могут быть получены по следующим адресам URL:
сокращенные наименования: http://www.tc184-sc4.org/Short_Names/;
EXPRESS: http://www.tc184-sc4.org/EXPRESS/.
Таблица C.1
Листинги схем на языке EXPRESS
Описание
Идентификатор
Схема analysis_product_relationships_schema
ISO TC184/SC4/WG12 N6003
Схема product_analysis_schema
ISO TC184/SC4/WG12 N6003
Схема analysis_schema
ISO TC184/SC4/WG12 N6003
Если доступ к этим сайтам невозможен, необходимо обратиться в центральный секретариат ИСО или непосредственно в секретариат ИСО ТК184/ПК4 по адресу электронной почты: sc4sec@tc184-sc4.org.
Примечание - Информация, представленная в машинно-интерпретированном виде по указанным выше адресам URL, является справочной. Обязательным является текст настоящего стандарта.
Приложение D
(справочное)
EXPRESS-G ДИАГРАММЫ
ИС МЕГАНОРМ: примечание.
Текст дан в соответствии с официальным текстом документа.
Диаграммы на рисунках D.1 - D.4 получены из сокращенного листинга на языке EXPRESS, приведенного в приведенных в приложении C. В диаграммах использована графическая нотация EXPRESS-G языка EXPRESS. Описание EXPRESS-G установлено в ИСО 10303-11.
Рисунок D.1 - Представление схемы
analysis_product_relationships_schema
на уровне объектов в формате EXPRESS-G
Рисунок D.2 - Представление схемы product_analysis_schema
на уровне объектов в формате EXPRESS-G
Рисунок D.3 - Представление схемы analysis_schema
на уровне объектов в формате EXPRESS-G (1 из 2)
Рисунок D.4 - Представление схемы analysis_schema
на уровне объектов в формате EXPRESS-G (2 из 2)
Приложение ДА
(справочное)
СВЕДЕНИЯ О СООТВЕТСТВИИ ССЫЛОЧНЫХ МЕЖДУНАРОДНЫХ СТАНДАРТОВ
НАЦИОНАЛЬНЫМ СТАНДАРТАМ РОССИЙСКОЙ ФЕДЕРАЦИИ
Таблица ДА.1
Обозначение ссылочного международного стандарта
Степень соответствия
Обозначение и наименование соответствующего национального стандарта
ИСО 10303-1:1994
IDT
ГОСТ Р ИСО 10303-1-99 "Системы автоматизации производства и их интеграция. Представление данных об изделии и обмен этими данными. Часть 1. Общие представления и основополагающие принципы"
ИСО 10303-11:1994
IDT
ГОСТ Р ИСО 10303-11-2009 "Системы автоматизации производства и их интеграция. Представление данных об изделии и обмен этими данными. Часть 11. Методы описания. Справочное руководство по языку EXPRESS"
ИСО 10303-41:2005
IDT
ГОСТ Р ИСО 10303-41-99 "Системы автоматизации производства и их интеграция. Представление данных об изделии и обмен этими данными. Часть 41. Интегрированные обобщенные ресурсы. Основы описания и поддержки изделий"
ИСО 10303-42
-
ИСО 10303-52
-
<*> Соответствующий национальный стандарт отсутствует. До его утверждения рекомендуется использовать перевод на русский язык данного международного стандарта (документа). Перевод данного международного стандарта находится в Федеральном информационном фонде технических регламентов и стандартов.
Примечание - В настоящей таблице использовано следующее условное обозначение степени соответствия:
- IDT - идентичные стандарты.
БИБЛИОГРАФИЯ
[1]
ISO/IEC 8824-1
Information Technology - Abstract Syntax Notation One (ASN.1) - Part 1: Specification of basic notation