Главная // Актуальные документы // ГОСТ Р (Государственный стандарт)СПРАВКА
Источник публикации
М.: Стандартинформ, 2016
Примечание к документу
Документ
введен в действие с 1 июля 2017 года.
Название документа
"ГОСТ Р ИСО/ТС 10303-1266-2016. Национальный стандарт Российской Федерации. Системы автоматизации производства и их интеграция. Представление данных об изделии и обмен этими данными. Часть 1266. Прикладной модуль. Управление ресурсами"
(утв. и введен в действие Приказом Росстандарта от 01.07.2016 N 790-ст)
"ГОСТ Р ИСО/ТС 10303-1266-2016. Национальный стандарт Российской Федерации. Системы автоматизации производства и их интеграция. Представление данных об изделии и обмен этими данными. Часть 1266. Прикладной модуль. Управление ресурсами"
(утв. и введен в действие Приказом Росстандарта от 01.07.2016 N 790-ст)
Утвержден и введен в действие
Приказом Федерального агентства
по техническому регулированию
и метрологии
от 1 июля 2016 г. N 790-ст
НАЦИОНАЛЬНЫЙ СТАНДАРТ РОССИЙСКОЙ ФЕДЕРАЦИИ
СИСТЕМЫ АВТОМАТИЗАЦИИ ПРОИЗВОДСТВА И ИХ ИНТЕГРАЦИЯ
ПРЕДСТАВЛЕНИЕ ДАННЫХ ОБ ИЗДЕЛИИ И ОБМЕН ЭТИМИ ДАННЫМИ
ЧАСТЬ 1266
ПРИКЛАДНОЙ МОДУЛЬ. УПРАВЛЕНИЕ РЕСУРСАМИ
Industrial automation systems and integration. Product data
representation and exchange. Part 1266. Application
module. Resource management
ISO/TS 10303-1266:2010
Industrial automation systems and integration - Product data
representation and exchange - Part 1266: Application
module: Resource management
(IDT)
ГОСТ Р ИСО/ТС 10303-1266-2016
Дата введения
1 июля 2017 года
1 ПОДГОТОВЛЕН Федеральным бюджетным учреждением "Консультационно-внедренческая фирма в области международной стандартизации и сертификации "Фирма "ИНТЕРСТАНДАРТ" на основе собственного аутентичного перевода на русский язык международного документа, указанного в
пункте 4
2 ВНЕСЕН Техническим комитетом по стандартизации ТК 459 "Информационная поддержка жизненного цикла изделий"
3 УТВЕРЖДЕН И ВВЕДЕН В ДЕЙСТВИЕ Приказом Федерального агентства по техническому регулированию и метрологии от 1 июля 2016 г. N 790-ст
4 Настоящий стандарт идентичен международному документу ИСО/ТС 10303-1266:2010 "Системы автоматизации производства и их интеграция. Представление данных об изделии и обмен этими данными. Часть 1266. Прикладной модуль. Управление ресурсами" (ISO/TS 10303-1266:2010 "Industrial automation systems and integration - Product data representation and exchange - Part 1266: Application module: Resource management").
При применении настоящего стандарта рекомендуется использовать вместо ссылочных международных стандартов и документов соответствующие им национальные стандарты Российской Федерации,
сведения о которых приведены в дополнительном приложении ДА
5 ВВЕДЕН ВПЕРВЫЕ
Правила применения настоящего стандарта установлены в ГОСТ Р 1.0-2012
(раздел 8). Информация об изменениях к настоящему стандарту публикуется в ежегодном (по состоянию на 1 января текущего года) информационном указателе "Национальные стандарты", а официальный текст изменений и поправок - в ежемесячном информационном указателе "Национальные стандарты". В случае пересмотра (замены) или отмены настоящего стандарта соответствующее уведомление будет опубликовано в ближайшем выпуске ежемесячного информационного указателя "Национальные стандарты". Соответствующая информация, уведомление и тексты размещаются также в информационной системе общего пользования - на официальном сайте Федерального агентства по техническому регулированию и метрологии в сети Интернет (www.gost.ru)
Стандарты комплекса ИСО 10303 распространяются на компьютерное представление информации об изделиях и обмен данными об изделиях. Их целью является обеспечение нейтрального механизма, способного описывать изделия на всем протяжении их жизненного цикла. Этот механизм применим не только для обмена файлами в нейтральном формате, но является также основой для реализации и совместного доступа к базам данных об изделиях и организации архивирования.
Настоящий стандарт специфицирует прикладной модуль для представления данных об управлении ресурсами.
В модуле управления ресурсами предоставлены возможности представления следующих аспектов:
- посредством указания количества и местоположения задается наличие ресурсов;
- могут планироваться и записываться события предоставления, выделения и отпуска ресурсов;
- для определенных местоположений может быть задано предоставление ресурсов в будущем;
- могут быть записаны соотношения между планируемыми и действительными событиями, связанными с ресурсами;
- могут быть записаны соотношения между событиями, связанными с ресурсами и соответствующими требованиями ресурсов, использованием ресурсов и расходованием ресурсов.
Во второе издание настоящего стандарта включены нижеперечисленные изменения первого издания.
Были добавлены следующие декларации модели ПЭМ на языке EXPRESS и спецификации импорта:
- ENTITY Managed_resource_by_reference;
- ENTITY Managed_resource_by_resource_item.
Были изменены следующие декларации модели ПЭМ на языке EXPRESS и спецификации импорта:
- ENTITY Managed_resource.
Также для отражения изменений в ПЭМ и для обеспечения совместимости со сделанными изменениями были внесены изменения в спецификацию отображения, в EXPRESS-схему ИММ и в EXPRESS-G диаграммы.
В
разделе 1 настоящего стандарта определены область применения данного прикладного модуля, его функциональность и используемые данные.
В
разделе 3 приведены термины, примененные в настоящем стандарте, а также в других стандартах комплекса ИСО 10303.
В
разделе 4 определены информационные требования к прикладной предметной области на основе принятой в ней терминологии. В
приложении C дано графическое представление информационных требований, именуемое прикладной эталонной моделью (ПЭМ). Структуры ресурсов интерпретированы, чтобы соответствовать информационным требованиям. Результатом данной интерпретации является интерпретированная модель модуля (ИММ). Данная интерпретация, представленная в
5.1, устанавливает соответствие между информационными требованиями и ИММ. Сокращенный листинг ИММ, представленный в
5.2, специфицирует интерфейс к ресурсам. Графическое представление сокращенного листинга ИММ приведено в
приложении D.
Имя типа данных в языке EXPRESS может использоваться для ссылки на сам тип данных либо на экземпляр данных этого типа. Различие в использовании обычно понятно из контекста. Если существует вероятность неоднозначного толкования, то в текст включается фраза "объектный тип данных" либо "экземпляр(ы) объектного типа данных".
Двойные кавычки ("....") означают цитируемый текст, одинарные кавычки ('...') - значения конкретных текстовых строк.
Настоящий стандарт определяет прикладной модуль "Управление ресурсами". В область применения настоящего стандарта входят:
- наличие ресурса;
- планирование и запись предоставления ресурса;
- выделение и отпуск ресурса;
- соотношения между выделенными ресурсами и соответствующими требованиями ресурсов.
В область применения настоящего стандарта не входят:
- обозначение и подробное описание ресурса;
- спецификация требуемых ресурсов;
- запись об использованных или потребленных ресурсах.
В настоящем стандарте использованы нормативные ссылки на следующие международные стандарты и документы. Для датированных ссылок следует использовать указанное издание, для недатированных ссылок - последнее издание указанного документа, включая все поправки:
ИСО/МЭК 8824-1:1998 <1> Информационные технологии. Абстрактная синтаксическая нотация версии один (АСН.1). Часть 1. Спецификация основной нотации (ISO/IEC 8824-1:1998, Information technology - Abstract Syntax Notation One (ASN.1) - Part 1: Specification of basic notation)
--------------------------------
<1> Отменен. Действует ИСО/МЭК 8824-1:2008.
ИСО 10303-1:1994 Системы автоматизации производства и их интеграция. Представление данных об изделии и обмен этими данными. Часть 1. Общие представления и основополагающие принципы (ISO 10303-1:1994, Industrial automation systems and integration - Product data representation and exchange - Part 1: Overview and fundamental principles)
ИСО 10303-11:2004 Системы автоматизации производства и их интеграция. Представление данных об изделии и обмен этими данными. Часть 11. Методы описания. Справочное руководство по языку EXPRESS (ISO 10303-11:2004, Industrial automation systems and integration - Product data representation and exchange - Part 11: Description methods - The EXPRESS language reference manual)
ИСО 10303-21:2002 Системы автоматизации производства и их интеграция. Представление данных об изделии и обмен этими данными. Часть 21. Методы реализации. Кодирование открытым текстом структуры обмена (ISO 10303-21:2002, Industrial automation systems and integration - Product data representation and exchange - Part 21: Implementation methods - Clear text encoding of the exchange structure)
ИСО 10303-41:2005 Системы автоматизации производства и их интеграция. Представление данных об изделии и обмен этими данными. Часть 41. Интегрированные обобщенные ресурсы. Основы описания и поддержки изделий (ISO 10303-41:2005, Industrial automation systems and integration - Product data representation and exchange - Part 41: Integrated generic resource - Fundamentals of product description and support)
ИСО 10303-49 Системы автоматизации производства и их интеграция. Представление данных об изделии и обмен этими данными. Часть 49. Интегрированный обобщенный ресурс. Структура и свойства процессов (ISO 10303-49, Industrial automation systems and integration - Product data representation and exchange - Part 49: Integrated generic resources - Process structure and properties)
ИСО 10303-202:1996 Системы автоматизации производства и их интеграция. Представление данных об изделии и обмен этими данными. Часть 202. Прикладной протокол. Ассоциативные чертежи (ISO 10303-202:1996, Industrial automation systems and integration - Product data representation and exchange - Part 202: Application protocol - Associative draughting)
ИСО/ТС 10303-1001:2004 <1> Системы автоматизации производства и их интеграция. Представление данных об изделии и обмен этими данными. Часть 1001. Прикладной модуль. Присваивание внешнего вида (ISO/TS 10303-1001:2004, Industrial automation systems and integration - Product data representation and exchange - Part 1001: Application module - Appearance assignment)
--------------------------------
<1> Отменен. Действует ИСО/ТС 10303-1001:2010.
ИСО/ТС 10303-1017:2004 <2> Системы автоматизации производства и их интеграция. Представление данных об изделии и обмен этими данными. Часть 1017. Прикладной модуль. Идентификация изделия (ISO/TS 10303-1017:2004, Industrial automation systems and integration - Product data representation and exchange - Part 1017: Application module - Product identification)
--------------------------------
<2> Отменен. Действует ИСО/ТС 10303-1017:2010.
ИСО/ТС 10303-1054 Системы промышленной автоматизации и интеграция. Представление данных о продукции и обмен данными. Часть 1054. Прикладной модуль. Величина с единицей измерения (ISO/TS 10303-1054, Industrial automation systems and integration - Product data representation and exchange - Part 1054: Application module - Value with unit)
ИСО/ТС 10303-1114 Системы автоматизации производства и их интеграция. Представление данных об изделии и обмен этими данными. Часть 1114. Прикладной модуль. Задание принадлежности к классу (ISO/TS 10303-1114, Industrial automation systems and integration - Product data representation and exchange - Part 1114: Application module - Classification assignment)
ИСО/ТС 10303-1249, Системы промышленной автоматизации и интеграция. Представление данных об изделии и обмен данными. Часть 1249. Прикладной модуль. Задание способа выполнения действия (ISO/TS 10303-1249, Industrial automation systems and integration - Product data representation and exchange - Part 1249: Application module - Activity method assignment)
ИСО/ТС 10303-1267 Системы промышленной автоматизации и интеграция. Представление данных об изделии и обмен данными. Часть 1267. Прикладной модуль. Требуемый ресурс (ISO/TS 10303-1267, Industrial automation systems and integration - Product data representation and exchange - Part 1267: Application module - Required resource)
ИСО/ТС 10303-1268 Системы промышленной автоматизации и интеграция. Представление данных об изделии и обмен данными. Часть 1268. Прикладной модуль. Определение ресурса (ISO/TS 10303-1268, Industrial automation systems and integration - Product data representation and exchange - Part 1268: Application module - Resource item)
ИСО/ТС 10303-1277 Системы промышленной автоматизации и интеграция. Представление данных об изделии и обмен данными. Часть 1277. Прикладной модуль. Задание размещения (ISO/TS 10303-1277, Industrial automation systems and integration - Product data representation and exchange - Part 1277: Application module - Location assignment)
3.1 Термины, определенные в ИСО 10303-1
В настоящем стандарте применены следующие термины:
- приложение (application);
- прикладная интерпретированная конструкция; ПИК (application interpreted construct; AIC);
- прикладной модуль; ПМ (application module; AM);
- прикладной объект (application object);
- прикладной протокол; ПП (application protocol; AP);
- прикладная эталонная модель; ПЭМ (application reference model; ARM);
- общие ресурсы (common resources);
- данные (data);
- информация (information);
- интегрированный ресурс (integrated resource);
- изделие (product);
- данные об изделии (product data);
- интерпретированная модель модуля; ИММ (module interpreted model; MIM).
В настоящем стандарте применены следующие сокращения:
ПМ - прикладной модуль;
ПЭМ - прикладная эталонная модель;
ИММ - интерпретированная модель модуля;
URL - унифицированный указатель информационного ресурса.
4 Информационные требования
В настоящем разделе определены информационные требования к прикладному модулю "Управление ресурсами", которые представлены в форме ПЭМ.
Примечания
1 Графическое представление информационных требований приведено в
приложении C.
2 Спецификация отображения определена в
5.1. Она показывает, как удовлетворяются информационные требования при использовании общих ресурсов и конструкций, определенных в схеме ИММ или импортированных в схему ИММ прикладного модуля, описанного в настоящем стандарте.
В настоящем разделе средствами языка EXPRESS, специфицированного в ИСО 10303-11, определены информационные требования, которым должны соответствовать реализации. Ниже представлен фрагмент EXPRESS-спецификации, с которого начинается описание схемы Resource_management_arm. В нем определены необходимые внешние ссылки.
EXPRESS-спецификация:
*)
SCHEMA Resource_management_arm;
(*
4.1 Прикладные эталонные модели, необходимые для прикладного модуля
Ниже представлены интерфейсные операторы языка EXPRESS, посредством которых задаются элементы, импортированные из прикладных эталонных моделей других прикладных модулей.
EXPRESS-спецификация:
*)
USE FROM Classification_assignment_arm; -- ISO/TS 10303-1114
USE FROM Location_assignment_arm; -- ISO/TS 10303-1277
USE FROM Required_resource_arm; -- ISO/TS 10303-1267
USE FROM Resource_item_arm; -- ISO/TS 10303-1268
USE FROM Value_with_unit_arm; -- ISO/TS 10303-1054
(*
Примечания
1 Схемы, ссылки на которые даны выше, можно найти в следующих документах комплекса ИСО 10303:
Classification_assignment_arm - ИСО/ТС 10303-1114;
Location_assignment_arm - ИСО/ТС 10303-1277;
Required_resource_arm - ИСО/ТС 10303-1267;
Resource_item_arm - ИСО/ТС 10303-1268;
Value_with_unit_arm - ИСО/ТС 10303-1054.
2 Графическое представление данных схем приведено на
рисунках C.1 и
C.2, приложение C.
4.2 Определение типов данных ПЭМ
В настоящем подразделе определены типы данных ПЭМ рассматриваемого прикладного модуля.
4.2.1 Тип данных managed_resource_location_assignment_select
Выбираемый тип данных managed_resource_location_assignment_select является расширением типа данных location_assignment_select. В настоящем типе данных к списку альтернативных выбираемых типов данных добавлен именованный тип Managed_resource.
Примечание - В прикладных модулях, использующих конструкции настоящего прикладного модуля, список объектных типов данных может быть расширен.
Место, где может быть найден ресурс или где хранится ресурс.
Пример - Местоположением управляемого ресурса могут быть полка на складе, организационная единица или серийное изделие, используемое на запчасти.
EXPRESS-спецификация:
*)
TYPE managed_resource_location_assignment_select = EXTENSIBLE GENERIC_ENTITY
SELECT BASED_ON location_assignment_select WITH
(Managed_resource);
END_TYPE;
(*
4.2.2 Тип данных resource_management_classification_item
Выбираемый тип данных resource_management_classification_item является расширением типа данных classification_item. В настоящем типе данных к списку альтернативных выбираемых типов данных добавлены именованные типы Managed_resource, Managed_resource_relationship, Resource_event, Resource_event_correspondence_relationship и Resource_event_relationship.
Примечание - В прикладных модулях, использующих конструкции настоящего прикладного модуля, список объектных типов данных может быть расширен.
EXPRESS-спецификация:
*)
TYPE resource_management_classification_item = EXTENSIBLE GENERIC_ENTITY SELECT
BASED_ON classification_item WITH
(Managed_resource,
Managed_resource_relationship,
Resource_event,
Resource_event_correspondence_relationship,
Resource_event_relationship);
END_TYPE;
(*
4.3 Определение объектов ПЭМ
В настоящем подразделе описаны объекты ПЭМ рассматриваемого прикладного модуля. Каждый объект ПЭМ является простейшим неделимым элементом, который моделирует уникальное понятие прикладной области, и содержит атрибуты для представления объекта. Далее приведены объекты ПЭМ и их определения.
4.3.1 Объект Decreasing_resource_event
Объект Decreasing_resource_event является таким подтипом объекта Resource_event, посредством которого задается сокращение количества управляемого ресурса.
Пример - Выполнение требования приводит к сокращению запаса.
EXPRESS-спецификация:
*)
ENTITY Decreasing_resource_event
SUBTYPE OF (Resource_event);
END_ENTITY;
(*
4.3.2 Объект Increasing_resource_event
Объект Increasing_resource_event является таким подтипом объекта Resource_event, посредством которого задается увеличение количества управляемого ресурса.
Пример - Закупка новых ресурсов приводит к увеличению запаса.
EXPRESS-спецификация:
*)
ENTITY Increasing_resource_event
SUBTYPE OF (Resource_event);
END_ENTITY;
(*
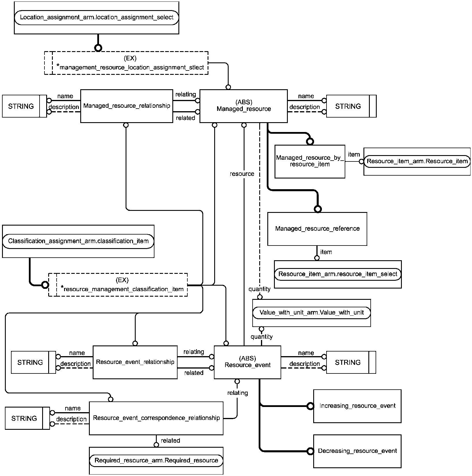
4.3.3 Объект Managed_resource
Объект Managed_resource представляет ресурс, который предоставляется средствами системы управления ресурсами. Роль управляемого ресурса задается классификатором.
Пример - Управляемый ресурс может быть классифицирован как "ассортимент запасов".
EXPRESS-спецификация:
*)
ENTITY Managed_resource
ABSTRACT SUPERTYPE ;
name : STRING;
description : OPTIONAL STRING;
quantity : OPTIONAL Value_with_unit;
END_ENTITY;
(*
Определение атрибутов:
name - слова, которыми называется управляемый ресурс;
description - текст, предоставляющий дополнительную информацию об управляемом ресурсе. Задавать значение этого атрибута не обязательно;
quantity - мера количества ресурса, имеющегося в данном месте. Задавать значение этого атрибута не обязательно.
4.3.4 Объект Managed_resource_by_reference
Объект Managed_resource_by_reference является таким подтипом объекта Managed_resource, который рассматривается как предоставляемой средствами системы управления ресурсами обозначаемый элемент (не являющейся реализацией представляемой объектом Resource_item единицы ресурса).
EXPRESS-спецификация:
*)
ENTITY Managed_resource_by_reference
SUBTYPE OF (Managed_resource);
item : resource_item_select;
END_ENTITY;
(*
Определение атрибута:
item - ссылка на некоторый элемент, предоставляемый системой управления ресурсами.
4.3.5 Объект Managed_resource_by_resource_item
Объект Managed_resource_by_resource_item является таким подтипом объекта Managed_resource, который рассматривается как предоставляемой средствами системы управления ресурсами обозначаемый ресурс (в контексте некоторой предметной области).
EXPRESS-спецификация:
*)
ENTITY Managed_resource_by_resource_item
SUBTYPE OF (Managed_resource);
item : Resource_item;
END_ENTITY;
(*
Определение атрибута:
item - ссылка на представляемый объектом Resource_item обозначаемый элемент ресурса (в контексте некоторой предметной области), который, будучи реализован, удовлетворяет требование на ресурс.
4.3.6 Объект Managed_resource_relationship
Посредством объекта Managed_resource_relationship задается связь между двумя управляемыми ресурсами. Смысл отношения определяется классификатором.
Пример - Отношение между управляемыми ресурсами может классифицироваться как "Alternative" (альтернативный ресурс) или "Prefered" (предпочтительный ресурс).
EXPRESS-спецификация:
*)
ENTITY Managed_resource_relationship;
name : STRING;
description : OPTIONAL STRING;
relating : Managed_resource;
related : Managed_resource;
END_ENTITY;
(*
Определение атрибутов:
name - слова, которыми называется отношение между управляемыми ресурсами;
description - текст, предоставляющий дополнительную информацию о связи между управляемыми ресурсами. Задавать значение этого атрибута не обязательно;
relating - один из представляющих управляемые ресурсы объектов Managed_resource, участвующих в отношении;
related - второй из представляющих управляемые ресурсы объектов Managed_resource, участвующих в отношении. Если один из участников отношения зависит от другого, роль настоящего атрибута играет объект, представляющий зависимый тип отношения.
4.3.7 Объект Resource_event
Посредством объекта Resource_event представляется событие или действие, влияющее на количество управляемого ресурса или на его наличие. Роль представляемого настоящим объектом события, связанного с ресурсом, задается классификатором.
Пример - Событие, связанное с ресурсом, может классифицироваться как "Planned" (планируемое) или "Actual" (действительное).
EXPRESS-спецификация:
*)
ENTITY Resource_event
ABSTRACT SUPERTYPE ;
name : STRING;
description : OPTIONAL STRING;
quantity : OPTIONAL Value_with_unit;
resource : Managed_resource;
END_ENTITY;
(*
Определение атрибутов:
name - слова, которыми называется событие, связанное с ресурсом;
description - текст, предоставляющий дополнительную информацию о событии, связанном с ресурсом. Задавать значение этого атрибута не обязательно;
quantity - мера количества ресурса, подверженного изменению. Задавать значение этого атрибута не обязательно;
resource - объект Managed_resource, представляющий управляемый ресурс, на который оказывает воздействие событие, связанное с ресурсом.
4.3.8 Объект Resource_event_correspondence_relationship
Посредством объекта Resource_event_correspondence_relationship задается связь между представленным объектом Resource_event событием, связанным с ресурсом, и соответствующим требованием ресурса, представленным объектом Required_resource. Смысл связи определяется классификатором.
Примечание - Событие, связанное с ресурсом, может быть запланировано или записано без наличия соответствующего требования ресурса.
Пример - Связь с событием, связанным с ресурсом, может классифицироваться как "Designated for" (предназначается для).
EXPRESS-спецификация:
*)
ENTITY Resource_event_correspondence_relationship;
name : STRING;
description : OPTIONAL STRING;
relating : Resource_event;
related : Required_resource;
END_ENTITY;
(*
Определение атрибутов:
name - слова, которыми называется связь, представляемая объектом Resource_event_correspondence_relationship;
description - текст, предоставляющий дополнительную информацию о связи. Задавать значение этого атрибута не обязательно;
relating - участвующий в отношении экземпляр объекта Resource_event, представляющий событие, связанное с ресурсом;
related - экземпляр объекта Required_resource, представляющий связываемое с событием требование ресурса.
4.3.9 Объект Resource_event_relationship
Посредством объекта Resource_event_relationship задается то, каким образом одно связанное с ресурсами событие, представленное объектом Resource_event, соотносится с другим таким событием. Смысл отношения определяется классификатором.
Пример - Отношение может классифицироваться как "realized by" (реализуется посредством) или "replaces" (заменяет).
EXPRESS-спецификация:
*)
ENTITY Resource_event_relationship;
name : STRING;
description : OPTIONAL STRING;
relating : Resource_event;
related : Resource_event;
END_ENTITY;
(*
Определение атрибутов:
name - слова, которыми называется связь между событиями, связанными с ресурсами;
description - текст, предоставляющий дополнительную информацию о связи между событиями, относящимися к ресурсам. Задавать значение этого атрибута не обязательно;
relating - один из представляющих связанное с ресурсом событие объектов Resource_event, участвующих в отношении;
related - второй из представляющих связанное с ресурсом событие объектов Resource_event, участвующих в отношении. Если один из участников отношения зависит от другого, роль настоящего атрибута играет объект, представляющий зависимое событие.
*)
END_SCHEMA; -- Resource_management_arm
(*
5 Интерпретированная модель модуля
5.1 Спецификация отображения
В настоящем стандарте под термином "прикладной элемент" понимается любой объектный тип данных, определенный в
разделе 4, любой из его явных атрибутов и любое ограничение на подтипы. Термин "элемент ИММ" означает любой объектный тип данных, определенный в
5.2 или импортированный с помощью оператора USE FROM из другой EXPRESS-схемы, а также любой из их атрибутов и любое ограничение на подтипы, определенное в
5.2 либо импортированное с помощью оператора USE FROM.
В данном подразделе представлена спецификация отображения, которая определяет, как каждый прикладной элемент, описанный в
разделе 4 настоящего стандарта, отображается на один или более элементов ИММ (см.
5.2).
Спецификация отображения для каждого объекта ПЭМ определена ниже в отдельном пункте. Спецификация отображения атрибута объекта ПЭМ описывается в подпункте пункта, содержащего спецификацию отображения этого объекта. Каждая спецификация содержит не более пяти секций.
Секция "Заголовок" содержит:
- наименование рассматриваемого объекта ПЭМ или ограничение на подтипы либо
- наименование атрибута рассматриваемого объекта ПЭМ, если данный атрибут ссылается на тип, не являющийся объектным типом данных или типом SELECT, который содержит или может содержать объектные типы данных, либо
- составное выражение вида: "связь объекта <наименование объекта ПЭМ> с объектом <тип данных, на который дана ссылка> (представляющим атрибут <наименование атрибута>)", если данный атрибут ссылается на тип данных, являющийся объектным типом данных или типом SELECT, который содержит или может содержать объектные типы данных.
Секция "Элемент ИММ" содержит в зависимости от рассматриваемого прикладного элемента:
- наименование одного или более объектных типов данных ИММ;
- наименование атрибута объекта ИММ, представленное в виде синтаксической конструкции <наименование объекта>.<наименование атрибута>, если рассматриваемый атрибут ссылается на тип, не являющийся объектным типом данных или типом SELECT, который содержит или может содержать объектные типы данных;
- ключевое слово PATH, если рассматриваемый атрибут объекта ПЭМ ссылается на объектный тип данных или на тип SELECT, который содержит или может содержать объектные типы данных;
- ключевое слово IDENTICAL MAPPING, если оба прикладных объекта, присутствующие в прикладном утверждении, отображаются на тот же самый экземпляр объектного типа данных ИММ;
- синтаксическую конструкцию /SUPERTYPE(<наименование супертипа>)/, если рассматриваемый объект ПЭМ отображается как его супертип;
- одну или более конструкций /SUBTYPE(<наименование подтипа>)/, если отображение рассматриваемого объекта ПЭМ является объединением отображений его подтипов.
Если отображение прикладного элемента содержит более одного элемента ИММ, то каждый из этих элементов ИММ представляется в отдельной строке спецификации отображения, заключенной в круглые или квадратные скобки.
Секция "Источник" содержит:
- обозначение стандарта ИСО, в котором определен данный элемент ИММ, для тех элементов ИММ, которые определены в общих ресурсах;
- обозначение настоящего стандарта для тех элементов ИММ, которые определены в схеме ИММ настоящего стандарта.
Данная секция опускается, если в секции "Элемент ИММ" используются ключевые слова PATH или IDENTICAL MAPPING.
Секция "Правила" содержит наименование одного или более глобальных правил, которые применяются к совокупности объектных типов данных ИММ, перечисленных в секции "Элемент ИММ" или "Ссылочный путь". Если правила не применяются, то данную секцию опускают.
За ссылкой на глобальное правило может следовать ссылка на подпункт, в котором определено данное правило.
Секция "Ограничение" содержит наименование одного или более ограничений на подтипы, которые применяются к совокупности объектных типов данных ИММ, перечисленных в секции "Элемент ИММ" или "Ссылочный путь". Если ограничения на подтипы отсутствуют, то данную секцию опускают.
За ссылкой на ограничение подтипа может следовать ссылка на подпункт, в котором определено данное ограничение на подтипы.
Секция "Ссылочный путь" содержит:
- ссылочный путь к супертипам в общих ресурсах для каждого элемента ИММ, определенного в настоящем стандарте;
- спецификацию взаимосвязей между элементами ИММ, если отображение прикладного элемента требует связать экземпляры нескольких объектных типов данных ИММ. В этом случае в каждой строке ссылочного пути указывают роль элемента ИММ по отношению к ссылающемуся на него элементу ИММ или к следующему по ссылочному пути элементу ИММ.
В выражениях, определяющих ссылочные пути и ограничения между элементами ИММ, применяют следующие условные обозначения:
[] - в квадратные скобки заключают несколько элементов ИММ или частей ссылочного пути, которые требуются для обеспечения соответствия информационному требованию;
() - в круглые скобки заключают несколько элементов ИММ или частей ссылочного пути, которые являются альтернативными в рамках отображения для обеспечения соответствия информационному требованию;
{} - заключенный в фигурные скобки фрагмент ограничивает ссылочный путь для обеспечения соответствия информационному требованию;
<> - в угловые скобки заключают один или более необходимых ссылочных путей;
|| - между вертикальными линиями помещают объект супертипа;
-> - атрибут, наименование которого предшествует символу ->, ссылается на объектный или выбираемый тип данных, наименование которого следует после этого символа;
<- - атрибут объекта, наименование которого следует после символа <-, ссылается на объектный или выбираемый тип данных, наименование которого предшествует этому символу;
[i] - атрибут, наименование которого предшествует символу [i], является агрегированной структурой; ссылка дается на любой элемент данной структуры;
[n] - атрибут, наименование которого предшествует символу [n], является упорядоченной агрегированной структурой; ссылка дается на n-й элемент данной структуры;
=> - объект, наименование которого предшествует символу =>, является супертипом объекта, наименование которого следует после этого символа;
<= - объект, наименование которого предшествует символу <=, является подтипом объекта, наименование которого следует после этого символа;
= - строковый (STRING), выбираемый (SELECT) или перечисляемый (ENUMERATION) тип данных ограничен списком выбора или значением;
\ - выражение для ссылочного пути продолжается на следующей строке;
* - один или более экземпляров взаимосвязанных объектных типов данных могут быть объединены в древовидную структуру. Путь между объектом взаимосвязи и связанными с ним объектами заключают в фигурные скобки;
-- - последующий текст является комментарием или ссылкой на раздел;
*> - выбираемый (SELECT) или перечисляемый (ENUMERATION) тип данных, наименование которого предшествует символу *>, расширяется до выбираемого или перечисляемого типа данных, наименование которого следует за этим символом;
<* - выбираемый (SELECT) или перечисляемый (ENUMERATION) тип данных, наименование которого предшествует символу <*, является расширением выбираемого или перечисляемого типа данных, наименование которого следует за этим символом;
!{} - секция, заключенная в фигурные скобки, обозначает отрицательное ограничение, налагаемое на отображение.
Определение и использование шаблонов отображения не поддерживаются в настоящей версии прикладных модулей, однако поддерживается использование предопределенных шаблонов /SUBTYPE/ и /SUPERTYPE/.
5.1.1 Прикладной объект Classification_assignment
Определение прикладного объекта Classification_assignment дано в прикладном модуле "classification_assignment". В настоящей секции с целью включения утверждений, определения которых даны в настоящем прикладном модуле, дается расширение отображения прикладного объекта classification_assignment.
5.1.1.1 Связь объекта Classification_assignment с объектом Managed_resource, представляющим атрибут items
Ссылочный путь: | applied_classification_assignment.items[i] -> classification_item classification_item classification_item *> resource_management_classification_item resource_management_classification_item resource_management_classification_item = action_resource |
5.1.1.2 Связь объекта Classification_assignment с объектом Managed_resource_relationship, представляющим атрибут items
Ссылочный путь: | applied_classification_assignment.items[i] -> classification_item classification_item classification_item *> resource_management_classification_item resource_management_classification_item resource_management_classification_item = action_resource_relationship |
5.1.1.3 Связь объекта Classification_assignment с объектом Resource_event, представляющим атрибут items
Ссылочный путь: | applied_classification_assignment.items[i] -> classification_item classification_item classification_item *> resource_management_classification_item resource_management_classification_item resource_management_classification_item = action |
5.1.1.4 Связь объекта Classification_assignment с объектом Resource_event_correspondence_relationship, представляющим атрибут items
Ссылочный путь: | applied_classification_assignment.items[i] -> classification_item classification_item classification_item *> resource_management_classification_item resource_management_classification_item resource_management_classification_item = action_property |
5.1.1.5 Связь объекта Classification_assignment с объектом Resource_event_relationship, представляющим атрибут items
Ссылочный путь: | applied_classification_assignment.items[i] -> classification_item classification_item classification_item *> resource_management_classification_item resource_management_classification_item resource_management_classification_item = action_relationship |
5.1.2 Прикладной объект Location_assignment
Определение прикладного объекта Location_assignment дано в прикладном модуле "location_assignment". В настоящей секции с целью включения утверждений, определения которых даны в настоящем прикладном модуле, дается расширение отображения прикладного объекта Location_assignment.
5.1.2.1 Связь объекта Location_assignment с объектом Managed_resource, представляющим атрибут entity_for_location
Ссылочный путь: | applied_location_assignment applied_location_assignment.items[1] -> location_item location_item *> resource_management_location_item resource_management_location_item = action_resource |
5.1.3 Прикладной объект Decreasing_resource_event
Элемент ИММ: | action |
Источник: | ИСО 10303-41 |
Ссылочный путь: | action {action.chosen_method -> action_method action_method.name = 'decreasing resource event'} |
5.1.4 Прикладной объект Increasing_resource_event
Элемент ИММ: | action |
Источник: | ИСО 10303-41 |
Ссылочный путь: | action {action.chosen_method -> action_method action_method.name = 'increasing resource event'} |
5.1.5 Прикладной объект Managed_resource
Элемент ИММ: | action_resource |
Источник: | ИСО 10303-41 |
Ссылочный путь: | action_resource [{action_resource.usage[1] -> supported_item supported_item = action_method action_method action_method.name = 'resource management'} {action_resource.kind -> action_resource_type action_resource_type.name = 'managed resource'}] |
5.1.5.1 Атрибут name
Элемент ИММ | action_resource.name |
Источник | ИСО 10303-41 |
5.1.5.2 Атрибут description
Элемент ИММ: | action_resource.description |
Ссылочный путь: | ИСО 10303-41 |
5.1.5.3 Связь объекта Managed_resource с объектом Value_with_unit, представляющим атрибут quantity
Элемент ИММ: | PATH |
Ссылочный путь: | action_resource [{action_resource.usage[1] -> supported_item supported_item = action_method action_method action_method.name = 'resource management'} {action_resource.kind -> action_resource_type action_resource_type.name = 'managed resource'}] action_resource characterized_resource_definition = action_resource characterized_resource_definition characterized_resource_definition <- resource_property.resource resource_property {resource_property.name = 'quantity'} resource_property <- resource_property_representation.property resource_property_representation {resource_property_representation.name = 'quantity'} resource_property_representation.representation -> representation [{representation.context_of_items -> representation_context representation_context.context_identifier = "} {representation.context_of_items -> representation_context representation_context.context_type = 'managed resource'}] representation.items[i] -> representation_item representation_item => value_representation_item value_representation_item.value_component -> measure_value measure_value <- measure_with_unit |
5.1.6 Прикладной объект Managed_resource_relationship
Элемент ИММ: | action_resource_relationship |
Источник: | ИСО 10303-41 |
Ссылочный путь: | {action_resource_relationship.name = 'managed resource relationship'} |
5.1.6.1 Атрибут name
Элемент ИММ: | action_resource_relationship.name |
Источник: | ИСО 10303-41 |
5.1.6.2 Атрибут description
Элемент ИММ: | action_resource_relationship.description |
Источник: | ИСО 10303-41 |
5.1.6.3 Связь объекта Managed_resource_relationship с объектом Managed_resource, представляющим атрибут relating
Элемент ИММ: | action_resource_relationship.relating_resource |
Источник: | ИСО 10303-41 |
5.1.6.4 Связь объекта Managed_resource_relationship с объектом Managed_resource, представляющим атрибут related
Элемент ИММ: | action_resource_relationship.related_resource |
Источник: | ИСО 10303-41 |
5.1.7 Прикладной объект Resource_event
Элемент ИММ: | action |
Источник: | ИСО 10303-41 |
Ссылочный путь: | action {action.chosen_method -> action_method action_method.name = 'resource event'} |
5.1.7.1 Атрибут name
Элемент ИММ: | action.name |
Источник: | ИСО 10303-41 |
5.1.7.2 Атрибут description
Элемент ИММ: | action.description |
Источник: | ИСО 10303-41 |
5.1.7.3 Связь объекта Resource_event с объектом Value_with_unit, представляющим атрибут quantity
Элемент ИММ: | PATH |
Источник: | ИСО 10303-41 |
Ссылочный путь: | action characterized_action_definition = action characterized_action_definition characterized_action_definition <- action_property.definition action_property {action_property.name = 'quantity'} action_property <- action_property_representation.property action_property_representation {action_property_representation.name = 'quantity'} action_property_representation.representation -> representation {representation.context_of_items -> representation_context representation_context.context_identifier = "} {representation.context_of_items -> representation_context representation_context.context_type = 'resource event'} representation.items[i] -> representation_item representation_item => value_representation_item value_representation_item.value_component -> measure_value measure_value <- measure_with_unit |
5.1.7.4 Связь объекта Resource_event с объектом Managed_resource, представляющим атрибут resource
Элемент ИММ: | PATH |
Источник: | ИСО 10303-41 |
Ссылочный путь: | action supported_item = action supported_item <- action_resource.usage[1] action_resource |
5.1.8 Прикладной объект Resource_event_correspondence_relationship
Элемент ИММ: | action_property |
Источник: | ISO 10303-49 |
Ссылочный путь: | {action_property.name = 'resource event correspondence relationship'} |
5.1.8.1 Атрибут name
Элемент ИММ: | action_property.name |
Источник: | ИСО 10303-49 |
5.1.8.2 Атрибут description
Элемент ИММ: | action_property.description |
Источник: | ИСО 10303-49 |
5.1.8.3 Связь объекта Resource_event_correspondence_relationship с объектом Resource_event, представляющим атрибут relating
Элемент ИММ: | PATH |
Источник: | ИСО 10303-41 |
Ссылочный путь: | action_property.definition -> characterized_action_definition characterized_action_definition = action |
5.1.8.4 Связь объекта Resource_event_correspondence_relationship с объектом Required_resource, представляющим атрибут related
Вариант 1. Роль атрибута related играет объект, представляющий ресурс, заданный как элемент ресурса.
Элемент ИММ: | PATH |
Источник: | ИСО 10303-49 |
Ссылочный путь: | action_property.definition -> characterized_action_definition characterized_action_definition = action action characterized_action_definition = action characterized_action_definition <- action_resource_requirement.operations[i] action_resource_requirement {action_resource_requirement => requirement_for_action_resource} |
Вариант 2. Роль атрибута related играет объект, представляющий ресурс, заданный посредством спецификации.
Элемент ИММ: | PATH |
Источник: | ИСО 10303-49 |
Ссылочный путь: | action_property.definition -> characterized_action_definition characterized_action_definition = action action characterized_action_definition = action characterized_action_definition <- action_resource_requirement.operations[i] action_resource_requirement |
5.1.9 Прикладной объект Resource_event_relationship
Элемент ИММ: | action_relationship |
Источник: | ИСО 10303-41 |
Ссылочный путь: | {action_relationship.name = 'resource event relationship'} |
5.1.9.1 Атрибут name
Элемент ИММ: | action_relationship.name |
Источник: | ИСО 10303-41 |
5.1.9.2 Атрибут description
Элемент ИММ: | action_relationship.description |
Источник: | ИСО 10303-41 |
5.1.9.3 Связь объекта Resource_event_relationship с объектом Resource_event, представляющим атрибут relating
Элемент ИММ: | action_relationship.relating_action |
Источник: | ИСО 10303-41 |
5.1.9.4 Связь объекта Resource_event_relationship с объектом Resource_event, представляющим атрибут related
Элемент ИММ: | action_relationship.related_action |
Источник: | ИСО 10303-41 |
5.1.10 Прикладной объект Managed_resource_by_reference
Элемент ИММ: | action_resource |
Источник: | ИСО 10303-41 |
Ссылочный путь: | {action_resource action_resource.kind -> action_resource_type action_resource_type.name = 'Managed resource by reference'} |
5.1.10.1 Связь объекта Managed_resource_by_reference с объектом, входящим в список выбора типа данных resource_item_select, представляющим атрибут item
Элемент ИММ: | PATH |
Ссылочный путь: | action_resource action_resource.usage[i] -> supported_item = action_method action_method <- action_method_assignment.assigned_action_method action_method_assignment => applied_action_method_assignment applied_action_method_assignment.items[i] -> action_method_items |
5.1.11 Прикладной объект Managed_resource_by_resource_item
Элемент ИММ: | action_resource |
Источник: | ИСО 10303-41 |
Ссылочный путь: | {action_resource action_resource.kind -> action_resource_type action_resource_type.name = 'Managed resource by resource item'} |
5.1.11.1 Связь объекта Managed_resource_by_resource_item с объектом Resource_item, представляющим атрибут item
Элемент ИММ: | IDENTICAL MAPPING |
Ссылочный путь: | {action_resource.kind -> action_resource_type action_resource_type.name = 'resource item'} |
5.2 Сокращенный листинг ИММ на языке EXPRESS
В данном подразделе определена EXPRESS-схема, полученная из таблицы отображений. В ней использованы элементы из общих ресурсов или из других прикладных модулей и определены конструкции на языке EXPRESS, относящиеся к настоящему стандарту.
Так в данном подразделе определены интерпретированная модель прикладного модуля "Управление ресурсами" и модификации, которые применяются к конструкциям, импортированным из общих ресурсов.
При использовании в данной схеме конструкций, определенных в общих ресурсах или в прикладных модулях, необходимо применять следующие ограничения:
- использование объекта супертипа не дает права применять любой из его подтипов, пока этот подтип не будет также импортирован в схему ИММ;
- использование выбираемого типа SELECT не дает права применять любой из перечисленных в нем типов, пока этот тип не будет также импортирован в схему ИММ.
EXPRESS-спецификация:
*)
SCHEMA Resource_management_mim;
USE FROM action_schema -- ISO 10303-41
(action,
action_method,
action_relationship,
action_resource,
action_resource_relationship,
supported_item);
USE FROM Activity_method_assignment_mim; -- ISO/TS 10303-1249
USE FROM Classification_assignment_mim; -- ISO/TS 10303-1114
USE FROM Location_assignment_mim; -- ISO/TS 10303-1277
USE FROM process_property_representation_schema -- ISO 10303-49
(action_property_representation);
USE FROM process_property_schema -- ISO 10303-49
(action_property,
characterized_action_definition);
USE FROM Required_resource_mim; -- ISO/TS 10303-1267
USE FROM Resource_item_mim; -- ISO/TS 10303-1268
USE FROM Value_with_unit_mim; -- ISO/TS 10303-1054
(*
Примечания
1 Схемы, ссылки на которые даны выше, можно найти в следующих стандартах и документах комплекса ИСО 10303:
action_schema - ИСО 10303-41;
Activity_method_assignment_mim - ИСО/ТС 10303-1249;
Classification_assignment_mim - ИСО/ТС 10303-1114;
Location_assignment_mim - ИСО/ТС 10303-1277;
process_property_representation_schema - ИСО 10303-49;
process_property_schema - ИСО 10303-49;
product_property_definition_schema - ИСО 10303-41;
Required_resource_mim - ИСО/ТС 10303-1267;
Resource_item_mim - ИСО/ТС 10303-1268;
Value_with_unit_mim - ИСО/ТС 10303-1054.
2 Графическое представление данных схем приведено на
рисунках D.1 и
D.2, приложение D.
5.2.1 Определение типов данных ИММ
В данном пункте определены типы данных объектов ИММ для настоящего прикладного модуля.
5.2.1.1 Тип данных resource_management_classification_item
Выбираемый тип данных resource_management_classification_item является расширением типа данных classification_item. В настоящем типе данных к списку альтернативных выбираемых типов данных добавлены именованные типы action, action_property, action_relationship, action_resource и action_resource_relationship.
Примечание - В прикладных модулях, использующих конструкции настоящего прикладного модуля, список объектных типов данных может быть расширен.
EXPRESS-спецификация:
*)
TYPE resource_management_classification_item = EXTENSIBLE GENERIC_ENTITY SELECT
BASED_ON classification_item WITH
(action,
action_property,
action_relationship,
action_resource,
action_resource_relationship);
END_TYPE;
(*
5.2.1.2 Тип данных resource_management_location_item
Выбираемый тип данных resource_management_location_item является расширением типа данных location_item. В настоящем типе данных к списку альтернативных выбираемых типов данных добавлен тип action_resource.
Примечание - В прикладных модулях, использующих конструкции настоящего прикладного модуля, список объектных типов данных может быть расширен.
EXPRESS-спецификация:
*)
TYPE resource_management_location_item = EXTENSIBLE GENERIC_ENTITY SELECT BASED_
ON location_item WITH
(action_resource);
END_TYPE;
(*
*)
END_SCHEMA; -- Resource_management_mim
(*
(обязательное)
СОКРАЩЕННЫЕ НАИМЕНОВАНИЯ ОБЪЕКТОВ ИММ
Наименования объектов определены в других стандартах и документах, перечисленных в
разделе 2.
Требования к использованию сокращенных наименований содержатся в стандартах тематической группы "Методы реализации" комплекса ИСО 10303.
(обязательное)
РЕГИСТРАЦИЯ ИНФОРМАЦИОННЫХ ОБЪЕКТОВ
B.1 Обозначение документа
Для однозначного обозначения информационного объекта в открытой системе настоящему стандарту присвоен следующий идентификатор объекта:
{ iso standard 10303 part(1266) version(2) }
Смысл данного обозначения установлен в ИСО/МЭК 8824-1 и описан в ИСО 10303-1.
B.2 Обозначение схем
B.2.1 Обозначение схемы Resource_management_arm
Для однозначного обозначения в открытой информационной системе схеме Resource_management_arm, установленной в настоящем стандарте, присвоен следующий идентификатор объекта:
{ iso standard 10303 part(1266) version(2) schema(1) resource-management-arm(1) }
Смысл данного обозначения установлен в ИСО/МЭК 8824-1 и описан в ИСО 10303-1.
B.2.2 Обозначение схемы Resource_management_mim
Для однозначного обозначения в открытой информационной системе схеме Resource_management_mim, установленной в настоящем стандарте, присвоен следующий идентификатор объекта:
{ iso standard 10303 part(1266) version(2) schema(1) resource-management-mim(2) }
Смысл данного обозначения установлен в ИСО/МЭК 8824-1 и описан в ИСО 10303-1.
(справочное)
Диаграммы на
рисунках C.1 и
C.2 получены из сокращенного листинга ПЭМ на языке EXPRESS, приведенного в
разделе 4. В диаграммах использована графическая нотация EXPRESS-G языка EXPRESS.
Рисунок C.1 - Представление ПЭМ на уровне схем в формате
EXPRESS-G
Рисунок C.2 - Представление ПЭМ на уровне объектов в формате
EXPRESS-G
В настоящем приложении приведены два разных представления ПЭМ для рассматриваемого прикладного модуля:
- представление на уровне схем отображает импорт конструкций, определенных в схемах ПЭМ других прикладных модулей, в схему ПЭМ рассматриваемого прикладного модуля с помощью операторов USE FROM;
- представление на уровне объектов отображает конструкции на языке EXPRESS, определенные в схеме ПЭМ данного прикладного модуля, и ссылки на импортированные конструкции, которые конкретизированы или на которые имеются ссылки в конструкциях схемы ПЭМ рассматриваемого прикладного модуля.
Примечание - Оба эти представления являются неполными. Представление на уровне схем не отображает схем ПЭМ модулей, которые импортированы косвенным образом. Представление на уровне объектов не отображает импортированных конструкций, которые не конкретизированы или на которые отсутствуют ссылки в конструкциях схемы ПЭМ рассматриваемого прикладного модуля.
Описание EXPRESS-G установлено в ИСО 10303-11, приложение D.
(справочное)
Диаграммы на
рисунках D.1 и
D.2 получены из сокращенного листинга ИММ на языке EXPRESS, приведенного в
5.2. В диаграммах использована графическая нотация EXPRESS-G языка EXPRESS.
Рисунок D.1 - Представление ИММ на уровне схем в формате
EXPRESS-G
Рисунок D.2 - Представление ИММ на уровне объектов в формате
EXPRESS-G
В настоящем приложении приведены два разных представления ИММ для рассматриваемого прикладного модуля:
- представление на уровне схем отображает импорт конструкций, определенных в схемах ИММ других прикладных модулей или в схемах общих ресурсов, в схему ИММ рассматриваемого прикладного модуля с помощью оператора USE FROM;
- представление на уровне объектов отображает конструкции на языке EXPRESS, определенные в схеме ИММ рассматриваемого прикладного модуля, и ссылки на импортированные конструкции, которые конкретизированы или на которые имеются ссылки в конструкциях схемы ИММ рассматриваемого прикладного модуля.
Примечание - Оба эти представления являются неполными. Представление на уровне схем не отображает схем ИММ модулей, которые импортированы косвенным образом. Представление на уровне объектов не отображает импортированных конструкций, которые не конкретизированы или на которые отсутствуют ссылки в конструкциях схемы ИММ рассматриваемого прикладного модуля.
Описание EXPRESS-G установлено в ИСО 10303-11, приложение D.
(справочное)
МАШИННО-ИНТЕРПРЕТИРУЕМЫЕ ЛИСТИНГИ
В данном приложении приведены ссылки на сайты, на которых представлены листинги наименований объектов на языке EXPRESS и соответствующих сокращенных наименований, установленных или на которые даются ссылки в настоящем стандарте. На этих же сайтах представлены листинги всех EXPRESS-схем, установленных в настоящем стандарте, без комментариев и другого поясняющего текста. Эти листинги доступны в машинно-интерпретируемой форме (см.
таблицу E.1) и могут быть получены по следующим адресам URL:
сокращенные наименования: http://www.tc184-sc4.org/Short_Names/;
EXPRESS: http://www.tc184-sc4.org/EXPRESS/.
Таблица E.1
Листинги ПЭМ и ИММ на языке EXPRESS
Описание | Идентификатор |
Сокращенный листинг ПЭМ на языке EXPRESS | ISO TC184/SC4/WG12 N6081 |
Сокращенный листинг ИММ на языке EXPRESS | ISO TC184/SC4/WG12 N6082 |
Если доступ к этим сайтам невозможен, необходимо обратиться в центральный секретариат ИСО или непосредственно в секретариат ИСО ТК184/ПК4 по адресу электронной почты: sc4sec@tc184-sc4.org.
Примечание - Информация, представленная в машинно-интерпретированном виде по указанным выше адресам URL, является справочной. Обязательным является текст настоящего стандарта.
(справочное)
СВЕДЕНИЯ О СООТВЕТСТВИИ ССЫЛОЧНЫХ МЕЖДУНАРОДНЫХ СТАНДАРТОВ
И ДОКУМЕНТОВ НАЦИОНАЛЬНЫМ СТАНДАРТАМ РОССИЙСКОЙ ФЕДЕРАЦИИ
Таблица ДА.1
Обозначение ссылочного международного стандарта, документа | Степень соответствия | Обозначение и наименование соответствующего национального стандарта |
ИСО/МЭК 8824-1:1998 | IDT | ГОСТ Р ИСО/МЭК 8824-1-2001 "Информационная технология. Абстрактная синтаксическая нотация версии один (АСН.1). Часть 1. Спецификация основной нотации" |
ИСО 10303-1:1994 | IDT | ГОСТ Р ИСО 10303-1-99 "Системы автоматизации производства и их интеграция. Представление данных об изделии и обмен этими данными. Часть 1. Общие представления и основополагающие принципы" |
ИСО 10303-11:2004 | IDT | ГОСТ Р ИСО 10303-11-2009 "Системы автоматизации производства и их интеграция. Представление данных об изделии и обмен этими данными. Часть 11. Методы описания. Справочное руководство по языку EXPRESS" |
ИСО 10303-21:2002 | IDT | ГОСТ Р ИСО 10303-21-2002 "Системы автоматизации производства и их интеграция. Представление данных об изделии и обмен этими данными. Часть 21. Методы реализации. Кодирование открытым текстом структуры обмена" |
ИСО 10303-41:2005 | IDT | ГОСТ Р ИСО 10303-41-99 "Системы автоматизации производства и их интеграции. Представление данных об изделии и обмен этими данными. Часть 41. Интегрированные обобщенные ресурсы. Основы описания и поддержки изделий" |
ИСО 10303-49 | IDT | ГОСТ Р ИСО 10303-49-2003 "Системы автоматизации производства и их интеграция. Представление данных об изделии и обмен этими данными. Часть 49. Интегрированные обобщенные ресурсы. Структура и свойства процесса" |
ИСО 10303-202:1996 | - | |
ИСО/ТС 10303-1001:2004 | IDT | ГОСТ Р ИСО/ТС 10303-1001-2010 "Системы автоматизации производства и их интеграция. Представление данных об изделии и обмен этими данными. Часть 1001. Прикладной модуль. Присваивание внешнего вида" |
ИСО/ТС 10303-1017 | IDT | ГОСТ Р ИСО/ТС 10303-1017-2010 "Системы автоматизации производства и их интеграция. Представление данных об изделии и обмен этими данными. Часть 1017. Прикладной модуль. Идентификация изделия" |
ИСО/ТС 10303-1054 | IDT | ГОСТ Р ИСО/ТС 10303-1054-2012 "Системы автоматизации производства и их интеграция. Представление данных об изделии и обмен этими данными. Часть 1054. Прикладной модуль. Размерная величина" |
ИСО/ТС 10303-1114-2013 | IDT | ГОСТ Р ИСО/ТС 10303-1114-2013 "Системы автоматизации производства и их интеграция. Представление данных об изделии и обмен этими данными. Часть 1114. Прикладной модуль. Задание принадлежности к классу" |
ИСО/ТС 10303-1249 | IDT | ГОСТ Р ИСО/ТС 10303-1249-2013 "Системы автоматизации производства и их интеграция. Представление данных об изделии и обмен этими данными. Часть 1249. Прикладной модуль. Задание способа выполнения действия" |
ИСО/ТС 10303-1267 | - | |
ИСО/ТС 10303-1268 | - | |
ИСО/ТС 10303-1277 | - | |
<*> Соответствующий национальный стандарт отсутствует. До его утверждения рекомендуется использовать перевод на русский язык данного международного стандарта (документа). Перевод данного международного стандарта (документа) находится в Федеральном информационном фонде технических регламентов и стандартов. Примечание - В настоящей таблице использовано следующее условное обозначение степени соответствия стандартов: - IDT - идентичные стандарты. |
[1] Guidelines for the content of application modules, ISO TC 184/SC 4 N1685, 2004-02-27