Главная // Актуальные документы // ГОСТ Р (Государственный стандарт)
СПРАВКА
Источник публикации
М.: Стандартинформ, 2017
Примечание к документу
Документ введен в действие с 01.01.2018.

Взамен ГОСТ Р ИСО 10303-506-2006.
Название документа
"ГОСТ Р ИСО 10303-506-2016. Национальный стандарт Российской Федерации. Системы автоматизации производства и их интеграция. Представление данных об изделии и обмен этими данными. Часть 506. Прикладная интерпретированная конструкция. Чертежные элементы"
(утв. и введен в действие Приказом Росстандарта от 30.11.2016 N 1891-ст)

"ГОСТ Р ИСО 10303-506-2016. Национальный стандарт Российской Федерации. Системы автоматизации производства и их интеграция. Представление данных об изделии и обмен этими данными. Часть 506. Прикладная интерпретированная конструкция. Чертежные элементы"
(утв. и введен в действие Приказом Росстандарта от 30.11.2016 N 1891-ст)


Содержание


Утвержден и введен в действие
Приказом Федерального
агентства по техническому
регулированию и метрологии
от 30 ноября 2016 г. N 1891-ст
НАЦИОНАЛЬНЫЙ СТАНДАРТ РОССИЙСКОЙ ФЕДЕРАЦИИ
СИСТЕМЫ АВТОМАТИЗАЦИИ ПРОИЗВОДСТВА И ИХ ИНТЕГРАЦИЯ
ПРЕДСТАВЛЕНИЕ
ДАННЫХ ОБ ИЗДЕЛИИ И ОБМЕН ЭТИМИ ДАННЫМИ
ЧАСТЬ 506
ПРИКЛАДНАЯ ИНТЕРПРЕТИРОВАННАЯ КОНСТРУКЦИЯ.
ЧЕРТЕЖНЫЕ ЭЛЕМЕНТЫ
Industrial automation systems and integration. Product data
representation and exchange. Part 506. Application
interpreted construct. Draughting elements
(ISO 10303-506:2011, IDT)
ГОСТ Р ИСО 10303-506-2016
Группа П87
ОКС 25.040.40
ОКСТУ 4002
Дата введения
1 января 2018 года
Предисловие
1 ПОДГОТОВЛЕН Федеральным бюджетным учреждением "Консультационно-внедренческая фирма в области международной стандартизации и сертификации "Фирма "Интерстандарт" на основе собственного перевода на русский язык англоязычной версии международного стандарта, указанного в пункте 4
2 ВНЕСЕН Техническим комитетом по стандартизации ТК 459 "Информационная поддержка жизненного цикла изделий"
3 УТВЕРЖДЕН И ВВЕДЕН В ДЕЙСТВИЕ Приказом Федерального агентства по техническому регулированию и метрологии от 30 ноября 2016 г. N 1891-ст
4 Настоящий стандарт идентичен международному стандарту ИСО 10303-506:2011 "Системы автоматизации производства и их интеграция. Представление данных об изделии и обмен этими данными. Часть 506. Прикладная интерпретированная конструкция. Чертежные элементы" (ISO 10303-506:2011 "Industrial automation systems and integration - Product data representation and exchange - Part 506: Application interpreted construct: Draughting elements", IDT).
При применении настоящего стандарта рекомендуется использовать вместо ссылочных международных стандартов соответствующие им национальные стандарты Российской Федерации, сведения о которых приведены в дополнительном приложении ДА
5 ВЗАМЕН ГОСТ Р ИСО 10303-506-2006
Правила применения настоящего стандарта установлены в статье 26 Федерального закона от 29 июня 2015 г. N 162-ФЗ "О стандартизации в Российской Федерации". Информация об изменениях к настоящему стандарту публикуется в ежегодном (по состоянию на 1 января текущего года) информационном указателе "Национальные стандарты", а официальный текст изменений и поправок - в ежемесячном информационном указателе "Национальные стандарты". В случае пересмотра (замены) или отмены настоящего стандарта соответствующее уведомление будет опубликовано в ежемесячном информационном указателе "Национальные стандарты". Соответствующая информация, уведомление и тексты размещаются также в информационной системе общего пользования - на официальном сайте Федерального агентства по техническому регулированию и метрологии в сети Интернет (www.gost.ru)
Введение
Стандарты комплекса ИСО 10303 распространяются на компьютерное представление информации об изделиях и обмен данными об изделиях. Их целью является обеспечение нейтрального механизма, способного описывать изделия на всем протяжении их жизненного цикла. Этот механизм применим не только для обмена файлами в нейтральном формате, но является также основой для реализации и совместного доступа к базам данных об изделиях и организации архивирования.
В Прикладных интерпретированных конструкциях (ПИК) представлено логическое группирование интерпретированных конструкций, обеспечивающих функциональные возможности использования данных об изделии в контексте нескольких предметных областей. Интерпретированная конструкция является общей интерпретацией интегрированных ресурсов, обеспечивающих совместное использование информационных потребностей нескольких Прикладных протоколов.
Настоящий стандарт специфицирует Прикладную интерпретированную конструкцию для описания пояснений, представляющих размеры и выноски на чертеже. Эти пояснения в форме текста и условных обозначений предоставляют дополнительные данные об изделии, которые могут быть необходимы для полного определения изделия или понимания чертежа.
Технические изменения первого издания настоящей части настоящего стандарта подразделяются на изменения деклараций на языке EXPRESS, новые декларации на языке EXPRESS, и изменения определений объектных типов данных, определенных средствами языка EXPRESS.
В схеме aic_draughting_elements были изменены следующие декларации и спецификации импорта на языке EXPRESS:
- draughting_elements;
- leader_directed_dimension.
1 Область применения
Настоящий стандарт определяет интерпретацию интегрированных ресурсов для удовлетворения требований по представлению элементов чертежа. К охватываемым чертежным элементам относятся тексты размеров и выноски на поле чертежа.
В область применения настоящего стандарта входят:
- структуры для представления единичных или составных размеров;
- структуры для представления структурированных или неструктурированных размеров;
- структуры для представления чертежных выносок, которые могут ориентироваться линиями-выносками, выносными линиями или размерными кривыми.
В область применения настоящего стандарта не входят пояснения, которые не используются в воспринимаемом представлении размера или выноски.
2 Нормативные ссылки
В настоящем стандарте использованы нормативные ссылки на следующие международные стандарты и документы (для датированных ссылок следует использовать указанное издание, для недатированных ссылок - последнее издание указанного документа, включая все поправки к нему):
ISO 5459, Geometric product specifications (GPS) - Geometrical tolerancing - Datums and datum systems (Геометрическое описание изделия - Геометрические допуски - Базы и системы баз)
ISO 10209-1, Technical product documentation - Vocabulary - Part 1: Terms relating to technical drawings: general and types of drawing (Техническая документация на изделие. Словарь. Часть 1. Термины, относящиеся к техническим чертежам: основные положения и типы чертежей)
ISO 10303-1:1994, Industrial automation systems and integration - Product data representation and exchange - Part 1: Overview and fundamental principles (Системы автоматизации производства и их интеграция. Представление данных об изделии и обмен этими данными. Часть 1. Общие представления и основополагающие принципы)
ISO 10303-11:2004, Industrial automation systems and integration - Product data representation and exchange - Part 11: Description methods: The EXPRESS language reference manual (Системы автоматизации производства и их интеграция. Представление данных об изделии и обмен этими данными. Часть 11. Методы описания. Справочное руководство по языку EXPRESS)
ISO 10303-46, Industrial automation systems and integration - Product data representation and exchange - Part 46: Integrated generic resource: Visual presentation (Системы промышленной автоматизации и интеграция. Представление данных о продукции и обмен данными. Часть 46. Интегрированные обобщенные ресурсы. Визуальное представление)
ISO 10303-101, Industrial automation systems and integration - Product data representation and exchange - Part 101: Integrated application resources: Draughting (Системы промышленной автоматизации и интеграция. Представление данных о продукции и обмен данными. Часть 101. Интегрированные прикладные ресурсы. Чертежи)
3 Термины, определения и сокращения
3.1 Термины и определения
3.1.1 Термин, определенный в ИСО 5459
В настоящем стандарте применен следующий термин:
- база (datum).
3.1.2 Термин, определенный в ИСО 10209-1
В настоящем стандарте применен следующий термин:
- чертеж (drawing).
3.1.3 Термины, определенные в ИСО 10303-1
В настоящем стандарте применены следующие термины:
- приложение (application);
- прикладная интерпретированная конструкция; ПИК (application interpreted construct; AIC);
- интегрированный ресурс (integrated resource);
- прикладной контекст (application context);
- прикладная интерпретированная модель (application interpreted model);
- прикладной протокол; ПП (application protocol; AP);
- метод реализации (implementation method);
- интерпретация (interpretation);
- данные об изделии (product data).
3.1.4 Термин, определенный в ИСО 10303-46
В настоящем стандарте применен следующий термин:
- аннотация (annotation).
3.1.5 Термины, определенные в ИСО 10303-101
В настоящем стандарте применены следующие термины
- выноска (callout);
- черчение (draughting).
3.1.6 Прочие термины и определения
В настоящем стандарте применен следующий термин с соответствующим определением:
3.1.6.1 значение размера (dimension value): Представление численного значения размера, описывающее его величину.
3.2 Сокращения
В настоящем стандарте применены следующие сокращения:
ПП - прикладной протокол;
ПИК - прикладная интерпретированная конструкция;
URL - унифицированный указатель информационного ресурса.
4 Сокращенный листинг на языке EXPRESS
В настоящем разделе с помощью языка EXPRESS, определение которого приведено в ИСО 10303-11, определены информационные требования, которые должны выполняться программными реализациями. Далее представлен фрагмент EXPRESS-декларации, с которой начинается описание схемы aic_draughting_elements. В схеме использованы элементы из интегрированных ресурсов и содержатся типы данных, уточнения объектов и функции, специфичные для настоящего стандарта.
EXPRESS-спецификация:
*)
SCHEMA aic_draughting_elements;
USE FROM draughting_element_schema -- ISO 10303-101
(dimension_curve,
dimension_curve_directed_callout,
dimension_curve_terminator,
draughting_callout,
draughting_callout_relationship,
leader_curve,
leader_directed_callout,
leader_terminator,
projection_curve,
projection_directed_callout);
USE FROM presentation_definition_schema -- ISO 10303-46
(annotation_text_occurrence);
(*
Примечания
1 Схемы, ссылки на которые приведены выше, определены в следующих документах комплекса ИСО 10303:
draughting_element_schema - ИСО 10303-101;
presentation_definition_schema - ИСО 10303-46.
2 Графическое представление этих схем приведено на рисунках D.1 и D.2, приложение D.
3 В интегрированных ресурсах могут присутствовать подтипы объектов и элементы списков выбора выбираемых типов данных, не импортированные в ПИК. Конструкции исключены из деревьев подтипов или списков выбора посредством использования неявных правил импорта, определенных в ИСО 10303-11. Ссылки на исключенные конструкции не входят в область действия ПИК. В некоторых случаях исключаются все элементы списка выбора. Поскольку ПИК предназначена для использования в контексте Прикладного протокола, элементы списка выбора будут определены в области действия Прикладного протокола.
4.1 Общие положения
В настоящей Прикладной интерпретированной конструкции предоставлен однородный набор объектов для описания аннотаций, обеспечивающих визуальное представление размеров и выносок на чертеже. Эти аннотации, в форме текста и условных обозначений, предоставляют дополнительные данные об изделии, которые могут потребоваться для полного определения изделия и для понимания чертежа.
4.2 Основополагающие концепции и предположения
4.3 Определения объектов схемы aic_draughting_elements
4.3.1 Объект angular_dimension
Объект angular_dimension является таким подтипом объекта dimension_curve_directed_callout, представляющего размещаемую относительно размерной кривой надпись, посредством которого изображается значение углового расстояния.
Примечание - На рисунке 1 приведены три угловых размера, предоставляющие информацию об угловых расстояниях. Также на этом рисунке показан размер радиуса.
Рисунок 1 - Угловые размеры и размер радиуса
EXPRESS-спецификация:
*)
ENTITY angular_dimension
SUBTYPE OF (dimension_curve_directed_callout);
END_ENTITY;
(*
4.3.2 Объект curve_dimension
Объект curve_dimension является таким подтипом объекта dimension_curve_directed_callout, представляющего размещаемую относительно размерной кривой надпись, посредством которого изображается измеренная по криволинейному пути величина расстояния между двумя элементами или длина криволинейного элемента.
Примечание - На рисунке 2 приведены два криволинейных размера. Размер со значением 36,91 показывает расстояние между двумя элементами геометрической формы, измеренное вдоль пути, заданного третьим элементом. Размер со значением 76,64 показывает длину кривой, измеренной по длине целого элемента.
Рисунок 2 - Криволинейные размеры
EXPRESS-спецификация:
*)
ENTITY curve_dimension
SUBTYPE OF (dimension_curve_directed_callout);
END_ENTITY;
(*
4.3.3 Объект datum_feature_callout
Объект datum_feature_callout является таким подтипом объекта draughting_callout, посредством которого обеспечивается изображение базы. Настоящий объект должен содержать алфавитно-цифровое обозначение базы.
Примечание - На рисунке 3 показаны образмеривание и обозначение специфических элементов формы изделия. В верхней части показаны задания баз "E" и "F" и задание размера диаметра с его геометрическим допуском. В средней части того же рисунка показано обозначение базы "D".
EXPRESS-спецификация:
*)
ENTITY datum_feature_callout
SUBTYPE OF (draughting_callout);
END_ENTITY;
(*
4.3.4 Объект datum_target_callout
Объект datum_target_callout является таким подтипом объекта draughting_callout, посредством которого обеспечивается изображение условного обозначения базовой метки. Настоящий объект должен содержать алфавитно-цифровое обозначение базовой области, и, там где это применимо, задание ее диаметрального размера.
Примечание - В нижней части рисунка 3 показаны три точки базовых меток и связанные с ними условные обозначения базовых меток.
Рисунок 3 - Поясняющие надписи на чертеже
EXPRESS-спецификация:
*)
ENTITY datum_target_callout
SUBTYPE OF (draughting_callout);
END_ENTITY;
(*
4.3.5 Объект diameter_dimension
Объект diameter_dimension является таким подтипом объекта dimension_curve_directed_callout, представляющего размещаемую относительно размерной кривой надпись, посредством которого изображается значение величины диаметра круглого элемента.
Примечание - На рисунке 4 показаны три размера диаметра. Для более ясного изображения размера диаметра могут быть использованы выносные линии.
Рисунок 4 - Размер диаметра
EXPRESS-спецификация:
*)
ENTITY diameter_dimension
SUBTYPE OF (dimension_curve_directed_callout);
END_ENTITY;
(*
4.3.6 Объект dimension_callout_component_relationship
Объект dimension_callout_component_relationship является таким подтипом объекта draughting_callout_relationship, посредством которого обозначается связь между структурированной размерной надписью, представленной объектом structured_dimension_callout и надписью на чертеже, представленной объектом draughting_callout, и содержащей информацию или префикса или суффикса размера. Содержание префикса размерной надписи - это информация, используемая для понимания или применения размера и физически расположенная перед значением размера при его чтении. Содержание суффикса размера физически размещено после значения размера при его чтении и либо является информацией, используемой для понимания или применения размера, либо является дополнительной информацией, используемой совместно с размером.
Примечание - На рисунке 5 показана структурированная размерная надпись, включающая информацию, содержащуюся как в префиксе, так и в суффиксе.
Рисунок 5 - Структурированная размерная надпись
EXPRESS-спецификация:
*)
ENTITY dimension_callout_component_relationship
SUBTYPE OF (draughting_callout_relationship);
WHERE
WR1: SELF.name IN ['prefix', 'suffix'];
WR2: 'AIC_DRAUGHTING_ELEMENTS.STRUCTURED_DIMENSION_CALLOUT' IN TYPEOF (SELF.
relating_draughting_callout);
WR3: SIZEOF (TYPEOF (SELF.related_draughting_callout) *
['AIC_DRAUGHTING_ELEMENTS.LEADER_DIRECTED_CALLOUT',
'AIC_DRAUGHTING_ELEMENTS.PROJECTION_DIRECTED_CALLOUT',
'AIC_DRAUGHTING_ELEMENTS.DIMENSION_CURVE_DIRECTED_CALLOUT',
'AIC_DRAUGHTING_ELEMENTS.STRUCTURED_DIMENSION_CALLOUT']) = 0;
WR4: SELF.related_draughting_callout.contents *
SELF.relating_draughting_callout.contents =
SELF.related_draughting_callout.contents;
WR5: ((SELF.name = 'prefix') AND (SIZEOF (QUERY (ato <* QUERY (con <* SELF.
related_draughting_callout.contents |
('AIC_DRAUGHTING_ELEMENTS.ANNOTATION_TEXT_OCCURRENCE' IN TYPEOF(con))) | NOT
(ato.name = 'prefix text'))) = 0));
WR6: ((SELF.name = 'suffix') AND (SIZEOF (QUERY (ato <* QUERY (con <* SELF.
related_draughting_callout.contents |
('AIC_DRAUGHTING_ELEMENTS.ANNOTATION_TEXT_OCCURRENCE' IN TYPEOF(con))) | NOT
(ato.name = 'suffix text'))) = 0));
END_ENTITY;
(*
Формальные положения:
WR1. Атрибут name (наименование) настоящего объекта должен иметь значение или 'prefix' (префикс) или 'suffix' (суффикс).
WR2. Объект, играющий роль атрибута relating_draughting_callout, должен быть объектом типа structured_dimension_callout.
WR3. Объект, играющий роль атрибута related_draughting_callout, не должен быть объектом типа leader_directed_callout, projection_directed_callout, dimension_curve_directed_callout или structured_dimension_callout.
WR4. Каждый элемент объекта draughting_callout, играющий роль атрибута related_draughting_callout, должен также быть элементом объекта типа structured_dimension_callout, играющего роль атрибута relating_draughting_callout.
WR5. Если атрибут name (наименование) настоящего объекта имеет значение 'prefix' (префикс), то все элементы объекта, играющего роль атрибута related_draughting_callout, должны иметь значение атрибута name 'prefix text' (текст префикса).
ИС МЕГАНОРМ: примечание.
Текст дан в соответствии с официальным текстом документа.
WR6. Если атрибут name (наименование) настоящего объекта имеет значение 'prefix' (суффикс), то все элементы объекта, играющего роль атрибута related_draughting_callout, должны иметь значение атрибута name 'suffix text' (текст суффикса).
4.3.7 Объект dimension_callout_relationship
Объект dimension_callout_relationship является таким подтипом объекта draughting_callout_relationship, посредством которого устанавливается связь между изображением размера и изображением первичной или вторичной размерной надписи. Первичная размерная надпись представляется объектом draughting_callout, обеспечивающим изображение значения размера в первичных единицах измерения. Вторичная размерная надпись представляется объектом draughting_callout, обеспечивающим изображение значения размера в других единицах измерения.
EXPRESS-спецификация:
*)
ENTITY dimension_callout_relationship
SUBTYPE OF (draughting_callout_relationship);
WHERE
WR1: SELF.name IN ['primary', 'secondary'];
WR2: SIZEOF (TYPEOF (SELF.relating_draughting_callout) * ['AIC_DRAUGHTING_
ELEMENTS.ANGULAR_DIMENSION', 'AIC_DRAUGHTING_ELEMENTS.CURVE_DIMENSION',
'AIC_DRAUGHTING_ELEMENTS.DIAMETER_DIMENSION', 'AIC_DRAUGHTING_ELEMENTS.
LEADER_DIRECTED_DIMENSION', 'AIC_DRAUGHTING_ELEMENTS.LINEAR_DIMENSION', 'AIC_
DRAUGHTING_ELEMENTS.ORDINATE_DIMENSION', 'AIC_DRAUGHTING_ELEMENTS.RADIUS_
DIMENSION'])>=1;
WR3: SIZEOF (TYPEOF (SELF.related_draughting_callout) * ['AIC_DRAUGHTING_
ELEMENTS.DIMENSION_CURVE_DIRECTED_CALLOUT', 'AIC_DRAUGHTING_ELEMENTS.PROJECTION_
DIRECTED_CALLOUT', 'AIC_DRAUGHTING_ELEMENTS.LEADER_DIRECTED_CALLOUT']) = 0;
WR4: SELF.related_draughting_callout.contents * SELF.relating_draughting_
callout.contents = SELF.related_draughting_callout.contents;
END_ENTITY;
(*
Формальные положения:
WR1. Атрибут name (наименование) настоящего объекта должен иметь значение или 'primary' (первичный) или 'secondary' (вторичный).
WR2. Представляющий размер объект, играющий роль атрибута relating_draughting_callout настоящего объекта, должен быть экземпляром одного или более объектов angular_dimension, curve_dimension, diameter_dimension, leader_directed_dimension, linear_dimension, ordinate_dimension или radius_dimension.
WR3. Представляющий размерную надпись объект, играющий роль атрибута related_draughting_callout настоящего объекта, не должен быть экземпляром объекта dimension_curve_directed_callout, projection_directed_callout или leader_directed_callout.
WR4. Каждый элемент размерной надписи, представленной объектом, играющим роль атрибута related_draughting_callout должен также быть элементом размера, представленного объектом, играющим роль атрибута relating_draughting_callout.
4.3.8 Объект dimension_pair
Объект dimension_pair является таким подтипом объекта draughting_callout_relationship, посредством которого обозначается связь между размерами, входящими в последовательную или в параллельную размерную цепь. Последовательная размерная цепь - это последовательность двух или более размеров, в которой окончание одного размера является началом другого размера последовательности. Параллельная размерная цепь - это множество двух или более размеров, в котором все размеры принадлежат одному типу, размерные линии параллельны, размеры имеют общее начало или общую базу, или все перечисленное вместе.
Примечание - На рисунке 6 показаны четыре горизонтальных линейных размера, образующие несколько пар параллельных размеров и три вертикальных линейных размера, образующих пары параллельных размеров. На рисунке 7 показаны три горизонтальных линейных размера, образующие несколько пар последовательных размеров. На обоих рисунках каждые два размера имеют общую выносную линию.
Рисунок 6 - Пара параллельных размеров
Рисунок 7 - Пара последовательных размеров
EXPRESS-спецификация:
*)
ENTITY dimension_pair
SUBTYPE OF (draughting_callout_relationship);
WHERE
WR1: SELF.name IN ['chained', 'parallel'];
WR2: SIZEOF (TYPEOF (SELF.relating_draughting_callout) * ['AIC_DRAUGHTING_
ELEMENTS.ANGULAR_DIMENSION', 'AIC_DRAUGHTING_ELEMENTS.CURVE_DIMENSION',
'AIC_DRAUGHTING_ELEMENTS.DIAMETER_DIMENSION', 'AIC_DRAUGHTING_ELEMENTS.
LINEAR_DIMENSION', 'AIC_DRAUGHTING_ELEMENTS.ORDINATE_DIMENSION', 'AIC_
DRAUGHTING_ELEMENTS.RADIUS_DIMENSION'])=1;
WR3: SIZEOF (TYPEOF (SELF.related_draughting_callout) * ['AIC_DRAUGHTING_
ELEMENTS.ANGULAR_DIMENSION', 'AIC_DRAUGHTING_ELEMENTS.CURVE_DIMENSION',
'AIC_DRAUGHTING_ELEMENTS.DIAMETER_DIMENSION', 'AIC_DRAUGHTING_ELEMENTS.
LINEAR_DIMENSION', 'AIC_DRAUGHTING_ELEMENTS.ORDINATE_DIMENSION', 'AIC_
DRAUGHTING_ELEMENTS.RADIUS_DIMENSION']) = 1;
END_ENTITY;
(*
Формальные положения:
WR1. Атрибут name (наименование) настоящего объекта должен иметь значение или 'chained' (последовательный) или 'parallel' (параллельный).
WR2. Объект, представляющий предшествующий размер и играющий роль атрибута relating_draughting_callout настоящего объекта, должен быть объектом типа angular_dimension, представляющего угловой размер, curve_dimension, представляющего криволинейный размер, diameter_dimension, представляющего размер диаметра, linear_dimension, представляющего линейный размер, ordinate_dimension, представляющего координатный размер, или radius_dimension, представляющего размер радиуса.
WR3. Объект, представляющий последующий размер и играющий роль атрибута related_draughting_callout настоящего объекта, должен быть объектом типа angular_dimension, представляющего угловой размер, curve_dimension, представляющего криволинейный размер, diameter_dimension, представляющего размер диаметра, linear_dimension, представляющего линейный размер, ordinate_dimension, представляющего координатный размер, или radius_dimension, представляющего размер радиуса.
4.3.9 Объект draughting_elements
Объект draughting_elements является таким подтипом объекта draughting_callout, посредством которого задаются ограничения на группирование аннотаций в контексте черчения. В прикладном протоколе, использующем настоящую ПИК, должно быть обеспечено то, что каждый экземпляр объекта draughting_callout является экземпляром объекта draughting_elements.
EXPRESS-спецификация:
*)
ENTITY draughting_elements
SUBTYPE OF (draughting_callout);
WHERE
WR1: SIZEOF (QUERY (l_c <* QUERY (con <* SELF.contents | ('AIC_DRAUGHTING_
ELEMENTS.LEADER_CURVE' IN TYPEOF(con))) | NOT (SIZEOF (QUERY (ldc <* USEDIN
(l_c, 'DRAUGHTING_ELEMENT_SCHEMA.' + 'DRAUGHTING_CALLOUT.CONTENTS') | ('AIC_
DRAUGHTING_ELEMENTS.LEADER_DIRECTED_CALLOUT' IN TYPEOF (ldc)))) <= 1))) = 0;
WR2: NOT ('DRAUGHTING_ELEMENT_SCHEMA.DIMENSION_CURVE_DIRECTED_CALLOUT' IN
TYPEOF(SELF)) OR (SIZEOF (QUERY (con <* SELF.contents | ('AIC_DRAUGHTING_
ELEMENTS.PROJECTION_CURVE' IN TYPEOF (con)))) <= 2);
WR3: SIZEOF (QUERY (rc <* USEDIN (SELF, 'DRAUGHTING_ELEMENT_SCHEMA.DRAUGHTING_
CALLOUT_' + 'RELATIONSHIP.RELATING_DRAUGHTING_CALLOUT') | ('AIC_DRAUGHTING_
ELEMENTS.' + 'DIMENSION_CALLOUT_RELATIONSHIP' IN TYPEOF (rc)) AND (rc.name =
'primary') )) <= 1;
WR4: SIZEOF (QUERY (rc <* USEDIN (SELF, 'DRAUGHTING_ELEMENT_SCHEMA.DRAUGHTING_
CALLOUT_' + 'RELATIONSHIP.RELATING_DRAUGHTING_CALLOUT') | ('AIC_DRAUGHTING_
ELEMENTS.' + 'DIMENSION_CALLOUT_RELATIONSHIP' IN TYPEOF (rc)) AND (rc.name =
'secondary') )) <= 1;
WR5: SIZEOF (QUERY (sec <* QUERY (rc <* USEDIN (SELF, 'DRAUGHTING_ELEMENT_
SCHEMA.DRAUGHTING_CALLOUT_' + 'RELATIONSHIP.RELATING_DRAUGHTING_CALLOUT') |
('AIC_DRAUGHTING_ELEMENTS.' + 'DIMENSION_CALLOUT_RELATIONSHIP' IN TYPEOF (rc))
AND (rc.name = 'secondary') ) | NOT (SIZEOF (QUERY (prim <* USEDIN (SELF,
'DRAUGHTING_ELEMENT_SCHEMA.DRAUGHTING_CALLOUT_' + 'RELATIONSHIP.RELATING_
DRAUGHTING_CALLOUT') | ('AIC_DRAUGHTING_ELEMENTS.' + 'DIMENSION_CALLOUT_
RELATIONSHIP' IN TYPEOF (prim)) AND (prim.name = 'primary') )) = 1))) = 0;
END_ENTITY;
(*
Формальные положения:
WR1. Каждый объект leader_curve, представляющий линию-выноску, играющий роль элемента атрибута contents объекта draughting_callout, должен использоваться не более чем в одной надписи, размещаемой относительно линии-выноски, представленной объектом leader_directed_callout.
WR2. Каждая размещаемая относительно размерной линии надпись чертежа, представленная объектом dimension_curve_directed_callout, должна ссылаться не более чем на две выносные линии, представленные объектами projection_curve.
WR3. На каждую представленную объектом draughting_callout чертежную надпись должен ссылаться не более чем один представляющий связь размерных надписей объект dimension_callout_relationship с атрибутом name (наименование), имеющим значение 'primary' (первичный).
WR4. На каждую представленную объектом draughting_callout чертежную надпись должен ссылаться не более чем один представляющий связь размерных надписей объект dimension_callout_relationship с атрибутом name (наименование), имеющим значение 'secondary' (вторичный).
WR5. Надпись чертежа, представленная объектом draughting_callout, не должна связываться с размером посредством объекта dimension_callout_relationship, имеющего значение атрибута name (наименование), равное 'secondary' (вторичный), если с тем же размером посредством объекта dimension_callout_relationship, имеющего значение атрибута name (наименование), равное 'primary' (первичный), не связана другая надпись.
4.3.10 Прикладной объект Interface_specification_definition
Объект geometrical_tolerance_callout является таким подтипом объекта draughting_callout, посредством которого строится изображение геометрического допуска.
Примечание - В верхней части рисунка 3 показано определение размера диаметра с геометрическим допуском. В средней части рисунка показан геометрический допуск относительно выносной линии. В область действия настоящей прикладной интерпретированной конструкции не входят значения геометрических допусков, доступные для программной обработки.
EXPRESS-спецификация:
*)
ENTITY geometrical_tolerance_callout
SUBTYPE OF (draughting_callout);
END_ENTITY;
(*
4.3.11 Объект leader_directed_dimension
Объект leader_directed_dimension является таким подтипом объекта leader_directed_callout, посредством которого изображается размер, размещаемый относительно линии-выноски.
Примечание - На рисунке 8 показан размещаемый относительно линии-выноски размер, используемый для показа информации об отверстиях в изделии. Линейные размеры используются для показа расположения отверстий.
Рисунок 8 - Размер, размещаемый относительно линии-выноски
EXPRESS-спецификация:
*)
ENTITY leader_directed_dimension
SUBTYPE OF (leader_directed_callout);
WHERE
WR1: SIZEOF (QUERY (con <* SELF.contents |
'AIC_DRAUGHTING_ELEMENTS.LEADER_CURVE' IN TYPEOF (con))) = 1;
END_ENTITY;
(*
Формальные положения:
WR1. Атрибут contents (содержимое) настоящего объекта должен содержать ссылку строго на один объект leader_curve, представляющий линию-выноску.
4.3.12 Объект linear_dimension
Объект linear_dimension является таким подтипом объекта dimension_curve_directed_callout, представляющего размещаемую относительно размерной кривой надпись, посредством которого изображается измеренное по прямой расстояние между двумя элементами или длина прямолинейного элемента.
Примечание - На рисунках 3, 6, 7 и 8 показаны несколько одиночных и парных линейных размеров.
EXPRESS-спецификация:
*)
ENTITY linear_dimension
SUBTYPE OF (dimension_curve_directed_callout);
END_ENTITY;
(*
4.3.13 Объект ordinate_dimension
Объект ordinate_dimension является таким подтипом объекта projection_directed_callout, представляющего размещаемую относительно выносной линии надпись, посредством которого изображается значение размера.
Примечание - На рисунке 9 показаны несколько координатных размеров, используемых для образмеривания простого механического изделия.
Рисунок 9 - Координатный размер
EXPRESS-спецификация:
*)
ENTITY ordinate_dimension
SUBTYPE OF (projection_directed_callout);
END_ENTITY;
(*
4.3.14 Объект radius_dimension
Объект radius_dimension является таким подтипом объекта dimension_curve_directed_callout, представляющего размещаемую относительно размерной кривой надпись, посредством которого изображается величина размера кругового элемента.
Примечание - На рисунке 1 показан размер радиуса. На рисунке 1 также показаны три угловых размера.
EXPRESS-спецификация:
*)
ENTITY radius_dimension
SUBTYPE OF (dimension_curve_directed_callout);
WHERE
WR1: SIZEOF (QUERY (con <* SELF.contents |
'AIC_DRAUGHTING_ELEMENTS.PROJECTION_CURVE' IN TYPEOF (con))) <= 1;
END_ENTITY;
(*
Формальные положения:
WR1. Атрибут contents (содержимое) настоящего объекта должен содержать ссылку не более чем на один объект projection_curve, представляющий выносную линию.
4.3.15 Объект structured_dimension_callout
Объект structured_dimension_callout является таким подтипом объекта draughting_callout, посредством которого строится изображение размерной надписи, состоящей из нескольких раздельных составляющих.
Примечание - На рисунке 5 показаны составляющие структурированной размерной надписи. Размерная надпись содержит кривые, условные обозначения и текст. Текст может быть значением размера, значением допуска или наименованием единицы измерения. С помощью объекта dimension_callout_component_relationship другие чертежные надписи могут быть обозначены как информация префикса и суффикса.
EXPRESS-спецификация:
*)
ENTITY structured_dimension_callout
SUBTYPE OF (draughting_callout);
WHERE
WR1: SIZEOF (TYPEOF (SELF) * ['AIC_DRAUGHTING_ELEMENTS.DATUM_FEATURE_CALLOUT',
'AIC_DRAUGHTING_ELEMENTS.DATUM_TARGET_CALLOUT', 'AIC_DRAUGHTING_ELEMENTS.
GEOMETRICAL_TOLERANCE_CALLOUT', 'AIC_DRAUGHTING_ELEMENTS.LEADER_DIRECTED_
CALLOUT', 'AIC_DRAUGHTING_ELEMENTS.PROJECTION_DIRECTED_CALLOUT', 'AIC_
DRAUGHTING_ELEMENTS.DIMENSION_CURVE_DIRECTED_CALLOUT']) = 0;
WR2: SIZEOF (QUERY (ato <* QUERY (con <* SELF.contents | ('AIC_DRAUGHTING_
ELEMENTS.ANNOTATION_TEXT_OCCURRENCE' IN TYPEOF (con))) | NOT (ato.name IN
['dimension value', 'tolerance value', 'unit text', 'prefix text', 'suffix
text']))) = 0;
WR3: SIZEOF (QUERY (ato <* QUERY (con <* SELF.contents | ('AIC_DRAUGHTING_
ELEMENTS.ANNOTATlON_TEXT_OCCURRENCE' IN TYPEOF (con))) | (ato.name = 'dimension
value') )) >= 1;
WR4: SIZEOF (QUERY (dcr <* USEDIN (SELF, 'DRAUGHTING_ELEMENT_SCHEMA.' +
'DRAUGHTING_CALLOUT_RELATIONSHIP.' + 'RELATING_DRAUGHTING_CALLOUT') | ('AIC_
DRAUGHTING_ELEMENTS.' + 'DIMENSION_CALLOUT_COMPONENT_RELATIONSHIP' IN TYPEOF
(dcr)) AND (dcr.name = 'prefix') )) <= 1;
WR5: SIZEOF (QUERY (dcr <* USEDIN (SELF, 'DRAUGHTING_ELEMENT_SCHEMA.' +
'DRAUGHTING_CALLOUT_RELATIONSHIP.' + 'RELATING_DRAUGHTING_CALLOUT') | ('AIC_
DRAUGHTING_ELEMENTS.' + 'DIMENSION_CALLOUT_COMPONENT_RELATIONSHIP' IN TYPEOF
(dcr)) AND (dcr.name = 'suffix') )) <= 1;
WR6: NOT((SIZEOF (QUERY (ato <* QUERY (con <* SELF.contents | ('AIC_
DRAUGHTING_ELEMENTS.ANNOTATION_TEXT_OCCURRENCE' IN TYPEOF(con)) ) | (ato.name
= 'prefix text') )) > 0)) OR (SIZEOF (QUERY (dcr <* USEDIN (SELF, 'DRAUGHTING_
ELEMENT_SCHEMA.' + 'DRAUGHTING_CALLOUT_RELATIONSHIP.' + 'RELATING_DRAUGHTING_
CALLOUT') | ('AIC_DRAUGHTING_ELEMENTS.' + 'DIMENSION_CALLOUT_COMPONENT_
RELATIONSHIP' IN TYPEOF (dcr)) AND (dcr.name = 'prefix') )) = 1);
WR7: NOT (SIZEOF (QUERY (ato <* QUERY (con <* SELF.contents | ('AIC_DRAUGHTING_
ELEMENTS.ANNOTATION_TEXT_OCCURRENCE' IN TYPEOF(con))) | (ato.name = 'suffix
text') )) > 0) OR (SIZEOF (QUERY (dcr <* USEDIN (SELF, 'DRAUGHTING_ELEMENT_
SCHEMA.' + 'DRAUGHTING_CALLOUT_RELATIONSHIP.' + 'RELATING_DRAUGHTING_CALLOUT')
| ('AIC_DRAUGHTING_ELEMENTS.' + 'DIMENSION_CALLOUT_COMPONENT_RELATIONSHIP' IN
TYPEOF (dcr)) AND (dcr.name = 'suffix') )) = 1);
END_ENTITY;
(*
Формальные положения:
WR1. Экземпляр объекта structured_dimension_callout не должен быть экземпляром объекта datum_feature_callout, datum_target_callout, geometrical_tolerance_callout, leader_directed_callout, projection_directed_callout или dimension_curve_directed_callout.
WR2. В представляемой настоящим объектом структурированной размерной надписи каждый входящий текст, представленный объектом annotation_text_occurrence, должен иметь значение атрибута name (наименование), равное 'dimension value' (значение размера), 'tolerance value' (значение допуска), 'unit text' (текст об единице измерения), 'prefix text' (текст префикса), или 'suffix text' (текст суффикса).
WR3. Атрибут contents (содержимое) настоящего объекта должен содержать ссылку не менее чем на один объект annotation_text_occurrence, представляющий чертежный текст, у которого значение атрибута name (наименование) равно 'dimension value' (значение размера).
WR4. Экземпляр настоящего объекта может использоваться как объект, представляющий размерную надпись, не более чем одним объектом dimension_callout_component_relationship, у которого значение атрибута name (наименование) равно 'prefix' (префикс).
WR5. Экземпляр настоящего объекта может использоваться как объект, представляющий размерную надпись, не более чем одним объектом dimension_callout_component_relationship, у которого значение атрибута name (наименование) равно 'suffix' (суффикс).
WR6. Если атрибут contents (содержимое) настоящего объекта содержит ссылку на объект annotation_text_occurrence, представляющий чертежный текст, у которого значение атрибута name (наименование) равно 'prefix text' (текст префикса), то экземпляр настоящего объекта должен использоваться как объект, представляющий размерную надпись, объектом dimension_callout_component_relationship, у которого значение атрибута name (наименование) равно 'prefix' (префикс).
WR7. Если атрибут contents (содержимое) настоящего объекта содержит ссылку на объект annotation_text_occurrence, представляющий чертежный текст, у которого значение атрибута name (наименование) равно 'suffix text' (текст суффикса), то экземпляр настоящего объекта должен использоваться как объект, представляющий размерную надпись, объектом dimension_callout_component_relationship, у которого значение атрибута name (наименование) равно 'suffix' (суффикс).
*)
END_SCHEMA; -- aic_draughting_elements
(*
Приложение A
(обязательное)
СОКРАЩЕННЫЕ НАИМЕНОВАНИЯ ОБЪЕКТОВ ИММ
Сокращенные наименования объектов, установленных в настоящем стандарте, приведены в таблице A.1.
Требования к использованию сокращенных наименований объектов содержатся в стандартах тематической группы "Методы реализации" комплекса ИСО 10303.
Примечание - Наименования объектов на языке EXPRESS доступны в Интернете по адресу http://www.tc184-sc4.org/Short_Names/.
Таблица A.1
Сокращенные наименования объектов ИММ
Полное наименование
Сокращенное наименование
ANGULAR_DIMENSION
ANGDMN
CURVE_DIMENSION
CRVDMN
DATUM_FEATURE_CALLOUT
DTFTCL
DATUM_TARGET_CALLOUT
DTTRCL
DIAMETER_DIMENSION
DMTDMN
DIMENSION_CALLOUT_COMPONENT_RELATIONSHIP
DCCR
DIMENSION_CALLOUT_RELATIONSHIP
DMCLRL
DIMENSION_PAIR
DMNPR
DRAUGHTING_ELEMENTS
DRGELM
GEOMETRICAL_TOLERANCE_CALLOUT
GMTLCL
LEADER_DIRECTED_DIMENSION
LDDRDM
LINEAR_DIMENSION
LNRDMN
ORDINATE_DIMENSION
ORDDMN
RADIUS_DIMENSION
RDSDMN
STRUCTURED_DIMENSION_CALLOUT
STDMCL
ANGULAR_DIMENSION
ANGDMN
Приложение B
(обязательное)
РЕГИСТРАЦИЯ ИНФОРМАЦИОННОГО ОБЪЕКТА
B.1 Обозначение документа
Для однозначного обозначения информационного объекта в открытой системе настоящему стандарту присвоен следующий идентификатор объекта:
{iso standard 10303 part(506) version(2)}
Смысл данного обозначения установлен в ИСО/МЭК 8824-1 и описан в ИСО 10303-1.
B.2 Обозначение схемы
B.2.1 Обозначение схемы aic_draughting_elements
Для однозначного обозначения в открытой информационной системе схеме aic_draughting_elements, установленной в настоящем стандарте, присвоен следующий идентификатор объекта:
{iso standard 10303 part(506) version(2)
schema(1) aic_draughting_elements(1)}
Смысл данного обозначения установлен в ИСО/МЭК 8824-1 и описан в ИСО 10303-1.
Приложение C
(справочное)
МАШИННО-ИНТЕРПРЕТИРУЕМЫЕ ЛИСТИНГИ
В настоящем приложении приведены ссылки на сайты, на которых находятся листинги наименований объектов на языке EXPRESS и соответствующих сокращенных наименований, установленных или на которые даются ссылки в настоящем стандарте. На этих же сайтах представлены листинги всех EXPRESS-схем, определенных в настоящем стандарте, без комментариев и другого поясняющего текста. Эти листинги доступны в машинно-интерпретируемой форме (см. таблицу C.1) и могут быть получены по следующим адресам URL:
сокращенные наименования: http://www.tc184-sc4.org/Short_Names/;
EXPRESS: http://www.tc184-sc4.org/EXPRESS/.
Таблица C.1
Листинги ПЭМ и ИММ на языке EXPRESS
Описание
Идентификатор
Текст схемы aic_draughting_elements на языке EXPRESS
ISO TC184/SC4/WG12 N1671
Если доступ к этим сайтам невозможен, необходимо обратиться в центральный секретариат ИСО или непосредственно в секретариат ИСО ТК184/ПК4 по адресу электронной почты: sc4sec@tc184-sc4.org.
Примечание - Информация, представленная в машинно-интерпретированном виде по указанным выше адресам URL, является справочной. Обязательным является текст настоящего стандарта.
Приложение D
(справочное)
EXPRESS-G ДИАГРАММЫ
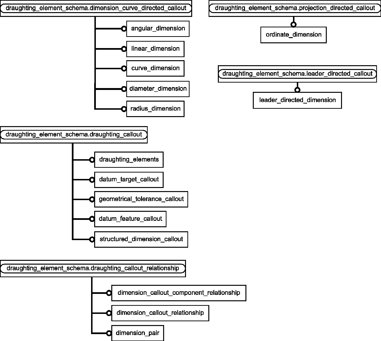
Диаграммы в настоящем приложении соответствуют EXPRESS-схемам, содержащимся в настоящем стандарте. В диаграммах используется графическая нотация EXPRESS-G языка EXPRESS.
Описание EXPRESS-G установлено в ИСО 10303-11, приложение D.
Рисунок D.1 - EXPRESS-G диаграмма схемы
aic_draughting_elements. Диаграмма 1 из 2
Рисунок D.2 - EXPRESS-G диаграмма схемы
aic_draughting_elements. Диаграмма 2 из 2
Приложение ДА
(справочное)
СВЕДЕНИЯ О СООТВЕТСТВИИ ССЫЛОЧНЫХ МЕЖДУНАРОДНЫХ СТАНДАРТОВ
НАЦИОНАЛЬНЫМ СТАНДАРТАМ
Таблица ДА.1
Обозначение ссылочного международного стандарта
Степень соответствия
Обозначение и наименование соответствующего национального стандарта
ISO 5459
-
ISO 10209-1
-
ISO 10303-1:1994
IDT
ГОСТ Р ИСО 10303-1-99 "Системы автоматизации производства и их интеграция. Представление данных об изделии и обмен этими данными. Часть 1. Общие представления и основополагающие принципы"
ISO 10303-11:1994
IDT
ГОСТ Р ИСО 10303-11-2009 "Системы автоматизации производства и их интеграция. Представление данных об изделии и обмен этими данными. Часть 11. Методы описания. Справочное руководство по языку EXPRESS"
ISO 10303-46
IDT
ГОСТ Р ИСО 10303-46-2002 "Системы автоматизации производства и их интеграция. Представление данных об изделии и обмен этими данными. Часть 46. Интегрированные обобщенные ресурсы. Визуальное представление"
ISO 10303-101
-
<*>
<*> Соответствующий национальный стандарт отсутствует. До его утверждения рекомендуется использовать перевод на русский язык данного международного стандарта.
Примечание - В настоящей таблице использовано следующее условное обозначение степени соответствия стандартов:
- IDT - идентичные стандарты.
БИБЛИОГРАФИЯ
[1]
ISO/IEC 8824-1, Information Technology - Abstract Syntax Notation One (ASN.1) - Part 1: Specification of basic notation
[2]
Guidelines for the content of application modules, ISO TC 184/SC 4 N1685, 2004-02-27