Главная // Актуальные документы // ГОСТ Р (Государственный стандарт)
СПРАВКА
Источник публикации
М.: Стандартинформ, 2017
Примечание к документу
Документ введен в действие с 1 июля 2019 года.
Название документа
"ГОСТ Р ИСО/ТС 10303-1265-2017. Национальный стандарт Российской Федерации. Системы автоматизации производства и их интеграция. Представление данных об изделии и обмен этими данными. Часть 1265. Прикладной модуль. Конверт"
(утв. и введен в действие Приказом Росстандарта от 05.10.2017 N 1326-ст)

"ГОСТ Р ИСО/ТС 10303-1265-2017. Национальный стандарт Российской Федерации. Системы автоматизации производства и их интеграция. Представление данных об изделии и обмен этими данными. Часть 1265. Прикладной модуль. Конверт"
(утв. и введен в действие Приказом Росстандарта от 05.10.2017 N 1326-ст)


Содержание


Утвержден и введен в действие
Приказом Федерального агентства
по техническому регулированию
и метрологии
от 5 октября 2017 г. N 1326-ст
НАЦИОНАЛЬНЫЙ СТАНДАРТ РОССИЙСКОЙ ФЕДЕРАЦИИ
СИСТЕМЫ АВТОМАТИЗАЦИИ ПРОИЗВОДСТВА И ИХ ИНТЕГРАЦИЯ
ПРЕДСТАВЛЕНИЕ ДАННЫХ ОБ ИЗДЕЛИИ И ОБМЕН ЭТИМИ ДАННЫМИ
ЧАСТЬ 1265
ПРИКЛАДНОЙ МОДУЛЬ. КОНВЕРТ
Industrial automation systems and integration. Product data
representation and exchange. Part 1265. Application
module. Envelope
(ISO/TS 10303-1265:2004, IDT)
ГОСТ Р ИСО/ТС 10303-1265-2017
ОКС 25.040.40
ОКСТУ 4002
Дата введения
1 июля 2019 года
Предисловие
1 ПОДГОТОВЛЕН Федеральным бюджетным учреждением "Консультационно-внедренческая фирма в области международной стандартизации и сертификации "Фирма "ИНТЕРСТАНДАРТ" на основе собственного перевода на русский язык англоязычной версии международного документа, указанного в пункте 4
2 ВНЕСЕН Техническим комитетом по стандартизации ТК 459 "Информационная поддержка жизненного цикла изделий"
3 УТВЕРЖДЕН И ВВЕДЕН В ДЕЙСТВИЕ Приказом Федерального агентства по техническому регулированию и метрологии от 5 октября 2017 г. N 1326-ст
4 Настоящий стандарт идентичен международному документу ИСО/ТС 10303-1265:2004 "Системы автоматизации производства и их интеграция. Представление данных об изделии и обмен этими данными. Часть 1265. Прикладной модуль. Конверт" (ISO/TS 10303-1265:2004 "Industrial automation systems and integration - Product data representation and exchange - Part 1265: Application module: Envelope", IDT).
При применении настоящего стандарта рекомендуется использовать вместо ссылочных международных стандартов и документов соответствующие им национальные стандарты Российской Федерации, сведения о которых приведены в дополнительном приложении ДА
5 ВВЕДЕН ВПЕРВЫЕ
Правила применения настоящего стандарта установлены в статье 26 Федерального закона от 29 июня 2015 г. N 162-ФЗ "О стандартизации в Российской Федерации". Информация об изменениях к настоящему стандарту публикуется в ежегодном (по состоянию на 1 января текущего года) информационном указателе "Национальные стандарты", а официальный текст изменений и поправок - в ежемесячном информационном указателе "Национальные стандарты". В случае пересмотра (замены) или отмены настоящего стандарта соответствующее уведомление будет опубликовано в ближайшем выпуске ежемесячного информационного указателя "Национальные стандарты". Соответствующая информация, уведомление и тексты размещаются также в информационной системе общего пользования - на официальном сайте Федерального агентства по техническому регулированию и метрологии в сети Интернет (www.gost.ru)
Введение
Стандарты комплекса ИСО 10303 распространяются на компьютерное представление информации об изделиях и обмен данными об изделиях. Их целью является обеспечение нейтрального механизма, способного описывать изделия на всем протяжении их жизненного цикла. Этот механизм применим не только для обмена файлами в нейтральном формате, но является также основой для реализации и совместного доступа к базам данных об изделиях и организации долгосрочного использования и архивирования.
Настоящий стандарт специфицирует прикладной модуль для представления "конверта". Конверт - это упаковка для сообщения, представляемого объектом Message (см. ИСО/ТС 10303-1270). Конверт используется для обеспечения отслеживания процессов передачи данных. Возрастающие объемы и частота транзакций, особенно - небольших извлечений сведений из баз данных, требуют наличия связи информации о передаче с базой данных. Например, в автоматических средствах обеспечения диалогового режима невозможность сообщить о сбоях, действиях по обслуживанию и изменениях процедур может быть юридически значимой. Так же, как и в случае с письмом на бумаге, где конверт явно отличим от содержимого, описываемый в настоящем модуле электронный конверт явно отличим от вложенного сообщения. Также предоставлена возможность использовать конверт для подтверждения получения.
В разделе 1 настоящего стандарта определены область применения данного прикладного модуля, а также его функциональность и относящиеся к нему данные.
В разделе 3 приведены термины, определенные в других стандартах комплекса ИСО 10303 и примененные в настоящем стандарте.
В разделе 4 установлены информационные требования к прикладной предметной области, используя принятую в ней терминологию.
В приложении C дано графическое представление информационных требований, именуемое прикладной эталонной моделью (ПЭМ). Структуры ресурсов интерпретированы, чтобы соответствовать информационным требованиям. Результатом данной интерпретации является интерпретированная модель модуля (ИММ). Данная интерпретация, представленная в 5.1, устанавливает соответствие между информационными требованиями и ИММ. Сокращенный листинг ИММ, представленный в 5.2, специфицирует интерфейс к ресурсам. Графическое представление сокращенного листинга ИММ приведено в приложении D.
Имя типа данных на языке EXPRESS может использоваться для ссылки на сам тип данных, либо на экземпляр данных этого типа. Различие в использовании обычно понятно из контекста. Если существует вероятность неоднозначного толкования, то в текст включается фраза "объектный тип данных" либо "экземпляр(ы) объектного типа данных".
Двойные кавычки ("....") означают цитируемый текст, одинарные кавычки ('...') - значения конкретных текстовых строк.
1 Область применения
Настоящий стандарт определяет прикладной модуль "Конверт". В область применения настоящего стандарта входит:
- обозначение отправителя конверта и даты отправки;
- обозначение получателя конверта и даты получения;
- разрешение на отправку конверта;
- запрос на получение конверта и подтверждение получения;
- связи конвертов друг с другом;
- связь конверта с его свойствами.
В область применения настоящего стандарта не входит:
- описание маршрута конверта;
- подробное описание содержимого конверта.
Примечание - Описание сообщений входит в область применения прикладного модуля "Message";
- подробное описание каких-либо методов кодирования и шифрования, используемых в конверте или его содержимом;
- подробная информация, используемая для пакета в передающей системе.
2 Нормативные ссылки
В настоящем стандарте использованы нормативные ссылки на следующие международные стандарты и документы (для датированных ссылок следует использовать указанное издание, для недатированных ссылок - последнее издание указанного документа, включая все поправки к нему):
ISO/IEC 8824-1:2002, Information technology - Abstract Syntax Notation One (ASN.1): Specification of basic notation (Информационные технологии. Взаимосвязь открытых систем. Абстрактная синтаксическая нотация версии один (АСН.1). Часть 1. Спецификация основной нотации)
ISO 10303-1:1994, Industrial automation systems and integration - Product data representation and exchange - Part 1: Overview and fundamental principles (Системы автоматизации производства и их интеграция. Представление данных об изделии и обмен этими данными. Часть 1. Общие представления и основополагающие принципы)
ISO 10303-11:2004, Industrial automation systems and integration - Product data representation and exchange - Part 11: Description methods: The EXPRESS language reference manual (Системы автоматизации производства и их интеграция. Представление данных об изделии и обмен этими данными. Часть 11. Методы описания. Справочное руководство по языку EXPRESS)
ISO 10303-21:2002, Industrial automation systems and integration - Product data representation and exchange - Part 21: Implementation methods: Clear text encoding of the exchange structure (Системы автоматизации производства и их интеграция. Представление данных об изделии и обмен этими данными. Часть 21. Методы реализации. Кодирование открытым текстом структуры обмена)
ISO 10303-41, Industrial automation systems and integration - Product data representation and exchange - Part 41: Integrated generic resource: Fundamentals of product description and support (Системы промышленной автоматизации и интеграция. Представление данных о продукции и обмен данными. Часть 41. Интегрированные обобщенные ресурсы. Основополагающие принципы описания и сопровождения изделия)
ISO 10303-202:1996, Industrial automation systems and integration - Product data representation and exchange - Part 202: Application protocol: Associative draughting (Системы автоматизации производства и их интеграция. Представление данных об изделии и обмен этими данными. Часть 202. Прикладные протоколы. Ассоциативные чертежи)
ISO/TS 10303-1001:2004, Industrial automation systems and integration - Product data representation and exchange - Part 1001: Application module: Appearance assignment (Системы автоматизации производства и их интеграция. Представление данных об изделии и обмен этими данными. Часть 1001. Прикладной модуль. Присваивание внешнего вида)
ISO/TS 10303-1017:2004, Industrial automation systems and integration - Product data representation and exchange - Part 1017: Application module: Product identification (Системы автоматизации производства и их интеграция. Представление данных об изделии и обмен этими данными. Часть 1017. Прикладной модуль. Обозначение изделия)
ISO/TS 10303-1270:2004, Industrial automation systems and integration - Product data representation and exchange - Part 1270: Application module: Message (Системы автоматизации производства и их интеграция. Представление данных об изделии и обмен этими данными. Часть 1270. Прикладной модуль. Сообщение)
ISO/TS 10303-1012:2004, Industrial automation systems and integration - Product data representation and exchange - Part 1012: Application module: Approval (Системы автоматизации производства и их интеграция. Представление данных об изделии и обмен этими данными. Часть 1012. Прикладной модуль. Утверждение)
ISO/TS 10303-1014:2004, Industrial automation systems and integration - Product data representation and exchange - Part 1014: Application module: Date time assignment (Системы автоматизации производства и их интеграция. Представление данных об изделии и обмен этими данными. Часть 1014. Прикладной модуль. Задание даты и времени)
ISO/TS 10303-1013:2004, Industrial automation systems and integration - Product data representation and exchange - Part 1013: Application module: Person organization assignment (Системы автоматизации производства и их интеграция. Представление данных об изделии и обмен этими данными. Часть 1013. Прикладной модуль. Задание сотрудника и организации)
ISO/TS 10303-1030:2004, Industrial automation systems and integration - Product data representation and exchange - Part 1030: Application module: Property assignment (Системы промышленной автоматизации и интеграция. Представление данных об изделии и обмен данными. Часть 1030. Прикладной модуль. Задание свойства)
ISO/TS 10303-1034:2004, Industrial automation systems and integration - Product data representation and exchange - Part 1034: Application module: Product view definition properties (Системы автоматизации производства и их интеграция. Представление данных об изделии и обмен этими данными. Часть 1034. Прикладной модуль. Характеристики для определения точки зрения на изделие)
3 Термины, определения и сокращения
3.1 Термины, определенные в ИСО 10303-1
В настоящем стандарте применены следующие термины:
- приложение (application);
- прикладной объект (application object);
- прикладной протокол; ПП (application protocol; AP);
- прикладная эталонная модель; ПЭМ (application reference model; ARM);
- данные (data);
- информация (information);
- интегрированный ресурс (integrated resource);
- изделие (product);
- данные об изделии (product data).
3.2 Термин, определенный в ИСО 10303-202
В настоящем стандарте применен следующий термин:
- прикладная интерпретированная конструкция; ПИК (application interpreted construct; AIC).
3.3 Термины, определенные в ИСО/ТС 10303-1001
В настоящем стандарте применены следующие термины:
- прикладной модуль (application module);
- интерпретированная модель модуля (module interpreted model).
3.4 Термин, определенный в ИСО/ТС 10303-1017
В настоящем стандарте применен следующий термин:
- общие ресурсы (common resources).
3.5 Термин, определенный в ИСО/ТС 10303-1270
В настоящем стандарте применен следующий термин:
- сообщение (message).
3.6 Прочие термины и определения
В настоящем стандарте применен следующий термин:
3.6.1 конверт (envelope): Упаковка сообщения, в которой предоставлена информация об адресе и подтверждении приема.
3.7 Сокращения
В настоящем стандарте применены следующие сокращения:
ПМ - прикладной модуль;
ПЭМ - прикладная эталонная модель;
ИММ - интерпретированная модель модуля;
URL - унифицированный указатель информационного ресурса.
4 Информационные требования
В настоящем разделе определены информационные требования к прикладному модулю "Конверт", которые представлены в форме ПЭМ.
Примечания
1 Графическое представление информационных требований приведено в приложении C.
2 Спецификация отображения определена в 5.1. Она показывает, как удовлетворяются информационные требования при использовании общих ресурсов и конструкций, определенных в схеме ИММ или импортированных в схему ИММ прикладного модуля, описанного в настоящем стандарте.
В настоящем подразделе с применением языка EXPRESS дано определение информационных требований, которым должны соответствовать программные реализации. Ниже представлен фрагмент EXPRESS-спецификации, с которого начинается описание схемы Envelope_arm. В нем определены необходимые внешние ссылки.
EXPRESS-спецификация:
*)
SCHEMA Envelope_arm;
(*
4.1 ПЭМ, необходимые для прикладного модуля
Ниже представлены интерфейсные операторы языка EXPRESS, посредством которых задаются элементы, импортированные из прикладных эталонных моделей других прикладных модулей.
EXPRESS-спецификация:
*)
USE FROM Date_time_assignment_arm; -- ISO/TS 10303-1014
USE FROM Message_arm; -- ISO/TS 10303-1270
USE FROM Person_organization_assignment_arm; -- ISO/TS 10303-1013
USE FROM Property_assignment_arm; -- ISO/TS 10303-1030
USE FROM Approval_arm; -- ISO/TS 10303-1012
(*
Примечания
1 Схемы, ссылки на которые приведены выше, определены в следующих документах комплекса ИСО 10303:
Approval_arm - ИСО/ТС 10303-1012;
Date_time_assignment_arm - ИСО/ТС 10303-1014;
Message_arm - ИСО/ТС 10303-1270;
Person_organization_assignment_arm - ИСО/ТС 10303-1013;
Property_assignment_arm - ИСО/ТС 10303-1030.
2 Графическое представление этих схем приведено на рисунках C.1 и C.2, приложение C.
4.2 Определение типов данных ПЭМ
В данном подразделе приведены определенные в ПЭМ типы данных рассматриваемого прикладного модуля.
4.2.1 Тип данных envelope_approval_select
Выбираемый тип данных envelope_approval_select является расширением типа данных approval_item. В настоящем типе данных к списку альтернативных выбираемых типов данных добавлен именованный тип Envelope.
Примечание - В прикладных модулях, использующих конструкции настоящего прикладного модуля, список объектных типов данных может быть расширен.
Смысл утверждения интерпретируется как то, что утверждается отправка обозначенным получателям представленного объектом Message сообщения, содержащегося в представленном объектом Envelope конверте.
Примечание - Согласно правилам деловой деятельности, после утверждения получатели не могут быть ни добавлены, ни удалены из списка получателей.
EXPRESS-спецификация:
*)
TYPE envelope_approval_select = EXTENSIBLE GENERIC_ENTITY SELECT BASED_ON approval_item
WITH
(Envelope);
END_TYPE;
(*
4.2.2 Тип данных envelope_date_time_select
Выбираемый тип данных envelope_date_time_select является расширением типа данных date_or_date_time_item. В настоящем типе данных к списку альтернативных выбираемых типов данных добавлен именованный тип Envelope.
Примечание - В прикладных модулях, использующих конструкции настоящего прикладного модуля, список объектных типов данных может быть расширен.
Для представленного объектом Envelope конверта может быть задана дата отправки, когда атрибуту role ("роль") объекта Date_or_date_time_assignment будет присвоено значение "Конверт отправлен". Также, в принимающей системе для представленного объектом Envelope конверта может быть задана дата получения, когда атрибуту role ("роль") будет присвоено значение "Конверт принят".
EXPRESS-спецификация:
*)
TYPE envelope_date_time_select = EXTENSIBLE GENERIC_ENTITY SELECT BASED_ON date_or_date_
time_item WITH
(Envelope);
(*
4.2.3 Тип данных envelope_person_organization_select
Выбираемый тип данных envelope_person_organization_select является расширением типа данных organization_or_person_in_organization_item. В настоящем типе данных к списку альтернативных выбираемых типов данных добавлен именованный тип Envelope.
Примечание - В прикладных модулях, использующих конструкции настоящего прикладного модуля, список объектных типов данных может быть расширен.
Настоящий выбираемый тип данных расширяет тип данных organization_or_person_in_organization_item с тем, чтобы позволить связывать одного или более получателей с конвертом, представленным объектом Envelope. Для получателя атрибуту role ("роль") объекта Organization_or_person_in_organization_assignment задается значение "Получатель конверта".
EXPRESS-спецификация:
*)
TYPE envelope_person_organization_select = EXTENSIBLE GENERIC_ENTITY SELECT BASED_ON
organization_or_person_in_organization_item WITH
(Envelope);
END_TYPE;
(*
4.2.4 Тип данных envelope_property_select
Выбираемый тип данных envelope_property_select является расширением типа данных property_assignment_select. В настоящем типе данных к списку альтернативных выбираемых типов данных добавлен именованный тип Envelope.
Примечание - В прикладных модулях, использующих конструкции настоящего прикладного модуля, список объектных типов данных может быть расширен.
В настоящем Прикладном модуле отсутствует определение предопределенных свойств.
Примечание - Представленному объектом Envelope конверту могут быть заданы такие свойства как кодировка, однако это является предметом отдельных соглашений об обмене.
EXPRESS-спецификация:
*)
TYPE envelope_property_select = EXTENSIBLE GENERIC_ENTITY SELECT BASED_ON property_
assignment_select WITH
(Envelope);
END_TYPE;
(*
4.3 Определение объектов ПЭМ
Настоящий подраздел описывает объекты ПЭМ рассматриваемого прикладного модуля. Каждый объект ПЭМ является простейшим неделимым элементом, который моделирует уникальное понятие прикладной области, и содержит атрибуты для представления объекта. Далее приведены объекты ПЭМ и их определения.
4.3.1 Объект Envelope
Посредством объекта Envelope представляется историческая запись о передаче представленного объектом Message сообщения. Настоящий объект используется для записи контрольных данных о посылке сообщений и подтверждении приема сообщений, представленных объектами Message. Поскольку представленный объектом Envelope конверт является исторической записью, каждый конверт используется только один раз, он не имеет версий.
EXPRESS-спецификация:
*)
ENTITY Envelope;
id: STRING;
acknowledge: OPTIONAL STRING;
wrapping: OPTIONAL Message;
END_ENTITY;
(*
Определение атрибутов:
id - обозначение конверта, представленного настоящим объектом;
Примечание - Обозначение является уникальным и используется для того, чтобы указать, на какой именно конверт, представленный объектом Envelope, ссылается подтверждение приема конверта.
acknowledge - текст запроса на подтверждение приема конверта, представленного настоящим объектом. Задавать значение этого атрибута не обязательно.
При передаче представленного объектом Message сообщения этот атрибут может иметь одно из следующих значений: "" (пустой), "запрос о получении сообщения" или "запрос о прочтении сообщения". Ответ при пустом значении атрибута не ожидается. При значении атрибута "запрос о получении сообщения" спрашивается, поступило ли представленное объектом Message сообщение в почтовый ящик получателя, и требуется ответный представленный объектом Envelope конверт, в котором значение настоящего атрибута равно "поступление подтверждается" если сообщение успешно поступило и "сбой доставки" если обнаружен сбой доставки.
Примечание - Представленный объектом Envelope конверт используется для предоставления контрольных данных. Не предполагается, что передающая система имеет какие-либо знания о конверте или его использовании. Однако, если система сообщает о некотором сбое, это должно быть записано описываемым способом.
При значении атрибута "запрос о прочтении сообщения" спрашивается, было ли представленное объектом Message открыто получателем для прочтения, и ожидается ответ "прочтение подтверждается" если сообщение успешно прочитано и "содержимое нарушено" если не возможно прочесть сообщение;
Примечания
1 Для какого-либо единичного конверта, представленного объектом Envelope, требуется подтверждение от получателя. Конверт, содержащий подтверждение, не должен содержать сообщения, представляемое объектом Message.
2 Ссылка на представленный объектом Envelope конверт, являющийся подтверждением, обеспечивается посредством объекта Envelope_relationship.
wrapping - объект Message, представляющий сообщение, заключенное в конверте, представленном объектом Envelope. Сообщение должно быть представлено за исключением тех случаев, когда конверт, представленный объектом Envelope, используется для передачи подтверждения получения. Задавать значение этого атрибута не обязательно.
4.3.2 Объект Envelope_relationship
Объект Посредством объекта Envelope_relationship представляется связь одного представленного объектом Envelope конверта с другим.
Примечание - Наиболее очевидным использованием настоящего объекта является задание связи между представленным объектом Envelope конвертом и уведомлением о получении этого конверта.
EXPRESS-спецификация:
*)
ENTITY Envelope_relationship;
relating: Envelope;
related: Envelope;
relation_type: OPTIONAL STRING;
END_ENTITY;
(*
Определение атрибутов:
relating - один из участвующих в отношении экземпляров объекта Envelope, представляющих конверт;
related - другой из участвующих в отношении экземпляров объекта Envelope, представляющих конверт. Если один из участвующих в отношении конвертов зависит от другого, роль настоящего атрибута должен играть экземпляр объекта, представляющий зависимый конверт;
relation_type - текст, описывающий роль связи. Задавать значение этого атрибута не обязательно.
Пример - Если для конверта с обозначением 123 получено подтверждение в конверте с обозначением 246, то атрибут Envelope_relationship.relating указывает на представляющий конверт экземпляр Envelope.id=123, атрибут Envelope_relationship.related указывает на представляющий конверт экземпляр Envelope.id=246, а атрибут Envelope_relationship.relation_type имеет значение "подтверждение приема".
*)
END_SCHEMA; -- Envelope_arm
(*
5 Интерпретированная модель модуля
5.1 Спецификация отображения
В настоящем стандарте под термином "прикладной элемент" понимается любой объектный тип данных, определенный в разделе 4, любой из его явных атрибутов и любое ограничение на подтипы. Термин "элемент ИММ" означает любой объектный тип данных, определенный в 5.2 или импортированный с помощью оператора USE FROM из другой EXPRESS-схемы, а также любой из его атрибутов и любое ограничение на подтипы, определенное в 5.2 либо импортированное с помощью оператора USE FROM.
В данном подразделе представлена спецификация отображения, которая определяет, как каждый прикладной элемент, описанный в разделе 4 настоящего стандарта, отображается на один или более элементов ИММ (см. 5.2).
Спецификация отображения для каждого объекта ПЭМ определена ниже в отдельном пункте. Спецификация отображения атрибута объекта ПЭМ описывается в подпункте пункта, содержащего спецификацию отображения этого объекта. Каждая спецификация содержит не более пяти секций.
Секция "Заголовок" содержит:
- наименование рассматриваемого объекта ПЭМ или ограничение на подтипы либо
- наименование атрибута рассматриваемого объекта ПЭМ, если данный атрибут ссылается на тип, не являющийся объектным типом данных или типом SELECT, который содержит или может содержать объектные типы данных, либо
- составное выражение вида "связь объекта <наименование объекта ПЭМ> с объектом <тип данных, на который дана ссылка> (представляющим атрибут <наименование атрибута>)", если данный атрибут ссылается на тип данных, являющийся объектным типом данных или типом SELECT, который содержит или может содержать объектные типы данных.
Секция "Элемент ИММ" содержит в зависимости от рассматриваемого прикладного элемента:
- наименование одного или более объектных типов данных ИММ;
- наименование атрибута объекта ИММ, представленное в виде синтаксической конструкции <наименование объекта>.<наименование атрибута>, если рассматриваемый атрибут ссылается на тип, не являющийся объектным типом данных или типом SELECT, который содержит или может содержать объектные типы данных;
- ключевое слово PATH, если рассматриваемый атрибут объекта ПЭМ ссылается на объектный тип данных или на тип SELECT, который содержит или может содержать объектные типы данных;
- ключевое слово IDENTICAL MAPPING, если оба прикладных объекта, присутствующих в прикладном утверждении, отображаются на тот же самый экземпляр объектного типа данных ИММ;
- синтаксическую конструкцию /SUPERTYPE(<наименование супертипа>)/, если рассматриваемый объект ПЭМ отображается как его супертип;
- одну или более конструкций /SUBTYPE(<наименование подтипа>)/, если отображение рассматриваемого объекта ПЭМ является объединением отображений его подтипов.
Если отображение прикладного элемента содержит более одного элемента ИММ, то каждый из этих элементов ИММ представлен в отдельной строке спецификации отображения, заключенной в круглые или квадратные скобки.
Секция "Источник" содержит:
- обозначение стандарта ИСО, в котором определен данный элемент ИММ, для тех элементов ИММ, которые определены в общих ресурсах;
- обозначение настоящего стандарта для тех элементов ИММ, которые определены в схеме ИММ настоящего стандарта.
Данная секция опускается, если в секции "Элемент ИММ" используются ключевые слова PATH или IDENTICAL MAPPING.
Секция "Правила" содержит наименование одного или более глобальных правил, которые применяются к совокупности объектных типов данных ИММ, перечисленных в секции "Элемент ИММ" или "Ссылочный путь". Если правила не применяются, то данную секцию опускают.
За ссылкой на глобальное правило может следовать ссылка на подпункт, в котором определено данное правило.
Секция "Ограничение" содержит наименование одного или более ограничений на подтипы, которые применяются к совокупности объектных типов данных ИММ, перечисленных в секции "Элемент ИММ" или "Ссылочный путь". Если ограничения на подтипы отсутствуют, то данную секцию опускают.
За ссылкой на ограничение подтипа может следовать ссылка на подпункт, в котором определено данное ограничение на подтипы.
Секция "Ссылочный путь" содержит:
- ссылочный путь к супертипам в общих ресурсах для каждого элемента ИММ, определенного в настоящем стандарте;
- спецификацию взаимосвязей между элементами ИММ, если отображение прикладного элемента требует связать экземпляры нескольких объектных типов данных ИММ. В этом случае в каждой строке ссылочного пути указывают роль элемента ИММ по отношению к ссылающемуся на него элементу ИММ или к следующему по ссылочному пути элементу ИММ.
В выражениях, определяющих ссылочные пути и ограничения между элементами ИММ, применяют следующие условные обозначения:
[] - в квадратные скобки заключают несколько элементов ИММ или частей ссылочного пути, которые требуются для обеспечения соответствия информационному требованию;
() - в круглые скобки заключают несколько элементов ИММ или частей ссылочного пути, которые являются альтернативными в рамках отображения для обеспечения соответствия информационному требованию;
{} - в фигурные скобки заключают фрагмент, ограничивающий ссылочный путь для обеспечения соответствия информационному требованию;
<> - в угловые скобки заключают один или более необходимых ссылочных путей;
|| - между вертикальными линиями помещают объект супертипа;
-> - атрибут, наименование которого предшествует символу ->, ссылается на объектный или выбираемый тип данных, наименование которого следует после этого символа;
<- - атрибут объекта, наименование которого следует после символа <-, ссылается на объектный или выбираемый тип данных, наименование которого предшествует этому символу;
[i] - атрибут, наименование которого предшествует символу [i], является агрегированной структурой; ссылка дается на любой элемент данной структуры;
[n] - атрибут, наименование которого предшествует символу [n], является упорядоченной агрегированной структурой; ссылка дается на n-й элемент данной структуры;
=> - объект, наименование которого предшествует символу =>, является супертипом объекта, наименование которого следует после этого символа;
<= - объект, наименование которого предшествует символу <=, является подтипом объекта, наименование которого следует после этого символа;
= - строковый (STRING), выбираемый (SELECT) или перечисляемый (ENUMERATION) тип данных ограничен списком выбора или значением;
\ - выражение для ссылочного пути продолжается на следующей строке;
* - один или более экземпляров взаимосвязанных объектных типов данных могут быть объединены в древовидную структуру. Путь между объектом взаимосвязи и связанными с ним объектами заключают в фигурные скобки;
-- - последующий текст является комментарием или ссылкой на раздел;
*> - выбираемый (SELECT) или перечисляемый (ENUMERATION) тип данных, наименование которого предшествует символу *>, расширяется до выбираемого или перечисляемого типа данных, наименование которого следует за этим символом;
<* - выбираемый (SELECT) или перечисляемый (ENUMERATION) тип данных, наименование которого предшествует символу <*, является расширением выбираемого или перечисляемого типа данных, наименование которого следует за этим символом.
Определение и использование шаблонов отображения не поддерживаются в настоящей версии прикладных модулей, однако поддерживается использование предопределенных шаблонов /SUBTYPE/ и /SUPERTYPE/.
5.1.1 Прикладной объект Approval_assignment
Определение прикладного объекта Approval_assignment дано в прикладном модуле 'approval'. В настоящей секции с целью включения утверждений, определения которых даны в настоящем прикладном модуле, дается расширение отображения прикладного объекта Approval_assignment.
5.1.1.1 Отображение связи объекта Approval_assignment с объектом Envelope (представленным атрибутом items)
Элемент ИММ:
PATH
Ссылочный путь:
applied_approval_assignment.items[i] -> approval_item
approval_item *> envelope_approval
envelope_approval = envelope
5.1.2 Прикладной объект Date_or_date_time_assignment
Определение прикладного объекта Date_or_date_time_assignment дано в прикладном модуле 'date_time_assignment'. В настоящей секции с целью включения утверждений, определения которых даны в настоящем прикладном модуле, дается расширение отображения прикладного объекта Date_or_date_time_assignment.
5.1.2.1 Отображение связи объекта Date_or_date_time_assignment с объектом Envelope (представленным атрибутом items)
Вариант 1. Если конверту задается дата.
Элемент ИММ:
PATH
Ссылочный путь:
date_assignment=>
{ (date_assignment.role='Envelope sent')
(date_assignment.role='Envelope received')
(date_assignment.role)}
applied_date_assignment
applied_date_assignment.items[i] -> date_item
date_item *> envelope_date
envelope_date = envelope
ИС МЕГАНОРМ: примечание.
Нумерация вариантов дана в соответствии с официальным текстом документа.
Вариант 3. Если конверту задается дата и время.
Элемент ИММ:
PATH
Ссылочный путь:
date_assignment=>
{(date_assignment.role='Envelope sent')
(date_assignment.role='Envelope received')
(date_assignment.role)}
applied_date_assignment
applied_date_assignment.items[i] -> date_and_time_item
date_and_time_item *> envelope_date_and_time
envelope_date_and_time = envelope
5.1.3 Прикладной объект Organization_or_person_in_organization_assignment
Определение прикладного объекта Organization_or_person_in_organization_assignment дано в прикладном модуле 'person_organization_assignment'. В настоящей секции с целью включения утверждений, определения которых даны в настоящем прикладном модуле, дается расширение отображения прикладного объекта Organization_or_person_in_organization_assignment.
5.1.3.1 Отображение связи объекта Organization_or_person_in_organization_assignment с объектом Envelope (представленным атрибутом items)
Вариант 1. Если роль атрибута assigned_entity играет объект Organization.
Элемент ИММ:
PATH
Ссылочный путь:
applied_organization_assignment
{applied_organization_assignment <= organization_assignment
(organization_assignment.role = 'Envelope recipient')
(organization_assignment.role)}
applied_organization_assignment.items[i] -> organization_item
organization_item *> envelope_organization_item
envelope_organization_item = envelope
Вариант 2. Если роль атрибута assigned_entity играет объект Person_in_organization.
Элемент ИММ:
PATH
Ссылочный путь:
applied_person_and_organization_assignment
{applied_person_and_organization_assignment <= person_and_organization_assignment
(person_and_organization_assignment.role = 'Envelope recipient')
(person_and_organization_assignment.role)}
applied_person_and_organization_assignment.items[i] -> person_and_organization_item
person_and_organization_item *> envelope_person_organization_item
envelope_person_organization_item = envelope
5.1.4 Прикладной объект Assigned_property
Определение прикладного объекта Assigned_property дано в прикладном модуле 'property_assignment'. В настоящей секции с целью включения утверждений, определения которых даны в настоящем прикладном модуле, дается расширение отображения прикладного объекта Assigned_property.
5.1.4.1 Отображение связи объекта Assigned_property с объектом Envelope (представленным атрибутом described_element)
Элемент ИММ:
PATH
Источник
ИСО 10303-41
Ссылочный путь:
property_definition
property_definition.definition ->
characterized_definition
characterized_definition = characterized_product_definition
characterized_product_definition = product_definition
product_definition.formation -> product_definition_formation
product_definition_formation
product_definition_formation.of_product -> product
product
{product <-
product_related_product_category.products[i]
product_related_product_category <=
product_category
product_category.name='envelope'}
5.1.5 Прикладной объект Envelope
Элемент ИММ:
envelope
Источник
ИСО 10303-41
Ссылочный путь:
[envelope <=
product {product <-
product_related_product_category.products[i]
product_related_product_category <=
product_category product_category.name='envelope' }]
[envelope <= characterized_object]
5.1.5.1 Атрибут acknowledge
Элемент ИММ:
product.name
Источник
ИСО 10303-41
Ссылочный путь:
envelope <=
product
product.name
{ (product.name = ")
(product.name = 'ask message arrival')
(product.name = 'ask message read')
(product.name = 'acknowledge arrival')
(product.name = 'delivery failure')
(product.name = 'acknowledge read')
(product.name = 'contents corrupt')
} ]
[envelope <= characterized_object]
5.1.5.2 Атрибут id
Элемент ИММ:
product.id
Источник
ИСО 10303-41
Ссылочный путь:
[envelope <=
product
product.id]
[envelope <= characterized_object]
5.1.5.3 Отображение связи объекта Envelope с объектом Message (представленным атрибутом wrapping)
Элемент ИММ:
product
Источник
ИСО 10303-41
Ссылочный путь:
product <- product_relationship.relating_product
product_relationship
product_relationship.related_product -> product
{
product.frame_of_reference[1] ->
product_context
product_context.discipline_type='message'}
5.1.6 Прикладной объект Envelope_relationship
Элемент ИММ:
envelope_relationship
Источник
ИСО 10303-41
Ссылочный путь:
envelope_relationship <=
product_relationship
5.1.6.1 Отображение связи объекта Envelope_relationship с объектом Envelope (представленным атрибутом related)
Элемент ИММ:
PATH
Источник
ИСО 10303-41
Ссылочный путь:
envelope_relationship <=
product_relationship
product_relationship.related_product ->
product
{product <-
product_related_product_category.products[i]
product_related_product_category <=
product_category
product_category.name='envelope'}
5.1.6.2 Отображение связи объекта Envelope_relationship с объектом Envelope (представленным атрибутом relating)
Элемент ИММ:
PATH
Источник
ИСО 10303-41
Ссылочный путь:
envelope_relationship <=
product_relationship
product_relationship.relating_product ->
product
{product <-
product_related_product_category.products[i]
product_related_product_category <=
product_category
product_category.name='envelope'}
5.1.6.3 Атрибут relation_type
Элемент ИММ:
product_relationship.name
Источник
ИСО 10303-41
5.2 Сокращенный листинг ИММ на языке EXPRESS
В данном подразделе определена EXPRESS-схема, полученная из таблицы отображений. В ней использованы элементы из общих ресурсов или из других прикладных модулей и определены конструкции на языке EXPRESS, относящиеся к настоящему стандарту.
В данном подразделе определена интерпретированная модель прикладного модуля "Конверт", а также определены модификации, которым подвергаются конструкции, импортированные из общих ресурсов.
При использовании в данной схеме конструкций, определенных в общих ресурсах или в прикладных модулях, необходимо применять следующие ограничения:
- использование объекта супертипа не дает права применять любой из его подтипов, пока этот подтип не будет также импортирован в схему ИММ;
- использование выбираемого типа SELECT не дает права применять любой из перечисленных в нем типов, пока этот тип не будет также импортирован в схему ИММ.
EXPRESS-спецификация:
*)
SCHEMA Envelope_mim;
USE FROM Approval_mim; -- ISO/TS 10303-1012
USE FROM Date_time_assignment_mim; -- ISO/TS 10303-1014
USE FROM Message_mim; -- ISO/TS 10303-1270
USE FROM Person_organization_assignment_mim; -- ISO/TS 10303-1013
USE FROM product_definition_schema -- ISO 10303-41
(product,
product_relationship);
USE FROM product_property_definition_schema -- ISO 10303-41
(characterized_object,
characterized_product_definition);
USE FROM Product_view_definition_properties_mim; -- ISO/TS 10303-1034
USE FROM Property_assignment_mim; -- ISO/TS 10303-1030
(*
Примечания
1 Схемы, ссылки на которые даны выше, можно найти в следующих стандартах и документах комплекса ИСО 10303:
Approval_mim - ИСО/ТС 10303-1012;
Date_time_assignment_mim - ИСО/ТС 10303-1014;
Message_mim - ИСО/ТС 10303-1270;
Person_organization_assignment_mim - ИСО/ТС 10303-1013;
product_definition_schema - ИСО 10303-41;
product_property_definition_schema - ИСО 10303-41;
Product_view_definition_properties_mim - ИСО/ТС 10303-1034;
Property_assignment_mim - ИСО/ТС 10303-1030.
2 Графическое представление данных схем приведено на рисунках D.1 и D.2, приложение D.
5.2.1 Определение типов данных ИММ
В настоящем пункте определены типы данных ИММ для прикладного модуля, рассматриваемого в настоящем стандарте. Ниже специфицированы типы данных ИММ и их определения.
5.2.1.1 Тип данных envelope_approval
Выбираемый тип данных envelope_approval является расширением типа данных approval_item. В настоящем типе данных к списку альтернативных выбираемых типов данных добавлен именованный тип envelope.
EXPRESS-спецификация:
*)
TYPE envelope_approval = SELECT BASED_ON approval_item WITH
(envelope);
END_TYPE;
(*
5.2.1.2 Тип данных envelope_date
Выбираемый тип данных envelope_date является расширением типа данных date_item. В настоящем типе данных к списку альтернативных выбираемых типов данных добавлен именованный тип envelope.
EXPRESS-спецификация:
*)
TYPE envelope_date = SELECT BASED_ON date_item WITH
(envelope);
END_TYPE;
(*
5.2.1.3 Тип данных envelope_date_and_time
Выбираемый тип данных envelope_date_and_time является расширением типа данных date_and_time_item. В настоящем типе данных к списку альтернативных выбираемых типов данных добавлен именованный тип envelope.
EXPRESS-спецификация:
*)
TYPE envelope_date_and_time = SELECT BASED_ON date_and_time_item WITH
(envelope);
END_TYPE;
(*
5.2.1.4 Тип данных envelope_organization_item
Выбираемый тип данных envelope_organization_item является расширением типа данных organization_item. В настоящем типе данных к списку альтернативных выбираемых типов данных добавлен именованный тип envelope.
EXPRESS-спецификация:
*)
TYPE envelope_organization_item = SELECT BASED_ON organization_item WITH
(envelope);
END_TYPE;
(*
5.2.1.5 Тип данных envelope_person_organization_item
Выбираемый тип данных envelope_person_organization_item является расширением типа данных person_and_organization_item. В настоящем типе данных к списку альтернативных выбираемых типов данных добавлен именованный тип envelope.
EXPRESS-спецификация:
*)
TYPE envelope_person_organization_item = SELECT BASED_ON person_and_organization_item WITH
(envelope);
END_TYPE;
(*
5.2.2 Определение объектов ИММ
Настоящий пункт задает объекты ИММ для прикладного модуля, рассматриваемого в настоящем стандарте. Далее специфицированы объекты ИММ и их определения.
5.2.2.1 Объект envelope
Объект envelope является таким подтипом объектов product и characterized_object, посредством которого предоставлена реализация объекта Envelope, определение которого содержится в ПЭМ.
EXPRESS-спецификация:
*)
ENTITY envelope
SUBTYPE OF (characterized_object, product);
END_ENTITY;
(*
5.2.2.2 Объект envelope_relationship
Объект envelope_relationship является таким подтипом объекта product_relationship, посредством которого представляется связь между двумя конвертами, представленными объектами envelope.
EXPRESS-спецификация:
*)
ENTITY envelope_relationship
SUBTYPE OF (product_relationship);
END_ENTITY;
(*
*)
END_SCHEMA; -- Envelope_mim
(*
Приложение A
(обязательное)
СОКРАЩЕННЫЕ НАИМЕНОВАНИЯ ОБЪЕКТОВ ИММ
Сокращенные наименования объектов, установленных в настоящем стандарте, приведены в таблице A.1.
Таблица A.1
Сокращенные наименования объектов ИММ
Полное наименование
Сокращенное наименование
envelope
ENVLP
envelope_relationship
ENVRLT
Имена объектов были определены в подразделе 5.2 настоящего стандарта и в других стандартах, перечисленных в разделе 2.
Требования к использованию сокращенных наименований содержатся в методах реализации, описанных в соответствующих стандартах комплекса ИСО 10303.
Примечание - Наименования объектов на языке EXPRESS доступны в Интернете по адресу http://www.tc184-sc4.org/Short_Names/.
Приложение B
(обязательное)
РЕГИСТРАЦИЯ ИНФОРМАЦИОННЫХ ОБЪЕКТОВ
B.1 Обозначение документа
Для однозначного обозначения информационного объекта в открытой системе настоящему стандарту присвоен следующий идентификатор объекта:
{ iso standard 10303 part(1265) version(1) }
Смысл данного обозначения установлен в ИСО/МЭК 8824-1 и описан в ИСО 10303-1.
B.2 Обозначение схем
B.2.1 Обозначение схемы Envelope_arm
Для однозначного обозначения в открытой информационной системе схеме Envelope_arm, установленной в настоящем стандарте, присвоен следующий идентификатор объекта:
{ iso standard 10303 part(1265) version(1) schema(1)
envelope-arm(1) }
Смысл данного обозначения установлен в ИСО/МЭК 8824-1 и описан в ИСО 10303-1.
B.2.2 Обозначение схемы Envelope_mim
Для однозначного обозначения в открытой информационной системе схеме Envelope_mim, установленной в настоящем стандарте, присвоен следующий идентификатор объекта:
{ iso standard 10303 part(1265) version(1) schema(1)
envelope-mim(2) }
Смысл данного обозначения установлен в ИСО/МЭК 8824-1 и описан в ИСО 10303-1.
Приложение C
(справочное)
EXPRESS-G ДИАГРАММЫ ПЭМ
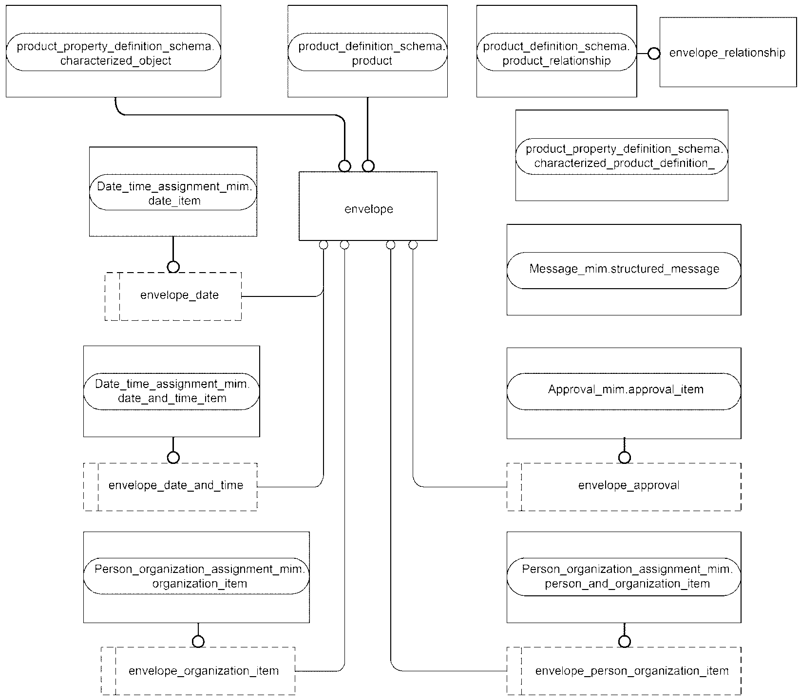
Диаграммы на рисунках C.1 и C.2 получены из сокращенного листинга ПЭМ на языке EXPRESS, приведенного в разделе 4. В диаграммах использована графическая нотация EXPRESS-G языка EXPRESS.
Рисунок C.1 - Представление ПЭМ на уровне схем
в формате EXPRESS-G
Рисунок C.2 - Представление ПЭМ на уровне объектов
в формате EXPRESS-G
В настоящем приложении приведены два различных представления ПЭМ для рассматриваемого прикладного модуля:
- представление на уровне схем отображает импорт конструкций, определенных в схемах ПЭМ других прикладных модулей, в схему ПЭМ рассматриваемого прикладного модуля с помощью операторов USE FROM;
- представление на уровне объектов отображает конструкции на языке EXPRESS, определенные в схеме ПЭМ данного прикладного модуля, и ссылки на импортированные конструкции, которые конкретизированы или на которые имеются ссылки в конструкциях схемы ПЭМ рассматриваемого прикладного модуля.
Примечание - Оба эти представления являются неполными. Представление на уровне схем не отображает схем ПЭМ модулей, которые импортированы косвенным образом. Представление на уровне объектов не отображает импортированных конструкций, которые не конкретизированы или на которые отсутствуют ссылки в конструкциях схемы ПЭМ рассматриваемого прикладного модуля.
Описание EXPRESS-G установлено в ИСО 10303-11, приложение D.
Приложение D
(справочное)
EXPRESS-G ДИАГРАММЫ ИММ
Диаграммы на рисунках D.1 и D.2 получены из сокращенного листинга ИММ на языке EXPRESS, приведенного в 5.2. В диаграммах использована графическая нотация EXPRESS-G языка EXPRESS.
Рисунок D.1 - Представление ИММ на уровне схем
в формате EXPRESS-G
Рисунок D.2 - Представление ИММ на уровне объектов
в формате EXPRESS-G
В настоящем приложении приведены два различных представления ИММ для рассматриваемого прикладного модуля:
- представление на уровне схем отображает импорт конструкций, определенных в схемах ИММ других прикладных модулей или в схемах общих ресурсов, в схему ИММ рассматриваемого прикладного модуля с помощью оператора USE FROM;
- представление на уровне объектов отображает конструкции на языке EXPRESS, определенные в схеме ИММ рассматриваемого прикладного модуля, и ссылки на импортированные конструкции, которые конкретизированы или на которые имеются ссылки в конструкциях схемы ИММ рассматриваемого прикладного модуля.
Примечание - Оба эти представления являются неполными. Представление на уровне схем не отображает схем ИММ модулей, которые импортированы косвенным образом. Представление на уровне объектов не отображает импортированных конструкций, которые не конкретизированы или на которые отсутствуют ссылки в конструкциях схемы ИММ рассматриваемого прикладного модуля.
Описание EXPRESS-G установлено в ИСО 10303-11, приложение D.
Приложение E
(справочное)
МАШИННО-ИНТЕРПРЕТИРУЕМЫЕ ЛИСТИНГИ
В данном приложении приведены ссылки на сайты, на которых находятся листинги наименований объектов на языке EXPRESS и соответствующих сокращенных наименований, установленных или на которые даются ссылки в настоящем стандарте. На этих же сайтах представлены листинги всех EXPRESS-схем, определенных в настоящем стандарте, без комментариев и другого поясняющего текста. Эти листинги доступны в машинно-интерпретируемой форме (см. таблицу E.1) и могут быть получены по следующим адресам URL:
сокращенные наименования: http://www.tc184-sc4.org/Short_Names/;
EXPRESS: http://www.tc184-sc4.org/EXPRESS/.
Таблица E.1
Листинги ПЭМ и ИММ на языке EXPRESS
Описание
Идентификатор
Сокращенный листинг ПЭМ на языке EXPRESS
ISO TC184/SC4/WG12 N3040
Сокращенный листинг ИММ на языке EXPRESS
ISO TC184/SC4/WG12 N3041
Если доступ к этим сайтам невозможен, необходимо обратиться в центральный секретариат ИСО или непосредственно в секретариат ИСО ТК184/ПК4 по адресу электронной почты: sc4sec@tc184-sc4.org.
Примечание - Информация, представленная в машинно-интерпретированном виде по указанным выше адресам URL, является справочной. Обязательным является текст настоящего стандарта.
Приложение ДА
(справочное)
СВЕДЕНИЯ О СООТВЕТСТВИИ ССЫЛОЧНЫХ МЕЖДУНАРОДНЫХ СТАНДАРТОВ
И ДОКУМЕНТОВ НАЦИОНАЛЬНЫМ СТАНДАРТАМ
Таблица ДА.1
Обозначение ссылочного международного стандарта, документа
Степень соответствия
Обозначение и наименование соответствующего национального стандарта
ISO/IEC 8824-1:1995
IDT
ГОСТ Р ИСО/МЭК 8824-1-2001 "Информационная технология. Абстрактная синтаксическая нотация версии один (АСН.1). Часть 1. Спецификация основной нотации"
ISO 10303-1:1994
IDT
ГОСТ Р ИСО 10303-1-99 "Системы автоматизации производства и их интеграция. Представление данных об изделии и обмен этими данными. Часть 1. Общие представления и основополагающие принципы"
ISO 10303-11:1994
IDT
ГОСТ Р ИСО 10303-11-2009 "Системы автоматизации производства и их интеграция. Представление данных об изделии и обмен этими данными. Часть 11. Методы описания. Справочное руководство по языку EXPRESS"
ISO 10303-21:2002
IDT
ГОСТ Р ИСО 10303-21-2002 "Системы автоматизации производства и их интеграция. Представление данных об изделии и обмен этими данными. Часть 21. Методы реализации. Кодирование открытым текстом структуры обмена"
ISO 10303-41
IDT
ГОСТ Р ИСО 10303-41-99 "Системы автоматизации производства и их интеграция. Представление данных об изделии и обмен этими данными. Часть 41. Интегрированные обобщенные ресурсы. Основы описания и поддержки изделий"
ISO 10303-202:1996 <1>
-
ISO/TS 10303-1001
IDT
ГОСТ Р ИСО/ТС 10303-1001-2010 "Системы автоматизации производства и их интеграция. Представление данных об изделии и обмен этими данными. Часть 1001. Прикладной модуль. Присваивание внешнего вида"
ISO/TS 10303-1017
IDT
ГОСТ Р ИСО/ТС 10303-1017-2010 "Системы автоматизации производства и их интеграция. Представление данных об изделии и обмен этими данными. Часть 1017. Прикладной модуль. Идентификация изделия"
ISO/TS 10303-1270
IDT
ГОСТ Р ИСО/ТС 10303-1270-2016 "Системы автоматизации производства и их интеграция. Представление данных об изделии и обмен этими данными. Часть 1270. Прикладной модуль. Сообщение"
ISO/TS 10303-1012
IDT
ГОСТ Р ИСО/ТС 10303-1012-2013 "Системы автоматизации производства и их интеграция. Представление данных об изделии и обмен этими данными. Часть 1012. Прикладной модуль. Утверждение"
ISO/TS 10303-1014
IDT
ГОСТ Р ИСО/ТС 10303-1014-2010 "Системы автоматизации производства и их интеграция. Представление данных об изделии и обмен этими данными. Часть 1014. Прикладной модуль. Назначение даты и времени"
ИС МЕГАНОРМ: примечание.
Взамен ГОСТ Р ИСО/ТС 10303-1013-2011 Приказом Росстандарта от 08.06.2017 N 522-ст с 1 января 2019 года введен в действие ГОСТ Р ИСО/ТС 10303-1013-2017.
ISO/TS 10303-1013
IDT
ГОСТ Р ИСО/ТС 10303-1013-2011 "Системы автоматизации производства и их интеграция. Представление данных об изделии и обмен этими данными. Часть 1013. Прикладной модуль. Назначение лица и организации"
ISO/TS 10303-1030
IDT
ГОСТ Р ИСО/ТС 10303-1030-2013 "Системы автоматизации производства и их интеграция. Представление данных об изделии и обмен этими данными. Часть 1030. Прикладной модуль. Задание характеристики"
ISO/TS 10303-1034
IDT
ГОСТ Р ИСО/ТС 10303-1034-2012 "Системы автоматизации производства и их интеграция. Представление данных об изделии и обмен этими данными. Часть 1034. Прикладной модуль. Характеристики определения представления изделия"
<*> Соответствующий национальный стандарт отсутствует. До его принятия рекомендуется использовать перевод на русский язык данного международного стандарта.
Примечание - В настоящей таблице использовано следующее условное обозначение степени соответствия стандартов:
- IDT - идентичные стандарты.
--------------------------------
<1> Заменен на ИСО 10303-242:2014.
Библиография
[1] Guidelines for the content of application modules, ISO TC 184/SC 4 N1685, 2004-02-27