Главная // Актуальные документы // ГОСТ Р (Государственный стандарт)СПРАВКА
Источник публикации
М.: Стандартинформ, 2017
Примечание к документу
Документ
введен в действие с 1 июля 2019 года.
Название документа
"ГОСТ Р ИСО/ТС 10303-1262-2017. Национальный стандарт Российской Федерации. Системы автоматизации производства и их интеграция. Представление данных об изделии и обмен этими данными. Часть 1262. Прикладной модуль. Спецификация задания"
(утв. и введен в действие Приказом Росстандарта от 14.09.2017 N 1101-ст)
"ГОСТ Р ИСО/ТС 10303-1262-2017. Национальный стандарт Российской Федерации. Системы автоматизации производства и их интеграция. Представление данных об изделии и обмен этими данными. Часть 1262. Прикладной модуль. Спецификация задания"
(утв. и введен в действие Приказом Росстандарта от 14.09.2017 N 1101-ст)
Утвержден и введен в действие
агентства по техническому
регулированию и метрологии
от 14 сентября 2017 г. N 1101-ст
НАЦИОНАЛЬНЫЙ СТАНДАРТ РОССИЙСКОЙ ФЕДЕРАЦИИ
СИСТЕМЫ АВТОМАТИЗАЦИИ ПРОИЗВОДСТВА И ИХ ИНТЕГРАЦИЯ
ПРЕДСТАВЛЕНИЕ ДАННЫХ ОБ ИЗДЕЛИИ И ОБМЕН ЭТИМИ ДАННЫМИ
ЧАСТЬ 1262
ПРИКЛАДНОЙ МОДУЛЬ. СПЕЦИФИКАЦИЯ ЗАДАНИЯ
Industrial automation systems and integration.
Product data representation and exchange.
Part 1262. Application module. Task specification
(ISO/TS 10303-1262:2010, IDT)
ГОСТ Р ИСО/ТС 10303-1262-2017
Дата введения
1 июля 2019 года
1 ПОДГОТОВЛЕН Обществом с ограниченной ответственностью "Корпоративные электронные системы" на основе собственного перевода на русский язык англоязычной версии международного документа, указанного в
пункте 4
2 ВНЕСЕН Техническим комитетом по стандартизации ТК 459 "Информационная поддержка жизненного цикла изделий"
3 УТВЕРЖДЕН И ВВЕДЕН В ДЕЙСТВИЕ
Приказом Федерального агентства по техническому регулированию и метрологии от 14 сентября 2017 г. N 1101-ст
4 Настоящий стандарт идентичен международному документу ИСО/ТС 10303-1262:2010 "Системы автоматизации производства и их интеграция. Представление данных об изделии и обмен этими данными. Часть 1262. Прикладной модуль. Спецификация задания" (ISO/TS 10303-1262:2010, Industrial automation systems and integration - Product data representation and exchange - Part 1262: Application module: Task specification, IDT)
При применении настоящего стандарта рекомендуется использовать вместо ссылочных международных стандартов и документов соответствующие им национальные стандарты Российской Федерации, сведения о которых приведены в дополнительном
приложении ДА
5 ВВЕДЕН ВПЕРВЫЕ
Правила применения настоящего стандарта установлены в
статье 26 Федерального закона от 29 июня 2015 г. N 162-ФЗ "О стандартизации в Российской Федерации". Информация об изменениях к настоящему стандарту публикуется в ежегодном (по состоянию на 1 января текущего года) информационном указателе "Национальные стандарты", а официальный текст изменений и поправок - в ежемесячном информационном указателе "Национальные стандарты". В случае пересмотра (замены) или отмены настоящего стандарта соответствующее уведомление будет опубликовано в ближайшем выпуске ежемесячного информационного указателя "Национальные стандарты". Соответствующая информация, уведомление и тексты размещаются также в информационной системе общего пользования - на официальном сайте Федерального агентства по техническому регулированию и метрологии в сети Интернет (www.gost.ru).
Стандарты комплекса ИСО 10303 распространяются на компьютерное представление информации об изделиях и обмен данными об изделиях. Их целью является обеспечение нейтрального механизма, способного описывать изделия на всем протяжении их жизненного цикла. Этот механизм применим не только для обмена файлами в нейтральном формате, но является также основой для реализации и совместного доступа к базам данных об изделиях и организации долгосрочного использования и архивирования.
Настоящий стандарт специфицирует прикладной модуль для представления данных, описывающих способы выполнения задачи, т.е. способов, задаваемых для данной задачи. На описания способов выполнения задачи затем могут даваться ссылки из расписаний и из записей о предпринимаемых действиях.
Элементы задачи могут иметь следующие свойства:
- способ выполнения задачи является сочетанием того, что должно быть достигнуто и, возможно, способа достижения этого. Один и тот же результат может быть получен более чем одним способом;
- способ выполнения задачи может быть определен в виде простого текста или в виде доступной обработки структуры с использованием повторений, последовательностей и точек принятия решений;
- способ выполнения задачи может быть связан с предшествующими и последующими состояниями.
Следующее не обеспечивается настоящим модулем непосредственно, но обеспечивается модулями, в которых используется настоящий модуль:
- способ выполнения задачи может быть связан с ресурсами, требуемыми для его выполнения. Могут быть заданы количество ресурсов и вероятность в потребности их;
- при необходимости ресурс может быть связан с отдельными этапами способа выполнения задачи, а также со способом выполнения задачи в целом;
Может быть задан результат способа выполнения задачи с численными значениями и вероятностями появления.
Во второе издание настоящего стандарта включены нижеперечисленные изменения первого издания.
В настоящем издании отражено разделение модуля 'State definition' (см. ИСО/ТС 10303-1255).
Были изменены следующие декларации и спецификации импорта модели ПЭМ на языке EXPRESS:
- в объекте, задающем связь, атрибут, задающий связывающий элемент, должен предшествовать связываемому элементу;
- добавлено USE FROM Task_element_mim.
Были удалены следующие декларации и спецификации импорта модели ПЭМ на языке EXPRESS:
- ENTITY Concurrent_task_element;
- ENTITY End_task;
- ENTITY Exit_loop;
- ENTITY Looping_element;
- ENTITY Task_element;
- ENTITY Task_element_relationship;
- ENTITY Task_element_sequence;
- ENTITY Task_step.
Примечания
1 Эти декларации на языке EXPRESS переведены в прикладной модуль 'Task element' (см. ИСО/ТС 10303-1480).
2 Для того, чтобы позволить классификацию элементов задачи как "рекомендуемых элементов задач", добавлен раздел 6 со стандартизованными справочными данными.
Также для отражения изменений в ПЭМ и для обеспечения совместимости со сделанными изменениями были внесены изменения в спецификацию отображения, в EXPRESS-схему ИММ и в EXPRESS-G диаграммы.
В
разделе 1 настоящего стандарта определены область применения данного прикладного модуля, а также его функциональность и относящиеся к нему данные.
В
разделе 3 приведены термины, определенные в других стандартах комплекса ИСО 10303 и примененные в настоящем стандарте.
В
разделе 4 установлены информационные требования к прикладной предметной области, используя принятую в ней терминологию.
В
приложении C дано графическое представление информационных требований, именуемое прикладной эталонной моделью (ПЭМ). Структуры ресурсов интерпретированы, чтобы соответствовать информационным требованиям. Результатом данной интерпретации является интерпретированная модель модуля (ИММ). Данная интерпретация, представленная в
5.1, устанавливает соответствие между информационными требованиями и ИММ. Сокращенный листинг ИММ, представленный в
5.2, специфицирует интерфейс к ресурсам. Графическое представление сокращенного листинга ИММ приведено в
приложении D.
Имя типа данных на языке EXPRESS может использоваться для ссылки на сам тип данных, либо на экземпляр данных этого типа. Различие в использовании обычно понятно из контекста. Если существует вероятность неоднозначного толкования, то в текст включается фраза "объектный тип данных" либо "экземпляр(ы) объектного типа данных".
Двойные кавычки ("....") означают цитируемый текст, одинарные кавычки ('...') - значения конкретных текстовых строк.
Настоящий стандарт определяет прикладной модуль "Спецификация задания". В область применения настоящего стандарта входит:
- спецификация способа выполнения задачи в виде последовательности текстовых инструкций;
- спецификация способа выполнения задачи в виде структурированного множества инструкций;
- связь предшествующих условий со способом выполнения задачи или этапом способа выполнения задачи;
- связь последующих условий со способом выполнения задачи или этапом способа выполнения задачи;
- задание способа выполнения задачи.
В область применения настоящего стандарта не входит:
- обозначение и подробное описание ресурсов, требуемых способом выполнения задачи;
- история выполнения способа выполнения задачи и использования соответствующих ресурсов;
- связь предвидимых требований ресурсов со способом выполнения задачи;
- связь предвидимых входящих потоков или ресурсов со способом выполнения задачи;
- связь предвидимых выходящих потоков со способом выполнения задачи;
- то, для чего может быть задан способ выполнения задачи;
- связь способа выполнения задачи с контекстом, в котором он создается или в котором он должен применяться.
В настоящем стандарте использованы нормативные ссылки на следующие международные стандарты и документы (для датированных ссылок следует использовать указанное издание, для недатированных ссылок - последнее издание указанного документа, включая все поправки к нему):
ISO/IEC 8824-1:2002, Information technology - Abstract Syntax Notation One (ASN.1): Specification of basic notation (Информационные технологии. Взаимосвязь открытых систем. Абстрактная синтаксическая нотация версии один (АСН.1). Часть 1. Спецификация основной нотации)
ISO 10303-1:1994, Industrial automation systems and integration - Product data representation and exchange - Part 1: Overview and fundamental principles (Системы автоматизации производства и их интеграция. Представление данных об изделии и обмен этими данными. Часть 1. Общие представления и основополагающие принципы)
ISO 10303-11:2004, Industrial automation systems and integration - Product data representation and exchange - Part 11: Description methods: The EXPRESS language reference manual (Системы автоматизации производства и их интеграция. Представление данных об изделии и обмен этими данными. Часть 11. Методы описания. Справочное руководство по языку EXPRESS)
ISO 10303-21:2002, Industrial automation systems and integration - Product data representation and exchange - Part 21: Implementation methods: Clear text encoding of the exchange structure (Системы автоматизации производства и их интеграция. Представление данных об изделии и обмен этими данными. Часть 21. Методы реализации. Кодирование открытым текстом структуры обмена)
ISO 10303-41, Industrial automation systems and integration - Product data representation and exchange - Part 41: Integrated generic resource: Fundamentals of product description and support (Системы промышленной автоматизации и интеграция. Представление данных о продукции и обмен данными. Часть 41. Интегрированные обобщенные ресурсы. Основополагающие принципы описания и сопровождения изделия)
ISO 10303-49, Industrial automation systems and integration - Product data representation and exchange - Part 49: Integrated generic resources: Process structure and properties (Системы автоматизации производства и их интеграция. Представление данных об изделии и обмен этими данными. Часть 49. Интегрированные обобщенные ресурсы. Структура и свойства процесса)
ISO 10303-56, Industrial automation systems and integration - Product data representation and exchange - Part 56: Integrated generic resource: State (Системы промышленной автоматизации и интеграция. Представление данных о продукции и обмен данными. Часть 56. Интегрированные обобщенные ресурсы. Состояние)
ISO 10303-202:1996, Industrial automation systems and integration - Product data representation and exchange - Part 202: Application protocol: Associative draughting (Системы автоматизации производства и их интеграция. Представление данных об изделии и обмен этими данными. Часть 202. Прикладные протоколы. Ассоциативные чертежи)
ISO/TS 10303-1001:2004, Industrial automation systems and integration - Product data representation and exchange - Part 1001: Application module: Appearance assignment (Системы автоматизации производства и их интеграция. Представление данных об изделии и обмен этими данными. Часть 1001. Прикладной модуль. Присваивание внешнего вида)
ISO/TS 10303-1017:2004, Industrial automation systems and integration - Product data representation and exchange - Part 1017: Application module: Product identification (Системы автоматизации производства и их интеграция. Представление данных об изделии и обмен этими данными. Часть 1017. Прикладной модуль. Обозначение изделия)
ISO/TS 10303-1113, Industrial automation systems and integration - Product data representation and exchange - Part 1113: Application module: Group (Системы автоматизации производства и их интеграция. Представление данных об изделии и обмен этими данными. Часть 1113. Прикладной модуль. Группа)
ISO/TS 10303-1114:2004, Industrial automation systems and integration - Product data representation and exchange - Part 1114: Application module: Classification assignment (Системы промышленной автоматизации и интеграция. Представление данных об изделии и обмен данными. Часть 1114. Прикладной модуль. Задание принадлежности к классу)
ISO/TS 10303-1249, Industrial automation systems and integration - Product data representation and exchange - Part 1249: Application module: Activity method assignment (Системы промышленной автоматизации и интеграция. Представление данных об изделии и обмен данными. Часть 1249. Прикладной модуль: Задание способа выполнения действия)
ISO/TS 10303-1253, Industrial automation systems and integration - Product data representation and exchange - Part 1253: Application module: Condition (Системы промышленной автоматизации и интеграция. Представление данных о продукции и обмен данными. Часть 1253. Прикладной модуль. Условие)
ISO/TS 10303-1255, Industrial automation systems and integration - Product data representation and exchange - Part 1255: Application module: State definition (Системы автоматизации производства и их интеграция. Представление данных об изделии и обмен этими данными. Часть 1255. Прикладной модуль. Определение состояния)
ISO/TS 10303-1256:2010, Industrial automation systems and integration - Product data representation and exchange - Part 1256: Application module: State observed (Системы автоматизации производства и их интеграция. Представление данных об изделии и обмен этими данными. Часть 1256. Прикладной модуль. Наблюдаемое состояние)
ISO/TS 10303-1480, Industrial automation systems and integration - Product data representation and exchange - Part 1480: Application module: Task element (Системы автоматизации производства и их интеграция. Представление данных об изделии и обмен этими данными. Часть 1480. Прикладной модуль. Элемент задачи)
3 Термины, определения и сокращения
3.1 Термины, определенные в ИСО 10303-1
В настоящем стандарте применены следующие термины:
- приложение (application);
- прикладной объект (application object);
- прикладной протокол; ПП (application protocol; AP);
- прикладная эталонная модель; ПЭМ (application reference model; ARM);
- данные (data);
- информация (information);
- интегрированный ресурс (integrated resource);
- изделие (product);
- данные об изделии (product data).
3.2 Термин, определенный в ИСО 10303-202
В настоящем стандарте применен следующий термин:
- прикладная интерпретированная конструкция; ПИК (application interpreted construct; AIC).
3.3 Термины, определенные в ИСО/ТС 10303-1001
В настоящем стандарте применены следующие термины:
- прикладной модуль (application module);
- интерпретированная модель модуля (module interpreted model).
3.4 Термин, определенный в ИСО/ТС 10303-1017
В настоящем стандарте применен следующий термин:
- общие ресурсы (common resources).
3.5 Прочие термины и определения
В настоящем стандарте применены следующие определения:
3.5.1 способ выполнения (task method): Способ выполнения возможного или намеренного действия.
В настоящем стандарте применены следующие сокращения:
ПМ - прикладной модуль;
ПЭМ - прикладная эталонная модель;
ИММ - интерпретированная модель модуля;
URL - унифицированный указатель информационного ресурса.
4 Информационные требования
В настоящем разделе определены информационные требования к прикладному модулю "Спецификация задания", которые представлены в форме ПЭМ.
Примечания
1 Графическое представление информационных требований приведено в
приложении C.
2 Спецификация отображения определена в
5.1. Она показывает, как удовлетворяются информационные требования при использовании общих ресурсов и конструкций, определенных в схеме ИММ или импортированных в схему ИММ прикладного модуля, описанного в настоящем стандарте.
В настоящем подразделе с применением языка EXPRESS дано определение информационных требований, которым должны соответствовать программные реализации. Ниже представлен фрагмент EXPRESS-спецификации, с которого начинается описание схемы Task_specification_arm. В нем определены необходимые внешние ссылки.
EXPRESS-спецификация:
*)
SCHEMA Task_specification_arm;
(*
4.1 ПЭМ, необходимые для прикладного модуля
Ниже представлены интерфейсные операторы языка EXPRESS, посредством которых задаются элементы, импортированные из прикладных эталонных моделей других прикладных модулей.
EXPRESS-спецификация:
*)
USE FROM State_observed_arm; -- ISO/TS 10303-1256
USE FROM Task_element_arm; -- ISO/TS 10303-1480
(*
Примечания
1 Схемы, ссылки на которые приведены выше, определены в следующих документах комплекса ИСО 10303:
State_observed_arm - ИСО/ТС 10303-1256;
Task_element_arm - ИСО/ТС 10303-1480.
4.2 Определение типов данных ПЭМ
В данном подразделе приведены определенные в ПЭМ типы данных рассматриваемого прикладного модуля.
4.2.1 Тип данных constraint_context
Тип данных constraint_context является расширяемым списком альтернативных типов данных, позволяющим обозначать объекты типов Task_element и Task_method_version.
Примечание - В прикладных модулях, использующих конструкции настоящего прикладного модуля, список объектных типов данных может быть расширен.
Посредством выбираемого типа данных constraint_context можно задавать контексты, в которых может применяться ограничение элемента, представленное объектом Element_constraint.
EXPRESS-спецификация:
*)
TYPE constraint_context = EXTENSIBLE GENERIC_ENTITY SELECT
(Task_element,
Task_method_version);
END_TYPE;
(*
4.2.2 Тип данных method_or_method_version
Тип данных method_or_method_version позволяет обозначать объекты типов Task_method и Task_method_version.
EXPRESS-спецификация:
*)
TYPE method_or_method_version = SELECT
(Task_method,
Task_method_version);
(*
4.2.3 Тип данных state_or_state_definition_select
Тип данных state_or_state_definition_select позволяет обозначать объекты типов Applied_state_assignment, Applied_state_definition_assignment, State и State_definition.
EXPRESS-спецификация:
*)
TYPE state_or_state_definition_select = SELECT
(Applied_state_assignment,
Applied_state_definition_assignment,
State,
State_definition);
END_TYPE;
(*
4.2.4 Тип данных scheme_subject_select
Тип данных task_classification_item является расширением типа данных classification_item. В настоящем типе данных к списку альтернативных типов данных добавлены типы данных Activity_method, Activity_method_relationship, Applied_activity_method_assignment, Task_ element_state_relationship, Task_method, Task_method_state_relationship, Task_objective и Task_ objective_state_relationship.
Примечание - В прикладных модулях, использующих конструкции настоящего прикладного модуля, список объектных типов данных может быть расширен.
EXPRESS-спецификация:
*)
TYPE task_classification_item = EXTENSIBLE GENERIC_ENTITY SELECT BASED_ON
classification_item WITH
(Activity_method,
Activity_method_relationship,
Applied_activity_method_assignment,
Task_element_state_relationship,
Task_method,
Task_method_state_relationship,
Task_objective,
Task_objective_state_relationship);
END_TYPE;
(*
4.3 Определение объектов ПЭМ
Настоящий подраздел описывает объекты ПЭМ рассматриваемого прикладного модуля. Каждый объект ПЭМ является простейшим неделимым элементом, который моделирует уникальное понятие прикладной области, и содержит атрибуты для представления объекта. Далее приведены объекты ПЭМ и их определения.
4.3.1 Объект Advisory_note
Объект Advisory_note представляет связь между элементом задачи и рекомендуемым шагом задачи.
EXPRESS-спецификация:
*)
ENTITY Advisory_note;
advisory : Advisory_task_step;
applies_to : Task_element;
END_ENTITY;
(*
Определение атрибутов:
advisory - представляющий рекомендуемый шаг задачи объект Advisory_task_step, используемый для предоставления подробностей примечания;
applies_to - объект Task_element, представляющий элемент задачи, к которому применяется примечание.
4.3.2 Объект Advisory_task_step
Объект Advisory_task_step является подтипом объекта Task_step. Посредством настоящего объекта передается информация.
Примечание - Для некоторых способов выполнения действия, представляемых объектами Task_method, может не требоваться выполнения никаких действий.
Пример - "Остерегаться утечки тепла", "Не использовать таким способом инструмент X" и подобные сообщения.
EXPRESS-спецификация:
*)
ENTITY Advisory_task_step
SUBTYPE OF (Task_step);
END_ENTITY;
(*
4.3.3 Объект Element_constraint
Объект Element_constraint является таким подтипом объекта Task_element_relationship, посредством которого указываются ограничения между элементами задачи, представленными объектами Task_element. Ограничение может применяться только в заданном как контекст, контексте способе выполнения задачи, представленного объектом Task_method, или элемента задачи, представленного объектом Task_element.
EXPRESS-спецификация:
*)
ENTITY Element_constraint
SUBTYPE OF (Task_element_relationship);
applies_in : OPTIONAL constraint_context;
END_ENTITY;
(*
Определение атрибута:
applies_in - объект Task_element, представляющий элемент задачи, в пределах которого применяется ограничение. Задавать значение этого атрибута не обязательно.
Пример - При заданном способе применению испытательного оборудования должна предшествовать калибровка. Или между этапами данного способа требуется выждать тридцать минут.
4.3.4 Объект Simultaneous_elements
Объект Simultaneous_elements является таким подтипом объекта Concurrent_elements, посредством которого представляются два или более действий, которые должны выполняться вместе.
EXPRESS-спецификация:
*)
ENTITY Simultaneous_elements
SUBTYPE OF (Concurrent_elements);
END_ENTITY;
(*
4.3.5 Объект Task_element_levels
Объект Task_element_levels является таким подтипом объекта Task_element, посредством которого предоставляются два или более различных описаний одного способа. В действительности выполняется та же самая работа, сколько бы ни было задано элементов задачи, представленных объектами Task_element.
Примечание - Таким образом могут быть предоставлены различные уровни описания задачи для людей с разными уровнями опыта или знания дела.
EXPRESS-спецификация:
*)
ENTITY Task_element_levels
SUBTYPE OF (Task_element);
alternatives : SET[2:?] OF Task_element;
END_ENTITY;
(*
Определение атрибута:
alternatives - набор объектов Task_element, содержащих два или более описаний способа, которыми может быть выполнена одна и та же работа.
4.3.6 Объект Task_element_state_relationship
Объект Task_element_state_relationship является подтипом объекта Activity_method_relationship. Посредством настоящего объекта представляется связь между представленным объектом State состоянием, или представленным объектом State_definition определением состояния и представленным объектом Task_element элементом задачи. К возможным смыслам относятся:
- предполагаемое начальное состояние;
- требуемое начальное состояние.
EXPRESS-спецификация:
*)
ENTITY Task_element_state_relationship;
state : state_or_state_definition_select;
task_element : Task_element;
END_ENTITY;
(*
Определение атрибутов:
state - связываемый объект State, представляющий состояние, или объект State_definition, представляющий определение состояния;
task_element - связываемый объект Task_element, представляющий элемент задачи.
4.3.7 Объект Task_invocation
Объект Task_invocation является подтипом объекта Task_element. Посредством настоящего объекта представляется указание выполнить другую задачу.
Пример - Для выполнения элемента задачи, представленного объектом Task_element, вызывается предопределенная задача выполнения калибровки инструмента.
EXPRESS-спецификация:
*)
ENTITY Task_invocation
SUBTYPE OF (Task_element);
task_method : method_or_method_version;
END_ENTITY;
(*
Определение атрибута:
task_method - объект Task_method, представляющий вызываемый элемент задачи.
4.3.8 Объект Task_method
Объект Task_method является подтипом объекта Activity_method. Посредством настоящего объекта представляется спецификация работы.
Примечание - Способ выполнения задачи может быть реализован путем использования людей, машин или их сочетания.
EXPRESS-спецификация:
*)
ENTITY Task_method
SUBTYPE OF (Activity_method);
objective : SET[0:?] OF Task_objective;
END_ENTITY;
(*
Определение атрибута:
objective - планируемый результат или результаты задачи.
4.3.9 Объект Task_method_assignment
Объект Task_method_assignment является подтипом объекта Applied_activity_method_assignment. Посредством настоящего объекта представляется связь представленного объектом Task_method способа выполнения задачи с данными об изделии или с данными о действии.
EXPRESS-спецификация:
*)
ENTITY Task_method_assignment
SUBTYPE OF (Applied_activity_method_assignment);
SELF\Applied_activity_method_assignment.assigned_activity_method : Task_method;
SELF\Applied_activity_method_assignment.items : SET[1:?] OF task_item;
END_ENTITY;
(*
Определения атрибутов:
assigned_activity_method - объект Task_method, представляющий способ выполнения задачи, для которого задаются данные;
items - набор объектов, представляющих предметы, связанные со способом выполнения задачи, представленным объектом Task_method.
4.3.10 Объект Task_method_relationship
Объект Task_method_relationship является подтипом объекта Activity_method_relationship. Посредством настоящего объекта представляется связь двух способов выполнения работы.
Примечание - Природа отношения определяется посредством механизма классификации.
EXPRESS-спецификация:
*)
ENTITY Task_method_relationship
SUBTYPE OF (Activity_method_relationship);
SELF\Activity_method_relationship.relating_method : Task_method;
SELF\Activity_method_relationship.related_method : Task_method;
END_ENTITY;
(*
Определения атрибутов:
relating_method - один из участвующих в отношении экземпляров объектов Task_method, представляющих способ выполнения задачи;
related_method - второй из участвующих в отношении экземпляров объектов Task_method, представляющих способ выполнения задачи. Если один из участников отношения зависит от другого, роль настоящего атрибута играет объект, представляющий зависимый способ выполнения задачи.
4.3.11 Объект Task_method_state_relationship
Посредством объекта Task_method_state_relationship задается связь между состоянием и способом выполнения задачи, представленным объектом Task_method.
Примечание - Смысл настоящего объекта определяется посредством механизма классификации. К возможным смыслам относятся:
- предполагаемое начальное состояние;
- требуемое начальное состояние.
EXPRESS-спецификация:
*)
ENTITY Task_method_state_relationship;
state : state_or_state_definition_select;
task_method : Task_method_version;
END_ENTITY;
(*
Определение атрибутов:
state - объект, представляющий связываемый способ существования, т.е. состояние;
task_method - объект Task_element, представляющий элемент задачи, к которому применяется примечание объект Task_method, представляющий связываемый с состоянием способ выполнения задачи.
4.3.12 Объект Task_method_version
Объект Task_method_version является таким подтипом объекта Activity_method, посредством которого можно явно указывать на версии представленного объектом Task_method способа выполнения задачи и отслеживать изменения в способе выполнения задачи, представленном объектом Task_method.
EXPRESS-спецификация:
*)
ENTITY Task_method_version
SUBTYPE OF (Activity_method);
content : OPTIONAL Task_element;
of_task_method : Task_method;
END_ENTITY;
(*
Определение атрибутов:
content - способ, которым должна выполняться задача. Задавать значение этого атрибута не обязательно;
of_task_method - объект Task_method, представляющий способ выполнения задачи, для которого задается версия.
4.3.13 Объект Task_method_version_assignment
Объект Task_method_version_assignment является подтипом объекта Applied_activity_method_assignment. Посредством настоящего объекта представляется связь представленного объектом Task_method_version версии способа выполнения задачи с данными об изделии или с данными о действии.
EXPRESS-спецификация:
*)
ENTITY Task_method_version_assignment
SUBTYPE OF (Applied_activity_method_assignment);
SELF\Applied_activity_method_assignment.assigned_activity_method RENAMED
assigned_task_method : Task_method_version;
SELF\Applied_activity_method_assignment.items : SET[1:?] OF task_item;
END_ENTITY;
(*
Определения атрибутов:
assigned_task_method - объект Task_method_version, представляющий версию способа выполнения задачи, для которой задаются данные;
items - набор объектов, представляющих предметы, связанные с версией способа выполнения задачи, представленной объектом Task_method_version.
4.3.14 Объект Task_method_version_relationship
Объект Task_method_version_relationship является подтипом объекта Activity_method_relationship. Посредством настоящего объекта представляется связь двух экземпляров объекта Task_method_version, представляющих версии способов выполнения задачи способов выполнения работы.
EXPRESS-спецификация:
*)
ENTITY Task_method_version_relationship
SUBTYPE OF (Activity_method_relationship);
SELF\Activity_method_relationship.relating_method RENAMED relating_task_method
: Task_method_version;
SELF\Activity_method_relationship.related_method RENAMED related_task_method :
Task_method_version;
END_ENTITY;
(*
Определения атрибутов:
relating_task_method - один из участвующих в отношении экземпляров объектов Task_method_version, представляющих версию способа выполнения задачи;
related_task_method - второй из участвующих в отношении экземпляров объектов Task_method_version, представляющих версию способа выполнения задачи. Если один из участников отношения зависит от другого, роль настоящего атрибута играет объект, представляющий зависимую версию способа выполнения задачи.
4.3.15 Объект Task_objective
Посредством объекта Task_objective задается результат или цель, достигаемая посредством способа выполнения задачи, представленной объектом Task_method.
Примечание - Если цель может быть достигнута несколькими способами, настоящему объекту могут соответствовать несколько объектов, представляющих способ выполнения задачи.
EXPRESS-спецификация:
*)
ENTITY Task_objective;
name : STRING;
description : STRING;
END_ENTITY;
(*
Определения атрибутов:
name - слово или группа слов, которыми называется цель задачи, представленная настоящим объектом;
description - текст, предоставляющий дополнительную информацию о представленной настоящим объектом цели задачи.
4.3.16 Объект Task_objective_state_relationship
Посредством объекта Task_objective_state_relationship задается связь между состоянием и целью задачи, представленной объектом Task_objective.
Примечание - Смысл настоящего объекта определяется посредством механизма классификации. К возможным смыслам относятся:
- предназначенное конечное состояние;
- альтернативное конечное состояние.
EXPRESS-спецификация:
*)
ENTITY Task_objective_state_relationship;
state : state_or_state_definition_select;
task_objective : Task_objective;
END_ENTITY;
(*
Определение атрибутов:
state - объект, представляющий связываемый способ существования, т.е. состояние;
task_objective - объект Task_objective, представляющий связываемую с состоянием цель задачи.
4.4 Ограничения ПЭМ, накладываемые на отношения подтип-супертип
Настоящий подраздел описывает определенные в ПЭМ ограничения, накладываемые на отношения подтип-супертип. Каждое ограничение накладывается на возможные экземпляры объектов, связанных отношением подтип-супертип. Далее приведены ограничения ПЭМ, накладываемые на отношения подтип-супертип, и их определения.
4.4.1 Ограничение physical_component_subtypes
Ограничение устанавливает, что экземпляры подтипов объекта Activity_method_relationship не должны одновременно быть экземплярами объектов Task_element_relationship, Task_method_relationship и Task_method_version_ relationship.
EXPRESS-спецификация:
*)
SUBTYPE_CONSTRAINT restrict_activity_method_relationship FOR Activity_method_
relationship;
ONEOF (Task_element_relationship,
Task_method_relationship,
Task_method_version_relationship);
END_SUBTYPE_CONSTRAINT;
(*
4.4.2 Ограничение restrict_activity_method_subtypes
Ограничение устанавливает, что экземпляры подтипов объекта Activity_method не должны одновременно быть экземплярами объектов Task_element, Task_method и Task_method_version.
EXPRESS-спецификация:
*)
SUBTYPE_CONSTRAINT restrict_activity_method_subtypes FOR Activity_method;
ONEOF (Task_element,
Task_method,
Task_method_version);
END_SUBTYPE_CONSTRAINT;
(*
4.4.3 Ограничение restrict_task_element_subtypes
Ограничение устанавливает, что экземпляры подтипов объекта Task_element не должны одновременно быть экземплярами объектов End_task, Exit_loop, Structured_task_element, Task_ element_levels, Task_invocation и Task_step.
EXPRESS-спецификация:
*)
SUBTYPE_CONSTRAINT restrict_task_element_subtypes FOR Task_element;
ONEOF (End_task,
Exit_loop,
Structured_task_element,
Task_element_levels,
Task_invocation,
Task_step);
END_SUBTYPE_CONSTRAINT;
(*
*)
END_SCHEMA; -- Task_specification_arm
(*
5 Интерпретированная модель модуля
5.1 Спецификация отображения
В настоящем стандарте под термином "прикладной элемент" понимается любой объектный тип данных, определенный в
разделе 4, любой из его явных атрибутов и любое ограничение на подтипы. Термин "элемент ИММ" означает любой объектный тип данных, определенный в
5.2 или импортированный с помощью оператора USE FROM из другой EXPRESS-схемы, а также любой из его атрибутов и любое ограничение на подтипы, определенное в
5.2 либо импортированное с помощью оператора USE FROM.
В данном подразделе представлена спецификация отображения, которая определяет, как каждый прикладной элемент, описанный в
разделе 4 настоящего стандарта, отображается на один или более элементов ИММ (см.
5.2).
Спецификация отображения для каждого объекта ПЭМ определена ниже в отдельном пункте. Спецификация отображения атрибута объекта ПЭМ описывается в подпункте пункта, содержащего спецификацию отображения этого объекта. Каждая спецификация содержит не более пяти секций.
Секция "Заголовок" содержит:
- наименование рассматриваемого объекта ПЭМ или ограничение на подтипы либо
- наименование атрибута рассматриваемого объекта ПЭМ, если данный атрибут ссылается на тип, не являющийся объектным типом данных или типом SELECT, который содержит или может содержать объектные типы данных, либо
- составное выражение вида "связь объекта <наименование объекта ПЭМ> с объектом <тип данных, на который дана ссылка> (представляющим атрибут <наименование атрибута>)", если данный атрибут ссылается на тип данных, являющийся объектным типом данных или типом SELECT, который содержит или может содержать объектные типы данных.
Секция "Элемент ИММ" содержит в зависимости от рассматриваемого прикладного элемента:
- наименование одного или более объектных типов данных ИММ;
- наименование атрибута объекта ИММ, представленное в виде синтаксической конструкции <наименование объекта>.<наименование атрибута>, если рассматриваемый атрибут ссылается на тип, не являющийся объектным типом данных или типом SELECT, который содержит или может содержать объектные типы данных;
- ключевое слово PATH, если рассматриваемый атрибут объекта ПЭМ ссылается на объектный тип данных или на тип SELECT, который содержит или может содержать объектные типы данных;
- ключевое слово IDENTICAL MAPPING, если оба прикладных объекта, присутствующих в прикладном утверждении, отображаются на тот же самый экземпляр объектного типа данных ИММ;
- синтаксическую конструкцию /SUPERTYPE(<наименование супертипа>)/, если рассматриваемый объект ПЭМ отображается как его супертип;
- одну или более конструкций /SUBTYPE(<наименование подтипа>)/, если отображение рассматриваемого объекта ПЭМ является объединением отображений его подтипов.
Если отображение прикладного элемента содержит более одного элемента ИММ, то каждый из этих элементов ИММ представлен в отдельной строке спецификации отображения, заключенной в круглые или квадратные скобки.
Секция "Источник" содержит:
- обозначение стандарта ИСО, в котором определен данный элемент ИММ, для тех элементов ИММ, которые определены в общих ресурсах;
- обозначение настоящего стандарта для тех элементов ИММ, которые определены в схеме ИММ настоящего стандарта.
Данная секция опускается, если в секции "Элемент ИММ" используются ключевые слова PATH или IDENTICAL MAPPING.
Секция "Правила" содержит наименование одного или более глобальных правил, которые применяются к совокупности объектных типов данных ИММ, перечисленных в секции "Элемент ИММ" или "Ссылочный путь". Если правила не применяются, то данную секцию опускают.
За ссылкой на глобальное правило может следовать ссылка на подпункт, в котором определено данное правило.
Секция "Ограничение" содержит наименование одного или более ограничений на подтипы, которые применяются к совокупности объектных типов данных ИММ, перечисленных в секции "Элемент ИММ" или "Ссылочный путь". Если ограничения на подтипы отсутствуют, то данную секцию опускают.
За ссылкой на ограничение подтипа может следовать ссылка на подпункт, в котором определено данное ограничение на подтипы.
Секция "Ссылочный путь" содержит:
- ссылочный путь к супертипам в общих ресурсах для каждого элемента ИММ, определенного в настоящем стандарте;
- спецификацию взаимосвязей между элементами ИММ, если отображение прикладного элемента требует связать экземпляры нескольких объектных типов данных ИММ. В этом случае в каждой строке ссылочного пути указывают роль элемента ИММ по отношению к ссылающемуся на него элементу ИММ или к следующему по ссылочному пути элементу ИММ.
В выражениях, определяющих ссылочные пути и ограничения между элементами ИММ, применяют следующие условные обозначения:
[] - в квадратные скобки заключают несколько элементов ИММ или частей ссылочного пути, которые требуются для обеспечения соответствия информационному требованию;
() - в круглые скобки заключают несколько элементов ИММ или частей ссылочного пути, которые являются альтернативными в рамках отображения для обеспечения соответствия информационному требованию;
{} - в фигурные скобки заключают фрагмент, ограничивающий ссылочный путь для обеспечения соответствия информационному требованию;
<> - в угловые скобки заключают один или более необходимых ссылочных путей;
|| - между вертикальными линиями помещают объект супертипа;
-> - атрибут, наименование которого предшествует символу ->, ссылается на объектный или выбираемый тип данных, наименование которого следует после этого символа;
<- - атрибут объекта, наименование которого следует после символа <-, ссылается на объектный или выбираемый тип данных, наименование которого предшествует этому символу;
[i] - атрибут, наименование которого предшествует символу [i], является агрегированной структурой; ссылка дается на любой элемент данной структуры;
[n] - атрибут, наименование которого предшествует символу [n], является упорядоченной агрегированной структурой; ссылка дается на n-й элемент данной структуры;
=> - объект, наименование которого предшествует символу =>, является супертипом объекта, наименование которого следует после этого символа;
<= - объект, наименование которого предшествует символу <=, является подтипом объекта, наименование которого следует после этого символа;
= - строковый (STRING), выбираемый (SELECT) или перечисляемый (ENUMERATION) тип данных ограничен списком выбора или значением;
\ - выражение для ссылочного пути продолжается на следующей строке;
* - один или более экземпляров взаимосвязанных объектных типов данных могут быть объединены в древовидную структуру. Путь между объектом взаимосвязи и связанными с ним объектами заключают в фигурные скобки;
-- - последующий текст является комментарием или ссылкой на раздел;
*> - выбираемый (SELECT) или перечисляемый (ENUMERATION) тип данных, наименование которого предшествует символу *>, расширяется до выбираемого или перечисляемого типа данных, наименование которого следует за этим символом;
<* - выбираемый (SELECT) или перечисляемый (ENUMERATION) тип данных, наименование которого предшествует символу <*, является расширением выбираемого или перечисляемого типа данных, наименование которого следует за этим символом;
!{} - секция, заключенная в фигурные скобки {} обозначает отрицательное ограничение, налагаемое на отображение.
Определение и использование шаблонов отображения не поддерживаются в настоящей версии прикладных модулей, однако поддерживается использование предопределенных шаблонов /SUBTYPE/ и /SUPERTYPE/.
5.1.1 Прикладной объект Advisory_task_step
Элемент ИММ: | advisory_task_element |
Источник | ИСО/ТС 10303-1262 |
Ссылочный путь: | advisory_task_step <= task_step <= task_element <= action_method |
5.1.2 Прикладной объект Advisory_note
Элемент ИММ: | action_method_relationship |
Источник | ИСО 10303-41 |
5.1.2.1 Отображение связи объекта Advisory_note с объектом Advisory_task_step (представленным атрибутом advisory)
Элемент ИММ: | PATH |
Ссылочный путь: | action_method_relationship.relating_method -> action_method action_method => task_element task_element => task_step task_step => advisory_task_step |
5.1.2.2 Отображение связи объекта Advisory_note с объектом Task_element (представленным атрибутом applies_to)
Элемент ИММ: | PATH |
Ссылочный путь: | action_method_relationship.related_method -> action_method action_method => task_element |
5.1.3 Прикладной объект Classification_assignment
Определение прикладного объекта Classification_assignment дано в прикладном модуле 'classification_assignment'. В настоящей секции с целью включения утверждений, определения которых даны в настоящем прикладном модуле, дается расширение отображения прикладного объекта Classification_assignment.
5.1.3.1 Отображение связи объекта Classification_assignment с объектом Activity_method (представленным атрибутом items)
Элемент ИММ: | PATH |
Ссылочный путь: | applied_classification_assignment.items[i] -> classification_item classification_item *> task_classification_item task_classification_item = action_method |
5.1.3.2 Отображение связи объекта Classification_assignment с объектом Activity_method_relationship (представленным атрибутом items)
Элемент ИММ: | PATH |
Ссылочный путь: | applied_classification_assignment.items[i] -> classification_item classification_item *> task_classification_item task_classification_item = action_method_relationship |
5.1.3.3 Отображение связи объекта Classification_assignment с объектом Applied_activity_method_assignment (представленным атрибутом items)
Элемент ИММ: | PATH |
Ссылочный путь: | applied_classification_assignment.items[i] -> classification_item classification_item *> task_classification_item task_classification_item = applied_action_method_assignment |
5.1.3.4 Отображение связи объекта Classification_assignment с объектом Task_element_state_relationship (представленным атрибутом items)
Элемент ИММ: | PATH |
Ссылочный путь: | applied_classification_assignment.items[i] -> classification_item classification_item *> task_classification_item (task_classification_item = applied_state_type_assignment) (task_classification_item = applied_state_observed_assignment) |
5.1.3.5 Отображение связи объекта Classification_assignment с объектом Task_method (представленным атрибутом items)
Элемент ИММ: | PATH |
Ссылочный путь: | applied_classification_assignment.items[i] -> classification_item classification_item *> task_classification_item task_classification_item = action_method action_method => task_method |
5.1.3.6 Отображение связи объекта Classification_assignment с объектом Task_objective (представленным атрибутом items)
Элемент ИММ: | PATH |
Ссылочный путь: | applied_classification_assignment.items[i] -> classification_item classification_item *> task_classification_item task_classification_item = action_method => task_objective |
5.1.3.7 Отображение связи объекта Classification_assignment с объектом Task_objective_state_relationship (представленным атрибутом items)
Элемент ИММ: | PATH |
Ссылочный путь: | applied_classification_assignment.items[i] -> classification_item classification_item *> task_classification_item (task_classification_item = applied_state_type_assignment) (task_classification_item = applied_state_observed_assignment) |
5.1.3.8 Отображение связи объекта Classification_assignment с объектом Task_method_state_relationship (представленным атрибутом items)
Элемент ИММ: | PATH |
Ссылочный путь: | applied_classification_assignment.items[i] -> classification_item classification_item *> task_classification_item (task_classification_item = applied_state_type_assignment) (task_classification_item = applied_state_observed_assignment) |
5.1.4 Прикладной объект Element_constraint
Элемент ИММ: | PATH |
Ссылочный путь: | action_method_relationship = task_specification_groupable_item task_specification_groupable_item <* groupable_item groupable_item <- applied_group_assignment.items applied_group_assignment <= group_assignment group_assignment.assigned_group -> group {group.description = 'element constraint'} |
5.1.4.1 Отображение связи объекта Element_constraint с объектом constraint_context (представленным атрибутом applies_in)
Элемент ИММ: | PATH |
Ссылочный путь: | action_method_relationship |
5.1.4.2 Отображение связи объекта Element_constraint с объектом Task_element (представленным атрибутом applies_in)
Элемент ИММ: | PATH |
Ссылочный путь: | action_method_relationship = task_specification_groupable_item task_specification_groupable_item <* groupable_item groupable_item <- applied_group_assignment.items applied_group_assignment <= group_assignment group_assignment.assigned_group -> group <- {group.description = 'element constraint'} group_assignment.assigned_group group_assignment => applied_group_assignment applied_group_assignment.items -> groupable_item *> task_specification_groupable_item task_specification_groupable_item = action_method |
5.1.4.3 Element_constraint с объектом Task_method_version (представленным атрибутом applies_in)
Элемент ИММ: | PATH |
Ссылочный путь: | action_method_relationship = task_specification_groupable_item task_specification_groupable_item <* groupable_item groupable_item <- applied_group_assignment.items applied_group_assignment <= group_assignment group_assignment.assigned_group -> group <- {group.description = 'element constraint'} group_assignment.assigned_group group_assignment => applied_group_assignment applied_group_assignment.items -> groupable_item *> task_specification_groupable_item task_specification_groupable_item = action_method |
5.1.5 Прикладной объект Simultaneous_elements
Элемент ИММ: | simultaneous_task_element |
Источник | ИСО 10303-49 |
Ссылочный путь: | simultaneous_task_element <= concurrent_task_element <= task_element <= action_method |
5.1.6 Прикладной объект Task_element_levels
Элемент ИММ: | action_method_to_select_from |
Источник | ИСО 10303-49 |
Ссылочный путь: | action_method_to_select_from <= action_method {action_method.purpose='task element levels'} |
5.1.6.1 Отображение связи объекта Task_element_levels с объектом Task_element (представленным атрибутом alternatives)
Элемент ИММ: | PATH |
Ссылочный путь: | action_method <- [(action_method_relationship.relating_method action_method_relationship => concurrent_action_method <= action_method_relationship {action_method_relationship.description='task element levels'} action_method_relationship.related_method -> action_method)*] |
5.1.7 Прикладной объект Task_element_state_relationship
Элемент ИММ: | applied_action_method_assignment |
Источник: | ИСО/ТС 10303-1249 |
5.1.7.1 Отображение связи объекта Task_element_state_relationship с объектом Task_element (представленным атрибутом task_element)
Элемент ИММ: | PATH |
Ссылочный путь: | applied_action_method_assignment <= action_method_assignment action_method_assignment action_method_assignment -> action_method action_method => task_element |
5.1.7.2 Отображение связи объекта Task_element_state_relationship с объектом State (представленным атрибутом state)
Элемент ИММ: | PATH |
Ссылочный путь: | applied_action_method_assignment.items -> action_method_items action_method_items *> task_state_items task_state_items = state_observed |
5.1.7.3 Отображение связи объекта Task_element_state_relationship с объектом State_ definition (представленным атрибутом state)
Элемент ИММ: | PATH |
Ссылочный путь: | applied_action_method_assignment.items -> action_method_items action_method_items *> task_state_items task_state_items = state_type |
5.1.7.4 Отображение связи объекта Task_element_state_relationship с объектом Applied_state_definition_assignment (представленным атрибутом state)
Элемент ИММ: | PATH |
Ссылочный путь: | applied_action_method_assignment.items -> action_method_items action_method_items *> task_state_items task_state_items = applied_state_type_assignment |
5.1.7.5 Отображение связи объекта Task_element_state_relationship с объектом Applied_state_assignment (представленным атрибутом state)
Элемент ИММ: | PATH |
Ссылочный путь: | applied_action_method_assignment.items -> action_method_items action_method_items *> task_state_items task_state_items = applied_state_observed_assignment |
5.1.8 Прикладной объект Task_invocation
Элемент ИММ: | task_invocation |
Источник: | ИСО 10303-41 |
Ссылочный путь: | task_invocation <= task_element <= action_method |
5.1.8.1 Отображение связи объекта Task_invocation с объектом Task_method (представленным атрибутом task_method)
Элемент ИММ: | action_method_relationship |
Источник: | ИСО 10303-41 |
Ссылочный путь: | action_method <- action_method_relationship.relating_method action_method_relationship {action_method_relationship.description='invoked task method'} action_method_relationship.related_method -> action_method => task_method |
5.1.8.2 Отображение связи объекта Task_invocation с объектом Task_method_version (представленным атрибутом task_method)
Элемент ИММ: | action_method_relationship |
Источник: | ИСО 10303-41 |
Ссылочный путь: | action_method <- action_method_relationship.relating_method action_method_relationship {action_method_relationship.description='invoked task method version'} action_method_relationship.related_method -> action_method => task_method |
5.1.9 Прикладной объект Task_method
Элемент ИММ: | task_method |
Источник | ИСО/ТС 10303-1262 |
Ссылочный путь: | observation <= task_method <= action_method |
5.1.9.1 Отображение связи объекта Task_method с объектом Task_objective (представленным атрибутом objective)
Элемент ИММ: | PATH |
Ссылочный путь: | task_method <= action_method <- (action_method_relationship.relating_method action_method_relationship {action_method_relationship.description='objective'} action_method_relationship.related_method -> action_method => task_objective )* |
5.1.10 Прикладной объект Task_method_assignment
Элемент ИММ: | applied_action_method_assignment |
Источник | ИСО/ТС 10303-1249 |
5.1.10.1 Отображение связи объекта Task_method_assignment с объектом Task_method (представленным атрибутом assigned_activity_method)
Элемент ИММ: | PATH |
Ссылочный путь: | applied_action_method_assignment applied_action_method_assignment <= action_method_assignment action_method_assignment {action_method_assignment.role -> action_method_role action_method_role.name = 'Task method assignment' } action_method_assignment.assigned_action_method -> action_method => task_method |
5.1.10.2 Отображение связи объекта Task_method_assignment с объектом, входящим в список выбора типа данных task_item (представленным атрибутом items)
Элемент ИММ: | PATH |
Ссылочный путь: | applied_action_method_assignment applied_action_method_assignment.items[i] -> action_method_items |
5.1.11 Прикладной объект Task_method_relationship
Элемент ИММ: | task_method_relationship |
Источник | ИСО/ТС 10303-1262 |
Ссылочный путь: | task_method_relationship <= action_method_relationship |
5.1.11.1 Отображение связи объекта Task_method_relationship с объектом Task_method (представленным атрибутом relating_method)
Элемент ИММ: | PATH |
Источник: | ИСО/ТС 10303-1262 |
Ссылочный путь: | task_method_relationship <= action_method_relationship action_method_relationship.relating_method -> action_method => task_method |
5.1.11.2 Отображение связи объекта Task_method_relationship с объектом Task_method (представленным атрибутом related_method)
Элемент ИММ: | PATH |
Источник: | ИСО/ТС 10303-1262 |
Ссылочный путь: | task_method_relationship <= action_method_relationship action_method_relationship.related_method -> action_method => task_method |
5.1.12 Прикладной объект Task_method_state_relationship
Элемент ИММ: | applied_action_method_assignment |
Источник: | ИСО/ТС 10303-1249 |
5.1.12.1 Отображение связи объекта Task_method_state_relationship с объектом Task_method_version (представленным атрибутом task_method)
Элемент ИММ: | PATH |
Ссылочный путь: | applied_action_method_assignment <= action_method_assignment action_method_assignment action_method_assignment -> action_method action_method => task_method |
5.1.12.2 Отображение связи объекта Task_method_state_relationship с объектом State (представленным атрибутом state)
Элемент ИММ: | PATH |
Ссылочный путь: | applied_action_method_assignment.items -> action_method_items action_method_items *> task_state_items task_state_items = state_observed |
5.1.12.3 Отображение связи объекта Task_method_state_relationship с объектом State_definition (представленным атрибутом state)
Элемент ИММ: | PATH |
Ссылочный путь: | applied_action_method_assignment.items -> action_method_items action_method_items *> task_state_items task_state_items = state_type |
5.1.12.4 Отображение связи объекта Task_method_state_relationship с объектом Applied_state_definition_assignment (представленным атрибутом state)
Элемент ИММ: | PATH |
Ссылочный путь: | applied_action_method_assignment.items -> action_method_items action_method_items *> task_state_items task_state_items = applied_state_type_assignment |
5.1.12.5 Отображение связи объекта Task_method_state_relationship с объектом Applied_state_assignment (представленным атрибутом state)
Элемент ИММ: | PATH |
Ссылочный путь: | applied_action_method_assignment.items -> action_method_items action_method_items *> task_state_items task_state_items = applied_state_observed_assignment |
5.1.13 Прикладной объект Task_method_version
Элемент ИММ: | task_method |
Источник: | ИСО/ТС 10303-1262 |
Ссылочный путь: | task_method_version <= action_method |
5.1.13.1 Отображение связи объекта Task_method_version с объектом Task_method (представленным атрибутом of_task_method)
Элемент ИММ: | PATH |
Ссылочный путь: | action_method <- action_method_relationship.relating_method action_method_relationship action_method_relationship.description='of task method' action_method_relationship.related_method -> action_method |
5.1.13.2 Отображение связи объекта Task_method_version с объектом Task_element (представленным атрибутом content))
Элемент ИММ: | PATH |
Ссылочный путь: | action_method <- action_method_relationship.relating_method action_method_relationship action_method_relationship.description='method' action_method_relationship.related_method -> action_method |
5.1.14 Прикладной объект Task_method_version_assignment
Элемент ИММ: | applied_action_method_assignment |
Источник: | ИСО/ТС 10303-1249 |
5.1.14.1 Отображение связи объекта Task_method_version_assignment с объектом Task_method_version (представленным атрибутом assigned_task_method)
Элемент ИММ: | PATH |
Ссылочный путь: | applied_action_method_assignment applied_action_method_assignment <= action_method_assignment action_method_assignment {action_method_assignment.role -> action_method_role action_method_role.name = 'Task method version assignment' } action_method_assignment.assigned_action_method -> action_method => task_method |
5.1.14.2 Отображение связи объекта Task_method_version_assignment с объектом, входящим в список выбора типа данных task_item (представленным атрибутом items)
Элемент ИММ: | PATH |
Ссылочный путь: | applied_action_method_assignment applied_action_method_assignment.items[i] -> action_method_items |
5.1.15 Прикладной объект Task_method_version_relationship
Элемент ИММ: | task_method_version_relationship |
Источник | ИСО/ТС 10303-1262 |
Ссылочный путь: | task_method_version_relationship <= action_method_relationship |
5.1.15.1 Отображение связи объекта Task_method_version_relationship с объектом Task_method_version (представленным атрибутом relating_task_method)
Элемент ИММ: | PATH |
Источник: | ИСО/ТС 10303-1262 |
Ссылочный путь: | task_method_version_relationship <= action_method_relationship action_method_relationship.relating_method -> action_method => task_method_version |
5.1.15.2 Отображение связи объекта Task_method_version_relationship с объектом Task_method_version (представленным атрибутом related_task_method)
Элемент ИММ: | PATH |
Источник: | ИСО/ТС 10303-1262 |
Ссылочный путь: | task_method_version_relationship <= action_method_relationship action_method_relationship.related_method -> action_method => task_method_version |
5.1.16 Прикладной объект Task_objective
Элемент ИММ: | task_objective |
Источник: | ИСО/ТС 10303-1262 |
Ссылочный путь: | task_objective <= action_method |
5.1.16.1 Атрибут name
Элемент ИММ: | action_method.name |
Источник: | ИСО 10303-41 |
5.1.16.2 Атрибут description
Элемент ИММ: | action_method.description |
Источник: | ИСО 10303-41 |
5.1.17 Прикладной объект Task_objective_state_relationship
Элемент ИММ: | applied_action_method_assignment |
Источник: | ИСО/ТС 10303-1249 |
5.1.17.1 Отображение связи объекта Task_objective_state_relationship с объектом Task_objective (представленным атрибутом task_objective)
Элемент ИММ: | PATH |
Ссылочный путь: | applied_action_method_assignment <= action_method_assignment action_method_assignment action_method_assignment -> action_method action_method => task_objective |
5.1.17.2 Отображение связи объекта Task_objective_state_relationship с объектом State (представленным атрибутом state)
Элемент ИММ: | PATH |
Ссылочный путь: | applied_action_method_assignment.items -> action_method_items action_method_items *> task_state_items task_state_items = state_observed |
5.1.17.3 Отображение связи объекта Task_objective_state_relationship с объектом State_definition (представленным атрибутом state)
Элемент ИММ: | PATH |
Ссылочный путь: | applied_action_method_assignment.items -> action_method_items action_method_items *> task_state_items task_state_items = state_type |
5.1.17.4 Отображение связи объекта Task_objective_state_relationship с объектом Applied_state_definition_assignment (представленным атрибутом state)
Элемент ИММ: | PATH |
Ссылочный путь: | applied_action_method_assignment.items -> action_method_items action_method_items *> task_state_items task_state_items = applied_state_type_assignment |
5.1.17.5 Отображение связи объекта Task_objective_state_relationship с объектом Applied_state_assignment (представленным атрибутом state)
Элемент ИММ: | PATH |
Ссылочный путь: | applied_action_method_assignment.items -> action_method_items action_method_items *> task_state_items task_state_items = applied_state_observed_assignment |
5.1.18 Ограничение подтип-супертип restrict_activity_method_subtypes
Ограничение: | restrict_task_action_method_subtypes |
Источник: | ИСО/ТС 10303-1262 |
5.1.19 Ограничение подтип-супертип restrict_activity_method_relationship
Ограничение: | restrict_task_action_method_relationship |
Источник: | ИСО/ТС 10303-1262 |
5.2 Сокращенный листинг ИММ на языке EXPRESS
В данном подразделе определена EXPRESS-схема, полученная из таблицы отображений. В ней использованы элементы из общих ресурсов или из других прикладных модулей и определены конструкции на языке EXPRESS, относящиеся к настоящему стандарту.
В данном подразделе определена интерпретированная модель прикладного модуля "Спецификация задания", а также определены модификации, которым подвергаются конструкции, импортированные из общих ресурсов.
При использовании в данной схеме конструкций, определенных в общих ресурсах или в прикладных модулях, необходимо применять следующие ограничения:
- использование объекта супертипа не дает права применять любой из его подтипов, пока этот подтип не будет также импортирован в схему ИММ;
- использование выбираемого типа SELECT не дает права применять любой из перечисленных в нем типов, пока этот тип не будет также импортирован в схему ИММ.
EXPRESS-спецификация:
*)
SCHEMA Task_specification_mim;
USE FROM action_schema -- ISO 10303-41
(action_method,
action_method_relationship);
USE FROM Activity_method_assignment_mim; -- ISO/TS 10303-1249
USE FROM Activity_method_mim; -- ISO/TS 10303-1049
USE FROM Classification_assignment_mim; -- ISO/TS 10303-1114
USE FROM Condition_mim; -- ISO/TS 10303-1253
USE FROM Group_mim; -- ISO/TS 10303-1113
USE FROM State_definition_mim; -- ISO/TS 10303-1255
USE FROM State_observed_mim; -- ISO/TS 10303-1256
USE FROM state_observed_schema -- ISO 10303-56
(state_observed);
USE FROM state_type_schema -- ISO 10303-56
(state_type);
USE FROM Task_element_mim; -- ISO/TS 10303-1480
(*
Примечания
1 Схемы, ссылки на которые даны выше, можно найти в следующих стандартах и документах комплекса ИСО 10303:
action_schema - ИСО 10303-41;
Activity_method_assignment_mim - ИСО/ТС 10303-1249;
Activity_method_mim - ИСО/ТС 10303-1049;
Classification_assignment_mim - ИСО/ТС 10303-1114;
Condition_mim - ИСО/ТС 10303-1253;
Group_mim - ИСО/ТС 10303-1113;
State_definition_mim - ИСО/ТС 10303-1255;
State_observed_mim - ИСО/ТС 10303-1256;
state_observed_schema - ИСО 10303-56;
state_type_schema - ИСО 10303-56;
Task_element_mim - ИСО/ТС 10303-1480.
2 Графическое представление данных схем приведено на
рисунках D.1 и
D.2, приложение D.
5.2.1 Определение типов данных ИММ
В настоящем пункте определены типы данных ИММ для прикладного модуля, рассматриваемого в настоящем стандарте. Ниже специфицированы типы данных ИММ и их определения.
5.2.1.1 Тип данных task_classification_item
Выбираемый тип данных task_classification_item является расширением типа данных classification_item. В настоящем типе данных к списку альтернативных выбираемых типов данных добавлены именованные типы action_method, action_method_relationship, applied_action_method_assignment, applied_state_observed_assignment и applied_state_type_assignment.
Примечание - В прикладных модулях, использующих конструкции настоящего прикладного модуля, список объектных типов данных может быть расширен.
EXPRESS-спецификация:
*)
TYPE task_classification_item = EXTENSIBLE GENERIC_ENTITY SELECT BASED_ON
classification_item WITH
(action_method,
action_method_relationship,
applied_action_method_assignment,
applied_state_observed_assignment,
applied_state_type_assignment);
END_TYPE;
(*
5.2.1.2 Тип данных task_specification_groupable_item
Выбираемый тип данных task_specification_groupable_item является расширением типа данных groupable_item. В настоящем типе данных к списку альтернативных выбираемых типов данных добавлены именованные типы action_ method и action_method_relationship.
Примечание - В прикладных модулях, использующих конструкции настоящего прикладного модуля, список объектных типов данных может быть расширен.
EXPRESS-спецификация:
*)
TYPE task_specification_groupable_item = EXTENSIBLE GENERIC_ENTITY SELECT BASED_ON
groupable_item WITH
(action_method,
action_method_relationship);
END_TYPE;
(*
5.2.1.3 Тип данных task_state_items
Выбираемый тип данных task_state_items является расширением типа данных action_method_items. В настоящем типе данных к списку альтернативных выбираемых типов данных добавлены именованные типы applied_state_observed_assignment, applied_state_type_assignment, state_ observed и state_type.
Примечание - В прикладных модулях, использующих конструкции настоящего прикладного модуля, список объектных типов данных может быть расширен.
EXPRESS-спецификация:
*)
TYPE task_state_items = EXTENSIBLE SELECT BASED_ON action_method_items WITH
(applied_state_observed_assignment,
applied_state_type_assignment,
state_observed,
state_type);
END_TYPE;
(*
5.2.2 Определение объектов ИММ
Настоящий пункт задает объекты ИММ для прикладного модуля, рассматриваемого в настоящем стандарте. Далее специфицированы объекты ИММ и их определения.
5.2.2.1 Объект advisory_task_step
Объект advisory_task_step является таким подтипом объекта task_step, посредством которого представляется совет тем, кто выполняет родительскую задачу.
EXPRESS-спецификация:
*)
ENTITY advisory_task_step
SUBTYPE OF (task_step);
END_ENTITY;
(*
5.2.2.2 Объект simultaneous_task_element
Объект simultaneous_task_element является таким подтипом объекта concurrent_task_ element, посредством которого представляется требование, чтобы все элементы задачи, представленные объектами task_element, выполнялись параллельно и за один и тот же период времени.
EXPRESS-спецификация:
*)
ENTITY simultaneous_task_element
SUBTYPE OF (concurrent_task_element);
END_ENTITY;
(*
5.2.2.3 Объект task_invocation
Объект task_invocation является таким подтипом объекта task_element, посредством которого вызывается выполнение полной задачи. Вызываемый способ выполнения задачи не должен быть родительским способом для какого-либо способа выполнения задачи, вызывающего способ выполнения задачи, представленный настоящим объектом.
EXPRESS-спецификация:
*)
ENTITY task_invocation
SUBTYPE OF (task_element);
END_ENTITY;
(*
5.2.2.4 Объект task_method
Объект task_method является таким подтипом объекта action_method, посредством которого представляется способ выполнения задачи определенной версии способа выполнения задачи, представленной объектом task_method_version.
EXPRESS-спецификация:
*)
ENTITY task_method
SUBTYPE OF (action_method);
END_ENTITY;
(*
5.2.2.5 Объект task_method_relationship
Объект task_method_relationship является таким подтипом объекта action_method_relationship, посредством которого представляется между двумя способами выполнения задачи, представленными объектами task_method.
EXPRESS-спецификация:
*)
ENTITY task_method_relationship
SUBTYPE OF (action_method_relationship);
END_ENTITY;
(*
5.2.2.6 Объект task_method_version
Объект task_method_version является таким подтипом объекта action_method, который определяется одним или более элементами задачи, представленными объектами task_element.
EXPRESS-спецификация:
*)
ENTITY task_method_version
SUBTYPE OF (action_method);
END_ENTITY;
(*
5.2.2.7 Объект task_method_version_relationship
Объект task_method_version_relationship является таким подтипом объекта action_method_relationship, посредством которого представляется между двумя версиями способа выполнения задачи, представленными объектами task_method_version.
EXPRESS-спецификация:
*)
ENTITY task_method_version_relationship
SUBTYPE OF (action_method_relationship);
END_ENTITY;
(*
5.2.2.8 Объект task_objective
Объект task_objective является таким подтипом объекта action_method, который задается описанием цели, которая должна быть достигнута.
EXPRESS-спецификация:
*)
ENTITY task_objective
SUBTYPE OF (action_method);
END_ENTITY;
(*
5.2.3 Ограничение ИММ, накладываемое на отношения подтип-супертип
Настоящий пункт описывает определенное в ИММ ограничение, накладываемое на отношения подтип-супертип. Ограничение накладывается на возможные экземпляры объектов, связанных отношением подтип-супертип. Далее приведены ограничения ИММ, накладываемые на отношения подтип-супертип, и их определение.
5.2.3.1 Ограничение restrict_action_method_relationship_subtypes
Ограничение устанавливает, что экземпляры подтипов объекта action_method_relationship не должны одновременно быть экземплярами объектов task_element_relationship, task_method_relationship и task_method_version_relationship.
EXPRESS-спецификация:
*)
SUBTYPE_CONSTRAINT restrict_action_method_relationship_subtypes FOR action_me-
thod_relationship;
ONEOF (task_element_relationship,
task_method_relationship,
task_method_version_relationship);
END_SUBTYPE_CONSTRAINT;
(*
5.2.3.2 Ограничение restrict_task_action_method_subtypes
Ограничение устанавливает, что экземпляры подтипов объекта action_method не должны одновременно быть экземплярами объектов task_element, task_method, task_method_version и task_objective.
EXPRESS-спецификация:
*)
SUBTYPE_CONSTRAINT restrict_task_action_method_subtypes FOR action_method;
ONEOF (task_element,
task_method,
task_method_version,
task_objective);
END_SUBTYPE_CONSTRAINT;
(*
*)
END_SCHEMA; -- Task_specification_mim
(*
(обязательное)
СОКРАЩЕННЫЕ НАИМЕНОВАНИЯ ОБЪЕКТОВ ИММ
Сокращенные наименования объектов, установленных в настоящем стандарте, приведены в таблице A.1.
Таблица A.1
Сокращенные наименования объектов ИММ
Полное наименование | Сокращенное наименование |
ADVISORY_TASK_STEP | ADTSST |
SIMULTANEOUS_TASK_ELEMENT | SMTSEL |
TASK_INVOCATION | TSKINV |
TASK_METHOD | TSKMTH |
TASK_METHOD_RELATIONSHIP | TSMTRL |
TASK_METHOD_VERSION | TSMTVR |
TASK_METHOD_VERSION_RELATIONSHIP | TMVR |
TASK_OBJECTIVE | TSKOBJ |
Имена объектов были определены в
подразделе 5.2 настоящего стандарта и в других стандартах, перечисленных в
разделе 2.
Требования к использованию сокращенных наименований содержатся в методах реализации, описанных в соответствующих стандартах комплекса ИСО 10303.
Примечание - Наименования объектов на языке EXPRESS доступны в Интернете по адресу http://www.tc184-sc4.org/Short_Names/.
(обязательное)
РЕГИСТРАЦИЯ ИНФОРМАЦИОННЫХ ОБЪЕКТОВ
B.1 Обозначение документа
Для однозначного обозначения информационного объекта в открытой системе настоящему стандарту присвоен следующий идентификатор объекта:
{iso standard 10303 part(1262) version(2)}
Смысл данного обозначения установлен в ИСО/МЭК 8824-1 и описан в ИСО 10303-1.
B.2 Обозначение схем
B.2.1 Обозначение схемы Task_specification_arm
Для однозначного обозначения в открытой информационной системе схеме Task_specification_arm, установленной в настоящем стандарте, присвоен следующий идентификатор объекта:
{iso standard 10303 part(1262) version(2)
schema(1) task-specification-arm(1)}
Смысл данного обозначения установлен в ИСО/МЭК 8824-1 и описан в ИСО 10303-1.
B.2.2 Обозначение схемы Task_specification_mim
Для однозначного обозначения в открытой информационной системе схеме Task_specification_mim, установленной в настоящем стандарте, присвоен следующий идентификатор объекта:
{iso standard 10303 part(1262) version(2)
schema(1) task-specification-mim(2)}
Смысл данного обозначения установлен в ИСО/МЭК 8824-1 и описан в ИСО 10303-1.
(справочное)
Диаграммы на рисунках C.1 -
C.4 получены из сокращенного листинга ПЭМ на языке EXPRESS, приведенного в
разделе 4. В диаграммах использована графическая нотация EXPRESS-G языка EXPRESS.
Рисунок C.1 - Представление ПЭМ на уровне
схем в формате EXPRESS-G
Рисунок C.2 - Представление ПЭМ на уровне объектов
в формате EXPRESS-G. Диаграмма 1 из 3
Рисунок C.3 - Представление ПЭМ на уровне объектов
в формате EXPRESS-G. Диаграмма 2 из 3
Рисунок C.4 - Представление ПЭМ на уровне объектов
в формате EXPRESS-G. Диаграмма 3 из 3.
В настоящем приложении приведены два различных представления ПЭМ для рассматриваемого прикладного модуля:
- представление на уровне схем отображает импорт конструкций, определенных в схемах ПЭМ других прикладных модулей, в схему ПЭМ рассматриваемого прикладного модуля с помощью операторов USE FROM;
- представление на уровне объектов отображает конструкции на языке EXPRESS, определенные в схеме ПЭМ данного прикладного модуля, и ссылки на импортированные конструкции, которые конкретизированы или на которые имеются ссылки в конструкциях схемы ПЭМ рассматриваемого прикладного модуля.
Примечание - Оба эти представления являются неполными. Представление на уровне схем не отображает схем ПЭМ модулей, которые импортированы косвенным образом. Представление на уровне объектов не отображает импортированных конструкций, которые не конкретизированы или на которые отсутствуют ссылки в конструкциях схемы ПЭМ рассматриваемого прикладного модуля.
Описание EXPRESS-G установлено в ИСО 10303-11, приложение D.
(справочное)
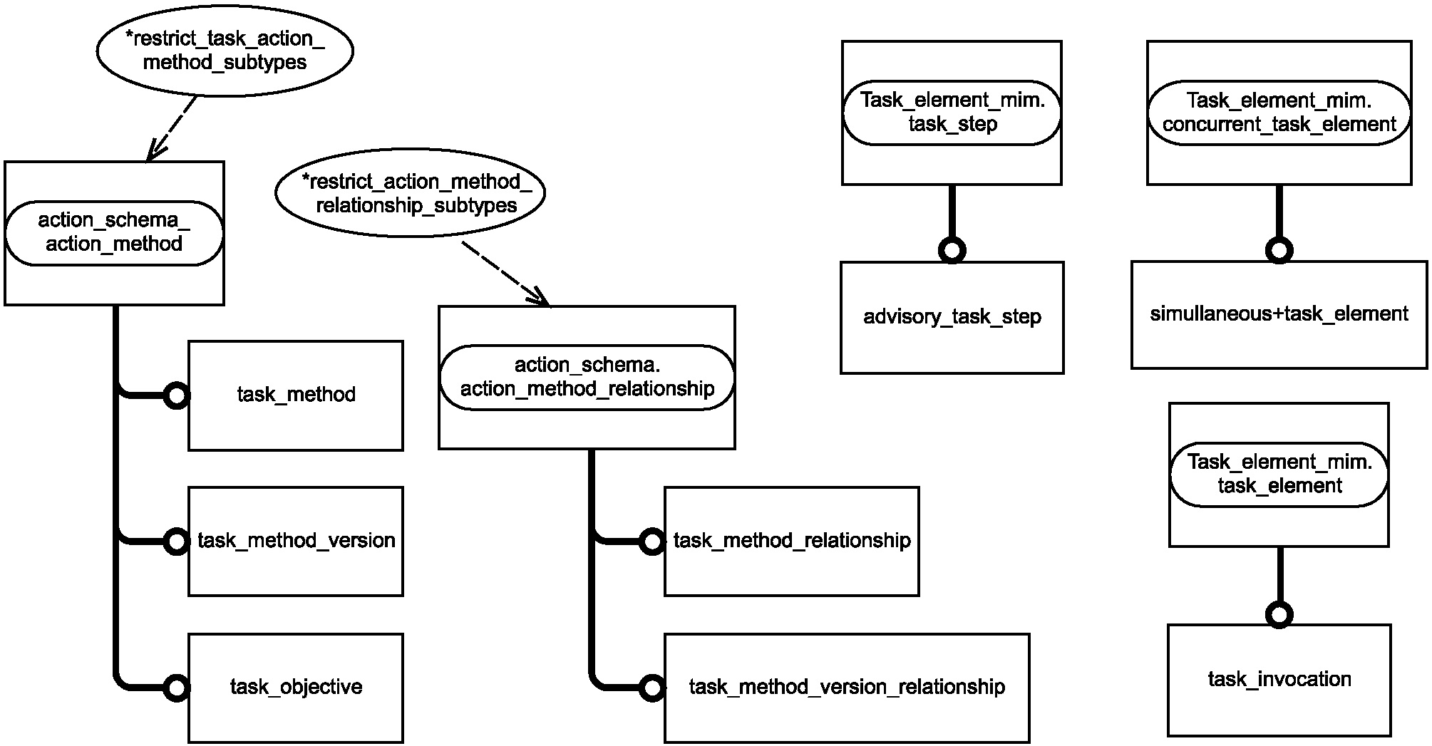
Диаграммы на рисунках D.1 -
D.3 получены из сокращенного листинга ИММ на языке EXPRESS, приведенного в
5.2. В диаграммах использована графическая нотация EXPRESS-G языка EXPRESS.
Рисунок D.1 - Представление ИММ на уровне
схем в формате EXPRESS-G
Рисунок D.2 - Представление ИММ на уровне объектов
в формате EXPRESS-G. Диаграмма 1 из 2
Рисунок D.3 - Представление ИММ на уровне объектов
в формате EXPRESS-G. Диаграмма 2 из 2
В настоящем приложении приведены два различных представления ИММ для рассматриваемого прикладного модуля:
- представление на уровне схем отображает импорт конструкций, определенных в схемах ИММ других прикладных модулей или в схемах общих ресурсов, в схему ИММ рассматриваемого прикладного модуля с помощью оператора USE FROM;
- представление на уровне объектов отображает конструкции на языке EXPRESS, определенные в схеме ИММ рассматриваемого прикладного модуля, и ссылки на импортированные конструкции, которые конкретизированы или на которые имеются ссылки в конструкциях схемы ИММ рассматриваемого прикладного модуля.
Примечание - Оба эти представления являются неполными. Представление на уровне схем не отображает схем ИММ модулей, которые импортированы косвенным образом. Представление на уровне объектов не отображает импортированных конструкций, которые не конкретизированы или на которые отсутствуют ссылки в конструкциях схемы ИММ рассматриваемого прикладного модуля.
Описание EXPRESS-G установлено в ИСО 10303-11, приложение D.
(справочное)
МАШИННО-ИНТЕРПРЕТИРУЕМЫЕ ЛИСТИНГИ
В данном приложении приведены ссылки на сайты, на которых находятся листинги наименований объектов на языке EXPRESS и соответствующих сокращенных наименований, установленных или на которые даются ссылки в настоящем стандарте. На этих же сайтах представлены листинги всех EXPRESS-схем, определенных в настоящем стандарте, без комментариев и другого поясняющего текста. Эти листинги доступны в машинно-интерпретируемой форме (см.
таблицу E.1) и могут быть получены по следующим адресам URL:
сокращенные наименования: http://www.tc184-sc4.org/Short_Names/;
EXPRESS: http://www.tc184-sc4.org/EXPRESS/.
Таблица E.1
Листинги ПЭМ и ИММ на языке EXPRESS
Описание | Идентификатор |
Сокращенный листинг ПЭМ на языке EXPRESS | ISO TC184/SC4/WG12 N6090 |
Сокращенный листинг ИММ на языке EXPRESS | ISO TC184/SC4/WG12 N6091 |
Если доступ к этим сайтам невозможен, необходимо обратиться в центральный секретариат ИСО или непосредственно в секретариат ИСО ТК184/ПК4 по адресу электронной почты: sc4sec@tc184-sc4.org.
Примечание - Информация, представленная в машинно-интерпретированном виде по указанным выше адресам URL, является справочной. Обязательным является текст настоящего стандарта.
(справочное)
СВЕДЕНИЯ О СООТВЕТСТВИИ ССЫЛОЧНЫХ МЕЖДУНАРОДНЫХ СТАНДАРТОВ
И ДОКУМЕНТОВ НАЦИОНАЛЬНЫМ И МЕЖГОСУДАРСТВЕННЫМ СТАНДАРТАМ
Таблица ДА.1
Обозначение ссылочного международного стандарта, документа | Степень соответствия | Обозначение и наименование соответствующего национального, межгосударственного стандарта |
ISO/IEC 8824-1:1995 | IDT | ГОСТ Р ИСО/МЭК 8824-1-2001 "Информационная технология. Абстрактная синтаксическая нотация версии один (АСН.1). Часть 1. Спецификация основной нотации" |
ISO 10303-1:1994 | IDT | ГОСТ Р ИСО 10303-1-99 "Системы автоматизации производства и их интеграция. Представление данных об изделии и обмен этими данными. Часть 1. Общие представления и основополагающие принципы" |
ISO 10303-11:1994 | IDT | ГОСТ Р ИСО 10303-11-2009 "Системы автоматизации производства и их интеграция. Представление данных об изделии и обмен этими данными. Часть 11. Методы описания. Справочное руководство по языку EXPRESS" |
ISO 10303-21:2002 | IDT | ГОСТ Р ИСО 10303-21-2002 "Системы автоматизации производства и их интеграция. Представление данных об изделии и обмен этими данными. Часть 21. Методы реализации. Кодирование открытым текстом структуры обмена" |
ISO 10303-41 | IDT | ГОСТ Р ИСО 10303-41-99 "Системы автоматизации производства и их интеграция. Представление данных об изделии и обмен этими данными. Часть 41. Интегрированные обобщенные ресурсы. Основы описания и поддержки изделий" |
ISO 10303-49 | IDT | ГОСТ Р ИСО 10303-49-2003 "Системы автоматизации производства и их интеграция. Представление данных об изделии и обмен этими данными. Часть 49. Интегрированные обобщенные ресурсы. Структура и свойства процесса" |
ISO 10303-56 | IDT | ГОСТ Р ИСО 10303-56-2015 "Системы автоматизации производства и их интеграция. Представление данных об изделии и обмен этими данными. Часть 56. Интегрированный обобщенный ресурс. Состояние" |
ISO 10303-202:1996 | - | |
ISO/TS 10303-1001 | IDT | ГОСТ Р ИСО/ТС 10303-1001-2010 "Системы автоматизации производства и их интеграция. Представление данных об изделии и обмен этими данными. Часть 1001. Прикладной модуль. Присваивание внешнего вида" |
ISO/TS 10303-1017 | IDT | ГОСТ Р ИСО/ТС 10303-1017-2010 "Системы автоматизации производства и их интеграция. Представление данных об изделии и обмен этими данными. Часть 1017. Прикладной модуль. Идентификация изделия" |
ISO/TS 10303-1049 | IDT | ГОСТ Р ИСО/ТС 10303-1049-2012 "Системы автоматизации производства и их интеграция. Представление данных об изделии и обмен этими данными. Часть 1049. Прикладной модуль. Способ выполнения работы" |
ISO/TS 10303-1113 | IDT | ГОСТ Р ИСО/ТС 10303-1113-2013 "Системы автоматизации производства и их интеграция. Представление данных об изделии и обмен этими данными. Часть 1113. Прикладной модуль. Группа" |
ISO/TS 10303-1114 | IDT | ГОСТ Р ИСО/ТС 10303-1114-2013 "Системы автоматизации производства и их интеграция. Представление данных об изделии и обмен этими данными. Часть 1114. Прикладной модуль. Задание принадлежности к классу" |
ISO/TS 10303-1249 | IDT | ГОСТ Р ИСО/ТС 10303-1249-2013 "Системы автоматизации производства и их интеграция. Представление данных об изделии и обмен этими данными. Часть 1249. Прикладной модуль. Задание способа выполнения действия" |
ISO/TS 10303-1253 | - | |
ISO/TS 10303-1255 | - | |
ISO/TS 10303-1256 | - | |
ISO/TS 10303-1480 | - | |
<*> Соответствующий национальный, межгосударственный стандарт отсутствует. До его принятия рекомендуется использовать перевод на русский язык данного международного стандарта, документа. Примечание - В настоящей таблице использовано следующее условное обозначение степени соответствия стандартов: - IDT - идентичные стандарты. |
[1] Guidelines for the content of application modules, ISO TC 184/SC 4 N1685, 2004-02-27