Главная // Актуальные документы // ГОСТ Р (Государственный стандарт)СПРАВКА
Источник публикации
М.: Стандартинформ, 2018
Примечание к документу
Документ
введен в действие с 1 мая 2019 года.
Название документа
"ГОСТ Р 58286-2018. Национальный стандарт Российской Федерации. Архитектура базовая построения систем контрольно-измерительной аппаратуры AXIe-1. Технические требования"
(утв. и введен в действие Приказом Росстандарта от 23.11.2018 N 1031-ст)
"ГОСТ Р 58286-2018. Национальный стандарт Российской Федерации. Архитектура базовая построения систем контрольно-измерительной аппаратуры AXIe-1. Технические требования"
(утв. и введен в действие Приказом Росстандарта от 23.11.2018 N 1031-ст)
Утвержден и введен в действие
по техническому регулированию
и метрологии
от 23 ноября 2018 г. N 1031-ст
НАЦИОНАЛЬНЫЙ СТАНДАРТ РОССИЙСКОЙ ФЕДЕРАЦИИ
АРХИТЕКТУРА БАЗОВАЯ ПОСТРОЕНИЯ СИСТЕМ
КОНТРОЛЬНО-ИЗМЕРИТЕЛЬНОЙ АППАРАТУРЫ AXIe-1
ТЕХНИЧЕСКИЕ ТРЕБОВАНИЯ
AXIe-1 base architecture for instrumentation
ГОСТ Р 58286-2018
Дата введения
1 мая 2019 года
1 РАЗРАБОТАН Обществом с ограниченной ответственностью "VXI-Системы" (ООО "VXI-Системы")
2 ВНЕСЕН Техническим комитетом по стандартизации ТК 064 "Радиоэлектронные измерительные приборы"
3 УТВЕРЖДЕН И ВВЕДЕН В ДЕЙСТВИЕ
Приказом Федерального агентства по техническому регулированию и метрологии от 23 ноября 2018 г. N 1031-ст
4 Настоящий стандарт разработан с учетом основных положений международного документа AXIe-1 "Технические требования к базовой архитектуре, редакция 3" (AXIe-1 "Base Architecture Specification, Revision 3", NEQ).
Сопоставление содержания настоящего стандарта и примененного международного документа приведено в дополнительном
приложении ДА
5 ВВЕДЕН ВПЕРВЫЕ
Правила применения настоящего стандарта установлены в статье 26 Федерального закона от 29 июня 2015 г. N 162-ФЗ "О стандартизации в Российской Федерации". Информация об изменениях к настоящему стандарту публикуется в ежегодном (по состоянию на 1 января текущего года) информационном указателе "Национальные стандарты", а официальный текст изменений и поправок - в ежемесячном информационном указателе "Национальные стандарты". В случае пересмотра (замены) или отмены настоящего стандарта соответствующее уведомление будет опубликовано в ближайшем выпуске ежемесячного информационного указателя "Национальные стандарты". Соответствующая информация, уведомление и тексты размещаются также в информационной системе общего пользования - на официальном сайте Федерального агентства по техническому регулированию и метрологии в сети Интернет (www.gost.ru)
Настоящий стандарт разработан на основе международного документа "AXIe-1. Технические требования к базовой архитектуре" ("AXIe-1: Base Architecture Specification, Revision 3"), разработанного компаниями международного консорциума AXIe. В настоящем стандарте приведена нумерация разделов, правил, разрешений и рекомендаций, соответствующая нумерации международного документа AXIe-1.
Настоящий стандарт устанавливает требования к разработке программно-аппаратных средств на основе архитектуры AXIe.
Настоящий стандарт содержит требования и разрешения, которые необходимо соблюдать при проектировании шасси AXIe и инструментальных модулей, а также устанавливает правила и порядок их механического, электрического и логического взаимодействия в рамках системы AXIe.
Базовая архитектура AXIe определяет расширяемую платформу для создания устройств общего назначения модульной контрольно-измерительной аппаратуры (КИА). Архитектура AXIe наследует лучшие черты более ранних платформ построения модульных систем в открытых стандартах VXIbus, PXI и LXI. Так же как VXIbus и PXI, архитектура AXIe основана на популярной модульной вычислительной платформе с добавлением функциональности, необходимой разработчикам и пользователям КИА. Базовой платформой для архитектуры AXIe является платформа AdvancedTCA (ATCA) - открытая архитектура построения модульных вычислительных устройств, ориентированная на создание инфраструктуры коммуникационных систем. Архитектура ATCA содержит свод правил и положений, касающихся систем распределения питания, управления компонентами системы, взаимодействия по интерфейсам Ethernet и PCIe между модулями и другого функционала. Базовая архитектура AXIe имеет дополнительные возможности по сравнению с архитектурой ATCA, которые позволяют обеспечить синхронизацию по частоте, большой выбор триггерных сигналов для запуска процессов и организацию потоков данных между модулями, что крайне важно при реализации высокопроизводительных контрольно-измерительных систем.
Настоящий стандарт определяет набор механических, электрических и логических интерфейсов между модулями и шасси. Типичные шасси и модуль AXIe представлены на
рисунке 1, упрощенная схема шасси - на
рисунке 2. Модули AXIe устанавливают в слоты фронтального носителя модулей шасси и подключают к разъемам кросс-платы. Кросс-плата обеспечивает трассировку цепей питания и сигналов системного управления к инструментальным модулям, а также сигналов данных, частот и триггерных сигналов между инструментальными модулями. Менеджер шасси является выделенным контроллером управления системой, который отслеживает исправность подсистем шасси и модулей, управляет системой охлаждения и последовательностью включения питания шасси. В модулях могут быть реализованы любые функции, необходимые для проведения тестирования/измерений, например: измерение и анализ сигналов, формирование сигналов, ввод/вывод цифровых сигналов, организация потоков данных, компьютерные вычисления и многое другое.

1 - модуль AXIe; 2 - шасси AXIe
Рисунок 1 - Шасси и модуль AXIe
Рисунок 2 - Схема шасси AXIe
Внешний ввод-вывод аналоговой и цифровой информации в системах AXIe-1 осуществляется через соединители, расположенные на фронтальных лицевых панелях модулей AXIe.
Кросс-плата AXIe поддерживает два стандарта интерфейсов последовательной передачи данных - LAN и PCIe. Оба интерфейса подходят для управления модулем и передачи данных измерений. Большинство модулей AXIe поддерживают один из этих интерфейсов, причем некоторые из них могут поддерживать оба интерфейса.
Интерфейс LAN лучше всего подходит для интеллектуальных модулей, поддерживающих программные интерфейсы высокоуровневых команд. Подобные модули AXIe, подключенные по интерфейсу LAN, должны удовлетворять требованиям стандарта LXI относительно протокола обмена и удобства использования программного обеспечения (ПО) в соответствии со стандартом AXIe-2.
Интерфейс PCIe лучше всего подходит для реализации в менее интеллектуальных модулях, которые управляются регистровыми командами низкого уровня. Такие модули PCIe работают как устройства расширения хост-компьютера и определяются в операционной системе хост-компьютера как стандартные периферийные устройства PCIe. Дополнительно эти модули должны соответствовать требованиям к ПО PXI согласно международной спецификации AXIe-2, в которой приведены требования к ПО архитектуры AXIe-1.
Таким образом, модели интеграции, программирования и использования модулей обоих типов уже знакомы большинству интеграторов систем тестирования и пользователям.
Модули AXIe имеют высоту 320 мм, глубину 280 мм и ширину 30 мм. Каждый модуль обычно потребляет мощность от 100 до 200 Вт. Благодаря большой площади платы, внутреннему объему модуля и высокой мощности платформа AXIe подходит для построения систем, требующих большого числа каналов, высокой производительности измерений и/или эффективного использования пространства стойки.
Настоящий стандарт определяет базовую контрольно-измерительную платформу. Сопутствующие международные спецификации AXIe-3.n могут в дальнейшем определять дополнительные расширения к архитектуре AXIe-1, оптимизированные для определенных сегментов рынка. Например, спецификация AXIe-3.1 определяет расширение системы AXIe-1 для приложений тестирования полупроводниковых приборов.
Структура стандарта
Настоящий стандарт устанавливает набор правил, рекомендаций, разрешений и замечаний наряду с поясняющим текстом, таблицами и рисунками. С целью четкого определения требований настоящего стандарта в его тексте употребляются следующие ключевые слова:
- правило;
- рекомендация;
- разрешение;
- замечание.
Любой текст, не имеющий в качестве заголовков перечисленные ключевые слова, является описательной частью структуры системы или ее работы, изложенной в описательной или повествовательной форме.
Правила излагают основные требования настоящего стандарта, характеризующиеся словом "должно".
Соответствие данным правилам обеспечивает необходимый уровень совместимости оборудования различных производителей, ожидаемый системными интеграторами и конечными пользователями рынка КИА. Устройства, соответствующие настоящему стандарту, должны удовлетворять всем требованиям, изложенным в различных правилах.
Примечание - При нумерации правил первый символ указывает на раздел настоящего стандарта, следующее за ним число - на номер этого правила в определенном разделе.
Рекомендации обеспечивают дополнительное руководство, которое поможет производителям улучшить пользовательские характеристики устройств AXIe, характеризующиеся словом "следует". Следование рекомендациям улучшит функциональность, гибкость, совместимость и/или удобство использования устройств AXIe. Применение рекомендаций к устройствам не является обязательным.
Примечание - При нумерации рекомендаций первый символ указывает на раздел настоящего стандарта, следующее за ним число - на номер этой рекомендации в определенном разделе.
Разрешения подчеркивают гибкость настоящего стандарта и характеризуются словом "могут". Разрешения главным образом разъясняют диапазон решений проектирования, который доступен проектировщикам модулей и систем на их усмотрение. Они позволяют проектировщикам манипулировать функциональностью, стоимостью и другими факторами для создания изделий, отвечающих ожиданиям пользователей. Разрешения носят нейтральный характер и не предполагают их реализации.
Примечание - При нумерации разрешений первый символ указывает на раздел настоящего стандарта, следующее за ним число - на номер этого разрешения в определенном разделе.
Замечания подчеркивают некоторые важные нюансы настоящего стандарта. Они помогают лучше понять подтекст некоторых требований настоящего стандарта и/или выделить главное из частных требований. Замечания в основном содержат советы по проектированию.
Примечание - При нумерации замечаний первый символ указывает на раздел настоящего стандарта, следующее за ним число - на номер этого замечания в определенном разделе.
Все правила, рекомендации, разрешения и замечания должны рассматривать совместно с сопутствующим текстом, таблицами и рисунками. Правила могут явно или неявно содержать информацию, приведенную в тексте, таблицах и рисунках. Несмотря на то что настоящий стандарт и предполагает, что все необходимые требования изложены в правилах, возможно, что некоторые важные моменты оговариваются в настоящем стандарте за пределами правил. С точки зрения максимальной совместимости со стандартом такие требования лучше трактовать как правила.
Настоящий стандарт основан на
[1]. Правила, рекомендации, разрешения и замечания настоящего стандарта ссылаются на соответствующие требования
[1]. Данные требования сопровождаются поясняющим контекстом (текстом, таблицами, рисунками и т.д.). Любые требования, которые не включены в правила, рекомендации, разрешения или замечания настоящего стандарта, исключают из требований к устройствам AXIe.
Успешная реализация устройств и систем AXIe требует знаний настоящего стандарта и
[1].
Обзор архитектуры ATCA
Архитектура AXIe основана на ряде требований, предъявляемых к аппаратным и программным ресурсам, которые должны обеспечить простую интеграцию модулей и шасси AXIe разных производителей в мощную систему тестирования. За основу архитектуры AXIe взята архитектура ATCA, которая определяет модульную платформу, оптимизированную для телекоммуникационных приложений. AXIe добавляет к ATCA аппаратные и программные функции, необходимые для реализации систем КИА.
Архитектура ATCA дает определение открытой архитектуры модульных вычислительных устройств для построения высоконадежных сетей связи и телекоммуникационного оборудования. Основными механическими компонентами оборудования ATCA являются фронтальные платы и модули трассировки выводов зоны 3 фронтальных плат на заднюю стенку шасси - модули RTM, объединительная плата и носитель модулей. Фронтальные платы обеспечивают основную функциональность системы, в то время как платы RTM - возможность подключения к фронтальной плате с тыльной стороны крейта. Объединительная плата содержит соединители для подключения фронтальных плат, обеспечивая коммутацию сигналов и распределение питания. Носитель модулей - несущая конструкция для установки фронтальных плат и плат RTM. Одна объединительная плата и носитель модулей поддерживают подключение и установку не более 16 фронтальных плат и соответствующего числа плат RTM. На
рисунке 3 приведена конструктивная связь между фронтальной платой, кросс-платой и платой RTM.

1 - фронтальная плата; 2 - зона 3; 3 - зона 2;
4 - зона 1; 5 - кросс-плата; 6 - плата RTM
Рисунок 3 - Фронтальная плата, кросс-плата и плата RTM
Фронтальная плата высотой 322,75 мм, шириной 30,48 мм и глубиной около 280 мм представлена на
рисунке 4. Она имеет фронтальную лицевую панель с ручками для вставки и извлечения модуля. Область соединителей кросс-платы разделена на три зоны. Зона 1 содержит линии питания и линии для управления фронтальными платами. Зона 2 содержит линии передачи данных, сигналов синхронизации и триггерных сигналов. Зона 3 содержит линии ввода-вывода для платы RTM.
Рисунок 4 - Фронтальная плата ATCA
ATCA содержит разветвленную систему управления платформой, которая включает центральный менеджер шасси и распределенные контроллеры управления. Система отслеживает исправность, управляет питанием и охлаждением системы, контролирует совместимость соединений между модулями. Архитектура ATCA имеет уровень надежности 99,999%, поддерживаемый двойным резервированием критических ресурсов, "горячей заменой" плат и т.д.
Система спроектирована для работы от питания батарей напряжением минус 48 В. Питание распределяется между фронтальными платами с использованием дополнительных каналов питания.
ATCA содержит расширенные требования к характеристике охлаждения, что позволяет системным интеграторам создавать системы, в которых все компоненты имеют достаточное охлаждение.
Соединители зоны 2 содержат различные интерфейсы для обеспечения внутрисистемных коммуникаций между модулями. Для организации соединений Ethernet по схеме "двойная звезда" используют основной (base) интерфейсный канал. Другой интерфейсный канал (fabric) применяют для обмена по высокоскоростным последовательным интерфейсам передачи данных, в том числе по PCIe. Топология интерфейсного канала fabric обычно организована по схеме "двойная звезда". Две фронтальные платы с шасси служат концентраторами для каналов base и fabric, обеспечивая подключение ресурсов, необходимых для работы интерфейсов через эти каналы. Интерфейс fabric может иметь и иной вид топологии, например топологию полносвязной сети. В шасси также присутствуют каналы для передачи частот синхронизации, которые используются для маршрутизации телекоммуникационных тактовых частот через кросс-плату и интерфейс канала обновлений, обеспечивающий локальные соединения между совместимыми платами в пределах шасси. Все сигнальные линии в зоне 2 выполнены в виде дифференциальных пар.
Функции ATCA, включенные в AXIe
Архитектура AXIe содержит все конструктивные требования архитектуры ATCA, предъявляемые к сборкам фронтальных плат, соединителям зоны 1 и зоны 2 кросс-платы, самой кросс-плате и базовому блоку с некоторыми исключениями, касающимися необходимого количества слотов, поддержки плат RTM и требований к окружающей среде. В отличие от систем ATCA системы AXIe используют в лабораторных и производственных помещениях. Условия в них, как правило, отличаются от среды помещений телекоммуникационных аппаратных, в которых обычно применяется оборудование ATCA. Данные различия касаются систем подачи питания, диапазона температуры окружающей среды, диапазонов акустических воздействий, электромагнитной совместимости (ЭМС) и т.д. В целом каждый изготовитель оборудования AXIe несет ответственность за определение и указание подходящих требований к окружающей среде для устройств AXIe.
Архитектура AXIe включает большинство функций управления аппаратной платформой ATCA и требует от устройств и компонентов системы соблюдения всех требований архитектуры ATCA к управлению аппаратной платформой, за исключением нескольких требований, связанных с избыточностью (резервированием) и специфическими функциями для телекоммуникаций. Архитектура AXIe включает в себя расширение системы электронных ключей (electronic keying) для обеспечения уникальных функций и требований AXIe.
Архитектура AXIe поддерживает схему распределения питания ATCA для кросс-платы и фронтальных плат с исключениями, связанными с дублированием и диапазоном допустимых значений распределяемого напряжения. Аппаратура ATCA предназначена для приложений, рассчитанных на питание от внешних аккумуляторных батарей с напряжением минус 48 В. Изделия AXIe обычно применяют в тех местах, где основным источником питания служат локальные электрические сети переменного тока. Таким образом, типичные шасси AXIe должны содержать блок источника питания, который преобразует напряжение сети переменного тока в напряжение постоянного тока минус 48 В, распределяемого по кросс-плате AXIe.
Настоящий стандарт содержит требования к температуре для фронтальных плат и слотов фронтальных плат шасси ATCA. Однако обычные приложения AXIe не требуют избыточности в части систем охлаждения, которое предполагается в большинстве приложений ATCA.
В настоящем стандарте перечислены требования стандарта ATCA к интерфейсным портам base и fabric зоны 2 для кросс-платы и фронтальных плат с исключениями, связанными с избыточностью. Системы AXIe ограничены только одним видом топологии интерфейсных портов base (LAN) и fabric (PCIe) - "одиночная звезда".
Кроме того, в настоящем стандарте установлены требования к интерфейсу PCIe fabric, определенные в расширении PICMG 3.4 к
[1]. Архитектура AXIe поддерживает не более 16 линий PCIe для каждого инструментального модуля.
Отличия архитектуры AXIe от архитектуры ATCA
Рынок общецелевой КИА не имеет требований к 99,999%-ному уровню надежности, предполагаемой на рынке телекоммуникационных систем. Поэтому архитектура AXIe не требует использования функций резервирования, определенных в
[1]. Модули и системы могут выборочно реализовывать схемы дополнительного питания. Не требуется использование шины управления дополнительным питанием. На кросс-плате отсутствует трассировка линий каналов base и fabric ко второму концентратору системы.
Системы AXIe-1 не используют платы RTM. Сигналы ввода/вывода направляются через лицевые панели фронтальных модулей. Наличие в корпусах слотов RTM не обязательно. Последующие стандарты AXIe-3.n могут определять требования к сигналам зоны 3 кросс-платы или схемы модулей RTM для специализированных приложений рынка КИА. AXIe-1 определяет границы для модулей таким образом, чтобы они не пересекались с соединителями зоны 3 кросс-плат, соответствующих последующим стандартам AXIe-3.n.
Контрольно-измерительные устройства общецелевого назначения, как правило, предназначены для монтажа в стойки серии 482,6 мм. Это позволяет разместить в одном базовом блоке только 14 вертикальных слотов. Архитектура AXIe-1 допускает только 14 слотов вместо возможных 16 слотов в архитектуре ATCA.
Основной целью стандарта AXIe является обеспечение совместимости модулей, кросс-платы, базового блока и других компонентов системы с шасси. Источник питания, размеры, характеристики среды и другие нормативные требования к базовому блоку определяются каждым производителем шасси AXIe в соответствии с потребностями рынка.
Архитектура AXIe расширяет использование интерфейса частот синхронизации для дополнительных целей, сверх определенных в
[1]. Кросс-платы AXIe поддерживают шинную топологию сигналов интерфейса частот синхронизации. Устройства AXIe, как и устройства ATCA, используют уровни MLVDS для линий. Однако шина использована модулями AXIe для синхронизации и транспортирования сигналов запуска общего назначения. Системы AXIe, как правило, не предоставляют специфических сигналов частоты синхронизации, определенных в
[1] (опционально реализация этих требований допустима в архитектуре AXIe).
Архитектура AXIe не реализует интерфейс канала обновлений, как это определено в
[1]. Освободившиеся контакты кросс-платы AXIe используют для организации одношинной топологии MLVDS для вновь введенных сигналов, подключаемых к контактам соединителя зоны 2. При этом устройства AXIe реализуют различные сигнальные схемы, определенные в настоящем стандарте. Устройства AXIe и компоненты системы поддерживают процедуру электронного ключа для предотвращения несовместимых соединений между устройствами AXIe и устройствами ATCA, установленными в одинаковую системную среду.
Новые возможности архитектуры AXIe относительно архитектуры ATCA
Архитектура AXIe предоставляет несколько новых функций, отсутствующих в архитектуре ATCA. Это накладывает дополнительные ограничения на совместное использование модулей и компонентов.
В настоящем стандарте вводится понятие "шина триггерных сигналов, TRIG[0-11]", которая состоит из 12 дифференциальных пар MLVDS для триггерных сигналов, проходящих через все слоты кросс-платы AXIe. Шина использует контакты соединителя зоны 2, которые используются в ATCA для канала обновлений, частот синхронизации и каналов fabric слотов 15 и 16.
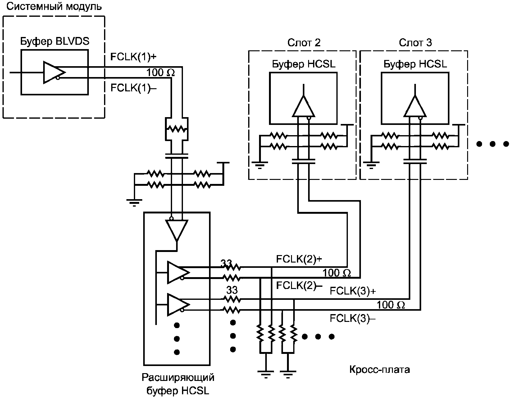
Другое существенное отличие AXIe состоит в реализации интерфейса синхронизации. Интерфейс синхронизации реализован путем радиальной трассировки дифференциальных пар сигналов тактовой частоты (CLK100), синхронизации (SYNC), запуска (STRIG) и тактовой частоты для интерфейсов PCIe (FCLK) между системным слотом и остальными слотами. Интерфейс синхронизации задействует освободившиеся контакты соединителя зоны 2, которые в ATCA использованы для канала обновления, частот синхронизации и каналов fabric слотов 15 и 16. Радиальная трассировка предполагает связь посредством сигнальных линий одного центрального устройства с группой устройств. При этом каждое устройство использует индивидуальную линию для связи с центральным устройством (системным модулем). Топология интерфейса синхронизации показана на
рисунке 5.
Рисунок 5 - Интерфейс синхронизации AXIe
Радиальные линии CLK100 кросс-платы распространяют по дифференциальным парам тактовую частоту 100 МГц от системного слота к слотам инструментов. Радиальные линии SYNC передают дифференциальный триггерный сигнал от системного слота к слотам инструмента. Для распределения CLK100 и SYNC от системного слота по каждому направлению использован активный буфер, к входу которого подключается индивидуальная сигнальная пара. Радиальные линии STRIG представляют собой двунаправленные дифференциальные пары между системным модулем и слотами инструментальных модулей. Для каждого слота применена индивидуальная дифференциальная пара. Сигналы STRIG не буферизируются и терминируются на системном модуле.
Кросс-платы AXIe обеспечивают распространение опорной тактовой частоты 100 МГц для интерфейсов PCIe по дифференциальным парам сигнала FCLK от системного слота ко всем остальным слотам. Топология сигнала FCLK подразумевает наличие на кросс-плате активного буфера, индивидуально для каждого слота.
Локальная шина AXIe представляет собой короткие дифференциальные сигнальные пары, соединяющие соседние слоты AXIe, за исключением системного слота. Локальная шина содержит 18 обязательных дифференциальных пар в каждом сегменте "слот - слот". Кросс-платы могут опционально реализовывать расширение локальной шины не более 42 или 62 пар.
Архитектура AXIe не ограничивается только нуждами контрольно-измерительного оборудования общего назначения. Последующие дополнительные стандарты AXIe (AXIe-3.1, AXIe-3.2 и т.д.) будут добавлять дополнительные функции и конфигурации соединителя (или соединителей), расположенных в зоне 3 кросс-платы.
В связи с тем что в AXIe не предусмотрены функции резервирования, как в ATCA, каналы base и fabric концентратора 2 (логический слот 2 в ATCA) не использованы в AXIe. Системы AXIe не поддерживают наличие системного концентратора в логическом слоте 2. В настоящем стандарте логический слот 2 определен как обычный инструментальный слот.
Согласно архитектуре AXIe в устройствах и системах должен быть применен расширенный набор записей электронного ключа для обеспечения совместного использования определенных в AXIe топологий и ресурсов кросс-платы. Кроме того, необходимо, чтобы каждое шасси содержало собственный интеллектуальный менеджер шасси.
Настоящий стандарт содержит требования к ЭМС для модулей и системных компонентов, которые должны предотвращать влияние электромагнитных помех от компонентов внутри шасси AXIe на точность измерений.
Требования соответствия
Все изделия AXIe, включая кросс-платы, шасси и модули, должны удовлетворять требованиям настоящего стандарта. Они также могут удовлетворять требованиям AXIe-2 к ПО. Некоторые изделия AXIe могут дополнительно удовлетворять требованиям будущих расширений стандарта AXIe, таких как AXIe-3.1, который устанавливает дополнительные требования к кросс-плате AXIe изделий, ориентированных на приложения автоматизированного тестирования интегральных микросхем.
Правила использования торговой марки и логотипа AXI
e приведены в
приложении А.
Настоящий стандарт предназначен для решения следующих задач:
- обеспечения возможности гибкой конфигурации КИА для получения наилучшей производительности при эксплуатации;
- снижения стоимости разработки и внедрения КИА;
- снижения габаритных размеров контрольно-измерительных комплексов;
- повышения производительности модульных систем путем организации высокоскоростных потоков данных и тестовых сигналов;
- облегчения модификации КИА путем замены или дополнения модифицированных инструментальных модулей при сохранении неизменной структуры всей системы КИА;
- обеспечения возможности разработки систем с применением высокоскоростных интерфейсов Ethernet и PCIe.
1.1 Термины, определения и сокращения
Терминология AXIe большей частью построена на языке, знакомом производителям, системным интеграторам и конечным пользователям индустрии КИА. В некоторых случаях она отличается от унаследованной терминологии из сферы телекоммуникации, используемой в ATCA. Термины, использованные в настоящем стандарте, можно разделить на две группы:
- специфические термины AXIe. Вновь введенные термины, применимые только к оборудованию и системам AXIe;
- термины, заимствованные из ATCA в том же значении, но с учетом особенностей архитектуры AXIe.
Отдельно выделена группа терминов, которые используются в ATCA, но в настоящем стандарте они не приведены и имеют синонимы из группы специфических терминов AXIe. Разработчики должны это учитывать, т.к. при разработке оборудования AXIe им придется пользоваться
[1].
Специфические термины AXIe
В настоящем стандарте применены следующие термины с соответствующими определениями:
1.1.1 шасси (chassis): Основной инфраструктурный компонент AXIe, в котором размещаются модули AXIe.
Примечание - Типичное шасси AXIe содержит кросс-плату, носитель модулей, источник(и) питания, блок вентиляции, менеджер шасси и корпус из листового металла. Шасси может содержать элементы для монтажа в стойку, а также встроенный системный модуль.
1.1.2 интегрированное шасси (integrated chassis): Шасси AXIe, которое имеет встроенный системный модуль вместо стандартного системного слота AXIe.
1.1.3 модуль (module): Набор из печатных плат с фронтальной панелью и экранирующими панелями, который вставляется в слот AXIe.
Примечание - Является эквивалентом фронтальной платы (front board) ATCA.
1.1.4 системный модуль (system module): Модуль AXIe, который содержит коммутаторы LAN (LAN switches), коммутаторы PCIe, ресурсы синхронизации системы и триггерных сигналов и/или другие централизованные ресурсы.
Примечание - Системный модуль устанавливается в системный слот шасси. Системный модуль AXIe является эквивалентом платы концентратора (hub board) ATCA.
1.1.5 встроенный системный модуль (embedded system module): Интегрированный в шасси узел, выполняющий функции системного модуля.
1.1.6 системный слот (system slot): Слот AXIe, который поддерживает системный модуль.
Примечание - В AXIe это логический слот 1 (logical slot 1), который является эквивалентом слота концентратора (hub slot) ATCA.
1.1.7 инструментальный модуль (instrument module): Любой модуль AXIe, который не является системным модулем.
1.1.8 инструментальный слот (instrument slot): Слот AXIe, который поддерживает установку только инструментального модуля.
Примечание - В AXIe это логические слоты 2 - 14.
1.1.9 интерфейс синхронизации AXIe (AXIe timing interface): Набор радиальных сигнальных пар, которые передают синхронизирующие сигналы AXIe между системным слотом и инструментальными слотами.
Примечание - Синхронизирующими являются сигналы CLK100, SYNC, STRIG и FCLK.
1.1.10 шина триггеров AXIe (AXIe trigger bus): Набор из 12 сигнальных пар MLVDS, TRIG(0:11), которые проходят через все слоты кросс-платы AXIe.
1.1.11 локальная шина AXIe (AXIe local bus): Набор из 18, 42 или 62 сигнальных пар, которые соединяют соседние слоты шасси.
1.1.12 CLK100: Набор из сигнальных пар LVDS, которые исходят от системного модуля, буферизуются на кросс-плате AXIe и радиально соединяются со всеми инструментальными модулями.
Примечание - По этим парам транслируется тактовая частота 100 МГц.
1.1.13 SYNC: Набор триггерных/синхронизирующих сигнальных пар LVDS, которые исходят от системного модуля, буферизуются на кросс-плате AXIe и радиально соединяются со всеми инструментальными модулями.
1.1.14 STRIG (star trigger): Набор двунаправленных сигнальных пар LVDS, которые напрямую соединяют системный слот со всеми инструментальными по радиальной топологии.
1.1.15 FCLK (fabric clock): Набор сигнальных пар HCSL, которые исходят от системного модуля, буферизуются на кросс-плате AXIe и радиально соединяются со всеми инструментальными модулями.
Примечание - По этим парам транслируется сигнал опорной тактовой частоты 100 МГц для всех PCIe портов на инструментальных каналах, подключенных к системному слоту.
Термины ATCA, использованные в настоящем стандарте
Ниже приведены термины ATCA, которые использованы в настоящем стандарте применительно к архитектуре AXIe в том же значении, что и для архитектуры ATCA, но с учетом особенности архитектуры первой:
1.1.16 направляющие A1, A2: Центрирующие/направляющие штифты на кросс-плате (A1) и модуле RTM (A2) (только в ATCA), исполняющие также функцию механического ключа, предотвращающего сочленение несовместимых плат.
1.1.17 кросс-плата (backplane): Печатная плата, содержащая соединители зоны 1 и 2, с которыми сочленяются модули при установке в шасси.
Примечание - Плата обеспечивает распределение линий питания, высокоскоростных сигнальных пар и вспомогательных управляющих сигналов между слотами шасси.
1.1.18
основной канал (base channel): Физическое соединение основного интерфейса, состоящее из четырех дифференциальных пар в соединителях J23/P23 и J24/P24 зоны 2.
Примечание - Каналы пронумерованы от 1 до 14. Каждый базовый канал является соединением "точка - точка" между системным слотом (логическим слотом 1) и инструментальными слотами (логические слоты 2 - 14) шасси.
1.1.19 основной интерфейс (base interface): Интерфейс зоны 2, который используется для обеспечения соединений по протоколам 10/100/1000Base-T Ethernet между системным модулем и инструментальными модулями шасси.
Примечание - Физически основной интерфейс реализуется посредством основного канала на кросс-плате.
1.1.20 нижняя сторона (bottom): Применительно к модулям AXIe и ATCA обозначает сторону платы модуля, которая находится внизу при вертикальной установке в шасси.
1.1.21 канал (channel): Группа дифференциальных пар, которые физически трассируются совместно на кросс-плате и логически объединяются в соединительную магистраль между двумя слотами (или модулями).
Примечание - Основной канал состоит из четырех дифференциальных пар (см.
1.1.18); инструментальный канал - из восьми дифференциальных пар (см.
1.1.27).
1.1.22 сторона 1 печатной платы (component side 1): Применительно к платам AXIe и ATCA обозначает сторону печатной платы модуля, на которую устанавливаются все высокие компоненты.
Примечание - Идентично термину "правая сторона" (см.
1.1.55).
1.1.23 сторона 2 печатной платы (component side 2): Применительно к платам AXIe и ATCA обозначает сторону печатной платы модуля, которая обычно зарезервирована для трассировки печатных проводников через сквозные отверстия, но на которой также могут располагаться низкие компоненты.
Примечание - Идентично термину "левая сторона" (см.
1.1.42).
1.1.24 выделенный контроллер управления шасси (dedicated shelf management controller): Контроллер IPM, расположенный внутри шасси, в месте, отличном от местоположения зарезервированного для размещения контроллера управления шасси.
Примечание - Использование подобного контроллера может быть вызвано аппаратными соображениями (например, проектировщик шасси предполагает включить в менеджер шасси возможность установки адреса шасси) или топологией шины IPMB (IPMB трассируется по топологии звезды).
1.1.25 топология двойной звезды (dual star topology): Топология соединения, в которой два ресурса коммутатора обеспечивают избыточность соединения со всеми конечными точками в сети.
Примечание - Пара плат концентраторов обеспечивает избыточные соединения между узлами.
1.1.26 электронный ключ (electronic keying, сокр. E-Keying): Протокол, используемый для определения совместимости параметров основного и инструментального интерфейсов, а также остальных ресурсов модулей AXIe и ATCA с возможностями шасси, в которые установлены эти модули.
Примечание - Обозначает процесс предоставления необходимых ресурсов для инструментальных модулей на основе анализа информации, хранящейся в FRU модулей и кросс-платы.
1.1.27
инструментальный канал (fabric channel): Физическое соединение инструментального интерфейса, которое может содержать до восьми дифференциальных пар сигналов.
Примечание - Каждый инструментальный слот кросс-платы AXIe поддерживает один инструментальный канал. Системный слот связан через отдельный инструментальный канал с каждым инструментальным слотом шасси. При этом каждый инструментальный канал является соединением "точка - точка". Инструментальные каналы пронумерованы от 1 до 13. Инструментальный канал логически разбивается на четыре порта и может быть однопортовым (содержит две дифференциальные пары), двухпортовым (четыре дифференциальные пары) или полным (восемь дифференциальных пар).
1.1.28 инструментальный интерфейс (fabric interface): Интерфейс зоны 2, который обеспечивает информационный обмен системного модуля/слота с каждым (из 13 возможных) инструментальным модулем/слотом посредством инструментального канала.
Примечание - Кросс-платы AXIe поддерживают для инструментального интерфейса только топологию одиночной звезды. Единственным протоколом обмена по инструментальному интерфейсу для модулей AXIe (в отличие от модулей ATCA) согласно настоящему стандарту может быть только PCIe.
1.1.29 лицевая панель (face plate): Передняя панель модуля, перпендикулярная печатной плате, которая служит для установки соединителей, индикаторов, элементов управления и мезонинов, а также становится преградой для воздушного потока, циркулирующего внутри шасси, и улучшает ЭМС модулей.
1.1.30 блок вентиляторов (fan tray): Конструктивный элемент шасси, содержащий набор вентиляторов, для обеспечения принудительного охлаждения модулей внутри шасси.
1.1.31 устройства FRU (field replaceable unit): Любая часть системы, которая может быть извлечена и заменена пользователем самостоятельно.
Примечание - Не все устройства FRU позволяют их извлекать во время работы системы. Как правило, FRU может не иметь встроенного контроллера IPM и, следовательно, напрямую не контролироваться через инфраструктуру IPMI. Базовые данные инвентаризации таких FRU могут храниться в промежуточном контроллере в другом месте шасси. Примерами такого типа FRU являются части корпуса носителя модулей, узел распределения питания, простые мезонины. FRU, включающие в себя контроллер IPM, - это интеллектуальные FRU, примерами которых служат системные и инструментальные модули, а также блоки вентиляторов, источники питания и платы сигнализации.
1.1.32 данные FRU (field replaceable unit information): Данные, которые описывают и характеризуют параметры FRU, хранящиеся в энергонезависимой памяти FRU.
Примечание - Формат хранения данных описан в документе IPMI Platform Management.
1.1.33 глобальный уникальный идентификатор; GUID: Уникальный идентификатор длиной 128 бит.
Примечание - Идентификаторы GUID в оборудовании ATCA и AXIe создаются и обрабатываются в соответствии со спецификацией IPMI v1.5.
1.1.34 ручка, расположенная на лицевой панели модуля (face plate handle): Ручка, используемая в качестве механического рычага для вставки модуля в шасси и его извлечения из шасси.
1.1.35 защелка (handle switch): Защелка, встроенная в ручку на лицевой панели модуля и используемая для фиксации модуля в шасси.
1.1.36 аппаратный адрес (hardware address): Адрес, назначенный с использованием аппаратных сигналов, поступающих от шасси к модулю.
Примечание - Термин "аппаратный адрес" используется вместо термина "географический адрес", т.к. последний подразумевает связь между набором чисел и набором мест в пределах шасси, которые соответствуют всем шасси системы.
1.1.37 контроллер интеллектуального управления платформой (IPM controller или IPMC): Интеллектуальный узел любого интеллектуального устройства FRU, который реализует интерфейс IPMB-0, производит обработку и маршрутизацию сообщений, содержит информацию о встроенных датчиках и FRU.
Примечание - Контроллер реализует другие необходимые для работы интеллектуального устройства FRU функции. Кроме того, он может содержать интерфейсы к полезной нагрузке конечного устройства и быть связанным с основным интерфейсом устройства.
1.1.38 шина интеллектуального управления платформой; IPMB: Шина низкого уровня для управления оборудованием.
1.1.39 интерфейс интеллектуального управления платформой; IPMI: Механизм для управления, ведения мониторинга и протоколирования параметров работы компонентов компьютерной системы.
1.1.40 улавливающие гнезда K1, K2: Улавливающие гнезда на плате модуля, использующиеся для центрирования/направления модуля при его сочленении с кросс-платой и модулем RTM.
1.1.41 ЛВС; LAN: Локальная вычислительная сеть (например, Ethernet).
1.1.42
левая сторона (left): Применительно к модулям AXIe и ATCA указывает сторону платы, которая будет находиться слева, если смотреть на шасси с вертикальным расположением модулей со стороны лицевых панелей, или спереди.
1.1.43 линия (link): Один или несколько портов, объединенные общим протоколом обмена.
Примечание - Линии представляют собой группы портов, которые активируются и блокируются при помощи протокола электронного ключа.
1.1.44 логическая земля (logic ground): Общая электрическая цепь на кросс-плате и модулях, служащая путем для протекания возвратных токов и задающая опорный уровень для логических сигналов, передающихся между платами.
1.1.45 логический слот (logical slot): Слот в пределах шасси, определяемый аппаратным адресом в зоне 1.
Примечание - Каждый слот имеет уникальный номер от 1 до 14. Логические номера слотов используются для распределения каналов между слотами. Согласно
[1] устанавливается прямая связь между номерами каналов и номерами логических слотов. Например, канал 1 (основной или инструментальный) каждого слота устанавливает прямое соединение с логическим слотом 1, который в AXIe всегда зарезервирован под системный модуль.
1.1.46 LVDS: Электрический интерфейс передачи сигналов между двумя узлами по дифференциальной паре.
1.1.47 MLVDS: Расширение стандарта LVDS для передачи сигналов по дифференциальным парам между несколькими узлами (более двух).
1.1.48 полезная нагрузка (payload): Основная функция, которую обеспечивает FRU.
Примечание - Включает в себя аппаратные средства FRU, за исключением того, что связано с управлением. Также может включать в себя прошивку, операционную систему и прикладное ПО, работающее на аппаратном уровне полезной нагрузки.
1.1.49 интерфейсная нагрузка (payload interface): Локальный интерфейс в пределах FRU между полезной нагрузкой и контроллером интеллектуального управления платформой.
1.1.50 физический адрес (physical address): Адрес, определяющий физическое местоположение FRU.
Примечание - Состоит из полей "тип места" и "номер места".
1.1.51 номер физического слота (physical slot number): Определяет физическое расположение слота в пределах шасси.
Примечание - Номера физических слотов начинаются с цифры 1, обозначая самый левый (или самый нижний) физический слот и последовательно увеличивая вправо (или вверх для горизонтально ориентированных слотов). Номер физического слота не обязательно совпадает с его логическим номером. Таблица адресов в записях шасси FRU служит для сопоставления между физическим и логическим номерами каждого слота шасси. Физический номер слота указывают в поле "номер места" в записях таблицы.
1.1.52 управление платформой (platform management): Управление ресурсами и функциями устройств FRU в системе шасси.
1.1.53 порт (port): Минимальное число дифференциальных пар кросс-платы, которые могут быть задействованы при помощи технологии электронного ключа для передачи сигналов и данных.
Примечание - Для основного интерфейса порт состоит из четырех дифференциальных пар. Для инструментального интерфейса один порт содержит две дифференциальные пары.
1.1.54 модуль RTM (rear board or rear transition module, RTM): Модуль трассировки выводов зоны 3 инструментальных модулей на заднюю стенку шасси или модуль тыльного ввода/вывода.
1.1.55
правая сторона (right): Применительно к модулям AXIe и ATCA указывает сторону платы, которая будет находиться справа, если смотреть на шасси с вертикальным расположением модулей со стороны лицевых панелей, или спереди.
1.1.56 информация шасси FRU (shelf FRU information): Таблица записей данных, хранящаяся в шасси FRU и содержащая минимально необходимую информацию по мощности питания шасси, возможностям охлаждения и поддерживаемым кросс-платой соединениям.
1.1.57 менеджер шасси (shelf manager): Узел, ответственный за управление питанием, охлаждением и соединениями (при помощи процедур электронного ключа) в шасси.
Примечание - Менеджер шасси также маршрутизирует сообщения между интерфейсом системного администратора и IPMB-0, предоставляет интерфейсы для системных репозиториев и отвечает на сообщения о событиях. Менеджер шасси может быть частично или полностью реализован на оборудовании контроллера управления шасси ShMC и/или диспетчера системы.
1.1.58 IP-адрес менеджера шасси (shelf manager IP address): IP-адрес версии 4, уникальный для каждого шасси системы, которое поддерживает управление через Ethernet.
Примечание - В любой момент времени этот IP-адрес может быть связан только с одним MAC-адресом.
1.1.59 контроллер управления шасси; ShMC: Контроллер интеллектуального управления платформой IPMC, одновременно реализующий функции менеджера шасси.
1.1.60 диспетчер системы (system manager): Функциональная надстройка над менеджером шасси, которая управляет всей системой в целом независимо от конкретной реализации.
Примечание - Диспетчер системы может быть частично или полностью реализован как на оборудовании контроллера управления шасси, так и в виде отдельного узла.
1.1.61 слот (slot): Месторасположение каждого модуля в шасси.
1.1.62 топология звезда (star): Топология кросс-платы, имеющая один системный слот, соединенный со всеми инструментальными слотами шасси.
1.1.63 носитель модулей (subrack): Механическая несущая конструкция для модулей AXIe и ATCA.
Примечание - Включает в себя обязательные элементы: направляющие для установки модулей и устройств FRU, защиту от электростатических разрядов, направляющие штифты, монтажные крепления для лицевых панелей модулей, электромагнитные экраны и крепления под кросс-плату. Носитель модулей является сборочной единицей шасси.
1.1.64 верхняя сторона (top): Применительно к модулям AXIe и ATCA обозначает сторону платы, которая находится вверху при вертикальной установке модуля в шасси.
1.1.65 зона 1 (zone 1): Часть линейного пространства вдоль высоты слотов ATCA и AXIe, выделенных под питание, управление и другие вспомогательные функции.
1.1.66 соединитель зоны 1 (zone 1 connector): Соединитель J10 на кросс-плате и P10 на модуле.
1.1.67 зона 2 (zone 2): Часть линейного пространства вдоль высоты слотов ATCA и AXIe, выделенных под интерфейсы передачи данных и синхросигналов.
1.1.68 соединитель зоны 2 (zone 2 connector): Соединители P20 - P24 на кросс-плате и соединители J20 - J24 на модуле.
1.1.69 зона 3 (zone 3): Часть линейного пространства вдоль высоты слотов ATCA и AXIe, выделенных под пользовательские приложения.
1.1.70 соединитель зоны 3 (zone 3 connector): Соединители, определяемые расширяющими стандартами AXIe-3.n.
Термины ATCA, не используемые в AXIe или имеющие другое значение
Часть терминов ATCA не используется при описании систем AXIe, так как в индустрии КИА, где применяются системы AXIe, эти термины могут иметь другое, отличное по смыслу значение. К этим терминам относятся:
1.1.71 фронтальная плата (front board): Эквивалент модуля AXIe.
1.1.72 каркас (frame): Эквивалент стойки (Rack).
1.1.73 плата концентратора (hub board): Эквивалент системного модуля AXIe.
1.1.74 слот концентратора (hub slot): Эквивалент системного слота AXIe.
1.1.75 узловая плата (node board): Эквивалент инструментального модуля AXIe.
1.1.76 узловой слот (node slot): Эквивалент инструментального слота AXIe.
1.1.77 полка (shelf): Эквивалент шасси AXIe.
Сокращения
1.1.78 advanced telecommunications computing architecture; ATCA: Усовершенствованная архитектура для телекоммуникационных вычислений - стандарт на модульные телекоммуникационные системы, разработанный группой PICMG.
1.1.79 advancedTCA extensions for instrumentation and test; AXIe: Расширение ATCA для приложений КИА.
1.1.80 intelligent platform management; IPM: Интеллектуальное управление платформой - процесс, при котором управление ресурсами системы и ее отдельных частей (FRU) производится специальным контроллером по заданному алгоритму.
1.1.81 local area network; LAN: Локальная вычислительная сеть.
Примечание - В настоящем стандарте относится к вычислительным сетям Ethernet 10/100/1000Base-T.
1.1.82 LAN extensions for instrumentation; LXI: Расширение LAN для приложений КИА.
1.1.83 peripheral component interconnect; PCI: Взаимосвязь периферийных компонентов - шина ввода-вывода для подключения периферийных устройств к материнской плате компьютера.
1.1.84 PCI express; PCIe: Локальная компьютерная шина расширения, предназначенная для подключения периферийных устройств к системной плате персонального компьютера.
Примечание - PCIe реализует программную модель интерфейса PCI и протокол последовательной передачи данных.
1.1.85 PCI extension for instrumentation; PXI: Расширение PCIe для приложений КИА.
1.1.86 VME (versamodule eurocard) extensions for instrumentation; VXIbus: Расширение шины VME для приложений КИА.
1.1.87 контрольно-измерительная аппаратура; КИА: Совокупность технических средств измерений (измерительных приборов, датчиков и др.) и вспомогательных устройств, предназначенных для контроля и измерения электрических и физических параметров.
1.1.88 программное обеспечение; ПО: Комплекс программ, обеспечивающих обработку или передачу данных при выполнении измерений, контроле параметров и выполнении функционального тестирования при помощи систем КИА.
1.1.89 электромагнитная совместимость; ЭМС: Способность технических средств одновременно функционировать в реальных условиях эксплуатации с требуемым качеством при воздействии на них непреднамеренных электромагнитных помех и не создавать недопустимых электромагнитных помех другим техническим средствам.
2 Требования к конструкции
Модули и шасси AXIe должны удовлетворять соответствующим требованиям ATCA, предъявляемым к конструкции. Некоторые из них не имеют отношения к AXIe, поэтому не включены в настоящий стандарт. В частности, исключены требования к модулям RTM, соединениям зоны 3 и к допустимому уровню звукового шума.
2.1 Основные требования к конструкции
Изделия AXIe должны удовлетворять всем требованиям, включенным в подраздел 2.1
[1].
Правило 2.1 Продукты AXIe-1 должны удовлетворять требованиям 2.1 - 2.7
[1].
2.2 Требования к конструкции модулей
Модули AXIe должны удовлетворять конструктивным требованиям к фронтальным платам ATCA. В связи с тем что системы AXIe-1 не содержат модулей перехода на заднюю стенку (модули тыльного ввода-вывода RTM), модули AXIe-1 не нуждаются в соединителях зоны 3. Однако допускается применение соединений зоны 3 в расширениях AXIe-3.n. Для предотвращения наложений с соединителями зоны 3 и возможных повреждений модулей для модулей AXIe-1 сохранена функция центрирования/управления сочленением с использованием улавливающего отверстия K2. Для модулей AXIe-1 определено значение по умолчанию ключевой позиции в направляющем отверстии K2. Когда расширения AXIe-3.n зоны 3 не используют возможность отверстия K2/A2 центрирования/управления и содержат соединители VHDM со встроенными центрирующими штифтами, для модулей AXIe-1 определена область, показанная на
рисунке 2.1, в которой запрещено размещать элементы высотой более 5 мм. Чтобы не допустить наложение с соединителями зоны 3 AXIe-3.n, в модулях AXIe-1 не допускается реализация опционального расширения печатной платы в зоне 3, приведенного на рисунке 1.7
[1].

Подробный вид А
Примечания
1 Все размеры указаны относительно баз D и F.
2 Все размеры, указанные на этой схеме, являются базовыми и имеют допуски 0,13 DE.
Рисунок 2.1 - Область компонента
дополнительных ограничений высоты для модулей AXIe-1
Правило 2.2 Модули AXIe-1 должны удовлетворять требованиям 2.8, 2.10 - 2.75, 2.80 - 2.105 и 2.133
[1] при условии соблюдения дополнительных ограничений, приведенных в настоящем стандарте.
Правило 2.3 На печатной плате AXIe-1 модуля не допускается использовать опциональное расширение области платы в районе зоны 3, определенное в 2.9
[1].
Разрешение 2.1 При необходимости в печатной плате AXIe-1 модуля может быть обеспечена возможность использования опционального расширения области платы в районе лицевой панели, определенного в 2.9
[1].
Правило 2.4 В модулях AXIe-1 не должно быть никаких компонентов высотой более 5 мм, установленных на компонентной стороне 1 печатной платы в пределах области дополнительного ограничения высоты компонента, показанной на
рисунке 2.1.
Замечание 2.1 В каждом соединителе зоны 3 кросс-платы AXIe-3.1 имеется встроенный установочный штифт. Этот штифт входит в корпус модуля AXIe-1.
Правило 2.4 обеспечивает зазор для данного установочного штифта.
Замечание 2.2 От модулей AXIe-1 не требуется реализация всего функционала "горячей замены" модулей. "Горячая замена" - это возможность сочленения/расчленения модуля с кросс-платой при включенном питании шасси. В частности, не требуются реализация защелок (handle switch), описанных в 2.76
[1], и применение синего светодиода "горячей замены" (Blue Hot-Swap LED).
Разрешение 2.2 Модули AXIe-1 могут полностью обеспечивать возможность поддержания "горячей замены" и реализации защелок в соответствии с 2.76
[1].
Правило 2.5 Модули AXIe-1, содержащие в себе защелки для полной поддержки возможностей "горячей замены", должны удовлетворять требованиям 2.76 - 2.79
[1].
Правило 2.6 Модуль AXIe-1, не имеющий защелки, должен обеспечивать возможность виртуального входа для IPM-контроллера модуля и программной имитации защелок (виртуальных защелок) с постоянной передачей состояния, по которому переключатель находится в позиции "закрыто".
2.2.1 Светодиоды и маркировка лицевой панели AXIe
В модулях AXIe-1 могут быть не предусмотрены светодиоды на лицевой панели, кроме светодиода LED 1, определенного в ATCA. Решение о положении и цвете любых светодиодов лицевой панели, кроме обязательного LED 1, принимает разработчик. Из-за плотности разъемов ввода-вывода, необходимых для тестирования и измерений, предполагается, что светодиоды будут располагаться близко к верху или низу лицевой панели модуля.
Разрешение 2.3 Модули AXIe-1 могут удовлетворять требованиям 2.106 - 2.132
[1].
Правило 2.7 На лицевой панели модуля AXIe-1, реализующего возможность "горячей замены" (сочленение/расчленение модуля с кросс-платой при включенном питании шасси), должен быть синий светодиод (blue led) на лицевой панели, удовлетворяющий требованиям 2.112 - 2.113
[1].
Правило 2.8 На лицевой панели каждого модуля AXIe-1 должен быть светодиод LED 1, удовлетворяющий требованиям 2.115 - 2.118
[1].
2.3 Модули тыльного ввода-вывода (RTM)
Архитектурой AXIe-1 не предусмотрено использование модулей тыльного ввода-вывода или подключение других модулей к разъемам зоны 3. Раздел 2.3
[1] не применим к архитектуре AXIe-1.
Правило 2.9 Модули AXIe-1 не должны иметь никаких соединителей в районе зоны 3.
2.4 Соединители кросс-платы
Архитектура AXIe включает в себя соединители зоны 1 и зоны 2 архитектуры ATCA. Некоторые специфические телекоммуникационные сигналы в соединителе зоны 1 не используются в AXIe. Введены сигналы для соединителей зоны 2 AXIe, которые не используются в архитектуре ATCA.
2.4.1 Соединитель зоны 1
В устройствах и системах AXIe-1 использованы цепи питания, сигналы для аппаратного управления и разряды физического адреса слота, предоставляемые соединителем зоны 1. В устройствах и системах AXIe-1 не применяются контакты зоны 1, предназначенные для организации процессов самоконтроля ("metallic test", "ringing generator").
Правило 2.10 Модули и объединительные панели AXIe-1 должны удовлетворять требованиям 2.267 - 2.274, 2.297 и 2.299
[1].
Замечание 2.3 Системы AXIe-1 не должны реализовывать резервные линии питания или аппаратного управления. Модули и системы AXIe-1 должны реализовывать и подключать ресурсы ATCA, обозначенные суффиксом "_A". Использование ресурсов, обозначенных суффиксом "_B", опционально.
Соединитель зоны 1 определен в приложении B
[1] с физическими размерами соединителя фронтальной платы, указанными в таблице B.5. Для лучшей совместимости AXIe необходимо, чтобы контакты соединителя имели жесткие допуски.
Правило (2.0) 2.1 Контакты соединителя зоны 1 фронтальной платы с номинальным диаметром 1,6 мм (соответствует диаметру E, приведенному в таблице B.5 приложения B
[1]) должны иметь диаметр в диапазоне от 1,562 до 1,613 мм.
Правило (2.0) 2.2 Контакты соединителя зоны 1 фронтальной платы с номинальным диаметром 0,76 мм (соответствует диаметру F, приведенному в таблице B.5 приложения B
[1]), должны иметь диаметр в диапазоне от 0,749 до 0,775 мм.
2.4.2 Соединитель зоны 2
Системы AXIe-1 используют такие же соединители зоны 2, как и ATCA.
Правило 2.11 Модули и кросс-платы AXIe-1 должны удовлетворять требованиям 2.300 - 2.302
[1].
2.4.3 Соединитель зоны 3
В системах AXIe-1 не используются ресурсы зоны 3. Однако расширения стандарта AXIe-3.n допускают использование зоны 3 для приложений при необходимости. Размеры соединителей, используемых в зоне 3 на кросс-плате AXIe-3.n, ограничены таким образом, чтобы они не мешали установке в шасси модулей AXIe-1 без соединителей в зоне 3. Также шасси AXIe-1 должны конструктивно допускать установку модулей ATCA и AXIe-3.n, которые имеют соединители зоны 3.
Замечание 2.4 Последующие стандарты AXIe-3.n, которые будут определять соединения зоны 3, должны удовлетворять требованиям 2.303 - 2.313
[1].
Замечание 2.5 Для совместимости с модулями AXIe-1 соединители зоны 3 AXIe-3.n кросс-платы должны быть расположены в пределах границ области расположения, определенной на
рисунке 2.2. Это относится к соединителям, предназначенным для стыковки с инструментальным модулем, но не к соединителям модулей RTM AXIe-3.n. Область расположения соединителя на модуле RTM определена
[1]. ATCA конструктивно не допускает установку модулей AXIe-1 в слоты с установленными модулями RTM, поэтому на расположение соединителей RTM в AXIe-3.n шасси не накладываются ограничения.
Рисунок 2.2 - Расположение соединителя зоны 3
кросс-платы AXIe-3.n
2.4.4 Центрирование и управление стыковкой
Системы AXIe-1 должны реализовывать принципы механического управления стыковкой кросс-платы и сочленяемых модулей, используемых в ATCA
[1]. Для этого используются штифты на кросс-плате A1 и на RTM A2 с определенной формой сечения и уловители с отверстиями на инструментальных модулях K1 и K2. Если форма штифта совпадает с формой отверстия уловителя, то стыковка разрешается, в противном случае - не разрешается.
Правило 2.12 Модули и кросс-платы AXIe-1 должны удовлетворять требованиям 2.314 - 2.324, 2.328 - 2.329 и 2.331 - 2.338
[1].
Модули AXIe-1 не имеют соединителей зоны 3 и должны разрабатываться таким образом, чтобы механически не пересекаться с соединителями зоны 3 кросс-платы AXIe-3.n. Модуль должен быть снабжен выравнивающими уловителями (alignment receptacle) такой формы, чтобы предотвратить возможность их установки в шасси ATCA с несовместимым модулем RTM или соединителем зоны 3 на кросс-плате. Значение ключевой позиции в отверстии уловителя K2 по умолчанию для модулей AXIe-1 равно "5x", где "x" представляет собой круглое отверстие в уловителе, которое будет вмещать одно из положений ключа (1 - 8) (см. таблицу 2.14
[1] для определения положения ключевых позиций). В зоне 3 кросс-платы AXIe-3.1 использованы соединители со встроенными выравнивающими штифтами (alignment posts). Для таких кросс-плат может потребоваться удаление выравнивающего уловителя K2 на модулях AXIe-1, в противном случае он будет пересекаться с корпусом соединителя, мешая сочленению.
Последующие стандарты AXIe-3.n (где n > 1), устанавливающие зону 3 кросс-платы, должны определять использование выравнивающих штифтов A2 со значением "5n".
Правило 2.13 Модули AXIe-1 должны иметь установленные производителем выравнивающие уловители K2 со значением ключевой позиции, равным значению по умолчанию "5x".
Замечание 2.6 Требование 2.338
[1] обязывает обеспечить легкую замену A2 и K2 элементов без специальных приспособлений.
Кросс-платы AXIe-1 могут обеспечивать возможность установки системного модуля в стандартный слот AXIe или иметь системные ресурсы, встроенные в саму кросс-плату. Позиции слотов AXIe должны удовлетворять конструктивным требованиям
[1]. Архитектура AXIe оптимизирована для носителей модулей, которые могут быть установлены в стандартные стойки серии 482,6 мм. Это ограничивает максимальное число поддерживаемых архитектурой AXIe-1 вертикальных слотов до 14.
Правило 2.14 Позиции слотов открытой системы кросс-платы AXIe-1 должны удовлетворять требованиям 2.339 и 2.241 - 2.346
[1].
Правило 2.15 Кросс-платы AXIe-1 должны предоставлять не более 14 слотов AXIe.
Использование только 14 слотов освобождает ресурсы инструментального интерфейса, которые в ATCA использованы для связи со слотами 15 - 16. AXIe использует эти контакты на слоте системного модуля для трассировки сигналов STRIG. На остальных слотах эти контакты использованы для локальной шины AXIe.
Замечание 2.7 Нумерация другого слота или другой специфической позиции выходит за рамки настоящего стандарта.
Носители модулей AXIe-1 должны поддерживать модули AXIe в соответствии с требованиями
[1] к несущим конструкциям для фронтальных плат. Однако системы AXIe-1 не подразумевают использования модулей RTM. Как и для кросс-плат, в носителях модулей допускается совмещать специфические пользовательские и стандартные слоты.
Носители модулей ATCA используются в относительно статичных условиях окружающей среды. Системы AXIe предполагается применять в гораздо более широких диапазонах варьирования условий окружающей среды. Несмотря на то что проектирование носителей в соответствии с тестами целостности ATCA является разумным подходом, реальные условия среды для систем AXIe определяет системный интегратор. Следовательно, от носителей модулей AXIe не требуется соответствие тестам целостности ATCA.
Правило 2.16 Позиции слотов носителя модуля AXIe-1 должны удовлетворять требованиям 2.347, 2.349 - 2.351, 2.353 - 2.354, 2.357 - 2.364, 2.367, 2.369 - 2.386, 2.388, 2.390 - 2.397, 2.404 - 2.406 и 2.408
[1].
Кроме требований к носителю модулей и кросс-плате, которые обеспечивают совместимость с модулями AXIe, не существует других конструктивных ограничений на шасси AXIe. Функциональность шасси определяется производителем. К шасси AXIe не применяется ни одно из требований подраздела 2.7
[1].
Замечание 2.8 В шасси AXIe допускается реализация поддержки ATCA модулей RTM.
3 Управление аппаратной платформой
Архитектура AXIe включает в себя функции управления аппаратной платформой ATCA. Системы AXIe не требуют полной поддержки возможностей "горячей замены" ATCA. Однако модуль FRU должен обеспечивать поддержку всех рабочих состояний, требуемых для фронтальных плат ATCA. Единственным аппаратным отличием является отсутствие требований к наличию сенсоров, определяющих моменты установки или необходимость удаления модуля из шасси, и голубого светодиода "горячей замены". Для простых модулей с малым потреблением не требуется поддержка функций управления аппаратной платформой.
Архитектура AXIe подразумевает использование протокола PCIe на инструментальном интерфейсе. На модули AXIe, содержащие инструментальный интерфейс PCIe, налагаются дополнительные технические требования
[2]. В архитектуре AXIe введены расширения в систему команд управления платформой, необходимые для правильного конфигурирования каналов PCIe, синхронизирующих и триггерных линий AXIe и локальной шины AXIe.
Конфигурация интерфейса триггерных сигналов AXIe не управляется процессом электронного ключа. Управление использованием шиной триггеров и проверка того, что в данный момент времени шиной управляет только одно устройство, выполняются прикладным ПО хост-компьютера.
Примечание - Интерфейс триггерных сигналов содержит шину Trigger Bus - 12 параллельных пар MLVDS сигналов, проходящих через все модули (т.е. источником сигнала может стать любой модуль без вмешательства системного модуля).
Модули и шасси AXIe не используют metallic test bus, ringing bus и частоты синхронизации, входящие в состав timing interface ATCA. Поэтому не требуется реализация поддержки команд и записей, связанных с этими ресурсами в процессах электронного ключа.
Шасси AXIe-1 должны содержать выделенный менеджер шасси с интерфейсом 10/100/1000Base-T LAN. Этот интерфейс может быть подключен к порту ShMC системного слота либо выведен на внешний соединитель. Допустимо наличие дополнительного менеджера шасси. Также менеджер(ы) шасси может (могут) иметь дополнительные интерфейсы LAN.
Правило 3.1 Модули и шасси AXIe-1 должны удовлетворять требованиям 3.1 - 3.509 и 3.543 - 3.777
[1] при условии соблюдения дополнительных ограничений настоящего стандарта.
Правило 3.2 Модули AXIe-1, содержащие инструментальный интерфейс PCIe, должны удовлетворять требованиям раздела 4
[2] при условии соблюдения дополнительных ограничений настоящего стандарта.
Правило 3.3 Каждое шасси AXIe-1 должно содержать как минимум один выделенный менеджер шасси.
Правило 3.4 Менеджер шасси AXIe-1 должен обеспечивать по меньшей мере один доступный извне IEEE 802.3 интерфейс менеджера системы, подключенный или к порту ShMC системного слота, или к внешнему соединителю.
Разрешение 3.1 Шасси AXIe-1 может содержать дополнительный менеджер шасси, подключенный или к порту системного слота ShMC, или к внешним LAN-соединителям, или к обоим.
3.1 Процесс электронного ключа
В системах AXIe иначе, чем в системах ATCA, использованы некоторые ресурсы зоны 2, причем их применение накладывает дополнительные требования на процесс электронного ключа.
3.1.1 Процесс электронного ключа
Процесс электронного ключа AXIe является расширением процесса электронного ключа ATCA. Ввиду наличия дополнительных интерфейсов AXIe, менеджер шасси содержит дополнительные команды IPMI для подключения/отключения интерфейсных портов кросс-платы AXIe. Также существует несколько определенных в AXIe записей, добавленных в информацию для шасси и модуля FRU. Эти записи описывают подключение "точка - точка" для интерфейсов AXIe синхронизации и локальной шины, а также содержат дополнительную информацию о каналах PCIe. В менеджере шасси AXIe использованы команды AXIe Set Port State и AXIe Get Port State в дополнение к командам Set Port State и Get Port State ATCA.
Правило 3.5 Информация FRU шасси AXIe-1 должна содержать записи AXIe Backplane Point-to-Point Connectivity Records, описывающие подключение локальной шины и интерфейса синхросигналов, а также подключение любого инструментального канала, отвечающего требованиям к максимальной скорости передачи 5 Гт/с (гигатранзакций в секунду) или 8 Гт/с линий PCIe. Каждый из этих инструментальных каналов должен иметь только один (1) дескриптор канала AXIe (channel descriptor), основанный на максимальной пропускной способности канала.
Замечание 3.1 Подключение инструментального канала AXIe-1 также описано в обязательных записях ATCA Backplane Point-to-Point Connectivity Record. Каналы, отвечающие требованиям 5 или 8 Гт/с, должны содержать дескрипторы обоих типов: AXIe и ATCA Backplane Point-to-Point Connectivity Descriptors.
Правило 3.6 Информация модуля AXIe-1 должна содержать записи AXIe Board Point-to-Point Connectivity Records, которые описывают порты локальной шины модуля, порты интерфейса синхронизации и все реверсивные порты PCIe со скоростями 5 или 8 Гт/с.
Правило 3.7 Информация FRU шасси AXIe-1 должна содержать записи AXIe Board Point-to-Point Connectivity Record, связанные с физическим адресом 10h, которые описывают подключение сигналов FCLK, CLK100 и SYNC к буферам распределения синхросигналов кросс-платы.
Правило 3.8 Контроллеры IPM в модулях AXIe-1, управляющие подключением любого порта интерфейса синхронизации AXIe, локальной шины и реверсивных линий PCIe 5 и 8 Гт/с инструментальных каналов, должны поддерживать процесс электронного ключа, используя команды AXIe Set Port State и AXIe Get Port State.
Правило 3.9 Менеджер шасси/IPM-контроллеры модулей AXIe-1 должны формировать/отвечать на команду AXIe Set Port State в соответствии с требованиями 3.468 - 3.473
[1] к формированию/ответу на команду Set Port State.
3.1.2 Соединение "точка - точка"
Архитектура AXIe использует модель подключения каналов ATCA. Она включает основной и инструментальный каналы, определенные в ATCA, а также канал локальной шины. Характеристики каналов и портов приведены в
таблице 3.1.
Таблица 3.1
Свойства каналов AXIe соединения "точка - точка"
Тип канала | Число пар на канал | Число пар на один порт | Максимальное число портов на канал | Число каналов на слот |
Основной | 4 | 4 | 1 | 1 - 14 |
Инструментальный | 8 | 2 | 4 | 1 - 13 |
Локальная шина | 18 | 18 | 1 | 0 - 2 |
42 | 42 | 1 | 0 - 2 |
62 | 62 | 1 | 0 - 2 |
Синхронизация | 1 | 1 | 1 | 4 |
3.1.3 Запись Backplane Point-to-Point Link Connectivity Record
Для основного и инструментального интерфейсов AXIe процесс электронного ключа использует ATCA Backplane Point-to-Point Connectivity Record. Формат этой записи не определяет дескриптор слота для локальной шины AXIe, а также не содержит средства идентификации инструментальных каналов для второго (5 Гт/с) и третьего (8 Гт/с) поколений PCIe. Для описания соединений локальной шины AXIe и высокопроизводительных инструментальных каналов использована запись AXIe Backplane Point-to-Point Connectivity Record. Информация FRU шасси AXIe содержит обе записи ATCA и AXIe Backplane Point-to-Point Connectivity Record. Запись AXIe Backplane Point-to-Point Connectivity Record, приведенная в
таблице 3.2, похожа на запись ATCA Backplane Point-to-Point Connectivity Record и включает множество подобных полей с определениями.
Таблица 3.2
Запись AXIe Backplane Point-to-Point Connectivity Record
Смещение, байт | Длина, байт | Определение |
0 | 1 | ID типа записи (record type ID) (по [1]) |
1 | 1 | Конец списка/версия (end of list/version) (по [1]) |
2 | 1 | |
3 | 1 | Контрольная сумма записи (record checksum) (по [1]) |
4 | 1 | Контрольная сумма заголовка (header checksum) (по [1]) |
5 | 3 | ID производителя (по [1]). Использована AXIe Consortium's IANA Private Enterprise Number, 35609 (008B19h) |
8 | 1 | AXIe ID записи (AXIe record ID). Использовано значение 00h |
9 | 1 | Версия формата записи (record format version). Использовано значение 00h |
10 | m | AXIe Point-to-Point Slot Descriptor List (формат по [1]) |
В
таблице 3.3 описан формат AXIe Point-to-Point Slot Descriptor.
Таблица 3.3
AXIe Point-to-Point Slot Descriptor
Смещение, байт | Длина, байт | Определение |
0 | 1 | Тип канала AXIe "точка - точка": 00h: зарезервировано 01h: 5 Гт/с инструментальный однопортовый интерфейс 02h: 5 Гт/с инструментальный двухпортовый интерфейс 03h: 5 Гт/с полный инструментальный интерфейс 04h: зарезервировано 05h: 8 Гт/с однопортовый инструментальный интерфейс 06h: 8 Гт/с двухпортовый инструментальный интерфейс 07h: 8 Гт/с полный инструментальный интерфейс 08h - 0Fh: зарезервировано 10h: интерфейс локальной шины AXIe с 18 парами 11h: интерфейс локальной шины AXIe с 42 парами 12h: интерфейс локальной шины AXIe с 62 парами 13h - 17h: зарезервировано 18h: интерфейс синхронизации AXIe 19h - FFh: зарезервировано |
1 | 1 | Адрес слота (slot address) (по [1]) |
2 | 1 | Число каналов "точка - точка" (Point-to-Point Channel Count) (по [1]) |
3 | 3·n | Дескрипторы канала "точка - точка" (Point-to-Point Channel Descriptors) (формат по [1]) |
Записи Backplane Point-to-Point Channel Descriptor для инструментальных каналов идентичны записям ATCA Backplane Point-to-Point Channel Descriptors. Записи для интерфейсов AXIe перечислены в
таблице 3.4.
Таблица 3.4
AXIe Point-to-Point Channel Descriptor
Биты | Описание |
23:18 | Зарезервированы. Всегда 0 |
17:13 | Локальный канал Локальная шина AXIe: 1(00001b): левый канал 2(00010b): правый канал |
17:13 | Локальный канал Интерфейс синхронизации AXIe: 1(00001b): FCLK 2(00010b): CLK100 3(00011b): SYNC 4(00100b): STRIG (только для инструментальных слотов) 5(00100b): CLK100_FB (только для системных слотов) 7(00111b) - 19(10011b): STRIG(2) - STRIG(14) (только для системных слотов) |
12:8 | Удаленный канал Для FCLK, CLK100 и SYNC номер удаленного канала аналогичен номеру локального канала. Для логического слота 1 (физический адрес 41h) номером удаленного канала является значение данного поля. Иначе номер удаленного канала задается выражением: CR = (SL - 40h)·3 + C, где CR - номер удаленного канала; SL - номер слота (значение local slot number, смещение 1 в AXIe point-to-point slot descriptor); C - значение удаленного канала, определенное в данном поле |
7:0 | Удаленный слот Всегда равно 10h для FCLK, CLK100 и SYNC. Определяет подключение к буферу кросс-платы вместо удаленного слота |
Правило (2.0) 3.1 Каналы интерфейса синхронизации AXIe - FCLK, CLK100 и SYNC - должны быть описаны в дескрипторе слота AXIe point-to-point slot descriptors для каждого физического AXIe слота.
Замечание (2.0) 3.1 В записи Backplane Point-to-Point Connectivity Record не содержится AXIe point-to-point slot descriptor для буферов FCLK, CLK100 и SYNC кросс-платы (по физическому адресу 10h). Поэтому каналы, подключаемые к буферам, должны быть описаны в каждом дескрипторе AXIe point-to-point slot descriptor слота.
Замечание (2.0) 3.2 Поле удаленного канала недостаточно широко, чтобы вмещать диапазон (0 - 42) спецификаторов канала сигналов буферов кросс-платы. Поэтому актуальный удаленный канал формируется в соответствии с заданными значениями, определенными в
таблице 3.4.
3.1.4 Запись Board Point-to-Point Connectivity Record ATCA
Для основных и возможных инструментальных интерфейсов на однослотовых модулях AXIe для процесса электронного ключа использована запись Board Point-to-Point Connectivity Record, как определено в
[1].
3.1.5 Расширенная запись Board Point-to-Point Connectivity Record
Схема электронного ключа ATCA не обеспечивает поддержку фронтальных плат, которые используют соединители зоны 2 в нескольких соседних слотах (многослотовые). Для таких модулей необходимо применять запись Extended ATCA Board Point-to-Point Connectivity Record для интерфейсов, поддерживаемых форматом этой записи. Запись Extended ATCA Board Point-to-Point Connectivity Record, описанная в
таблице 3.5, содержит поле, определяющее соответствующую позицию слота в интерфейсе соединителя зоны 2, описываемого записью. Для однослотовых модулей AXIe могут быть использованы как стандартная запись ATCA Board Point-to-Point Connectivity Record, так и Extended ATCA Board Point-to-Point Connectivity Record. В отличие от стандартной ATCA, Extended AdvancedTCA Board Point-to-Point Connectivity Record определена как запись AXIe OEM и содержит ID производителя AXIe (AXIe Manufacturer ID) в заголовке.
Таблица 3.5
Запись Extended ATCA Board Point-to-Point
Connectivity Record
Смещение, байт | Длина, байт | Определение |
0 | 1 | |
1 | 1 | End of list/version (по [1]) |
2 | 1 | |
3 | 1 | |
4 | 1 | |
5 | 3 | Manufacturer ID (по [1]). Использована AXIe Consortium's IANA Private Enterprise Number, 35609 (008B19h) |
8 | 1 | AXIe record ID. Использовано значение 02h |
9 | 1 | Record format version. Использовано значение 00h |
10 | 1 | Номер физического слота (соответствующий номеру физического слота IPMC "n") 00h: физический слот n 01h: физический слот n + 1 02h: физический слот n + 2 ... 0Eh: физический слот n + 14 0Fh: физический слот n + 15 10h - EFh: зарезервировано F0h: физический слот n - 16 F1h: физический слот n - 15 ... FEh: физический слот n - 2 FFh: физический слот n - 1 |
11 | 1 | |
12 | 16*n | |
12 + 16*n | m | Link Descriptor List (формат по [1]) |
Правило (2.0) 3.2 Для многослотовых модулей AXIe необходимо использовать запись Extended ATCA Board Point-to-Point Connectivity Record для своих основного и инструментального интерфейсов.
Разрешение (2.0) 3.1 Для однослотового модуля AXIe можно использовать как стандартную, так и расширенную ATCA Board Point-to-Point Connectivity Record запись для своих основного и инструментального интерфейсов.
3.1.6 Запись AXIe Board Point-to-Point Connectivity Record
Для основного и инструментального интерфейсов в процедуре электронного ключа AXIe должна быть использована запись ATCA Board Point-to-Point Connectivity Record. Но формат этой записи не определяет Link Descriptor для локальной шины AXIe, а также не позволяет различать восходящие и нисходящие порты PCIe или 2,5; 5,0 и 8,0 Гт/с порты PCIe. Для описания портов локальной шины AXIe - FCLK, CLK100, SYNC и STRIG портов, а также портов PCIe использована запись AXIe Board Point-to-Point Connectivity Record. Информация для модулей FRU AXIe содержит обе записи ATCA и AXIe Board Point-to-Point Connectivity Record. Информация шасси FRU AXIe также содержит записи Board Point-to-Point Connectivity Record для его буферов распределения сигналов FCLK, CLK100 и SYNC. AXIe Board Connectivity Record имеет две версии, которые очень похожи на записи ATCA Backplane Connectivity Record и содержат множество подобных определений полей. Версия 00 для однослотовых модулей AXIe описана в
таблице 3.6.
Таблица 3.6
Запись AXIe Board Point-to-Point Connectivity Record
(версия 00) для однослотовых подключений
Смещение, байт | Длина, байт | Определение |
0 | 1 | |
1 | 1 | End of list/version (по [1]) |
2 | 1 | |
3 | 1 | |
4 | 1 | |
5 | 3 | Manufacturer ID (по [1]). Использована запись AXIe Consortium's IANA Private Enterprise Number, 35609 (008B19h) |
8 | 1 | AXIe record ID. Использовано значение 01h |
9 | 1 | Record format version. Использовано значение 00h |
10 | 1 | |
11 | 16*n | |
11 + 16*n | m | Link descriptor list (формат по [1]) |
Модули AXIe могут занимать несколько слотов кросс-платы. Для того чтобы контроллер IPMC многослотового модуля поддерживал процесс электронного ключа для всех плат модуля, для каждого занимаемого слота должны быть соответствующие записи Board Point-to-Point Connectivity Record. Для описания каждого соединения модуля с внешними ресурсами, для всех его портов локальной шины, портов FCLK, CLK100, SYNC и STRIG, а также для инструментальных портов PCIe должна быть использована запись AXIe Board Point-to-Point Connectivity Record версии 01. Информация для FRU многослотового модуля AXIe должна содержать версию 01 записи AXIe Board Point-to-Point Connectivity Record для каждой платы модуля. Версия 01 для однослотовых и многослотовых модулей AXIe описана в
таблице 3.7.
Таблица 3.7
Запись AXIe Board Point-to-Point Connectivity Record
(версия 01) для многослотовых соединений
Смещение, байт | Длина, байт | Определение |
0 | 1 | |
1 | 1 | End of list/version (по [1]) |
2 | 1 | |
3 | 1 | |
4 | 1 | |
5 | 3 | Manufacturer ID (по [1]). Использована запись AXIe Consortium's IANA Private Enterprise Number, 35609 (008B19h) |
8 | 1 | AXIe record ID. Использовано значение 01h |
9 | 1 | Record format version. Использовано значение 01h |
10 | 1 | Номер физического слота (соответствует IPMC's номеру физического слота "n") 00h: физический слот n 01h: физический слот n + 1 02h: физический слот n + 2 ... 0Eh: физический слот n + 14 0Fh: физический слот n + 15 10h - EFh: зарезервировано F0h: физический слот n - 16 F1h: физический слот ot n - 15 ... FEh: физический слот t n - 2 FFh: физический слот t n - 1 |
11 | 1 | |
12 | 16*n | |
12 + 16*n | m | Link descriptor list (формат по [1]) |
Дескриптор связи (Link Descriptor) записи AXIe Board Point-to-Point Connectivity Record имеет тот же формат, что и дескриптор записи ATCA Link Descriptor, и описан в
таблице 3.8. Однако значения полей спецификатора связи (Link Designator), типа связи (Link Type) и поля расширения типа (Link Type Extension) отличаются, как показано в
таблицах 3.9 -
3.14.
Таблица 3.8
Дескриптор связи AXIe (AXIe Link Descriptor)
Битовое поле | Описание |
31:24 | Link grouping ID (по [1]) |
23:20 | Link type extension (по [1]) |
19:12 | |
11:0 | |
Таблица 3.9
Поля AXIe Link Designator
Битовое поле | Описание |
11 | |
10 | |
9 | |
8 | |
7:6 | Интерфейс. 00b: инструментальный 01b: локальной шины AXIe 10b: синхронизации AXIe 11b: зарезервировано |
5:0 | Номер канала. Инструментальный интерфейс: Локальная шина AXIe: 01h: левый канал 02h: правый канал Интерфейс синхронизации AXIe (для инструментального модуля AXIe): 01h: FCLK 02h: CLK100 03h: SYNC 04h: STRIG Интерфейс синхронизации AXIe (для системного модуля AXIe): 01h: FCLK 02h: CLK100 03h: SYNC 05h: CLK100_FB 07h - 13h: STRIG(2) - STRIG(14) Интерфейс синхронизации AXIe (буферы кросс-платы): 01h: FCLK вход от логического слота 1 02h: CLK100 вход от логического слота 1 03h: SYNC вход от логического слота 1 04h, 07h, 0Ah, 0dh, 10h, 13h, 16h, 19h, 1Ch, 1Fh, 22h, 25h, 28h, 2Bh: выходы FCLK к логическим слотам 1 - 14 05h, 08h, 0Bh, 0Eh, 11h, 14h, 17h, 1Ah, 1Dh, 20h, 23h, 26h, 29h, 2Ch: CLK100 выходы к логическим слотам 1 - 14 06h, 09h, 0Ch, 0Fh, 12h, 15h, 18h, 1Bh, 1Eh, 21h, 24h, 27h, 2Ah, 2Dh: SYNC выходы к логическим слотам 1 - 14 |
Таблица 3.10
Значение поля AXIe Link Type
Тип | Описание |
00h | Зарезервировано |
01h | Связь AXIe PCIe |
02h | AXIe FCLK |
03h | AXIe CLK100 |
04h | AXIe SYNC |
05h | AXIe STRIG |
06h - EFh | Зарезервировано |
F0h - FEh | E-Keying OEM GUID definition (согласно ATCA) |
FFh | Зарезервировано |
Таблица 3.11
Значения поля AXIe Link Type Extension при AXIe
Interface Type, равном 00b (инструментальный интерфейс),
и AXIe Link Type, равном 01h (AXIe PCIe)
Тип | Описание |
0h | Зарезервировано |
1h | Реверсивная связь 2,5 Гт/с |
2h | Нормальная связь 5 Гт/с |
3h | Реверсивная связь 5 Гт/с |
4h | Нормальная связь 8 Гт/с |
5h | Реверсивная связь 8 Гт/с |
6h - Fh | Зарезервировано |
Таблица 3.12
Значения AXIe Link Type Extension при AXIe Interface
Type, равном 10b (интерфейс синхронизации), и AXIe Link
Type, равном 02h (AXIe FCLK), 03h (AXIe CLK100)
или 04h (AXIe SYNC)
Тип | Описание |
0h | Зарезервировано |
1h | Выходная связь системного слота |
2h | Вход инструментального слота |
3h - Fh | Зарезервировано |
Таблица 3.13
Значения AXIe Link Type Extension при AXIe Interface
Type, равном 10b (интерфейс синхронизации), и AXIe Link
Type, равном 05h (AXIe STRIG)
Тип | Определение |
0h | Зарезервировано |
1h | Все связи STRIG |
2h - Fh | Зарезервировано |
Таблица 3.14
Значения AXIe Link Type Extension при AXIe Interface
Type, равном 01b (локальная шина AXIe)
Тип | Определение |
0h | Зарезервировано |
1h | Локальная шина AXIe с 18 сигнальными парами |
2h | Локальная шина AXIe с 42 сигнальными парами |
3h | Локальная шина AXIe с 62 сигнальными парами |
4h - Fh | Зарезервировано |
Замечание 3.2 В настоящем стандарте не определены типы связей локальной шины, так как это зона ответственности разработчика.
Правило (2.0) 3.3 Многослотовый модуль AXIe должен использовать версию 01 записи AXIe Board Point-to-Point Connectivity Record для всех своих соответствующих интерфейсов AXIe.
Разрешение (2.0) 3.2 Однослотовый модуль AXIe может использовать как версию 00, так и версию 01 записи AXIe Board Point-to-Point Connectivity Record для своих соответствующих интерфейсов AXIe.
3.1.7 Процедура электронного ключа для PCIe
Архитектура ATCA не учитывает тот факт, что соединения портов PCIe не эквивалентны соединению "точка - точка" (одноранговое). Каждый порт может являться как восходящим, так и нисходящим. Соединение допустимо только между парами портов восходящий/нисходящий. Ситуация осложняется тем, что домен PCIe может иметь только один корневой порт. Другими словами, коммутатор PCIe может иметь только один восходящий порт и множество нисходящих портов. Архитектура AXIe-1 реализует схему электронного ключа, которая позволяет использовать любой (или ни один) из портов коммутатора системного модуля PCIe, направленный в сторону кросс-платы, в качестве восходящего порта, соединяющегося с нисходящим портом корневого комплекса PCIe, расположенного в соответствующем инструментальном модуле. Схема электронного ключа AXIe позволяет организовать связи для интерфейсов PCIe второго и третьего поколений с производительностью линии 5 и 8 Гт/с. Для организации связи между портами PCIe с восходящей конфигурацией на инструментальном модуле и нисходящей на системном модуле и производительностью не более 2,5 Гт/с можно использовать схему электронного ключа, определенную в
[2].
Для организации связи между портами PCIe, поддерживающими возможность реверсивного включения портов (нисходящий на инструментальных модулях и восходящий на системном модуле) и/или поддерживающими более высокую скорость передачи данных, необходимо использовать расширения схемы электронного ключа, определенные в настоящем стандарте.
Правило 3.10 Восходящие порты PCIe на любом инструментальном канале системного модуля и нисходящие порты PCIe на каналах 1 или 2 инструментальных модулей должны быть определены в дескрипторах соединений электронного ключа AXIe как порты с реверсивной связью (Reverse link).
Замечание 3.3 Все другие конфигурации портов PCIe определены как порты с нормальной связью (Normal link). Порты со скоростью обмена 2,5 Гт/с и с нормальной связью (Normal link) используют типы соединения (link types), определенные в
[2].
Замечание 3.4 Порты, которые могут быть сконфигурированы как Normal link и Reverse link, должны иметь дескрипторы связи для обоих вариантов конфигурации. Порты, поддерживающие несколько скоростей передачи данных, должны быть описаны дескрипторами для каждой поддерживаемой комбинации Normal/Reverse link и скорости передачи данных.
Замечание 3.5 Порты PCIe 2,5 Гт/с с конфигурацией Normal link описаны дескрипторами связи ATCA; порты PCIe 2,5 Гт/с с конфигурацией Reverse link 5 и 8 Гт/с - дескрипторами связи AXIe.
Правило 3.11 Требования 3.487 - 3.490
[1] должны применять к записям AXIe и ATCA Board Point-to-Point Connectivity Record для всех модулей.
При проверке связей PCIe менеджер шасси AXIe-1 должен анализировать записи как ATCA, так и AXIe (connectivity records). Порты PCIe и инструментальные каналы, поддерживающие скорости передачи данных второго и третьего поколений, также поддерживают и скорость первого поколения. Поэтому менеджер шасси может находить совпадающее значение для конкретного порта в обеих записях ATCA и AXIe, но разрешить он может только одну из описываемых ими связей.
Замечание 3.6 Порядок расположения дескрипторов связи внутри всех записей Board Point-to-Point Connectivity Record (AXIe и ATCA) модуля FRU определяет наиболее предпочтительный (приоритетный) выбор дескрипторов связи в процессе E-keying. Вначале располагаются дескрипторы с наибольшим приоритетом, далее следуют дескрипторы с меньшим приоритетом. Если порт PCIe модуля AXIe, сконфигурированный как Normal link, может взаимодействовать с другим портом на скоростях 5 и 2,5 Гт/с, то для него должно быть два дескриптора связей. При этом более приоритетный дескриптор (в данном случае это 5 Гт/с) должен располагаться ранее, чем менее приоритетный дескриптор (2,5 Гт/с). Но дескриптор со скоростью 2,5 Гт/с находится в записи ATCA, в то время как дескриптор со скоростью 5 Гт/с - в записи AXIe. В этом случае в информации модуля FRU запись AXIe, содержащая дескриптор со скоростью 5 Гт/с, должна предшествовать записи ATCA, содержащей дескриптор со скоростью 2,5 Гт/с связи.
Предлагаемый порядок расположения дескрипторов сокращает время процесса установления связи, т.к. после совпадения запрошенного и предоставленного полей дескрипторов поиск прекращается. И если инструментальный интерфейс позволяет использовать одну, две и четыре линии, то дескриптор для четырех линий должен быть первым, т.к. наиболее вероятное использование - это все четыре линии. В этом случае процесс соединения портов займет наименьшее время.
Замечание 3.7 Требования 3.487 - 3.490
[1] подразумевают, что менеджер шасси может проверять не более одного варианта для любого соединения через кросс-плату. Другими словами, только один из протоколов соединения порта может быть использован в текущий момент времени. Это выполняется для всех возможных вариантов соединений, перечисленных либо в записи AXIe Board Point-to-Point Connectivity Record, либо в записи ATCA Board Point-to-Point Connectivity Record, либо в обеих записях. Во время проверки соединений PCIe через инструментальные каналы менеджер шасси должен рассматривать возможности как каналов кросс-платы, так и порта. Как показано в
таблице 3.15, порты со скоростью 5 Гт/с могут работать только по каналам кросс-платы со скоростью 5 или 8 Гт/с. Аналогично порты со скоростью 8 Гт/с могут работать только по каналам со скоростью 8 Гт/с.
Таблица 3.15
Совместимость порта и канала кросс-платы PCIe
Протокол порта модуля PCIe | Совместимый тип канала кросс-платы |
Скорость, Гт/с | Тип связи <1> | Расширения типа связи <2> | Скорость, Гт/с | Тип каналов <3> |
2,5 | PICMG 05h | Любой | >= 2,5 | PICMG 08h, 09h, 0Ah AXIe 01h, 02h, 03h, 05h, 06h, 07h |
2,5 | AXIe 01h | 1h | >= 2,5 | PICMG 08h, 09h, 0Ah AXIe 01h, 02h, 03h, 05h, 06h, 07h |
5 | AXIe 01h | 2h, 3h | >= 5 | AXIe 01h, 02h, 03h, 05h, 06h, 07h |
8 | AXIe 01h | 4h, 5h | >= 8 | AXIe 05h, 06h, 07h |
<1> Значения полей PICMG типы связей (Link Types) определены в таблицах 3 - 52 [1]. Значения полей AXIe типы связей определены в таблице 3.10. <2> Значения полей AXIe расширения типов связей (Link Type Extensions) определены в таблице 3.11. <3> Значения полей PICMG типы канала (Channel Types) определены в таблицах 3 - 46 [1]. Значения полей AXIe типы канала определены в таблице 3.3. |
Правило 3.12 При выполнении процедуры электронного ключа для порта PCIe менеджер шасси должен соотносить возможности пропускной способности канала кросс-платы с пропускной способностью порта в дополнение к сравнению ключевых значений полей Link Designator, Link Type и Link Type Extension соединяемых портов, как описано в разделе 3.7.2.3, параграфе 317
[1].
Замечание 3.8 Так как все возможные конфигурации порта PCIe Normal/Reverse link и скоростей передачи данных перечислены как отдельные типы связи, алгоритм менеджера шасси на совместимость всех компонентов связи разрешит только соединения между портами, поддерживающими совместимые конфигурации. Например, порт, сконфигурированный как Normal Link 5 Гт/с, будет соединен только с другим портом Normal Link 5 Гт/с. При этом в таком соединении порт системного модуля будет сконфигурирован как нисходящий, а порт инструментального модуля - как восходящий.
Замечание (3.0) 3-1 AXIe-1 позволяет реализовать соединения PCIe из восьми и 16 линий, которые охватывают несколько инструментальных каналов. Процесс электронного ключа для таких соединений требует использования идентификаторов группы соединения (Link Grouping IDs) в дескрипторах связей (Link Descriptor).
Стандарт PICMG 3.4 требует, чтобы возможные значения полей дескрипторов для соединений PCIe включали все поддерживаемые комбинации подключений. AXIe-1 сохраняет данное требование для канала 1. Однако для сокращения числа записей модулей, подключенных к нескольким инструментальным каналам, AXIe-1 определяет специфические требования для инструментальных каналов 2 - 4.
Правило (3.0) 3-1 Для любого подключения инструментального канала 2, 3 или 4, поддерживающего соединения PCIe x1, x2 или x4, запись электронного ключа инструментального модуля должна указывать поддержку соединения x4.
Разрешение (3.0) 3-1 Для любого подключения инструментального канала 2, 3 или 4, поддерживающего соединения PCIe x1, x2 или x4, запись электронного ключа инструментального модуля может исключить описание подключений x1 и/или x2.
Правило (3.0) 3-2 В интегрированных шасси для любого подключения к инструментальному каналу 2, 3 или 4 инструментального слота, поддерживающего соединения PCIe x1, x2 или x4, запись электронного ключа встроенного системного модуля должна поддерживать подключение x4.
Разрешение (3.0) 3-2 В интегрированных шасси для любого подключения к инструментальному каналу 2, 3 или 4 инструментального слота, поддерживающего соединения PCIe x1, x2 или x4, запись встроенного системного модуля может исключить описание подключений x1 или x2.
Замечание (3.0) 3-2 Предыдущие пары правил и разрешений предполагают, что реальное число линий, привлеченных к соединению, определяется во время переговоров портов на физическом уровне (PCIe link training) для конкретного соединения.
3.1.8 Процедура электронного ключа интерфейса синхронизации AXIe
Процедура электронного ключа интерфейса синхронизации AXIe производится для проверки совместимости интерфейсов синхронизации модуля AXIe с соответствующими каналами кросс-плат AXIe. Процедура электронного ключа для каналов FCLK, CLK100 и SYNC отличается от подобной процедуры каналов ATCA тем, что должна принимать во внимание состояние активных буферов сигналов синхронизации, расположенных на кросс-плате. Состояния этих буферов передаются менеджеру шасси с физическим адресом 10h (который является собственным адресом менеджера шасси) в поле адреса слота в записи, определяющей каналы интерфейса синхронизации кросс-платы (или проще через виртуальный слот с физическим адресом 10h). Менеджер шасси проверяет подключения интерфейса синхронизации стандартным способом ATCA. При этом проверяются на совместимость значения полей спецификатора связи (Link Designator), типа связи (Link Type) и расширения типа связи (Link Type Extension) для каждого порта.
Правило 3.13 При проведении процедуры электронного ключа AXIe для порта интерфейса синхронизации менеджер шасси должен сверить значения полей спецификатора связи (Link Designator), типа связи (Link Type) и расширения типа связи (Link Type Extension) порта, как это требует ATCA для соединений "точка - точка".
3.1.9 Процедура электронного ключа для локальной шины AXIe
Процедура электронного ключа для локальной шины AXIe обеспечивает проверку соответствия протоколов обмена OEM на каждой стороне соединения, а также возможности локальной шины обеспечить соединение между портами устройств необходимым числом линий связи. Все типы связей локальной шины определяет и идентифицирует разработчик при помощи OEM GUID. Необходимое число линий связи определено значением в поле расширения типа связи (Link Type Extension). Для выполнения процедуры электронного ключа менеджер шасси должен подтвердить, что совпадают значения полей "спецификатор связи", OEM GUID, "тип связи" и расширения типа связи для обоих портов и что локальная шина кросс-платы содержит достаточное число линий связи, чтобы обеспечить соединение.
Правило 3.14 При выполнении процедуры электронного ключа для порта локальной шины AXIe менеджер шасси должен выполнить проверку того, что канал локальной шины кросс-платы имеет по меньшей мере столько же сигнальных пар, сколько содержит подключенный порт локальной шины модуля, в дополнение к определению соответствия каждого спецификатора связи, типа связи и расширения типа связи порта, требуемого ATCA.
3.1.10 Расширенная команда Extended ATCA Set Port State
Для основного и возможного инструментального интерфейсов однослотовых модулей процедура электронного ключа AXIe использует стандартную команду ATCA Set Port State, как это определено в
[1]. В многослотовых модулях AXIe IPMC должен контролировать состояния порта каждой платы модуля. Этот процесс требует расширенной версии команды Set Port State. Расширенная команда Extended ATCA Set Port State позволяет реализовать необходимую относительную адресацию слота. Расширенная команда Extended ATCA Set Port State определена в
таблице 3.16 и использована для разрешения/запрета портов основного и инструментального интерфейсов ATCA.
Таблица 3.16
Расширенная команда Extended ATCA Set Port State Command
Тип данных | Байт | Поле данных |
Данные запроса | 1:3 | Идентификатор AXIe (Identifier). Указывает на определенную в AXIe OEM/группу расширения команды. Использована AXIe Consortium's IANA Private Enterprise Number, 35609 (008B19h) |
4:7 | |
8 | |
9 | Номер физического слота (Physical Slot Number) (относительно номера физического слота IPMC "n") 00h: физический слот n 01h: физический слот n + 1 02h: физический слот n + 2 ... 0Fh: физический слот n + 15 10h - EFh: зарезервировано F0h: физический слот n - 16 F1h: физический слот n - 15 ... FEh: физический слот n - 2 FFh: физический слот n - 1 |
Данные ответа | 1 | Код завершения (Completion Code) (по [1]) |
2:4 | Идентификатор AXIe (Identifier). Указывает на определенную в AXIe OEM/группу расширения команды. Использована AXIe Consortium's IANA Private Enterprise Number, 35609 (008B19h) |
Расширенная команда Extended ATCA Set Port State - это команда IPMI, определенная в AXIe, которая использует NetFn 2Eh совместно с AXIe Consortium's IANA Private Enterprise Number, 35609 (008B19h) и кодом команды 03h. Ответ на команду должен содержать NetFn 2Fh совместно с номером AXIe Consortium's IANA Private Enterprise Number, 35609 (008B19h) и кодом команды 03h.
Правило (2.0) 3.4 Модуль AXIe, предоставляющий любые записи Extended ATCA Board Point-to-Point Connectivity Records, должен реализовывать команду Extended ATCA Set Port State для портов, описанных в этих записях.
Правило (2.0) 3.5 Модуль AXIe должен реализовывать обе стандартные команды ATCA Set Port State и расширенную команду Extended ATCA Set Port State для своих портов, описанных в Extended ATCA Board Point-to-Point Connectivity Record, с физическим адресом слота 00b.
Правило (2.0) 3.6 При отправке команды Set Port State порту, описанному в стандартной записи ATCA Board Point-to-Point Connectivity Record, менеджер шасси должен использовать стандартную команду ATCA Set Port State.
Разрешение (2.0) 3.3 При отправке команды Set Port State порту, описанному в расширенной записи Extended ATCA Board Point-to-Point Connectivity Record с номером физического слота 00b, менеджер шасси может использовать как стандартную команду ATCA Set Port State, так и расширенную команду Extended ATCA Set Port State.
3.1.11 Команда Set AXIe Port State
В связи с тем что архитектура AXIe поддерживает дополнительные типы портов, описанные в записях AXIe Board Point-to-Point Connectivity Records, должна быть использована иная версия команды Set Port State. Команда Set AXIe Port State определена в
таблице 3.17 и использована для разрешения/запрета портов локальной шины AXIe, интерфейса синхронизации AXIe, реверсных портов PCIe со скоростью 5 и 8 Гт/с. При этом номер физического слота (байт 9) является необязательным для однослотового модуля.
Таблица 3.17
Команда Set AXIe Port State Command
Тип данных | Байт | Поле данных |
Данные запроса | 1:3 | Идентификатор AXIe (Identifier). Указывает на определенную в AXIe OEM/группу расширения команды. Использована AXIe Consortium's IANA Private Enterprise Number, 35609 (008B19h) |
4:7 | AXIe Link descriptor (дескриптор связи AXIe согласно таблице 3.6) |
8 | |
(9) | Номер физического слота (относительно номера физического слота IPMC "n"). Необязательное поле, значение по умолчанию 00h 00h: физический слот n 01h: физический слот n + 1 02h: физический слот n + 2 ... 0Eh: физический слот n + 14 0Fh: физический слот n + 15 10h - EFh: зарезервировано F0h: физический слот n - 16 F1h: физический слот n - 15 ... FEh: физический слот n - 2 FFh: физический слот n - 1 |
Данные ответа | 1 | Код завершения (Completion code, по [1]) |
2:4 | Идентификатор AXIe (Identifier). Указывает на определенную в AXIe OEM/группу расширения команды. Использована AXIe Consortium's IANA Private Enterprise Number, 35609 (008B19h) |
Команда Set AXIe Port State является командой IPMI, определенной в архитектуре AXIe, использующей NetFn 2Eh совместно с AXIe Consortium's IANA Private Enterprise Number, 35609 (008B19h) и кодом команды 01h. Ответ должен содержать NetFn 2Fh совместно с номером AXIe Consortium's IANA Private Enterprise Number, 35609 (008B19h) и кодом команды 01h.
Правило (2.0) 3.7 Модули AXIe, предоставляющие любые записи AXIe Board Point-to-Point Connectivity Record версии 01, должны применять команды Set AXIe Port State, содержащие поле номера физического слота для портов, описанных в их записях AXIe Board Point-to-Point Connectivity Records версии 01.
Правило (2.0) 3.8 При отправке команды Set AXIe Port State порту, описанному в записи AXIe Board Point-to-Point Connectivity Record версии 00, менеджер шасси должен отправить команду, не содержащую поле номера физического слота.
Разрешение (2.0) 3.4 При отправке команды Set AXIe Port State порту, описанному в записи AXIe Board Point-to-Point Connectivity Record версии 01 с номером физического слота 00b, менеджер шасси может как включать, так и не включать поле номера физического слота.
3.1.12 Расширенная команда Extended ATCA Get Port State
Для основного и возможного инструментального интерфейсов однослотовых модулей процедура электронного ключа AXIe использует стандартную команду ATCA Get Port State, как определено в
[1]. Для многослотовых плат AXIe IPMC должен сообщать состояния портов всех плат модулей. Этот процесс требует расширенной команды Get Port State. Расширенная команда Extended ATCA Get Port State реализует необходимую возможность относительной адресации слота. Данная расширенная команда Extended ATCA Get Port State определена в
таблице 3.18 и использована для получения состояния портов основного и инструментального интерфейсов ATCA.
Таблица 3.18
Расширенная команда ATCA Get Port State
Тип данных | Байт | Поле данных |
Данные запроса | 1:3 | Идентификатор AXIe (Identifier). Указывает на определенную в AXIe OEM/группу расширения команды. Использована AXIe Consortium's IANA Private Enterprise Number, 35609 (008B19h) |
4 | |
5 | Номер физического слота (относительно номера физического слота IPMC "n"). Необязательное поле, значение по умолчанию 00h 00h: физический слот n 01h: физический слот n + 1 02h: физический слот n + 2 ... 0Eh: физический слот n + 14 0Fh: физический слот n + 15 10h - EFh: зарезервировано F0h: физический слот n - 16 F1h: физический слот n - 15 ... FEh: физический слот n - 2 FFh: физический слот n - 1 |
Данные ответа | 1 | |
Идентификатор AXIe (Identifier). Указывает на определенную в AXIe OEM/группу расширения команды. Использована AXIe Consortium's IANA Private Enterprise Number, 35609 (008B19h) |
|
|
|
|
|
|
20:23 | |
24 | |
Расширенная команда ATCA Get Port State является командой IPMI, определенной в архитектуре AXIe, использующей NetFn 2Eh совместно с AXIe Consortium's IANA Private Enterprise Number, 35609 (008B19h) и кодом команды 04h. Ответ использует NetFn 2Fh совместно с номером AXIe Consortium's IANA Private Enterprise Number и кодом команды 04h.
Правило (2.0) 3.9 Модуль AXIe, предоставляющий любые записи Extended ATCA Board Point-to-Point Connectivity Records, должен применять расширенную команду ATCA Get Port State для портов, описанных в их записях Extended ATCA Board Point-to-Point Connectivity Records.
Правило (2.0) 3.10 Модуль AXIe должен применять как стандартную команду ATCA Get Port State, так и Extended ATCA Get Port State для своих портов, описанных в записях Extended ATCA Board Point-to-Point Connectivity Record с номером физического слота 00b.
Правило (2.0) 3.11 При отправке команды Get Port State порту, описанному в стандартной записи AXIe Board Point-to-Point Connectivity Record, менеджер шасси должен использовать стандартную команду ATCA Get Port State.
Разрешение (2.0) 3.5 При отправке команды Get Port State порту, описанному в записи Extended ATCA Board Point-to-Point Connectivity Record, с номером физического слота 00b менеджер шасси может использовать как стандартную команду ATCA Get Port State, так и расширенную команду Extended ATCA Get Port State Command.
3.1.13 Команда Get AXIe Port State
Порты AXIe поддерживают команду Get AXIe Port State, приведенную в
таблице 3.19.
Таблица 3.19
Команда Get AXIe Port State
Тип данных | Байт | Поле данных |
Данные запроса | 1:3 | Идентификатор AXIe (Identifier). Указывает на определенную в AXIe OEM/группу расширения команды. Использована AXIe Consortium's IANA Private Enterprise Number, 35609 (008B19h) |
4 | |
(5) | Номер физического слота (относительно номера физического слота IPMC "n"). Необязательное поле, значение по умолчанию 00h 00h: физический слот n 01h: физический слот n + 1 02h: физический слот n + 2 ... 0Eh: физический слот n + 14 0Fh: физический слот n + 15 10h - EFh: зарезервировано F0h: физический слот n - 16 F1h: физический слот n - 15 ... FEh: физический слот n - 2 FFh: физический слот n - 1 |
Данные ответа | 1 | |
2:4 | Идентификатор AXIe (Identifier). Указывает на определенную в AXIe OEM/группу расширения команд. Использована AXIe Consortium's IANA Private Enterprise Number, 35609 (008B19h) |
5:8 | |
9 | |
10:13 | |
14 | |
15:18 | |
19 | |
20:23 | |
24 | |
Команда Get AXIe Port State является командой IPMI, определенной в AXIe, использующей NetFn 2Eh совместно с номером AXIe Consortium's IANA Private Enterprise Number, 35609 (008B19h) и кодом команды 02h. Ответ использует NetFn 2Fh совместно с номером AXIe Consortium's IANA Private Enterprise Number и кодом команды 02h.
Правило (2.0) 3.12 Модуль AXIe, предоставляющий любую запись Version 01 AXIe Board Point-to-Point Connectivity Records, должен применять команду Get AXIe Port State, которая включает поле номера физического слота для портов, описанных в их записи Version 01 AXIe Board Point-to-Point Connectivity Records.
Правило (2.0) 3.13 При отправке команды Get AXIe Port State порту, описанному в записи Version 00 AXIe Board Point-to-Point Connectivity Record, менеджер шасси должен отправить команду без добавления поля номера физического слота.
Разрешение (2.0) 3.6 При отправке команды Get AXIe Port State порту, описанному в записи Version 01 AXIe Board Point-to-Point Connectivity Record, с номером физического слота 00b менеджер шасси может как включить, так и опустить необязательное поле номера физического слота.
3.2 Шина для интеллектуального управления платформой
Архитектура AXIe использует шину управления платформой (Intelligent Platform Management Bus, IPMB) для соединений интеллектуальных FRU (менеджера шасси, модуля IPMC и т.д.) с целью управления этими модулями в системе шасси. Эта шина удовлетворяет требованиям ATCA для IPMB-0, исключая требование резервирования IPMB.
Правило 3.15 AXIe-1 IPM должен реализовывать подключения к IPMB-A.
Разрешение 3.2 AXIe-1 IPMs может реализовывать подключения к IPMB-B.
3.3 Последовательность действий при включении и выключении системы
Системы AXIe-1 отличаются от систем ATCA тем, что стандартно запитываются переменным током и питание может часто включаться и отключаться. Это создает дополнительные сложности для модулей AXIe, содержащих компьютеры с современными операционными системами и накопителями данных на дисках. К тому же последовательность включения системы должна обеспечивать правильный процесс обнаружения устройств PCIe, особенно когда оконечные устройства PCIe реализованы в программируемых логических интегральных схемах или других устройствах, которые могут не поддерживать мгновенную готовность к процессам link training и enumeration. Поэтому системы AXIe-1 содержат требования к последовательности выполняемых операций при включении/отключении питания, кроме тех, что описаны в 3.2.4
[1].
Очередность включения системы AXIe также учитывает тот факт, что протоколов электронного ключа AXIe недостаточно, чтобы однозначно определить иерархию PCIe. Они не содержат механизма, позволяющего гарантировать, что только один из портов PCIe системного модуля настроен как Reverse Link, если в шасси установлены модули, допускающие наличие нескольких хостов. Это является проблемой, т.к. коммутаторы PCIe в общем случае могут иметь только один восходящий порт. Схема подачи питания системы AXIe-1 предоставляет механизм определения хост-модуля(ей) PCIe, основанный на информации, хранящейся в системном модуле.
3.3.1 Обзор включения питания
Система AXIe-1 обычно включается в приведенной ниже последовательности:
- внешнее напряжение питания переменного тока подается на блок источника питания, который затем подает напряжение питания 48 В постоянного тока на шины распределения питания кросс-платы;
- менеджер шасси выполняет загрузку и начинает выполнять процесс активации FRU;
- до или во время процесса активации менеджер шасси отправляет запрос Get AXIe Version контроллеру IPMC каждого модуля AXIe;
- менеджер шасси выполняет протоколы электронного ключа для всех модулей AXIe, кроме системного модуля;
- после завершения процесса электронного ключа для других модулей менеджер шасси выполняет протоколы электронного ключа для системного модуля:
а) менеджер шасси извлекает Root Channel Preference запись из системного модуля IPMC,
б) менеджер шасси выполняет процесс электронного ключа для инструментальных каналов системного модуля в порядке, определенном в Root Channel Preference List,
в) основываясь на своих возможностях и информации в Root Channel Preference List, системный модуль принимает установку PCIe Reverse Link одного из своих инструментальных каналов,
г) модуль AXIe, соединенный с реверсивным инструментальным каналом PCIe, распознается менеджером шасси в качестве хост-модуля;
- менеджер шасси выполняет протоколы управления питанием для всех модулей AXIe, разрешая запуск модулей;
- каждый модуль AXIe подключается к питанию и включает свои интерфейсы PCIe, задерживая переход от состояния M3 (выполнение активации) к состоянию M4 (активный) до тех пор, пока он не будет готов для процедуры PCIe enumeration;
- после перехода всех модулей AXIe в состояние FRU M4 (активный) менеджер шасси отправляет команду Set PCIe Host State (enable) хост-модулю PCIe;
- после получения команды Set PCIe Host State (enable) выбранный хост-модуль PCIe начинает процедуру PCIe enumeration.
3.3.2 Обзор отключения питания (power - down)
Системы AXIe-1 в общем случае отключают питание в приведенной ниже последовательности:
- оператор нажимает кнопку питания шасси, которая посылает сигнал "power - down" менеджеру шасси;
- менеджер шасси деактивирует все модули AXIe;
- модули AXIe реагируют выполнением процедуры завершения работы;
- после успешного завершения работы каждый модуль сообщает менеджеру шасси, что находится в деактивированном состоянии (deactivated state);
- после того как все модули деактивированы, менеджер шасси сигнализирует источнику питания, что можно отключить питание.
3.3.3 Запись Root Channel Preference
Системный модуль AXIe содержит запись Root Channel Preference в информации для FRU. Эта запись содержит предпочтительные конфигурации пользователя, т.е. какой из инструментальных каналов системного модуля должен быть сконфигурирован как Reverse PCIe Link. Конфигурации определены номерами инструментальных каналов, упорядоченных согласно приоритету. Запись Root Channel Preference описана в
таблице 3.20.
Таблица 3.20
Запись Root Channel Preference
Смещение, байт | Длина, байт | Определение |
0 | 1 | |
1 | 1 | End of list/version (по [1]) |
2 | 1 | |
3 | 1 | |
4 | 1 | Header checksum (по CA [1]) |
5 | 3 | Manufacturer ID (согласно [1]). Использована AXIe Consortium's IANA Private Enterprise Number, 35609 (008B19h) |
8 | 1 | AXIe record ID. Использовано значение 03h |
9 | 1 | Record format version. Использовано значение 00h |
10 | 1 | Channel preference list count. Число c - количество отдельных записей, содержащихся в root channel preference list (см. ниже) |
11 | c | Root channel preference list. Каждая запись занимает 1 байт и расположена в порядке приоритета (сначала с наибольшим приоритетом). Список содержит ровно одну запись для каждого инструментального канала, поддерживаемого системным модулем, плюс одна запись для самого системного модуля. 00h: указывает на системный модуль 01h - 0Dh: инструментальные каналы 1 - 13 0Eh - FFh: зарезервировано |
Правило (2.0) 3.14 Информация в FRU системного модуля AXIe должна содержать запись Root Channel Preference, которая включает конфигурируемый пользователем Root Channel Preference List.
3.3.4 Команда Get AXIe Version
Команда Get AXIe Version, описанная в
таблице 3.21, является обязательной для всех модулей AXIe. Она используется менеджером шасси как для оповещения модуля о его уровне соответствия стандарту AXIe-1, так и для определения уровня соответствия стандарту AXIe-1 отвечающего модуля.
Таблица 3.21
Команда Get AXIe Version Command
Тип данных | Байт | Поле данных |
Данные запроса | 1:3 | AXIe Identifier. Указывает на определенную в AXIe OEM/группу расширения команды. Использована AXIe Consortium's IANA Private Enterprise Number, 35609 (008B19h) |
4 | Старший номер AXI ревизии запросчика. Использовано значение 02h |
5 | Младший номер AXI ревизии запросчика. Использовано значение 00h |
Данные ответа | 1 | Код завершения (Completion Code) (по [1]) |
2:4 | AXIe Identifier. Указывает на определенное в AXIe OEM/групповое расширение команды. Использована AXIe Consortium's IANA Private Enterprise Number, 35609 (008B19h) |
6 | Старший номер AXI ревизии ответчика. Использовано значение 02h |
7 | Младший номер AXI ревизии ответчика. Использовано значение 00h |
Команда Get AXIe Port Version - это определенная в AXIe команда IPMI, использующая NetFn 2Eh совместно с номером AXIe Consortium's IANA Private Enterprise Number, 35609 (008B19h) и кодом команды 05h. Ответ использует NetFn 2Fh совместно с номером AXIe Consortium's IANA Private Enterprise Number и кодом команды 05h.
Правило (2.0) 3.15 Модуль AXIe должен отвечать на команду Get AXIe Version.
3.3.5 Команда Set PCIe Host State
Команда Set PCIe Host State, определенная в
таблице 3.22, является обязательной для всех хост-модулей AXIe и необязательной для всех остальных. Она контролирует момент, когда хост-компьютер может начать выполнение процедуры PCIe enumeration после включения питания.
Таблица 3.22
Команда Set PCIe Host State
Тип данных | Байт | Поле данных |
Данные запроса | 1:3 | AXIe Identifier. Указывает на определенную в AXIe OEM/группу расширения команды. Использована AXIe Consortium's IANA Private Enterprise Number, 35609 (008B19h) |
4 | Состояние PCIe Enumeration 00h: выключен 01h: включен 02h - FFh: зарезервировано |
Данные ответа | 1 | Код завершения (Completion Code) (по [1]) |
2:4 | Указывает на определенную в AXIe OEM/группу расширения команды. Использована AXIe Consortium's IANA Private Enterprise Number, 35609 (008B19h) |
Команда Set PCIe Host State является определенной в AXIe командой IPMI, которая использует NetFn 2Eh совместно с номером AXIe Consortium's IANA Private Enterprise Number, 35609 (008B19h) и кодом команды 06h. Ответ задействует NetFn 2Fh совместно с номером AXIe Consortium's IANA Private Enterprise Number и кодом команды 06h.
3.3.6 Требования к AXIe модулю
Для модуля AXIe с поддержкой PCIe переход IPMC из состояния M3 (выполнение процесса активации FRU) к состоянию M4 (FRU активирована) эквивалентен завершению процедуры PCIe fundamental reset (по 6.6.1
[3]). Это означает, что конечное устройство может начать процедуру Link Traning в течение 20 мс. Это дает возможность менеджеру шасси узнать, когда оконечные устройства PCIe готовы к тому, чтобы хост-компьютер начал выполнять стандартные операции PCIe.
Модуль AXIe, выполняющий функции хост-компьютера PCIe (включая "root complex", PCIe enumeration и configuration software), должен поддерживать команду Set PCIe Host State. Для поддержания обратной совместимости, при включении питания в поле состояния PCIe enumeration таких модулей по умолчанию задается "включен" (enabled). Хост-модуль не может начать PCIe enumeration, пока в поле PCIe enumeration установлено состояние "выключен" (disabled). Не хост-модули не обязаны поддерживать команду Set PCIe Host State.
Правило (2.0) 3.16 IPMC для модуля AXIe, имеющего восходящий порт PCIe, не должен выполнять переход из состояния M3 в состояние M4 до тех пор, пока не будут выполнены все следующие условия:
- его порты PCIe, сконфигурированные процедурой электронного ключа как восходящие, подключены к питанию и сконфигурированы;
- его порты PCIe готовы начать процедуру Link Training в течение 20 мс и сразу после этого готовы обрабатывать DLLPs (Data Link Layer Packets) и TLPs (Transaction Layer Packets), как требуется после выполнения процедуры fundamental reset
[3].
Правило (2.0) 3.17 IPMC для модуля AXIe, обладающего возможностью действовать как хост-компьютер PCIe, должен поддерживать команду Set PCIe Host State для управления своим состоянием PCIe enumeration state. Это состояние при переходе FRU в состояние M2 (Activation Request) должно быть задано по умолчанию как "выключен".
Правило (2.0) 3.18 Пока состоянием PCIe enumeration state модуля AXIe задано состояние "выключен", он не должен генерировать никаких запросов конфигурации к своему порту кросс-платы PCIe, а должен рассматривать переход PCIe enumeration state в состояние "включен" как завершение процедуры "conventional reset", как это описано в
[3] для начала процессов PCIe enumeration и конфигурирования.
Замечание (2.0) 3.3 Более ранние менеджеры шасси, не соответствующие требованиям настоящего стандарта, могут не отправлять команду Set PCIe Host State PCIe хост-модулю. В таких случаях хост-модуль никогда не начнет процедуру PCIe enumeration, если только он не реализует процесс тайм-аута. Хост-модуль имеет возможность распознать наличие одной из ранних версий менеджера шасси, поскольку такой менеджер шасси не отправляет команду Get AXIe Version модулю.
Рекомендация (2.0) 3.1 Если модуль AXIe, обладающий возможностью действовать как хост PCIe, подключен к питанию без предварительного получения команды Get AXIe Version, то по истечении заданного пользователем времени тайм-аута он должен быть переведен в состояние PCIe enumeration state.
Настоящий стандарт допускает большое разнообразие возможностей и реализаций системного модуля AXIe. Таким образом, от системного модуля не требуется реализовывать конкретный алгоритм выбора инструментального канала, который в процессе электронного ключа будет установлен в режим реверсивной связи (Reverse Link). Однако предполагается, что большинство системных модулей будут реализовывать структуру с одним хост-компьютером, которая может иметь единственный восходящий порт PCIe, разрешенный для стандартной работы. Этот восходящий порт может принадлежать к инструментальному каналу кросс-платы, внешнему кабелю или внутреннему устройству. Для таких устройств подходит простой алгоритм. Менеджер шасси будет выполнять процедуру электронного ключа для инструментальных каналов системного модуля в том порядке, в каком они перечислены в списке Root Channel Preference List. Менеджер шасси будет устанавливать состояния портов, основываясь на процедуре электронного ключа. Таким образом системный модуль обычно принимает первое предложенное менеджером шасси назначение реверсивной связи для определенного канала, т.к. это будет первый порт в списке Root Channel Preference List, для которого оба подключенных устройства способны поддерживать реверсивную связь. После назначения реверсивной связи он должен отклонять все последующие подобные запросы для других инструментальных каналов. Значение 00h в Root Channel Preference List указывает на то, что системный модуль сам является предпочтительным корневым устройством (Root) на данном уровне приоритета. Таким образом, системный модуль не должен принимать какие-либо назначения реверсивной связи PCIe для каналов, идущих после значения 00h в списке Root Channel Preference List.
Рекомендация (2.0) 3.2 В процессе электронного ключа при включении питания контроллер системного модуля IPMC должен обеспечить принятие первого назначения реверсивной связи PCIe от менеджера шасси для инструментального канала, идущего до значения 00h в Root Channel Preference List. Он должен обеспечить отклонение всех других назначений реверсивной связи PCIe, возвращая код завершения FFh команде Set Port State, выполняющей назначение.
Состояние ATCA M6 FRU обеспечивает упорядоченное завершение работы модулей, таким образом нет необходимости в дополнительных требованиях для стандартного завершения работы модуля. Однако во многих системах AXIe существует вероятность нестандартного отключения питания. Поэтому модули AXIe должны быть готовы к такому сценарию.
Правило (2.0) 3.19 Модули AXIe должны быть спроектированы таким образом, чтобы выдерживать внезапное отключение источника питания шасси без необратимых повреждений.
Рекомендация (2.0) 3.3 Модулям AXIe следует быть готовыми к внезапному отключению источника питания шасси. В стандартных ситуациях модули должны восстанавливаться после любых возникших в результате этого проблем, таких как повреждение диска, без вмешательства оператора.
3.3.7 Требования к шасси и менеджеру шасси
При включении питания менеджер шасси AXIe должен выполнить последовательную активацию модулей, процесс электронного ключа, подключение питания и последовательность инициализации системы. Эта последовательность предназначена для того, чтобы никакой хост-модуль не начал процедуру PCIe enumeration до тех пор, пока все модули AXIe не перейдут в состояние, когда они полностью подключены к питанию и готовы отвечать на запросы конфигурации PCIe, обозначенное переходом FRU из состояния M3 в состояние M4. Следует обратить внимание на то, что получение сообщений FRU о событиях "горячей замены" (FRU hot swap event messages) позволяет менеджеру шасси отслеживать состояния FRU (FRU state) всех модулей шасси AXIe. Когда менеджер шасси обнаруживает, что все модули AXIe перешли в состояние M4 (активирован), он может разрешить процедуру PCIe Express enumeration. Также следует обратить внимание на то, что модуль AXIe не перейдет в состояние M4 до тех пор, пока он не будет готов обрабатывать конфигурационные запросы PCIe. Менеджер шасси разрешает процесс PCIe enumeration, отправляя команду Set PCIe Host State (enable) каждому модулю AXIe.
Последовательность подключения питания содержит средства запуска модулей, не соответствующих настоящему стандарту и, таким образом, не способных в полной мере участвовать в определенных протоколах.
Менеджер шасси не обладает возможностью контроля над процессом запуска внешних хост-компьютеров. Таким образом, для обеспечения выполнения последовательности запуска всей системы необходимо использовать другой механизм, выходящий за рамки настоящего стандарта. Данный механизм может быть столь же простым, как, например, требование к оператору вручную проходить процедуру запуска шасси и компьютера, или это может быть автоматизированный процесс, включающий мониторинг шасси AXIe и управление запуском хост-компьютера.
Оборудование AXIe может быть использовано в системах, которые содержат множество шасси AXIe и/или других устройств PCIe. Таким образом, имеющийся хост-контроллер AXIe может служить в качестве корневого комплекса для оконечных устройств PCIe, находящихся за пределами его шасси AXIe. В данном случае должен существовать механизм, позволяющий отложить процедуру запуска хост-контроллера до тех пор, пока внешние устройства PCIe не будут готовы к процедуре PCIe enumeration.
Правило (2.0) 3.20 Во время процедуры подключения питания менеджер шасси AXIe должен обеспечить отправку команды Get AXIe Version всем контроллерам IPMC модулей AXIe после того, как они перейдут в состояние FRU M2 (Activation Request), но до начала переговоров о предоставлении питания или выполнения протоколов электронного ключа для данных модулей. Это может выполняться как до, так и после перехода модуля в состояние M3 (Activation in Progress). Любой модуль, вернувший код завершения ошибки C1h (invalid command), должен рассматриваться в ходе оставшейся части последовательности включения питания как не модуль AXIe. Все остальные модули следует рассматривать в ходе оставшейся части последовательности включения питания как модули AXIe.
Правило (2.0) 3.21 Во время процедуры подключения питания менеджер шасси AXIe должен обеспечить выполнение стандартной процедуры переговоров о предоставлении питания согласно требованиям ATCA и протоколов электронного ключа для всех не модулей шасси AXIe.
Правило (2.0) 3.22 Во время процедуры включения питания после перехода всех модулей AXIe в состояние M3 менеджер шасси AXIe должен обеспечить выполнение процедуры электронного ключа для модуля без распределения питания для данного модуля.
Правило (2.0) 3.23 Во время процедуры включения питания менеджер шасси AXIe должен отложить выполнение процедуры электронного ключа для системных модулей AXIe до тех пор, пока не завершится выполнение процедуры электронного ключа для всех остальных модулей шасси, активированных менеджером шасси.
Правило (2.0) 3.24 Во время процедуры включения питания перед выполнением процедуры электронного ключа для системного модуля AXIe менеджер шасси должен выполнить запрос записи Root Channel Preference record из этого системного модуля.
Правило (2.0) 3.25 Во время запуска системы AXIe менеджер шасси должен выполнить процедуру электронного ключа для инструментальных каналов системного модуля в последовательности, определенной в Root Channel Preference List системного модуля, игнорируя любые значения канала, равные значению 00h в данном списке.
Правило (2.0) 3.26 Во время запуска системы после завершения процедуры электронного ключа системного модуля AXIe менеджер шасси должен выполнить протоколы переговоров о предоставлении питания для всех модулей AXIe в шасси.
Правило (2.0) 3.27 Во время процедуры включения питания после того, как все модули AXIe перешли в состояние FRU M4 (activated) и выполнены все другие системно-зависимые условия готовности [см.
рекомендацию (2.0) 3.4], менеджер шасси AXIe должен отправить команду Set PCIe Host State с состоянием "разрешено" (enable) системному модулю AXIe и каждому модулю, имеющему включенную процедурой электронного ключа реверсивную связь PCIe.
Правило (2.0) 3.28 Менеджер шасси AXIe должен предоставлять средства оповещения оператора и механизм уведомления менеджера системы о том, что все модули шасси PCIe перешли в состояние FRU M4 (FRU Active).
Рекомендация (2.0) 3.4 Шасси AXIe совместно со своим менеджером шасси следует предоставлять механизм для внешних устройств, позволяющий задерживать отправку менеджером шасси AXIe команды Set PCIe Host State "включено" (enable) модулям. Это может быть использовано для того, чтобы внешние, подключенные кабелем, устройства PCIe гарантированно успели подготовиться к процедуре PCIe enumeration до того, как хост-контроллер начнет ее выполнение.
При отключении питания менеджер шасси должен ответить на уведомление, поступающее от кнопки питания, отправкой запроса деактивации всем модулям шасси AXIe. Далее он должен ожидать, когда все модули будут успешно деактивированы, после чего отправить сигнал источнику питания на отключение линии подачи питания 48 В. Следует отметить, что менеджер шасси не требует полного отключения источника питания 48 В. Вместо этого он может оставить систему в режиме ожидания с низким электропотреблением до тех пор, пока не придет следующее уведомление от кнопки питания. Поддержка любого из этих (или любого другого) режимов отключения питания зависит от разработчика шасси.
Правило (2.0) 3.29 Менеджер шасси AXIe должен иметь механизм обнаружения нажатия кнопки питания шасси в любой момент времени, когда линии подачи питания 48 В находятся под напряжением.
Правило (2.0) 3.30 Если менеджер шасси, находясь в процессе активации шасси или когда шасси полностью активировано, обнаруживает нажатие кнопки питания, он должен начать деактивацию шасси, отправив команды Set FRU Activation (Deactivate FRU) всем модулям AXIe.
Правило (2.0) 3.31 Если менеджер шасси, находясь в процессе деактивации шасси или когда шасси полностью деактивировано, обнаруживает нажатие кнопки питания, он должен начать активацию шасси, отправив команды Set FRU Activation (Activate FRU) всем модулям AXIe.
Правило (2.0) 3.32 В ходе нормальной деактивации шасси AXIe менеджер шасси не должен приводить к отключению источника от линий подачи питания 48 В до тех пор, пока все модули AXIe не перейдут в неактивное состояние M1 (FRU inactive).
Рекомендация (2.0) 3.5 Когда шасси деактивировано, но его линии подачи питания 48 В находятся под напряжением, для менеджера шасси следует предусмотреть режим минимального энергопотребления, позволяющий отслеживать температуру системы, управлять вентиляторами и обнаруживать нажатие кнопки питания.
Запитанные от переменного тока шасси AXIe должны иметь кнопку быстрого доступа, которую оператор может нажать для подключения питания/активации и деактивации/отключения питания шасси. Конфигурация кнопки питания зависит от поставщика. Как минимум, шасси должно предоставлять механизм для уведомления менеджера шасси об активации (нажатии) кнопки питания. Оно также может иметь механизм, позволяющий кнопке питания непосредственно управлять подачей напряжения от источника питания на линию распределения питания 48 В. Дополнительно шасси может иметь другие переключатели или выключатели для отключения питания шасси.
Правило (2.0) 3.33 Шасси AXIe должно предоставлять переключатель моментальной подачи/отключения питания наряду с механизмом уведомления менеджера шасси о нажатии переключателя.
Рекомендация (2.0) 3.6 Шасси AXIe также следует предоставлять механизм поддержки удаленного управления питанием.
Рекомендация (2.0) 3.7 Шасси AXIe следует предоставлять механизм, позволяющий оператору выполнять отключение питания шасси независимо от состояния FRU модулей AXIe.
Настоящий стандарт допускает подключение маломощных простых неуправляемых модулей AXIe-0. Модулям, отвечающим требованиям AXIe-0, разрешается не участвовать в процессе управления системой. Для таких модулей допускается потребление и рассеивание мощности, превышающей 15 Вт на слот.
Правило (3.0) 3-3 Шасси AXIe-1 должно, по умолчанию само или предоставляя механизм системным интеграторам, конфигурировать свои настройки питания и охлаждения, принимать наличие модуля AXIe-0, как определено в стандарте AXIe-0, в каком-либо одном или во всех его слотах.
Замечание (3.0) 3-3 Неуправляемый модуль AXIe-0 не имеет контроллера IPM и автоматически переходит в состояние "питание полностью подключено" (эквивалентно M4) при подаче питания от кросс-платы.
Замечание (3.0) 3-4 Шасси AXIe-1 должно быть выполнено с возможностью обеспечения достаточного потока воздуха к каждому слоту с неуправляемым модулем AXIe-0 и охлаждения в соответствии с потребляемой неуправляемым модулем мощностью. Системный интегратор должен гарантировать выполнение этого требования. Предполагается, что такие модули могут рассеивать не более 50 Вт на слот.
Архитектура распределения питания AXIe-1 включает большинство функций схемы распределения питания ATCA. AXIe-1, как и ATCA, использует шину питания кросс-платы "-48 В". Однако AXIe-1 не требует задействования избыточных ресурсов питания. Шасси AXIe-1 могут получать питание от любого внешнего источника. Как правило, питание осуществляется от сети переменного тока.
Правило 4.1 Шасси AXIe-1 должно предоставлять минимум один канал питания постоянного тока, используя ресурсы кросс-платы "Feed A" для каждого слота модуля.
Рекомендация 4.1 Шасси AXIe-1 также следует распределять питание постоянного тока, используя ресурсы кросс-платы "Feed B".
Разрешение 4.1 Шасси AXIe-1 может распределять либо один общий канал питания на оба ресурса "Feed A" и "Feed B", либо использовать дополнительные каналы питания постоянного тока от других источников для запитки ресурсов "Feed A" и "Feed B".
Правило 4.2 Модули AXIe-1 должны иметь возможность работы от питания, подаваемого на его контакты "-48 В_A".
Рекомендация 4.2 Модули AXIe-1 также могут иметь возможность работы от питания, подаваемого на его контакты "-48 В_B".
Правило 4.3 Модули и шасси AXIe-1 должны удовлетворять требованиям 4.3 - 4.15, 4.32 - 4.62, 4.68 - 4.69 и 4.79 - 4.104
[1].
Правило 4.4 Модули AXIe-1 должны нормально функционировать при напряжении питания на кросс-плате в диапазоне от минус 53 до минус 45 В.
Правило 4.5 Источники питания шасси AXIe-1 минус 48 В должны обеспечивать подачу напряжения питания от минус 53 до минус 45 В на каждый слот AXIe-1 с размахом пульсаций, не превышающих 500 мВ при любых номинальных нагрузках постоянного тока.
Также источники питания AXIe-1 должны соответствовать рекомендациям по ЭМС для кондуктивных помех по
7.1.1.
5 Требования устойчивости к воздействию температуры окружающей среды
Архитектура AXIe-1 включает большинство требований к температурным режимам раздела 5
[1].
Правило 5.1 Модули и шасси AXIe-1 должны удовлетворять требованиям 5.1 - 5.19, 5.33 - 5.36, 5.37 (исключая требования к пределам звуковой мощности), 5.38 - 5.60, 5.69 - 5.75 и 5.77 - 5.82
[1].
В шасси не требуется наличие приспособлений для воздушных фильтров. Если шасси содержит приспособления для воздушных фильтров, то они должны соответствовать требованиям к воздушным фильтрам, определенным для ATCA.
AXIe-1 содержит множество возможностей передачи данных ATCA, включая основной и инструментальный интерфейсы. AXIe-1 также содержит несколько расширений и модификаций ресурсов передачи данных для лучшего соответствия требованиям рынка КИА.
Соединители зоны 2 предоставляют контакты для подключения более чем 200 дифференциальных пар на слот, хотя большинство слотов все из них не используют. Инструментальные слоты содержат:
- четыре сигнальные пары, подключенные к ресурсам основного интерфейса;
- 8 - 32 сигнальные пары, подключенные к ресурсам инструментального интерфейса;
- 18 - 124 сигнальные пары, подключенные к ресурсам локальной шины;
- 12 сигнальных пар, подключенных к шине триггерных сигналов AXIe-1;
- четыре сигнальные пары, подключенные к интерфейсу синхронизации AXIe-1.
Системный слот (логический слот 1) содержит:
- не более 56 сигнальных пар, подключенных к ресурсам основного интерфейса;
- не более 104 сигнальных пар, подключенных к ресурсам инструментального интерфейса;
- 12 сигнальных пар, подключенных к шине триггерных сигналов AXIe-1;
- не более 16 сигнальных пар, подключенных к интерфейсу синхронизации AXIe-1.
В большинстве случаев требования к кросс-плате AXIe идентичны требованиям к плате ATCA. Интерфейсы передачи данных располагаются на соединителях зоны 2:
- шина триггерных сигналов AXIe-1 на соединителе P20;
- интерфейс синхронизации AXIe-1 на соединителе P20;
- локальная шина AXIe-1 на соединителях P20 и P23 и опционально, а также на P21 и P24;
- инструментальный интерфейс AXIe-1, так же как в ATCA, на соединителях P20, P21, P22, P23 и P24;
- основной интерфейс AXIe-1, так же как в ATCA, на соединителях P23 и P24.
6.1.1 Топологии кросс-платы
Топологии кросс-плат AXIe зависят от типов реализованных интерфейсов.
6.1.1.1 Топология основного интерфейса
Основной интерфейс реализует топологию одиночной звезды, используя только слот 1 концентратора, который является частью топологии двойной звезды, определенной в ATCA.
6.1.1.2 Топология инструментального интерфейса
ATCA оговаривает и допускает существование разнообразных типов топологий инструментального интерфейса. Кросс-платы AXIe-1 используют только слот 1 концентратора топологии двойной звезды инструментального интерфейса, определенного ATCA. Это обеспечивает подключение одного инструментального канала к каждому инструментальному модулю, что гарантирует поддержку четырехпортового интерфейса PCIe. Интегрированные шасси допускают подключение одного, двух, трех или четырех инструментальных каналов к инструментальным модулям, поддерживая таким образом интерфейс PCIe с количеством портов не более 16, распределенных между одним, двумя, тремя или четырьмя каналами PCIe.
6.1.1.3 Топология локальной шины AXIe
Локальная шина AXIe соединяет соседние инструментальные слоты, кроме логического слота 1, как показано на
рисунке 6.1. Слоты 2 и 3 подключаются по меньшей мере 18 парами локальной шины, другие 18 пар подключают слоты 3 и 4 и т.д. Большинство слотов имеют два порта локальной шины, по одному порту на каждый соседний слот. Кросс-платы могут реализовывать 18, 42 или 62 дифференциальные пары локальной шины на каждый порт. Правый порт локальной шины LBR[0-61] на физическом слоте
N подключается к левому порту локальной шины LBL[0-61] на физическом слоте
N + 1 (или физическом слоте
N + 2, если физический слот
N + 1 является логическим слотом 1).
Рисунок 6.1 - Топология локальной шины кросс-платы AXIe
6.1.1.4 Топология интерфейса синхронизации AXIe
Все ресурсы интерфейса синхронизации по топологии "звезда" маршрутизируются от системного слота к инструментальным слотам. Требования трассировки и буферизации конкретных сигналов различаются в зависимости от условий их использования.
6.1.1.4.1 Сигнальная пара тактовой частоты инструментального интерфейса AXIe
Сигнальная пара FCLK инструментального интерфейса представляет собой сигнал опорной частоты для интерфейса PCIe, выполненный по топологии "звезда" концентратора 1. Трассировка сигнала FCLK от системного слота к каждому инструментальному слоту предусматривает использование распределяющего буфера тактового сигнала кросс-платы, как показано на
рисунке 5. Требования к выравниванию длин проводников не предъявляются.
6.1.1.4.2 Сигнальная пара AXIe CLK100
Сигнальная пара AXIe CLK100 предоставляет опорную частоту 100 МГц для модулей, используемую при проведении измерений. Трассировка сигнала ведется от системного слота к каждому инструментальному слоту и предусматривает использование распределяющего буфера тактового сигнала кросс-платы для трассировки сигнальных пар LVDS к каждому слоту, как показано на
рисунке 5. Перекос в задержке распространения по дифференциальным парам сигнала CLK100 ко всем слотам не должен превышать 100 пс.
6.1.1.4.3 Сигнальная пара AXIe SYNC
Сигнальная пара AXIe SYNC предоставляет сигнал запуска/синхронизации. Трассировка сигнала ведется от системного слота к каждому слоту и предусматривает использование распределяющего буфера тактового сигнала кросс-платы для трассировки сигнальных пар LVDS к каждому слоту, как показано на
рисунке 5. Перекос в задержке распространения по дифференциальным парам сигнала SYNC ко всем слотам не должен превышать 100 пс.
6.1.1.4.4 Сигнальная пара AXIe STRIG
Сигнальные пары AXIe STRIG представляют собой индивидуальные сигналы запуска с малой относительной задержкой, трассировка которых идет от системного слота к каждому инструментальному слоту. Каждая из 13 сигнальных пар напрямую соединяет слот 1 с остальными слотами. Трассировка сигнала STRIG не предусматривает использование распределяющего буфера тактового сигнала кросс-платы. Перекос в задержке распространения по дифференциальным парам сигнала STRIG ко всем слотам не должен превышать 20 пс.
6.1.1.5 Топология шины триггерных сигналов TRIG[0-11] AXIe
12 сигнальных пар шины триггеров AXIe TRIG[0-11] проходят насквозь через все 14 слотов, подключаясь к соответствующим контактам на каждом слоте.
6.1.2 Требования к трассировке зоны 2 AXIe
Правило 6.1 AXIe 1.0 кросс-платы AXIe-1 должны соответствовать требованиям 6.2 - 6.6, 6.11 и 6.18
[1] при соблюдении дополнительных ограничений настоящего стандарта.
Правило 6.2 Кросс-платы AXIe-1 должны реализовывать трассировку каналов основного интерфейса слота концентратора 1 ко всем остальным слотам.
Правило 6.3 Кросс-платы AXIe-1 не должны реализовывать основной интерфейс, выполненный по топологии "звезда" концентратора 2 (Hub 2).
Правило 6.4 Кросс-платы AXIe-1 должны реализовывать трассировку инструментального интерфейса по топологии "звезда" от системного слота (логический слот 1) в качестве концентратора.
Разрешение (3.0) 6-1 Кросс-платы AXIe-1 в интегрированных шасси могут реализовывать трассировку одного, двух или трех дополнительных инструментальных каналов между встроенным системным модулем и каждым инструментальным модулем, используя инструментальные каналы 2, 3 и/или 4 каждого слота.
Замечание (3.0) 6-1 Использование дополнительных инструментальных каналов кросс-платы зависит от реализации встроенного системного модуля в шасси.
Правило (3.0) 6-1 Кросс-плата AXIe-1 интегрированного шасси, реализующая трассировку более одного инструментального канала между встроенным системным модулем и инструментальным слотом, должна реализовывать трассировку сигнальных пар портов 0, 1, 2 и 3 каждого канала к инструментальному модулю.
Правило 6.5 Кросс-платы AXIe-1 должны реализовывать трассировку 18 сигнальных пар локальной шины между каждой парой физически соседних слотов, исключая системный слот (логический слот 1).
Правило 6.6 Если системный слот кросс-платы AXIe-1 не является физическим слотом 1, кросс-плата должна реализовывать трассировку 18 сигнальных пар локальной шины между двумя слотами, которые физически соседствуют с системным слотом и расположены по его обеим сторонам.
Разрешение 6.1 Кросс-платы AXIe-1 могут реализовывать трассировку всех 18, 42 или 62 сигнальных пар локальной шины между любыми парами слотов, требующими соединения локальной шиной.
Замечание 6.3 Для реализации сегмента 42 сигнальных пар локальной шины требуется, чтобы каждый из соединенных слотов имел соединитель P24 кросс-платы. Для реализации сегмента 62 сигнальных пар локальной шины требуется, чтобы каждый из соединенных слотов имел оба подключенных соединителя P24 и P21.
Правило 6.7 Кросс-платы AXIe-1 должны реализовывать трассировку последовательно пронумерованных сигнальных пар локальной шины, начиная с пары 0 между каждой парой слотов, требующих соединения с локальной шиной.
Правило 6.8 Кросс-платы AXIe-1 должны реализовывать трассировку линии FCLK от логического слота 1 ко входу распределяющего буфера частоты и от каждого выхода буфера ко всем остальным слотам кросс-платы.
Правило 6.9 Кросс-платы AXIe-1 должны реализовывать трассировку линии CLK100 от логического слота 1 ко входу распределяющего буфера частоты и от его каждого выхода ко всем остальным слотам кросс-платы.
Правило 6.10 Кросс-платы AXIe-1 должны реализовывать трассировку линии SYNC от логического слота 1 ко входу распределяющего буфера частоты и от каждого выхода буфера ко всем остальным слотам кросс-платы.
Правило 6.11 Кросс-платы AXIe-1 должны реализовывать трассировку линии STRIG от логического слота 1 ко всем остальным слотам кросс-платы.
6.1.3 Требования к электрическому стандарту AXIe зоны 2
Правило 6.12 Сигнальные пары основного интерфейса, инструментального интерфейса и локальной шины AXIe должны удовлетворять требованиям 6.20 - 6.25
[1].
Правило 6.13 Сигнальные пары инструментального интерфейса должны удовлетворять требованию 6.26
[1].
Правило 6.14 Сигнальные пары основного интерфейса должны удовлетворять требованию 6.27
[1].
Правило 6.15 Задержки распространения сигналов локальной шины AXIe должны быть выровнены в пределах 20 пс между любыми двумя парами.
Правило 6.16 Линии AXIe FCLK, CLK100, SYNC100 и STRIG должны удовлетворять требованиям 6.23 - 6.25
[1].
Правило 6.17 Задержки распространения сигналов AXIe CLK100, включая распределяющий буфер, должны быть выровнены в пределах 100 пс между любыми двумя парами.
Правило 6.18 Задержки распространения сигналов AXIe SYNC, включая буфер, должны быть выровнены в пределах 100 пс между любыми двумя парами.
Правило 6.19 Задержки распространения сигналов CLK100 и SYNC, включая буферы, должны быть выровнены в пределах 500 пс между любой парой CLK100 и SYNC.
Правило 6.20 Задержки распространения сигналов AXIe STRIG должны быть выровнены в пределах 20 пс между любыми двумя парами.
Правило 6.21 Трассировка сигналов AXIe TRIG должна удовлетворять требованиям к частоте синхронизации 6.28 - 6.31
[1].
Архитектура AXIe-1 включает в себя два класса модулей: системные модули и инструментальные модули. Системные модули похожи на платы концентраторов ATCA и всегда занимают системный слот (логический слот 1 или слот концентратора 1) в шасси AXIe-1. Инструментальные модули похожи на узловые платы ATCA и устанавливаются в логические слоты 2 - 14.
6.2.1 Системные модули
Системные модули AXIe-1 предоставляют набор основных ресурсов для инструментов в шасси AXIe. Системный модуль обычно содержит коммутаторы для основного и инструментального интерфейсов PCIe, опорные частоты системы, триггерную логику и другие необязательные функции, такие как внешние интерфейсы LAN или PCIe к хост-компьютеру. Системные модули обычно проектируются для работы в шасси, имеющем определенное число слотов.
6.2.2 Инструментальные модули
Инструментальные модули AXIe-1 используют основной и/или инструментальный интерфейсы для управляющих транзакций и транзакций передачи данных. Они также могут применять шину триггеров AXIe, локальную шину AXIe и интерфейсы синхронизации AXIe для взаимодействия с другими инструментами или хост-компьютерами. Настоящий стандарт не определяет и не ограничивает функциональность инструментальных модулей. Инструментальные модули могут содержать измерительные аппаратные средства, аппаратные средства генерации сигналов, хост-компьютеры, аппаратные средства обработки сигналов, интерфейсы взаимодействия с внешними устройствами и т.д.
6.2.3 Требования поддержки зоны 2 для модулей
Правило 6.22 Модули AXIe-1 должны удовлетворять требованиям 6.32, 6.35, 6.37 - 6.38, 6.41, 6.43, 6.47 и 6.52
[1].
6.2.3.1 Требования к системным модулям
Правило 6.23 Системные модули AXIe-1 должны поддерживать или основной интерфейс, или инструментальный интерфейс, или оба интерфейса одновременно.
Рекомендация 6.1 Системным модулям AXIe-1 следует поддерживать оба интерфейса - основной и инструментальный.
Правило 6.24 Системные модули AXIe-1, поддерживающие основной интерфейс, должны поддерживать последовательно пронумерованные каналы основного интерфейса, начиная с канала 2.
Правило 6.25 Системные модули AXIe-1 должны осуществлять внутренние коммутации, необходимые для обеспечения соединений между всеми поддерживаемыми каналами основного интерфейса, включая порт ShMC кросс-платы (если он присутствует в шасси).
Правило 6.26 Системные модули AXIe-1 должны предоставлять внешний порт LAN, подключенный ко всем поддерживаемым каналам основного интерфейса, включая порт менеджера шасси ShMC кросс-платы (если он присутствует в шасси).
Разрешение 6.2 Системные модули AXIe-1 могут содержать другие устройства LAN, подключенные к каналам основного интерфейса.
Правило 6.27 Системные модули AXIe-1, поддерживающие инструментальный интерфейс, должны реализовывать PCIe на инструментальном интерфейсе в соответствии с требованиями
[2].
Правило 6.28 Системные модули AXIe-1 должны поддерживать последовательно пронумерованные каналы инструментального интерфейса, начиная с канала 1.
Правило 6.29 Системные модули AXIe-1 должны реализовывать внутренние коммутации PCIe, достаточные для обеспечения соединения между всеми поддерживаемыми каналами инструментального интерфейса.
Замечание (3.0) 6-2 Стандартные системные модули AXIe-1 поддерживают единственный инструментальный канал на каждый инструментальный слот.
Разрешение (3.0) 6-2 Встроенные системные модули могут поддерживать инструментальные каналы 1, 2, 3 или 4 на каждый инструментальный слот.
Правило (3.0) 6-2 Встроенный системный модуль, поддерживающий четыре инструментальных канала, должен задействовать инструментальные каналы 1, 2, 3 и 4 инструментального слота.
Правило (3.0) 6-3 Встроенный системный модуль, поддерживающий два инструментальных канала и реализующий две x1, x2 или x4 связи PCIe с инструментом, должен реализовывать одну из связей с инструментальным каналом 1, а другую - с инструментальным каналом 2 или 3 инструментального слота.
Правило (3.0) 6-4 Встроенный системный модуль, поддерживающий два инструментальных канала к инструментальному слоту и реализующий одну x8 связь PCIe с инструментом, должен реализовывать связь на инструментальных каналах 1 и 2 инструментального слота.
Правило (3.0) 6-5 Встроенный системный модуль, поддерживающий три инструментальных канала к инструментальному слоту и реализующий три x1, x2 или x4 связи PCIe с инструментом, должен реализовывать связи на инструментальных каналах 1, 2 и 3 инструментального слота.
Правило (3.0) 6-6 Встроенный системный модуль, поддерживающий три инструментальных канала и реализующий одну x8 и одну x1, x2 или x4 связь PCIe с инструментом, должен реализовывать x8 связь PCIe с инструментальными каналами 1 и 2 и связь x1, x2 или x4 на инструментальном канале 3 инструментального слота.
Правило (3.0) 6-7 Встроенный системный модуль, поддерживающий четыре инструментальных канала с инструментом и реализующий по меньшей мере одну x8 связь PCIe с инструментом, должен реализовывать одну из x8 связей PCIe на инструментальных каналах 1 и 2 инструментального слота.
Рекомендация 6.2 Системным модулям AXIe-1 следует предоставлять внешний порт PCIe, подключаемый ко всем поддерживаемым инструментальным каналам.
Разрешение 6.3 Системные модули AXIe-1 могут содержать другие устройства PCIe, которые имеют подключения к инструментальным каналам.
Правило 6.30 Системные модули AXIe-1, поддерживающие инструментальный интерфейс, должны обеспечивать формирование опорной частоты PCIe 100 МГц на линии FCLK.
Правило 6.31 Системный модуль AXIe-1 должен обеспечивать все свои инструментальные порты той же опорной частотой PCIe 100 МГц, что выдается на порт инструментальной частоты FCLK.
Правило 6.32 Системные модули AXIe-1 должны поддерживать сигналы CLK100 и SYNC.
Рекомендация 6.3 Системным модулям AXIe-1 следует предоставлять возможность формировать сигнал CLK100 от внешнего входа частоты.
Рекомендация 6.4 Системным модулям AXIe-1 следует предоставлять возможность формирования внешнего сигнала частоты из сигнала CLK100.
Правило 6.33 Каждый системный модуль AXIe-1 должен предоставлять механизм, позволяющий прикладным программам генерировать триггерные сигналы на любой из сигнальных пар TRIG, STRIG и SYNC.
Правило 6.34 Каждый системный модуль AXIe-1 должен предоставлять механизм, позволяющий прикладным программам определять состояние сигналов на любой из сигнальных пар TRIG и STRIG.
Правило 6.35 Каждый системный модуль AXIe-1 должен обеспечивать коммутацию любого из входных сигналов TRIG и STRIG на драйвер выходной сигнальной пары SYNC.
Правило 6.36 Каждый системный модуль AXIe-1 должен обеспечивать коммутацию входа любого сигнала STRIG с драйвером выхода любого сигнала STRIG.
Рекомендация 6.5 Каждому системному модулю AXIe-1 следует обеспечивать возможность коммутации внешнего входного триггерного сигнала на драйвер выхода любой своей сигнальной пары TRIG, STRIG или SYNC.
Рекомендация 6.6 Каждому системному модулю AXIe-1 следует обеспечивать возможность коммутации любого входного сигнала TRIG или STRIG на драйвер внешнего триггерного сигнала.
Разрешение 6.4 Функциональность системного модуля может быть интегрирована в шасси AXIe-1 произвольным образом.
6.2.3.2 Требования к инструментальным модулям
Рекомендация 6.7 Инструментальным модулям AXIe-1 следует поддерживать или основной интерфейс, или инструментальный интерфейс, или оба интерфейса одновременно.
Правило 6.37 Инструментальные модули AXIe-1, поддерживающие основной интерфейс, должны поддерживать работу по каналу 1 основного интерфейса.
Разрешение 6.5 Инструментальные модули AXIe-1 могут подключаться к инструментальному каналу 1, инструментальным каналам 1 и 2, инструментальным каналам 1 и 3, инструментальным каналам 1 - 3 или инструментальным каналам 1 - 4.
Правило 6.38 Инструментальные модули AXIe-1, которые подключаются к любому из инструментальных каналов 1 - 4, должны реализовывать на каналах обмен по интерфейсу PCIe в соответствии с требованиями
[2].
Правило 6.39 Инструментальный модуль AXIe-1 должен использовать для работы портов своих инструментальных каналов PCIe 1, 2, 3 и 4 опорную частоту 100 МГц PCIe, получаемую по линии FCLK.
Замечание (3.0) 6-3 Стандарт PICMG 3.4 требует, чтобы один инструментальный канал не имел больше одной связи PCIe. Таким образом, модуль, имеющий несколько связей x1 или x2, должен реализовывать каждую связь на отдельном канале.
Правило (3.0) 6-8 Инструментальный модуль AXIe-1, который подключается к двум инструментальным каналам слота и реализует две x1, x2 или x4 связи PCIe, должен реализовывать одну из связей на инструментальном канале 1, а другую - либо на канале 2, либо на канале 3.
Правило (3.0) 6-9 Инструментальный модуль AXIe-1, который подключается к двум инструментальным каналам и реализует одну x8 связь PCIe, должен реализовывать связь на инструментальных каналах 1 и 2.
Правило (3.0) 6-10 Инструментальный модуль AXIe-1, который подключается к трем инструментальным каналам и реализует три x1, x2 или x4 связи PCIe, должен реализовывать одну из связей на инструментальном канале 1, другую - на канале 2 и еще одну - на канале 3.
Правило (3.0) 6-11 Инструментальный модуль AXIe-1, который подключается к трем инструментальным каналам и реализует одну x8 и одну x1, x2 или x4 связь PCIe, должен реализовывать x8 связь PCIe на инструментальных каналах 1 и 2 и связь x1, x2 или x4 на канале 3.
Правило (3.0) 6-12 Инструментальный модуль AXIe-1, который подключается к четырем инструментальным каналам и реализует по меньшей мере одну x8 связь PCIe, должен реализовывать одну из x8 связей PCIe на инструментальных каналах 1 и 2.
Разрешение 6.7 Инструментальные модули AXIe-1 могут подключаться к любой сигнальной паре CLK100, SYNC или STRIG.
Разрешение 6.8 Инструментальные модули AXIe-1 могут подключаться к любой из 12 сигнальных пар AXIe TRIG.
Рекомендация 6.8 Инструментальному модулю AXIe-1, имеющему возможность принимать сигнал по любой из сигнальных пар TRIG, STRIG или SYNC, следует работать с ними через мультиплексор.
Рекомендация 6.9 Инструментальному модулю AXIe-1, имеющему возможность управлять любой из сигнальных пар TRIG или STRIG, следует работать с ними через мультиплексор.
Рекомендация 6.10 Каждому инструментальному модулю AXIe-1 следует предоставлять прикладным программам возможность инвертировать каждый из своих входных сигналов TRIG, STRIG и SYNC.
Разрешение 6.9 Инструментальный модуль AXIe-1 может подключаться к любому из двух или к обоим портам локальной шины.
6.3 Использование соединителя зоны 2
Кросс-платы и модули AXIe-1 используют те же соединители зоны 2, что и кросс-платы и модули ATCA. Назначение контактов для основного и инструментального каналов AXIe идентично назначению контактов тех же ресурсов в ATCA. Назначение контактов для специфичных ресурсов AXIe дано в последующих пунктах раздела.
6.3.1 Назначение контактов зоны 2 системного модуля/слота
Назначение контактов соединителей P20/J20 системного слота/модуля отличается от назначений контактов слота/модуля концентратора ATCA и выполняется согласно
таблице 6.1, которая описывает соединения интерфейсов триггеров и синхронизации AXIe.
Таблица 6.1
Назначение контактов J20/P20 системного слота
(логический слот 1)
Ряд | Интерфейс | Пара соединителей J20/P20 системного слота (логический слот 1) |
ab | cd |
1 | Шина триггерных сигналов | TRIG[0]+ | TRIG[0]- | TRIG[1]+ | TRIG[1]- |
2 | Шина триггерных сигналов | TRIG[4]+ | TRIG[4]- | TRIG[5]+ | TRIG[5]- |
3 | Шина триггерных сигналов | TRIG[7]+ | TRIG[7]- | TRIG[8]+ | TRIG[8]- |
4 | Шина триггерных сигналов Канал синхронизации | TRIG[11]+ | TRIG[11]- | STRIG[2]+ | STRIG[2]- |
5 | Канал синхронизации | STRIG[3]+ | STRIG[3]- | STRIG[4]+ | STRIG[4]- |
6 | Канал синхронизации | | | CLK100FB+ | CLK100FB- |
7 | Канал синхронизации | STRIG[9]+ | STRIG[9]- | STRIG[10]+ | STRIG[10]- |
8 | Канал синхронизации | | | | |
9 | Инструментальный канал 13 | Tx2[13]+ | Tx2[13]- | Rx2[13]+ | Rx2[13]- |
10 | Tx0[13]+ | Tx0[13]- | Rx0[13]+ | Rx0[13]- |
- | - | ef | gh |
1 | Шина триггерных сигналов | TRIG[2]+ | TRIG[2]- | TRIG[3]+ | TRIG[3]- |
2 | Шина триггерных сигналов | TRIG[6]+ | TRIG[6]- | FCLK+ | FCLK- |
3 | Шина триггерных сигналов | TRIG[9]+ | TRIG[9]- | TRIG[10]+ | TRIG[10]- |
4 | Канал синхронизации | SYNC+ | SYNC- | CLK100+ | CLK100- |
5 | Канал синхронизации | STRIG[5]+ | STRIG[5]- | STRIG[6]+ | STRIG[6]- |
6 | Канал синхронизации | STRIG[7]+ | STRIG[7]- | STRIG[8]+ | STRIG[8]- |
7 | Канал синхронизации | STRIG[11]+ | STRIG[11]- | STRIG[12]+ | STRIG[12]- |
8 | Канал синхронизации | STRIG[13]+ | STRIG[13]- | STRIG[14]+ | STRIG[14]- |
9 | Инструментальный канал 13 | Tx3[13]+ | Tx3[13]- | Rx3[13]+ | Rx3[13]- |
10 | Tx1[13]+ | Tx1[13]- | Rx1[13]+ | Rx1[13]- |
<*> Контакты Rsvd зарезервированы и остаются неподключенными на кросс-плате и модулях. |
Назначение контактов соединителей J21/P21, J22/P22, J23/P23 и J24/P24 для системных модулей AXIe-1 выполняется согласно
[1].
6.3.2 Назначение контактов зоны 2 инструментального модуля/слота
В
таблицах 6.2 -
6.6 приведено назначение контактов соединителей зоны 2 для инструментальных модулей/слотов. Интерфейсы триггеров и синхронизации инструментальных модулей AXIe-1 заведены на контакты соединителей J20/P20 (см.
таблицу 6.2). Также инструментальные модули подключены к локальной шине, распределенной среди нескольких соединителей зоны 2. Младшие 18 пар канала локальной шины размещены на соединителях J20/P20 и J23/P23 (см.
таблицы 6.2 и
6.5). Необязательное расширение каналов локальной шины до 42 или 62 пар требует использования дополнительных соединителей. Канал локальной шины с 42 парами требует наличия дополнительного соединителя J24/P24, приведенного в
таблице 6.6. Канал локальной шины с 62 парами требует наличия дополнительных соединителей J21/P21 и J24/P24, перечисленных в
таблицах 6.3 и
6.6.
Таблица 6.2
Назначение контактов J20/P20 инструментального слота
(логические слоты 2 - 14)
Ряд | Интерфейс | Пара соединителей J20/P20 системного слота (логические слоты 2 - 14) |
ab | cd |
1 | Шина триггерных сигналов | TRIG[0]+ | TRIG[0]- | TRIG[1]+ | TRIG[1]- |
2 | Шина триггерных сигналов | TRIG[4]+ | TRIG[4]- | TRIG[5]+ | TRIG[5]- |
3 | Шина триггерных сигналов | TRIG[7]+ | TRIG[7]- | TRIG[8]+ | TRIG[8]- |
4 | Шина триггерных сигналов | TRIG[11]+ | TRIG[11]- | STRIG+ | STRIG- |
5 | Локальная шина | LBL[0]+ | LBL[0]- | LBL[1]+ | LBL[1]- |
6 | Локальная шина | LBL[2]+ | LBL[2]- | LBL[3]+ | LBL[3]- |
7 | Локальная шина | LBL[4]+ | LBL[4]- | LBL[5]+ | LBL[5]- |
8 | Локальная шина | LBL[6]+ | LBL[6]- | LBL[7]+ | LBL[7]- |
9 | Локальная шина | LBL[38]+ | LBL[38]- | LBL[39]+ | LBL[39]- |
10 | Локальная шина | LBL[40]+ | LBL[40]- | LBL[41]+ | LBL[41]- |
- | - | ef | gh |
1 | Шина триггерных сигналов | TRIG[2]+ | TRIG[2]- | TRIG[3]+ | TRIG[3]- |
2 | Шина триггерных сигналов | TRIG[6]+ | TRIG[6]- | FCLK+ | FCLK- |
3 | Шина триггерных сигналов | TRIG[9]+ | TRIG[9]- | TRIG[10]+ | TRIG[10]- |
4 | Канал синхронизации | SYNC100+ | SYNC100- | CLK100+ | CLK100- |
5 | Локальная шина | LBR[0]+ | LBR[0]- | LBR[1]+ | LBR[1]- |
6 | Локальная шина | LBR[2]+ | LBR[2]- | LBR[3]+ | LBR[3]- |
7 | Локальная шина | LBR[4]+ | LBR[4]- | LBR[5]+ | LBR[5]- |
8 | Локальная шина | LBR[6]+ | LBR[6]- | LBR[7]+ | LBR[7]- |
9 | Локальная шина | LBR[38]+ | LBR[38]- | LBR[39]+ | LBR[39]- |
10 | Локальная шина | LBR[40]+ | LBR[40]- | LBR[41]+ | LBR[41]- |
Таблица 6.3
Назначение контактов J21/P21 инструментального слота
(логические слоты 2 - 14)
Ряд | Интерфейс | Пара соединителей J21/P21 системного слота (логические слоты 2 - 14) |
ab | cd |
1 | Локальная шина | LBL[42]+ | LBL[42]- | LBL[43]+ | LBL[43]- |
2 | Локальная шина | LBL[44]+ | LBL[44]- | LBL[45]+ | LBL[45]- |
3 | Локальная шина | LBL[46]+ | LBL[46]- | LBL[47]+ | LBL[47]- |
4 | Локальная шина | LBL[48]+ | LBL[48]- | LBL[49]+ | LBL[49]- |
5 | Локальная шина | LBL[50]+ | LBL[50]- | LBL[51]+ | LBL[51]- |
6 | Локальная шина | LBL[52]+ | LBL[52]- | LBL[53]+ | LBL[53]- |
7 | Локальная шина | LBL[54]+ | LBL[54]- | LBL[55]+ | LBL[55]- |
8 | Локальная шина | LBL[56]+ | LBL[56]- | LBL[57]+ | LBL[57]- |
9 | Локальная шина | LBL[58]+ | LBL[58]- | LBL[59]+ | LBL[59]- |
10 | Локальная шина | LBL[60]+ | LBL[60]- | LBL[61]+ | LBL[61]- |
- | - | ef | gh |
1 | Локальная шина | LBR[42]+ | LBR[42]- | LBR[43]+ | LBR[43]- |
2 | Локальная шина | LBR[44]+ | LBR[44]- | LBR[45]+ | LBR[45]- |
3 | Локальная шина | LBR[46]+ | LBR[46]- | LBR[47]+ | LBR[47]- |
4 | Локальная шина | LBR[48]+ | LBR[48]- | LBR[49]+ | LBR[49]- |
5 | Локальная шина | LBR[50]+ | LBR[50]- | LBR[51]+ | LBR[51]- |
6 | Локальная шина | LBR[52]+ | LBR[52]- | LBR[53]+ | LBR[53]- |
7 | Локальная шина | LBR[54]+ | LBR[54]- | LBR[55]+ | LBR[55]- |
8 | Локальная шина | LBR[56]+ | LBR[56]- | LBR[57]+ | LBR[57]- |
9 | Локальная шина | LBR[58]+ | LBR[58]- | LBR[59]+ | LBR[59]- |
10 | Локальная шина | LBR[60]+ | LBR[60]- | LBR[61]+ | LBR[61]- |
Таблица 6.4
Назначение контактов J22/P22 инструментального слота
(логические слоты 2 - 14)
Ряд | Интерфейс | Пара соединителей J22/P22 системного слота (логические слоты 2 - 14) |
ab | cd |
1 | Зарезервировано | Tx2[2]+ | Tx2[2]- | Rx2[2]+ | Rx2[2]- |
2 | Tx0[2]+ | Tx0[2]- | Rx0[2]+ | Rx0[2]- |
3 | Зарезервировано | Tx2[1]+ | Tx2[1]- | Rx2[1]+ | Rx2[1]- |
4 | Tx0[1]+ | Tx0[1]- | Rx0[1]+ | Rx0[1]- |
5 | Зарезервировано | Tx2[2]+ | Tx2[2]- | Rx2[2]+ | Rx2[2]- |
6 | Tx0[2]+ | Tx0[2]- | Rx0[2]+ | Rx0[2]- |
7 | Инструментальный канал 4 | Tx2[1]+ | Tx2[1]- | Rx2[1]+ | Rx2[1]- |
8 | Tx0[1]+ | Tx0[1]- | Rx0[1]+ | Rx0[1]- |
9 | Инструментальный канал 3 | Tx2[1]+ | Tx2[1]- | Rx2[1]+ | Rx2[1]- |
10 | Tx0[1]+ | Tx0[1]- | Rx0[1]+ | Rx0[1]- |
- | - | ef | gh |
1 | Зарезервировано | Tx3[2]+ | Tx3[2]- | Rx3[2]+ | Rx3[2]- |
2 | Tx1[2]+ | Tx1[2]- | Rx1[2]+ | Rx1[2]- |
3 | Зарезервировано | Tx3[1]+ | Tx3[1]- | Rx3[1]+ | Rx3[1]- |
4 | Tx1[1]+ | Tx1[1]- | Rx1[1]+ | Rx1[1]- |
5 | Зарезервировано | Tx3[2]+ | Tx3[2]- | Rx3[2]+ | Rx3[2]- |
6 | Tx1[2]+ | Tx1[2]- | Rx1[2]+ | Rx1[2]- |
7 | Инструментальный канал 4 | Tx3[1]+ | Tx3[1]- | Rx3[1]+ | Rx3[1]- |
8 | Tx1[1]+ | Tx1[1]- | Rx1[1]+ | Rx1[1]- |
9 | Инструментальный канал 3 | Tx3[1]+ | Tx3[1]- | Rx3[1]+ | Rx3[1]- |
10 | Tx1[1]+ | Tx1[1]- | Rx1[1]+ | Rx1[1]- |
Таблица 6.5
Назначение контактов J23/P23 инструментального слота
(логические слоты 2 - 14)
Ряд | Интерфейс | Пара соединителей J23/P23 системного слота (логические слоты 2 - 14) |
ab | cd |
1 | Инструментальный канал 2 | Tx2[2]+ | Tx2[2]- | Rx2[2]+ | Rx2[2]- |
2 | Tx0[2]+ | Tx0[2]- | Rx0[2]+ | Rx0[2]- |
3 | Инструментальный канал 1 | Tx2[1]+ | Tx2[1]- | Rx2[1]+ | Rx2[1]- |
4 | Tx0[1]+ | Tx0[1]- | Rx0[1]+ | Rx0[1]- |
5 | Основной канал 1 | BI_DA1+(TX1+) | BI_DA1-(TX1-) | BI_DB1+(RX1+) | BI_DB1-(RX1-) |
6 | Локальная шина | LBL[8]+ | LBL[8]- | LBL[9]+ | LBL[9]- |
7 | Локальная шина | LBL[10]+ | LBL[10]- | LBL[11]+ | LBL[11]- |
8 | Локальная шина | LBL[12]+ | LBL[12]- | LBL[13]+ | LBL[13]- |
9 | Локальная шина | LBL[14]+ | LBL[14]- | LBL[15]+ | LBL[15]- |
10 | Локальная шина | LBL[16]+ | LBL[16]- | LBL[17]+ | LBL[17]- |
- | - | ef | gh |
1 | Инструментальный канал 2 | Tx3[2]+ | Tx3[2]- | Rx3[2]+ | Rx3[2]- |
2 | Tx1[2]+ | Tx1[2]- | Rx1[2]+ | Rx1[2]- |
3 | Инструментальный канал 1 | Tx3[1]+ | Tx3[1]- | Rx3[1]+ | Rx3[1]- |
4 | Tx1[1]+ | Tx1[1]- | Rx1[1]+ | Rx1[1]- |
5 | Основной канал 1 | BI_DC1+ | BI_DC1- | BI_DD1+ | BI_DD1- |
6 | Локальная шина | LBR[8]+ | LBR[8]- | LBR[9]+ | LBR[9]- |
7 | Локальная шина | LBR[10]+ | LBR[10]- | LBR[11]+ | LBR[11]- |
8 | Локальная шина | LBR[12]+ | LBR[12]- | LBR[13]+ | LBR[13]- |
9 | Локальная шина | LBR[14]+ | LBR[14]- | LBR[15]+ | LBR[15]- |
10 | Локальная шина | LBR[16]+ | LBR[16]- | LBR[17]+ | LBR[17]- |
Таблица 6.6
Назначение контактов J24/P24 инструментального слота
(логические слоты 2 - 14)
Ряд | Интерфейс | Пара соединителей J24/P24 системного слота (логические слоты 2 - 14) |
ab | cd |
1 | Локальная шина | LBL[18]+ | LBL[18]- | LBL[19]+ | LBL[19]- |
2 | Локальная шина | LBL[20]+ | LBL[20]- | LBL[21]+ | LBL[21]- |
3 | Локальная шина | LBL[22]+ | LBL[22]- | LBL[23]+ | LBL[23]- |
4 | Локальная шина | LBL[24]+ | LBL[24]- | LBL[25]+ | LBL[25]- |
5 | Локальная шина | LBL[26]+ | LBL[26]- | LBL[27]+ | LBL[27]- |
6 | Локальная шина | LBL[28]+ | LBL[28]- | LBL[29]+ | LBL[29]- |
7 | Локальная шина | LBL[30]+ | LBL[30]- | LBL[31]+ | LBL[31]- |
8 | Локальная шина | LBL[32]+ | LBL[32]- | LBL[33]+ | LBL[33]- |
9 | Локальная шина | LBL[34]+ | LBL[34]- | LBL[35]+ | LBL[35]- |
10 | Локальная шина | LBL[36]+ | LBL[36]- | LBL[37]+ | LBL[37]- |
- | - | ef | gh |
1 | Локальная шина | LBR[18]+ | LBR[18]- | LBR[19]+ | LBR[19]- |
2 | Локальная шина | LBR[20]+ | LBR[20]- | LBR[21]+ | LBR[21]- |
3 | Локальная шина | LBR[22]+ | LBR[22]- | LBR[23]+ | LBR[23]- |
4 | Локальная шина | LBR[24]+ | LBR[24]- | LBR[25]+ | LBR[25]- |
5 | Локальная шина | LBR[26]+ | LBR[26]- | LBR[27]+ | LBR[27]- |
6 | Локальная шина | LBR[28]+ | LBR[28]- | LBR[29]+ | LBR[29]- |
7 | Локальная шина | LBR[30]+ | LBR[30]- | LBR[31]+ | LBR[31]- |
8 | Локальная шина | LBR[32]+ | LBR[32]- | LBR[33]+ | LBR[33]- |
9 | Локальная шина | LBR[34]+ | LBR[34]- | LBR[35]+ | LBR[35]- |
10 | Локальная шина | LBR[36]+ | LBR[36]- | LBR[37]+ | LBR[37]- |
Замечание 6.4 Пары локальной шины LBL[38-41] и LBR[38-41] не использованы в 18 парных каналах локальной шины, и соответствующие контакты не подключены.
Инструментальные модули и слоты, имеющие 62 парных канала локальной шины, используют соединители J21/P21 для подключений локальной шины. Остальные обычные инструментальные модули и слоты не требуют наличия соединителей J21/P21.
Инструментальные модули и слоты, поддерживающие подключения инструментальных каналов 3 и/или 4, используют соединители J22/P22. Остальные инструментальные модули и слоты не требуют наличия соединителей J22/P22.
Замечание (3.0) 6-4 В данный момент не существует средств, позволяющих системным модулям AXIe-1 поддерживать подключение более одного инструментального канала к каждому инструментальному слоту. Данная возможность доступна лишь в интегрированных шасси со встроенными системными модулями.
6.3.2.1 Распределение портов инструментального канала
Распределение линий PCIe по портам инструментальных каналов приведено в
таблице 6.7.
Таблица 6.7
Распределение линий PCIe портам инструментальных каналов
Линии PCIe | Инструментальный интерфейс |
Порты канала 1 | Порты канала 2 | Порты канала 3 | Порты канала 4 |
0 | 1 | 2 | 3 | 0 | 1 | 2 | 3 | 0 | 1 | 2 | 3 | 0 | 1 | 2 | 3 |
Ширина | x1, x2, x4 | | | | | | | | | | | | |
Линия | 0 | 1 | 2 | 3 | | | | | | | | | | | | |
Ширина | x1, x2, x4 | | | | | x1, x2, x4 | | | | |
Линия | 0 | 1 | 2 | 3 | | | | | 0 | 1 | 2 | 3 | | | | |
Ширина | x1, x2, x4 | x1, x2, x4 | | | | | | | | |
Линия | 0 | 1 | 2 | 3 | 0 | 1 | 2 | 3 | | | | | | | | |
Ширина | x1, x2, x4 | x1, x2, x4 | x1, x2, x4 | | | | |
Линия | 0 | 1 | 2 | 3 | 0 | 1 | 2 | 3 | 0 | 1 | 2 | 3 | | | | |
Ширина | x1, x2, x4 | x1, x2, x4 | x1, x2, x4 | x1, x2, x4 |
Линия | 0 | 1 | 2 | 3 | 0 | 1 | 2 | 3 | 0 | 1 | 2 | 3 | 0 | 1 | 2 | 3 |
Ширина | x1, x2, x4, x8 | | | | | | | | |
Линия | 0 | 1 | 2 | 3 | 4 | 5 | 6 | 7 | | | | | | | | |
Ширина | x1, x2, x4, x8 | x1, x2, x4 | | | | |
Линия | 0 | 1 | 2 | 3 | 4 | 5 | 6 | 7 | 0 | 1 | 2 | 3 | | | | |
Ширина | x1, x2, x4, x8 | x1, x2, x4 | x1, x2, x4 |
Линия | 0 | 1 | 2 | 3 | 4 | 5 | 6 | 7 | 0 | 1 | 2 | 3 | 0 | 1 | 2 | 3 |
Ширина | x1, x2, x4, x8 | x1, x2, x4, x8 |
Линия | 0 | 1 | 2 | 3 | 4 | 5 | 6 | 7 | 0 | 1 | 2 | 3 | 4 | 5 | 6 | 7 |
Ширина | x1, x2, x4, x8, x16 |
Линия | 0 | 1 | 2 | 3 | 4 | 5 | 6 | 7 | 8 | 9 | 10 | 11 | 12 | 13 | 14 | 15 |
Основной интерфейс AXIe-1 удовлетворяет всем требованиям ATCA, за исключением того, что кросс-платы не имеют дополнительных каналов основного интерфейса, соединяющих логический слот 2 со слотами 3 - 14. Инструментальные модули не поддерживают подключений LAN по каналу 2. Назначения каналов Ethernet AXIe-1 показаны на
рисунке 6.2.
Рисунок 6.2 - Назначения канала основного интерфейса
Правило 6.40 Реализации канала основного интерфейса AXIe-1 должны удовлетворять требованиям 6.72 - 6.77
[1].
В связи с тем что шасси AXIe-1 содержит выделенный менеджер шасси, системные слоты и модули должны иметь порт менеджера шасси ShMC. Этот порт должен удовлетворять требованиям
[1].
Правило 6.41 Кросс-платы AXIe-1 должны поддерживать порт ShMC на системном слоте.
Правило 6.42 Соединения AXIe-1 кросс-платы ShMC должны удовлетворять требованиям 6.62 - 6.65, 6.68 и 6.70 - 6.72
[1].
Правило 6.43 Системные модули AXIe-1 должны поддерживать соединение с портом ShMC, размещая либо одно соединение 10/100/1000Base-T, либо два соединения 10/100Base-TX на порт ShMC.
Каналы основного интерфейса имеют те же требования к электрическому стандарту, что и ATCA.
Правило 6.44 Соединения основного интерфейса модуля AXIe-1 должны удовлетворять требованиям 6.74 - 6.77
[1].
6.5 Требования к инструментальному интерфейсу
Трассировка инструментального интерфейса кросс-плат AXIe-1 всегда выполнена топологией "звезда" (см. таблицу 6.12 Dual Star Backplane routing assignments
[1]), за исключением того, что кросс-плата не имеет дополнительных каналов инструментального интерфейса, распределенных между логическим слотом 2 и слотами с большими номерами. Модули AXIe-1 подключаются к инструментальному интерфейсу системного модуля, организованного по топологии "звезда", используя соединения PCIe. Все инструментальные каналы и соединения соответствуют требованиям к электрическому стандарту ATCA, за исключением того, что передающий конец каналов (вместо принимающего) дополняется конденсатором, как это требуется по
[3]. Соединения PCIe также удовлетворяют требованиям
[2].
Правило 6.45 Соединения инструментального интерфейса модуля AXIe-1 должны удовлетворять требованиям 6.78, 6.79 и 6.82 - 6.89
[1].
Замечание 6.6

3.4
[2] накладывает дополнительные требования на целостность сигнала в соединениях PCIe.
Правило (2.0) 6.1 Выходы передатчиков PCIe должны быть связаны с линиями кросс-платы через конденсатор.
Правило (2.0) 6.2 Приемники PCIe должны быть напрямую связаны с линиями кросс-платы.
Допускается поддержка скорости обмена 5 Гт/с модулями и кросс-платами AXIe-1, как определено в
[3]. Каналы со скоростью 5,0 Гт/с должны учитывать требования стандарта PCIe к целостности сигнала.
Правило 6.46 Соединения для инструментальных модулей и трассировка на кросс-плате для соединения PCIe с заявленной скоростью 5,0 Гт/с должны соответствовать требованиям для операций с этой скоростью в соответствии с
[3] и
[4].
6.6 Требования к интерфейсу синхронизации
Интерфейс синхронизации AXIe предоставляет трассировку ресурсов синхронизации от системного модуля к каждому инструментальному модулю. Эти сигнальные линии включают: двунаправленные линии триггерного сигнала, расположенные по топологии "звезда", STRIG; триггерные/синхронизирующие линии, реализующие соединение "точка - точка", идущие от системного модуля, SYNC; опорную частоту, предназначенную для проведения измерений, CLK100, и опорную частоту, предназначенную для синхронизации соединения PCIe, FCLK.
6.6.1 STRIG
Ресурс линий триггеров содержит до 13 BLVDS сигнальных пар STRIG (2:14). Каждая сигнальная пара STRIG(
n)+/STRIG(
n)- соединяет системный слот с логическим слотом
n. Для предоставления триггерных сигналов с малыми временными искажениями всем инструментальным слотам задержки трассировки на кросс-плате выравниваются в пределах 20 пс для всех сигнальных пар STRIG. Использование линий STRIG любым конкретным инструментальным модулем полностью зависит от потребностей аппаратуры. Требования к электрическим параметрам кросс-платы для линий STRIG приведены по
6.1. Топология линий STRIG и соединения модулей изображены на
рисунке 6.3.
Рисунок 6.3 - Типичная реализация STRIG
Сигнальные линии AXIe STRIG управляются протоколами электронного ключа и ПО. Менеджер шасси должен посредством процедуры электронного ключа определить совместимости портов STRIG и дать разрешение модулю управлять своим портом STRIG под контролем ПО. Ответственность за определение того, каким модулям разрешается управлять конкретной парой STRIG в данный момент времени, лежит на ПО. Модули всегда запускаются с отключенными передатчиками STRIG. Модуль не может активно управлять своим портом STRIG до тех пор, пока это не разрешат оба - менеджер шасси и хост-приложение.
Правило 6.47 Передатчики и приемники STRIG должны удовлетворять требованиям для передатчиков и приемников BLVDS.
Правило 6.48 Модули, подключающиеся к сигнальной паре STRIG, должны обеспечить параллельное терминирование этой сигнальной пары резистором

, как показано на
рисунке 6.3.
Разрешение 6.11 Модули могут включать в линии STRIG последовательные терминирующие резисторы

, так как это показано на
рисунке 6.2.
Правило 6.49 Модули AXIe-1 должны иметь возможность независимо включать/отключать свои передатчики STRIG.
Правило 6.50 Передатчики STRIG сигнала модуля AXIe-1 при запуске модуля должны по умолчанию находиться в выключенном состоянии и оставаться выключенными до тех пор, пока не будут включены и менеджером шасси, и ПО.
Рекомендация 6.12 Модулям AXIe-1 следует рассматривать в качестве активного высокий уровень сигнала STRIG и/или положительный перепад триггера, где высокое значение является правильным логическим состоянием, при котором положительная линия STRIG(n)+ имеет больший потенциал напряжения, чем линия STRIG(n)-.
Рекомендация 6.13 Модулям AXIe-1, использующим полученные сигналы STRIG, следует иметь программируемую возможность их инвертировать.
6.6.2 SYNC
Ресурс синхронизации/триггеров AXIe содержит до 14 LVDS SYNC(1:14) сигнальных пар, а также распределяющие буферы кросс-платы с малыми относительными задержками сигнала. Сигнальные пары SYNC(1)+/SYNC(1)- соединяют выход LVDS системного модуля с распределяющими буферами кросс-платы сигналов LVDS. Каждая сигнальная пара SYNC(
n)+/SYNC(
n)- (где 1 <
n <= 14) соединяет выход буфера с входом LVDS логического слота
n. Для предоставления ресурса триггеров с малыми относительными задержками сигнала всем слотам задержки распространения [включая SYNC(1), буферы кросс-платы, и SYNC(
n)] выравниваются в пределах 100 пс для всех путей распространения сигнала SYNC. Задержки распространения сигнала SYNC также выравниваются в пределах 500 пс относительно всех путей распространения сигнала CLK100. Таким образом, сигналы SYNC могут работать синхронно с сигналами CLK100. Использование сигнальной пары SYNC любым конкретным инструментальным модулем полностью зависит от потребностей приложения. Требования к электрическим параметрам кросс-платы для линий триггеров/синхронизации приведены в
6.1.3. Топология и соединения изображены на
рисунке 6.4.

Рисунок 6.4 - Типичная реализация линий SYNC
Совместимость между передатчиком модуля сигнала SYNC и кросс-платой обеспечивается процедурой электронного ключа. При подаче питания на системный модуль его передатчики выключены. После разрешения менеджером шасси включения системным модулем своих передатчиков сигналов SYNC ПО настраивает триггерную подсистему системного модуля для управления передатчиком сигналов SYNC в соответствии с требованиями оборудования.
Правило 6.51 Все передатчики и приемники сигнала SYNC должны удовлетворять требованиям, предъявляемым к электрическому стандарту передатчиков и приемников LVDS.
Правило 6.52 Модули, соединенные с линиями SYNC, должны обеспечить параллельное терминирование этих сигнальных пар резисторами

, как показано на
рисунке 6.3.
Правило 6.53 Сигнальная пара SYNC(1) на кросс-плате должна параллельно терминироваться резистором

на входе распределяющего буфера LVDS, как показано на
рисунке 6.4.
Правило 6.54 Системные модули AXIe-1 должны иметь возможность независимо включать/отключать свои передатчики сигнала SYNC.
Правило 6.55 Передатчики сигнала SYNC системного модуля AXIe-1 должны быть по умолчанию выключены при подаче питания на модуль и оставаться выключенными до тех пор, пока менеджер шасси их не включит.
Рекомендация 6.14 Модулям AXIe-1 следует рассматривать в качестве активного высокий уровень сигнала SYNC и/или положительный перепад триггера, где высокое значение является правильным логическим состоянием, при котором положительная линия SYNC(n)+ имеет больший потенциал напряжения, чем линия SYNC(n)-.
Рекомендация 6.15 Модулям AXIe-1, использующим полученные сигналы SYNC, следует иметь программируемую возможность их инвертировать.
Сигнал SYNC может формироваться синхронно с CLK100. Синхронизация этих сигналов показана на
рисунке 6.5. Требования к времени установки и удержания сигнала SYNC на выходе системного модуля приведены в
таблице 6.8. Требования к времени установки и удержания сигнала SYNC на входе инструментального модуля приведены в
таблице 6.9.
Рисунок 6.5 - Синхронный режим сигнала SYNC
Таблица 6.8
Синхронизация выходных сигналов SYNC и CLK100
системного модуля для синхронного режима
Параметр | Обозначение | Мин |
Время установки сигнала SYNC, соответствующее нарастающему фронту сигнала CLK100 | tSU_SYNC | 3 нс |
Время удержания сигнала SYNC, соответствующее нарастающему фронту сигнала CLK100 | tH_SYNC | 1 нс |
Таблица 6.9
Синхронизация входных сигналов SYNC и CLK100
инструментального модуля для синхронного режима
Параметр | Обозначение | Мин |
Время установки сигнала SYNC, соответствующее нарастающему фронту сигнала CLK100 | tSU_SYNC | 2 нс |
Время удержания сигнала SYNC, соответствующее нарастающему фронту сигнала CLK100 | tH_SYNC | 0 нс |
Правило (2.0) 6.3 Системный модуль AXIe-1 должен иметь программируемую возможность формировать выходной сигнал SYNC либо синхронно, либо асинхронно по отношению к CLK100.
Правило 6.56 Синхронные выходные сигналы SYNC и CLK100 системного модуля на соединителе кросс-платы должны удовлетворять требованиям синхронизации, приведенным в
таблице 6.8.
Правило 6.57 При отправке сигнала SYNC синхронно с сигналом CLK100 входные сигналы SYNC и CLK100 инструментального модуля на соединителе кросс-платы должны удовлетворять требованиям синхронизации, приведенным в
таблице 6.9.
6.6.3 CLK100
Ресурс тактовой частоты AXIe, предназначенный для проведения измерений, содержит до 15 сигнальных пар LVDS, CLK100(1:14) и CLK100FB, а также распределяющие буферы с малыми искажениями сигнала. Сигнальные пары CLK100(1)+/CLK100(1)- соединяют выходы LVDS системного модуля с распределяющими буферами сигнала LVDS кросс-платы. Каждая сигнальная пара CLK100(
n)+/CLK100(
n)- (где 1 <
n <= 14) соединяет сигнальную пару выхода буфера с входом LVDS на логическом слоте
n. Сигнальная пара CLK100FB+/CLK100FB- (где 1 <
n <= 14) соединяет сигнальную пару выхода буфера с входом LVDS системного модуля. Для предоставления ресурса триггеров с малыми относительными задержками множеству слотов задержки распространения [включая CLK100(1), буферы кросс-платы, CLK100(
n) и CLK100FB] выравниваются в пределах 100 пс для всех путей распространения CLK100. Задержки распространения сигнала CLK100 также выравниваются в пределах 500 пс относительно всех путей распространения сигнала SYNC. Таким образом, сигналы SYNC могут работать синхронно с сигналами CLK100. Использование сигнальной пары CLK100 любым конкретным инструментальным модулем полностью зависит от потребностей приложения. Требования к электрическим параметрам кросс-платы для линий инструментальной частоты приведены в
6.1.3. Топология и соединения линий CLK100 изображены на
рисунке 6.6.

Рисунок 6.6 - Типичная реализация сигналов CLK100
Совместимость между передатчиком сигнала CLK100 системного модуля и кросс-платой обеспечивается процедурой электронного ключа. При подаче питания на системный модуль его сигнала CLK100 передатчики выключены. После разрешения менеджером шасси включения системным модулем своих передатчиков сигналов CLK100 ПО настраивает триггерную подсистему системного модуля для управления передатчиком сигналов CLK100 в соответствии с требованиями оборудования.
Правило 6.58 Все передатчики и приемники сигнала CLK100 должны удовлетворять требованиям, предъявляемым к электрическому стандарту передатчиков и приемников LVDS.
Правило 6.59 Модули, соединенные с линиями CLK100, должны обеспечить параллельное терминирование этой сигнальной пары резистором

, как показано на
рисунке 6.6.
Правило 6.60 Сигнальная пара CLK100(1) на кросс-плате должна параллельно терминироваться резистором

на входе распределяющего буфера LVDS, как показано на
рисунке 6.6.
Правило 6.61 Системные модули AXIe-1 должны иметь возможность независимо включать/отключать свои передатчики сигнала CLK100.
Правило 6.62 Передатчики сигнала CLK100 системного модуля AXIe-1 должны быть по умолчанию выключены при подаче питания на модуль и оставаться выключенными до тех пор, пока менеджер шасси не включит их.
Разрешение 6.12 Системные модули AXIe-1 могут иметь механизм, позволяющий ПО хост-компьютера включать/отключать его передатчики CLK100.
Правило 6.63 Сигнал CLK100 системного модуля, формируемый от внутреннего генератора, должен иметь частоту 100 МГц с относительной погрешностью 1·10-4 и скважность от 45 до 50%.
6.6.4 FCLK
Ресурс AXIe, предоставляющий тактовую частоту для соединения PCIe, содержит не более 14 сигнальных пар FCLK(1:14), а также набор распределяющих буферов кросс-платы с малыми относительными задержками распространения сигнала. Сигнальные пары FCLK(1)+/FCLK(1)- соединяют выходы BLVDS системного модуля с распределяющими буферами сигнала HCSL кросс-платы. Каждая сигнальная пара FCLK(
n)+/FCLK(
n)- (где 1 <
n <= 14) соединяет выход буфера с входом HCSL на логическом слоте
n. Сигнал FCLK является опорной частотой для всех портов PCIe. Для портов PCIe модули должны использовать опорную частоту FCLK. Опорная частота может иметь либо постоянное значение частоты 100 МГц, либо распределенный спектр и должна соответствовать техническим требованиям для опорной частоты PCIe. Требования к электрическим параметрам кросс-платы для линий сигнальных пар FCLK приведены в
6.1.3. Топология и соединения линий FCLK изображены на
рисунке 6.7.
Рисунок 6.7 - Типичная реализация сигнала FCLK
Совместимость между передатчиком сигнала FCLK системного модуля и кросс-платой обеспечивается процедурой электронного ключа. При подаче питания на системный модуль его передатчики FCLK выключены. После разрешения менеджером шасси включения системным модулем своих передатчиков сигналов FCLK системный модуль начинает формирование выходного сигнала FCLK с опорной частотой 100 МГц PCIe.
Правило 6.64 Генераторы FCLK частоты AXIe, передатчики FCLK кросс-платы и приемники FCLK модуля должны удовлетворять требованиям, предъявляемым к электрическому стандарту для опорной частоты PCIe, как определено в базовых технических требованиях
[3] и электромеханических требованиях
[4].
Правило 6.65 Передатчики FCLK системного модуля должны удовлетворять требованиям, предъявляемым к электрическому стандарту для передатчиков BLVDS.
Правило 6.66 Приемники FCLK кросс-платы AXIe-1 должны быть совместимы с уровнями BLVDS сигнала и допускать прием сигнала с уровнями MLVDS.
Правило 6.67 Приемник FCLK инструментального модуля AXIe-1 должен обеспечивать прием сигналов с уровнями BLVDS и MLVDS.
Правило 6.68 Сигнальные пары FCLK(1) на кросс-плате должны параллельно терминироваться резистором

на входе распределяющего буфера LVDS сигнала, как показано на
рисунке 6.7.
Разрешение 6.13 Для того чтобы допустить более широкий диапазон входного синфазного сигнала, приемники FCLK кросс-платы и модуля могут иметь развязку по постоянному току и цепи смещения, как показано на
рисунке 6.7.
Правило 6.69 Системные модули AXIe-1 должны иметь возможность независимо включать/отключать свои передатчики FCLK.
Правило 6.70 Передатчики FCLK системного модуля AXIe-1 должны быть по умолчанию выключены при подаче питания на модуль и оставаться выключенными до тех пор, пока менеджер шасси не включит их.
Разрешение 6.14 Системные модули AXIe-1 могут иметь механизм, позволяющий ПО хост-компьютера включать/отключать его передатчики FCLK.
6.7 Требования к шине триггерных сигналов
Шина триггеров AXIe состоит из набора 12 триггерных линий MLVDS, TRIG(0:11), проходящих через кросс-плату и соединенных со всеми слотами кросс-платы AXIe-1. Требования к топологии и электрическому стандарту передатчиков/приемников схожи с требованиями к интерфейсу синхронизации ATCA. Использование линий триггеров AXIe любым конкретным модулем полностью зависит от потребностей приложения. На
рисунке 6.8 представлена реализация соединения модулей с одной из сигнальных пар TRIG на кросс-плате.
Рисунок 6.8 - Типичная реализация шины триггеров AXIe
Требования, предъявляемые к электрическим параметрам кросс-платы для шины триггеров AXIe, приведены в
6.1.3.
Для шины триггеров AXIe отсутствуют указания по процедуре электронного ключа. При подключении питания модулей их передатчики шины триггеров отключены. Ответственность за определение модуля, имеющего право управлять определенной сигнальной парой TRIG в данный момент времени, лежит на ПО.
Шина триггеров AXIe использует передатчики и приемники MLVDS. Приемники имеют тип 2 MLVDS, который предусматривает смещение входного порога 100 мВ и обеспечивает постоянное состояние выхода в отсутствие дифференциального входного сигнала.
Правило (2.0) 6.4 Все передатчики сигналов TRIG должны удовлетворять требованиям, предъявляемым к электрическому стандарту для передатчиков и приемников MLVDS.
Правило (2.0) 6.5 Все приемники сигналов TRIG должны удовлетворять требованиям, предъявляемым к электрическому стандарту для приемников типа 2 MLVDS.
Правило 6.71 Модули AXIe-1 не должны управлять какой-либо из TRIG(0:11) линий, если такая возможность не была явно включена ПО хост-компьютера.
Правило 6.72 Порты шины триггеров AXIe должны удовлетворять требованиям, предъявляемым к портам частоты синхронизации в 6.120 - 6.124
[1].
Локальная шина AXIe состоит из 18, 42 или 62 дифференциальных пар, обеспечивающих соединения "точка - точка" между соседними инструментальными слотами. Если системный слот не является физическим слотом 1 кросс-платы, сегмент локальной шины соединяет два инструментальных слота, соседних с системным слотом и расположенных по обе стороны от него. Все кросс-платы AXIe-1 предоставляют по меньшей мере 18 сигнальных пар локальной шины в каждом сегменте и могут опционально предоставлять 42 или 62 сигнальные пары.
Настоящий стандарт не определяет протоколы локальной шины. Вместо этого локальная шина обычно соединяет два модуля одного производителя, используя собственный протокол. Совместимость обеспечена процедурой электронного ключа по
3.1.9.
Требования, предъявляемые к электрическим параметрам кросс-платы для локальной шины, приведены в
6.1.3.
Локальная шина AXIe по своей природе схожа с интерфейсом канала обновлений ATCA. Они имеют множество совпадающих требований к проектированию.
Разрешено формирование модулями AXIe напряжения не выше 1,6 В на контактах локальной шины, независимо от выполнения процедуры электронного ключа. Для сигналов с большим напряжением (не выше 2,5 В) должны строго соблюдаться результаты процедуры электронного ключа. Формирование сигналов с напряжением выше чем 2,5 В на локальной шине не допускается.
Правило 6.73 Порты локальной шины AXIe должны удовлетворять требованиям, предъявляемым к портам канала обновлений в 6.125 - 6.128
[1].
Правило 6.74 Каналы локальной шины AXIe должны подключаться или отключаться так же, как каналы с одним портом из 18, 42 или 62 сигнальных пар.
Правило 6.75 От момента подключения питания и до явного включения менеджером шасси контакт локальной шины должен формировать на кросс-плате:
- напряжение разомкнутой цепи в диапазоне от 0 до 1,6 В относительно логической земли;
- сопротивление источника/нагрузки 50 Ом или более.
Правило 6.76 Передатчики локальной шины AXIe должны работать в диапазоне напряжений от 0 до 2,5 В относительно логической земли.
7 Электромагнитная совместимость
Архитектура AXIe-1 спроектирована таким образом, чтобы поддерживать разнообразные измерительные приборы общего назначения, включая модули, формирующие сигналы низкого уровня и проводящие высокоточные измерения, чувствительные к влиянию помех. Для того чтобы обеспечить работоспособность таких модулей в системе шасси, архитектура AXIe-1 включает множество рекомендаций для ослабления воздействия электромагнитных помех и повышения устойчивости модулей AXIe-1 к воздействию этих помех. Приведенные рекомендации охватывают противодействие как помехам, передаваемым по проводникам (кондуктивные помехи), так и помехам от излучаемых в пространство электромагнитных волн. Кондуктивные помехи - это помехи источников питания и возмущения в динамической нагрузке.
7.1 Электромагнитная совместимость для кондуктивных помех
7.1.1 Кондуктивные помехи шасси и источников питания
Источники питания шасси характеризуются пиковым током (Peak Current, IP) и динамическим током (Dynamic Current, ID). Пиковый ток шасси - это максимальное значение постоянного выходного тока источника питания. Динамический ток шасси - это мера способности шасси обеспечивать питанием динамические нагрузки в диапазоне частот от 20 Гц до 1 ГГц (максимально возможное значение тока ID).
Рекомендация 7.1 Источнику питания шасси AXIe-1 минус 48 В следует обеспечивать потребление тока в пределах от 0 А до допустимого значения пикового тока источника питания в диапазоне частот от 0 до 20 Гц, не создавая колебаний напряжения амплитудой свыше 1,00 В в диапазоне частот от 0 до 20 Гц.
Рекомендация 7.2 Источнику питания шасси AXIe-1 минус 48 В следует допускать изменения тока на динамической нагрузке размахом, определенным на
рисунке 7.1, не создавая изменения напряжения с суммарным размахом, выходящим за пределы, определенные на
рисунке 7.2.
Ip - максимально допустимый динамический ток шасси;
слоты - количество слотов в шасси AXIe
Рисунок 7.1 - Ток нагрузки шасси
Рисунок 7.2 - Суммарная введенная помеха
и пульсации напряжения питания
7.1.2 Кондуктивные помехи модуля
Модули AXIe-1 характеризуются пиковым током (Peak Current, IPm) и динамическим током (Dynamic Current, IDm). Пиковый ток модуля - это максимальное допустимое мгновенное значение тока в диапазоне частот от 0 Гц до 10 МГц, потребляемое модулем через распределительные цепи питания кросс-платы. Динамический ток модуля - наибольшее (наихудшее) значение изменения тока потребления от источника, измеренное в диапазоне частот от 20 Гц до 1 ГГц.
Рекомендация 7.3 В спецификации модуля следует указывать такое значение пикового тока, чтобы мгновенный ток модуля, потребляемый от источника минус 48 В, в любой момент времени не превышал это пиковое значение.
Рекомендация 7.4 В спецификации модуля следует указывать значение динамического тока, которое определяет его кондуктивные помехи (см.
рисунок 7.3). Модулям не следует генерировать кондуктивные помехи на источник минус 48 В, превышающие уровни, приведенные на
рисунке 7.3.
Ipm - максимально допустимый динамический ток модуля
Рисунок 7.3 - Кондуктивные помехи модуля
7.1.3 Устойчивость модуля к кондуктивным помехам
Рекомендация 7.5 Модули следует проектировать таким образом, чтобы они могли работать штатно, в соответствии с их описанием, при наличии шумов в цепях питания кросс-платы, приведенных на
рисунке 7.2.
7.2 Электромагнитная совместимость для излучаемых помех
7.2.1 Излучаемые помехи
Рекомендация 7.6 Модули следует проектировать таким образом, чтобы магнитные помехи ближнего поля излучения модулей, измеренные с каждой стороны в межмодульном пространстве в заштрихованной области, показанной на
рисунке 7.4, не превышали значений, показанных на
рисунке 7.5.
Рисунок 7.4 - Область контроля излучаемых помех модуля
Рисунок 7.5 - Пределы излучаемых помех в ближнем поле модуля
(дБ относительно 1 пТл)
7.2.2 Устойчивость к излучаемым помехам
Рекомендация 7.7 Модули следует проектировать таким образом, чтобы они могли работать штатно, в соответствии с их описанием, при наличии уровней магнитных полей, показанных на
рисунке 7.6, с любой стороны модуля в межмодульном пространстве в заштрихованных областях, показанных на
рисунке 7.7.
Рисунок 7.6 - Пределы устойчивости модуля
к излучаемым помехам вблизи верхней и нижней границ
(дБ относительно 1 пТл)
Рисунок 7.7 - Область контроля устойчивости
к излучаемым помехам в зонах направляющих модуля
Рекомендация 7.8 Модули следует проектировать таким образом, чтобы они могли работать штатно, в соответствии с их описанием, при наличии уровней магнитных полей, показанных на
рисунке 7.8, с каждой стороны модуля в межмодульном пространстве в заштрихованной области, показанной на
рисунке 7.9.
Рисунок 7.8 - Пределы устойчивости модуля
к излучаемым помехам (дБ относительно 1 пТл)
Рисунок 7.9 - Область контроля устойчивости
к излучаемым помехам в центральной части модуля
7.2.3 Соответствие нормативным требованиям
Каждый разработчик модулей AXIe-1 несет ответственность за определение нормативной документации с требованиями ЭМС к излучению, которым должен соответствовать модуль.
Фактическое излучение от модуля должно быть таким, чтобы полное излучение шасси с заполненными слотами общим числом 14 не выходило за пределы, указанные в выбранной нормативной документации.
Рекомендация 7.9 Производителям следует сформировать необходимые требования к шасси AXIe-1, в котором будет эксплуатироваться модуль, при выполнении которых модуль будет удовлетворять установленным нормативным пределам излучения.
Рекомендация 7.10 Производителям модулей следует выполнять контроль излучения помех отдельным модулем на уровнях, существенно ниже установленных нормативной документацией, чтобы излучение шасси AXIe-1 с полным комплектом модулей не превышало установленных уровней.
Технические требования AXIe-1 по электромагнитной совместимости в значительной степени основаны на требованиях к ЭМС в стандартах VXIbus. Стандарты VXIbus содержат рекомендуемые методы контроля на соответствие требованиям ЭМС. Эти методы в основном должны применять для контроля на соответствие требованиям ЭМС в системах AXIe-1.
Рекомендация 7.11 Производителям систем AXIe-1 следует использовать методы контроля на соответствие требованиям ЭМС, аналогичные описанным в B.8.7 стандарта расширения шины VMEbus для контрольно-измерительной аппаратуры
[5].
8 Требования к программному обеспечению
В настоящем стандарте предполагается использовать требования к ПО, изложенные в документе AXIe-2 Software Specification. Требования определяют общую файловую структуру, синтаксис и функции для системных компонентов AXIe. AXIe-2 использует функции хорошо известных стандартов PXI и LXI и предоставляет новые функции, необходимые для систем AXIe. Эти программные функции предоставляют возможность использовать накопленный опыт системным интеграторам, разработчикам и конечным пользователям систем AXIe и помогают обеспечить простую интеграцию с оборудованием PXI и LXI.
Рекомендация 8.1 Всем модулям и шасси AXIe-1 следует удовлетворять требованиям
[6].
(обязательное)
ИСПОЛЬЗОВАНИЕ ТОРГОВОЙ МАРКИ И ЛОГОТИПА AXIe
Настоящее приложение содержит принципы использования торговой марки консорциума AXIe (включая логотип) его членами, лицензиатами и авторизованными агентами. Важно следовать данным принципам, так как это обеспечивает согласованный внешний вид и восприятие во всех источниках информации независимо от авторства. Следование данному руководству и правильное применение всех установок и принципов обеспечат корректное использование и однозначное определение торговой марки "AXIe", где бы она ни отображалась.
Торговой маркой "AXIe" являются буквы "AXIe".
Логотипом AXIe является символ, показанный на
рисунке А.1.
Рисунок А.1 - Логотип AXIe
А.2 Соглашение об использовании
Члены, лицензиаты или авторизованные агенты консорциума AXIe, используя торговую марку "AXIe", должны соблюдать данные правила с учетом вносимых с течением времени поправок. Пользователи должны неукоснительно следовать самой последней версии данного руководства.
Для использования торговой марки или логотипа с соответствующим изделием требуется быть членом, лицензиатом или авторизованным агентом консорциума AXIe.
Для использования торговой марки или логотипа в маркетинговых материалах (веб-страницах, стандартах, объявлениях, презентациях и т.д.) требуется быть членом, лицензиатом или авторизованным агентом консорциума AXIe.
Только устройства, удовлетворяющие стандарту AXIe, могут использовать торговую марку или логотип AXIe.
Программные продукты могут использовать торговую марку или логотип AXIe в маркетинговых материалах, если они могут взаимодействовать с совместимыми устройствами AXIe.
Системные интеграторы могут использовать торговую марку или логотип AXIe в маркетинговых материалах, если они используют или взаимодействуют с совместимыми устройствами AXIe.
Для использования торговой марки или логотипа AXIe устройства должны быть выполнены в соответствии со всеми правилами, содержащимися в настоящем приложении. Для использования торговой марки "AXIe" все устройства должны отвечать перечисленным правилам.
AXIe является торговой маркой консорциума AXIe, Inc., который сохраняет право разрешать или запрещать использование торговой марки или логотипа AXIe на изделиях и публикуемых материалах, основанных на соответствии стандартам AXIe (AXIe Standards).
Несоблюдение данных принципов или неправильное использование торговой марки или логотипа консорциума AXIe может привести к отчуждению прав на использование торговой марки или логотипа консорциума AXIe и возможным правовым действиям.
Имя и логотип поставщика (компании) должны присутствовать в любых материалах, содержащих торговую марку или логотип AXIe. Во избежание путаницы с брендами при любом использовании имя и логотип поставщика должны быть крупнее и более заметными, чем торговая марка или логотип AXIe.
Из-за существования большого разнообразия источников информации настоящее приложение не может быть всеобъемлющим. При решении возникающих проблем следует руководствоваться здравым смыслом. Электронная и печатная информация и другие средства взаимодействия, ссылающиеся на изделия, удовлетворяющие требованиям настоящего приложения, могут содержать торговую марку "AXIe". Средства связи и взаимодействия включают, но не ограничиваются веб-страницами, почтой, брошюрами, обзорами изделия, каталогами, замечаниями по использованию, презентациями и выставочными материалами.
А.3 Стандарты использования торговой марки
А.3.1 Знак логотипа
Логотип AXIe является отдельной визуализацией для консорциума AXIe. Логотип имеет точное положение и пропорции, которые должны быть сохранены. Логотип AXIe не должен быть изменен или искажен.
А.3.2 Использование торговой марки "AXIe" и имени AXIe консорциума в тексте
Торговая марка "AXIe" должна иметь первые три буквы в верхнем регистре и последнюю букву в нижнем регистре. Так, корректно использование "AXIe" (нельзя использовать "AXIE" или "axie"). Имя консорциума должно быть приведено полностью при первом использовании в тексте и появляться в верхнем и нижнем регистрах и с тем же стилем и весом, что и остальной текст. После этого можно добавить описание и ссылаться на организацию как консорциум.
А.3.3 Логотип AXIe для маркировки изделий
Так как размеры изделий требуют значительной степени гибкости, не заданы размеры логотипа AXIe для маркировки изделий.
А.4 Стандарты использования логотипа
А.4.1 Масштаб
Логотип консорциума AXI
e может быть пропорционально увеличен или уменьшен, как изображено на
рисунке А.2, при условии сохранения разборчивости и качества. Не существует минимального рекомендуемого размера логотипа AXI
e. Точность печати или воспроизведения и качество основы, используемой при малых размерах, должны быть достаточны для четкого и точного воспроизведения всех элементов торговой марки. Некоторые технологии печати, такие как шелкография, или другие способы, такие как веб, не всегда четко воспроизводят строчные буквы и элементы. Соответственно, воспроизводимые таким способом логотипы должны быть крупнее.
Рисунок А.2 - Различные размеры логотипа AXI
e
А.4.2 Свободное пространство
Свободное пространство - это область вокруг изображения, которая должна быть свободна от любого текста, графических элементов, рамок или других логотипов. Мера "1A" представляет собой свободное пространство вокруг логотипа и определяется расстоянием от нижней границы "A" до нижней границы "e", как показано на
рисунке А.3.
Рисунок А.3 - Обязательное свободное пространство
вокруг логотипа AXIe
А.4.3 Цветовая обработка
Допустимыми цветами логотипа AXI
e консорциума являются Pantone 7477 C (или RGB, шестнадцатеричные и эквиваленты CMYK, перечисленные в
таблице А.1), черный или белый. Фоновый цвет контрастных "обращенных" или "прозрачных" частей логотипа может быть любым. Pantone 7477 C и черный логотип с белым фоном представлены на
рисунке А.4.
Рисунок А.4 - Логотипы Pantone 7477 C и черный AXI
e
Таблица А.1
Спецификация цвета Pantone 7477 C
Pantone | RGB | HEX | C-M-Y-K |
7477 C | 0 | 75 | 99 | #004b63 | 96-64-42-26 |
Примечание - Точность цветов, показанных здесь, не оценивалась Pantone, Inc; цвета могут не соответствовать стандарту цветов PANTONE (PANTONE Color Standards).
А.4.4 Утвержденные форматы
Логотипы AXIe предоставляются консорциумом AXIe в различных форматах, включая .eps, .tif, .png, .gif и jpg.
А.5 Примеры использования
А.5.1 Круг пользователей
Члены, лицензиаты или авторизованные агенты консорциума AXIe могут использовать торговую марку и логотип AXI
e совместно с изделиями, удовлетворяющими требованиям AXIe, как определено в
разделе А.2. Логотип и/или торговая марка могут присутствовать на самом изделии или в маркетинговых материалах.
А.5.2 Использование в изделиях
Маркировка AXIe должна быть вторичной по отношению к маркировке бренда производителя. Он должен иметь второстепенное расположение на изделии по отношению к маркировке бренда производителя.
А.5.3 Недопустимое использование
Логотипы AXI
e не должны изменяться или искажаться. Некоторые примеры недопустимого использования приведены на
рисунке А.5.
Не добавлять контур вокруг логотипа
Не использовать неутвержденные цвета или форматы
Не использовать повторяющиеся графические элементы
Не изменять тип логотипа
Не совмещать логотип AXIe с другими логотипами
Логотип AXIe всегда является вторичным
по отношению к другим маркам
Рисунок А.5 - Примеры недопустимого использования логотипа
(справочное)
СОПОСТАВЛЕНИЕ СТРУКТУРЫ НАСТОЯЩЕГО СТАНДАРТА СО СТРУКТУРОЙ
ПРИМЕНЕННОГО В НЕМ МЕЖДУНАРОДНОГО ДОКУМЕНТА
Таблица ДА.1
Структура настоящего стандарта | Структура международного документа AXIe-1 "Base Architecture Specification, Revision 3" |
| Раздел 1 |
Подразделы | Пункты | Подпункты | Подразделы | Пункты | Подпункты |
| - | - | 1.1 | - | - |
1.2 | - | - |
1.3 | - | - |
1.4 |
1.5 | - | - |
1.6 | - | - |
1.7 | - |
| Раздел 9 |
| - | - | 9.1 | - | - |
| - | - | 9.2 | - | - |
| - | 9.3 | - |
| - | 9.4 | - |
| - | 9.5 | - |
Примечание - Сопоставление структуры настоящего стандарта со структурой примененного в нем международного документа приведено только для разделов 1 и 9, т.к. все остальные разделы стандартов и их иные структурные элементы (за исключением предисловия) идентичны. |
|  Базовые технические требования AdvancedTCA. Редакция 3.0 (  Revision 3.0 AdvancedTCA Base Specification) |
|  3.4 Advanced Switching для систем AdvancedTCA. Редакция 1.0 (  3.4 Revision 1.0 PCI Express Advanced Switching for ATCA Systems) |
| Базовые технические требования PCI Express. Редакция 2.1 (PCI Express Base Specification, Revision 2.1) |
| Электромеханические требования к платам PCI Express. Редакция 2.0 (PCI Express Card Electromechanical Specification, Revision 2.0) |
| VXI-1. Технические требования к расширениям VMEbus для измерительных систем. Редакция 3.0 (VXI-1 Revision 3.0 VMEbus Extensions for Instrumentation System Specification) |
| Основная спецификация требований к программному обеспечению консорциума AXIe (AXIe 2.0: Base Software Specification AXIe Consortium) |